| Похожие рефераты | Скачать .docx |
Дипломная работа: Разработка системы резервного электропитания
Министерство Образования Республики Беларусь
Учреждение образования «Гомельский государственный дорожно-строительный колледж имени Ленинского комсомола Белоруссии»
Отделение «ЭВС»
Специальность 2-400202 гр. ЭВС-41
Допущен к защите
Заведующей отделением
Глухова И.В.
«____»__________2008г.
Пояснительная записка
дипломного проекта
Разработка системы резервного электропитания
Специальность 2-400202 «Электронные вычислительные средства»
Учащийся-дипломник
группы ЭВС-41
Губатая О.В.
Руководитель
Минин Д.С.
Консультант по
экономическому разделу
Исакович О.В.
Гомель 2008
Введение
Дипломное проектирование – заключительный этап обучения учащихся технических специальностей в учреждении образования «Гомельский государственный дорожно-строительный колледж имени Ленинского комсомола Белоруссии», который имеет своей целью:
1. Систематизацию, закрепление, расширение теоретических знаний и практических навыков и применение их для решения конкретных профессиональных задач;
2. Овладение методикой проектирования, формирование навыков самостоятельной проектно-конструкторской работы;
3. Приобретение навыков обобщения и анализа результатов, полученных другими разработчиками или исследователями;
4. Выявление уровня подготовленности учащихся для самостоятельной работы на производстве, в проектных организациях и учреждениях.
В соответствии с заданием на дипломный проект передо мной была поставлена задача разработать систему резервного электропитания. Устройство должно обеспечивать питание энергопотребителей в случае сбоев или неполадок в электрической сети.
1. Расчетно-проектировочный раздел
1.1 Назначение и области применения
Входной источник питания преобразует переменный ток сети (разумеется, когда она подключена) в постоянный ток, необходимый для аккумуляторной батареи. Выходной источник питания делает то же самое в обратном порядке: он преобразует постоянный ток аккумуляторной батареи в переменный ток. Источником напряжения постоянного тока ( это напряжение подается на выходной источник) является входной источник (если он работает) или аккумуляторная батарея. В любом случае переменный ток на выходе стабилен, без каких-либо прерываний выходного напряжения, независимо от состояния сети переменного тока на входе.
В системе резервного электропитания введен переключатель, который позволяет устранить многие проблемы. Он переключает источники питания, когда исчезает напряжение в сети или нужно зарядить аккумуляторы. Здесь материальная выгода достигается ценой кратко временного исчезновения выходного напряжения.
В нормальных условиях переключатель подает входное переменное напряжение непосредственно на выход. При исчезновении входного напряжения, схема управления системой резервного электропитания подключает (с помощью переключателя) выходной источник питания к сети. В результате в нормальных условиях источник питания отключён, т.е. система резервного электропитания не перегревается, полная нагрузка входного источника уменьшается, а стоимость системы резервного электропитания резко падает. Ёмкость аккумуляторов определяет время поддержания напряжения при его исчезновении в сети.
Управление аккумуляторной батареей. Система резервного электропитания следит за емкостью аккумуляторной батареи и уровнем ее зарядки. Она подает сигнал тревоги при разрядке аккумуляторов и выдает сообщение если нужно заменить аккумуляторы.
1.2 Разработка структурной схемы
Разработка структурной схемы является начальным этапом проектирования любого электронного устройства.
Структурной называется схема, которая определяет основные функциональные части изделия и связи между ними. Структурная схема лишь в общих чертах раскрывает назначение устройства и его функциональных частей, а также взаимосвязи между ними, и служит лишь для общего ознакомления с изделием.
Составные части проектируемого устройства изображаются упрощенно в виде прямоугольников произвольной формы, т. е. с применением условно-графических обозначений. Внутри каждого прямоугольника, функционального узла устройства, указаны наименования, которые очень кратко описывают предназначение конкретного блока.
На основании выполненного аналитического и согласно перечня выполняемых функций разработанное устройство содержит в своем составе:
- понижающий трансформатор;
- аккумулятор с напряжением 24 В;
- преобразователь постоянного напряжения 24В в переменное 220 В/50 Гц;
- зарядное устройство для аккумулятора;
- схемы сравнения уровней напряжения;
- блок управления.
Исходя из этого функциональная схема системы резервного электропитания имеет вид в соответствии с рисунком 2.1.

Рис.12.1 Структурная схема устройства
Назначение блоков следующее:
- выпрямитель – включает в себя понижающий трансформатор и зарядное устройство для аккумулятора, величина выходного напряжения на выходе блока +29В;
- аккумулятор - обеспечивает постоянное напряжение +24В в аварийном режиме, которое затем преобразуется в переменное 220В, а так же является источником напряжения для стабилизатора в аварийном и нормальном режиме;
- стабилизатор - обеспечивает постоянное напряжение питания +5В для микросхем устройства, также является источником опорных напряжений для схем компараторов;
- инвертор – преобразует постоянное напряжение аккумулятора +24В в переменное 220В частотой 50 Гц в аварийном режиме;
- компаратор 1 - выполняет сравнение уровня напряжения с выхода выпрямителя и аккумулятора, в случае, если напряжение на аккумуляторе больше - вырабатывается управляющий сигнал, который соответствует аварийному режиму (напряжение сети меньше допустимого значения);
- компаратор 2 – выполняет сравнение уровня напряжения с выхода аккумулятора и фиксированного значения Uоп2, в случае, если напряжение на аккумуляторе меньше - вырабатывается управляющий сигнал, который соответствует режиму разряженного аккумулятора (напряжение аккумулятора меньше допустимого значения);
- компаратор 3 – в аварийном режиме выполняет сравнение уровня пониженного напряжения с выхода инвертора и фиксированного значения Uоп3, в случае, если напряжение на выходе инвертора меньше - вырабатывается управляющий сигнал, который соответствует режиму при котором ИБП не обеспечивает заданное значение на выходе источника (напряжение источника меньше допустимого значения);
- ключ 1 – обеспечивает коммутацию сети и нагрузки в нормальном режиме;
- ключ 2 – обеспечивает коммутацию аккумулятора и нагрузки в аварийном режиме;
- блок управления – обрабатывает управляющие сигналы с выходов компараторов и в зависимости от состояния компаратора 1 – управляет ключами 1 и 2, переходя в аварийный режим работы и индикатором “Аварийный режим”; состояния компаратора 2 – управляет индикатором “Аккумулятор разряжен”; состояния компаратора 3 – управляет индикатором “Смените источник питания”;
- индикация – обеспечивает светодиодную индикацию для трех режимов работы - “Аварийный режим”, “Аккумулятор разряжен”, “Смените источник питания”.
1.3 Разработка принципиальной схемы
1.3.1 Расчет узлов и блоков
Расчет схемы блока выпрямителя:
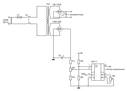
Выпрямитель включает в себя понижающий трансформатор Тр1 и два диодных моста VD1-VD4, VD5-VD8. Принципиальная схема выпрямителя имеет вид в соответствии с рисунком 1.3.1.1.
Рис. 1.3.1.1 Принципиальная схема выпрямителя и компаратора 1
При наличии напряжения сети выпрямитель обеспечивает оптимальный режим заряда внешней аккумуляторной батареи (АКБ), состоящей из двух последовательно соединенных свинцово-кислотных аккумуляторов с номинальным напряжение 12 В и емкостью 17 А/ч каждый. Полная мощность двух последовательно соединенных аккумуляторов будет составлять 24∙17=408 (В∙А)/ч.
В качестве аккумуляторных батарей применим герметичные необслуживаемые свинцово-кислотные аккумуляторные батареи АКБ -17 производителя Alarm Power, имеющие параметры: 12В/17,0 А/ч, максимальный ток заряда 3 А, 181х76х167 мм, 6,1 кг, -10…+50ºС (оптимально 20ºС), [6]. Заряд АКБ происходит напряжением 27-29 В при максимальном токе заряда 3 А. Исходя из параметров АКБ рассчитываем выпрямитель VD1-VD4, VD5-VD8 и выбираем тип трансформатора.
Расчет мостовой схемы выпрямителя . Согласно справочных данных справедливо соотношение:
Uобр max /Uо = 1,57,
где Uобр max – максимальное обратное напряжение диода, В;
Uо – постоянное выпрямленное напряжение, В.
Iср. пр /Iо = 0,5,
где Iср. пр – средний прямой ток диода, А;
Iо – постоянный выпрямленный ток, А.
Iпр max /Iо = 1,57,
где I пр max – максимальный прямой ток диода, А.
Определим режим работы диодов, учитывая что Iо =3 А, Uо =29 В:
Uобр max = 1,57·Uо =1. 57·29 = 45.53 В;
Iср. пр = 0,5·Iо = 0.5·3 = 1.5 А;
Iпр max = 1.57·Iо = 1.57·3 = 4.71 А.
Выбираем диоды, исходя их условия:
Uобр max ( диода ) > Uобр max = 45.53 В;
Iср. пр (диода) > Iср. пр = 1.5 А;
Iпр max (диода) > Iпр max = 4.71 А.
В качестве диодов VD1 ÷ VD4, VD5 ÷ VD8 выбираем диод типа КД202В, имеющего параметры: Uобр max (диода) = 70 В, Iср. пр (диода) = 5 А, Iпр max (диода) = 5 А, Uпр (диода) = 0,9 В.
Расчет фильтра на выходе выпрямителя. В качестве фильтра применяем емкость С1, С2 Значение емкости определим, исходя из желаемого коэффициента пульсаций на выходе фильтра. Задаем Кп ф = 0.1.
Величину емкости фильтра определим по формуле:
Сф = tр /(2 Кп ф ·R0 ),
где tр ≈ 7 мс – время разряда емкости при f =50 Гц;
R0 =U0 /I0 =29/3=9.7 Ом – эквивалентная нагрузка.
Таким образом Сф = 7·10-3 / (2·0.1·9.7) ≈ 3.6·10-3 Ф.
Выбираем конденсатор из ряда Е24:
С1, С2 – К-50-31- 40 В- 4700 мкФ ±20%.
Расчет сетевого трансформатора.
Действующее значение вторичного напряжения трансформатора равно:
| U2= | Uо · (1+Кп )+2Uпр | = | 29· (1+0.1)+2·0.9 | = 23.8 В, |
| √2 | √2 |
где: Uпр = 0,9 В – прямое падение напряжения на диодах мостового выпрямителя.
Полная габаритная мощность трансформатора равна:
Sт =αтр ·Ро = αтр ·Uо ·Iо =1.66∙29∙3=144.42 ВА,
где α тр = 1.66 – справочное значение для мостового выпрямителя, нагрузка которого начинается с емкостного элемента.
Так как полная мощность двух последовательно соединенных аккумуляторов будет составлять 24∙17=408 (В∙А)/ч, то в качестве габаритной мощности трансформатора примем значение Sт =400 ВА.
Для мостового выпрямителя действующее значение тока вторичной обмотки трансформатора равно: I2 = 1.11·Iо = 1.11·3= 3.33 А.
Выбираем стандартный трансформатор из условия:
Sт > 400 ВА;
U2 > 23.8 В;
I2 > 3.33 А.
Выбираем трансформатор ТПП321 – 200,0 на стержневом сердечнике ПЛМ 27х40х58, имеющий параметры, [13]:
Sн = 200 ВА; U1 = 127/220 В; I1 = 2.03/1.15 А; I2 = 4 А; f = 50 Гц.
Для обеспечения расчетной мощности и тока вторичной обмотки применим параллельное включение трансформаторов. Так как трансформаторы имеют равные коэффициенты и напряжения к.з., то параллельное включение обеспечивает
Sн = 2·200 = 400 ВА, I2 = 2·4 = 8 А.
Схема включения обмоток для получения напряжения U2 =23.8 В

Расчет схемы блока инвертора
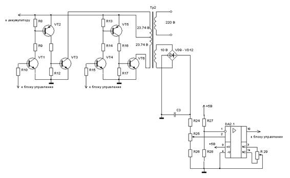
Инвертор состоит из усилителя по току, на двух ключах, которые поочередно работают, и повышающего трансформатора Тр2. Принципиальная схема инвертора имеет вид в соответствии с рисунком 1.3.1.3.
Микроконтроллер К1816ВЕ751 задает импульсный сигнал длительностью 45 мкс на вход ключа VT1 инвертора. После подачи сигнала по истечению 45 мкс ключ VT1 закрывается и через 5мкс открывается ключ VT4. Ключ VT4 открывается тоже на 45мкс. Этот сигнал усиливается по току и подается на вход повышающего трансформатора Тр2. Поочередное включение и отключение ключей создает на входе трансформатора Тр2 переменный магнитный поток, что обеспечивает переменный ток на выходе с трансформатора Тр2. Напряжение на трансформатор Тр2 подается с аккумуляторной батареи 24В.
Рис.1.3.1.3 Принципиальная схема выпрямителя и компаратора 1
Микроконтроллер К1816ВЕ751 задает импульсный сигнал длительностью 45мкс на вход ключа VT1 инвертора. После подачи сигнала по истечению 45мкс ключ VT1 закрывается и через 5мкс открывается ключ VT4. Ключ VT4 открывается тоже на 45мкс. Этот сигнал усиливается по току и подается на вход повышающего трансформатора Тр2. Поочередное включение и отключение ключей создает на входе трансформатора Тр2 переменный магнитный поток, что обеспечивает переменный ток на выходе с трансформатора Тр2. Напряжение на трансформатор Тр2 подается с аккумуляторной батареи 24В.
Рассчитаем индуктивность первичной обмотки и максимальный ток исходя из известных параметров схемы:
Uпит = 220 В - действующее значение напряжения;
Рн = 400 Вт - выходная мощность;
γ = 0.5 - скважность импульсов (задаемся значением); f = 44 кГц - рабочая частота.
![]()
![]()
Для изготовления трансформатора Т выбираем разъемный Ш-образный магнитопровод марки Ш8x8 с зазором из феррита 1500 НМ. Его параметры:
L = 32, H=16, h=11.5, S = 8, 10 = 8, l1 =7.5? δ=1(все параметры,мм).
Длина магнитной линии lс = 75.1 мм, площадь поперечного сечения Sc=69.2 мм2 .
Так как магнитопровод имеет воздушный зазор, магнитное сопротивление которого много больше магнитного сопротивления магнитопровода, то при определении количества витков индуктивности первичной обмотки вместо длины магнитной линии можно использовать длину воздушного зазора и его магнитную проницаемость.
Определим количество витков первичной обмотки исходя из требуемой индуктивности и известных параметров магнитопровода:

Количество витков вторичной обмотки находим из условия U1/U2=w1/w2, напряжение вторичной обмотки U21 =24 В и U22 =10 В, на первичной обмотке 310 В, отсюда w21 =7 витков и w22 =3 витка.
Определим сечение проводов. Для этого находим действующие значения токов в обмотках:

Где j – плотность тока в проводнике, выбираем 4 А/мм2 .
Iэф1=1.83 А, Iэф21 =0.13 А, Iэф22 =0.06 А.
Определим диаметр проводов:

d1=0.76 мм, d21 =0.20 мм, d22 =0.10 мм.
Выбираем обмоточные провода ПЭВТВ-2 с диаметрами 0.8 мм и 0.21 мм.
Расчет параметров транзисторов инвертора.
Расчет транзисторов VT 3 и VT 6. Оконечные транзисторы VT3 и VT6 выбираем из условия:
Iк max > 3.33А,
Uкэ max > 24 В.
Выбираем транзистор КТ827А(n-p-n).
Параметры транзистора: Iк max=20 А, Uкэ max=90 В, Рк maxт=125 Вт, h21Э =750, IКБО ≤1mА, Тпер max=150 ˚С, Тпер max=125 ˚С,
Амплитуда тока базы транзисторов VT3 и VT6 равна:
| IБ m3,6 = | IКm3,6 | = | 3.33 | = 4.4·10-3 А. |
| β 3,6 | 750 |
Расчет транзисторов VT 2 и V 56. Для обеспечения тока базы транзисторов VT3 и VT6 используем транзисторы VT2 и VT5. Ток коллектора транзисторов выбираем из условия:
IК m 2,5 =(10 ÷ 20) IБ m 3,6 ,
IК m 2,5 =10IБ m 3,6 =10∙4.4·10-3 = 44 мА.
Транзисторы VT2 и VT5 выбираем из условия:
Iк max > 44мА,
Uкэ max > 24 В.
Выбираем транзистор КТ 315 Д (n-p-n).
Параметры транзистора: Iк max=100 mА, Uкэ max=40 В, Рк max=0.15 Вт, h21Э ≥ 20, IКБО ≤ 1 mА, Тпер max=120 ˚С, IЭБО < 30 мкА.
Тогда ток базы транзисторов VT2 и VT5 равен:
| IБ m2,5 = | IКm2,5 | = | 0.044 | = 2.2·10-3 А. |
| β 5,6 | 20 |
Расчет сопротивлений R 12 и R 17. Сопротивления делителей R12 и R17 определяем из выражения:
R12= R17 = UБЭ 3,6 / IК m 2,5 = 0.7/44·10-3 = 15.9 Ом,
Из ряда Е24 выбираем: R12, R17– МЛТ - 0.125-20 Ом ±5%.
Расчет сопротивлений R 11 и R 16 .Сопротивления делителей R11 и R16 определяем из выражения:
![]()
Напряжение на коллекторах транзисторов выбираем из условия
24- UБЭ 2,5 - ΔU = 24-0.7-5 =18.3 В > UК m 2,5 ,
где ΔU=3÷5В – запас по питанию при разряженном режиме работы аккумулятора.
Принимаем UК m 2,5 =18 В. Тогда находим:
Ом.
Из ряда Е24 выбираем: R11, R16 – МЛТ - 0.125-360 Ом ±5%.
Расчет транзисторов VT 1 и VT 4, сопротивлений R 10 и R 15. Управление ключами VT1, VT4 осуществляется высоким выходным сигналом микроконтроллер К1816ВЕ751. Используя справочные данные [10] на микроконтроллер, определяем условие управления транзисторами VT1, VT4 от МК:
I1 вых Р0 imax =0,3 мА> IБ m 1,4 .
Задаваясь током управления I0 вых Р i =0.1 мА (с целью надежного насыщения транзистора), рассчитаем номинал токоограничительного резистора R10, R15:
Ом.
Из ряда Е24 выбираем: R10, R15– МЛТ - 0.125-4.3 кОм ±5%.
Входные транзисторы VT1 и VT4 выбираем из условия:
Iк max > 1мА,
Uкэ max > 24 В.
Выбираем транзистор КТ 315 Д (n-p-n).
Параметры транзистора: Iк max=100 mА, Uкэ max=40 В, Рк max=0.15 Вт, h21Э ≥ 20, IКБО ≤ 1 mА, Тпер max=120 ˚С, IЭБО < 30 мкА.
Расчет сопротивлений R 9 и R 14 . Переход транзисторов в режим насыщения будет выполняться при условии:
β 1,4 ∙ IБ m 1,4 > UБ m 2,5 /R9,14 ,
где UБ m 2,5 = 24- UБЭ 2,5 - ΔU = 24-0.7-5 =18.3 В – напряжение на базе транзисторов VT2 и VT5,
ΔU=3÷5В – запас по питанию при разряженном режиме работы аккумулятора.
20∙0.0001=0.002 А >18.3/R9,14 ,
R9,14 > 9150 Ом.
Из ряда Е24 выбираем: R9, R14– МЛТ - 0.125- 20 кОм ±5%.
Ток коллектора транзисторов в режиме насыщения при разряженном режиме работы аккумулятора будет ограничен до значения
IК m 1,4 = UБ m 2,5 /R9,14 = 18.3/910 = 0.0201 А.
Расчет сопротивлений R 8 и R 13 . Сопротивления R8 и R13 определяем выражения:
R8= R13 > UБЭ 2,5 / IК m 1,4 = 0.7/20.1·10-3 = 34.8 Ом.
Из ряда Е24 выбираем: R8, R13– МЛТ - 0.125- 910 Ом ±5%
Расчет схемы блоков компараторов
Исходя из описания работы функциональной схемысистемы резервного электропитания , выходное напряжение компараторов должно изменяться в пределах от 0 В до +5 В. Данным условиям соответствует сдвоенный операционный усилитель с внутренней частотной коррекцией и защитой входа от перегрузок 140УД20А, предназначенный для использования в активных фильтрах, сумматорах, компараторах мультивибраторах и т.д., [ 1,81].
Параметры усилителя при Т = 25 ˚С приведены в таблице
Параметры ОУ 140УД20А при Uип = ±15 В
U ип1 , В |
U ип 2 , В |
U ип.min , В |
Vвых, В/мкс |
Uвых, В | Rн min , кОм | I пот , mA | I вх , нA | Uсм , mВ | Δ Uсм /ΔТ, мкВ/град | КU |
| +15±1,5 | –15±1,5 | ±5 | 2,5 | >0.3 | 2 | ≤ 2,8 | ≤ 200 | ±5 | ±2 | ≥ 50000 |
Микросхема позволяет применять однополярное питание [ 1,81] и согласно таблицы 3.1 позволяет иметь питание Uип = +5 В.
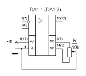
Назначение выводов и использование микросхемы с однополярным питанием имеет вид в соответствии с рисунком 1.3.1.4.

Рис.1.3.1.4. Назначение выводов ОУ 140УД20А
Компаратор 1 -сравниваетнапряжение на выходе выпрямителя с напряжение с выхода аккумулятора в аварийном режиме. Если напряжение на выходе выпрямителя меньше, то напряжение на выходе компаратора равно 0 В, что соответствует низкому уровню сигнала (лог.0) для блока управления.
На неинвертирующий вход DA1.1 подается напряжение с выхода выпрямителя VD5-VD8 через делитель R1, R2, R3 с коэффициентом деления обеспечивающим напряжение +5 В. Исходя из параметров ОУ и выпрямленного напряжения + 29 В выбираем сопротивления из ряда Е24 R1=47 кОм, R3=5.1 кОм. Сопротивление R2=10 кОм переменное и обеспечивает плавную подстройку напряжения срабатывания компаратора.
Напряжение на неинвертирующем входе определяется выражением

где R2* - регулируемая часть сопротивления R2, кОм.
На инвертирующий вход DA1.1 подается напряжение от источника питания +5 В через делитель R4, R5 с коэффициентом деления меньше единицы. Исходя из параметров ОУ , выбираем сопротивления из ряда Е24 R5=91 кОм, R4=10 кОм.
Напряжение на инвертирующем входе равно
![]()
Выбираем резистор:
R1 – МЛТ - 0.125- 47 кОм ±5%;
R2 – СП-2-2а - 0.5 - 10 кОм ±10%;
R3 – МЛТ- 0.125 - 5.1 кОм ±5%;
R4 – МЛТ- 0.125 - 10 кОм ±5%;
R5 - МЛТ - 0.125- 91 кОм ±5%;
6 – МЛТ- 0.125 - 10 кОм ±5%.
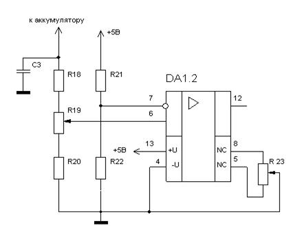
Компаратор 2- сравниваетнапряжение с выхода аккумулятора с опорным напряжением Uоп2 в аварийном режиме. Если напряжение на выходе аккумулятора меньше, то напряжение на выходе компаратора равно 0 В, что соответствует низкому уровню сигнала (лог.0) для блока управления
На неинвертирующий вход DA1.2 подается напряжение + 24В с выхода аккумулятора через делитель R18, R19, R20 с коэффициентом деления обеспечивающим напряжение +5 В. Расчет делителя аналогичен расчету напряжения инвертирующего входа компаратора 1. Сопротивление R19 позволяет точно установить напряжение разряженного аккумулятора.
На инвертирующий вход DA1.2 подается напряжение от источника питания +5 В через делитель R21, R22 с коэффициентом деления меньше единицы. Данное напряжение будет являться Uоп2. Расчет делителя аналогичен расчету напряжения инвертирующего входа компаратора 1.
Выбираем резистор:
R18 – МЛТ - 0.125- 47 кОм ±5%;
R19 – СП-2-2а - 0.5 - 10 кОм ±10%;
R20 – МЛТ- 0.125 - 5.1 кОм ±5%;
R21 – МЛТ- 0.125 - 10 кОм ±5%;
R22 - МЛТ - 0.125- 91 кОм ±5%;
R23 – МЛТ- 0.125 - 10 кОм ±5%.

Рис.1.3.1.5. Схема подключения компаратора 2
Емкость C3 предназначена для сглаживания пульсаций напряжения от аккумулятора. Выбираем конденсатор:С3 – К-50-31- 40 В- 4700 мкФ ±20%.
Компаратор 3- сравниваетпониженное напряжение с выхода инвертора опорным напряжением Uоп3 в аварийном режиме. Если напряжение на выходе инвертора меньше, то напряжение на выходе компаратора равно 0 В, что соответствует низкому уровню сигнала (лог.0) для блока управления.
На неинвертирующий вход DA2.1 подается напряжение с выхода выпрямителя инвертора VD9-VD12 через делитель R24, R25, R26 с коэффициентом деления обеспечивающим напряжение +5 В.
Согласно расчетов действующее значение напряжения на входе выпрямителя VD9-VD12 равно U2 =10 В.Так как был произведен выбор диодов мостового выпрямителя при напряжении U2 =23.8 В, то диоды выбираем по данным предыдущего расчета.
Выбираем диоды, исходя их условия:
Uобр max ( диода ) > Uобр max = 45.53 В;
Iср. пр (диода) > Iср. пр = 1.5 А;
Iпр max (диода) > Iпр max = 4.71 А.
В качестве диодов VD9 ÷ VD12 выбираем диод типа КД213А имеющего параметры: Uобр max (диода) =200 В, Iср. пр (диода) =1.5 А, Iпр max (диода) =10 А, Uпр (диода) = 1В, частотный рабочий диапазон равен 50 кГц. Постоянная составляющая на выходе мостового выпрямителя равна
U2 /U0 =1.11,
U0 =U2 /1.11=10/1.11=9 В.
Расчет делителя аналогичен расчету напряжения инвертирующего входа компаратора 1. Сопротивление R25 обеспечивает плавную подстройку напряжения срабатывания компаратора.
На инвертирующий вход DA2.21 подается напряжение от источника питания +5 В через делитель R27, R28 с коэффициентом деления меньше единицы. Данное напряжение будет являться Uоп3. Расчет делителя аналогичен расчету напряжения инвертирующего входа компаратора 1.
Выбираем резистор:
R24 – МЛТ - 0.125- 47 кОм ±5%;
R25 – СП-2-2а - 0.5 - 10 кОм ±10%;
R26 – МЛТ- 0.125 - 5.1 кОм ±5%;
R27 – МЛТ- 0.125 - 10 кОм ±5%;
R28 - МЛТ - 0.125- 91 кОм ±5%;
R29 – МЛТ- 0.125 - 10 кОм ±5%.
Емкость C34 предназначена для сглаживания пульсаций напряжения от выпрямителя инвертора. Выбираем конденсатор: С4 – К-50-31- 40 В- 4700 мкФ ±20%.
Расчет схемы блока управления, ключей, индикации
В качестве устройства управления используем однокристальный микроконтроллер семейства МК51 К1816ВЕ751.
Прибор выполнен на основе однокристального микроконтроллера К1816ВЕ751, работающего с внутренней памятью программ, что обеспечивается подачей высокого уровня напряжения на вывод
(
=1). Для генерации тактовой частоты fC
L
K
микроконтроллера к выводам XTAL1 и XTAL2 подключен кварцевый резонатор ZQ1 на частоту 4.8 МГц. Конденсаторы С2, С3 обеспечивают надежный запуск внутреннего генератора МК при включении питания. Цепочка С1, R1 служит для начальной установки (сброса) МК при подачи электропитания. Конденсатор С4 служит для фильтрации импульсных помех, возникающих на выводах источника питания при работе цифровых микросхем.

Рис.1.3.1.6. Схема электрическая принципиальная блока управления ключами и светодиодной индикации
Приведенные параметры являются типовой схемой подключения и расчету не подлежат.
Выбираем резисторы и конденсаторы:
R30 – МЛТ - 0.125- 8.2 кОм ±5%;
C5, C6 – КТ4-21-100 В – 20 пФ±20%;
C7 - К-50-31- 40 В- 10 мкФ ±20%;
C8 – К-53-1- 30 В- 0.1 мкФ ±20%;
Расчет ключей. Ключи обеспечивает коммутацию сети и нагрузки в нормальном и аварийном режиме. Таким образом, они должны обеспечивать коммутацию напряжения и тока:
Uком = 220 В, Iком =400/220= 1.8 А.
Выбираем исходя из этих параметров в качестве ключей двухконтактное реле РЭС-22 типа РФ 4.500.130.
Электрическая принципиальная схема реле имеет ви.

Рис.1.3.1.7 Электрическая принципиальная схема реле РЭС-22
Параметры реле типа РФ 4.500.130:
- параметры катушки управления Rобм =2500 Ом, Iсраб =10.5 мА, Iотп =2.5 мА;
- параметры силовых контактов Uком = 220 В, Iком =0.5 А.
При расчете ток коммутации Iком =400/220= 1.8 А. Так как срабатывание реле происходит при токе Iсраб =10.5 мА, а максимальный выходной ток линии порта Р3 не превышает 1,6 мA, то для управления реле применяем транзисторный ключ VT7, VT8.
Выбираем транзистор типа КТ502А с параметрами:
Iк max =150 мА; Uкэ max = 25 В; Uкэ нас = 0,6 В; Pк max = 350 мВт; β= 120.
Максимально необходимый ток базы:


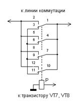
Рис.1.3.1.8 Схема соединения линий коммутации реле РЭС-22
Отпиранием электрического ключа управляет низкий уровень (логический 0) на выводе Р3.3 и Р3.4. Используя справочные данные [10] на микроконтроллер К1816ВЕ751, проверяем возможность управления транзистором VT7, VT8 от МК:
I0 вых Р 3imax =1,6 Ма> IБ VT7,8max = 0.09 Ма.
Задаваясь током управления I0 вых Р3 i =1 Ма (с целью надежного насыщения транзистора), рассчитаем номинал токоограничительного резистора R31, R32:

Выбираем номинал R31, R32 равным 4,3 кОм. Номинал резисторов R33, R34, служащих для более надежного отпирания и запирания транзисторов выбираем равным также 4,3 кОм.
Выбираем резисторы и конденсаторы: R31, R32, R33, R34 – МЛТ – 0.125- 4.3 кОм ±5%.
Расчет индикации. Светодиодная индикацию обеспечивает три режима работы - “Аварийный режим”, “Аккумулятор разряжен”, “Смените источник питания”. В качестве индикаторов VD13, VD14, VD15 применяем светодиоды типа АЛ336Б. Параметры светодиодов: Uпр =2.0 В, Iпр =10 мА. Диоды подключены к МК через мощные инверторы с открытым коллектором DD2.1, DD2.2, DD2.3 (микросхема К155ЛН5). Это объясняется тем, что максимальный выходной ток линии порта Р3 не превышает 1,6 мA [10], а для нормального свечения светодиода необходимо задать через него ток 10 мA . Инвертор микросхемы К155ЛН5 обеспечивает: I0 вых =40 мА при U0 вых =0.7 В, I1 пот =48 мА [2].
Таким образом включение светодиодов следует производить выводом логического 0 на выход инвертора. Так как после начальной установки (сброса) МК все его порты настроены на ввод информации, т.е. на их выводах будут логические 1, то в программе работы МК необходимо сразу же после включения электропитания вывести логический 0 в разряды Р3.5, Р3.6, Р3.7 для гашения светодиодов.
Рассчитаем номиналы токоограничительных резисторов R35, R36, R37:
Ом.
Выбираем из ряда Е24 резисторы: R35, R36, R37 – МЛТ – 0.125- 220 Ом ±5%.
Расчет блока стабилизатора
Стабилизатор обеспечивает постоянное напряжение питания +5В для микросхем устройства, также является источником опорных напряжений для схем компараторов.
Мощность потребляемая ИМС, ОЭВМ, светодиодной индикацией и ключами равна:
Рпот =3∙РDA +РМК +3∙РVD +РDD +2∙Ркл ,
где Р=Uип ∙Iпот – активная мощность потребляемая элементами схемы.
Используя данные расчетов п.3.1-3.4 и приложения А находим
Рпот =3∙5∙2.8+5∙220 +3∙2∙10+5∙48+2∙5∙10.5=1547 мВт.
С учетом мощности потребляемой активными сопротивлениями цепи принимаем Рпот =2 Вт.
Ток который должен обеспечивать стабилизатор равен:
Iстаб =Рпот /Uип =2/5=0.4 А.
В качестве схемы стабилизатора выбираем ИМС типа К142ЕН4. Справочные параметры ИМС приведены в таблице
Таблица - Справочные параметры ИМС К142ЕН4
| Uвх min , В | Uвх max , В | Iвых max , mA | К нс U , % | К нс I , % | Uвых , В | Pрас max , Вт |
| ≥ 9 | ≤ 45 | ≤ 103 | ≤ 0,05 | ≤ 0,25 | 3 ÷ 30 | ≤ 6 |
Схема подключения ИМС имеет вид согласно рисунка 1.3.1.9. ИМС является регулируемым стабилизатором напряжения повышенной защиты от перегрева и перегрузки по току.

Рис.1.3.1.9 Схема подключения ИМС К142ЕН4
Рекомендуемые справочные значения C9, C10, R38 и R39 равны: C9= 2.2 мкФ, C10= 4700 нФ, R38= 1.6 кОм, R39= 22кОм.
Выбираем резисторы и конденсаторы:
R38 – МЛТ - 0.125- 1.6 кОм ±5%;
R39 – СП-2-2а - 0.5 - 22 кОм ±10%;
C9 - К-53-25- 40 В- 2.2 мкФ ±20%;
C10 – К-53-25- 40 В- 4.7 мкФ ±20%.
1.3.2 Выбор элементной базы
Описание и общие сведения о микроконтроллере К1816ВЕ751
Восьмиразрядные высокопроизводительные однокристальные микроЭВМ (ОМЭВМ) семейства МК51 выполнены по высококачественной п-МОП технологий (серия 1816) и КМОП технологии (серия 1830).
Использование ОМЭВМ семейства МК51 по сравнению с МК48 обеспечивает увеличение. объема памяти команд и памяти данных. Новые возможности ввода-вывода и периферийных устройств расширяют диапазон применения и снижают общие затраты системы. В зависимости от условий использования, быстродействие системы увеличивается минимум в два с половиной раза и максимум в десять раз.
Семейство МК51 включает пять модификаций ОМЭВМ (имеющих идентичные основные характеристики), основное различие между которыми состоит в реализации памяти программ и мощности потребления.
ОМЭВМ КР1816ВЕ51 и КР1830ВЕ51 содержат масочно-программируемое в процессе изготовления кристалла ПЗУ памяти программ емкостью 4096 байт и рассчитаны на применение в массовой продукции. За счет использования внешних микросхем памяти общий объем памяти программ может быть расширен до 64 Кбайт.
ОМЭВМ КМ1816ВЕ751 содержит ППЗУ емкостью 4096 байт со стиранием ультрафиолетовым излучением и удобна на этапе разработки системы при отладке программ, а также при производстве небольшими партиями или при создании систем, требующих в процессе эксплуатации периодической подстройки. За счет использования внешних микросхем памяти общий объем памяти программ может быть расширен до 64 Кбайт.
ОМЭВМ КР1816ВЕ31 и КР1830ВЕ31 не содержат встроенной памяти программ, однако могут использовать до 64 Кбайт внешней постоянной или перепрограммируемой памяти программ и эффективно использоваться в системах, требующих существенно большего по объему (чем 4 Кбайт на кристалле) ПЗУ памяти программ.Каждая из перечисленных выше микросхем является соответственно аналогом БИС 8051, 80С51, 8751, 8031, 80С31 семейства MCS-51 фирмы Intel (США).
Каждая ОМЭВМ рассматриваемого семейства содержит встроенное ОЗУ памяти данных емкостью 128 байт с возможностью расширения общего объема оперативной памяти данных до 64 Кбайт за счет использования внешних микросхем ЗУПВ.
Общий объем памяти ОМЭВМ семейства МК51 может достигать 128 Кбайт: 64 Кбайт памяти программ и 64 Кбайт памяти данных.
При разработке на базе ОМЭВМ более сложных систем могут быть использованы стандартные ИС с байтовой организацией, например, серии КР580. В дальнейшем обозначение "МК51" будет общим для всех моделей семейства, за исключением случаев, которые будут оговорены особо.
ОМЭВМ содержат все узлы, необходимые для автономной работы:
1) центральный восьмиразрядный процессор;
2) память программ объемом 4 Кбайт (только КМ1816ВЕ751, КР1816ВЕ51 и КР1830ВЕ51);
3) память данных объемом 128 байт;
4) четыре восьмиразрядных программируемых канала ввода-вывода;
5) два 16-битовых многорежимных таймера/счетчика;
6) систему прерываний с пятью векторами и двумя уровнями;
7) последовательный интерфейс;
8) тактовый генератор.
Система команд ОМЭВМ содержит 111 базовых команд с форматом 1, 2, или 3 байта.
ОМЭВМ имеет:
- 32 РОН;
- 128 определяемых пользователем программно-управляемых флагов;
- набор регистров специальных функций.
РОН и определяемые пользователем программно-управляемые флаги расположены в адресном пространстве внутреннего ОЗУ данных. Регистры специальных функций (SFR, SPECIAL FUNCTION REGISTERS) с указанием их адресов приведены в таблице 1.3.2.1.
Таблица 1.3.2.1Регистры специальных функций

Ниже кратко описываются функции регистров, приведенных в таблице А1.
АСС - регистр аккумулятора. Команды, предназначенные для работы с аккумулятором, используют мнемонику "А", например, MOV A, P2. Мнемоника "АСС" используется, к примеру, при побитовой адресации аккумулятора. Так, символическое имя пятого бита аккумулятора при использовании ассемблера ASM51 будет следующим: АСС. 5.Регистр В. Используется во время операций умножения и деления. Для других инструкций регистр В может рассматриваться как дополнительный сверхоперативный регистр.Регистр состояния программы. Регистр PSW содержит информацию о состоянии программы.Указатель стека SP. 8-битовый регистр, содержимое которого инкрементируется перед записью данных в стек при выполнении команд PUSH и CALL. При начальном сбросе указатель стека устанавливается в 07Н, а область стека в ОЗУ данных начинается с адреса 08Н. При необходимости путем переопределения указателя стека область стека может быть расположена в любом месте внутреннего ОЗУ данных микроЭВМ. Указатель данных. Указатель данных (DPTR) состоит из старшего байта (DPH) и младшего байта (DPL). Содержит 16-битовый адрес при обращении к внешней памяти. Может использоваться как 16-битовый регистр или как два независимых восьмибитовых регистра.
Порт0-ПортЗ. Регистрами специальных функций Р0, Р1, P2, РЗ являются регистры-"защелки" соответственно портов Р0, Р1, P2, РЗ.
Буфер последовательного порта. SBUF представляет собой два отдельных регистра: буфер передатчика и буфер приемника. Когда данные записываются в SBUF, они поступают в буфер передатчика, причем запись байта в SBUF автоматически инициирует его передачу через последовательный порт. Когда данные читаются из SBUF, они выбираются из буфера приемника.
Регистры таймера. Регистровые пары (TH0,TL0) и (TH1.TL1) образуют 16-битовые регистры соответственно таймера/счетчика 0 и таймера/счетчика 1.
Регистры управления. Регистры специальных функций IP, IE, TMOD, TCON, SCON и PCON содержат биты управления и биты состояния системы прерываний, таймеров/счетчиков и последовательного порта.
ОМЭВМ при функционировании обеспечивает:
- минимальное время выполнения команд сложения - 1 мкс;
- аппаратное умножение и деление с минимальным временем выполнения команд умножения/деления - 4 мкс
В ОМЭВМ предусмотрена возможность задания частоты внутреннего генератора с помощью кварца, LC-цепочки или внешнего генератора.
Архитектура семейства МК51 несмотря на то, что она основана на архитектуре семейства МК48, все же не является полностью совместимой с ней. В новом семействе имеется ряд новых режимов адресации, дополнительные инструкции, расширенное адресное пространство и ряд других аппаратных отличий. Расширенная система команд обеспечивает побайтовую и побитовую адресацию, двоичную и двоично-десятичную арифметику, индикацию переполнения и определения четности/нечетности, возможность реализации логического процессора.
Важнейшей и отличительной чертой архитектуры семейства МК51 является то, что АЛУ может наряду с выполнением операций над 8-разрядными типами данных манипулировать одноразрядными данными. Отдельные программно-доступные биты могут быть установлены, сброшены или заменены их дополнением, могут пересылаться, проверяться и использоваться в логических вычислениях.
Тогда как поддержка простых типов данных (при существующей тенденции к увеличению длины слова) может с первого взгляда показаться шагом назад, это качество делает микроЭВМ семейства МК51 особенно удобными для применений, в которых используются контроллеры. Алгоритмы работы последних по своей сути предполагают наличие входных и выходных булевых переменных, которые сложно реализовать при помощи стандартных микропроцессоров. Все эти свойства в целом называются булевым процессором семейства МК51.
Благодаря такому мощному АЛУ набор инструкций микроЭВМ семейства МК51 одинаково хорошо подходит как для применений управления в реальном масштабе времени, так и для алгоритмов с большим объемом данных.
Сравнительные данные микросхем приведены в таблице 1.3.2.2
Сравнительные данные ОМЭВМ семейства МК51
| Микросхема | Объем внутренней памяти программ, Кбайт | Тип памяти | Объем внутренней памяти данных, байт | Максимальная частота тактовых сигналов, МГц | Потребляемый ток, мА |
| КР1816ВЕ31 | - | Внеш. | 128 | 12 | 150 |
| КР1816ВЕ51 | 4 | ПЗУ | 128 | 12 | 150 |
| КР1816ВЕ751 | 4 | ППЗУ | 128 | 12 | 220 |
| КР1830ВЕ31 | - | Внеш | 128 | 12 | 18 |
| КР1830ВЕ51 | 4 | ПХУ | 128 | 12 | 18 |
В качестве диодов VD1 ÷ VD4, VD5 ÷ VD8 выберу диод типа КД202В, имеющий параметры: Uобр max (диода) = 70 В, Iср. пр (диода) = 5 А, Iпр max (диода) = 5 А, Uпр (диода) = 0,9 В.
Выберу конденсаторы из ряда Е24:
С1, С2 – К-50-31- 40 В- 4700 мкФ ±20%.
С3 – К-50-31- 40 В- 4700 мкФ ±20%.
С4 – К-50-31- 40 В- 4700 мкФ ±20%.
C5, C6 – КТ4-21-100 В – 20 пФ±20%;
C7 - К-50-31- 40 В- 10 мкФ ±20%;
C8 – К-53-1- 30 В- 0.1 мкФ ±20%;
C9 - К-53-25- 40 В- 2.2 мкФ ±20%;
C10 – К-53-25- 40 В- 4.7 мкФ ±20%.
В качестве трансформатора выберу трансформатор ТПП321 – 200,0 на стержневом сердечнике ПЛМ 27х40х58, имеющий параметры Sн = 200 ВА; U1 = 127/220 В; I1 = 2.03/1.15 А; I2 = 4 А; f = 50 Гц.
В качестве обмоточных проводов выберу провода ПЭВТВ-2 с диаметрами 0.8 мм и 0.21 мм.
В качестве транзисторов VT3 и VT6 выберу транзисторы КТ827А(n-p-n). Параметры транзистора: Iк max=20 А, Uкэ max=90 В, Рк maxт=125 Вт, h21Э =750, IКБО ≤1mА, Тпер max=150 ˚С, Тпер max=125 ˚С
В качестве транзисторов VT1 – VT2 выберу транзистор КТ315Д (n-p-n).
Параметры транзистора: Iк max=100 mА, Uкэ max=40 В, Рк max=0.15 Вт, h21Э ≥ 20, IКБО ≤ 1 mА, Тпер max=120 ˚С, IЭБО < 30 мкА
Из ряда Е24 выберу резисторы:
R1 – МЛТ - 0.125- 47 кОм ±5%;
R2 – СП-2-2а - 0.5 - 10 кОм ±10%;
R3 – МЛТ- 0.125 - 5.1 кОм ±5%;
R4 – МЛТ- 0.125 - 10 кОм ±5%;
R5 - МЛТ - 0.125- 91 кОм ±5%;
R6 – МЛТ- 0.125 - 10 кОм ±5%.
R8, R13– МЛТ - 0.125- 910 Ом ±5%
R9, R14– МЛТ - 0.125- 20 кОм ±5%.
R10, R15– МЛТ - 0.125-4.3 кОм ±5%.
R11, R16 – МЛТ - 0.125-360 Ом ±5%.
R12, R17– МЛТ - 0.125 - 20 Ом ±5%.
R18 – МЛТ - 0.125- 47 кОм ±5%;
R19 – СП-2-2а - 0.5 - 10 кОм ±10%;
R20 – МЛТ- 0.125 - 5.1 кОм ±5%;
R21 – МЛТ- 0.125 - 10 кОм ±5%;
R22 - МЛТ - 0.125- 91 кОм ±5%;
R23 – МЛТ- 0.125 - 10 кОм ±5%.
R24 – МЛТ - 0.125- 47 кОм ±5%;
R25 – СП-2-2а - 0.5 - 10 кОм ±10%;
R26 – МЛТ- 0.125 - 5.1 кОм ±5%;
R27 – МЛТ- 0.125 - 10 кОм ±5%;
R28 - МЛТ - 0.125- 91 кОм ±5%;
R29 – МЛТ- 0.125 - 10 кОм ±5%.
R30 – МЛТ - 0.125- 8.2 кОм ±5%;
R31, R32, R33, R34 – МЛТ – 0.125- 4.3 кОм ±5%.
R35, R36, R37 – МЛТ – 0.125- 220 Ом ±5%.
R38 – МЛТ - 0.125- 1.6 кОм ±5%;
R39 – СП-2-2а - 0.5 - 22 кОм ±10%;
В качестве диодов VD9 ÷ VD12 выберу диоды типа КД213А имеющие параметры: Uобр max (диода) =200 В, Iср. пр (диода) =1.5 А, Iпр max (диода) =10 А, Uпр (диода) = 1В, частотный рабочий диапазон равен 50 кГц.
Исходя из параметров в качестве ключей выберу двухконтактное реле РЭС-22 типа РФ 4.500.130
В качестве транзисторов VT7 – VT8 выберу транзисторы типа КТ502А с параметрами: Iк max =150 мА; Uкэ max = 25 В; Uкэ нас = 0,6 В; Pк max = 350 мВт; β= 120.
1.3.3 Описание принципа действия
Разработанное устройство поддерживает два режима работы:
1) нормальный режим работы – нагрузка получает питание непосредственно от сети 220В;
2) аварийный режим работы - нагрузка получает питание от источника
бесперебойного питания в случае, если напряжение сети отсутствует или менее значения нижнего предела напряжения сети.
Нормальный режим работы системы резервного электропитания:
В нормальном режиме напряжение на выходе выпрямителя больше, чем напряжение с выхода аккумулятора, поэтому напряжение на выходе компаратора 1 равно +5В, что соответствует высокому уровню сигнала (лог.1) для блока управления.
В качестве блока управления используется однокристальный микроконтроллера семейства МК51 (К1816ВЕ751). Состояние лог.1 соответствует нормальному режиму работы системы резервного электропитания, а значит, блок управления формирует управляющие сигналы для ключ 1 и 2 при которых ключ 1 – замкнут), напряжение сети подается на нагрузку), а ключ 2 – разомкнут (аккумулятор отключен от инвертора).
В этом режиме происходит заряд аккумулятора, а питание микросхем устройства осуществляется от стабилизатора подключенного к аккумулятору.
Состояние сигналов на выходе компаратора 2 и 3 равно +5 В и 0 В и в данном случае блоком управления не обрабатывается.
Аварийный режим работы системы резервного электропитания:
В аварийном режиме напряжение на выходе выпрямителя меньше, чем напряжение с выхода аккумулятора, поэтому напряжение на выходе компаратора 1 равно 0 В, что соответствует низкому уровню сигнала (лог.0) для блока управления.
Состояние лог.0 соответствует аварийному режиму работы системы резервного электропитания, а значит, блок управления формирует управляющие сигналы для ключ 1 и 2 при которых ключ 1 – разомкнут (сеть отключена от нагрузки), а ключ 2 – замкнут (аккумулятор подключен к инвертору).
Так же блок управления формирует управляющие импульсные сигналы длительностью 45 мкс для ключей инвертора и включает индикатор “Аварийный режим”.
В этом режиме напряжение аккумулятора преобразуется инвертором в переменное напряжение 220 В, а питание микросхем устройства осуществляется от стабилизатора подключенного к аккумулятору.
Состояние выходов компараторов 2 и 3 отслеживается блоком управления.
В случае, если напряжение на аккумуляторе становится меньше, чем заданное опорное Uоп2, то на выходе компаратора 2 формируется лог.0 (0 В), который соответствует режиму разряженного аккумулятора (напряжение аккумулятора меньше допустимого значения) и блок управления включает индикатор “Аккумулятор разряжен”.
При появлении напряжения на выходе инвертора его пониженное значение сравнивается с фиксированным значением Uоп3. При соответствии выходного напряжения системы резервного электропитания значению 220 В на выходе компаратора 3 устанавливается лог.1 (+5В). В случае если напряжение на выходе инвертора становится меньше - вырабатывается управляющий сигнал (лог.0), который соответствует режиму при котором система резервного электропитания не обеспечивает заданное значение на выходе источника (напряжение источника меньше допустимого значения) и блок управления включает индикатор “Смените источник питания”.
При восстановлении напряжения сети системы резервного электропитания опять переходит в режим нормальной работы.
2. Конструкторско-технологический раздел
2.1 Разработка печатной платы
Печатные платы представляют собой диэлектрическую пластину с нанесенным на нее токопроводящим рисунком (печатным монтажом) и отверстиями для монтажа элементов.
При конструировании РЭА на печатных платах используют следующие методы:
1.Моносхемный применяют для несложной РЭА. В том случае вся электрическая схема располагается на одной ПП. Моносхемный метод имеет ограниченное применение, так как очень сложные ПП неудобны при настройке и ремонте РЭА. Недостаток – сложность системы соединительных проводов, связывающих отдельные платы.
2.Функционально-узловой метод применяют в РЭА с использованием микроэлектронных элементов. При этом ПП содержит проводники коммутации функциональных модулей в единую схему. На одной плате можно собрать очень сложную схему. Недостаток этого метода – резкое увеличение сложности ПП. В ряде случаев все проводники не могут быть расположены на одной и даже обеих сторонах платы. При этом используют многослойные печатные платы МПП, объединяющие в единую конструкцию несколько слоёв печатных проводников, разделённых слоями диэлектрика. В соответствии с ГОСТом различают три метода выполнения ПП:
3.ручной;
4.полуавтоматизированный;
5.автоматизированный;
Предпочтительными являются полуавтоматизированный, автоматизированный методы.
Метод металлизации сквозных отверстий применяют при изготовлении многослойных печатных плат. Заготовки из фольгированного диэлектрика отрезают с припуском 30 мм на сторону. После снятия заусенцев по периметру заготовок и в отверстиях, поверхность фольги защищают на крацевальном станке и обезжиривают химически соляной кислотой в ванне. Рисунок схемы внутренних слоёв выполняют при помощи сухого фоторезиста. При этом противоположная сторона платы должна не иметь механических повреждений и подтравливания фольги. Базовые отверстия получают высверливанием на универсальном станке с ЧПУ. Ориентируясь на метки совмещения, расположенные на технологическом поле. Полученные заготовки собирают в пакет. Перекладывая их складывающимися прокладками из стеклоткани, содержащими до 50% термореактивной эпоксидной смолы. Совмещение отдельных слоёв производится по базовым отверстиям. Прессование пакета осуществляется горячим способом. Приспособление с пакетами слоёв устанавливают на плиты пресса, подогретые до 120…130° С. Первый цикл прессования осуществляют при давлении 0,5 МПа и выдержке15…20 минут. Затем температуру повышают до 150…160° С, а давление – до 4…6 МПа. При этом давлении плата выдерживается из расчёта 10 минут на каждый миллиметр толщины платы. Охлаждение ведётся без снижения давления. Сверление отверстий производится на универсальных станках с ЧПУ СМ-600-Ф2. В процессе механической обработки платы загрязняются. Для устранения загрязнения отверстия подвергают гидроабразивному воздействию. При большом количестве отверстий целесообразно применять ультразвуковую очистку. После обезжиривания и очистки плату промывают в горячей и холодной воде. Затем выполняется химическую и гальваническую металлизации отверстий. После этого удаляют маску. Механическая обработка по контуру, получение конструктивных отверстий осуществляют на универсальных, координатно-сверлильных станках. Выходной контроль осуществляется автоматизированным способом на специальном стенде, где происходит проверка работоспособности платы, т.е. её электрических параметров. Затем идет операция гальванического осаждения меди. Операция проводиться на автооператорной линии АГ-44. На тонкий слой осаждается медь до нужной толщины. После этого производится контроль на толщину меди и качество её нанесения. Далее производиться обработка по контуру печатной платы. В этой операции удаляется ненужный стеклотекстолит по краям платы и подгонка до требуемого размера. Затем методом сеткографии производиться маркировка печатной платы. Весь цикл производства печатных плат заканчивается контролем платы. Здесь используется автоматизируемая проверка на специальных стендах.
2.2 Компоновка проектируемого устройства
Процесс компоновки элементов проектируемой мной светодиодной информационной панели можно подразделить на несколько этапов:
○ Функциональная компоновка - это размещение и установка функциональных элементов на печатных платах с учетом функциональных и энергетических требований, а также плотности компоновки и установки элементов, плотности топологии печатных проводников. Функциональная компоновка проводится для определения основных размеров печатной платы, выбора способов ее проектирования и изготовления. Прежде чем приступить к изготовлению печатной платы, нужно сделать её рисунок, т.е. скомпоновать все радиоэлементы и микросхемы. Компоновка устройства подразумевает под собой примерное расположение на печатной плате радиоэлементов и микросхем, входящих в состав устройства.Для определения положения элементов на плате в первую очередь делают рисунок платы в соответствии с заданными габаритами устройства, далее компонуются все радиоэлементы и микросхемы на рисунке в соответствии с их реальными размерами.
После расположения радиоэлементов и микросхем наносятся отверстия для контактных площадок и отверстия для крепления печатной платы в корпусе устройства.
Заключительным этапом является проведение соединительных линий (печатных проводников) в соответствии с принципиальной схемой устройства.
○ Внутренняя компоновка - заключается в размещении входящих в состав нашего устройства блоков внутри его корпуса с учетом требований удобства сборки, контроля, ремонта, механического и электрического соединения, требований по обеспечению оптимального теплового режима и эргономики.
○ Внешняя компоновка - это компоновка устройства в конструкциях старшего уровня, например в составе рабочего места студента, при этом, прежде всего, учитываются эргономические требования. К эргономическим критериям компоновки разрабатываемой нами приставки относятся: эффективность работы и сохранение здоровья в процессе эксплуатации.
Для определения размеров печатной платы произведу расчёты по определению площади каждого элемента:
2.3 Поиск и устранение неисправностей
Существует несколько способов отыскания неисправностей. Выбор того или иного способа зависит от назначения устройства и особенностей схемы. Поэтому от техника-электроника требуется хорошее знание, как минимум принципиальной схемы и конструкции ремонтируемого устройства.
Все неисправности любого радио электрического устройства можно подразделить на механические и электрические .
К механическим неисправностям относятся неисправности в механических узлах устройства (для моего случая, к данному типу неисправностей можно отнести выход из строя переключателей входящих в состав блока задания исходной информации и блок индикации).
К электрическим неисправностям относятся такие, которые приводят к изменению электрического сопротивления цепей (например, к обрыву цепи), Значительному увеличению сопротивления, значительному уменьшению его или короткому замыканию. Для моего учебного стенда к таким неисправностям можно отнести: выход из строя резисторов, микросхем, и т. п.
При поиске неисправностей радиоэлектричекого устройства применяют пять способов:
1) Внешний осмотр позволяет выявить большинство механических неисправностей, а также некоторые электрические. Внешним осмотром проверяется качество сборки и монтажа. При проверке качества сборки вручную следует проверить механическое крепление отдельных узлов, таких как переключатели, переменные резисторы, штепсельные соединения (разъемы). В случае нарушения крепления оно восстанавливается. Внешним осмотром проверяют также качество электрического монтажа. При этом выявляют целостность соединительных проводников, наличие затеков припоя, которые могут привести к коротким замыканиям между отдельными участками схемы, обнаруживают провода с нарушенной изоляцией, проверяют качество паек и т. п. Внешним осмотром можно убедиться в правильности номиналов резисторов и конденсаторов (блока питания), выявить дефекты отдельных элементов (обрыв выводов, резисторов, механическое повреждение керамических конденсаторов и другие).
Внешний осмотр, как правило, делают при отключенном питании аппаратуры. При его проведении особое внимание необходимо обращать на то, чтобы в монтаж не попали случайные предметы, которые при включении устройства могут вызвать короткое замыкание.
Внешним осмотром можно выявить неисправный светоэлемент (по яркости свечения), резисторов (по изменению цвета или обугливанию поверхностного слоя) и других элементов.
Во включенном состоянии можно определить перегрев трансформаторов, электролитических конденсаторов, полупроводниковых элементов. Появление запахов от перегретых обмоток, резисторов, пропиточного материала трансформаторов также сигнализирует о наличии неисправностей в схеме устройства. О неисправности может свидетельствовать и изменение частоты или тона звуковых колебаний воздушной среды, вызываемых работой трансформаторов и других элементов, которые обычно либо вообще не слышны во время работы, либо имеют звучание другого тона.
Для проверки отсутствия коротких замыканий используют омметр. В качестве опорной точки чаще всего принимают плюс или минус источника питания. Иногда входе осмотра возникает сомнение в исправности отдельных элементов. Тогда следует выпаять элемент и проверить его исправность более тщательно.
2) Способ промежуточных измерений – заключается в последовательной проверке прохождения сигнала от блока к блоку до обнаружения неисправного участка.
3) Способ исключения – заключается в последовательном исключении исправных узлов и блоков.
4) Способ замены отдельных элементов, узлов или блоков на заведомо исправные , широко используется при ремонте радио электрических устройств. Например, можно заменить элемент (транзистор, трансформатор, микросхему) или блок на заведомо исправный и убедиться в наличии неисправности на этом участке.
5) Способ сравнения – заключается в сравнении параметров неисправного аппарата с параметрами исправного аппарата того же типа или марки.
Использование того или иного способа поиска неисправности зависит от способностей схемы устройства.
Поиск неисправностей осуществляют по определенному правилу (алгоритму), позволяющему максимально сократить время их отыскания. Поиск проводится поэтапно, от более крупных конструктивных единиц к более мелким, т. е. в последовательности: Блок – Узел (модуль) – Каскад – Неисправный элемент.
При проверке отдельных элементов схемы следует убедиться в исправности постоянных резисторов, как внешним осмотром, так и проверкой омметром. При исправном резисторе омметр должен показать номинальное значение сопротивления.
Неэлектролитические конденсаторы можно проверить на пробой омметром. В случае пробоя омметр покажет короткое замыкание. Множитель омметра при проверке конденсаторов необходимо поставить в положение “x100” или “x1000”. Конденсаторы при подобной проверке дают отклонение стрелки прибора вправо и быстрое ее возвращение в начальное положение к отметке ¥.
Электролитические конденсаторы также проверяют омметром. Для этого переключатель омметра надо установить на “x100” или “x1000”. Дальнейшая проверка конденсатора аналогична предыдущему, только стрелка в начальное положение будет возвращаться медленнее.
Конденсаторы при замене выбирают по номинальной емкости, рабочему напряжению, классу точности, температурному коэффициенту емкости (ТКЕ). Номинальные значения емкостей конденсаторов приведены в справочниках.
Обмотки трансформатора. При обрыве обмотки омметр покажет бесконечно большое сопротивление. При замене трансформаторов учитывается приводимая в справочных данных маркировка их выходов. Неисправные трансформаторы заменяют на аналогичные.
Исправность полупроводниковых приборов можно также проверять омметром. Сопротивление диода в обратном направлении будет намного больше, чем в прямом. Такой диод исправен. В противном случае диод следует заменить.
Транзисторы также проверяют омметром, для этого омметр подключают между базой и эмиттером. В первом случае прибор покажет малое сопротивление, во втором – сравнительно большое.
Полупроводниковые приборы (транзисторы, диоды и микросхемы) имеют различную маркировку выходов. При замене используют приборы того же типа или их аналоги, указываемые в перечне элементов схемы
3. Экономический раздел
3.1 Расчет затрат на сырье и материалы
См = S Н i * Ц i ,
где См —стоимость сырья и материалов, руб.;
Нi — норма расхода i-го материала, в натуральных показателях;
Цi — цена за единицу измерения i-го материала, руб.
Результаты расчетов оформляем в таблицу:
Таблица 3.1 - Расчет затрат на сырье и материалы
№ n/n |
Наименование материала |
Единицы измерения | Норма расхода на устройство | Цена за ед. измерения, ( руб.) |
Сумма, (руб.) |
| 1 | 2 | 3 | 4 | 5 | 6 |
| 1 | Припой ПОС 61 ГОСТ 21931 – 76 | кг | 0,03 | 9630 | 288,9 |
| 2 | Хлорное железо ТУ6-09-3084-82 |
кг | 0,04 | 3000 | 120 |
| 3 | Краска ТНПФ-53 черная | кг | 0,02 | 14240 | 284,8 |
| 4 | Ацетон (УАЙТ-СПИРИТ) ГОСТ 2603-79 | кг | 0,03 | 3070 | 92,1 |
| 5 | Стеклотекстолит СФ-2-35Г-1,5 1с ГОСТ 10316-78 |
кг | 0,2 | 9330 | 1866 |
| 6 | Канифоль сосновая ГОСТ 19113 – 72 | кг | 0,02 | 16500 | 330 |
| Итого | 2 981,8 | ||||
3.2 Расчет затрат на покупные комплектующие изделия и полуфабрикаты
Ск = S (К i * Ц i ,)
где Ск — стоимость покупных комплектующих изделий и полуфабрикатов на одно устройство, руб.
Кi — количество комплектующих изделий и полуфабрикатов i-го наименования на одно устройство, шт.
Цi — цена за единицу, руб.
Результаты расчетов оформляем в таблицу:
Таблица 3.2 - Расчет затрат на покупные комплектующие изделия и полуфабрикаты
| № п/п | Наименование комплектующих изделий и полуфабрикаты | Количество на 1 устройства | Цена за единицу (руб.) | Сумма (руб.) | |
| 1 | 2 | 3 | 4 | 5 | |
| 1 | Диод КД202В | 8 | 700 | 5600 | |
| 2 | Диод КД213А | 4 | 650 | 2600 | |
| 3 | Диод АЛ336Б | 3 | 700 | 2100 | |
| 4 | Конденсатор К-50-31- 40 В- 4700 мкФ | 4 | 1000 | 4000 | |
| 5 | Конденсатор КТ4-21-100 В – 20 пФ | 2 | 100 | 200 | |
| 6 | Конденсатор К-50-31- 40 В- 10 мкФ | 1 | 400 | 400 | |
| 7 | Конденсатор К-53-1- 30 В- 0.1 мкФ | 1 | 200 | 200 | |
| 8 | Конденсатор К-53-25- 40 В- 2.2 мкФ | 1 | 300 | 300 | |
| 9 | Конденсатор К-53-25- 40 В- 4.7 мкФ | 1 | 500 | 500 | |
| 10 | 140УД20А | 3 | 1000 | 3000 | |
| 11 | К1816ВЕ751 | 1 | 1000 | 1000 | |
| 12 | К155ЛН5 | 2 | 900 | 1800 | |
| 13 | К142ЕН4 | 1 | 900 | 900 | |
| 14 | Резонатор 4.8 МГц | 1 | 600 | 600 | |
| 15 | Резистор МЛТ - 0.125- 47 кОм | 3 | 150 | 450 | |
| 16 | Резистор СП-2-2а - 0.5 - 10 кОм | 2 | 150 | 300 | |
| 17 | Резистор МЛТ- 0.125 - 5.1 кОм | 3 | 150 | 450 | |
| 18 | Резистор МЛТ- 0.125 - 10 кОм | 5 | 150 | 750 | |
| 19 | Резистор МЛТ - 0.125- 91 кОм | 3 | 200 | 600 | |
| 20 | Резистор МЛТ - 0.125- 910 Ом | 2 | 150 | 300 | |
| 21 | Резистор МЛТ - 0.125- 20 кОм | 4 | 150 | 600 | |
| 22 | Резистор МЛТ - 0.125-4.3 кОм | 3 | 150 | 450 | |
| 23 | Резистор МЛТ - 0.125-360 Ом | 2 | 150 | 300 | |
| 24 | Резистор МЛТ - 0.125- 8.2 кОм | 4 | 150 | 600 | |
| 25 | Резистор МЛТ – 0.125- 220 Ом | 3 | 150 | 450 | |
| 26 | Резистор МЛТ - 0.125- 1.6 кОм | 1 | 150 | 150 | |
| 27 | Резистор СП-2-2а - 0.5 - 22 кОм | 1 | 150 | 150 | |
| 28 | Реле РЭС-22 | 2 | 1100 | 1100 | |
| 29 | Транзистор КТ 315 Д | 4 | 500 | 2000 | |
| 30 | Транзистор КТ827 | 2 | 400 | 800 | |
| 31 | Транзистор КТ502А | 2 | 400 | 800 | |
| 32 | Трансформатор ТПП321 – 200,0 | 2 | 47000 | 94000 | |
| 33 | Трансформатор ТП | 1 | 7000 | 7000 | |
| Итого | 134 450 | ||||
3.3 Расчет тарифной заработной платы производственных рабочих
ЗПтар = S (Сч ij * Т ei ),
где ЗПтар — тарифная заработная плата производственных рабочих, руб.;
Счij — часовая тарифная ставка по i-той операции, j-го разряда работ, руб.;
Тei — трудоемкость i-той операции, чел-час.;
Результаты расчетов оформляем в таблицу:
Таблица 3.3- Расчет тарифной заработной платы производственных рабочих
№ п/п |
Наименование операции | Разряд работ |
Часовая тарифная ставка |
Трудоемкость, (чел-час.) |
Сумма тарифной зарплаты, |
| 1 | Слесарные | 2 | 922 | 1 | 922 |
| 2 | Монтажные | 3 | 1248 | 4 | 4992 |
| 3 | Лакокрасочные | 2 | 922 | 2 | 1844 |
| 4 | Регулировочные | 3 | 1248 | 4 | 4992 |
| 5 | Механические | 2 | 922 | 2 | 1844 |
| Итого | 14 594 | ||||
3.4 Расчет основной заработной платы производственных рабочих
ЗПосн = ЗПтар + Пр
Зпосн = 14594 + 4378,2 = 18 972,2 руб.,
где ЗПосн — основная заработная плата производственных рабочих, руб.;
Пр — сумма премии, руб.
| Пр = | ЗПтар 100 |
*%Пр =(14594/100) * 30 = 4 378,2 руб. |
где %Пр — процент премии основным производственным рабочим - 30%.
3.5 Расчет дополнительной заработной платы производственных рабочих ( ЗПдоп)
ЗПдоп = ЗПосн * 8,1 / 100,
где 8,1 - % дополнительной зарплаты по предприятию.
ЗПдоп = 18972,2 * 8,1 / 100 = 1 536,7 руб.
3.6 Расчет отчислений от заработной платы производственных рабочих (Озп)
а) в фонд соц.защиты — 35% от заработной платы;
б) отчисления по обязательному страхованию – 0,3 %.
Озп = 0,353* (ЗПосн + ЗПдоп)
Озп = 0,353 * (18972,2 + 1536,7) = 7 239,6 руб.
3.7 Итого прямые затраты (Зпр)
Зпр = М + ЗПосн + ЗПдоп + Озп
Зпр = 2 981,8+134 450+ 18972,2 + 1536,7 +7239,6 = 165 180,3 руб.
3.8 Расчет накладных расходов (Нр)
| Нр= | ЗПосн 100 |
*169,2=(18972,2/100)*169,2=32 101руб |
где 169,2 — процент накладных расходов по предприятию за базисный период,%.
3.9 Калькуляция себестоимости проектируемого устройства. Расчет отпускной цены проектируемого устройства
Таблица 3.4 - калькуляция себестоимости проектируемого устройства
№ n/n |
Статьи затрат калькуляции | Условные обозначения | Сумма, руб. | ||||
| 1 | Материальные затраты | М | 137 431,8 | ||||
| 2 | Заработная плата производственных рабочих | ЗПосн + ЗПдоп | 20 508,9 | ||||
| 3 | Отчисления от заработной платы производственных рабочих | Озп | 7 239,6 | ||||
| 4 | Итого прямые затраты | Зпр | 165 180,3 | ||||
| 5 | Накладные расходы | Нр | 32 101 | ||||
| 6 | Итого полная себестоимость ( С = Зпр + Нр) | С | 197 281,3 | ||||
| 7 | Плановая прибыль (П = Ур * Сп / 100 ; где Ур - уровень плановой рентабельности 20%) | П | 39 456,3 | ||||
| 8 | Сбор в республиканский фонд поддержки производителей сельскохозяйственной продукции, продовольствия и аграрной науки – 2%, Сб = (С + П) * 2 / (100 – 2). | Сб | 4 831,4 | ||||
| 9 | Итого стоимость проектируемого устройства без НДС Сндс = С + П + Сб |
Сндс |
236 737,6 |
||||
| 10 | Налог на добавленную стоимость
|
НДС | 42 612,8 | ||||
| 11 | Отпускная цена проектируемого устройства с учетом НДС Цо = С + П + Сб + НДС, |
Цо | 284 182 |
Исходя из произведенных расчетов отпускная цена проектируемого устройства составит 284 182 рублей при его полной себестоимости в 197 281,3 рублей и материальных затратах на покупку комплектующих в 137 431,8 рублей. Заработная плата производственных рабочих составит 20 508,9 рублей.
Расчёты по данному устройству были проведены по данным предприятия РУП «Гомель ВТИ» за апрель 2008 года.
4. Охрана труда
При выполнения монтажных, слесарных и столярных работ приходится иметь дело и с высоким, и с острыми и быстро вращающимися инструментами или звеньями механизмов, и с агрессивными химическими веществами.
Для предохранения от поражения высоким напряжением запрещается выполнять электромонтажные работы в работающей радиоаппаратуре. Снятие статического заряда обеспечивается применением заземляющего браслета. Можно использовать обычный металлический браслет от часов, соединённый с проводом заземления через резистор сопротивлением 1 МОм.
При работе с электрическим паяльником надо соблюдать следующие правила:
1. Периодически проверять омметром отсутствие замыкания между корпусом паяльника и нагревательным элементом. Такое замыкание может стать причиной поражения током и порчи припаиваемых элементов. Поэтому рекомендуется работать с паяльником, жало которого заземлено.
2. Использовать устойчивую подставку для паяльника, что предохранит его от падения, а работающего от ожогов.
3. Ни в коем случае не выполнять пайку в работающем устройстве, так как случайное замыкание может вывести устройство из строя и быть причиной травмы.
При работе со слесарными инструментами надо быть внимательным и аккуратным, чтобы не пораниться резаком, напильником, лобзиком, сверлом или обрабатываемой деталью. Для этого необходимо:
1. Надёжно зажать сверло в патроне дрели специальным ключом.
2. Просверливаемую деталь надёжно закреплять, иначе она в конце сверления может начать вращаться вместе со сверлом.
3. Вырубание фасонных отверстий надо выполнять обязательно на массивной металлической подставке.
4. При работе с резаками обязательно подкладывать под разрезанный лист фанерную прокладку, чтобы не повредить пол.
При работе с химическими веществами следует строго соблюдать все рекомендации по растворению, смешиванию, последовательности выполнения операций и температурному режиму. Работать необходимо в халате , а в отдельных случаях – в перчатках и защитных очках. Прежде всего необходимо оберегать глаза, губы и слизистые оболочки носа и горла, которые наиболее чувствительны к воздействию химических веществ.
На участке тела, обожжённого паяльником или брызгами припоя, надо сделать содовую примочку, а потом поражённое место смазать вазелином. Места ожогов кислотами обильно промыть водой и смочить содовым раствором. Место ожога щёлочами нужно обильно обмыть раствором уксусной (лимонной или борной) кислоты. При порезах и царапинах ранку обработать раствором йода и заклеить лейкопластырем.
5. Энерго - и материалосбережение
Для эффективного материалосбережения системы резервного электропитания мной были предприняты следующие шаги:
1. Уменьшен размер печатной платы путем более плотной компоновки радиоэлементов, что сэкономило текстолит, затрачиваемый на изготовление платы.
2. Печатную плату можно изготовить и без применения химикатов. Плату требуемых размеров вырезают из фольгированного материала, сверлят все необходимые отверстия и наносят на нее рисунок печатного монтажа. Контуры обводят острым шилом.
Кроме проблемы материалосбережения существует еще один не менее важный параметр, как энергосбережение.
Проблема энергосбережения в Республике Беларусь возведена в ранг государственной политики. Наряду с этим была создана республиканская система управления процессом энергосбережения. Верхним звеном этой системы является государственный комитет по энергосбережению и Энергонадзору, который был создан в 1993г. Данным комитетом в 1998г. был принят закон об энергосбережении, который оглашает все проблемы современности связанные с перепотреблением, незаконным и некорректным использованием электрической, тепловой и других видов энергии.
С целью экономного использования электрической энергии все предприятия связанные с разработкой электрических устройств проектируют устройства, выпускаемые в массовое производство таким образом, чтобы оно как можно меньше потребляло электроэнергии. Для этого, например, проводятся попытки к минитюаризации отдельных элементов, что позволяет комбинировать их единые блоки небольших размеров. Это даёт возможность сберегать электрическую энергию за счёт использования для питания этих блоков уже один источник питания, а не по одному для каждого из элементов. На специализированных форумах и выставках предприятия делятся своими новыми разработками в области энергосберегающей аппаратуры.
Кроме приведённого примера существует большое количество способов сбережения, как электрической, так и других видов энергии.
В ходе разработки системы резервного электропитания я постаралась снизить потребление электрической энергии. В этих целях мною было сделано следующее:
1. Использованы микросхемы с пониженным энергопотреблением;
2. Были использованы резисторы малой мощности, а следовательно с не большим потреблением электрической энергии.
3. Для всех элементов используется один источник питания.
4. Тщательно произведен расчет схемы для исключения лишних функциональных узлов.
6 . Охрана окружающей среды
В настоящее время – время бурного развития и внедрения, постоянно совершенствующихся и обновляющихся технологий производства конечной продукции – все больше внимания стало уделяться влиянию этих новых технологий на окружающую среду. Сейчас повсеместно открываются новые заводы и фабрики и никто не обращает внимание на экологическую зону, находящуюся под надзором этого предприятии. В результате чего следуют грубые нарушения правил природопользования со стороны предприятия, самое распространенное – загрязнение близлежащих водоемов и рек сбрасываемыми отходами производства. Эти действия уничтожают многих обитателей животного и растительного мира; загрязняют пресную воду нефтью и отходами нефтепродуктов, веществами органического и минерального происхождения; загрязняют почву токсичными веществами, золой, промышленными отходами, кислотами, соединениями тяжелых металлов и др. Также распространены случаи загрязнения атмосферы. Атмосфера загрязняется промышленными выбросами, содержащими оксиды серы, азота, углерода, углеводороды, частицы пыли. Такие случаи не единичны, поэтому все государства всерьез задумались о контроле соблюдения правил природопользования. Создаются специальные службы, комитеты и т.д. следящие за соблюдением правил природопользования со стороны предприятий. Поэтому новые проекты производства должны проходить экологическую экспертизу. Экологическая экспертиза – система комплексной проверки всех возможных экологических и социально-экономических последствий осуществления проектов и реконструкций, направленная на предотвращение их отрицательного влияния на окружающую среду и на решение намеченных задач с наименьшими затратами ресурсов.
Для развития и соблюдения правил природопользования, также применяется экологическое образование. Во многих учебных заведениях, в том числе и в нашем оно тоже существует. Вопросами развития окружающей среды занимается экология – наука о взаимоотношении живых организмов и среды их обитания. Рациональное решение экологических проблем возможно лишь при оптимальном взаимодействии природы и общества.
Исходя из такого положения вещей, производство продукции и сама продукция не должны никоим образом загрязнять окружающую среду. Поэтому на предприятиях используются разного рода очистные сооружения. Методика очистки промышленных выбросов по характеру протекания физико-химических процессов делят на 4 группы:
- промывка выбросов растворителями примесей (абсорбция);
- промывка выбросов растворами реагентов, связывающих примеси химически (хемосорбция);
- поглощение газообразных примесей твердыми активными веществами (адсорбция);
- термическая нейтрализация отходящих газов и поглощение примесей путем применения каталитического превращения.
При разработке системы резервного электропитания были соблюдены правила природопользования. Данная конструкция не загрязняет окружающую среду в процессе своей работы. При производстве печатной платы необходимо соблюдать технику безопасности, тогда никаких вредных воздействий на окружающую среду и человека не будет. При разработке и создании корпуса можно использовать любой материал, не влияющий на окружающую среду, т.к. устройство имеет малые габариты, то и материал, затрачиваемый на его изготовление, используется рационально и в малых количествах. Устройство не излучает никаких вредных для здоровья человека и природы излучений.
Заключение
В результате выполнения дипломного проекта мной были разработаны структурная и принципиальная схемы, на основе знаний полученных при изучении предметов специальности «Электронные вычислительные средства». При разработке дипломного проекта понадобились не только знания специальных предметов, таких как «Радиоэлектроника», «Теоретические основы электротехники», «Эксплуатация и ремонт ЭВС», «Периферийные устройства», «Конструирование ЭВС», но и некоторых общеобразовательных – «Черчение», «Охрана окружающей среды и энергосбережение», «Охрана труда», «Экономика».
В ходе проделанной работы были разработаны функциональные узлы панели и обеспечены взаимосвязи между ними..
Также хочу отметить, что спроектированная мной система резервного электропитания позитивно обоснована со всех сторон жизненно необходимых факторов, экономической эффективности применения, материалосбережения, энергосбережения, быстродействия и конечно же эксплуатационных качеств.
Литература
1. Аналоговые интегральные схемы: Справочник/ А.Л. Булычев, В.И. Галкин, В.А. Прохоренко – Мн.: Беларусь, 1993.- 382с.
2. Аналоговые и цифровые интегральные микросхемы / Под редакцией С.В. Якубовского. — М.: Радио и связь, 1984.
3. Диоды: Справочник/ О.П. Григорьев, В.Я. Замятин, Б.В. Кондратьев, С.Л. Пожидаев. – М.: Радио и связь, 1990.- 336с.
4. Достанко А.П. Технология радиоэлектронных устройств и автоматизация производства. - Мн.:Высшая школа, 2002.
5. Кожекин Г.Я., Синица Л.М. Организация производства.:Учебное пособие. – Мн.: ИП «Экоперспектива», 1998.
6. Лаврус В.С. Батарейки и аккумуляторы. - К.: Hаука и техника, 1995.
7. Лосев В.В., Микропроцессорные устройства обработки информации. Алгоритмы цифровой обработки: Учеб. пособие для вузов./ Мн.: Выш.шк., 1990
8. Манойлов В.Е. Основы электробезопасности. – Л.:Энергатомиздат, 1985.
9. Методические указания к выполнению организационно-экономического раздела дипломного проекта для студентов спец. 20.05 “Промышленная электроника”, Гомель 1990.
10. Однокристальные микроЭВМ. Справочник / Борыкин В.Е. – Минск. 1994.
11. Однокристальные микроЭВМ. М.:МИКАП, 1994.
12. Полупроводниковые приборы: Транзисторы широкого применения: Справочник/ В.И. Галкин, А.Л. Булычев, П.М. Лямин. – Мн.: Беларусь,1995.-383с.
13. Резисторы, конденсаторы, трансформаторы, дроссели, коммутационные устройства РЭА: Справ./Н.Н. Акимов —Мн.: Беларусь, 1994.
14. Справочное пособие по микропроцессорам и микроЭВМ./Под ред. Л.Н.Преснухина. - М.: Высш.шк., 1998.
15. Скляров В.А. Язык C++ и объектно-ориентированное программирование. – Минск: Вышэйшая школа, 1997.
16. Фонталин Н.Н. Расчеты экономической эффективности в дипломах и курсовых работах Мн.:Высшая школа, 1984г.
17. Цифровые интегральные микросхемы: Справ./ М.И. Богданович, И.Н. Грель, В.А. Прохоренко, В.В. Шалимо. – Мн.: Беларусь,1991.- 493с.
18. ГОСТ 2.105-95. ЕСКД. Общие требования к текстовым документам.
19. ГОСТ 19.701-90. ЕСПД. Схемы алгоритмов, программ, данных и систем.
Похожие рефераты:
Разработать лабораторный стенд для испытания устройств защиты судовых генераторов
Компенсация реактивной мощности в системах электроснабжения с преобразовательными установками
Детонометр разработка конструкции
Энергосбережение на современном этапе
Двухосный индикаторный стабилизатор телекамер на ВО
Тиристорные устройства для питания автоматических телефонных станций
Электронные схемы для дома и быта
Модернизация релейной защиты на тяговой подстанции Улан-Удэ на базе микропроцессорной техники
Инверторные источники питания для электродуговой сварки
Разработка устройства автоматического регулирования света на микроконтроллере
Усилитель мощности на дискретных элементах
Проектирование управляющей ИМС для импульсных источников питания по типу TDA16846
Расчет измерительных преобразователей. Полупроводниковый диод
Разработка тиристорного преобразователя
Разработка лабораторной установки по исследованию каналов утечки речевой информации