| Похожие рефераты | Скачать .docx |
Дипломная работа: Аналіз та розробка LED-драйвера
Зміст
1 Загальна частина
1.1 Зростання ролі світлодіодного освітлення
1.2 Огляд драйверів живлення світлодіодних світильників
2 Спеціальна частина
2.1 Характеристика елементної бази
2.1.1 Опис роботи мікроконтролера на мікросхемі VIPer17 по схемі функціональній
2.1.2 Мікросхема STCS05
2.2 Розрахунок параметрів елементів схеми драйвера
2.3 Схема принципова драйвера білих світлодіодів
Висновки
Список літератури
Додаток А – Функціональна схема контролера VIPer17. Плакат
Додаток Б – Драйвер білих світлодіодів. Схема електрична принципова. Плакат
Вступ
З моменту своєї появи, світлодіоди проробили довгий шлях технологічного розвитку. В останні роки були розроблені яскраві світлодіоди в широкому діапазоні кольорів, який тепер включає й білий. Це у свою чергу, відкрило масу нових застосувань для світлодіодів у якості джерела світла зі своєю власною нішею ринку, відомою як «світлодіоди високої яскравості» (HB LEDs). Для визначення таких світлодіодів також використовують терміни «суперяскраві світлодіоди», «ультраяскраві світлодіоди» — це синоніми.
Існує два типи світлодіодів високої яскравості з використанням певних напівпровідникових матеріалів. На основі AlInGaP створюють червоні, жовтогарячі, жовті й зелені світлодіоди високої яскравості. Інший матеріал — InGaN, дозволяє створити синій, синьо-зелений, чистий зелений і, разом з жовтим люмінофором, білий колір.
Область застосувань надяскравих світлодіодів може бути умовно розділена на дві широкі категорії, а саме, з використанням прямого світла й освітлення. Пряме світлодіодна світло використовується для передачі інформації, наприклад в алфавітно-цифрових табло й повноклірних відео дисплеях, де світлодіоди формують пікселі дисплея. У сигнальних пристроях також використовується пряме світло. Як приклад, дорожні сигнали – світлофори й знаки, стоп-сигнали й індикатори повороту транспортних засобів. У освітленні світлодіод використовується, щоб освітити поверхню, простір або об'єкт, замість того, щоб бути видимим безпосередньо.
Для живлення світлодіодів потрібні спеціальні джерела, які не тільки стабілізують їх струм, але й усувають залежність деяких параметрів світлодіодів від температури. Джерело живлення є однїєю з основних складових світлодіодного приладу й забезпечує якісні характеристики світильника протягом усього терміну служби. Основними завданнями розроблювача є правильний вибір контролера й побудова схеми живлення з урахуванням багатьох вимог, що часто суперечать одна одній.
1 Загальна частина
1.1 Зростання ролі світлодіодного освітлення
Діоди, що випромінюють світло, (Light-Emitting Diodes — Leds) — технологія, що швидко еволюціонує, яка стає конкурентною в різних системах освітлення. Світлодіодне освітлення, яке часто називають твердотільним, використовують як усередині будинків (комерційних, промислових і житлових), так і зовні (освітлення вулиць і місць паркувань), а також для архітектурного й декоративного підсвічування, де світлодіоди почали застосовувати раніше всього через їхню здатність випромінювати у всьому колірному спектрі.
Протягом деякого часу світлодіоди були ефективним рішенням для архітектурного підсвічування. Сьогодні світлодіоди стають основою для більшості пристроїв освітлення завдяки ряду переваг у порівнянні з іншими джерелами світла:
- Вони мають більший термін служби, ніж інші джерела світла. Світлодіоди можуть відпрацювати 50000 годин, тоді як ресурс ламп розжарювання становить від 1000 до 2000 годин, а компактних люмінесцентних ламп (CFL — Compact Fluorescent Lamp) — від 5000 до 10000 годин. Такий помітно більший ресурс робить світлодіоди ідеальним вибором для багатьох комерційних і промислових освітлювальних систем, де високі працезатрати на заміну ламп.
- Їх енергоефективність суттєво вище, ніж у ламп розжарювання й галогенних ламп, і часто перебільшує енергоефективність люмінесцентних ламп. До того ж ККД світлодіодів безупинно поліпшується. За прогнозами ККД білих світлодіодів буде покращена приблизно на 50% у найближчі три-чотири роки.
- Вони мають маленький форм-фактор. Можна зробити світлодіодні лампи в таких форм-факторах, як MR16 і GU10, тоді як для компактних люмінесцентних ламп це неможливо.
- Яскравість їх світіння можна регулювати за допомогою спеціального драйвера.
Застосування люмінесцентних ламп у застосуваннях, що вимагають регулювання яскравості, технічно обмежене. Хоча традиційні конструкції освітлювальних приладів на базі світлодіодів теж зустрічаються з подібними обмеженнями, інноваційні драйвери світлодіодів провідних компаній сумісні із симисторами й імпульсними пристроями регулювання яскравості.
- Вони випромінюють высокоспрямоване світло. На відміну від випромінювачів, створених по інших технологіях, світлодіоди більш підходять для застосувань, подібних прожекторним лампам, які формують вузький потік світла.
- Їх ККД зростаєте зниженням температури. ККД люмінесцентних ламп падає при низьких температурах. Світлодіоди, навпаки, ідеальні для застосувань, що працюють в умовах низьких температур, наприклад у якості освітлювальної лампи в холодильнику.
- Дуже легко змінити колір випромінюваного світла. Це робить RGB-світлодіоди ідеальними для застосування в архітектурному підсвічуванні й системах освітлення типу Mood Lighting (освітлення для настрою), у яких колір світла повинен мінятися в режимі реального часу.
У підсумку можна сказати, що світлодіодні лампи мають істотні переваги перед лампами розжарювання й люмінесцентними лампами. Поступово розроблювачі знаходять нові сфери застосування для свтлодіодних освітлювальних пристроїв. Таким чином, у сьогодення актуальними є дві області застосування світлодіодів: світлодіодні еквіваленти розповсюджених освітлювальних ламп і світлодіодне освітлення з дистанційним керуванням.
Світлодіодні еквіваленти ламп призначені для заміни ламп розжарювання, галогенних або люмінесцентних ламп і випускаються з такими ж патронами. Ці світлодіодні лампи повинні відповідати існуючим форм-факторам і бути сумісними з існуючою інфраструктурою.
Світлодіоди для дистанційно керованого освітлення мають більшу гнучкість, коли потрібно міняти яскравість світіння й колір. Більше того, використання бездротових систем дистанційного керування або керування з передачею даних по мережі змінного струму сприяє появі великої кількості нових областей застосування світлодіодів.
Мало хто буде заперечувати той факт, що ринок світлодіодних еквівалентів традиційних ламп сьогодні — сама швидкозростаюча область застосування світлодіодних освітлювальних пристроїв. Причина настільки швидкого росту досить прозора: для цих світлодіодних аналогів не потрібна нова електрична інфраструктура ( тобто, проводка, трансформатори, регулятори яскравості й патрони), що дає значні переваги новій технології.
Вбудовування світлодіодних ламп в існуючу інфраструктуру вимагає від розроблювачів рішення двох принципових проблем:
- Форм-Фактор. Світлодіодні лампи повинні відповідати форм-факторові колишнього джерела світла.
- Електрична сумісність. Світлодіодні лампи повинні працювати коректно й без мерехтінь в існуючій електричній інфраструктурі.
Існуючий форм-фактор накладає на конструкцію світлодіодної лампи як фізичні ( тобто, плата драйвера повинна бути досить малою), так і теплові обмеження. Ці обмеження самі по собі представляють проблему при створенні конструкції лампи-заміни (наприклад, форм-фактори PAR, R і А). І цю проблему, зокрема, важко розв'язати у випадку малих форм-факторів, таких як MR16 і GU10.
Розміри важливі при конструюванні лампи-заміни, але найчастіше більш критичними є теплові обмеження. Світлодіоди випромінюють тільки видиме світло, вони не випромінюють енергію у вигляді інфрачервоного випромінювання, як інші джерела світла. Таким чином, хоча енергетична ефективність світлодіодів вище, чим у ламп розжарювання або галогенних ламп, вони розсіюють набагато більше тепла за допомогою теплопровідності.
Розсіювання тепла — це також основний фактор, що обмежує світловий потік, який може створити лампа. Сучасні світлодіодні технології навряд чи в стані досягтися рівня яскравості, прийнятного для основного ринку. Для розробки комерційно успішних виробів необхідно подолати обмеження по яскравості й, отже, по відводу тепла.
Із проблемою розсіювання тепла, що виділяється, логічно зв'язане питання часу служби драйверної плати. Щоб випромінювати більше світла, лампа повинна працювати при досить високих температурах (+80...+100°С). При таких температурах ресурс драйверної плати може стати обмеженням для всієї лампи. Найбільшою проблемою, зокрема, є електролітичні конденсатори. Оскільки при таких температурах вони швидко висихають, то термін служби цих конденсаторів не перевищить декількох тисяч годин, і вони стануть обмежуючим фактором для всієї лампи. Оскільки головною маркетинговою перевагою світлодіодних ламп є їхня довговічність, то проблема відносно невеликого терміну служби електролітичних конденсаторів стає однією з основних проблем для розроблювачів ламп. Відсутність електролітичних конденсаторів збільшує час служби ламп у середньому від 10000 до 90000 годин. Відсутність електролітичних конденсаторів також веде до зменшення габаритів схеми, тому плата драйвера може бути встановлена у світлодіодні лампи, призначені для заміни традиційних ламп із малими формами-факторами.
Для узгодження з електричною інфраструктурою світлодіодні лампи повинні коректно працювати в існуючих системах освітлення, у яких використовуються пристрої регулювання яскравості з фазовим керуванням (симисторні або імпульсні регулятори) і електронні трансформатори. Між лампою й мережею змінної напруги 120/230 В може стояти регулятор яскравості, виконаний на симисторі. Такі регулятори спроектовані для роботи з лампами розжарювання або галогенними лампами, які являють собою повністю резистивне навантаження. Драйвер в еквівалентній світлодіодній лампі, загалом кажучи, не є чисто резистивним навантаженням, до того ж він відрізняється досить нелінійною характеристикою. Через мостовий випрямляч на його вході проходять короткі, потужні кидки струму в моменти, коли хвиля вхідної змінної напруги досягає позитивного або негативного максимуму. Така поведінка драйвера світлодіодної лампи не дає регулятору на симисторі правильно працювати, оскільки не забезпечується необхідний стартовий струм та струм утримання. У результаті регулятор або некоректно включається, або відключається в процесі роботи, а світлодіодна лампа мерехтить неприйнятним способом.
Для ламп, розрахованих на змінну напругу 12 В, ситуація ще більш складна, тому що лампа може підключатися до мережі через електронний трансформатор і імпульсний регулятор яскравості. І знову ж, світлодіодна 12-вольтова лампа, у драйвері якої використовується традиційний мостовий випрямляч і DC/ DC-перетворювач, мерехтить через несумісність із трансформатором і регулятором яскравості.
Як говорилося вище, світлодіодні лампи надають розроблювачам більше творчого простору, оскільки дозволяють регулювати яскравість і міняти колір світіння. Такі можливості роблять їх ідеальними для застосування в архітектурнім підсвічуванні, у системах внутрішнього освітлення, а також у регульованих енергозберігаючих системах вуличного освітлення. Для всіх цих застосувань потрібна технологія дистанційного керування яскравістю світлодіодних ламп. Щоб застосування мало успіх на ринку, витрати на модернізацію інфраструктури для переведення систем освітлення на нові світлодіодної технології повинні бути мінімізовані. Не дивно, що рішення, які дозволять використовувати існуючу інфраструктуру без її переробки, імовірно, стануть першими кандидатами для проникнення на ринок.
По оцінках, при переході на світлодіодне освітлення з дистанційним керуванням найбільш витратною справою буде прокладка дротів керування світлодіодними лампами. На щастя, є дві технології, які дозволяють відмовитися від настільки дорогої модернізації: світлодіодними лампами можна управляти за допомогою бездротового зв'язку або через існуючу мережу змінної напруги, використовуючи технологію PLC (Power Line Communication — зв'язок по проводах електричної мережі). Технологія PLC дозволяє передавати сигнали керування на великі відстані, але це може виявитися проблематичним, якщо на шляху проходження потоку даних по мережі змінного струму зустрічаються переривники або трансформатори. У той же час для бездротового зв'язку такої проблеми не існує, але відстань, на яку можуть бути передані керуючі сигнали, може виявитися обмеженою, якщо для цих цілей використовуються вільні частотні діапазони. Іноді найкращим рішенням є сполучення цих двох технологій: зв'язок по проводах електромережі для пристроїв, які не розділені між собою трансформаторами, і бездротовий зв'язок як спосіб обійти трансформатори.
1.2 Огляд драйверів живлення світлодіодних світильників
Розробка світильників на основі потужних світлодіодів з появою нових надійних елементів стає усе більш актуальною. Багато фірм - виробників радіокомпонентів пропонують рішення для створення джерел струму й різні мікросхеми драйверів для живлення світлодіодів. Фірма STMicroelectronics пропонує декілько вдалих схемотехнічних рішень для реалізації живлення світлодіодів.
По суті своєї драйвери світлодіодів представляють собою DC-DC перетворювачі, що стабілізують не тільки напругу, а струм через світлодіоди. Структура драйвера залежить від діапазону вхідної напруги й від кількості світлодіодів, що можуть живится від драйвера. Внутрішня структура драйвера може бути різна, але, як правило, він складається з наступних функціональних блоків:
– DC-DC-перетворювач;
– Регульовані або навіть програмувальні лінійні джерела струму (один або кілька каналів);
– ШІМ-контролери для індивідуального або загального керування струмом через світлодіоди;
– Інтерфейс керування;
– Блок діагностики для виявлення обривів у колі підключення світлодіодів, коротких замикань і ін.
Цікавим рішенням є драйвери LED7706, LED7707 від компанії STMicroelectronics. Мікросхеми призначено для живлення шести лінійок послідовно включених світлодіодів (до 10 світлодіодів у кожному ланцюжку) струмом 30 або 85 мА, відповідно.
Структура цих мікросхем однакова: до їхнього складу входить високоефективний підвищувальний перетворювач, який працює на частоті 660 кГц. Він має можливість зміни робочої частоти в межах від 200 кГц до 1 МГц за допомогою зовнішнього резистора й шість генераторів струму.
Вихідна напруга підвищувального перетворювача змінюється адаптивно таким чином, щоб найменше спадання напруги на одному із внутрішніх джерел струму було рівне їхній опорній напрузі(400 мВ). Вихідна напруга може змінюватися в діапазоні від 4,5 В до 36 В.
Вихідний струм у кожному каналі може бути заданий одним зовнішнім резистором. Яскравість світіння світлодіодів може змінюватися, для цього мікросхема має спеціальний вхід для регулювання. Основні параметри мікросхем наведені у таблиці 1.
Таблиця 1 - Основні параметри мікросхем
| Найменування | Вхідна напруга, ( В ) | Вихідна напруга, ( В ) | Вихідний струм, (мА) | Число каналів | ККД, ( %) | Діммінг | Робоча частота, (МГц ) |
| LED7706 | 4,5 - 36 | до 36 | до 30 | 6 | 93 | PWM | 0,2...1 |
| LED7707 | 4,5 - 36 | до 36 | до 85 | 6 | 93 | PWM | 0,2...1 |
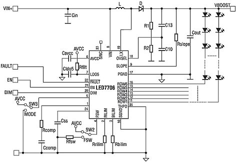
Схема включення цих мікросхем показана на рисунку 1.

Рисунок 1 - Схема включення мікросхеми LED7706
Вхідна її частина утворена лініями живлення VIN+, VIN-, а також інтерфейсом керування й діагностики, що включають лінії:
– EN - вхід керування включенням/відключенням;
– FAULT - вихід з відкритим стоком, що сигналізує про виявлення внутрішньою схемою мікросхеми аварійного стану. Логіка роботи даного виводу, а також поведінка мікросхеми в аварійних режимах залежить від стану виводу MODE, яке задається перемикачем SW3;
– DIM - вхід ШІМ-керування яскравістю (частота до 20 кГц, діапазон регулювання 1...100%).
Стани функціональних вузлів мікросхем LED7706 і LED7707 при виникненні різних аварійних станів наведено у таблиці 2.
Таблиця 2 – Аварійні стани мікросхеми LED7706
| Аварійний стан | MODE з'єднаний з GND | MODE з'єднаний з VCC |
| Струмове перевантаження внутрішнього МДН-Транзистора | Вивід FAULT у високому стані Потужний Моп-Транзистор відключений. | |
| Перенапруга на виході | Вивід FAULT у низькому стані. Драйвер у відключеному стані. | |
| Перегрів | Вивід FAULT у низькому стані. Драйвер у відключеному станіАвтоматичний перезапуск при зниженні температури менш 30°С | |
| Коротке замикання світлодіодів | Вивід FAULT у низькому стані. Драйвер у відключеному стані. (гранична напруга 3.4В) | Вивід FAULT у низькому стані. Блокується робота несправного каналу. (гранична напруга 6В) |
| Обрив у колах підключення світлодіодів | Вивід FAULT у низькому стані. Драйвер у відключеному стані. | Вивід FAULT у високому стані Блокується робота несправного каналу. |
Функціонування мікросхем LED7706, LED7707 відбувається наступним чином. Підвищувальний перетворювач перетворює вхідну напругу до необхідного рівня на лінії VBOST. Рівень напруги на цій лінії контролюються перетворювачем через вхід OVSEL. Величина напруги на виході залежить від величини дільника виконаного на резисторах R1, R2.
Від величини конденсатора Css залежить тривалість "плавного" старту перетворювача. Конденсатор заряджається від інтегрованого в мікросхему джерела струму 5 мкА. При досягненні на ємності Css напруги 2.4В, перетворювач починає працювати в штатному режимі.
Робоча частота задається зовнішнім резистором Rfsw, що підключаються до входу FSW. Частота може бути задана в діапазоні 250...1000 кГц. Якщо вивід FSW з'єднати з виводом Avcc перетворювач буде працювати на частоті 660 кГц. Вивід FSW також може виступати в якості входу зовнішньої синхронізації. У такому випадку, одна мікросхема LED770x є головною, а інші - підлеглими (сигнал синхронізації надходить на вхід FSW з виходу SYNC попередньої мікросхеми).
Особливостямимікросхем є висока продуктивність, високий ККД, - ШІМ-діммірування на частоті 20кГц, мінімальний розмір пристрою. Вони застосовуються для підсвічування рекламних стендів та побудови світильників на чіп-світлодіодах.
Для живлення світлодіодів підходять мікросхеми звичайних DC-DC перетворювачів, необхідно тільки переробити схемотехнічне рішення таким чином, щоб на виході перетворювача стабілізувався струм, а не напруга. Компанія STMicroelectronics рекомендує використовувати для цієї мети сімейство імпульсних понижувальних стабілізаторів L597x.
Це серія перетворювачів може працювати з вихідною напругою до 36 В и забезпечувати струм виходу 1, 1,5 або 2 Ампера. Звідси випливає, що можна підключити на вихід стабілізатора до 10 послідовно включених світлодіодів і стабілізувати струм для світлодіодів з робочими струмами 350 мА, 700 мА й 1400 мА, найчастіше більшого й не потрібно.
У стабілізаторах сімейства перетворювачів L597x застосовується потужний P-Канальний польовий транзистор, виконаний за технологією D-MOSFET. Транзистор має високу швидкодію, що дозволяє будувати на ньому перетворювачі з робочою частотою 250 і 500кГц і вище. Крім цього транзистор має вкрай низький опір каналу, порядку 250 мОм. Що дозволяє будувати схеми з мінімальною різницею вхідної й вихідної напруги. Перетворювачі оснащені захистом від перевищення струму, короткого замикання на виході й перегріву. Основні параметри мікросхем серії L5970X наведені у таблиці 3.
Таблиця 3 - Основні параметри мікросхем серії L5970X
| Найменування | Максимальний вихідний струм, (А) | Діапазон вхідної напруги, (В) | Максимальна вихідна напруги, (В) | Максимальна кількість світлодіодів | Робоча частота, (МГц) |
| L5970D | 1 | 4,4 - 36 | до 36 | 9 | 250 |
| L5970AD | 1 | 4,4 - 36 | до 36 | 9 | 500 |
| L5972D | 1,5 | 4,4 - 36 | до 36 | 9 | 250 |
| L5973AD | 1,5 | 4,4 - 36 | до 36 | 9 | 500 |
| L5973D | 2 | 4,4 - 36 | до 36 | 9 | 250 |
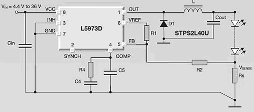
Варіант підключення мікросхеми L5973D показаний на рисунку 2.

Рисунок 2 - Варіант підключення мікросхеми L5973D
Сигнал з датчика струму Rs подається на вхід зворотного зв'язку мікросхеми. Оскільки опорна напруга внутрішнього джерела дорівнює 1,235 В, тому й сигнал з датчика струму в режимі стабілізації повинен бути не менше. Якщо струм через світлодіоди вибирається досить великий, на струмовому сенсорі виділяється велика потужність. Наприклад, для струму 1,4 А потужність, що виділяється на резисторі Rs буде близько 2 Вт. Це, звичайно, негативно впливає на ККД джерела в цілому. Цього недоліку позбавлена схема показана нижче (Рисунок 3).

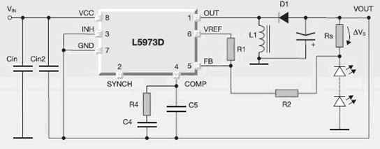
Рисунок 3 - Схема підключення мікросхеми L5973D зі зменшеними втратами
Цей варіант підключення L5973D відрізняється від схеми показаної вище тільки тим, що сигнал з датчика струму Rs на вхід керування подається через додатковий операційний підсилювач. Таким чином, можна зменшити втрати потужності на датчику струму. Необхідна напруга на датчику струму залежить від коефіцієнта підсилення операційного підсилювача, що задається резисторами R1 і R2 і визначається по формулі: Urs=R1/R2*1.235В.
На рисунку 4 показаний варіант включення L5973D у якості перетворювача, що інвертує вихідну напругу по відношенню до вхідної.

Рисунок 4 - Варіант включення L5973D у якості перетворювача, що інвертує вихідну напругу
Особливістю такої схеми є те, що світлодіоди в ній підключені анодом до загального проводу.
І, на останок, можна навести схему підвищувального-понижувального перетворювача на мікросхемі L5973D (Рисунок 5).

Рисунок 5 - Варіант підвищувального-понижувального перетворювача
Особливістю цього схемотехнічного рішення є можливість схеми працювати від вхідної напруги як вище, так і нижче тої, що потрібна для живлення ланцюжка світлодіодів.
Таким чином, зазначена серія мікросхем забезпечує малі габарити кінцевого пристрою, високий ККД, високу частоту перетворення напруги, універсальність застосування для живлення світлодіодних світильників.
Особливої уваги при розробці потребують драйвери живлення світлодіодних світильників, що живляться від мережі змінного струму.
Тут треба враховувати потужність цих пристроїв. При побудові джерела живлення для світлодіодного світильника потужністю 25 Вт и більше необхідно враховувати вимогу - наявність у блоці живлення коректора коефіцієнта потужності. Застосування коректора коефійієтта потужності призводить до подвійного претворення напруги. Подвійне перетворення негативне позначається на ціні й ККД готового джерела. Крім того, робота двох перетворювачів при високих напругах вимагає від розроблювача високої кваліфікації на етапі проектування. А отже, готовий виріб може виявитися неналежного рівня надійності. А це одне з головних вимог для світлодіодних джерел живлення.
Для малопотужних джерел живлення світлодіодів від мережі коректор не потрібний, але й в цьму випадку може застосовуватися подвійне перетворення напруги за принципом: понижувальний стабілізатор напруги – понижувальний стабілізатор струму. Такі рішення використовуються у випадках необхідності отримання від джерела живлення світлодіодів спеціальних функцій, наприклад, можливості регулювання яскравості світіння.
Для простого розв'язку завдання побудови джерела живлення світлодіодного світильника компанія Stmicroelectronics виробляє мікросхему L6562А, за допомогою якої можна побудувати однокаскадний AC-DC перетворювач, що поєднує коректор потужності й понижувальний Fly-back перетворювач. Це дозволяє заощадити на найдорожчих компонентах - моткових виробах і силових напівпровідникових елементах. Відповідно збільшується ККД джерела, зменшуються тепловиділення, габарити й вага.
Один із прикладів застосування мікросхеми L6562 показаний на рисунку 6.

Рисунок 6 - Приклад застосування мікросхеми L6562 для живлення світлодіодів
Як видно, на схемі високовольтний перетворювач виконаний за схемою зворотноходового перетворювача, крім цього мікросхема L6562А виконує функцію коректора потужності. Через вхід MULT з резистивного дільника мікросхема одержує сигнал одного півперіоду вхідної напруги, отриманого після вхідного випрямляча. Форма вхідної напруги для ШІМ перетворювача є опорним сигналом, і струм через силовий ключ задається відповідно до отриманої форми вхідної напруги, тому споживаний перетворювачем струм має синусоїдальну форму й збігається по фазі з живлячою напругою. На виході перетворювача одержуємо стабілізовану напругу за допомогою підсилювача неузгодженості на мікросхемі TL431. Є можливість організувати опторазв’язку, а можна обійтися й без неї. Далі пропонується використовувати кілька окремих стабілізаторів струму для кожної лінійки світлодіодів.
Особливостями застосування мікросхеми L6265 є сполучення в одному кристалі функції AC-DС перетворювача й коректора потужності, низький коефіцієнт гармонік у мережі живлення, простота побудови схем і використання, високий ККД, низька вартість дизайну. Пристрої з використанням мікросхеми L6265 доцільно використовувати у драйверах світлодіодних світильників для вуличного та архітектурного освітлення.
При проектуванні джерела живлення світлодіодного світильника завжди постає питання яке джерело живлення використовувати для живлення - гальванично розв'язане або гальванично пов'язане з первинною мережею. Прямої заборони на використання того або іншого немає. Безпечність світильників регулює нормативний документ ДС Р МЭК 60598-1-2003 «Світильники. Загальні вимоги й методи випробування», відповідно до якого всі світильники діляться на три класи по захисту від ураження електричним струмом.
Клас I- захист від ураження електричним струмом забезпечується основною ізоляцією й приєднанням доступних для дотику провідних деталей до захисного (заземленого) проводу стаціонарної проводки таким чином, щоб доступні провідні деталі не могли стати струмоведучими у випадку ушкодження основної ізоляції;
Клас II- світильник, у якому захист від ураження електричним струмом забезпечується основною ізоляцією, застосуванням подвійної або посиленої ізоляції, і, який не має пристрою для захисного заземлення або спеціальних засобів захисту в електричній установці;
Клас III- світильник, у якому захист від ураження електричним струмом забезпечується застосуванням безпечної наднизької напруги живлення (по даному документу до 50В включно).
Для кожного із цих класів установлені вимоги до електричної міцності ізоляції: Клас I - 2U+1000 В; Клас II - 4U+2750 В; Клас III - 500 В, де U - напруга живлення світильника, В.
При розробці самого світильника й джерела живлення до нього з використанням AC/DС-перетворювача важливо забезпечити необхідну електричну міцність виробу вибором матеріалів і конструктивних рішень. Наприклад, виріб по класу I може мати гальванічний зв'язок з мережею, але при цьому необхідно, щоб доступні для дотику струмопровідні деталі мали захисне заземлення й комплектуючі й матеріали змогли забезпечити напругу пробою більш 1440 В між вхідною клемою й корпусом виробу. Як варіант, можна застосувати у виробі джерело живлення, гальванічно не пов'язане з мережею, а необхідне значення напруги пробою (1,44; 3,63 кВ) забезпечити міжшаровою ізоляцією в трансформаторі.
2 Спеціальна частина
2.1 Характеристика елементної бази
2.1.1 Мікросхема VIPer17
На ринку виробників імпульсних джерел живлення (ІДЖ) широку популярність набули мікросхеми, вироблені фірмою Stmicroelectronics. Серед інших аналогів їх відрізняє схемотехнічно бездоганна структура, яка дозволяє конструкторам ІДЖ легко й швидко створювати прилади, що вимагають мінімального числа зовнішніх елементів «обв'язки» ІС і в той же час повністю відповідати твердим вимогам енергозберігаючої технології проектування (Blue Angel Eco).
Інтегральний контролер ІДЖ Vlperl7H(L) увібрав у себе ряд інноваційних технічних рішень. Розроблювачі розмістили 26 композитних логічних блоків на одному кристалі, що дозволило розширити функціональні можливості ІС.
Інтегральний контролер ІДЖ Vlperl7H(L) містить силовий комутатор на основі МДН транзистора й керуючий ШІМ. Дана мікросхема виробляється у двох варіантах конструктивного виконання: у корпусах DIP7 (Viperl7LN/Viperl7HN) і SO16-narrow (Viper17LD/Viper17HD). Індекси H (High) і L(Low) у найменуванні мікросхеми вказують на частоту вбудованого генератора - високу 115 кГц і низьку 60 кГц відповідно. Призначення виводів мікросхем презентовано в таблиці 4.
світлодіодний освітлення живлення мікросхема
Таблиця 4 - Призначення виводів мікросхем Viper17
| DIP7 | SO16 | Найменування | Функціональне призначення |
| 1 | 1-4 | GND | Загальний вивід ІМС і джерела живлення |
| 2 | 5 | VDD | Напруга живлення контролера, а також вихід зарядного струму для зовнішнього конденсатора при пуску ІДЖ |
| 3 | 6 | CONT | Керуючий вхід, що забезпечує роботу контролера у двох режимах: • установка граничного значення струму польового транзистора в комутуючому імпульсі; • контроль вихідної напруги |
| 4 | 7 | FB | Керуючий вхід для установки коефіцієнта заповнення комутуючих імпульсів |
| 5 | 10 | BR | Захист від зниження сіткової напруги |
| 7,8 | 13-16 | DRAIN | Вивід стоку польового транзистора |
Джерела живлення, виконані на мікросхемі Viperl7N(D), із зовнішнім тепловідводом здатні забезпечити вихідну потужність ІДЖ до 12 Вт в інтервалі сіткової напруги 176...264 В и до 7 Вт в інтервалі 85...265 В. Якщо роль додаткового тепловідводу на друкованій платі виконує фольгірований майданчик площею приблизно 20 мм2, що перебуває в тепловому й електричному контакті з виводами 7,8 (DIP7) і 13 -16 (SO16) ІС, тоді потужність джерела живленні в стандартному й розширеному інтервалі сіткової напруги становить 9 і 5 Вт відповідно.

Рисунок 7 - Схема зворотноходового ІДЖ на основі ІС Viperl7
На рисунку 7 представлена типова електрична схема зворотноходового (Flyback) ІДЖ на основі ІС Viperl7. Контролер ШІМ, комутуючий транзистор, трансформатор, вихідний випрямляч, регульований стабілітрон U2 і оптоелектронний перетворювач, з'єднаний з виводом FB мікросхеми, утворюють замкнений контур регулювання вихідної напруги. При збільшенні вихідної напруги до необхідного значення відкривається стабілітрон U2, діод, що випромінює в оптоелектронному перетворювачі OPTO, впливає на перехід емітер-колектор фототранзистора, змінюючи його еквівалентний опір.
Контролер ШІМ регулює тривалість комутуючих імпульсів таким чином, щоб значення еквівалентного опору відкритого фототранзистора відповідало необхідній напрузі на навантаженні.
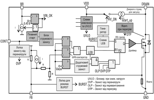
Щоб пояснити функціональні особливості контролера, розглянемо внутрішню архітектуру ІС, показану у додатку А, і властивості окремих її блоків.
Силовий комутатор в ІС виконаний на основі МДН-транзистора, що відрізняється особою електричною міцністю: пробивна напруга каналу стік-джерело становить не менш 800 В. Це гарантує безпечне функціонування приладу у всьому інтервалі вихідної потужності й швидкості зміни напруги на стоці du/dt. Опір каналу транзистора при температурі 25°С у включеному стані не перевищує 25 Ом. На кристалі транзистора сформований спеціальний резистивний елемент Rsens, що дозволяє ефективно відслідковувати максимальне значення струму в кожному імпульсі комутації. При зниженні живлячої напруги менше 8 В блок SUPPLAY&UVLO виключає транзистор, захищаючи його від випадкового включення.
Високовольтний генератор пускового струму Istart-up у якості джерела використовує напругу на виводі стоку (DRAIN). Запуск можливий тільки після того, як напруга на стоці перевищить граничне значення 80 В, тоді замкне вимикач HV_ON, і на підключений до виводу VDD конденсатор С3 почне надходити зарядний струм 3 мА. Після зростання напруги VDD понад 14 В вимикач HV_ON розмикається. Живлення мікросхеми здійснюватиметься від допоміжної обмотки трансформатора імпульсами, що випрямляються діодом D2 і згладжуються конденсатором С3.
Блок живлення й контролю напруги SIPPLAY&UVLO при збільшенні напруги живлення понад 14 В подає живлення на всі блоки ІС, а також формує ряд опорних напруг, необхідних для роботи вузлів мікросхеми. Автогенератор OSCILLATOR через логічний блок TURN-ON LOGIC, керуючий режимом формування комутуючих імпульсів, впливає на вхід S RS-Тригера, встановлюючи на виході Q рівень логічної 1.
Для зниження спектральної щільності перешкод, створюваних комутуючими імпульсами струму стоку в транзисторі й трансформаторі, центральна частота автогенератора примусово перебудовується з періодичністю 250 Гц у смузі 115 ± 8 (або 60 ± 4) кГц. При цьому загальна енергія центральної спектральної складової комутуючої частоти розподіляється серед гармонік з меншою амплітудою, що сприяє зниженню рівня електромагнітних завад.
Сигнал з виходу RS-Тригера підсилюється підсилювачем AMP, а потім надходить на затвор транзистора, відкриваючи його канал стік-джерело. У первинній обмотці імпульсного трансформатора й каналі транзистора виникає пилкоподібний струм. На датчику Rsense струм стоку у кожному комутуючому імпульсі транзистора перетворюється у пилкоподібну напругу, що прикладається до входу ШІМ, що неінвертує. Вбудований у мікросхему генератор струму Ifb, з'єднаний з виводом FB, створює на ньому деяку постійну напругу за рахунок резистивного дільника. Постійна напруга з виходу дільника впливає на вхід компаратора, що інвертує,. При досягненні пилкоподібною напругою рівня постійної напруги, заданої дільником, компаратор через логічний елемент OR1 і блок гасіння LEВ впливає на вхід R1 RS-Тригера, установлюючи на виході Q логічний. 0. Канал польового транзистора закривається, і на цьому формування комутуючого імпульсу завершується. Параметри дільника такі, що пікове значення струму стоку транзистора не перевищує 0,4 А.
Конструктор може зменшити рівень обмеження струму в інтервалі значень 0,4...0,1 А підключенням зовнішнього резистора Rlim = 5,1 - 100 кОм між загальним проводом і виводом CONT мікросхеми. У цьому випадку момент вимикання транзистора буде визначати логічний блок захисту від струмового перевантаження Over Current Protection (OCP) BLOCK і ОСР 1-компаратор.
Для виключення насичення магнітопроводу імпульсного трансформатора, а також зниження ризику ушкодження випрямного діода D3, запуск джерела живлення як при включенні, так і при повторному включенні після виникнення несправності здійснюється блоком SOFT START за допомогою функції «м'якого» старту. Протягом 8,5 мс обмеження струму стоку транзистора наростає від мінімального до максимально припустимого значення.
Спеціальний блок гасіння LEB (Leading Edge Blanking) протягом 0,3 мкс не реагує на викиди напруги на початку пилкоподібного сигналу, що обумовлені перехідними процесами в ІДЖ. Ці викиди можуть викликати передчасне обмеження тривалості комутуючого імпульсу й порушити нормальну роботу ШІМ-Компаратора.
По входу R2 RS тригера формування комутуючого імпульсу може бути перерване також у випадку спрацьовування блоків теплового захисту ОТР (Over Temperature Protection) або захисту від перевищення вихідної напруги OVP (Over Voltage Protection).
Блок теплового захисту THERMAL SHUTDOWN у мікросхемі виробляє сигнал ОТР при нагріванні кристала до температури понад 160°С. Автоматичне включення джерела живлення відбудеться після остигання кристала ІС до 130°С.
Блок захисту від перевищення вихідної напруги OVP LOGIC використовує трансформаторний зв'язок між вторинною й допоміжною обмотками, оскільки формовані ними напруги пропорційні числу витків. Тому для контролю вихідної напруги досить по входу CONT мікросхеми встановити резистивний дільник Rovp/Rlim і відслідковувати напругу на даному виводі. Контроль напруги здійснюється стробіруванням на інтервалі 0,5 мкс у кожному комутуючому імпульсі через 2 мкс після його фронту. Якщо ця напруга протягом чотирьох імпульсів підряд перевищить значення 3 В, логічний блок захисту OVP LOGIC сформує сигнал OVP, що перериває формування комутуючого імпульсу по входу R2 RS-Тригера. Стробірування напруги, її цифрова фільтрація, а також наявність у блоці OVP LOGIC лічильника числа перевищень різко знижують імовірність помилкового спрацьовування захисту OVP від випадкових викидів напруги.
При вимиканні мережного живлення ІДЖ напруга на виводі VDD зменшується до граничного значення 8 В, при цьому блок SUPPLAY&UVLO відключає шину внутрішнього живлення ІС, заряд СЗ від допоміжної обмотки припиняється й напруга на ньому знижується, оскільки комутуючий транзистор більше не включається. Напруга на конденсаторі С1 падає нижче 80 В, що унеможливлює повторне включення ІДЖ. Дана функції необхідна для запобігання можливого перезапуску пристрою після вимикання.
У мікросхему вбудований також блок аварійного захисту по струму другого рівня 2nd ОСР (Over Current Protection) LOGIC. При короткому замиканні витків в обмотках трансформатора, пробої випрямного діода D3, конденсатора С5 або замиканні в навантаженні струм через комутуючий транзистор досягає небезпечного значення 0,6 А, що виявляється спеціальним компаратором ОСР2.
Якщо кидок струму відбувся випадково, логічний блок 2nd ОСР LOGIK. ніяк на нього не реагує. Але якщо сигнал струмового перевантаження виявлений протягом двох комутуючих імпульсів підряд, транзистор буде виключений по входу R2 тригера. Під час відсутності комутуючих імпульсів напруга VDD знизиться до граничного значення 4,5 В, але сіткова напруга не відключена, і тому на виводі DRAIN присутня напруга 300 В. У результаті замкнеться вимикач HV_ON і ввімкнеться високовольтний генератор пускового струму Istart-up. що виробляє в такому випадку струм 0.6 мА замість звичайних 3 мА. Враховуючи, що заряд СЗ до напруги 14 В здійснюється від низького рівня 4,5 В, при ушкодженні одного з елементів пристрою короткочасні спроби перезапуску будуть відбуватися через тривалі часові інтервали; при цьому ІДЖ входить у режим перезапуску Hiccup Mode («цикання»), під час якого силові кола зазнають ударного навантаження, безпечного для ІС.
Як згадувалося вище, стабілізація вихідної напруги джерела живлення здійснюється регулюванням тривалості комутуючих імпульсів. При цьому змінюється напруга на виводі FB мікросхеми, яка створюється генератором струму Ifb. Інтервал напруги 0,5..3,3 В відповідає нормальному режиму роботи, для якого верхня границя інтервалу відповідає граничному значенню струму 0.4 А.
При спрацьовуванні аварійного захисту струму другого рівня, про що говорилося вище, вихідна напруга значна нижче нормальної, а напруга на виводі FB короткочасно змінюється в інтервалі 3,3...4,8 В, що відповідає режиму захисту від перевантаження - OLP (Over Load Protection).
Але якщо навантаження справного джерела живлення виявиться настільки великим, що конденсатор С5 не встигне зарядитися до нормальної напруги навіть після «м'якого» старту, що триває 8,5 мс, то напруга на виводі FB також може зрости до граничного значення 4,8 В. Щоб запобігти передчасному вимиканню ІДЖ, у контурі регулювання використовується інтегруючий конденсатор С4, що затримує спрацьовування захисту при перевантаженні, що й забезпечує необхідну динамічну стійкість контуру регулювання при досить швидкій реакції на дестабілізуючі фактори.
Коли навантаження джерела живлення значно зменшується або відключається, у контурі регулювання напруга на виводі FB знижується. Як тільки напруга поменшає на 50 мВ нижче граничного значення 0,5 В, блок BURST-MODE LOGIC виключає транзистор. Після вимикання транзистора контур регулювання зменшить вихідну напругу ІДЖ, напруга на виводі зворотного зв'язку почне збільшуватися й перевищить поріг включення, відновляючи роботу комутуючого транзистора на короткий час, що відповідає режиму формуванні пачок комутуючих імпульсів Burst-mode.
Не менш важливою функціональною властивістю мікросхем нового поколінні є так званий «захист Brown-out» - функція нефіксованого відключення джерела живлення при виявленні надмірного зниження сіткової напруги. У реальних умовах сіткова напруга може довільно змінюватися в припустимих межах. Використовуючи функцію Brown-out, конструктор може вибрати деяке значення низької вхідної напруги Vin-off, при якім відбувається вимикання ІДЖ, і напругу повторного включення Vin-on. Для правильного функціонування джерела живлення напруга Vin-on повинна бути менше, ніж амплітудне значення мінімальної сіткової напруги, а напруга Vin-off менше, ніж мінімальна напруга на вхідному конденсаторі С1, що згладжує, при мінімально можливій сітковій напрузі й максимальному навантаженню.
Для реалізації функції Brown-out випрямлена сіткова напруга подається на резистивний дільник Rh/Rl. Щоб правильно розрахувати номінальні значення резисторів з урахуванням обраних значень напруг
Vin-on і Vin-off, необхідно скористався співвідношеннями, які приводяться в довідкових даних на мікросхему.
З виходу дільника напруга подається на вивід BR мікросхеми, а потім на вхід Br-Компаратора, що інвертує, у якому вона порівнюється з опорною напругою 0.45 В. До входу компаратора, що інвертує, також підключений генератор струму Ibr, що забезпечує гістерезис 50 мВ щодо опорної напруги 0.45 В, що необхідно для виключення безладного спрацьовування компаратора.
Поки напруга на вході Br-Компаратора менше граничної, на його виході сигнал Vin_OK = 0 забороняє роботу ШІМ-Компаратора й комутуючого транзистора. Цей же сигнал через інвертор підтримує генератор струму Ibr у включеному стані. Як тільки напруга на виводі BR перевищить опорну напругу на 50 мВ. сигнал Vinok = 1 відключить генератор струму, одночасно включаючи ШІМ-Компаратор і комутуючий транзистор. При зниженні напруги на виводі BR нижче опорної джерело живлення виключиться, залишаючись у готовності до повторного включення.
Якщо при проектуванні ІДЖ використання функції Brown-out не передбачається, вивід BR з'єднують із загальним проводом.
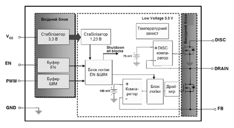
2.1.2 Мікросхема STCS05
Компанія STMicroelectronics випускає просту та дешеву мікросхему стабілізатора струму світлодіодів STCS05. Вона призначена для живлення світлодіодів від низьковольтних джеререл з напругою 5, 12, 24 В. Максимальна напруга може бути 40 В. Мікросхема забезпечує вихідний струм до 0,5 А. При цьому падіння напруги на регулюючому транзисторі мікросхеми не превищує 0,5 В.
До додаткових функцій мікросхеми відноситься:
– Можливість регулювати яскравіть світлодіодів широтно-імпульсною модуляцією вихідного струму;
– Можливість відключати роботу мікросхеми сигналом управління;
– Можливість сигналізації обриву в ланцюжку світлодіодів.
Структурна схема мікросхеми STCS05 показана на рисунку 8.

Рисунок 8 - Структурна схема мікросхеми STCS05
Мікросхема випускається в корпусі SO-8. Призначення виводів показано в таблиці 5.
Таблиця 5 - Призначення виводів мікросхеми STCS05
Номер виводу |
Позна- чення |
Призначення |
| 1 | Vcc | Вивід підключення вхідної напруги |
| 2 | PWM | Вхід регулювання яскравості світтіння методом ШІМ |
| 3 | EN | Вхід дозволу роботи мікросхеми |
| 4 | DRAIN | Вивід, до якого подключений сток внутрішнього N-канального МДН транзистора, призначений для підключення навантаження |
| 5 | FB | Вивід, до якого підключається зовнішний резистор програмування вихідного струму |
| 6 | GND | Вивід загальний |
| 7 | N.C. | Вивід не використовується |
| 8 | DISC | Вивід сигналізації обриву в колі навантаження |
Робота мікросхеми відбувається таким чином. Коли на мікросхему подана напруга живлення та на вхід EN подається логічний 0, блок логіки EN&ШІМ відключає (Shutdown) всі внутрішні вузли мікросхеми, її споживання в такому випадку не перевищує 2 мкА. При логічній 1 на вході EN робота мікросхеми дозволена. Для регулювання середнього струму світлодіодів сигнал PWM через блок логіки EN&ШІМ управляє блоком логіки драйвера силового МДН транзистора, закриваючи його низьким рівнем та відкриваючи високим. Частота сигналу PWM може обиратися в межах 5 – 50000 Гц.
Напруга, що поступає з зовнішного резистора програмування струму через вхід FB, порівнюється з опорною у 100 мВ компаратором, який в свою чергу здійснює управління силовим транзистором для підтримки встановленного струму.
Величина опору резистора встановлення струму світлодіодів визначається співвідношенням Rf = 100 мВ/Iled. Для прикладу, при струмі світлодіодів 350 мА опір резистора буде Rf = 100 мВ/350 мА = 0,284 Ом.
Коли мікросхема знаходиться в робочому стані (EN=1), вона може відслідковувати аварійний стан в ланцюжку світлодіодів шляхом моніторінгу напруги на виводі DRAIN. Якщо ця напруга стане менше 75 мВ, DISC-компаратор встановить низький рівень напруги на виводі DISC.
Мікросхема має в своєму складі крім внутрішних джерел напруг живлення та джерел опорних напруг ще й блок захисту від перегріву.
Типова схема вмикання мікросхеми STCS05 показана на рисунку 9.

Рисунок 9 - Типова схема вмикання мікросхеми STCS05
В цій схемі елементи Rin, Cbyp утворюють фільтр в колі живлення мікросхеми. Діод, що вмикається послідовно з Rin потрібний для захисту мікросхеми та світлодіодів від подачи невірної полярності напруги живлення. Конденсатор Cdrain шунтує силовий МДН транзистор та запобігає появі викидів струму через світлодіоди при його ШІМ регулюванні.
2.2 Розрахунок параметрів елементів схеми драйвера
Драйвер білих світлодіодів призначений для живлення трьох світлодіодів потужністю 1 Вт від мережі змінного струму напругою 220 В. Світильник, що має в своєму складі цей драйвер, призначений для створення інтер’єрного підсвічування в приміщенні домашнього кінотеатра і управляється автоматизованою системою. Світильник може використовуватися для створення світлового фону для комфортного сприйняття екрану або для підсвічування у затемненому приміщенні нерівностей підлоги. Особливістю драйвера є можливість автоматичного регулювання яркості в залежності від режиму роботи кінотеатра.
Драйвер будується за допомогою двоступеневого перетворення напруги мережі. При першому перетворенні змінна напруга мережі перетворюється у стабілізовану постійну напругу 12 В. При другому перетворенні стабілізована напруга поступає на стабілізатор струму світлодіодів, який обладнується системою регулювання яскравості методом широтно-імпульсної модуляції.
Світлодіоди, якими управляє драйвер, мають такі параметри:
– Колір білий, зелений або голубий;
– Пряме падіння напруги – 3,6 В;
– Динамічний опір – 1 Ом;
– Прямий струм – 350 мА.
Аналіз параметрів світлодіодів формує вимоги до джерела живлення першого перетворення напруги. Очевидно, що вихідна напруга цього джерела повинна бути 12 В при струмі 400 мА, припустимим рівнем пульсацій вихідної напруги можна вважати 5% від номінальної.
Аналіз елементної бази показує, що для побудови цього джерела доцільно використовувати мікросхему Viperl7. Розрахунок параметрів схеми можна виконати за допомогою спеціалізованої програми SMPS@eDisign Studio, яка призначена для розробки джерел живлення на мікросхемах фірми STMicroelectronics. Слід особливо зазначити, що використання спеціалізованих програм виправдано тим, що значно скорочується час розробки готових виробів, а розроблювач застрахований від помилок при ручних розрахунках.
Головне вікно програми показано на рисунку 10.

Рисунок 10 - Головне вікно програми SMPS@eDisign Studio
Головне вікно складається з декількох областей. В лівій області треба ввести дані, що характеризують майбутнє джерело живлення. У нашому випадку це вхідна постійна напруга від 266 до 380 В, що відвовідає припустимому робочому діапазону напруги мережі змінного струму 185 – 265 В після випрямляння. Вихідна напруга майбутнього джерела буде 12 В при струмі 0,4 А.
В правій області програма запропонує перелік мікросхем, придатних для реалізації такого проекту. Після вибору певної мікросхеми (наприклад, VIPer17HN) програма запропонує топологію схеми та надасть її коротку характеристику.
Якщо вибір мікросхеми зроблено, можна натисканням кнопки Start Design переходити безпосередньо до розробки проекту.
Відповідно до обраного дизайну програма видасть схему електричну принципову перетворювача з параметрами елементів (Рисунок 11).

Рисунок 11 - Схема електрична принципова першого перетворювача
Натисканням на позначку викрутки на схемі можна внести деякі зміни у схему(наприклад, замість RC кола, що демпфірує викиди напруги на виводі DRAIN мікросхеми використати коло з обмежувачем напруги – TVS діодом).
Крім схеми програма в графічній формі представляє форму струму та напругу на виводі DRAIN мікросхеми (Рисунок 12).

Рисунок 12 - Форма напруги та струму на виводі DRAIN
На верхній діаграмі показані діаграми при мінімальній вхідній напрузі а на нижній – при максимальній. Як видно, при мінімальній вхідній напрузі час відкритого стану силового ключа мікросхеми збільшується при одночасному збільшенні величини струму. На діаграмах також показаний рівень у обмеження струму силового ключа у 0,2 А.
Розраховані за допомогою програми втрати потужності на елементах схеми показані на рисунку 13.

Рисунок 13 - Розподіл втрат в компонентах схеми перетворювача
Як показує діаграма потужність, що споживається навантаженням складає 4,8 Вт, при чому драйвер споживає від мережі 6,01 Вт. Таким чином ККД перетворювача складає 79,86%. Найбільші втрати потужності забезпечують:
– Силовий транзистор мікросхеми при перемиканні – 357 мВт;
– Імпульсний трансформатор – 266 мВт;
– Вихідний діод та вихідний конденсатор – 222 мВт;
– Коло демпфірування – 272 мВт.
Слід зазначити, що ККД схеми перетворювача залежить від рівня вхідної напруги та потужності, що споживається навантаженням. Залежність показана на рисунку 14.

Рисунок 4 - Залежність ККД перетворювача від потужності споживання
Загальні втрати драйвера світлодіодів складаються з втрат в схемі перетворювача та втрат в колі стабілізатора струму на мікросхемі STCS05. Останні розраховуються за формулою:
, (1)
де Vdrain = (12 – 3*3,6) = 1,2 В – падіння напруги на силовому транзисторі, Vfb = 100 мВ - напруга на резисторі датчика струму, Iled = 350 мА – робочий струм світлодіодів, Vcc = 12 В – напруга живлення мікросхеми, Icc = 500 мкА – струм споживання мікросхеми.
Таким чином Pd = (1,2 – 0,1)*0,35 + 12*0,0005 = 391 мВт, тобто загальні втрати у схемі драйвера будуть близько 1,5 Вт, а ККД біля 70%, що є цілком прийнятною величиною.
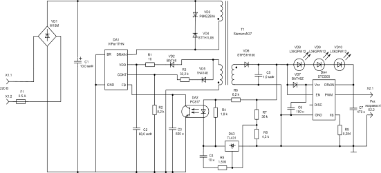
2.3 Схема принципова драйвера білих світлодіодів
Принципова схема драйвера білих світлодіодів показана у додатку Б.
Напруга мережі 220 В поступає на схему через рознімання Х1, випрямляється діодним містком VD1 та фільтрується конденсатором С1. Далі випрямлена напруга подається на зворотноходовий перетворювач. Контролером перетворювача є мікросхема DA1 VIPer17, до стоку внутрішного силового транзисторного ключа якої підключена первинна обмотка імпульсного трансформатора Т1. Первинна обмотка зашунтована демпфіруючим колом на діодах VD3, VD4. З допоміжної обмотки трансформатора випрямлена діодом VD2 напруга використовується для живлення мікросхеми DA1 в сталому режимі роботи. З цієї ж обмотки випрямлена діодом VD3 напруга використовується для задання рівня обмеження максимального струму силового ключа. Вона дається на вхід CONT DA1 з дільника R2, R3.
З вихідної обмотки трансформатора напруга випрямляється діодом VD6 та фільтрується конденсатором C5. Ця напруга живіть джерело стабілізованого струму, яке побудоване на мікросхемі DA3 STCS05. Струм світлодіодів VD8-VD10 задається резистором R9.
Випрямлена напруга з вторинної обмотки також використовується у колі зворотного зв’язку для стабілізації напруги зворотноходового перетворювача. Коло зворотного зв’язку побудоване на елементах DA2, DA3. Зміна напруги на конденсаторі C5 внаслідок дестабілізуючих факторів за допомогою мікросхеми DA3 перетворюється у зміну струму світлодіода оптопари DA2, який, в свою чергу, передає ці зміни через управління фототранзистором оптопари на вхід FB мікросхеми DA1.
Управління яскравістю світлодіодів здійснюється шляхом подачи широтно-модульованого сигнала рівня TTL на контакти рознімання Х2.
Висновки
В загальній частині дипломної роботи накреслені перспективи використання світлодіодів в освітленні. Відзначено, що використання світлодіодів найближчим часом буде йти випереджальними темпами. Однією з причин широкого застосування світлодіодів в освітленні є їх значна перевага з точки зору енергозбереження. Для живлення світлодіодів потрібні спеціальні контролери, огляд популярних контролерів живлення світлодіодів наведено в загальній частині.
В спеціальній частині роботи наведено аналіз мікросхем драйверів світлодіодів фірми STMicroelectronics, розглянуті їх основні режими роботи.
За допомогою програми SMPS@eDisign Studio виконані розрахунки параметрів елементів схеми драйвера білих світлодіодів із живленням від мережі 220 В. За допомогою програми та розрахунків визначений ККД драйвера. Розроблена схема драйвера, надано опис її роботи.
Додаток А – Функціональна схема контролера VIPer17 . Плакат

Додаток Б – Драйвер білих світлодіодів. Схема електрична принципова . Плакат

Похожие рефераты:
Електроніка та мікропроцесорна техніка
Розробка інвертора напруги для апаратури зв'язку
Розрахунок схеми підсилювача з двополярним джерелом електроживлення
Автоматизація котельні на ТЗВ "Волинь-Шифер"
Аналіз функціональних схем, основні елементи систем автоматичного регулювання підсилення
Теоретичні основи електротехніки
Детонометр разработка конструкции
Модернізація апарату для ультразвукової терапії шляхом удосконалення блоку живлення
Перетворювач напруга-тривалість імпульсу
Електропостачання механічного цеху
Перетворювач індуктивність-напруга
Розробка конструкції та техніко-економічне обґрунтування таймера-регулятора потужності