| Похожие рефераты | Скачать .docx |
Реферат: Технологический процесс ремонта тележек модели 18-100
Восстановление элементов и деталей тележек производится работниками участка по ремонту тележек, в соответствии с технологической инструкцией по восстановлению деталей тележек модели 18-100 ТИ 600.25100.00002., настоящего технологического процесса.
Осмотр тележек, обмер деталей (за исключением триангелей, пружин и фрикционных клиньев, осмотр и обмер которых производит слесарь по р.п.с), контроль за соблюдением технологии ремонта тележек, контроль за качеством выполняемых работ на участке ремонта тележек, соблюдение техники безопасности и охраны труда осуществляет бригадир участка и является ответственным за выполнение данных работ.
Входной контроль технического состояния узлов тележек
производится перед, и после постановки вагонов на ремонтные позиции.
Входной контроль производится бригадиром участка по ремонту тележек для предварительного определения объема ремонта.
При этом проверяется (до подъемки вагона):
положение деталей пружинно-фрикционного рессорного комплекта;
-завышение опорной поверхности фрикционного клина относительно нижней опорной поверхности надрессорной балки, наличие свободного перемещения фрикционного клина и пружин рессорного комплекта;
- состояние деталей тормозной рычажной передачи;
- зазоры между скользунами тележки и рамы вагона.
После выкатки тележки проверяют состояние узла пятник-подпятник и срок службы литых деталей.
Если вышеперечисленные узлы не удовлетворяют установленным требованиям, настоящей технологической инструкции, то на них наносится меловая разметка, с указанием действительного размера, о необходимости ремонта.
Результаты обследования тележек оператором вагоносборочного участка (ВСЦ) заносятся в дефектную ведомость формы ВУ-22 и используются при ремонте деталей и узлов, сборке и подкатке отремонтированной тележки под вагон.
На боковой раме тележки бригадиром наносится меловая разметка о принадлежности тележки к данному вагону, для ее возвращения после ремонта на свое место.
Меловая разметка состоит из трех цифр, записанных через «–» и определяет расположение тележки в ВСЦ, т.е. на каком она находится пути, ремонтной позиции и ее порядковый номер под вагоном. В ВСЦ 3 пути, на каждом из которых по 7 ремонтных позиций:
ремонтные позиции
1 путь
2 путь
3 путь
1 2 3 4 5 6 7
Въезд в ВСЦ
После входного контроля, занесения данных в форму ВУ-22 и производства меловой разметки, тележки поочередно, начиная с первого вагона первого или второго ремонтного пути, стропальщиком ВСЦ подаются краном на наклонный путь на участок, где оператор по описи тележек фиксирует принадлежность номеров надрессорных балок и боковых рам к номеру вагона в журнале входного контроля тележек, в соответствии с настоящей технологической инструкцией.
Входной контроль рамы тележки проводят на IV и V позициях конвейера по ремонту тележек. На специально выделенной позиции участка по ремонту тележек производится входной контроль новых и отремонтированных литых деталей тележек.
После сборки рамы тележки проводится выходной контроль на VII позиции конвейера по ремонту тележек, а выходной контроль тележки в сборе с колесными парами осуществляется на линии выкатки в вагоносборочный участок.
I позиция конвейера . Подача тележек на конвейер.
После проведения входного контроля рама тележки снимается с колесных пар при помощи монорельса и подается на позицию накопления и I-ю позицию конвейера перед моечной машиной.
Рама тележки подается бригадиром непосредственно в моечную машину на II позицию по конвейеру при помощи пульта управления.
II позиция конвейера. Обмывка тележки.
После предварительного осмотра тележек, стропальщик участка по ремонту тележек производит снятие рамы тележки с колесных пар с помощью монорельса, грузоподъемностью Q=2,5тс и подает ее на первую позицию поточно-конвейерной линии. Колесные пары подаются на позицию осмотра, обмера и очистки.
Допускается снятие рамы тележки и передачу колесных пар производить мостовым краном, грузоподъемностью Q=5тс.
Обмывка тележек производится в моечной машине раствором, содержащим 4-5% каустической соды при температуре 70-80°С (средство моющее техническое "О-БИС"). Время обмывки одной рамы тележки не менее 10¸15мин., в зависимости от степени загрязнения.
Очистку моечной машины производят один раз в неделю по составленному старшим мастером графику очистки.
После обмывки слесарем по р.п.с. тележка подается при помощи манипулятора на III позицию конвейера, для разборки тормозной рычажной передачи, разборки пружинного комплекта.
III позиция конвейера . Разборка рамы тележки.
На данной позиции производится разборка тормозной рычажной передачи и разборка рессорного комплекта.
Перед разборкой слесарь р.п.с. (по разборке тормозной рычажной передачи) удаляет воду из подпятника надрессорной балки и карманов боковой рамы, с помощью пистолета вакуумной установки для отсоса воды после моечной машины. В случае выхода из строя установки удалить воду из подпятника мочальной кистью.
Разборка тормозной рычажной передачи производится в следующей последовательности в соответствие с рисунками 1, 2, 3, 4.
- выбить чеки и снять тормозные колодки 17, предохранительные скобы 4;
- снять шплинты 7,10;
- снять шайбы 9, выбить валики 8, снять вертикальные рычаги 5 и распорную тягу 2;
- выбить шплинты 15, снять шайбу и валики 14, снять серьгу мёртвой точки 6, после удаления шплинта 11, шайбы 12 и валика 13;
- вынуть проволоку предохранительных шайб, снять шайбы;
- выбить шплинт 13 валика 16, валики 16, опустить триангель 1 на предохранительные полочки боковин рамы;
- снять подвески 3 тормозного башмака, снять триангель 1 (одновременно снять и второй триангель и передать на позицию их ремонта).
Разборка балочки авторежима (при ее наличии):
- удалить шплинт 23, свинтить гайку 24 с болта 25 и вынуть его, снять резинометаллическую прокладку 26, балку опорную 34.

Рисунок 1 – Разборка тормозной рычажной передачи тележки 18-100.

Рисунок 2 – Тележка модели 18-100

Рисунок 3 – Скользун в сборе

Рисунок 4 – Балочка авторежима
Все детали после разборки укладываются в соответствующую тару.
Тормозные колодки толщиной 50 мм и более, не имеющих трещин и металлических включений на рабочей поверхности уложить в отдельную тару, для дальнейшего использования.
После подачи тары с подвесками тормозного башмака на позицию их неразрушающего контроля слесарь р.п.с.. (по разборке тормозной рычажной передачи) производит с помощью бородка и молотка удаление резиновых втулок подвесок тормозного башмака, независимо от их состояния, а после их контроля, дефектоскопирования и постановки клейм дефектоскопистом, производит постановку новых резиновых втулок с помощью специального приспособления.
При зазоре по диаметру в шарнирном соединении рычажной передачи 3 мм и более сделать меловую разметку «износ», соответственно на вертикальном рычаге или распорной тяги, для замены втулок на IV – позиции конвейера.
Валики подвесок тормозных башмаков, изношенные по диаметру более 1 мм заменить.
Данные по состоянию тормозной рычажной передачи оператор по описи тележек заносит в журнал входного контроля тележек.
Триангели после разборки рамы тележки подаются при помощи крана-укосины на стол разборки и испытания триангеля. Разборка, осмотр, дефектация, испытание и сборка деталей триангеля производится в соответствии с п. 3.9 действующего технологического процесса. Детали триангеля подлежащие ремонту в накопителях при помощи крана передаются в отделение восстановления и механической обработки деталей триангеля.
Разборка рессорного комплекта производится слесарем по р.п.с. и газорезчиком. Пружины при помощи специального приспособления подаются к установке АЛИСП, после чего перемещаются на VI-ю позицию конвейера для контроля и сборки рессорного комплекта.
На данной позиции конвейера бригадир, также производит отстукивание молотком заклепок фрикционных планок, для выявления их ослабления. Если выявлено ослабление заклепок или несоответствие контролируемых размеров фрикционных планок, электрогазосварщик при помощи керосинореза срезает ослабшие заклепки, а при неисправностях фрикционных планок все заклепки.
Испытание распорных тяг на растяжение и дефектоскопирование осуществляется дефектоскопом ВД-113 (ВД-113.5), подвески тормозного башмака контролируются дефектоскопом МД-12 ПШ производится дефектоскопистом участка, в соответствии с ТИ 600.25100.00003 по неразрушающему контролю, настоящего технологического процесса.
После дефектоскопирования на всех деталях ставится клеймо 600 и дата (месяц и год) производства дефектоскопирования.
Далее раму тележки слесарь по р.п.с. манипулятором подается на IV-ю позицию конвейера.
IV позиция конвейера
Неразрушающий контроль надрессорной балки и боковых рам тележек.
Неразрушающий контроль (НК) боковых рам и надрессорной балки производится дефектоскопистом участка, имеющим 4-6 разряд и право на выполнение данных работ, в соответствии с ТИ 600.25100.00003 настоящего технологического процесса.
НК производить с помощью дефектоскопа - градиентометра феррозондового ДФ-201.1А с намагничивающим устройством МСН –10 . При выходе из строя феррозондового дефектоскопа ДФ-201.1А контроль производить вихретоковым дефектоскопом ВД12 НФМ (ВД 12НФ).
При поступлении в ремонт боковых рам с ранее наплавленной опорной поверхностью буксового проема производится обязательный контроль феррозондовым, вихретоковым дефектоскопами, а также акустико-эмиссионной установкой. Признанные годными боковые рамы допускаются к эксплуатации.
После неразрушающего контроля, слесарем по р.п.с тележка подается на следующую позицию конвейера при помощи манипулятора.
V позиция конвейера
Дефектация литых деталей тележек. НК наклонных плоскостей, нижнего пояса надрессорной балки и опорной поверхности буксового проема боковой рамы.
На данной ремонтной позиции производится дефектация литых деталей тележек с раздвижкой и кантовкой относительно своей оси боковых рам на 1800 и надрессорной балки на 3600 .
Бригадир участка производит инструментальный обмер и размеловку боковых рам и надрессорной балки подлежащих восстановлению.
Дефектоскопист осуществляет неразрушающий контроль наклонных плоскостей, нижнего пояса надрессорной балки и опорной поверхности буксового проема боковой рамы литых деталей с соответствии с ТИ НК 600.25100.00003 настоящего технологического процесса.
Дефектация надрессорных балок и боковых рам.
Осмотр производить с применением лупы 4-х кратного увеличения, переносной лампы напряжением 36В, металлической щетки.
Если контролируемые размеры выходят за пределы допускаемых, но не выходят за пределы ремонтных (размеры при которых возможно восстановление сваркой, наплавкой или механической обработкой), бригадир наносит меловую разметку «Р» - ремонт и действительный размер или значение износа, и после раздвижки боковых рам на V позиции, надрессорная балка или боковая рама стропальщиком участка ремонта тележек подается на позицию их восстановления.
Оставшуюся толщину опорной поверхности подпятника контролирует бригадир участка, которая составляет не менее 18мм, определяется ультразвуковым толщиномером типа УТ-80.
Если контролируемые размеры выходят за пределы ремонтных размеров, то бригадир наносит меловую разметку «брак» с указанием дефекта.
Надрессорные балки и боковые рамы с разметкой «брак» отставляются для последующего исключения, в соответствии с настоящей технологической инструкции.
Если год изготовления надрессорной балки или боковой рамы от 28 и до 30 лет, и они отвечают требованиям деповского ремонта, то их направить на текущий отцепочный ремонт эксплуатационного депо. Если срок службы составляет от 28 до 33 лет на позицию акустико-эмиссионного контроля, продление срока службы.
Продление срока службы боковых рам и надрессорных балок отечественного производства производится следующим порядком:
- продление срока службы «ПСС» производится на участке работником, прошедшим обучение в сертификационном центре при СГУПС и получившим соответствующее удостоверение.
- перед продлением сроком службы на акустико-эмиссионной установке в обязательном порядке производится визуальный осмотр и неразрушающий контроль боковых рам и надрессорных балок: вихретоковым или феррозондовым методом дефектоскопистом участка по ремонту тележек в соответствии с ТИ 600.25100.00003 на неразрушающий контроль тележек грузовых вагонов модели 18-100 настоящего технологического процесса.
- оформление результата контроля производится установленным порядком в соответствии с разделом 4, Приложения 1 ТИ 600.25100.00003.
- протокол-распечатка, акт продления срока службы, распечатка протокола результатов феррозондового контроля (при его проведении) хранятся у инженера НК 5лет на каждую контролируемую еденицу.
- после производства диагностирования и получения положительного заключения на боковой раме и надрессорной балке в местах постановке клейм бригадир выбивает «ПСС», дату и условный номер предприятия (например: ПСС 600 08 05).
максимальный срок эксплуатации литых деталей тележки при условии положительных результатов проведенного диагностирования должен составлять не более 35 лет.
Бригадир контролирует не параллельность фрикционной планки: расстояние между ними не должно превышать более 640 мм при деповском ремонте и не более 636мм при капитальном ремонте.
Надежность крепления проводить отстукиванием головок всех заклепок молотком, при этом звук не должен быть дребезжащим, а положенный на другую головку палец не должен ощущать сотрясений.
При ослаблении заклепки мертвой точки надрессорной балки электрогазосварщик срезает заклепку мертвой точки, после чего нагревает ее керосинорезом, и слесарь по ремонту рессорного комплекта производит клепку.
При поступлении в ремонт боковых рам с приваренными на опорную поверхность планками боковую раму направить на позицию механической обработки для удаления. Опорную поверхность обработать на станке и после дефектоскопирования на их опорные поверхности устанавливают сменные прокладки в зависимости от конструкции боковой рамы При комплектации тележек новыми боковыми рамами приливы на опорных плоскостях в буксовых проемах обработать на станке до остаточной высоты не более 3мм. У ремонтируемых боковых рам приливы в буксовых проемах обработать на станке на максимальную высоту износа. При этом остаточная высота прилива не менее 0,5мм, но не более 3мм. Проникновение инструмента в тело боковой рамы не допускается. Прокладки сменные устанавливаются на обоих буксовых проемах. Износ опорной поверхности допускается не более 2мм.
Неровности в переходе от обработанной поверхности к необработанной боковой рамы по радиусу 55 мм необходимо зачистить.
Износостойкие прокладки не могут быть установлены на боковую раму, у которой отсутствует хотя бы одно технологическое отверстие на стенках в районе буксовых проемов.
Если боковая рама пришла в ремонт с ранее установленными сменными прокладками, то их снимают боковую раму дефектоскопируют. При плановых видах ремонта грузовых вагонов для инструментального обмера боковых рам тележек прокладки сменные, установленные в буксовых проемах рам, снимаются. При деповском ремонте на исправные боковые рамы устанавливают прокладки сменные, не имеющие трещин, механических повреждений, отколов. Допускается постановка прокладки с износом пластины не более 2мм. При капитальном ремонте на опорные поверхности устанавливают новые сменные прокладки.
Тележки, оборудованные износостойкими прокладками, взаимодействуют с корпусами букс, восстановленными до чертежных размеров.
При постановки прокладки на боковую раму ответственность за невидимую часть буксового проема, закрытую прокладкой несет бригадир участка.
После измерения базы боковой рамы бригадир наносит мелом две последние цифры действительного размера «М», для последующего переноса данных в журнал выходного контроля формы ВУ-32.
Например: размер «М» равен 2184мм – нанести «84».
После измерения геометрических размеров подпятника бригадир наносит мелом на поверхность подпятника диаметр, замеренный в двух диаметрально противоположных плоскостях и размер глубины подпятникого места для последующего переноса данных в журнал выходного контроля тележек формы ВУ-32.
Далее тележка перемещается на VI позицию по конвейеру.
При имеющемся наплыве металла с наклонных плоскостей на верхний пояс надрессорной балки от соприкосновения и работы с наклонной поверхностью фрикционного клина – наплыв зачистить шлифовальной машинкой до основного металла с выведением радиуса закругления. Оставшуюся толщину наклонных поверхностей надрессорной балки контролирует бригадир участка, которая составляет не менее 7мм, определяется ультразвуковым толщиномером типа УТ-80.После восстановления наклонных поверхностей, подпятника надрессорной балки наплавкой производится выходной НК наплавленных и обработанных поверхностей вихретоковым методом в соответствии с ТИ 600.25100.00003.
Подборку боковых рам и надрессорной балки в тележку производить по возрастным группам:
- нулевая группа – постройка с 1997 г.
- первая группа – постройка с 1985 г. по 1996 г.
- вторая группа – постройка с 1974 г. по 1984 г.
- третья группа – постройка до 1974 г.
Разрешается в каждой группе подбирать элементы из других прочностных групп, при этом номер возрастной группы тележки должен устанавливаться по элементу, имеющему самый ранний период изготовления.
Подбор рессорного комплекта производит слесарь по р.п.с. (по ремонту рессорного комплекта).
В один рессорный комплект подбирать пружины по высоте с разницей не более 4 мм. Под фрикционные клинья устанавливаются пружины, из числа подобранных пружин для рессорного комплекта, имеющие наибольшую высоту. На одну из пружин (в зоне видимости) устанавливается бирка о производственном испытании, с указанием условного номера предприятия, месяца и года (например: 600.10.05г.).
Запрещается установка стальных фрикционных клиньев. Устанавливаемые чугунные клинья должны быть изготовлены по чертежу М 1698.00.002 (это нанесено на горизонтальной поверхности клина) с усиленными упорными ребрами и удлиненной вертикальной поверхностью.
Крепление колпака скользуна производит бригадир, болтом М12 с гайкой и шплинтом. Под гайку устанавливается граверная шайба диаметром 12 мм, шплинт разводится под углом не менее 900 С. Колпак скользуна снимают при ремонте.
При капитальном ремонте устанавливают новые колпаки скользунов по черт. При деповском ремонте допускается установка колпаков скользунов с неравномерным максимальным износом наружной поверхности до 3мм, а при износе 3мм и более – заменяют новыми.
Для регулирования зазоров между скользунами вагона и тележки устанавливаются ровные стальные регулировочные прокладки размером 210+ 2 х 95 + 2 мм, в количестве не более 4 штук, толщиной 1,5 – 5 мм.
Нанесение трафарета о принадлежности тележки к кузову вагона после вышеперечисленных работ, производится маляром (или лаборантом) колесного участка, в соответствии с разделом 3.11, настоящей технологической инструкции.
Далее тележка перемещается на VII позицию по конвейеру.
VII-VIII позиции конвейера. Сборка тормозной рычажной передачи.
Сборка тормозной рычажной передачи производится 2-мя слесарями по р.п.с.
Регулировка рычажной передачи.
Рычажную передачу (рис. 5) тележки после постановки новых колодок устанавливать в зависимости от диаметра колес подбором величин "С" и "Р" согласно таблицам приведенным ниже.
Для предотвращения западания серьги мертвой точки при эксплуатации вагонов с тележками модели 18-100 при ремонте тележек устанавливается модернизация в соответствии с ТИ 600.25100.00002, настоящего технологического процесса.
После сборки рама тележки краном снимается с конвейера и подается на позицию выкатки.

Рисунок 5 – Схема тормозной рычажной передачи тележки модели 18-100
Маркировка деталей тележки
После сборки тележки производится клеймение боковых рам и надрессорных балок (рис.12).
Бригадир наносит клеймо принадлежности государству РФ («20» шрифт № 10 в рамке 20 ×15 мм, с обрамлением белилами). Клеймо ставят на боковых рамах – на участке от начала прилива выше приемочных клейм; на надрессорной балке – на видимой части верхней горизонтальной плоскости на расстоянии 20 мм от края.
Место постановки клейм отмечается металлической чертилкой и зачищается шлифовальной машинкой с абразивным кругом шириной 20 мм.
Маляр (лаборант) колесного участка на литые детали тележек (боковые рамы, надрессорные балки) наносит трафарет белой краской о принадлежности тележки к кузову вагона:
при ДР - первая и три последние цифры номера вагона;
при КР - год проведения капитального ремонта, номер вагоноремонтного предприятия, первая и три последние цифры номера вагона. При капитальном ремонте тележка окрашивается черной краской ГОСТ 6586.
При производстве тележки капитального ремонта, полная окраска и нанесение трафаретов о принадлежности к вагону производится в покрасочной камере. Подача тележки в покрасочную камеру производится с VII-й позиции конвейера мостовым краном, через транспортную тележку. После окраски, в обратном порядке, тележка устанавливается на подобранные колесные пары.
На отремонтированную и проверенную тележку бригадир тележечного участка наносит клеймо шрифтом № 6: условный номер пункта, проводившего ремонт тележек, месяц (двумя цифрами), две последние цифры года.
Образцы надписи трафарета, наносимый масляной краской:
1. Трафарет, наносимый при капитальном ремонте вагона.
05-600-5-546 |
05 – год проведения капитального ремонта или год постройки вагона;
600 – номер вагоноремонтного предприятия или завода-изготовителя вагона;
5 – первая цифра номера вагона;
546 – три последние цифры номера вагона.
2. Трафарет, наносимый при деповском ремонте вагона
| 4-563 |
4 – первая цифра номера вагона;
563 – три последние цифры номера вагона.
Клейма и знаки маркировки должны быть нанесены на детали тележек после завершения ремонтных работ, приемки их руководителями участка и приемщиком вагонов в депо, начальником ОТК.
После производства диагностирования боковых рам и надрессорных балок направленных на продление срока службы, с помощью АЭ установки. На деталей в местах постановки клейм бригадир по АЭ выбивает «ПСС», дату и условный номер предприятия (например: ПСС 600 08 06)
На тележках, признанных годными после ремонта, ставятся клейма букв «РМ», высотой 70мм, которые наносятся белой краской в прямоугольник (100×100мм) на верхнем поясе консольной части надрессорной балки рядом с клеймами о производстве плановых видов ремонта и на верхнем поясе боковой рамы над правым буксовым проемом
Выходной контроль на линии подачи тележки в ВСЦ .
Снятая с последней позиции конвейера рама тележки двумя слесарями по ремонту тележек, имеющих право на стропальные работы, устанавливается на заранее подобранные колесные пары, после чего слесаря производят контроль правильности установки рычажной передачи.
Правильность установки рычажной передачи тележки, в соответствии с пунктом 3.10 настоящей технологической инструкции контролировать измерением расстояния "n" от центра верхнего отверстия внутреннего рычага до оси подпятника, которое должно быть в пределах 350-400 мм при прижатых колодках к колесам.
Вертикальный рычаг рычажной передачи на тележке расположить под углом 5-10°С в сторону надрессорной балки.
Боковую раму плотно опереть на корпус буксы, местные зазоры более 1 мм не допускаются.
Суммарный зазор между направляющими корпуса буксы и направляющими буксового проема боковых рам вдоль тележек при деповском ремонте составляет от 5 до 14 мм, поперек от 5 до 13 мм. При капитальном ремонте вдоль 5 - 12 мм, поперек 5 – 11 мм. Результаты контроля оператор по описи тележек заносит в личную рабочую книжку, для последующего переноса в журнал формы ВУ-32, под контролем бригадира тележечного участка.
Тележки укомплектовать надрессорными балками и боковыми рамами одной возрастной группы:
- нулевая группа – постройка с 1997 г.
- первая группа – постройка с 1985 г. по 1996 г.
- вторая группа – постройка с 1974 г. по 1984 г.
- третья группа – постройка до 1974 г.
Разрешается в каждой группе подбирать элементы из других групп, при этом номер возрастной группы тележки должен устанавливаться по элементу, имеющему самый ранний период изготовления.
После этого произвести контроль завышения, занижения фрикционных клиньев на установке нагружения, находящейся на участке по ремонту тележек в следующей последовательности:
1. Тележку в сборе установить под установку для нагружения тележки.
Данная установка имеет 3 положения ручки распределителя:
1 – вкл. под нагрузку
2 – нейтральное
3 – разгрузка
5. Ручкой редуктора отрегулировать давление в цилиндре, в соответствии с таблицей, в зависимости от тары вагона:
Таблица № 1 - Усилие нагружения тележки в зависимости от тары вагона
| Тара вагона,т | 18,5 | 20 | 21 | 22 | 23 | 24 | 25 |
| Усилие нагружения, т | 4,45 | 5,2 | 5,7 | 6,2 | 6,7 | 7,2 | 7,7 |
| Давление на манометре, кг/см | 3,4 | 4,0 | 4,4 | 4,8 | 5,2 | 5,6 | 6,0 |
Если тара вагона больше 25 тонн проверку завышения, занижения фрикционных клиньев производить непосредственно под вагоном.
Произвести замер занижения, завышения фрикционных клиньев под каждым клином
Результаты контроля оператор по описи тележек заносит в журнал формы ВУ-32.
При подкатке тележки под вагон в подпятник закладывается смазка весом до 100г. типа КТСМ для опор скольжения железнодорожного
После этого стропальщиком вагоносборочного участка, с помощью крана, тележка подается в ВСЦ и в соответствии с меловой разметкой на боковой раме по принадлежности тележки к вагону устанавливается под вагон.
Бригадир по описи тележек заносит в журнал формы ВУ-32 порядковый номер тележки под вагоном и расположение боковых рам (правая или левая). Отсчет порядкового номера тележки под вагоном ведется от торца вагона со стороны выхода штока тормозного цилиндра (рис.14).
Выходной контроль после подкатки тележки под вагон . При выпуске вагонов из деповского ремонта с увеличенной нормой пробега 160 тыс. км, под них подкатывать тележки, у которых произведен ремонт по требованиям капитального ремонта или произведена модернизация по проекту М1698.000, с нанесением трафарета «РМ». После опускания вагона бригадир участка производит контроль зазоров между скользунами и окончательный контроль завышения или занижения фрикционных клиньев.
Замеры и регулировку зазоров в скользунах производит бригадир участка. Регулировка зазора производится с помощью постановки регулировочных прокладок размером 210+ 2 х 95+ 2 мм, в количестве не более 4 штук под колпак скользуна, толщиной 1,5 – 5 мм.
При проведении контроля зазора в скользунах, из щупов комплектуется набор, высота которого может составлять от 1-го до 20 мм. При введении набора высотой на глубину 60 - 80 мм, он должен проходить по всей длине скользуна. За действительный размер зазора в скользунах принимается среднеарифметическое значение высот проходного и непроходного наборов щупов.
При износах поверхностей скользунов, искажающих плоскости контакта, контроль вести проверкой наборами щупов с одной стороны и с другой стороны. При этом ввод набора в зазор должен быть не менее чем на 60 мм.
Заклинивание набора допускается на длине, не менее 1/3 длины скользуна.
За действительный размер зазора принимается среднеарифметическое значение высот щупов, прошедших не менее 1/3 щупа скользуна с 2-х сторон. За действительный размер зазора принимается среднеарифметическое значение высот щупов, прошедших не менее 1/3 щупа скользуна с 2-х сторон.
При наличии износа колпака скользуна измерение производить в месте максимального износа
Суммарный зазор между скользунами с обеих сторон тележки у всех типов четырехосных вагонов должен быть не менее 6мм и не более 16мм, кроме цистерн, хопперов для перевозки зерна, цемента, минеральных удобрений, окатышей-дозатров типа ЦНИИ – ДВЗ у которых зазор должен быть не менее 4 мм и не более10мм, а у хопперов других типов и думпкаров зазор между скользунами должен быть в пределах 6-12мм. У думпкаров ВС-80, ВС-82, ВС-85 допускается по диагонали вагона суммарный зазор не менее 6мм.
Результаты контроля бригадир по описи тележек заносит в личную рабочую книжку, для последующего переноса в журнал формы ВУ-32.
При постановки прокладки на боковую раму ответственность за невидимую часть буксового проема, закрытую прокладкой несет бригадир участка.
После окончания ремонта тележки бригадир производит контроль за полным заполнением журнала выходного контроля тележек формы ВУ-32 подписывает его и сдает отремонтированную тележку ВМ, руководителям депо и ВПВ.
| № | Наименование | Тип | Кол-во | Техническая характеристика | |
| Основное технологическое оборудование. | |||||
| 1 | Моечная машина по обмывке тележек | ТЛ-46 | 1 | - | |
| 2 | Конвейерная линия для ремонта тележек | - | 1 | N=2,2кВт, Производитель ность 20 тележек в сутки |
|
| 3 | Акустико-эмиссионная установка | - | 1 | - | |
| 4 | Линия измерения и сортировки пружин | «АЛИСП» | 1 | ЛИСП 100.00.00 РЭ | |
| 5 | БУР | «АЛИСП» (компью тер) |
1 | ЛИСП 100.00.00 РЭ | |
| 6 | Дефектоскоп-градиентометр феррозондовый | ДФ 201.1А | 1 | МКИЯ.427631.041 ПС | |
| 7 | Дефектоскоп вихретоковый | ВД 12 НФМ |
1 | Иа2.778.003 РЭ | |
| 8 | Намагничивающее устройство | МСН-10 | 1 | ДФ-201 МКИЯ.427631.004 МКИЯ.427631.001 ТУ | |
| 9 | Электронагреватель заклепок | 1 | N=40кВт | ||
| 10 | Гидравлическая пресс-скоба для постановки заклепок | СКБ 15 (ТЕХНОС( |
2 | Р=9атм | |
| 11 | Пресс для запрессовки и выпрессовки втулок | ТЛ-044 | 1 | Р=100атм,N=3кВт | |
| 12 | Стол для замера пружин | 2 | |||
| 13 | Пневматическая машинка | ИП 2204 | 2 | Р=6атм | |
| 14 | Кран-укосина, Q=0,25т. | - | |||
| 15 | Монорельс | - | 1 | Q=2,5тн | |
| 16 | Кран мостовой | - | 2 | Q=5тн | |
Перечень основного технологического оборудования
| 17 | Приспособление для нагружения тележки | ТЛ-49 | 1 | Р=6стм |
| 18 | Конвейер для триангелей | - | 1 | Длина 24м, N=3кВт |
| 19 | Стол для разборки и испытания триавнгелей | - | 1 | Р=95-100стм, N=3 атм |
| 20 | Приспособление для установки резиновых втулок в подвеску тормозного башмака | - | 1 | Р=6кВт |
| 21 | Пресс для клеймения подвесок тормозного башмака | - | 1 | Р=100атм, N=3кВт |
| 22 | Пресс для пружин | ТЛ43 | 1 | - |
| 23 | Приспособление рассверловки | ТЛ 074 | 1 | - |
| 24 | Установка для клепки фрикционных планок боковых рам тележек грузовых вагонов | УКФП-01.00.00.ПС | 2 | Р=24-26тс |
| 25 | Манипулятор тележек | МТ 00.000 | 1 | Q=2т |
| 26 | Линия для ремонта тележек грузовых вагонов | УРОБ 00.000 | 1 | Производительность 20 тележек в сутки |
Значение трудоёмкостей узлов на отделениях производственного участка по ремонту тележек
Участок по ремонту тележек можно разделить на позиции ремонта деталей тележек, что и составит мощность участка.
- на позиции восстановления надрессорных балок на полуавтомате ПДО-517 с источником питания ВДУ-506 восстанавливают 8 балок в сутки (240 – в месяц, 2880 – в год); на автомате УВПНБ с ВДУ-506 под слоем флюса 4 балки в сутки (120 балок в месяц, 1440 балок в год), после чего балки отправляются на механическую обработку на специальный фрезерный станок ФБ-01 (г. Реж) для обработки подпятника под зеркало производительность которого составляет 4 балки в сутки (120 балок в месяц, 1440 балок в год), при механической обработке наружного и внутреннего бурта производительность горизонтально-расточного станка 16 балок в сутки (480 балок в месяц, 5760 балок в год);
- на позиции наплавки боковых рам с помощью ПДГО-508 и источника питания ВДУ-506 ремонтируют 12 боковых рам в сутки (360 боковых рам в месяц, 4320 боковых рам в год), после чего боковая рама отправляется на фрезерный станок Ф0131 для механической обработки челюстного проема производительность которого составляет 24 боковые рамы в сутки (720 боковых рам в месяц, 8640 боковых рам в год);
- на позиции восстановления резьбы триангелей на установке НОТР-1 и полуавтомате ПШ-107 с источником питания ВС-300 восстанавливают 20 триангелей в сутки (600 триангелей в месяц, 7200 триангелей в год). Триангели до и после наплавки отправляются на токарно-винторезный станок16К20 производительность которого составляет 22 в сутки (660 триангелей в месяц, 7920 триангелей в год);
- на позиции восстановления тормозных башмаков восстанавливают 80 тормозных башмаков в сутки (2400 тормозных башмаков в месяц, 28800 тормозных башмаков в год), 60 подвесок в сутки на полуавтомате (1800 подвесок в месяц, 21600 подвесок в год) с последующей механической обработкой на станках 6Н82 горизонтально-фрезерном и М-165 токарно-винторезном, производительность которых составляет 140 тормозных башмаков в сутки (4200 тормозных башмаков в месяц, 50400 тормозных башмаков в год).
Система оплаты труда
Форма организации и стимулирования труда – бригадная. Это создает условия для наиболее полного использования рабочего времени членов бригады, оборудования и оснастки, повышения содержательности труда, роста разносторонней квалификации рабочих и стбильного выполнения производственных заданий.
Нормирование труда работников участка по ремонту тележек производят на основании сборника «Типовые нормы времени на ремонт тележки модели 18-100 повышенной работоспособности к проекту М – 1698 2001г.», хронометражей и фотографий рабочего дня.
Нормы времени установлены в человеко-часах и от количества исполнителей не зависят. Разработаны они применительно к технологическому процессу и выполняемому объему работ в местных условиях.
Оплата труда рабочих производится сдельно-примиально и повременно-примиально. Премирование рабочих осуществляется за высокое качество выполняемой работы при условии выполнения установленных заданий.
Премия выплачивается в соответствии с действующим Положением о премировании ремонтного вагонного депо Челябинск. Премирование производится на основе индивидуальной оценки труда каждого работника и его личного вклада в общие результаты коллектива. Сумма средств на премирование помесячно определяется по отдельным структурным подразделениям исходя из средств, выделенных на это по результатам финансово-хозяйственной деятельности. Размер средств на премирование утверждается руководителем организации.
Для премирования рабочих устанавливаются основные показатели и условия премирования с условием конкретных задач, стоящих перед каждым структурным подразделением по конкретным результатам работы коллектива, конкретные размеры ежемесячной премии устанавливаются по каждой профессии отдельно.
Оплата труда рассчитывается сдельно-примиально:
- слесарю р.п.с.
- газорезчику
- электросварщик ручной сварки (н/б, б/р, башмаки, подвески)
Оплата труда рассчитывается повремменно-премиально:
- старшему мастеру
- сменному мастеру
- бригадиру (всех наименований)
- оператору ЭВМ
- токарю (нарезка резьбы)
- стропальщику
- фрезеровщику
- токарю-расточнику
- слесарю р.п.с. (ремонт триангелей)
Отдельные работники, виновные в нарушении технологической, трудовой дисциплины, а также требований по технике безопасности и охраны труда, ухудшении качества выпускаемой продукции (работ) и других производственных упущениях, могут быть полностью или частично лишены премии, приказом начальника депо или по табелю старшего мастера участка.
Технологический штат участка по ремонту тележек
Основные производственные обязанности и тарифно-квалифицированные характеристики профессий работников сформулированы в технологических картах, должностных инструкциях и "Едином тарифно-квалификационном справочнике работ и профессий рабочих народного хозяйства РСФСР".
Расчет численности рабочих каждой профессии произведен по трудоемкости работ на одной тележке в зависимости от годового плана ремонта тележек.
Присвоение рабочему квалификационного разряда или его повышение производится с учетом сложности работ, после проверки теоретических знаний и практических навыков, сдачи экзаменов, в комиссии депо.
Все значения трудоёмкости (Н) взяты по расценочной ведомости на ремонт тележек грузовых вагонов, разработанной в соответствии с типовыми нормами времени и утверждённой начальником вагонного депо в 2005 году.
Списочный контингент рабочих определяется по формуле:
Pсп = Ряв * К,
где К – коэффициент перевода явочного контингента в списочное (коэф. замещения для слесарей принимаем К=1,17; для электросварщиков принимаем К=1,1)
Расчет основных работников участка:![]()
![]()
где Ряв - явочное контингент рабочих
N- план ремонта тележек на 2005г.
Н - трудоемкость работ (чел./ч)
FЯВ - годовой фонд рабочего времени одного явочного рабочего 1981ч. на 2005г.)
1,1 – норма выработки
1. Слесарь по р. п.с. по ремонту тележек:
![]()
![]()
2. Слесарь по р.п.с. по ремонту триангелей:
![]()
![]()
Технологический штат участка
| Наименование профессий | Разряд | Контин гент, чел. (с учетом замещения) |
|
| Слесарь по РПС (конвейер) | 7 6 5 |
5 5 4 |
|
| Слесарь по РПС (триангель) | 4 | 4 | |
| Слесарь по р.п.с. (зап.части) | 4 | 1 | |
| Электросварщик ручной сварки (н/б, б/р) | 5 | 11 | |
| Электросварщик ручной сварки (башмаки, подвески) | 5 | 4 | |
| Токарь по нарезке резьбы | 2 | 5 | |
| Бригадир (освобожденный н/б, б/р) | 1 | 8 | |
| Бригадир (освобожденный по продлению срока службы литых деталей тележки) | 1 | 8 | |
| Фрезеровщик | 6 | 8 | |
| Токарь-расточник | 6 | 4 | |
| Оператор ЭВМ | 4 | 4 | |
| Стропальщик | 4 | 4 | |
| Электрогазосварщик (триангель) | 2 | 4 | |
| Газорезчик | 4 | 4 | |
| Бригадир (освобожденный конвейер) | 8 | 4 | |
| Бригадир (освобожденный) | 8 | 3 | |
| Мастер | 10 | 1 | |
| Старший мастер | 12 | 1 | |
| ИТОГО: | 74 | ||
| Ремонт вагонов заводов промышленности | |||
| Слесарь по РПС | 7 6 5 |
1 1 2 |
|
| Газорезчик | 4 | 1 | |
| Токарь-расточник | 6 | 1 | |
| Фрезеровщик | 6 | 2 | |
| Фрезеровщик | 6 | 2 | |
| Электросварщик ручной сварки (н/б, б/р) | 5 | 2 | |
| Электросварщик ручной сварки (башмаки, подвески) | 5 | 1 | |
| ИТОГО: | 13 | ||
| ВСЕГО: | 87 | ||
Организация работы производственного участка
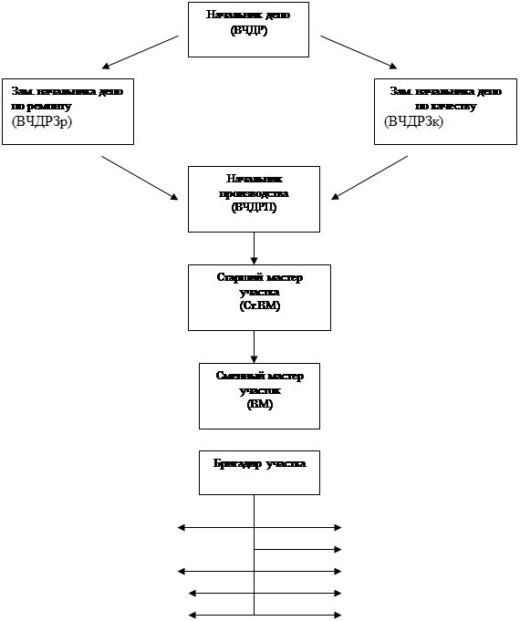
Структура управления.
![]() |
(ВЧДР)
Электрогазосварщик сварщик
маляр (лаборант)
слесарь р.п.с. оператор ЭВМ
газорезчик фрезеровщик
токарь-расточник стропальщик
Работой участка по ремонту тележек руководит старший мастер, работающий ежедневно с 8.00 до 17.00, который в свою очередь подчиняется заместителю начальника депо по ремонту.
Работой участка по ремонту тележек с 8.00 до 20.00 ежедневно руководят два сменных мастера, работающих по два дня. Сменные мастера подчиняются старшему мастеру участка по ремонту тележек.
С 20.00 до 8.00 бригадир участка по ремонту тележек находится в оперативном подчинении сменного мастера вагоносборочного участка.
Работой бригады руководит бригадир, который подчиняется сменному и старшему мастеру участка по ремонту тележек.
На отделении восстановления деталей тележек руководит бригадой сварщиков бригадир по сварке, работающий на ежедневке с 8.00 до 17.00.
Сведения о ремонтируемом узле вагона
Техническая характеристика тележки модели 18-100.
Число осей: 2
Масса, т: 4.8
База, мм:1850
Конструктивная скорость, км/ч: 120
Расстояние от уровня головок рельсов до опорной поверхности подпятника, м: 0.806
Тип рессорного подвешивания: одинарное центральное
Гибкость рессорного подвешивания, м/МН: 0.125
Статический прогиб от массы брутто, мм: 48
Тележка состоит из двух колесных пар 1, четырех букс 5, двух литых боковых рам 2, двух комплектов центрального рессорного подвешивания 3, литой надрессорной балки 4 и тормозной рычажной передачи 6. Тормоз тележки — колодочный с односторонним нажатием колодок. Связь рамы с буксами — непосредственная челюстная, опора кузова на тележку через подпятник 7 надрессорной балки, а при наклоне кузова — дополнительно через скользуны 8. Тележка допускает осевую нагрузку до 230 кН (23,5 тс) при скорости движения 120 км/ч и 235 кН (24 тс) при скорости 100 км/ч.
1 2 3

Основные неисправности
Боковая рама
Измерение базового размера «М» производить шаблоном Т.914.01.000 на высоте 60 мм от низа внутренней грани наружной челюсти буксового проема боковой рамы.
Контроль базового размера « М» боковой рамы 2180 – 2192 мм, разница в размерах «М» боковых рам одной тележки допускается не более 2 мм.
Контроль разности размеров плоскости установки фрикционной планки до наружной плоскости буксового проема производится штангеном Н Т.914.03.000
Неподвижный упор штангена (поз.1) установить на привалочную плоскость фрикционной планки, а подвижный упор (поз.2) выдвинуть до упора на внутреннюю грань наружной челюсти боковой рамы и зафиксировать винтом (поз.3), по шкале нониуса со стороны подвижного упора определить размер «Н1 ». Аналогичным образом произвести измерение с противоположной стороны боковой рамы и определить размер «Н2 ».Разница между полученными размерами с двух сторон (Н1 – Н2 ) для одной боковой рамы не должна превышать 3мм.
Контроля размера между ограничительными буртами для фрикционного клина
Контроль размера 134 – 138 мм между направляющими буртами для фрикционного клина вести шаблоном Т.914. 07.000
Измерения производить в 2-х местах снизу и сверху каждого бурта.
При износе до 144 мм восстанавливать наплавкой, более 144 мм – браковать.
Контроль ширины буксового проема и челюстей боковых рам вести шаблоном Т. 914.04.000
Контроль ширины буксового проема:
334 - 338мм – без ремонта;
свыше 354 мм – брак
339 -354 мм – ремонт;
Контроль ширины буксовых направляющих
158 – 161 мм – без ремонта
Свыше 177 мм – брак
162 – 177 мм – ремонт
В обоих случаях измерения производить в 2-х местах на высоте 30 мм и 130 мм от нижней кромки челюсти.
Контроль размера между фрикционными планками боковых рам вести штангеном ФП Т.914.02.000
Шаблон раздвинуть до соприкосновения с планками и закрепить стопорным винтом. Измерения произвести с двух сторон. За действительный принять максимальный размер. Разность между max и min размерами определяют величину непараллельности по горизонтали. Для измерения уширения планок по вертикали движок опустить на высоту 170 + 10мм). Разность показаний размера вверху и внизу является величиной уширения. Уширение по вертикали от 4 до 10мм. Непараллельность планок в горизонтальной плоскости – не более 3мм. На боковых рамах с фрикционными планками по проекту М 1698 контролируемый размер центральном подвешивании 628 – 636 мм для боковых рам изготовленных до 1997 года и 630 – 636 мм для боковых рам изготовленных после 1997 года (при контроле этого размера следует учитывать толщину неподвижной планки и отсутствие подвижной планки толщиной 6 мм.)
Надрессорная балка
Приспособление ИН - 107 вести контроль базовых размеров надрессорной балки (поз.1) устанавливается крайними движками (поз.2) на скользуны надрессорной балки, а поцентру втулкой в шкворневое отверстие. Два движка (поз. 3) на расстоянии (120мм от центра шкворневого отверстия)позволяют замерить высоту скользуна относительно опорной поверхности подпятника ( до 1986г - 76+2 -1 ; после 1986г - 83+2 -1 ). Два движка необходимы для того, чтобы замерить равномерность износа по всей опорной поверхности подпятника.
Также контролируется расстояние от центра шкворневого отверстия до середины скользуна (762±3) по обе стороны разница не более 1мм.
Крайние движки приспособления (поз.2) установить на края опор скользунов. Движки приспособления (поз.3) опустить до соприкосновения с опорной поверхностью подпятника, считать показания движка по нониусу.
Контроль наклонных плоскостей (полноты призмы) размер 174 – 179 мм надрессорной балки вести шаблоном Т. 914.05.000
1. При измерении длины опорной поверхности призмы размер вычислить как 175,5мм (базовый размер) плюс алгебраическая сумма показаний движка, умноженная на коэф.1,41.
2. При измерении углов наклона боковых плоскостей ползунок опустить на высоту 60( +-5)мм от опор, движок переместить до контакта с наклонной плоскостью. Затем ползунок поднять на высоту 130 ( +-5)мм от опор и вновь произвести измерение. Разность показаний движка между верхним и нижним положением ползунка составляет отклонение угла наклона боковой плоскости призмы. Повторить измерения противоположной плоскости. Суммарная разность показаний движка между верхним и нижним показанием ползунка с двух сторон составляет суммарное отклонение углов наклона.
Предельно допустимое отклонение углов наклона на сторону не допускается.
Штанген Т.914.06.000 для контроля диаметра, глубины, толщины внутреннего и наружного буртов подпятника
1. При измерении диаметра движок поз.2 установить на штрих с цифрой 30, горизонтальной нижней поверхностью линейки поз.1 штанген установить на наружные бурты подпятника, прижать к упорной поверхности движок поз.2, установленный на цифру 30. правый движок поз.3 переместить до контакта с противоположной стороной упорной поверхности и по шкале правого движка определить диаметр подпятника. Контроль производить в 2-х взаимнноперпендикулярных направлениях относительно продольной оси балки.
Диаметр (измерение также производится ШЦ 1-400-0,1) подпятника без ремонта 305,8 (307,4 мм)* для вагонов-собственности, а при ремонте тележек с элементами модернизации 302,5+1,5(302,5+1,5). При оставшейся толщине наружного бурта не менее 15 мм на расстоянии 10 мм от верхней грани наружного бурта, менее 15мм – брак.
2. Для измерения глубины опорной поверхности планку вертикального движ- ка поз.4 опустить до соприкосновения с опорной поверхностью полпятника.
Для балок изготовленных до 1986 г. глубина подпятника без ремонта – 23-26 мм; свыше 26 мм до 33мм – ремонтировать; более 33мм – браковать. Для балок изготовленных после 1986г. глубина подпятника без ремонта 28-33 мм (при постановке прокладки М1698.01.000 СБ растачивается до 36±1 мм), свыше 33 мм до 38 мм- ремонтировать, более 38 мм – браковать.
3. При измерении толщины наружного бурта подпятника неподвижный упор поз.5 должен плотно прилегать к наружной поверхности бурта. Подвижный упор поз.2 переместить до соприкосновения с внутренней поверхностью наружного бурта и закрепить стопорным винтом. По делениям шкалы линейки определяется толщина наружного бурта подпятника. Допускаемые размеры толщины наружного бурта указаны в п.1.
4. При измерении толщины внутреннего бурта подвижные упоры поз.6 прижимаются к наружной и внутренней поверхностям бурта и закрепляются стопорными винтами. Количество делений на линейке между движками покажет толщину внутреннего бурта. Толщина внутреннего бурта не менее 7 мм, менее 7 мм-брак рассверливать отверстие под шкворень и вваривать втулку 54 мм х 78 мм х 35 мм..
Контроль высоты опоры скользуна относительно опирания надрессорной балки (309 – 315) мм на рессорный комплект, вести приспособлением ИН - 052
Приспособление имеет риски ПР и НЕ (поз.1) Установить нижнюю губку приспособления (поз.2) на опорную поверхность для пружин , верхнюю (поз.3) - на опору скользуна.
Шаблон –щуп Т.914.21.000 для контроля величины зазоров между скользунами тележки и рамы вагона
Плоскую часть основания завести в зазор между скользунами, нажать курок , вставка опустится. Отпустить курок. Вынуть приспособление из зазора и по положению указателя на шкале втулки определить величину зазора.
Шаблон Т.914.18.000 для контроля величины завышения, занижения фрикционного клина относительно опорной поверхности надрессорной балки
Правую сторону стрелки шаблона установить под опорную поверхность фрикционного клина, левую- под надрессорную балку в месте опирания76шггггг на наружную пружину, при этом отклонение вертикальной стрелки вправо покажет величину занижения клина, влево величину завышения клина.
Требования охраны труда
Общие требования
К работе по ремонту тележек допускаются мужчины не моложе 18 лет, прошедшие при поступлении на работу предварительный медицинский осмотр, вводный и первичный инструктаж, обучение, стажировку и проверку знаний, после чего им выдается удостоверение по охране труда.
В процессе работы, работники проходят повторные (не реже одного раза в 3 месяца), внеплановые по поступлению указаний, телеграмм вышестоящих организаций; целевые инструктажи при выполнении не основной работы, а также периодические медицинские осмотры один раз в год, согласно Приказа МПС №90 от 14.03.96 «О порядке проведения предварительных и периодических медицинских осмотров работников и медицинских регламентах допуска к профессии».
Работнику участка по ремонту тележек необходимо знать:
- правила оказания первой (до врачебной) помощи;
- требования техники безопасности, электро-, промышленной безопасности производственной санитарии и пожарной безопасности;
- правила по охране труда при техническом обслуживании и ремонте грузовых вагонов;
выполнять:
- работу, входящую в его обязанности;
- безопасные приемы труда;
-содержать в исправном состоянии и чистоте инструмент, средство индивидуальной защиты;
-проходить по территории депо по установленным маршрутам, проходам;
- правила внутреннего распорядка;
- требования режимов труда и отдыха;
- работу, инструментом ударного действия, в защитных очках.
Запрещается:
находиться под поднятым и перемещаемым грузом;
перебегать пути перед движущимся транспортом;
наступать на электрические провода, кабели.
Работнику необходимо выполнять требования пожарной безопасности:
курить в отведенных и приспособленных для этого местах;
- знать и уметь пользоваться первичными средствами пожаротушения.
Работники следят за исправностью спец. одежды, своевременно сдают ее в химчистку.
Пищу следует принимать в специально отведенных для этого комнатах, столовой при депо.
Перед едой необходимо тщательно вымыть руки теплой водой с мылом.
Требования безопасности перед началом работы
Одеть исправную спец. одежду, спец. обувь: застегнуть на пуговицы обшлага рукавов; заправить свободные концы одежды; не носить спец. одежду расстегнутой и с подвернутыми рукавами
Подготовить и проверить наличие и исправность инструмента. Неисправный инструмент заменить на исправный.
Проверить освещенность рабочего места
Требования нахождения работников в тележечном участке
Работники, находящиеся в тележечном участке передвигаясь по свободным проходам, обращают внимание на находящиеся на пути прохода запасные части, детали.
Работникам запрещается находиться в зоне подъема, перемещения и опускания грузов.
Содержание рабочих мест
Рабочие места и проходы к ним содержат в чистоте, не загромождая их запасными частями, снятыми деталями и посторонними предметами.
Детали и инструмент размещать так, чтобы работа с ним не вызывала лишних движений.
Детали и инструмент укладывать в местах, исключающих их падение.
Сбор мусора, металлолома, производится в специальную тару, размещенную в отведенных местах. По мере накопления в таре мусора (металлолома) она вывозится.
На таре четко наносится номер тары, собственный вес тары, грузоподъемность и принадлежность.
Требования безопасности при ремонте тележек грузовых вагонов
Снятие рамы тележки с колес производить с помощью специальных грузоподъемных кранов и грузозахватных приспособлений.
Разборку рамы тележки производить исправным инструментом.
Снятие триангелей с рамы тележки производить кран - укосиной.
Триангель разбирать и собирать на специальном стенде (столе).
Ремонт и транспортирование тележек грузовых вагонов производится механизированным способом. Разборка, сборка и перемещение литых деталей тележек производиться с помощью грузоподъемных механизмов и специальных приспособлений.
Тележки или группа колесных пар закрепляются тормозными башмаками, а отдельно стоящие колесные пары - деревянными клиньями,
При демонтаже неисправных деталей необходимо применять соответствующий инструмент, обеспечивающий при этом безопасность проходящих или работающих рядом людей.
Для транспортирования узлов, деталей тележки используются подъемно-транспортные средства. Выполнение работ с помощью грузоподъемных механизмов необходимо производить в рукавицах и касках.
При производстве погрузочно-разгрузочных работ рабочие места находятся вне линии перемещения тележки грузоподъемными средствами.
Перед выкаткой тележки из моечной машины зафиксировать технологические ворота фиксаторами.
При движении конвейерной линией бригадир убеждается в отсутствии людей в зоне перемещения конвейера.
Требования к ручному инструменту
Во избежание травм запрещается работать неисправным инструментом.
Прежде чем приступать к работе, необходимо убедиться в полной исправности инструмента и правильности насадки на рукоятку молотка, кувалды, зубила и другого инструмента ударного действия.
К молоткам и кувалдам предъявляются следующие требования:
бойки должны иметь гладкую, слегка выпуклую поверхность без сколов, косины, выбоин, трещин;
- деревянные рукоятки изготовлены из сухой древесины твердых лиственных пород (бук, граб, береза), гладко обработаны без выбоин и сколов, без сучков и косослоя;
- у рукоятки кувалды в поперечном сечении иметь овальную форму, которая утолщается к свободному концу, чтобы при взмахах рукоятка самозаклинивалась в руке;
- боек молотка надежно насажан на рукоятку, рукоятка расклинена;
- не допускаются к работе инструменты с повреждениями (выбоинами, сколами) рабочих концов, с заусенцами и острыми ребрами и на боковых гранях в местах, зажимаемых рукой, с трещинами, заусенцами и скопами на затылочной части, с перекалом рабочего органа. При рубке металла зубилом рабочий надевает защитные очки.
Клин или зубило при работе кувалдой следует удерживать клинодержателем с рукояткой длиной не менее 700 мм.
Разрешается работать напильниками, ножовками и другими инструментами, имеющими заостренные хвостовики, только с прочно надетыми на хвостовики деревянными ручками с металлическими бандажными кольцами.
Концы ручных инструментов для наводки отверстий при монтаже металлоконструкций (ломики для сборки, оправки и т.п.) не допускаются сбитые.
Гаечные ключи подбирать строго по размерам.
Рабочие поверхности зева ключей не допускаются сбитые и скошенные, рукоятки с заусенцами.
Запрещается пользоваться гаечными ключами, не соответствующими размерами гаек
Удлинение ключа вторым ключом или трубой запрещается.
Весь ручной слесарно-кузнечный инструмент (как находящийся в цехе, так и выданный на руки) осматривается непосредственно перед применением. Неисправный инструмент изымается.
Общие требования техники безопасности при эксплуатации грузоподъемных механизмов
К управлению кран-балкой и подвешиванию грузов на крюк допускаются лица не моложе 18 лет из числа рабочих основных профессий, имеющих удостоверение на право обслуживания грузоподъёмных приспособлений, после получения инструктажа.
Перед началом работы необходимо проверить исправность грузозахватных приспособлений. Наличие на них бирок или клейма с указанием номера, грузоподъемности и даты изготовления.
Наличие вытяжки и износа более 10% первоначального диаметра звена или трещин для стропов из цепей, работа таких цепных строп запрещена. Они должны быть сданы в инструментальную кладовую
Проверить:
- исправность основных деталей и узлов кран-балки;
- наличие и надежность крепления защитного заземления к корпусу кнопочного управления;
- отсутствие заедания кнопок управления в гнездах;
- состояние стального каната и правильность его намотки на барабане;
- состояние крюка ( износ в зоне от грузозахватного приспособления не более 10%); отсутствие трещин и разогнутости ; наличие шплинтовки гайки и легкость проворачивания крюка в крюковой подвеске.
После указанных проверок включить рубильник.
Работу тормоза контрольным грузом близким к грузоподъемности механизма подъема данной кран-балки, путем подъема на высоту 200-300 мм с последующей выдержкой в таком положении в течение 10 мин. Работу ограничителя высоты подъема крюка.
Во время работы пользоваться только специальными грузозахватными приспособлениями.
Не допускать подъема крюка кран-балки до ограничителя высоты подъема. Металлолом перемещать в специально предназначенной для этого таре, при этом загрузка допускается не выше 200-300мм от верхнего края борта.
Исправная тара имеет маркировку ( номер, грузоподъемность, собственную массу и назначение).
При подъеме груза, по массе близкого к разрешенной грузоподъемности, предварительно поднять его на высоту 200 -300мм и проверить надежность действия тормоза.
Во всех случаях перед подъемом груза убедиться в том, что груз надежно закреплен.
При обнаружении неправильной или ненадежной строповки груза отпустить его и произвести строповку вновь. Помнить, что удерживать стропы, соскальзывающие с груза при его подъеме или транспортировке, а также поправлять их ударами молотка или лома запрещается.
Груз крепиться согласно технологической карты погрузочно-разгрузочных работ.
При перемещении груза в горизонтальном направлении, поднять его не менее чем на 0,5 м выше встречающихся на пути предметов. Груз поднимать и перемещать плавно, без рывков и раскачивания.
Не переключать движение механизма кран - балки с прямого хода на обратный до полной его остановки.
Не перемещать груз над людьми. Во время перемещения груза в горизонтальном направлении находится от него на безопасном расстоянии, не проходить в стесненных местах и по загроможденным проходам.
Перед опусканием груза осмотреть место, на которое груз опускается и убедиться в невозможности падения, опрокидывания или сползания устанавливаемого груза.
При перерывах в работе и по окончании ее не оставлять груз в подвешенном состоянии.
Снимать грузозахватные приспособления только после того как груз будет надежно установлен.
По окончании работы необходимо поднять крюк кран-балки и выключать рубильник.
Убрать съемные грузозахватные приспособления в специально отведенное для их хранения место.
Требования безопасности по окончании работы при ремонте тележек
Привести в порядок свое рабочее место. Инструмент и оборудование убрать в отведенное для них место.
Снять спецодежду и обувь, убрать для хранения в шкаф. Тщательно вымыть лицо и руки, при необходимости принять душ. Пользоваться для мытья рук химическими материалами, применяемыми в производстве, запрещается.
Действия работников в аварийных ситуациях
При несчастном случае следует в первую очередь освободить пострадавшего от травмируемого фактора, оказать первую медицинскую помощь и сообщить мастеру о произошедшем несчастном случае. Сохранить до начала расследования несчастного случая обстановку, какой она была на момент происшествия, если это не угрожает жизни и здоровью других лиц и не ведет к аварии. В случае невозможности ее сохранить – зафиксировать сложившуюся обстановку (составить схему, фотографию). Работники, находящиеся вблизи по сигналу тревоги обязаны немедленно явиться к месту происшествия и принять участие в оказании первой, доврачебной помощи или устранении аварийной ситуации в соответствии с утверждённым на участке планом ликвидации аварии.
При возникновении пожара сообщить мастеру или бригадиру. При пользовании (углекислотными, порошкообразными) огнетушителями струю (порошка, углекислоты) направлять в сторону от людей.
При пользовании углекислотным огнетушителем не браться рукой за раструб огнетушителя. Внутренними пожарными кранами необходимо пользоваться расчётом из 2-х человек: один раскатывает рукав от крана к месту пожара, второй – по команде раскатывающего рукав открывает кран. При тушении пламени кошмой его накрывают так, чтобы огонь не попал на тушащего человека.
При тушении пламени песком совок, лопату и т.п. не поднимать на уровень глаз во избежание попадания в них песка. Тушить горящие предметы, находящиеся на расстоянии не менее 2 м от контактной сети, разрешается только углекислотными, аэрозольными или порошковыми огнетушителями.
Тушить горящие предметы водой, химическими, пенными и воздушно-пенными огнетушителями можно только после указания руководителя работ или другого ответственного лица о том, то напряжение с контактной сети снято и она заземлена (троллеи крана, освещение, кран - балки).
Тушение горящих предметов, расположенных на расстоянии более 7 м от контактного провода, находящегося под напряжением, может быть допущено без снятия напряжения. При этом необходимо следить, чтобы струя воды или пены не касалась проводов и оборудования, находящихся под напряжением.
Список использованной литературы
1. Технологический процесс участка по ремонту тележек
2. Конструкция вагонов И.Ф. Пастухов, В.В.Пигунов, Р.О, Кошкалда.:Москва 2000г
Похожие рефераты:
Организация погрузочно-разгрузочных работ в порту
Тормозные механизмы автомобиля КамАЗ: ремонт и техническое обслуживание
Проект пассажирского вагонного депо с разработкой контрольного пункта автосцепки
Ремонт тормозных систем с гидравлическим приводом
Ремонт и техническое обслуживание тормозных систем легкового автомобиля
Отопление, вентиляция, водоснабжение пассажтрских вагонов
Вагонное хозяйство железных дорог
Тормозная система с пневматическим приводом
Проектирование восьмиосной цистерны модели 15-1500
Железнодорожный транспорт Украины
Разработка ресурсосберегающих технологий и режимов на городском электрическом транспорте
