| Похожие рефераты | Скачать .docx | Скачать .pdf |
Дипломная работа: Система маркетинговых коммуникаций предприятия и возможные пути ее усовершенствования (на примере деятельности представительства шведского концерна "ELECTROLUX" в Украине)
ДНЕПРОПЕТРОВСКИЙ УНИВЕРСИТЕТ ЭКОНОМИКИ И ПРАВА
КАФЕДРА МАРКЕТИНГА
ДИПЛОМНАЯ РАБОТА
специалиста
СИСТЕМА МАРКЕТИНГОВЫХ КОММУНИКАЦИЙ ПРЕДПРИЯТИЯ
И ВОЗМОЖНЫЕ ПУТИ ЕЕ УСОВЕРШЕНСТВОВАНИЯ (на примере деятельности представительства шведського концерна “ELECTROLUX" в Украине)
Студента (ки)
Специальность
Руководитель дипломной работы
Днепропетровск 2006
А ннотация
Дипломная работа студента: __________________________ (ФИО)
на тему: "Система маркетинговых коммуникаций предприятия и возможные
пути ее усовершенствования (на примере деятельности представительства
шведского концерна “ELECTROLUX" в Украине)"
Руководитель проекта - _________________ (ФИО руководителя)
Предметом исследований дипломной работы являются четыре основные средства маркетинговых коммуникаций: реклама, коммерческая пропаганда, стимулирование сбыта, личная продажа, которые образуют взаимосвязанный комплекс под термином "коммуникационная смесь".
Объект исследований: деятельность в Украине представительства шведского международного концерна ELECTROLUX, которое является монопольным поставщиком бытовой техники концерна на рынок Украины.
Цель исследований : оценка перспектив развития комплекса международного маркетинга организации продаж продукции на рынке свободной конкуренции мировых производителей бытовой техники в условиях отсутствия конкуренции со стороны отечественных производителей в Украине.
Практическая ценность полученных результатов состоит в обосновании предложений по внедрению новейших средств коммуникации - Интернетсайта представительства, который создаст синергический эффект всех 4х средств коммуникации и одновременно явится средством Интернетторговли продукцией концерна Electrolux в Украине, а также эффективной коммерческой связи дилеров и агентов представительства концерна в Украине.
КЛЮЧЕВЫЕ СЛОВА: МАРКЕТИНГОВЫЕ КОММУНИКАЦИИ, ИНТЕРНЕТ
Дипломная работа разработана в 2006 году, защищена - в 2006 году.
Дипломная работа состоит из введения, трех разделов, выводов, списка литературы и приложений. Работа представлена на 100 страницах, содержит 17 таблиц, 22 рисунка, приложения на 11 страницах. Перечень использованной литературы содержит 50 наименований.
_____________________________________ (подпись, ФИО студента)
R esume
Degreeworkofthestudent: __________________________________ (ФИО)
On a subject: " System of the marketing communications of the enterprise and a possible ways of its improvement (on an example of activity of representation the Swedish concern “ELECTROLUX" in Ukraine)"
Chief of the project _________________ ____________ (ФИО of the chief)
Subject of researches of degree work are four basic means of the marketing communications: advertising, commercial propagation, stimulation of selling, personal sale, which form the interconnected complex under the term " a communication mix ".
Object of researches: the activity in Ukraine of representation of the Swedish international concern ELECTROLUX, which is the exclusive supplier of home appliances of concern on the market of Ukraine.
Purpose of researches: a rating of prospects of development a complex of the international marketing of organization sales of production in the market, where are a free competition of the world manufacturers becouse a home appliances in conditions of absence or a competition on the part of the domestic manufacturers in Ukraine.
The practical value of the received results consists in a substantiation of the offers on introduction of the newest means of the communications Internet site of representation, which will create sinergetic effect all 4 means of the communications and simultaneously will be a means of Internet trade in production of concern Electrolux in Ukraine, and also effective commercial communication with the dealers and agents of representation of concern in Ukraine.
KEYWORDS: the MARKETING COMMUNICATIONS, INTERNET
The degree work is developed in 2006, ist protected in 2006.
The degree work consists the introduction, three sections, conclusions, list of the literature and applications. The work is submitted on 100 pages, contains 18 tables, 22 figures, application on 11 pages. The list of the used literature contains 50 names.
_________________________________ (signature, ФИО of the student)
Содержание
Аннотация
Resume
Введение
Раздел 1. Сущность маркетинговых коммуникаций и их место в маркетинговой стратегии предприятия
1.1 Сущность стратегического маркетинга и структура его элементов
1.2 Сущность маркетинговых стратегий и виды комплексов международного маркетинга зарубежных представительств предприятия
1.3.3 Коммерческая пропаганда (public relations) как 2й инструмент маркетинговых коммуникаций
1.3.4 Стимулирование сбыта как 3 й инструмент маркетинговых коммуникаций
1.3.5 Элементы личной продажи как 4й инструмент маркетинговых коммуникаций
1.4 Синергический эффект маркетинговых коммуникаций
Раздел 2. Анализ комплекса маркетинга в деятельности представительства шведского концерна “electrolux" в украине
2.1 Общая характеристика и миссия представительства концерна “ELECTROLUX" в Украине
2.2 Анализ внутренней среды деятельности представительства концерна “ELECTROLUX" в Украине
2.3 Анализ внешней среды деятельности представительства концерна “ELECTROLUX" в Украине
2.4 Анализ конкуренции и спроса в сегментах рынка продаж бытовой техники (продукции концерна “ELECTROLUX”) в Украине
2.5 Проблемы и возможности развития бизнеса концерна “ELECTROLUX" в Украине (PESTанализ)
Раздел 3. Разработка усовершенствованной системы маркетинговых коммуникаций в схемах продвижения товаров концерна „electrolux” в Украине
3.1 Формирование уточненной миссии и стратегии продвижения продукции концерна “ELECTROLUX" в Украине на основе стандартизованного подхода международного маркетинга
3.2 Выбор перспективных целевых сегментов рынка продукции концерна „ELECTROLUX" в Украине
3.3 Портфельный анализ и позиционирование продукции и ТМ (торговой марки) концерна „ELECTROLUX" в Украине
Выводы
Список использованной литературы
Приложение А
Введение
Систему маркетинговых коммуникаций в наиболее общем виде можно определить как единый комплекс, объединяющий участников, каналы и приемы коммуникаций организации, направленный на установление и поддержание определенных этой организацией взаимоотношений с адресатами коммуникаций в рамках ее маркетинговой политики. Под термином "коммуникационная маркетинговая политика" понимается система общих установок, критериев, ориентиров, принятых организацией для действий и принятия решений в сфере коммуникаций, которые обеспечивают достижение ее маркетинговых целей.
Актуальность темы исследований дипломной работы состоит в том, что маркетинговые коммуникации образуют стандартизованную и, одновременно, индивидуализированную в разрезе реализуемой продукции или услуг сложные иерархические системы, в которых подчиненными, развивающими по отношению к генеральной цели маркетинга обеспечению устойчивого и прибыльного положения предприятия на рынке, выступают следующие цели (иерархическое "дерево целей"):
мотивация потребителя;
генерирование, формирование и актуализация потребностей покупателя;
поддержание доброжелательных отношений и взаимопонимания между организацией и общественностью, партнерами по маркетинговой деятельности;
формирование благоприятного образа (имиджа) организации;
информирование общественности о деятельности организации;
предоставление информации о товарах, производимых фирмой;
увещевание;
формирование у покупателя предпочтения к марке и убежденности в необходимости произвести покупку;
стимулирование акта покупки;
напоминание о фирме, ее товарах и т.д.
Предметом исследований дипломной работы являются четыре основные средства маркетинговых коммуникаций: реклама, коммерческая пропаганда, стимулирование сбыта, личная продажа, которые образуют взаимосвязанный комплекс под термином "коммуникационная смесь".
Объект исследований: деятельность в Украине представительства шведского международного концерна ELECTROLUX, которое является монопольным авторизованным поставщиком бытовой техники концерна на рынок Украины.
Цель исследований : оценка основных принципов и перспектив развития комплекса международного маркетинга организации продаж продукции на рынке свободной конкуренции мировых производителей бытовой техники в условиях отсутствия конкуренции со стороны отечественных производителей в Украине.
Задачами дипломной работы согласно заданию были следующие:
в 1 разделе необходимо: раскрыть понятие стратегического маркетинга и характерные признаки типовых маркетинговых стратегий, проанализировать сущность маркетинговых коммуникаций в построении комплекса международного маркетинга предприятия и наличие синергического эффекта маркетинговых коммуникаций;
во 2 разделе необходимо: дать общую характеристика деятельности и миссии представительства концерна “ELECTROLUX" в Украине, выполнить.
анализ внутренней и внешней среды деятельности представительства концерна “ELECTROLUX" в Украине, провести анализ конкуренции и спроса в сегментах рынка продаж бытовой техники (продукции концерна “ELECTROLUX”) в Украине, сформулировать проблемы и возможности развития бизнеса концерна “ELECTROLUX" в Украине;
В 3 разделе необходимо: разработать и оценить эффективность усовершенствованной схемы маркетинговых коммуникаций в схемах продвижения продукции концерна „ELECTROLUX" в Украине.
Метод исследований дипломного проекта : стратегический маркетинговый анализ, диагностика комплекса маркетинга, программно-математическое прогнозирование дисконтированной эффективности внедрения комплекса усовершенствованных коммуникаций, построение алгоритмов и программ расчетов на ПЕОМ (EXCELпрограммы).
Информационно-методологическая база исследований дипломного проекта - отчетные документы представительства концерна "ELECTROLUX" в Украине за 2002 2005 года, информационные материалы официального сайта концерна "ELECTROLUX" в России, а также информационно-аналитические материалы крупнейших Интернетмагазинов России.
Практическая ценность полученных результатов состоит в разработке предложений по внедрению новейших средств коммуникации – Интернет-сайта представительства, который создаст синергический эффект всех 4х средств коммуникации и одновременно явится директ-маркетинговым средством удаленной торговли продукцией концерна Electrolux в Украине, а также эффективной коммерческой связи дилеров и агентов представительства концерна в Украине.
Дипломная работа разработана в 2006 году, защищена - в 2006 году.
Дипломная работа состоит из введения, трех разделов, выводов, списка литературы и приложений. Работа представлена на 100 страницах, содержит 17 таблиц, 22 рисунка, приложения на 11 страницах. Перечень использованной литературы содержит 50 наименований.
Раздел 1. Сущность маркетинговых коммуникаций и их место в маркетинговой стратегии предприятия
1.1 Сущность стратегического маркетинга и структура его элементов
Маркетинговая политика фирмы основана на двух взаимодополняющих подходах - стратегическом и операционном. Стратегический маркетинг - это систематический и постоянный анализ потребностей и требований ключевых групп потребителей, а также разработка концепций эффективных товаров или услуг, позволяющих компании обслуживать выбранные группы покупателей лучше, чем конкуренты, и тем самым обеспечивающих изготовителю устойчивое конкурентное преимущество.
Стратегический маркетинг - это аналитический этап маркетинговой деятельности. Он направлен на выбор товарных рынков, на которых фирма обладает явным конкурентным преимуществом, а также на разработку стратегии и программы деятельности на каждом из таких рынков.
Автором понятия "комплекс маркетинга" является американский ученый Е. Дж. Маккарти. В структуре комплекса маркетинга он выделяет 3 уровня [1]:
1) потребности, покупатели, завоевания которых является основной целью маркетинга;
2) переменные, управляемые и контролируемые фирмой: товарный ассортимент; место и время реализации; цена и ценовая политика; сбытовая сеть; реклама; стимулирование сбыта;
3) окружающая среда, то есть не поддающаяся внутрифирменному управлению факторы - политика, право, культурное и социологическое окружение, конкуренты, институциональная система.
При этом управляемые переменные маркетинга (второй уровень) тесно связаны с окружающей средой (третьим уровнем) и должны находиться в ней в устойчивом равновесии. Только в этом случае маркетинговые действия фирмы обеспечивают высокую конкурентоспособность продукции, достижение успеха у потребителей, максимальное удовлетворение их потребностей, а также получение целевой прибыли самой фирмой. Неверная же ориентация в окружающей среде ведет к поражению в маркетинге.
В более узком значении под комплексом маркетинга (маркетингом микс) понимаются основные инструменты маркетинга. Е.Дж. Маккарти описывает их с помощью концепции "4 P’S". Аббревиатура расшифровывает как product, price, plate, promotion и подразумевает [27]:
продукт как таковой, то есть набор изделий и услуг с определенными свойствами особенностями создания м упаковки, которые фирма предлагает целевому рынку (product);
цену продукта, то есть денежную сумму, которую потребители должны уплатить для получения товара (price);
место реализации продукта, собственно рынок (place);
продвижение, то есть деятельность фирмы по информированию покупателей о достоинствах своего товара и их убеждению в необходимости покупки данного товара (promotion);
Первые два Р (product и price), как видим, относятся к продукту, другие два (place и promotion) - к системе распределения.
Стратегический маркетинг является составной частью маркетингового менеджмента и стратегического менеджмента фирмы. Его основная цель состоит в разработке маркетинговой стратегии для достижения маркетинговых целей фирмы с учетом местных рыночных требований и возможностей фирмы [2]. Базовая деловая стратегия фирмы разрабатывается на основе корпоративной миссии и установления целей фирмы и делится на функциональные стратегии в соответствии с организационной структурой фирмы.
Миссия фирмы (или корпоративная миссия) определяет те виды и разновидности бизнеса, на которые ориентируется фирма (рис.1.1).
![]() |
Рис.1.1 Миссия фирмы в структуре этапов стратегического планирования деятельности фирмы
Из схемы рис.1.1 видно, что главным стратегическим плановым решением является выбор целей для предприятия миссии и конкретных целей, которые обеспечивают их реализацию. Поскольку предприятие это открытая система и существует благодаря тому, что удовлетворяет какуюто потребность своих потребителей, клиентов, то и миссия его должна отыскиваться в окружающей среде, а не внутри предприятия. Итак, прибыль не может быть миссией предприятия, так как она целиком внутренняя проблема, хотя и очень существенная. Категория „стратегическая хозяйственная единица" (СХЕ) - характеризуется такими параметрами [10]:
определенный вид продукции, которая включает товары или услуги;
специфические потребности, которые должны быть удовлетворены;
определенная группа потребителей;
конкурентные преимущества фирмы;
Совокупность всех СХЕ в пределах фирмы составляет „портфель бизнеса фирмы", задачи стратегического маркетинга относительно управления портфелем следующие:
укреплять положение стойких прибыльных СХЕ;
развивать, инвестировать перспективные СХЕ;
исключать из деятельности неприбыльные, бесперспективные СХЕ;
формировать новые СХЕ.
Маркетинговая цель устанавливается после формирования миссии фирмы и определения влияния маркетинговой среды. Маркетинговые цели имеют:
иерархичность (подчиненность);
количественную определенность;
реальность;
согласованность (совместимость);
гибкость.
Методы маркетинговой деятельности (см. рис.1.2) заключаются в том, что проводятся:
анализ внешней (по отношению к предприятию) среды, в которую входит не только рынок, но и политические, социальные, культурные и иные условия. Анализ позволяет выявить факторы, содействующие коммерческому успеху или препятствующие ему;
анализ потребителей, как реальных, так и потенциальных. Данный анализ заключается в исследовании демографических, экономических, социальных, географических и иных характеристик людей, принимающих решение о покупке, а также их потребностей в широком смысле этого понятия и процессов приобретения ими как нашего, так и конкурирующих товаров;
изучение существующих и планирование будущих товаров, то есть разработка концепций создания новых товаров и/или модернизации старых, включая их ассортимент и параметрические ряды, упаковку и т.д.
планирование товародвижения и сбыта, включая создание, при необходимости, соответствующих собственных сбытовых сетей со складами и магазинами и/или агентских сетей;
обеспечение формирования спроса и стимулирование сбыта (ФОССТИС) путем комбинации рекламы, личной продажи, некоммерческих престижных мероприятий (“паблик рилейшнз”) и разного рода материальных стимулов, направленных на покупателей, агентов и конкретных продавцов;
обеспечение ценовой политики, заключающейся в планировании систем и уровней цен на поставляемые товары, определении “технологии" использования цен, кредитов, скидок и т.п.
удовлетворение технических и социальных норм региона, в котором сбывается продукция, что означает обязанность обеспечить должную безопасность использования товара и защиты окружающей среды, соответствие морально-этическим правилам, должный уровень потребительской ценности товара;
На основе собранной и проанализированной информации, построенных прогнозов, формулируются и обосновываются возможные стратегические альтернативы развития компании и ее бизнесов.
![]() |
Стратегический план маркетинга:
задаёт направление для деятельности предприятия.
позволяет лучше понимать структуру маркетинговых исследований, процессы изучения потребителей, планирования продукции, ее продвижения на рынок и планирование ценообразования.
обеспечивает каждому структурному подразделению на предприятии четкие цели, которые увязываются с общими задачами предприятия.
стимулирует координацию усилий подразделений в различных направлениях.
заставляет предприятие оценивать свои сильные и слабые стороны с точки зрения конкурентов, возможностей и угроз в окружающей среде.
определяет альтернативные действия или комбинацию их, которые должна предпринять организация.
создает основу для распределения ресурсов.
Отличительное преимущество предприятия относительно конкурентов может быть достигнуто при помощи:
новизны продукции;
выделяющегося образа продукции или имиджа предприятия;
качества продукции;
доступности её приобретения;
организации сервисного обслуживания;
низких цен и других характеристик.
Основой для принятия стратегического плана маркетинга является комплексный анализ для каждой СХЕ, который проводится на основе тщательного изучения окружающей среды маркетинга.
Анализ внешней среды включает в себя:
анализ потребителей;
анализ конкурентов;
анализ конъюнктуры рынка и тенденций на нём;
анализ общих условий сбыта и организации продвижения продукции на рынок.
Анализ внутренней среды на предприятии принято называть ситуационным анализом, который включает в себя:
формулирование целей, которое ставит перед собой предприятие (оптимизация прибыли, максимизация объема продаж, расширение географии сбыта и увеличение доли рынка, обновление ассортимента продукции, выход на внешние рынки и др.);
анализ планов производства и поставок продукции в развернутом ассортименте и в региональном разрезе за истекший период, как правило, не менее чем за предшествующий год;
анализ ассортиментной политики предприятия и его основных конкурентов, выявление их сильных и слабых сторон;
анализ ценовой, сбытовой, рекламной стратегий и мероприятий по стимулированию сбыта предприятия и его основных конкурентов, выявление их сильных и слабых сторон;
анализ качества выпускаемой продукции и её сравнительных характеристик относительно конкурентов на внутреннем и внешних рынках;
анализ организации сервисного обслуживания на предприятии и у основных конкурентов, выявление их сильных и слабых сторон;
анализ издержек;
анализ возможных изменений и тенденций принципиального характера на рынке.
Регулярно проводимый ситуационный анализ позволяет также выявить наличие у предприятия долговременного “горизонта видения" своих целей, а также активность, наступательность, предприимчивость руководителей всех рангов на предприятии.
1.2 Сущность маркетинговых стратегий и виды комплексов международного маркетинга зарубежных представительств предприятия
Основное назначение маркетинговой стратегии состоит в том, чтобы согласовать маркетинговые цели фирмы с ее возможностями, требованиями потребителей, использовать слабые позиции конкурентов и свои конкурентные преимущества.
В процессе формирования маркетинговой стратегии можно выделить входные и исходные элементы (рис.1.3).
Маркетинговые стратегии классифицируют по таким признакам:
В зависимости от срока их реализации:
долгосрочные;
среднесрочные;
краткосрочные;
2. В зависимости от стратегии жизненного цикла товаров фирмы:
маркетинговые стратегии на стадии внедрения товара на рынок;
маркетинговые стратегии на стадии роста;
маркетинговые стратегии на стадии насыщения рынка;
маркетинговые стратегии на стадии спада;
3. По состоянию рыночного спроса:
стратегия конверсионного маркетинга;
стратегия креативного маркетинга;
стратегия стимулирующего маркетинга;
стратегия синхромаркетинга;
стратегия поддерживающего маркетинга;
стратегия ремаркетинга;
стратегия противомаркетинга;
4. В зависимости от общеэкономического состояния фирмы и его маркетинговых направлений различают три вида базовых маркетинговых стратегий фирмы:
стратегия выживания;
стратегия стабилизации;
стратегия роста;
Стратегия выживания - исключительно защитная стратегия, которая применяется в условиях глубокого кризиса экономической деятельности фирмы, когда фирма находится на границе банкротства. Основная цель этой стратегии состоит в выходе из кризисного состояния путем просмотра и перестройки всего маркетингового комплекса фирмы (товарной, ценовой политики, системы товародвижения и продвижения товаров).
Стратегия стабилизации используется в условиях быстрого или неожиданного падения базовых показателей фирмы или при условиях, когда развитие фирмы имеет колеблющийся характер. Эта стратегия предусматривает выравнивания показателей с их следующим повышением и переход к стратегии роста.
Стратегия роста предусматривает рост объемов продажи, прибыли, капитала и других показателей фирмы.
Маркетинговые стратегии роста делятся на такие разновидности:
маркетинговая стратегия интенсивного (органического) роста;
маркетинговая стратегия интеграционного роста;
маркетинговая стратегия диверсификации;
5. По элементам маркетингового комплекса:
товарная стратегия;
ценовая стратегия;
стратегия товарного движения;
стратегия продвижения;
6. По признаком конкурентных преимуществ (по М. Портеру [39]):
стратегия ценового лидерства;
стратегия дифференциации;
стратегия фокусирования (концентрации);
7. В зависимости от вида дифференциации:
стратегия товарной дифференциации;
стратегия сервисной дифференциации;
стратегия имиджевой дифференциации;
стратегия кадровой дифференциации.
8. В зависимости от конкурентного положения фирмы и ее маркетинговых направлений:
стратегия рыночного лидера;
стратегия челенджеров (претендентов на лидерство);
стратегия последователей;
стратегия рыночной ниши.
9. В зависимости от соотношения относительной рыночной доли фирмы и темпов роста ее рынка сбыта, или в зависимости от конкурентоспособности и привлекательности рынка сбыта:
стратегия развития;
стратегия поддержания;
стратегия собирания урожая;
стратегия элиминации;
10. В зависимости от метода избрания целевого рынка:
стратегия товарной специализации;
стратегия сегментной специализации;
стратегия односегментной концентрации;
стратегия выборочной специализации;
стратегия полного охвата.
11. В зависимости от степени сегментации рынков сбыта фирмы:
стратегия недифференцированного (агрегированного) маркетинга;
стратегия дифференцированного маркетинга;
стратегия концентрированного маркетинга.
После формулирования миссии на ее основе устанавливаются конкретные цели для осуществления миссии предприятия. Цели направляют исполнителям, руководство стимулирует их достижения и только в этом случае они становятся значимой частью стратегического планирования.
Следующий этап стратегического планирования диагностический, который включает анализ окружающей среды и внутренних возможностей предприятия.
Анализ окружающей среды имеет целью обнаружить потенциальные угрозы и возможности, с которыми предприятие может встретиться в будущем. Обычно их выделяют в семь областей:
1) экономические факторы;
2) политические факторы;
3) рыночные факторы;
4) факторы технологии;
5) факторы конкуренции;
6) международные факторы;
7) социокультурные факторы. Результатом такого анализа может стать перечень будущих угроз и возможностей с учетом их значения и степени влияния на предприятие.
1.3 Сущность маркетинговых коммуникаций в построении комплекса международного маркетинга предприятия
1.3.1 Основы коммуникационной политики
Систему маркетинговых коммуникаций в наиболее общем виде можно определить как единый комплекс, объединяющий участников, каналы и приемы коммуникаций организации, направленный на установление и поддержание определенных этой организацией взаимоотношений с адресатами коммуникаций в рамках ее маркетинговой политики. Под термином " коммуникационная маркетинговая политика" понимается система общих установок, критериев, ориентиров, принятых организацией для действий и принятия решений в сфере коммуникаций, которые обеспечивают достижение ее маркетинговых целей [37].
Маркетинговые коммуникации образуют сложную иерархическую систему, в которой подчиненными, развивающими по отношению генеральной цели маркетинга обеспечения устойчивого и прибыльного положения предприятия на рынке, выступают следующие цели (иерархическое "дерево целей") [34]:
мотивация потребителя;
генерирование, формирование и актуализация потребностей покупателя;
поддержание доброжелательных отношений и взаимопонимания между организацией и общественностью, партнерами по маркетинговой деятельности;
формирование благоприятного образа (имиджа) организации;
информирование общественности о деятельности организации;
предоставление информации о товарах, производимых фирмой;
увещевание;
формирование у покупателя предпочтения к марке и убежденности в необходимости произвести покупку;
стимулирование акта покупки;
напоминание о фирме, ее товарах и т.д.
Выделяют четыре основные средства маркетинговых коммуникаций [14]:
реклама;
коммерческая пропаганда, работа с общественностью (public relations);
стимулирование сбыта;
личная продажа,
которые образуют взаимосвязанный комплекс под термином "коммуникационная смесь". Возрастание значения коммуникации появляется в случаях, когда развитие рынка и конъюнктуры достигают таких степеней:
близкие к насыщения рынки, спрос на которые сводится к замене потребляемого товара
проблемы в создании новых продуктов
высокие стандарты в производстве продукта, который затрудняет дифференциацию продуктов через качество или цену
необходимость экономического роста и преодоление стремления к сбережениям и пессимистическому отношению к развитию общества
Разработка стратегии коммуникации включает такие элементы [15]:
выявления целевой аудитории
определения желательной соответствующей реакции
выбор обращения
выбор средств распространения информации
выбор свойств, которые характеризуют источник обращения
сбор информацию, которая поступает за каналами обратной связи
разработка бюджета стимулирования
Можно провести аналогию между построением комплекса продвижения и строительством многоэтажного дома. В обоих случаях основанием успешной работы является правильная закладка фундамента. В комплексе маркетинговых коммуникаций фундаментом является формирование общественного мнения (ФОМ или PR). Именно стадия закладки фундамента должна прорабатываться наиболее тщательно, так как от его качества зависит качество всего здания.
Следующий за ФОМ слой - реклама. Реклама в большей степени, чем другие элементы комплекса коммуникаций, связана с деятельностью по формированию общественного мнения, ее средства могут служить как стратегическим целям ФОМ, так и оперативным тактическим задачам. В отличии от ФОМ, которое может быть направлено на широкие слои общественности, рекламная деятельность более конкретизирована и четко ориентирована на определенные целевые аудитории. Реклама создает условия как для успешной личной продажи, так и для эффективного стимулирования сбыта.
Личные продажи являются следующим слоем по степени конкретизации коммуникационных усилий. Несомненно, что их эффективность повышается после действия рекламы. На потребительском рынке продавец работает с посетителями торговой точки уже как с носителями сформированной мероприятиями ФОМ и рекламой потребности. Его главная задача - совершение потребителем действия, то есть покупки, кроме того, не менее важным для продавца является поддержание и укрепление лояльности потребителя.
И, наконец, самый верхний слой стимулирование сбыта. Эффективность стимулирования сбыта в большей степени связана с действием рекламы, чем эффективность личных продаж. Хотя по степени охвата целевой аудитории стимулирование может быть шире личных продаж (если информация о стимулировании распространяется средствами рекламы), по степени конкретизации коммуникационного воздействия стимулирование сбыта является самым верхним слоем, так как мероприятия по стимулированию дискретны во времени, и в большей степени привязаны к сугубо оперативным задачам предприятия.
Таким образом, схему комплекса продвижения можно представить в следующем виде (рис.1.3). Коммуникационный эффект (отображенный по оси ординат на рис.1.3), представляет собой результат коммуникационного воздействия, проявляющийся в достижении определенных целей коммуникации.

Рис.1.3 Схема комплекса продвижения.
Каждое из средств, составляющих комплекс продвижения, имеет свою специфику, которую следует учитывать при формировании структуры комплекса продвижения. В настоящее время в научной и многочисленной прикладной литературе по маркетингу достаточно подробно описаны отдельные средства, входящие в четыре основные составляющие комплекса продвижения, изложены их достоинства и недостатки, поэтому останавливаться на описании отдельных средств представляется нецелесообразным. Выделим лишь основные факторы, определяющие структуру комплекса продвижения, то есть обусловливающие выбор тех или иных средств продвижения:
тип товара и рынка;
тип стратегии в канале распределения;
степень готовности покупателя;
этап жизненного цикла товара;
особенности природы инструментов продвижения.
Предприятию, для того, чтобы успешно конкурировать в современных условиях, необходимо полностью использовать свой коммуникационный потенциал, являющийся частью потенциала маркетинга предприятия (основы концепции потенциала маркетинга предприятия приведены в [15]).
Знание закономерностей и принципов организации и разработки коммуникационной политики необходимо для создания целостного видения коммуникационной деятельности предприятия, и, соответственно, более объективного представления о значении и применении отдельных средств комплекса продвижения. Кроме этого, необходимо представлять какие эффекты и правила при этом нужно учитывать, какие модели матрицы и алгоритмы применять в коммуникационной деятельности для того, чтобы используемые коммуникационные средства создавали максимальный эффект.
Реклама как 1й инструмент маркетинговых коммуникаций.
Реклама является “спланированной и нетребовательной формой влияния на конечного потребителя, который должна побудить его к выполнению цели рекламной акции" [13]. Задача рекламы состоит в первую очередь в таком влиянии на целевую группу, чтобы она заинтересовалась продуктами, которые рекламируются. Реклама в отличие от других двух инструментов коммуникационной политики направленная лишь на конечного покупателя.
В США и других промышленно развитых странах термин “реклама” (advertising) означает рекламные объявления в средствах массовой информации (в прессе, по радио, телевидению, на щитовой рекламе) и не распространяется на мероприятия, способствующие продажам, - “сейлз промоушн” (sales promotion), престижные мероприятия, нацеленные на завоевание благожелательного отношения общественности, - “паблик рилейшнз” (public relations), а также на бурно развивающуюся в последнее время специфическую область рекламной деятельности, суть которой в направленных связях производителя с потребителем - “директмаркетинг” (directmarketing) [5].
Функциональное отличие рекламы в средствах массовой информации от сейлз промоушн, паблик рилейшнз и директмаркетинга. в следующем [10]:
1. Реклама, как правило, создаваемая и публикуемая рекламным агентством, информирует о производителе или его товаре, формирует и поддерживает их образ (image) и оплачивается рекламодателем в соответствии с тарифами на размещение рекламных обращений в средствах массовой информации.
2. Сейлз промоушн - деятельность по реализации коммерческих и творческих идей, стимулирующих продажи изделий или услуг рекламодателя, нередко в короткие сроки. В частности, она используется с помощью упаковки товаров, на которой расположены различные инструменты сейлз промоушн (например, портреты известных людей, героев мультфильмов, дорогих марок автомобилей), а также путем специализированных мероприятий на местах продажи. Долгосрочная цель формирование в восприятии потребителя большей ценности фирменных товаров, замаркированных определенным товарным знаком; краткосрочная создание дополнительной ценности товара для потребителя (added value).
3. Паблик рилейшнз предполагает использование редакционной части средств распространения массовой информации с целью осуществления престижной рекламы, направленной на завоевание благожелательного отношения к товарным семействам или выпускающим их фирмам.
4. Директ-маркетинг - постоянно поддерживаемые направленные коммуникации с отдельными потребителями или фирмами, имеющими очевидные намерения покупать определенные товары. Деятельность в области директ-маркетинга, в основном, осуществляется путем прямой почтовой рассылки рекламы (direct mail) или через узко специализированные средства распространения рекламы.
В немецкой литературе по маркетингу различают имиджевую рекламу предприятия и продуктовую рекламу (рекламу конкретных товаров и услуг).
Под имиджевой рекламой понимается информация, которая направленная на конечного потребителя, которая имеет целью формировать у него определенный положительный образ продавца. Кроме того имиджевая реклама всегда старается подчеркнуть индивидуальность продавца и его эксклюзивный подход к каждому покупателю. Она строится не редко на принципе сравнения данного производителя с конкурентами (с освещением и подчеркиванием сильных сторон предприятия, которое рекламируется).
Имиджевая реклама очень часто, в своем содержании и целях почти совпадает с мероприятиями Public Relations, но существенным различием является всегда целевая группа. Имиджевая реклама, как и реклама вообще, направлена в первую очередь на существующих и потенциальных клиентов продавца, тогда как мероприятия PR стараются влиять, корректировать и манипулировать общественной мыслью вообще, то есть целевой группой является внешняя окружающая среда.
Целью товарной рекламы является, в первую очередь, донесение к целевой группе через приемлемые СМИ исчерпывающей информации о полном спектре товаров и услуг, которые предоставляется данным производителем.
Главной целевой группой для товарной рекламы является, как правило, не постоянные клиенты, а потенциальные потребители товаров и услуг данного производителя. Этот вид рекламы в идеале должен дать первый толчок потенциальному клиенту для обращения к продавцу и для восприятия определенного товара производителя.
В рамках товарной рекламы подается не только общая информация о товарах отдельного производителя, а и формируется его имидж. Кроме того задачей товарной рекламы является также направленное позиционирование определенных товаров и услуг на рынке (это в особенности касается новых товаров и услуг).
По инструментам проведения рекламных акций рекламу можно классифицировать, разделив на трех следующие группы [19]:
Медиареклама, к которой относится реклама в СМИ (прессе, телевидении, радио и. т.д.) и внешняя реклама (в транспорте, на улицах);
Прямая реклама (Direktwerbung), к которой належат консультационные беседы с клиентом, телефонная реклама, адресная и неадресованная реклама по почте, рекламные открытки, проспекты и т.д.;
Реклама на месте продажи ли на месте контакта с клиентом (POPреклама), под которой обычно понимается реклама в витринах, в фойе банков и рекламные материалы возле окошек в зале обслуживания.
1.3.3 Коммерческая пропаганда (public relations) как 2й инструмент маркетинговых коммуникаций
Следующий элемент коммуникационной стратегии - Public Relations (PR), предполагающий целенаправленную деятельность продавца для выработки достижения взаимопонимания с окружающими его субъектами с целью доброжелательного отношения к своей деятельности. В основе PR лежит умение и желание наладить контакт, выгодную обоюдную связь с общественностью.
PR включает полное информирование о товарах и услугах производителя всех субъектов (целевые аудитории, органы государственной власти и управления, СМИ), анализ ситуации и прогнозирование возможной реакции тех или иных субъектов на деятельность предприятия. Эта деятельность может быть направлена как на внешнюю среду, так и на сотрудников самого предприятия, разъяснение социальной роли бизнеса - ещё одна задача PR, так как производитель несёт ответственность перед обществом, где осуществляется его деятельность. Поэтому одна из задач производителя - выполнять определённые социальные обязанности. На практике деятельность в данном направлении предполагает решение задач поддержки и развития инициативы собственных сотрудников (отношения внутри предприятия), содействие созданию новых возможностей для молодёжи (образование), поддержку малоимущих слоёв населения (благотворительность) и др.
Таким образом, человеческие отношения представляют собой воздействие на общественное мнение, сложившееся в результате деятельности предприятия, его рекламы и благотворительных мероприятий. В свою очередь производитель может планировать мероприятия в этой сфере для будущего влияния на общественное мнение.
Целенаправленная деятельность производителя по организации общественной мысли состоит из элементов [11]:
отладка связей с средствами массовой информации
связи с целевыми аудиториями
отношения с учреждениями государственной власти и управления
создания фирменного стиля
благотворительная деятельность, спонсорство
исследования общественной мысли
1.3.4 Стимулирование сбыта как 3 й инструмент маркетинговых коммуникаций
Методы ценового стимулирования сбыта напрямую основываются на законе спроса. Однако до сих пор не определены закономерности в области стимулирования сбыта, которые бы отражали долговременные причинно-следственные связи различных видов стимулирования и изменением потребительского спроса.
Главным принципом при стимулировании является принцип дискретности , согласно которому стимулирование сбыта не может продолжаться непрерывно.
К эффектам, возникающим при стимулировании сбыта, относятся следующие эффекты.
Эффект храповика возникает если выходящая перед стимулированием реклама улучшает отношение к продвигаемой марке. Это временно повышает марочный капитал и ведет к увеличению продаж при стимулировании сбыта [6,18]. Для возникновения этого эффекта требуется не бо льшая частота рекламы, а частота, непосредственно предшествующая стимулированию.
Согласно эффекту справочной цены скидка действует эффективнее, если покупатель может сравнить сниженную цену с обычной [18], на этом эффекте основываются меры ценового стимулирования, при которых ценники на товары содержат новые и старые цены. Эффект специального предложения [18] заключается в том, что просто наличие особой демонстрации товара заставляет покупателя думать, что он продается по специальной цене, хотя этого может и не быть.
Эффект импульсивности покупки [16] -этот эффект возникает при любых грамотно реализуемых мероприятиях по стимулированию сбыта и способствует увеличению импульсивности покупок.
Стимулирование сбыта может проводиться производителем по трём основным направлениям: стимулирование потребителей, стимулирование работников предприятия производителя, стимулирование посредников. К средствам стимулирования потребителей можно отнести персональные продажи, образцы (т.е. возможность пользования данной услугой в течение какого-либо времени бесплатно или на льготных условиях), скидки постоянным клиентам, демонстрации товаров и услуг (проведение семинаров и презентаций), лотереи среди покупателей. Все эти средства стимулирования могут быть направлены на стимулирование большего использования услуг, привлечение новых клиентов, поощрение к использованию отдельных товаров и услуг и т.п.
Стимулирование работников предприятия продавца предполагает поощрение усилий сотрудников по выпуску какого-либо вида товаров или услуг, поощрение к улучшению обслуживания существующих клиентов или привлечению новых, поощрение к совершенствованию товаров. Среди методов стимулирования персонала необходимо выделить денежные премии, подарки, дополнительные отпуска.
Для стимулирования посредников, при помощи которых осуществляется продвижение товаров и услуг, используются совместная реклама, системы специальных скидок.
1.3.5 Элементы личной продажи как 4й инструмент маркетинговых коммуникаций
Применительно к этому элементу комплекса продвижения имеет действие закон персональной продажи , согласно которому в ходе персональной продажи покупатель приобретает не только товар или услугу, но и торгового агента как консультанта и советчика [16].
Следствиями данного закона являются эффект торгового агента - потребитель совершит покупку у торгового агента, которому он больше доверяет и эффект выгодности покупки - потребитель совершит покупку только после осознания ее выгодности для себя [16].
Основной метод розничного распространения товаров и услуг - персональная продажа, в процессе которой менеджеры продавца должны убедить потенциального покупателя отдать предпочтение именно их товару или услуге. Таким образом, персональную продажу товаров и услуг можно считать также одним из методов стимулирования сбыта, который в последнее время приобретает всё большее значение.
Структура формирования личных продаж состоит из:
подбора клиента
подготовки к контакту с клиентом
подхода к клиенту
представления продукта (AIDA):
Attention
Interest
Desire
Action
преодоления возможных возражений
заключения соглашения и оформления операции
7) дальнейший контакт с клиентом
1.4 Синергический эффект маркетинговых коммуникаций
Коммуникационная политика предприятия базируется на определенных закономерностях, при этом, как было отмечено выше, они не лежат только в сфере экономики. Из экономических законов, применимых к маркетинговым коммуникациям, можно выделить широко известный закон спроса.
Используя инструменты ценового стимулирования, предприятие побуждает покупать больше своего товара, так как при снижении цены взвешенная по цене предельная полезность товара увеличивается. Отсюда вытекает закон спроса, лежащий в основе всех инструментов ценового стимулирования сбыта, согласно которому с уменьшением цены растет количество приобретаемого товара, а также сопутствующие закону спроса эффекты дохода и замещения . Кроме того, предприятию при разработке коммуникационных сообщений следует учитывать описанные в экономической теории эффект присоединения к большинству, эффект сноба и эффект Веблена [].
Что касается закономерностей неэкономического характера, на которых основываются коммуникации в маркетинге, то эта сфера остается на сегодняшний день наименее формализуемой, по причине того, что аудитория массовой коммуникации до сих пор во многом представляет собой “черный ящик”. Однако, известны результаты проводящихся исследований, нацеленных на раскрытие механизма принятия решения потребителем, помогающие “приоткрыть" этот “черный ящик". Так, на сегодняшний день известны закономерности распространения информации в малых социальных группах через ее лидеров [9].
Из области психофизики можно выделить закон Вебера , отражающий характер зависимости силы ощущений от интенсивности воздействия на органы чувств [19]. Существует “порог восприятия", то есть определенная величина сигнала, при которой он становится заметен человеку. По закону Вебера величина ощущения с момента “порога восприятия” с увеличением интенсивности раздражителя растет не пропорционально, а медленнее, чем сам раздражитель (логарифмическая зависимость). Из этого закона становится понятно, почему однообразная реклама, воздействующая на одну и ту же целевую аудиторию, быстро теряет эффективность. Однако если воздействие резонирует с определенными стереотипами человека, закон Вебера теряет свою силу, так как рост ощущений в этом случае может в разы опережать рост интенсивности раздражителя (степенная зависимость). Такого рода нелинейный характер зависимости описывается законом Йеркса -ДодсонаЛеонтьева [5].
Предприятию необходимо четко представлять какие эффекты должны вызвать ее коммуникации. Эффекты коммуникации являются ее функциональными целями. Четыре основные эффекта коммуникации, достижение которых является целью коммуникаций, представлены в таблице 1.1
Таблица 1.1
Стадии принятия решения покупателем и цели коммуникационной политики
| Стадия принятия решения покупателем | Цели (эффекты) коммуникационной политики |
Незнание (Потребитель не знает о существовании марки) |
Осведомленность о марке |
Осведомленность Знание (Потребитель ознакомлен, но эмоциональная оценка его случайна) |
Отношение к марке |
Положительное отношение (Потребитель ознакомлен с информацией и разделяет данную ей оценку) |
Намерение Купить |
Предпочтение Желание купить Лояльность (Потребитель ознакомлен с информацией, разделяет данную ей оценку, и готов транслировать ее) |
Содействие покупке |
Основным эффектом, целенаправленное использование и прогнозирование которого является важнейшим при реализации стратегии интегрированных маркетинговых коммуникаций, является синергический эффект маркетинговых коммуникаций . Этот эффект проявление одной из сторон синергического эффекта в системе маркетинга. Он выражается в том, что эффект комплексного применения средств коммуникации (интегрированных коммуникаций) отличается от простого сложения эффектов применения каждого средства в отдельности.
Ек # Е1 +Е2 +Е3 +Е4 ( 1.1)
Ек -эффективность интегрированных маркетинговых коммуникаций
Е1 эффективность ФОМ (формирования общественного мнения, PR)
Е2 - эффективность рекламы
Е3 эффективность персональных продаж
Е4 эффективность стимулирования сбыта
Синергический эффект коммуникаций может быть как положительным (2х2>4), так и отрицательным (2х2<4) в зависимости от эффективности взаимодействия составляющих комплекса коммуникаций, возможности предсказания и предотвращения отрицательных обратных связей, возмущающих процесс взаимодействия факторов.
При планировании интегрированных маркетинговых коммуникаций имеет место так называемый spillover эффект [ 8], заключающийся в невозможности определить эффективность отдельных инструментов коммуникации при их комплексном использовании. Это является причиной проблематики оценки эффективности отдельных средств коммуникации при их совместном использовании. Кроме того необходимо помнить и об эффекте обесценения - забывании потребителем при определенном ослаблении коммуникационных усилий [11]. Эффект обесценения связан с законом Вебера, он возникает когда коммуникационное воздействие ослабляется настолько, что выходит за упомянутый выше “порог восприятия".
Принципы, которым целесообразно следовать при разработке коммуникационной политики, следующие [3].
1. Принцип последовательности, который требует согласования каждой переменной величины с другими переменными. Так, например, высокое качество рекламы должно сопровождаться тщательно спланированными мероприятиями по стимулированию, усиливающими эффект рекламы.
2. Принцип взвешенного подхода, который предполагает исследование и учет чувствительности рынка к постоянно меняющимся переменным конъюнктуры рынка.
Принцип учета изменения бюджетных и иных расходов фирмы.
На уровне инструментальной проработки комплекса продвижения актуализируются следующие принципы стратегического маркетинга [18]:
принцип создания отличительного преимущества;
принцип создания потребительской ценности;
принцип избирательной концентрации;
принцип учета фактора времени.
Правила, распространяющиеся на комплекс продвижения, во многом обусловлены принципами разработки комплекса коммуникаций и взаимоувязаны с ними. Так, принцип избирательной концентрации основан на правиле сильной половины , согласно которому подавляющее большинство случаев конкретного результата происходит из малого количества причин (например, 80% дохода приносят 20% покупателей).
Правила, связанные с позиционированием представляют особую важность для разработки комплекса продвижения. Главное правило позиционирования [ 18] - торговая марка позиционируется по главному (самому сильному мотиву), если другие марки в данной товарной категории не позиционируются по этому мотиву, в противном случае марка позиционируется по второму (следующему по силе) мотиву. Сложность правильного использования этого правила заключается в том, что крайне сложно правильно классифицировать мотивы покупателя. В этом случае количественные мотивационные исследования могут представлять особую важность для создания коммуникационных сообщений. Это правило чаще используются в рекламе, но оно также применимо для позиционирования марки посредством использования других средств коммуникации.
Модели, используемые при планировании маркетинговых коммуникаций, могут непосредственно быть связаны с принятием решений, влияющих на разработку комплекса продвижения - модели позиционирования [ 18], так и иметь широкое применение, не только в области коммуникаций - например, модели мотивации Маслоу, МакКлеланда, Герцберга. Необходимо отметить, что при развитости теорий мотивации в психологии, они не нашли достаточно полного освещения в экономической литературе.
Среди математических моделей, применимых ко всем составляющим комплекса продвижения, можно выделить модели отклика, основанные на Марковских и Пуассоновских моделях поведения потребителей [16]. Что касается экономических моделей, то, как уже упоминалось, их непроработанность составляет определенную проблематику маркетинга. Как алгоритмы, использующиеся в коммуникационной политике, выступают схемы планирования коммуникаций, приведенные в специализированной литературе, в частности, в [18].
Синергизм - термин, ставший в последнее время популярным, используется сегодня как в менеджменте, так и в маркетинге и применительно к комплексу маркетинговых коммуникаций означает, как уже было отмечено, эффект взаимодействия различных инструментов коммуникации, возникающий при их совместном использовании. Сохраняя единое позиционирование в рамках каждого целевого сегмента, инструменты коммуникации усиливают друг друга, создавая синергический эффект. Синергический эффект, таким образом, является следствием реализации централизованной, четко сформулированной и последовательно осуществляемой стратегии интеграции маркетинговых коммуникаций.
При этом, несомненно, что роль коммуникационного воздействия актуализируется только при наличии качественного, доступного и удовлетворяющего потребности целевой аудитории продукта. Другими словами, решения в области продвижения обретают свою значимость только будучи согласованными с решениями, касающимися других составляющих комплекса маркетинга (товарной политики, ценовой и политики распределения). Все без исключения средства маркетинга являются проводниками коммуникационной политики предприятия.
Таким образом, актуализируются два направления интеграции: интеграция составляющих комплекса продвижения и интеграция комплекса продвижения с другими составляющими комплекса маркетинга, выполняющими коммуникационные функции. Тенденция к интегрированию маркетинговых коммуникаций повышает значимость комплекса продвижения к его составляющим применяются более жесткие требования, так как именно средствами, образующими основные элементы комплекса продвижения, достигается нужное направление коммуникационного воздействия других составляющих комплекса маркетинга. Поэтому, рассматривая экстернальные (воздействующие на внешние аудитории) маркетинговые коммуникации, следует обратить внимание на то, что именно комплекс продвижения является средством реализации целей коммуникационной политики. Посредством элементов, составляющих этот комплекс, осуществляются коммуникационные функции остальных элементов комплекса маркетинга (например, внешний вид товара, его упаковка в роли коммуникационных средств реализуются согласно решениям принятым относительно комплекса продвижения или его отдельных элементов).
Схематично модель интегрированных маркетинговых коммуникаций можно представить следующим образом (рис.1.5).
Можно выделить три уровня проявления и усиления синергического эффекта маркетинговых коммуникаций.
На первом уровне синергический эффект возникает при взаимодействии структурных элементов одного коммуникационного сообщения, воздействующих на разные каналы восприятия человека (зрение, слух, обоняние, осязание).
| Единое позиционирование на целевом сегменте | → | Коммуникации по поводу товара; цены; распределения |
→ | Комплекс продвижения: формирование общественного мнения реклама персональные продажи симулирование сбыта |
→ | Достижение целей коммуникации оптимальным образом |

Рис 1.5 Модель интегрированных маркетинговых коммуникаций
На втором уровне синергический эффект проявляется от комплексного использования элементов комплекса продвижения. Так, реклама и мероприятия по стимулированию сбыта дают больший эффект от совместного использования, чем использование отдельно рекламы и отдельно стимулирования сбыта, за счет возникновения “эффекта храповика”, являющегося проявлением синергического эффекта.
На третьем уровне синергический эффект усиливается, когда в продвижении задействуются коммуникационные ресурсы всех элементов комплекса маркетинга.
Таким образом, в общем виде синергический эффект возникает при удачном сочетании элементов маркетингового сообщения, передаваемого различными средствами коммуникационного воздействия. Предпосылки возникновения синергического эффекта маркетинговых коммуникаций связаны не только и не столько с возможным при интеграции средств коммуникации увеличением частоты сообщений и увеличением охвата целевой аудитории, сколько с наличием различных типов мышления, восприятия и обработки информации, присущих человеку, а так же различием имеющихся у него стереотипов.
Как известно, логику и речь контролирует левое полушарие мозга, а творчество и интуицию - правое. Существует, соответственно, два типа мышления - рациональный (логический) и эмоциональный (чувственный). Каждый человек имеет склонность к одному из двух типов мышления. Однако представление о том, что у конкретного человека всегда преобладает тот или иной тип мышления является упрощенным. Один и тот же покупатель в разных ситуациях может принимать решения поразному.
Разработчик коммуникационной политики неизбежно оказывается перед выбором - как построить систему стимулов - апеллировать к логике или эмоциям? Определенная сложность заключается в том, что при составлении маркетингового сообщения и выборе стимула ориентироваться следует только на один тип мышления, так как попытка воздействовать одновременно и на логику и на эмоции приводит к ослаблению эффекта сообщения. Однако потенциал коммуникационного воздействия представляется более широким, чем реализация ограниченных по глубине воздействия сообщений. Поэтому сочетание различных элементов комплекса продвижения может оказаться более эффективным, оказывая воздействие как на логику, так и на эмоции, активизируя визуальный, аудиальный или кинестетический канал обработки информации, используя те или иные стереотипы объекта воздействия. Синергический эффект проявляется за счет того, что объект, получая такое разностороннее воздействие быстрее достигает “критической массы", необходимой для совершения им ожидаемого действия за счет образования связей между элементами. То есть эффект возникает не столько от восприятия объектом отдельных сообщений, сколько от образования связей между ними в его сознании.
Проявление синергизма в коммуникациях можно описать с помощью закономерности Sобразного развития систем различной природы при ограниченных ресурсах [5], которая в общем виде описывается схемой, представленной на рис.1.6

Рис 1.6 Нелинейность коммуникационного воздействия, определяемая синергическим эффектом
При реализации стратегии интегрированных маркетинговых коммуникаций возникающий синергический эффект обусловливает изменение наклона кривой (переход с 1ой на 2 стадию). Однако по мере увеличения интенсивности воздействия на определенном этапе (согласно закону Вебера) эффективность этого воздействия начинает снижаться (переход на 3 стадию) Поэтому важно планировать цикличность коммуникационного воздействия таким образом, чтобы максимизировать эффективность коммуникаций (рис.1.7).

Рис.1.7 Цикличность коммуникационного воздействия
На каждом из своих уровней синергизм маркетинговых коммуникаций зависит от того, насколько полно используется предприятием его коммуникационный потенциал. При условии полного использования потенциала маркетингового инструментария, классификация элементов которого приведена выше, предприятие может максимизировать синергический эффект маркетинговых коммуникаций. При этом актуальным становится вопрос оценки и прогнозирования этого эффекта.
Синергический эффект напрямую зависит от сочетания конкретных средств коммуникационного воздействия, которое определяется целями коммуникации, то есть тем, на какой стадии принятия решения находятся объекты воздействия, и соответственно каких эффектов коммуникации необходимо достичь. При этом основным принципом при принятии решения об использовании нескольких средств коммуникации является выбор одного средства коммуникации как основного и нескольких (или одного) вспомогательных. Основное средство коммуникации должно быть способно самостоятельно и наиболее эффективно достигать всех эффектов коммуникации [18]. Вспомогательные средства призваны восполнить возможные пробелы в охвате аудитории.
Раздел 2. Анализ комплекса маркетинга в деятельности представительства шведского концерна “electrolux" в украине
2.1 Общая характеристика и миссия представительства концерна “ELECTROLUX" в Украине
Шведский концерн Electrolux - наибольший мировой производитель бытовой техники: объединяет свыше 600 компаний в 40 странах мира, годовой оборот 80 млрд. шведских крон. Приоритетные рынки сбыта - Северная Америка, Европа, Япония. Это около 700 млн. потенциальных потребителей, или 15% населения Земли и 85%мировой доли его покупательной способности [19].
Концерн Electrolux был основан в 1919 г. в результате слияния компаний Electromekaniska и Lux в Швеции. Но если рассматривать историю его торговых марок, которые представлены и в Украине, то началом можно считать 1889 p., когда фирма AEG показала на выставке каталог своей продукции с 86 наименований электротехники. Определенным прорывом в конструировании и производстве бытовых приборов стало изобретение трехфазного мотора. Этим изобретением мир обязан нашему соотечественнику, который жил в Германии - Михаилу фон Доливо Добровольському. Это случилось в конце XIX ст. и дало возможность выпустить первый электрический фен. Электромоторы AEG используются во всех автомобилях немецких фирм. Первые электростанции в Москве, Петербурге, Киеве и других городах; первые трамваи в Киеве и Бресте были запущены с участием AEG. Торговую марка Zanussi внедрили в 1916 p., а с 1960 г. она стала постоянным лидером в Западной Европе по объемам продаж и доли рынка. С 1974 г. концерн Electrolux уверенно занял первое место по доли рынка и объемам продаж в мире. История концерна это, фактически, история возникновения и развития электробытовой техники: 1907 г. бытовой фен; 1908 - электрическая плита; 1912 - бытовой пылесос; 1929 - компрессорный холодильник; 1958 - автоматическая стиральная машина "Лавамат" (аналог современных автоматических стиральных машин); 1976 - стиральная машина с программой экономии электроэнергии; 1983 - стиральная машина с управляемым медленным отжимом; 1994 - стиральная машина с управлением Fuzzy Logic.
Главным достижением концерн Electrolux считает разработку революционной технологии сборки стиральных машин - проект “Нексус": блочно-модульная конвейерная сборка. При сборке по этой технологии уменьшается до 35% количество винтовых соединений в стиральных машинах, что ведет к повышению качества автоматической сборки машин, их надежности и долговечности.
Шведский концерн Electrolux входит в первую тройку изготовителей бытовой техники и более 80% выпуска экспортирует.
Кроме основной марки ELECTROLUX, корпорация владеет еще более 40 торговыми марками бытовой и профессиональный техники, среди которых такие известные как AEG, ZANUSSI, ROSENLEW, HUSQVARNA, ZANKER, FRIGIDAIRE, WHITE WESTINGHOUSE и другие. На 500 дочерних предприятиях концерна, расположенных в 50 странах мира (в том числе в США) заняты 150 тыс. человек.
Девиз торговых марок продукции концерна:
„Все, что делает концерн, подчиняется принципу: различие в цене изделий Electrolux обусловлено только наличием или отсутствием дополнительных функций, но не изменением качества товаров”.
Доскональное изучение потребностей потенциальных покупателей, разрешает компании с уверенностью судить об их вкусах и предусматривать их потребности в будущем. Это забота о здоровье человека, его безопасности и качеству жизни.
Концерн Electrolux предлагает более 100 наименований холодильников и морозильников, стиральные машины, кухонные плиты, пылесосы и мелкую бытовую технику, а также высококачественные холодильные компрессоры для собственных потребностей и на комплектацию других именитых марок холодильников.
На украинском рынке бытовой техники представительство концерна Electrolux с 1994 г. занимается вопросами вывода нового продукта на рынок; анализом, контролем и поддержкой дилерской сети; рекламными мероприятиями по распространению информации о концерне и его продукции.
Представительство концерна Electrolux с 1994 г. представляет товары трех торговых марок: Zanussi, Electrolux, AEG. Это стиральные машины, холодильники, газовые и электрические плиты и т.п.
В 2001 г. торговая марка Zanussi в Украине завоевала приз "Бренд Года" в категории "Бытовая техника и мебель".
Новинка 2006 года стиральная машина серии Evolution имеет электронный пульт, на котором отражается вся информация о работе машины.
Новинки 2006 года в производстве холодильников: конструкции шкафов, которые разрешают "перепланировать" внутреннее пространство камер и создавать оптимальные условия для сохранности любых видов продуктов; применение дерева для полок и корзин, бычьей кожи для оснащения ручек дверцы.
Новинка 2006 года в производстве мелкой бытовой техники - роботизированный пылесос.
Распространение продукции концерна Electrolux на украинском рынке происходит через дилерскую и розничную сети представительства концерна в Украине, которое имеет исключительное право на импортирование бытовой техники концерна Electrolux в Украину и ее распределение. В дилерскую сеть в Украине входят все большие компании (их свыше 15), которые занимаются импортом бытовой техники. Розничная сеть в Украине начисляет свыше 100 магазинов бытовой техники. В рамках работы с сетью магазинов был разработан “Паспорт магазина", который содержит информацию о магазине и его работниках. Такая полная информация делает эксперта представительства равноправным членом коллектива магазина. Это разрешает своевременно получать нужную информацию относительно продажи техники, проведения рекламных кампаний и их эффективности и при необходимости предоставляет возможность корректировки.
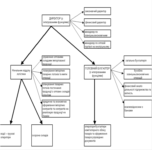
Украинское представительство Electrolux, которое не выполняет переработки импортной продукции, имеет организационную структуру построенную по функциональной структуре с интегрированным совмещением функций (рис.2.1):
1. Директор с функциями:
исполнительный директор;
финансовый директор;
менеджер по внешнеэкономическим операциям;
менеджер по оптовой торговле на внутреннем рынке;
2. Главный бухгалтер с функциями:
общая бухгалтерия;
внешнеэкономические операции;
финансовый анализ деятельности предприятия и отчетность;
взаимоотношения с банками;
3. Начальник отдела логистики с функциями:
управления оптовыми поставками импортированной продукции;
планирования импортных товарных потоков и таможенных операций;
планирования товарных потоков снабжения продукции с оптовых складов клиентам;
юридическое и экономическое оформление импортных контрактов и контрактов на реализацию продукции на Украине;
4. Наемные работники обслуживания оптово-транзитных складов (5 работников в 2004 году и 14 работников в 2005 году) с функциями:
водители - грузчики операторы;
охрана складов;
операторы-бухгалтеры компьютерного учета товаров и
оформления товаросопроводительных документов;

Рис.2.1 Организационная и функционально-штатная структура представительства концерна “ELECTROLUX" в г. Киеве
Выполняя свои функции сопровождения и распределения товарных потоков импорта продукции концерна, украинское представительство Electrolux получило патент за разработку учебного комплекса продавцов и менеджеров по сбыту бытовой техники концерна “ELECTROLUX" программа “Университет Electrolux". Теперь программа проходит адаптацию в странах Западной Европы (Италия, Швеция, Норвегия, Финляндия, Франция, Германия, Испания) и России. Принципиальным ноухау “Университета Electrolux” является объединение технических возможностей продукции и технического и психологического обучения всех уровней каналов сбыта.
Миссия представительства формулируется в соответствии с философией концерна “ELECTROLUX" как:
максимальное удовлетворение потребностей покупателей в высококачественной бытовой технике для разных сегментов населения, выделяемых по уровню покупательной способности;
завоевания рынка бытовой техники во всех странах мира.
2.2 Анализ внутренней среды деятельности представительства концерна “ELECTROLUX" в Украине
SWOT - это акроним слов Strengts (силы), Weaknesses (слабости), Opportunities (благоприятные возможности) и Тhreats (угрозы). Внутренняя обстановка фирмы отражается в основном в S и W, а внешняя - в О и Т.
Схема ситуационного анализа проблем, SWOTанализа , представлена на рис.2.2:
Strengths - сильные стороны;
Weaknesses - недостатки, слабые стороны;
Opportunities - возможности;
Threats - угрозы.
Методология SWOT-анализа предполагает, во-первых, выявление внутренних сильных и слабых сторон фирмы, а также внешних возможностей и угроз, и, во-вторых, установление связей между ними.
SWOT-анализ помогает ответить на следующие вопросы:
использует ли компания внутренние сильные стороны или отличительные преимущества в своей стратегии? Если компания не имеет отличительных преимуществ, то какие из ее потенциальных сильных сторон могут ими стать?
являются ли слабости компании ее уязвимыми местами в конкуренции и/или они не дают возможности использовать определенные благоприятные обстоятельства? Какие слабости требуют корректировки, исходя из стратегических соображений?
какие благоприятные возможности дают компании реальные шансы на успех при использовании ее квалификации и доступа к ресурсам?
какие угрозы должны наиболее беспокоить менеджера и какие стратегические действия он должен предпринять для хорошей защиты?

Рис.2.2 Факторы ситуационного SWOTанализа
SWOT включает анализ сильных и слабых сторон развития исследуемого объекта в их взаимодействии с угрозами и возможностями и позволяет определить актуальные проблемные области, узкие места, шансы и опасности, с учетом факторов внешней среды.
Возможности определяются как обстоятельства, способствующее благоприятному развитию объекта.
Угрозы - это ситуации, в которых может быть нанесен ущерб объекту, например может быть нарушено его функционирование или он может лишится имеющихся преимуществ.
На основании анализа различных возможных сочетаний сильных и слабых сторон с угрозами и возможностями формируется проблемное поле исследуемого объекта.
Проблемное поле - это совокупность проблем, существующих в моделируемом объекте и окружающей среде, в их взаимосвязи друг с другом.
Наличие такой информации - основа для определения целей (направлений) развития и путей их достижения, выработки стратегии развития.
В табл.2.1 представлены примеры основных факторов, которые целесообразно учитывать в SWOTанализе [3].
Таблица 2.1
| Факторы, учитываемые в SWOTанализе | |
| Потенциальные внутренние сильные стороны (S): | Потенциальные внутренние слабости (W): |
| Четко проявляемая компетентность | Потеря некоторых аспектов компетентности |
| Адекватные финансовые источники | Недоступность финансов, необходимых для изменения стратегии |
| Высокое искусство конкурентной борьбы | Рыночное искусство ниже среднего |
| Хорошее понимание потребителей | Отсутствие анализа информации о потребителях |
| Признанный рыночный лидер | Слабый участник рынка |
| Четко сформулированная стратегия | Отсутствие четко выраженной стратегии, непоследовательность в ее реализации |
| Использование экономии на масштабах производства, ценовое преимущество | Высокая стоимость продукции в сравнении с ключевыми конкурентами |
| Собственная уникальная технология, лучшие производственные мощности | Устарелые технология и оборудование |
| Проверенное надежное управление | Потеря глубины и гибкости управления |
| Надежная сеть распределения | Слабая сеть распределения |
| Высокое искусство НИОКР | Слабые позиции в НИОКР |
Наиболее эффективная в отрасли реклама |
Слабая политика продвижения |
| Потенциальные внешние благоприятные возможности (О): | Потенциальные внешние угрозы (Т): |
| Возможность обслуживания дополнительных групп потребителей | Ослабление роста рынка, неблагоприятные демографические изменения ввода новых рыночных сегментов |
| Расширение диапазона возможных товаров | Увеличение продаж заменяющих товаров, изменение вкусов и потребностей покупателей |
| Благодушие конкурентов | Ожесточение конкуренции |
| Снижение торговых барьеров в выходе на внешние рынки | Появление иностранных конкурентов с товарами низкой стоимости |
| Благоприятный сдвиг в курсах валют | Неблагоприятный сдвиг в курсах валют |
| Большая доступность ресурсов | Усиление требований поставщиков |
| Ослабление ограничивающего законодательства | Законодательное регулирование цены |
| Ослабление нестабильности бизнеса | Чувствительность к нестабильности внешних условий бизнеса |
Для стратегической перспективы компании особенно значимы сильные стороны, так как они являются краеугольными камнями стратегии и на них должно строиться достижение конкурентных преимуществ. В то же время хорошая стратегия требует вмешательства в слабые стороны. Организационная стратегия должна быть хорошо приспособлена к тому, что нужно сделать. Особое значение имеет идентификация отличительных преимуществ компании.
Это важно для формирования стратегии, так как:
уникальные возможности дают фирме шанс использовать рыночные благоприятные обстоятельства,
создают конкурентные преимущества на рынке,
потенциально могут быть краеугольными камнями стратегии.
Следует отличать благоприятные возможности отрасли и компании. Превалирующие и вновь возникающие благоприятные возможности в отрасли наиболее подходят компании, которая имеет конкурентные преимущества или другие возможности для роста.
Классический SWOT-анализ предполагает определение сильных и слабых сторон в деятельности фирмы, потенциальных внешних угроз и благоприятных возможностей и их оценку в баллах относительно среднеотраслевых показателей или по отношению к данным стратегически важных конкурентов. Классическим представлением информации такого анализа являлось составление таблиц сильных сторон в деятельности фирмы (S ), ее слабых сторон (W ), потенциальных благоприятных возможностей (О ) и внешних угроз (Т ) [4, 5, 6].
В ряде работ, например, [8, 9], излагается методика SWOTанализа, основной упор в которой сделан не на методы определения и оценку S, W, O и T, а на формулирование конкретных стратегий и мероприятий на основе S, W и с учетом O и T. Так, в [8] предлагается после определения S, W, O, T перейти к составлению матрицы стратегий:
SO - мероприятия, которые необходимо провести, чтобы использовать сильные стороны для увеличения возможностей компании;
WO - мероприятия, которые необходимо провести, преодолевая слабые стороны и используя представленные возможности;
ST - мероприятия, которые используют сильные стороны организации для избежания угроз;
WT - мероприятия, которые минимизируют слабые стороны для избежания угроз.
Далее происходит отбор и ранжирование мероприятий. Ясен недостаток этой методики - нет комплексности рассмотрения с оценкой вероятности возникновения конкретных ситуаций (возможностей и угроз).
Очевидно, что важно не только определить возможности и угрозы, но и попытаться оценить важность учета той или иной угрозы или возможности в стратегии фирмы.
Руководство концерна Electrolux усматривает ключ к успеху в маркетинге в объединении сильного продукта и его марок, конкурентоспособных цен, эффективной системы распределения и продуманной политики продвижения с учетом региональной специфики. Небольшая, но очень целенаправленная группа украинского представительства концерна ставит перед собою за важнейшую цель на ближайшие года поддержку политики концерна, которая подтвердила свою успеваемость в прошлом.
Как показан на рис.2.3 деятельность представительства характеризуется положительной динамикой роста продажа бытовой техники концерна“ELECTROLUX" через представительство в Украине (виды техники с объемом продаж более 1 млн. долларов в год)

Рис.2.3 Динамика объемов продаж бытовой техники концерна
Основными показателями деятельности представительства является не только абсолютный объем продажа, но и сравнительная структура продажи бытовой техники концерна на фоне общей структуры продаж бытовой техники разных фирм в Украине.

Рис.2.4 Базовый темп роста объемов продаж бытовой техники концерна “ELECTROLUX" через представительство в Украине относительно уровня 2002 года (виды техники с объемом продаж более 1 млн. долл. в год)
Исследование конкурентной среды на украинском рынке бытовой техники, которое проводилось экспертами представительства Electrolux в 2004 г., обнаружило основных конкурентов концерна Electrolux в Украине: BSHG (торговые марки Bosch, Siemens), Whirlpool, Merloni (торговые марки Ariston, Indesit). Структура объемов продаж бытовой техники по семи основным регионам Украины, где проводилось исследования (города Киев, Харьков, Донецк, Днепропетровск, Одесса, Симферополь, Крымское побережье), отображена на рис.2.5

Рис.2.5 Структура объемов продаж главных торговых марок бытовой техники на рынке Украины
Таблица 2.2
Матрица SWOT - анализа деятельности представительства концерна ELECTROLUX в Украине
| МАТРИЦА SWOTАНАЛИЗА | ||
Сильные стороны (S) 1. Лидирующее положение на мировом рынке производителей бытовой техники 2. Большой опыт и традиции работы на рынках мира 3. Высокий уровень гарантийного сервиса 4. Торговые марки Electrolux и Zanussi первыми появились на украинском рынке бытовой техники. 5. Товары по своим техническим и качественным характеристикам удовлетворяют украинского потребителя 6. Постоянная работа с каналами сбыта позволяет, в свою очередь, постоянно поддерживать “желательную” заинтересованность относительно самой техники со стороны продавцов. 7. Техника концерна Electrolux присутствует во всех больших городах Украины |
Слабые стороны (W) 1. При одинаковых технических и функциональных характеристиках розничная цена больше цены конкурентов. 2. Недостаточно внимания относительно продвижения техники по каналам торговли. 3. Несформированный имидж техники, изготовленной в Италии, против немецкой и корейской техники. |
|
Возможности (О) 1. Рост социального уровня жизни и покупательной способности в стране. 2. Управляемое изменение вкусов потребителя. 3. Отсутствие национального производителя высококачественной бытовой техники. 4. Разработка программы относительно обеспечения демонстрации продуктов и премий для поощрения торговых посредников. |
SOстратегия 1. Расширения участия на рынке бытовой техники 2. Привлечения внимания клиентов к программам кредитования продаж техники 3. Автоматизация систем интерактивных покупок техники в Интернет-магазине 4. Информация клиентов о наиболее оптимальных видах техники в сравнении с доступом к характеристикам техники конкурентов |
WOстратегия 1. Создание специального отдела по внедрению Интернет-сайта представительства 2. Внедрение информационых и коммерческих услуг директ-маркетинга с использованием информационных и торговых возможностей Интернетсайта 3. Создание дочерней финансово-кредитной компании потребительского кредитования техники концерна |
Угрозы (Т) 1. Риск снижения цен со стороны концернов Merloni и BSHG. 2. Возрастания таможенных тарифов. 3. Инфляция. 4. Жестокая конкуренция. 5. Банковские риски. |
STстратегия 1. Формирование льготных программ кредитования покупок за счет привлечения финансово-кредитных компаний 2. Повышение срока кредитования до 35 лет и снижение уровня ежемесячных взносов до приемлемого уровня доходов населения 3. Снижение процентов по кредиту за счет снижения стоимости ресурсов |
WTстратегия 1. Заполнение товарной номенклатуры торговой маркой Zanussi низшей ценовой категории 2. Предоставление отсрочек в платежах до 1 года от момента предоставления кредита |
Наиболее популярная процедура анализа положения на рынке диверсифицированной компании (имеющей несколько СХЕ) построение матриц портфеля СХЕ. Обычно такие матрицы строятся на основе пары стратегически важных переменных, таких, как скорость роста отрасли, размеры рынка, долговременная привлекательность отрасли, конкурентный статус и т.д. Такие двумерные матрицы относительно просты и дают четкую рыночную обстановку. Наибольшее распространение получили матрицы БКГ (BCG Bosfon Consulting Group) и "Дженерал Электрик".
Матрица БКГ (рис.2.6) содержит четыре квадранта в координатах скорость роста отрасли относительная доля рынка, контролируемая фирмой. Каждая СХЕ определяется кругом в этих координатах, причем площадь круга представляет объем продаж СХЕ или относительную долю СХЕ в продажах всей фирмы.

Рис.2.6 Матрица БКГ формирования стратегии
Принято различать четыре группы СХЕ [37]:
“Звезды" лидирующее положение в развивающейся отрасли, значительные прибыли, но требуются и значительные ресурсы для финансирования. “Дойные коровы” лидирующее положение в относительно зрелой области, прибыли даёт больше, чем необходимо для поддержания её доли на рынке. “Трудные дети” (вопросительные знаки) - низкая доля на рынке в развивающейся отрасли, для поддержания или увеличения доли на рынке нужны значительные средства, на которое предприятие может пойти, если видит, что сможет в перспективе успешно конкурировать на этом рынке.
“Собаки" (неудачники) - ограниченный объем сбыта в зрелой или сужающейся отрасли, продукции на стадии спада, когда выход видится либо в уходе с рынка, либо в переходе его на узкоспециализированный сегмент.
На рис.2.7 представлены результаты построения БКГ матрицы стратегии развития продвижения товаров и соответствующей коммуникационной стратегии представительства концерна Electrolux в Украине в соответствии со статистическими данными анализа спроса и предложения на рынке Украины.
2.3 Анализ внешней среды деятельности представительства концерна “ELECTROLUX" в Украине
Продукцией концерна Electrolux является бытовая техника: стиральные и посудомоечные машины, холодильники и морозильники, газовые и электрические плиты и т.п. Главной целью деятельности концерна стало изготовления высококачественного продукта. На украинском рынке концерн Electrolux представляет товары трех торговых марок: Zanussi, Electrolux, AEG (стиральные машины, холодильники, газовые и электрические плиты и т.п.). Позиционирование продукции торговых марок Electrolux и Zanussi (стиральные машины и холодильники) на украинском рынке бытовой техники 2004 г. относительно конкурентов отображен на „карте восприятия” “цена/качество” (рис.2.8, 2.9). Такое положение разрешало максимально охватить целевую аудиторию, которая определялась экспертами представительства как группа потребителей со средней или выше средней заработной платой. Продукция торговой марки AEG в Украине позиционируется как высокостоимостная и высококачественная (технически высокого класса) для эксклюзивной продажи на заказ отдельных клиентов. В розничной продаже товаров марки AEG практически нет.
На украинском рынке бытовой техники в 20042005 г. г. цена и качество продукции марок Electrolux и Zanussi по большинству моделей превышали цену и качество товаров конкурентов. В Украине, как и в других странах СНГ, цена на технику концерна Electrolux считается достаточно высокой, поскольку население региона не имеет адекватной возможности ее покупать. Другая ситуация в странах Западной Европы и Северной Америки, где цену на бытовую технику концерна воспринимают как среднюю.

Рис.2.8 Фрагмент картысхемы восприятия стиральных машин концерна
Electrolux (торговыемарка Zanussi, Electrolux. AEG) на украинском рынке бытовой техники относительно главных конкурентов.

Рис.2.9 Фрагмент картысхемы восприятия холодильников концерна Electrolux (торговые марки Zanussi и Electrolux) на украинском рынке бытовой техники относительно главных конкурентов.
Таблица 2.3
Рейтинг покупательских предпочтений по объемам покупок отдельных видов бытовой техники в 2006 году (первые 20 мест по объемам продаж каждого вида техники)

Прочность позиций и популярность продукции концерна Electrolux можно определить по показателями популярности торговых марок. Крепкое стабильное положение отражается в том, насколько марка известна и при этом пользуется спросом. Наличие проблем можно предположить в том случае, когда торговая марка хорошо известна, но не пользуется спросом у потребителя. В результате исследования уровня популярности торговых марок, которое проводилось в 2004 г. по семи основным регионам Украины, было выделено три группы:
торговые марки, которые известны потребителям по личному опыту (“активные” потребители);
торговые марки, которые известны потребителям из разных информационных источников (“пассивные" потребители);
торговые марки, с которыми знакома небольшая группа потребителей (продукция компаний Miele, AEG знакома менее, чем четверть потребителей).
Оказалось, что для продукции концерна Electrolux (торговые марки Electrolux и Zanussi) процент “пассивных” потребителей существенным образом выражен 47,26 и 44,31%, соответственно. “Активных" потребителей намного меньше 13,57 и 8,38%, соответственно.
Факторы, которые влияют на выбор потребителя
Процесс выбора и купли техники осуществляется под влиянием не только объективных факторов (ценовая доступность, наличие модели в продажи, размер и т.п.), но и под влиянием личностных факторов: внутреннего состояния потребителя, его взглядов, представлений, убеждений, базируясь на которые он предоставляет преимущество той или другой марке.
Исследования 2004 г. показало, что выбор потребителя прежде всего определяют основные технические характеристики модели. Так, при купле холодильника это отметили 80,81%, стиральной машины - 87,06%потребителей.
Потребитель считает важными такие характеристики стиральных машин: компактность - 80%, максимальная загрузка белья - 73%, количество оборотов - 55%, сушка - 54%; энергопотребления - 20%, другое - 30% потребителей. Региональные расхождения мыслей потребителей по этому вопросу были незначительные.
В ходе исследования было выявлено преимущества потребителей относительно некоторых характеристик бытовой техники. Так, относительно холодильников выяснилось, что главное для потребителя размещение морозильных камер: размещению вверху предоставляют преимущество 57,25%, снизу - 28,01%, а 14,74%не смогли ответить. Относительно стиральных машин потребители выразили о способе загрузки белья: загрузке сверху предоставляют преимущество 40,28%, фронтальному 37,89%, а 21,83% не дали ответа.
2.4 Анализ конкуренции и спроса в сегментах рынка продаж бытовой техники (продукции концерна “ELECTROLUX”) в Украине
Ценовой анализ предлагаемых моделей бытовой техники приведен на рис. А.1 - А.11 Приложения А по модельнуго ряда техники ELECTROLUX, рекламируемых на Інтернетсайте российского представительства концерна [19].
Как показывает анализ данных, приведенных на рис.2.10 - 2.12, основным маркетинговым направлением деятельности зарубежных фирм на рынке Украины является большая диверсификация модельного ряда (не меньше 15 моделей одновременно) бытовых приборов по цене, при этом:
а) В сегменте холодильников (рис.2.10) концерн ELECTROLUX представлен в двух ценовых категориях разными торговыми марками:
AEG (высшая ценовая категория) - цена моделей от 100 до 1470 долларов;
Electrolux (средняя бизнес - ценовая категория) - цена моделей от 620 к 1400 долларов;
низшем классе массового потребителя - соперничают только фирмы “NORD" (Украина) с ценой моделей от 200 до 300 долларов и „Indezit” с ценой моделей от 200 до 450 долларов;
б) В сегменте автоматических стиральных машин (рис.2.11) концерн ELECTROLUX представлен в трех ценовых категориях разными торговыми марками:
AEG (высшая ценовая категория) - цена моделей от 620 до 1180 долларов;
Electrolux (средняя бизнес - ценовая категория) - цена моделей от 430 к 1050 долларов;
Zanussi (низший класс массового потребителя) - цена моделей от 300 к 450 долларов.

Рис.2.10 Ценовой анализ сегмента рынка моделей холодильников в Украине

Рис.2.11 Ценовой анализ сегмента рынка моделей автоматических стиральных машин в Украине
2.5 Проблемы и возможности развития бизнеса концерна “ELECTROLUX" в Украине (PESTанализ)
PEST - Анализ - это инструмент, предназначенный для выявления политических (Policy), экономических (Economy), социальных (Society) и технологических (Technology) аспектов внешней среды, которые могут повлиять на стратегию компании. Политика изучается потому, что она регулирует власть, которая в свою очередь определяет среду компании и получение ключевых ресурсов для её деятельности. Основная причина изучения экономики это создание картины распределения ресурсов на уровне государства, которая является важнейшим условием деятельности предприятия. Не менее важные потребительские предпочтения определяются с помощью социальной компоненты PEST - Анализа. Последним фактором является технологическая компонента. Целью её исследования принято считать выявление тенденций в технологическом развитии, которые зачастую являются причинами изменений и потерь рынка, а также появления новых продуктов.
Основные положения PEST - Анализа:
Стратегический анализ каждой из четырех указанных компонент должен быть достаточно системным, так как все эти компоненты тесным и сложным образом взаимосвязаны;
Нельзя полагаться только на эти компоненты внешней среды, так как реальная жизнь значительно шире и многообразнее;
PEST - Анализ не является общим для всех организаций, так как для каждой из них существует свой особый набор ключевых факторов.
Отбор базисных факторов проводится путем применения PESTанализа, выделяющего четыре основные группы факторов (аспекта), определяющих поведение исследуемого объекта:
Policy - политика;
Economy - экономика;
Society - общество (социокультурный аспект);
Technology - технология.
Для каждого конкретного сложного объекта существует свой особый набор наиболее существенных факторов, определяющих его поведение и развитие.
PESTанализ можно рассматривать как вариант системного анализа, т.к факторы, относящиеся к перечисленным четырем аспектам, в общем случае тесно взаимосвязаны и характеризуют различные иерархические уровни общества, как системы.
В этой системе есть детерминирующие связи, направленные с нижних уровней иерархии системы к верхним (наука и технология влияет на экономику, экономика влияет на политику), а также обратные и межуровневые связи. Изменение любого из факторов через эту систему связей может влиять на все остальные.
Эти изменения могут представлять угрозу развитию объекта, или, наоборот, предоставлять новые возможности для его успешного развития.
В материалах формирования маркетинговой стратегии представительства необходимо учитывать элементы PESTанализа для Украины, а именно [14]:
покупательная способность населения;
демографическая ситуация и номинальная годовая емкость рынка потребителей бытовой техники;
национальные потребительские привычки населения Украины;
степень насыщенности рынка отечественной украинской бытовой техникой;
В табл.2.4 приведенные основные данные, которые характеризуют демографическую ситуацию и покупательную способность населения Украины.
Таблица 2.4
Показатели покупательной способности и структурные группы населения Украины [1]

Как показывает анализ данных табл.2.4:
на каждого работающего в Украине приходится 1 пенсионер и 1 неработающий (дети и студенты);
уровень доходов население недопустимо низкий для приобретения бытовых товаров стоимостью больше 200 долларов;
с учетом желательного срока службы и покупательной способности средний потребитель Украины может разрешить себе купить бытовую технику:
а) холодильник - 1 раз в 10 лет;
б) пылесос 1 раз в 3 года;
в) стиральную машину - 1 раз в 5 лет;
г) газовую или электрическую плиту - 1 раз в 10 лет;
емкость рынка потребителей бытовой техники можно оценить в размере 300 - 400 тыс. приборов каждого вида ежегодно;
В табл.2.5 приведенные данные по объемам выпуска украинской бытовой техники в Украине в 1990 - 2003 годах:
Таблица 2.5
Динамика объемов выпуска бытовой техники в Украине []

Как показывают данные табл.2.5 в Украине:
производство холодильников с 1990 по 1998 год упало больше чем вдвое и практически восстановилось по объемам 1990 года в 2004 году на равные 800 - 850 тыс. шт. /год, в основной, за счет производства современных 23 камерных холодильников и морозильных камер “NORD”;
в 2004 - 2005 году на отечественном рынке начался выпуск новейших
холодильников и стиральных машин марки “RAINFORD" (блочно-модульная сборка из импортных узлов на уборочных предприятиях Украины);
производство отечественных пылесосов упало практически в 20 раз, и не имеет тенденций для восстановления;
производство отечественных телевизоров упало практически в 4050 раз, и не имеет тенденций к восстановлению;
Таким образом, конкурентная среда рынка бытовой техники в Украине характеризуется:
на рынке холодильников существует определенная степень конкуренции отечественной техники с импортированной;
на всех других рынках бытовой техники отечественное производство практически разрушено и не может создать конкурентного сопротивления импортированным зарубежным моделям, которые конкурируют только между собою;
Проведенный анализ конкурентной среды рынка бытовой техники в Украине характеризуется положительными возможностями развития бизнеса концерна “ELECTROLUX" поскольку:
на рынке холодильников существует определенная степень конкуренции украинской техники с импортированной, но в низших ценовых классах;
на всех других рынках бытовой техники украинское отечественное производство практически разрушено и не может создать конкурентного сопротивления импортным зарубежным моделям, которые конкурируют только между собою;
С учетом результатов анализа целесообразно перейти в Украине от стандартизированного подхода международного маркетинга к индивидуализированному с учетом особенностей экономики Украины и покупательной способности населения.
Раздел 3. Разработка усовершенствованной системы маркетинговых коммуникаций в схемах продвижения товаров концерна „electrolux” в Украине
3.1 Формирование уточненной миссии и стратегии продвижения продукции концерна “ELECTROLUX" в Украине на основе стандартизованного подхода международного маркетинга
С учетом особенностей рынка бытовой техники в Украине, которая на 90% представлена конкурирующими импортными приборами со всего мира, и учитывая очень ограниченную покупательную способность населения Украины, выбор уточненной миссии концерна “ELECTROLUX" для Украины можно сформулировать следующим образом:
удовлетворение потребностей населения в высококачественной бытовой технике высокого класса качества в разных ценовых сегментах;
выращивание по циклу жизни и формирования покупательной способности потребителя приборов концерна „ELECTROLUX" по принципами:
1. „Испробовал наш прибор низшего ценового сегменту - бери усовершенствованную марку прибора в кредит"
2. „Сдавай старый прибор фирмы „ELECTROLUX", который выдержал гарантийный срок эксплуатации, и получай скидку до 20% на новую совершенную модель высшего ценового класса"
Стратегические цели продвижения продукции концерна „”ELECTROLUX” в Украине можно сформулировать как преодоление фактора низкой покупательной способности и фактора незнания широким кругом потребителей Украины о преимуществах и более высоких потребительских качествах бытовой техники концерна в сравнении с другими массовыми импортными марками из Германии, Кореи, Японии, Венгрии, России и других стран:
Проанализировав исходную информацию, можно сформулировать проблемы, которые имеет представительство концерна Electrolux на украинском рынке бытовой техники в 2001 - 2005 годах, как:
а) Низкая покупательная способность населения Украины (в 2005 году средняя заработная плата составляет 153 доллара/месяц, а пенсия 80 долларов/на месяц) и отрицательная структура населения (20 млн. работающих на 14 млн. пенсионеров и 13,5 млн. неработающих детей и студентов) создали условия отклонения потребительских интересов в сторону „товаров Гиффена", то есть низкокачественных, но дешевых (подделок).
б) Таким образом, на украинском рынке спрос складывается больше в сторону дешевой торговой марки „ZANUSSI” концерна “ELECTROLUX", чем к более дорогой торговой марке “Electrolux".
2. Основными факторами, которые более всего влияют на принятие украинским потребителем решения о купле, и которые может компания использовать это для повышения эффективности своей деятельности в Украине, являются следующие:
основной - это надежность бытовой техники в условиях Украины (нестабильность электрического напряжения, плохая очистка воды);
явным образом доказанные к покупателю потребительские свойства бытовой техники, которые соответствуют современным требованиям домашнего комфорта;
возможность приобретения бытовой техники в кредит с минимальным начальным взносом;
низкая цена при максимальном сроке гарантии, которая отвечает у конкурентов более высокой цене;
наличие доступного гарантийного сервиса и подмены техники на период гарантийного ремонта;
Глобальный подход в формировании стратегии международного маркетинга направлен на стандартизацию в производстве товара с целью удовлетворения относительно однородных потребностей на рынках разных стран. Это означает, что фирма имеет возможность сводить к минимуму набор модификаций выработанного продукта и выбирать для этого соответствующие средства. Преимущество такого подхода проявляется в экономии на масштабах производства. На выбор глобального подхода влияют глобальные силы, связанные с поиском сходств в потребностях потребителей, предусматривая, что мировые потребности с течением времени становятся более однородными; при условии гарантирования качества потребители готовы покупать стандартизированные товары по более низкими ценами [11].
Модификацией этого подхода является так называемый глобально-дифференцированый подход, который предусматривает стандартную организацию производства и реализации товара с учетом культурных, традиционных особенностей рыночных потребностей на рынках разных стран. Исследования в интернациональных фирмах показали, что более всего были стандартизированы продукт, его фирменное название и упаковка. Тактика дистрибуции - ценовая и коммуникационная - в разных странах существенно отличались.
3.2 Выбор перспективных целевых сегментов рынка продукции концерна „ELECTROLUX" в Украине
Основными перспективными сегментами украинского рынка бытовой техники, на которые целесообразно ориентироваться концерна Electrolux, являются следующие:
встроенная бытовая техника (нет производителей в Украине);
стиральные машины (нет производителей в Украине);
холодильники (слабая конкуренция производителей в Украине при более высокой себестоимости производства)
газовые и электрические плиты, водонагреватели для сельских районов (практически нет производителей на Украине);
бытовая техника среднего класса цен с повышением срока гарантии в 2 раза относительно сроков гарантии конкурентов;
Анализ комплекса маркетинга концерна Electrolux разрешает сформулировать следующие предложения относительно его усовершенствования:
на сегменте потребителей необходимо детальное раскрытие технических деталей бытовой техники концерна, которые обеспечивают высокие потребительские качества, поскольку реклама „сделано с умом” - является только возбуждающей интерес, но не отвечающей на вопрос потребителя (на этом фоне более аргументированной является реклама фирмы SAMSUNG - „только применение электродвигателя без передаточного механизма разрешило нам создать бесшумную стиральную машину”);
на сегменте потребителей эффективно применение канала коммуникации в виде Интернет-сайта представительства концерна ELECTROLUX, но кроме рекламы на нем было бы целесообразно дать абсолютно убедительные доказательства:
а) количество поломок и гарантийных ремонтов по каждой модели, количество выпущенных моделей бытовой техники;
б) гарантийный срок на каждую модель;
в) количество проданных моделей в Украине вместо банеру („самая популярная модель”)
г) возможность пригласить подтверждение № узлов комплектации бытовой техники на заводе;
на сегменте дилеров - сильным конкурентным элементом была бы информация о количестве поставленной техники и модели в разные города и регионы Украины.
3.3 Портфельный анализ и позиционирование продукции и ТМ (торговой марки) концерна „ELECTROLUX" в Украине
На украинском рынке бытовой техники представительство концерна Electrolux с 1994 г. представляет товары трех торговых марок: Zanussi, Electrolux, AEG. Это прачечные машины, холодильники, газовые и электрические плиты и т.п. (Приложение А, рис.3.1 - 3.4).

Рис.3.1 Объем рынка занимаемый продукцией концерна ELECTROLUX на рынке Украины и положение ближайших конкурентов "пятерки" торговых марок лидеров (сегмент стиральных машин фронтальной загрузки)

Рис.3.2 Объем рынка занимаемый продукцией концерна ELECTROLUX на рынке Украины и положение ближайших конкурентов "пятерки" торговых марок лидеров (сегмент холодильников)

Рис.3.3 Объем рынка занимаемый продукцией концерна ELECTROLUX на рынке Украины и положение ближайших конкурентов "пятерки" торговых марок лидеров (сегмент пылесосов)

Рис.3.4 Объем рынка занимаемый продукцией концерна ELECTROLUX на рынке Украины и положение ближайших конкурентов "пятерки" торговых марок лидеров (сегмент стиральных машин вертикальной загрузки)
Конкурентными преимуществами торговых марок Electrolux и Zanussi, которые можно применить для позиционирования их предложения, являются:
новейшая технология блочно-узловой сборки и возможности взаимозамены узлов торговых марок Electrolux и Zanussi, то есть внедрение технологии „модернизации" проданной техники до более высшего уровня качества;
возможность конкурирования дешевых моделей Zanussi с украинскими моделями, цена на которые формируется без таможенных тарифов;
возможность формирования сегмента потребителей техники концерна ELECTROLUX, которые на протяжении жизни и повышения жизненного уровня потребляют последовательно все более дорогие и более функциональные модели бытовой техники концерна с высоким качеством, как дешевых, так и дорогих моделей;
На рис.3.5 - 3.8 представлено позиционирование техники концерна Electrolux по сегментам доходов покупателей на рынке Украины.

Рис.3.5 Процентное позиционирование техники Elecrtolux по уровню цен в сегменте стиральных машин с фронтальной загрузкой

Рис.3.6. Процентное позиционирование техники Elecrtolux по уровню цен в сегменте холодильников

Рис.3.7. Процентное позиционирование техники Elecrtolux по уровню цен в сегменте пылесосов

Рис.3.8. Процентное позиционирование техники Elecrtolux по уровню цен в сегменте стиральных машин с вертикальной загрузкой
Как видно из графиков рис.3.5 3.8 концерн Electrolux на Украине уделяет значительное внимание низшему ценовому сегменту бытовой техники, учитывая низкую покупательную способность населения.
Анализ монополизации рынка бытовой техники импортными моделями, приведенный на рис.3.1 - 3.4 позволяет оценить возможность риска для концерна Electrolux перспектив конкуренции со стороны украинских компаний-производителей на украинском рынке бытовой техники сравнительно с иностранными компаниями-производителями как:
перспективность конкуренции с импортной техникой на рынке бытовой техники имеют сегодня лишь два производителя - торговая марка „NORD" (холодильники, морозильники, газовые плиты Донецкая область)
торговая марка “RAINFORD" (холодильники, стиральные машины Днепропетровская область);
в классе „относительно дешевая техника - средний класс качества - удовлетворение потребительских потребностей классического потребителя с средним уровнем заработной платы или пенсии). В сегменте высококлассной техники себестоимость технологии производства бытовой техники на Украине столь высока, что цены реализации этой техники даже без таможенных пошлин превышают цены на импортную бытовую технику.
На рис.3.9 представлены статистические выборки по покупке различных моделей отечественных и импортных холодильников в 2005 году в г. Днепропетровске, использованные для анализа спроса в дипломной работе.
Как показывают данные, представленные на рис.3.9, экспериментальные данные по спросу на холодильники группируются в две выборки:
отечественный холодильник “NORD" и холодильник "Атлант", произведенный в СНГ;
импортные холодильники производства Германии, Швеции, Кореи и др.

Рис.3.9 Статистика покупок холодильников различных марок в 2005 году (экспериментальные кривые спроса)
На рис.3.10 представлены результаты расчета коэффициентов эластичности и построения экспериментальных кривых эластичности

Рис.3.10. Построение осредненных кривых показателей коэффициента спроса для различных диапазонов изменение цен (холодильники марки ELECTROLUX, Швеция)
Как показывают данные статистической обработки, произведенной в "электронных" таблицах EXCEL2000, представленные на рис.3.10, показатели коэффициента эластичности в различных ценовых диапазонах свидетельствуют, что:
только в диапазоне до 2030% повышения цены от минимальной для каждой из моделей холодильников коэффициент эластичности больше единицы;
при средней заработной плате в Украине 120 - 140 долларов в месяц наиболее приемлемый для покупательского спроса диапазон стоимости холодильников составляет от 200 до 400 долларов, что соответствует либо цене отечественных холодильников, либо наиболее дешевым моделям импортных холодильников.
Выбор базовой стратегии развития маркетинговых коммуникаций при продвижения продукции концерна “ELECTROLUX" в Украине.
Базовой стратегией продвижения продукции концерна “ELECTROLUX" на рынке Украины целесообразно выбрать стратегию дифференциации (по М. Портеру), которая предусматривает достижения определенных конкурентных преимуществ в удовлетворении определенных аспектов потребностей потребителей. Необходимые условия для реализации стратегии дифференциации в концерне “ELECTROLUX" есть значительные исследования, соответствующий дизайн, использования материально-технических ресурсов высокого качества, интенсивная работа с потребителями.
Преимущества стратегии дифференциации:
создается определенный имидж товара и концерна, который снижает чувствительность потребителя к цене;
склонность потребителей и неповторимость товара создают высокие входные барьеры на рынок сбыта;
склонность потребителей создает своеобразную защиту против товаров заменителей (субститутов);
высокая цена дает возможность получения высокой прибыли.
Риск стратегии дифференциации:
характеристика товара, на который основана дифференциация, может утратить свое значение в связи с изменением системы ценностей потребителя;
увеличения цены и отрыва от ценового лидера могут стать очень значительными;
возникновения фирм-последователей, которые имитируют стратегию дифференциации, уменьшая ее эффект.
Основными каналами сбыта на украинском рынке через представительство концерна Electrolux, на которые оно может осуществлять влияние, являются:
каналы дилеров, которые покупают технику для ее реализации с риском коммерческих неудач;
целесообразно внедрение сети консигнационной торговли, которая разрешает разделить коммерческие неудачи между концерном и консигнатором, а также возвратить товар и переместить его в тот регион мира где он пользуется спросом;
Исследования структуры ценовой сегментации рынка бытовой техники концерна и уровня спроса населения в каждом сегменте показали, что целесообразны следующие соотношения, которые бы использовались средствами продвижения:
100% продаж дешевой техники Zanussi - через дилеров;
70% продаж более дорогой техники Electrolux - через дилеров, а 30% продаж наиболее дорогих моделей - через консигнаторов;
100% продаж техники экстра-класса AEG - через консигнаторов;
Для реализации базовой стратегии „дифференциации" целесообразно расширить ранее внедренные коммуникационные средства продвижения продукции концерна Electrolux на украинском рынке, а именно:
А) Реклама
Реклама, должна размещаться во всех основных средствах массовой информации:
телевидение (“Інтер", “УТ3"; региональные каналы в городах Днепропетровске, Донецке, Львове, Одессе, Харькове, АР Крым);
радио (“Гала радио", “Русское радио"; региональное радио - радио “Люкс", Львов, радио “Мікс", Днепропетровск, радио “50 Модерн”, Харьков, радио “ТрансМ", АР Крым, радио “ДА”, Донецк);
журналы (“Академия”, “Отдохни”);
газеты (“Бизнес"; региональные газеты города Днепропетровск, Донецк, Львов, Харьков, Одесса, АР Крым);
внешняя реклама (плакать, призматроны, щиты, демонстрационные подиумы).
Б) Прямой маркетинг (директ-маркетинг)
В границах прямого маркетинга должна осуществляться прямая почтовая рассылка по двадцятитысячным спискам жителей пятерых районов города Киева (Московский, Старокиевский, Железнодорожный, Позняки, Печерский). Послания состоит из конверта, письма-приглашения к купле продукции по сниженным ценам и брошюры с кратким описанием бытовой техники. Адреса необходимо брать из базы данных подписчиков газет. Необходимо распространять также открытки-брошюры, изготовленные с высококачественной полиграфией. В 2005 году 20 тысяч таких открыток было распространено в городе Киеве и по 10 тысяч в городах Днепропетровске, Донецке, Львове, Одессе, Харькове.
В) Стимулирования сбыта
Концерну Electrolux в Украине целесообразно использовать комбинированное стимулирование сбыта, направленное как на потребителей, так и на посредников.
1. Стимулирование потребителей
При стимулировании потребителей необходимо применять сезонные скидки, призы и подарки, дисконтные карточки. Стимулирование покупательной активности должно иметь сезонный характер и зависеть от вида бытовой техники. Традиционно сложилось, что спрос на стиральные машины повышается в середине весны и в конце осени, а на холодильники - летом. Сезонные скидки должны составлять 47%. В середине весны они должны устанавливаться на определенные виды бытовой техники, а в конце осени на все виды продукции. Призы и подарки необходимо предоставлять как дополнение к большой бытовой технике или разыгрывать с помощью лотереи.
2. Стимулирование посредников
Стимулирование посредников необходимо проводить в двух направлениях: стимулирование дистрибьютеров и розничных магазинов; стимулирование продавцов в магазинах. Стимулирование дистрибьютеров и магазинов должно предусматривать двойную систему скидок;
скидки в зависимости от объемов продажи за год. Годовые бонусные скидки должны зависеть от объема закупок на год;
скидки в зависимости от объемов продажи за квартал по торговым марками. Квартальные бонусные скидки должны зависеть от объема закупок по торговым маркам за квартал.
С целью стимулирования продавцов в магазинах представительством концерна должно быть расширено внедрение разработанной программы “Университет Electrolux". Программой предполагается, что каждый продавец - консультант по продаже бытовой техники торговых марок Electrolux и Zanussi должен пройти курс обучения в университете. По окончании обучения продавец-консультант получает “зачетную книжку”, в которой отмечает количество единиц проданной техники марок Electrolux и Zanussi. По итогам каждого месяца должны определяться лучшие продавцы, которые должны получать денежные призы и подарки. Такое событие должно освещаться в газете фирмы “Мир Electrolux”.
По оценкам менеджеров концерна по продаже такая стимуляция в других странах мира разрешила поднять объемы продажи техники концерна на 5%.
3. Мероприятия „паблик рилейшн”
Деятельность концерна Electrolux в сфере общественных связей должна дальнейше расширяться с момента выхода на украинский рынок. С участием концерна должны проводиться благотворительные акции в больших городах Украины (города Киев, Донецк, Одесса, Днепропетровск, Харьков, Львов), что целесообразно освещать в средствах массовой информации. Инициатива должна оказываться в сферах: обеспечения продуктами питания и одеждой детских домов, установки бытовой техники в домах пристрелых, обеспечения лекарствами родильных домов.
Один раз в месяц должна выпускаться внутренняя газета концерна “Мир Electrolux”, где надо рассказывать о достижениях в области производства бытовой техники, подаваться мысли экспертов и потребителей о технике Electrolux, и т.п. Информацию о передовых технологиях и материалах, которые используются при производстве бытовой техники Electrolux, а также о деятельности концерна в Европе и Украине необходимо размещать в номерах украинской деловой газеты “Бизнес".
На конец 2005 г. на украинском рынке в результате реализации предложенного коммуникационного плана продвижения объемы продаж по отдельным видам бытовой техники торговых марок концерна Electrolux увеличились от 20 до 25%.
3.5 Оценка прогнозной эффективности усовершенствованного комплекса маркетинговых коммуникаций в реализации стратегии продвижения продукции концерна “ELECTROLUX" в Украине
Использование последних разработок в сфере коммуникационной политики - это применение компьютерной сети Интернет для реализации политики директ-маркетинга. В дипломном проекте выполненная разработка и обоснование целесообразности создания на базе представительства концерна Electrolux Интернет-агентства рекламы и продаж бытовой техники по Украине.
а) Общая характеристика и основные параметры проекта
1. Название проекта
Мультимедийный проект “Интернет -технология предоставления рекламных услуг и услуг Интернет-продаж””
2. Сущность проекта
Целями инновационного проекта “Интернет - технология предоставления рекламных услуг и услуг Интернет-продаж" являетсяь создание прикладного программного продукта, телекоммуникационного и прикладного Интернет-серверов, шлюзов и внутренних Інтранет-серверов в представительства Electrolux в Украине для предоставления возможности:
использования развития Интернет - сети телекоммуникационного общения для создания новой технологии предоставления рекламных услуг отдаленным клиентам, которая на базе взаимодействия компьютерных программ даст возможность готовить, проверять, подавать заявки на покупку техники в реальном режиме взаимодействия с серверами представительства из офиса или дома покупателя;
получать клиентам справочную информацию о последних разработках моделей бытовой техники и проводить их сравнение с существующими моделями и моделями конкурентов на рынке Украины;
в автоматическом режиме иметь самые последние версии программ и форм диалоговых программ взаимодействия, при которых клиент получает все виды сервиса в офисе или дома только при наличии стандартной программы - редактора Интернет, все программное обеспечение и его актуализация проводится на сервере представительства разработчиками центра телекоммуникационной технологии рекламы и продаж;
не терять время на посещение магазинов при поиске и заказе нужной модели, а также в реальном режиме времени получить информацию о наличии требуемой модели в магазинах города, где проживает клиент, на складах представительства или на складах заводов-изготовителей;
создание нового средства эффективной коммуникационной политики представительства и, одновременно, высокодоходного посреднического бизнеса основанного на предоставлении консультативной поддержки зарегистрированных клиентов (дилеров и агентов) в области существующих и перспективных видов техники, оперативного заказа оптовых и розничных партий техники;
Содержательное описание входных условий инновационного проекта:
1. Инвестиции в инновационный проект и условия их оплаты:
1.1 Полученный долгосрочный кредит в коммерческом банке на 5 лет на сумму 680 000 долларов США под 20% ежегодных. Возврат валютного кредита равными частями с конца 3го года, уплата процентов (в валюте) - ежегодно;
1.2 Расчетная девальвация национальной валюты относительно доллара США составляет 5% на год.
2. Плановые объемы реализации (количество клиентов, которые принимают участие в эксплуатации системы и оплачивают абонентные услуги):
Таблица 3.1
Показатели плановых объемов реализации услуг проекту
| Год эксплуатации | Среднее количество клиентов | Цена участия в проекте | Сумма в грн. / месяц |
| 1 год | 1 000 | 16 $ / месяц | 81,49 |
| 2 год | 5 000 | 13,5 $ / месяц | 68,45 |
| 3 год | 8 000 | 14,2 $ / месяц | 71,87 |
| 4 год | 10 000 | 14,9 $ / месяц | 75,47 |
| 5 год | 15 000 | 15,7 $ / месяц | 79,24 |
3. Затраты (согласно сметным расчетам бизнесапроекта):
Таблица 3.2
Плановые затраты проекта представительства концерна Electrolux
| Капитальные затраты в начале инновационного проекта (0 год) | Ежегодные эксплуатационные затраты | ||||
| № | Название затрат | Сумма | № | Название затрат | Сумма |
| 1. | Купля офиса и ремонт | 51 000 $ | 1. | Ежегодная абонплата за телекоммуникации | 75 540 $ |
| 2. | Кондиционеры | 3600 $ | 2. | Ежегодные затратные материалы | 800 $ |
| 3. | Офисная мебель | 2800 $ | 3. | Зарплата с налогами и сборами | 137 760 $ |
| 4. | Компьютерное оснащение | 170 326 $ | 4. | Содержание офиса | 8400 $ |
| 5. | Телекоммуникационное оборудование | 68 900 $ | 5. | Абонплата за канал Интернет | 60 000 $ |
| 6. | Монтаж компьютерной сети | 7 296 $ | 6. | Эксплуатационные затраты | 24 000 $ |
| 7. | Лицензионное ПО (НМА) | 32 882 $ | |||
| 8. | Прикладное ПО |
246 000 $ | |||
| Всего капитальных затрат | 582 800 $ | Всего ежегодных затрат эксплуатации | 306 500 $ | ||
| Всего капитальных затрат в грн. | 2 943 140 | Всего ежегодных затрат эксплуатации в грн. | 1 547 825 | ||
4. Норма дохода на инвестированный капитал составляет 25% годовых (20% годовой процент за кредит + 5% девальвация национальной валюты).
5. Дополнительные условия расчетов в проекте:
5.1 Продолжительность жизненного цикла инновационного проекта - 5 лет;
5.2 Финансовая амортизация исчисляется по ставкам Закона Украины "О налогообложении прибыли предприятия ” по группам ОФ и НМА равными частями на протяжении срока службы (ежегодными порциями) [3] ;
Нормы амортизации выбраны на квартал не выше норм по Закону: 1 группа - 2% (от остаточной суммы); 2 группа - 10%; 4 группа - 15% (от остаточной суммы); НМА - 10% (равномерно)
Результаты расчетов с инвесторами инновационного проекта приведены в табл.3.3.
“Результаты инвестиционной деятельности”, в которой занесенные результаты инвестиционных потоков на предприятие (с знаком “-“), и результаты возвращения инвестиций на протяжении 5 лет.
| Таблица 3.3 | ||||||||
| Результаты инвестиций представительства концерна Electrolux | ||||||||
| № | Значения показателей на t шагу деятельности | |||||||
| г/п | Показатели | 0 год | 1 год | 2 год | 3 год | 4 год | 5 год | Сумма |
| 1 | Земля | 0 | 0 | 0 | 0 | 0 | 0 | 0 |
| 2 | Дома, сооружения | 270 300 | 0 | 0 | 0 | 0 | 0 | 0 |
| 3 | Оборудование | 1 557 787 | 0 | 0 | 0 | 0 | 0 | 0 |
| 4 | Нематериальные активы | 1 478 075 | 0 | 0 | 0 | 0 | 0 | 0 |
| 5 | Вместе: вложения в основной капитал (кредит) | 3 306 161 | 0 | 0 | 1 390 694 | 1 460 228 | 1 533 240 | 0 |
| 6 | Прирост собственного оборотного капитала за счет облигаций () | 1 000 000 | 0 | 0 | 0 | 0 | 1 000 000 | 0 |
| 7 | Прирост собственного оборотного капитала за счет кредита () | 297 839 | 0 | 0 | 0 | 0 | 0 | 0 |
| 8 | Всего инвестиций ("" вложено, " +" возращено инвесторам) | 4 604 000 | 0 | 0 | 0 | 0 | 0 | 5 384 161 (+ курсовая разница) |
| 9 | Дивидендные доходы акционерам за авансовые затраты на проект (1 200 000 грн) |
0 | 0 | 0 | 0 | 1 000 000 | 2 000 000 | 3 000 000 |
| Таблица 3.4 | |||||||
| Результаты расчетов амортизации в проекте представительства концерна Electrolux | |||||||
| Показатели | Сумма | Вещь.% | Расчетные суммы амортизации, грн. | ||||
| грн. | аморт. | 1 год | 2 год | 3 год | 4 год | 5 год | |
| Инвестиции в ОФ и НМА, | 3 306 161 | 698 577 | 600 539 | 526 876 | 471 500 | 429 846 | |
| Группа 1 (из остатка) | 270 300 | 5 | 13 515 | 12 839 | 12 197 | 11 587 | 11 008 |
| Группа 2 (из остатка) | 32 320 | 30 | 9 696 | 6 787 | 4 751 | 3 325 | 2 328 |
| Группа 4 (из остатка) | 1 525 466 | 25 | 379 751 | 285 298 | 214 313 | 160 973 | 120 895 |
| Группа НМА (4) (из остатка) | 1 478 075 | 20 | 295 615 | 295 615 | 295 615 | 295 615 | 295 615 |
В табл.3.4 расчеты амортизации проведенные по алгоритмам уменьшающегося остатка по годовым (а не квартальным) нормам амортизации, при этом суммарная годовая норма амортизации выбрана по сумме меньше, чем в Законе "О налогообложение прибыли" предприятия (страховой запас расчетов). При этом группа НМА полностью амортизируется за 5 лет проекта. Группа 4 ОФ амортизируется на 50% за 5 лет проекта, группа 1 - на 22,6% за 5 лет проекта, группа 2 - на 83% за 5 лет проекта.
В табл.3.5 приведены результаты расчета операционной деятельности представительства концерна Electrolux на основе исходных данных и Закона Украины “О налогообложение прибыли предприятий" в разделе отнесения к валовым затратам [5]:
сумм выплаченных процентов за кредиты и процентный доход по облигациям (исходящий денежный поток);
Таблица 3.5
| Результаты операционной деятельности проекта представительства концерна Electrolux | ||||||||
| № | Показатели | Значения показателей на t шагу деятельности | ||||||
| г/п | 0 год | 1 год | 2 год | 3 год | 4 год | 5 год | Сумма 5 лет |
|
| Расчет валового дохода (курс валюты на 0 год = 5,3 грн. / 1 $) | ||||||||
| Курс валюты, грн. / 1 $ | 5,3 | 5,57 | 5,84 | 6,14 | 6,44 | 6,76 | ||
| 1 | Объем продажи, один. | 1000 | 5000 | 8000 | 10000 | 15000 | 0 | |
| 2 | Цена продажи (без НДС) грн. /один. (в месяц) | 81,49 | 68,45 | 71,87 | 75,47 | 79,24 | 0 | |
| 3 | Выручка вот продажи, грн. (за 12 месяцев) | 977850 | 4106970 | 6899710 | 9055868,9 | 14262993 | 0 | |
| Расчет валовых затрат (для налогообложения) | ||||||||
| 5 | Производственные валовые затраты, грн. | 1665045 | 1748297 | 1835712 | 1927498 | 2023873 | 0 | |
| 6 | Проценты по облигациям, грн. | 0 | 250000 | 250000 | 250000 | 250000 | 0 | |
| 8 | Амортизация ОФ и НМА, грн. | 698577 | 600539 | 526876 | 471500,1 | 429846 | 0 | |
| 9 | Проценты по кредитам, грн. | 756840 | 794682 | 834416 | 584091,3 | 306648 | 0 | |
| Расчет балансовой прибыли для налогообложения | ||||||||
| 10 | Балансовая прибыль, грн. | 2142612 | 713451,6 | 3452705 | 5822779,8 | 11252627 | 19098952 | |
| 11 | Налоги (30%) на прибыль, грн. | 0 | 214035 | 1035812 | 1746834 | 3375788 | 6372469,1 | |
| 12 | Проектированная чистая прибыль (для начисления дивидендов), грн. | 2142612 | 499416,1 | 2416894 | 4075945,8 | 7876839 | 12726483 | |
| Расчет чистого операционного дохода (+ фонд амортизации) | ||||||||
| 13 | Чистый доход от операций (чистая прибыль + амортизация), грн. | 1444035 | 1099955 | 2943770 | 4547446 | 8306685 | 15453821,1 | |
По результатам расчетов инвестиционной и операционной деятельностей предприятия (табл.3.3 - 3.5) рассчитываем результаты финансовой деятельности предприятия и денежные потоки.
Таблица 3.6
| Результаты финансовой деятельности проекта представительства концерна Electrolux | |||||||
| № | Значения показателей на t шагу деятельности | ||||||
| г/п | Показатели | 0 год | 1 год | 2 год | 3 год | 4 год | 5 год |
| Расчеты динамики капитализированного собственного капитала | |||||||
| 1 | Инвестиции оборотного капитала, грн. | 1297839 | 0 | 0 | 0 | 0 | 0 |
| 2 | Прибыль к капитализации, грн. | 0 | 2142612 | 499416 | 2416894 | 4075946 | 7876839 |
| 3 | Выплата дивидендов, грн. | 0 | 0 | 0 | 0 | 1000000 | 2000000 |
| 4 | Собственный капитал с капитализацией прибыли, грн. | 1297839 | 844773 | 345357 | 2071537 | 5147483 | 11024322 |
| Расчеты динамики заимствования и амортизационного возвращения средства | |||||||
| 6 | Долгосрочные кредиты+облигац, грн. | 4604000 | 0 | 0 | 0 | 0 | 0 |
| 7 | Амортизация, грн. | 0 | 698577 | 600539 | 526876 | 471500 | 429846 |
| 8 | Погашение задолженности по кредитам, грн. | 0 | 0 | 0 | 1390694 | 1460228 | 2533240 |
| Результаты финансовой деятельности | |||||||
| 10 | Поток реальных денег, грн. | 1297839 | 1444035 | 1099955 | 1553076 | 2087218 | 3773445 |
| 11 | Сальдо реальных денег, грн. | 0 | 146196 | 953759 | 2506835 | 4594053 | 8367499 |
| 12 | Сальдо накопленных реальных денег, грн. | 0 | 1444035 | 344080 | 1208997 | 3296214 | 8367499 |
При расчетах показателей табл.3.6 принята методология [36].
Показатели оценки эффективности инвестиционного проекта рассчитываются по методикам [41], [26], [6]:
чистый дисконтированный доход (ЧДД) и интегральный эффект;
индекс доходности (ІД);
внутренняя норма доходности (ВНД);
срок окупаемости (СО);
В табл.3.7 приведены результаты расчета финансовых показателей проекта для принятых условий бизнес-плана. В табл.3.8 - 3.9 приведены расчеты последовательными приближениями значения ВНД - внутренней нормы доходности, то есть такого значения% выплаты дивидендов от чистой прибыли, которая разрешает выровнять дисконтированные инвестиции и чистый дисконтированный доход предприятия, то есть ВНД - достигнутая фактическая рентабельность капитала.
| Таблица 3.7 | ||||||||
| Показатели эффективности инновационного проекта представительства концерна Electrolux | ||||||||
| (прямой расчет по исходным данным) | ||||||||
| № | Значения показателей на t шагу деятельности | Сумма | ||||||
| г/п | Показатели | 1 год | 2 год | 3 год | 4 год | 5 год | 5 лет | |
| 1. | Эффект от инвестиционной деятельности (капитальные затраты) (табл.4.3) |
4 604 000 | 0 | 1 390 694 | 1 460 228 | 2 533 240 | 780 161 | |
| 2. | Эффект от операционной деятельности (табл.4.5) |
1 444 035 | 1 099 955 | 2 943 770 | 4 547 446 | 8 306 685 | 15 453 821 | |
| 3. | Потек реальных денег (табл.4.6) |
146 196 | 1 099 955 | 1 553 076 | 2 087 218 | 3 773 445 | 8 367 499 | |
| 4. | Чистая прибыль (табл.4.6) |
2 142 612 | 499 416 | 2 416 894 | 4 075 946 | 7 876 839 | 12 726 483 | |
| 5. | Значения комплекса 1/ (1+d) t = D при коефициенте дисконтирования d= 25% |
0,80 | 0,64 | 0,51 | 0,41 | 0,33 | ||
| 6. | Дисконтированный поток реальных денег (п.3/D) |
146 196 | 703 971 | 795 175 | 854 924 | 1 236 483 | 3 444 357 | |
| 7. | Дисконтированный поток чистой прибыли (п.4/D) |
2 142 612 | 319 626 | 1 237 450 | 1 669 507 | 2 581 082 | 3 665 054 | |
| 8. | Дисконтированные капитальные затраты (п.1/D) |
4 604 000 | 0 | 712 035 | 598 109 | 830 092 | 2 463 764 | |
| 9. | Дисконтированный доход от операционной деятельности (п.2/D) |
1 444 035 | 703 971 | 1 507 210 | 1 862 634 | 2 721 935 | 5 351 715 | |
Таблица 3.8
Результаты расчетов коэффициентов эффективности проекта представительства концерна Electrolux
Результаты расчетов коэффициентов эффективности за данными табл.2.7 |
Значения | Размерность | |||||||||
| 1 | ЧДД = (сумма пункт 9) - (сумма пунктов 8) |
Чистый дисконтированный доход | 2 887 951,47 | грн. | |||||||
| 2 | КЕІ = (сумма п.4) / (сумму п.1) *100 | Коэффициент эффективности инвестиций | 293,37 | % | |||||||
| 3 | ДКЕІ = (сумма п.7) / (сумму п.8) *100 | Дисконтированный коэфт эффективности инвестиций | 148,76 | % | |||||||
| 4 | СО = (сумма п.1) / (сумма п.2/5) | Срок окупаемости инвестиций | 1,74 | лет | |||||||
| 5 | ДСО = (сумма п.8) / (сумма п.9/5) | Дисконтированный срок окупаемости инвестиций | 2,30 | лет | |||||||
| 6 | ІД = (сумма пункт 2) / (сумму п.1) |
Индекс доходности | 3,53 | ||||||||
| 7 | ІДД = (сумма пункт 9) / (сумму п.8) |
Индекс дисконтированной доходности | 2,17 | ||||||||
| 8 | PV = (сумма пункт 6) | Суммарный дисконтированный поток денег за 5 лет | 3 444 357,31 | грн. | |||||||
| 9 | ВНД = (приближения № 0) | Норма дисконта в расчетах | 25 | % | |||||||
Показатели эффективности проекта представительства концерна Electrolux (расчеты значения ВНД по результатам вариационных расчетов) |
Таблица 3.9 |
||||||||||
| Результаты вариационных расчетов коэффициентов для оптимума ВНД | |||||||||||
| 1 | ЧДД | 27 701,21 | 355 311,99 | 2 887 951,47 | грн. | ||||||
| 2 | ВНД = r (i приближения) |
55,00 | 50,00 | 25,00 | % | ||||||
Далее применяют формулу расчета точного значения ВНД по ближайшим приближениям (минимум абсолютного значения ЧДД):
![]()
где r1 значения табулированного коэффициента дисконтирования, при котором f (r1 ) >0 (f (r1 ) <0)); r2 значения табулированного коэффициента дисконтирования, при котором f (r2 ) <0 (f (r2 ) >0)).
![]()
Как видно из анализа результатов расчетов в табл.3.7 - 3.8 (банковская норма дохода на инвестированный капитал - 25%) для алгоритмов принятия проектного решения [6], [8], [10], [36]:
приведенный чистый дисконтированный доход ЧДД = 2 887 951 грн.;
коэффициент эффективности инвестиций КЕІ = 293,37% (больше альтернативной нормы банковского процента 16%);
дисконтированный коэффициент эффективности инвестиций КЕІ = 148,76% (больше альтернативной нормы банковского процента 16%);
Индекс доходности ІД = 3,53 (> 1);
Индекс дисконтированной доходности ІДД = 2,17 (> 1)
Срок окупаемости затрат СО = 1,74 года (меньше жизненного цикла инновационного проекта - 5 лет);
Дисконтированный срок окупаемости затрат СО = 2,30 года (меньше жизненного цикла инновационного проекта - 5 лет);
внутренняя норма доходности ВНД = 54, 638% (что значительно выше нормы дисконта = банковского процента 16% с учетом 5% прогнозной девальвации национальной валюты);
Суммарный PV-поток дисконтированных средств от инновационного проекта = + 3 444 357 грн.;
Таким образом инновационный проект представительства концерна Electrolux в Украине для входных условий бизнес-проекта - является финансово эффективным, одновременно альтернативно более эффективным, чем вложение инвестиций под банковскую норму процента, и должен быть принят.
Выводы
Международный маркетинг как наука и хозяйственная практика представляет собой продукт развития традиционного маркетинга. Если традиционный маркетинг связан с деятельностью фирмы в границах государства, то международный маркетинг ориентирован на поиск путей наиболее полной реализации потенциала фирмы благодаря определению места и условий его использования за пределами страны.
В дипломном проекте исследован комплекс международного маркетинга в Украине концерна Electrolux - одной из старейших торговых марок концерна, которая появилась на свет в 1919 году и подарила имя транснациональной корпорации. Шведский концерн Electrolux входит в первую тройку изготовителей бытовой техники и более 80% выпуска экспортирует. Помимо основной марки ELECTROLUX, корпорация владеет еще более 40 торговыми марками бытовой и профессиональной техники, среди которых такие известные как AEG, ZANUSSI, ROSENLEW, HUSQVARNA, ZANKER, FRIGIDAIRE, WHITE WESTINGHOUSE и другие. На 500 дочерних предприятиях концерна, расположенных в 50 странах мира (в том числе в США) занято более 150 тыс. человек. В Украине концерн имеет только торговое представительство, через которое осуществляется контролируемая поставка продукции концерна в торговую сеть Украины.
Стратегические цели продвижения продукции концерна „”ELECTROLUX” в Украине целесообразно сформулировать как преодоление фактора низкой покупательной способности и фактора незнания широкого круга потребителей Украины о преимуществах и более высоких потребительских качествах бытовой техники концерна.
Проанализировав исходную информацию, можно сформулировать проблемы деятельности представительства концерна Electrolux на украинском рынке бытовой техники в 2001 - 2005 годах, как:
а) Низкая покупательная способность населения Украины (в 2005 году средняя заработная плата составляла 153 доллара/месяц, а пенсия 80 долларов/на месяц) и негативная покупательная структура населения (20 млн. работающих на 14 млн. пенсионеров и 13,5 млн. неработающих детей и студентов) создали условия отклонения потребительских интересов в сторону „товаров Гиффена", то есть низкокачественных, но дешевых или подделок.
б) Таким образом, на украинском рынке спрос складывается больше в сторону дешевой торговой марки „ZANUSSI” концерна “ELECTROLUX", чем к более дорогой торговой марке “Electrolux".
Основными факторами, которые более всего влияют на принятие украинским потребителем решения о покупке, и которые может компания использовать это для повышения эффективности своей деятельности в Украине, являются следующие:
основной - это надежность бытовой техники в условиях Украины (нестабильность электрического напряжения, плохая очистка воды);
явным образом доказанные к покупателю потребительские преимущества бытовой техники, которые соответствуют современным требованиям домашнего комфорта;
возможность приобретения бытовой техники в кредит с минимальным начальным взносом;
низкая цена при максимальном сроке гарантии, которая обеспечивается у конкурентов при более высокой цене;
наличие доступного гарантийного сервиса и подмены техники на период гарантийного ремонта;
Исследования структуры ценовой сегментации рынка бытовой техники концерна и уровня спроса населения в каждом сегменте показали, что целесообразно продвижение торговых марок концерна проводить по каналам:
100% продаж дешевой техники торговой марки Zanussi - через дилеров;
70% продаж более дорогой техники торговой марки Electrolux - через дилеров, а 30% продаж наиболее дорогих моделей - через консигнаторов;
100% продаж техники экстра-класса торговой марки AEG - через консигнаторов;
В дипломном проекте предложено новое направления развития синергической (мультипликативной) коммуникационной технологии продвижения товаров представительством концерна ELECTROLUX в Украине на основе современного вида рекламно-торгового бизнеса - коммуникационных возможностей провайдерского центра собственного Интернет-сайта.
Анализ результатов расчетов финансовой эффективности предложенного проекта освоения нового сектора рекламно-торговой деятельности показал, что при начальных инвестиционных затратах в 4,6 млн. грн., ожидаемые показатели проекта следующие:
суммарный поток прибыли за 5 лет составит 12,5 млн. грн.
приведенный чистый дисконтированный доход ЧДД = 2,9 млн. грн.;
дисконтированный коэффициент эффективности инвестиций КЕІ = 148,76% (больше альтернативной нормы банковского процента 16%);
Индекс дисконтированной доходности ІДД = 2,17 (> 1)
Дисконтированный срок окупаемости затрат СО = 2,30 года (меньше жизненного цикла инновационного проекта - 5 лет);
внутренняя норма доходности ВНД = 54, 638% (что значительно выше нормы дисконта = банковского процента 16%);
Таким образом инновационный проект представительства концерна Electrolux в Украине для входных условий бизнес-проекта - является финансово эффективным и может быть принят для осуществления.
Практическая ценность полученных результатов состоит в разработке предложений по внедрению новейших средств коммуникации - Интернетсайта представительства, который создаст синергический эффект всех 4х средств коммуникации и одновременно явится директ-маркетинговым средством рекламы и удаленной торговли продукцией концерна Electrolux в Украине, а также эффективной коммерческой связи дилеров и агентов с представительством концерна в Украине.
Список использованной литературы
1. Аакер Д. Стратегическое рыночное управление / Пер. с англ. под ред. Ю.Н. Каптуревского. - СПб.: Питер, 2002. - 544 с.
2. Алешина И.В. Корпоративный имидж. // Маркетинг № 2, 1998, стр.5053.
3. Алешина И.В. Паблик рилейшнз в менеджменте и маркетинге // Маркетинг № 3, 1996, стр.108111.
4. Ансофф И. Стратегическое управление: Сокр. пер. с англ. - М.: Экономика, 1989. - 519 с.
5. Арланцев А.В., Попов Е.В. Синергизм коммуникационного инструментария // Журнал "Маркетинг", № 5, 2002
6. Армстронг Г., Котлер Ф. Введение в маркетинг: Учебное пособие. - М. Изд. дом "Вильямс", 2000
7. Багиев Г.Л., Тарасевич В.М., Анн Х. Маркетинг. М.: Экономика, 1999
8. Бове К., Аренс У., Современная реклама. - Тольятти: “Издательский дом Довгань", 1995
9. Вернет Дж., Мориарти С. Маркетинговые коммуникации. Интегрированный подход: Пер. с англ. / Под ред. С.Г. Божук. СПб.: Питер, 2001.864с.
10. Викентьев И.Л. Приемы рекламы и PR. СПб: Бизнесспресса, 1998
11. Войчак А.В. Маркетинговый менеджмент. - К.: Издво КНЭУ, 1998
12. Гаркавенко С.С. Маркетинг. - К.: Лібра, 1998
13. Голубков Е.П. Маркетинг: стратегия, планы, структура. - М.: Дело лтд, 1995
14. Голубков Е.П. Основы маркетинга. М.: Финпресс, 1999
15. Голубкова Е.Н. Маркетинговые коммуникации. М.: Финпресс, 2000
16. Дихтль Е., Хершген Х. Практический маркетинг. М.: Высшая школа, 1996
17. Долбунов А.А. Элементы и структура процесса коммуникации. // Маркетинг и маркетинговые исследования в России, № 2, 1999
18. Длигач А., Писаренко Н. Портфельные войны // Журнал "Маркетолог" № 3, 2005 г.
19. Дэй Д. Стратегический маркетинг. - М. Издво: ЭксмоПресс, 2002
20. Задоя А.А. Петруня Ю.Е. Основы экономической теории. Курс лекций. Днепропетровск, 1996.
21. Задоя А.О. Мікроекономіка. Курс лекцій. Київ: “Знання", 2000.
22. Каніщенко О.Л. Міжнародний маркетинг: Навч. посібник. - Київ, ІВЦ Видво „Політехніка”, 2003. - 152 с.
23. Котлер Ф., Армстронг Г., Дж. Сандерс, В. Вонг, ОСНОВЫ МАРКЕТИНГА,2е европейское издание, - М.; СПб.; К.: Издательский дом "Вильямс", 1998.
24. Котлер Ф. Маркетинг менеджмент. СПб.: Питер Ком, 1998.896 с.
25. Куденко Н.В. Стратегічний маркетинг: Навч. посібник. - К.: КНЕУ, 1998. - 202 с.
26. Куденко Н.В. Маркетингові стратегії фірми - Київ, КНЕУ, 2002. - 245 с.
27. Ламбен ЖЖ. Стратегический маркетинг. Европейская перспектива. СПб., Наука, 1996
28. Леви М. Вейтс Б., Основы розничной торговли. Спб: Питер Ком, 1999
29. Лук'янець Т. І Рекламний менеджмент. - К.: Видво КНЕУ, 1999
30. Луцій О.П. Міжнародний маркетинг: Конспект лекцій - Київ, Видво Європейського університету, 2000 45 с.
31. Маркетинг: Учебник /Под ред.А. М Романова. М. Банки и биржи, ЮНИТИ, 1995
32. Минцберг Г., Куинн Дж.Б., Гошал С. Стратегический процесс / Пер. с англ. под ред. Ю.Н. Каптуревского. - СПб.: Питер, 2001. - 688 с.
33. Наливайко А.П. Теорія стратегії підприємства. Сучасний стан та напрямки розвитку: Монографія. - К.: КНЕУ, 2001. - 227 с.
34. Новошинська В.В. Міжнародний маркетинг: навчальний посібник. - Київ, Центр навчальної літератури, 2004. - 176 с.
35. Орлова Т.М. “Паблик рилейшнз” и реклама в системе маркетинга // Маркетинг в России и за рубежом, № 3, 1997, стр. 2028.
36. Попов Е.В. Потенциал маркетинга предприятия. // Маркетинг в России и за рубежом, № 5, 1999, стр.3141
37. Попов Е.В. Теория маркетинга, Екатеринбург, 1998
38. Попов Е.В. Формирование общественного мнения // Маркетинг. 1997. № 5, стр.4349
39. Портер М. Конкуренция. М., 2000.
40. Портер М. Конкурентные силы и формирование стратегии // Класика маркетинга / Сост. Б.М. Энис, К.Т. Кокс і ін. Спб., 2001.
41. Полторак В.А. Маркетинговые исследования: Методы и технологии. - Днепропетровск, АртПресс, 1997.
42. Рожков И.Я. Международное рекламное дело. Издательское объединение ЮНИТИ “Банки и биржи". М1994.
43 Ромат Е.В. Реклама в системе маркетинга: Учебное пособие/, Харьков, 1995
44. Росситер Дж.Р., Перси Л. Реклама и продвижение товаров. СПб: Питер, 2000
45. Серегина Т.К., Титкова Л.М. Реклама в бизнесе. Информационно внедренческий центр “Маркетинг". М 1995.
46. Федотова Л.Н. Социология рекламы. - М.: Добросвет, 1999
47. Циганкова Т.М. Міжнародний маркетинг: теоретичні моделі та бізнес технології - К.: КНЕУ, 2004.400 с.
48. Энджел Д. Поведение потребителей. СПб: Питер Ком, 1999
49. Яновский А. Влияние на потребителей с помощью непрямой рекламы // Маркетинг, № 6, 1998, стр.5059.
50. HTTP://WWW.ELECTROLUX.com Официальный сайт концерна
Приложение А
СВЧ-печи ТОП10 моделей:
|
|
|||||||||||
|
|
|||||||||||
|
|
|||||||||||
|
|
|||||||||||
|
|
|||||||||||
Рис. А.1. Покупательский рейтинг в секторе СВЧпечей и позиция товаров марки “Electrolux" в первой десятке рейтинга
СВЧпечи ТОП20 моделей:
|
|
|||||||||||
|
|
|||||||||||
|
|
|||||||||||
|
|
|||||||||||
|
|
|||||||||||
Рис. А.2. Покупательский рейтинг в секторе СВЧпечей и позиция товаров марки “Electrolux" во второй десятке рейтинга
Холодильники ТОП10 моделей:
|
|
|||||||||
|
|
|||||||||
|
|
|||||||||
|
|
|||||||||
|
|
|||||||||
Рис. А.3. Покупательский рейтинг в секторе холодильников и позиция товаров марки “Electrolux" в первой десятке рейтинга
Морозильники ТОП10 моделей:
|
|
|||||||||
|
|
|||||||||
|
|
|||||||||
|
|
|||||||||
|
|
|||||||||
Рис. А.4. Покупательский рейтинг в морозильников и позиция товаров марки “Electrolux" в первой десятке рейтинга
Газовые плиты ТОП10 моделей:
|
|
|||||||||||||
|
|
|||||||||||||
|
|
|||||||||||||
|
|
|||||||||||||
|
|
|||||||||||||
Рис. А.5. Покупательский рейтинг в секторе газовых плит и позиция товаров марки “Electrolux" в первой десятке рейтинга
Газовые плиты ТОП20 моделей:
|
|
|||||||||
|
|
|||||||||
|
|
|||||||||
Рис. А.6. Покупательский рейтинг в секторе газовых плит и позиция товаров марки “Electrolux" во второй десятке рейтинга
Электроплиты ТОП10 моделей:
|
|
|||||||||
|
|
|||||||||
|
|
|||||||||
|
|
|||||||||
|
|
|||||||||
Рис. А.7. Покупательский рейтинг в секторе электроплит и позиция товаров марки “Electrolux" в первой десятке рейтинга
Стиральные машины ТОП10 моделей:
|
|
|||||||||
|
|
|||||||||
|
|
|||||||||
|
|
|||||||||
|
|
|||||||||
Рис. А.8. Покупательский рейтинг в секторе стиральных машин и позиция товаров марки “Electrolux" в первой десятке рейтинга Стиральные машины ТОП20 моделей:
|
|
|||||||||
|
|
|||||||||
|
|
|||||||||
|
|
|||||||||
|
|
|||||||||
Рис. А.9. Покупательский рейтинг в секторе стиральных машин и позиция товаров марки “Electrolux" во второй десятке рейтинга
Пылесосы ТОП10 моделей:
|
|
|||||||||||||
|
|
|||||||||||||
|
|
|||||||||||||
|
|
|||||||||||||
|
|
|||||||||||||
Рис. А.10. Покупательский рейтинг в секторе пылесосов и позиция товаров марки “Electrolux" в первой десятке рейтинга
Пылесосы ТОП20 моделей:
|
|
|||||||||||
|
|
|||||||||||
|
|
|||||||||||
|
|
|||||||||||
|
|
|||||||||||
Рис. А.11. Покупательский рейтинг в секторе пылесосов и позиция товаров марки “Electrolux" во второй десятке рейтинга
Похожие рефераты:
Маркетинговые стратегии малого бизнеса в период перехода к рыночной экономике
Совершенствование маркетинговой деятельности предприятия (на примере УП "НИИСА")
Маркетинг - специфическая функция управления
Методы сбора маркетинговой информации в системе международного маркетинга
Разработка маркетинговой стратегии агентства недвижимости
Финансовый маркетинг и разработка ценовой стратегии предприятия (на примере АО "Таттуу")
Маркетинговый аудит предприятия
Маркетинг: культурные технологии развития бизнеса
Разработка стратегии маркетинга в ОАО "Россельхозбанк"
Формирование службы маркетинга на предприятии
Управление маркетинговыми коммуникациями в компании (на примере ООО "Тойота Центр Приморский")



































































































