| Похожие рефераты | Скачать .docx |
Дипломная работа: Электроснабжение агломерационной фабрики металлургического комбината
Аннотация
Целью данного дипломного проекта является электроснабжение агломерационной фабрики металлургического комбината. Содержание дипломного проекта включает в себя следующие вопросы: описание технологического процесса, расчет электрических нагрузок, выбор системы питания и распределения, определение центра электрических нагрузок, расчет токов короткого замыкания и проверка оборудования, разработка схемы электроснабжения, расчет релейной защиты, заземляющего устройства и молниезащиты, вопросы самозапуска электродвигателей.
Система электроснабжения удовлетворяет требованиям надежности и экономичности. Рассмотрены вопросы охраны труда при эксплуатации электроустановок.
Annotation
The aim of the following graduation papir is to supplly the aglomeration plant. The contents of the project includes the following questions: the description of technological process, account of electrical capacities, choice of the power supply system and distribution, definition (determination) of centre of electrical capacities, account of currents of short circuit and check of the equipment, development of the circuit of electrosupply, account of relay protection, questions of self-start of electric motors.
The system of electrosupply satisfies to the requirements of reliability and profitability. Questions of guards of labour are considered at operation of electroinstallations.
Оглавление
1. Введение
2. Характеристика потребителя
3. Технология агломерационного процесса
4. Проектирование системы электроснабжения предприятия
4.1 Определение расчётных нагрузок цехов и предприятия
4.1.1 Метод коэффициента спроса
4.1.2 Статический метод
4.1.3 Метод упорядоченных диаграмм
4.2 Компенсация реактивной мощности
4.3 Определение центра электрических нагрузок
5. Выбор системы питания предприятия
5.1 Выбор трансформаторов ГПП
5.2 Выбор ЛЭП от энергосистемы до ГПП
5.3 Технико-экономический расчет
5.4 Выбор схемы питания
6. Разработка системы распределения электроэнергии
6.1 Выбор рационального напряжения распределения электроэнергии на напряжении свыше 1000 В
6.2 Выбор числа, мощности трансформаторов цеховых ТП
6.3 Выбор марки и сечения КЛЭП
6.3.1 КЛЭП напряжением 10 кВ
7. Расчёт токов короткого замыкания
7.1 Расчет токов короткого замыкания в установках напряжением выше 1000В
7.2 Проверка КЛЭП на термическую стойкость
8. Выбор и проверка элементов
8.1 Выбор оборудования 110 кВ
8.1.1 Выбор разъединителя УВН ППЭ
8.2 Выбор оборудования 6 кВ
8.2.1 Выбор ячеек РУНН ГПП (6кВ)
8.2.2 Выключатель ввода и межсекционный на ППЭ
8.2.3 Выключатель на отходящей линии
8.3 Выбор автоматического выключателя на 0,4кВ
8.4 Выбор измерительных трансформаторов
8.4.1 Выбор трансформатора тока на вводах 6 кВ ППЭ
8.4.2 Выбор трансформаторов напряжения на РУ НН ППЭ.
9. Релейная защита
9.1 Дифференциальная защита трансформатора
9.2 Защита от токов внешних многофазных КЗ
9.3 Защита от токов перегрузки
9.4 Защита линий 6кВ
10. Оперативный ток на ППЭ
11. Самозапуск электродвигателей
12. Молниезащита и заземление
13. Охрана труда
13.1 Мероприятия по обеспечению безопасного производства в спекальном цехе
13.2 Требования к производственным помещениям
13.3 Требования к вентиляции
13.4 Средства индивидуальной защиты работающих
13.5 Организационно-технические мероприятия по обеспечению безопасной работы при эксплуотации электроустановок
14. Заключение
15. Список используемой литературы
1. Введение
Основным потребителями электроэнергии являются различные отрасли промышленности, транспорт, сельское хозяйство. Промышленные предприятия составляют основную часть потребителей электроэнергии, доля приходящаяся на них составляет примерно 67% от всего числа потребителей. В связи с этим фактом именно на предприятиях стоит вопрос об экономии электроэнергии более остро, чем у других потребителей.
Современная рационально выполненная система электроснабжения промышленного предприятия, должна быть, экономичной, надежной, безопасной, удобной в эксплуатации, а также должна обеспечивать надлежащее качество энергии.
Так же должна предусматриваться гибкость системы, обеспечивающая возможность расширения при развитии предприятия без существенного усложнения и удорожания первоначального варианта, при этом должны по возможности приниматься решения, требующие минимальных расходов цветных металлов и электроэнергии.
Для того, чтобы решать важные энергетические задачи, инженер должен обладать теоретическими знаниями и уметь творчески применять их в своей практической деятельности. Начальным этапом такого применения и является данный дипломный проект, в котором решаются вопросы электроснабжения. Система электроснабжения промышленных предприятий является подсистемой технологической системы производства данного предприятия, которая предъявляет определенные требования к электроснабжению.
Система электроснабжения является главным звеном промышленного предприятия, поэтому к ней предъявляют определенные требования: надежность питания, качество электроэнергии, резервирование и защита отдельных элементов.
При проектировании сооружений и эксплуатации систем электроснабжения промышленных предприятий необходимо осуществить выбор рационального напряжения, определить электрические нагрузки,
выбрать тип, число и мощность трансформаторных подстанций, виды их защиты, систему компенсации реактивной мощности и способы регулирования напряжения. Это должно решаться с учетом совершенствования технологических процессов производства, роста мощностей отдельных потребителей и особенностей каждого предприятия, цеха, установки, повышения качества и эффективности их работы.
Передача, распределение и потребление электроэнергии на промышленном предприятии должно производиться с высокой точностью.
Общая задача оптимизации системы промышленного электроснабжения включает рациональные решения по выбору сечений проводов и жил кабелей, способом компенсации реактивной мощности, автоматизации, диспетчеризации.
Задачей данного дипломного проекта является расчет и рациональное построение системы электроснабжения агломерационной фабрики металлургического комбината. Данное предприятие имеет трёхсменный режим работы. На предприятии преобладают потребители 2й категории с токопроводящей пыльной средой.
При проектировании необходимо учесть вопросы релейной защиты, самозапуска электродвигателей, следует также учесть разработку заземляющих устройств.
Проектирование следует вести с учетом современных требований к электроснабжению промышленных предприятий.
2. Характеристика потребителя
Определяем степень надежности электроснабжения цехов завода тяжёлого машиностроения, установленную мощность, коэффициент спроса и коэффициент мощности. Данные сносим в таблицу 1.
таб.1

Питание от системы 1000 МВт, I”=35 кА. Реактивное сопротивление системы на стороне высшего напряжения 0,4 о. е. Расстояние от ИП до ППЭ 30 км.
Производство трёхсменное, в основных цехах токопроводящая пыль.
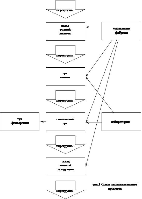
3. Технология агломерационного процесса
Спекальный цех.
Железосодержащая часть шихты, используемая в доменном производстве, подлежит окусковыванию, которое осуществляется двумя способами: агломерацией и окомковыванием (окатыванием).
Агломерацией называется термический процесс окусковывания рудных материалов путём их спекания с целью придания формы и свойств, необходимых для доменной плавки. Процесс агломерации осуществляется на агломерационных машинах. В процессе агломерации исходные шихтовые материалы вначале усредняют по содержанию железа, затем дозируют, смешивают между собой и топливом (коксиком), увлажняют и растилают слоем заданной толщины на непрерывно движущиеся колосники, которые перемещают по кольцевому рельсовому пути. Через образованный слой шихтовых материалов продувается воздух с помощью мощных дымососов (аглоэксгаустеров), чем обеспечивается полное выгорание коксика по всей толщине рабочего слоя, обеспечивается пористая структура агломерата, необходимая для доменной плавки
Преимущественное распространение получили конвейерные агломерационные машины серии АКМ, из которых наиболее мощная АКМ7-312 имеет площадь поверхности спекания 252 м2 , производительность350‑450 т/ч; скорость движения спекательных тележек 1,5-7,5 м/мин, мощность приводного электродвигателя 85 кВт.
Одним из условий получения качественного агломерата является обеспечение соответствия между скоростью аглоленты и скоростью спекания шихты, которая зависит от высоты её слоя, влажности, состава и др. Кроме того, скорость движения аглоленты должна быть согласована с работой питателя, подающего на неё шихту.
Цех шихты.
Как отмечалось, в технологическом процессе агломерации кроме агломерационной машины, участвует также ряд других механизмов: дозаторы, питатели, смесители, окомкователи, грануляторы, охладители, вентиляторы.
Для привода большинства механизмов аглофабрики, в том числе транспортных используются в основном асинхронные электродвигатели напряжением 380 В, мощностью до 250 кВт. Двигатели с фазным ротором используются для конвейеров большой протяжённости.
Для эксгаустеров агломашин, дымососов и охладителей используются синхронные электродвигатели напряжением 6-10 кВ мощностью 1-8 МВт. Привод постоянного тока используется на механизмах, требующих широкого и плавного регулирования скорости. К ним относятся наряду с агломашинами и конвейерными машинами также окомкователи смесители, подающие шихту на конвейеры, охладители и т.п.
Дозаторы . Весьма важное влияние на ход технологического процесса и качество продукции оказывает точность дозирования компонентов шихты.
К электроприводам барабанных питателей предъявляют требование регулирования скорости в том же диапазоне, что и для привода ленты; дополнительно к этому требуется индивидуальная подрегулировка скорости питателей в диапазоне ±20% от номинальной в зависимости от количества шихты под шибером; здесь используется привод постоянного тока по системе ТП-Д
Питатели конвейерного типа , например пластинчатый питатель для точного дозирования компонентов, требует регулирования скорости, особенно в конце загрузки весовой воронки. Этим объясняется применение в данном случае электропривода постоянного тока по системе ТП-Д, МУ-Д, Г-Д. Используются электродвигатели малой мощности (0,7-1,5 кВт).
Барабанные смесители служат для смешивания шихты, идущей на окомкование. Для увлажнения шихты в барабан подводится вода. Поскольку допускается ступенчатое регулирование скорости, то для привода смесителей часто применяют асинхронные четырёхскоростные электродвигатели мощностью до 20 кВт; для привода скребков применяют асинхронные короткозамкнутые электродвигатели мощностью 4,5 кВт.
Окомкователи предназначены для подготовки шихты перед спеканием. В них осуществляется доувлажнение и окусковывание шихты. В процессе
работы требуется плавное регулирование скорости окомкователей в диапазоне не менее 3:
1. Поэтому здесь используется электропривод постоянного тока по системе ТП-Д. Мощность электродвигателя 150-200 кВт, частота вращения 460 об/мин.
Прямолинейный охладитель служит для транспортировки агломерата с одновременным его охлаждением. Для охладителя используется электропривод постоянного тока по системе Г-Д или ТП-Д. Для привода охладителя обычно предусматривается два электродвигателя постоянного тока, якоря которых соединены последовательно и подключены к общему преобразователю. Мощность электродвигателя 55 кВт, напряжение 220 В.
Синхронный электропривод аглоэксгаустеров, дымососов, компрессоров.
Широко применяемые в металлургических цехах мощные воздуходувки, дымососы, эксгаустеры, турбокомпрессоры, насосы имеют в большинстве случаев синхронный электропривод. В частности, на аглофабриках применяют синхронные двигатели мощностью до 200 кВт, напряжением 115, 230, 460 В.
Конвейерный транспорт. Поточно-транспортные системы.
На металлургических заводах очень широко используется конвейерный транспорт. Комплекс подготовительных цехов крупного металлургического комбината, состоящий из обогатительных и агломерационных фабрик, коксохимических и огнеупорных цехов, может иметь конвейерные линии протяжённостью около ста километров. На таком предприятии насчитывается свыше 1000 направлений грузопотоков. Достоинствами конвейерного транспорта являются простота конструкции и применяемого оборудования, надёжность, высокая производительность, малые эксплуатационные расходы, высокая степень амортизации, непрерывность процесса, простота погрузочно-разгрузочных операций, безопасность, низкая стоимость оборудования, малый срок окупаемости.
Условия работы оборудования по нормам пожарной безопасности.
Подготовка топлива . В качестве топлива, добавляемого в шихту для спекания агломерата, обычно применяется коксовая мелоч. коксик содержит довольно много влаги, благодаря чему при разгрузке, дроблении и
транспортировке заметного пылеобразования не возникает. Для обеспечения тонкого размола используют дробильные установки.
В помещении дробления и транспортировки топлива пыль, оседающую на полах, стенах и конструкциях, необходимо периодически смывать водой. Светильники в этих помещениях следует применять пыленепроницаемые.
Подготовка флюса . При использовании извести в качестве флюса в помещении наблюдается тонкая и едкая известковая пыль. При дроблении, рассеве и транспортировке извести необходимо применять закрытое оборудование, снабжённое надёжно действующей аспирацией.
Спекальное отделение . Зажигательные горны машин являются источником значительных тепловыделений. При аварийной остановке эксгаустеров из спекаемой шихты выделяется большое количество вредных газов, что создаёт опасность отравления людей, находящихся в спекальном отделении.
Цех фильтрации.
Газоочистные сооружения являются замыкающим звеном в технологической схеме окусковывания сырья и предназначены для обеспечения нормального протекания технологии, улучшений условий труда обслуживающего персонала и защиты воздушного бассейна от выбросов.
В сооружения входят: система улавливания и отвода газа, пылеулавливающий аппарат, тягодутьевую систему газоходов, дымосос, и дымовая труба.
![]() |
4. Проектирование системы электроснабжения предприятия
4.1 Определение расчётных нагрузок цехов и предприятия
Расчёт электрических нагрузок цехов является главным этапом при проектировании промышленной электрической сети. Существует много методов определения расчётных нагрузок, но в данном проекте рассматривается три метода, которые описываются ниже.
4.1.1 Метод коэффициента спроса
Если требуется определить расчётную максимальную нагрузку при неизвестных мощностях отдельных электроприёмников, то величины Pmaxи Qmaxопределяются по коэффициенту спроса (Кс) и коэффициенту мощности (cosφ), принимаемым для данной отрасли промышленности:
Pmax =Kc ·Pном ; Qmax =Pmazx ·tgφ. (1)
Значения Рном приведены в таблице 1. В ней также указаны: категория электроприёмника по надёжности и характер окружающей среды. По (1) определяем максимум силовой нагрузки цехов. Вместе с тем необходимо учесть мощность, потребляемую искусственным освещением цехов и территории предприятия. Эта нагрузка определяется по удельной плотности освещения (σ, Вт/м2 ), а так же по площади производственных цехов (или территории предприятия).
Расчётные формулы:
Росв =F·σ·Кс. осв ; Qосв =Pосв ·tgφосв ; (2), Рцех =Рmax +Росв ; Qосв =Qmax +Qосв ; (3)
Sцех
=
; (4)
4.1.2 Статический метод
Данный метод предполагает, что нагрузка - случайная величина, которая распределяется по нормальному закону:
Рmax
=MP+β
; (5)
где β=1,7 принимается по интегральной кривой с достаточной точностью (без учёта нагрева проводников);
МР=Рср. - математическое ожидание нагрузки;
дисперсия вычисляется по формуле:
=
. (6)
Подставив всё выше написанное в (3.5), получим выражение для расчёта максимальной нагрузки предприятия статическим методом:
Рпред.
=Рср.
+1,7
. (7)
Для расчёта Рср. и Рср. кв. используют суточный график нагрузки предприятия.
Рср.
=
; Рср. кв.
=
(8)
4.1.3 Метод упорядоченных диаграмм
Согласно этого метода расчётная максимальная нагрузка определяется из выражения:
Рmax. =Kmax . Pср., (9)
где Kmax=1,15-1,2.
Ввиду неточности расчётных коэффициентов, которые используются в методе упорядоченных диаграмм и в статистическом методе, в дальнейшем будем пользоваться данными найденными по методу коэффициента спроса.
табл.2

табл.3

табл.4

табл.5



При определении максимальной нагрузки по предприятию в целом необходимо учесть коэффициент разновремённости максимумов (Кр м.) , а так же потери в цеховых силовых трансформаторах, линиях распределительной сети и других элементов системы. Однако на данном этапе эти элементы не выбраны, поэтому потери в трансформаторах цеховых подстанций (ΔРтр. и ΔQтр.) учитываются приближённо, по суммарным значениям нагрузок напряжением до 1000 В, то есть:
ΔРтр. = 0,02Sцех0,4кВ = 0,02·14706,49 = 294,13 кВт; (10)
ΔQтр. = 0,1Sцех0,4кВ = 0,1·12539,64 = 1253,96 кВАр; (11)
Расчётные активная и реактивная мощности предприятия в целом определяются по выражениям:
![]()

= 30840,15 кВт; (12)
22285,22 кВАр. (13)
Определим Tmax (число часов использования максимальной нагрузки) по годовому графику, построенному на основании суточного графика с учётом выходных дней и двухсменного цикла работы предприятия, по выражению:
7942,4 часа. (17)
4.2 Компенсация реактивной мощности
При реальном проектировании энергосистема задаёт экономическую величину реактивной мощности (Qэкон ), в часы максимальных активных нагрузок системы, передаваемой в сеть потребителю.
При дипломном проектировании Qэкон
рассчитывается по формуле, где tg
ном
находят из выражения:
![]()
tgjб - базовый коэффициент реактивной мощности принимаемый для сетей 6-10 кВ присоединенным к шинам п/ст с высшим классом напряжения 110 кВ,равен 0,5.
К - коэффициент учитывающий отличие стоимости электроэнергии в различных энергосистемах, к = 0,8.
Dм - это отношение потребления активной мощности потребителем в квартале maxнагрузок энергосистемы к потреблению в квартале maxнагрузок потребителя, dм = 0,7.
30840,15·0,3 = 21896,51 кВАр; (14)
Мощность компенсирующих устройств, которые необходимо установить на предприятии, рассчитываем по выражению:
22285,22-21896,51 = 388,71 кВАр; (15)
При наличии компенсационных устройств полная мощность предприятия будет равна:
![]()
37822,90 кВА. (16)
4.3 Определение центра электрических нагрузок
Для определения оптимального местоположения ГПП и цеховых ТП, при проектировании системы электроснабжения, на генеральный план предприятия наносится картограмма нагрузок. Которая представляет собой совокупность окружностей, центр которых совпадает с центром цеха, а площадь соответствует мощности цеха в выбранном масштабе.
Силовые нагрузки до и свыше 1000 В изображаются отдельными окружностями. Осветительная нагрузка изображается в виде сектора круга соответствующего нагрузке до 1000 В.
Радиус круга определяется из выражения:
ri
=
, (18)
где Si - мощность i-того цеха, кВА;
ri - радиус окружности, мм;
m - масштаб, кВА/мм2 .
Угол сектора определяется выражением:
=
. (19)
Координаты центра электрических нагрузок определяются по выражениям:
Xэл. н.
=
; Yэл. н
=
. (20)
Исходные данные и результаты расчётов сведены в таблицу №6
табл.6

![]() |
Рис.2 Картограмма предприятия
5. Выбор системы питания предприятия
Система электроснабжения промышленного предприятия условно разделена на две подсистемы - систему питания и систему распределения энергии внутри предприятия.
В систему питания входят питающие линии электропередачи (ЛЭП) и пункт приема электроэнергии (ППЭ).
Считаем, что канализация энергии от ИП до ППЭ осуществляется двухцепными воздушными ЛЭП соответствующего рационального напряжения.
5.1 Выбор трансформаторов ГПП
Выбор трансформаторов производится по ГОСТ 14209 85, когда по суточному графику нагрузки определяется среднеквадратичная мощность по выражению (8).
Sср. кв. = 39951,86 кВА.
Рассмотрим первый вариант, согласно которого на ПГВ имеется два понижающих трансформатора, мощность каждого из них вычисляется по выражению:
19975,93 кВА.
Согласно справочнику [5], стр.84, предварительно подбираем трансформатор ТРДН-32000/110.
По суточному графику определяем время перегрузки, а по табл.2.99 [6], для соответствующей системы охлаждения (в нашем случае Д) и среднегодовой температуре региона (для Омска +8,4 0 С) находим К2доп.
К2доп = 1,4
tпер = 8часа
Определяем коэффициент загрузки в послеаварийном режиме:
1,7 > 1,4.
Требованиям не удовлетворяет. Берем трансформатор мощностью на порядок выше (32000кВА).
1,3634565 < 1,4
Требования выполняются. Останавливаем свой выбор на силовом трансформаторе ТРДН-32000/110. Трансформатор трёхфазный с расщеплённой обмоткой, охлаждение маслянное с дутьём, с возможностью регулирования напряжения под нагрузкой, мощностью 32 МВА, напряжение высокой стороны 110 кВ.
5.2 Выбор ЛЭП от энергосистемы до ГПП
Выбор напряжения питающей сети надлежит производить на основании технико-экономических сравнений вариантов.
При выборе вариантов предпочтение следует отдавать варианту с более высоким напряжением, даже при экономических преимуществах варианта с низшим из сравниваемых напряжений в пределах до10% по приведенным затратам.
Для питания больших предприятий на первых ступенях распределения энергии следует применять напряжения 110, 220 и 330 кВ.
Выбор двух вариантов рационального напряжения питания производится с использованием следующей формулы:
100,84 кВ. (21)
Выбираем стандартное напряжение 110 кВ.
Так как на предприятии имеются потребители 1-й и 2-й категории, предлагаю питание до ГПП осуществлять двухцепной ВЛЭП. Условия окружающей среды позволяют использовать провод марки АС.
Выбор сечения проводов для напряжения 35 кВ и выше, согласно ПУЭ, производится по нагреву расчётным током. Проверка производится по экономической плотности тока и по условиям короны. Принимается ближайшее большее значение. При выборе необходимо учесть потери в трансформаторах.
Для трансформатора ТРДН-32000/110:
DPk = 145 кВт, DPхх = 40 кВт, Ixx % = 0,7%, Uкз % = 10,5%.
Потери в трансформаторе:

181 кВт;


= 2859 кВАр.
Расчетная полная мощность с учетом потерь в трансформаторах:
![]()
= 39688,36 кВА;
208,31 А. (21)
Согласно ПУЭ (стр.42, таблица 1.3.29) предварительно берём сечение 50 мм2 . Согласно того же источника неизолированные провода нам необходимо проверить на корону. Из практики уже известно что минимальное сечение на
110 кВ проходящее по условию короны это 70 мм2 . Согласно этому увеличиваем первоначальное значение до 70 мм2 .
Тот же источник требует от нас проверки по экономической плотности тока. Экономически целесообразное сечение (S, мм2 ) определяется из соотношения (21) где номинальный ток (Iном, А) вычислен при условии что линия двухцепная, а также значение экономической плотности тока (Jэк, А/мм2 ) взято из ПУЭ (стр.50, таблица 1.3.36) и равно 1 А/мм2 при Tmax³5000 часов.
104,2 А.,
104 мм2
. (22)
Согласно ПУЭ (пункт 1.3.27.) во избежание увеличения количества линий, сверх необходимого по условию надёжности, допускается двукратное превышение нормированных значений, приведённых в таблице.
Проверяем сечение провода по падению напряжения в конце линии:
R= r0 ×l= 0,42×50 = 21 Ом;
X= x0 ×l= 0,429×50 = 21,45 Ом;

0,98 % < 5 %
Таким образом провод АС-70/11 для ВЛЭП-110 сечением удовлетворяет условиям проверки.
5.3 Технико-экономический расчет
Целью ТЭРа является определение варианта с более выгодным напряжением. Определяются годовые затраты по каждому варианту:
З=к×Ен+И
где: к - капитальные затраты; Ен - нормативный коэффициент эффективности,
Ен=1/Тм,
где: Тм - нормативный срок службы, Тм = 8 лет, Ен = 0,125
И - издержки:
И = Иа + Иоб + Иэл,
где: Иа - амортизационные годовые отчисления,
Иа=к×Еа,
при: Еа = 0,028 для ЛЭП, Еа = 0,063 для П/СТ.
Иоб - издержки на обслуживание, текущий ремонт,
Иоб=к×Етр,
при: Етр = 0,004 для ЛЭП, Етр = 0,01 для П/СТ.
DИэл - стоимость потерь электроэнергии.
1 вариант.
Uпит = 35кВ, 2 трансформатора ТРДН-32000/35, 2х цепная линия, марка провода АС-185/24.
Стоимость КТП с трансформаторов 1576000 рублей.
Стоимость сооружения линии 151000 руб/км.
Общая стоимость линии 4530000 рублей.
Общие капитальные затраты 6257000 рублей.
Определим издержки на амортизацию:
Uал = 4530000·0,028 = 126840 руб/год;
Uап = 1576000·0,063 = 99268 руб/год.
Определим издержки на обслуживание и текущий ремонт:
Uтрл = 4530000·0,004 = 18120 руб/год;
Uтрп = 1576000·0,01 = 15760 руб/год.
Суммарные издержки на амортизацию и обслуживание 259988 рублей.
Определим стоимость потерь электроэнергии в ЛЭП:
Находим потери мощности:
кВт;
где Pр и Qр с учетом потерь в трансформаторах ППЭ.
Стоимость потерь в ЛЭП:
DUл = DPл·t·C= 24818,5·323·0,24·0,71 = 8553782,9 руб/год.
Определим стоимость потерь электроэнергии в трансформаторах:
Потери энергии в трансформаторах:
,
где: t - число часов в году;
t - время maxпотерь; n - число трансформаторов.
кВт,
руб/год.
Общая стоимость потерь электроэнергии:
DUэл = DUл + DUт = 8553782,9 + 552954,456 = 9106737,356 руб/год.
Годовые затраты по 1-му варианту:
З = 6106000·0,125 + 9366725,356 = 10129975,36 руб/год.
2-й вариант.
Uпит =110кВ,2 трансформатора ТРДН-32000/110,2х цепная линия, марка провода АС 70/11.
Стоимость КТП с трансформаторами 3024200 рублей.
Стоимость сооружения линии 160500 руб/км.
Общая стоимость линии 4815000 рублей.
Общие капитальные затраты 7999700 рублей.
Определим издержки на амортизацию:
Uал = 4815000·0,028=134820 руб/год.
Uап=3024200·0,063=190524,6 руб/год.
Определим издержки на обслуживание и текущий ремонт:
Uтрл=4815000·0,004=19260 руб/год.
Uтрп=3024200·0,01=30242 руб/год.
Суммарные издержки на амортизацию и обслуживание 374846,6 рублей.
Определим стоимость потерь электроэнергии в ЛЭП:
Находим потери мощности:
кВт;
где Pр и Qр с учетом потерь в трансформаторах ППЭ.
Стоимость потерь в ЛЭП:
DUл = DPл×t×C= 2767,42 323·0,24·0,71 = 2723787,37руб/год.
Определим стоимость потерь электроэнергии в трансформаторах:
Потери энергии в трансформаторах:
,
где: t - число часов в году;
t - время maxпотерь;
n - число трансформаторов.
кВт/ч,
DUт = DАт С = 800869,04 0,71 = 568617,023 руб/год.
Общая стоимость потерь электроэнергии:
DUэл = DUл + DUт = 2723787,37 + 568617,02 = 3292404,39 руб/год.
Годовые затраты по 2-му варианту:
З = 7839200·0,125 + 3667250,99 = 4647150,99 руб/год.
Составим таблицу 7 для сравнения вариантов.
таб.7
| Uпит т, кВ | К, руб | И, руб/год | З, руб/год |
35 110 |
6106000 7839200 |
9366725,356 3667250,994 |
10129975,36 4647150,994 |
Из рассмотренных вариантов в качестве рационального напряжения питания принимаем к установке напряжение 110 кВ.
5.4 Выбор схемы питания
Схемы электрических соединений подстанций и распределительных устройств должны выбираться из общей схемы электроснабжения предприятия и удовлетворять следующим требованиям:
обеспечивать надежность электроснабжения потребителей;
учитывать перспективу развития;
допускать возможность поэтапного расширения;
учитывать широкое применение элементов автоматизации и требования противоаварийной автоматики;
обеспечивать возможность проведения ремонтных и эксплуатационных работ на отдельных элементах схемы без отключения соседних присоединений.
На всех ступенях системы электроснабжения следует широко применять простейшие схемы электрических соединений с минимальным количеством аппаратуры на стороне высшего напряжения, так называемые блочные схемы подстанции без сборных шин.
Для выбора устройства высшего напряжения (УВН) необходимо рассмотреть как минимум два типовых решения; для них провести технико-экономический расчет (ТЭР) и на основании этого расчета принять наиболее экономичный вариант.
Сравниваемые схемы представлены на рис.4.
Так как расстояние от подстанции энергосистемы до ППЕ l= 50км, то целесообразно выбрать схему с выключателем. В качестве второго варианта примем схему короткозамыкатель-отделитель.
При расчетах капиталовложения на трансформаторы, выключатели на отходящих линиях, секционные выключатели не учитываются, так как они будут совершенно одинаковы.
1. Вариант.
Схема выключатель-разъединитель.
1. Выключатель ВМТ-110Б-20/1000УХЛ1
к1 = 9000 руб.
2. Разъединитель РНДЗ.2-110/1000У1
к2 = 200 руб.
Капиталовложения: К1=к1+к2=9000+200=9200 руб.
Издержки: И1=Еа×К1=0,063×9200=579,6руб. /год.
|
Вариант 1 Вариант 2
![]() |
Рис.4 Схема устройства УВН.
2. Вариант.
Схема отделитель-короткозамыкатель.
1. Отделитель ОД-110Б/1000У1 к1=180 руб.
2. Короткозамыкатель КЗ-110УХЛ1 к2 = 200 руб.
3. Контрольный кабель АКВВБ 4х2,5
к’3=0,82 тыс. руб. /км;
к3 = 820×30 = 246 руб.
Капиталовложения:
К2=к1+к2+к3=180+200+24600=24980 руб.
Издержки: И2 = Еа×К2 = 0,063×24980 = 1573,74 руб. /год.
При рассмотрении вариантов электроснабжения необходимо произвести оценку надежности данных вариантов.
Оценка надежности производится на основании статистических данных о повреждаемости элементов электроснабжения, ожидаемого числа отключений для планового ремонта и времени, необходимого для восстановления после аварий и для проведения планового ремонта.
Оценку надежности проведем при последовательном включении элементов электроснабжения.
Оценка надежности производится на основании параметров, приведенных в таблице 8.
Таблица 8
Варианты |
Наименования оборудования |
w, 1/год |
Тв×10,лет | Кп, о. е. |
| 1 | Выключатель | 0,06 | 2,3 | 6,3 |
| Разъединитель | 0,008 | 1,7 | 1,1 | |
| 2 | Короткозамыкатель | 0,02 | 1,7 | 1,1 |
| Отделитель | 0,03 | 1,7 | 1,1 | |
| Контрольный кабель | 0,13 | 90,2 | 7,38 |
Параметр потока отказов одного присоединения:
1. Вариант.
= 0,06+0,008 = 0,068.
2. Вариант.
= 0,02+0,03+0,13 = 0,18.
Среднее время восстановления после отказа присоединений:
, час.
1. Вариант.
![]()
час.
2. Вариант.
час.
Коэффициент аварийного простоя присоединения:
Ка = wа×Тв.
1. Вариант.
Ка1= 0,068·19,529 = 1,328 о. е.
2. Вариант.
Ка2=0,18·5740802 = 103,464 о. е.
Количество недоотпущенной электроэнергии вследствие отказа схемы присоединения:
DW=Руст×Ка, кВт×ч/год.
1. Вариант.
DW1=32980×1,328=43797,44 кВт×ч/год.
2. Вариант.
DW2=32980×103,464=3412232,72 кВт×ч/год.
Ущерб:
1. Вариант.
У1=У’×DW1=1,3×43797,44=56936,672 руб. /год.
2. Вариант.
У2=У’×DW2=1,3×3412232,72=4435915,536 руб. /год.
Полные затраты по вариантам:
З1=Ен×К1+И1+У1=0,125×9200+579,6+56936,672=58666,272руб. /год.
З2=Ен×К2+И2+У2=0,125·24980+1573,7+4435915,54=4440611,74руб. /год.
Приведенный технико-экономический расчет показал, что наиболее экономичный вариант: З1=58666,272 руб. /год.
Напряженность электромагнитного поля по магнитной составляющей на расстоянии 50 см от поверхности видеомонитора |
0,3 А/м |
| Напряженность электростатического поля не должна превышать: | |
| - для взрослых пользователей | 20 кВ/м |
| - для детей дошкольных учреждений и учащихся средних специальных и высших учебных заведений | 15 кВ/м |
Напряженность электромагнитного поля на расстоянии 50 см вокруг ВДТ по электрической составляющей должна быть не более: |
|
| - в диапазоне частот 5 Гц - 2 кГц; | 25 В/м |
| - в диапазоне частот 2 - 400 кГц | 2,5 В/м |
| Поверхностный электростатический потенциал не должен превышать: | 500 В |
Таким образом, принимаем первый вариант.
6. Разработка системы распределения электроэнергии
В систему распределения завода входят распределительные устройства низшего напряжения ППЭ, комплектные трансформаторные (цеховые) подстанции (КТП), распределительные пункты (РП) напряжением 6 кВ и линии электропередач (кабели, токопроводы), связывающие их с ППЭ.
Выбор системы распределения включает в себя решение следующих вопросов:
1. Выбор рационального напряжения распределения;
2. Выбор типа и числа КТП, РП и мест их расположения;
3. Выбор схемы РУ НН ППЭ;
4. Выбор сечения кабельных линий и способ канализации электроэнергии.
6.1 Выбор рационального напряжения распределения электроэнергии на напряжении свыше 1000 В
Рациональное напряжение определяется на основании ТЭР и для вновь проектируемых предприятий в основном зависит от наличия и значения мощности ЭП напряжением 6 кВ, 10 кВ, наличия собственной ТЭЦ и величины её генераторного напряжения, а также рационального напряжения системы питания. ТЭР не производится в следующих случаях:
-если мощность ЭП напряжением 6 кВ составляет менее 10-15% от суммарной мощности предприятия то рациональное напряжение распределения принимается равным 10 кВ, а ЭП 6 кВ получают питание через понижающие трансформаторы 10/6 кВ.
-если мощность ЭП напряжением 6 кВ составляет более 40% от суммарной мощности предприятия, то рациональное напряжение распределения принимается равным 6 кВ.
44,1 %
Согласно вышесказанному, рациональное напряжение распределения на данном предприятии принимается равным 6кВ.
6.2 Выбор числа, мощности трансформаторов цеховых ТП
Число КТП и мощность трансформаторов на них определяется средней мощностью за смену (Sсм ) цеха, удельной плотностью нагрузки и требованиями надежности электроснабжения.
Если нагрузка цеха (Sсм i) на напряжение до 1000 В не превышает 150 - 200 кВА, то в данном цехе ТП не предусматривается, и ЭП цеха запитывается с шин ТП ближайшего цеха кабельными ЛЭП.
Число трансформаторов в цеху определяется по выражению:

где: Sc м - сменная нагрузка цеха;
Sном. тр. - номинальная мощность трансформатора, кВА.
β - экономически целесообразный коэффициент загрузки:
для 1-трансформаторной КТП (3 категория) β = 0,95;
для 2-трансформаторной КТП (2 категория) β = 0,80‑0,85;
для 2-трансформаторной КТП (1 категория) β = 0,7‑0,75.
Коэффициент максимума для определения средней нагрузки за смену находится по выражению:
Kmax = Кс. / Ки .
Средняя нагрузка за смену определяется по выражению:
Pсм. = Pцеха / Кmax .
Учитывая, компенсацию реактивной мощности, определяем мощность компенсирующей установки: Qк. у. станд.
Средняя реактивная мощность заводского цеха с учетом компенсации, определяется из выражения:
Q'см = Qсм - Qк. у. станд ,
где Qк. у. станд - стандартная мощность компенсирующей установки.
Полная мощность, приходящаяся на КТП с учетом компенсации реактивной мощности:
.
Цеховые трансформаторы выбираются по Sсм с учетом Sуд - удельной плотности нагрузки.
Удельная мощность цеха:
S/ уд = S/ см /F;
где F - площадь цеха
.
Результаты расчетов средних нагрузок за наиболее нагруженную смену остальных цехов сведены в таблицу 9.
таб.9

При определении мощности трансформаторов следует учесть, что если Sуд не превышает 0,2 (кВА/м2 ), то при любой мощности цеха мощность
трансформаторов не должна быть более 1000 (кВА). Если Sуд находится в пределах 0,2-0,3 (кВА/м2 ) то единичная мощность трансформаторов принимается равной 1600 (кВА). Если Sуд более 0,3 (кВА/м2 ) то на ТП устанавливаются трансформаторы 2500 (кВА).
В качестве примера определяется число трансформаторов в цехе 8. Так как удельная плотность нагрузки Sуд
=0,01 кВА/м
<0,2, то целесообразно установить трансформаторы мощностью до 1000 кВА.

Предварительно выбирается 2 трансформатора мощностью по 160 кВА каждый марки ТМ-160/6. Выбранные трансформаторы проверяются по коэффициенту загрузки в нормальном режиме
;
![]()
Коэффициент загрузки в послеаварийном режиме:
;
Расчеты по выбору числа и мощности трансформаторов остальных цехов сведены в таблицу 10.
табл.10

6.3 Выбор марки и сечения КЛЭП
6.3.1 КЛЭП напряжением 10 кВ
Распределение энергии на территории предприятия осуществляем кабельными линиями.
Двух трансформаторные подстанции с потребителями 1 категории запитываются двумя нитями КЛЭП по радиальной схеме. Так же по радиальной схеме запитываются КТП с трансформаторами 2500 кВА.
Двух трансформаторные подстанции с потребителями 2 и 3 категории запитываются двумя нитями КЛЭП по магистральной схеме, а там где это невозможно из-за больших нагрузок - по радиальной схеме.
Для определения расчетной нагрузки кабельных линий необходимо определить потери мощности в трансформаторах КТП (смотри таб.11).
;
Где: ΔРхх - потери холостого хода трансформатора, кВт.
ΔРкз - потери короткого замыкания в трансформаторах, кВт.
n - число трансформаторов.
;
Где: Iхх - ток холостого хода трансформатора, %.
Uк - напряжение короткого замыкания трансформатора, %.
Затем с учетом потерь мощности в трансформаторах находится расчетная мощность, по которой выбирается сечение кабелей
;
Находится ток в нормальном режиме:

где: n - число кабелей, работающих в нормальном режиме;
Sр - мощность, передаваемая кабелем.
Находится ток в послеаварийном режиме:
.
По таблице1.3.18 [1] выбирается ближайшее стандартное сечение. Предварительно принимается кабель трехжильный с алюминиевыми жилами для прокладки в земле, марки СШв. Выбор сечения КЛЭП производится в соответствии с требованиями ПУЭ с учетом нормальных и после аварийных режимов работы электрической сети. При проверке сечения кабеля по условиям после аварийного режима для кабелей напряжением до 10 кВ необходимо учитывать допускаемую в течение пяти суток, на время ликвидации аварии, перегрузку в зависимости от вида изоляции (при дипломном проектировании можно принять для кабелей с бумажной изоляцией перегрузку до 25% номинальной).
Поэтому допустимая токовая нагрузка кабеля при прокладке в земле в послеаварийном режиме:
Iдоп. пар =1.25. Iдоп .
Допустимая токовая нагрузка кабеля при прокладке в земле в нормальном режиме:
Iдоп. н. р. =Iтабл.
В качестве примера выбирается сечение кабельной линии ГПП-ТП цех.5.

Находится ток в нормальном режиме:
.
Находится ток в послеаварийном режиме:
.
По таблице 1.3.18 [1] выбирается ближайшее стандартное сечение. Предварительно принимается кабель трехжильный с алюминиевыми жилами для прокладки в земле марки СШв сечением F= 70мм2 , Iдоп. = 245А.
Допустимая токовая нагрузка кабеля при прокладке в воздухе в нормальном режиме:
.
В послеаварийном режиме:
.
Результаты расчета сведены в таблицу 12,13.
Схема подключения кабелей показана на рисунке 6 и 7.
табл.11

табл.12

табл.13

Рис.6 Трассы КЛЭП 6 кВ.
Рис.7 Трассы КЛЭП 0,4 кВ.
7. Расчёт токов короткого замыкания
Коротким замыканием (К. З.) называется всякое случайное или преднамеренное, не предусмотренное нормальным режимом работы, электрическое соединение различных точек электроустановки между собой и землей, при котором токи в аппаратах и проводниках, примыкающих к месту присоединения резко возрастают, превышая, как правило, расчетные значения нормального режима.
Основной причиной нарушения нормального режима работы систем электроснабжения является возникновения К.З. в сети или в элементах электрооборудования. Расчетным видом К.З. для выбора или проверки параметров электрооборудования обычно считают трехфазное К. З.
Расчет токов К.З. с учетом действительных характеристик и действительных режимов работы всех элементов электроснабжения сложен.
Поэтому вводятся допущения, которые не дают существенных погрешностей: Не учитывается сдвиг по фазе ЭДС различных источников;
Трехфазная сеть принимается симметричной;
Не учитываются токи нагрузки;
Не учитываются емкостные токи в ВЛЭП и в КЛЭП;
Не учитывается насыщение магнитных систем;
Не учитываются токи намагничивания трансформаторов.
7.1 Расчет токов короткого замыкания в установках напряжением выше 1000В
Расчет токов короткого замыкания в установках напряжением выше 1000 В имеет ряд особенностей:
Активные элементы систем электроснабжения не учитывают, если выполняется условие r< (x/3), где rи x-суммарные сопротивления элементов СЭС до точки К. З.
При определении тока К.З. учитывают подпитку от двигателей высокого напряжения.
Расчет токов короткого замыкания производится для выбора и проверки электрических аппаратов и токоведущих частей по условиям короткого замыкания, с целью обеспечения системы электроснабжения надежным в работе электрооборудованием.
Для расчета токов К.З. составляем расчетную схему и на её основе схему замещения. Расчет токов К.З. выполняется в относительных единицах.
Принципиальная схема для расчета токов КЗ. и схема замещения представлена на рисунке 8.
Базисные условия: Sб =1000 МВА, Uб1 =115 кВ, Uб2 =10,5 кВ.
Базисный ток определяем из выражения
кА.
кА.
Сопротивление системы: Хс
=![]()
Точка К-1
Сопротивление воздушной линии, приведенное к базисным условиям
;
Х0 -удельное реактивное сопротивление провода, Ом/км.
l-длина линии, км; Uб - среднее напряжение;
Сопротивления системы до точки К-1
ХК1 =Хс +ХВЛ =0,1255+0,143=0,2685;
Начальное значение периодической составляющей тока в точке К-1:
кА.
Принимаем значение ударного коэффициента kуд =1,8, тогда значение ударного тока
кА.
Где Куд - ударный коэффициент тока К. З.2.45 [2] по таблице, кА.
I”по (к-1) - начальное действующее значение периодической составляющей, кА.
Мощность короткого замыкания:
МВА.
Рис.8 Электрическая схема и схема замещения для расчёта токов КЗ.
Точка К-2 расположена на напряжении 10 кВ.
Сопротивление силового трансформатора на ППЭ:
Трансформатор типа ТРДН-25000/110 с расщепленной обмоткой Н. Н.
.

К сопротивлениям до точки К1 прибавляется сопротивление трансформатора.
ХК2 =ХК1 +Хтр =0,2685+ (0,525+7,35) =8,1135
Ток короткого замыкания от системы:
кА.
В этой точке необходимо учитывать подпитку тока КЗ от синхронного двигателя. Определяется сопротивление подпитывающей цепочки. Сопротивление кабельной линии от двигателей ЦЕХа14 до ППЭ
;
Сопротивление двигателя:
;
Х”d - сверхпереходное индуктивное сопротивление двигателя
Сопротивления Хкл1 приводятся к параметрам двигателя.

Ток подпитки от синхронного двигателя
кА.
кА.
кА.
Принимаем значение ударного коэффициента kуд =1,93, тогда значение ударного тока
кА.
Мощность короткого замыкания:
МВА.
Точка К-3.
Определяется периодическая составляющая тока короткого замыкания в точке К-3.
Сопротивление кабельной линии от шин РУНН ППЭ до РП:
F=240
l=0.175км; Х0
=0,071 Ом/км.

ХК3 =ХК2 +ХКЛ =8,1135+0,0626=8,1761;
кА.
Для проверки выключателя на отходящих линиях от РП, вводного выключателя при К.З. за выключателями необходимо знать подпитку от двигателей.
Ток подпитки от двигателей:
Сопротивление кабельной линии от двигателей ЦЕХа12 (двигатели 6кВ) до ППЭ
;
Сопротивление двигателя:
;
Х”d - сверхпереходное индуктивное сопротивление двигателя
Сопротивления Хкл1 приводятся к параметрам двигателя.

Ток подпитки от синхронного двигателя
кА.
кА.
Полный ток короткого замыкания
=11,2+19,15=30,35 кА;
Приняв ударный коэффициент kуд =1,93, получаем ударный ток К. З.
кА.
Мощность короткого замыкания:
МВА
Точка К-4
Определяется ток К.З. в точке К-4.
Для практических расчетов принято считать, что всё, находящееся выше шин ВН ТП есть система с бесконечной мощностью (Sс =¥; хс =0).
Расчет производится в именованных единицах для ТП-5 (ЦЕХ5)
Сопротивление трансформаторов ТМЗ-1600/6 таблица 2.50 [2]:
Rт =1 МОм; Хт =5,4 МОм;
Сопротивление трансформатора тока таблица 2.49 [2]:
Rт. т =2,7 МОм Хт, т =1,7 МОм;
Для определения сечения шинопровода находится расчетный ток в ПАР:
А.
Выбирается сечение шин:
;
где Ip-расчетный ток в аварийном режиме; Jэк - экономическая плотность тока Jэк =1 А/мм2 .
мм2
.
Выбираются шины прямоугольного сечения 80х8 с Iдоп. =1320 А. с двумя полосами на фазу длина шины 4м.
Сопротивление шин (R0 =0.055 мОм/м Х0 =0,126 мОм/м):
Rшин =0,11 мОм; Хшин =0,252мОм
Сопротивление автоматического выключателя: Rавт =0,13 мОм; Хавт =0,07 мОм. Результирующее сопротивление схемы замещения до точки K-4:
![]()
мОм.
Ток короткого замыкания:
кА.
Ударный коэффициент kуд =1,4 - для установок до 1000В.
кА.
Мощность короткого замыкания:
![]()
Значение токов короткого замыкания по цементному заводу.
Таблица 8.
| К-1 | К-2 | К-3 | К-4 | |
| I”по , кА | 18,69 | 30,44 | 30,35 | 18,16 |
| iуд , кА | 47,6 | 83 | 82,8 | 35,95 |
| Sk , МВА | 3724,4 | 332 | 331,17 | 12,58 |
7.2 Проверка КЛЭП на термическую стойкость
Определим минимальное сечение кабеля, по условиям термической стойкости, для точки К-2
мм2
где С - тепловая функция, для кабелей 6 кВ с алюминиевыми жилами и бумажной изоляцией С=85 А. с2 /мм2 .
Определим минимальное сечение кабеля, по условиям термической стойкости, для точки К-3
мм2
По режиму К.З. при напряжении выше 1 кВ не проверяются:
1. Проводники, защищенные плавкими предохранителями независимо от их номинального тока и типа.
2. Проводники в цепях к индивидуальным электроприемникам, в том числе к цеховым трансформаторам общей мощностью до 2,5 МВА и с высшим напряжением до 20 кВ, если соблюдены одновременно следующие условия:
в электрической или технологической части предусмотрена необходимая степень резервирования, выполненного так, что отключение указанных электроприемников не вызывает расстройства технологического процесса;
повреждение проводника при КЗ не может вызвать взрыва или пожара возможна замена проводника без значительных затруднений.
3. проводники к индивидуальным электроприемникам, указанным в пункте 2, а также к отдельным небольшим распределительным пунктам, если такие электроприемники и распределительные пункты являются неответственными по своему назначению и если для них выполнено хотя бы только условие приведенное в пункте 2.2.
в остальных случаях сечение проводников надо увеличить до минимального сечения, удовлетворяющего условию термической стойкости.
Так как в нашем случае выполняются все выше изложенные условия в пунктах 1,2 и 3, то сечения проводников увеличивать не будем
8. Выбор и проверка элементов
Электрические аппараты, изоляторы и токоведущие устройства работают в трех основных режимах: в длительном режиме, в режиме перегрузки и в режиме короткого замыкания.
В длительном режиме надежная работа аппаратов и других устройств электрических установок обеспечивается ограничением значения и длительности повышения напряжения или тока в таких пределах, при которых ещё гарантируется нормальная работа электрических установок за счет запаса прочности.
В режиме короткого замыкания надежная работа аппаратов, изоляторов и токоведущих устройств обеспечивается соответствием выбранных параметров устройств по условиям термической и электродинамической стойкости. Для выключателей, предохранителей и выключателей нагрузки добавляется условие выбора по отключающей способности.
При выборе аппаратов и параметров токоведущих частей следует обязательно учитывать род установки, температуру окружающей среды, влажность и загрязненность её и высоту установки аппаратов над уровнем моря.
8.1 Выбор оборудования 110 кВ
Максимальный рабочий ток:
А.
8.1.1 Выбор разъединителя УВН ППЭ
Разъединитель - это коммутационный аппарат, предназначенный для коммутации цепи без тока. Основное назначение разъединителя создание надежного видимого разрыва цепи для обеспечения безопасного проведения ремонтных работ на оборудовании и токоведущих частях электроустановок. Прежде чем оперировать разъединителем, цепь должна быть отключена выключателем. Во включенном положении разъединитель надежно, без каких-либо повреждений, выдерживает токи К. З.
Намечаем разъединитель РНДЗ1а - 110/1000 У1.
Определяется тепловой импульс при токе К. З.
с.
Вк - тепловой импульс.
![]()
Таблица 9.
Расчетные Параметры |
Каталожные Данные |
Условия Выбора |
| Uуст. =110 кВ | Uн =110 кВ | Uуст = Uн |
| Iраб. мах =142 А | Iн =1000А | Iраб. мах = Iн |
| iу =47,6 кА | Iпред. =80 | iу = Iпред. |
| Bk
=66 |
Bk
= |
Окончательно выбираем разъединитель РНДЗ1а-110/1000 У1 с приводом типа ПР-У1 или ПД-5У1.
8.2 Выбор оборудования 6 кВ
8.2.1 Выбор ячеек РУНН ГПП (6кВ)
Максимальный рабочий ток:
А.
РУНН ППЭ комплектуются из шкафов типа КРУ. Приняты к установке шкафы типа К-104 производится на примере вводной ячейки с выключателем ВЭ.
Таб.10.
| Расчетные Параметры | Каталожные Данные | Условия Выбора |
| Uуст. =6кВ | Uн =6кВ | Uуст = Uн |
| Iраб. мах =1275А | Iн =1600А | Iраб. мах = Iн |
| I”по (к-2) =30.44кА | Iотк. =40кА | I”по (к-2) = Iотк. |
| Iуд. =83кА | iдин. мах =128кА | iу = iдин. мах. |
Выбор сборных шин не производится, т.к. они комплектуются вместе с ячейками.
8.2.2 Выключатель ввода и межсекционный на ППЭ
Ячейки К-104 комплектуются выключателем типа ВЭ.
Намечаем выключатель ВЭ-6-40/1600У3
Таблица 11.
Расчетные Параметры |
Каталожные Данные |
Условия Выбора |
| Uуст. =6кВ | Uн =6кВ | Uуст = Uн |
| Iраб. мах =1275А | Iн =1600 | Iраб. мах = Iн |
| I”по (к-2) =30.44кА | Iотк. =40кА | I”по (к-2) = Iотк. |
| iу =83кА | Iпред. =128кА | iу = Iпред. |
| Bk
=1112 |
Bk
= |
Где ![]()
Окончательно принимаем выключатель марки ВЭ-6-40/1600У3 так как он удовлетворяет условию выбора.
8.2.3 Выключатель на отходящей линии
В качестве примера выбирается выключатель на отходящей линии то ППЭ до ТП2. Расчетный ток Iр =172 А.
Намечаем выключатель ВЭ-6-40/1600У3
Таблица 12.
Расчетные Параметры |
Каталожные Данные |
Условия выбора |
| Uуст. =6кВ | Uн =6кВ | Uуст = Uн |
| Iраб. мах =172А | Iн =1600 | Iраб. мах = Iн |
| I”по (к-2) =30.44кА | Iотк. =40кА | I”по (к-2) = Iотк. |
| iу =83кА | Iпред. =128кА | iу = Iпред. |
| Bk
=887,2 |
Bk
= |
Где ![]()
Окончательно принимаем выключатель марки ВЭ-6-40/1600У3 так как он удовлетворяет условию выбора.
На отходящей от шин РУНН ППЭ кабельных линиях установлены выключатель марки ВЭ-6-40/1600У3.
8.3 Выбор автоматического выключателя на 0,4кВ
Для установки на РУ-0,4кВ в качестве вводного и секционного выключателей предусматривается выключатель типа “ Электрон“:
Максимальный рабочий ток потребляемый ТП-5:
А.
Намечаем автоматический выключатель Э25 с Iн =2500 А с полупроводниковым расцепителем.
Таблица 13.
Расчетные Параметры |
Каталожные Данные |
Условия Выбора |
| Uуст. =0,4кВ | Uн =0,4кВ | Uуст = Uн |
| Iраб. мах =2485,5А | Iн =2500А | Iраб. мах = Iн |
| iу =35,95кА | Iотк. =60кА | iу = Iпред. |
| Iраб. мах =2485,5А | Iрасц. =3125А | Iраб. мах = Iрасц |
| 1,25 Iпик =4659,4 | Iрасц. к. з. =7500 | 1,25Iпик = Iрасц. к. з. |
В зоне перегрузки установка срабатывания расцепителя:
I/Iн =1,25;
Iрасц. пер =1,25·Iн =1,25·2500=3125 А.
В зоне К.З. установка срабатывания расцепителя:
I/Iн =3;
Iрасц.К.З. =3·Iн =3·2500=7500 А.
Iпик =1,5·Iр. мах. =1,5·2485=3727,5А.
Окончательно выбираем автоматический выключатель Э25.
8.4 Выбор измерительных трансформаторов
8.4.1 Выбор трансформатора тока на вводах 6 кВ ППЭ
Выбор трансформатора тока производится по номинальному току, номинальному напряжению нагрузке вторичной цепи. Предварительно принимается трансформатор тока ТШЛ-10У3:
Iн2 =5А; z2 =1,2 Ом; класс точности 0,5 [6].
Определяется сечение проводов:
Расчетное сопротивление приборов:

где I2н - ток вторичной цепи, А
Таб.14.
| Наименование приборов | Тип | Количество | Потребляемая мощность |
| Амперметр | Э-337 | 1 | 0,5 |
| Ваттметр | Д-335 | 1 | 0,5 |
| Варметр | Д-335 | 1 | 0,5 |
| Счетчик активной энергии | И-682 | 1 | 2,5 |
| Счетчик реактивной энергии | И-683М | 2 | 2,5 |
| ИТОГО | 6 | 9 |
Определим расчетное сопротивление нагрузки:
r2 расч
= rå приб
+ rпров
+ rконт,
Ом.
rконт =0,1 Ом. - сопротивление контактов. [2]
Определим допустимое сопротивление проводов.
rпров =z2н -r приб -rконт =1,2-0,36-0,1=0,74 Ом.
Сечение провода:
мм2,
где ρ = 0,028 Ом·мм2 /м - удельное сопротивление алюминия, lp =20м.
Принимаем стандартное сечение F=4 мм2 по условию механической прочности.
Ом.
Расчетное сопротивление нагрузки вторичной цепи
r2расч =0,36+0,1+0,14=0,6 Ом.
Таблица 15.
| Условия проверки | Параметры ТТ | Расчетный параметр |
Uн > Uуст Iн > Iр. н. z2н > r2 расч.
|
10 кВ 2000 А 1,2 Ом 3679 |
6 кВ 1275 А 0.6Ом 887 |
Окончательно принимаем к установке трансформаторы тока марки: ТШЛ-10У3. Схема подключения приборов к трансформатору тока приведена на рисунке 10.
8.4.2 Выбор трансформаторов напряжения на РУ НН ППЭ
Трансформатор напряжения предназначен для питания цепей напряжения измерительных приборов и релейной защиты и автоматики.
На каждой полусекции шин предполагается установка трансформатора типа НАМИ-6-66У3.
Для выбора трансформатора напряжения необходимо рассчитать нагрузку вторичной цепи (таб16). Условия проверки приведены в таб.17.
Таб.16.
| Прибор | Чис-ло | Тип | Мощность одной обмотки, ВА | Число обмо-ток | Общая потребляемая мощность |
| Вольтметр | 4 | Э-350 | 3 | 1 | 12 |
| Ваттметр | 1 | Д-335 | 1,5 | 2 | 3 |
| Частотомер | 1 | Э-371 | 3 | 1 | 3 |
| Варметр | 1 | Д-335 | 1,5 | 2 | 3 |
| Счетчик активной энергии | 8 | И-672 | 9,6 | 2 | 153,6 |
| Счетчик реактивной энергии | 2 | И-673 | 8 | 2 | 32 |
| Итого | 17 | - | - | - | 206,6 |
Проверка трансформатора напряжения.
Таб.17.
| Расчетные данные | Каталожные данные | Условия проверки |
Uуст. =6кВ Sрасч. =206,6 ВА |
Uн =6кВ Sном. =630ВА |
Uуст. <Uн Sрасч. <Sном |
Окончательно принимаем к установке трансформаторы напряжения типа НАМИ-6-66У3.

Рис 10. Схема подключения измерительных приборов.
9. Релейная защита
В электрических сетях промышленных предприятий возможно возникновение повреждений, нарушающих нормальную работу электроустановок. Наиболее распространенными и опасными видами повреждений являются короткие замыкания, к ненормальным режимам относятся перегрузки. Повреждения и ненормальные режимы могут привести к аварии всей СЭС или ее части, сопровождающейся недоотпуском электроэнергии или разрушением основного электрооборудования.
Предотвратить возникновение аварий можно путем быстрого отключения поврежденного элемента или участка сети. Для этой цели электрические установки снабжают автоматически действующими устройствами релейной защиты (РЗ), являющейся одним из видов послеаварийной автоматики. РЗ может быть предназначена для сигнализации о нарушениях в сетях. При повреждении в цепи РЗ выявляет поврежденный участок и отключает его, воздействуя на коммутационные аппараты. При ненормальных режимах (недлительные перегрузки, замыкание фазы на землю в сетях с изолированной нейтралью, понижение уровня масла в расширителе трансформатора и т.д.), РЗ действует на сигнал. На подстанциях без постоянного обслуживающего персонала те же защиты действуют на отключение, но обязательно с выдержкой времени.
Основными требованиями к РЗ являются:
быстродействие;
селективность;
чувствительность;
надежность.
Для трансформаторов ППЭ предусматриваются устройства РЗ от многофазных КЗ в обмотках и на выводах, присоединенных к сетям с глухо - заземленной нейтралью, витковых замыканий в обмотках, токов в обмотках, токов в обмотке при внешних КЗ и перегрузках, понижение уровня масла в трансформаторах.
Газовая защита реагирует на образование газов, сопровождающих повреждения внутри кожуха трансформатора, в отсеке переключателя отпаек устройства РПН, при чрезмерном понижении уровня масла.
В качестве реле защиты используется газовое реле. При наличии двух контактов газового реле защита действует на сигнал или отключение. В соответствии с [1] предусмотрена возможность перевода действия отключающего контакта газового реле на сигнал и выполнение раздельной сигнализации от сигнального или отключающего контактов реле.
Газовая защита устанавливается на трансформаторы ППЭ и на внутрицеховые трансформаторы мощностью 630 кВ и более.
Применяется реле типа РГУЗ - 66. Характер повреждения устанавливают по цвету газа.
Продольная дифференциальная защита действует без выдержки времени на отключение поврежденного трансформатора от неповрежденной части энергосистемы с помощью выключателей. Продольная защита осуществляется с помощью реле тока, обладающим улучшенной отстройкой от бросков тока намагничивания, переходных и установившихся токов небаланса. Дифзащита трансформатора с реле ДЗТ - 11 выполняется так, чтобы при внутренних повреждениях трансформатора торможение было минимальным или совсем отсутствовало. Поэтому тормозная обмотка реле обычно подключается к трансформаторам тока, установленным на стороне низшего напряжения силового трансформатора.
9.1 Дифференциальная защита трансформатора
Производится расчет ППЭ, выполненный с реле ДЗТ - 11. Трансформатор ТРДН - 25000/ 110:
Определяются первичные токи для всех сторон защищаемого трансформатора, с соответствующей его номинальной стоимостью:
;
где Sн. т - номинальная мощность защищаемого трансформатора, кВА.
Uср - номинальное напряжение обмотки трансформатора, кВ.
.

Применяются трансформаторы тока с коэффициентом трансформации 300/5 и 1500/5.
Определяется соответствующие вторичные токи в плечах защиты:

где nт. т - коэффициент трансформации трансформатора тока;
kсх - коэффициент схемы.
, 
Выбирается сторона, к трансформатору тока которой целесообразно присоединить тормозную обмотку. На трансформаторах с расщепленной обмоткой - на сумму токов, установленных в цепи каждой из расщепленных обмоток.
Определяется ориентировочное значение первичного тока срабатывания защиты без учета I”н. б. расч , исходя из принятого места установки тормозной обмотки.
Если тормозная обмотка включена на сумму токов, то выбор Iс. з. производится по условию отстройки от броска тока намагничивания.
![]()
где kн - коэффициент отстройки от Iн для реле ДЗТ-11 kн =1,5 [2]
![]()
Ток срабатывания реле на основной стороне:
;
где kсх
=
, так как трансформаторы тока соединены в треугольник.
![]()
Определяется число витков рабочих обмоток реле, включенных в плечо защиты с основной стороны.
витка.
Принимается wосн =18 витков (110кВ) wосн =wраб.
Расчетное число витков обмотки реле, включаемых с не основной стороны (6кВ)
.
Принятое число витков обмотки НТТ реле для не основной стороны:
w1 ур =w2ур =17 витков.
Для определения числа витков тормозной обмотки реле вычисляется максимальный ток небаланса при внешнем К.З. на шинах 6кВ по формуле:
![]()
где Ка - коэффициент, учитывающий наличие апериодической составляющей, Ка =1;
Кодн - коэффициент однотипности ТТ, Кодн =1;
Е - относительная погрешность ТТ Е=0,1;
ΔUрег - погрешность, обусловленная переключением РПН? Uрег =0,5·Д=8,01%,
Д - диапазон регулирования для ТРДН-25000/110 Д=16,02.
![]()
![]()
Число витков тормозной обмотки:
;
где Iторм - первичный тормозной ток при К.З., кА.
Tgλ=0,75 для реле ДЗТ-11.
витка.
Согласно стандартного ряда [8] число витков тормозной обмотки для ДЗТ-11 выбирается wт =5.
Коэффициент чувствительности при К.З. в зоне действия, когда ток К.З. проходит через ТТ стороны 110 кВ и торможение отсутствует.

Где
-ток в обмотке реле ДЗТ при условии, что он проходит по ТТ только одной стороны.
Iс. р. - ток срабатывания реле, соответствующий числу витков первичной обмотки НТТ ДЗТ.

Ток срабатывания реле ДЗТ при выбранном числе витков обмотки на стороне 110 кВ wосн. =18.
;
Коэффициент чувствительности равен:

Данное значение Кч больше чем должно быть, согласно [1] Кч =2, следовательно защита удовлетворяет требованиям.
9.2 Защита от токов внешних многофазных КЗ
Защита предназначена для отключения внешних многофазных КЗ при отказе защиты или выключателя смежного поврежденного элемента, а также для выполнения функций ближнего резервирования по отношению к основным защитам трансформатора (дифференциальной и газовой). В качестве защиты от токов внешних многофазных КЗ используются:
токовые защиты шин секций распределительных устройств низшего и среднего напряжений, подключенных к соответствующим выводам трансформатора;
максимальная токовая защита с пуском напряжения, устанавливаемая на стороне высшего напряжения защищаемого трансформатора.
Основным условием является [4].


Определяется ток срабатывания защиты:
.
Определяется коэффициент чувствительности:
;
Если Кч >1,5, то по [1] защита выполняется без пуска по U. Применяются к установке реле типа РТ-40. Время срабатывания выбирается из условий селективности защищаемого объекта.
9.3 Защита от токов перегрузки
На трансформаторах номинальной мощности 400кВА и более, подверженных перегрузке, предусматривается максимальная токовая защита от токов перегрузки с действием на сигнал с выдержкой времени. Защита устанавливается на двухобмоточных трансформаторах с односторонним питанием - на стороне питания и на стороне обмотки меньшей мощности. Для двухобмоточных трансформаторов с расщепленными обмотками 10 (6) кВ установка защиты обязательна на каждой части расщепленной обмотки.
Продолжительность срабатывания защиты должна быть выбрана примерно на 30% больше продолжительности пуска или самозапуска двигателей, получающих питание от защищаемого трансформатора, если эти
процессы приводят к перегрузке трансформатора.
9.4 Защита линий 6кВ
Для кабельных линий и токопроводов предусматривается устройства релейной защиты от междуфазных замыканий, а также устройства сигнализации, действующее при однофазных замыканиях на землю. Защита от многофазных замыканий действует на отключение выключателей. Применяется максимальная токовая защита и отсечка.
9.5 Защита синхронных двигателей.
Для синхронных электродвигателей напряжением 6кВ предусматриваются защиты от многофазных замыканий на линейных выводах и на обмотке статора, однофазных замыканий на землю, токов перегрузки, потери питания и понижение напряжения, синхронного режима.
Защита от многофазных замыканий действует на автомат питания поля.
Для электродвигателей номинальной мощностью до 4000кВт применяется токовая двухрелейная отсечка без выдержки времени с реле, включенными на фазные токи.
Для двигателей номинальной мощностью 4000кВт и более применяется продольная дифзащита без выдержки времени. Для токов отсечек применяется реле типа РТ-40.
В дифференциальной токовой защите используется реле типа ДЗТ-11. Тормозная обмотка реле включается в плечо дифференциальной защиты со стороны нулевых выводов обмотки статора. Этим обеспечивается минимальное торможение при внутренних повреждениях двигателя.
Установка защиты двигателей от однофазных замыканий на землю считается обязательной при токе замыкания на землю 5А и более. Эта защита действует на отключение и включение АПП. Применяется токовая защита нулевой последовательности с реле типа РТЗ-51, с трансформаторами тока.
Защита от токов перегрузки устанавливается в том случае, когда возможны перегрузки по технологическим причинам. Защита выполняется на сигнал. Применяется МТЗ в однорелейном исполнении, с реле РТ-40.
На всех синхронных двигателях предусмотрена защита от асинхронного режима и она действует на схему, предусматривающую рассинхронизацию с автоматической разгрузкой механизма до такого уровня, при котором обеспечивается втягивание двигателя в синхронизм, отключение двигателя при неуспешной рассинхронизации.
В качестве защиты от потерь питания используется одно, двух или трехступенчатая защита минимального напряжения. Используется реле РН-50.
10. Оперативный ток на ППЭ
Системы оперативного тока - это совокупность источников питания, кабельных линий, шин питания переключающих устройств и других элементов оперативных цепей составляют систему оперативного тока.
К системам оперативного тока предъявляются требования высокой надежности при КЗ и других ненормальных режимах в цепях главного тока.
Применяются следующие системы оперативного тока на подстанциях:
постоянный оперативный ток - система питания оперативных цепей, в которой в качестве источников питания используются аккумуляторные батареи.
переменный оперативный ток - система питания оперативных цепей, в которых в качестве основных источников питания используются измерительные трансформаторы тока, защищаемых присоединений, измерительные трансформаторы напряжения, трансформаторы собственных нужд.
выпрямленный оперативный ток - система питания оперативных цепей переменным током, в которой переменный ток преобразуется в постоянный с помощью блоков питания и выпрямительных силовых устройств.
смешанная система оперативных токов - система питания оперативных цепей, при которой используются разные системы оперативного тока.
Для ППЭ агломерационной фабрики применяются системы с выпрямленным оперативным током. Так как согласно [2] такие системы должны применяться
на подстанциях 35-22/6-110кВ без выключателей на стороне высшего напряжения.
Система оперативного тока на подстанциях служит для питания:
цепей электромагнитов включения выключателей;
цепей управления, защиты, сигнализации, блокировки;
приборов измерения и контроля изоляции.
Система должна обеспечивать надежное питание при любых КЗ, как удаленных трехфазных и любых несимметричных, так и при близких трехфазных.
11. Самозапуск электродвигателей
Самозапуск заключается в том, что при восстановлении электроснабжения после его кратковременного нарушения электродвигатели автоматически восстанавливают свой нормальный режим работы. Отличительные особенности самозапуска по сравнению с обычным пуском:
Одновременно пускается группа электродвигателей;
В момент восстановления электроснабжения и начала самозапуска часть, или все электродвигатели вращаются с некоторой скоростью;
Самозапуск обычно происходит под нагрузкой.
При кратковременном нарушении электроснабжения самозапуск допустим как для самих механизмов, так и для электродвигателей.
Если невозможно обеспечить самозапуск двигателей, то в первую очередь необходимо обеспечить самозапуск для ответственных механизмов, отключение которых необходимо.
Расчет самозапуска синхронных двигателей:
В цехе №14 установлены 4х1600 СД. Из справочника выбираем двигатель СТД-1600 - 23УХП-4.
Таб.18.
Рн , КВт. |
Sн , КВА |
Uн , кВ |
% |
Jпот ,
|
||||
| 1600 | 1850 | 6 | 97 | 6,8 | 2,16 | 2,37 | 1,37 | 0,112 |
Cosφ=0.9; n=3000 об/мин.; электромеханическая постоянная времени механизма и двигателя определяется:
;
где no - синхронное число оборотов в минуту.
Рн - номинальная мощность двигателя, кВт.

Выбор определяется по формуле:

где tн - время нарушения электроснабжения, с., mc - момент сопротивления механизма. Цех питается от трансформатора ППЭ. За базисную мощность принимаем мощность двигателя. Индуктивное сопротивление источника питания.
;
Расчетная пусковая мощность, индуктивное сопротивление двигателя и напряжения при самозапуске в начале самозапуска К’=6.
кВа
;

При скольжении 0,1; К’=3
кВа;
;

Входной момент при глухом подключении:
,

где? М=0,3 определено по номограмме на рис.2.217 [2]
Входной момент при глухом подключении недостаточен для обеспечения самозапуска.
Проверим достаточность момента при разрядном сопротивлении.
Критическое скольжение:
;


Так как это условие выполняется, двигатель дойдет до критического скольжения.
Избыточный момент:
В начале самозапуска ![]()
При скольжении 0,05: ![]()
Время самозапуска
с.
Дополнительный нагрев
.
Из расчета следует, что самозапуск возможен как по условию необходимого избыточного момента, так и по условию допустимого дополнительного нагрева.
12. Молниезащита и заземление
Защита от прямых ударов молнии установок, зданий и сооружений независимо от их высоты должна быть выполнена отдельно стоящими тросовыми или стержневыми молниеотводами.
Открытые распределительные устройства (ОРУ) подстанций 20-500 кВ защищают от прямых ударов молнии стержневыми молниеотводами. Защиту ОРУ 110 кВ можно выполнить на конструкциях независимо от площади заземляющего контура подстанции. При этом от стоек конструкции ОРУ 110 кВ нужно обеспечить растекание тока не менее, чем в двух - трех направлениях и установить один - два вертикальных электрода длиной 3-5 метров на расстоянии не менее длины электрода. Для экономии металла молниеотводы необходимо установить на конструкциях (порталах, опорах линии, прожекторных мачтах и т.п.) и на закрытых распределительных устройствах (ЗРУ). Сами здания, имеющие железобетонные несущие конструкции кровли защищать молниеотводами не требуется.
Защитное действие стержневого молниеотвода основано на свойстве молнии поражать наиболее высокие и хорошо заземленные металлические сооружения. Во время лидерной стадии развития молнии на вершине молниеотвода скапливаются заряды, создающие на ней очень большие напряженности электрического поля. К этой области и направляется канал молнии. Зоной защиты молниеотвода называется пространство вокруг него, в котором объект защищен от прямых ударов молнии с определенной степенью надежности. Защищаемый объект не поражается молнией, если он целиком входит в зону защиты молниеотвода. Защита ППЭ от прямых ударов молнии производится с помощью стержневых молниеотводов. Два молниеотвода устанавливаются на порталах ОРУ 110 кВ, два других - на ЗРУ.
Условие защищенности всей площади ППЭ выражается соотношением:
![]()
где D - диаметр окружности, м; P - коэффициент для разных высот молниеотводов (до 30 м Р=1); ha - активная высота молниеотвода, м; Минимальная активная высота молниеотвода:
.
Принимаем ha =5м. Молниеотводы характеризуются высотой h:
h=ha +hx
где hx - высота защищаемого объекта (hx =12м.)
h=5+12=17м.
Зона защиты молниеотвода представляет собой конус, с криволинейной образующей. Радиус зоны защиты определяется по формуле:
,
м.
Наименьшая ширина зоны защиты bx в середине между молниеотводами (на горизонтальном сечении) на высоте hx определяется по формуле:

где а - расстояние между молниеотводами, м.
![]()
Граница зоны защиты между молниеотводами (в вертикальном сечении) определяется окружностью с радиусом R, проходящей через вершины молниеотводов и точку А, расположенную посередине между молниеотводами на высоте h0 , м.

![]()
Самые высокие объекты входят в зону защиты молниеотводов.
Условия защищенности всей площади выполняется:
(38
40ì.)
Воздушные линии на железобетонных опорах защищаются тросовыми молниеотводами на подходе к подстанции. Длина подхода 2 км. Защитный угол тросового молниеотвода равен 25 градусов.
На подстанции необходимы три вида заземления: рабочее, защитное и молниезащитное.
Защитное заземление необходимо для обеспечения безопасности персонала при обслуживании электроустановок. К защитному заземлению относятся заземления металлических нетоковедущих частей установки (корпусов электрических машин, трансформаторов, каркасов, шкафов, распределительных щитов и т.д.), нормально не находящиеся под напряжением, но которые могут оказаться под напряжением при повреждении изоляции. Заземление позволяет снизить напряжение прикосновения до безопасного уровня.
Рабочее заземление предназначено для создания нормальных условий работы электроустановок. К рабочему заземлению относятся заземления нейтралей трансформаторов, генераторов, дугогасительных катушек.
Молниезащитное заземление необходимо для обеспечения эффективной защиты электроустановок от грозовых перенапряжений, к нему относятся: заземления молниеотводов, разрядников, опор линий, тросов.
Заземляющее устройство состоит из заземлителя, находящегося в непосредственном соприкосновении с землей и заземляющих проводников, соединяющих заземляемые части электроустановки с заземлителем. Для рабочего и защитного заземления всегда используется общий заземлитель. Молниеотводы также можно присоединить к общему заземлению, если они устанавливаются на конструкциях. Но при этом дополнительно от стоек ОРУ 110 кВ нужно обеспечить растекание тока молнии по магистралям заземления в двух - трех направлениях и установить один - два электрода длиной 3-5 метров на расстоянии от стойки не менее длины электрода. Заземлители делятся на естественные и искусственные. В качестве естественных заземлителей используются трубы водопровода, трубопроводов (за исключением нефтепроводов и газопроводов), металлические и железобетонные конструкции зданий и сооружений, подъездные пути железной дороги, заземлители системы трос - опоры, свинцовые оболочки кабелей (использование алюминиевых оболочек не допускается) и т.п.
Искусственные заземлители - это металлические электроды, углубленные в землю специально для устройства заземления. На подстанциях обычно выполняются контурные заземлители, они состоят из вертикальных, связанных между собой горизонтальным электродом, уложенным на глубину 0,50-0,70 м по контуру подстанции. В качестве вертикальных электродов используются прутки, а также уголки и отбракованные трубы. Применение прутков приводит к экономии металла. Они наиболее устойчивы к коррозии и долговечны. В качестве горизонтального электрода применяют прутки с минимальным диаметром 6 мм или полосовую сталь сечение не менее 4х12мм.
Для расчета заземляющего устройства используется метод коэффициентов использования.
Производится расчет заземляющего устройства для ППЭ:
рабочее напряжение 110 кВ;
климатическая зона 2;
грунт - глина;
удельное сопротивление грунта Р=50 Ом·м.
Расчет производится в следующем порядке:
Сопротивление растеканию заземляющего устройства подстанции
Ом. [1].
Определяется необходимое сопротивление искусственного заземлителя Rи
Rи=
,
где
Re=
, где
где Rо - наибольшее сопротивление одной опоры;
R - активное сопротивление троса на длине одного пролета;
n - число тросов на опоре.
Rе=14,35 Ом.
Rи=0,51 Ом.
Выбирается форма и размеры электродов, из которых будет сооружаться групповой заземлитель. В качестве вертикальных электродов выбирается: пруток d=14мм; l=5м; в качестве горизонтального электрода выбирается полосовая сталь l=10 м; 4х40 мм.
Принимается предварительно число вертикальных электродов nв =50.
Периметр подстанции Р=255 м.
Определяется отношение а/l:
, ![]()
По таблице для a/l=1 и nв =50 коэффициент использования kи. в. =0,403.
Определяется расчетное сопротивление грунта:
![]()
где kс - коэффициент сезонности.
Для вертикальных электродов: kс =1,3
Ом·м.
Для горизонтального электрода: kс =3,0
Ом·м.
Определяется сопротивление растеканию тока одного вертикального электрода:
;
где l - длина вертикального электрода, м;
d - диаметр электрода, м;
t - расстояние от поверхности грунта до середины электрода, м;
d=0.014м; l=5м; t=0.7+5/2=3.2м.
Ом.
Определяется примерное число вертикальных электродов nв при предварительно принятом kи. в. =0,403:


Принимается nв =69 электрода.
Определяется сопротивление растеканию тока горизонтального электрода:
;
где l-длина горизонтального электрода, м; t - глубина его заложения, м;
d - диаметр электрода, ì; d=0,02 м; l=192 мм; t=0.7 м.
Ом.
Уточняются коэффициенты использования вертикальных и горизонтальных электродов: kи. в =0,383 kи. г =0, 198
Определяется сопротивление растеканию тока группового заземлителя:

Ом.
Расчетное сопротивление группового заземлителя Rгр сравнивается с требуемым сопротивлением искусственного заземлителя Rи : 0.05<0.5
Следовательно заземление рассчитано верно.
Первоначальное число вертикальных электродов было 69,3.
Уточненное число электродов 67,5. Принимаем к установке 68 электрода.
Первоначальное число вертикальных электродов отличается от уточненного числа на 2,74%. (должно быть не более 10%).
13. Охрана труда
13.1 Мероприятия по обеспечению безопасного производства в спекальном цехе
Как показывает опыт, размещение в одном здании значительного числа спекальных машин сильно затрудняет организацию эффективной естественной вентиляции. Поэтому в одном блоке нежелательно устанавливать более трёх машин. При принятой в настоящее время компоновке спекального отделения с междуэтажными перекрытиями значительно затрудняется аэрация этажей, которые не имеют вытяжных фонарей. При сооружении новых агломерационных фабрик желательно принять одноэтажную компоновку оборудования, что даст возможность обеспечить достаточный воздухообмен на всех участках спекального отделения.
Зажигательные горны машин являются источником значительных тепловыделений, поэтому их следует теплоизолировать и оборудовать ёмкими вытяжными зонтами с трубами большого сечения, выведенными выше крыши наиболее высокой части здания.
Подводы газа к зажигательным горнам и все газовые устройства должны быть выполнены и эксплуатироваться в соответствии с требованиями правил техники безопасности в газовом хозяйстве металлургических заводов.
Для защиты от теплоизлучения сбоку горнов нужно устанавливать сетчатые экраны с водяной завесой. Такие же экраны следует устанавливать и сбоку спекальных лент по всей длине раскалённого участка шихты, если укрытие спекальных машин не доводится вплотную к зажигательным органам.
Механизмы привода спекальных машин следует надёжно ограждать, а для безопасного доступа к механизмам питателей и другим устройствам необходимо устраивать площадки с лестницами и перилами. Смазка механизмов агломерационных машин должна быть централизованной. Для оповещения работающих в спекальном отделении, в разгрузочной части и в помещении холостой ветви спекальных тележек о предстоящем пуске машины в ход надо устраивать звуковую сигнализацию.
Спекальные машины необходимо оборудовать укрытием, так как при этом значительно уменьшается запылённость и загрязнённость воздуха в помещениях газами, снижается температура воздуха и степень воздействия теплового излучения на работающих. Укрытие спекальных машин должно быть полным - от зажигательного горна и до разгрузки агломерата, включая холостую ветвь машин.
Прогоревшие колосники паллет разрешается заменять при остановке спекальных машин.
С целью механизации работ по уборке осыпи под холостой ветвью спекальных лент устраиваются улавливающие бункера с течками, отводящими осыпь на уборочные транспортёры, или улавливающие желоба со скребками, имеющими механический привод.
При аварийной остановке эксгаустеров из спекаемой шихты выделяется большое количество вредных газов, что создаёт опасность отравления людей, находящихся в спекальном отделении. Для предупреждения газовыделений необходимо сохранять вакуум в газоотводящей системе подключением к соседним работающим машинам или включением в действие специального резервного дымососа.
Спекальное отделение необходимо обеспечить эффективной аэрацией устройством аэрационных фонарей незадуваемого типа и приточных отверстий с управляемыми фрамугами. От разгрузочной площадки спекальное отделение должно быть отделено сплошной стеной с плотно закрывающимися дверями.
Большое значение для доступа свежего воздуха к отдельным спекальным машинам имеет устройство приточных отверстий значительных размеров в торцовой стене спекального отделения, со стороны загрузочной части машин. Особое значение приобретает подвод воздуха с этой стороны здания при наличии на действующих фабриках значительного количества спекальных машин. К сожалению, на многих фабриках торцовая стена загромождена щитами контрольно-измерительной аппаратуры, что препятствует доступу свежего воздуха к головной части машин. Учитывая необходимость подвода воздуха со стороны загрузки спекальных машин, при всех условиях необходимо организовать доступ свежего воздуха через приточные отверстия в торце здания уменьшением размеров щитов с аппаратурой, поворотом их на 900 и т.п.
В рабочие зоны спекального отделения с длительным пребыванием работающих необходимо подавать свежий воздух искусственной вентиляцией с охлаждением воздуха в летнее время.
Для предупреждения распространения пыли разгрузочные устройства спекальных машин нужно заключить в сплошной кожух, служащий продолжением укрытия машин, благодаря чему разгрузочная часть будет находиться в зоне разрежения, создаваемого эксгаустерами.
Угол наклона и сечение точек для удаления агломерата, просыпающегося при прохождении колосниковыми тележками разгрузочной кривой, должны обеспечивать беспрепятственный отвод агломерата на разгрузочный желоб‑грохот.
Для безопасного обслуживания разгрузочных желобов спекальных машин необходимо устраивать специальные площадки с лестницами и перилами.
Широко распространённый способ разгрузки агломерата без предварительного охлаждения непосредственно в вагоны является технически несовершенным, так как вызывает большое пылеобразование и значительно ухудшает условия труда на агломерационной фабрике и в доменном цехе. Значительно лучше передавать горячий агломерат металлическими транспортёрами на вращающиеся охладители, откуда охлаждённый агломерат после грохочения для отсева мелочи и пыли направляется транспортёрами в бункера доменного цеха.
Для борьбы с пылью при разгрузке горячего агломерата в вагоны зону постановочных путей желательно заключить в шатёр, препятствующий распространению пыли. Запылённый воздух можно удалять из шатра вентиляционными устройствами или подавлять пыль гидрообеспылеванием, устанавливая большое число водораспыляющих форсунок в нескольких ярусах по высоте шатра.
13.2 Требования к производственным помещениям
Производственные помещения должны соответствовать требованиям СНиП II-2-80, СНиП II-89-80, санитарных норм проектирования промышленных предприятий СН 245-71. Бытовые помещения должны соответствовать требованиям СНиП II-92-76. Все помещения должны быть оборудованы средствами пожаротушения по ГОСТ 12.4.009-83.
13.3 Требования к вентиляции
Для обеспечения чистоты воздуха и нормализации параметров микроклимата в производственных помещениях помимо местных отсасывающих устройств, обеспечивающих удаление вредных веществ из зоны резания (пыли, мелкой стружки и аэрозолей СОЖ), должна быть предусмотрена приточно-вытяжная общеобменная система вентиляции.
Помещения, в которых хранятся и готовятся растворы бактерицидов для СОЖ, должны быть оборудованы местной вытяжной вентиляцией.
Воздух, удаляемый местными отсасывающими устройствами, должен быть очищен в масляных фильтрах до поступления его в вентилятор. фильтры и вентиляторы должны быть изолированы от цеха, где производится обработка резанием. Во избежание опасности завихрения и образования взрывоопасной смеси магниевой пыли с воздухом не допускается применять для очистки сухие центробежные циклоны и суконные фильтры.
Для снятия статического электричества пылеприемники и воздуховоды вентиляционных установок должны иметь заземление по ГОСТ 12.14.030-81.
Помещения и воздуховоды от местных отсосов и общеобменной вентиляции должны очищаться по графику, утвержденному в соответствии с принятой на предприятие формой внутренней документации.
В соответствии с требованиями СНиП II-33-75 ворота, двери и технологические
проемы должны быть оборудованы воздушными и воздушно-тепловыми завесами.
Требования к освещению. Естественное и искусственное освещение производстве помещений должно соответствовать требованиям СНиП II-4-79.
Для местного освещения следует применять светильники, установленные на металлорежущих станках и отрегулированные так, чтобы освещенность в рабочей зоне была не ниже значений, установленных по норме. Для местного освещения должны использоваться светильники с защитным углом не менее 30 градусов, кроме того, должны быть предусмотрены меры по снижению отраженной блёсткости.
Чистка стекол, оконных проемов и световых фонарей должна проводиться не реже двух раз в год. Чистка ламп и осветительной арматуры для инструментальных цехов должна проводиться не реже двух раз в год, а для остальных производственных помещений - не реже четырех раз в год.
13.4 Средства индивидуальной защиты работающих
Требования к персоналу.
Рабочие и служащие цехов и участков обработки резанием для защиты от воздействия опасных и вредных производственных факторов должны быть обеспечены спецодеждой, спецобувью и предохранительными приспособлениями в соответствии с действующими типовыми отраслевыми нормами, учрежденными в установленном порядке.
Спецодежду работающих в цехах и на участках следует периодически сдавать в стирку (химчистку) и хранить отдельно от верхней одежды. Химчистка и стирка спецодежды должна быть централизованной, проводиться по мере загрязнения, но не реже двух раз в месяц.
Для защиты кожного покрова от воздействия СОЖ и пыли токсичных металлов
применяются дерматологические защитные средства: профилактические пасты, мази, кремы. Допускается применять профилактические пасты и мази по рекомендации Госсаннадзора.
При приготовлении растворов порошкообразных и гранулированных моющих
средств для промывки систем охлаждения (КМ, лабоид 101, лабоид203, МС-2,МЛ-51) работающие должны использовать маски и респираторы.
Все работающие должны проходить инструктаж и обучение в соответствии с требованиями ГОСТ 12.0.004-79 "ССБТ. Организация обучения работающих безопасности труда. Общие положения. "
Инженерно-технические работники, ответственные за проведение процесса обработки (мастера, технологи, старшие мастера, заместители
начальников цехов и начальники цехов), при назначении на должность должны проходить проверку знаний правил, норм и стандартов, основ технологических процессов, требований безопасности, устройств и безопасной эксплуатации металлорежущего, подъемно-транспортного и другого применяемого оборудования выполнения погрузочно-разгрузочных работ, пожарной безопасности и производственной санитарии в соответствии с их должностными обязанностями.
13.5 Организационно-технические мероприятия по обеспечению безопасной работы при эксплуотации электроустановок
Организационными мероприятиями, обеспечивающими, безопасность работ в электроустановках являются:
а) оформление работы нарядом - допуском, распоряжением или перечнем работ, выполняемых в порядке текущей эксплуатации;
б) допуск к работе;
в) надзор во время работы;
г) оформление перерывов в работе, переводов на другое место работы, окончание работы.
Работа в электроустановках производится по наряду, распоряжению в порядке текущей эксплуатации.
Наряд - это задание на безопасное производство работ, оформленное на специальном бланке, установленной формы и определяющее содержание, место работы, время ее начала и окончания, условий безопасного проведения, состав бригады и лиц, ответственных за безопасность работ.
По наряду производятся все работы по обслуживанию электроустановок, выполняемые со снятием напряжения, без снятия напряжения на токоведущих частях и вблизи них, без снятия напряжения вдали от токоведущих частей, находящихся под напряжением.
Распоряжение - это задание на производство работ, определяющее ее содержание, место, время, меры безопасности и лиц, которым получено ее
выполнение. Распоряжение может быть передано с помощью средств связи, с последующей записью в оперативном журнале или непосредственно.
Распоряжение имеет разовый характер, срок его действия зависит от продолжительности рабочего дня исполнителей.
Текущая эксплуатация - это проведение оперативным персонам самостоятельно на закрепленном за ним участке в течении одной смены работ по перечню.
Ответственными за безопасность работ являются лица, выдающие наряд, отдающие распоряжения; допускающий - ответственное лицо из оперативного персонала; ответственный руководитель работ; производитель работ; наблюдающий; члены бригады.
Лицо, выдающее наряд, отдающее распоряжение устанавливает необходимость и объем работ и отвечает за безопасность ее выполнения, достаточность квалификации ответственного руководителя работ, производителя работ и наблюдающего.
Право выдачи нарядов и распоряжений предоставляется лицам из административно-технического персонала предприятия, уполномоченным на это распоряжением лица, ответственного за электрохозяйство предприятия. Указанные лица должны иметь группу по электробезопасности не ниже 5 в электроустановках выше 1000 В и не ниже 4 в установках напряжение ниже 1000 В.
Право давать распоряжения на производство ряда работ, перечень которых определяется лицом, ответственным за электрохозяйство предприятия, предоставляется также лицам из оперативного персонала с группой не ниже 4.
Допускающий - ответственное лицо из оперативного персонала несет ответственность:
а) за правильное выполнение необходимых для допуска и производства работ мер безопасности, их достаточность и соответствие характеру и месту работ;
б) за правильность допуска к работе, приемку рабочего места по
окончанию работы с оформлением в нарядах или журналах. При возникновении сомнения в возможности безопасного выполнения работы по данному наряду, распоряжению или в достаточности и правильности указанных в наряде мер по подготовке рабочего места, эта подготовка должна быть прекращена. Допускающий должен иметь группу по электробезопасности не ниже 4 при работе в установках выше 1000 В и не ниже 3 при работе в установках ниже 1000 В.
Ответственный руководитель отвечает за численный состав бригады, определенный из условий обеспечения возможности надзора за ней со стороны производителя работ и за достаточность квалификации лиц, включенных в состав бригады. Ответственному руководителю запрещается принимать непосредственное участие в работе по нарядам, кроме случаев, когда он совмещает обязанности ответственного руководителя и производителя работ.
Ответственными руководителями назначаются инженеры, техники и мастера, имеющие 5 группу по электробезопасности.
Производитель работ, принимая рабочее место от допускающего, отвечает за правильность его подготовки и за выполнение необходимых для производства работ мер безопасности. Он обязан проинструктировать бригаду о мерах безопасности, которые необходимо соблюдать при работе, обеспечить их выполнение членами бригады. Он следить за исправностью инструмента, такелажа и другой ремонтной оснастки. Он обязан следить за тем, чтобы установленные на месте работы ограждения, плакаты, заземления не снимались и не переставлялись.
Наблюдающий назначается для надзора за бригадами строительных рабочих, разнорабочих и других лиц из неэлектрического персонала при выполнении ими работ в электроустановках по нарядам или распоряжениям.
Наблюдающему запрещается совмещать надзор с выполнение какой - либо работы и оставлять бригаду без надзора во время работы. Наблюдающий контролирует наличие установленных на месте работы заземлений, ограждений, плакатов, запирающих устройств и отвечает за безопасность членов бригады от поражения электрическим током. Наблюдающими назначаются лица с группой по электробезопасности не ниже третьей.
Список лиц, которые могут назначаться ответственными руководителями и производителями работ по нарядам и распоряжениям и наблюдающими, устанавливается распоряжением лица, ответственного за электрохозяйство.
Наряд выдается оперативному персоналу непосредственно перед началом подготовки рабочего места и выписывается в двух экземплярах. Допускается передача наряда по телефону лицом, выдающим наряд, старшему лицу из оперативного персонала данного объекта или ответственному руководителю. При этом наряд заполняется в трех экземплярах.
На однотипные работы, выполняемые под напряжением одной бригадой, а также на работы без снятия напряжения может быть выдан один общий наряд для поочередного производства их на нескольких присоединениях, в разных помещениях подстанции.
При расширении рабочего места или изменении числа рабочих мест должен выдаваться новый наряд.
При работе по наряду бригада должна состоять не менее, чем из двух человек.
Перед допуском к работе ответственный руководитель и производитель работ, совместно с допускающим, проверяет выполнение технических мероприятий по подготовке рабочего места. После чего производится допуск бригады, который заключается в том, что допускающий:
а) проверяет соответствие состава бригады и квалификации, включенных в нее лиц, записанных в наряде;
б) прочитывает по наряду фамилии ответственного руководителя, производителя работ, членов бригады и содержание порученной работы, объявляет бригаде откуда снято напряжение, где наложено заземление, какие части ремонтируемого из соседнего оборудования остались под напряжением, указывает бригаде границы рабочего места, убеждается, что изложенное им бригадой понято;
в) доказывает, что напряжение отсутствует, в установках напряжением выше 35 кВ - показом наложенных заземлений, 35 кВ и ниже - там, где заземления не видны с места работы - прикосновение к токоведущим частям рукой после предварительной проверки отсутствия напряжения указателем напряжения или штангой;
г) сдает рабочее место производителю работ, что с указанием даты и времени в обоих бланках наряда оформляется подписями.
Право вторичного допуска к работам в последующие дни по этим же нарядам предоставляется ответственным руководителям, при их отсутствии - производителям работ с группой по электробезопасности не ниже 5 в электроустановках выше 1000 В и не ниже 4 в установках напряжением до 1000 В. При перерыве в работе на протяжении рабочего дня (на обед) бригада удаляется с рабочего места. Наряд остается на руках у производителя работ. Плакаты, ограждения и заземления остаются на месте. Ни один из членов бригады не имеет права войти после перерыва на рабочее место в отсутствие производителя работ или наблюдающего. По окончании рабочего дня, рабочее место приводится в порядок, плакаты, заземления и ограждения остаются на месте.
Закрытие наряда производится после того, как будут выполнены последовательно следующие требования:
а) снятие заземлений с проверкой;
б) удаление временных ограждений и снятие плакатов.
Оборудование может быть включено только после закрытия наряда. Наряды, работы по которым полностью закончены, должны храниться в течении 30 суток, после чего уничтожаются.
Работы в электроустановках в отношении мер безопасности подразделяются на выполняемые:
а) со снятием напряжения;
б) без снятия напряжения на токоведущих частях и вблизи них;
в) без снятия напряжения в дали от токоведущих частей, находящихся под напряжением.
При одновременной работе в электроустановках напряжением до и выше 1000 В категории работ определяются применительно к электроустановкам выше 1000 В.
При работе, не связанной с прикосновением к токоведущим частям электродвигателя или к вращающимся частям электродвигателя и приводимого им в движение механизма, необходимо остановить электродвигатель и на его пусковом устройстве или ключе управления повесить плакат "Не включать! Работают люди!".
При работе на электродвигателе напряжением выше 1000 В или приводимом им в движение механизме, связанной с прикосновением к токоведущим или вращающимся частям с электродвигателем должно быть снято напряжение. При работе на электродвигателе заземление накладывается на кабели или его присоединении в РУ.
При работе на механизме, если она не связана с прикосновением к вращающимся частям или если рассоединена соединительная муфта, заземлять питающий кабель не требуется.
При работе на электродвигателе напряжением до 1000 В или приводимом им в движение механизмом снятие напряжения и заземление токоведущих частей кабеля должно выполняться согласно распоряжения лица, выдающего наряд.
Перед допуском к работе на электродвигателях насосов, дымососов и вентиляторов, если возможно вращение электродвигателей от соседних с ним механизмов, должны быть закрыты и заперты на замок задвижки, а также приняты меры по затормаживанию роторов электродвигателей. Во время работы запрещается снимать ограждения вращающихся частей электродвигателя. Операции по включению и отключению электродвигателей напряжением выше 1000 В пусковой аппаратурой с приводами ручного управления производится с изолирующего основания с применение диэлектрических перчаток. Обслуживать щеточный аппарат на работающем электродвигателе допускается единолично лицу из оперативного персонала или выделенному для этой цели обученному лицу с группой по электробезопасности не ниже 3. При этом необходимо соблюдать следующие меры предосторожности:
а) работать в головном уборе и застегнутой спецодежде, остерегаясь захвата ее вращающимися частями машины;
б) пользоваться диэлектрическими галошами или резиновыми ковриками;
в) не касаться одновременно токоведущих частей двух полюсов или токоведущих и заземленных частей.
У работающего многоскоростного электродвигателя неиспользуемая обмотка и питающий ее кабель должны рассматриваться как находящиеся под напряжением.
На электродвигателях и приводимых ими в движение механизмов должны быть нанесены стрелки, указывающие направление вращения механизма и двигателя. На коммутационных аппаратах, пускорегулирующих устройствах, предохранителях должны быть надписи, указывающие, к какому электродвигателю они относятся. Эти аппараты следует располагать как можно ближе к электродвигателю в местах, удобных для обслуживания.
Электродвигатель немедленно отключается от сети:
а) несчастный случай с человеком;
б) появление дыма или огня из электродвигателя или его пускорегулирующей аппаратуры;
в) вибрация сверх допустимых норм, угрожающая целости двигателя;
г) поломка приводного механизма;
д) нагрев подшипника сверх допустимой температуры, указанной в инструкции заводом - изготовителем;
е) значительное снижение частоты вращения.
Периодичность капитальных и текущих ремонтов электродвигателей, работающих в нормальных условиях, определяет главный энергетик.
14. Заключение
В данном дипломном проекте разработана система электроснабжения завода.
В процессе проектирования были рассмотрены вопросы технологического процесса, проведен расчет электрических нагрузок и определен центр электрических нагрузок. Из технико-экономических расчетов были выбраны УВН ППЭ и рациональное напряжение распределения. Был произведен расчет токов короткого замыкания, после чего было выбрано и проверено основное оборудование. Были рассмотрены вопросы релейной защиты, молниезащиты, самозапуска электродвигателей и охраны труда при эксплуатации электродвигателей.
Разработанная схема электроснабжения удовлетворяет требованиям надежности и экономичности.
15. Список используемой литературы
1. Правила устройства электроустановок, Минэнерго СССР, Москва, Энергоатомиздат, 1986.
2. Справочник по проектированию электроэнергетических систем под ред. Ю.Г. Барыбина, Москва, Энергоатомиздат, 1990.
3. Справочник по электроснабжению промышленных предприятий. Промышленные электрические сети /Под редакцией А.А. Фёдорова и Г.В. Сербиновского. - М: Энергоиздат, 1980.
4. Справочник по электроснабжению промышленных предприятий. Электрооборудование и автоматизация /Под редакцией А.А. Фёдорова и Г.В. Сербиновского. - М: Энергоиздат, 1981.
5. Справочник по проектированию электроэнергетических систем под ред.С. С. Рокотяна, Москва, Энергоатомиздат, 1985.
6. Неклепаев Б.Н. Крючков И. П, Электрическая часть станций и подстанций: Справочные материалы для курсового и дипломного проектирования - М. Энергоатомиздат, 1989.
7. Рожков Л.Д. Козулин В.С. Электрооборудование станций и подстанций. - М: Энергоатомиздат, 1987.
8. Шабад М.А. Расчеты релейной защиты и автоматики распределительных сетей. - Л.: Энергоатомиздат, 1985.
9. Фёдоров А.А., Старков Л.Е. Учебное пособие для курсового и дипломного проектирования по электроснабжению промышленных предприятий. - М.: Энергоатомиздат, 1987.
10. Голоднов Ю.М. Самозапуск электродвигателей. - М.: Энергоатомиздат, 1985.
11. Безопасность производственных процессов: Справочник/С.В. Белов, В.Н. Бринза и др.: - М. Машиностроение, 1985.
12. Правила технической эксплуатации электроустановок потребителей и Правила техники безопасности при эксплуатации электроустаеовок потребителей. - М: Энергоатомиздат, 1986.
13. Диев С.Г., Киржбаум А.Я. Методические указания для выполнения курсового проекта по электроснабжению промышленных предприятий. - Омск: ОмГТУ, 1990.
14. Вендерович Г.А. Шамец С.П. Методические указанияпо выбору силовых трансформаторов для сквозного курсового и дипломного проектирования по специальности 0303 - Омск: ОмПИ, 1985.
15. Скрипко В.К. Выбор электрооборудования и релейной защиты внешнего электроснабжения. Методические указания. - Омск: ОмПИ, 1991.
16. Скрипко В.К. Типовые расчеты установок релейной защиты систем электроснабжения промышленных предприятий: Учебное пособие. - Омск: ОмГТУ, 1994.
17. Шкаруба М.В., Порохненко О.П. Изоляция и перенапряжения в электрических системах. Методические указания по лабораторным работам. - Омск.: ОмПИ, 1988.
18. Справочник по проектированию электроэнергетических систем под ред.С. С. Рокотяна, Москва, Энергоатомиздат, 1985 г.
19. Фотиев Михаил Михайлович, "Электропривод и электрооборудование металлургических и литейных цехов", М.: Металлургия, 1983г.
20. Ильинский Борис Дмитриевич, "Техника безопасности и противопожарная техника в чёрной металлургии", М.: Металлургия, 1967г.
21. Лопухов Г.А. и др. Толковый металлургический словарь М.: 1989г.5
22. Под ред. Рокотяна С.С. и Шапиро И.М., "Справочник по проектированию электроэнергетических систем", М.: Энергия, 1977г.
23. Алиев Исмаил Ибрагимович, "Справочник по электротехнике и электрооборудованию", М.: Высш. шк., 2000г.
Похожие рефераты:
Электрические нагрузки промышленных предприятий
Электроснабжение 8-го микрорайона города Оренбурга
Компенсация реактивной мощности в системах электроснабжения с преобразовательными установками
Электроснабжение текстильного комбината
Разработка вопросов энергосбережения за счет использования ветроэнергетической установки
Разработка автоматизированной системы управления электроснабжением КС "Ухтинская"


