| Похожие рефераты | Скачать .docx |
Курсовая работа: Автоматизация судовых паротурбинных установок
Курсовая работа на тему:
Автоматизация судовых паротурбинных установок
Задание на курсовую работу:
Номер варианта: № 1
| Δt, с | м1, мм | м2, мм | мmax, мм | Pmax, Па |
| 13 | 65 | 26 | 70 | 5 ∙ 105 |
Разгонная характеристика, снятая через Δt, с:
| Pп, ∙ 105 Па | 5 | 4,15 | 3,5 | 3,25 | 2,87 | 2,64 | 2,49 | 2,3 | 2 | 2 | 2 | 2 |
Смоделировать систему автоматического регулирования давления пара в пароводяном барабане с пропорциональным гидравлическим регулятором, а также определить и построить диаграммы показателей качества переходных процессов в зависимости от настроечных параметров регулятора.
Оглавление
автоматизация паротурбинная установка регулятор пар
Введение
Первый раздел
1. Назначение и описание объекта регулирования
2. Особенности эксплуатации объекта регулирования
3. Необходимость и целесообразность автоматизации объекта
регулирования
4. Возмущающие и регулирующие воздействия. Требования к качеству регулирования
5. Вывод уравнения динамики объекта регулирования
6. Определение коэффициентов уравнения динамики объекта регулирования
Второй раздел
1. Выбор регулятора. Принципиальная, функциональная и структурная схемы регулятора. Устройство и принцип действия
2. Уравнение динамики и статики регулятора. Динамическая и статическая характеристики регулятора
3. Уравнение динамики и статики САР. Статические характеристики САР
4. Устойчивость САР
5. Исследование динамики САР
6. Вопросы эксплуатации САР
Вывод
Список используемой литературы
Введение
Широкая автоматизация процессов управления судовой энергетической установкой - важнейшее средство не только поддержания высоких технико-экономических показателей ее эксплуатации, но и существенного сокращения числа обслуживающего персонала, создания благоприятных условий для выполнения производственных функции, и, следовательно, повышения эффективности труда персонала.
Работы в области автоматизации процессов управления СЭУ вообще и паротурбинными установками в частности в отечественном судостроении практически были начаты сразу после окончания второй мировой войны и ведутся непрерывно в возрастающем объеме. Первый этап характеризовался разработкой систем автоматического регулирования рабочего процесса в различных элементах установки — созданием так называемых локальных автоматических систем. В результате были созданы средства и схемы автоматического регулирования котельных установок, конденсатных систем, деаэрационных установок, систем снабжения греющим паром потребителей, систем всережимного и ограничительного регулирования частоты вращения вала ГТЗА и др.
На первом этапе работ по автоматизации судовых паротурбинных установок были разработаны теоретические основы расчета, наладки, испытания и эксплуатации автоматических систем, что нашло отражение в многочисленных публикациях работ по этому вопросу и способствовало существенному сокращению продолжительности проектирования и наладки систем и повышению надежности их действия. Второй этап развития автоматизации судовых технических средств вообще и их энергетических установок в частности характерен комплексным подходом к решению этой проблемы. Этот подход заключается в том, что автоматизация охватывает комплекс функций в сфере управления установкой, включая контроль параметров, обработку и представление результатов контроля оператору в наиболее удобной для него форме, конечные режимы работы установки, исходя при этом из условия достижения максимальной эффективности ее эксплуатации. Ряд специфических задач автоматизации возник в связи с переходом к централизованному управлению установкой из изолированного поста, в том числе и из рулевой рубки, и к безвахтенному ее обслуживанию.
Весьма актуальными для современного судостроения и перспективных судов становятся новые задачи управления автоматическая оптимизация стационарных режимов работы установки в связи с изменением условий ее эксплуатации и характеристик входящего в ее состав энергетического оборудования, диагностический контроль состояния энергетического оборудования с представлением оператору обобщенных параметров, характеризующих ухудшение этого состояния, и др. Такой контроль позволит обнаружить отклонения от нормального состояния оборудования и предотвратить аварийные ситуации на ранних стадиях их возникновения. Это повысит надежность действия установки и сократит продолжительность ремонта ее оборудования.
Комплексный подход к решению проблемы автоматизации процессов управления заключается также и в том, что объекты и средства автоматизации рассматриваются как составные части единой автоматической системы независимо от степени их конструктивного единства. Исходя из этого, должны быть, согласованы статические и динамические характеристики средств и объектов управления. Только в этом случае будут созданы необходимые условия для нормального функционирования автоматической системы.
Первый раздел
1. Назначение и описание объекта регулирования
Котельная установка паротурбинного судна состоит из одного или нескольких паровых котлов, вспомогательных механизмов, трубопроводов, теплообменных аппаратов и воздуховодов. Назначение котельной установки — производство пара в необходимом количестве с заданными параметрами при возможно меньших удельных расходах топлива. При этом должна быть обеспечена высокая надежность.
Заданные значения параметров (давление Pр и температура перегрева
) определяют располагаемую потенциальную энергию пара, поэтому от точности поддержания их зависит экономичность работы потребителей пара.
Экономичность сжигания топлива в топках котлов зависит главным образом от точности поддержания оптимального соотношения расходов топлива и воздуха, которое характеризуется коэффициентом избытка воздуха
.
Надежная работа котельной установки может быть обеспечена при обязательном условии удержания уровня воды Н в пароводяных барабанах котлов в определенных заданных пределах, подаче топлива и воздуха в топки в соответствии с количеством и параметрами вырабатываемого пара.
Автоматика современной судовой котельной установки обычно состоит из систем автоматического регулирования топливосжигания, питания котлов водой, температуры перегретого пара, аварийной защиты и предупредительной сигнализации по срыву факела в топке, прекращению подачи воздуха в топку, повышению давления пара, отклонению уровня воды за заданные пределы.
Судовым котлом называют устанавливаемый на судне теплообменный аппарат, в котором энергия органического топлива преобразуется в энергию пара или воды, используемую для нужд судна. В соответствии с принятой классификацией судовые котлы различают по ряду признаков.
По назначению котлы делят на главные и вспомогательные. Главным называют судовой котел, производящий, пар для главных двигателей, вспомогательного оборудования котла, технологических общесудовых и хозяйственно-бытовых потребителей. Вспомогательный котел предназначен для обеспечения паром или горячей водой вспомогательного оборудования, технологических, обще судовых и хозяйственно-бытовых потребителей.
Требования, предъявляемые к вспомогательным паровым котлам, следующие: минимальные масса и габариты, автоматизация управления и защиты, простота и надежность в эксплуатации, высокая экономичность, хорошая маневренность, т. е. возможность быстрого перехода с одного режима работы на другой. Последние два требования в большей степени относятся к ГПК, а также к ВПК, обеспечивающим работу турбогенераторов, турбоприводов и другого оборудования с высокими маневренными характеристиками.
Все паровые котлы (ПК) разделяются на две основные группы:
водотрубные и газотрубные. В водотрубных ПК газы омывают трубы снаружи, а вода и пар движутся внутри труб, в газотрубных ПК наоборот — газы движутся внутри труб, а вода и пар омывают их снаружи.
В зависимости от организации движения воды и пароводяной смеси паровые котлы могут быть с естественной циркуляцией и с принудительной циркуляцией. В ПК с принудительной циркуляцией специальный насос создает необходимый напор для преодоления сопротивления движению воды и пароводяной смеси. Все газотрубные ПК относятся к паровым котлам с естественной циркуляцией. Они имеют вертикальное или горизонтальное расположение труб.
Паровые котлы, у которых часть парообразующей поверхности работает как водотрубная, а другая — как газотрубная, называются газоводотрубными.
Основные характеристики ВПК следующие; паропроизводительность D — количество производимого пара в единицу времени, кг/с; рабочее давление пара р — избыточное давление в пароводяном коллекторе (сепараторе), МПа; температура перегретого пара на выходе из пароперегревателя tп.п.°С; температура питательной воды на входе в экономайзер или в пароводяной коллектор (сепаратор) при отсутствии экономайзера tп.в. °С;
расход топлива В, кг/с; коэффициент полезного действия (КПД) этта, представляющий собой отношение полезно используемой теплоты к теплоте, которая выделяется при полном сжигании топлива, израсходованного за тот же промежуток времени, в долях единицы или в процентах; масса ПК без воды (сухая масса) Gд и с водой Gд+Gв, кг.
Водотрубные вертикальные вспомогательные паровые котлы с естественной циркуляцией являются самыми распространенными, особенно на морских судах. Некоторые из них выполняются с развитыми поверхностями нагрева, т. е. кроме парообразующих имеются и иные поверхности нагрева, другие ПК имеют только парообразующую поверхность нагрева.
Изображенный на рис. 1. водотрубный вертикальный паровой котел состоит из пароводяного коллектора 5, верхняя часть которого заполнена паром (эта часть называется паровым пространством). Нижняя часть пароводяного коллектора 5 вместе с водяным коллектором 10 и соединяющими их трубами 7, 8, 11 заполнена водой — эта часть называется водяным пространством,
Поверхность раздела парового и водяного пространств называется зеркалом испарения, уровень которого обозначается на всех схемах знаком у. Трубы 8 обычно располагаются вплотную друг к другу и образуют сплошной боковой экранный ряд (или просто экран); относительный шаг (отношение расстояния между осями двух соседних груб в ряду, называемые шагом S1, к диаметру трубы d) для такого ряда равен единице. Перед вводом в коллектор трубы 8 разводятся и образуют два ряда с относительным шагом S1/d=2. Трубы 11 составляют многорядный притопочный парообразующий пучок. Величина шага S1 в пучке является очень важным параметром, от которого зависит скорость газов, что в конечном итоге определяет тепловую напряженность в ПК.
Необогреваемые трубы 7, расположенные за сплошным экранным рядом труб 8, называются опускными. По ним парогенераторная вода из пароводяного коллектора 5 опускается вниз в коллектор 10 и далее поступает в трубы 8 и 11, Эти трубы обогреваются. и на внутренних стенках труб образуются пузырьки пара, которые вместе с водой поднимаются вверх; поэтому трубы 8 и 11 называются подъемными. Суммарная наружная поверхность всех подъемных труб составляет парообразующую поверхность нагрева ВПК.
При выходе из подъемных труб паровые пузыри проходят через слой воды и зеркало испарения в коллекторе 5 и попадают в его паровое пространство. Неиспарившаяся котловая вода смешивается в коллекторе 5 с непрерывно поступающей питательной водой (ПВ) и снова участвует в естественной циркуляции по описанной схеме.
Пространство, ограниченное передней 17 и задней 15 стенками, экранными трубами 8 и поверхностью, проходящей через оси труб первого ряда пригоночного пучка, называется топкой. Длина топки определяется размером Lт. Такую же длину имеют все остальные газоходы ВПК, где располагаются конвективные поверхности нагрева,
Топочное устройство 9, расположенное на передней стенке, состоит из форсунки 19, куда поступает топливо (Т), и воздудонаправляющего аппарата 18, через который в топку проходи необходимый для сгорания топлива воздух. В топке сгорает топливо и образуются продукты сгорания, имеющие высокую температуру, которые, двигаясь по газоходам ВПК, последовательно обогревают все поверхности нагрева и на выходе из котла имеют температуру tух.
За притопочным парообразующим пучком располагается пароперегреватель. Насыщенный пар (НП) из пароводяного коллектора 5 поступает во входной коллектор пароперегревателя и, проходя по трубам 12, перегревается. Из выходного коллектора перегретый пар (ПП) направляется к потребителям.
Рис. 1.1.1 Водотрубный вертикальный ВПК с естественной циркуляцией
За пароперегревателем располагаются так называемые хвостовые поверхности нагрева: экономайзер и воздухоподогреватель. Питательная вода в количестве, равном суммарному количеству отбираемого потребителями пара, питательным насосом подается во входной коллектор экономайзера, Из него вода поступает в параллельно включенные трубы 13, где подогревается, но не доводится до кипения. Из выходного коллектора экономайзера вода через питательный клапан 16 направляется в пароводяной коллектор.
Последним по ходу газов является воздухоподогреватель, который состоит из труб 14, закрепленных в нижней и верхней трубных досках 1. Газы проходят внутри труб. Снаружи трубы омываются воздухом (В), подаваемым вентилятором. Нагретый воздух поступает к топочному устройству.
Все стенки ВПК представляют собой прочный металлический каркас, к которому крепятся коллекторы, листы обшивки, покрытые теплоизоляционными материалами (на схемах заштрихованы). Обычно делают двойные стенки. Пространство между ними заполнено воздухом, подаваемым в воздухонаправляющий аппарат и далее в топку.
Передняя и задняя стенки топки и газоходов в районе парообразующего пучка и пароперегревателя с внутренней стороны выкладываются огнеупорным кирпичом. Такая кладка называется футеровкой.
Уровень воды и давление пара в пароводяном коллекторе контролируют с помощью водоуказательного прибора 6 и манометра 3. Для защиты ВПК от повышения давления выше допустимого служит предохранительный клапан 4.
Воздушный тракт котла состоит из комплекса оборудования и устройств для приема атмосферного воздуха, его подогрева. транспортировки и подачи в топку. Газовый тракт начинается в топке, проходит через парообразующие ПН, ПП, ЭК, ВП и заканчивается дымовой трубой. Воздушный и газовый тракты соединены между собой последовательно и образуют газо-воздушный тракт.
На ВПК устанавливают различную запорную арматуру: клапаны 2 для отключения пароперегревателя и разобщения ПК с потребителями, клапаны для продувки и др.
Развитие хвостовых поверхностей нагрева связано с усложнением конструкции, увеличением габаритов, массы и стоимости ВПК, а также с увеличением аэродинамического сопротивления движению воздуха и газов и расходов энергии на его преодоление. Поэтому ВПК, предназначенные для теплоснабжения судна, обогрева жидкого груза и работы паровых насосов, выполняют без хвостовых поверхностей и пароперегревателя; они имеют только парообразующую поверхность. Главное преимущество их заключается в простоте конструкции, компактности и более высокой надежности в работе (повышенный расход топлива, который имеет место при более низких значениях КПД, не имеет существенного значения в тепловом балансе всей энергетической установки).
2. Особенности эксплуатации объекта регулирования
Одними из основных регулируемых величин котла как объекта регулирования являются давление пара и уровень воды в пароводяном барабане. К регулированию этих параметров предъявляются высокие требования, так как их изменение в больших пределах влияет не только на технико-экономические показатели котельной установки в целом, но также на безопасность её работы и обслуживающего персонала. Нарушение этих требований может привести к серьёзной аварии и угрозе человеческой жизни. Итак, перечислим некоторые особенности эксплуатации котла с точки зрения показателей качества. В переходных режимах АСР должна поддерживать заданное давление пара, которое при изменении нагрузки котла от максимальной к минимальной в течение не менее 30 с не должно вызывать подрыва предохранительного клапана. Поскольку этот клапан настраивают на срабатывание при давлении рпр = 1,05 рн , где рн – номинальное давление в котле, то при сбросе нагрузки котла отклонение давления пара не должно превышать Dр=0,04 рн . При повышении нагрузки от минимальной к максимальной допускается несколько большая величина отклонения давления пара, а именно Dр=(0,1¸0,15) рн , поскольку оно определяется главным образом вскипанием воды в котле и, как следствие повышением уровня воды в барабане за пределы видимой части водомерной колонки. Давление пара в указанных пределах должно сохранятся при изменении расхода пара из котла со скоростью не более 1,5 % секунду при увеличении нагрузки и 3 % в секунду при сбросе нагрузки.
Автоматизация питания котлов водой не влияет на их коэффициент полезного действия, но имеет важнейшее значение для надежности эксплуатации энергетической установки и существенно облегчает ее обслуживание. В судовых котлах с естественной циркуляцией процесс регулирования питания в конечном счете сводится к поддержанию уровня воды в пароводяных барабанах в заданных пределах. Обычно отклонения уровня от заданного не должны превышать ± (50—100) мм.
При нарушении питания котлов водой уже через 1—2 мин отклонение уровня может превысить допустимое и вызвать серьезную аварию. Так, повышение уровня воды в пароводяном барабане увеличивает влажность пара, поступающего в пароперегреватель, и может привести к забросу воды в него и даже в турбину, что приведет к аварии пароперегревателя или турбины. Снижение уровня может нарушить режим циркуляции воды в котле, что повлечет за собой деформацию или пережог водогрейных и экранных труб.
Несколько слов о других особенностях эксплуатации СПК как объекта регулирования. Совершенство процесса горения топлива определяет экономичность работы котла и способствует защите окружающей среды от загрязнения. Подача топлива и воздуха в топки котлов должна осуществляться в определенном соотношении: как недостаточная, так и чрезмерная подача воздуха снижает КПД котла. Сжигание топлива с коэффициентом aизбытка воздуха, отличным от оптимального, увеличивает суммарные потери теплоты с уходящими газами и химическим недожогом (q2 + q3). Увеличение a повышает температуру точки росы, интенсифицируя коррозию низкотемпературных поверхностей нагрева, а уменьшение приводит к дымлению и повышенному загрязнению поверхностей нагрева. Для конкретных условий топливосжигания имеется определенное значение a, соответствующее минимуму потерь теплоты. Значение a для современных котлов незначительно и диапазон его изменений, в пределах которого обеспечивается бездымное горение топлива, мал. Поэтому соотношение подач топлива и воздуха в топку должно поддерживаться АСР с высокой точностью, обеспечивающей максимальный КПД котла или минимум потерь теплоты.
Также важно при проектировании АСР котла учитывать и такие особенности как:
1. давление топлива в напорной топливной магистрали не должно откланяться за пределы превышающиеDрт=(0,08¸0,1) ртн , где ртн – номинальное давление топлива;
2. наибольшее отклонение температуры подогрева топлива лимитируется качеством распыливания топлива форсунками и не должно превышать 5-8°С;
3. продолжительность любого переходного процесса в системе регулирования процесса горения не должна превышать 60-90 с.
3. Необходимость и целесообразность автоматизации объекта регулирования
Степень автоматизации котельных установок различна в зависимости от их назначения. В главных котельных установках полностью автоматизируется процесс генерации пара на стационарных режимах с любой паропроизводительностью и на всех переходных режимах, процесс защиты установки в аварийных ситуациях и процесс контроля параметров. Главные котельные установки, следовательно, оборудуют системами автоматического регулирования всего рабочего процесса, защиты и контроля параметров. Если на судне установлена система централизованного контроля параметров всей паротурбинной установки (ПТУ), то автоматизация контроля параметров котельной установки обычно осуществляется этой системой.
Автоматизация процессов регулирования и защиты полностью исключает необходимость участия человека в сфере управления этими процессами и поэтому действительно сокращает число обслуживающего персонала, позволяет более точно поддерживать заданные значения регулируемых величин и повышает надежность действия котельной установки. Поэтому стоимость используемых для этой цели технических средств быстро окупается достигаемым технико-экономическим эффектом.
Вспомогательные котлы небольшой паропроизводительности при работе их на дизельном и тяжелом топливе, как правило, оборудуются системой дистанционно-автоматизированного управления конечными режимами (ввода котла в действие и вывода его из действия).
4. Возмущающие и регулирующие воздействия.
Требования к качеству регулирования
В практике эксплуатации морского судна систематически возникают различного рода возмущения котельной установки. Кроме колебаний по расходу пара, котельная установка получает возмущения по подаче топлива, воздуха и воды вследствие изменения режимов работы механизмов и систем, обеспечивающих их подачу, и т. п. Возможны отказы отдельных устройств и узлов котельной установки.
В этих условиях без автоматизации технологического процесса производства пара обслуживание судовых котельных установок становится все более затруднительным, а порой и невозможным. Даже самый квалифицированный обслуживающий персонал не в состоянии вовремя и всегда правильно оценить все возможные возмущения и принять соответствующие меры по регулированию. В результате при ручном регулировании котельной установки снижается ее экономичность, маневренность и надежность, увеличиваются износы. В связи с этим в настоящее время все судовые котельные установки оборудуют системами автоматического регулирования, которые полностью управляют технологическим процессом производства пара.
Учитывая, что процесс производства пара характеризуется многими величинами, скорость изменения которых в неустановившихся режимах достаточно велика, допустимые отклонения их от заданных значений ограничены узкими пределами, а также учитывая возможные отказы оборудования котельной установки и регулирующей аппаратуры, кроме систем автоматического регулирования, устанавливают устройства защиты и сигнализации.
Автоматика современной судовой котельной установки обычно состоит из систем автоматического регулирования топливосжигания, питания котлов водой, температуры перегретого пара, аварийной защиты и предупредительной сигнализации по срыву факела в топке, прекращению подачи воздуха в топку, повышению давления пара, отклонению уровня воды за допустимые пределы.
Автоматизация судовых котельных установок позволила не только уменьшить численный состав обслуживающего персонала и облегчить его работу, но и существенно приблизить режимы работы к оптимальным, т. е. повысить среднеэксплуатационный коэффициент полезного действия, надежность и долговечность оборудования, обеспечить его маневренность. Замена ручного управления автоматическим в зависимости от мощности судовой котельной установки и совершенства систем автоматического регулирования позволила уменьшить обслуживающий персонал на одного-двух человек, сократить расходы топлива на 0,7—3,1%, значительно уменьшить затраты на ремонт оборудования.
Основным возмущающим воздействием на котельную установку является изменение расхода пара. Кроме того, имеют место возмущающие воздействия со стороны подачи топлива, воздуха и воды вследствие изменения режимов работы соответствующих механизмов, теплообменных аппаратов. Возмущающие воздействия приводят к изменению давления и температуры производимого пара, уровня воды в котле, соотношения топливо-воздух.
Независимо от типа регуляторы давления пара не получают исчерпывающей информации по действительному расходу топлива, вследствие чего значение выходного сигнала из регулятора при одних и тех же нагрузках котла может быть неодинаковым. Величина выходного сигнала из регулятора обусловлена не только нагрузкой, но и положением топливорегулирующего органа, которое зависит от сорта топлива, температуры его подогрева, износов топливорегулирующего органа и распылителей форсунок. Так как выходной сигнал регулятора давления пара обычно является сигналом задания для регулятора подачи воздуха, это обстоятельство соответствующим образом влияет на отклонения коэффициента избытка воздуха и снижает экономичность котельной установки.
В переходных режимах работы котельной установки система автоматического регулирования должна обеспечить возможно меньшие отклонения давления пара, исключить подрыв предохранительных клапанов и уменьшить влияние контура регулирования давления пара па контур регулирования уровня воды. Кроме того, необходимо учитывать влияние контура регулирования давления пара на контур регулирования подачи воздуха. Последний налагает ряд существенных ограничений на процесс регулирования давления пара — необходимо исключить колебательность процесса при возможно меньших динамических рассогласованиях в подаче топлива и воздуха. Очевидно, что различные структуры регуляторов обеспечивают неодинаковое качество переходных процессов.
5. Вывод уравнения динамики котла как объекта регулирования
1. Судовой паровой котёл с естественной циркуляцией представляется как единая ёмкость, в которой аккумулируется тепло.
2. Пренебрегаем инерционными свойствами пароперегревателя.
3. Рассматривается только пароводяной тракт котла, при этом не затрагивается газовоздушный тракт.
4. Пренебрегаем физическим теплом топлива, питательной воды и воздуха подаваемого в топку котла.
5. Коэффициент избытка воздуха α принимаем оптимальным и постоянным при любых нагрузках котла.
Экспериментальные исследования динамических свойств судовых котлов показывают, что при возмущениях как внешних (расход пара), так и внутренних (расход топлива) разгонные характеристики по давлению пара несущественно отличаются от разгонных характеристик одноемкостных объектов со слабо выраженным самовыравниванием. Таким образом имеем упрощенное уравнение динамики котла как объекта регулирования давления пара – уравнение одноемкостного устойчивого объекта
(1)
- время разгона котла по давлению пара – время, в течение которого относительное изменение давления пара достигает величины, равной относительному ступенчатому изменению
или
, с;
- относительное изменение давления пара;
- относительное изменение подвода тепла к парообразующей части котла;
- относительное изменение паровой нагрузки;
Количество тепла, аккумулированного в котле, может быть определено как
– коэффициент аккумуляции тепла парообразующей части котла, показывающий, сколько нужно подвести (или отвести) тепла к парообразующей части котла, чтобы давление пара изменилось на 1
;
– давление пара при номинальной нагрузке,
. Значение
может быть определено по формуле
где
– коэффициенты, характеризующие соответственно долю воды, пара и метала в общей тепловой аккумуляции котла;
– объемы воды и пара в котле,
;
- масса металла котла, кг;
Коэффициенты
могут быть определены из таблиц водяного пара как
![]() |
||
![]() |
||
Количество тепла, отведенного из котла:
![]()
где
– расход пара – паспортная паропроизводительность котла, кг/с;
Тогда время разгона (с)
(2)
- энтальпия воды, ккал/кг;
Коэффициент самовыравнивания может быть определен как безразмерная разность частных производных по отводу и подводу тепла к парообразующей части котла:
(3)
где
– количество тепла, отведенное с паром;
– количество тепла, подведенное с топливом;
Если уравнение (1) разделить на коэффициент самовыравнивания z, то получится представляющее собой классическую форму записи дифференциального уравнения:
, (4)
где
- постоянная времени объекта регулирования, с;
- коэффициент усиления объекта.
6. Определение коэффициентов уравнения динамики объекта регулирования
Существует два метода определения коэффициентов уравнения динамики объекта регулирования: аналитический и графоаналитический. Первый из них связан с определением конструктивных и теплотехнических характеристик, что порой бывает порой затруднительно в судовых условиях и к тому же требует много времени на обработку полученных данных. Второй метод более прижился в инженерной практике, прост в использовании и экономный во времени. Заключается он в снятии разгонной характеристики по каналу регулирования путём нанесения ступенчатого возмущения на объект регулирования. При съёме разгонной характеристики систему автоматического регулирования размыкают, т. е. объект отсоединяют от регулятора. Возмущение обычно наносится регулирующим органом (РО), в данной курсовой работе роль регулирующего органа выполняет регулирующий топливный клапан, путём изменения его положения на небольшую величину. Эта величина возмущения выбирается так, чтобы изменение выходного параметра не выходило за технологически допустимую величину. В нашем случае величина возмущающего воздействия (ступенчатого открытия топливного клапана) составляет:
![]()
Если объект является неустойчивым или нейтральным, то снимают часть разгонной характеристики с допустимыми отклонениями выходной величины. Для регистрации величины отклонения регулируемого параметра используют безинерционные точные измерительные приборы, самописцы, шлейфовые или запоминающие осциллографы. При ручной регистрации разгонной характеристики снимают показания измерительного прибора через равные промежутки времени ∆t. По заданию курсовой работы:
∆t = 13 с.
Для определения постоянной времени объекта регулирования на разгонной характеристике проводим из точки начала координат касательную к кривой. Доведя касательную до уровня (линии) установившегося состояния, получаем точку пересечения. Из этой точки к оси времени проводим перпендикуляр. Расстояние от начала кривой разгонной характеристики до точки пересечения перпендикуляра с осью времени будет постоянной времени, величина которого в нашем варианте имеет вид:
= 42 с.
С разгонной характеристики также определяем
= 0,6
= 0,557
Отсюда по известной формуле определяем коэффициент усиления объекта
![]()
С учётом выше написанного запишем типовое уравнение динамики котла как объекта регулирования по давлению пара:
![]()
Переходная характеристика объекта регулирования

ВТОРОЙ РАЗДЕЛ
1. Выбор регулятора. Принципиальная, функциональная и структурная схемы регулятора. Устройство и принцип действия регулятора и его элементов
Основная регулируемая величина — давление пара, которая характеризует баланс между производимым паром в котле и потребляемым. Нарушение этого баланса сопровождается отклонением давления, которое измеряется регулятором давления пара, изменяющим через исполнительный орган подачу топлива в топку и восстанавливающим тем самым нарушенный тепловой баланс.
Основные требования к регулятору давления пара могут быть сформулированы следующим образом:
-отклонение давление пара в точке отбора импульса на регулятор должно составлять ±0.05 МПа;
-в переходных режимах падение давления пара не должно превышать 10% номинального при изменении нагрузки котла от минимальной до максимальной за период не менее 60с;
-допускается повышение давления пара, не приводящее к подрыву предохранительных клапанов при изменении нагрузки котла от максимальной до минимальной за время не менее 30с;
-давление пара в указанных пределах должно поддерживаться при изменениях расхода пара со скоростью не более 1.5% в секунду (при повышении нагрузки) и 3% в секунду (при снижении нагрузки).
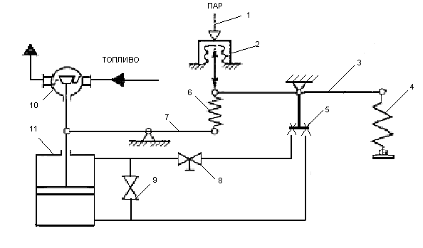
Рис. 2.1.1. Принципиальная схема П-регулятора давления пара
Котел обладает малым самовыравниванием по давлению пара, поэтому регуляторы давления пара должны обязательно иметь стабилизирующие элементы. Для регулирования давления пара обычно применяют 1- и 2-импульсные П-регуляторы, а также ПИ-регуляторы.
Для судов отечественной постройки типичен гидравлический П-регулятор давления пара с жесткой обратной связью (рис.2.1). Регулятор измеряет давление в паропроводе посредством сильфона 2, к которому подведен импульсный трубопровод 1. В установившемся режиме усилие от сильфона уравновешивается натяжениями задающей пружины 4 и пружины обратной связи 6, заслонка водяного усилительного реле 5 (к нему подведена вода под давлением) находится в среднем положении, и поршень ИМ 10 неподвижен. При отклонении давления пара от заданного равновесие нарушается, новое усилие сильфона 2 на рычаг 3 приводит к отклонению заслонки регулирующего реле 5 и подаче воды в одну из полостей ИМ 10; в результате его поршень перемещается и изменяет степень открытия регулирующего подачу топлива клапана 11, оказывая регулирующее воздействие на давление пара в котле. Одновременно шток клапана 11 через рычаг 7 и пружину обратной связи 6 оказывает выключающее воздействие на усилительное реле 5. Дроссельный клапан 8 предназначен для изменения времени ИМ, а клапан 9 — для соединения его полостей при переходе с автоматического регулирования на ручное.
Для незначительного изменения давления в пароводяном коллекторе котла место отбора импульса выбирают в паропроводе за стопорным клапаном котла. При этом давление в пароводяном коллекторе, по сравнению с давлением в месте отбора импульса будет выше на значение снижения давления, вызванного гидравлическими сопротивлениями паропровода от коллектора до места отбора импульса. Для повышения запаса устойчивости АСР необходимо увеличивать неравномерность регулирования DРмах, т. е. наклон статической характеристики, которая определяется в основном жесткостью пружины обратной связи.
Место отбора импульса по длине паропровода следует выбирать таким образом, чтобы гидравлические потери от коллектора до этого места компенсировали неравномерность статической характеристики, обусловленную ЖОС. Для обеспечения запаса устойчивости значение DРмах должно составлять 10—15% номинального регулируемого давления. Так как малые нагрузки котла по сравнению с большими характеризуются меньшим коэффициентом самовыравнивания по давлению пара, то на малых нагрузках для создания достаточного запаса устойчивости целесообразно иметь больший угол наклона статической характеристики.
При своей простоте П-регуляторы давления пара требуют для обеспечения устойчивости относительно большого коэффициента обратной связи. Жесткая обратная связь в них осуществляется по положению топливорегулирующего органа или от расходомера топлива и не учитывает такие факторы, как элементарный состав топлива и его плотность, износы топливорегулирующего органа и распылителей форсунок, вследствие чего при одинаковых нагрузках котла значение сигнала обратной связи может быть различным. Это приводит к отклонению давления пара от заданной статической характеристики.
По приведенной выше принципиальной схеме построим функциональную схему:
![]() |
Рис. 2.1.2. Функциональная схема П-регулятора
ЧЭ – чувствительный элемент;
УУ – усилительное устройство;
ИМ – исполнитель-ный механизм;
ЖОС – жесткая обратная связь
Тогда структурная схема примет вид:
![]() |
![]()
Рис. 2.1.3. Структурная схема П-регулятора
Передаточные функции звеньев: ![]()
- коэффициент усиления чувствительного элемента (ЧЭ),
- постоянная времени сервомотора (СМ),
- коэффициент усиления ЖОС.
2. Уравнение динамики и статики регулятора. Динамическая и статическая характеристики регулятора
Решив структурную схему, показанную на рис. 4. найдем передаточную функцию регулятора:
![]()
В соответствии с передаточной функцией уравнение динамики пропорционального одноимпульсного регулятора примет вид:

(5)
Для построения динамической характеристики регулятора (рис. 2.2.1) примем настроечные параметры регулятора из конструктивных соображений – Тс=15; Ки=50;
Кжос=5 при этом
.
Рис. 2.2.1. Динамическая характеристика регулятора
Если в уравнении (5) принять равными нулю все производные получим уравнение статики регулятора:

или
(6)
Разделим уравнение (5) на К ж и получим:
(7)
- постоянная времени регулятора (8)
- коэффициент усиления регулятора (9)
П-регулятор имеет два параметра настройки:
и
.
- коэффициент постоянный, т.к. его величина определяется конструктивным исполнением регулятора,
зависит от угла наклона лекала ЖОС. Время сервомотора
изменяется в зависимости от степени открытия дроссельного игольчатого клапана.
Принимая в уравнении динамики все производные равными нулю, получаем уравнение статики регулятора:
![]()
Рис. 2.2.2. Статическая характеристика регулятора
Из условий качества переходных процессов неравномерность регулятора
, тогда при
= 50 получаем
.
3. Уравнение динамики и статики САР.
Статические характеристики САР
Для получения уравнения динамики САР необходимо решить совместно уравнения ОР (15) и Р (18).:
(10)
Выразим
из уравнения Р и подставим в уравнение ОР, тогда:
![]()
В результате преобразований окончательно получим уравнение динамики АСР в операторной форме (уравнение вынужденного движения системы):
![]() |
(11)
Если в уравнении (11) принять l = 0, то получим уравнение свободного движения системы:
(12)
![]() |
Если в уравнении (11) принять р = 0, то получим уравнение статики АСР которое примет вид:
(13)
Статическая характеристика строится в соответствии с уравнением статики (13). Статической характеристикой называется графическое представление зависимости выхода от входа в установившемся режиме (рис.5.).
|
Рис. 2.3.1. Статическая характеристика САР давления пара.
Реальная статическая характеристика – это площадь, отличающаяся наличием нечувствительности, которая зависит от регулятора и характеризуется:
·зоной нечувствительности;
·абсолютной нечувствительностью;
·коэффициент нечувствительности.
Абсолютная нечувствительность – это диапазон изменения входного сигнала, при котором выходной сигнал не меняется ( ∆Р неч ).
Зона нечувствительности равна двум абсолютным нечувствительностям.
Коэффициент нечувствительности – отношение абсолютной нечувствительности к базисному значению.
Для гидравлических регуляторов ∆Рнеч=0,5÷ 5% от номинального значения давления.
Построим статическую характеристику АСР давления пара в безразмерных единицах и при различных Кжос.
Рис. 2.3.2. Статические характеристики АСР.
4. Устойчивость САР
Характеристическое уравнение имеет вид, которое получим из уравнения вынужденного движения системы (11) приравняв к нулю правую его часть, а т.к
, то:
(14)
Для определения диапазона настроечных параметров, в котором данная АСР будет устойчивой, воспользуемся критерием устойчивости Раусса-Гурвица.
=
,
=
,
=![]()
![]()
![]()
>0 ,
>0 ,
>0 (15)
1.
, эта система не имеет смысла, так как параметры не отвечают действительности.
2.
, решения системы является 
Параметры этого диапазона соответствуют трем устойчивым режимам:
а) колебательному; б) монотонному; в) апериодическому.
Из характеристического уравнения находим его корни;
(16)
Как видно из выражения (16) данная система всегда устойчива, так как корни могут быть:
1.Отрицательные действительные равные, при условии, что подкоренное выражение равно нулю. При этом переходной процесс будет оптимально устойчивый – апериодический.
2.Отрицательные действительные разные, при условии, что подкоренное выражение больше нуля. При этом переходной процесс будет устойчивый – апериодический или монотонный.
3.Комплексно сопряжённые с отрицательной действительной частью, при условии, что подкоренное выражение меньше нуля. При этом система будет устойчива, а переходной процесс – колебательный сходящийся.
С точки зрения оптимизации САР по быстродействию, необходимо выбирать значения настроечных параметров в диапазоне апериодического переходного процесса. Для этого составим уравнение:
(17)
![]()
![]()
![]()


Корень
не удовлетворяет техническим требованиям, так как является не допустимым значением (очень большим) для данного регулятора, при
.
Для наших расчетов будем использовать корень
. При
, ![]()
Проверим устойчивость разработанной АСР давления пара, подставляя различные значения характеристического уравнения при этих параметрах системы. Так можно оценить влияние настроечных параметров регулятора на динамику АСР, а значит на качество переходного процесса.

Корни являются комплексно сопряженными, с отрицательной действительной частью, при этом система устойчива, переходной процесс колебательный сходящийся.
Анализируя выражение для корней можно оценить влияние всех коэффициентов на качество переходных процессов. Так, например, увеличение Кжос ведет к увеличению абсолютного значения действительной части, а значит повышению запаса устойчивости АСР, при этом статическая ошибка увеличивается, а вид переходного процесса изменяется от колебательного к апериодическому.
5. Исследование динамики АСР давления пара
Для исследования динамики АСР в частности, для оценки влияния параметров настройки системы рассмотрим математическую модель используя при этом уравнение вынужденного движения данной системы и варьируя в широких пределах один параметр Кжос или Тс. Оценка качества полученных при этом переходных процессов позволяет дать количественную оценку влияния каждого из параметров настройки на показатели качества переходных процессов.
Исследуем влияние параметров настройки регулятора на переходные процессы в САР и представим графики на рис.2.5.1
Рис. 2.5.1. Переходные процессы САР при
и
Примем Тс=8,902с, а
будем изменять.
При значении
= 3, получим следующие показатели:
- статическая ошибка
5,7 %
- время переходного процесса составило
= 26 с
- динамическая ошибка
2,2 %
- колебательность
1,3 %
При значении
= 5, получим следующие показатели:
- статическая ошибка
9,2 %
- время переходного процесса составило
= 14,5 с
- динамическая ошибка
0,5 %
- колебательность
0 %
При значении
= 7, получим следующие показатели:
- статическая ошибка
12,5 %
- время переходного процесса составило
= 13,5 с
- динамическая ошибка
0 %
- колебательность
0 %
Оптимальным выбираем Кжос =7.
Аналогично производятся исследование для времени сервомотора.
Здесь примем
=3, а варьировать будем временем сервомотора Тс в пределах от 8 до 20с.
Графики представлены на рис. 2.5.2
Рис. 2.5.2. Переходные процессы САР при
и
Изначально было принято значение Тс= 8,902, как показывает исследование при этом:
- статическая ошибка
5,7 %
- время переходного процесса составило
= 26 с
- динамическая ошибка
2,2%
- колебательность
1,3 %
Далее принимаем значение Тс= 15, исследование показывает:
- статическая ошибка
5,7 %
- время переходного процесса составило
= 35 с
- динамическая ошибка
3,9 %
- колебательность
7,7 %
При значении Тс= 20, получим следующие показатели:
- статическая ошибка
5,7 %
- время переходного процесса составило
= 49 с
- динамическая ошибка
5 %
- колебательность
10 %
По рассчитанным показателям построим диаграммы качества и представим их на рис. 2.5.3 и рис. 2.5.4.
![]()
![]()

Рис. 2.5.3. Диаграммы показателей качества при
![]()
![]()
![]()
![]()

Рис. 2.5.4. Диаграммы показателей качества при
Исходя из проведенных исследований выбираем оптимальными следующие настройки регулятора:
=7, Тс=8,902.
6. Вопросы эксплуатации САР
Наладка автоматических систем. Отклонения характеристик ТСА не должны выходить за допустимые пределы (обычно указываются в технических условиях). С изменением статических и динамических характеристик изменяются значения коэффициентов усиления и постоянных времени, устойчивость системы, ухудшается качество переходных процессов, снижается точность регулирования. Поэтому возникает необходимость в наладке ТСА.
Впервые изготовляемый образец АСР подвергается наладке (настройке) в процессе стендовых испытаний, обычно вместе с объектом регулирования, а затем в период испытаний всей ПЭУ. При этом уточняются и устанавливаются значения всех настроечных параметров системы исходя из требований устойчивости и качества переходных процессов. Затем при серийном изготовлении регуляторов их характеристики проверяются в заводских условиях, где цель наладки (являющейся завершающим этапом изготовления регуляторов) заключается в доведении значений настроечных параметров до проектных, установленных в период испытаний головных образцов.
В дальнейшем, поскольку в процессе эксплуатации характеристики АСР меняются, регуляторы подвергаются наладке на судне в период швартовных и ходовых испытаний, а затем во время эксплуатацииПЭУ, после ремонтов и консервации.
Основными настроечными параметрами типовых САР являются:
- для статических регуляторов прямого действия — статическая неравномерность регулирования, которая может изменяться перемещением точки опоры рычага, связывающего ЧЭ и ИО, а при наличии катаракта — время катаракта, измеряемое степенью открытия его дроссельного клапана;
- для регуляторов непрямого действия без обратной связи — время исполнительного механизма, характеризующее максимальную скорость его перемещения (например, скорость перемещения поршня ИМ, изменяемую посредством степени открытия дроссельного клапана в одном из силовых трубопроводов);
- для регуляторов непрямого действия с ЖОС — неравномерность регулирования, способ изменения которой зависит от конструкции обратной связи (при рычажной ЖОС — посредством перемещения точки опоры рычага, соединяющего штоки ИМ и ИО, при силовой — пружиной жесткой обработки связи — посредством изменения профиля лекала обратной связи, а также заменой пружины обратной связи на пружину с иной жесткостью); время ИМ (скорость перемещения поршня ИМ у гидравлических регуляторов с ЖОС изменяется также посредством дроссельного клапана);
- для регуляторов непрямого действия с гибкой обратной связью — время изодрома, время ИМ и статическая неравномерность регулирования (способы изменения времени изодрома и неравномерности регулирования зависят от конструкции гибкой обратной связи).
Изменением рассмотренных настроечных параметров можно оказать влияние на свойства САР. Так, увеличение неравномерности регулирования повышает запас устойчивости системы, но при этом увеличивается статическая ошибка. Увеличение времени изодрома повышает запас устойчивости системы. Влияние времени ИМ на динамические свойства САР различно и зависит от наличия у регулятора дополнительной обратной связи и ее типа, а также от свойств объекта регулирования. Для регуляторов без обратной связи увеличение времени ИМ повышает запас устойчивости.
Изменение заданных значений регулируемых величин без изменения формы статической характеристики системы осуществляют посредством воздействия различных приспособлений (маховиков, винтов и т. п.) на задающий элемент регулятора.
При наладке изменение регулируемых величин в статике, т. е. отключенных от объектов регуляторов, осуществляется посредством устройств, имитирующих величины, измеряемые их ЧЭ. Для этого импульсные трубопроводы отсоединяют от измерительных регуляторов и соединяют с указанными устройствами. Так, на ЧЭ регуляторов высокого давления пара, масла, топлива заданное давление создается посредством подведенного к ним масла от винтовых прессов или поршневых манометров; на мембранах регулятора давления воздуха — посредством воздушного компрессора; на мембранах регуляторов уровня жидкости — посредством сосуда с водой, перемещаемого по вертикали, чем имитируется работа регулятора на различных статических режимах. Чувствительные элементы температуры погружаются в сосуд с водой, нагреваемой электронагревателем и охлаждаемой прокачиванием холодной воды через размещенный в ней змеевик и т. п. Однако наладка регуляторов без объектов регулирования не позволяет судить о поведении САР в динамике.
В судовых условиях проверка САР заключается в определении ее статической характеристики и показателей качества переходных процессов, а наладка в доведении указанных показателей до значений, установленных в технических документах. При проверке статической характеристики САР на действующем объекте устанавливают значения регулируемой величины при нескольких (не менее трех) нагрузках объекта, включая максимальную и минимальную.
Проверку статической характеристики осуществляют в следующем порядке:
- фиксируют значения нагрузки объекта, регулируемой величины, давления вспомогательной среды и открытие ИО;
- при разных заданных нагрузках фиксируют соответствующее им значение регулируемой величины;
- по полученным данным строят статическую характеристику, сравнивают ее параметры с паспортными;
- при отличии значений параметров статической характеристики от допустимых выявляется и устраняется причина их изменений, после чего САР вновь настраивают на паспортные данные.
Динамическая настройка САР заключается в определении и установке параметров настройки регуляторов, обеспечивающих необходимое качество переходного процесса, которое характеризуется обычно такими показателями, как: динамическая ошибка — наибольшее отклонение регулируемой величины относительно ее значения в новом равновесном состоянии; время переходного процесса, определяющее быстродействие системы, — время с момента нанесения возмущения до момента, когда амплитуда переходного процесса становится меньше нечувствительности регулятора; колебательность, характеризуемая числом минимумов кривой процесса за время регулирования или отношением соседних (одного знака) амплитуд регулируемой величины; интегральная и интегральная квадратичная оценки.
Так как в условиях эксплуатацииавтоматическихсистем одновременная оптимизацияуказанных показателей качества переходного процесса невозможна,тодинамическая настройка осуществляется из условий оптимизации только одного показателя.
Обычно наладку начинают с отдельных ТСА, допускающих обособленную настройку, затем выполняют настройку отдельных функционально независимых контуров и в конце — настройку всей системы.
Функционирование и работоспособность систем проверяют в соответствии с инструкцией. В каждом конкретном случае следует предусматривать специальную оснастку и имитирующие устройства, обеспечивающие необходимые проверки. Функциональная проверка СУ заключается в подаче входных сигналов на вход системы и проверке реакции на эти сигналы по индикаторам, указателям, сигнализации, другим штатным приборам. Функциональная проверка не предусматривает изменения параметров настраиваемой системы и доведение их до требуемых значений. Это осуществляется при проверке работоспособности СУ — способности системы выполнять свои функции, сохраняя значения заданных параметров в установленных пределах.
Наладка типовых регуляторов и систем. Наладка СУ (например, паровым котлом) предусматривает комплекс работ по наладке отдельных систем (контуров) регулирования и последующей проверке их совместного функционирования в реальных условиях. При наладке каждой из САР следует учитывать влияние на нее других систем как возмущающие действия, на которые данная САР должна реагировать.
Показателем качественной наладки САР является отсутствие незатухающих колебаний, превышающих допустимые значения статических и динамических ошибок, быстрое затухание переходных процессов, отсутствие больших перерегулирований.
После разборки регулятора осуществляется настройка всех звеньев системы с последующей проверкой ее статических и динамических характеристик.
Проверяют легкость вращения рычага регулятора и хода поршня ИМ, наличие предварительного натяжения упругих элементов, отсутствие заеданий и люфтов в соединениях рычагов. Проверяют установку регулирующей заслонки усилительного элемента, снимают статическую характеристику измерительно-усилительного элемента и приводят ее в соответствие с паспортной. Определяют нечувствительность и время ИМ. Затем регулятор включают в работу и проверяют его на всех режимах эксплуатации котла.
Вывод
Исследования САР давления пара с одноимпульсным, гидравлическим П – регулятором непрямого действия показали, что данная система соответствует требованиям предъявляемым к качеству переходного процесса.
Список использованной литературы
1. «Основы автоматики и комплексная автоматизация судовых пароэнергетических установок» В.И. Печененко, Г.В. Козьминых. Москва «Транспорт» 1979 г.
2. «Основы автоматики и комплексная автоматизация судовых пароэнергетических установок» В. Ф. Сыромятников. Москва «Транспорт» 1983 г.
3. «Технические средства автоматизации судовых энергетических установок» М.А.Журенко, Н.В.Таранчук . Москва “Транспорт” 1990г.
4. Шифрин М.Ш. «Автоматическое регулирование судовых паросиловых установок»: Учебное пособие для вузов морского транспорта – Л.: Судпромгиз, 1963.– 580 с.
5. Конспект лекций по дисциплине АСУСПСУ.
Похожие рефераты:
Отопительно-производственная котельная ГУП ФАПК Якутия
Проект реконструкции цеха первичной переработки нефти и получения битума на ОАО «Сургутнефтегаз»
Диплом - Проектирование котельной
Перевод на природный газ котла ДКВР 20/13 котельной Речицкого пивзавода
Модернизация двигателя мощностью 440 квт с целью повышения их технико-экономических показателей
Модификация котельных топлив отходами спиртопроизводства
Усовершенствование технологии установки висбрекинга
Газоснабжение населёного пункта
Газоснабжение рабочего поселка на 8,5 тыс. жителей
Система автоматизации на котлоагрегатах
Исследование процесса технической эксплуатации топливных форсунок системы распределённого впрыска






