| Похожие рефераты | Скачать .zip |
Реферат: Анализ и пути укрепления финансового состояния фирмы ЗАО МОДЕМТРАНСАВТО
МИНИСТЕРСТВО ОБРАЗОВАНИЯ РФ
МОСКОВСКИЙ ГОСУДАРСТВЕННЫЙ УНИВЕРСИТЕТ
ЭКОНОМИКИ, СТАТИСТИКИ И ИНФОРМАТИКИ (МЭСИ)
Кафедра:
Дипломная работа
на тему: « АНАЛИЗ И ПУТИ УКРЕПЛЕНИЯ ФИНАНСОВОГО СОСТОЯНИЯ
ФИРМЫ ЗАО «МОДЕМТРАНСАВТО»
Студент: Дмитриева Елена Владимировна
Группы 2Ф-06
Преподаватель: Иванкина Марина Степановна
САМАРА 2004г.
Содержание
стр.
Введение 3
Глава 1 Теория и методика анализа финансовой деятельности фирмы 4-33
1.1 Методы финансового анализа 5-9
1.2 Сущность методики экспресс-диагностики финансового
состояния фирмы 9-21
1.3 Методика детализированного анализа финансового состояния
фирмы 21-33
Глава 2 Экспресс-диагностика и детализированный анализ финансового
состояния ЗАО «МодемТрансАвто» 34-56
2.1 Краткая характеристика ЗАО «МодемТрансАвто» 34-36
2.2 Экспресс-диагностика ЗАО «МодемТрансАвто» 36-47
2.3 Детализированный анализ финансового состояния
ЗАО «МодемТрансАвто» 47-53
2.4 Сравнение результатов анализа финансового состояния фирмы
ЗАО «МодемТрансАвто» с результатом рейтинговой оценки 53-56
Глава 3 Пути укрепления финансового состояния
ЗАО «МодемТрансАвто» 57-64
3.1 Матрица финансовой стратегии фирмы
ЗАО «МодемТрансАвто» 57-60
3.2 Возможные пути улучшения финансового состояния фирмы 60-64
ЗАО «МодемТрансАвто»
Заключение 65-69
Список литературы 70-71
Приложение
ВВЕДЕНИЕ
Одним из основных составляющих элементов финансового менеджмента является финансовый анализ, который в той или иной степени необходим всем заинтересованным пользователям бухгалтерской и иной финансовой информации о деятельности предприятия.
Собственники заинтересованы в результатах деятельности своих предприятий. Экономические субъекты вынуждены разрабатывать оптимальные управленческие решения для обеспечения необходимых финансовых результатов. Кроме того, бюджетное финансирование и кредитование, особенно в условиях российской деятельности становится недоступным большинству предприятия и фирм. Отсюда вытекает объективная необходимость борьбы не только на рынках сбыта, но и на рынке капиталов за кредитные ресурсы банков, а также других заимодавцев и потенциальных инвесторов.
У предприятия возникает жизненная необходимость иметь своевременную, объективную и полную информацию о своем финансовом состоянии для принятия грамотных управленческих решений, прогнозирования своей деятельности. Кроме того, информация нужна для предоставления ее собственникам и инвесторам, в том числе и потенциальным. Также сохраняется необходимость отчета перед государством о правильности налоговых платежей.
В условиях нестабильности российской экономики, наличия многих методических затруднений и в связи с несовершенством финансового законодательства менеджеры должны оградить свои предприятия от возможных финансовых потерь с помощью проведения аналитических финансовых расчетов. В этом выражается актуальность темы в данной дипломной работе.
Цель работы – повышение эффективности деятельности объекта исследования посредством проведения анализа финансовой деятельности предприятия.
Задачи работы определяются целью работы:
- изучение литературных источников по теме исследования;
- изучение организации бухгалтерского учета, аналитической работы на предприятии;
- изучение форм бухгалтерской отчетности и их содержания;
- сбор и систематизация исходных данных для проведения анализа финансовой деятельности фирмы;
- выполнение анализа финансовой деятельности фирмы;
- разработка мероприятий по укреплению финансового состояния.
Предметом исследования является финансовая деятельность фирмы.
Объект исследования – закрытое акционерное общество «МодемТрансАвто» (ЗАО «МодемТрансАвто»).
В первой главе работы рассматривается теория и методика анализа финансовой деятельности фирмы.
Во второй главе содержится экспресс-диагностика и детализированный анализ финансового состояния фирмы ЗАО «МодемТрансАвто».
Третья глава содержит мероприятия и пути укрепления финансового состояния фирмы.
Работа выполнена на стр., содержит 46 формул, 26 таблиц, 7 рисунков.
ГЛАВА 1. ИССЛЕДОВАНИЯ И МЕТОДИКА АНАЛИЗА ФИНАНСОВОЙ
ДЕЯТЕЛЬНОСТИ ФИРМЫ
1.1 МЕТОДЫ ФИНАНСОВОГО АНАЛИЗА
Основная цель финансового анализа – это получение четкой и объективной информации о финансовом состоянии предприятия. При этом может рассматриваться как текущее финансовое положение, так и его проекция на перспективу, то есть ожидаемые параметры.
Накопленный опыт позволил выделить следующие методы работы с финансовой отчетностью: горизонтальный анализ, вертикальный анализ, трендовый анализ, метод финансовых коэффициентов, сравнительный анализ или метод сравнений, факторный анализ.
Горизонтальный (временной) анализ представляет собой сравнение каждой позиции отчетности с предшествующим периодом.
Вертикальный (структурный) анализ - определение структуры итоговых финансовых показателей.
Трендовый анализ - сравнение каждой позиции отчетности с рядом предшествующих периодов и определение тренда, т.е. основной тенденции динамики показателя, очищенной от случайных влияний и индивидуальных особенностей отдельных периодов. С помощью тренда можно провести прогнозный анализ.
Метод финансовых коэффициентов (относительных показателей) представляет собой определение отношений и взаимосвязей показателей.
Сравнительный (пространственный) анализ - это может быть внутри-хозяйственное сравнение по отдельным показателям, а также межхозяйственное сравнение показателей данной фирмы с другими субъектами или со средне-отраслевыми экономическими данными.
Факторный анализ - это анализ влияния отдельных факторов на результирующий показатель с помощью детерминированных или стохастических приемов исследования. Он может быть как прямым, заключающимся в раздроблении основного показателя на составные части, так и обратным (синтез), когда отдельные элементы объединяют в результативный показатель.
Представляют интерес данные сравнения, при котором используется предварительное определение нормативных коэффициентов. Эти нормативы устанавливают ограничения, которые должен учитывать финансист, принимая свои решения, например, о целесообразности получения кредита. За рубежом используются специальные статистические методы под общим названием "скоринг". Их можно определить как оценку финансовой ситуации предприятия путем сравнения ее с какими-либо нормативными значениями. В эту группу оценки финансовых ситуаций входят эмпирические методы прогнозирования показателей платежеспособности.
Для финансовой диагностики могут применяться системы-эксперты (12). Систему-эксперт можно определить как информационную программу, способную анализировать и исследовать финансовую проблему. Схематично система-эксперт может быть представлена в виде структуры из трех элементов: базы знаний, базы фактов и блока выработки решений.
База знаний содержит всю информацию, относящуюся к экспертизе в рассматриваемой области. Разработка такой базы - длительный и сложный процесс, который начинается с наблюдения и экспертного заключения.
В базе фактов содержатся данные рассматриваемой проблемы, а также промежуточные заключения, полученные системой-экспертом, то есть результаты, которые сами составляют данные или дополнительные факты.
Блок выработки решений - автоматический механизм рассуждения, использующий данные базы знаний и базы фактов для того, чтобы трактовать поставленную проблему и вырабатывать решения.
Применение конкретного метода зависит от целей и задач исследования и выбирается в каждом отдельном случае.
В данной работе будут использованы следующие виды анализа: горизонтальный, вертикальный и метод финансовых коэффициентов.
По характеру сведений, содержащихся в отчетности, она подразделяется на управленческую (внутреннюю) и финансовую (внешнюю) отчетности. Информационной базой для проведения финансового анализа (диагностики) служит бухгалтерская (внешняя) отчетность. Таким образом, анализ, проводимый на основании только публичной бухгалтерской отчетности, является внешним финансовым анализом. Далее в работе будет рассмотрен именно этот анализ.
В соответствии с законами РФ коммерческие предприятия должны предоставлять бухгалтерскую отчетность следующим пользователям: государственной налоговой инспекции, органам государственной статистики, другим государственным органам, на которые возложена проверка отдельных сторон деятельности предприятия, собственникам (участникам, учредителям) в соответствии с учредительными документами.
В составе годового бухгалтерского отчета предприятия представляют следующие документы:
- форма № 1 "Бухгалтерский баланс";
- форма № 2 "Отчет о прибылях и убытках";
- форма № 3 "Отчет о движении капитала";
- форма № 4 "Отчет о движении денежных средств;
- форма № 5 "Приложение к бухгалтерскому балансу";
- "Пояснительная записка" с изложением основных факторов, повлиявших в отчетном году на итоговые результаты деятельности предприятия, с оценкой его финансового состояния;
- Итоговая часть аудиторского заключения, подтверждающая степень достоверности представленных сведений, представляется предприятиями, подлежащими обязательному аудиту.
Все элементы бухгалтерского отчета связаны между собой в единое целое и представляют собой систему взаимоувязанных показателей, характеризующих результаты годовой деятельности предприятия. Данные, представленные в других формах, дополняют сведения, показанные в форме № 1.
К бухгалтерской отчетности предъявляются определенные требования:
- полнота отражения в учете за отчетный период всех хозяйственных операций и результатов инвентаризации имущества и обязательств;
- правильность отнесения доходов и расходов к отчетному периоду в соответствии с Планом счетов бухгалтерского учета и Положением по ведению бухгалтерского учета и бухгалтерской отчетности в РФ;
- тождество данных аналитического учета оборотам и остаткам по счетам синтетического учета на дату проведения годовой инвентаризации;
- соблюдение в течение отчетного периода принятой учетной политики. Если произошло изменение отчетной политики по сравнению с предыдущим периодом, то оно должно быть объяснено в пояснительной записке к годовому отчету.
Основным источником информации для проведения финансовой диагностики является бухгалтерский баланс. Он показывает состояние имущества, собственного капитала и обязательств предприятия на отчетную дату. Баланс состоит из актива и пассива. Актив баланса строится в порядке возрастания ликвидности средств, то есть скорости превращения этих средств в денежную форму. Он состоит из трех разделов: внеоборотные активы; оборотные активы; убытки.
В пассиве баланса статьи сгруппированы по юридическому признаку. Все обязательства за полученные ценности и ресурсы разделяются по субъектам: собственникам предприятия и третьими лицами. Пассив также содержит три статьи: капитал и резервы; долгосрочные пассивы; краткосрочные пассивы.
Отчет о прибылях и убытках содержит сведения о финансовых результатах деятельности предприятий за отчетный период.
Отчет о движении капитала показывает структуру собственного капитала предприятия, представленную в динамике.
Отчет о движении денежных средств отражает остатки денежных средств на
начало и конец отчетного периода и потоки денежных средств от текущей, инвестиционной и финансовой деятельности предприятия.
Приложение к балансу (форма № 5) содержит следующие разделы:
1. Движение заемных средств (долгосрочных и краткосрочных кредитов и займов) с выделением ссуд, не погашенных в срок.
2. Дебиторская и кредиторская задолженность (долгосрочная и краткосрочная), а также полученные и выданные обеспечения.
3. Амортизируемое имущество: нематериальные активы, основные средства, малоценные и быстроизнашивающиеся предметы.
4. Движение средств финансирования долгосрочных инвестиций и финансовых вложений.
5. Финансовые вложения - долгосрочные и краткосрочные, паи и акции других предприятий, облигации и другие ценные бумаги, предоставленные займы и пр.
6. Затраты, произведенные предприятием.
7. Расшифровка отдельных прибылей и убытков.
8. Социальные показатели: среднесписочная численность персонала, отчисления на социальные нужды, денежные выплаты и поощрения, доходы по акциям и вкладам.
9. Справка о наличии ценностей, учитываемых на забалансовых счетах: арендованные основные средства, товары, принятые на ответственное хранение, товары, принятые на комиссию, износ жилищного фонда, износ объектов внешнего благоустройства, списанная в убыток задолженность неплатежеспособных дебиторов.
1.2 СУЩНОСТЬ МЕТОДИКИ ЭКСПРЕСС-ДИАГНОСТИКИ
ФИНАНСОВОГО СОСТОЯНИЯ ФИРМЫ
В настоящее время специалисты по-разному описывают методологию проведения финансового анализа. В научных публикациях само понятие анализа финансового состояния предприятия имеет различную трактовку. В работах некоторых авторов, например, В.В. Ковалева [9] отсутствует четкость в определении категории "анализ финансового состояния". Указанный термин используется как синоним анализа финансово-хозяйственной деятельности. По смыслу изложения можно догадываться, что автор рассматривает анализ финансового состояния предприятия в широком аспекте, включающем и анализ его хозяйственной деятельности. Напротив, А.Д. Шереметом и Е.В. Негашевым методика финансового анализа определена как состоящая из трех взаимосвязанных блоков [14]:
1) анализа финансовых результатов деятельности предприятия;
2) анализа финансового состояния предприятия;
3) анализа эффективности финансово-хозяйственной деятельности пред-
приятия; то есть анализ финансового состояния предприятия обозначен
более четко и узко, как одна из трехсоставляющих частей анализа
финансово-хозяйственной деятельности предприятия.
В настоящей работе реализован методологический подход, изложенный В.В. Ковалевым, и предполагающий расширенное понимание анализа финансового состояния предприятия. Он представляется более обоснованным с точки зрения того, что весьма трудно представить реальное финансовое состояние предприятия, ограничившись расчетом, только одной составляющей его деятельности. Это тем более оправдано, что и А.Д. Шеремет не предполагает расчет только одного блока в процессе анализа финансово-хозяйственной деятельности предприятия, а предлагает определять все три составляющих финансового анализа.
В данной работе будем придерживаться методических рекомендаций, описанных В.В. Ковалевым [9], и развитых Т.Н. Кузьменко [11]. Указанный подход предполагает организацию финансового анализа в виде двух модулей:
1) экспресс-диагностики финансового состояния предприятия;
2) детализированного анализа финансового состояния предприятия.
Схема анализа финансового состояния фирмы представлена на рис. 1.1.
При проведении общего анализа финансового состояния предприятия в условиях инфляции и частых переоценок основных фондов целесообразно использовать относительные величины - удельные веса.
Целью экспресс-диагностики является наглядная и простая оценка финансового состояния хозяйствующего субъекта. По результатам экспресс-диагностики должны вырабатываться решения о целесообразности детализированного анализа финансового состояния предприятия, либо корректирующие решения и
| Исходные данные для анализа финансового состояния |
|
Финансовые показатели: баланс предприятия, отчет о финансовых результатах | ||||
|
|
||||||
| Общий анализ финансового состояния | Активы | Динамика абсолютных и удельных финансовых показателей предприятия | ||||
| Пассивы | ||||||
| Анализ финансовой |
Тип финансовой устойчивости |
|||||
|
— |
устойчивости | |||||
|
Анализ ликвидности баланса предприятия |
Оценка текущей и перспективной ликвидности. Динамика коэффициента общей ликвидности | |||||
| Анализ финансовых коэффициентов | Абсолютные значения коэффициентов в динамике и их нормальные ограничения | |||||
|
— |
||||||
| Анализ финансовых |
Динамика показателей прибыли, рентабельности и деловой активности |
|||||
| результатов деятельности, рентабельности и деловой | ||||||
Рис.1.1. Схема анализа финансового состояния предприятия по методике Ковалева
и пересматриваться цели и прогнозы. Для экспресс-диагностики отбирается относительно небольшое число наиболее информативных показателей. Отбор таких показателей субъективен и зависит от лица проводящего диагностику. В различных методиках большинство показателей совпадает, хотя и имеются отличия в выборе тех или иных параметров. В данной работе экспресс-диагностику предлагается осуществлять в виде ряда последовательных этапов, представленных в табл.1.
Таблица 1
Этапы экспресс-диагностики финансового состояния фирмы
| № п/п | Наименование этапа | Показатель |
| 1 | 2 | 3 |
| 1. |
Построение агрегированного баланса и анализ структуры активов и пассивов |
Активы и пассивы баланса фирмы. Отчет о финансовых результатах. |
| 2. | Анализ «Отчета о прибылях и убытках» | Процентное изменение статей отчета по сравнению с предыдущим периодом. |
| 3. | Анализ денежных потоков |
Изменение абсолютное и относительное денежных потоков: а) от основной деятельности, б) от инвестиционной деятельности, в) от финансовой деятельности. |
| 4. | Анализ ликвидности | Коэффициент общей ликвидности |
| 5. | Анализ финансовой устойчивости | Коэффициент финансирования |
| 6. | Анализ оборачиваемости элементов текущих активов и пассивов |
Период оборота дебиторской задолженности. Период оборота кредиторской задолженности. Период оборота запасов. |
| 7. | Анализ финансового цикла | Длительность финансового цикла |
Продолжение табл.1
| 1 | 2 | 3 |
| 8. | Анализ рентабельности продаж | Рентабельности продаж |
| 9. |
Анализ рентабельности и оборачиваемости активов |
Рентабельность и оборачиваемость активов |
Анализ документов финансовой отчетности начинают с изучения бухгалтерского баланса, его структуры, состава и динамики. Бухгалтерский баланс - это информация о финансовом положении хозяйствующей единицы на определенный момент времени, отражающая стоимость имущества предприятия и стоимость источников финансирования. С его помощью можно: ознакомиться с имущественным положением хозяйствующего субъекта, определить способность предприятия выполнить свои обязательства перед третьими лицами - акционерами, инвесторами, кредиторами, покупателями и пр., определить результаты деятельности фирмы.
Под активом обычно понимают имущество (ресурсы предприятия), в которое инвестированы деньги. Статьи актива располагают в порядке возрастания ликвидности, т.е. от того насколько быстро данный вид актива может приобрести денежную форму. Структура актива баланса приведена в Приложении 2.
Пассив бухгалтерского баланса отражает источники финансирования средств предприятия, сгруппированные на определенную дату по их принадлежности и назначению. Он показывает: величину средств, вложенных в хозяйственную деятельность фирмы; степень участия в создании имущества фирмы.
Все обязательства группируются по следующим признакам:
- юридической принадлежности: обязательства перед собственниками предприятия (собственный капитал); обязательства перед третьими лицами - кредиторами, банками и т.п. (заемный капитал).
- срочности возврата обязательств: средства длительного пользования; средства краткосрочного пользования.
Каждая группа пассива функционально связана с определенной частью актива баланса. Например, краткосрочные кредиты предназначены для пополнения оборотных средств. Некоторая часть долгосрочных пассивов финансирует как оборотные, так и внеоборотные активы. Принято, что у нормально работающего предприятия оборотные активы должны превышать краткосрочные пассивы, в этом случае оставшаяся часть погашает долгосрочные обязательства и идет на пополнение собственного капитала.
Построение агрегированного (уплотненного) баланса состоит в объединении нескольких статей бухгалтерского баланса и получении небольшого количества суммарных статей. Степень уплотненности баланса может выбираться произвольно и зависит от субъективного подхода конкретного аналитика.
Таблица 2
Структура агрегированного баланса
|
Актив |
Строки бухгалтер-ского баланса | Пассив | Строки бухгал-терского баланса |
| 1 | 2 | 3 | 4 |
| 1. Внеоборотные активы | стр.110+стр.120+ стр.130+стр.140+ стр.150+стр.230 | 1. Источники собственных средств | стр.410+490 - -252-390 -410 |
| 2. Оборотные активы | стр.290 | 2. Кредиты и заемные средства | стр.590+ стр.690 +стр.620 |
| Запасы и затраты и прочие оборотные активы |
стр.210+стр.220+ +стр.251+стр.253+ +стр.270 |
Долгосрочные кредиты и заемные средства | стр.590 |
| Дебиторская задолженность | стр.240 | Краткосрочные кредиты и заемные средства | стр.690 |
| Денежные сред-ства и краткосроч-ные фин. вложен. | стр.260+ +стр.250 | Кредиторская задолженность | стр.620 |
| Баланс | п.l + n.2 | Баланс | п.1+п.2 |
Величина собственных оборотных средств определяется по формуле (1.1.):
СОС = СК + ЗСд - ВА, (1.1.)
где СК - величина собственного капитала;
ЗСд - долгосрочные заемные средства;
ВА - величина внеоборотных активов.
Данный анализ предполагает структурный, динамический и структур-но-динамический анализ следующих статей актива:
1. Внеоборотные (иммобилизованные) активы.
2. Оборотные (мобильные) активы: дебиторская задолженность; запасы сырья и материалов; незавершенное производство; готовая продукция; денежные средства и краткосрочные финансовые вложения.
В структуре пассивов анализируют структурные, динамические и структурно-динамические изменения следующих статей:
1. Собственный капитал.
2. Кредиты и заемные средства: долгосрочные кредиты и займы; краткосрочные кредиты и займы; кредиторская задолженность.
При анализе данного документа производится расчет долей по отдельным элементам: себестоимости, операционной прибыли, выплате процентов и налогов, чистой прибыли, реинвестированной прибыли, что позволяет оценить степень влияния отдельных составляющих на итоговое значение чистой и реинвестированной прибыли. В качестве исходного документа используется форма № 2 бухгалтерской отчетности.
Для быстрой оценки деловой активности целесообразно рассмотреть сравнительную динамику изменения основных показателей. При этом оптимально следующее их соотношение:
ТПР>ТВР>ТА, (1.2)
где ТПР, ТВР, ТА - соответственно темп роста прибыли, выручки от реализации и активов (авансированного капитала).
Выполнение указанного соотношения показывает, что экономический потенциал предприятия возрастает; по сравнению с увеличением экономического потенциала объем реализации возрастает более высокими темпами, т.е. ресурсы компании используются более эффективно; прибыль по сравнению с объемом реализации возрастает опережающими темпами, что свидетельствует в большинстве случаев об относительном снижении издержек производства и обращения. Это соотношение называется золотым правилом экономики. Нарушение его не всегда нужно рассматривать как негативное, так как оно может иметь место, например, из-за модернизации производства.
Основным условием нормальной деятельности предприятия является обеспеченность денежными средствами. Эту ситуацию позволяет оценить анализ денежных потоков.
В результате функционирования предприятия можно выделить следующие денежные потоки:
- от основной (операционной) деятельности, т.е. движение денежных средств в процессе производства и реализации основной продукции;
-от инвестиционной деятельности - доходы и расходы от инвестирования средств и реализации внеоборотных активов;
- от финансовой
деятельности
- получение и
выплата кредитов,
выпуск акций
Анализ денежных
потоков позволяет
ответить на
вопросы:
- Откуда получены и на что использованы денежные средства?
- Достаточно ли полученных средств для текущей деятельности?
- В состоянии ли предприятие расплатиться по своим текущим долгам?
Показатели ликвидности баланса показывают степень способности предприятия покрывать свои краткосрочные обязательства текущими активами. Они являются факторами, ограничивающими рост эффективности деятельности предприятия. Поэтому необходимо отслеживать и управлять значениями показателей ликвидности исходя из текущих обстоятельств.
Для оценки ликвидности используются:
- коэффициент общей ликвидности (коэффициент покрытия);
- коэффициент срочной (быстрой) ликвидности;
- коэффициент абсолютной ликвидности.
В соответствии с рекомендациями, приведенными в (12) , для экспресс-диагностики здесь используется коэффициент общей ликвидности (коэффициент покрытия). Коэффициент общей ликвидности определяется по формуле:
Кол = ТА , (1.3)
ТО
где ТА - текущие активы; ТО - текущие обязательства.
Он оценивает общую ликвидность активов, показывая, сколько рублей текущих активов предприятия приходится на один рубль текущих обязательств. Смысл данного показателя заключается в том, что предприятие погашает краткосрочные обязательства в основном за счет текущих активов; следовательно, если текущие активы превышают по величине текущие обязательства, предприятие можно рассматривать как успешно функционирующее.
Еще одним, показателем ликвидности служит величина собственных оборотных средств. Значение показателей ликвидности варьирует по отраслям и видам деятельности, а их разумный рост в динамике рассматривается как положительная тенденция.
Финансовая устойчивость отражает зависимость деятельности компании от заемного капитала и, следовательно, уровень риска деятельности предприятия.
Для оценки финансовой устойчивости компании применяется система коэффициентов: коэффициент финансирования; коэффициент автономии; коэффициент маневренности собственных средств.
В качестве базового оценочного коэффициента для экспресс-диагностики выберем коэффициент финансирования, который определяется по формуле:
Кф = СК , (1.4)
ЗС
где СК - собственные средства предприятия (собственный капитал);
ЗС - заемные средства (заемный капитал).
Коэффициент финансирования показывает, сколько рублей собственных средств, вложенных в активы предприятия, приходится на каждый рубль заемных средств. Уменьшение показателя в динамике свидетельствует об увеличении финансовой зависимости предприятия от внешних источников.
Рост доли собственных средств свидетельствует об увеличении финансовой устойчивости компании, однако использование заемных средств в разумных пределах может способствовать повышению эффективности ее деятельности.
Ранее было дано определение собственных оборотных средств предприятия. Для оценки эффективности их использования применяются показатели оборачиваемости, приведенные в таблице 3.
Таблица 3
Показатели оборачиваемости
| Показатель | Формула | Составляющие компоненты |
| 1 | 2 | 3 |
|
1.Коэффициент оборачиваемости дебиторской задолженности (КОДЗ) |
ВР КОДЗ= ------ ДЗСР |
ВР – величина выручки от реализа-ции; ДЗСР – средняя величина дебиторской задолженности |
|
2.Коэффициент оборачиваемости кредиторской задолженности (КОКЗ) |
СС КОКЗ= ------ КРЗСР |
СС – себестоимость продукции; КРЗСР- средняя величина креди-торской задолженности |
|
3.Коэффициент оборачиваемости запасов и затрат (КЗЗ) |
СС КЗЗ = ------ ЗЗСР |
СС - себестоимость продукции; ЗЗСР – сред. величина запасов и затрат |
| 4.Период оборота дебиторской задолженности (ДДЗ) | 360 ДДЗ= ------ КОДЗ |
360 – количество дней в году; КОДЗ - коэффициент оборачиваем-ости дебиторской задолженности; |
Продолжение табл.3
| 1 | 2 | 3 |
| 5.Период оборота кредиторской задолженности (ДКЗ) | 360 ДКЗ= ------ КОКЗ |
360 - количество дней в году; КОКЗ- коэффициент оборачиваемости кредиторской задолженности; |
| 6.Период оборота запасов (ДДЗ) |
360 ДДЗ= ------ КЗЗ |
360 - количество дней в году; КЗЗ – коэф-т оборачиваемости запасов |
При расчете данные из баланса берутся как среднеарифметические значения на начало и конец рассматриваемого периода.
Снижение сроков оборота дебиторской задолженности, оборота производственных запасов является положительным моментом в развитии фирмы. Также благоприятно увеличение сроков кредиторской задолженности, так как это означает фактическое продление сроков пользования чужими средствами. Однако если при этом увеличиваются суммы оплаты, то необходимо в каждом конкретном случае рассчитывать финансовый результат.
По показателям, рассмотренным ранее, рассчитывается длительность финансового цикла. Финансовый цикл начинается с момента оплаты поставщикам материальных ресурсов и заканчивается в момент получения денежных средств от покупателей за отгруженную продукцию (товары, услуги).
Длительность финансового и операционного цикла, в соответствии с (9), рассчитывается по формулам:
ДФЦ = ДОЦ - ДКЗ, (1.5 )
ДОЦ = Дзз - ДдЗ, (1.6 )
где ДОЦ - длительность операционного цикла в днях;
ДКЗ - период оборота кредиторской задолженности в днях;
Дзз - период оборотов запаса в днях;
ДдЗ - период оборота дебиторской задолженности в днях.
Снижение длительности финансового и операционного цикла увеличивает оборачиваемость средств и является положительной тенденцией.
Для любого коммерческого предприятия рентабельность продаж является важнейшим показателем, характеризующим эффективность его деятельности. Рентабельность продаж определяется по формуле:
RП = ПР , (1.7)
ВР
где ПР- операционная прибыль;
ВР – выручка от реализации продукции, товаров, работ, услуг.
Рентабельность продаж характеризует эффективность хозяйственной деятельности предприятия и использования его ресурсов.
В числителе формулы (1.7) стоит величина операционной прибыли, хотя, в принципе, можно использовать и другой показатель прибыли.
Рентабельность продаж показывает, сколько прибыли приходится на одну денежную единицу реализованной продукции. Увеличение этого показателя свидетельствует либо о росте цен при постоянных затратах на производство реализованной продукции, либо о снижении затрат на производство при постоянных ценах. Его уменьшение свидетельствует о снижении цен при постоянных затратах, то есть о снижении спроса на продукцию предприятия, или о росте затрат на производство при постоянных ценах. Поэтому данный показатель должен постоянно контролироваться финансовой службой предприятия.
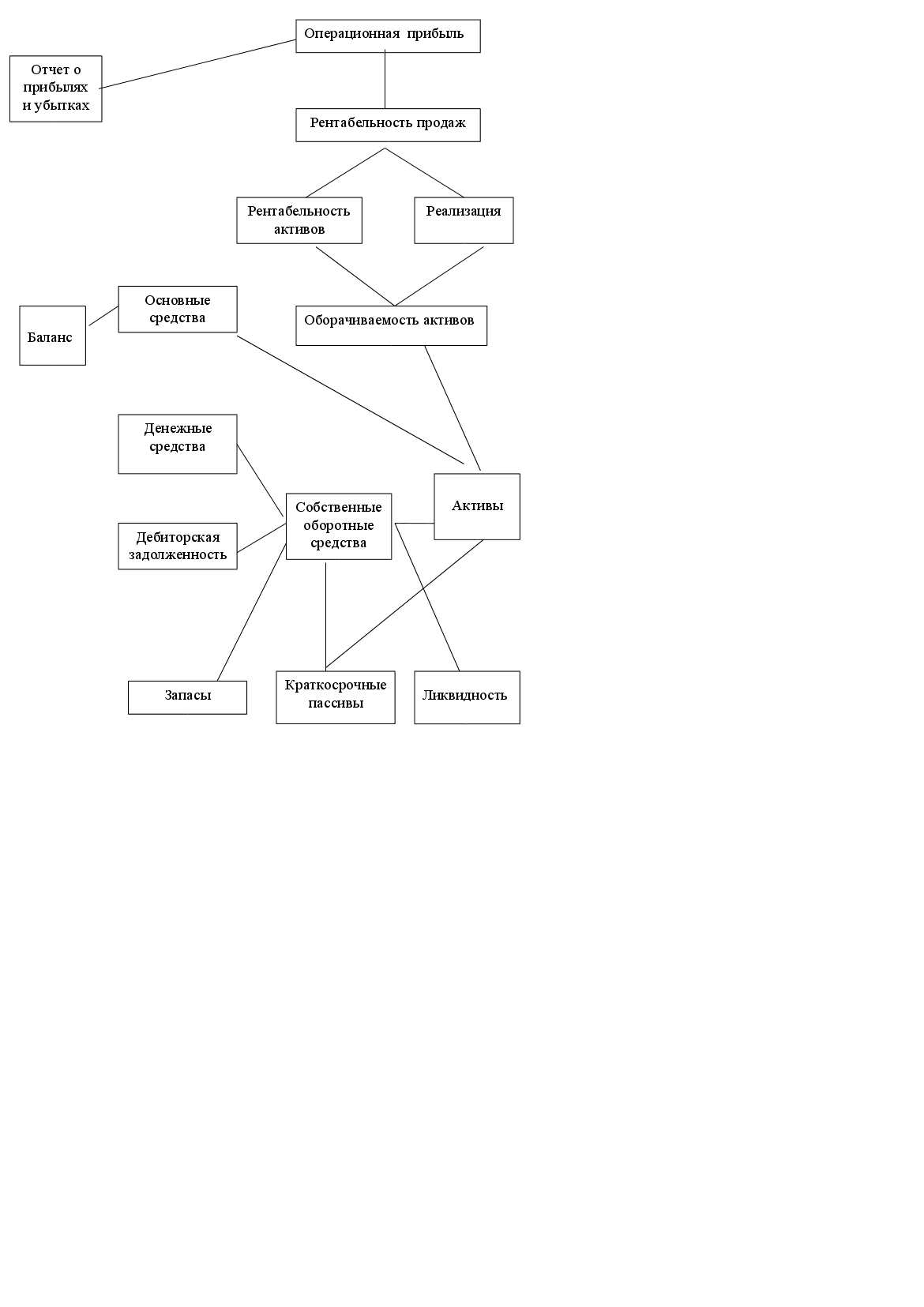
Для оценки эффективности хозяйственной деятельности компании также используются показатели рентабельности (прибыльности) активов. В числителе данного показателя может стоять операционная прибыль, балансовая прибыль, налогооблагаемая прибыль или чистая прибыль, остающаяся в распоряжении предприятия после уплаты налогов. Так как для вычисления рентабельности продаж нами использован показатель операционной прибыли, то мы используем его и для определения рентабельности активов:
RА = ПР , (1.8 )
А С
где RА - рентабельность продаж;
ПР - операционная прибыль;
АС - средняя за период величина активов.
При использовании для расчета операционной прибыли достигается сопоставимость рентабельности активов с рентабельностью продаж, так как между рассматриваемыми финансовыми коэффициентами существует определенная взаимосвязь:
RА = ПР х ВР = RП Х ОА, ( 1.9 )
ВР АС
где RА - рентабельность активов; ПР - операционная прибыль;
ВР - выручка от реализации; АС - средняя за период величина активов;
RП - рентабельность продаж; ОА - оборачиваемость активов.
Рентабельность активов показывает эффективность использования всего имущества предприятия. Снижение данного показателя свидетельствует о падающем спросе на продукцию компании и о перенакоплении активов. Рентабельность активов объединяет набор элементов, характеризующих различные стороны работы предприятия. Анализируя взаимосвязи, можно выделить составляющие, оказывающие наиболее сильное отрицательное воздействие, и сосредоточить на них свое внимание.
1.3 МЕТОДИКА ДЕТАЛИЗИРОВАННОГО АНАЛИЗА ФИНАНСОВОГО
СОСТОЯНИЯ ФИРМЫ
Для корректной оценки финансового состояния необходимо провести детализированный анализ финансового состояния рассматриваемого предприятия. Он состоит из следующих компонентов:
1. Оценка финансовой устойчивости предприятия.
2. Оценка ликвидности и платежеспособности предприятия.
3. Анализ безубыточности предприятия.
4. Факторный анализ рентабельности собственного капитала.
5.Факторный анализ показателя экономического роста предприятия.
В процессе своей производственной деятельности предприятие постоянно пополняет запасы товарно-материальных ценностей. Для этой цели используются как собственные средства, так и заемные. Анализируя излишек или недостаток средств для формирования запасов и затрат, определим абсолютные показатели финансовой устойчивости. Общая схема их определения представлена на рис.1.2:
| Источники средств для формирования запасов и затрат | — |
Величина запасов и затрат |
= |
Абсолютный показатель финансовой устойчивости |
Рис 1.2 Определение абсолютных показателей финансовой устойчивости.
По видам ниточников средств для формирования запасов и затрат используются показатели, приведенные в таблице 4.
Таблица 4
Показатели, используемые для определения финансовой устойчивости
| Показатель | Формула | Компоненты | Источник информации |
| 1 | 2 | 3 | 4 |
| 1. Собственный оборотный капитал (здесь СОК меньше СОС на величину долгосрочных заемных средств) |
СОК=СК-ВА (2.1) |
СК- величина собственного капитала; ВА- основные средства и вложения (внеобо-ротные активы) |
Итог разд. 4 бал.«Капитал и резервы»; Итог разд. 1 баланса«Вне-оборотные активы» |
Продолжение табл.4
| 1 | 2 | 3 | 4 |
| 2. Наличие собствен-ного оборотного капи-тала и долгосрочных заемных средств для формирования запасов и затрат |
Ет=СОК+ЗСд (1.10) |
СОК - собственный оборотный капитал; ЗСд - долгосрочные кредиты и заемные средства. | Итог раздела 5 баланса «Долгосроч-ные пассивы» |
| 3. Общая величина основных источников средств для формирования запасов и затрат |
ЕΣ= Ет+ЗСк = =СОК+ЗСд+ +ЗСК (1.11) |
Ет - собственный оборотный капитал и долгосрочные заемные источники; ЗСк- краткосрочные кредиты и займы |
Итог раздела 6 баланса «Краткосроч-ные пассивы» |
| 4. Излишек (+) или недостаток (-) собственного оборотного капитала |
±ΔСОК=СОК- -ЗЗ (1.12) |
СОК - собственный оборотный капитал ЗЗ – запасы и затраты |
Стр.211 + стр.220 раздела баланса «Оборотные активы» |
| 5. Излишек (+) или недостаток (-) собственного оборотного капитала и долгосрочных заемных источников формирования запасов и затрат |
±Ет=СОК+ЗСд-ЗЗ (1.13) |
СОК - собственный оборотный капитал ЗСд - долгосрочные кредиты и заемные средства. ЗЗ – запасы и затраты |
Итог раздела 5 баланса «Долгосроч-ные пасси-вы»; Стр.211 + стр.220 раздела баланса «Оборотные активы» |
Продолжение табл.4
| 1 | 2 | 3 | 4 |
| 6. Излишек (+) или недостаток (-) общей величины основных источников для формирования запасов и затрат |
±Ет=СОК+ЗСд +ЗСК -ЗЗ (1.14) |
СОК – собствен-ный оборотный капитал ЗСд - долгосрочные кредиты и заемные средства. ЗСК – кратко-срочные кредиты и займы ЗЗ – запасы и затраты |
Итог раздела 5 баланса «Долгосроч-ные пассивы»; Итог раздела 6 баланса «Краткосрочные пассивы» Стр.211 + стр.220 раздела баланса «Оборотные активы» |
На основе рассмотренных показателей формируется трехмерный вектор,
характеризующий тип устойчивости финансового состояния компании:
S = {S1(X1); S2(x2); S3(x3)}, (1.15)
где X1 = ± ∆СОК; Х2 = ± Ет; Х3 = ± ЕΣ.
Функция Si(xi); представляет собой асимметричную функцию и определяется следующим образом:
1, если
X ≥ О
Si(xi)= (1.16)
0, если X < О
В таблице 5 приведена характеристика типов финансовой устойчивости предприятия.
Таблица 5
Типы финансовой устойчивости предприятия
| Тип финансовой устойчивости | Трехмер-ный показатель |
Используемые источники покрытия затрат |
Краткая характеристика |
| 1 | 2 | 3 | 4 |
| 1. Абсолютная финансовая устойчивость |
S = (1, 1, 1) |
Собственные оборотные средства | Высокая платеже-способность; предприятие не зависит от кредиторов |
| 2. Нормальная финансовая устойчивость |
S = (0, 1, 1) |
Собственный оборотный капитал плюс долгосрочные кредиты |
Нормальная плате-жеспособность; эффективная производственная деятельность |
| 3. Неустойчивое финансовое положение |
S = (0, 0, 1) |
Собственный оборотный капитал плюс долгосрочные и краткосрочные кредиты и займы | Нарушение плате-жеспособности; привлечение заемных средств; возможность улучшения ситуации |
| 4. Кризисное финансовое состояние |
S = (0, 0, 0) |
Все возможные источники покрытия затрат | Предприятие неплатежеспособно и находится на грани банкротства |
Оценка ликвидности и платежеспособности компании представлена на рис.1.3
При анализе ликвидности баланса проводится сравнение активов, сгруппи-рованных по степени их ликвидности, с обязательствами по пассиву, сгруппи-рованными по срокам их погашения. Расчет коэффициентов ликвидности позволяет определить степень обеспеченности текущих обязательств ликвидными средствами.
Оценка платежеспособности и ликвидности предприятия
![]()
![]()
![]()
Анализ ликвидности баланса
Расчет коэффициентов ликвидности
Анализ движения денежных средств
Рис.1.3 Схема оценки ликвидности предприятия
Главная задача оценки ликвидности баланса - определить величину покрытия обязательств предприятия его активами, срок превращения которых в денежную форму соответствует сроку погашения обязательств.
Таблица 6
Группировка статей актива и пассива для анализа ликвидности баланса
| Активы | Пассивы | ||
| Показа-тель |
Составляющие (строки формы №1) |
Показатель |
Составляющие (строки формы № 1) |
| 1 | 2 | 3 | 4 |
| А1- наиболее ликвидные активы | Денежные средства и краткосрочные финансовые вложения (стр.260+стр.250) | Ш- наибо-лее срочные обязательства | Кредиторская задолженность и прочие краткосрочные пассивы (стр.620+стр.670) |
| А2-быстро-реализуемые активы | Дебиторская задолжен-ность и прочие активы (стр.240+стр.270) |
П2- краткосроч-ные пассивы |
Заемные средства и другие статьи разд. 6 "Краткосрочные пассивы" (стр 610+ +стр 630++стр 640 +стр.650+сгр.660) |
Продолжение табл.6
| 1 | 2 | 3 | 4 |
|
АЗ- медленно-реализуемые активы |
Статьи разд.2 "Оборотные активы" (стр.2 10+ стр.220) и долгосрочные финансо-вые вложения (стр.140) | ПЗ- долгосроч-ные пассивы | Долгосрочные кредиты и заемные средства (стр.510+стр.520) |
|
А4- трудно-реализу-емые активы |
Внеоборотные активы (стр.110+стр.120 -стр. 140+ стр.130) | П4-постоянные пассивы | Статьи разд.4 "Капитал и резервы" (стр.490) |
Изменение уровня ликвидности также можно оценить по динамике величины собственных оборотных средств фирмы. Так как эта величина представляет собой остаток средств после погашения всех краткосрочных обязательств, то ее рост соответствует повышению уровня ликвидности.
Для углубленной оценки платежеспособности и ликвидности фирмы применяют относительные показатели, которые различаются в зависимости от порядка включения средств по степени их ликвидности:
- коэффициент покрытия
- коэффициент срочной ликвидности:
ДС + КФВ + ДЗ
КСЛ = -----------------------------, (1.17)
ТО
где ДС - денежные средства;
КФВ - краткосрочные финансовые вложения;
ДЗ - дебиторская задолженность;
ТО - текущие обязательства;
- коэффициент абсолютной ликвидности:
ДС + КФВ
К А Л = -----------------------------, (1.18)
ТО
где ДС – денежные средства;
КФВ - краткосрочные финансовые вложения;
ТО - текущие обязательства.
Анализ безубыточности представляет собой анализ модели «затраты - объем – прибыль». В нашем случае такой анализ позволяет ответить на вопрос: Какой "запас прочности" есть у предприятия и как он изменился за отчетный период?
Методика анализа безубыточности представлена в таблице 7.
Таблица 7
Методика анализа безубыточности предприятия
| Показатель | Формула | Компоненты |
| 1 | 2 | 3 |
| 1. Выручка от реализации |
ВР = р x Q (1.19) |
р- цена единицы продукции; Q- объем выпуска и реализации продукции, нат. ед. |
| 2. Суммарные переменные затраты |
V = v x Q (1.20) |
v- переменные затраты на единицу продукции; Q- объем выпуска и реализации продукции, нат. ед. |
| 3. Прибыль |
ПР = ВР - V - F = = (Р - v) x Q (1.21) |
ВР - выручка от реализации; V - суммарные переменные затраты; F- суммарные постоянные затраты. |
| 4. Маржинальная прибыль |
МП = ВР - V (1.22) |
ВР - выручка от реализации; V - суммарные переменные затраты. |
Продолжение табл.7
| 1 | 2 | 3 |
| 5. Коэффициент маржинальной прибыли | Кмп = (BP-V)/BP = (р - У)/р (1.23) |
ВР - выручка от реализации; V - суммарные переменные затраты. |
| 6. Точка безубыточ-ности в стоимостном выражении | Тб = F/Кмп (1.24) |
F- суммарные постоянные затраты; Кмп - коэффициент маржиналь-ной прибыли. |
| 7. Запас финансовой прочности в стоимостном выражении |
ЗФП = ВР - Тб (1.25) |
ВР - выручка от реализации; Тб - точка безубыточности стоимостном выражении. |
| 8. Запас финансовой прочности в % |
ЗФП%=ЗФП / /ВР* 100% (1.26) |
ФП - запас финансовой прочности в стоимостном выражении; Р -выручка от реализации. |
| 9. Сила производственного рычага |
Спр = МП/ПР = = (ВР-У)/ПР (1.27) |
МП - маржинальная прибыль; ПР - операционная прибыль; ВР - выручка от реализации; V - суммарные переменные затраты. |
Запас финансовой прочности характеризует риск предприятия - чем меньше запас финансовой прочности, тем больше риск того, что предприятие окажется в зоне убытков. Он показывает, на сколько рублей возможно снижение выручки, чтобы предприятие не понесло убытков.
Сила производственного рычага показывает, на сколько процентов изменится прибыль при изменении выручки на 1 %:
ПР
------- х 100 %
ПР
СПР = -------------------------------- , (1.28)
ВР
------- х 100 %
ВР
г
де
ПР – изменение
операционной
прибыли; ПР –
операционная
прибыль;
ВР
- изменение
выручки от
реализации;
ВР – выручка
от реализации.
Анализ безубыточности позволяет оценить результаты работы компании, а также помогает выработать рекомендации по увеличению прибыльности ее текущей деятельности.
Формирование рентабельности собственного капитала можно представить в виде схемы, изображенной на рис.1.4.
Поправка на кредиты и налоги
Рентабельность собственного капитала
Финансовый рычаг
Оборачиваемость чистых активов
Рентабельность чистых активов
![]()
Рентабельность продаж
Рис. 1.4 Формирование показателя рентабельности собственного капитала.
Финансовый рычаг характеризует предел, до которого может быть улучшена деятельность предприятия за счет банковских кредитов. Эффект от привлечения кредитов может быть для предприятия положительным, отрицательным, либо нулевым. Это зависит от соотношения банковской процентной ставки и рентабельности чистых активов. Если кредитная ставка ниже рентабельности чистых активов, то увеличение доли кредитов в структуре капитала (собственный капитал плюс кредиты банков) приводит к росту показателя рентабельности собственного капитала. Если же кредитная ставка наоборот выше рентабельности чистых активов, то увеличение доли кредитов в структуре капитала приведет к снижению рентабельности собственного капитала.
Согласно приведенной схеме рентабельность собственного капитала запишем в виде формулы (1.29).
(ПР - I) х (1 - Т) (СК + Кр) ВР ПР
РСК = ---------------------- х ------------ х ------ х ------ , (1.29)
ПР СК NА ВР
Так как NA = СК + Кр, (1.30)
а NI = (ПР - I) х (1 - Т), (1.31)
то окончательно получим
NI (ПР - I) х (1 - Т) NА ВР ПР
РСК = --- = ---------------------- х ------ х ------ х ------ , (1.32)
СК ПР СК NА ВР
или (ПР - I) х (1 - Т)
РСК = ---------------------- х ФР х ОNA х RП , где (1.33)
ПР
I – сумма процентов за кредиты; Т – ставка налога на прибыль;
Кр – сумма кредитов; NА - величина чистых активов;
NI – величина чистой прибыли; ФР- финансовый рычаг;
ОNA - оборачиваемость чистых активов; RП – рентабельность продаж;
ПР - операционная прибыль; ВР – выручка от реализации.
Экономический рост компании – это показатель того максимума роста в продажах, которого может достичь предприятие, не изменяя прочие оперативные показатели.
Суть данного показателя заключается в количестве прибыли, которую реинвестирует фирма в течение одного календарного года как процент к собственному капиталу, который был у фирмы на начало года. Тогда можем записать:
РП
ЭРК = ------- , (1.34)
СКНГ
где ЭРК – показатель экономического роста компании
РП - реинвестированная прибыль;
СКНГ – собственный капитал на начало года.
Определим коэффициент инвестирования как отношение реинвестированной прибыли к величине чистой прибыли после налогообложения:
РП
КРИ = ------- , (1.35)
NI
где РП – реинвестированная прибыль; NI – чистая прибыль.
Тогда, используя схему формирования показателя рентабельности чистых активов, получим:
ПР ВР NА РП (ПР - I) х (1 - Т)
ЭРК = ----- х ----- х ------ х ------ х ---------------------- , (1.36)
ВР ПР СКНГ NI ПР
или окончательно:
(ПР - I) х (1 - Т)
ЭРК = RП х ОNA х ФР х КРИ Х -------------------------- = КРИ х РСК, (1.37)
ПР
где ПР – операционная прибыль; ВР – выручка от реализации;
NА – величина чистых активов; СКНГ - собственный капитал на начало года;
РП – реинвестированная прибыль; NI – чистая прибыль;
I – сумма процентов за кредиты; Т – ставка налога на прибыль;
RП – рентабельность продаж; ОNA – оборачиваемость чистых активов;
КРИ – коэффициент реинвестирования; РСК – рентабельность собственного капитала.
Все показатели в формулах (1.36), (1.37) берутся на конец периода, кроме величины собственного капитала, которая берется на начало года.
Основным достоинством показателя экономического роста компании является его комплексность, так как он содержит составляющие, позволяющие отслеживать всю деятельность компании.
Таким образом в данной дипломной работе отдано предпочтение методике анализа финансового состояния фирмы ЗАО «МодемТрансАвто», изложенной В.В. Ковалевым [9], из-за простоты данного метода и его расширенного понимания анализа финансового состояния фирмы, которое предлагает определять все три составляющие финансового анализа:
- анализа финансовых результатов деятельности
- анализа финансового состояния фирмы
- анализа эффективности финансово-хозяйственной деятельности
ГЛАВА 2. ЭКСПРЕСС-ДИАГНОСТИКА И ДЕТАЛИЗИРОВАННЫЙ
АНАЛИЗ ФИНАНСОВОГО СОСТОЯНИЯ
ЗАО «МОДЕМТРАНСАВТО»
2.1 КРАТКАЯ ХАРАКТЕРИСТИКА ЗАО «МОДЕМТРАНСАВТО»
Фирма ЗАО «МодемТрансАвто» образовалась в 1994 году в форме закрытого акционерного общества.
Виды деятельности фирмы – транспортные услуги, экспедиционные и посреднические услуги, аренда движимого и недвижимого имущества, инвестиционная деятельность.
Потребители услуг – крупные фирмы города и области: ЗАО «Родник», ОАО кондитерская фабрика «Россия», ООО «Элитон», ООО «Лобазь», ООО «Артек» и др.
Основные технико-экономические показатели ЗАО «МодемТрансАвто» представлены в таблице 8
Таблица 8
Основные технико-экономические показатели ЗАО «МодемТрансАвто»
| № п/п | Наименование показателя |
Ед.изм |
Колич. выражение показателя | Темп изменения, % | |
| 2002г. | 2003г. | ||||
| 1 | 2 | 3 | 4 | 5 | 6 |
| 1 | Среднесписочная численность работников |
чел. |
42 | 43 | 102,3 |
| 2 | Валюта баланса | т.руб. | 9728 | 18277 | 187,9 |
| 3 | Стоимость оказанных услуг | т.руб. | 8875 | 15693 | 176,8 |
| 4 | Балансовая прибыль | т.руб. | 928 | 2583 | 278,3 |
| 5 |
Рентабельность -продаж - активов |
% % |
4,09 8,9 |
10,9 16,09 |
260,5 329,04 |
Как видно из таблицы 8, заметно улучшилось финансовое состояние фирмы по сравнению с 2002 годом, балансовая прибыль увеличилась на 178%, рентабельность продаж – на 160%, рентабельность активов – на 229%.
На рис. 2.1 представлена организационная структура управления ЗАО «МодемТрансАвто»
Общее собрание акционеров
![]()
ГЕНЕРАЛЬНЫЙ ДИРЕКТОР
![]()
Зам.ген.директора
по общим вопросам
Зам. ген. директора по финансовым вопросам
Зам.ген. директора по транспортным вопросам
![]()
![]()
Главный бухгалтер
Начальник отдела логистики
Инженер по ремонту автотранспорта
![]()
![]()
![]()
![]()
Бухгалтер
диспетчеры- менеджеры
Экспедиторы
![]()
Автослесари
Водители
![]()
![]()
Авто-электрики
![]()
Рис.2.1 Организационная структура управления ЗАО «МодемТрансАвто»
2.2 ЭКСПРЕСС-ДИАГНОСТИКА ЗАО «МОДЕМТРАНСАВТО»
Экспресс-диагностика ЗАО «МодемТрансАвто» проводилась с использова-нием электронных таблиц Microsoft Excel в среде Windows XP Professional. Исходные данные годовой бухгалтерской отчетности фирмы были переведены в форму электронных таблиц, таким образом, чтобы расчетные коэффициенты вычислялись автоматически по исходным данным. В таблице 9 представлен агрегированный баланс фирмы ЗАО «Модем ТрансАвто»
Таблица 9
Агрегированный баланс предприятия
|
Актив баланса |
На начало 2003г. |
На начало 2004г. |
Изменение |
Темп роста, % |
|||
|
абсо-лютное тыс. руб. |
в структуре % к итогу |
||||||
| тыс. руб. | %к итогу | тыс. руб. | % к итогу | ||||
| 1 | 2 | 3 | 4 | 5 | 6 | 7 | 8 |
| 1. Внеоборотные активы | 1190,5 | 14,80 | 2064,5 | 16,92 | 874 | 2,12 | 173,41 |
| 2. Оборотные активы | 6854,1 | 85,20 | 10135,2 | 8308 | 3281,1 | -2,12 | 147,87 |
| Запасы и затраты, НДС и прочие активы | 4107,2 | 51,06 | 7099,4 |
58,19 |
2992,2 | 7,24 | 172,85 |
| Дебиторская задолженность | 796,7 | 9,90 |
870,5 |
7,14 | 73,8 | -2,76 | 109,26 |
| Денежные средства и краткосрочные финансовые вложения | 1950,2 | 24,24 | 2165,3 | 17,75 | 215,1 | -6,49 | 111,03 |
| Баланс | 8044,6 | 100 | 12199,7 | 100 | 4155,1 | - | 151,65 |
Продолжение табл.9
|
Пассив баланса |
На начало 2003г |
На начало 2004г. |
Изменение |
Темп роста, % |
|||
|
абсолютное тыс. руб. |
в структуре , % к итогу |
||||||
| тыс. руб. | %к итогу | тыс. руб. | %к итогу | ||||
| 1 | 2 | 3 | 4 | 5 | 6 | 7 | 8 |
| 1. Источники собственных средств | 4142,1 | 51,49 | 5299,5 | 43,44 | 1157,4 | -8,05 | 127,94 |
| Ц 2. Кредитные и заемные средства | 3902,5 | 48,51 | 6900,2 | 56,56 | 2997,7 | 8,05 | 176,81 |
| Долгосрочные кредиты и займы | 105,0 | 1,31 | 157,0 | 1,29 | 52,0 | -0,02 | 149,52 |
| Краткосрочные кредиты и займы | 505,5 | 6,28 | 1417,6 | 11,62 | 912,1 | 5,34 | 280,44 |
| Кредиторская задолженность | 3292,0 | 40,92 | 5325,6 | 43,65 | 2033,6 | 2,73 | 161,77 |
| Баланс | 8044,6 | 100 | 12199,7 | 100 | 4155,1 | - | 151,65 |
| Собственные оборотные средства | 3056,6 | _ | 3392,0 | _ | 335,4 | _ | 110,97 |
Данные уплотненного баланса по итогам динамического, структурного и структурно-динамического анализа показывают:
1) Валюта баланса увеличилась за год на 4155,1 тыс. рублей, соответственно темп роста составил 151,65 %, что безусловно показывает положительную тенденцию развития фирмы.
2) Опережающими/темпами росли внеоборотные активы по сравнению с оборотными, изменение в структуре составило 2,12 %, однако фирма вклады-вала средства в необходимую реконструкцию.
3) В оборотных активах наибольший рост был по статье "Запасы и затраты, НДС и прочие активы", что составило в абсолютном выражении 2992,2 тыс. руб. или увеличение в динамике на 72,85 %, а в структуре - на 7,24 %. Тенденция отрицательная, так как способствует "омертвлению" средств предприятия.
4) Отмечен умеренный рост дебиторской задолженности ~ 9 %, однако, в структуре баланса наблюдается снижение - на 2,76 %.
5) Денежные средства и краткосрочные финансовые вложения увеличились на 11,03 %, однако, структурно-динамический анализ показывает снижение данных статей на 6,49 %. Эта тенденция развития фирмы подлежит детальному анализу, так как свидетельствует о росте финансовой зависимости компании.
6) Рост внеоборотных активов составил 2,12%.
7) Соотношение статей пассивов изменилось на 8,05 %. Свыше 50 % в пассивах теперь занимают заемные средства, доля собственных средств составляет 43,44 %. Таким образом, подтверждается рост финансовой зависимости фирмы.
8) Положительным моментом является увеличение собственных оборотных средств на10,97 %.
Отчет о прибылях и убытках (форма № 2) наряду с годовым балансом является основным документом для анализа финансового состояния фирмы. Для его оценки проведем горизонтальный и вертикальный анализ отчета. Данные горизонтального анализа представлены в таблице 10.
Таблица 10
| Модифицированный отчет о прибылях и убытках | ||||
| Показатель |
Строки формы № 2 2 |
На начало 2003г. | На начало 2004г. | Изменение тыс. руб. |
| 1 | 2 | 3 | 4 | 5 |
| 1. Всего доходов и поступлений | 010+060+080 +090+120 | 9691,7 | 18194,2 | 8502,5 |
Продолжение табл.10
| 1 | 2 | 3 | 4 | 5 |
| 2.Общие расходы по ФХД | 020+030+040 070+100+130 | 9277 | 16155,3 | 6878,3 |
| 3. Выручка от реализации (без НДС) | 010 | 9617,3 | 18015,5 | 8398,2 |
| 4.3атраты на производство и сбыт продукции | 020+030+040 | 9224,3 | 16052,2 | 6827,9 |
| в том числе: 4.1. Себестоимость реализации товаров, продукции, работ услуг | 020 | 7557,4 | 12589,1 | 5031,7 |
| 4.2.Коммерческие расходы | 030 | 752,1 | 1506,4 | 754,3 |
| 4.3. Управленческие расходы | 040 | 914,8 | 1956,7 | 1041,9 |
| 5.Прибыль (убыток) от реализации | 010-(020+030 +040) | 393 | 1963,3 | 1570,3 |
| 6. Доходы по операциям финансового характера | 060+080 | 5,6 | 10,4 | 4,8 |
| 7. Расходы по операциям финансового характера | 070 | - | - | - |
| 8. Прочие доходы | 090+120 | 68,8 | 168,3 | 99,5 |
| 9.Прочие расходы | 100+130 | 52,7 | 103,1 | 50,4 |
| 10. Прибыль (убыток) отчетного периода | 140 | 414,7 | 2038,9 | 1624,2 |
| 11. Налог на прибыль | 150 | 134,5 | 652,4 | 517,9 |
| 12. Чистая прибыль | 140-150 | 280,2 | 1386,5 | 1106,3 |
В таблице 11, стр.40 показаны результаты структурно-динамического анализа отчета о прибылях и убытках. В отличие от известных структур построения такого анализа [1], [2], здесь мы рассматриваем процентные отношения статей отчета к различным базовым величинам, указанным в таблице 10, стр.38. Таким образом, достигается большая информативность и аналитичность рассматриваемых данных.
Таблица 11
Структурно-динамический анализ отчета о прибылях и убытках
| Показатель |
Формула и/или строка Формы № 2 |
На начало 2004г. |
На начало 2003г |
Измене- ние, % |
| 1 | 2 | 3 | 4 | 5 |
| 1. Всего доходов и поступлений | 010+060+080 +090+120 | 100,00 | 100,00 | - |
| 2.Общие расходы по ФХД | п.2/п.1 | 95,72 | 88,79 | -6,93 |
| 3. Выручка от реализации (без НДС) | п.З/п.1 | 99,23 | 99,02 | -0,21 |
| 4. Затраты на производство и сбыт продукции в т.ч. | п.4/п.З | 95,91 | 89,1 | -6,81 |
| 4.1. Себестоимость реализации товаров, продукции, работ услуг | п.4.1/п.4.1 |
81,93 |
78,43 |
-3,5 |
| 4.2.Коммерческие расходы | п.4.2 / п.4 | 8,15 | 9,38 | 1,23 |
| 4.3. Управленческие расходы |
п.4.3/п.4 : |
9,92 | 12,19 | 2,27 |
| 5.Прибыль (убыток) от реализации | (010-(020+030 +040)) / п. 3 i | 4,09 | 10,9 | 6,81 |
| 6. Доходы по опера-циям финансового характера | (060+0801/п.1 | 0,06 | 0,06 | 0 |
Продолжение табл.11
| 1 | 2 | 3 | 4 | 5 |
| 7. Расходы по опера-циям финансового характера | 070 / п.2 | - | - | - |
| 8.Прочие доходы | (090+120)/ п. 1 | 0,71 | 0,93 | 0,22 |
| 9.Прочие расходы | (100+130) /п.2 | 0,57 | 0,64 | 0,07 |
| 10. Прибыль (убыток) отчетного периода | 140 /п.1 | 4,28 | 11,21 | 6,93 |
| 11. Налог на прибыль | 150 /п.1 | 32,43 | 32 | -0,43 |
| 12. Чистая прибыль | (140-150)/ п. 1 | 2,89 | 7,62 | 4,73 |
В таблице 12 стр.41 приведен анализ движения денежных средств, выполнен-ный согласно [1].
Результаты анализа показали:
1) За отчетный период по сравнению с предыдущим выручка от реализации (без НДС) увеличилась на 87,73 %, что показывает существенное увеличение объемов реализации. В структуре суммарные затраты уменьшились на 6,93 %, что является хорошим моментом. Прибыль от реализации в отчетном периоде увеличилась почти в 5 раз, а в структуре - выросла на 6,81 %, т.е. предприятие добилось высоких результатов. Прибыль от финансово-хозяйственной деятель-ности увеличилась на 6,93 %. Увеличение чистой прибыли в структуре соста-вило 4,73 %.
Таблица 12
Отчет о движении денежных средств
Показатели |
Строка формы №4 |
Сумма, т. руб. за 2003г |
| 1 | 2 | 3 |
| 1. Текущая деятельность | ||
| 1. 1. Приток денежных средств: / | 18487,9 | |
| - выручка от реализации товаров, работ и услуг / | 030 | 15693,1 |
| - авансы, полученные от покупателей / | 050 | 2564,8 |
Продолжение табл.12
| 1 | 2 | 3 |
| - бюджетные ассигнования и целевое финансирование | 100 | - |
| - прочие поступления (суммы, выданные подотчетным лицам) | 110 | 230,0 |
| 1.2. Отток денежных средств: | 16301,0 | |
| - оплата приобретенных товаров, работ и услуг | 130 | 9014,2 |
| - оплата труда | 140 | 3251,0 |
| - отчисления на социальные нужды | 150 | 1134,0 |
| - выдача подотчетных сумм | 160 | 17,4 |
| - выдача авансов | 170 | 101,6 |
| - расчеты с бюджетом | 220 | 1706,8 |
| - оплата процентов по полученным кредитам, займам | 230 | 732,6 |
| - прочие выплаты, перечисления и т.п. | 250 | 11,4 |
| - амортизационные отчисления | - | 332,0 |
| 1.3. ИТОГО: приток (+), отток (-) | 1.1-1.2 | 2186,9 |
| 2. Инвестиционная деятельность | ||
| 2. 1. Приток денежных средств: \ | 020 | 285,8 |
| - выручка от реализации основных средств и иного имущества \ | 040 | 25,6 |
| -использование амортизационных отчислений \ | - | 332,0 |
| 2.2. Отток денежных средств: \ | 120 | 954,7 |
| - оплата долевого участия в строительстве | 180 | - |
| - оплата машин, оборудования | 190 | 954,7 |
| 2. 3. ИТОГО приток(+), отток (-) | 2.1-2.2 | -622,7 |
| 3. Финансовая деятельность | ||
| 3. 1. Приток денежных средств | 090 | 10,4 |
| 3.2. Отток денежных средств: | 120 | |
| - финансовые вложения | 200 | |
| - выплата дивидендов | 210 | |
| 3. 3. ИТОГО приток (+), отток (-) | 3.1-3.2 | 10,4 |
|
ВСЕГО изменение денежных средств |
1.3+2.3+3.3 | 1574,6 |
2) Общее изменение денежных средств (увеличение в сумме 1574,6 тыс. руб.) свидетельствует о том, что предприятие в состоянии покрывать свои расходы. Доходы получены в основном от операционной деятельности. Расходы от инвестиционной деятельности, с учетом использования амортизационных
отчислений, на две трети покрыты доходами от основной деятельности.
3) Приведенный отчет о движении денежных составлен прямым методом. Его недостаток в том, что он не раскрывает взаимосвязи полученного финансового результата и изменения денежных средств на счетах фирмы. Если необходимо определить причины расхождения величины полученной фирмой прибыли и наличием денежных средств, то проводят анализ движения денежных средств косвенным методом, суть которого - преобразование величины прибыли в величину денежных средств. Отдельные операции увеличивают или уменьшают сумму прибыли предприятия, не затрагивая величину денежных средств. При анализе косвенным методом на эти суммы корректируют величи-ну прибыли, чтобы соответствующие статьи, не связанные с изменением денежных средств, не влияли на величину чистой прибыли.
4) Соотношение темпов роста прибыли, выручки от реализации и активов, составляет:
399,57 % > 187,73 % > 110,97 %.
Следовательно, выполняется « золотое правило экономики» и можно сделать вывод о том, что фирма развивалась в рассматриваемом периоде вполне гармо-нично.
Результаты анализа представлены в таблице 13.
Рекомендуемые значения коэффициента покрытия или коэффициента текущей ликвидности составляют 1,0 - 2,0. Коэффициент покрытия уменьшился за год на 16,73 %, что является тревожной тенденцией для предприятия, так как указывает на снижение способности предприятия погашать свои обязательства.
Тем не менее, этот коэффициент еще не достиг нижнего, порогового значения, равного 1,0. Необходимо провести более детальный анализ ликвидности предприятия и определить изменение коэффициентов абсолютной и срочной ликвидности.
Таблица 13
Коэффициенты ликвидности и финансовой устойчивости
| Показатель | Строки формы № 1 | На начало периода | На конец периода | Абсолютное изменен | Темп роста, % |
| 1 | 2 | 3 | 4 | 5 | 6 |
| 1 . Коэффициент покрытия | Стр.(290-252-244-230)/690 | 1,805 | 1,503 | -0,302 | 83,27 |
| 2. Коэффициент финансирования | Стр.(490-390-252-244) / (590+690) | 1,061 | 0,768 | -0,293 | 73,26 |
Коэффициент финансирования, равный отношению собственного капитала к заемному капиталу, также уменьшился на 26,74 %. Это характеризует увеличение степени зависимости предприятия от внешнего финансирования.
Результаты расчетов представлены в таблице 14. По этим результатам можно сделать следующие выводы.
1) Период оборота дебиторской задолженности составил 17 дней.
2) Период оборота запасов составил 159 дней.
3) Длительность операционного цикла составила 176 дней.
4) Длительность финансового цикла составила 58 дней.
5) Сравнение периодов оборота кредиторской и дебиторской задолженности показывает, что фирма с лихвой перекрывает по срокам своей кредиторской задолженностью дебиторскую, то есть, имеет дешевый источник финансирова-ния своей деятельности.
Таблица 14
Расчет финансового цикла
| Показатель | Формула и/или строки формы №1,2 | Значение |
| 1 | 2 | 3 |
| 1 . Оборот дебиторской задолженности | 010(ф.№2)/240 | 21,6117 |
Продолжение табл.14
| 1 | 2 | 3 |
| 2. Оборот запасов | 020(ф.№2)/(210+220) | 2,2579 |
| 3. Оборот кредиторской задолженности | 020(ф.№2)/(61 1+621+622+627) | 3,0435 |
|
4. Период
оборота
дебиторской |
360 /п. 1 | 16,66 |
| 5. Период оборота запасов, в днях \ | 360 /п.2 | 159,44 |
| 6. Период оборота кредиторской задолженности, в днях | 360 /п. 3 | 118,28 |
| 7. Длительность операционного цикла, в днях | п.4+п.5 | 176,10 |
| 8. Длительность финансового цикла, в днях | п.7-п.6 | 57,82 |
6) В целом длительность финансового цикла «МодемТрансАвто» находится на среднем уровне для аналогичных компаний. С учетом возрастания величины собственных оборотных средств в отчетном периоде, фирма имеет хорошую тенденцию развития.
Данные экспресс-диагностики по анализу рентабельности фирмы представ-лены в таблице 15.
Таблица 15
Анализ коэффициентов рентабельности
| Показатель |
Строки баланса |
На начало периода 2003г. |
На конец периода 2003г. |
Абсолютное измене-ние | Темп роста, % |
| 1. Рентабельность продаж, % |
050(ф.№2)/010 ( ф.№2) |
0,0409 | 0,1090 | 0,068 | 265,85 |
| 2. Оборачиваемость активов, % | 010(ф.№2)/(399 --390-252-244) | 1,1954 | 1,4767 | 0,281 | 123,53 |
| 3 . Рентабельность активов, % | 050(ф.№2)/(399 --390-252-244) | 0,0489 | 0,1609 | 0,112 | 329,04 |
Отсюда можно сделать следующие выводы:
1) Рентабельность активов предприятия увеличилась на 229,04 %, что показы-вает существенное увеличение эффективности использования хозяйственных средств. При этом рентабельность продаж увеличилась на 165,85 %, а оборачиваемость активов возросла на 23,53 %.
2) Таким образом, увеличение рентабельности активов произошло в основном за счет роста рентабельности продаж. С учетом анализа отчета о прибылях и убытках увеличение рентабельности продаж произошло за счет опережающего роста выручки от реализации по сравнению с ростом затрат.
По результатам проведенной экспресс-диагностики фирмы «МодемТрансАвто» можно сделать следующие выводы:
1) Предприятие в рассматриваемом периоде динамично и гармонично развива-лось, что выразилось в увеличении валюты баланса на 51,65 % и в увеличении собственных оборотных средств ~ на 11 %.
2) Структурно-динамический анализ уплотненного баланса выявил увеличение внеоборотных активов при соответствующем уменьшении оборотных на 2,12%, соответственно. Источники собственных средств уменьшились в структуре на 8,05 %, а заемные средства соответственно увеличились, в том числе произош-ло увеличение краткосрочной задолженности в структуре на 5734 %, что является неоднозначным фактом для предприятия. Необходимо провести анализ безубыточности и по его результатам сделать окончательные выводы.
3) Отмечено существенное увеличение рентабельности активов предприятия. Это было вызвано в большей степени опережающим ростом рентабельности продаж по сравнению с ростом оборачиваемости активов. Увеличение рента-бельности продаж вызвано опережающим темпом роста выручки от реализации по сравнению с ростом затрат.
4) За рассматриваемый период произошло снижение коэффициента текущей ликвидности, однако, его значение остается выше критического, равного единице. Также произошло снижение коэффициента финансирования, что свидетельствует о тенденции к утрате финансовой независимости предприятия.
Для уточнения финансового состояния предприятия необходимо провести детализированный анализ его финансового состояния.
2.3 ДЕТАЛИЗИРОВАННЫЙ АНАЛИЗ ФИНАНСОВОГО СОСТОЯНИЯ
ФИРМЫ «МОДЕМТРАНСАВТО»
В данном разделе, на основе методики, рассмотренной в гл.1, представлен детализированный анализ финансового состояния фирмы «МодемТрансАвто».
Оценка финансовой устойчивости предприятия проведена на основе данных годового баланса и представлена в таблице 16.
Таблица 16
Оценка финансовой устойчивости ЗАО «МодемТрансАвто»
Показатель |
Значение | |||
|
На начало 2003 года, тыс. руб. |
На конец 2003 года, тыс. руб. |
Абсолютное отклонение, тыс. руб. |
Темп роста, % |
|
| 1 | 2 | 3 | 4 | 5 |
| 1. Собственный оборотный капитал (СОК) | 2951,6 | 3235,0 | 283,4 | 109,60 |
| 2. Собственный оборотный капитал и долгосрочные заемные средства | 3056,6 | 3392,0 | 335,4 | 110,97 |
| 3 . Общая величина основ-ных источников для форми-рования запасов и затрат | 6854,1 | 10135,2 | 3281,1 | 147,87 |
| 4. Излишек (+) или недостаток (-) СОК | 2605,1 | 2385,2 | -219,9 | 91,56 |
Продолжение табл.16
| 1 | 2 | 3 | 4 | 5 |
| 5. Излишек (+) или недоста-ток (-) СОК и долгосрочных заемных источников для формирования запасов и затрат | 2710,1 | 2542,2 | -167,9 | 93,80 |
| 6. Излишек (+) или недоста-ток (-) общей величины основных источников для формирования запасов и затрат |
6507,6 |
9285,4 | 2777,8 | 142,69 |
| 7. Трехмерный вектор S | (1,1,1) | (1,1,1) | - | - |
| 8. Качественная характерис-тика финансового состояния | Абсолютная финансовая устойчивость фирмы на начало и на конец периода | |||
Оценка ликвидности и платежеспособности фирмы представлена в таблице 17 и таблице 18.
Таблица 17
Исходные данные для анализа ликвидности и платежеспособности предприятия
| 1. Актив | На начало года, тыс. руб. | На конец года, тыс. руб. |
| 1 | 2 | 3 |
| 1.1. Наиболее ликвидные активы, А1 | 1950,2 | 2165,3 |
| 1.2. Быстрореализуемые активы, А2 | 814,2 | 908,3 |
| 1.3. Медленнореализуемые активы, A3 | 4089,7 | 7061,6 |
| 1.4. Труднореализуемые активы, А4 | 1190,5 | 2064,5 |
| Баланс | 8044,6 | 12199,7 |
| 2. Пассив | На начало года, тыс.руб. | На конец года, тыс. руб. |
| 2.1. Наиболее срочные пассивы, П1 | 3292,0 | 5325,6 |
Продолжение табл. 17
| 1 | 2 | 3 |
| 2.2. Краткосрочные пассивы, П2 | 505,5 | 1417,6 |
| 2.3. Долгосрочные пассивы, ПЗ | 105,0 | 157,0 |
| 2.4. Постоянные пассивы, П4 | 4142,1 | 5299,5 |
| Баланс | 8044,6 | 12199,7 |
Таблица 18
Оценка ликвидности и платежеспособности фирмы ЗАО «МодемТрансАвто»
| Платежный излишек (+) / недостаток (-) | Процент покрытия обязательств | ||
|
На начало года, тыс. руб. |
На конец года, тыс. руб. |
На начало года, % |
На конец года, % |
| 1 | 2 | 3 | 4 |
| -1341,8 | -3160,3 | 59,24 | 40,66 |
| 308,7 | -509,3 | 161,07 | 64,07 |
| 3984,7 | 6904,6 | 3894,95 | 4497,83 |
| -2951,6 | -3235 | 28,74 | 38,96 |
Таблица 19
Относительные коэффициенты ликвидности
Показатель |
Значение |
Измене-ние |
Темп роста, % |
|
| На начало года | На конец года | |||
| 1 | 2 | 3 | 4 | 5 |
| 1. Текущие обязательства, ТО, тыс. руб. | 3797,5 | 6743,2 | 2945,7 | 177,57 |
| 2. Денежные средства, ДС, тыс. руб. | 1915,2 | 2114,2 | 199,0 | 110,39 |
| 3. Краткосрочные финансовые вложения, КФВ, тыс. руб. | 35,0 | 51,1 | 16,1 | 146,00 |
| 4. Дебиторская задолженность, ДЗ, тыс. руб. | 796,7 | 870,5 | 73,8 | 109,26 |
Продолжение табл.19
| 1 | 2 | 3 | 4 | 5 |
| 5. Текущие активы, ТА, тыс. руб. | 6854,1 | 10135,2 | 3281,1 | 147,87 |
|
6. Коэффициент покрытия, Кол t |
1,805 | 1,503 | -0,302 | 83,27 |
| 7. Коэффициент срочной ликвидности, Ксл | 0,723 | 0,450 | -0,273 | 62,24 |
| 8. Коэффициент абсолютной ликвидности, Кал | 0,514 | 0,321 | -0,193 | 62,45 |
Проведенный анализ показывает, что фирма "МодемТрансАвто" имеет тенденцию к уменьшению ликвидности. На начало года фирма имела проблемы с ликвидностью в краткосрочном периоде, в конце года эти проблемы усили-лись. Наблюдается снижение всех коэффициентов ликвидности на 17-38%.
Анализ безубыточности предприятия представлен в таблице 20.
Таблица 20
Анализ безубыточности предприятия
Показатель |
За отчетный период, тыс. руб. |
За преды-дущ период, тыс. руб. | Изменение тыс. руб. |
Темп роста, % |
| 1 | 2 | 3 | 4 | 5 |
| 1. Выручка от реализации (ВР) | 18015,5 | 9617,3 | 8398,2 | 187,32 |
| 2. Суммарные переменные затраты (V ) | 12589,1 | 7557,4 | 5031,7 | 166,58 |
| 3 . Маржинальная прибыль (МП ) | 5426,4 | 2059,9 | 3366,5 | 263,43 |
| 4. Суммарные постоянные затраты (F ) | 3463,1 | 1666,9 | 1796,2 | 207,76 |
| 5. Прибыль ( ПР ) | 1963,3 | 393,0 | 1570,3 | 499,49 |
| 6. Коэффициент маржиналь-ной прибыли (Кмд ) | 0,3012 | 0,2142 | 0,087 | 140,62 |
Продолжение табл.20
| 1 | 2 | 3 | 4 | 5 |
| 7. Точка безубыточности в стоимостном выражении (Тб ) | 6518,3 | 1834,7 | 4683,6 | 355,28 |
| 8. Запас финансовой прочнос-ти в стоимостном выражении (ЗФП ) | 11497,2 | 7782,6 | 3714,6 | 147,73 |
| 9. Запас финансовой прочнос-ти в процентах (ЗФП%) | 63,82% | 80,92% | -17,10% | 78,87% |
| 10. Сила производственного рычага (Спр) | 2,764 | 5,241 | -2,477 | 52,74 |
Результаты анализа безубыточности показывают, что, хотя фирма
"МодемТрансАвто" повысила свой запас финансовой прочности в стоимостном выражении, в процентах к выручке от реализации запас финансовой прочности снизился на 17,1 %. При этом сила производственного рычага снизилась на 47%, что показывает существенное снижение производственного риска для предприятия и является положительным моментом.
Факторный анализ рентабельности собственного капитала проведен в соот-ветствии со схемой, представленной на рис. 3 и формулами (1.29) - (1.33). Результаты факторного анализа приведены в таблице 21.
Таблица 21
Анализ рентабельности собственного капитала
| Показатель |
На начало 2003г. |
На конец 2003г. | Измене-ние |
Темп роста, % |
| 1 | 2 | 3 | 4 | 5 |
| 1. Выручка от реализации (ВР), т.р. | 9617,3 | 18015,5 | 8398,2 | 187,32 |
| 2. Прибыль (ПР), т.руб. | 393,0 | 1963,3 | 1570,3 | 499,57 |
| 3. Сумма процентов за кредит (I),т.р. | 177,18 | 457,38 | 280,2 | 258,14 |
Продолжение табл.21
| 1 | 2 | 3 | 4 | 5 |
| 4. Ставка налогообложения (Т ), % | 30 | 30% | 0 | 100,00 |
| 5. Собственный капитал (СК), т.руб. | 4142,1 | 5299,5 | 1157,4 | 127,94 |
| 6. Сумма кредитов (Кр) | 590,6 | 1524,6 | 934,0 | 258,14 |
| 7. Чистые активы (NA) | 4732,7 | 6824,1 | 2091,4 | 144,19 |
| 8. Чистая прибыль, N1 | 151,07 |
307,09 / /' |
156,02 | 204,59 |
| 9.Поправка на налоги и кредиты | 0,384 |
0,156 / / / |
-0,228 | 40,63 |
| 10. Оборачиваемость чистых активов (ОNA) | 2,032 | 2,640 | 0,608 | 129,92 |
| 11. Рентабельность продаж (Rп) | 4,08 | 10,90 | 6,82 | 267,16 |
|
12.Финансовый рычаг (ФР) \ |
1,143 | 1,288 | 0,145 | 112,69 |
| 13. Рентабельность собственного капитала (РСК), % | 3,64 | 5,78 | 2,14 | 158,79 |
Рентабельность собственного капитала фирмы «МодемТрансАвто» за рас-сматриваемый период увеличилась на 58,79 % за счет увеличения рентабель-ности продаж на 167,16 %, увеличения оборачиваемости чистых активов на 29,92 % и увеличения финансового рычага на 12,69 %.
Анализ показателя экономического роста фирмы выполнен в соответствии с формулами (1.34) - (1.37) и представлен в таблице 22.
Таблица 22
Анализ показателя экономического роста фирмы
| Показатель |
Значение |
| 1. Собственный капитал на начало года (СКнг), тыс. руб. \ | 4142,1 |
| 2. Реинвестированная прибыль (РП), тыс. руб. | 81,9 |
| 3. Рентабельность продаж (Rп) | 0,109 |
| 4. Оборачиваемость чистых активов (ОNA) | 2,640 |
| 5. Финансовый рычаг (ФР) \ | 1,288 |
| 6. Коэффициент реинвестирования (Кри) | 0,01977 |
| 7. Поправка на налоги и кредит \ | 0,156 |
| 8. Экономический рост компании (ЭРК, %) \ \ % | 0,11 |
За рассматриваемый период экономический рост фирмы «МодемТрансАвто» составил 0,11%. Фирма инвестирует мало средств в собственное развитие. К сожалению, данный показатель мало информативен, из-за отсутствия данных для сравнения с другими фирмами данного профиля или значений ЭРК за иные аналогичные периоды времени.
Таким образом, анализ показывает, что, несмотря на достигнутые успехи в развитии, в целом фирмы «МодемТрансАвто» за рассматриваемый период незначительно улучшило свое финансовое состояние.
2.4 СРАВНЕНИЕ РЕЗУЛЬТАТОВ АНАЛИЗА ФИНАНСОВОГО
СОСТОЯНИЯ ФИРМЫ «МОДЕМТРАНСАВТО»
С РЕЗУЛЬТАТАМИ РЕЙТИНГОВОЙ ОЦЕНКИ
Для оценки правильности полученных результатов проведем рейтинговую оценку финансового состояния фирмы «МодемТрансАвто».
Для определения рейтинговой оценки предприятия предлагается использо-вать пять показателей, наиболее полно характеризующих его финансовое состояние. Методика и показатели приведены в таблице 23.
Таблица 23
Рейтинговая оценка финансового состояния фирмы
| Показатель | Формула | Компоненты |
| 1 | 2 | 3 |
| 1. Обеспеченность собственными средствами (Ко) | Ко=(IV П-I А) / IIА (2.1) |
IVП – итог раздела IV пассива баланса IА – итог раздела I актива баланса IIА – итог раздела II актива баланса |
| 2. Коэффициент покрытия (КП) |
КП = IIА / (стр.610+620+ +630+640) (2.2) |
IIА – итог раздела II актива баланса; стр.610,620,630,640-соответст-вующие строки раздела IV пассива баланса |
Продолжение табл.23
| 1 | 2 | 3 |
| 3. Интенсивность оборота авансируемого капитала (КИ) |
КИ = (Ф№2, стр.010) / ((Ф№1, стр.(399Н + +399К) х 0,5) х 365 / Т, (2.3) |
стр.010-соответствующая строка формы № 2 «Отчет о прибылях и убытках»; Т – количество дней в рассмат-риваемом периоде; 399Н,399К – строки раздела III актива баланса, соответствующие началу и концу рассматриваемого периода |
| 4. Эффективность управления фирмой (КМ) |
КМ = Ф№2, стр.050 / Ф№2, стр.010, (2.4) |
стр.050 – соответствующая строка формы №2 «Отчет о прибылях и убытках» стр.010 – соответствующая строка формы №2 «Отчет о прибылях и убытках» |
| 5. Рентабельность фирмы (КР) | КР = ((Ф№2, стр.140) / ((Ф№1, стр.(490Н +490К) х 0,5) х 365 / Т, (2.5) |
стр.140-соответствующая строка формы № 2 «Отчет о прибылях и убытках»; Т – количество дней в рассмат-риваемом периоде; стр.490Н,490К – строки раздела IV пассива баланса, соответств началу и концу рассматриваемого периода |
| 6. Рейтинговая оценка финансового состояния фирмы (R) |
R = 2KO+0,1 КП+ +0,08 КИ+ +0,45 КМ + +КР, (2.6) |
KO – обеспеченность собственными средствами КП – коэффициент покрытия КИ – интенсивность оборота авансируемого капитала |
Продолжение табл.23
| 1 | 2 | 3 |
|
КМ – эффективность управления фирмой КР – рентабельность фирмы |
Вычислив значения показателей по формулам (2.1) – (2.5) и подставив их в выражение (2.6) определим рейтинговую оценку фирмы.
В таблицах 24 и 25 представлены исходные данные и результаты расчета рейтинговой оценки по приведенному алгоритму.
Таблица 24
Исходный данные для расчета рейтинговой оценки фирмы
Наименование показателя |
Значение | ||
|
на 01.01.2001г, тыс. руб. |
на 01.01.2003г. за отчетный период, тыс.руб. |
на 01.01.2004г. за отчетный период, тыс. руб. |
|
| 1 | 2 | 3 | 4 |
| IA | - | 1190,5 | 2064,5 |
| IIA | - | 6857,1 | 10135,2 |
| IVП | - | 4142,1 | 5299,5 |
| стр.610 | - | 485,6 | 1367,6 |
| стр.620 | - | 3292,0 | 5325,6 |
| стр.630 | - | 0 | 0 |
| стр.640 | - | 12,4 | 40,9 |
| стр.399 | 5685,3 | 8047,6 | 12199,7 |
| стр.490 | 3098,0 | 4142,1 | 5299,5 |
| Ф№ 2, стр.010 | - | 9617,3 | 18015,5 |
| Ф № 2, стр.050 | - | 393,0 | 1963,3 |
| Ф№ 2, стр.140 | - | 414,7 | 2038,9 |
Таблица 25
Определение рейтинговой оценки фирмы «МодемТрансАвто»
| Наименование показателя | Нормативное минимальное значение | Рейтинговая оценка | ||
| абсол.знач за 2002 г | абсол.знач за 2003 г | Измене-ние, % | ||
| 1 | 2 | 3 | 4 | 5 |
| Обеспеченность собствен-ными средствами (Ко) | 0,1 | 0,4304 | 0,3192 | -25,84 |
| Коэффициент покрытия (Кп) | 2,0 | 1,809 | 1,505 | -16,80 |
| Интенсивность оборота авансируемого капитала(Ки) | 0,5 | 1,401 | 1,780 | +27,05 |
| Эффективность управления фирмой (КМ) | 0,44 | 0,0409 | 0,1090 | +166,50 |
| Рентабельность фирмы (Кр) | 0,2 | 0,1146 | 0,4319 | +276,88 |
| Рейтинговая оценка финан-сового состояния фирмы (R) | 1 | 1,2868 | 1,4123 | +9,75 |
Выполненный анализ показывает, что за рассматриваемый период фирма "МодемТрансАвто" улучшила свое финансовое состояние, о чем свидетельст-вует рост рейтинговой оценки на 9,75 %. Это обусловлено прежде всего ростом прибыльности компании на 276,88 %.
Тем самым подтвержден сделанный ранее вывод об улучшении финансового состояния фирмы "МодемТрансАвто", однако, этот рост невысок.
ГЛАВА 3 ПУТИ УКРЕПЛЕНИЯ ФИНАНСОВОГО СОСТОЯНИЯ ФИРМЫ
«МОДЕМТРАНСАВТО»
3.1 МАТРИЦА ФИНАНСОВОЙ СТРАТЕГИИ ЗАО «МОДЕМТРАНСАВТО»
В заключение определим финансовое положение фирмы "МодемТрансАвто" с помощью матрицы финансовой стратегии . Иногда эту матрицу называют таблицей финансовых потоков (5).
Для построения матрицы определим результаты хозяйственной деятельности предприятия следующим образом:
РХД = ПР +Δ ЗЗ + ΔДЗ - ΔКЗ - И + ПИ, (3.1)
где
РХД – результаты хозяйственной деятельности фирмы;
ПР - прибыль от реализации;
Δ ЗЗ - изменение запасов и затрат за рассматриваемый период;
Δ ДЗ - изменение дебиторской задолженности;
Δ КЗ - изменение кредиторской задолженности;
И - производственные инвестиции; ПИ - продажи имущества.
Результаты финансовой деятельности предприятия определяются в виде:
РФД = Δ ЗС - СП - Тпр - Д + ЭА - ДФВ + ДДФВ, (3.2)
где РФД - результаты финансовой деятельности предприятия;
Δ ЗС - изменение заемных средств; СП - сумма уплаченных процентов;
Тпр - налог на прибыль; Д - выплаченные дивиденды;
ЭА - эмиссия акций; ДФВ - долгосрочные финансовые вложения;
ДДФВ - доходы от других долгосрочных финансовых вложений.
Результат финансово-хозяйственной деятельности фирмы есть сумма результатов его хозяйственной и финансовой деятельности:
РФХД = РХД + РФД, (3.3)
где РФХД -
результат
финансово-хозяйственной
деятельности
фирмы за рас-сматриваемый
период;
РХД
- результат
хозяйственной
деятельности;
РФД - результат финансовой деятельности.
Матрица финансовой стратегии представлена в таблице 26.
Таблица 26
Матрица финансовой стратегии
-
РФД<< 0
РФД 0 РФД>>0 РХД>>0
1
РФХД ≈ 0
4
РФХД > 0
6
РФХД>> 0
РХД ≈ 0
7
РФХД < 0
2
РФХД ≈ 0
5
РФХД > 0
РХД <<0
9
РФХД <<0
8
РФХД < 0
3
РФХД ≈ 0
Данная матрица характеризует возможные финансовые состояния фирмы, а ее применение позволяет спрогнозировать финансовый путь на перспективу и выявить порог возможностей фирмы.
Каждая клетка матрицы характеризует финансово-хозяйственное состояние фирмы. Подробное описание клеток приведено в [10], здесь мы дадим только их названия.
Три позиции равновесия:
Квадрат 1 - "Отец семейства";
Квадрат 2 - "Устойчивое равновесие";
Квадрат 3 - "Неустойчивое равновесие".
Три позиции дефицита:
Квадрат 7 - "Эпизодический дефицит";
Квадрат 8 - "Дилемма";
Квадрат 9 - "Кризис".
Три позиции успеха:
Квадрат 4 - "Рантье";
Квадрат 5 - "Атака";
Квадрат 6 - "Материнское общество".
В таблице 27 приведены результаты расчета показателей результата хозяйственной деятельности фирмы (РХД), результата финансовой деятельности (РФД), результата финансово-хозяйственной деятельности фирмы (РФХД).
Таблица 27
Определение результатов финансово-хозяйственной деятельности фирмы
| Показатели | Условное обозначение | Значение, тыс. руб. | |
| 1 | 2 | 3 | |
| 1. Прибыль от реализации | ПP | 1963,3 | |
| 2. Изменение запасов и затрат | ΔЗЗ | 2575,3 | |
| 3 . Изменение дебиторской задолженности | ΔДЗ | 73,8 | |
| 4. Изменение кредиторской задолженности | ΔКЗ | 2033,6 | |
| 5. Производственные инвестиции | И | 332,0 | |
| 6. Продажи имущества | ПР | 25,6 | |
| 7. Результат хозяйственной деятельности \ | РХД | 1041,4 | |
| 8. Изменение заемных средств | ΔЗС | 2997,7 | |
| 9. Сумма уплаченных процентов | СП | 0 | |
| 10. Налог на прибыль | Тпр | 652,4 | |
| 11 . Выплаченные дивиденды | Д | 0 | |
| 12. Эмиссия акций | ЭА | 0 | |
| 13. Долгосрочные финансовые вложения \ | ДФВ | 509,9 | |
| 14. Доходы от других долгосрочных финансовых вложений | ДДФВ | 10,4 | |
| 15. Результаты финансовой деятельности | РФД | 1845,8 | |
| 16. Результаты финансово-хозяйственной деятельности | РФХД | 2887,2 | |
Таким образом, РХД= 1041,4 тыс.руб., РФД= 1845,8 тыс.рую., РФХД= 2887,2 тыс.руб.. По этим результатам можно изобразить матрицу финансовой стратегии фирмы «МодемТрасАвто».
Таблица 28
Матрица финансовой стратегии ЗАО «МодемТрасАвто».
-
РФД<< 0
РФД 0 РФД>>0
1845,8 т.р.
РХД>>0
1041,4 т.р
1
РФХД ≈ 0
4
РФХД > 0
6
РФХД>> 0
2887,2 т.р.
РХД ≈ 0
7
РФХД < 0
2
РФХД ≈ 0
5
РФХД > 0
РХД <<0
9
РФХД <<0
8
РФХД < 0
3
РФХД ≈ 0
Фирма имеет РХД>>0, РФД>>0 и РФХД>>0 и находится в квадрате 6 – «Материнское общество». Это очень хорошее положение для фирмы, однако, поскольку коэффициент финансирования, определенный в гл.2 (см. табл.13 ), снизился за рассматриваемый период на 26,74 %, то фирма «МодемТрансАвто» имеет тенденцию к перемещению в квадрат 4 «Рантье». Это означает, что в перспективе фирма «МодемТрансАвто» будет довольствоваться умеренными по сравнению со своими возможностями темпами роста оборота и будет поддерживать задолженность на нейтральном уровне.
3.2 ВОЗМОЖНЫЕ ПУТИ УЛУЧШЕНИЯ ФИАНСОВОГО СОСТОЯНИЯ
ФИРМЫ ЗАО «МОДЕМТРАНСАВТО»
Для правильной интерпретации и практического использования результатов экспресс-диагностики необходимо учитывать не только величину и тенденцию изменения самих показателей, но и их взаимное влияние. Это влияние весьма сложно и многогранно.
Для оценки и планирования деятельности предприятия необходимо постоянно поддерживать рациональное соотношение между различными показателями, часто имеющими противоположное влияние.
На основании данных финансового анализа можно классифицировать имеющиеся проблемы, определить влияющие на них параметры и наметить пути решения и меры по устранению неблагоприятных ситуаций.
Можно применить методику управления текущими активами и пассивами: управление величиной собственных оборотных средств, контроль оборачиваемости текущих активов и пассивов; совершенствование кредитной политики; управление инкассацией дебиторской задолженности в плане снижения периода оборота дебиторской задолженности, изменения политики скидок покупателям и т.п.
Использование результатов экспресс-диагностики можно представить в виде схемы, разработанной Любушкиным Н.П., Дьяковой В.Г.[12].
На рис.3.1 изображена схема взаимосвязи составляющих экспресс-диагностики.
По результатам экспресс-диагностики и детализированного анализа финансо-вого состояния ЗАО «МодемТрансАвто» можно сделать следующие выводы:
1. За рассматриваемый период фирма ЗАО «МодемТрансАвто» успешно и гармонично развивалась, валюта баланса увеличилась почти на 52 %, а собственные оборотные средства - на 11 %.
2. Значительно увеличилась рентабельность активов компании, что объясняется в большей степени ростом рентабельности продаж по сравнению с ростом оборачиваемости активов. Увеличение рентабельности продаж произошло за счет опережающего роста выручки от реализации по сравнению с ростом затрат.
3. В рассматриваемом периоде произошло изменение структуры/активов в сторону увеличения внеоборотных активов. Анализ раздела 3 формы № 5 показывает значительные вложения предприятия в основные средства, что было вызвано модернизацией оборудования

Рис 3.1 Взаимосвязь составляющих элементов экспресс-диагностики
4. Фирма ЗАО «МодемТрансАвто» на начало и конец 2003 года характеризуется абсолютной финансовой устойчивостью.
5. Анализ безубыточности предприятия "показал заметное снижение риска его деятельности, что характеризуется снижением значения "финансового рычага и ростом запаса финансовой прочности фирмы в стоимостном выражении.
6. В результате экспресс-диагностики и последующего детализированного анализа выяснено, что фирма ЗАО «МодемТрансАвто» имеет проблемы с ликвидностью, которые усилились за рассматриваемый период. Снижение ликвидности, особенно в краткосрочном периоде, произошло за счет существенного роста кредиторской задолженности, а также роста запасов, что вызвало "омертвление денежных средств.
7. В целом можно сделать вывод о некотором улучшении финансового состояния фирмы ЗАО «МодемТрансАвто» за анализируемый период.
8. Данный вывод подтверждается результатами расчета рейтинговой оценки
фирмы ЗАО «МодемТрансАвто».
9. Анализ с использованием матрицы финансовой стратегии показывает, что фирма ЗАО «МодемТрансАвто» находится в хорошем финансовом состоянии, однако имеет тенденцию к смещению в положение "рантье", то есть не использованию всех своих возможностей.
В связи с вышеизложенным предлагаются следующие пути укрепления финансового состояния фирмы ЗАО «МодемТрансАвто».
Фирма должна проанализировать свою потребность в запасах сырья и материалов и принять решение об их разумном снижении.
Фирма должна направить свои усилия на увеличение ликвидности. Для этого необходимо направить усилия на уменьшение краткосрочной задолженности фирмы в первую очередь, на снижение величины краткосрочных кредитов, а также на уменьшение той части кредиторской задолженности, которая обусловлена наибольшими процентами за товарный кредит.
Кроме того, фирма должна направить свои усилия на снижение дебиторской задолженности, так как в условиях инфляции всякая отсрочка платежа приводит к реальным потерям. Поэтому необходимо расширить систему авансовых платежей. Однако, здесь необходимо проявить особую осторожность, чтобы не потерять покупателей и не снизить объемы реализации.
При этом фирме необходимо постоянно контролировать и своевременно выявлять недопустимые виды дебиторской и кредиторской задолженности, к которым в первую очередь относятся: просроченная задолженность поставщикам и просроченная задолженность покупателей свыше трех месяцев, просроченная задолженность по оплате труда и по платежам в бюджет и внебюджетные фонды.
В представленной работе не рассматривается влияние инфляционных процессов на финансовое состояние фирмы. Имеются публикации, в которых вопрос влияния инфляции на финансовое состояние фирмы освещен с точки зрения определения минимального значения рентабельности. Однако, эта тема весьма сложна и требует отдельного исследования.
ЗАКЛЮЧЕНИЕ
Актуальность выбранной темы состоит в том, что предпринимателям в условиях рынка необходимо иметь своевременную, объективную и полную информацию о финансовом состоянии фирмы для принятия грамотных управленческих решений и прогнозирования своей деятельности. Задачи финансовых менеджеров в том, чтобы оградить свои фирмы от возможных финансовых потерь с помощью проведения аналитических финансовых расчетов. Цель работы – повышение эффективности деятельности объекта исследования посредством проведения анализа финансовой деятельности фирмы. Представленный в работе анализ является внутренним. Его цель – установить планомерное поступление денежных средств и разместить собственные и заемные средства таким образом, чтобы обеспечить нормальное функционирование фирмы для получения максимума прибыли и исключения банкротства. Задачи работы определяются целью работы:
- изучение литературных источников по теме исследования;
- изучение организации бухгалтерского учета, аналитической работы на фирме ЗАО «МодемТрансАвто»;
- изучение форм бухгалтерской отчетности и их содержания;
- сбор и систематизация исходных данных для проведения анализа финансовой деятельности фирмы;
- выполнение анализа финансовой деятельности фирмы;
- разработка мероприятий по укреплению финансовой деятельности фирмы.
Предметом исследования послужила финансовая деятельность фирмы.
Объектом исследования стало закрытое акционерное общество «МодемТрансАвто» (ЗАО «МодемТрансАвто»).
Дипломная работа состоит из трех глав. В первой главе рассматривается теория и методика анализа финансовой деятельности фирмы. За основу взята методика финансового анализа ВВ.Ковалева, состоящая из экспресс-диагностики финансового состояния фирмы и детализированного анализа финансового состояния фирмы. Во второй главе представлена практическая часть расчета экспресс-диагностики и детализированный анализ финансового состояния ЗАО «МодемТрансАвто». Были рассчитаны коэффициент текущей ликвидности (коэффициент покрытия) и коэффициент финансирования. Коэффициент покрытия уменьшился за год на 16,73%, что является тревожной тенденцией для фирмы, так как указывает на снижение способности предприятия погашать свои обязательства. Коэффициент финансирования, равный отношению собственного капитала к заемному капиталу, также уменьшился на 26,74 %. Это характеризует увеличение степени зависимости предприятия от внешнего финансирования. Сравнение периодов оборота кредиторской и дебиторской задолженности показывает, что фирма с лихвой перекрывает по срокам своей кредиторской задолженностью дебиторскую, то есть, имеет дешевый источник финансирования своей деятельности. Оборот дебиторской задолженности - 21,6117, оборот запасов – 2,2579, оборот кредиторской задолженности – 3,0435, период оборота дебиторской задолженности – 16,66 дней, период оборота запасов – 159,44 дня, период оборота кредиторской задолженности – 118,28 дней, длительность операционного цикла – 176,1 день, длительность финансового цикла – 57,82 дня. Рентабельность активов предприятия увеличилась на 229,04 %, что показы-вает существенное увеличение эффективности использования хозяйственных средств. При этом рентабельность продаж увеличилась на 165,85 %, а оборачиваемость активов возросла на 23,53 %.
По результатам проведенной экспресс-диагностики фирмы «МодемТрансАвто» можно сделать следующие выводы:
1) Предприятие в рассматриваемом периоде динамично и гармонично развива-лось, что выразилось в увеличении валюты баланса на 51,65 % и в увеличении собственных оборотных средств ~ на 11 %.
2) Структурно-динамический анализ уплотненного баланса выявил увеличение внеоборотных активов при соответствующем уменьшении оборотных на 2,12%, соответственно. Источники собственных средств уменьшились в структуре на 8,05 %, а заемные средства соответственно увеличились, в том числе произош-ло увеличение краткосрочной задолженности в структуре на 5734 %, что является неоднозначным фактом для предприятия. Оценка финансовой устойчивости предприятия была проведена на основе данных годового баланса.
Проведенный анализ показывает, что фирма "МодемТрансАвто" имеет тенденцию к уменьшению ликвидности. На начало года фирма имела проблемы с ликвидностью в краткосрочном периоде, в конце года эти проблемы усили-лись. Наблюдается снижение всех коэффициентов ликвидности на 17-38%.
Результаты анализа безубыточности показывают, что, хотя фирма
"МодемТрансАвто" повысила свой запас финансовой прочности в стоимостном выражении, в процентах к выручке от реализации запас финансовой прочности снизился на 17,1 %. При этом сила производственного рычага снизилась на 47%, что показывает существенное снижение производственного риска для предприятия и является положительным моментом. Рентабельность собствен-ного капитала фирмы «МодемТрансАвто» за рассматриваемый период увеличилась на 58,79 % за счет увеличения рентабельности продаж на 167,16%, увеличения оборачиваемости чистых активов на 29,92 % и увеличения финансового рычага на 12,69 %. Экономической рост фирмы за рссматриваемый рниод составил 0,11%.Опеределение рейтинговой оценки фирмы «МодемТрансАвто» показал, что за рассматриваемый период фирма улучшила свое финансовое состояние, о чем свидетельствует рост рейтинговой оценки на 9,75 %. Это обусловлено прежде всего ростом прибыльности компании на 276,88 %. Тем самым подтвержден сделанный ранее вывод об улучшении финансового состояния фирмы "МодемТрансАвто", однако, этот рост невысок.
Третья глава содержит матрицу финансовой стратегии фирмы ЗАО «МодемТрансАвто» и пути улучшения финансового состояния фирмы.
Проведенное в дипломной работе исследование позволило:
1) Поставить проблему конкретизации понятия финансового состояния фирмы и сделать попытку его уточнения.
2) Разработать методику проведения финансового анализа фирмы в виде двухуровневой схемы, предусматривающей проведение на первом этапе экспресс-диагностики финансового состояния фирмы и на втором этапе – детализированного анализа.
3) Уточнить методику структурно-динамического анализа агрегированного баланса фирмы.
4) Разработать структуру модифицированного отчета и прибылях и убытках и провести структурно-динамический анализ прибыльности компании.
5) Разработать электронные таблицы для автоматического проведения расчетов анализа финансового состояния фирмы на основании данных годовой бухгалтерской отчетности.
6) Анализ матрицы финансовой стратегии позволил сделать вывод о хорошем финансовом состоянии фирмы, но в тоже время имеется тенденция к недоиспользованию всех финансовых возможностей фирмы.
7) Были предложены возможные пути улучшения финансового состояния фирмы.
Фирма должна проанализировать свою потребность в запасах сырья и материалов и принять решение об их разумном снижении.
Фирма должна направить свои усилия на увеличение ликвидности. Для этого необходимо направить усилия на уменьшение краткосрочной задолженности фирмы в первую очередь, на снижение величины краткосрочных кредитов, а также на уменьшение той части кредиторской задолженности, которая обусловлена наибольшими процентами за товарный кредит.
Кроме того, фирма должна направить свои усилия на снижение дебиторской задолженности, так как в условиях инфляции всякая отсрочка платежа приводит к реальным потерям. Поэтому необходимо расширить систему авансовых платежей. Однако, здесь необходимо проявить особую осторожность, чтобы не потерять покупателей и не снизить объемы реализации.
При этом фирме необходимо постоянно контролировать и своевременно выявлять недопустимые виды дебиторской и кредиторской задолженности, к которым в первую очередь относятся: просроченная задолженность поставщикам и просроченная задолженность покупателей свыше трех месяцев, просроченная задолженность по оплате труда и по платежам в бюджет и внебюджетные фонды.
В настоящее время финансовый анализ в значительной степени зависит от выполняющего его специалиста. Решение возникающих проблем требует большого опыта и глубокого понимания процессов, лежащих в основе финансовой деятельности фирмы. Решение этих проблем будет способствовать все большему превращению финансового анализа в унифицированную, единую и понятную всем пользователям систему.
СПИСОК ИСПОЛЬЗОВАННОЙ ЛИТЕРАТУРЫ
1. Артеменко В.Г., Беллендир М.Ф. Финансовый анализ: Учебное пособие.-М.: «ДИС», НГАЭиУ, 1997
2. Баканов М.И., Шеремет А.Д. Теория экономического анализа: Учебник.-4-е изд.-М.: Финансы и статистика, 1997.
3. Быкадоров В.Л., Алексеев П.Д. Финансово-экономическое состояние предприятия: Практическое пособие- М.: «ПРИОР», 1999.
4. Гиляровская Л.Т. Об оценке кредитоспособности хозяйствующих субъектов/ Финансы. 1999 № 4. с. 53
5. Глазунов В.Н. Анализ финансового состояния предприятия/ Финансы. 1999. №7. с.15.
6. Графова Г.С. Об оценке предприятия-заемщика/ Финансы. 1999. №12. с.27.
7. Друри К. Введение в управленческий и производственный учет.: Пер. с англ./Под ред. Табалиной С.А. – М.: ЮНИТИ, 1997.
8. Ефимова О.В. Финансовый анализ. 2-е изд., перераб. и доп. – М.: «Бухгалтерский учет», 1998. – (Библиотека журнала «Бухгалтерский учет»).
9. Ковалев В.В. Финансовый анализ: Управление капиталом, выбор инвестиций. Анализ отчетности. – 2-е изд., перераб. и доп. – М.: Финансы и статистика, 1999.
10. Крейнина М.Н. Финансовое состояние предприятия. Методы оценки. – М.: ИКЦ «ДИС», 1997.
11. Кузьменко Т.Н. Диагностика, анализ и планирование финансовой деятельности предприятия: Учебное пособие. Самара: СГЭА, 1999.
12. Любушин Н.П., Лещева В.Б., Дьякова В.Г. Анализ финансово-экономической деятельности предприятия: Учебное пособие для ВУЗов/ Под ред. проф. Любушина Н.П. – М.: ЮНИТИ-ДАНА,1999. -471с.
13. Соцкова С.И. Влияние инфляции на финансовые результаты деятельности предприятия/ Проблемы учета, анализа и аудита в современных условиях: Сборник научных трудов/ Под ред. Фомина В.П. – Самара: СГЭА 1999. – .с.18
14. Шеремет А.Д., Негашев Е.В. Методика финансового анализа. – М.: ИНФРА-М, 1999
15. Шеремет А.Д.,Сайфулин Р.С.Методика финансового анализа.- М.: ИНФРА-М,1999
16. Финансовый менеджмент: теория и практика: Учебник/ Под ред. Стояновой Е.С.- 4-е изд., перераб. и доп. – М.: «Перспектива», 1999.
17. Экономический анализ: ситуации, тесты, примеры, задачи, выбор оптимальных решений, финансовое прогнозирование. Учебное пособие/ Под ред. Баканова М.И., Шеремета А.Д. – М.: Финансы и статистика, 1999.
Предприятие представляет собой сложную систему, состоящую из подсистем, которые находятся в тесном взаимодействии друг с другом. Одним из основных элементов этого взаимодействия являются информационные потоки между подсистемами. Кроме того предприятие само является частью более широкой системы экономического механизма региона и в качестве такового оно вступает во взаимодействие с другими элементами окружающей среды, осуществляя информационный обмен. Если в качестве подсистем определить заинтересованные группы пользователей финансовой информации, то получим совокупность субъектов финансового анализа.
В связи с этим можно выделить основные партнерские группы, как субъекты финансового анализа, их вклад в деятельность предприятия, требования в отношении компенсации своего участия и цели, которые они преследуют в отношении финансовой диагностики.
Табл. 1
Основные партнерские группы коммерческой организации
| Основные партнерские группы | Вклад партнерской группы | Требуемый вид компенсации | Цель, преследуемая при финансовом анализе |
| 1 | 2 | 3 | 4 |
| Собственники | Собственный капитал | Дивиденды | Финансовые результаты и финансовая устойчивость |
| Заимодавцы | Заемный капитал | Проценты | Ликвидность - способность предприятия мобилизовать денежную наличность, чтобы уплатить долги |
| Руководители (администра-ция) | Знание дела и умение руководить | Оплата труда и доля прибыли сверх оклада | Вся информация, полезная для управления |
| Персонал (служащие) | Выполнение работ в соответствии с разделением труда | Зарплата, премии, социальные условия | Финансовые результаты предприятия и его ликвидность |
| Поставщики средств и предметов труда | Поставка средств и предметов труда | Договорная цена | Финансовое состояние: ликвидность |
| Покупатели (клиенты) | Сбыт продукции | Договорная цена | Финансовое состояние и состояние запасов готовой продукции и товаров |
| Общество (государство) в лице налоговых органов | Услуги общества (государства) | Уплата налогов полностью и в срок | Финансовые результаты предприятия |
К неосновным партнерским группам относят пользователей, непосредственно не заинтересованных в результатах деятельности предприятия. Сюда входят фондовые биржи, страховые компании, аудиторские фирмы, пресса, профсоюзы и пр.
В качестве объекта финансового анализа выступает финансово-хозяйственная деятельность предприятия, направленная на достижение целей его существования, которые могут быть различными для различных предприятий.
Для проведения финансовой диагностики (в настоящей работе оба термина: финансовый анализ и финансовая диагностика предполагаются равнозначными) может быть использована информация, поступающая на различных материальных носителях и являющаяся предметом анализа, в том числе: нормативная информация; хозяйственный (экономический) учет: оперативно-технический учет, бухгалтерский учет, статистический учет.
Независимо от того в какой сфере осуществляется коммерческая деятельность все многообразие коммерческих решений, принимаемых на основе финансовой диагностики, может быть сведено к трем основным направлениям: решения по вложению капиталов; операции, проводимые с помощью этих ресурсов; определение финансовой структуры бизнеса.
ОТЗЫВ- ХАРАКТЕРИСТИКА
Дмитриева Елена Владимировна с 16 февраля 2004 г. по 10 мая 2004 г. проходила преддипломную практику в фирме ЗАО «МодемТрансАвто» в отделе бухгалтерии.
За время прохождения практики показала себя как способный, серьезный, ответственный человек. Очень аккуратна и внимательна в работе с документами. Работая над предоставленной информацией, выполняя задания, она проявила не раз хорошие умственные способности и особую скрупулезность, тщательность при работе с материалом, а также умение анализировать, взвешивать сильные и слабые стороны, делать обобщения и выводы.
Елена Владимировна работая в отделе бухгалтерии показала свое стремление освоить свою специальность, готовность освоения новых методов работы и успешно их применять для решения поставленных задач, не стеснялась обращаться за разъяснениями.
Порученное ей дело стремилась доделать до конца, старалась разобраться во всех нюансах. Замечания по работе принимала правильно и старалась устранить их.
Елена Дмитриева трудолюбивый, порядочный, добросовестный, коммуникабельный человек.
Руководитель практики от предприятия
_________________________ (подпись)
ГРАФИК
прохождения преддипломной практики студента
5 курса специальности «____________________________________________________»
специализации «___________________________________________________________»
Ф.И.О.____________________________________________________________________
|
№ п/п |
Краткое содержание выполняемой работы |
Срок выполнения |
Отметка о выполнении |
|
1 |
Знакомство с деятельностью фирмы ЗАО «МодемТрансАвто» |
16.02.04 -1.03.04 |
|
|
2 |
Знакомство с организацией бухгалтерского учета и структурой бухгалтерии |
1.03.04 – 15.04.04 |
|
|
3 |
Изучение источников бухгалтерской отчетности для проведения анализа финансового состояния предприятия |
15.04.04 -29.04.04 |
|
|
4 |
Знакомство с методикой расчета основных показателей, характеризующих финансовое состояние фирмы |
29.04.04 -12.05.04 |
|
|
5 |
Выполнение расчета коэффициентов ликвидности и финансовой устойчивости |
12.05.04 -19.05.04 |
|
|
6 |
Выполнение расчета рентабельности фирмы |
19.05.04 -26.05.04 |
|
|
7 |
Оформление отчета по преддипломной практике |
16.05.04 -10.05.04 |
Руководитель практики от института __________________________________ (Ф.И.О.)
Студент – практикант __________________________________ (Ф.И.О.)
Содержание
стр.
1. Краткая характеристика фирмы ЗАО «МодемТрансАвто». 3
2. Организация бухгалтерского учета и анализа финансовой деятельности
в ЗАО «МодемТрансАвто». 5
2.1 Структура и функции бухгалтерии. 5
2.2 Бухгалтерская отчетность как источник анализа финансового состояния
фирмы. 5
2.3 Анализ основных показателей, характеризующих финансовое состояние
фирмы ЗАО «МодемТрансАвто». 6
2.3.1 Анализ коэффициентов ликвидности и финансовой устойчивости. 6
2.3.2 Анализ коэффициентов рентабельности. 8
2.3.3 Оценка финансовой устойчивости ЗАО «МодемТрансАвто». 9
1. Краткая характеристика фирмы ЗАО «МодемТрансАвто»
Фирма ЗАО «МодемТрансАвто» образовалась в 1994 году в форме закрытого акционерного общества. Фирма ЗАО «МодемТрансАвто» является одной из самых крупных транспортных компаний г Самары и Самарской области с многочисленным подвижным составом, на счету которого насчитывается более 25 автомобилей марки «VOLVO –FH12». Виды деятельности фирмы: транспортные и экспедиционные услуги, инвестиционная деятельность, аренда движимого и недвижимого имущества. Потребители услуг – крупные фирмы города и области: ЗАО «Родник», ОАО кондитерская фабрика «Россия», ООО «Элитон», ООО «Лобазъ», ООО «Артек» и другие.
Основные технико-экономические показатели ЗАО «МодемТрансАвто» приведены в таблице 1.
Таблица 1
Основные технико-экономические показатели ЗАО «МодемТрансАвто»
| № п/п | Наименование показателя |
Ед.изм |
Колич. выражение показателя | Темп изменения, % | |
| 2002г. | 2003г. | ||||
| 1 | 2 | 3 | 4 | 5 | 6 |
| 1 | Среднесписочная численность работников |
чел. |
42 | 43 | 102,3 |
| 2 | Валюта баланса | т.руб. | 9728 | 18277 | 187,9 |
| 3 | Стоимость оказанных услуг | т.руб. | 8875 | 15693 | 176,8 |
| 4 | Балансовая прибыль | т.руб. | 928 | 2583 | 278,3 |
| 5 |
Рентабельность -продаж - активов |
% % |
4,09 8,9 |
10,9 16,09 |
260,5 329,04 |
Как видно из таблицы 1 заметно улучшилось финансовое состояние фирмы по сравнению с 2002 годом. Балансовая прибыль увеличилась на 178%, рентабельность продаж увеличилась на 160%, рентабельность активов увеличилась на 229%.
На рисунке 1 представлена организационная структура управления ЗАО «МодемТрансАвто».
Общее собрание акционеров
![]()
ГЕНЕРАЛЬНЫЙ ДИРЕКТОР
![]()
![]()
![]()
![]()
![]()
Зам.ген.директора
по общим вопросам
Зам. ген. директора по финансовым вопросам
Зам.ген. директора по транспортным вопросам
![]()
![]()
![]()
![]()
Главный бухгалтер
Начальник отдела логистики
Инженер по ремонту автотранспорта
![]()
![]()
![]()
![]()
Диспетчеры- менеджеры
Экспедиторы
Бухгалтер
Автослесари
Водители
Авто-электрики
![]()
Рис. 1 Организационная структура управления ЗАО «МодемТрансАвто»
2. Организация бухгалтерского учета и анализа финансовой деятельности
в ЗАО «МодемТрансАвто».
2.1 Структура и функции бухгалтерии
Ответственность за организацию бухгалтерского учета, соблюдение законодательства при выполнении хозяйственных операций несет руководитель фирмы. Бухгалтерский учет в фирме ЗАО «МодемТрансАвто» осуществляется бухгалтерией, возглавляемой главным
бухгалтером.
Главный бухгалтер
несет ответственность
за формирование
учетной политики,
обеспечивает
контроль и
отражение на
счетах бухгалтерского
учета хозяйственных
операций,
представление
оперативной
информации,
составление
в установленные
сроки бухгалтерской
отчетности,
проведение
экономического
анализа
финансово-хозяйственной
деятельности
в целях выявления
и мобилизации
внутрихозяйственных
резервов фирмы.
В отделе кроме
главного бухгалтера
есть еще три
бухгалтера.
Работа в бухгалтерии
фирмы ЗАО
«МодемТрансАвто»
подразделяется
на следующие
основные группы:
-
расчетная;
- материальная;
- производственно-калькуляционная;
- финансовая.
2.2 Бухгалтерская отчетность (как источник анализа финансового состояния фирмы).
При формировании показателей бухгалтерской отчетности фирма руководствуется Положением по ведению бухгалтерского учета и бухгалтерской отчетности в Российской Федерации, утвержденным Приказом Министерства Финансов РФ от 29 июля 1998г. № 34Н, Положением по бухгалтерскому учету «Бухгалтерская отчетность организации» ПБУ 4/99 от 6 июля 1999г. № 43Н, Приказом Министерства Финансов РФ от 13 января 2002 г. № 44 «О формах бухгалтерской отчетности организации».
В составе годового бухгалтерского отчета фирма представляет следующие документы:
- форма № 1 «Бухгалтерский баланс»;
- форма № 2 «Отчет о прибылях и убытках»;
- форма № 3 «Отчет о движении капитала»;
- форма № 4 «Отчет о движении денежных средств»;
- форма № 5 «Приложение к бухгалтерскому балансу»;
- «Пояснительная записка» - изложение основных факторов, повлиявших в отчетном году на итоговые результаты деятельности фирмы с оценкой ее финансового состояния.
Форма № 1 является основным источником информации для проведения анализа финансового состояния фирмы.
Бухгалтерский баланс показывает состояние имущества, собственного капитала и обязательств фирмы на отчетную дату. Баланс состоит из актива и пассива.
Актив баланса строится в порядке возрастания ликвидности средств, т.е. скорости превращения этих средств в денежную форму. Он состоит их трех разделов: внеоборотные активы, оборотные активы, убытки.
Отчет о прибылях и убытках содержит сведения о финансовых результатах деятельности предприятия за отчетный период.
Отчет о движении капитала показывает структуру собственного капитала фирмы в динамике.
Отчет о движении денежных средств отражает остатки денежных средств на начало и конец отчетного периода, и потоки денежных средств от текущей, инвестиционной и финансовой деятельности фирмы.
Таким образом, все элементы бухгалтерской отчетности связаны между собой в единое целое и представляют собой систему взаимосвязанных показателей, характеризующих результаты годовой деятельности фирмы.
2.3 Анализ основных показателей, характеризующих финансовое состояние фирмы ЗАО «МодемТрансАвто»
2.3.1 Анализ коэффициентов ликвидности и финансовой устойчивости
Показатели ликвидности баланса показывают степень способности фирмы покрывать свои краткосрочные обязательства текущими активами. Они являются факторами, ограничивающими рост эффективности деятельности фирмы. Поэтому необходимо отслеживать и управлять значениями показателей ликвидности.
Для оценки ликвидности используются:
- коэффициент общей ликвидности (коэффициент покрытия);
- коэффициент срочной (быстрой) ликвидности;
- коэффициент абсолютной ликвидности
Коэффициент общей ликвидности определяется по формуле
Кол = ТА , (1.1)
ТО
где ТА - текущие активы; ТО - текущие обязательства
Коэффициенты ликвидности и финансовой устойчивости представлены в таблице 2
Таблица 2
Коэффициенты ликвидности и финансовой устойчивости
| Показатель | Строки формы № 1 | На начало периода | На конец периода |
Абсолютное измене- ние |
Темп роста, % |
| 1 | 2 | 3 | 4 | 5 | 6 |
| 1 . Коэффициент покрытия | Стр.(290-252-244-230)/690 | 1,805 | 1,503 | -0,302 | 83,27 |
| 2. Коэффициент финансирования | Стр.(490-390-252-244) / (590+690) | 1,061 | 0,768 | -0,293 | 73,26 |
Рекомендуемые значения коэффициента покрытия составляют 1,0 – 2,0. Коэффициент покрытия уменьшился за год на 16,73%, что является тревожной тенденцией для фирмы, мак как указывает на снижение способности фирмы погашать свои обязательства.
Коэффициент финансирования также уменьшился на 26,74%. Это характеризует увеличение степени зависимости фирмы от внешнего финансирования.
Относительные коэффициенты ликвидности представлены в таблице 3.
Таблица 3
Относительные коэффициенты ликвидности
Показатель |
Значение |
Измене-ние |
Темп роста, % |
|
| На начало года | На конец года | |||
| 1 | 2 | 3 | 4 | 5 |
| 1. Текущие обязательства, ТО, тыс. руб. | 3797,5 | 6743,2 | 2945,7 | 177,57 |
| 2. Денежные средства, ДС, тыс. руб. | 1915,2 | 2114,2 | 199,0 | 110,39 |
| 3. Краткосрочные финансовые вложения, КФВ, тыс. руб. | 35,0 | 51,1 | 16,1 | 146,00 |
| 4. Дебиторская задолженность, ДЗ, тыс. руб. | 796,7 | 870,5 | 73,8 | 109,26 |
Проведенный анализ показывает, что фирма «МодемТрансАвто» имеет тенденцию к уменьшению ликвидности. На начало 2003г. фирма имела проблемы с ликвидностью в краткосрочном периоде. В конце года эти проблемы усилились. Наблюдается снижение всех коэффициентов ликвидности на 17-38%.
2.3.2 Анализ коэффициентов рентабельности.
Рентабельность активов показывает эффективность использования всего имущества фирмы. Снижение данного показателя свидетельствует о падающем спросе на продукцию компании и о перенакоплении активов.
Таблица 4
Анализ коэффициентов рентабельности
| Показатель |
Строки баланса |
На начало периода 2003г. |
На конец периода 2003г. |
Абсо-лютное измене-ние | Темп роста, % |
| 1. Рентабельность продаж, % | 050(ф.№2)/010( ф.№2) | 0,0409 | 0,1090 | 0,068 | 265,85 |
| 2. Оборачиваемость активов, % | 010(ф.№2)/(399 --390-252-244) | 1,1954 | 1,4767 | 0,281 | 123,53 |
| 3 . Рентабельность активов, % | 050(ф.№2)/(399 --390-252-244) | 0,0489 | 0,1609 | 0,112 | 329,04 |
Формирование рентабельности собственного капитала можно представить в виде схемы, изображенной на рисунке 2.
Поправка на кредиты и налоги
![]()
Рентабельность собственного капитала
Финансовый рычаг
Оборачиваемость чистых активов
Рентабельность чистых активов
![]()
Рентабельность продаж
Рис. 2 Формирование показателя рентабельности собственного капитала.
Анализ рентабельности собственного капитала представлен в таблице 5.
Таблица 5
Анализ рентабельности собственного капитала
| Показатель |
На начало 2003г. |
На конец 2003г. | Измене-ние |
Темп роста, % |
| 1 | 2 | 3 | 4 | 5 |
| 1. Выручка от реализации (ВР), т.р. | 9617,3 | 18015,5 | 8398,2 | 187,32 |
| 2. Прибыль (ПР), т.руб. | 393,0 | 1963,3 | 1570,3 | 499,57 |
| 3. Сумма процентов за кредит (I),т.р. | 177,18 | 457,38 | 280,2 | 258,14 |
| 4. Ставка налогообложения (Т ), % | 30 | 30% | 0 | 100,00 |
| 5. Собственный капитал (СК), т.руб. | 4142,1 | 5299,5 | 1157,4 | 127,94 |
| 6. Сумма кредитов (Кр) | 590,6 | 1524,6 | 934,0 | 258,14 |
| 7. Чистые активы (NA) | 4732,7 | 6824,1 | 2091,4 | 144,19 |
| 8. Чистая прибыль, N1 | 151,07 |
307,09 / /' |
156,02 | 204,59 |
| 9.Поправка на налоги и кредиты | 0,384 |
0,156 / / / |
-0,228 | 40,63 |
| 10. Оборачиваемость чистых активов(ОNA) | 2,032 | 2,640 | 0,608 | 129,92 |
| 11. Рентабельность продаж (Rп) | 4,08 | 10,90 | 6,82 | 267,16 |
|
12.Финансовый рычаг (ФР) \ |
1,143 | 1,288 | 0,145 | 112,69 |
| 13. Рентабельность собственного капитала (РСК), % | 3,64 | 5,78 | 2,14 | 158,79 |
Рентабельность собственного капитала фирмы «МодемТрансАвто» за рассматриваемый период увеличилась на 58,79 % за счет увеличения рентабельности продаж на 167,16 %, увеличения оборачиваемости чистых активов на 29,92 % и увеличения финансового рычага на 12,69 %.
2.3.2 Оценка финансовой устойчивости ЗАО «МодемТрансАвто»
Оценка финансовой устойчивости предприятия проведена на основе данных годового баланса и представлена в таблице 6.
Таблица 6
Оценка финансовой устойчивости ЗАО «МодемТрансАвто»
Показатель |
Значение | |||
|
На начало 2003 года, тыс. руб. |
На конец 2003 года, тыс. руб. |
Абсолютное отклонение, тыс. руб. |
Темп роста, % |
|
| 1 | 2 | 3 | 4 | 5 |
| 1. Собственный оборотный капитал (СОК) | 2951,6 | 3235,0 | 283,4 | 109,60 |
Продолжение табл. 6
| 1 | 2 | 3 | 4 | 5 |
| 2. Собственный оборотный капитал и долгосрочные заемные средства | 3056,6 | 3392,0 | 335,4 | 110,97 |
| 3 . Общая величина основных источников для формирования запасов и затрат | 6854,1 | 10135,2 | 3281,1 | 147,87 |
| 4. Излишек (+) или недостаток (-) СОК | 2605,1 | 2385,2 | -219,9 | 91,56 |
| 5. Излишек (+) или недостаток (-) СОК и долгосрочных заемных источников для формирования запасов и затрат | 2710,1 | 2542,2 | -167,9 | 93,80 |
| 6. Излишек (+) или недостаток (-) общей величины основных источников для формирования запасов и затрат |
6507,6 |
9285,4 | 2777,8 | 142,69 |
| 7. Трехмерный вектор S | (1,1,1) | (1,1,1) | - | - |
| 8. Качественная характеристика финансового состояния | Абсолютная финансовая устойчивость фирмы на начало и на конец периода | |||
Оценка ликвидности и платежеспособности фирмы представлена в таблице 7 и таблице 8.
Таблица 7
Исходные данные для анализа ликвидности и платежеспособности предприятия
| 1. Актив | На начало года, тыс. руб. | На конец года, тыс. руб. |
| 1 | 2 | 3 |
| 1.1. Наиболее ликвидные активы, А1 | 1950,2 | 2165,3 |
| 1.2. Быстрореализуемые активы, А2 | 814,2 | 908,3 |
| 1.3. Медленнореализуемые активы, A3 | 4089,7 | 7061,6 |
| 1.4. Труднореализуемые активы, А4 | 1190,5 | 2064,5 |
| Баланс | 8044,6 | 12199,7 |
| 2. Пассив | На начало года, тыс.руб. | На конец года, тыс. руб. |
| 2.1. Наиболее срочные пассивы, П1 | 3292,0 | 5325,6 |
Продолжение табл. 7
| 1 | 2 | 3 |
| 2.2. Краткосрочные пассивы, П2 | 505,5 | 1417,6 |
| 2.3. Долгосрочные пассивы, ПЗ | 105,0 | 157,0 |
| 2.4. Постоянные пассивы, П4 | 4142,1 | 5299,5 |
| Баланс | 8044,6 | 12199,7 |
Таблица 8
Оценка ликвидности и платежеспособности фирмы ЗАО «МодемТрансАвто»
| Платежный излишек (+) / недостаток (-) | Процент покрытия обязательств | ||
|
На начало года, тыс. руб. |
На конец года, тыс. руб. |
На начало года, % |
На конец года, % |
| 1 | 2 | 3 | 4 |
| -1341,8 | -3160,3 | 59,24 | 40,66 |
| 308,7 | -509,3 | 161,07 | 64,07 |
| 3984,7 | 6904,6 | 3894,95 | 4497,83 |
| -2951,6 | -3235 | 28,74 | 38,96 |
Таблица 9
Относительные коэффициенты ликвидности
Показатель |
Значение |
Измене-ние |
Темп роста, % |
|
| На начало года | На конец года | |||
| 1 | 2 | 3 | 4 | 5 |
| 1. Текущие обязательства, ТО, тыс. руб. | 3797,5 | 6743,2 | 2945,7 | 177,57 |
| 2. Денежные средства, ДС, тыс. руб. | 1915,2 | 2114,2 | 199,0 | 110,39 |
| 3. Краткосрочные финансовые вложения, КФВ, тыс. руб. | 35,0 | 51,1 | 16,1 | 146,00 |
| 4. Дебиторская задолженность, ДЗ, тыс. руб. | 796,7 | 870,5 | 73,8 | 109,26 |
| 5. Текущие активы, ТА, тыс. руб. | 6854,1 | 10135,2 | 3281,1 | 147,87 |
|
6. Коэффициент покрытия, Кол t |
1,805 | 1,503 | -0,302 | 83,27 |
| 7. Коэффициент срочной ликвидности, Ксл | 0,723 | 0,450 | -0,273 | 62,24 |
| 8. Коэффициент абсолютной ликвидности, Кал | 0,514 | 0,321 | -0,193 | 62,45 |
Проведенный анализ показывает, что фирма "МодемТрансАвто" имеет тенденцию к уменьшению ликвидности. На начало года фирма имела проблемы с ликвидностью в краткосрочном периоде, в конце года эти проблемы усилились. Наблюдается снижение всех коэффициентов ликвидности на 17-38%.
Похожие рефераты:
Теоретические основы понятий кредиторской и дебиторской задолженности
Бухгалтерский учет, анализ и аудит дебиторской и кредиторской задолженности
Дебиторская и кредиторская задолженности предприятия: анализ и пути снижения (на примере ЗАО "БЕСТ")
Повышение эффективности финансово-экономической деятельности предприятия ЗАО
Управление дебиторской и кредиторской задолженностью организации (на примере ООО "Рос-Таргет")
Анализ дебиторской задолженности предприятия на примере ООО "Ромашка"
Анализ дебиторской и кредиторской задолженности
Управление дебиторской задолженностью на примере ЗАО "Страховая группа "Спасские ворота"
Проблемы укрепления финансового состояния предприятия
Анализ финансового состояния предприятия ЗАО "Цифроград"
Повышение эффективности использования заемного капитала (на материалах ТОО "Сельпром")
Оценка, анализ и диагностика финансового состояния предприятия на примере ЗАО "Челяб-МАЗ сервис и К"
Повышение эффективности финансовой деятельности предприятия ЗАО "ЧФМК"
Анализ финансовой деятельности предприятия ЗАО Ртищевские продукты