| Похожие рефераты | Скачать .docx |
Реферат: Радикальная экономия электроэнергии переменного тока
Дудышев В.Д, Самарский технический университет
В статье сформулирована проблема и намечены пути радикального снижения электропотребления основных электроприемников переменного тока – трансформаторов и асинхронных электрических машин АЭМ). Рассматриваются методы и устройства их энергетического совершенствования на основе принципа циркуляции реактивной мощности и др.
Предложены и обсуждаются оригинальные управляемые трансформаторы с единичным входным коэффициентом мощности(косинус фи). Предложены и анализируются электрические схемы АЭМ с единичным входным коэффициентом мощности.
Предложено конструктивное совмещение обмоток асинхронных электрических машин, обеспечивающих одновременно двигательно-генераторный режим АЭМ. Рассмотрены и иные варианты экономичных АЭМ в частности по схемам резонансных конденсаторных АЭМ с регуляторами и вентильных асинхронных электрических машин, позволяющих работать электрической машине с минимальным электропотреблением из сети, одновременно в режиме двигателя и генератора, и в режиме “вечного двигателя“(ВД). Предложена самовращающаяся асинхронная вентильная электромашина, работающая одновременно в режиме мотора и генератора, с самовозбуждением и самообеспечением электроэнергией и механической энергией.
Такой необычный совмещенный режим работы АЭМ в режиме “ВД” достигается посредством конструктивного совмещения электродвигателя и электрогенератора в одном электромеханическом устройстве на основе совмещения многофазных статорных обмоток с разным числом пар полюсов. Рассмотрен вариант экономичной резонансной многообмоточной асинхронной электрической машины с введением резонансных конденсаторов между статорными обмотками. Определены условия, при которых одна из ее обмоток работает в генераторном режиме Рассмотрены и прочие оригинальные варианты экономичных трансформаторов и электрических машин (АЭМ) на основе асинхронных электрических вентильных машин.. Предложен оригинальный коммутатор в статорных индуктивных обмотках, обеспечивающий самогенерацию электроэнергии Предлагаемые революционные технические новшества позволяют значительно экономить электроэнергию и в пределе обеспечить 100% экономию электроэнергии в режиме автономного самоэлектрообеспечения этих известных устройств посредством кольцевания энергии в обмотках за счет полезного использования явления самоиндукции при разрыве индуктивностей с электрическим током в моменты его максимума . .
Введение
Электроэнергия повсеместно дорожает, а ее потребление в мире непрерывно увеличивается . Более 80 % электроэнергии потребляется в мире именно на переменном токе. Поэтому актуальной проблемой мировой энергетики является снижение электропотребления и повышение коэффициента полезного действия кпд всех электроприемников переменного тока. Практически все эти электроприемники обладают индуктивностями .Трансформаторы и асинхронные электрические машины переменного тока –это самые массовые индуктивные электроприемники. Их применяют повсеместно от бытовой электротехники, компьютеров, городской электросети до тягового ж/д электропривода и электропривода прокатных станов. Все они потребляет излишнюю электроэнергию. Асинхронные электрические машины наиболее распространены в мире благодаря простоте конструкции и хорошим регулировочным свойствам.
Основные определения
Трансформатор переменного тока - статическое электромагнитное устройство, имеющее две или более индуктивно- связанных обмоток, предназначенный чаще всего для преобразования переменного тока одного напряжения в переменный ток другого напряжения. Преобразование энергии в трансформаторе осуществляется переменным магнитным полем. Трансформаторы широко применяются при передаче электрической энергии на большие расстояния, распределении ее между приемниками, а также в различных выпрямительных, усилительных, сигнализационных и других устройствах.
Асинхронная электрическая машина(АЭМ.)-это электрическая машина переменного тока, у которой частота вращения ротора не равна частоте вращения магнитного поля статора . АЭМ в основном служат двигателями, но благодаря обратимости может работать и генератором с выработкой электроэнергии. В этом случае ее вал вращают иным приводным двигателем . А. э. м. может также работать в режиме тормоза, если её ротор вращать против направления вращения магнитного поля; это свойство А. э. м. используется, например, в системах электрической тяги на переменном токе.
Принцип работы АЭМ основан на взаимодействии вращающегося магнитного поля (см. Вращающееся магнитное поле),возникающего при прохождении трёхфазного переменного тока по обмоткам статора, с током, индуктированным полем статора в обмотках ротора, в результате чего возникают механические усилия, заставляющие ротор вращаться в сторону вращения магнитного поля при условии, что частота вращения ротора n меньше частоты вращения поля n1 .Ротор АЭМ совершает асинхронное вращение со скольжением по отношению к вращающемуся магнитному полю.
Явление электромагнитной самоидукции
Явление состоит в том что: всякое изменение внешнего магнитного потока сквозь замкнутый проводящий контур приводит к возникновению в последнем электродвижущей силы и вторичного индукционного тока такого направления, что его магнитное поле противодействует изменению внешнего магнитного потока.
О СУЩНОСТИ И ФИЗИКЕ ЭНЕРГОПРЕОБРАЗОВАНИЯ ЭНЕРГИИ В ЭЛЕКТРИЧЕСКИХ МАШИНАХ ПЕРЕМЕННОГО ТОКА
Несмотря на широчайшее распространение трансформаторов и асинхронных электрических машин переменного тока, (АЭМ) до сих пор еще физика и энергетика их работы таят много неразгаданных тайн В чем истинный смысл физики преобразования энергии и работы трансформатора и асинхронной электрической машины? Как электрические машины преобразует подводимую к статорным обмоткам электроэнергию в механическую энергию вращения ротора - в режиме двигателя и -напротив –как она преобразует механическую энергию принудительного вращения ее вала в электроэнергию в режиме генератора? Почему трансформатор не вращается ? Сколько по минимум нужно им потребляемой электроэнергии для совершения прежней полезной работы и на что она расходуется? Куда и как она поступает и во что преобразуется эта входная электроэнергия и где она запасается ? Действительно ли нужен в установившемся режиме асинхронной электрической машине работы внешний источник энергии? И если да- то какова должна быть его минимальная мощность и потребляемая энергия от внешнего источника -из сети? Можно ли сделать на статорных обмотках малозатратным “вечный”индуктивно- транзисторный автогенератор электрических колебаний? И если да -то снизит ли он потребляемую от внешнего источника электроэнергию ? Можно ли синхронизировать частоту электрических колебаний такого электромеханического автогенератора с частотой вращения ротора АЭМ ? Что будет с энергетикой и электромеханикой АЭМ, если вращающееся электромагнитное поле создавать в ее статорных обмотках маломощным задающим многофазным электронным устройством и им же возбуждать электромагнитные колебания в рабочих статорных обмотках по принципу магнитного усилителя? Можно ли сделать необычный трансформатор вообще без электропитания с кпд, равным 1? Можно ли совместить в одной электрической машине переменного тока(АЭМ) и мотор и генератор одновременно ? И если можно- то как ? Можно ли вообще сделать самовращающийся электрический мотор- генератор? Как использовать эдс самоиндукции с пользой в индуктивных нагрузках – для экономии электроэнергии ? На этот далеко не полный перечень “простых” вопросов пока точного физического ответа еще нет .И в силу этого все трансформаторы и все АЭМ , применяемые повсеместно –от вентиляторов до тяговых электроприводов на железной дороге - до сих пор в работе весьма энергозатратны. Правда, резонансные опыты Мельниченко с его экономичными резонансными режимами таких асинхронных электрических машин несколько приоткрыли завесу тайны – и указали направление исследования малозатратных АЭМ , но по- существу, не позволяют АЭМ работать в широком диапазоне скоростей и нагрузок на валу . И, по- существу пока многое в энергетике АЭМ остается неясным и заданные вопросы ждут своего разрешения И это время ясных ответов на них- настало!
Варианты реализации экономичной и как частный случай самовращающейся резонансной асинхронной электрической машины
Постановка задачи:
Включить асинхронный двигатель в режим “частичной рекуперации” –для этого схемно совместить мотор- генератор в одном устройстве –и тем самым вернуть часть затраченной энергии в сеть – т.е. получить двигатель-генератор из стандартного электродвигателя с короткозамкнутым (кз) ротором;
Включить электродвигатель в режим “самовращения” – энергия на выходе асинхронного эл.генератора должна превышать энергию, потребляемую двигателем на компенсацию потерь;
В режиме “самовращения” снять с генератора заданную по мощности полезную электрическую нагрузку.
Предлагаемая электрическая схема АЭМ с регуляторами направлена на решение только первой задачи и ни в коем разе не претендует на полное совершенство. Просто это одно из схемных решений на пути реализации технической идеи, с надеждой на удачу, при внесении корректив на неучтенные факторы и различных поправок. Но сама по себе идея по - видимому жизнеспособная и ранее была высказана и обсуждена на одном из форумов Интернета.
В данной электрической схеме АЭМ для простоты не показаны ротор и некоторые элементы коммутации обмоток .Прежде всего, необходимо для реализации совмещенного мотор- генераторного режима обычной асинхронной эл машины (АЭМ) необходимо выполнить два важных условия:
фаза генератора должна совпадать с фазой сети на двигателе;
напряжение генератора должно превышать напряжение сети, пусть на каком то отрезке времени периода.

Рис 1
На Рис 1 показана классическая схема включения “звездой” 3х-фазного двигателя с кз ротором в 3х-фазную сеть с общей электрической нейтралью (нулем).
Начала обмоток подключены к фазам А, В и С.
Концы обмоток соединены межу собой и подключены к нейтрали.
Вращение кз ротора (создание вращающегося электромагнитного поля) обеспечивается относительным сдвигом во времени фаз А, В и С на 120 градусов (за период сети равный 360 градусов) и заданной геометрией расположения обмоток L1, L2 и L3 (через 120 градусов) на кольце статора.
Круговая векторная диаграмма фаз напряжений на обмотках двигателя показана на Рис 2.

Рис 2
Временная диаграмма напряжений на началах обмоток двигателя за один период показана на Рис 3.

Рис 3
Оба условия пытаюсь выполнить путем переключения обмоток L1, L2 и L3 относительно фаз сети А, В, С и нейтрали N после раскрутки двигателя до номинальных оборотов в штатном (или любом удобном) режиме.
Одновременно и как можно быстро:
начала обмотки L1, L2 и отключаются от сети;
конец обмотки L3 отключается от общей точки;
фаза С подключается к концу обмотки L3;
нейтраль N подключается к началу L3.
Схема после переключения показана на Рис 4.

Рис 4
Важные условия работы АЭМ в совмещенном мотор- генераторном режиме:
Обмотки L1 и L2 стали генераторными – поле вращающегося ротора наводит в них ЭДС превышающую напряжение сети;
Вектор Г (фаза генератора), равный векторной сумме векторов Г1(на L1) и Г2 (на L2), равен по величине (в идеале) длине вектора С умноженной на корень из трех (1,73).
В обмотке L3 переключена “полярность” на противоположную. Вектор фазы в L3 изменил направление на 180 градусов и стал однонаправленным с вектором Г.
Результат – фаза напряжения Г снимаемого с генераторных обмоток L1+ L2 совпадает с фазой напряжения сети С на двигательной обмотке L3.
Если после переключения двигатель загудит и резко остановится (режим торможения - фаза напряжения сети на двигательной обмотке L3 не совпала с фазой вращения ротора) необходимо изменить направление вращения ротора при раскрутке (поменять местами фазы А и В на обмотках двигателя).
Круговая векторная диаграмма напряжений на обмотках двигателя-генератора показана на Рис 5.

Рис 5
Временная диаграмма напряжений на обмотках двигателя-генератора и напряжения генератора показана на Рис 6.
Непременное условие – ротор двигателя должен иметь большой момент инерции (большую маховую массу), так как импульс вращения он получает (грубо) только треть периода, а расходует энергию - на генератор две трети периода и на потери полный период.

Рис 6.
Поэтому электродвигатель должен иметь не нагрузку, а именно относительно большой момент инерции на валу. Отсюда вывод - для экспериментов годятся асинхронные двигатели любой мощности. Проще всего повесить на вал двигателя маховик, учитывая его ограничения по массе. Ограничение сверху – ток в обмотках двигателя при пуске (раскрутке) не должен превышать предельно допустимых значений значительное время. Это одна из причин возможного перегрева обмоток и выгорания изоляции. В зависимости от типа, двигатели при пуске допускают до семикратной и более перегрузки по току. Пуск и раскрутку двигателя желательно производить в облегченном режиме, возможно, применять плавный или ступенчатый пуск или с помощью другого двигателя с последующим его механическим и электрическим отключением.
Ограничение снизу - момент инерции ротора двигателя должен гарантированно обеспечить устойчивый (без вибрации) режим работы двигателя при питании от однофазной сети только одной обмотки (L3).
При выполнении этих условий после раскрутки и переключения 3х-фазный двигатель с кз ротором устойчиво работает от однофазной сети 220В подключенной к одной обмотке. С двух генераторных обмоток снимается электрическая мощность.
Эти факты, проверенны практикой!
Теперь двигатель можно загонять в последовательный резонанс, обманывать счетчик и т.д., кому что нравится…
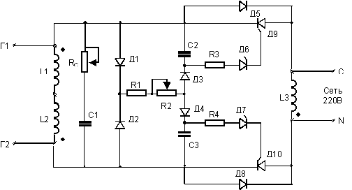
На рис 7 показана схема, которая, в принципе, может быть реализована на комплектации элементной базы 80х годов.

Рис.7
Номиналы силовых элементов зависят от мощности и типа применяемого двигателя и поэтому не указаны.
Схема содержит:
Резонансный колебательный контур – L1, L2, C1, RС;
Д9, Д10 – тиристоры, подключающие нагрузку L3 (при подключенной сети) к колебательному контуру два раза за период в заданные моменты времени относительно начала периода;
Времязадающие цепочки - Д1, R1, R2, Д4, С3 для положительной и Д2, R1, R2, Д3, С2 для отрицательной плуволн генератора – элементарные управляемые интегрирующие цепочки;
Д6, Д7 – динисторы, пороговые ключевые элементы с напряжением пробоя от 6 до 15В типа КН102 с буквой определяющей высоту порога.
R3, R4 – резисторы, ограничивающие ток через управляющие электроды тиристоров;
Д5, Д8 – диоды, позволяющие обойти запертые тиристоры при обратной полуволне.
Время заряда С2, С3 до напряжения пробоя Д6, Д7 определяет угол открытия тиристоров – величину мощности возвращаемую с генератора в сеть и в двигатель.
Для симметричной работы схемы необходимо стремиться выполнить два условия: емкости С2 и С3 равны по величине и пороги пробоя динисторов Д6 и Д7 должны быть на одном уровне напряжения. Из практики – пара Д6, Д7 всегда требует подбора.
Исходное положение перед переключением:
Движок переменного резистора RС должен находиться в крайнем верхнем положении – максимальное сопротивление в цепи перезаряда емкости С1. Иначе, во время накопления энергии в колебательном контуре L1, L2, C1 двигателю не хватает энергии, и он останавливается – факт, проверенный практикой.
Движок резистора R2 в крайнем правом положении - максимальное сопротивление в цепи заряда емкостей С2, С3. Установлен максимальный угол открытия тиристоров Д9, Д10, чтобы минимизировать нагрузку на колебательный контур L1, L2, C1 во время переходных процессов после переключения.
Итак, схема включена, ротор двигателя устойчиво вращается на номинальных оборотах.
При идеальных параметрах элементов и без учета скольжения:
на зажимах L3 (двигателя) напряжение сети 220В, из сети потребляется ток Iхх;
сопротивление резистора RС равно бесконечности – емкость С1 не перезаряжается, на зажимах генератора Г1-Г2 напряжение порядка 380В;
сопротивление резистора R2 равно бесконечности – связь генератора с нагрузкой L3 отсутствует.
Вводим контур L1, L2, C1 в резонансный режим медленным перемещением ползунка реостата вниз по схеме движка резистора RС. Энергия, запасаемая в контуре, потребляется из сети, ток в двигателе (L3) кратковременно растет, затем возвращается к прежнему уровню.
Наступает второй критический момент – с одной стороны необходимо генератор загнать в резонанс, для чего следует поднимать напряжение, с другой – ограничение по электрической прочности изоляции обмоток генератора.
В это время необходимо следить за напряжением на зажимах генератора Г1-Г2 и не допускать его до напряжения пробоя изоляции в L1, L2.
Пробой изоляции обмоток в резонансном режиме – вторая причина вывода двигателей из строя. Здесь надо копать и искать решение, удовлетворяющее обоим условиям. Один из перспективных, на мой взгляд, путей – повышение рабочее частоты.
При рабочей частоте 50 герц величина емкости С1 должна быть подобрана такой, чтобы при закороченном резисторе RС напряжение на зажимах генератора Г1-Г2 не поднималось выше определенного порога.
Возможно, напряжение на емкости С1 и измерял дядя Вася перед подключением нагрузки. Видимо, с учетом различных гармоник, не стоит поднимать напряжение на генераторе выше 1000В. Емкости на такое напряжение тоже не везде валяются, хотя емкости для увеличения напряжения соединяют последовательно.
Скорее всего, при различных ограничениях, колебательный контур войдет в “околорезонансный” режим. Какую то энергию контур запас, да и напряжение на нем в несколько раз превышает напряжение на двигателе (в сети).
Теперь, самое интересное – начинаем загонять энергию, запасенную в колебательном L-C контуре, обратно в двигатель и в питающую сеть.
Рассматриваем положительный полупериод, при этом помним, что генератор и двигатель сфазированы.. Медленно двигаем влево движок резистора R2, уменьшая сопротивление цепочки Г1-Д1-R1-R2-Д4-С3-Г2.
Если емкость С3 успевает зарядиться до конца полупериода до напряжения пробоя динистора Д7, она разрядится по цепочке R4–Д7- управляющий электрод тиристора Д10. Тиристор Д10 откроется и произойдет импульсный сброс энергии контура в сеть (и в двигатель) по силовой цепи Г1-Д5-сеть II (L3)-Д10-Г2.
Напряжение импульса сброса в первый момент будет равно разнице амплитуд на контуре (на С1) и на L3. Напряжение в сети должно несколько повыситься.
Ток импульса определится параметрами силовой цепи, величиной заряда С1 и мощностью генератора.
Длительность импульса – до конца полупериода и обратно пропорциональна времени заряда С3 от начала полупериода до напряжения пробоя динистора Д7.
Обратной (отрицательной) полуволной тиристор Д10 закроется и процесс симметрично повторится на времязадающей R1-R2-С2, динисторе Д6 и тиристоре Д9.
Процесс пошел… При этом RС должен быть полностью закорочен .
Внимательно следим за работой асинхронного электрического мотор-генератора и медленно перемещаем движок потенциометра R2 влево по схеме до попытки срыва устойчивого режима работы. Возвращаем движок потенциометра R2 в зону устойчивой работы, засекаем время
Если нагрузка электрической машины является параметром колебательного контура, тогда контур в этой электрической асинхронной машине нужен параметрический. Причем , согласно принципу - в контуре -параметр синхронизации меняется два раза за период
Интересны и изобретения А. Мельниченко по экономичным резонансным моторам переменного тока (см.приложение)
Привожу в качестве примера реферат одного из них ниже
Резонансный асинхронный двигатель, отличающийся тем, что с целью устранения индуктивного сопротивления в обмотках статора и увеличения мощности асинхронного двигателя, электрическая цепь обмотки статора работает в режиме резонанса напряжений, и содержит последовательно соединенные конденсаторы, обмотку статора и дополнительную индуктивность - для увеличения добротности и компенсации изменения индуктивности обмоток статора при работе асинхронного двигателя с нагрузкой
ВТОРОЙ МЕТОД И ВАРИАНТ УСТРОЙСТВА ДЛЯ ПОЛУЧЕНИЯ МИНИМАЛЬНОГО ЭЛЕКТРОПОТРЕБЛЕНИЯ И ДОСТИЖЕНИЯ РЕЖИМА САМОВРАЩЕНИЯ АСИНХРОННОЙ ЭЛЕКТРИЧЕСКОЙ МАШИНЫ
Как известно, в индуктивных обмотках асинхронной электрической машины запасается и затем расходуется электромагнитная энергия на создание вращающегося электромагнитного поля в рабочем зазоре машины. Причем реактивные токи статорных обмоток АЭМ обмениваются за период с питающей сетью переменного тока дважды за период и в сумме равны нулю. Это обстоятельство может быть с пользой реализовано для минимизации электропотребления АЭМ при наличии специальных коммутаторов
Электрическая машина -это многоконтурная нелинейная индуктивность
Более просто можно понять суть и энергетику работы асинхронной электрической машины как сложной индуктивности, работающей как циклический накопитель электромагнитной энергии , причем в динамике и на переменном токе .
Для того чтобы разобраться с методами радикальной экономии электроэнергии в электрических машинах надо уяснить физику процессов обмена энергиями (электрической энергии в электромагнитную и обратно )в индуктивностях, из которых они и состоят. По-существу, трехфазная асинхронная электрическая машина –это совокупность индуктивностей, три из которых размещены на статоре и одна индуктивность – это ее ротор . Известно что индуктивность при пропускании через нее электрического тока запасает в себе электромагнитную энергию. При переменном токе максимум запасенной энергии в индуктивности наступает при достижении максимума амплитуды переменного тока.. Поскольку электрический ток в фазных обмотках синусоидальный, то максимум запасаемой энергии в индуктивностях статорных обмоток АЭМ наступает дважды за период
Из ниже приведенных графиков (рис.2) вполне видно, что максимум запасенной энергии в индуктивности соответствует максимуму тока и наступает дважды за период протекания через индуктивность переменного тока. На нижней части графиков показан ток и электромагнитная энергия индуктивности при размыкании (коммутации) тока в первичной обмотке индуктивности ключом К1 . Экспериментами установлено что в момент размыкания тока в индуктивности ее энергия значительно в разы – возрастает вследствие наведенной в ней эдс самоиндукции А что будет- если быстродействующим полупроводниковым ключом рвать цепи фазных токов асинхронной электрической машины (АЭМ )в момент максимальных амплитуд этих токов и запасенную энергию индуктивностей таким образом направлять в виде электрического тока посредством противоэдс на самоэлектропитание фазных индуктивных обмоток для самовращения АЭМ ???
Сущность данной технической идеи – состоит в том, чтобы реализовать этим коммутатором циркуляцию реактивных токов внутри статорных обмоток АЭМ –т.е. по иному, более рационально использовать эту запасаемую электромагнитную энергию индуктивностей статорных обмоток путем отсечки реактивных токов от их обмена с сетью и использования их внутри самой АЭМ и направления их в другие индуктивные обмотки , т.е. заставить их работать в режиме циркуляции реактивной мощности и тем самым полностью исключить обмен реактивными токами этой электрической машины с питающей электросетью . Об этом ниже
Для реализации этого режима АЭМ должна быть дополнена быстродействующим коммутатором для обеспечения быстродействующего разрыва тока индуктивных обмоток статора в нужные моменты времени –дважды за период.
Рассмотрим вначале эти процессы коммутации тока в индуктивностях на примере одной обмотки.
Аналогия цикла зарядки – разрядки индуктивности с циклом работы двухтактного ДВС
Отмечу сразу, что этот цикл зарядки – разрядки индуктивности током при участии коммутатора имеет, по–моему, весьма близкую аналогию с работой поршневого ДВС и лично мне напоминает чем то цикл работы теплового двухтактного ДВС Посудите сами .Вначале в индуктивности от тока происходит накопление электромагнитной энергии (в ДВС – всасывание топливной смеси в камеру сгорания ), потом происходит быстрая коммутация тока ключом в цепи индуктивности в момент достижения максимального тока (аналогия- электроискровое воспламенение ТВС в мертвой точке хода поршня ДВС). Затем возникает ударная волна – в данном случае возникает эдс самоиндукции , которая как поршень ДВС в рабочем такте в порождает протекание тока во вторичном индуктивном контуре за счет индуктивной и электрической взаимосвязи обмоток , Далее процесс циклично повторяется .Рассмотрим более детально этот процесс коммутации тока
БЫСТРОДЕЙСТВУЮЩИЙ РАЗРЫВ ОБМОТКИ ИНДУКТИВНОСТИ С ТОКОМ
Этот разрыв –коммутацию тока в индуктивности можно осуществить двумя путями
механический разрыв тока в обмотке индуктивности
электрический разрыв тока в обмотке индуктивности
Кратко рассмотрим оба этих варианта коммутации .
Механический разрыв тока в обмотке индуктивности
Механический разрыв индуктивности с электрическим током приводит к образованию электрической дуги в месте этого разрыва. Это явление уже широко используется в электротехнике. Именно так и устроены самые простые автомобильные системы электрозажигания, которые состоят из высоковольтного трансформатора, (катушки зажигания), присоединенного первичной низковольтной обмоткой через механический коммутатор к аккумуляторной батарее(=12 вольт), с выходом высоковольтной обмотки на два электрода с зазором- электрическую свечу зажигания.
Однако физика процесса образования электрической дуги так пока до сих пор основательно учеными и не понята . А именно в ней- этой удивительной физике образования Эл дуги при механическом разрыве индуктивности с током и скрыто механизм радикальной экономии электроэнергии в асинхронных электрических машинах.. При разрыве тока в цепи большой индуктивности в месте разрыва возникает большой дуговой разряд. С позиций эфирной теории это может быть объяснимо так..
При разрыве тока в цепи, содержащей индуктивность, давление (сопротивление) создаваемое ранее движением электронов первичного эл.тока- мгновенно прекращается, а эфир внутри обмотки,, который имеет инерцию, продолжает свое движение, так как цепь разомкнута, эфир, отразившись, по аналогии гидроудара, имеет обратную волну, но скорость волны огромна волна порождает большое количество электронов в кристаллической решетке и мгновенно увеличивая разность потенциалов, пробивает разорванный участок цепи, создавая мощный электрический разряд.
После разрыва цепи содержащую индуктивность, отраженная волна имеет очень большую скорость, что вызывает возникновение в кристаллической решетке проводника большого числа электронов, вплоть до полного возбуждения всей кристаллической решетки. Но волна не может, распространится мгновенно, к тому же она очень быстро затухает это и объясняет мгновенно возникающую высокую разность потенциалов(эдс самоиндукции)

Электрический разрыв (транзисторная коммутация )тока в обмотке индуктивности
Для более глубокого понимания предлагаемого метода экономии электроэнергии в индуктивных нагрузках путем полезного использования явления электромагнитной самоиндукции при разрыве тока индуктивности, следует понять, что явление самоиндукции – это ответная реакция электромагнитного поля индуктивности, связанной воедино с эфирной энергией. Электромагнитное поле поддерживается как то энергией эфира Тогда вполне можно допустить, что, поскольку эфир неразрывен и заполняет в частности, пространство вокруг индуктивности и саму эту индуктивность,, то при таком нелинейном импульсном режиме прерывания ее тока, электромагнитное поле обмотки сразу исчезнуть не может и, следовательно, индуктивная обмотка становится эфирным трансгенератором электроэнергии – поскольку эфир внутри индуктивности продолжает движение в обмотке по инерции и выталкивает как поршнем с ее оборванного конца новые носители электрического тока непосредственно из самой обмотки – для поддержания( “спасения ”) коммутированного тока индуктивности и стабилизации электромагнитного поля в ней . Ниже для иллюстрации приведены 3 простые однофазные электросхемы, (рис.1-3), содержащие индуктивности, силовые бесконтактные ключи и эл нагрузки, поясняющие схему работы коммутатора на силовой ключе в цепи этой индуктивности. Ниже на однофазных простых электросхемах рассмотрены два варианта разрядки запасенной электромагнитной энергии индуктивности, работающей в режиме такого трансгенератора электроэнергии, за счет возникновения явления электромагнитной эдс самоиндукции, с переводом тока от нее на полезную электрическую нагрузку..
На рис1,2-показано запасание электромагнитной энергии в индуктивности с током и потом разрыв индуктивного дросселя с током быстродействующим ключом - и потом переключения ее на контур с электрической полезной нагрузкой – в котором показана работа электрического тока, возникающего при разрыве индуктивности с током- от противоэдс, в этом новом контуре на полезную нагрузку.
На рис. 3 –показана работа этой электросхемы с коммутатором в цепи индуктивности статорной обмотки однофазной асинхронной электромашины. Поскольку вторичным контуром индуктивной связи является ротор, то при разрыв фазной индуктивной обмотки однофазного асинхронного электродвигателя , возникающая противоэдс в индуктивности трансформирует дополнительный ток в роторе – которые и приводит к увеличению момента вращения на его валу. Естественно, в таком асинхронном однофазном лектродвигателе работают с пользой оба такта, только ключ К2 не нужен вообще. 3

Компенсация реактивной мощности в асинхронных электрических машинах
Известно, что любая индуктивная нагрузка, например, индуктивный дроссель, трансформатор, потребляет индуктивный ток из питающей электрической сети. Индуктивный ток отстает по фазе от активного тока и нужен индуктивности для создания магнитного потока .Асинхронная электрическая машина (АЭМ)не является исключением. В ней также есть и активные токи и индуктивные токи , как в двигательном так в и в генераторном режимах ее работы. Фактически индуктивные токи АЭМ снижают ее энергетическую эффективность.
Поскольку они -реактивные токи и реактивная мощность в фазах эл машины , потребляемые из питающей электросети не создают активной мощности на валу, а создают только вращающееся магнитное поле в зазоре статорной расточки . Для повышения коэффициента мощности АЭМ применяют компенсирующие электрические конденсаторы, имеющие опережающую фазу тока по отношению к сетевой синусоиде напряжения . Их присоединяют к статорным индуктивным обмоткам
Идеальным режимом компенсации реактивной составляющей тока АЭМ является резонансный режим в этом многофазном индуктивно- конденсаторном контуре, который достигается подключением к фазным обмоткам электрических конденсаторов определенной величины емкости При реализации резонансного режима индуктивности асинхронной машины и дополнительной емкости фазовые угла сдвига токов в конденсаторах и индуктивностях равны по величине а их фазовые сдвиги относительно напряжения сети противоположны
И поэтому в этом режиме остается только активная составляющая тока потребления асинхронного двигателя из сети .Однако резонансный режим изменяется и иногда полностью исчезает при изменении нагрузки на валу мотора, и это требует постоянной поднастройки резонансного контура – а это технически весьма сложно.
АНАЛИЗ АНАЛОГОВ –КОНДЕНСАТОРНЫХ КОМПЕНСАТОРОВ РЕАКТИВНОЙ МОЩНОСТИ В АСИНХРОННЫХ ЭЛЕКТРОМАШИНАХ
Известное и существующее серийное конденсаторное устройство экономии электроэнергии в виде управляемых конденсаторных батарей весьма дорогое и громоздкое и не обеспечивает достаточно полной компенсации реактивной мощности, особенно в динамических режимах изменения коэффициента мощности нагрузки. Кроме того, конденсаторные батареи обладают пониженной надежностью в условиях перенапряжений
В случае индуктивных нагрузок больших мощностей, работающих в динамических режимах конденсаторный компенсатор реактивной мощности –прототип- весьма дорог и ненадежен в реализации .и эксплуатации.
Поэтому реально конденсаторные батареи как компенсаторы реактивной мощности находят ограниченное применение, особенно в городских и магистральных электросетях, и, как следствие, возникает существенный перерасход электроэнергии потребителей электроэнергии и их затраты.
В условиях неуклонного роста цен на электроэнергию данная проблема повышения коэффициента мощности электроустановок становится все острее . Целью изобретения является поиск и обоснование высокоэффективного нового метода и устройства компенсации реактивной мощности нагрузки для улучшения входного коэффициента мощности сети по отношению к данной нагрузке, причем вообще без силовых электрических конденсаторов.
Вентильная компенсация реактивной мощности в асинхронных электромашинах
Резонансные режимы работы и конденсаторные схемы компенсации реаткивной мощности в индуктивных нагрузках безусловно полезны.
Но есть и иной более прогрессивный метод полной компенсации потребляемой из сети переменного тока реактивной энергии (мощности) - вообще без компенсирующих конденсаторов .
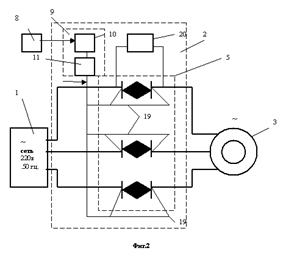
Этот метод назван мною- метод циркуляции реактивных токов . Для его реализации необходимы в фазах индуктивной нагрузки полностью управляемые ключи – например, на транзисторах . Отметим , что сумма за период индуктивных фазных токов в фазах трехфазной электрической машины –равна нулю. Это обстоятельство позволяет сделать циркуляцию реактивных токов вообще без компенсирующих конденсаторов, а с помощью полностью управляемых силовых ключей, например посредством силовых транзисторов. Этот эффект циркуляции реактивных токов достигается за счёт введения оригинального, полностью управляемого регулятора напряжения, включенного в цепи фазных обмоток индуктивных нагрузок (трансформаторов, АЭМ) который посредством устранения контура обмена реактивной энергии индуктивной нагрузки и электрической сети переменного тока достигается эффект автоматической стабилизации входного коэффициента мощности на уровне, близком к единице, при изменении характера и величины нагрузки в широких пределах вообще без силовых компенсирующих конденсаторов. На рис.3 показано предлагаемое устройство экономии электроэнергии в однофазном исполнении, на рис.4 –показано устройство экономии электроэнергии в трёхфазном исполнении.
Электрическая сеть 1 присоединена через регулятор напряжения 2 к электрической индуктивной нагрузке 3.
На рис. 3 индуктивная нагрузка показана, например, в виде однофазного трансформатора напряжения с первичной обмоткой 4, присоединённой к силовой части 5 регулятора напряжения 2 и вторичной обмоткой 6, присоединённой к полезной электрической нагрузке 7. Силовая часть 5 регулятора напряжения 2 выполнена с полностью управляемыми полупроводниковыми ключами двухсторонней проводимости и присоединена по цепи управления 8 к системе управления 9, содержащей датчик 10 угла фазового сдвига, напряжения и тока нагрузки, и формирователи 11 импульсов управления регулятором 2.
Датчик напряжения 12 и датчик тока 13 присоединены через соответствующие формирователи 14, 15 на входы логической схемы 16 типа “И – НЕ” соответствующий интервалам знакопостоянства напряжения и тока, выход которой присоединён к системе формирования управляющих импульсов 11, содержащей регулятор скважности 17, например, одновибратор, и формирователь импульсов 18, например, типа генератора Ройера, на входы управления силовых вентилей 19 регулятора напряжения 2 зашунтированных встречно включёнными стабилитронами 20.
Временные диаграммы, поясняющие работу устройства вентильной компенсации реактивной мощности в индуктивной нагрузке показаны на рис.5.
Рис..3
Рис..4

Рис.5
В результате запасённая в индуктивности первого контура 4 нагрузки 3 энергия трансформируется во вторичный контур 6, присоединённый электрически к полезной нагрузке 7. Эта запасённая энергия расходуется, например, в однофазной индукционной печи для дополнительного нагрева металла, или создаёт в случае трёхфазной индуктивной нагрузки в виде, например, трёхфазного асинхронного электродвигателя дополнительную полезную мощность в роторе асинхронного двигателя, т.е. полезно используется, а не тратится на тепловые потери, как ранее. После окончания знакопеременного интервала датчик 10 вновь даёт команду на включение силового полностью управляемого вентиля 5, и процесс повторяется. Регулирование напряжения и активной мощности нагрузки 3 осуществляется регулятором скважности 17 в интервале знакопостоянства входного тока и напряжения. Таким образом, функции регулирования и стабилизации выходного напряжения и потребляемой мощности у регулятора напряжения 2 сохраняются. Стабилитроны 20 снимают кратковременные перенапряжения в силовых вентилях 5 при их коммутации. Благодаря устранению контура обмена реактивной мощности между индуктивной нагрузкой 3 и сетью 1 достигается эффект автоматической стабилизации входного коэффициента мощности на уровне, близком к единице, при изменении характера и величины нагрузки в широких пределах, что приводит к значительной экономии электроэнергии. В.индуктивных нагрузках с низким косинусом фи ( асинхронные электродвигатели, индукционные печи, применение данного устройства может обеспечить экономию электроэнергии до 30-50%. Изобретение может быть широко и с пользой применено в любых электрических цепях где есть реактивные элементы начиная от персонального компьютера и пылесоса, сварочного трансформатора, силового трансформатора возле вашего дома, и до линий электропередач в городах и странах, вплоть до Единой мировой энергосистемы.
ПРИМЕР ОСУЩЕСТВЛЕНИЯ ИЗОБРЕТЕНИЯ
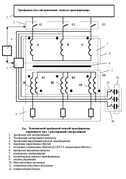
ЭКОНОМИЧНЫЙ СИЛОВОЙ ТРАНСФОРМАТОР С РЕКУПЕРАЦИЕЙ ЭНЕРГИИ
В качестве примера рассмотрим блок- схему самого простого варианта применения этого устройства экономичного силового трансформатора с устройством вентильной компенсации реактивной мощности Она показана на рис.
Это устройство экономичного трансформаторного преобразования электроэнергии выполнено по схеме “трехфазный трансформатор – вентильный компенсатор- нагрузка”(рис. Вентильный компенсатор реактивной мощности 2, содержит блок силовых ключей К1-К3, включенных к фазам питающей трехфазной электросети 1 и последовательно в первичные обмотки трехфазного силового трансформатора 3, присоединенного вторичной обмоткой 5 к регулируемой электрической нагрузке 6 Сущность работы такого экономичного трансформатора 3 с совмещенной вторичной индуктивной обмоткой с коммутатором 2 и с рекуператором электроэнергии состоит в том, что при размыкании силовых ключей коммутатора К1-К3 в “реактивные интервалы “ периода возникает явление электромагнитной самоиндукции и происходит под воздействием противоэдс самоиндукции перетекания фазных первичных токов во вторичные обмотки и обратно . причем дважды за период и одновременно возникает эффект циркуляции реактивной энергии через магнитопровод и вторичные обмотки трансформатора 3. Для максимально полной передачи запасенной электромагнитной энергии индуктивностей трансформатора при отключении главного коммутатора 2, в схему этого устройства введен дополнительно и емкостной резонатор 10, содержащий электронный коммутатор и блок резонаторных электрических емкостей. Электрическая схема рекуператора электроэнергии –пока НОУ ХАУ автора. В результате полезного использования запасенной электромагнитной энергии индуктивностей и благодаря принудительной коммутации токов и циркуляции реактивной энергии внутри трансформатора в “реактивные” интервалы экономия электроэнергии потребляемой трансформатором из электросети может достигнуть до 80-100 % !
Выводы по разделу
Изобретение –ВЕНТИЛЬНЫЙ КОМПЕНСАТОР РЕАКТИВНОЙ МОЩНОСТИ( в патентах –его название -регулятор напряжения) -может быть широко и с пользой применено в трансформаторах и АЭМ электродвигателях для повышения их входного коэффициента мощности во всем диапазоне нагрузок имеет мировую новизну, важное народно- хозяйственное значение, в ч частности для электроэнергетики. Изобретение ранее уже в целом проверено автором в реальных опытах. Номера патентов .автора на изобретения /1,2/ Данный метод и устройства для его реализации на АЭМ могут быть модернизированы и применены и при изменяемой частоте выходного напряжения, подаваемого, например, на статорные обмотки АЭМ, при частотном регулировании ее скорости

.ТРЕХФАЗНЫЕ АСИНХРОННЫЕ ВЕНТИЛЬНЫЕ МАШИНЫ (АВМ)
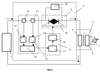
Наиболее распространенный тип АВМ в настоящее время –это трехфазный асинхронный частотно – регулируемый электропривод(АЧРЭП) .Достоинства АЧРЭП состоят в обеспечении широкого диапазона и экономичного регулировании На рис. показана его неполная электрическая схема. Структура АЧРЭП содержит, как правило, входной неуправляемый выпрямитель 5, входной ключ-широтно-импульсный регулятор К, автономный инвертор напряжения (АИН) 4 и асинхронную электрическую машину 1 со статорными обмотками 2 и короткозамкнутым ротором 3. На валу ротора 3 имеется исполнительный механизм (ИМ) 6. В генераторном режиме АВМ в качестве исполнительного механизма применяют иной независимый привод, например ветроколесо Параллельно выходу выпрямителя 5 включена входная фильтрующая электрическая емкость С.. АИН содержит обратный неуправляемый диодный мост Ларионова .собранный на диодах Д1-Д6 и параллельно включенный прямой управляемый трехфазный мост из силовых транзисторов Т1-Т6 с трехфазной схемой управления 7, управляющей частотой и длительностью их включения . Нумерация диодов и транзисторов на схеме АИН соответствует порядку их последовательной работы Благодаря звену постоянного тока – в такой АВМ отсутствует циркуляция реактивной мощности между АЭМ и питающей сетью переменного тока В результате входной коэффициент мощности такой АВМ близок к 1 во всех режимах ее работы
РЕКУПЕРАЦИЯ ЭЛЕКТРОЭНЕРГИИ В АСИНХРОННЫХ ВЕНТИЛЬНЫХ МАШИНАХ
Предлагаемые ниже электрические схемы асинхронных вентильных машин позволяют обеспечить автоматическую циркуляцию реактивных токов по фазам статорных обмоток и рекуперировать электроэнергию на активной мощности с ротора через обратный диодный мост снова на вход электропитания постоянного тока. В этом случае – во входной цепи электропитания ключ К-разомкнут .Максимальная рекуперация электроэнергии достигается при переключении транзисторов в моменты максимума фазных токов электрической машины
Для рекуперации электроэнергии наиболее приспособлена вторая схема АЧРЭП в виде многофазного автогенератора электрических колебания, содержащая силовые транзисторы с управлением их эдс обмоток ( с отводов этих обмоток )и совмещенные статорные обмотки в разным числом пар полюсов. В жтом случае экономия электроэнергии при полной нагрузке на валу АЭМ – может достигать 80-90% Ранее это вентильно-электромеханическое устройство нами уже запатентовано и апробировано /4/.
В этих ранних опытах по данной схеме была зарегистрирована экономии электроэнергии асинхронной машины в двигательном режиме и аномальная электроэнергия в нагрузке в автономном генераторном режиме на уровне 25-30%
Для повышения уровня экономии электроэнергии асинхронной вентильной машиной в двигательном и генераторном режимах ее работы нужно вводить алгоритм управления АИН – конкретно оптимальный алгоритм управления транзисторами Т1-Т6 с их коммутацией индуктивностей статорных обмоток в момент максимальных фазных токов


ТРАНСГЕНЕРАТОРНЫЙ РЕЖИМ САМОВРАЩЕНИЯ АСИНХРОННОЙ ЭЛЕКТРИЧЕСКОЙ ВЕНТИЛЬНОЙ МАШИНЫ БЕЗ ВНЕШНЕГО ЭЛЕКТРОПИТАНИЯ
В литературе и в Инете ранее уже описан знаменитый самовращающийся асинхронный электродвигатель Тесла . Как свидетельствуют репортажи с места событий -,электродвигатель Тесла был установлен на авто, взамен классического ДВС, и был электрически присоединен к таинственной небольшой коробке с электрической схемой, состоящий из радиоламп и иных элементов и приемной антенны
Причем электродвигатель работал от этой коробки, в режиме самовращения, приводя авто в движение, по свидетельством очевидцев и репортажам журналистов вообще без бортовых источников электроэнергии Эти сенсационные эксперименты с авто Тесла провел в г Буффало (США) в 1931 г На вопрос журналистов – за счет какой энергии вращается элетромотор и движется автомобиль– он отвечал- за счет энергии эфира !
Эфирная энергетика в самовращающемся электромобиле Тесла
Попытаемся понять - возможен ли полностью автономный режим работы АЭМ - режим непрерывного устойчивого самовращения ротора при отключении питающего напряжения... На первый взгляд- это абсурд. Потому что, как известно, для работы АЭМ в режиме двигателя нужно потреблять электроэнергию из питающей сети переменного тока. Однако такая принципиальная возможность самовращения асинхронной электрической машины все таки есть ! Для этого надо использовать в ней каким то образом неисчерпаемую энергию эфира(физического вакуума) которым заполнен этот мир вокруг нас и внутри нас, и в частности все вещества и материалы, из которых сделаны асинхронные электромашины, в частности, и ее обмотки. Этот необычный и весьма важный режим самовращающейся АЭМ станет понятным и следовательно возможным к повторению- только в том случае, если мы поймем глубоко суть физики и энергетики асинхронной электрической машины, роль эфира при ее работе и научимся эффективно пользоваться вечным энергетическим эфирным насосом - применительно к ней. Узловой вопрос –в такой самовращающейся АЭМ- это энергетика и взаимообмен энергиями ее индуктивностей в многофазных электрических цепях переменного тока. Аномальная энергетика электродвигателя Тесла, скорее всего, скрыта в переходных процессах электромагнитного поля АЭМ, которые возникают вследствие импульсных разрывов фазных электрических токов в фазных индуктивностях при разрыве токов в них быстродействующими полупроводниковыми ключами. По-существу, трехфазная асинхронная электрическая машина –это совокупность индуктивностей, три из которых размещены на статоре и одна индуктивность – это ее ротор . Известно, что индуктивность при пропускании через нее электрического тока запасает в себе электромагнитную энергию. При переменном токе максимум запасенной энергии в индуктивности наступает при достижении максимума амплитуды переменного тока .Поскольку электрический ток в фазных обмотках синусоидальный, то максимум запасаемой энергии в индуктивностях статорных обмоток АЭМ наступает дважды за период А что будет- если быстродействующим полупроводниковым ключом рвать цепи фазных токов АЭМ в момент максимальных амплитуд этих токов и запасенную энергию индуктивностей таким образом направлять в виде электрического тока посредством противоэдс на самоэлектропитание фазных индуктивных обмоток для самовращения АЭМ ??? Для более понятного объяснения моей гипотезы о том как заставить индуктивность при разрыве тока в ней становиться эфирным трансгенератором электроэнергии – мною в статье выше уже предложены метод и устройства таких коммутаторов индуктивных токов в цепях электрических нагрузок, содержащие индуктивности, например, в асинхронных электромашинах , которые пояснены ранее в соответствующем разделе этой статьи.
Особенности применения положительной обратной связи в трансформаторах и АВМ с коммутацией тока в индуктивностях и рекуперацией электромагнитной энергии индуктивностей в нагрузку в “ реактивные “ интервалы тока
Всякая положительная обратная связь неустойчива и либо ведет к затуханию процесса, либо к его неограниченному возрастанию Первый случай связан с тем, что возвращаемое количество энергии недостаточно для поддержания процесса, он меньше, чем затрачено. Второй случай связан с избытком возвращаемой энергии и, если все элементы в цепи линейны, то система всегда идет в разнос, пока не находится слабое звено, которое выходит из строя. Тогда процесс прекращается. Известно, что бывали случаи взрыва трансформаторов Тесла, которые, правда, не вызывали больших разрушений, но сам факт этот достаточно неприятен. Поэтому такую возможность нужно предотвращать. Одним из способов предотвращения неуправляемости процесса является применение стабилизирующих элементов в любой точке схемы, например, шунтирование конденсатора питания стабилизирующим элементом, предотвращающим безудержный рост напряжения на нем. Величина порога стабилизации должна быть на несколько процентов больше рабочего напряжения, достаточного для запуска схемы. Могут применяться и иные способы.
Выводы
1. Практически все существующие электроприемники переменного тока обладают индуктивностями и бесполезно расходуют излишнюю электроэнергию из сети на ее электромагнитную перезарядку в реактивные интервалы времени , а потом снова отдают эту запасенную энергию в сеть путем обмена индуктивными токами с питающей сетью переменного тока дважды за период.
2. Экономию электроэнергии в них можно обеспечить путем устранения этих реактивных интервалов возврата реактивного тока в сеть и бесполезного расходования запасаемой электромагнитной энергии индуктивностей –путем разрыва цепи в реактивные интервалы времени и использовать эту запасенную энергию с пользой внутри самой этой нагрузки
4. В трехфазных индуктивных нагрузках со вторичным контуром можно обеспечить экономию электроэнергии посредством принудительной циркуляцию реактивных токов по фазам путем прерывания электронными ключами фазных токов в реактивные интервалы времени (при несовпадения по знакам фазных токов и напряжений индуктивностей).
3.Максимальный режим экономии электроэнергии в индуктивных нагрузках достигается быстродействующим разрывом тока индуктивности в момент его максимума – дважды за период переменного тока Рекуперацию электроэнергии обеспечивают благодаря полезному использованию противоэдс самоиндукции при разрыве фазных индуктивных обмоток с током .
4 Физическая сущность этого “разрывного”метода радикальной экономии электроэнергии в индуктивных электроприемниках состоит в возникновении и полезном использовании явления электромагнитной самоиндукции для полезного использования электромагнитной энергии индуктивностей в самой нагрузке .
5.Предложен оригинальный многообмоточный трансформатор с коммутатором в первичной обмотке, циркуляцией реактивных токов и цепью рекуперации электроэнергии между первичной и вторичной обмотками в “ реактивные” интервалы времени. Экономия электроэнергии составляет 80-100%
6. Предложены метод циркуляции реактивных токов в многофазной АЭМ в “реактивные” интервалы и метод рекуперации электроэнергии посредством оригинальной автогенераторной схемы многообмоточной асинхронной вентильной машины. Экономия электроэнергии -80-100%
7.Предложена оригинальная многообмоточная асинхронная вентильная машина с коммутатором в первичной обмотке, циркуляцией реактивных токов и цепью рекуперации электроэнергии между первичной и вторичной обмотками в “ реактивные” интервалы времени. Экономия электроэнергии составляет 80-100%
Заключение
Проблема экономии электроэнергии становится все более актуальной в мире и поэтому предлагаемые в статье методы ее экономии имеют важное практическое и научное значение Существующие многочисленные электропотребители переменного тока, содержащие индуктивности,(трансформаторы, асинхронные электрические машины) пока неэкономично расходуют потребляемую электроэнергию, поскольку бесполезно обмениваются реактивными токами и реактивной энергией индуктивностей с питающей электросетью. Этот бесполезный реактивный энергообмен сети и индуктивных электроприемников реактивными токами дважды за период, для экономии электроэнергии, вполне можно устранить разными методами.. В том числе методом конденсаторной компенсации реактивной мощности , резонансными методами настройки электроприемников на единичный входной коэффициент мощности и метод с использованием компенсирующий конденсаторов и электронным(ими) ключом(амии), включенными последовательно в цепи электропитания последовательно с индуктивной (ых) обмотки(ок).
В результате отключения индуктивной нагрузки от сети переменного тока в данные “реактивные” интервалы времени бесполезный переток реактивных токов устраняется. Запасенная ранее реактивная энергия индуктивности длительное время сохраняется внутри многофазных электроприемников благодаря явлению круговой циркуляции ее по фазам индуктивной нагрузки, что и приводит к существенной экономии электроэнергии .
Данный метод циклического отключения индуктивной нагрузки от сети в “реактивные” интервалы позволит получить экономию электроэнергии до 20-30%.
Радикальная экономия электроэнергии индуктивными электропотребителями(до 100%) может быть достигнута при быстродействующей коммутации тока потребления дважды за период в моменты его максимума.
Эффективность этого ”разрывного” метода экономии электроэнергии заключается в полезном использовании возникающей при разрыве тока в индуктивности явления электромагнитной самоиндукции Для его реализации индуктивные электрические нагрузки (потребители)должны иметь замкнутые вторичные электрические и электромагнитные контура . В асинхронных электрических машинах вторичным электрическим и электромагнитным контурами служит ее статорный магнитопровод и ротор, в трансформаторах –их магнитопроводы и вторичные обмотки .
Список литературы
1 Дудышев В.Д. и др. Регулятор напряжения –а.с. СССР № 1372464 , 1988 г.
2. Дудышев В.Д. и др. Регулятор напряжения – а.с. СССР №1389634 , 1988 г.
3.. Дудышев В.Д. Способ электромеханического преобразования энергии -пат РФ № 2182398
4.. Дудышев В.Д. и др .Асинхронная вентильная машина - а.с. СССР № 1046863
5.Дудышев В.Д. и др. Асинхронный вентильный генератор - а.с. СССР № 826545
6.Дудышев В.Д. и др. Перспективы применения автономных асинхронных вентильных стартер-генераторов в автономных системах электроснабжения-“Электротехника”.№11, 1980 г.
7. Дудышев В.Д. и др.Устройство для подключения потребителя к сети переменного тока –а.с. СССР
8.. Дудышев В.Д. и др. Устройство для пуска и защиты асинхронного электродвигателя от аварийных режимов – а.с. СССР №1582308 №1537100
Похожие рефераты:
Синхронные машины. Машины постоянного тока
Оборудование летательных аппаратов
Обслуживание и ремонт электрических двигателей (ремонт синхронного двигателя)
Тиристорные устройства для питания автоматических телефонных станций
Разработка ветроэнергетической установки
Разработка виртуальной лабораторной работы на базе виртуальной асинхронной машины в среде MATLAB
Основные показатели, определяющие качество электроэнергии
Проект автоматизированного электропривода грузового лифта