| Похожие рефераты | Скачать .docx |
Курсовая работа: Стандарты и методологии моделирования бизнес-процессов. Управление основной деятельности риэлторской фирмы
.
Выполнил: студент группы 03-431 Степанов М.Д.
Московский авиационный институт (Государственный технический университет)
Москва, 2009 .
Введение
Моделирование бизнес-процесса - процесс отражения субъективного видения потока работ в виде формальной модели, состоящей из взаимосвязанных операций.
Целью моделирования является систематизация знаний о компании и ее бизнес-процессах в наглядной графической форме более удобной для аналитической обработки полученной информации.
В настоящее время на рынке компьютерных технологий представлены множество специальных программ, позволяющих обследовать предприятие и построить модель. Выбор методологии и инструментов, с помощью которых проводится моделирование бизнес-процессов, основополагающего значения не имеет. Существуют стандартизированные, опробованные временем методологии и инструментальные средства, с помощью которых можно обследовать предприятие и построить его модель. Ключевое их преимущество - простота и доступность к овладению.
Основу многих современных методологий моделирования бизнес-процессов составили методология SADT (Structured Analysis and Design Technique – метод структурного анализа и проектирования), семейство стандартов IDEF (Icam DEFinition, где Icam - это Integrated Computer-Aided Manufacturing) и алгоритмические языки. Основные типы методологий моделирования и анализа бизнес-процессов:
Моделирование бизнес-процессов (Business Process Modeling). Наиболее широко используемая методология описания бизнес-процессов – стандарт IDEF0. Модели в нотации IDEF0 предназначены для высокоуровневого описания бизнеса компании в функциональном аспекте.
Описание потоков работ (Work Flow Modeling). Стандарт IDEF3 предназначен для описания рабочих процессов и близок к алгоритмическим методам построения блок-схем.
Описание потоков данных (Data Flow Modeling). Нотация DFD (Data Flow Diagramming), позволяет отразить последовательность работ, выполняемых по ходу процесса, и потоки информации, циркулирующие между этими работами.
Прочие методологии.
.Главное достоинство идеи анализа бизнес-процессов предприятия посредством создания его модели - ее универсальность. Во-первых, моделирование бизнес-процессов это ответ практически на все вопросы, касающиеся совершенствования деятельности предприятия и повышения его конкурентоспособности. Во-вторых, руководитель или руководство предприятия, внедрившие у себя конкретную методологию, будет иметь информацию, которая позволит самостоятельно совершенствовать свое предприятие и прогнозировать его будущее.
Сущность и значение моделирования бизнес-процессов
Моделирование бизнес-процессов позволяет проанализировать не только, как работает предприятие в целом, как оно взаимодействует с внешними организациями, заказчиками и поставщиками, но и как организована деятельность на каждом отдельно взятом рабочем месте.
Существует несколько подходов к определению понятия «моделирование бизнес-процессов»:
моделирование бизнес-процессов - это описание бизнес-процессов предприятия позволяющее руководителю знать, как работают рядовые сотрудники, а рядовым сотрудникам - как работают их коллеги и на какой конечный результат направлена вся их деятельность ;
Моделирование бизнес-процессов – это эффективное средство поиска путей оптимизации деятельности компании, позволяющее определить, как компания работает в целом и как организована деятельность на каждом рабочем месте.;
моделирование бизнес-процессов - это средство позволяющее предвидеть и минимизировать риски, возникающие на различных этапах реорганизации деятельности предприятия;
моделирование бизнес-процессов - это метод, позволяющий дать оценку текущей деятельности предприятия по отношению к требованиям, предъявляемым к его функционированию, управлению, эффективности, конечным результатам деятельности и степени удовлетворенности клиента ;
моделирование бизнес-процессов - это метод, позволяющий дать стоимостную оценку каждому процессу, взятому в отдельности, и всем бизнес-процессам на предприятии, взятым в совокупности;
моделирование бизнес-процессов - это всегда верный способ выявления текущих проблем на предприятии и предвидения будущих.
Современные предприятия вынуждены постоянно заниматься улучшением своей деятельности. Это требует разработки новых технологий и приемов ведения бизнеса, повышения качества конечных результатов деятельности и, конечно, внедрения новых, более эффективных методов управления и организации деятельности предприятий.
Бизнес-процесс – это логичный, последовательный, взаимосвязанный набор мероприятий, который потребляет ресурсы, создаёт ценность и выдаёт результат. В международном стандарте ISO 9000:2000 принят термин "процесс", однако в настоящее время эти термины можно считать синонимами. Среди основных причин, побуждающих организацию оптимизировать бизнес-процессы, можно выделить необходимость снижения затрат или длительности производственного цикла, требования, предъявляемые потребителями и государством, внедрение программ управления качеством, слияние компаний, внутриорганизационные противоречия и др. .
Моделирование бизнес-процессов – это эффективное средство поиска путей оптимизации деятельности компании, средство прогнозирования и минимизации рисков, возникающих на различных этапах реорганизации предприятия. Этот метод позволяет дать стоимостную оценку каждому отдельному процессу и всем бизнес-процессам организации в совокупности.
Решения по моделированию бизнес-процессов обычно принимается по причинам, представленным на рисунке 1.
Моделирование бизнес-процессов затрагивает многие аспекты деятельности компании:
изменение организационной структуры;
оптимизацию функций подразделений и сотрудников;
перераспределение прав и обязанностей руководителей;
изменение внутренних нормативных документов и технологии проведения операций;
новые требования к автоматизации выполняемых процессов и т. д.
Целью моделирования является систематизация знаний о компании и ее бизнес-процессах в наглядной графической форме более удобной для аналитической обработки полученной информации. Модель должна отражать структуру бизнес-процессов организации, детали их выполнения и последовательность документооборота.
Моделирование бизнес-процессов организации включает два этапа структурное и детальное.
Структурное моделирование бизнес-процессов организации может выполняться в нотации IDEF0 с использованием инструментария BPwin или на языке UML с использованием инструментария Rational Rose. Детальное моделирование выполняется на языке UML.
На этапе структурного моделирования в модели должны быть отражены:
существующая организационная структура;
документы и иные сущности, используемые при исполнении моделируемых бизнес-процессов и необходимые для моделирования документооборота, с описаниями их основного смысла;
структуру бизнес-процессов, отражающую их иерархию от более общих групп к частным бизнес-процессам;
диаграммы взаимодействия для конечных бизнес-процессов, отражающие последовательность создания и перемещения документов (данных, материалов, ресурсов и т.п.) между действующими лицами.
Подготовленная модель должна быть согласованна архитекторами и ведущими программистами, подтверждая, что структура бизнес-процессов понятна.
Детальное моделирование бизнес-процессов выполняется в той же модели и должно отражать требуемую детализацию и должна обеспечить однозначное представление о деятельности организации.
Детальная модель бизнес-процесса должна включать:
набор прецедентов отражающих возможные варианты выполнения бизнес-процессов «как есть»;
диаграммы действий, детально описывающие последовательность выполнения бизнес-процессов;
диаграммы взаимодействия, отражающие схемы документооборота.
Модели должны быть согласованы с ведущими специалистами организации, обладающими необходимыми знаниями.
В случае если после построения моделей согласование не было достигнуто – в модель должны быть внесены необходимые уточнения и коррективы. Процесс итерации (согласование, внесение корректив и уточнений) должен повторяться до момента полного подтверждения, что модель понятна и однозначно представляет детали бизнес-процессов.
1.2 История развития методологий моделирования бизнес-процессов
Основу многих современных методологий моделирования бизнес-процессов составили методология SADT (Structured Analysis and Design Technique – метод структурного анализа и проектирования) и алгоритмические языки, применяемые для разработки программного обеспечения.
В сжатом виде история развития методологий моделирования бизнес-процессов представлена в таблице. Для наглядности параллельно приведена история развития подходов к управлению качеством.
1.3 Современные методологии описания бизнес-процессов
Классические стандарты DFD и WFD содержат набор символов или обозначений, с помощью которых описывается бизнес-процесс. Эти обозначения принято называть языком или методологией описания процессов. В данном случае этот язык или методология являются классическими.
В настоящее время в мире появилось много других языков или методологий описания бизнес-процессов, содержащих несколько иные обозначения. Причем каждая методология содержит свой язык и имеет свое название. В настоящее время это приводит к некоторому замешательству среди конечных пользователей, которые данные технологии применяют на практике в своей организации. Отсюда возникает кажущаяся сложность применения процессных технологий.
На самом деле, несмотря на свое различие, в основном связанное с названием диаграмм и видов используемых объектов современные методологии описания бизнес-процессов практически идентичны и представляют из себя незначительные видоизменения двух классических схем - DFD и WFD – Work Flow Diagram, которые были рассмотрены.
Давайте рассмотрим другие современные языки описания бизнес-процессов:
IDEF0;
DFD в нотациях Гейна-Сарсона и Йордана-Де Марко;
IDEF3;
Oracle;
BAAN;
ARIS.
Swimmer lanes;
1.4 Методология IDEF0
Первая распространенная методология, которая будет рассмотрена это IDEF0. Этот язык придумали американские военные с целью успешного тиражирования бизнес-процессов предприятий аэрокосмической промышленности. В свое время американские военные столкнулись со следующей проблемой. При проектировании заводов было замечено, что каждый раз приходится заново проделывать один и тот же шаг - проектировать одинаковые подсистемы управления, на что уходило дополнительное время и ресурсы. После этого было предложено разработать язык или чертеж, с помощью которого можно было бы описать типовые подсистемы управления и при строительстве нового завода использовать наработанные схемы. Язык который был придуман и использован для этих целей лег в основу методологии описания бизнес-процессов IDEF0.
Методология IDEF0 незначительно отличается от классической схемы описания бизнес-процессов DFD, которая была рассмотрена ранее. Основным отличием является наличие в языке дополнительной аналитики. Данный стандарт описания бизнес-процессов предлагает показывать не просто входы и выходы, как это делается в DFD – формате, он предлагает ввести три типа входов. Первый тип входов назвали так же входом, а два других входа назвали управлением и механизмами.
В стандарте IDEF0 c помощью входа показывают объекты – информационные и материальные потоки, которые преобразуются в бизнес-процессе. С помощью управления показывают объекты – материальные и информационные потоки, которые не преобразуются в процессе, но нужны для его выполнения. С помощью механизмов стали показывать механизмы, при помощи которых бизнес-процесс реализуется: технические средства, люди, информационные системы и т.д. Выход бизнес-процесса, описанного в стандарте IDEF0 полностью соответствует по смыслу выходу процесса, описанному при помощи DFD-схемы.
Четыре типа объектов, применяемых для описания входов и выходов в стандарте IDEF0, в английском варианте образуют сокращение ICOM и на схеме IDEF0 размещаются в строго отведенных местах относительно работ, которые называются функциональными блоками (Таблица 1).
Таблица 1. Название и размещение входов и выходов в стандарте IDEF0 относительно функционального блока.
Давайте рассмотрим пример бизнес-процесса "Выточить деталь", который выполняет токарь. Входом процесса является заготовка из которой вытачивается деталь – она физически преобразуется в процессе. Для того, что бы токарь начал точить деталь ему нужно дать задание или план. Также ему понадобится чертеж с размерами детали. Так вот, чертеж, задание или план нужны для реализации бизнес-процесса и процесс без них не начнется, но по ходу выполнения процесса они не преобразуются. Согласно стандарту IDEF0 их относят к управлению. Для того, что бы выточить деталь нужен токарь, нужен станок – их относят к механизмам. Выходами или результатами бизнес-процесса является деталь (рис. 3).

Рис.3. Стандарт описания бизнес-процесса IDEF0.
Стандарт IDEF0 получил большое распространение в США и активно используется в России. Ввиду того, что в стандарте IDEF0 появилась дополнительная аналитика по сравнению с классическим стандартом DFD, схемы бизнес-процессов получаемые при описании в стандарте IDEF0 выглядят более сложными с точки зрения менеджеров компании, в виду ограниченного наличия у них свободного времени. Данная сложность часто приводит к тому, что менеджеры, особенно высшего уровня, которые должны принимать активное участие в проекте по описанию и оптимизации деятельности компании, "отказываются" от работы с IDEF0. В данном случае IDEF0 - является излишне информационно насыщенным и сложным стандартом.
Второй недостаток стандарта IDEF0 связан с тем, что он дает больше поводов и возможностей сторонникам сопротивлений изменениям притормозить проект по описанию и оптимизации бизнес-процессов и дискредитировать его идею. Это также связано с усложненной аналитикой стандарта IDEF0, которая часто дает повод задуматься и задавать следующие вопросы: "А правильно ли, что этот объект отнесен ко входу? Может его отнести к управлению?"
Тем не менее, стандарт IDEF0 имеет большое распространение в России, так как по нему существует много книг и различных информационно-методических материалов. Также существуют программные продукты, поддерживающие данный стандарт, овладеть которым несложно.
Практика показала, что стандарт IDEF0 целесообразно использовать в проектах по описанию и оптимизации локальных бизнес-процессов, в небольших проектах в которых больше участвуют и принимают решения специалисты предметных областей, а руководители высшего уровня привлекаются для принятия решений по минимуму. На рис. 4 приведена диаграмма IDEF0 верхнего уровня бизнес-процесса "Увольнение сотрудника".
1.5 Методология DFD в нотациях Гейна-Сарсона и Йордана-Де Марко
Следующий стандарт описания бизнес-процессов, который получил распространение, был разработан на основе развития классической методологии DFD. Данный стандарт представлен двумя немного различающихся вариантами, которые называют нотациями. Первая из них называется нотацией Гейна Сарсона, вторая нотацией Йордона-Де Марко.
Гейн Сарсон, предложил классическую DFD-схему немного усложнить. Он предложил ввести дополнительный объект, с помощью которого показываются места бизнес-процесса, в которых хранится информация, либо материальные ресурсы. Примерами таким мест являются архив, в котором хранятся документы, база данных, в которой хранится информация, либо склад, на котором хранятся материальные ресурсы. Данный объект получил название - хранилище данных. На DFD-схемах в нотациях Гейна-Сарсона и Йордона-Де Марко также используются объекты, с помощью которых показывают внешних субъектов, с которыми бизнес-процесс взаимодействует. Данные объекты называют внешними сущностями. На рис. 5 приведен пример DFD-схемы бизнес-процесса "Оформлении и выдача трудовой книжки сотруднику при увольнении", разработанной в нотации Гейна-Сарсона.
На данной схеме в качестве хранилища данных выступают сейф, в котором хранятся трудовые книжки и архив, в который помещается заполненный обходной лист. В качестве внешней сущности выступает сотрудник, который увольняется и который получает выход рассматриваемого бизнес-процесса – трудовую книжку.
Вторая нотация Йордона-Де Марко методологии DFD была названа в честь разработавшего ее специалиста Йордона-Де Марко. В первом приближении эта нотация аналогична нотации Гейна Саросна, за исключение форм объектов: для описаний операций бизнес-процесса вместо закругленных прямоугольников стали использоваться круги, немного видоизменились и другие объекты – хранилище данных и внешние сущности (рис. 6).
В таблице 2 приведены названия, обозначения и смыл элементов, используемых при построении DFD-схемы бизнес-процесса в нотациях Гейна-Сарсано и Йордона-Де Марко.
Таблица 2. Элементы методологии DFD в нотацияхГейна-Сарсано и Йордона-Де Марко.
1.6 Методология IDEF3
Стандарт IDEF0, который был рассмотрен ранее является развитием классического DFD – подхода и предназначен для описания бизнес-процессов верхнего уровня. Для описания временной последовательности и алгоритмов выполнения работ стандарт IDEF0 не подходит. Для решения этой задачи стандарт IDEF0 получил дальнейшее развитие в результате чего был разработан стандарт IDEF3, который входит в семейство стандартов IDEF.
Стандарт IDEF3 предназначен для описания бизнес-процессов нижнего уровня и содержит объекты – логические операторы, с помощью которых показывают альтернативы и места принятия решений и в бизнес-процессе, а также объекты – стрелки с помощью которых показывают временную последовательность работ в бизнес-процессе (рис. 7).
Рис. 7. Схема бизнес-процесса в стандарте IDEF3.
В отличие от классической методологии WFD в стандарте IDEF3 связи между работами делятся на три типа, обозначения, названия и смыл которых, приведены в таблице 3.
Помимо наличия нескольких типов связей между работами в стандарте IDEF3 логические операторы, которые в данном случае называются перекрестками также делятся на несколько типов: "Исключающий ИЛИ", "И" и "ИЛИ".
Перекресток "Исключающий ИЛИ" обозначает, что после завершения работы "A" (рис. 8), начинает выполняться только одна из трех расположенных параллельно работ B, С или D в зависимости от условий 1, 2 и 3. Перекресток "И" обозначает, что после завершения работы "A", начинают выполняться одновременно три параллельно расположенные работы B, С и D. Перекресток "ИЛИ" обозначает, что после завершения работы "A", может запуститься любая комбинация трех параллельно расположенных работ B, С и D. Например может запуститься только одна из них, могут запуститься три работы, а также могут запуститься двойные комбинации В и С, либо C и D, либо B и D. Перекресток "Исключающий ИЛИ" является самым неопределенным, так как предполагает несколько возможных сценариев реализации бизнес-процесса и применяется для описания слабо формализованных ситуаций.
Рис. 8. Применение перекрестков "Исключающий ИЛИ", "И" и "ИЛИ" - схемы расхождения.
Перекрестки "И" и "ИЛИ" подразделяются еще на два подтипа – синхронные и асинхронные. Перекрестки синхронного типа обозначают, что работы В, С и D запускаются одновременно после завершения работы A. Перекрестки асинхронного типа требований к одновременности не предъявляют.
Приведенные на рис. 5 схемы взаимосвязи работ и перекрестков называются схемами расхождения, так как от перекрестков расходятся несколько работ. Существует и другие схемы взаимосвязи перекрестков и работ – это так называемые схемы схождения, когда к перекрестку подходит несколько работ (рис. 9).
Рис. 9. Применение перекрестков "Исключающий ИЛИ", "И" и "ИЛИ" - схемы схождения.
В таблице 4 приведены обозначения, названия и смысл всех типов перекрестков как в схемах схождения, так и в схемах расхождения.
Последним отличием стандарта IDEF3 в отличие от классической методологии WFD является использование на схеме бизнес-процесса такого элемента как "объект ссылки", который связывается с работами и перекрестками. С помощью объектов ссылки показывается прочая важная информация, которую целесообразно зафиксировать при описании бизнес-процесса.
1.7 Методология ORACLE
Следующие подходы описания бизнес-процессов были разработаны компаниями, занимающиеся разработкой и внедрением интегрированных информационных систем. Сделано это было по следующей причине. Оказывается, для того, чтобы эффективно провести автоматизацию и правильно настроить информационную систему на деятельность компании, необходимо вначале описать ее бизнес-процессы, описать организационную структуру и только потом приступить к внедрению информационной системы.
Три наиболее крупных разработчика информационных систем: SAP/R3, BAAN и ORACLE для повышения эффективности внедрения своих информационных систем разработали свои стандарты и программные продукты, с помощью которых описывается бизнес-деятельность компании. Каждый из этих стандартов содержит несколько бизнес-моделей, с помощью которых описываются бизнес-процессы, организационная структура, а также строятся прочие бизнес-модели.
Давайте рассмотрим стандарт, который использует компания ORACLE. Методология ORACLE содержит 5 бизнес-моделей, название, описание и предназначение которых приведено в таблице 5.
При описании бизнес-процессов с использованием методологии ORACLE наиболее часто применяется вторая согласно перечню таблицы 5 модель бизнес-процессов. Построение этой модели основано на подходе "Swimmer lanes", который представляет из себя смесь классических DFD и WFD стандартов и имеет одну отличительную особенность. Диаграмма, на котором рисуется схема бизнес-процесса разделена по горизонтали на дорожки. Каждая дорожка принадлежит определенному структурному подразделению или должности, участвующей в бизнес-процессе. Те операции бизнес-процесса, которые выполняются этим структурным подразделением, размещаются в зоне соответствующей дорожки. Такой подход позволяет наглядно показать распределение ответственности в бизнес-процессе и продемонстрировать степень его организационной фрагментарности (рис. 10).
Одним из недостатков формата "Swimmer lanes" является то, что в данном случае более трудно отследить временную последовательность работ, а так же критический путь бизнес-процесса, что актуально при проведении временной оптимизации.
1.8 IDEF1X
IDEF1X - методология описания данных. Применяется для построения баз данных.
IDEF1X является методом для разработки реляционных баз данных и использует условный синтаксис, специально разработанный для удобного построения концептуальной схемы. Концептуальной схемой мы называем универсальное представление структуры данных в рамках коммерческого предприятия, независимое от конечной реализации базы данных и аппаратной платформы. Будучи статическим методом разработки, IDEF1X изначально не предназначен для динамического анализа по принципу "AS IS", тем не менее, он иногда применяется в этом качестве, как альтернатива методу IDEF1. Использование метода IDEF1X наиболее целесообразно для построения логической структуры базы данных после того, как все информационные ресурсы исследованы (скажем с помощью метода IDEF1) и решение о внедрении реляционной базы данных, как части корпоративной информационной системы, было принято. Однако не стоит забывать, что средства моделирования IDEF1X специально разработаны для построения реляционных информационных систем, и если существует необходимость проектирования другой системы, скажем объектно-ориентированной, то лучше избрать другие методы моделирования.
Существует несколько очевидных причин, по которым IDEF1X не следует применять в случае построения нереляционных систем. Во-первых, IDEF1X требует от проектировщика определить ключевые атрибуты, для того чтобы отличить одну сущность от другой, в то время как объектно-ориентированные системы не требуют задания ключевых ключей, в целях идентифицирования объектов. Во-вторых, в тех случаях, когда более чем один атрибут является однозначно идентифицирующим сущность, проектировщик должен определить один из этих атрибутов первичным ключом, а все остальные вторичными. И, таким образом, построенная проектировщиком IDEF1X-модель и переданная для окончательной реализации программисту является некорректной для применения методов объектно-ориентированной реализации, и предназначена для построения реляционной системы
1.7.1 Связи между сущностями
Связи в IDEF1X представляют собой ссылки, соединения и ассоциации между сущностями. Ниже, на рисунке, приведен ряд примеров связи между сущностями:
Сущность описывается в диаграмме IDEF1X графическим объектом в виде прямоугольника. На рисунке 2 приведен пример IDEF1X диаграммы.
1.7.2 Преимущества IDEF1X
Основным преимуществом IDEF1X, по сравнению с другими многочисленными методами разработки реляционных баз данных, такими как ER и ENALIM является жесткая и строгая стандартизация моделирования. Установленные стандарты позволяют избежать различной трактовки построенной модели, которая несомненно является значительным недостатком ER.
1.9 IDEF4
IDEF4 - объектно-ориентированная методология. Отражает взаимодействие объектов. Удобна для создания программных продуктов на объектно-ориентированных языках (например С++). Пока, на мой взгляд, широкого распространения не нашла. Более широко сейчас используется UML.
1.10 SADT
SADT - методология структурного анализа и проектирования (Structured Analysis and Design Technique). Основана на понятиях функционального моделирования. Является методологией, отражающей такие системные характеристики, как управление, обратная связь и исполнители. Возникла в конце 60-х годов.
Описание системы с помощью SADT называется моделью. В SADT-моделях используются как естественный, так и графический языки. Для передачи информации о конкретной системе источником естественного языка служат люди, описывающие систему, а источником графического языка - сама методология SADT. Графический язык SADT обеспечивает структуру и точную семантику естественному языку модели. Графический язык SADT организует естественный язык вполне определенным и однозначным образом, за счет чего SADT и позволяет описывать системы, которые до недавнего времени не поддавались адекватному представлению.
С точки зрения SADT модель может быть сосредоточена либо на функциях системы, либо на ее объектах. SADT-модели, ориентированные на функции, принято называть функциональными моделями, а ориентированные на объекты системы - моделями данных, функциональная модель представляет с требуемой степенью детализации систему функций, которые в свою очередь отражают свои взаимоотношения через объекты системы. Модели данных дуальны к функциональным моделям и представляют собой подробное описание объектов системы, связанных системными функциями. Полная методология SADT поддерживает создание множества моделей для более точного описания сложной системы.
1.11 ARIS
Методология ARIS
Одной из современных методологий бизнес-моделирования, получившей широкое распространение в России является методология ARIS, которая расшифровывается как Architecture of Integrated Information Systems - проектирование интегрированных информационных систем. Ее использует программное средство ARIS Toolset
Методология ARIS на данный момент времени является наиболее объемной и содержит около 100 различных бизнес-моделей, используемых для описания, анализа и оптимизации различных аспектов деятельности организации. Часть моделей методологии ARIS используются в настроечном модуле интегрированной информационной системы SAP/R3, который применяется при внедрении системе и ее настройке на деятельности компании. В виду большого количества бизнес-моделей методология ARIS делит их на четыре группы (рис. 11):
Группа "Оргструктура".
Состоит из моделей с помощью которых описывается организационная структура компании, а также другие элементы внутренней инфраструктуры организации.
Группа "Функции".
Состоит из моделей, используемых для описания стратегических целей компании, функций и прочих элементов функциональной деятельности организации.
Группа. "Информация".
Состоит из моделей с помощью которых описывается информация, используем ая в деятельности организации.
Группа "Процессы".
Состоит из моделей, используемых для описания бизнес-процессов, а также различных взаимосвязей между структурой, функциями и информацией.
Большим преимуществом методологии ARIS является эргономичность и высокая степень визуализации бизнес-моделей, что делает данную методологию удобной и доступной в использовании всеми сотрудниками компании, начиная от топ-менеджеров и заканчивая рядовыми сотрудниками. В методологии ARIS смысловое значение имеет цвет, что повышает восприимчивость и читабельность схем бизнес-моделей.
Например, структурные подразделения по умолчанию изображаются желтым цветом, бизнес-процессы и операции - зеленым. Помимо большего количества моделей по сравнению с другими методологиями, методология ARIS имеет наибольшее количество различных объектов, используемых при построении бизнес-моделей, что увеличивает их аналитичность.
Например, материальные и информационные потоки на процессных схемах обозначаются разными по форме и цвету объектами, что позволяет быстро определить тип потока.
Несмотря на большее количество моделей в методологии ARIS в проектах по описанию и оптимизации деятельности в общем случае их используется не более десяти. Методология ARIS позиционирует себя как конструктор, из которого под конкретный проект в зависимости от его целей и задач разрабатывается локальная методология, состоящая из небольшого количества требуемых бизнес-моделей и объектов.
В общем случае практика показала, что в проектах наиболее часто используются модели, приведенные в таблице 6.
Модель "Диаграмма целей" - OD применяется для описания стратегических целей компании, их иерархической упорядоченности, а также связей целей с продуктами и услугами, производимыми компанией и бизнес-процессами, поддерживающими их производство (рис. 12)
Модель "Дерево продуктов и услуг" - PST применяется для описания продуктов и услуг, производимых в компании, а также и связи со стратегическими целями компании, бизнес-процессами, поддерживающими их производство (рис. 13).
Модель "Дерево функций" - FT описывает функции, выполняемые в компании и их иерархию. Данная модель часто применяется для для построения дерева бизнес-процессов компании (рис. 14).
Модель "Диаграмма окружения процесса" - FAT позволяет описать окружение или границы бизнес-процесса, показывая его входы, выходы, поставщиков и клиентов (рис. 15).
Модель "Диаграмм цепочки добавленной стоимости" - VACD является прототипом классического DFD-стандарта и используется для описания бизнес-процессов верхнего уровня. Дополнительным отличием данной и других процессных моделей является то, что информационные и материальные потоки на схеме VACD изображаются не стрелками, а объектами. При этом для каждого типа потока используется свой объект. На модели VACD методологии ARIS в отличие от классического подхода также используется логические связи между работами, которые позволяют отобразить логическую последовательность выполнения работ. В качестве одного из вариантов логической последовательности может выступать временная последовательность выполнения работ, что характерно для классического подхода WFD. (рис. 16).
Модель "Матрица выбора процесса" - PSM является прототипом классического DFD-стандарта и используется как альтернатива для модели VACD. Матрица выбора процессов по отношению к диаграмме цепочки добавленной стоимости является с одной стороны более упрощенным вариантом описания процесса, с другой стороны данная модель содержит дополнительные объекты, позволяющие показать другие аспекты бизнес-процесса. Простота матрицы выбора бизнес-процессов связана с тем, что на данной модели не показываются информационные и материальные потоки. Что касается других аспектов, то данная модель позволяет на одной схеме компактно и наглядно показать различные варианты выполнения бизнес-процесса, который описывается. Соответственно матрицу выбора процессов целесообразно применять вместо диаграммы цепочки добавленной стоимости в случаях, когда описываемый бизнес-процесс имеет несколько вариантов исполнения, каждый из которых ложится базовую схему. Пример применения матрицы выбора процессов для описания деятельности компании "Эврика", имеющий функциональную организационную структуру показан на рис. 17.
Модель "Extended event driven Process Chain" - eEPC является прототипом классического WFD-стандарта и используется для описания бизнес-процессов нижнего уровня. Дополнительным отличием eEPC-модели от классической WFD-схемы является наличие на модели объекта, который называется событием. С помощью событий изображается факт, время или событие инициирующие начало выполнения работ процесса, а также факт или время их завершения (рис. 18).
Рис. 18. Модель "Расширенная цепочка процессов, управляемая событиями" - VACD/ARIS.
Модель "Организационная структура" - ORG используется для описания организационной структуры компании. На данной модели изображаются структурные подразделения, группы, должности, роли и прочие элементы организационной структуры и связи между ними (рис. 19).
Модель "Диаграмма типов информационных систем" - ASTD используется для описания структуры информационных систем, используемых в компании. На данной модели показываются типы и модули информационных систем, программные продукты, взаимосвязь между ними и бизнес-процессами организации, которые они автоматизируют (рис. 20).
Для хранения моделей в ARIS используется объектная СУБД, и под каждый проект создается новая база данных. Предусмотрены различные функции по администрированию базы данных, например, управление доступом. База данных представляет из себя иерархическое хранилище моделей.
Работа по созданию модели должна регламентироваться жёсткими и объёмными соглашениями по моделированию (стандартами), ARIS поддерживает механизм методологических фильтров, позволяющих пользователю использовать только определённый набор схем и объектов. Разработка таких соглашений требует значительного времени и высококвалифицированных специалистов. Если проект с использованием ARIS начинается без детальной проработки таких соглашений, то вероятность создания моделей бизнес-процессов, не отвечающих на поставленные вопросы, очень высока.
1.12 Методология, применяемая консалтинговыми компаниями
Большинство консалтинговых компаний в проектах по оптимизации деятельности организаций в общем случае применяют типовую методологию описания бизнес-процессов. Данная методология состоит из двух типов бизнес-моделей, одна из которых применяется для описания бизнес-процессов верхнего уровня и является прототипом классической DFD-модели, а вторая применяется для описания процессов нижнего уровня и соответствует принципам построения классической WFD-схеме.
Модель верхнего уровня и принципы ее построения представлена на рис. 21.
Рис. 21. Модель описания бизнес-процессов верхнего уровня, применяемая консалтинговыми компаниями.
Модель бизнес-процессов нижнего уровня, использующая подход «Swimmer lanes» представлена на рис. 22.
Рис. 22. Модель описания бизнес-процессов нижнего уровня, применяемая консалтинговыми компаниями.
1.13 Методология Betec (©)
На основе применения различных современных методологий описания бизнес-процессов в российских компаниях, консалтинговая компания "Бизнес - инжиниринговые технологии" разработала методологию описания деятельности, компании, воплотившую в себя наилучшие элементы рассмотренных выше методологий. Данная методология, называемая Betec (©), состоит из моделей, с помощью которых описывают бизнес-деятельность компании и которые условно сгруппированы в следующие разделы:
Стратегия;
Бизнес-процессы;
Оргструктура;
Финансы;
Персонал;
Маркетинг.
В таблице 7 приведено описание бизнес-моделей, применяемых для описания организационно-функциональной деятельность, что соответствует разделам "Бизнес-
процессы" и "Оргструктура".
Таблица 7. Модели методологии Betec (©) соответствующие разделам "Бизнес-процесс" и "Оргструктура".
Модель "Дерево бизнес-направлений" применяется для описания бизнес-направлений, реализуемых в компании и их взаимосвязь с другими элементами организации (рис. 23).
Рис. 23. Модель "Дерево бизнес-направлений" - Betec (©).
Модель "Дерево бизнес-процессов" описывает бизнес-процессы, выполняемые в компании и их иерархию (рис. 24). На верхнем уровне дерева бизнес-процессы делятся на три группы: основные, обеспечивающие и управленческие.
Рис. 24. Модель "Дерево бизнес-процессов" - Betec (©).
Модель "Диаграмм окружения процесса" позволяет описать окружение или границы бизнес-процесса, показывая его входы, выходы, поставщиков и клиентов (рис. 25).
Рис.25. Модель "Диаграмма окружения процесса" - Betec (©).
Модель "Дерево информационных потоков" позволяет описать и классифицировать информационные потоки компании, которые представляют из себя информацию, размещенную на бумажных носителях, устную информацию либо информацию в электронном виде. Во многих проектах по описанию бизнес-процессов, также приходится описать внутреннюю структуру информационных потоков. Для решения этой задачи, удобным с практической точки зрения, является подход, когда структура информации описывается в виде документа MS Word, после чего на схеме дерева информационных потоков показывается соответствие между элементами дерева и разработанными документами (рис. 26).
Рис. 26. Модель "Дерево информационных потоков" - Betec (©).
Модель "Дерево материальных потоков" позволяет описать и классифицировать материальные потоки компании, которые представляют из себя сырье, полуфабрикаты, готовую продукцию и т.д. (рис. 27).
Рис. 27. Модель "Дерево материальных потоков" - Betec (©).
Модель "Дерево организационной структуры" используется для описания организационной структуры компании. На данной модели изображаются структурные подразделения, должности, а также связи линейного и функционального подчинения (рис. 28).
На практике приходится разрабатывать несколько различных типов моделей организационной структуры, основными из которых являются модели организационной структуры, построенные по принципу подчиненности и принципу входимости. Это связано с тем что в некоторых случаях на одной модели невозможно наглядно показать все имеющиеся взаимодействия между структурными подразделениями. В данном случае строят несколько простых моделей, на каждой из которых отображают только один тип взаимодействий.
Рис. 28. Модель "Дерево организационной структуры" - Betec (©).
Модель "Дерево информационной систем" используется для описания структуры информационных систем, используемых в компании. На данной модели показываются типы информационных систем применяемых в компании, описывается их модульная структура, а также перечисляется программное обеспечение, используемое в компании при выполнении бизнес-процессов. (рис. 29).
Рис. 29. Модель "Дерево информационной системы" – - Betec (©).
Модель "Диаграмма процесса - DFD" является прототипом классического DFD–стандарта и используется для описания бизнес-процессов верхнего уровня. При построении диаграммы процесса – DFD описываются работы из которых состоит бизнес-процесс, а также используются элементы организационной структуры, информационных систем, материальных и информационных потоков, которые были описаны при построении бизнес-моделей, рассмотренных выше.
В случае если в проекте была описана внутренняя структура информационных потоков, то на схеме процесса показывается соответствие между элементами информационных потоков и документами в формате MS Word, описывающих внутреннюю структуру информации (рис. 30).
Модель "Диаграмма процесса - WFD" является прототипом классического WFD–стандарта и используется для описания бизнес-процессов нижнего уровня. При построении диаграммы процесса – WFD описываются работы, из которых состоит бизнес-процесс, а также используются элементы организационной структуры, информационных систем, материальных и информационных потоков, которые были описаны при построении бизнес-моделей, рассмотренных выше.
В случае если в проекте была описана внутренняя структура информационных потоков, то на схеме процесса показывается соответствие между элементами информационных потоков и документами в формате MS Word, описывающих внутреннюю структуру информации (рис. 31).
Рис. 31 Модель "Диаграмма процесса - WFD" – - Betec (©).
Методология описания деятельности, разработанная компанией разработчиком информационных систем BAAN содержит бизнес-моделей, описание которых приведено в таблице 8.
Таблица 8. Модели методологии BAAN.
С помощью данных бизнес-моделей последовательно описываются функции, бизнес-процессы, организационная и информационная структура предприятия. Давайте рассмотрим структуру и основное предназначение данных бизнес-моделей.
Модель метаструктуры предприятия – ESM применяется для описания географически распределенной организационной структуры предприятия, описывает географические подразделения компании (офисы, филиалы, пр.), а также материальные и информационные потоки между ними. Данная бизнес-модель по своей сути напоминает классический DFD- стандарт, в котором на разрабатываемой схеме вместо работ, показываются структурные подразделения и взаимодействия между ними (рис. 32)
Рис. 32. Модель метаструктуры предприятия – ESM / BAAN.
Структурные подразделения компании, изображенные на модели метаструктуры предприятия – ESM декомпозируется на модель управления – BCM, на которой показываются бизнес-процессы данного структурного подразделения, а также материальные и информационные потоки протекающие между ними. Модель управления – BCМ полностью соответствуют классической DFD-схеме и она применяется для описания бизнес-процессов верхнего уровня (рис. 33).
Рис. 33. Модель управления – BCM / BAAN.
Процессы с модели управления – BCM декомпозируются на модель управления – BCM более низкого уровня в случае, если они глобальны и могут быть представлены в виде временной последовательности работ. В противном случае они декомпозируются на модели бизнес-процессов – BPM, которые применяются для описания бизнес-процессов нижнего уровня и практически соответствуют классической WFD-схеме, за исключением двух особенностей. Первая – блоки принятия решений на модели бизнес-процессов BPM называются управляющими работами и вторая особенность связана с наличием на модели элементов, называемых состоянием, с помощью которых описываются состояния, характеризующие начало и окончания каждой работы. Данный подход, связанный с описанием состояний заимствован из подхода к описанию бизнес-процессов, который называется "Сети Петри" (рис. 34).
Рис. 34. Модель бизнес-процессов – BPM / BAAN.
При описании деятельности компании методология BAAN также использует модель функций – BFM, при помощи которых строится дерево функций компании (рис. 35).
Рис. 35. Модель функций – BFM / BAAN.
Следующая модель методологии BAAN – модель организационной структуры – BOM используется для описания подразделений и должностей организации, а также связей линейного и функционального подчинения (рис. 36). На данной модели также показываются роли, которые играет должность в тех или иных бизнес-процессах. Например сотрудник, занимающий должность менеджер отдела маркетинга, может играть роль менеджера проекта в проекте по выводу нового проекта на рынок, при этом данный сотрудник может играть и другие роли в других проектах.
Рис. 36. Модель организационной структуры – BOM / BAAN.
Последняя информационная модель - ERM методологии BAAN имеет тип "Сущность-Связь" и предназначена для описания структуры информации, используемой при реализации бизнес-процессов. С помощью данной модели проектируется базы данных (рис. 37).
Рис. 37. Информационная модель – ERM / BAAN.
Аналитический раздел
Объект управления: Риэлторская компания (Корпорация «Инком-Недвижимость»). Основные направления деятельности компании – создание пригородных жилых комплексов малой и средней этажности, а также осуществление сделок с жилой и коммерческой недвижимостью в Московском регионе, Кирове и Красноярске. Одним из главных условий успешного бизнеса риэлторской компании, является хороший подбор персонала. Так как именно высококлассные специалисты обеспечивают высокую прибыль компании. Набор персонала, увольнение, смена должности, обучение персонала – эти процессы, являются такими же важными, как и процессы связанные с не посредственной деятельностью компании.
Риэлторские компании имеют максимально простую организационную структуру в форме головного офиса и дополнительных региональных офисов, что не несет организационные факторы риска и несущественно влияет на деятельность компаний. Для риэлторских компаний более значимым являются отраслевые факторы риска и операционные риски. В состав Инком-недвижимости входят 31 офис в Москве и региональные представительства в Красноярске, Алма-Ате, Кирове. Управление и структура агентства недвижимости(рис 38).
Рис. 38 Структура агентства недвижимости
Обеспечение служб, риэлторской компании:
Техническое: Рабочие места персонала обеспечены персональными компьютерами последних моделей, локальной сетью и выходом в интернет, также всей необходимой орг. Техникой и канцелярскими принадлежнастями.
Программное: Использование системы Microsoft Dynamics CRM 3.0 в качестве связующей среды для работы сотрудников, взаимодействующих с клиентами корпорации «ИНКОМ-Недвижимость»( единой базы данных поставщиков, клиентов корпорации), использование лицензионного ПО (т.к. антивирусы, брандмауэры, браузеры)
Обеспечение Кадрами: Набор и обучение высококлассных специалистов, так как от профессионализма сотрудников напрямую зависит прибыль компании.
3. Проектный раздел.
3.1 Постановка задачи.
На каждом предприятии существует такая проблема как текучесть кадров. Тем более такая проблема преследует крупные компании. Увольнения, найм на работу, это множество документов и работы с ними. Существует возможность ошибки, при работе с таким количеством документов. Утери трудовых книжек, или неправильное их оформление.. Для этого отдел кадров агенства должен проверить правильность оформления обходных листов, записей в трудовой книжке и в книге учета хранения..
Задача: Выдать увольняющемуся сотруднику трудовую книжку, с записью в книгу учета хранения и выдачи трудовых книжек и с обязательной проверкой записей в обходном листе.
3.2 Экономическая сущность задачи.
Цель – выдать увольняющемуся сотруднику трудовую книжку; вход – обходной лист, выход – заполненный обходной лист, трудовая книжка ; задача не периодична и выполняется по мере необходимости.
3.3 Описание метода решения задачи.
Задача решается по методологии DFD-схемы бизнес-процесса в нотации Гейна-Сарсона показанному ниже на рисунке 39.
3.4 Описание бизнес-процесса.
Рис. 39 DFD-схема бизнес-процесса "Оформлении и выдача трудовой книжки сотруднику при увольнении".
Дополнительные информация и схемы по данной функциональности, расположены в разделе ПРИЛОЖЕНИЯ, ДОПОЛНИТЕЛЬНЫЕ ЗАДАНИЯ.
Заключение
Моделирование бизнес-процессов позволяет проанализировать не только, как работает предприятие в целом, как оно взаимодействует с внешними организациями, заказчиками и поставщиками, но и как организована деятельность на каждом отдельно взятом рабочем месте.
Моделирование бизнес-процессов организации включает два этапа структурное и детальное.
Под методологией (нотацией) создания модели (описания) бизнес-процесса понимается совокупность способов, при помощи которых объекты реального мира и связи между ними представляются в виде модели.
Основу многих современных методологий моделирования бизнес-процессов составила методология SADT (Structured Analysis and Design Technique – метод структурного анализа и проектирования) и алгоритмические языки, применяемые для разработки программного обеспечения. С помощью методологии семейства IDEF можно эффективно отображать и анализировать модели деятельности широкого спектра сложных систем в различных разрезах. Система ARIS представляет собой комплекс средств анализа и моделирования деятельности предприятия. Ее методическую основу составляет совокупность различных методов моделирования, отражающих разные взгляды на исследуемую систему.
Необходимо учитывать важные характеристики моделирования бизнес-процессов. В частности, к преимуществам моделирования бизнес-процессов относят: повышение качества и скорости производства продукции с одновременным снижением издержек; рост профессионализма сотрудников; повышение конкурентоспособности компании. Недостатки, в свою очередь: усиление эксплуатации сотрудников и связанные с этим проблемы социально-психологического характера; необходимость проведения целенаправленной работы по изменению корпоративной культуры.
Войнов И. В., Пудовкина С. Г., Телегин А. И. Моделирование экономических систем и процессов. Опыт построения ARIS-моделей: Монография. – Челябинск: Изд. ЮУрГУ, 2002. – 392 с.
Волков О. Стандарты и методологии моделирования бизнес-процессов. Режим доступа: http://www.connect.ru/article.asp?id=5710. - Загл. с экрана.
Григорьев Д. Моделирование бизнес-процессов предприятия. Режим доступа: http://www.valex.net/articles/process.html. - - Загл. с экрана.
Калянов Г.Н. Моделирование, анализ, реорганизация и автоматизация бизнес-процессов // М.: Финансы и статистика, 2006.
Менеджмент процессов / Под ред. Й. Беккера, Л. Вилкова, В. Таратухина, М. Кугелера, М. Роземанна; [пер. с нем.]. — М.: Эксмо, 2007. — 384 с. — (Качественный менеджмент).
Пинаев Д., Веретенников Д. Моделирование бизнес-процессов: доступно о сложном / Д. Пинаев // 2003.
http://www.betec.ru/ - Бизнес-инжиниринговые технологии.
Сергей Ковалев, Валерий Ковалев, Журнал "Консультант директора", № 12, Июнь, 2004 г.
http://www.sql.ru/forum/actualthread.aspx?tid=441853 – методология описания бизнес-процессов.
Андрей Дворников, Журнал "Авант Партнер", № 22(79), Август 2005 г.
http://www.aris-portal.ru/ - все о методологии ARIS.
Приложения
Дополнительные задания.
Классификация документов в рамках IDEF0
Классификация документов — одна из задач информатики, заключающаяся в отнесении документа к одной из нескольких категорий на основании содержания документа. Использует методы информационного поиска и машинного обучения.

Рис. Доп. 1. Классификация документов агентства недвижимости в рамках IDEF0 модели.
Концептуальная модель
Концептуальная модель - представляет объекты и их взаимосвязи без указания способов их физического хранения. Концептуальная модель, Приложения ETL извлекают информацию из исходной базы данных регистрирующей системы, преобразуют ее в формат, поддерживаемый базой данных аналитической системы или хранилищ данных, а затем загружают в нее преобразованную информацию. Модель процесса импорта данных о совершенной платежной транзакции в биллинговую систему предприятия с использованием ETL-процесса.

Рис. Доп. 2. Концептуальная модель совершения платежной транзакции.
Диаграмма классов
Диаграмма классов оплаты и заказа.
На диаграмме классов, приведенной ниже, статическая структура описана вокруг главной сущности - Customer (покупатель), который связан с набором других классов, например Address (адрес), Order (заказ), и интерфейсом Payment (платеж). У покупателя может быть несколько Addresses (адресов) смоделированных агрегированием. Также у покупателя может быть отношение ассоциации с интерфейсом Payment (платеж) и классом Order (заказ). Интерфейс Payment (платеж) может быть либо CreditCard (кредитной картой) либо DebitCard (дебетовой картой), которые являются двумя реализационными моделями интерфейса Payment (платеж). У каждого заказа может быть много присоединенных OrderItems (предметов заказа). Так как OrderItem (предмет заказа) не может существовать без Order (заказ), то отношение смоделировано как композиция. PrivilegedCustomer (привилегированный покупатель) это особый Customer (покупатель), у которого есть скидки на сделанные покупки, и который является продолжением Customer (покупатель) на основе отношения обобщения. Навигация указывает направление перемещения по ассоциации. Кратность описывает возможные сущности. .

Рис. Доп. 3. Диаграмма классов заказов и оплаты различными категориями покупателяй.
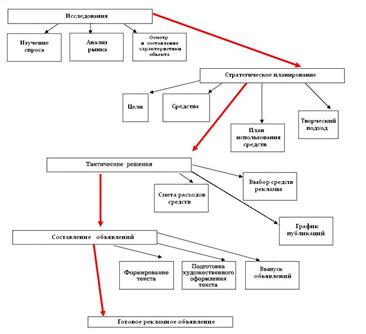
Функция управления созданием объявления

Рис. Доп. 4. Схема составления объявления.
Взаимосвязь Организационной структуры агентства недвижимости

Рис. Доп. 5. Взаимосвязь подразделений
Примечания и заметки
Похожие рефераты:
Стандатризация программных средств
Реинжиниринговый подход к управлению бизнес-процессами в организации
Предмет и объект прикладной информатики
Информационные технологии, поддерживающие управление бизнес процессами
Система проведения анализа инвестиционного проекта
Экономическая деятельность и ее информационное обеспечение
Автоматизация производственных систем
Моделирование основных бизнес-процессов предприятия
Сигнализация в сетях железнодорожной связи
Разработка бизнес-процессов системы менеджмента качества на предприятии ООО "Студия РБС"
Организация документооборота с помощью "Visual Basic for Application"