| Похожие рефераты | Скачать .docx | Скачать .pdf |
Дипломная работа: Оптимизация управления товарным ассортиментом на предприятиях розничной торговли
Введение
1. Теоретические основы формирования и управления товарным ассортиментом на предприятии розничной торговли
1.1 Понятие об ассортименте и торговой номенклатуре товаров
1.2 Основные факторы формирования торгового ассортимента на предприятиях розничной торговли
1.3 Методы и методики формирования товарного ассортимента
2.Управление товарным ассортиментом ООО «Пушкинский»
2.1Краткая характеристика гастронома «Пушкинский»
2.2 Анализ основных показателей коммерческой деятельности гастронома «Пушкинский за 2006-2008 гг.
2.3Ассортиментная политика предприятия
3. Предложения по совершенствованию управления товарным ассортиментом гастронома «Пушкинский»
3.1 Оптимизация ассортимента
3.2 Оптимизация размера товарного ассортимента гастронома «Пушкинский»
3.3 Оценка и пересмотр товарного ассортимента гастронома «Пушкинский»
Заключение
Список используемой литературы
Введение
Переход предприятий торговли на рыночную концепцию развития изменил оценку их целевой функции, что отразилось на системе экономических показателей, характеризующих хозяйственный процесс. Прежде всего, это относится к показателю товарооборота. Главной целью торговых предприятий в настоящее время является получение максимальной прибыли, а товарооборот выступает как важнейшее и необходимое условие, без которого не может быть достигнута эта цель. Поскольку торговое предприятие получает определенную сумму дохода с каждого рубля реализуемых товаров, то задача максимизации прибыли вызывает необходимость постоянного увеличения объема товарооборота как основного фактора роста доходов и прибыли, относительного снижения издержек обращения и расходов на оплату труда. Достижение главной цели торгового предприятия зависит от ритмичности работы предприятия, правильной организации закупочно-сбытовой деятельности, эффективности формирования товарных запасов предприятия. Именно этот факт и обуславливает актуальность выбранной темы исследования. При отсутствии научно обоснованного подхода в расчетах величины товарного запаса на предприятиях и наличии не в полной мере приемлемых для рыночных условий методик управления товарными запасами наблюдается тенденция к экономически необоснованному росту запасов на предприятиях оптовой торговли. Это ведет к неоправданному увеличению издержек на содержание (хранение) запасов, отвлечению свободных денежных средств из реального сектора экономики, снижению рентабельности торговой деятельности и, как следствие, снижению национального дохода.
Целью написания дипломной работы является исследование организации торгово-закупочной деятельности предприятия с целью разработки мероприятий по ее совершенствованию.
Достижению поставленной цели в работе способствовали постановка и решение следующих задач:
1. Изучение теоретических основ управления товарным ассортиментом на предприятии розничной торговли;
2. Анализ коммерческой деятельности предприятия;
3. Разработка предложений по оптимизации величины и структуры товарного ассортимента предприятия.
Объектом практического исследование стал гастроном «Пушкинский».
Работа состоит из введения, трёх разделов, заключения, списка использованной литературы. Во введении определены цели и задачи, объект и предмет исследования, характеристика степени разработанности темы, методическая и информационная база, а также краткое описание работы. Обозначены проблемы и возможные пути их решения, круг использованной литературы.
В рамках работы разработан ряд практических предложений по совершенствованию механизма управления товарными запасами исследуемого предприятия.
В заключении рассматриваются основные выводы по работе и степень достижения поставленной во введении цели и выполнения поставленных во введении задач.
Методологической основой для написания работы послужили труды следующих ученых: Беа Ф.К., Гаджинского А.М., Зайцева Н.Л., Козловского В.А., Козловской Э.А., Ставрукова Н.Т., Стояновой Е. С., и др.
Методическую базу дипломного исследования составляют методы финансового анализа: методы, приемы и инструменты математической статистики: сбор и группировка статистических данных; анализ рядов динамики; методы нормирования запасов и управления ими.
Результаты дипломного исследования могут быть использованы в текущей управленческой деятельности предприятия с целью уменьшения отвлечения средств в запасы с помощью предложенной модели управления запасами и системы корректного контроля уровня запасов и снижения в конечном итоге уровня затрат на рубль товарной продукции.
Информационную базу исследования составляют: учебники и монографии отечественных и зарубежных специалистов в области финансового менеджмента и экономики предприятия, материалы периодической печати по наиболее значимым особенностям управления закупочной и складской деятельностью, а также товарными запасами торгового предприятия на современном этапе в России, данные бухгалтерской и финансовой отчетности предприятия, внутризаводская нормативно-техническая документация.
1.1 Понятие об ассортименте и торговой номенклатуре товаров
Ассортимент товаров - совокупность их видов, разновидностей и сортов, объединенных или сочетающихся по определенному признаку. Основными группировочными признаками товаров являются сырьевой, производственный и потребительский.
Различают производственный и торговый ассортимент товаров.
Производственным ассортиментом называют номенклатуру товаров, выпускаемых промышленными и сельскохозяйственными предприятиями, а также другими изготовителями. Как правило, предприятия, производящие товары, выпускают узкий ассортимент товаров, что позволяет им внедрять передовую технологию производства; совершенствовать ассортимент выпускаемых товаров, улучшать их качество. Поэтому выпускаемые ими товары нуждаются в дальнейшей подсортировке с учетом требований торговли, на предприятиях которой сосредоточен широкий ассортимент товаров, представляющий собой сочетание продукции, вырабатываемой самыми различными изготовителями. Такая подсортировка, или преобразование ассортимента, осуществляется преимущественно на предприятиях оптовой торговли, через которые проходит основная масса товаров сложного ассортимента. Некоторая часть продовольственных и непродовольственных товаров подвергается подсортировке непосредственно в магазинах и других предприятиях розничной торговли.
Торговый ассортимент представляет собой номенклатуру товаров, подлежащих продаже в розничной торговой сети. Он включает ассортимент товаров, выпускаемых многими предприятиями, и подразделяется на две товарные отрасли: продовольственные и непродовольственные товары. Каждая из отраслей делится на товарные группы, в состав которых входят товары, объединяемые по ряду признаков (однородности сырья и материалов, потребительского назначения, степени сложности ассортимента).
В зависимости от однородности сырья и материалов, из которых изготовлены товары, их подразделяют на изделия из металла, кожи, стекла и т. д.
По потребительскому назначению товары подразделяют на спортивные, музыкальные, хозяйственные, одежду и т. п.
Важным признаком классификации являются особые свойства товаров. Так, с учетом ограниченности сроков реализации, необходимости создания особых режимов хранения товары делятся на скоропортящиеся и нескоропортящиеся.
С учетом сложности ассортимента различают товары простого и сложного ассортимента. К товарам простого ассортимента относят товары, состоящие из небольшого количества видов или сортов (овощи, поваренная соль, хозяйственное мыло и т. д.). Товары, имеющие в пределах одного вида внутреннюю классификацию по различным признакам (фасон, размер и т. д.), относятся к товарам сложного ассортимента (обувь, одежда и т. д.).
Товарные группы делятся на товарные подгруппы, в состав которых входят однородные по признаку единства производственного происхождения товары. Например, товарная группа обуви делится на подгруппы кожаной, текстильной, валяной и резиновой обуви; группа посуды состоит из подгрупп металлической, стеклянной и фарфоро-фаянсовой посуды.
Каждая подгруппа складывается из товаров различных видов. Под видом товара понимают одинаковые товары разнообразного назначения (сапоги - женские, мужские и детские; мебель - для кухни, жилой комнаты и т. д.). Внутри каждого вида товары могут отличаться друг от друга по особым признакам (артикулам, сортам и т. д.), т. е. подразделяться на разновидности.
С учетом деления товаров на группы, подгруппы и виды принято выделять групповой и внутригрупповой (развернутый) ассортимент товаров. Групповой ассортимент - это перечень товарных групп, включенных в номенклатуру. Внутригрупповой (развернутый) ассортимент представляет собой детализацию группового ассортимента по конкретным видам и разновидностям товаров. Эти два понятия, в свою очередь, тесно связаны с понятием широты и глубины ассортимента. При этом широта ассортимента товаров определяется количеством товарных групп и наименований, а глубина - количеством разновидностей товаров. Например, сравнительно узкий ассортимент товаров специализированных магазинов состоит из большого количества разновидностей соответствующих товаров и является более глубоким.
Товары классифицируют и по таким признакам, как частота спроса на товары, а также стабильность и характер предъявляемого спроса.
По частоте спроса товары подразделяются на три группы:
повседневного спроса - наиболее часто и даже ежедневно приобретаемые населением товары;
периодического спроса - товары, покупка которых осуществляется периодически;
редкого спроса - предметы длительного пользования, срок службы которых обычно превышает пять лет.
Кроме того, имеется группа сезонных товаров, реализация которых осуществляется в определенные периоды (сезоны) года.
Спрос на товары может быть стабильным (устойчивым) или подвергаться определенным (в том числе и резким) колебаниям. С учетом этого товары делят на следующие группы: стабильного спроса; товары, спрос на которые подвержен резким колебаниям; твердо сформулированного спроса; альтернативного спроса; импульсного спроса.
Для рационального формирования ассортимента товаров в розничной торговой сети большое значение имеет группировка товаров по комплексности спроса покупателей, когда в состав комплексов входят товары различных групп, предназначенные для комплексного удовлетворения спроса. В основу разработки таких комплексов может быть положен половозрастной признак («Товары для женщин» и т. д.), особенности образа жизни и проведения досуга («Товары для садовода», «Товары для туриста» и т. д.), а также другие признаки. Потребительские комплексы делятся на микрокомплексы.
1.2 Основные факторы формирования торгового ассортимента на предприятиях розничной торговли
В магазинах относительно узкий производственный ассортимент преобразуется в широкий торговый, который включает в свой состав товары различных специализированных производственных предприятий. Выпуск изделий в рыночной экономике, с точки зрения маркетинга, должен быть направлен на удовлетворение разнообразных запросов населения с учетом местных, национальных и климатических условий, поэтому первостепенное внимание в магазинах должно быть обращено на формирование товарного ассортимента, как развивающегося во времени процесса установления такой номенклатуры товаров, которая удовлетворяла бы потоварную структуру спроса населения.
Формирование ассортимента товаров в розничных торговых предприятиях - сложный процесс, осуществляемый с учетом действия целого ряда факторов. Эти факторы можно подразделить на общие (не зависящие от конкретных условий работы того или иного торгового предприятиями специфические (отражающие конкретные условия работы данного торгового предприятия).
К общим факторам, влияющим на формирование ассортимента товаров в магазинах, относятся покупательский спрос и производство товаров.
К специфическим факторам, оказывающим влияние на построение ассортимента товаров в каждом конкретном магазине относятся: тип и размер магазина, его техническая оснащенность, условия товароснабжения (в первую очередь - наличие стабильных источников), численность и состав обслуживаемого населения, транспортные условия (наличие дорог с твердым покрытием, остановок общественного транспорта и т. д.), наличие других розничных торговых предприятий в зоне деятельности данного магазина.
Покупательский спрос выступает в качестве основного фактора, влияющего на формирование ассортимента, которое направлено на максимальное удовлетворение спроса населения и вместе с тем на активное воздействие на спрос в сторону его расширения. Формирование ассортимента и покупательский спрос в своем развитии взаимосвязаны. Существенные изменения в спросе должны сопровождаться изменениями в сформированном ассортименте.
При формировании ассортимента продовольственных товаров в розничных торговых предприятиях следует учитывать некоторые особенности спроса на продукты питания. Так, спрос на продовольственные товары по сравнению со спросом на непродовольственные товары обладает высокой степенью устойчивости, а в отдельных случаях - известной консервативностью. Потребитель привыкает к определенным видам продуктов (сортам хлеба, сыра, кондитерских изделий и т. д.), поэтому важно достигнуть стабильности в формировании ассортимента таких товаров, обеспечивая их бесперебойную продажу
При формировании в розничной торговой сети ассортимента продовольственных товаров необходимо учитывать фактор их взаимозаменяемости. В случае отсутствия в продаже нужного продукта или если покупатель не удовлетворен качеством предложенного товара, он, как правило, не откладывает покупку, а ищет ему замену, покупая другой продукт с аналогичной пищевой ценностью. Особенно это проявляется внутри группы товаров, но существует и межгрупповая взаимозаменяемость: мясо можно заменить рыбой, картофель крупами, макаронами и т. д. Кроме того, на продовольственные товары спрос комплексный, т. е. при совершении покупки приобретаются продукты, дополняющие друг друга, например, мясо, жиры, овощи; хлеб, молоко; чай, сахар и т. д. Учитывая постоянство требований и комплексность спроса на товары из рациона питания, необходимо при формировании ассортимента уделять им первоочередное значение.
Покупательский спрос на товары простого и сложного ассортимента также имеет свои отличия, которые необходимо учитывать при формировании ассортимента. Так, на товары простого ассортимента, которые имеют незначительное количество разновидностей, спрос в основном конкретный, твердо-формулируемый и не допускающий замены этих товаров. Наоборот, при покупке товаров сложного ассортимента, насчитывающих десятки и сотни разновидностей, в спросе допускается их широкая взаимозаменяемость. Причем, многие из этих товаров являются товарами периодического спроса, т. е. не покупаются и не потребляются ежедневно.
Ряд продовольственных товаров возможно в производственных условиях максимально подготовить к употреблению в виде полуфабрикатов, концентратов, кулинарных изделий. При современном ритме жизни спрос на эти товары особенно растет.
Необходимо также отметить, что на спрос и потребление многих товаров, в особенности продуктов питания оказывает влияние сезонность их производства (молочных, мяса, овощей, фруктов и др.). Вследствие этого происходит неравномерность их потребления в течение года и спрос переключается на товары их заменяющие. Например, в зимний и весенний периоды увеличивается спрос на овощные и фруктовые консервы, заменяющие свежие плоды и овощи; весной и в начале лета при недостатке картофеля увеличивается продажа круп и макаронных изделий и т. д. Проблема сглаживания сезонности в потреблении пищевых продуктов решается в известной степени путем создания сезонных запасов соответствующих товаров, что особо следует учитывать при формировании ассортимента.
На спрос оказывают также влияние факторы социального и экономического характера, такие как:
размеры денежных доходов населения, его численность, социальный, профессиональный и половозрастной состав;
- уровень розничных цен и их соотношений;
- деятельность предприятий общественного питания;
- объем привозов продуктов животноводства и растениеводства из других регионов;
- географические и климатические особенности проживания населения;
- национальные и исторические особенности труда и быта данного района и другие.
Большинство перечисленных факторов спроса может быть учтено при формировании ассортимента товаров, так как многие имеют конкретное числовое выражение и являются постоянно действующими для определенного района. Их можно рассматривать в качестве элементов, определяющих силу воздействия спроса на формирования ассортимента.
При формировании ассортимента необходимо также учитывать характер предъявляемого спроса. Различают спрос устойчивый, альтернативный и импульсный.
Устойчивый или твердо сформулированный спрос предъявляется на определенный товар и не допускает его замены каким-либо другим, даже однородным товаром. Спрос на многие продовольственные в отличие от непродовольственных товаров характеризуется высокой степенью устойчивости.
Альтернативный (неустойчивый) спрос формируется окончательно в магазине в процессе непосредственного ознакомления покупателей с товаром и его особенностями. Альтернативный спрос допускает взаимозаменяемость товаров в пределах группы, подгруппы или разновидности товаров. К товарам альтернативного спроса можно отнести, например, кондитерские изделия, обувь, одежду и др. Импульсный спрос возникает непосредственно в торговом предприятии под воздействием рекламы, выкладки товаров, предложений продавца. Это спрос чаще всего на малоизвестные или неизвестные товары. Импульсный спрос зачастую вызывается наличием в ассортименте магазинов новинок в товарном ассортименте.
Существенным фактором формирования ассортимента является цена товара. Покупатель чаще всего обязательно определяет для себя предельную цену или диапазон цен, в пределах которого он собирается уплатить за покупку. Поэтому одним из критериев рационального построения ассортимента товаров в магазине служит обеспечение правильного сочетания товаров с различной стоимостью. В условиях непрерывного расширения и обновления ассортимента товаров, выпускаемых промышленностью, возрастающих требований покупателей к ассортименту и качеству товаров вопросы правильного формирования товарного ассортимента для розничных торговых предприятий различных типов приобретают исключительно важное значение. Наряду с покупательским спросом, в качестве основного фактора, влияющего на формирование ассортимента, выступает производство товаров.
Потребности населения в товарах складываются исторически; в них отражается достигнутый обществом уровень экономического и культурного развития, национальные и другие особенности. Иными словами, они определяются уровнем развития общественного производства, благосостоянием и культурой общества. Потребности идут впереди производства, стимулируя его развитие и ставя перед ним новые проблемы. В свою очередь, развитие производства расширяет ассортимент и увеличивает массу товаров, вызывая к жизни все новые и новые потребности. Общество должно подчинять производство удовлетворению потребности людей.
Как отмечалось, на формирование торгового ассортимента оказывает влияние также тип магазина и зона его деятельности. Тип торгового предприятия, характеризующийся ассортиментным профилем и его торговой площадью, определяет направление в формировании ассортимента. Например, продовольственные магазины, как известно, по ассортиментному профилю подразделяются на магазины с универсальным ассортиментом товаров (универсамы) и неспециализированные магазины с вывеской «Продукты». В соответствии с типом магазина проводится и формирование ассортимента, т. е. установление номенклатуры товарных групп и развернутого (детального) ассортимента товаров для реализации в этих магазинах. Так, при формировании ассортимента универсама необходимо обеспечить его универсализацию, т. е. наличие продовольственных товаров, всех основных товарных групп с определенной детализацией по подгруппам и наименованиям и непродовольственных товаров повседневного спроса.
Формирование ассортимента нельзя вести оторвано от зоны деятельности торговых предприятий, в зависимости от которой они подразделяются на:
- предприятия, обслуживающие жилую зону в пределах пешеходной доступности. В городах пешеходная доступность принята в радиусе 0,5 км, в сельской местности - 2 км;
- предприятия, обслуживающие город и сельский район в целом или его большие составные части в пределах общегородской (общерайонной) транспортной доступности.
Магазины «Товары повседневного спроса», размещаясь преимущественно в жилой зоне, предназначены для снабжения населения основными продуктами и непродовольственными товарами повседневного спроса. Специализированные же магазины обслуживания население города, например, районного значения, должны иметь широкий внутригрупповой ассортимент, удовлетворяющий спрос населения во всем многообразии товаров - представителей той товарной группы, которую реализует данный специализированный магазин.
Экономически обоснованная и установленная для магазинов номенклатура товаров оказывает, в конечном итоге, положительное влияние на экономические показатели торгово-хозяйственной деятельности предприятий. Широта ассортимента товаров, заложенная в номенклатуру, создает нормальные условия для организации товароснабжения и выполнения расчетных показателей товарооборота, способствует тем самым повышению средней стоимости покупки, росту объема товарооборота с 1 кв. м площади торгового зала. Заложенные в номенклатуру правильные соотношения между товарами высокой и медленной оборачиваемости приводят к поддержанию оптимального уровня средних товарных запасов. Кроме того, при расчетах для магазинов уровня издержек обращения, в процессе формирования ассортимента возможно достичь и запланированного уровня рентабельности путем правильного сочетания в ассортименте товаров с высокими и низкими торговыми скидками.
Формирование ассортимента товаров в магазинах с учетом перечисленных выше основных факторов позволяет обеспечить удовлетворение покупательского спроса, повышение экономической эффективности предприятия и уровня торгового обслуживания населения.
1.3 Методы и методики формирования товарного ассортимента
В современных условиях конкуренции рынок определяет необходимый ему ассортимент, поэтому задачей предприятия является удовлетворить спрос лучше и эффективнее, чем конкуренты. При неоптимальной структуре ассортимента происходит снижение как потенциального, так и реального уровня прибыли, потеря конкурентных позиций на перспективных потребительских и товарных рынках и, как следствие этого, наблюдается снижение экономической устойчивости предприятия. Поэтому формирование оптимального ассортимента, способствующего оптимизации прибыли, сохранению желаемой прибыли на длительный период времени, очень актуально для предприятий, стремящихся быть конкурентоспособными. Остановимся на основных принципах формирования ассортимента подробнее.
Для анализа методов формирования товарного ассортимента целесообразно рассмотреть методы, предложенные такими авторами, как, Ф. Котлер, Е. Дихтль и X. Хершген, П.С. Завьялов, при этом также интересно рассмотрение матрицы Маркона. Данные методы отличаются между собой, поэтому дают достаточно полное представление о методах формирования товарного ассортимента. Выделим их преимущества и недостатки.
Управления ассортиментом, с точки зрения Ф. Котлера, должно проходить в два этапа: 1. Анализ товарной линии – это этап, включающий в себя постоянный сбор информации об объеме продаж и прибыли по каждой товарной единице, определение долей отдельных товарных единиц в объеме продаж и прибыли товарной линии. Если на несколько товарных единиц приходится высокая доля объема продаж, значит товарная линии уязвима. На данном этапе определяется и рыночный профиль товарной линии, для чего строится карта позиционирования, которая отражает позиции товарной линии предприятия по отношению к продукции конкурентов. 2. Принятие решений о длине товарной линии, необходимости обновления, корректировке или сокращении. На основе результатов анализа принимается решение о длине товарной линии. Критерием оптимальной длины является общая прибыль предприятия, товарная линия считается короткой, если, добавляя к ней новые товарные единицы, можно увеличить прибыль, и слишком длинной, если сокращение числа товарных единиц приводит к росту прибыли.
Преимуществом методики Ф. Котлера является то, что карта позиционирования, которая строится на этапе анализа товарной линии, отражает позиции товарной линии предприятия по отношению к продукции конкурентов, тем самым полезна для выработки рыночной стратегии товарной линии. Недостатком считается то, что при наполнении товарной линии возникает риск вытеснения одних товаров другими, а также введение в заблуждение клиентов компании. Поэтому для избежания нежелательного эффекта от взаимодействия товаров-субститутов необходимо придавать каждой товарной единице четко различимые особенности, кроме того рассматриваемой методике характерно отсутствие количественных оценок.
Е. Дихтль и X. Хершген предлагают формировать ассортимент с учетом экономических целей предприятия, на основе критериев максимизации прибыли, увеличения объема сбыта и других. Они различают два направления оценки товаров: 1. Количественная оценка, основанная на учетной информации, состоящая из анализа структуры сбыта, который показывает абсолютное и относительное значение отдельных товаров и ассортиментных групп в общем объеме сбыта, а также показывает отклонение от плановых величин и показателей за прошлые периоды, анализа покрытия затрат (расчет издержек и доходов позволяет определить, какой ассортимент при соответствии определенным условиям принесет максимальный для предприятия доход), анализа товарооборачиваемости, то есть скорости обращения товаров или времени, в течение которого реализуются товарные запасы. Ускорение товарооборачиваемости является основным критерием оценки работы торгового предприятия, так как означает сокращение времени нахождения товаров в сфере обращения. 2. Оценка на основе информации о внешней среде, т.е. исследование рыночного восприятия ассортимента.
Кроме оценки продуктов с точки зрения экономических целей предприятия Е. Дихтль и X. Хершген предлагают использовать оценку продукта на базе суждений потребителей. Также они рассматривают применение методов стратегического анализа продуктов, с помощью которых можно решать вопросы формирования и управления ассортиментом. К таким методам относятся: анализ жизненного цикла продукта и портфолио - анализ.
Преимуществом концепции является то, что с ее помощью можно проверить структуру товарного ассортимента. Недостатком является то, что уделяя большое внимание элементам внутренней среды, авторы оставили без внимания некоторые факторы внешней среды, такие как конкуренция, поставщики, экономическая ситуация на рынке, научно-технический прогресс, рассматривая только одну составляющую внешнего окружения – потребителей.
В работе Завьялова П.С. по формированию ассортимента рассматриваются необходимые составляющие системы формирования ассортимента: определение текущих и перспективных потребностей покупателей, особенности покупательского поведения, оценка существующих товаров-аналогов, выпускаемых конкурентами, критическая оценка выпускаемых предприятием товаров с позиции покупателя, решение вопросов о расширении или сужении ассортимента, рассмотрение предложений о создании новых товаров и усовершенствовании существующих, проведение тестирования товаров, разработка специальных рекомендаций для производственных подразделений, оценка и пересмотр всего ассортимента, меры по снижению затрат на производство, распределение, сбыт и обслуживание, сокращение срока окупаемости капиталовложений.
Преимуществом работы П.С. Завьялова является конкретизация необходимых составляющих системы формирования товарного ассортимента, но автор не приводит алгоритма формирования и управления товарным ассортиментом, что можно отнести к недостаткам.
Специалистами фирмы Маркон для анализа ассортимента разработали матрицу "Маркон", представляющая собой простую аналитическую структуру, комбинирующую информацию важную для текущего и стратегического управления. Согласно данному методу, исходные данные группируются на качественные, определяющие типовые характеристики конкретных изделий и количественные, включающие основные экономические данные. В Методе Маркона используются три параметра:
1. Общая валовая маржа, маржинальный доход или маржинальная прибыль (MCA):
MCA = PQ – CQ (1),
где
P – цена единицы продукции;
С – средние переменные затраты на единицу продукции;
Q – количество проданных единиц продукта.
Валовая маржа на единицу продукции (MCU):
MCU = MCA / Q (2)
Процент валовой маржи (MCI):
MCI = MCA/(P*Q) (3)
Различным параметрам (Q, Р, С, MСА, MCU, MCI) каждого изделия присваиваются двоичные коды (0 или 1) в зависимости от того, "выгоду" или "проигрыш" относительно среднего взвешенного значения ассортимента дает изделие (по данному конкретному параметру). Каждый изделие товарного ассортимента определяется двумя сериями двоичных кодов 0 или 1. Первая относится к «решающим» параметрам: Q, Р, С, вторая - к «контрольным»: MСА, MCU, MCI. Каждые изделие характеризуется последовательностью из шести цифр 0 и/или 1 в разных сочетаниях. Изделия, которые характеризуются одной и той же серией 0 и 1, имеют одинаковое положение на рынке. Так определяются однородные маркетинговые группы товарного ассортимента. Для одновременного анализа всех изделий необходимо построить таблицу двойного ввода, в вертикальных колонках которой указываются тройки кодов Q, Р, С, а в горизонтальных - тройки кодов МСА, MCU, MCI. Итак, получается матрица, состоящая из 64 ячеек (рис. 1.1)

Рисунок 1.1 – Матрица «Маркон»
Таким образом, из 64 теоретически возможных ячеек остаются только 24 математически возможные ячейки подразделенные на однородные группы (не заштрихованы на рис. 1).
Ячейки, в которых группируются изделия с высоким общим запасом прибыли размещаются в верхней части таблицы. В ее нижней части размещаются ячейки, в которых группируются изделия с низким общим запасом прибыли. Изделия с высоким удельным весом группируются в ячейках левой части таблицы. Изделия с низким удельным весом – в правой части таблицы. При этом специалисты Маркон дали зонам названия, определив маржинальность продукта, как «энергию», а объемные показатели как «размер» (рис.1. 2).

Рисунок 1.2. Значение ячеек таблица «Маркон»
Таким образом, все изделия могут быть введены в таблицу «Маркон» для формирования выводов о развитии и совершенствовании продукции, производстве отдельных товаров. Преимуществом метода «Маркон» является то, что при маркетинговом анализе ассортимента все параметры, характеризующие внутреннюю ситуацию (оборот, количество, общий запас прибыли, цена и др.) используются одновременно. Основной недостаток метода – зависимость результатов анализа от точности переноса переменных затрат на конкретное изделие. Анализ различных методик формирования товарного ассортимента и их особенностей позволили выявить определенное сходство между ними. Все методики основаны, в целом, на исследование рыночного восприятия продукции и на оценке продукции с точки зрения экономической эффективности предприятия. Формирование и реализация ассортиментной политики особенно важны при наличии свободы выбора сферы и направления деятельности. Для формирования ассортиментной политики необходима информация о характеристиках сегментов рынков, товаров, покупательских предпочтений, динамики цен, эти данные требуются для определения условий безубыточной работы и управления совокупной прибылью для оптимизации налогообложения, а также прогнозирования возможных вложений собственных средств компании в развитие бизнеса. В основе формирования ассортиментной политики предприятия лежит тот факт, что каждый товар в ассортименте в той или иной степени оказывает влияние на финансовое состояние предприятия.
Таким образом, в рамках ассортиментной политики можно предложить алгоритм формирования товарного ассортимента для торговых предприятий (рис 1.3).

Рисунок 1.3 - Алгоритм формирования товарного ассортимента
Для проведения полноценного анализа ассортимента можно совместить несколько известных и универсальных методов, возможных для адаптации к ситуации в конкретной компании. Результаты анализа продуктового портфеля, полученные по различным методам, сравниваются между собой и на основании полученной информации формируются предложения по изменениям ассортимента.
1 ЭТАП: АВС анализ.
Идея метода АВС анализа строится на основании принципа Парето: «за большинство возможных результатов отвечает относительно небольшое число причин», в настоящий момент более известного как «правило - 20 на 80». Данный метод анализа получил большое развитие, благодаря своей универсальности и эффективности.
С помощью этого анализа группы продукции разбиваются по степени влияния на общий результат. Причем принципом группировки может быть величина выручки, получаемая от конкретной группы продуктов, объем продаж или какие-либо другие параметры. Часто выручка более показательна в качестве критерия группировки. Группировка по объему продаж может быть адекватна в том случае, если анализируемые группы продукции однородны по составу и цене. Таким образом, изучая розничные продажи, мы выделяем группу «А» (позиции, сумма долей с накопительным итогом которых, составляет первые 50% от общей суммы параметров), группу «B» (товары, сумма долей с накопительным итогом которых составляет от 50 до 80 от общей суммы параметров) и группу «C» (оставшиеся товары, сумма долей с накопительным итогом которых составляет от 80% до 100% от общей суммы параметров). Для оценки динамики изменения структуры продаж можно также сравнить результаты АВС анализа за текущий период и за предыдущий. После проведения АВС анализа по группам продукции, тот же анализ проводится внутри групп, но не всех, а выборочно, например, только входящих в группы «А» и «В» или выборочно. Очевидно, что необходимо жестко контролировать наличие в ассортименте товарных позиций класса «А». По отношению к товарным позициям класса «B» контроль может быть текущим, а по отношению к позициям класса «С» – периодическим. Таким образом, в ходе АВС-анализа формируется АВС-рейтинг товаров. К определению объектов и параметров анализа можно подойти творчески. Не бойтесь экспериментировать. Сгруппировав товар по одному параметру, сопоставьте полученный результат с другими параметрами. Группа «С» может приносить Вам 20% дохода, составлять 50% товарного запаса и занимать 80% площади склада. Однако помните, непродуманное сокращение товаров группы «С» (20% дохода компании) приведет к тому, что через некоторое время оставшиеся товары распределятся по тому же закону, но общий результат вашей деятельности для компании может снизиться на 50%.
2 ЭТАП: анализ по адаптированной матрице BCG .
Матрица бостонской консалтинговой группы является классическим универсальным инструментом для анализа ассортиментного портфеля организации. Часто бывает невозможно построить классическую матрицу BCG , по причине отсутствия необходимых данных и возникновения сложностей в определении доли рынка конкурентов и т.д. Адаптированная матрица строится на основании внутренней информации компании и позволяет сделать полноценный анализ и выводы.
Адаптированная матрица BCG строится по принципам:
Ось Х доля в объеме продаж компании (рассчитывается как отношение объема продаж продукта к объему продаж всей компании за соответствующий период);
Ось Y: темпы роста продаж продукта по отношению к предыдущему периоду (отношение объема продаж данного продукта за текущий период к объему продаж этого же продукта за предыдущий период). В случае если товар не присутствовал в ассортименте компании в прошлом году, рекомендуется темпы его роста принимать за 100%.
Точка раздела товаров по темпам роста можно определить как средний темп роста всех продуктов компании за оцениваемый период. Точка раздела товаров по величине доли в объеме продаж определяется путем экспертной оценки, после нанесения на матрицу всех товаров компании.
Размер точки, обозначающей товар, отражает вклад данного товара в прибыль компании либо, что оптимально, маржинальный доход на объем от продаж данного товара. По результатам построения матрицы BCG выделяются четыре группы товаров (в соответствии с попаданием конкретного товара в соответствующий квадрант): «звезды», «дойные коровы», «дикие кошки», «собаки». Для каждой из этих групп существует приоритетная стратегия. Так, например, товары с низким темпом роста и большой долей рынка - «дойные коровы», в соответствии с названием, требуют мало инвестиций, а приносят много денег. Поэтому они становятся источником средств для развития фирмы. Оптимальная стратегия по отношению к ним – «сбор урожая», т.е. минимальные вложения при максимальной отдаче. «Звезды» имеют высокий темп роста и приносят много прибыли. Это лидеры рынка, но для поддержания их позиции на рынке требуются значительные инвестиции. Однако, «звезды», в виду их лидерства приносят значительную прибыль, которую можно инвестировать в поддержание их рыночной позиции. В стадии зрелости эти группы товаров превращаются в «дойных коров». «Собаки» или «хромые утки» имеют малую долю рынка и низкие темпы роста. Как правило, себестоимость их производства относительно высока, по сравнению с конкурентами. Если это не сопутствующие товары, которые нужны для поддержания ассортимента, то оптимальным решением будет их удаление из ассортимента или, как минимум, полное прекращение инвестиций в эти товары.
И, наконец, «дикие кошки» темпы роста имеют высокие, но доля рынка маленькая. Это самая неопределенная позиция. Эти товары могут увеличить свою рыночную долю, так как рынок еще не сформировался окончательно, однако это требует значительных инвестиций. Если они оцениваются как перспективные товары, то имеет смысл вкладывать деньги в их развитие, для перевода их в категорию «звезд». Если же компания не намерена финансировать средства в поддержку «диких кошек», то их рост постепенно замедлится, и они перейдут в категорию «собак».

Кроме того, по матрице BCG интересно отслеживать изменения положений товаров в динамике. Различные траектории движения продуктов в матрице позволяют оценить действенность текущей работы с ассортиментом и при необходимости выработать план действий по исправлению неблагоприятных тенденций. Поэтому данный вид анализа необходимо проводить регулярно, не реже 1 раза в квартал. Кроме того, такой вид анализа позволяет сбалансировать ассортимент организации, проанализировать потенциал существующего продуктового портфеля и выработать стратегии дальнейшей работы с ним. В идеале он должен содержать продукты, приносящие финансовую прибыль, и продукты, находящиеся на стадиях внедрения или роста, которые обеспечат долгосрочную прибыльность. Потребности второй категории финансируются за счет первой.
3 ЭТАП: анализ по методу Дибба-Симкина
Получаемая в результате данного анализа классификация товаров, позволяет определить основные направления развития отдельных товарных групп, выявить приоритетные позиции ассортимента, оценить эффективность структуры ассортимента и пути ее оптимизации. Для анализа используются данные о динамике продаж и себестоимости продукции (включающей только переменные затраты, без учета постоянных затрат). На основе соотношения объема продаж в стоимостном выражении и вклада в покрытие затрат товар относится к одной из 4-групп. Финансовый вклад в покрытие затрат (МДО) = выручка от реализации – переменные затраты.
Классификация групп:

А — наиболее ценная для предприятия группа; товары, входящие в эту группу могут служить эталонами при выборе нового товара для включения в ассортимент. Необходимо стремиться к увеличению числа товарных позиций в этой группе, так как увеличение продаж именно этих товаров оказывает наибольшее влияние на прибыль предприятия.
В1 — следует выявлять пути повышения доходности этой продукции (возможности повышения цен, поиск более выгодных поставщиков для снижения себестоимости и т.д.), так как за счет высоких объемов продаж, даже незначительный рост доходности приведет к ощутимому росту прибыли предприятия в целом.
В2 — необходимо искать возможности для увеличения продаж продукции данной товарной группы (проведение промо-акций, реклама и т.д.). Благодаря высокой рентабельности продукции данной группы, темпы роста прибыли предприятия будут выше темпов роста продаж этих товаров.
С — наименее ценные для предприятия товары; необходимо рассмотреть возможности замены ряда товаров из этой группы, а также оценить эффективность исключения наименее прибыльных товаров.
При анализе ассортимента необходимо также учитывать:
Учет времени присутствия товара на рынке, так как спрос у потребителей на товары-новинки и товары, утвердившиеся на рынке, различен. Поэтому нужно дать товару время (2 – 3 мес.) для узнаваемости его потребителем, чтобы иметь возможность принять эффективное решение, основываясь на участии товара в товарообороте и доходе.
Анализ представленности данной продукции у конкурентов. При более широком ассортименте у конкурентов, потребители могут отдать предпочтение им в будущем. Следовательно, важно отслеживать пользующуюся спросом продукцию, присутствующую в ассортименте конкурирующего предприятия.
Существующие рыночные тенденции, например, растущая популярность приверженцев к здоровому образу жизни диктует производителям наличие специальных продуктов в ассортименте.
Проведя такую диагностику своего ассортимента, компания может определить перспективы развития ассортимента на ближайший период, найти средства повышения его прибыльности. В ыработать различные стратегии поддержания либо восстановления баланса своего продуктового портфеля
Доказано, что производственные затраты очень чувствительны к ассортименту. Например, сокращение наполовину ассортимента повышает производительность на 30%, сокращает издержки на 17% и существенно снижает точку безубыточности. Повторное сокращение ассортимента повышает производительность на 75%, сокращает издержки на 30% и снижает точку безубыточности более чем на 50%.
В большинстве случаев с увеличением ассортимента издержки увеличиваются - обычно на 20-35% на единицу продукции при удвоении ассортимента. Это теория проверенная на практике, однако, чрезмерное сокращение ассортимента кроме снижения производственных затрат может также привести к резкому снижению продаж, так как узкий ассортимент не будет удовлетворять потребителей. Необходимо так сбалансировать ассортимент, чтобы предприятие не несло лишних производственных затрат, а потребитель остался доволен предложенной ему продукцией. К такому оптимальному результату должна привести описанная выше методика анализа и управления ассортиментом.
Учет времени присутствия товара на рынке необходим, так как спрос у потребителей на товары-новинки и товары утвердившиеся на рынке различен. Поэтому нужно дать товару время (от 3 мес) для узнаваемости его потребителем, чтобы иметь возможность принять эффективное решение, основываясь на участии товара в товарообороте и доходе.
Анализ представленности данной продукции у конкурентов особенно важен в условиях современной конкурентной борьбы. При более широком ассортименте у конкурентов, потребители могут отдать предпочтение им в будущем. Следовательно, важно отслеживать пользующуюся спросом продукцию, присутствующую в ассортименте конкурирующего предприятия.
Рассмотрение наличия товаров субститутов – это важный этап в формировании ассортиментной матрицы, так как при их наличии в как в собственной ассортиментной матрице, так и в матрице конкурентов может привести к вытеснению ими товаров со схожими свойствами (например, продающихся по более дорогой цене). Таким образом, возникает риск «залеживания» продукции при наличии товаров аналогов. При анализе способов использования товаров рассматривается возможность использования одним товаром ресурсов другого, то есть рассматривается потенциальная прибыльность альтернативного товара. Рассмотрение ассортимента с точки зрения присутствия в нем товаров разного диапазона цен становится важным при острой конкурентной борьбе. Становится важным удерживать потребителей всех классов, соответствуя их интересам и требованиям. Таким образом, в ассортименте должна присутствовать продукция разного диапазона цен, как «народных» товаров, товаров средней ценовой категории, так и престижных товаров. Известность, рекламируемость продукта учитывается в первую очередь при назначении цен на товар и включении его в ассортиментную матрицу.
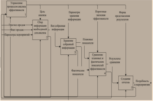
Следует отметить, что для поддержания высокого уровня продаж необходимо проводить своевременный анализ эффективности работы отдела сбыта и проводимых мероприятий. Можно предложить следующий алгоритм анализа эффективной работы отдела сбыта (рис.1.4)

Рисунок 1.4 – Анализ эффективности работы отдела сбыта
Анализ эффективности работы отдела сбыта хозяйствующего субъекта состоит из пяти этапов:
1. Управление процессом анализа эффективности – это этап, на котором осуществляется прогнозирование продаж по всем группам товаров, направленное на избежание ситуации затоваривания, и производится учет факторов, влияющих на уровень спроса (сезонность, праздники и др.).
2. Сбор информации, необходимой для анализа – это этап, на котором собирается информация, полученная в ходе прогнозирования продаж (прогнозы), данные о продажах за предыдущий период времени и информация о мероприятиях, которые планируется провести с целью увеличения продаж.
3. Хранение собранной информации – это этап, выполняющий решающую роль в сохранении целостности системы, так как без своевременного обмена информацией между элементами системы не могут функционировать. Накопление информации приводит к усложнению процесса управления, усилению влияния прошлых решений и процессов на текущие. Для хранения информации могут использоваться папки, скоросшиватели, картотеки, базы данных. На данном этапе также выполняют документационные, первично-счетные, учетные и вычислительные операции и процедуры. Документ служит основным носителем информации в системе управления.
4. Сравнение плановых и фактических показателей эффективности – это этап, на котором необходимо:
o выявить те сферы деятельности, где будет оправдан наиболее тщательный контроль;
o установить стандарты деятельности;
o создать систему сбора информации о деятельности;
o сравнить результаты деятельности со стандартами;
o принять меры по корректированию нежелательных отклонений.
5. Создание отчетов – это этап, позволяющий с помощью современных средств анализа получить информацию для принятия решений, выявляя закономерности для поиска важной, но не обязательно очевидной информации из больших наборов данных.
Все сферы управления между собой взаимосвязаны, так как управление является системным образованием. Поэтому любые изменения в каком-либо элементе управления вызывают соответствующие изменения во всех других его составляющих.
Оптимальный товарный ассортимент является одной из основных составляющих маркетинга, которая прямо воздействует на сбытовую деятельность, что важно для достижения конкурентоспособности продукции.
2.Управление товарным ассортиментом ООО «Пушкинский»
2.1 Краткая характеристика гастронома «Пушкинский»
Организационно-правовая форма фирмы Общество с ограниченной ответственностью «Пушкинский», зарегистрирована 26 августа 2004 года Межрайонной инспекцией Федеральной налоговой службой №8 УО. «Общество с ограниченной ответственностью признается учрежденное одним или несколькими лицами общество, уставный капитал которого разделен на доли определенных учредительными документами размеров; участники ООО не отвечают по его обязательствам и несут риск убытков, связанных с деятельностью общества, в пределах стоимости внесенных ими вкладов…»(ст. 87 ГК РФ).
Магазин ООО «Пушкинский», расположенный по адресу: г. Томск, ул. Пушкина 17осуществляет свою деятельность с ноября 2004 года. В этот период времени руководство ООО «Пушкинский» осуществило покупку и переоборудование этого магазина. Предприятие создано с целью комплексного обеспечения населения товарами. В соответствии с основной задачей стоящей перед магазином, осуществляются следующие виды деятельности:
осуществление научно-технической, производственной, финансовой деятельности;
осуществление в установленном порядке необходимых мероприятий по рекламе своих услуг; участие и организация выставок;
заключение хозяйственных и иных договоров в пределах своей компетенции;
торгово-закупочная деятельность;
оказание бытовых, посреднических, транспортных и иных услуг;
другие виды деятельности, предусмотренные в уставе предприятия.
Гастроном осуществляет виды деятельности, подлежащие обязательному лицензированию (розничная реализация алкогольной продукции) и санитарно-эпидемиологическому заключению (услуга розничной продовольственной торговли). В связи с этим были получены разрешительные документы, на право осуществления данных видов деятельности. Лицензия на право розничной реализации алкогольной продукцией (выдана лицензионным отделом Министерства торговли и бытовых услуг УО).
Деятельность предприятия осуществляется на основе самостоятельно разработанных планов. Перспективные планы, а также годовые и текущие утверждаются руководством ООО «Пушкинский».
Предприятие осуществляет самостоятельную финансовую деятельность в пределах, установленных действующим законодательством. Предприятие строит свои отношения с юридическими лицами, частными предпринимателями во всех сферах своей деятельности исключительно на основе договоров. В своей деятельности предприятие учитывает также и интересы потребителей, соблюдая требования к качеству товаров и ycлyг.
Предприятие свободно в выборе формы и предмета хозяйственных договоров и обязательств, любых других условий хозяйственных взаимоотношений, не противоречащих законодательству Российской Федерации. Магазин реализует товары, работы, услуги по ценам и тарифам, установленным самостоятельно или на договорной основе, если иное не предусматривает законодательством РФ. Контроль и ревизия производственной и хозяйственной деятельности предприятия осуществляется налоговыми, природоохранными и другими органами, имеющими право контроля.
Структура управления на предприятии ООО "Пушкинский" механическая (дивизиональная).
Связи в структуре имеются как вертикальные, так и горизонтальные.
Механические структуры характеризуются следующими принципами:
централизованное принятие решений (то есть, право принять окончательное решение принадлежит одному человеку - директору).
четкое разделение труда - что приводит к повышению квалификации специалистов в каждой области.
иерархичность уровней управления (то есть, каждый нижестоящий уровень контролируется вышестоящим и подчиняется ему)
принцип единогласия.
осуществление приема на работу в строгом соответствии с квалификационными требованиями.
Преимущества: возможность высшего руководства концентрировать внимание на стратегических задачах путем передачи полномочий по оперативной деятельности на уровень отделений; концентрация усилий на конечном результате, уменьшение количества централизованных служб, что благоприятствует улучшению функционального обслуживания в целом; интеграция персонала автономного отделения в связи с его ориентацией на конечный результат.

Рисунок 2.1 -Организационная структура гастронома «Пушкинский»
Недостатки: представление сравнительно широких полномочий «дивизионам» и их руководителям обострило проблему – сочетание самостоятельности «дивизионов» и их ответственности за общие для всей организации конечные результаты.
Высший уровень управления – институционный уровень, средний – управленческий уровень, нижний – технический уровень управления.
На генеральном директоре ООО «Пушкинский» лежит решение огромного число задач. Например, принятие ориентированных на выбранный сегмент рынка решений, направленных на удовлетворение потребностей клиентов, определение общих направлений политики предприятия в рамках поставленных целей и задач, в том числе проведение финансовой политики, к которой могут быть отнесены такие вопросы, как определение лимитов расходов на содержание персонала, предельные расходы на административные и хозяйственные нужды.
Руководитель высшего звена вправе также решать, какая система расчетов с клиентами наиболее предпочтительна, какие кредитные, дисконтные и бонусные карточки будут приниматься в предприятии.
Руководитель отдела снабжения, товаровед как руководители среднего звена определяют принципиальные вопросы закупочной политики, в частности ориентацию на определенных поставщиков. Они по согласованию с генеральным директором ООО «Пушкинский» вправе определить круг поставщиков, деловые отношения с которыми магазин будет поддерживать в первую очередь. Управленцы среднего звена обеспечивают реализацию политики предприятия, разработанной высшим руководством, и несут ответственность за доведение приказов, указаний, инструкций, детальных заданий до подразделений, а также за их своевременное выполнение.
Низший уровень управления представлен руководителями, находящимися непосредственно над работниками – администратор зала.
Администратор зала руководит и организует работу заведующих секций, менеджеров торгового зала, уборщиков зала. Контролирует персонал в соблюдении правил обслуживания посетителей, внутреннего распорядка, личной гигиены, ношения фирменной одежды. Обеспечивает подготовку зала к открытию магазина и обеспечивает четкую связь складов и торгового зала.
На фоне высокой привлекательности отрасли (30% роста в год) конкурентная позиция компании оценивается как средняя. В этом случае компания имеет стабильно высокую прибыль, и стратегически верным решением будет инвестировать в усиление конкурентной позиции компании в этой отрасли (факторы усиления выявляются ниже).
Таблица 2.1 - SWOT-анализ
Сильные стороны · Отработанные технологии торговли · Возможность привлекать «дешевые и длинные» деньги · Наличие 4х торговых помещений, 2 из которых в центре города и 2 в спальных районах · Сильный бренд и лояльность клиентов · |
Слабые стороны · Не достаточно привлекательный дизайн и интерьер магазинов · Недозагруженность технологического оборудования и пропускной способности · Низкий уровень лояльности персонала («полевые» данные) · Не эффективные PR&promotion |
Возможности · Пока не очень высокий уровень конкуренции · Бурное развитие строительства торговых площадей в городе · Рост реальных доходов населения и наличие платежеспособного спроса · Психологическая лояльность населения к «новым» форматам торговли (самообслуживание, гипермаркет) |
Угрозы · Увеличивающийся уровень конкуренции со стороны национальных и зарубежных операторов · Возможна не достаточная лояльность органов власти · Слабые позиции в борьбе за персонал в сравнении с зарубежными компаниями |
Критические угрозы:
Усиливающаяся конкуренция со стороны глобальных операторов розничной торговли на фоне не активного внешнего маркетинга компании.
Компенсация за счет активного инвестирования в маркетинг.
Усиливающаяся конкуренция на рынке квалифицированного торгового персонала на фоне низкого уровня его лояльности.
Компенсация за счет разработки и внедрения корпоративной программы и комплекса мер для повышения лояльности персонала.
Стратегические преимущества:
Наличие четырех магазинов в различных частях города и возможность расширения сети за счет дешевого финансирования. Для приходящих операторов это не актуально.
Действия: активное освоение новых районов города.
Таблица 2.2 - Аналитическая схема М.Портера.
Угрозы со стороны поставщиков. · Появление крупных операторов может ослабить лояльность поставщиков и спровоцировать ужесточение условий · Низкий уровень угрозы |
Угрозы появления новых участников рынка · Появление «Седьмого континента» и «Патерсона» · Высокий уровень угрозы |
Угрозы о стороны потребителей. · Возрастающие требования к качеству обслуживания · Снижение лояльности клиентов · Средний уровень угрозы |
Угрозы со стороны имеющихся конкурентов · Развитие сетей «Абрикос» и «Копеечка». · Появление продуктовых очередей в ТРЦ «Фуд-Сити» и суп-т «Русский» · Уровень угрозы ниже среднего. |
||
Угрозы появления субститутов (товаров-заменителей) · Возможно бурное развитие других форматов торговли (магазины шаговой доступности ) · Уровень угрозы ниже среднего |
Стратегический анализ на основе схемы М.Портера выявляет еще одну серьезную угрозу: потеря лояльности клиентов, компенсация которой возможна за счет разработки и внедрения современных программ лояльности.
Выводы
Таким образом, проведя анализ макро- и микросреды, в которой функционирует компания можно сформировать основные принципы успешной стратегии компании в Томске на ближайший год:
Компания должна активно инвестировать в развитие и усиление конкурентной позиции на рынке, используя внутренние резервы и возможности корпорации.
Ключевыми областями инвестирования являются:
- эффективные маркетинговые программы (брендинг, реклама, программы лояльности),
- развитие и повышение лояльности персонала компании (эффективные схемы мотивации, внутрифирменное обучение, и развитие корпоративной культуры)
- открытие новых магазинов во всех районах города
В целях формирования благоприятного имиджа компании и более выгодного ее позиционирования в районах присутствия конкурентов следует подчеркивать корпоративный стиль в оформлении и интерьере магазинов
В условиях растущих требований к качеству обслуживания необходимо обратить особое внимание на уровень профессионализма торгового персонала.
Исследования предпочтений клиентов универсамов г. Томска в отношении необходимого набора сервисов в магазине выявили значительный интерес к следующим дополнительным услугам в магазине:
- хранение вещей
- туалет
- парковка
- консультации
Необходимо, так же обратить внимание на качество предоставления этих видов услуг.
Планирование ассортимента ведется посредством категорийного менеджмента, при котором каждая товарная категория рассматривается как самостоятельная бизнес-единица и заключаются в максимальном удовлетворении потребностей покупателей и одновременно в повышении эффективности взаимодействия между поставщиком и продавцом. Основная цель, которая ставится при управлении ассортиментом - это достижение плановых показателей маржинального дохода.
По каждой товарной категории выделяется набор присущих ей потребительских свойств, из них определяются ключевые. При формировании ассортиментных групп в каждом магазине (как существующем, так и вновь открывающемся) категорийный менеджер использует результаты маркетинговых исследований (анализ потребительской корзины, мониторинг цен и предложений конкурентов и др.), так и сведения о продаже и оборачиваемости товаров в данной торговой точке. Ассортиментная группа состоит из конкретных номенклатурных позиций, которые должны быть всегда представлены на полочном пространстве, и количества товара, необходимого для бесперебойной работы между поставками партий продукции.
При пополнении запасов в случае отсутствия необходимых изделий на складах поставки товар, исходя из значений потребительских свойств, подбирается по принципу NBL, то есть с максимально похожим набором потребительских свойств и наиболее близкий по цене.
На основе ассортиментных групп всех магазинов, остатков товара как на складах магазина, так и на основных (распределительных) складах поставки, категорийный менеджер выстраивает отношения с поставщиком (что именно и в какие сроки необходимо закупить).
Вводя новые товары и варьируя приоритеты потребительских характеристик, а также изменяя фиксированный ассортимент, категорийный менеджер оптимизирует ассортимент магазинов с учетом специфики их расположения и сезонных колебаний спроса. При этом планирование продаж и закупок осуществляется таким образом, чтобы оборачиваемость товарного запаса в целом по ассортименту составляла не более 45 дней, по «стратегическому» товару - не более 90 дней (под «стратегическим» понимается товар повышенного спроса, по которому не должно быть нулевых запасов).
Таблица 2.3 - Доля основных поставщиков ООО в структуре закупок в 2008 г.
| Наименование | Доля поставщиков |
| ЗАО «Аграрная группа» | 8,43% |
| ОАО «Юнимилк» | 7,49% |
| ОАО «Томское пиво» | 5,58% |
| ООО «М-пластика» | 5,42% |
| ООО «Лама» | 3,74% |
| ЗАО ГК «Пластик-Центр» | 3,51% |
| ООО ТД «Сково» | 3,15% |
| ООО «Диколь плюс» | 2,68% |
| Другие компании | 60,0% |
| Итого: 100% | |
2.2 Анализ основных показателей коммерческой деятельности гастронома «Пушкинский за 2006-2008 гг.
Приведенная ниже информация по финансовому состоянию ООО «Пушкинский» основана на финансовой отчетности, подготовленной в соответствии с Российскими стандартами финансовой отчетности. Единицей измерения являются тысячи рублей.
Балансовая стоимость имущества ООО «Пушкинский» за период с 31.12.2006г. по 31.12.2008г. увеличилась в 1,84 раза, достигнув значения 226,5 млн. руб.:

Рисунок 2.3.– Динамика валюты баланса ООО «Пушкинский»
Структура активов компании обусловлена ее отраслевой принадлежностью. Как следствие, основными статьями баланса ООО «Пушкинский» являются «Готовая продукция и товары для перепродажи», а также «Товары отгруженные» (суммарная доля в валюте баланса -65%).
Удельный вес краткосрочной дебиторской задолженности составляет 32%. Вся дебиторская задолженность общества является текущей, просроченная и нереальная к взысканию задолженность отсутствует. Основными дебиторами по состоянию на 31.12.2006г. являются предприятия Группы:
ООО «Посуда-Центр» - 34 133 тыс. руб. (47,7%);
ООО «Посуда-Центр Регион» - 31 483 тыс. руб. (44%);
Суммарная доля других видов оборотных активов не превышает 3%.
Доля внеоборотных активов в составе имущества Общества составляет 0,01%. Низкое значение доли внеоборотных активов обусловлено тем, что балансодержателем основных средств предприятия (грузовой автотранспорт, торговые стеллажи, оборудование, электропогрузчики и т.п.) является ООО «КрасФур», с которым заключаются договоры аренды.
Таким образом, ООО ««Пушкинский» имеет «легкую» структуру имущества, что отражает мобильность его активов.

Рисунок 2.4.– Структура актива баланса ООО «Пушкинский» на 31.12.2008
Благодаря положительным результатам деятельности компании в предыдущие периоды, произошло существенное накопление нераспределенной прибыли, в результате чего абсолютная величина собственного капитала по состоянию на 31.12.2008г. достигла 44359 тыс. руб., увеличившись по сравнению с 31.12.2006г. в 10,9 раз.
Доля кредиторской задолженности в структуре пассивов ООО «Пушкинский» по состоянию на 31.12.2008 г. составляет 80,33%. За счет краткосрочных кредитов и займов сформировано 31,1% активов компании.

Рисунок 2.5.– Структура пассива баланса ООО «Пушкинский» на 31.12.2008
В структуре баланса ООО «Пушкинский» наблюдаются существенные положительные изменения, улучшающие финансовое положение и платежеспособность компании.
ООО «Пушкинский» имеет безупречную кредитную историю. Среди кредиторов предприятия такие крупные федеральные банки, как ОАО «Урса Банк» и ОАО «Банк Москвы». Компанией не было допущено ни одного случая просрочек платежа по кредитным договорам.
Таблица 2.3. -Финансовые результаты деятельности ООО «Пушкинский»
| Показатель | 2006г. | 2007г. | 2008г. |
| Выручка (sales) | 387 944 | 634 270 | 842 423 |
| Себестоимость реализации | 283 806 | 427 390 | 609 374 |
| Включая амортизацию | 3 | 4 | 3 |
| Валовая прибыль (Gross profit) | 104 141 | 206 884 | 233 052 |
| Коммерческие и управленческие расходы | 94 619 | 189 799 | 180 246 |
| Прочие операционные расходы | 4 174 | 2 081 | 5 506 |
| Прочие операционные доходы | - | 892 | 667 |
| Прибыль от реализации (Маржа 2) | 5 348 | 15 896 | 47 967 |
| Прочие внереализационные расходы | 1 105 | - | - |
| Прочие внереализационные доходы | 656 | - | - |
| Амортизация | 3 | 4 | 3 |
| Проценты к получению | - | - | - |
| Проценты к уплате | - | 4 186 | 4 435 |
| Прибыль до налогообложения | 4 896 | 11 706 | 43 529 |
| Налог на прибыль | 1 536 | 3 294 | 11 436 |
| Чистая прибыль | 3 360 | 8 412 | 32 093 |
| Рентабельность продаж | 1,38 | 2,51 | 5,69 |
Рентабельность деятельности |
0,87 | 1,33 | 3,81 |
На протяжении 2006 -2008 г.г. 000 «Пушкинский» демонстрирует регулярный рост выручки от реализации. В частности, за 2008 год выручка составила 842423 тыс. руб., что превышает уровень реализации за предыдущие периоды.

Рисунок 2.6 - Динамика выручки и себестоимости ООО «Пушкинский» за 2006 - 2008 гг.
Помимо увеличения объема продаж наблюдается положительная динамика показателей прибыльности деятельности ООО «Пушкинский». Так, прибыль от продаж в 2007 году возросла в 3 раза - 15986 тыс. руб. против 5348 тыс. руб. в 2006 году. Чистая прибыль за аналогичный период выросла на 250%, составив по итогам 2007 года 8412 тыс. руб. По итогам 2008 года чистая прибыль превышает в 3,8 раза данный показатель за аналогичный период 2007г.

Рисунок 2.7.– Динамика прибыльности деятельности ООО «Пушкинский» за 2006 - 2008 гг.
Деятельность предприятия имеет ярко выраженный сезонный характер - пик продаж приходится на четвертый квартал
Показатели финансовых результатов, рассчитанные в соответствии с международными стандартами учета, также демонстрируют рост рентабельности деятельности ООО «Пушкинский».
Таблица 2.4. - Динамика показателей финансовой устойчивости ООО «Пушкинский»за 2006 - 2008 гг.
| Показатель | 31.12.2006 | 31.12.2007 | 31.12.2008 |
| Коэффициент автономии | 0,03 | 0,05 | 0,20 |
| Коэффициент соотношения заемных и собственных средств (финансового риска) | 29,27 | 17,39 | 4,08 |
| Коэффициент обеспеченности собственными оборотными средствами | 0,03 | 0,05 | 0,20 |
| Коэффициент финансирования | 0,03 | 0,06 | 0,24 |
| Коэффициент финансовой устойчивости | 0,03 | 0,05 | 0,20 |
| Коэффициент концентрации привлеченного капитала | 0,97 | 0,95 | 0,80 |
| Коэффициент обеспеченности запасов собственными оборотными средствами | 0,04 | 0,09 | 0,32 |
| Коэффициент маневренности | 0,997 | 0,999 | 1,000 |
| Индекс постоянного актива | 0,003 | 0,001 | 0,0004 |

Рисунок 2.8.- Динамика показателей финансовой устойчивости ООО «Пушкинский» за 2006-2008 г.г.
Динамика показателей за указанный период демонстрирует возрастание финансовой устойчивости предприятия. В частности, на последнюю отчетную дату по сравнению с началом анализируемого периода существенно возрос коэффициент автономии, характеризующий долю активов, сформированных за счет собственного капитала, коэффициент маневренности, обеспеченности собственными оборотными средствами. Рост коэффициента автономии свидетельствует об увеличении финансовой независимости компании, снижении риска финансовых затруднений в будущих периодах. Такая тенденция с точки зрения кредиторов повышает гарантированность ООО «Пушкинский» своих обязательств.
Кроме того, снизились значения коэффициентов финансового риска, индекс постоянного актива, что также положительно характеризует динамику зависимости от заемного капитала.
Причиной фактического совпадения значений коэффициентов обеспеченности собственными оборотными средствами и автономии является низкая доля основных средств в валюте баланса ООО «Пушкинский» (0,01%).
В целом снижение доли заемных средств в валюте баланса ООО «Пушкинский» свидетельствует о тенденции укрепления финансовой устойчивости компании, что делает ее более привлекательной для деловых партнеров. Достигнутый уровень собственного капитала позволяет говорить о существенном запасе финансовой устойчивости предприятия. Кроме того, высокая рентабельность производства компании во втором полугодии 2007 года позволяет рассчитывать на дальнейшее увеличение уровня финансовой устойчивости ООО «Пушкинский» в результате накопления нераспределенной прибыли.
Динамика показателей оборачиваемости носит разнонаправленный характер:
Таблица 2.5. - Динамика показатели деловой активности ООО «Пушкинский» за 2006-2008 гг
| Показатель | 2006 год | 2007 год | 2008 год |
| средний срок оборота всех активов, дн. | 56,92 | 99,87 | 97,39 |
| средний срок оборота оборотных активов, дн. | 56,91 | 99,86 | 97,39 |
| средний срок оборота запасов, дн. | 43,03 | 64,46 | 58,38 |
| средний срок оборота дебиторской задолженности, дн. | 10,06 | 27,67 | 33,83 |
| средний срок оборота денежных средств и КФВ, дн. | 0,02 | 0,09 | 0,24 |
средний срок оборота готовой продукции и товаров, дн. |
33,25 | 47,41 | 35,76 |
средний срок оборота кредиторской задолженности, дн. |
53,66 | 99,54 | 72,10 |
средний срок оборота краткосрочных кредитов и займов, дн. |
15,78 | 28,11 | 33,06 |
По сравнению с 2007 годом, несмотря на существенное возрастание имущественного потенциала ООО «Пушкинский», замедления оборачиваемости отдельных видов активов и пассивов не произошло. Более того, по многим показателям наблюдается сокращение периода оборота, что свидетельствует об эффективном использовании капитала.
Таблица 2.6 - Анализ состава и структуры продаж ООО «Пушкинский» за 2006-2008 гг
| Класс | Товарная группа | 2006 год | 2007 год | 2008 год | Абсол. Откл-ния |
Темп роста |
Продукты – 70 % ассортимента |
Вино-водочные изделия | 17651,45 | 28859,29 | 45406,60 | 27755,15 | 257,24 |
| Слабоалкогольные напитки | 22539,55 | 36851,09 | 54252,04 | 31712,49 | 240,70 | |
| Безалкогольные напитки | 13578,04 | 22199,45 | 20639,36 | 7061,32 | 152,01 | |
| Молочная продукция | 27970,76 | 45730,87 | 70763,53 | 42792,77 | 252,99 | |
| Сыры | 6517,46 | 10655,74 | 11793,92 | 5276,46 | 180,96 | |
| Мясная гастрономия | 32315,74 | 52834,69 | 76660,49 | 44344,76 | 237,22 | |
| Мясопродукты | 23082,67 | 37739,07 | 35381,77 | 12299,10 | 153,28 | |
| Рыба | 18466,13 | 30191,25 | 37740,55 | 19274,42 | 204,38 | |
| Хлебобулочные изделия | 7060,58 | 11543,71 | 18870,28 | 11809,69 | 267,26 | |
| Кондитерские изделия | 18194,57 | 29747,26 | 36561,16 | 18366,58 | 200,95 | |
| Замороженные продукты | 8418,38 | 13763,66 | 20639,36 | 12220,98 | 245,17 | |
| Овощи-фрукты | 19823,94 | 32411,20 | 28305,41 | 8481,47 | 142,78 | |
| Бакалея | 13306,48 | 21755,46 | 31843,59 | 18537,11 | 239,31 | |
| Консервы | 14121,16 | 23087,43 | 34202,37 | 20081,21 | 242,21 | |
| Чай, кофе | 6245,90 | 10211,75 | 14742,40 | 8496,50 | 236,03 | |
| Соусы, специи | 814,68 | 1331,97 | 4127,87 | 3313,19 | 506,68 | |
| Салаты | 5702,78 | 9323,77 | 5896,96 | 194,18 | 103,41 | |
| Растительное масло | 7060,58 | 11543,71 | 12973,31 | 5912,73 | 183,74 | |
| Чипсы, снеки | 4344,97 | 7103,82 | 14742,40 | 10397,43 | 339,30 | |
| Детское питание и детские товары | 2987,17 | 4883,88 | 7666,05 | 4678,88 | 256,63 | |
| Товары для животных | 1357,80 | 2219,95 | 6486,66 | 5128,85 | 477,73 | |
| Итого | 271560,80 | 443989,00 | 589696,10 | 318135,30 | 217,15 | |
Непродовольственные товары – 30 % ассортимента |
Табак | 12802,15 | 20930,91 | 103618,03 | 58228,58 | 228,29 |
| Бытовая химия | 45389,45 | 74209,59 | 80872,61 | 43629,98 | 217,15 | |
| Средства ухода за собой | 37242,62 | 60889,92 | 41699,94 | 20750,96 | 199,05 | |
| Сопутствующие товары | 20948,98 | 34250,58 | 103618,03 | 58228,58 | 228,29 | |
| Итого | 116383,2 | 190281 | 252726,9 | 136343,70 | 217,15 | |
| Всего | 387944 | 634270 | 842423 | 454479,00 | 217,15 |
По расчетам, проведенным в таблице видно, что в динамике наблюдается увеличение товарооборота предприятия на 454479 тыс. руб. или на 117,15% в относительном выражении. Увеличение товарооборота происходит как по продовольственным, так и по непродовольственным товарам.
Увеличение товарооборота в продовольственной группе товаров происходило неравномерно. Так наибольшее увеличение произошло по товарным группам «Соусы и специи» и «Товары для животных» 406,68% и 377,73% соответственно.
Наименьшими темпами произошло увеличение по товарной группе «Салаты» и составило 3,41%. По остальным товарным группам увеличение товарооборота составило от 1,5 до 2,5 раз.
Таблица 2.7 - Анализ состава и структуры товарных запасов ООО «Пушкинский» за 2006-2008 г.г
| Класс | Товарная группа | 2006 год | 2007 год | 2008 год | Абсол. Отклон. | Темп роста |
Продукты – 70 % ассортимента |
Винно-водочные изделия | 4818,50 | 7246,97 | 7608,85 | 2790,35 | 157,91 |
| Слабоалкогольные напитки | 7034,30 | 10579,52 | 9091,09 | 2056,79 | 129,24 | |
| Безалкогольные напитки | 2532,35 | 3808,63 | 3458,57 | 926,22 | 136,58 | |
| Молочная продукция | 7737,73 | 11637,47 | 11857,94 | 4120,21 | 153,25 | |
| Сыры | 1266,17 | 1904,31 | 1976,32 | 710,15 | 156,09 | |
| Мясная гастрономия | 7456,36 | 11214,29 | 12846,11 | 5389,75 | 172,28 | |
| Мясопродукты | 5064,70 | 7617,25 | 5928,97 | 864,28 | 117,06 | |
| Рыба | 4783,32 | 7194,07 | 6324,24 | 1540,91 | 132,21 | |
| Хлебобулочные изделия | 2004,78 | 3015,16 | 3162,12 | 1157,34 | 157,73 | |
| Кондитерские изделия | 3939,21 | 5924,53 | 6126,60 | 2187,40 | 155,53 | |
| Замороженные продукты | 2954,41 | 4443,40 | 3458,57 | 504,16 | 117,06 | |
| Овощи-фрукты | 3517,15 | 5289,76 | 4743,18 | 1226,03 | 134,86 | |
| Бакалея | 4642,64 | 6982,48 | 5336,07 | 693,44 | 114,94 | |
| Консервы | 4220,58 | 6347,71 | 5731,34 | 1510,76 | 135,80 | |
| Чай, кофе | 2110,29 | 3173,86 | 2470,41 | 360,12 | 117,06 | |
| Соусы, специи | 351,72 | 528,98 | 691,71 | 340,00 | 196,67 | |
| Салаты | 1055,15 | 1586,93 | 988,16 | -66,98 | 93,65 | |
| Растительное масло | 1758,58 | 2644,88 | 2173,96 | 415,38 | 123,62 | |
| Чипсы, снеки | 1547,55 | 2327,49 | 2470,41 | 922,86 | 159,63 | |
| Детское питание и детские товары | 1055,15 | 1586,93 | 1284,61 | 229,47 | 121,75 | |
| Товары для животных | 492,4 | 740,57 | 1086,98 | 594,58 | 220,75 | |
| Итого | 70343 | 105795,2 | 98816,2 | 28473,2 | 140,48 | |
Непродовольственные товары – 30 % ассортимента |
Табак | 2863,97 | 4307,38 | 4446,73 | 1582,76 | 155,26 |
| Бытовая химия | 12058,80 | 18136,32 | 17363,42 | 5304,62 | 143,99 | |
| Средства ухода за собой | 10099,25 | 15189,17 | 13551,94 | 3452,69 | 134,19 | |
| Сопутствующие товары | 5124,99 | 7707,94 | 6987,72 | 1862,73 | 136,35 | |
| Итого | 30147 | 45340,8 | 42349,8 | 12202,8 | 140,48 | |
| Всего | 100490 | 151136 | 141166 | 40676 | 140,48 |
Стоимость товарных запасов в динамике увеличилась на 40,48% или на 40676 тыс. руб. Положительно можно оценить тот факт, что увеличение товарных запасов происходит меньшими темпами по сравнению с товарооборотом. Динамика изменений товарных групп товарных запасов идентична изменений товарооборота. По группе «Салаты» произошло уменьшение стоимости товарных запасов, что является оправданным, т.к. данная товарная группа относится к скоропортящимся и в динамике по ней наблюдается небольшое увеличение объема продаж.
Обеспеченность товарными ресурсами устанавливают по средствам отношения в сопоставимых величинах товарных ресурсов к общему объёму товарооборота. Получается коэффициент обеспеченности, который показывает, сколько приходится товарных запасов на 1 рубль товарооборота.
Уровень обеспеченности товарооборота товарными запасами характеризуется также размером товарных запасов в днях оборотах. Этот показатель показывает, на сколько дней торговли хватит товарных запасов. Кроме того, он характеризует эффективность использования товарных запасов.
Таблица 2.8. – Анализ обеспеченности товарными запасами ООО «Пушкинский» за 2006-2008 гг.
| Товарная группа | Товарообеспеченность | Абсолютные изменения | ||||||
| рубли | дни | |||||||
| 2006 год | 2007 год | 2008 год | 2006 год | 2007 год | 2008 год | рубли | дни | |
| Продовольственные товары | ||||||||
| Винно-водочные изделия | 0,27 | 0,25 | 0,20 | 98,27 | 90,40 | 71,46 | -0,07 | -26,81 |
| Слабоалкогольные напитки | 0,31 | 0,29 | 0,19 | 112,35 | 103,35 | 66,87 | -0,13 | -45,48 |
| Безалкогольные напитки | 0,19 | 0,17 | 0,12 | 67,14 | 61,76 | 42,23 | -0,07 | -24,91 |
| Молочная продукция | 0,28 | 0,25 | 0,20 | 99,59 | 91,61 | 70,28 | -0,08 | -29,31 |
| Сыры | 0,19 | 0,18 | 0,14 | 69,94 | 64,34 | 50,27 | -0,05 | -19,67 |
| Мясная гастрономия | 0,23 | 0,21 | 0,18 | 83,06 | 76,41 | 65,90 | -0,05 | -17,16 |
| Мясопродукты | 0,22 | 0,20 | 0,12 | 78,99 | 72,66 | 42,58 | -0,10 | -36,41 |
| Рыба | 0,26 | 0,24 | 0,16 | 93,25 | 85,78 | 56,78 | -0,10 | -36,47 |
| Хлебобулочные изделия | 0,28 | 0,26 | 0,21 | 102,22 | 94,03 | 74,25 | -0,08 | -27,97 |
| Кондитерские изделия | 0,22 | 0,20 | 0,16 | 77,94 | 71,70 | 55,82 | -0,06 | -22,12 |
| Замороженные продукты | 0,35 | 0,32 | 0,19 | 126,34 | 116,22 | 68,11 | -0,16 | -58,23 |
| Овощи-фрукты | 0,18 | 0,16 | 0,11 | 63,87 | 58,75 | 39,67 | -0,07 | -24,20 |
| Бакалея | 0,35 | 0,32 | 0,18 | 125,60 | 115,54 | 66,48 | -0,16 | -59,12 |
| Консервы | 0,30 | 0,27 | 0,19 | 107,60 | 98,98 | 67,29 | -0,11 | -40,31 |
| Чай, кофе | 0,34 | 0,31 | 0,18 | 121,63 | 111,89 | 65,57 | -0,16 | -56,06 |
| Соусы, специи | 0,43 | 0,40 | 0,39 | 155,42 | 142,97 | 140,76 | -0,04 | -14,66 |
| Салаты | 0,19 | 0,17 | 0,08 | 66,61 | 61,27 | 28,73 | -0,11 | -37,88 |
| Растительное масло | 0,25 | 0,23 | 0,14 | 89,67 | 82,48 | 51,04 | -0,11 | -38,62 |
| Чипсы, снеки | 0,36 | 0,33 | 0,26 | 128,22 | 117,95 | 94,26 | -0,09 | -33,96 |
| Детское питание и детские товары | 0,35 | 0,32 | 0,20 | 127,16 | 116,98 | 71,29 | -0,15 | -55,87 |
| Товары для животных | 0,36 | 0,33 | 0,37 | 130,55 | 120,09 | 132,72 | 0,01 | 2,16 |
| Непродовольственные товары | ||||||||
| Табак | 0,22 | 0,21 | 0,16 | 80,54 | 74,08 | 57,58 | -0,06 | -22,95 |
| Бытовая химия | 0,27 | 0,24 | 0,18 | 95,64 | 87,98 | 63,42 | -0,09 | -32,22 |
| Средства ухода за собой | 0,27 | 0,25 | 0,17 | 97,62 | 89,80 | 60,33 | -0,10 | -37,30 |
| Сопутствующие товары | 0,24 | 0,23 | 0,15 | 88,07 | 81,02 | 55,30 | -0,09 | -32,77 |
В динамике наблюдается уменьшение товаробеспеченности по всем группам товаров, за исключением группы «Товары для животных» увеличение товарообеспеченности, по которой составило 0,01 руб. на один рубль товарооборота или 2,16 дня. Наибольшее уменьшение товарообеспеченности произошло по продуктовой группе, а именно по:
- замороженным продуктам - 0,16 руб. на один рубль товарооборота или 58,23 дня;
- бакалеи - 0,16 руб. на один рубль товарооборота или 59,12 дня;
- чай, кофе - 0,16 руб. на один рубль товарооборота или 56,06 дня;
- детское питание и детские товары - 0,15 руб. на один рубль товарооборота или 55,87 дня.
По группе непродовольственных товаров также произошло уменьшение товарообеспеченности по всем категориям товаров.
Учитывая тот факт, что в динамике наблюдается увеличение товарооборота по всем категориям товаров уменьшение вложения денежных средств в товарные запасы может привести к дефициту товаров, а как следствие к снижению результатов хозяйственной деятельности.
Таблица 2.9. - Расчет влияния факторов на товарооборачиваемость ООО «Пушкинский» за 2006-2008 гг
| Товарная группа | товарооборот тыс. руб. | средние товарные запасы, тыс. руб. | Товарооборачиваемость , дни | структура товар-та 2008 г | Скоррек. Товар-т | Скоррек. Товар-ть | отклонение товарооборачиваемости от предшествующей, дней | |||||||
| 2006 | 2008 | 2006 | 2008 | 2006 | Скоррек. (гр.4* 360/гр.3) |
2008 |
всего (гр.8-гр.6) |
в том числе за счет | ||||||
| структуры товарооборота | объема товарооборота (гр.7-гр.6) | средних запасов(гр.8-гр.7) | ||||||||||||
| 1 | 2 | 3 | 4 | 5 | 6 | 7 | 8 | 9 | 10 | 11 | 12 | 13 | 14 | 15 |
| Вино-водочные изделия | 17651,45 | 38330,25 | 4818,49 | 7608,84 | 98,27 | 45,26 | 71,46 | 6,50% | 638,77 | -26,81 | -53,02 | 26,21 | ||
| Слабоалкогольные напитки | 22539,55 | 48944,78 | 7034,3 | 9091,09 | 112,35 | 51,74 | 66,87 | 8,30% | 932,52 | -45,48 | -60,61 | 15,13 | ||
| Безалкогольные напитки | 13578,04 | 29484,81 | 2532,34 | 3458,56 | 67,14 | 30,92 | 42,23 | 5,00% | 335,71 | -24,91 | -36,22 | 11,31 | ||
| Молочная продукция | 27970,76 | 60738,70 | 7737,73 | 11857,94 | 99,59 | 45,86 | 70,28 | 10,30% | 1025,77 | -29,31 | -53,73 | 24,42 | ||
| Сыры | 6517,46 | 14152,71 | 1266,17 | 1976,324 | 69,94 | 32,21 | 50,27 | 2,40% | 167,85 | -19,67 | -37,73 | 18,06 | ||
| Мясная гастрономия | 32315,74 | 70173,84 | 7456,35 | 12846,11 | 83,06 | 38,25 | 65,90 | 11,90% | 988,47 | -17,16 | -44,81 | 27,65 | ||
| Мясопродукты | 23082,67 | 50124,17 | 5064,69 | 5928,97 | 78,99 | 36,38 | 42,58 | 8,50% | 671,41 | -36,41 | -42,61 | 6,21 | ||
| Рыба | 18466,13 | 40099,33 | 4783,32 | 6324,23 | 93,25 | 42,94 | 56,78 | 6,80% | 634,11 | -36,47 | -50,31 | 13,83 | ||
| Хлебобулочные изделия | 7060,58 | 15332,10 | 2004,77 | 3162,11 | 102,22 | 47,07 | 74,25 | 2,60% | 265,77 | -27,97 | -55,15 | 27,17 | ||
| Кондитерские изделия | 18194,57 | 39509,64 | 3939,20 | 6126,60 | 77,94 | 35,89 | 55,82 | 6,70% | 522,21 | -22,12 | -42,05 | 19,93 | ||
| Замороженные продукты | 8418,38 | 18280,58 | 2954,40 | 3458,56 | 126,34 | 58,18 | 68,11 | 3,10% | 391,66 | -58,23 | -68,16 | 9,93 | ||
| Овощи-фрукты | 19823,94 | 43047,82 | 3517,15 | 4743,17 | 63,87 | 29,41 | 39,67 | 7,30% | 466,26 | -24,20 | -34,46 | 10,25 | ||
| Бакалея | 13306,48 | 28895,11 | 4642,63 | 5336,07 | 125,60 | 57,84 | 66,48 | 4,90% | 615,46 | -59,12 | -67,76 | 8,64 | ||
| Консервы | 14121,16 | 30664,20 | 4220,58 | 5731,34 | 107,60 | 49,55 | 67,29 | 5,20% | 559,51 | -40,31 | -58,05 | 17,74 | ||
| Чай, кофе | 6245,90 | 13563,01 | 2110,29 | 2470,40 | 121,63 | 56,01 | 65,57 | 2,0% | 279,75 | -56,06 | -65,62 | 9,56 | ||
| Соусы, специи | 814,68 | 1769,09 | 351,71 | 691,71 | 155,42 | 71,57 | 140,76 | 0,30% | 46,63 | -14,66 | -83,85 | 69,19 | ||
| Салаты | 5702,78 | 12383,62 | 1055,14 | 988,16 | 66,61 | 30,67 | 28,73 | 2,10% | 139,88 | -37,88 | -35,93 | -1,95 | ||
| Растительное масло | 7060,58 | 15332,10 | 1758,57 | 2173,95 | 89,67 | 41,29 | 51,04 | 2,60% | 233,13 | -38,62 | -48,37 | 9,75 | ||
| Чипсы, снеки | 4344,97 | 9435,14 | 1547,54 | 2470,40 | 128,22 | 59,05 | 94,26 | 1,60% | 205,15 | -33,96 | -69,17 | 35,21 | ||
| Детское питание и детские товары | 2987,17 | 6486,66 | 1055,14 | 1284,61 | 127,16 | 58,56 | 71,29 | 1,10% | 139,88 | -55,87 | -68,60 | 12,74 | ||
| Товары для животных | 1357,80 | 2948,48 | 492,40 | 1086,97 | 130,55 | 60,12 | 132,72 | 0,50% | 65,28 | 2,16 | -70,43 | 72,60 | ||
| Табак | 12802,15 | 27799,96 | 2863,96 | 4446,72 | 80,54 | 37,09 | 57,58 | 11,00% | 885,89 | -22,95 | -43,45 | 20,50 | ||
| Бытовая химия | 45389,45 | 98563,49 | 12058,8 | 17363,42 | 95,64 | 44,04 | 63,42 | 39,00% | 3730,06 | -32,22 | -51,60 | 19,37 | ||
| Средства ухода за собой | 37242,62 | 80872,61 | 10099,25 | 13551,94 | 97,62 | 44,96 | 60,33 | 32,00% | 3123,93 | -37,30 | -52,67 | 15,37 | ||
| Сопутствующие товары | 20948,98 | 45490,84 | 5124,99 | 6987,71 | 88,07 | 40,56 | 55,30 | 18,00% | 1585,28 | -32,77 | -47,51 | 14,74 | ||
| Всего | 387944 | 842423 | 100490 | 141166 | 93,25 | 42,94 | 60,33 | 18650,32 | 186,50 | -32,93 | 93,25 | -50,31 | 17,38 | |
Факторный анализ товарооборачиваемости проведенный в таблице 2.9. показал, что влияние товарооборота имело отрицательное значение по всем видам товаров. Товарные запасы имели напротив положительное влияние на товарооборачиваемость практически по всем товарным группам. Общее уменьшение товарооборачиваемости составило 32,93 дня, в том числе изменение объема товарооборота оказало отрицательное влияние в размере 50,31 дней, увеличение товарных запасов сказалось на росте товарооборачиваемости в размере 17,38 дней.
2.3 Ассортиментная политика предприятия
Товары групп А и В обеспечивают основной товарооборот компании и составляют 90,69% или 68% ассортимента. Поэтому необходимо обеспечивать постоянное их наличие. Общепринятой является практика, когда по товарам группы А создается избыточный страховой запас, а по товарам группы В - достаточный. Использование XYZ-анализа позволяет точнее настроить систему управления товарными ресурсами и за счет этого снизить суммарный товарный запас.
Таблица 2.10 – Расчет АВС – анализа
| Наименование | Общий товарооборот, за 2008 год тыс. руб. | Доля в обороте | Доля в обороте с накопительным итогом | Группа |
| ИТОГО | 842423 | 100% | ||
| Бытовая химия | 103618,03 | 12,30% | 12,30% | A |
| Средства ухода за собой | 80872,61 | 9,60% | 21,90% | A |
| Мясная гастрономия | 76660,49 | 9,10% | 31,00% | A |
| Молочная продукция | 70763,53 | 8,40% | 39,40% | A |
| Слабоалкогольные напитки | 54252,04 | 6,44% | 45,84% | A |
| Винно-водочные изделия | 45406,60 | 5,39% | 51,23% | B |
| Сопутствующие товары | 41699,94 | 4,95% | 56,18% | B |
| Рыба | 37740,55 | 4,48% | 60,66% | B |
| Кондитерские изделия | 36561,16 | 4,34% | 65,00% | B |
| Мясопродукты | 35381,77 | 4,20% | 69,20% | B |
| Консервы | 34202,37 | 4,06% | 73,26% | B |
| Бакалея | 31843,59 | 3,78% | 77,04% | B |
| Овощи-фрукты | 28305,41 | 3,36% | 80,40% | B |
| Табак | 26536,32 | 3,15% | 83,55% | B |
| Безалкогольные напитки | 20639,36 | 2,45% | 86,00% | B |
| Замороженные продукты | 20639,36 | 2,45% | 88,45% | B |
| Хлебобулочные изделия | 18870,28 | 2,24% | 90,69% | B |
| Чай, кофе | 14742,40 | 1,75% | 92,44% | C |
| Чипсы, снеки | 14742,40 | 1,75% | 94,19% | C |
| Растительное масло | 12973,31 | 1,54% | 95,73% | C |
| Сыры | 11793,92 | 1,40% | 97,13% | C |
| Детское питание и детские товары | 7666,05 | 0,91% | 98,04% | C |
| Товары для животных | 6486,66 | 0,77% | 98,81% | C |
| Салаты | 5896,96 | 0,70% | 99,51% | C |
| Соусы, специи | 4127,87 | 0,49% | 100,00% | C |

Рисунок 2.11 – Распределение ассортимента по АВС- группам
Таблица 3.2- Расчет XYZ –анализа
| Наименование | 1 квартал | 2 квартал | 3 квартал | 4 квартал | Общий товар-т, за 2008 год тыс. руб. |
Среднее значение | Коэфф. вариации | Группа |
| ИТОГО | 160060 | 193757 | 210606 | 278000 | 842423 | 210606 | ||
| Бытовая химия | 18651,2 | 21759,8 | 27976,9 | 34193,9 | 103618,03 | 25904,5 | 23,07% | Y |
| Средства ухода за собой | 14152,7 | 16983,2 | 21835,6 | 27092,3 | 80872,61 | 20218,2 | 24,37% | Y |
| Мясная гастрономия | 14565,5 | 14565,5 | 22231,5 | 25298 | 76660,49 | 19165,1 | 24,66% | Y |
| Молочная продукция | 14152,7 | 16275,6 | 19106,2 | 21229,1 | 70763,53 | 17690,9 | 15,23% | Y |
| Слабоалкогольные напитки | 11392,9 | 13563 | 14105,5 | 15190,6 | 54252,04 | 13563 | 10,20% | Y |
| Вино-водочные изделия | 9081,32 | 10443,5 | 11351,6 | 14530,1 | 45406,60 | 11351,6 | 17,66% | Y |
| Сопутствующие товары | 8756,99 | 8339,99 | 10842 | 13344 | 41699,94 | 10425 | 19,08% | Y |
| Рыба | 6793,3 | 7925,52 | 10189,9 | 12454,4 | 37740,55 | 9435,14 | 23,07% | Y |
| Кондитерские изделия | 6946,62 | 8774,68 | 9505,9 | 10968,3 | 36561,16 | 9140,29 | 15,87% | Y |
| Мясопродукты | 7783,99 | 6722,54 | 9553,08 | 10968,3 | 35381,77 | 8845,44 | 18,44% | Y |
| Консервы | 6498,45 | 8550,59 | 9234,64 | 9576,66 | 34202,37 | 8550,59 | 14,00% | Y |
| Бакалея | 6368,72 | 6368,72 | 9234,64 | 9553,08 | 31843,59 | 7960,9 | 19,08% | Y |
| Овощи-фрукты | 5661,08 | 7359,41 | 7642,46 | 7642,46 | 28305,41 | 7076,35 | 11,66% | Y |
| Табак | 6103,35 | 5307,26 | 7164,81 | 7960,9 | 26536,32 | 6634,08 | 15,23% | Y |
| Безалкогольные напитки | 4334,27 | 4334,27 | 4953,45 | 6810,99 | 20639,36 | 5159,84 | 19,70% | Y |
| Замороженные продукты | 4540,66 | 4953,45 | 5779,02 | 5366,23 | 20639,36 | 5159,84 | 8,94% | X |
| Хлебобулочные изделия | 4717,57 | 4906,27 | 4717,57 | 4528,87 | 18870,28 | 4717,57 | 2,83% | X |
| Чай, кофе | 3538,18 | 3390,75 | 3980,45 | 3833,02 | 14742,40 | 3685,6 | 6,32% | X |
| Чипсы, снеки | 3685,6 | 2801,06 | 3502,79 | 4275,3 | 14742,40 | 3685,6 | 14,63% | Y |
| Растительное масло | 3502,79 | 2983,86 | 3502,79 | 2983,86 | 12973,31 | 3243,33 | 8,00% | X |
| Сыры | 3066,42 | 2830,54 | 3066,42 | 2830,54 | 11793,92 | 2948,48 | 4,00% | X |
| Детское питание и детские товары | 1456,55 | 1993,17 | 2299,81 | 1916,51 | 7666,05 | 1916,51 | 15,75% | Y |
| Товары для животных | 1427,06 | 1816,26 | 1427,06 | 1816,26 | 6486,66 | 1621,66 | 12,00% | Y |
| Салаты | 1356,3 | 1592,18 | 1651,15 | 1415,27 | 5896,96 | 1474,24 | 8,49% | X |
| Соусы, специи | 1073,25 | 1609,87 | 990,689 | 1073,25 | 4127,87 | 1031,97 | 28,21% | Z |
Таблица 2.12 - Совмещение АВС - XYZ –анализов
| Наименование | Общий товарооборот, за 2008 год тыс. руб. | Доля в обороте | Доля в обороте с накопительным итогом | Группа | Коэффициент вариации | Группа | Совмещение |
| ИТОГО | 842423 | 100% | |||||
| Бытовая химия | 103618,03 | 12,30% | 12,30% | A | 0,23 | Y | AY |
| Средства ухода за собой | 80872,61 | 9,60% | 21,90% | A | 0,24 | Y | AY |
| Мясная гастрономия | 76660,49 | 9,10% | 31,00% | A | 0,25 | Y | AY |
| Молочная продукция | 70763,53 | 8,40% | 39,40% | A | 0,15 | Y | AY |
| Слабоалкогольные напитки | 54252,04 | 6,44% | 45,84% | A | 0,10 | Y | AY |
| Винно-водочные изделия | 45406,60 | 5,39% | 51,23% | B | 0,18 | Y | BY |
| Сопутствующие товары | 41699,94 | 4,95% | 56,18% | B | 0,19 | Y | BY |
| Рыба | 37740,55 | 4,48% | 60,66% | B | 0,23 | Y | BY |
| Кондитерские изделия | 36561,16 | 4,34% | 65,00% | B | 0,16 | Y | BY |
| Мясопродукты | 35381,77 | 4,20% | 69,20% | B | 0,18 | Y | BY |
| Консервы | 34202,37 | 4,06% | 73,26% | B | 0,14 | Y | BY |
| Бакалея | 31843,59 | 3,78% | 77,04% | B | 0,19 | Y | BY |
| Овощи-фрукты | 28305,41 | 3,36% | 80,40% | B | 0,12 | Y | BY |
| Табак | 26536,32 | 3,15% | 83,55% | B | 0,15 | Y | BY |
| Безалкогольные напитки | 20639,36 | 2,45% | 86,00% | B | 0,20 | Y | BY |
| Замороженные продукты | 20639,36 | 2,45% | 88,45% | B | 0,09 | X | BX |
| Хлебобулочные изделия | 18870,28 | 2,24% | 90,69% | B | 0,03 | X | BX |
| Чай, кофе | 14742,40 | 1,75% | 92,44% | C | 0,06 | X | CX |
| Чипсы, снеки | 14742,40 | 1,75% | 94,19% | C | 0,15 | Y | CY |
| Растительное масло | 12973,31 | 1,54% | 95,73% | C | 0,08 | X | CX |
| Сыры | 11793,92 | 1,40% | 97,13% | C | 0,04 | X | CX |
| Детское питание и детские товары | 7666,05 | 0,91% | 98,04% | C | 0,16 | Y | CY |
| Товары для животных | 6486,66 | 0,77% | 98,81% | C | 0,12 | Y | CY |
| Салаты | 5896,96 | 0,70% | 99,51% | C | 0,08 | X | CX |
| Соусы, специи | 4127,87 | 0,49% | 100,00% | C | 0,28 | Z | CZ |
Таблица 2.13 - Итоговый совмещенный анализ
| Наименование | Общий товарооборот за 2008 год тыс. руб. | Совмещение |
| ИТОГО | 842423 | |
| Бытовая химия | 103618,03 | AY |
| Средства ухода за собой | 80872,61 | AY |
| Мясная гастрономия | 76660,49 | AY |
| Молочная продукция | 70763,53 | AY |
| Слабоалкогольные напитки | 54252,04 | AY |
| Замороженные продукты | 20639,36 | BX |
| Хлебобулочные изделия | 18870,28 | BX |
| Винно-водочные изделия | 45406,60 | BY |
| Сопутствующие товары | 41699,94 | BY |
| Рыба | 37740,55 | BY |
| Кондитерские изделия | 36561,16 | BY |
| Мясопродукты | 35381,77 | BY |
| Консервы | 34202,37 | BY |
| Бакалея | 31843,59 | BY |
| Овощи-фрукты | 28305,41 | BY |
| Табак | 26536,32 | BY |
| Безалкогольные напитки | 20639,36 | BY |
| Чай, кофе | 14742,40 | CX |
| Растительное масло | 12973,31 | CX |
| Сыры | 11793,92 | CX |
| Салаты | 5896,96 | CX |
| Чипсы, снеки | 14742,40 | CY |
| Детское питание и детские товары | 7666,05 | CY |
| Товары для животных | 6486,66 | CY |
| Соусы, специи | 4127,87 | CZ |
Товары, которые могли бы войти в группу АХ в гастрономе нет. Товары группы ВХ отличает высокий товарооборот и стабильность. Необходимо обеспечить постоянное наличие товара, но для этого не нужно создавать избыточный страховой запас. Расход товаров этой группы стабилен и хорошо прогнозируется.
Товары группы AY и BY при высоком товарообороте имеют недостаточную стабильность расхода, и, как следствие, для того чтобы обеспечить постоянное наличие, нужно увеличить страховой запас.
Товары группы С составляют до 32% ассортимента компании. Применение XYZ-анализа позволяет сильно сократить время, которое менеджер тратит на управление и контроль над товарами данной группы
По товарам группы СХ можно использовать систему заказов с постоянной периодичностью и снизить страховой товарный запас.
По товарам группы CY можно перейти на систему с постоянной суммой (объемом) заказа, но при этом формировать страховой запас, исходя из имеющихся у компании финансовых возможностей.
В группу товаров CZ попадают все новые товары, товары спонтанного спроса, поставляемые под заказ и т. п. Часть этих товаров можно безболезненно выводить из ассортимента, а другую часть нужно регулярно контролировать, так как именно из товаров этой группы возникают неликвидные или труднореализуемые товарные запасы, от которых компания несет потери. Выводить из ассортимента необходимо остатки товаров, взятых под заказ или уже не выпускающихся, то есть товаров, обычно относящихся к категории стоков.
Таблица 2.14 - Процент прибыли приходящейся на каждую товарную группу
| Наименование товарной группы | Прибыль от продажи, за 2008 год тыс. руб. | Доля прибыли, % |
| ИТОГО | 233052 | 100 |
| Бытовая химия | 15148,38 | 6,5 |
| Средства ухода за собой | 12118,70 | 5,2 |
| Мясная гастрономия | 29364,55 | 12,6 |
| Молочная продукция | 24703,51 | 10,6 |
| Слабоалкогольные напитки | 35890,01 | 15,4 |
| Винно-водочные изделия | 30529,81 | 13,1 |
| Сопутствующие товары | 8855,98 | 3,8 |
| Рыба | 10021,24 | 4,3 |
| Кондитерские изделия | 8156,82 | 3,5 |
| Мясопродукты | 16080,59 | 6,9 |
| Консервы | 6059,35 | 2,6 |
| Бакалея | 3262,73 | 1,4 |
| Овощи-фрукты | 3961,88 | 1,7 |
| Табак | 5360,20 | 2,3 |
| Безалкогольные напитки | 3728,83 | 1,6 |
| Замороженные продукты | 2796,62 | 1,2 |
| Хлебобулочные изделия | 2563,57 | 1,1 |
| Чай, кофе | 1864,42 | 0,8 |
| Чипсы, снеки | 1398,31 | 0,6 |
| Растительное масло | 2097,47 | 0,9 |
| Сыры | 5127,14 | 2,2 |
| Детское питание и детские товары | 932,21 | 0,4 |
| Товары для животных | 1398,31 | 0,6 |
| Салаты | 932,21 | 0,4 |
| Соусы, специи | 699,16 | 0,3 |
Как видно из расчетов, проведенных в таблице наибольшую долю в прибыли занимает товарная группа «Слабоалкогольные напитки» 15,4%, на втором месте находятся «Винно-водочные изделия» 13,1%, затем идет «Мясная гастрономия» 12,6 % и «Молочная продукция» 10,6%. Доля остальных товарных групп занимает менее 10%.
К товарным группам, доля прибыли которых составляет менее 1% относятся:
· чай, кофе – 0,8%;
· чипсы, снеки – 0,6%;
· растительное масло – 0,9%;
· детское питание и детские товары – 0,4%;
· товары для животных – 0,6%;
· салаты – 0,4%;
· соусы, специи – 0,3%.
Проанализировав объемы продаж и прибыль по каждой товарной группе можно принять решение о сохранении, увеличении или прекращении реализации товаров.
Рассматривая динамику роста продаж товарных групп приносящих наименьшую долю в прибыли предприятия можно выделить товарную группу «Салаты». Увеличение продаж по данной группе составило 3,41%. Рост продаж остальных групп был более 100%.
Учитывая тот факт, что данная группа товаров является скоропортящейся и спрос на нее бывает периодически и в основном в выходные и праздничные дни, данную группу товаров можно исключить из продаж.
По остальным товарным группам следует провести проанализировать возможность снижения торговой наценки.
3. Предложения по совершенствованию управления товарным ассортиментом гастронома «Пушкинский»
3.1 Оптимизация ассортимента
Одним из способов повышения эффективности работы компании является оптимизация ассортимента выпускаемой продукции. Какие этапы включает этот процесс, какие методы оптимизации применяются на практике и на что следует обратить внимание при изменении ассортимента?
Каждый раз при составлении бюджета продаж у большинства компаний возникает вопрос, каким должен быть ассортимент реализуемой продукции. Ответ на него, как правило, ищут по историческому принципу: в бюджет предыдущего периода вносятся поправки в соответствии с прогнозами будущих продаж и с уже поступившими заказами. Таким образом, учитывается сложившийся на рынке спрос, а также выявленные тенденции. Однако в этом случае высока вероятность появления так называемых "исторических ошибок", которые будут переходить из одного планового периода в другой.
Причины появления "исторических ошибок" могут быть самыми разными, например:
· чрезмерный консерватизм управленцев, не желающих изменять сложившееся положение вещей;
· инерционный подход сбытовиков к продажам. Часто сбытовики делают упор на легко реализуемые товарные позиции, знакомые клиентам. При этом они могут не учитывать новые продукты с хорошим рыночным потенциалом и более прибыльные для компании. Но для активизации продаж этих продуктов требуются усилия большие, чем для поддержания сложившегося ассортимента;
· неверная оценка рыночного потенциала того или иного продукта;
· ошибки при ценообразовании;
· неправильная реализация стратегии продвижения на рынок;
· методологические просчеты плановиков (например, в расчет принимается только текущая рентабельность продукции без учета других показателей).
Во избежание подобных ошибок необходимо проводить постоянную работу по оптимизации структуры реализуемой продукции.
Процесс оптимизации структуры ассортимента следует начинать с определения целей компании. Такими целями в краткосрочном периоде могут быть необходимость введения новых позиций или, наоборот, сокращения ассортимента, корректировка объемов производства и цен.
Руководитель коммерческой службы и финансовый директор нередко имеют противоположное представление об оптимальной структуре ассортимента. Так, в целях максимизации текущих прибылей можно сделать ставку на наиболее прибыльные товарные позиции, но при этом упустить возможность закрепиться на привлекательном рынке, что негативно скажется на будущем финансовом состоянии компании. В то же время, чтобы "дожить" до будущих прибылей, необходимо зарабатывать уже сегодня. Поэтому оптимизация ассортимента представляет собой принятие компромиссного решения, которое наиболее полно учитывает финансовые ожидания, производственные и логистические возможности и ограничения, а также сложившуюся на рынке ситуацию. Оптимальная структура ассортимента должна обеспечивать максимальную рентабельность и достаточную стабильность компании в целом. Кроме того, наименований продукции не должно быть слишком много. По нашему опыту, для большинства российских предприятий основной резерв оптимизации заложен в сокращении ассортиментного ряда. Чересчур большой ассортимент плохо сказывается на экономических показателях: появляется много позиций, которые по объемам продаж не могут выйти даже на уровень безубыточности. Помимо этого большой ассортимент заставляет распылять силы компании, затрудняет грамотное предложение товара клиенту. В результате 5-10% наименований товаров "кормят" весь ассортимент. Исключение из ассортимента нерентабельных и малорентабельных товаров позволит компаниям увеличить общую рентабельность на 30-50%.
Этапы оптимизации
В процессе оптимизации ассортимента можно выделить три основных этапа.
1 этап. Анализ динамики рынка и структуры спроса. Подразделение, ответственное за управление ассортиментом (как правило, это маркетинговая служба), с установленной периодичностью инициирует процесс оптимизации.
Маркетинговое подразделение анализирует динамику продаж по товарным группам (отдельным товарам), оценивает перспективы изменения спроса и конкуренции в сегментах, на которых представлена или куда собирается выходить компания со своей продукцией (услугами). На основании полученной информации специалисты по маркетингу готовят варианты решений по изменению структуры ассортимента, направленные на повышение удовлетворенности потребителей, укрепление конкурентной позиции компании и увеличение доли рынка.
2 этап. Финансовый анализ разработанных предложений. Планово-экономическая служба анализирует финансовые показатели по товарным группам или отдельным товарам и выносит свои заключения об изменении структуры ассортимента.
3 этап. Утверждение окончательного варианта структуры ассортимента. Рабочая группа, в которую входят специалисты маркетингового, экономического и других подразделений (производство, закупки, логистика), разрабатывает и согласовывает окончательный вариант решения по оптимизации ассортимента продукции компании.
3.2 Оптимизация размера товарного ассортимента гастронома «Пушкинский»
С целью выявления неходовых, залежалых товаров рекомендуется: изучить возможность сокращения по ним торговой надбавки.
Согласно данных учета, величина товарных запасов на 1 января 2009 года составила 280,30 тыс. руб. Товарооборачиваемость в среднем за анализируемый период составила 14 дней или 26,65 оборотов. Посредством опроса торгово-оперативного персонала и по данным инвентаризации установлено, что величина залежалых, неходовых товаров (т.е. сроком поступления до 1 января 2008 года) составляет 425 тыс. руб., основная доля которых приходится на продукты питания.
В условиях инфляции сложившаяся ситуация приводит к тому, что организация (продавец) реально получит лишь часть стоимости реализованной впоследствии продукции.
Допустим, что средний срок нахождения на складе залежалых товаров 12 месяцев. Цены за этот период возросли на 12%. Соответственно выплата 425 тыс. руб. на 01.01.2009 года равнозначна уплате 379,46 руб. (425:1,12) в реальном измерении. Тогда реальная потеря выручки в связи с инфляцией составит 45,54 тыс. руб. (425-379,46).
В этой связи для организации может оказаться целесообразным продать часть товара со скидкой. Средний уровень валового дохода от реализации в 2008 году составляет 27,66%.
Допустим, что предоставление 10%-ной скидки на залежалые товары позволит организации реализовать 45% от общей суммы залежалых товаров, что в абсолютном выражении составляет 191,25 тыс. руб. С учетом скидки, данная сумма составит 172,12 руб. Реальная потеря выручки в связи с инфляцией составит 18,44 тыс. руб. (172,12-(172,12:1,12)).
Таким образом, предоставление 10%-ной скидки на продукты питания позволяет организации сократить расходы от инфляции и увеличить в 2008 году прибыль.
Зная, что товарооборачиваемость в среднем за год составляет 35,76 оборота в среднем за год дополнительный товарооборот по себестоимости составит 1027,97 руб. (35,76*33,78). Таким образом, дополнительный валовой доход будет равен 1489,89 тыс. руб.
Условно переменные издержки обращения от реализации составят 328,37 тыс. руб. (1489,89*22,04)/100.
В результате продажи залежалых товаров со скидкой, организация ООО «Пушкинский» получит за год дополнительную прибыль 1161,52 тыс. руб. (1489,89-328,37).
Таблица 3.2. - Расчет дополнительных доходов от реализации залежалых товаров со скидкой 10%
| № | Показатели | Расчет | Величина |
| А | Б | 1 | 2 |
| 1 | Величина товарных запасов на 1.01.2009г., тыс. руб. | 141166 | |
| 2 | Выручка от продажи товаров за 2008 год, тыс. руб. | 842423 | |
| 3 | Среднегодовая стоимость товарных запасов, тыс. руб. | 146151 | |
| 4 | Стоимость залежалых товаров по розничным ценам, тыс.руб. | 425 | |
| 5 | Средний уровень валового дохода от продажи в 2008 году, % | 27,66 | |
| 6 | Выручка от продажи залежалых товаров (около 45% их остатков), тыс. руб. | 425*45% | 191,25 |
| 7 | Скидка на залежалые товары, % | 10 | |
| 8 | Выручка от продажи залежалых товаров с учетом скидки, тыс. руб. | 191,25*(100-10):100 | 172,12 |
| 9 | Себестоимость 45% залежалых товаров, тыс. руб. |
191,25*(100-72,33):100 | 138,34 |
| 10 | Валовый доход от продажи залежалых товаров, тыс. руб. | 172,12-138,34 | 33,78 |
| 11 | Фактическая скорость обращения товаров в 2008 году, обор. | 35,76 | |
| 12 | Дополнительный товарооборот по себестоимости (в среднем за год, тыс. руб.) | 35,76*33,78 | 1207,97 |
| 13 | Торговая наценка, % | 27,66:(100-27,66)*100 | 38,24 |
| 14 | Дополнительный валовый доход за год, тыс. руб. |
1207,97*38,24:100 | 461,92 |
| 15 | Дополнительный товарооборот в продажных ценах, тыс. руб. | 1207,97+461,92 | 1489,89 |
| 16 | Средний уровень условно-переменных издержек обращения, % | 22,04 | |
| 17 | Дополнительные условно-переменные издержки обращения, тыс. руб. | 1489,89*22,04:100 | 328,37 |
| 18 | Дополнительная прибыль за год от реинвестирования полученных средств от продажи товаров со скидкой, тыс. руб. | 1489,89-328,37 | 1161,52 |
3.3 Оценка и пересмотр товарного ассортимента гастронома «Пушкинский»
Рост основных экономических показателей деятельности торгового предприятия, а также обеспечение необходимого уровня обслуживания в значительной степени зависят от правильного формирования ассортимента товаров в магазине.
Эффективная ассортиментная политика в основном зависит от умения планировать ассортимент, прогнозировать с высокой вероятностью структуру потребительского спроса.
Проблема управления ассортиментом является одной из пограничных областей в сфере менеджмента и маркетинга.
Ассортимент гастронома на сегодняшний день состоит из продовольственных и непродовольственных товаров. Наименьшую прибыль в товарном ассортименте предприятии приносит товарная группа «Салаты», поэтому было предложено исключить данную группу товаров из ассортимента предприятия. Проанализировав динамику продаж, можно прийти к выводу, что в 2010 году не ожидается снижение спроса и покупательской способности на остальные товарные группы, приносящие наименьшую дою в прибыли предприятия. Основной ассортимент товаров гастронома «Пушкинский» можно представить в таблице 3.1.
Таблица 3.1 – Ассортимент товаров гастронома «Пушкинский» на 2010 год
| Товарная группа |
| Продовольственные товары |
| Вино-водочные изделия |
| Слабоалкогольные напитки |
| Безалкогольные напитки |
| Молочная продукция |
| Сыры |
| Мясная гастрономия |
| Мясопродукты |
| Рыба |
| Хлебобулочные изделия |
| Кондитерские изделия |
| Замороженные продукты |
| Овощи-фрукты |
| Бакалея |
| Консервы |
| Чай, кофе |
| Соусы, специи |
| Растительное масло |
| Чипсы, снеки |
| Детское питание и детские товары |
| Товары для животных |
| Непродовольственные товары |
| Табак |
| Бытовая химия |
| Средства ухода за собой |
| Сопутствующие товары |
Заключение
В процессе выполнения дипломной работы «Оптимизация управления товарным ассортиментом на предприятиях розничной торговли», в соответствии с ее целью, была собрана и систематизирована информация по теоретическому обоснованию и методологии управления товарным ассортиментом предприятия; на основе анализа предметно-объектного материала были разработаны предложения ООО "Пушкинский" по повышению эффективности управления торговым ассортиментом предприятия.
Актуальность темы заключается в том, что достижение главной цели торгового предприятия зависит от ритмичности работы предприятия, правильной организации закупочно-сбытовой деятельности, эффективности формирования товарного ассортимента предприятия.
Объектом исследования дипломной работы являлся гастроном «Пушкинский».
Организационно-правовая форма фирмы Общество с ограниченной ответственностью «Пушкинский», зарегистрирована 26 августа 2004 года Межрайонной инспекцией Федеральной налоговой службой №8 УО. Гастроном осуществляет виды деятельности, подлежащие обязательному лицензированию (розничная реализация алкогольной продукции) и санитарно-эпидемиологическому заключению (услуга розничной продовольственной торговли). Магазин реализует товары, работы, услуги по ценам и тарифам, установленным самостоятельно или на договорной основе, если иное не предусматривает законодательством РФ. Структура управления на предприятии ООО "Пушкинский" механическая (дивизиональная).
Планирование ассортимента ведется посредством категорийного менеджмента, при котором каждая товарная категория рассматривается как самостоятельная бизнес-единица и заключаются в максимальном удовлетворении потребностей покупателей и одновременно в повышении эффективности взаимодействия между поставщиком и продавцом. Основная цель, которая ставится при управлении ассортиментом - это достижение плановых показателей маржинального дохода.
В рамках данной дипломной работы были решены поставленные в начале исследования задачи, т.е.:
оценена эффективность управления текущими финансовыми потребностями и собственными оборотными средствами предприятия;
раскрыта функциональная роль запасов в торговом процессе;
проведен анализ товарооборота и товарных запасов в разрезе видов продукции
проведен факторный анализ товарооборачиваемости.
На основе проведенного анализа результатов коммерческой деятельности сделаны следующие выводы:
структура активов компании обусловлена ее отраслевой принадлежностью. Как следствие, основными статьями баланса ООО «Пушкинский» являются «Готовая продукция и товары для перепродажи», а также «Товары отгруженные» (суммарная доля в валюте баланса -65%);
доля внеоборотных активов в составе имущества Общества составляет 0,01%. Низкое значение доли внеоборотных активов обусловлено тем, что балансодержателем основных средств предприятия (грузовой автотранспорт, торговые стеллажи, оборудование, электропогрузчики и т.п.) является ООО «КрасФур», с которым заключаются договоры аренды;
на протяжении 2006-2008 гг. 000 «Пушкинский» демонстрирует регулярный рост выручки от реализации. В частности, за 2008 год выручка составила 842423 тыс. руб., что превышает уровень реализации за предыдущие периоды;
помимо увеличения объема продаж наблюдается положительная динамика показателей прибыльности деятельности ООО «Пушкинский»;
показатели финансовой устойчивости демонстрируют возрастание финансовой устойчивости предприятия. В частности, на последнюю отчетную дату по сравнению с началом анализируемого периода существенно возрос коэффициент автономии, характеризующий долю активов, сформированных за счет собственного капитала, коэффициент маневренности, обеспеченности собственными оборотными средствами;
динамика показателей оборачиваемости носит разнонаправленный характер. По сравнению с 2007 годом по многим показателям наблюдается сокращение периода оборота, что свидетельствует об эффективном использовании капитала;
в динамике наблюдается увеличение товарооборота предприятия на 454479 тыс. руб. или на 117,15% в относительном выражении. Увеличение товарооборота происходит как по продовольственным, так и по непродовольственным товарам;
стоимость товарных запасов в динамике увеличилась на 40,48% или на 40676 тыс. руб. Положительно можно оценить тот факт, что увеличение товарных запасов происходит меньшими темпами по сравнению с товарооборотом;
в динамике наблюдается уменьшение товаробеспеченности по всем группам товаров, за исключением группы «Товары для животных»;
факторный анализ товарооборачиваемости показал, что влияние товарооборота имело отрицательное значение практически по всем видам товаров. Товарные запасы имели напротив положительное влияние на товарооборачиваемость. Общее увеличение товарооборачиваемости составило 32,93 дня, в том числе изменение объема товарооборота оказало отрицательное влияние в размере 50,31 дней, увеличение товарных запасов сказалось на росте товарооборачиваемости в размере 17,38 дней.
Проведенный анализ АВС и XYZ – анализов показал,
товары групп А и В обеспечивают основной товарооборот компании и составляют 90,69% или 68% ассортимента.
товарные запасы групп СХ, СY и СZ занимают наименьшую долю. Точные оптимизационные расчеты по данным группам товаров не производится. По товарам группы СХ можно использовать систему заказов с постоянной периодичностью и снизить страховой товарный запас.
По товарам группы CY можно перейти на систему с постоянной суммой (объемом) заказа, но при этом формировать страховой запас, исходя из имеющихся у компании финансовых возможностей.
На основе проведенного анализа были предложены мероприятия по совершенствованию управлению товарными запасами на предприятия.
С целью оптимизации товарных запасов входящих в группу С и получения дополнительной прибыли было предложено реализовать залежалые товарные запасы со скидкой. При этом полученный экономический эффект составит 1161,52 тыс. руб. является вполне значительным, учитывая отсутствие дополнительных затрат, связанных с его использованием. Товарную группу «Салаты» предложено исключить из ассортимента, т.к. она приносит наименьшую прибыль и в динамике рост продаж по данной группе товаров составил 3,41%.
Очевидно, что при более детальном и профессиональном подходе к планированию закупочной деятельности, предприятие может получить и более значительный экономический эффект в будущем. Данное решение может принять его руководитель по истечении текущего года, сравнив результаты деятельности предприятия при традиционном и профессиональном подходе к планированию закупочной деятельности.
Список используемой литературы
1. Алексеев Н.С. Теоретические основы товароведения непродовольственных товаров. – М., Прогресс, 2003. – 254с.
2. Бланк И.А. Торговый менеджмент. - М.: Украинско-Финский институт менеджмента и бизнеса, 2007.-408с.
3. Бланк И.А. Управление торговым предприятием.-М.: Ассоциация авторов и издателей. Тандем, 2008-416с.
4. Бланк И.А. Финансовый менеджмент. – Киев: Ника-Центр, Эльга, 2001 – 452 с.
5. Богатко А.Н. Основы экономического анализа хозяйствующего субъекта– М.: Финансы и статистика, 2005г.
6. Брагин Л.А. Торговое дело - экономика и организация. М, ИНФРА - М, 2005. –256с.
7. Брагина С.С., Данько К.А. Торговое дело: экономика, маркетинг, организация. – СПб: Питер, 2007- 301 с.
8. Ващекин, А. Роль предприятий оптовой торговли в регулировании межотраслевых связей при недостатке оборотных средств / А. Ващекин //Экономист, 2007. – № 3.
9. Волгин, В.В. Склад: организация и управление / В.В. Волгин. – М.: Издательско-торговая корпорация «Дашков и К0», 2008. – 400 с.
10. Дашков Л.П., Памбухчиянц В.К. Коммерция и технология торговли. – М., 2007. – 254с.
11. Дашков Л.П., Памбухчиянц В.К. Организация и правовое обеспечение бизнеса в России: коммерция и технология торговли.-М.: Издательство торговая корпорация «Дашков», 2005.-1048с.
12. Дихтль Е., Хершген X. Практический маркетинг: Учебное пособие / Пер. с нем. – М.: Высшая школа, 2005 – 614 с.
13. Егоров В.Ф. Организация торговли: Учебник для ВУЗОВ.-СПб.:Питер,2004.-352с.
14. Зайцев, Н.Л. Экономика предприятия: учебное пособие /Н.Л. Зайцев. – М. : ИНФРА-М, 2008. – 336 с.
15. Зубкова И.Н. Организация торговли непродовольственными товарами: Учебное пособие.-М.:Дашков и Ко, 2008.-217с.
16. Ильин, А.И. Планирование на предприятии / А.И. Ильин. – М., 2005.
17. Искусство торговли. Эффективная продажа товаров и услуг: В.П. Шейнов.-М.: Харвест, 2007.-416с.
18. Климин А.И. Стимулирование продаж.-М.: Вершина, 2007.-272с.
19. Козлов Н.В. Методы анализа динамики товарных запасов / Н.В. Козлов //Вопросы статистики, 2006. – №7. – С. 12–17.
20. Козлов, Н.В. Анализ динамики товарных запасов / Н.В. Козлов //Проблемы прогнозирования, 2005. – № 3. – С. 62–73
21. Коновалова Т.Ю. Ассортимент и качество / Т.Ю. Коновалова. – М., 2007.
22. Костина Г.П. Управление ассортиментом./ Г.П. Костина // Менеджмент в России и за рубежом, 2007. – № 6. – С. 39–50.
23. Котлер Ф., Армстронг Г., Сондерс Д., Вонг В. Основы маркетинга / Пер. с англ. – М.: Вильямс, 2003.
24. Котлер, Филип, Маркетинг менеджмент, Питер, 2005 - 800 с.
25. Кравченко И.П. Анализ финансово-хозяйственной деятельности торгового предприятия. М.: Дашков и К, 2008 – 312 с.
26. Никишкин В. В, Маркетинг розничной торговли. М.: Экономика, 2003.- 209 с.
27. Организация и технология торговли: учебник/С.Н. Виноградова.-М,2005.-479с.
28. Организация и управление торговым предприятием: Учебник/под ред. Л.А. Брагина, Т.П. Данько.-М.: Инфра-М,2005.-303с.
29. Памбухчиянц В.К. Коммерческая деятельность. - М.; 2007 - 412 с.
30. Памбухчиянц В.К. Организация, технология проектирование торговых предприятий. - М.; 2008 - 320 с.
31. Панкратов Ф.Г., Серегина Т.К., Коммерческая деятельность.-М.: Информационно-вычислительный центр «Маркетинг», 2008.-250с.
32. Плеханов Г.В. Торговое дело. - Москва, 2007. – 452с.
33. Покровский А.И. Экономика торговли. – М., 2005. – 354с.
34. Половцева Ф.П. Коммерческая деятельность. – М.: ИНФРА – М, 2004. – 257с.
35. Рогожин С.В., Рогожина Т.В. Теория организации - М.:изд. Экзамен, 2006 – 320с.
36. Экономика и организация деятельности торговых предприятий: Учебник/ Под общ. ред. А.Н. Соломатина.-М.:Инфра-М,2006.-295с.
37. Экономика торгового предприятия под общ. Ред. Проф. А.И. Гребнева.- М.: Экономика, 2007.-412с.
Похожие рефераты:
Формирование рыночных структур в сфере обращения
Бухгалтерский учет и аудит товарных операций в розничной торговле
Разработка маркетинговых технологий продаж
Анализ и учет товарооборота торгового предприятия ООО "Волгаконтракт"
Учет, контроль и анализ товарооборота в торговой организации (по материалам ООО "Саф")
Товарооборот на производственном предприятии
Организация торгово-технологического процесса в магазине
Совершенствование и повышение конкурентоспособности ассортимента товара
Формирование ассортимента товаров в розничной торговой сети
Подходы и оценки эффективности розничной продажи товаров на примере магазина ООО "Аннушка"
Анализ структуры ассортимента и экспертиза качества женской кожаной обуви
Управление процессом обслуживания покупателей в магазине "Тайга" г. Благовещенск