| Похожие рефераты | Скачать .docx | Скачать .pdf |
Курсовая работа: Стратегія франчайзингового проекту побудови мережі дитячих перукарень в великих торгівельно–розважальних центрах м. Києва на основі франшизи "BEANERS - канадської мережі дитячих перукарень"
КУРСОВА РОБОТА
з курсу: "Стратегічний менеджмент"
на тему: "Стратегія франчайзингового проекту побудови мережі дитячих перукарень в великих торгівельно - розважальних центрах м. Києва на основі франшизи "BEANERS - канадської мережі дитячих перукарень""
Київ – 2010
Зміст
Вступ
1. Опис франшизи “BEANERS - КАНАДСЬКА МЕРЕЖА ДИТЯЧИХ ПЕРУКАРЕНЬ"
2. Стратегія франчайзингового проекту побудови мережі дитячих перукарень згідно франшизи "BEANERS"
2.1 Завдання етапу №1
2.1.1 Місія бізнесу "Мережа дитячих перукарень"
2.1.2 Франчайзинговий символ бізнесу "Мережа дитячих перукарень"
2.1.3 Стратегічні цілі рівня "володар бізнесу Мережа дитячих перукарень"
2.1.4 Стратегічні цілі структурних підрозділів "вищий менеджмент управління бізнесом Мережа дитячих перукарень"
2.1.5 Структура цілей проектів "нижнього рівня управлінської піраміди бізнесу Мережа дитячих перукарень"
2.2 Завдання етапу №2 - сутність та побудова матриці Ансоффа для бізнесу "Мережа дитячих перукарень"
2.3 Завдання етапу №3 - сутність та побудова матриці "Бостонська консалтингова група" (БКГ) для бізнесу "Мережа дитячих перукарень"
2.4 Завдання етапу №4 - Матриця S. W. O. T. аналізу бізнесу "Мережа дитячих перукарень"
Висновки
Перелік використаної літератури
Вступ
Цілісним підходом, що зводить воєдино стратегічне керування портфелями й керування проектами й ресурсами в масштабах підприємства, компанії Artemis є розроблена унікальна пропозиція, яка називається Архітектурою керування бізнесом (Business Management Architecture, ВМА) ™ - всеосяжне рішення, яке дозволяє об'єднати проекти й ресурси й одержати максимальну ефективність бізнесу компаній за рахунок використання масштабованих програмних продуктів і допоміжних служб.

Рис.0.1. Архітектура керування бізнесом (Business Management Architecture, ВМА) ™ [13]
| Portfolio management | Керування портфелями |
| Project / resource management | Керування проектами / ресурсами |
| Action | Дія |
| Strategy | Стратегія |
| Executive team | 1 Рівень - Вище виконавче керівництво ("власник") |
| Governance body | 2 Рівень - Правління |
| Project management office | Офіс керування проектами |
| Project managers | 3 -Рівень - Менеджери проектів |
ВМА збільшує ефективність і поліпшує показник ціна / якість процесів керування портфелями стратегічних ініціатив, ініціації програм, керування проектами й вирівнювання людських ресурсів, необхідних для завершення цих проектів у більше короткий термін і більш "розумним" образом.
Artemis ВМА дозволяє організаціям одержати наступні вигоди:
досягнення кращої відповідності стратегічних ініціатив і цілей бізнесу;
досягнення ясного розуміння того, які ініціативи приведуть до одержання найбільших вигід, і відмовлятися від низкоприоритетных проектів, що негативно впливають на загальну продуктивність бізнесу;
більш швидке реагування на зміни ситуації на ринку й умов ведення бізнесу;
досягнення кращого контролю й кращого бачення стану, у якому перебувають програми в масштабах усього підприємства;
посилення процесів керування можливостями організації;
усунення суб'єктивізму із процесу прийняття рішень шляхом введення методології, заснованої на об'єктивних даних;
збільшення можливостей співробітників організації, що досягається за рахунок добре налагодженої комунікації, координації, співробітництва й контролю в масштабах усього підприємства;
поліпшення динаміки виконання робіт (діловодства) і збільшення ефективності процесів, що дозволяє перетворювати ідеї в продукти й виводити їх на ринок більш швидко й "розумно".
1. Опис франшизи “BEANERS - КАНАДСЬКА МЕРЕЖА ДИТЯЧИХ ПЕРУКАРЕНЬ"
Beaners - це канадська компанія, що володіє мережею спеціалізованих дитячих перукарень. Двері першого салону для дітей відкрилися в 1987 році в місті Калгари провінції Альберта в Канаді [29].
На сьогоднішній день Beaners це одна з найбільш динамічно зростаючих мереж дитячих перукарень у Канаді. Стильні і яскраві салони Beaners залучають дітей всіх віків. Однак основу наших клієнтів становлять діти від 4 до 10 років. Ми пропонуємо широкий спектр послуг і товарів, включаючи лінійку професійних коштів по догляду за волоссями, розроблених спеціально для дітей.

Рис.1.1 Дизайн дитячої перукарні Beaners [29]
Кожний стиліст Beaners проходить спеціальне навчання, що дозволяє забезпечувати найвищу якість стрижки й задоволеність клієнтів на 100%. Батькам подобається наша увага до дріб'язків, а також те, як наші майстри спілкуються з дітьми.
Перукарні Beaners зовсім не схожі на традиційні салони. Наша головна особливість це спеціалізація на дитячих стрижках. У нас є все необхідне, щоб кожна дитина і його мама почували себе комфортно в наших салонах - від привітного персоналу й відмінних стрижок до невеликих додаткових дріб'язків, які роблять кожне відвідування наших перукарень незабутнім. Прийти в Beaners значить не просто зробити стрижку. Це захоплююча пригода!
Салон Beaners це місце, де миром правлять діти, а їхні батьки можуть розслабитися й не переживати через навколишній шум й гамір.
1. Підтримка для франчайзи [30]
Beaners пропонує своїм партнерам надійну бізнес-модель, що відмінно працює з 1987р. і розповсюджувану за допомогою франчайзингу протягом останніх декількох років. Компанія Beaners розробила детальну інструкцію, що дозволяє вам успішно вести справи. Крім того, ви одержуєте доступ до ефективних маркетингових програм, системі звітності, що наочно демонструє ваші результати, і службі підтримки, завжди готової прийти на допомогу. Beaners займає на ринку послуг нішу із традиційно високим попитом.
Основне завдання франчайзингового офісу Beaners - допомогти вам домогтися успіху. Ми працюємо для вас, починаючи із двотижневої програми вступного навчання, допомоги у виборі місця під салон і консультаціях за умовами оренди до надання вам повної схеми функціонування салону. Ми пропонуємо всім своїм партнерам програму врочистого відкриття, після якого ваш салон Beaners у найкоротший термін заробить на повну силу. Крім цього ми надаємо вам Посібник з керування салоном, Кадрове керівництво й рекламні матеріали, доступні онлайн, а також нашу допомогу й підтримку на всьому шляху розвитку вашого бізнесу.
2. Умови надання франшизи [30]
Вам зовсім необов'язково бути перукарем, щоб стати нашим франчайзі. Наша франчайзинговая система розроблена таким чином, що вона допомагає вам управляти дитячим перукарським салоном навіть без попереднього досвіду роботи в цій індустрії.
Таблиця 1.1
Основні характеристики франшизи Beaners [30]
| Загальна інформація | ||||||||
| Тип продукту (послуги) | перукарські салони для дітей | |||||||
| Країна походження | Канада | |||||||
| Рік утворення | 1987 | |||||||
| Початок франчайзинговой діяльності в Україні | 2009 | |||||||
| Початок міжнародної франчайзинговой діяльності | 2009 | |||||||
| Кількість об'єктів у мережі | ||||||||
| 2004 | 2005 | 2006 | 2007 | 2008 | 2009* | |||
| В Україні | 5 | |||||||
| З них по франчайзингу | 5 | |||||||
| На міжнародному ринку | 3 | 7 | 8 | 10 | 14 | 20 | ||
| З них по франчайзингу | 1 | 5 | 6 | 8 | 12 | 18 | ||
| Усього | 3 | 7 | 8 | 10 | 14 | 25 | ||
| З них по франчайзингу | 1 | 5 | 6 | 8 | 12 | 23 | ||
| Інформація по франшизі | ||||||||
| Первісний внесок | 781 250 USD за майстер-франшизу на територію Украииы, 1 562 500 USD за майстер-франшизу на територію РФ (для інших територій уточнюйте окремо) | |||||||
| Необхідний початковий капітал | від 1 000 000 USD | |||||||
| Звичайна ліцензія (паушальний внесок, вартість франшизи) | 20 000 USD | |||||||
| Сервісна плата | 2% | |||||||
| Строк окупності | від 2 років | |||||||
| Необхідна кількість працівників | 5 осіб | |||||||
Однак від вас будуть потрібні серйозні організаторські здатності, гарні комунікативні навички й уміння стимулювати персонал. Також придадуться маркетингові навички, які дозволять вам ефективно рекламувати ваш салон. Наша відповідальність укладається в тому, щоб навчити вас всім нюансам цьо-го бізнесу: від маркетингу, ведення бухгалтерії, керування запасами й роботи з персоналом до техніки щоденного керівництва салоном.
3. Джерела доходу для Майстер-Франчайзи [30]:
а) власні салони:
стрижки й укладання;
тематичні свята/дні народження;
подарункові сертифікати;
товари по догляду за волоссям Beaners;
проколювання вух;
аксесуари для волосся;
дитяча біжутерія;
хімічна завивка, фарбування, посвітління волосся і т.д.
б) салони субфранчайзи:
паушальні внески;
роялті;
рекламні внески.
4. Місія компанії, цільова аудиторія: Канадська мережа спеціалізованих перукарських салонів для дітей Beaners пропонує Майстер-Франшизу на територію Росії, України, інших країн СНД, а також Східної Європи строком до 20 років.
5. Платежі франчайзеру паушальний внесок: $ 1 562 500 (Майстер-Франшиза на територію України)
6. Платежі франчайзеру роялті: 2%
7. Термін дії договору, подальші перспективи: до 20 років із пріоритетною пролонгацією
8. Вимоги до приміщення: від 80 м. кв.
9. Підтримка франчайзером діючого бізнесу:
право на використання бренда: товарного знака, логотипа, фірмового стилю: Beaners;

Рис.1.2 Логотип франшизи Beaners [30]
надання керівництва на ведення бізнесу (стандарти керування й обслуговування клієнтів), посібник з керування салоном, кадрове керівництво;
навчання й підвищення кваліфікації співробітників франчайзи - двотижневе вступне навчання (вартість навчання входить у паушальний внесок, франчайзи оплачує проїзд і проживання);
рекламна й маркетингова підтримка: Програма урочистого відкриття салону, Комплекс маркетингових матеріалів, доступних онлайн, Маркетинговий план;
товарна політика: Централізовані закупівлі коштів по догляду за волоссям власної марки (Beaners);
наявність персонального менеджера, відповідального за проект: да
10. Підтримка франчайзером організації бізнесу:
консультації по бізнес-плануванню й бухобліку: да;
консультації по дозвільній документації на: діяльність, ремонт, будівництво: да;
аналіз придатності приміщення, надання критеріїв оцінки: да;
дизайн приміщення, проект по устаткуванню: да;
інсталяція технологій і навчання (ноу-хау, рецептури, бізнес-процес, програмне забезпечення): да;
навчання співробітників і керівників: да;
складання асортиментного ряду: да.
2. Стратегія франчайзингового проекту побудови мережі дитячих перукарень згідно франшизи "BEANERS"
2.1 Завдання етапу №1
2.1.1 Місія бізнесу "Мережа дитячих перукарень"
Місія - це філософія й призначення, сенс існування організації, у якому проявляється відмінність даної організації від їй подібних, сформульоване затвердження щодо того, для чого й з якої причини існує організація [12].
Розробка місії є початковою крапкою будь-якого проекту системи керування, тому що визначення місії необхідно для того, щоб виявити, у чому укладається основне завдання підприємства й будь-яку діяльність підприємства підкорити її рішенню.
Місія призначена для рішення наступних основних завдань:
представити в явному виді те, для чого існує компанія, і встановити базу для визначення й забезпечення несуперечності її цілей;
визначити, чим компанія відрізняється від всіх інших компаній, що діють на тім же ринку;
створити критерій для оцінки необхідності виконання всіх дій, здійснюваних у компанії.
погодити інтереси всіх осіб, пов'язаних з організацією (власників, керівництво, персонал, клієнтів і ін).
сприяти створенню корпоративного духу, у тому числі розширити для співробітників зміст і втримування їхньої діяльності.
Формування місії дозволяє визначити, для чого існує конкретна організація, причому дане визначення не змінюється звичайно протягом усього циклу життєдіяльності організації. Вироблення нової місії звичайно приводить до створення нового підприємства.
Визначення місії може складатися з наступних основних елементів:
Визначення області конкуренції
Стратегічний намір або бачення
Компетентність персоналу й конкурентні переваги
Основні зацікавлені групи
Крім того, у розширене формулювання місії можуть увійти:
перелік основних видів діяльності;
основні конкурентні переваги, яких планується досягти;
Враховуючи, що впроваджується проект розвитку мережі дитячих перукарень в торгівельно-розважальних центрах м. Києва на основі придбання канадської франшизи “BEANERS - КАНАДСЬКА МЕРЕЖА ДИТЯЧИХ ПЕРУКАРЕНЬ", доцільним є формування місії наступним чином:
"В українських франчайзингових дитячих перукарнях канадської мережі BEANERS є все необхідне, щоб кожна дитина і його батьки почували себе комфортно як в Канаді - від привітного персоналу й відмінних стрижок до невеликих додаткових дріб'язків, які роблять кожне відвідування наших перукарень незабутньою подорожжю в світ канадського комфорту і задоволення ".
2.1.2 Франчайзинговий символ бізнесу "Мережа дитячих перукарень"

Рис.2.1 Франчайзинговий логотип франшизи Beaners - мережа дитячих перукарень [30]
2.1.3 Стратегічні цілі рівня "володар бізнесу Мережа дитячих перукарень"
Зображена на рис.2.2 піраміда містить у собі всю систему керування підприємством, базою (основою) якого є загальна теорія менеджменту ( ЗТМ), а вершиною - зміст, призначення, причина створення фірми - місія.
На основі обраної місії організація виробляє комплексний план її досягнення за допомогою певної стратегії. Стратегія визначає, куди повинна йти організація, щоб досягти своєї мети й виконати свою місію. Вона створює обмеження, що відображають особливості й напрямок діяльності, задає границі вибору.

Рис.2.2 Концептуальна модель системи менеджменту [7]
Вибір виконується для таких економічних категорій як продукти, або послуги, вироблені підприємством, їхній обсяг, номенклатура, ринки збуту й одержання ресурсів, можливості росту, оборот капіталу, розміщення коштів.
Ціль стратегічного менеджменту укладається в створенні життєдіяльної ланки між перспективними (стратегічними) цілями, наявними ресурсами організації й сприятливими можливостями навколишньої її обстановки.
Стратегії підприємства розробляються, формуються й розташовуються в ієрархічному взаємозв'язку у вертикальному й горизонтальному розрізах.
По обріях стратегія оперізує грані, що залишилися, піраміди - СМ, СВМ і ПУР, а по вертикалі - інноваційний і операційний (виробничий) менеджмент.
У зв'язку з тим, що довгострокові стратегії розробляються на 5-7-10 років, а товари, що випускаються підприємством, як правило, обновляються через 3-4-5 років, те розроблювальні стратегії підприємства обов'язково (тією чи іншою мірою) ураховують розвиток інноваційних процесів, а значить і впливають на формування планів відновлення виробництва й сам інноваційний менеджмент .
Кінцева мета інноваційного менеджменту складається в забезпеченні ефективної організації інноваційних процесів і забезпечення високої конкурентоспроможності оновленої продукції.
Уважається, що нижньою границею інноваційного менеджменту є перехід підприємства на серійний випуск освоєного продукту, коли повною мірою у свої права вступає виробничий менеджмент, що вимагає конкретизації загальної системи менеджменту і його основних функцій.
Основною метою виробничого менеджменту є організація забезпечення досягнення поставлених цілей на базі науково обґрунтованих ефективних поточних і оперативних планів виробництва.
Необхідно відзначити, що розглянута вертикальна сполучна пронизує зазначені види менеджменту не тільки зверху долілиць - прямі зв'язки. Для неї характерні також і зворотні зв'язки по ланцюжках: виробничий менеджмент - керування інноваціями - стратегія; виробничий менеджмент - стратегія фірми; виробничий менеджмент - керування інноваціями й інноваційний менеджмент - стратегія підприємства.
Розглянуті види менеджменту є тільки частиною концепції системи менеджменту, представленої піраміди. Друга її грань (СМ) являє собою ситуаційний менеджмент, що є четвертим найважливішим компонентом загальної системи керування підприємством. Справа в тому, що навколишнє оточення постійно змінюється, будь те важливе відкриття в області технології, успішний висновок конкурентом на ринок нового товару, нова регламентація держави або політика, розширення інтересів покупців у тій або іншій області й т.д. завжди залишаються певний ступінь непевності в майбутньому й менеджер не в змозі передбачити всіх стратегічних, інноваційні або тактичні дій заздалегідь і, випливаючи їм, може зустрітися з різними проблемними й небезпечними ситуаціями на кожнім з розглянутих рівнів.
Третя грань піраміди, зображеної на рис.2.2, являє собою прийняття управлінських рішень (ПУР) - постійно діючу складову менеджменту, його технологію, що характерна для будь-якого рівня керування й без якої не може існувати менеджмент, як такий.
Якщо ПУР базується на методах і моделях теорії прийняття рішень, то специфічні види менеджменту (СВМ) означають керування окремими видами діяльності підприємства або цілих підприємств, фірмами, установами, що виконують спеціальну, специфічну роботу. Як приклад для підприємства можна привести: кадровий менеджмент, фінансовий, маркетинговий і інший види керування окремими напрямками діяльності фірми.
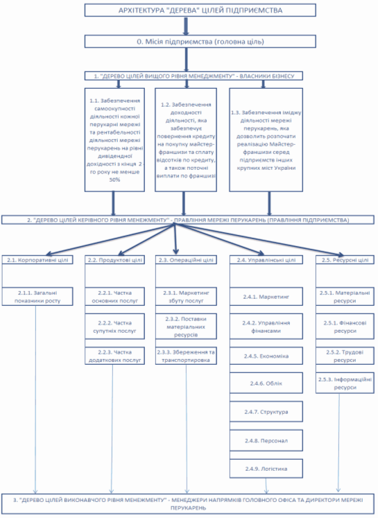
На рис.2.3 наведені структуровані цілі "вищого рівня" (власники підприємства) створення підприємства - мережі дитячих перукарень в торгівельно-розважальних комплексах м. Києва на основі покупки та впровадження канадської франшизи "Beaners - мережа дитячих перукарень".

Рис.2.3 Стратегічні цілі вищого рівня - "володар бізнесу Мережа дитячих перукарень" в проекті впровадження канадської франшизи "Beaners - мережа дитячих перукарень".
2.1.4 Стратегічні цілі структурних підрозділів "вищий менеджмент управління бізнесом Мережа дитячих перукарень"
Стратегічне планування - це функція менеджерів вищої ланки. У сучасній літературі по стратегічному менеджменті виділяють три рівні стратегічного планування [6]:
підсумована стратегія;
стратегічні економічні плани;
функціональна стратегія.
Перераховані рівні стратегічного планування утворять так звану "піраміду стратегій" (рис.2.4).
На рівні вищого керівництва розробляється загальна стратегія, що враховує можливості зайняти певну позицію на ринку на найближчу перспективу. При цьому враховуються власна роль фірми, здійснювані види діяльності, очікуваний приріст ефекту й рентабельність. З урахуванням загальної стратегії розробляються економічні стратегічні плани, орієнтовані на конкретні структурні підрозділи (структурні одиниці усередині фірми, що випускають продукцію, призначену для певних ринків). В економічних стратегічних планах відображається очікуваний прибуток, частка участі на ринку, асортименти продукції і його відновлення, можливі переваги піл порівнянню з конкурентами.

Рис.2.4 Піраміда стратегій [7]
Функціональна стратегія враховує конкретні функції: продаж, керування запасами, закупівлі, виробництво продукції, оптимальне використання людських і матеріальних ресурсів і ін.
Таким чином, всі рівні стратегічного планування взаємозалежні й спрямовані на реалізацію вибраної стратегії.
Найважливішими фазами стратегічного планування є:
формулювання стратегії;
додання стратегії конкретної форми;
оцінка й контроль.
Розробка стратегії форми припускає її оформлення у вигляді програм, планів, бюджету.
Оцінка й контроль - це завершальна фаза стратегічного планування. На цій стадії виявляються відхилення від намічених цілей, і провадиться при необхідності коректування стратегії.
Виробничі фірми можуть використовувати різні стратегії, що припускає їхню певну структуру (підрозділ на ділянки по видах діяльності).
У сучасному менеджменті використовують наступні типові (видові) стратегії:
контроль над витратами;
стратегія диференціації;
фокусування.
Стратегія контролю над витратами базується на зниженні власних витрат у порівнянні з витратами конкурентів. Ця стратегія спрямована на зниження витрат. Здійснюється обов'язковий контроль витрат, завдяки якому досягається висока ефективність виробництва.
Стратегія диференціації пов'язана з певною цільовою настановою: весь ринок або більша його частина. Стратегія спрямована на поставку на ринок товарів або послуг, по своїх якостях більше привабливих, ніж у конкурентів.
Фокусування. Основна ідея цієї стратегії: необхідно концентрувати зусилля на тім, що краще виходить і не намагатися діяти на всіх фронтах.

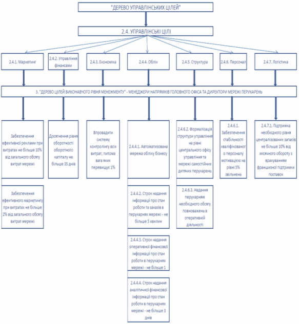
Рис.2.5 Стратегічні цілі структурних підрозділів 2 структурного рівня "вищий менеджмент управління бізнесом Мережа дитячих перукарень" в проекті впровадження канадської франшизи "Beaners - мережа дитячих перукарень"
2.1.5 Структура цілей проектів "нижнього рівня управлінської піраміди бізнесу Мережа дитячих перукарень"
Якщо в компанії не будуть визначені цілі, то, звичайно ж, на повну силу система стратегічного менеджменту працювати не зможе. Цілі - це конкретні показники із чіткими значеннями, які компанія повинна досягти за плановий період.
Переваги формалізованого встановлення цілей [9]:
Якщо цілі не сформульовані або незрозумілі, є небезпека здійснення дій, що не відповідають цілям. Їхня формалізація стимулює дискусію усередині компанії, що зменшує ризик нерозуміння або неповного розуміння.
Якщо цілі чітко визначені, можливі конфлікти між ними можуть бути з більшою ймовірністю виявлені й усунуті в процесі узгодження.
Точне визначення критеріїв оцінки діяльності компанії в цілому необхідно у всіх випадках, за винятком ситуацій, коли формалізоване їхнє оголошення робиться для "пропаганди", що приховує щирі цілі.
При формалізації цілей необхідно пам'ятати, що вони повинні задовольняти п'яти критеріям, які часто називають SMART-Критеріями:
Конкретність (Specific).
Вимірність (Measurable).
Досяжність (реалізуємість) (Achievable).
Значимість (Relevant).
Визначеність у часі (Timed/ Timed-bound).
На рис.2.6 - 2.10 у продовження схеми цілей рис.2.5 наведені 5 блоків схем цілей 3-го -"виконавчого" рівня менеджменту.

Рис.2.6 Стратегічні цілі структурних підрозділів 3 структурного рівня "нижнього рівня управлінської піраміди бізнесу Мережа дитячих перукарень" в проекті впровадження канадської франшизи "Beaners - мережа дитячих перукарень"

Рис.2.7 Стратегічні цілі структурних підрозділів 3 структурного рівня "нижнього рівня управлінської піраміди бізнесу Мережа дитячих перукарень" в проекті впровадження канадської франшизи "Beaners - мережа дитячих перукарень"

Рис.2.8 Стратегічні цілі структурних підрозділів 3 структурного рівня "нижнього рівня управлінської піраміди бізнесу Мережа дитячих перукарень" в проекті впровадження канадської франшизи "Beaners - мережа дитячих перукарень"

Рис.2.9 Стратегічні цілі структурних підрозділів 3 структурного рівня "нижнього рівня управлінської піраміди бізнесу Мережа дитячих перукарень" в проекті впровадження канадської франшизи "Beaners - мережа дитячих перукарень"

Рис.2.10 Стратегічні цілі структурних підрозділів 3 структурного рівня "нижнього рівня управлінської піраміди бізнесу Мережа дитячих перукарень" в проекті впровадження канадської франшизи "Beaners - мережа дитячих перукарень"


Рис.2.11 Типова структура управлінської "піраміди", яка застосовується в пропозиціях проекту впровадження канадської франшизи "Beaners - мережа дитячих перукарень" [22]
2.2 Завдання етапу №2 - сутність та побудова матриці Ансоффа для бізнесу "Мережа дитячих перукарень"
Модель розвитку товару/ринку І. Ансоффа (матриця Ансоффа) дозволяє використовувати одночасно декількох стратегій. Вона ґрунтується на передумові, що найбільш підходяща стратегія для інтенсивного зростання обсягу продажів може бути визначена рішенням продавати існуючі або нові продукти на існуючому або на новому ринках. Дана матриця Ансоффа являє собою схему, призначену для допомоги менеджерам в ухваленні рішення про вибір стратегії, а також служить діагностичним інструментом. Матриця Ігоря Ансоффа призначена для опису можливих стратегій підприємства в умовах зростаючого ринку [4].
По одній осі в матриці розглядається вид товару - старий або новий, по іншій осі - вид ринку, також старий або новий (див. табл.2.2.1).
Таблиця 2.2.1
Матриця Ансоффа
| Вид ринку | Старий ринок | Новий ринок |
| Старий товар | Удосконалювання діяльності | Стратегія розвитку ринку |
| Новий товар | Товарна експансія | диверсифікованість |
Рекомендації з вибору стратегії в матриці Ансоффа наступні:
Стратегія вдосконалювання діяльності (проникнення на ринок). При виборі даної стратегії компанії рекомендується звернути увагу на заходи маркетингу для наявних товарів на існуючих ринках: провести вивчення цільового ринку підприємства, розробити заходи щодо просування продукції й збільшення ефективності діяльності на існуючому ринку.
Товарна експансія (Розвиток продукту) - стратегія розробки нових або вдосконалювання існуючих товарів з метою збільшення продажів. Компанія може здійснювати таку стратегію на вже відомому ринку, відшукуючи й заповнюючи ринкові ніші. Дохід у цьому випадку забезпечується за рахунок збереження частки на ринку в майбутньому. Така стратегія найбільш краща з погляду мінімізації ризику, оскільки компанія діє на знайомому ринку.
Стратегія розвитку ринку. Дана стратегія спрямована на пошук нового ринку або нового сегмента ринку для вже освоєних товарів. Дохід забезпечується завдяки розширенню ринку збуту в межах географічного регіону, так і поза ним. Така стратегія зв'язана зі значними витратами й більш ризикована, ніж обидві попередні, але більш доходна. Однак вийти прямо на нові географічні ринки важко, тому що вони зайняті іншими компаніями.
Стратегія диверсифікованості припускає розробку нових видів продукції одночасно з освоєнням нових ринків. При цьому товари можуть бути новими для всіх компаній, що працюють на цільовому ринку або тільки для даного господарюючого суб'єкта. Така стратегія забезпечує прибуток, стабільність і стабільність компанії у віддаленому майбутньому, але вона є найбільш ризикованою й дорогою.
Достоїнствами використання планування по матриці І. Ансоффа є наочність і простота застосування. Недоліки використання планування по матриці І. Ансоффа - однобічна орієнтація на ріст і обмеження в розрізі двох характеристик (продукт - ринок).
Проведений аналіз ринку послуг дитячих перукарень в м. Києві та по Україні показав, що єдиним серьйозним конкурентом проекту впровадження канадської франшизи "Beaners - мережа дитячих перукарень" є існуюча та розширюєма система дитячих перукарень в спеціалізованих дитячих супермаркетах "Антошка" (рис.2.12), мережа яких поступово розгортається по великим містам України.

Рис.2.12. Конкурентна мережа дитячих перукарень в спеціалізованих дитячих супермаркетах "Антошка" [29]
Враховуючи вивчення основного конкурента (рис.2.12), для проекту впровадження канадської франшизи "Beaners - мережа дитячих перукарень", згідно з матрицею І. Ансоффа (табл.2.12), вибирається Стратегія диверсифікованості , яка припускає розробку нових видів продукції (франшиза канадського досвіду та світовий імідж дитячих перукарень) одночасно з освоєнням нових ринків (не тільки спеціалізовані дитячі супермаркети "Антошка", але і торгово - розважальні супермаркети продуктового та речового напрямків). .
2.3 Завдання етапу №3 - сутність та побудова матриці "Бостонська консалтингова група" (БКГ) для бізнесу "Мережа дитячих перукарень"
Матриця BCG (БКГ) (рис.2.13) свого часу була значним внеском до інструментарію стратегічного планування, оскільки пов’язувала ринкові чинники діяльності підприємства з фінансовими аспектами функціонування підприємства в коротко - та довгостроковій перспективі. Застосування матриці BCG допомогло усвідомити, що пріоритети в розподілі ресурсів підприємства можуть і мають змінюватися, і частково зрозуміти причини цих змін. Ще однією перевагою такого підходу було те, що створювалося підґрунтя для розробки та раціоналізації стратегій "зростання, стабілізації та виведення на ринок" окремих видів продуктів. Але згодом у матриці BCG, як і в кожного явища, виявилися й недоліки.

Рис.2.13. Сутність вихідної матриці БКГ [1]
Примітка: "Зірка" - вид продукції, що характеризується високими темпами зростання сукупних обсягів продажу усіма фірмами, які діють на ринку, а також відносно великою часткою ринку, котру має на певний період часу фірма - об’єкт аналізу. Використовуються стратегії розвитку, оптимізації, приоритетного інвестування тощо
"Корова" - вид продукції, що характеризується низькими темпами зростання сукупних обсягів продажу усіма фірмами, які діють на ринку, а також відносно великою часткою ринку, що її має на певний період часу фірма - об’єкт аналізу. Використовуються стратегії підтримки, отримання максимального прибутку, іноді - "збору врожаю" тощо.
"Собака" - вид продукції, що характеризується низькими темпами зростання сукупних обсягів продажу усіма фірмами, які діють на ринку, а також відносно невеликою часткою ринку, котру має на певний період часу фірма - об’єкт аналізу. Використовуються стратегії "збору врожаю", виходу з бізнесу, ліквідації.
"Важка дитина" - вид продукції, що характеризується високими темпами зростання сукупних обсягів продажу усіма фірмами, які діють на ринку, а також відносно невеликою часткою ринку, котру має на певний період часу фірма - об’єкт аналізу. Використовуються стратегії "посилення" або збереження позиції.
Загальноконкурентні стратегії вивчалися не тільки М. Портером, а й іншими фахівцями. Вивчення характеру конкурентних переваг та способів їх нової реалізації закладені в "нову матрицю" БКГ (рис.2.14).
Розглядаються різні способи досягнення зростання підприємства у залежності від типу бізнесу: "обсяг", "пат", "фрагментація", "спеціалізація". Для кожної категорії пропонується особлива стратегія, що визначається рентабельністю інвестицій та часткою ринку. Стратегія зниження витрат для лідирування на ринку рекомендується як і у моделі М. Портера, для підприємств де існує тісний позитивний зв’язок між часткою ринку та ROI, тобто для тих підприємств, які основні конкурентні переваги зможуть реалізувати, збільшуючи обсяги виробництва (категорія "обсяг").

Рис.2.14. "Нова матриця" Бостонської консалтингової групи [6]
"Патовими" є ті виробництва, в яких усі підприємства, незалежно від обсягів виробництва, мають мінімальну прибутковість (з різних причин, зокрема й за рахунок централізованого регулювання цін).
Категорія "фрагментація" подібна за змістом стратегій до "диференціації" за М. Портером. До неї відносяться ті організації, для яких відсутні зв’язки між часткою ринку та ROI, тобто їхня прибутковість не залежить від розмірів бізнесу. Різниця між організаціями полягає в тому, які конкретні варіанти конкурентних переваг вони обирають, на які КФУ вони орієнтуються. І чим унікальнішими будуть КФУ, тим виграш буде більшим.
"Спеціалізація" дуже близька до стратегії фокусування, вона притаманна невеликим спеціалізованим організаціям, які орієнтуються на певний сегмент ринку. Тут проявляються усі переваги та недоліки, притаманні стратегіям фокусування. Розглянута модель матричного типу доводить необхідність детального вивчення характеру бізнесу, щоб обирати саме ті стратегії, які в змозі реалізувати організації і, за рахунок їх, забезпечити своє зростання. Враховуючи, що для проекту впровадження канадської франшизи "Beaners - мережа дитячих перукарень": Розміри конкурентної переваги - "великі"; Кількість способів реалізації конкурентних переваг - "Велика", згідно матриці рис.2.14 - вибрана стратегія "Спеціалізація".
2.4 Завдання етапу №4 - Матриця S. W. O. T. аналізу бізнесу "Мережа дитячих перукарень"
Класичний SWOT-аналіз припускає визначення сильних і слабких сторін у діяльності фірми, потенційних зовнішніх погроз і сприятливих можливостей і їхню оцінку в балах відносно середньогалузевих показників або стосовно даних стратегічно важливих конкурентів. Класичним представленням інформації такого аналізу було складання таблиць сильних сторін у діяльності фірми (S ), її слабких сторін (W ), потенційних сприятливих можливостей (О ) і зовнішніх погроз (Т ) [28].
У ряді робіт, викладається методика SWOT-аналізу, основний упор у якій зроблений не на методи визначення й оцінку S, W, O і T, а на формулювання конкретних стратегій і заходів на основі S, W і з обліком O і T. Так, у [91] пропонується після визначення S,W,O,T перейти до складання матриці стратегій:
SO - заходи, які необхідно провести, щоб використовувати сильні сторони для збільшення можливостей компанії;
WO - заходи, які необхідно провести, переборюючи слабкі сторони і використовуючи представлені можливості;
ST - заходи, що використовують сильні сторони організації для запобігання погроз;
WT - заходи, що мінімізують слабкі сторони для запобігання погроз.
У таблиці 2.4 1 представлені результати SWOT - аналізу для досліджує-мого проекту впровадження канадської франшизи "Beaners - мережа дитячих перукарень".
Таблиця 2.4 1
Матриця SWOT - аналізу проекту впровадження канадської франшизи "Beaners - мережа дитячих перукарень".
| МАТРИЦЯ SWOT-АНАЛІЗУ | ||
Сильні сторони (S) 1. Наявність іноземних франшизних технологій та готового проекту документації по побудові дитячих перукарень 2. Наявність світового досвіду та іміджу канадської мережі дитячих перукарень як признаку високої якості надання послуг 3. Гарантований франшизою перелік матеріальної поставки необхідного обладнання 4. Гарантований франшизою обсяг рекламної підтримки бізнесу 7. Високий рівень атестації екологічного та санітарного рівня надання послуг згідно франшизі 8. Підготовка персоналу дитячих перукарень на авторських курсах згідно франшизі 9. Наявність позитивного світового досвіду впровадження проектів по франшизи "Мережа дитячих перукарень" |
Слабкі сторони (W) 1. Необхідність початкового капіталу до 2 млн. доларів США 2. Проблеми з банківським проектним кредитуванням в Україні на фоні світової фінансової кризи 3. Значний рівень зростання орендної плати в супермаркетах для розташування перукарні на фоні фінансової кризи 4. Великий проектний ризик впровадження проектів в Україні на фоні загальної кризи економіки |
|
Можливості (О) 1. Зниження вартості грошових ресурсів за рахунок еврокредитов банків Європи 2. Зниження вартості матеріальних ресурсів за рахунок освоєння додаткових послуг по перепродажу товарів франшизної поставки 3. Підвищення рівня власного капіталу за рахунок додаткової емісії акцій АТЗТ та їх рефінансування в ЕБРР |
SO-стратегія 1. Розширення мережі дитячих перукарень по Україні за рахунок наявності Майстер-франшизи 2. Розширення участі на ринку перепідготовки кваліфікованих майстрів для дитячих перукарень, які відкриваються на основі Майстер-франшизи |
WO-стратегія 1. Створення спільного підприємства з канадською фірмою для отримання доступу до фінансових ресурсів світових ринків |
Погрози (Т) 1. Низька платоспроможність населення та зниження купівельної активності на ринку побутових послуг в Україні 2. Поява конкурентів в галузі розгортання після відкриття України (після вступу в СОТ) |
ST-стратегія 1. Придбання акцій та створення спільних консорціумів з власниками супермаркетів для приорітетного розгортання на їх території дитячих перукарень |
WT-стратегія 1. Випуск додаткового обсягу акцій спільного підприємства для різкого підняття рівня власного капіталу та зменшення загрози банкрутства 2. Участь у створенні верти-кально-інтегрованих ФПГ по наданню перукарських послуг в Україні |
Висновки
Проведене дослідження по побудові "дерева" стратегічних цілей проекту впровадження канадської франшизи "Beaners - мережа дитячих перукарень" для розгортання мережі дитячих перукарень в торгівельно-розважальних супермаркетах м. Києва дозволяє приступити до розробки наступних етапів проектного менеджменту:
Визначення структури робіт WBS;
Визначення проектної команди OBS;
Підготовки матеріалів проектної пропозиції бізнес-плану для залучення фінансових інвесторів.
Перелік використаної літератури
1. Аакер, Дэвид. Бизнес-стратегия: от изучения рыночной среды до выработки беспроигрышных решений/ Д.А. Аакер; [пер. с англ.В.Г. Башкировой]. - М.: ЭКСМО, 2007. - 464 с.
2. Аакер, Дэвид. Стратегическое рыночное управление: [пер. с англ.] / Д. Аакер. - 7-е изд. - СПб.: Питер, 2007. - 496 с.
3. Альтшулер И.Г. Стратегическое управление на основе маркетингового анализа: Инструменты, проблемы, ситуации/ И.Г. Альтшулер. - М.: Вершина, 2006. - 230 с
4. Балабанова Л.В. Стратегічне маркетингове управління конкуренто-спроможністю підприємств: навч. посібник / Л.В. Балабанова, В.В. Холод; М-во освіти і науки України, Донецький держ. ун-т екон. і торгівлі ім.М. Туган-Барановського, Школа маркетингового менеджменту. - К.: Професіонал, 2006. - 443 с.
5. Бланк И.А. Финансовая стратегия предприятия: учебный курс / И.А. Бланк. - К.: Ника-Центр, 2006. - 518 с.
6. Джонсон, Джерри. Корпоративная стратегия: теория и практика / Джерри Джонсон, Ккивен Шоулз, Ричард Уиттингтон; [пер. и ред.А.Ю. Заякина]. - 7-е изд. - М.: Вильямс, 2007. - 800 с.
7. Дойль, П. Маркетинг менеджмент и стратегии / П. Дойль, Ф. Штерн; [пер. с англ.А. Смольского]. - 4-е изд. - СПб.: Питер, 2007. - 542 с.
8. Зук, Крис. Стратегии роста компании в эпоху нестабильности: пер. с англ. / К. Зук, Дж. Аллен; [ред. А.В. Назаренко; пер. С.Г. Симоненко]. - М.: Вильямс, 2007. - 192 с.
9. Кіндрацька, Галина Іванівна. Стратегічний менеджмент: Навчальний посібник/ Г.І. Кіндрацька. - К.: Знання, 2006. - 366 с
10. Корецький, М.Х. Стратегічне управління: навч. посібник / М.Х. Корецький, А.О. Дєгтяр, О.І. Дацій; М-во освіти і науки України, Гуманітар-ний ун-т "Запорізький ін-т державного та муніципального управління". - К.: Центр учбової літератури, 2007. - 240 с.
11. Коллис, Дэвид. Корпоративная стратегия. Ресурсный подход/ Д. Коллис, С. Монтгомери; [пер. c англ.Ю. Кострубова]. - М.: Олимп-Бизнес, 2007. - 372 с.
12. Кох, Ричард. Стратегия / Р. Кох; [отв. ред. Н.В. Шульпина; пер. с англ.Е.Н. Кушнаревой]. - М.: ЭКСМО, 2007. - 214 с.
13. Курс MBA по стратегическому менеджменту: пер. с англ. / ред. Лайм Фаэй, Роберт Рэнделл. - 4-е изд. - М.: Альпина Бизнес Букс, 2007. - 587 с.
14. Кук, Хелен. Управление проектами: [учебник: 36-часовой курс] / Х.С. Кук, К. Тейт; пер. с англ. М.С. Павловой. - М.: Поколение, 2007. - 431 с.
15. Куденко Н.В. Стратегічний маркетинг: Навч. посібник. - К.: КНЕУ, 1998 - 202 с.
16. Куденко Н.В. Маркетингові стратегії фірми - Київ, КНЕУ, 2002. - 245 с.
17. Ламбен, Жан-Жак. Менеджмент, ориентированный на рынок. Стратегический и операционный маркетинг / Жан-Жак Ламбен, Рубен Чумпитас, Изабель Шулинг; [пер. с англ.И. И. Малковой; наук. ред. Колчанова]. - 2-е изд. - СПб.: Питер, 2008. - 720 с.
18. Наливайко А.П. Теорія стратегії підприємства. Сучасний стан та напрямки розвитку: Монографія. - К.: КНЕУ, 2001. - 227 с.
19. Нємцов, Віктор Дмитрович. Стратегічний менеджмент: Навчальний посібник для студ. вищих навчальних закладів/ В.Д. Нємцов, Л. Є. Довгань. - К.: ЕксОб, 2004. - 560 с
20. Портер, Майкл. Конкурентная стратегия. Методика анализа отраслей и конкурентов / М. Портер; [пер. с англ.И. Минервина]. - 3-е изд. - М.: Альпина Бизнес Букс, 2007. - 453 с.
21. Портер Майкл Е. Стратегія конкуренції / Пер. з англ.А. Олійник, Р. Скільський. - К.: Основи, 1998. - 390 с.
22. Тупкало С.В., Тупкало В.Н. Методика разработки модели системы процессно-ориентированного стратегического управления предприятием // Опубликовано в журнале "Системи управління, навігації та зв’язку"- Киев. - 2008. - Вип.4 (8). - С.113 - 119.
23. Тупкало С.В., Тупкало В.Н. Методика синтеза системы сбалансированных показателей оценки достижимости бизнес - целей управления предприятием // Опубликовано в журнале "Системи управління, навігації та зв’язку" - Киев. - 2008. - Вип.1 (5). - С.109 - 114.
24. Тупкало С.В., Тупкало В.Н. Методика решения задачи оптимизации организационной структуры процессно - ориентированного предприятия на основе принципа "Структура следует за стратегией" // Статья опубликованав журнале "Системи управління, навігації та зв’язку" Киев. - 2009. - Вип.3. - С.69 - 76.
25. Шершньова З. Є. Стратегічне управління - Підручник. - 2-ге вид., перероб. і доп. - К.: КНЕУ, 2004. - 699 с.
26. Шкардун, Владимир Дмитриевич. Маркетинговые основы стратегического планирования: теория, методология, практика / В.Д. Шкардун; Акад. нар. хоз-ва при Правительстве Российской Федерации. - М.: Дело, 2007. - 376 с.
27. Ястремська, Олена Миколаївна. Стратегічне управління інвестиційною діяльністю підприємства: Навчальний посібник/ О.М. Ястремська. - Х.: ХНЕУ, 2006. - 191 с
28. SWOT-аналіз - основаформування маркетингових стратегій: Навчальний посібник/ Ред. Л.В. Балабанова. - 2-ге вид., випр. і допов. - К.: Знання, 2005. - 301 с.
29. http://www.startup. fordesk.net - Офіційний Інтернет-сайт франшизного брокера START’UP, 2010
30. http://www.top-franshising.com.ua - Офіційний Інтернет-сайт франшизних пропозицій в Україні, 2010
Похожие рефераты:
Шляхи підвищення ефективності франчайзингу для господарюючого суб’єкта
Готельні мережі: структура та особливості
Ринок як форма функціонування товарного господарства
Управління конкурентоспроможністю підприємства при виході на зовнішній ринок
Інвестиційний проект розвитку ТОВ "Базіс" - підприємства як оператора фіксованого зв’язку
Франчайзинг, як форма ведення міжнародного бізнесу
Особливості сегментації міжнародних цільових ринків
Налагодження інноваційних комунікацій у менеджменті
Стратегія розвитку компанії MSG
Формування і стимулювання попиту покупців "Велика кишеня"
Підвищення конкурентоспроможності банку на ринку банківських послуг (на матеріалах АКБ "Приватбанк")
Аналіз та дослідження стану міжнародного туризму і розробка проектних рішень