| Похожие рефераты | Скачать .docx |
Дипломная работа: Разработка интегральной микросхемы АМ-ЧМ приёмника по типу TA2003
ПОЯСНИТЕЛЬНАЯ ЗАПИСКА К ДИПЛОМНОМУ ПРОЕКТУ
на тему: Разработка ИМС АМ-ЧМ приемника по типу TA2003
ЗАДАНИЕ НА ДИПЛОМНЫЙ ПРОЕКТ
РЕФЕРАТ
Пояснительная записка содержит78 листов, 34 рисунка, 11 таблиц, 8 источников, 4 приложения.
АМ-ЧМ РАДИОПРИЁМНИК, ИНТЕГРАЛЬНАЯ МИКРОСХЕМА, СУПЕРГЕТЕРОДИННЫЙ МЕТОД ПРИЕМА, СМЕСИТЕЛЬ, ГЕТЕРОДИН, ПРОМЕЖУТОЧНАЯ ЧАСТОТА, АВТОМАТИЧЕСКАЯ РЕГУЛИРОВКА УСИЛЕНИЯ, ГЕНЕРАТОР, ЭЛЕКТРИЧЕСКАЯ ПРИНЦИПИАЛЬНАЯ СХЕМА, СТРУКТУРНАЯ СХЕМА, ТА2003.
Объектом разработки является ИМС АМ-ЧМ приемника.
Цель работы – разработка ИМС АМ-ЧМ приемника
В процессе работы проводился анализ схемы электрической принципиальной, моделирование схемы и разработка топологии на ПК.
В результате проведенной работы проведено восстановление схемы электрической принципиальной ИМС TA2003, выполнен анализ схемы электрической принципиальной, разработана физическая структура кристалла, технологический маршрут изготовления и топология ИМС.
Основные конструктивные и технико-эксплуатационные характеристики: напряжение питания – 3-8 В, число элементов электрической принципиальной схемы – 570 в том числе 290 транзисторов, 230 резисторов, 30 конденсаторов, 20 диодов, размеры кристалла ИМС - 1,4 x 1,4 мм.
Применение разработанной ИМС возможно в схемах радиоприемников как стационарных так и переносных.
Содержание
Введение
1. Общие принципы построения АМ-ЧМ приемников
1.1 Сравнение супергетеродинных приемников АМ и ЧМ сигналов
1.2 Основные электрические параметры радиоприемников
2. Структурная схема ИМС TA2003. Функциональные узлы входящие в состав ИМС
3. Схема электрическая принципиальная
3.1 Схемотехника построения функциональных узлов
3.2 Анализ схемы электрической принципиальной
4. Разработка физической структуры кристалла и технологического маршрута изготовления ИМС
5 Разработка топологии ИМС
5.1 Разработка библиотеки элементов
5.2 Компоновка элементов и блоков
6. Расчет сметы затрат на разработку ИМС
6.1 Организационная часть
6.2 Экономическая часть
7. Анализ опасных и вредных факторов при работе с ПЭВМ
Заключение
Список использованных источников
Приложение А
Приложение Б
Введение
В последнее десятилетие широко и повсеместно используются АМ-ЧМ приемники. Это связано с постоянно растущим числом радиостанций, работающих на различных частотах как АМ–, так и ЧМ–диапазона. Однако в пределах России есть ряд проблем с качеством имеющихся в продаже радиоприемников и с их использованием в крупных городах, в условиях наличия большого количества радиостанций и сложной электромагнитной обстановки. Главная проблема АМ-ЧМ приемника - необходимость обеспечить его низкую стоимость, поскольку технически все перечисленные трудности вполне разрешимы. Собственно, это проблема всей бытовой техники, и решается она стандартно - массовым выпуском ИМС, в которые интегрировано как можно больше функциональных блоков.
Основное достоинство таких схем - простота реализации устройства с минимумом дополнительных компонентов
Разрабатываемая микросхема – это однокорпусный АМ-ЧМ радиоприемник, построенный по схеме супергетеродина с полностью раздельными трактами и с минимальным количеством навесных элементов. Все, что требуется для построения приемника – несколько конденсаторов, три контура и фильтр ПЧ.
1 Общие принципы построения АМ-ЧМ приемников
Супергетеродинный метод приема по сей день остается основным, так как он позволяет обеспечить устойчивый прием весьма слабых сигналов в условиях интенсивных помех. Сверхминиатюризация элементной базы не изменила основного принципа построения структурной схемы супергетеродинного радиоприемника, хотя он может представлять собой очень сложное устройство, в котором производится не одно, а несколько преобразований частоты сигнала.
Структурная схема радиоприемника использующего супергетеродинный метод приема приведена на рисунке 1 [1].

Рисунок 1.1 Структурная схема супергетеродинного радиоприемника
Структурная схема содержит следующие элементы: антенна, входной контур, усилитель радиочастоты (УРЧ) преобразователь частоты, фильтр промежуточной частоты, усилитель промежуточной частоты, детектор, усилитель звуковой частоты и оконечное устройство.
Сигнал, принятый антенной поступает в высокочастотный тракт, включающий входной полосовой фильтр и усилитель радиочастоты.
Входное устройство – предназначено главным образом для обеспечения избирательности по боковым каналам
Усиление сигнала необходимо потому, что сигнал, поступающий на антенну очень мал по амплитуде и проводить с ним какие-либо преобразования технически очень сложно, так как каждый элемент схемы вносит соответствующие затухание.
Далее усиленный сигнал поступает на преобразователь частоты.
Преобразователь частоты состоит из смесителя и гетеродина. Гетеродин - это маломощный генератор, вырабатывающий частоту fг . На вход смесителя подается напряжение частоты сигнала fс и напряжение с выхода гетеродина fг . В результате взаимодействия двух этих частот на выходе смесителя появляется сигнал, содержащий множество комбинационных составляющих, в то числе и составляющую, частота которой равна разности двух этих частот fс -fг . Величина этой разности может быть выше или ниже частоты сигнала, но обязательно выше частоты модуляции, поэтому ее называют промежуточной. Таким образом, можно записать:
fпр.с =fг -fс при fг >fc (1.1)fпр.с =fc -fг при fг <fc (1.2)
На промежуточную частоту настроена резонансная система, включенная в выходную цепь смесителя, что позволяет при соответствующей полосе пропускания выделить напряжение сигнала на промежуточной частоте. Следовательно, назначение преобразователя - преобразование частоты радиосигнала в другую промежуточную частоту с сохранением закона модуляции. В случае работы радиоприемника в диапазоне частот перестраиваются только избирательные цепи тракта радиочастоты и изменяется частота гетеродина так, чтобы разность их настройки всегда была равна выбранной промежуточной частоте. Следует подчеркнуть, что настройка радиоприемника на частоту принимаемого сигнала определяется, прежде всего, настройкой гетеродина. Входные контуры и контуры усилителя радиочастоты могут быть не перестраиваемыми, но с полосой пропускания, равной диапазону рабочих частот.
Сигнал ПЧ фильтруется и усиливается, после чего сигнал попадет на детектор.
Усилитель, который усиливает сигнал на промежуточной частоте, получил название усилителя промежуточной частоты. Таким образом, в супергетеродинном радиоприемнике усиление и выделение радиосигнала осуществляется на трех частотах: на радиочастоте, промежуточной частоте и частоте модуляции (звуковой частоте).
Соответственно участки радиоприемника, на которых происходит соответствующее усиление, называют трактом радиочастоты, промежуточной частоты и звуковой частоты. Постоянство промежуточной частоты позволяет использовать в усилителе промежуточной частоты сложные избирательные системы, имеющие частотную характеристику, весьма близкую по форме к прямоугольной.
С усилителя промежуточной частоты сигнал поступает на детектор.
Преобразование радиосигнала в электрический, соответствующий модулирующему, называется детектированием. Осуществляется оно с помощью устройства, называемого детектором.
С детектора сигнал поступает на усилитель звуковой частоты или усилитель сигнала частот модуляции - его назначение усилить полезный звуковой сигнал выделенный предыдущими каскадами устройства. Нагрузкой усилителя звуковой частоты является воспроизводящее устройство, которое предназначено для доведения сообщения до слушателя.
Разумеется, мы перечислили лишь самые основные функциональные блоки - не рассматривая такие важные для бытового приемника функции, как автоподстройка частоты, бесшумная настройка, генерация комфортного шума, автоматическая регулировка уровня и т.д. Настройка на частоту станции происходит посредством одновременного изменения частоты гетеродина и LC-контуров преселектора [1]
Автоматическая регулировка усиления (АРУ), система, автоматически изменяющая усиление приёмника электрических колебаний при изменении напряжения сигнала на его входе [2].
В большинстве случаев напряжение сигналов, поступающих на вход приёмника, значительно меняется: из-за различия мощностей передатчиков и расстояний их от места приёма, замираний сигналов при распространении, резкого изменения расстояний и условий приёма между передатчиком и приёмником, установленными на движущихся объектах (самолётах, автомобилях и т.д.), и других причин. Эти изменения приводят к недопустимым колебаниям или искажениям сигналов в приёмнике. Действие АРУ направлено на значительное уменьшение изменений напряжения выходных сигналов приёмника по сравнению с входными. Это осуществляется посредством цепей, которые передают выпрямленное детектором регулирующее напряжение на базы транзисторов, усилителей радиочастоты, промежуточной частоты и преобразователя частоты, уменьшая их усиление с увеличением напряжения сигнала на входе и наоборот (рисунок 1.2) [2]. Таким образом происходит компенсация в приёмнике изменений напряжения входных сигналов.
В устройствах радиосвязи распространены три типа АРУ: простая, задержанная и усиленно-задержанная. Наглядно действие АРУ можно отобразить на амплитудной характеристике приёмника (рисунок 1.3) [2]. При отсутствии АРУ амплитудная характеристика выражается прямой линией (А — на рисунке 1.3): напряжение сигнала на выходе прямо пропорционально входному. В результате действия простой АРУ (В — на рисунке 1.3) происходит только частичная компенсация изменения напряжения входных сигналов. Недостаток простой АРУ — снижение усиления слабых сигналов — устраняется «задержкой» начала действия АРУ. Задержанная АРУ (Б — на рисунке 1.3) действует так же, как и простая, когда напряжение сигнала на входе превысит некоторый уровень, определяемый напряжением задержки. Усиленно-задержанную АРУ с усилителем постоянного тока в цепи обратной связи применяют для получения большего постоянства напряжения сигнала на выходе приёмника (Г — на рисунке 1.3). Наибольшее применение в приёмниках нашла задержанная АРУ.

Рисунок 1.2 – Подключение системы АРУ.

Рисунок 1.3 - Амплитудная характеристика приёмника
Автоматическая подстройка частоты, радиотехническое устройство для автоматического удержания заданной частоты электрических колебаний генератора. АПЧ применяют в супергетеродинном радиоприёмнике для точной настройки на принимаемую станцию. В распространённой схеме АПЧ отклонение частоты от заданной (расстройка частоты) преобразуется дискриминатором в постоянное напряжение соответствующего знака (полярности), пропорциональное амплитуде расстройки (при отсутствии расстройки напряжение на выходе дискриминатора равно нулю). Это выходное напряжение затем подаётся на транзистор воздействующий на частоту генератора
1.1 Сравнение гетеродинных приемников АМ и ЧМ сигналов
Структурные схемы приемников АМ и ЧМ сигналов приведены на рисунке 1.4 и 1.5 соответственно [3]. Из схем видно, что на функциональном уровне различия не очень существенны: для обоих систем характерно наличие таких узлов, как: входная цепь, усилитель радиочастоты, смеситель, гетеродин, узкополосный фильтр, усилитель промежуточной частоты, усилитель звуковой частоты, оконечное устройство. Однако существуют отличия: в приемнике ЧМ сигналов отсутствует система автоматической регулировки усиления (АРУ) и амплитудный детектор, в то же время установлены система автоподстройки частоты (АПЧ) и частотный детектор.
На более глубоком уровне сравнения различия состоят и в том, приемники работают в разных диапазонах частот (АМ приемник – в области ДВ, СВ, КВ; ЧМ приемник – в УКВ диапазоне) и имеют различные промежуточные частоты ( как правило, 465 кГц для приемников АМ и 10,7 МГц – для приемников ЧМ). Такая разница в промежуточных частотах обусловлена тем, что ЧМ сигнал имеет гораздо большую занимаемую полосу – до 250 кГц, а АМ-сигнал – около 6 кГц. Также требования, предъявляемые к усилителю звуковых частот при АМ приеме гораздо ниже (усилитель должен иметь полосу воспроизводимых частот 0,3-6,4 кГц), чем при ЧМ-приеме (полоса 50-10000 Гц).
![]() |
Рисунок 1.4 - Структурная схема супергетеродинного приемника АМ сигналов
![]() |
ВЦ – входная цепь;
УРЧ – широкополосный усилитель радиочастотного сигнала;
ПрЧ – преобразователь частоты;
Г – перестраиваемый гетеродин;
ПФ – полосовой фильтр промежуточной частоты;
УПЧ – усилитель промежуточной частоты;
Д – детектор;
УЗЧ – усилитель колебаний звуковых частот;
ДАРУ – детектор системы автоматической регулировки усиления;
ФНЧ – фильтр нижних частот системы АРУ;
Гр – громкоговоритель.
Рисунок 1.5 - Структурная схема супергетеродинного приемника ЧМ сигналов.
Наряду с достоинствами супергетеродинный метод приема имеет существенные недостатки. Наиболее серьезный из них - так называемые побочные каналы приема. Побочные каналы приема создаются в супергетеродинном приемнике в процессе преобразования частоты. Так, один из таких каналов, наиболее опасный, образуется следующим образом. На входе радиоприемника всегда действует множество сигналов различных частот, среди которых может оказаться частота, удовлетворяющая условию формирования промежуточной частоты. Причем, если в радиоприемнике принято условие fг >fс , то частота побочного канала fзк >fг . относительное расположение частот для этого случая показано на рисунке 1.6 [2].

Рисунок 1.6 – Образование зеркального канала при супергетеродинном методе приема.
Как видно, частота канала fзк всегда отстоит от частоты принимаемого сигнала на расстояние двух промежуточных частот, т.е. fзк -fс = ± Δfзк = ± Δfпрс . Частота fзк отстоит от частоты гетеродина fг на такое же расстояние, что и частота принимаемого сигнала fс . Поэтому канал, по которому проникает помеха на частоте fзк , называют симметричным или зеркальным. Для случая fг <fс частоты fс и fзк поменяются местами.
Второй побочный канал приема, по которому может проникать специфическая для супергетеродинного приема помеха, возникает на частоте, равной промежуточной fпрс . Поскольку фильтр, включенный в выходную цепь смесителя, настроен на промежуточную частоту, смеситель для сигналов, у которых fс = fпрс , является усилителем. Эту помеху называют помехой прямого прохождения.
Для того, чтобы уменьшить помеху прямого прохождения и помеху по зеркальному каналу, как и других побочных каналов, необходимо их ослабить до попадания на вход преобразователя. Эта задача выполняется резонансными контурами тракта радиочастоты, который часто называют преселектором (предварительным селектором).
1.2 Основные электрические параметры радиоприемников
Основные электрические параметры радиоприемных устройств:
а) чувствительность;
б) избирательность;
в) коэффициент шума;
г) частотная точность;
д) диапазон рабочих частот;
е) динамический диапазон;
ж) выходная мощность.
Чувствительностью называют способность приемника обеспечить нормальную работу воспроизводящего устройства при наименьшем сигнале в антенне или на входе приемника. Чувствительность оценивают наименьшей величиной ЭДС радиосигнала или его номинальной мощностью в антенне. Чем меньше эти величины, тем выше чувствительность. Количественно чувствительность выражается в микровольтах или в микроваттах.
Избирательностью называют степень ослабления помехи, отличающейся по частоте от полезного сигнала. Избирательность зависит от формы амплитудно- частотной характеристики радиоприемника, то есть от зависимости коэффициента усиления от частоты входного сигнала при постоянной настройке приемника. Количественно избирательность оценивается коэффициентом избирательности, который показывает во сколько раз по сравнению с сигналом ослабляется равная ему по величине помеха при заданной расстройке.
Коэффициент шума. Как правило, смесители имеют коэффициент шума в пределах от 6 до 20 дБ. Коэффициент шума пассивных смесителей численно равен потерям преобразования. Коэффициент шума активных смесителей зависит от конфигурации схемы и типов применяемых в ней элементов. Общепринято, но вовсе не обязательно, перед первым смесителем включать малошумящий усилитель для снижения коэффициента шума приемника в целом.
Частотная точность приемника включает в себя как первоначальную погрешность установки заданного номинала настройки, так и нестабильность настройки приемника. Погрешность установки зависит от способа установки и метода индикации частоты настройки, а нестабильность настойки – от ухода частоты настройки из – за самопрогрева, климатических и механических воздействий, изменений питающих напряжений и др. Высокая частотная точность приемника необходима для беспоискового вхождения в связь и поддержания связи без подстройки.
Диапазон рабочих частот – это та область рабочих частот, в пределах которой радиоприемное устройство может плавно или скачком перестраиваться с одной частоты на другую без существенного изменения качества воспроизведения сигнала.
Динамический диапазон частот - это пределы, в которых изменяется величина входного сигнала. Динамический диапазон сигналов оценивается отношением наибольшего сигнала к наименьшему по мощности или напряжению. Обычно динамический диапазон выражают в децибелах. Желательно, чтобы динамический диапазон укладывался в линейный участок АЧХ приемника. В противном случае возникают искажения сигнала и снижение избирательности приемника.
Выходной мощностью приемника называют мощность, подводимую к воспроизводящему устройству. Величина выходной мощности должна соответствовать номинальной для данного типа воспроизводящего устройства и может быть от нескольких ватт до долей ватта. Различают нормальную и номинальную выходную мощность.
Номинальная выходная мощность – это наибольшая выходная мощность, при которой возникающие нелинейные искажения не превышают заданной величины. Номинальная выходная мощность соответствует 100% модуляции принимаемого сигнала. Нормальная выходная мощность соответствует 10% от номинальной, 30% модуляции сигнала и подводится к оконечному устройству при измерении характеристик радиоприемного устройства.
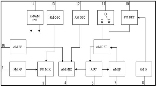
2. Структурная схема ИМС TA2003. Функциональные узлы, входящие в состав ИМС
Сверхминиатюризация элементной базы не изменила основного принципа построения структурной схемы супергетеродинного радиоприёмника. Структурная схема ИМС TA2003 приведена на рисунке 2.1

АМ RF– усилитель радиочастоты АМ–сигнала;
FMRF– усилитель радиочастоты ЧМ–сигнала;
FM/AMSW – переключатель АМ-ЧМ–режимов;
FMOSC – гетеродин для смесителя ЧМ–сигналов;
AMOSC – гетеродин для смесителя АМ–сигналов;
FMMIX – смеситель ЧМ–сигналов;
AMMIX – смеситель АМ–сигналов;
AGC – блок автоматической регулировки усиления;
AMIF – усилитель промежуточной частоты АМ–сигналов;
FMIF – усилитель промежуточной частоты ЧМ–сигналов;
AMDET – детектор АМ–сигналов;
FMDET – детектор ЧМ–сигналов.
Рисунок 2.1– Структурная схема ИМС АМ–ЧМ приёмника.
Опишем функционирование ИМС на уровне структурной схемы.
Начнем с описания работы части ИМС служащей для обработки ЧМ сигналов. Высокочастотный ЧМ сигнал с антенны поступает на вывод 1 ИМС, который является входом усилителя радиочастоты (FMRF). Здесь сигнал усиливается до амплитуды необходимой для дальнейшей обработки. С усилителя радиочастоты усиленный сигнал поступает на преобразователь частоты, который состоит из смесителя для FM – сигналов (FMMIX) и гетеродина (FMOSC). Гетеродин представляет из себя маломощный генератор, частота которого задается внешним контуром подключаемом к выводу 13 ИМС. Смеситель предназначен для получения промежуточной частоты. Выход смесителя – вывод 3 ИМС. Со смесителя сигнал поступает на вход усилителя промежуточной частоты (FMIF) – вывод 8 ИМС. Необходимо отметить что во внешних цепях между выводами 3 и 8 следует включать кварцевый фильтр для получения стабильной промежуточной частоты 10,7 МГц. Усиленный и стабильный сигнал промежуточной частоты поступает на детектор FM – сигналов, который представляет из себя 4-х квадрантный аналоговый перемножитель. Выход детектора – вывод 11 ИМС.
С антенны АМ – сигналов по 16-му выводу ИМС поступает на вход усилителя радиочастоты (AMRF). Усиленный сигнал поступает на преобразователь частоты состоящий из смесителя (AMMIX) и гетеродина (AMOSC). Частота гетеродина задается внешним контуром подключаемом к выводу 12 ИМС. Смеситель предназначен для получения промежуточной частоты. Выход смесителя – вывод 4 ИМС. Со смесителя сигнал поступает на вход усилителя промежуточной частоты (AMIF) – вывод 7 ИМС. Во внешних цепях между выводами 4 и 7 следует включать кварцевый фильтр для получения стабильной промежуточной частоты 465 кГц. Усиленный и стабильный сигнал промежуточной частоты поступает на детектор AM – сигналов. Выход детектора – вывод 11 ИМС.
В цепи преобразования AM – сигналов имеется блок автоматической регулировки усиления (AGC). Автоматическая регулировка усиления – система, автоматически изменяющая усиление электрических колебаний при изменении напряжения сигнала на входе 16. Действие АРУ направлено на значительное уменьшение изменений напряжения выходных сигналов на выводе 11 по сравнению с входными. Это осуществляется посредством цепей, которые передают выпрямленное детектором регулирующее напряжение на базы транзисторов, усилителей высокой, промежуточной частоты и преобразователя частоты, уменьшая их усиление с увеличением напряжения сигнала на входе и наоборот.
Рассмотрим подробнее функциональные узлы, входящие в состав ИМС.
Усилитель радиочастоты. Функциями усилителя радиочастоты являются:
а) усиление полезного сигнала;
б) обеспечения совместно с входным устройством частотной избирательности приемника по отношению к побочным сигналам;
в) снижение коэффициента шума приемника, что обеспечивает повышение реальной чувствительности приемника;
г) обеспечение линейности усиления и ослабления нелинейных явлений в радиоприемнике, возникающих в условиях одновременного приема и сильных помех.
В соответствии с выполняемыми функциями усилитель радиочастоты должен удовлетворять заданным численным значениям следующих качественных показателей:
а) диапазон рабочих частот;
б) полосы пропускания определяемой при проектировании структурной схемы из условий требуемых ослаблений побочных сигналов;
в) коэффициента устойчивого усиления;
г) требуемого значения динамического диапазона;
д) минимально возможного коэффициента шума.
В разрабатываемой ИМС блоки УРЧ обеспечивают такие параметры приемника как:
диапазон рабочих частот для FM 76 -108 МГц, для AM 530 – 1600кГц ;
чувствительность для FM 10 мкв, для AM 50 мкв;
соотношение сигнал шум для FM 62 dB, для AM 43 dB;
коэффициент нелинейных искажений для FM 0,4 %, для AM 1,0 %.
Преобразователь частоты супергетеродинного радиоприемника осуществляет функцию перемещения спектра принимаемого сигнала. Это перемещение происходит в преобразователе без нарушения ширины спектра и с сохранением закона модуляции. Преобразователь частоты рассматривается как элемент линейной части супергетеродинного радиоприемника; он обеспечивает практически линейную зависимость между амплитудой промежуточной частоты и амплитудой напряжения сигнала.
При необходимости преобразователи частоты позволяют получить постоянное значение промежуточной частоты независимо от частоты принимаемого радиосигнала. Это даёт возможность осуществить большее усиление и хорошую избирательность радиосигнала в тракте промежуточной частоты.
Преобразователи частоты состоят из преобразующего элемента, генератора высокой частоты и резонансной системы.
Преобразующий элемент представляет собой двухполюсной нелинейный элемент – смеситель.
Генератор высокой частоты (гетеродин) вырабатывает синусоидальное напряжение высокой частоты, используемое для изменения крутизны вольт – амперной характеристики смесителя во времени, - это и обеспечивает преобразование частоты принимаемого сигнала.
При преобразовании частоты на смеситель подаются одновременно напряжения сигнала и гетеродина. Независимо от типа смесителя и условий преобразования полученный продукт преобразования всегда один и тот же – напряжение промежуточной частоты, изменяющееся в соответствии с модуляцией принимаемого сигнала. Для выделения требуемых составляющих спектра выходного напряжения на выходе смесителя используется резонансная система с определённой полосой пропускания частот. В данной микросхеме резонансная система представляет из себя кварцевый фильтр, подключаемый к выводам ИМС в виде навесных элементов. Для АМ – 4 и 7 , а для FM – 3 и 8 вывода ИМС.
Усилитель промежуточной частоты. Функциями усилителя промежуточной частоты являются: обеспечение основной избирательности приемника по отношению к сигналам, несущие частоты которых близки к несущей частоте принимаемого сигнала; формирование полосы пропускания частот приемника, обуславливающей необходимую точность воспроизведения на его выходе принимаемого сигнала.
Детектор сигнала – устройство, предназначенное для преобразования спектра модулированного радиосигнала в электрический сигнал, соответствующий модулирующему. К детекторам радиосигналов предъявляются следующие основные требования:
а) высокая степень соответствия закона изменения получаемого на выходе первичного сигнала закону изменения модулируемого параметра радиосигнала на входе;
б) малое ухудшение отношений сигнал – помеха и сигнал – шум на выходе по сравнению с соответствующими отношениями на входе;
в) хорошая фильтрация колебаний промежуточной частоты на выходе схемы;
г) высокий коэффициент передачи;
д) высокое входное сопротивление.
3. Схемы электрическая принципиальная ИМС
3.1 Схемотехника построения функциональных узлов ИМС
В соответствии со структурной схемой для каждого блока приведем схемотехническое решение. Соответствующие упрощенные электрические принципиальные схемы функциональных блоков представлены на рисунках 3.1 – 3.12

Рисунок 3.1 – Усилитель радиочастоты АМ–сигнала (AMRF).

Рисунок 3.2 – Усилитель радиочастоты ЧМ–сигнала (FMRF).

Рисунок 3.3 – Гетеродин для смесителя АМ–сигналов (AMOSC).

Рисунок 3.4 – Гетеродин для смесителя ЧМ–сигналов (FMOSC).

Рисунок 3.5 – Смеситель АМ–сигналов (AMMIX).

Рисунок 3.6 – Смеситель ЧМ–сигналов (FMMIX).
![]() |
Рисунок 3.7 – Блок автоматической регулировки усиления (AGS).

Рисунок 3.8 – Усилитель промежуточной частоты АМ–сигналов (AMIF).

Рисунок 3.9 – Усилитель промежуточной частоты ЧМ–сигналов (FMIF).
![]() |
Рисунок 3.10 – Детектор АМ–сигналов (AMDET). |

Рисунок 3.12 – Выходной каскад (DETOUT).
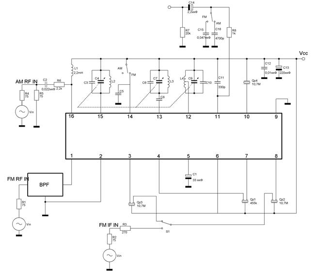
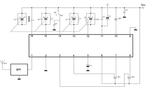
Полная электрическая принципиальная схема ИМС TA2003 приведена в приложении В.
3.2 Анализ схемы электрической принципиальной
При помощи измерительных схем представленных на рисунках 3.13 и 3.14 проведем анализ схемы электрической принципиальной ИМС.
Результаты приведены в таблицах 3.1 – 3.2
Для таблицы 3.2 режимы измерений:
T =25ºC, Vcc=3В
F / E : f = 98 МГц, fm = 1кГц.
FMIF : f = 10,7 МГц, Δf = ± 22,5 кГц, fm = 1кГц.
AM : f = 1 МГц, MOD = 30%, fm = 1кГц..

Рисунок 3.13 – Тестовая схема 1.

Рисунок 3.14 – Тестовая схема 2.
Таблица 3.1 – Напряжения на выводах ИМС.
| Номер вывода | Обозначение | Содержание | Напряжение на выводе (В). | |
| AM | ЧM | |||
| 1 | FMRFIN | Вход усилителя радиочастоты ЧМ-сигнала | 0 | 0.7 |
| 2 | GND 1 | Общий 1 для каскадов УРЧ, генераторов, смесителей | 0 | 0 |
| 3 | FMMIX | Выход смесителя ЧМ-сигнала | 0.4 | 1.7 |
| 4 | AMMIX | Выход смесителя АМ-сигнала | 0.6 | 0 |
| 5 | AGC | Фильтр АРУ АМ-сигнала | 0 | 0 |
| 6 | VCC | — | 3.0 | 3.0 |
| 7 | AM IF IN | Вход усилителя промежуточной частоты АМ-сигнала | 3.0 | 3.0 |
| 8 | FM IF IN | Вход усилителя промежуточной частоты ЧМ-сигнала | 3.0 | 3.0 |
| 9 | GND 2 | Общий 2 для каскада ПЧ | 0 | 0 |
| 10 | QUAD | ЧМ-детектор (4-х квадрантный аналоговый перемножитель) | 2.5 | 2.2 |
| 11 | DETOUT | Выход для ЧМ/AM детектора | 1.4 | 1.1 |
| 12 | AMOSC | Генератор АМ-сигнала с выводами для подключения внешнего контура | 3.0 | 3.0 |
| 13 | FMOSC | Генератор АМ-сигнала с выводами для подключения внешнего контура | 0.9 | 3.0 |
| 14 | AM/FM SW | Переключатель АМ/ЧМ-режимов | 0.9 | 3.0 |
| 15 | FM RF OUT | Вывод для подключения внешнего резонансного контура ЧМ-сигнала | 3.0 | 3.0 |
| 16 | AM RF IN | Вход УРЧ АМ-сигнала | 3.0 | 3.0 |
Таблица 3.2 - Основные электрические характеристики ИМС
| Характеристика | Обозначение | Тест овая схема |
Условие проверки | Мин | Тип. | Макс | Ед. изм. |
|
| Источник тока | ICC (FM) | 1 | FM режим, VIN = 0 | — | 10.5 | 16.5 | mA | |
| ICC (AM) | 1 | AM режим , Vin = 0 | — | 5.0 | 8.0 | |||
| F/E | Напряжение ограничения входного сигнала | VIN ( LIM ) | 1 | - 3dB предельная точка | — | 12 | — | dBuV |
| Номинальная чувствительность | Qs | 1 | S/N = 30dB | — | 12 | — | dBuV | |
| Уровень сигнала генератора (АМ и ЧМ трактов) | VOSC | 2 | FOSC =108MHz | 160 | 240 | 320 | mVrms | |
| Напряжение выключения генератора (уровень UПИТ ) | Vstop (FM) | 2 | VIN =0 | — | 1.2 | — | V | |
| FM IF | Напряжение ограничения входного сигнала | VIN(LIM) IF | 1 | - 3dB предельная точка | 42 | 47 | 52 | dBuV |
| Номинальный уровень выходного сигнала | VOD | 1 | VIN =80dBuV | 50 | 70 | 90 | mVRMS | |
| Отношение сигнал/шум | S/N | 1 | VIN =80dBuV | — | 62 | — | dB | |
| Общий коэффициент нелинейных искажений | THD | 1 | VIN =80dBuV | — | 0.4 | — | % | |
| Коэффициент подавления АМ-сигнала | AMR | 1 | VIN =80dBuV | — | 33 | — | dB | |
| AM | Коэффициент усиления по напряжению | GV | 1 | VIN =27dBuV | 15 | 32 | 50 | mVrms |
| Номинальный уровень выходного сигнала | VOD | 1 | VIN =60dBuV | 35 | 60 | 85 | mVrms | |
| Отношение сигнал/шум | S/N | 1 | VIN =60dBuV | — | 43 | — | dB | |
| Общий коэффициент нелинейных искажений | THD | 1 | VIN =60dBuV | — | 1.0 | — | % | |
| Напряжение выключения генератора (уровень UПИТ ) | VSTOP (AM) |
1 | VIN =0 | — | 1.6 | — | V |
|
Промоделируем работу некоторых каскадов с помощью пакета программ проектирования электронных схем Orcad 9.2.
На рисунке 3.15 приведена схема электрическая принципиальная усилителя промежуточной частоты ЧМ–сигналов. На рисунке 3.16 – диаграммы его работы.

Рисунок 3.15 – Усилитель промежуточной частоты ЧМ–сигналов (FMIF).

Рисунок 3.16 – Диаграммы работы усилителя промежуточной частоты ЧМ–сигналов.
На рисунке 3.17 приведена схема электрическая принципиальная гетеродина АМ–сигналов. На рисунке 3.18 – диаграммы его работы.

Рисунок 3.17 – Гетеродин для смесителя АМ–сигналов (AMOSC).

Рисунок 3.18 – Диаграмма работы АМ–гетеродина.
На рисунке 3.19 приведена схема электрическая принципиальная гетеродина ЧМ–сигналов. На рисунке 3.20 – диаграммы его работы.

Рисунок 3.19 – Гетеродин для смесителя ЧМ–сигналов (FMOSC).

Рисунок 3.20 – Диаграмма работы ЧМ–гетеродина.
На рисунке 3.21 приведена схема электрическая принципиальная усилителя промежуточной частоты АМ–сигналов. На рисунке 3.22 – диаграммы его работы.

Рисунок 3.21 – Усилитель промежуточной частоты АМ–сигналов (AMIF).

Рисунок 3.22 – Диаграммы работы усилителя промежуточной частоты АМ–сигналов.
На рисунке 3.23 приведена схема электрическая принципиальная смесителя ЧМ–сигналов. На рисунке 3.24 – диаграммы его работы.

Рисунок 3.23 – Смеситель ЧМ–сигналов (FMMIX).

Рисунок 3.24 – Диаграммы работы смесителя ЧМ–сигналов.
4. Разработка физической структуры кристалла и технологического маршлута изготовления ИМС
Схема электрическая принципиальная разработана на основе биполярных транзисторов, поэтому примем структуру кристалла изготовляемую по стандартной эпитаксиально - плонарной биполярной техпологии.
Для уменьшения площади кристалла ИМС в структуре предусмотреим двустороннюю разделительную диффузию. Для создания конденсаторов на основе МДП структуры необходимо предусмотреть наличие слоя Si3 N4 под металической обкладкой.
Учитывая тот факт что разрабатаваемая ИМС – АМ-ЧМ приемник, следовательно транзисторы используемые в схеме должны работать на высоких частотах. Для работы транзистора на высоких частотах он должен иметь тонкую активную базу, для чего необходимо уменьшить глубину ее залегания. Уменьшение же глубины залегания базовой области достигается только снижением уровня лигирования.
В связи с тем, что базовая область будет иметь низкий уровень лигирования, необходимо предусмотреть область p-типа проводимости, которая обеспечит хороший контакт к базовой области. Для создания этой дополнительной области не будем вводить новых технологических операций, а используем разделительную диффузию.
При разработке физической структуры также необходимо учитывать что изготавливаться данная ИМС будет на предприятии ОАО “Микрон”. Поэтому будем придерживаться тех параметров структуры которые наиболее отработана на предприятии и хорошо конролируются.
Изобразим структуру кристалла разработанную с учетом вышеперечисленных особенностей. Так как самым сложным элементом структуры является n-p-n – транзистор, то приведем именно его структуру. (рисунок 4.1).

HЭ – толщина эпитаксиального слоя;
Xj Б – глубина залегания базовой области;
Xj Б1 – глубина залегания глубокой базы;
Xj Э – глубина залегания базовой области;
Xj СС – глубина залегания скрытого слоя;
Xj РСС – глубина залегания скрытого р-слоя.
Рисунок 4.1 – Физическая структура ИМС.
В состав ИМС входят следующие элементы:
а) NPN - транзисторы;
б) PNP - транзисторы горизонтальные;
в) резисторы на активной базе;
г) МДП емкость.
Используя данные обо всех элементах используемых в схеме ИМС и слоях необходимых для создания данных элементов, разработаем технологический маршрут изготовления ИМС.
Технологический маршрут
0. Исходный материал КДБ 10 (111)
1. Окисление
2. ОПФЛ “Метки”
3. 1ПФЛ “N+скр. слой”
4. ЖХТ +снятие Ф/Р.
5. Травление микрорельефа.
6. Диффузия сурьмы 1,2 стадии.
7. Окисление 0.27 мкм.
8. ПФЛ “Р+скр. слой”
9. И.Л. бора+отжиг.
10. Эпитаксия 4мкм.
11. Окисление 0.27 мкм.
12. ПФЛ “Метки-2”.
13. ПХТ меток.
14. Травление SiO2.
15. Окисление 0.27 мкм.
16. ПФЛ “N+емкость”.
17. Диффузия глубокого коллектора.
18. Окисление 0.3 мкм.
19. ПФЛ пассивная база.
20. И.Л. пассивная база.
21. Отжиг пассивной базы.
22. П.Ф.Л. “Активная база”.
23. И.Л. Активная база.
24. Отжиг базы 1.
25. П.Ф.Л. “Жесткая маска Si3 N4.
26. П.Х.Т. Ж.М. SiO2 до Si.
27. Отжиг базы 2.
28. П.Ф.Л.”Технологический эмиттер”.
29. И.Л. фосфора 50/800.
30. Отжиг эмиттера.
31. Осаждение Si3 N4.
32. П.Ф.Л.”Контактные окна”.
33. П.Х.Т.”Контактные окна”.
34. Подгонка Вст., контроль Вст.
35. Напыление Al-Si; 0,45мкм.
36. П.Ф.Л. “Ме-1” + Ж.Х.Т
37. Осаждение И.Д.
38. П.Ф.Л. И.Д.+П.Х.Т. И.Д.
39. Напыление “Ме-2” - Al-Si1,4мкм.
40. П.Ф.Л. “Ме-2”+Ж.Х.Т. “Ме-2”.
41. Осаждение пассивации.
42. П.Ф.Л. пассивации + П.Х.Т.
43. Вжигание +контроль В.А.Х.2
Параметры физической структуры разрабатываемой ИМС приведены в таблице 4.1.
Таблица 4.1 - Параметры физической структуры
| Слой | № литографии | Область структуры | Параметр | Единица измерения | Значение | ||
| Mин. | Тип. | Мaк. | |||||
| Н1 | p- подложка <111> | rv | Ом´см | – | 10 | – | |
| Н2 | 1 | n+ СС | Rs | Ом/кв. | 15 | 20 | 25 |
| Xj | мкм | 4.0 | 5.0 | 6.0 | |||
| Н3 | 6 | Р+ База | Rs * | Ом/кв. | 30 | – | 50 |
| Xj | мкм | 2 | – | 3 | |||
| H4 | Эпитаксия | Толщина Hэ | мкм | 3.5 | 4.0 | 4.5 | |
| rv | Ом´см | 0.85 | 1.0 | 1.15 | |||
| H5 | 2 | Глубокий коллектор | Rs | Ом/кв. | 12 | – | – |
| Xj | мкм | 4.0 | 4.5 | 5.0 | |||
| Н6 | 6 | Р+ База | Rs * | Ом/кв. | 200 | 220 | 240 |
| Xj | мкм | 2 | – | 3 | |||
| Н7 | 7 | База | Rs | Ом/кв. | 660 | 700 | 760 |
| Xj | мкм | 0.7 | – | 1.2 | |||
| H8 | 11 | Эмиттер | Rs | Ом/кв | 12 | 15 | 18 |
| Xj | мкм | 0.35 | 0.4 | 0.45 | |||
| Н9 | SiO2 : | ||||||
| N пленкой | DSiO2 | мкм | – | 0.3 | – | ||
| Базовыми обл. | D SiO2 | мкм | – | 0.3 | – | ||
| Эмиттерными обл. | DSiO2 | мкм | – | 0.3 | – | ||
| Н10 | Si3 N4 | D Si3 N4 | A | 240 | – | 290 | |
| H11 | 12 | Металл 1 AL+Si | D Me1 | мкм | 0,45 | – | – |
| H12 | 13 | Изолирующий диэлектрик | D SiO2 | мкм | 1 | – | – |
| H13 | 14 | Металл 2 Al+Si | D Me2 | мкм | – | 1.4 | – |
| H14 | 15 | Пассивация | DSiO2 | мкм | – | 1 | – |
Электрические параметры элементов ИМС для разработанной физической структуры, изготовленной по вышеуказанному технологическому маршруту приведены в таблице 4.2.
Таблица 4.2 - Электрические параметры элементов
| Элементы | Параметры | Нижний предел | Типовое | Верхний предел |
NPN транзистор |
Коэффициент усиления Iк=10мкA | 100 | 150 | 200 |
| Напряжение пробоя К-Э Iк=100 мкA | 10 В | – | 20 | |
| Напряжение пробоя Э-Б Iэ=10мкA | 6.2 В | 6.5 В | 6.8 В | |
| Прямое напряжение Э-Б Iэ=50мкA | 0.67 В | 0.69 В | 0.71 В | |
| Напряжение пробоя К-Б Iк=10 мкA | 30 В | – | 40 | |
| Напряжение пробоя К-П I=10 мкA | 30 В | – | – | |
| PNP транзистор | Коэффициент усиления Iк=100мкAUкэ=5В | 30 | – | – |
| Напряжение пробоя К-Э Iк=10мкA | 15 В | – | – | |
| Резисторы на базе | Поверхностное сопротивление | 700Ом/кв | 760Ом/кв | 820Ом/кв |
Конструктивно-топологические ограничения (вариант ПФЛ).
N+скрытый слой.
Минимальная ширина - 5.0 мкм.
Глубокий коллектор.
Минимальный размер - 2.5мкм.
Разделение.
Минимальная ширина - 4.0 мкм;
минимальное расстояние до N+СС - 6.0 мкм;
минимальное расстояние до гл. коллектора - 4.0 мкм.
Р+база.
Минимальная размер - 2.0 мкм;
минимальное расстояние (в том числе база PNP) - 3.5 мкм;
минимальное расстояние до разделения - 4,0 мкм;
минимальное расстояние до гл. коллектора - 4.0 мкм.
База.
Минимальный размер - 6.0 мкм;
минимальное расстояние - 4.0 мкм;
минимальное расстояние до разделения - 4.0 мкм;
минимальное расстояние до гл. коллектора - 4.0 мкм.
Эмиттер.
Минимальный размер - 3.0 мкм;
минимальное расстояние - 2.0 мкм;
минимальное расстояние до базы - 1.5 мкм;
минимальное расстояние от Р+ базы до эмиттера - 1.5 мкм.
Емкость.
Минимальный размер - 5.0 мкм;
минимальное расстояние емкость – эмиттер - 1.0 мкм.
Контактные окна.
Минимальный размер - 2.0 мкм;
минимальное расстояние до базы, резисторов - 1.0 мкм;
минимальное расстояние до эмиттера - 0.5 мкм;
минимальное расстояние до коллектора - 0.0 мкм.
Металл 1.
Минимальная ширина - 3.0 мкм;
минимальное расстояние - 2.8 мкм;
минимальное перекрытие контактных окон - 1.0 мкм.
Изолирующий диэлектрик (ИД).
Минимальный размер окон в ИД - 3.0 мкм;
минимальное расстояние металл 1- окно в ИД - 1.0 мкм.
Металл 2.
Минимальная ширина - 5.0 мкм;
минимальное расстояние - 5.0 мкм;
минимальное перекрытие контактных окон ИД - 2.0 мкм.
Пассивация.
Размер контактной площадки по металлу 1 - 94´94мкм;
расстояние от края окна в пассивации до металла КП - 10 мкм;
расстояние между контактными площадками - 40 мкм.
5. Разработка топологии ИМС
5.1 Разработка библиотеки элементов
Разработку топологии проектируемой ИМС проведем с помощью пакета программ проектирования топологии ПАРОМ. В качестве исходной информации при проектировании используем фотографию кристалла ИМС TA2003 и проектные нормы на разработку топологии.
На первом этапе проектирования произведем замеры геометрических размеров областей образующих элементы ИМС TA2003 и исследуем их конфигурации. Используя полученные сведения о размерах и конфигурации элементов приступаем к разработке библиотеки элементов. Библиотека представляет собой набор файлов формата программы ПАРОМ. Каждый файл содержит топологию отдельного элемента. В файл топологии ИМС элементы вызываются из соответствующих файлов библиотеки.
Итак библиотека элементов приведена на рисунках 5.1 - 5.8.
|
|
|
|
|
|
|
|


Рисунок 5.1 – N-P-N транзисторы (в обозначении элементов N – n-p-n транзистор, 2514 – размеры транзистора: 25 – длинна, 14 – ширина. Масштаб 620:1)
|
|
|
|
|
|
|
|
|


|
|
|
|
|
|
|
|
|
|
|
|
|


|
|
|
|
|
|
|
|
|

Рисунок 5.2 – N-P-N транзисторы (в обозначении элементов N – n-p-n транзистор, 51183 – размеры транзистора: 511 – длинна, 83 – ширина. Масштаб 620:1)
|
|
|
|
|
|
|
|
|
|
|
|


|
|
|
|
|
|
|
|
|
|
|
|


|
|
|
|
|
|
|
|
|
|
|
|


Рисунок 5.3 – N-P-N транзисторы (в обозначении элементов N – n-p-n транзистор, 32254 – размеры транзистора: 32 – длинна, 25 – ширина, 4 –число эмиттеров)
|
|
|
|
|
|
|
|
|
|
|
|
|


|
|
|
|
|
|
|
|
|
|


|
|
|
|
|
|
|
|
|
|

Рисунок 5.4 – N-P-N транзисторы (в обозначении элементов N – n-p-n транзистор, 47274 – размеры транзистора: 47 – длинна, 27 – ширина, 4 –число эмиттеров)
|
|
|
|
|
|
|
|
|
|


|
|
|
|
|
|

Рисунок 5.5 – N-P-N транзисторы ключевые (масштаб 620:1)
|
|
|
|
|
|
|
|
|


|
|
|
|
|
|
|
|
|
|
|
|
|
|


|
|
|
|
|
|
|
|
|
|
|
|
|


Рисунок 5.6 – P-N-P транзисторы (в обозначении элементов P – p-n-p транзистор, 32432 – размеры транзистора: 32 – длинна, 43 – ширина, 2 –число эмиттеров)
|
|
|
|
|
|
|
|
|
|
|
|
|
|
|
|


Рисунок 5.7 – P-N-P транзисторы (в обозначении элементов P – p-n-p транзистор, 32895 – размеры транзистора: 32 – длинна, 89 – ширина, 5 –число эмиттеров)
|
|

Рисунок 5.8 – Диод (масштаб 620:1)
В разработанную библиотеку не включены во первых конденсаторы так как их количество мало, все они имеют различную емкость а следовательно различную конфигурацию. Во вторых не включены резисторы, так как конфигурация каждого из них индивидуальна. Необходимо также отметить что конфигурация конденсаторов и резисторов не однозначна и меняется в процессе разработки топологии.
После разработки библиотеки элементов, используя полученные результаты, приступим к следующему этапу – компоновке элементов и блоков.
5.2 Компоновка элементов и блоков
Перед тем как приступать к компоновке элементов рассмотрим основные правила проектирования топологии ИМС.
Главное требование при разработке топологии - максимальная плотность упаковки элементов при минимальном количестве пересечений межэлементных соединений. При этом обеспечивается оптимальное использование площади кристалла при выполнении всех конструктивных и технологических требований и ограничений.
При разработке топологии ИМС необходимо придерживаться следующих основных правил проектирования топологии полупроводниковых ИМС с изоляцией p-n-переходом [5]:
1) Для учета влияния диффузии примеси под маскирующий окисел, растравливания окисла, ошибок фотолитографии при составлении топологической схемы все элементы схем, кроме контактных площадок, рекомендуется размещать на расстоянии от щели под разделительную диффузию, равном удвоенной толщине эпитаксиального слоя.
2) К изолирующим p-n-переходам всегда должно быть приложено напряжение обратного смещения, что практически осуществляется подсоединением подложки p-типа, или области разделительной диффузии p-типа, к точке схемы с наиболее отрицательным потенциалом.
3) При размещении элементов микросхем и выполнении зазоров между ними необходимо строго выполнять ограничения, соответствующие типовому технологическому процессу.
4) Резисторы, формируемые на основе базового диффузионного слоя, можно располагать в одной изолированной области, которая подключается к самому положительному потенциалу схемы.
5) Резисторы на основе эмиттерного и резисторного слоев следует располагать в отдельных изолированных областях.
6) Реальная форма резисторов, кроме ширины полоски, не является критичной. Резисторы могут быть прямыми, изогнутыми или иметь любую другую форму, однако во всех случаях отношение длины резистора к его ширине должно быть согласовано с удельным сопротивлением исходного диффузионного слоя и обеспечено получением заданного номинала. Высокоомные резисторы следует выполнять в виде параллельных полосок с перемычками между ними. Номинальное сопротивление резистора в этом случае будет выдержано более точно, чем при изогнутом резисторе.
7) Для уменьшения мест локального нагрева резисторы с большой рассеиваемой мощностью не следует располагать вблизи активных элементов, а рекомендуется выносить их на край кристалла.
8) Резисторы, у которых нужно точно выдержать отношение номиналов, должны иметь одинаковую ширину и конфигурацию и располагаться рядом друг с другом. Это правило относится и к другим элементам микросхем, для которых требуется обеспечить согласование характеристик, т.е. их топологии должны быть одинаковы, а взаимное расположение - как можно более близким.
9) Любой диффузионный резистор может пересекаться проводящей дорожкой, так как проведение металлического проводника по слою двуокиси кремния, покрывающего резистор, не оказывает существенного вредного влияния.
10) Форма и место расположения конденсаторов не является критичными.
11) Для диффузионных конденсаторов требуются отдельные изолированные области. Исключение составляют случаи, когда один из выводов конденсатора является общим с другой изолированной областью.
12) Транзисторы n-p-n-типа, работающие в режиме эмиттерного повторителя, можно размещать в одной изолированной области вместе с резисторами.
13) Все коллекторные области n-типа, имеющие различные потенциалы, должны быть изолированы.
14) Для каждого диода, формируемого на основе перехода коллектор-база, должна быть предусмотрена отдельная изолированная область. Диоды, формируемые на основе перехода эмиттер-база, можно размещать в одной изолированной области.
15) Для улучшения развязки между коллекторными изолированными областями контакт к подложке рекомендуется выполнять в непосредственной близости от мощного транзистора.
16) Для диффузионных областей требуются отдельные изолированные области.
17) Для уменьшения паразитной емкости между контактными площадками и подложкой под каждой из них рекомендуется создавать изолированную область. В этом случае емкость между контактной площадкой и подложкой оказывается включенной последовательно с емкостью изолирующего перехода и, следовательно, результирующая паразитная емкость уменьшается.
18) Соединения, используемые для ввода питания и заземления, следует выполнять в виде коротких широких полосок, что обеспечивает уменьшение паразитных сопротивлений.
19) Число внешних выводов в схеме, а также порядок расположения и обозначения контактных площадок выводов микросхем на кристалле должны соответствовать выводам корпуса.
20) Коммутация элементов микросхем должна иметь минимальное количество пересечений. Если полностью избежать пересечений не удается, их можно осуществить, используя обкладки конденсаторов, формируя дополнительные контакты к коллекторным областям транзисторов, применяя диффузионные перемычки и создавая дополнительные слои изоляции между пересекающимися проводниками. При разработке топологической схемы необходимо стремиться к получению минимально возможной длины межэлектродных соединений.
21) Расстояние между диффузионной базовой областью и контактом коллектора может быть увеличено, чтобы провести одну или две металлические дорожки между контактами коллектора и базы. Это можно сделать, так как коллекторный ток главным образом протекает от базы через скрытый слой к коллекторному контакту. Металлический проводник не может быть размещен между контактами базы и эмиттера за счет удлинения базового слоя.
22) Наиболее важным правилом при разработке топологии является минимизация площади, занимаемой микросхемой. Это позволяет увеличить число микросхем, изготовляемых на пластине. Кроме того, необходимо учесть, что вероятность случайных дефектов в полупроводниковом кристалле возрастает с увеличением площади. Размеры микросхем зависят от числа изолирующих областей и их площади, а также от суммарной площади соединительной металлизации, включая площадь, занимаемую контактными площадками.
Осуществим первоначальную компоновку блоков ИМС, для чего разметим площадь кристалла. Разметку проведем в соответствии с правилами проектирования топологии (рисунок 5.9).

Рисунок 5.9 – Компоновка блоков ИМС на площади кристалла (обозначение блоков в соответствии со структурной схемой – рисунок 2.1).
Однако разметка является весьма условной и будет уточнена при компоновке элементов ИМС. Компоновку элементов также проводим в соответствии с правилами проектирования топологии. Показывать рисунки топологии отдельных блоков не имеет смысла, поэтому их можно видеть только на конечной топологии кристалла (приложение Г).
Трассировку межэлементных соединений в разрабатываемой ИМС проводим посредством двухслойной металлизации. Толщины металла и изолирующего диэлектрика приведены в таблице 4.1
6. Расчет сметы затрат на разработку ИМС
Целью данного дипломного проекта является разработка ИМС АМ – ЧМ радиоприёмника.
Так как дипломный проект носит характер научной разработки, то в организационно - экономической части проведем анализ организации выполнения дипломного проекта и рассчитаем затраты на разработку.
6.1 Организационная часть
В процессе выполнения дипломного проекта определим рациональность организации своего труда. Для этого необходимо сопоставить запланированное время на проектирование ИМС и оформление дипломного проекта с фактически затраченным. На первом этапе составим план работы, определим исполнителей и рассчитаем плановую трудоемкость выполнения отдельных этапов работы, рассчитаем удельный вес каждого этапа в общем времени, отведенном на дипломное проектирование. А затем проведем аналогичные расчеты по фактическим данным. Результаты расчетов приведены в таблице 6.1.
Таблица 6.1 – Трудоемкость работы
| Этап | Содержание работы | Исполнитель | Трудоемкость | |||
| плановая | фактическая | |||||
| Чел.ч | % | Чел.ч | % | |||
| 1-й | Составление задания на дипломный проект | Руководитель Дипломник |
0,5 0,5 |
0,09 0,09 |
0,5 0,5 |
0,09 0,09 |
| 2-й | Обзор литературы по тематике проекта | Дипломник | 10,0 | 1,85 | 5,0 | 0,85 |
| 3-й | Проектирование | Дипломник | 351,5 | 65,09 | 400,0 | 68,55 |
| 4-й | Консультации по экологичности и безопасности | Консультант Дипломник |
1,0 1,0 |
0,19 0,19 |
1,0 1,0 |
0,17 0,17 |
| 5-й | Консультации по организационно-экономической части | Консультант Дипломник |
1,0 1,0 |
0,19 0,19 |
1,0 1,0 |
0,17 0,17 |
| 6-й | Консультации по написанию дипломного проекта | Руководитель | 23,5 |
4,35 |
23,5 |
4,03 |
| 7-й | Оформление дипломного проекта (на компьютере) | Дипломник | 150,0 | 27,78 | 150,0 | 25,71 |
| ИТОГО: | 540,0 | 100,00 | 583,5 | 100,00 | ||
Из данной таблицы видно, что фактическая трудоемкость составила 583,5 человекочасов, что на 43,5 часа больше запланированной.
Отклонения произошли на 2-м и 3-м этапах. На обзор литературы по тематике проекта было потрачено времени меньше, чем было запланировано, что объясняется малым количеством источников информации по настоящей теме дипломного проекта и возможностью получения информации из источников ИНТЕРНЕТ.
Больше времени потребовалось для проектирования ИМС ввиду отсутствия практики моделирования больших схем.
6.2 Экономическая часть
Затраты, связанные с выполнением дипломного проекта, рассчитываются по смете, которая включает следующие статьи:
а) материалы (в том числе затраты на электроэнергию);
б) расходы на оплату труда;
в) единый социальный налог;
г) амортизационные отчисления;
д) прочие расходы.
Поочередно проведем расчет затрат по каждой статье.
Расчет затрат на материалы. В данном дипломном проекте производилась только разработка ИМС, что не предусматривает затрат каких - либо материалов. Поэтому в этом пункте рассчитаем только затраты на электроэнергию.
Стоимость расходов на электроэнергию вычисляется по формуле:
, (6.1)
гдеW – потребляемая мощность оборудования, кВт;
CЭН – стоимость 1 кВт·ч энергии (с учетом НДС), руб.;
t – время работы оборудования, ч.
Расчет затрат на электроэнергию определяется исходя из мощности оборудования, времени его работы и стоимости 1 кВт·ч энергии. Для проведения моделирования ИМС и оформления дипломного проекта был использован компьютер IntelPentiumII 166 MHz.
Стоимость 1 кВт·ч энергии для данного дипломного проекта составляет
(6.2)
Результаты расчета затрат на электроэнергию приведены в таблице 6.2.
Таблица 6.2 – Расчет затрат на электроэнергию
| Оборудование | Мощность W,кВт | Время эксплуатации оборудования t, ч | Сумма, руб. |
| Компьютер | 0,4 | 500 | 216,0 |
| ИТОГО: | 216,0 | ||
Затраты на электроэнергию составили 216 рублей.
Итак затраты на материалы включают только затраты на электроэнергию и составляют 216 рублей.
Расчет расходов на оплату труда. Непосредственное отношение к написанию дипломного проекта имеют студент-дипломник, руководитель на кафедре (к.т.н., доцент), консультант по экологичности и безопасности и консультант по организационно - экономической части.
Рассчитаем для каждого из них среднечасовую ставку по формуле:
, (6.3)
где ЗП – заработная плата исполнителя за месяц (складывается из суммы оклада, должностных начислений и премий);
t – количество рабочих часов в месяц (примем t = 90 ч в месяц).
Данные для расчета суммы расходов на оплату труда приведены в таблице 6.3.
Таблица 6.3 – Расходы на оплату труда
| Должность | Заработная плата, руб. | Трудоемкость, t, чел.ч | Средняя часовая ставка (СЧС), руб. | Сумма, руб. |
| Студент-дипломник | 400 | 557,5 | 5,33 | 2971,48 |
| Доцент (руководитель) | 3300,0 | 24,0 | 44,00 | 1056,00 |
| Доцент (консультант по экологичности и безопасности) | 3080,0 | 1,0 | 41,07 | 41,07 |
| Преподаватель (консультант по организационно - экономической части) | 1610,0 | 1,0 | 21,47 | 21,47 |
| ИТОГО: | 4090,02 | |||
Расходы на оплату труда составили 4090,02 руб., из них наибольшие расходы на оплату труда составили: 2971,47 руб. – дипломнику.
Расчет единого социального налога. Сумма отчислений на социальные нужды рассчитывается как процент от расходов на оплату труда людей, занятых в работе над дипломным проектом. Результаты расчетов по единому социальному налогу приведены в таблице 6.4.
Таблица 6.4 – Отчисления на единый социальный налог
| Вид отчислений | Сумма расходов на оплату труда, руб. | Ставка налога, % | Сумма отчислений, руб. |
| В Фонд социального страхования РФ | 4090,02 | 4,0 | 163,60 |
| В Пенсионный фонд РФ | 4090,02 | 28,0 | 1145,21 |
| В Фонд обязательного медицинского страхования РФ | 4090,02 | 3,6 | 147,24 |
| ИТОГО: | 35,6 | 1456,05 |
Отчисления на единый социальный налог составили 1456,05 руб., из них наибольшую часть составляют отчисления в Пенсионный фонд 1145,21 руб.
Расчет амортизационных отчислений. Сумма амортизационных отчислений рассчитывается по формуле:
ААМ = CМ.Ч · t, (6.4)
где CМ.Ч – стоимость одного машино-часа работы оборудования, руб.;
t – время работы машин, установок и другого оборудования в процессе дипломного проектирования, ч.
Стоимость одного часа работы машин и оборудования рассчитывается по формуле:
, (6.5)
гдеЦ – стоимость оборудования;
Тч.дн – количество рабочих часов в день;
Тдн.г – количество рабочих дней в году (для расчетов примем 280 дней);
Тсл – срок службы оборудования.
Результаты расчета сумм амортизационных отчислений для всего оборудования приведены в таблице 6.5.
Таблица 6.5 – Расчет сумм амортизационных отчислений
| Оборудование | Стоимость оборудования, руб. | Срок службы оборудования, лет | Количество рабочих часов в день, ч | Стоимость 1 машино-часа, руб. | Время работы оборудования для выполнения дипломного проекта, ч | Сумма амортизации, руб. |
| Компьютер | 10000 | 7 | 6 | 0,85 | 500 | 425,0 |
| ИТОГО: | 425,0 | |||||
Сумма амортизационных отчислений составила 425,0 рублей.
Прочие расходы. В эту статью включаются расходы на канцелярские принадлежности, необходимые для оформления дипломного проекта (таблица 6.6).
Таблица 6.6– Расчет прочих расходов
| Материал | Цена за единицу, руб. | Количество | Сумма, руб. |
| Дискета, шт. | 10,0 | 3 | 30,0 |
| Бумага, кол-во листов | 0,2 | 100 | 20,0 |
| Стоимость печати пояснительной записки | 1,0 | 100 | 100,0 |
| Стоимость печати на плоттере | 50,0 | 4 | 200,0 |
| Ручка, шт. | 3,0 | 2 | 6,0 |
| Карандаш, шт. | 5,0 | 3 | 15,0 |
| Ластик, шт. | 1,0 | 1 | 1,0 |
| Ватман формата А1 | 6,0 | 4 | 24,0 |
| Папка для диплома, шт. | 100,0 | 1 | 100,0 |
| ИТОГО: | 496,0 |
Сумма прочих расходов составила 496,0 рублей.
Составим смету затрат на выполнение дипломного проекта, используя данные расчетов затрат по каждой статье. Результаты представлены в таблице 6.7.
Таблица 6.7 – Смета затрат
| Статья затрат | Сумма, руб. | Удельный вес, % |
| Материалы | 216,00 | 3,23 |
| Расходы на оплату труда | 4090,02 | 61,20 |
| Единый социальный налог | 1456,05 | 21,79 |
| Амортизационные отчисления | 425,00 | 6,36 |
| Прочие расходы | 496,00 | 7,42 |
| ИТОГО: | 6683,27 | 100,00 |
Общая сумма затрат на выполнение дипломного проекта составила 6683,27 руб. Наибольший удельный вес (61,20 %) в смете затрат занимают расходы на оплату труда, затем – отчисления на единый социальный налог (21,79 %). Сумма затрат по данным статьям не может являться слишком высокой. Затраты на выполнение дипломного проекта можно считать обоснованными, так как затраты относительно низки, а разработанная микросхема отвечает требованиям современной бытовой техники, следовательно будет востребована потребителями.
6. Анализ опасных и вредных факторов при работе с ПЭВМ
Электронно-вычислительная техника стала неотъемлемым элементом любого научного процесса. Компьютер стал привычным не только в производственных цехах и научных лабораториях, но и в студенческих аудиториях и школьных классах, так как является не только сложной машиной, позволяющей производить сложные математические расчеты и инженерное моделирование, но и универсальным обучающим устройством значительно облегчающим учебный процесс [6].
Непрерывно растет число специалистов, работающих с персональным компьютером, который становится их основным рабочим инструментом. Ни экономические, ни научные достижения невозможны теперь без быстрой и четкой информационной связи и без специально обученного персонала. Однако, несмотря на все удобства и достоинства работы с персональным компьютером имеется также и негативная сторона – вредные факторы, влияющие на человека при работе на ПЭВМ.
Длительная, систематическая работа за компьютером считается вредной для здоровья. Она оказывает неблагоприятное воздействие на эмоциональное, психическое и, как результат, физическое состояние человека, наиболее известное и распространенное из которого – потеря зрения. Но существуют и другие, менее известные, но от этого не менее опасные, факторы, влияющие на здоровье человека. Рассмотрим влияние этих факторов.
Опасные и вредные факторы при работе на ПЭВМ сводятся к следующему:
1) Наличие электромагнитных излучений. Воздействие слабых электромагнитных излучений в низкочастотном, сверхнизко частотном и высокочастотном диапазонах, вызывает обратимые и необратимые изменения в организме. Таких как: торможение рефлексов, понижение кровяного давления, замедление сокращений сердечной мышцы, изменение состава крови в сторону увеличения числа лейкоцитов и уменьшения эритроцитов, помутнение хрусталика глаза. Функциональные нарушения, вызванные биологическим воздействием электромагнитных полей, способны аккумулироваться в организме. Также следует отметить тепловое воздействие электромагнитных полей, в результате которого может произойти перегрев отдельных тканей и органов, ведущее к их необратимым изменениям. Дозы облучения нормированы и согласно им напряженность электрического поля не должна превышать:
- 20 В/м для частот от 60 КГц до 30 МГц,
- 5 В/м для частот от 30 МГц до 300 МГц.
Напряженность магнитного поля не должна превышать:
5 А/м для частот от 5 КГц до 1,5 МГц.
2) Неподвижная напряженная поза оператора, в течение длительного времени прикованного к экрану дисплея, приводит к усталости и возникновению болей в позвоночнике, шее, плечевых суставах.
3) Интенсивная работа с клавиатурой вызывает болевые ощущения в локтевых суставах, предплечьях, запястьях, в кистях и пальцах рук.
4) Работа компьютера сопровождается акустическими шумами, включая ультразвук.
5) Деятельность оператора предполагает, прежде всего, визуальное восприятие отображенной на экране монитора информации, поэтому значительной нагрузке подвергается зрительный аппарат работающего с персональным компьютером. Факторами, наиболее сильно влияющими на зрение, являются несовершенные способы создания изображения на экране монитора.
Многочисленными исследованиями российских и зарубежных специалистов доказано, что важнейшим условием безопасности человека перед экраном является правильный выбор визуальных параметров дисплея и светотехнических условий рабочего места.
Работа с дисплеями – и это доказано однозначно – при неправильном выборе яркости и освещенности экрана, контрастности знаков, цветов знака и фона, при наличии бликов на экране, дрожании и мелькании изображения – приводит к зрительному утомлению, головным болям, к значительной физиологической и психической нагрузкам, к ухудшению зрения [7].
Визуальные параметры и световой климат определяют зрительный дискомфорт, который может проявляться при использовании любых типов экранов дисплеев – на электроннолучевых трубках, жидкокристаллических, газоразрядных, электролюминесцентных панелях или на других физических принципах.
Общие требования к параметрам мониторов. В новых Государственных стандартах России (ГОСТ Р 50948-96. «Средства отображения информации индивидуального пользования. Общие эргономические требования и требования безопасности» и ГОСТ Р50949-96. «Средства отображения информации индивидуального пользования. Методы измерений и оценки эргономических параметров и параметров безопасности») и в утвержденных и введенных в действие санитарных правилах и нормах СанПиН 2.2.2.542-96. «Гигиенические требования к видеодисплейным терминалам, персональным электронно-вычислительным машинам и организация работы», гармонизированных с международным и европейским стандартами, установлены требования к двум группам визуальных параметров:
Первая группа: яркость, контраст, освещенность, угловой размер знака и угол наблюдения;
Вторая группа: неравномерность яркости, блики, мелькание, расстояние между знаками, словами, строками, геометрические, и нелинейные искажения, дрожание изображения и т. д. (всего более 20 параметров) [7].
Однако не только конкретное значение каждого из перечисленных параметров определяет эргономическую безопасность. Главное, совокупность определенных сочетаний значений основных визуальных параметров, отнесенных к первой группе. Можно утверждать, что каждому значению рабочей яркости соответствуют определенные значения освещенности, углового размера знака (расстояния наблюдения), угла наблюдения, обеспечивающие оптимальные условия работы. И так для каждого из этих визуальных параметров.
Существенно влияет на зрительный дискомфорт выбор сочетаний цветов знака и фона, причем некоторые пары цветов не только утомляют зрение, но и могут привести к стрессу (например, зеленые буквы на красном фоне).
Визуальные параметры дисплеев могут быть также улучшены путем установки специальных антибликовых контрастирующих фильтров.
От значения коэффициента пропускания фильтра и коэффициента зеркального отражения зависит контрастность изображения, интенсивность бликов от внешних источников света и заметность мельканий, т. е., в конечном счете, зрительное утомление. В электронно-лучевых трубках передовые фирмы мира начали использовать с теми же целями темные стекла, чернение зазоров между ячейками люминофоров, антибликовые покрытия.
6) Электронно-лучевая трубка монитора является потенциальным источником рентгеновского излучения.
Рентгеновское излучение относится к ионизирующим излучениям. Следствием его воздействия может быть головная боль, повышенная утомляемость, раздражительность, изменение состава клеток, и как следствие, высокая вероятность онкологических заболеваний. Основным способом защиты является нанесение на экран дисплея специальных поглощающих пленок. К организационным мерам защиты следует отнести ограничение времени работы за дисплеем, правильное размещение компьютера.
Все мониторы, соответствующие требованиям безопасности, снабжаются специальной схемой защиты пользователя в случае неисправности. Если напряжение на аноде становится слишком высоким, уровень рентгеновского излучения может повыситься. Поэтому мониторы снабжаются разрядниками, которые обеспечивают стекание энергии на землю в том случае, если напряжение становится избыточным. Иногда, особенно в условиях влажности, эта схема самопроизвольно срабатывает и вызывает помехи. Это проявляется как мгновенное «сворачивание» и последующее восстановление изображения.
До сих пор не обнаружено никакого влияния рентгеновского излучения экрана на здоровье. [7]
7)Воздействие электростатического поля – статического электричества – на человека связано с протеканием через него слабого тока (несколько микроампер). При этом электротравм никогда не наблюдается. Однако вследствие рефлекторной реакции на ток возможна механическая травма при ударе о рядом расположенные элементы конструкций, падении с высоты и т.д.
Люди, работающие в зоне воздействия электростатических полей, жалуются на раздражительность, головную боль, нарушение сна и прочее. Характерны склонность к психосоматическим расстройствам с повышенной эмоциональной возбудимостью и быстрой истощаемостью, неустойчивость показателей пульса и артериального давления.
Образующиеся заряды статического электричества устраняют чаще всего путем заземления электропроводных частей производственного оборудования. Сопротивление такого заземления должно быть не более 100 Ом. При невозможности устройства заземления практикуется повышение относительной влажности воздуха в помещении.
8) При работе с компьютером не следует исключать и такой фактор как электробезопасность.
Электробезопасность предусматривает исключение возможности поражения человека электрическим током. При поражении человека электрическим током основным поражающим фактором является ток, проходящий через его тело. При этом степень отрицательного воздействия тока на органы человека увеличивается с ростом тока. Вместе с тем исход поражения определяется и длительностью воздействия тока, его частотой, а также некоторыми другими факторами. Сопротивление тела человека и приложенное к нему напряжение также влияют на исход поражения, но лишь постольку, поскольку они определяют значение тока, проходящего через человека.
Электрический ток, вызывающий при прохождении через организм ощутимые раздражения, называется ощутимым током, а его минимальное значение пороговым ощутимым током [8].
Увеличение тока сверх порогового ощутимого вызывает у человека судороги мышц и неприятные болезненные ощущения, которые с ростом тока усиливаются и распространяются на все большие участки тела.
Электрический ток, вызывающий при прохождении через человека непреодолимые судорожные сокращения мышц руки, в которой зажат проводник, называется не отпускающим током, а наименьшее его значение - пороговым не отпускающим током. Средние значения пороговых не отпускающих токов составляют: для мужчин 16 мА при 50 Гц и 80 мА при постоянном токе, для женщин (соответственно) 11 мА, 50 мА, для детей 8 мА, 40 мА.
Для обеспечения электробезопасности при работе с электрооборудованием, питающимся от трехфазной четырехпроводной сети применяется защитное зануление.
Опасность поражения током при прикосновении к корпусу и другим нетоковедущим металлическим частям электрооборудования, оказавшимся под напряжением вследствие замыкания на корпус или по другим причинам, может быть устранена быстрым отключением поврежденной электроустановки от питающей сети и вместе с тем снижением напряжения корпуса относительно земли. Этой цели служит зануление.
Зануление – преднамеренное электрическое соединение с нулевым защитным проводником металлических нетоковедущих частей, которые могут оказаться под напряжением.
Нулевым защитным проводником, называется проводник, соединяющий зануляемые части с глухо заземленной нейтральной точкой источника тока или ее эквивалентом. Эквивалентом нейтральной точки источника тока могут быть: средняя точка источника постоянного тока, заземленный вывод источника однофазного тока и т.п.
Принцип действия зануления – превращения замыкания на корпус в однофазное короткое замыкание (т.е. между фазным и нулевым защитным проводниками) с целью вызвать большой ток, способный обеспечить срабатывание защиты и тем самым автоматически отключить поврежденную электроустановку от питающей сети. Такой защитой являются: плавкие предохранители или максимальные автоматы, устанавливаемые для защиты от токов короткого замыкания.
Заключение
В ходе выполнения дипломного проекта в соответствии с заданием произведён обзор литературы по вопросу принципов построения АМ-ЧМ приёмников, что необходимо для понимания алгоритма работы радиоприёмника.
Также во время выполнения работы была восстановлена схема электрическая принципиальная ИМС ТА2003.
Принципиальная электрическая схема состоит из следующих функциональных блоков:
AMRF – усилитель радиочастоты АМ – сигнала;
FMRF – усилитель радиочастоты ЧМ – сигнала;
FM/AMSW– переключатель АМ – ЧМ-режимов;
AMOSC–гетеродин для смесителя АМ – сигналов;
FMOSC–гетеродин для смесителя ЧМ – сигналов;
AMMIX–смеситель АМ – сигналов;
FMMIX–смеситель ЧМ– сигналов;
AGC – блок автоматической регулировки усиления;
AMIF – усилитель промежуточной частоты АМ – сигнала;
FMIF – усилитель промежуточной частоты ЧМ – сигнала;
AMDET – детектор АМ – сигнала;
FMDET – детектор ЧМ – сигнала.
Для ИМС разработана физическая структура кристалла и технологический маршрут изготовления. Так же разработана библиотека элементов, а на основе ее топология при помощи пакета программ сквозного проектирования топологии ПАРОМ. При разработке физической структуры и топологии все технологические параметры ориентированы на производство данной ИМС на предприятии ОАО “Микрон”.
Разработанная микросхема построена на основе супергетеродинного метода приёма с полностью раздельными трактами для АМ- и ЧМ-режимов. Основными достоинствами ИМС является широкий диапазон напряжений питания (3-8 В), малый размер кристалла (1,4x1,4 мм) и минимальное количество навесных элементов, необходимых для настройки и работы радиоприёмника.
Список использованных источников
1. Радиоприемные устройства, под ред. В.И. Сифорова.- М.: Радио и связь, 1974.-254 с.
2. Чистяков Н.И., Сидоров В.М. Радиоприемные устройства.- М.: Радио и связь, 1974.- 321 с., ил.
3. Кононович Л.М. Современный радиовещательный приемник - М.: Радио и связь, 1986. –354 с.
4. AM – FM Radio IC TA2003/ Toshiba //Toshiba bipolar linear integrated circuit. – 1998. – 10 c.
5. Мелькина Н.Н. Методические указания к технико-экономическому обоснованию дипломных проектов. – Саранск: Изд-во Мордов. ун-та, 2003.– 28 с.
6. Белов С.В., Ильницкая А.В., Козьяков А.Ф. Безопасность жизнедеятельности: Учебник для вузов / Под общ. ред. С.В. Белова. 2-е изд., испр. и доп. – М.: Высш. шк., 1999. – 448 с.
7. Пермогоров А. / О мониторах // Компьютеры от СПТК. – www.sptc.ru. – 2000
8. Долин П.А. Основы техники безопасности в электроустановках: Учеб. пособие для вузов. – М.: Энергия, 1979. – 408 с.
Приложение А

Приложение Б

Похожие рефераты:
Техническая диагностика средств вычислительной техники
Расчет линии связи для системы телевидения
Передающее устройство одноволоконной оптической сети
Приемник цифровой системы передачи информации ВЧ-каналом связи по ВЛ
Измеритель отношения сигнал/шум ТВ канала
Разработка радиоприемного устройства импульсных сигналов
Радиолокационный приемник сантиметрового диапазона
Разработка систем передачи информации нового поколения
Проектирование управляющей ИМС для импульсных источников питания по типу TDA16846



