| Похожие рефераты | Скачать .docx |
Дипломная работа: Интеграция локальных вычислительных сетей МИЭТ и студенческого городка МИЭТ
ГОСУДАРСТВЕННЫЙ КОМИТЕТ РФ ПО ВЫСШЕМУ ОБРАЗОВАНИЮ
МОСКОВСКИЙ ГОСУДАРСТВЕННЫЙ ИНСТИТУТ ЭЛЕКТРОННОЙ ТЕХНИКИ (ТЕХНИЧЕСКИЙ УНИВЕРСИТЕТ
ФАКУЛЬТЕТ МПИТК
КАФЕДРА ВТ
ПОЯСНИТЕЛЬНАЯ ЗАПИСКА
К ДИПЛОМНОМУ ПРОЕКТУ НА ТЕМУ «ИНТЕГРАЦИЯ ЛОКАЛЬНЫХ ВЫЧИСЛИТЕЛЬНЫХ СЕТЕЙ МИЭТ И СТУДЕНЧЕСКОГО ГОРОДКА МИЭТ»
Дипломант Абрамец М.Б
Руководитель проекта Лупин С.А
Консультант по Специальному разделу
Лупин С.А
Консультант по Технологическому разделу
Грушевский А.М.
Консультант по Организационно-Экономическому разделу
Дьячкова Н.Н
Консультант по Производственной и Экологической Безопасности
Никулина И.М
Москва
СОДЕРЖАНИЕ
Введение
Часть I
Специальный раздел
ЛВС Студенческого городка МИЭТ
История создания
Структура и технологии сети
Кабельная система
Инфраструктура сети
Информационная составляющая
Связь с сетью Internet
ЛВС МИЭТ
Структура и технологии
Связь с сетью Internet
Варианты реализации физического канала
Связь через сеть Internet
Аренда выделенного цифрового канала
Создание волоконно-оптической магистрали МИЭТ - Cтудгородок
Обзор волоконно-оптических технологий
Оборудование и материалы, необходимые для реализации физической связи интегрируемых сетей посредством волоконно-оптической магистрали
Организация радиоканала
Обзор технологий и классификация оборудования радиосетей
Анализ целесообразности реализации связи ЛВС МИЭТ и Студгородка МИЭТ посредством радиоканала
Необходимое оборудование
Выбор активного оборудования и его обоснование
Характеристики радиоканала
Заключение
Обеспечение информационной безопасности сетей
Преспективы проекта
Заключение
Литература
Часть II
Технологический раздел
Введение
Содержание и представление информационных ресурсов электронной библиотеки
Процесс наполнения электронной библиотеки
Выводы
Литература
Часть III
Организационно-экономический раздел
Введение
Расчет постатейных прямых затрат при различных вариантах интеграции сетей
Связь посредством сети Internet
Аренда выделенного канала
Создание оптоволоконной магистрали
Расчет основных прямых затрат на реализацию проекта
Организация радиоканала
Расчет основных прямых затрат на реализацию проекта
Прогнозная оценка реализации различных вариантов связи ЛВС МИЭТ и студгородка МИЭТ
Выводы
Литература
Часть IV
Производственная и экологическая безопасность
Введение
ТРЕБОВАНИЯ К ПомещениЮ при эксплуатации ПЭВМ
Организация рабочего места
Требования к вентиляции и кондиционированию воздуха
Требования к уровням шума и вибрациям
Электроопасность и пожароопасность
Требования к защите от статического электричества и излучений при работе за компьютером
Требования к естественному и искусственному освещению
Расчет искусственного освещения помещения компьютерного зала
Психофизиологические факторы
Выводы
Литература
ВВЕДЕНИЕ
В настоящее время, когда информационные технологии заняли достаточно прочные позиции практически во всех сферах жизнедеятельности человека, и продолжают их укреплять, стало очень популярным понятие системной интеграции.
Сегодня, для эффективного решения ряда производственных и иных задач, уже не достаточно просто иметь большой парк компьютеров, необходимо создавать на их базе целостную структуру, обеспечивающую взаимодействие вычислительных систем, и их отдельных компонентов. Организации всего мира, от крупнейших корпораций до небольших компаний, постоянно развивают и совершенствуют свои вычислительные сети, внедряют новые достижения в области информационных технологий в производственные и иные процессы.
Системы поддержки принятия решений, системы документооборота, системы управления базами данных – все это технологии на порядок увеличивающие эффективность работы любой организации, однако все они практически бесполезны, если вычислительные ресурсы компании не объединены в единую корпоративную сеть. Именно поэтому ежегодно на развитие корпоративных сетей и систем связи во всем мире выделяются колоссальные деньги!
Трудно переоценить значимость информационных технологий и для таких областей как наука и образование. Сегодня компьютер является уже не предметом изучения, а средством, способствующим учебному процессу. Последнее время стали активно развиваться такие проекты как «дистанционное обучение», появилось множество электронных библиотек, банков данных, специализированных электронных учебников. Компьютерные сети позволяют совместно использовать имеющиеся вычислительные мощности для распределенного решения сложных задач, так называемое разделение процессорных ресурсов.
В рамках социально-образовательных программ в высших учебных заведениях создаются мощные информационные системы, способствующие учебному процессу, проведению совместных исследований, и оперативному обмену информацией между студентами и преподавателями. Очень распространенными стали так называемые «кампусные» сети – компьютерные сети, объединяющие рабочие станции студентов с общими сетями института.
Не секрет, что развитие подобного рода проектов в России весьма затруднительно, ввиду отсутствия финансирования, поскольку создание сети масштаба студенческого городка является задачей достаточно серьезной, и требует ощутимых финансовых и временных затрат. Поэтому в нашей стране, как правило, кампусные сети создаются и поддерживаются самими студентами. Интеграция же этих сетей с сетями соответствующих учебных заведений происходит далеко не всегда, но как показывает практика, такое объединение очень полезно.
На территории студгородка МИЭТ с 1994 года существует локальная сеть, которая в настоящее время охватывает 60% всех комнат общежития, и имеет достаточно развитую инфраструктуру. Последние три года, когда появился смысл рассматривать ЛВС студгородка как потенциальное подразделение в рамках сети МИЭТ, несколько раз безуспешно предпринимались попытки объединить сеть студгородка с сетью института. Как правило, основные сложности заключались в территориальной удаленности института и студгородка, и в вопросах обеспечения безопасности сети института.
Цель данной дипломной работы – попытаться разработать вариант интеграции локальных вычислительных сетей МИЭТ и студгородка МИЭТ, удовлетворяющий обе стороны.
На рисунке ниже, представлено обоснование необходимости реализации проекта интеграции для института.

Цель интеграции сетей МИЭТ и студгородка МИЭТ
Основной идеей является то, что интеграция сетей должна протекать поэтапно. То есть первоначально достаточно реализовать доступ из сети студгородка к некоторому серверу, располагающемуся в пределах сети МИЭТ, по протоколам FTP и HTTP. Таким образом, этот сервер будет являться общим информационным пространством (пересечением ЛВС) МИЭТ и студгородка МИЭТ. В ходе развития общих информационных проектов, можно будет расширить информационное пространство. В перспективе можно реализовать аутентификацию пользователей, запрашивающих доступ к ресурсам сети МИЭТ.
Для того чтобы реализовать проект интеграции необходимо представлять себе структуры локальных вычислительных сетей МИЭТ и студенческого городка МИЭТ, а так же принципы их функционирования, и используемые технологии.
Кроме того, необходимо выбрать из возможных вариантов интеграции наиболее удовлетворяющий следующим критериям:
- Минимизация затрат на техническую реализацию
- Минимизация сроков реализации
- Обеспечение информационной безопасности сетей
Для этого необходимо произвести достаточно глубокий анализ потенциальных вариантов интеграции, выявить присущие им достоинства и недостатки, и оперируя этой информацией произвести выбор варианта реализации и его обоснование.
ЧАСТЬ I
СПЕЦИАЛЬНЫЙ РАЗДЕЛ
ИНТЕГРАЦИЯ ЛОКАЛЬНЫХ ВЫЧИСЛИТЕЛЬНЫХ СЕТЕЙ МИЭТ И СТУДЕНЧЕСКОГО ГОРОДКА МИЭТ
КОНСУЛЬТАНТ ЛУПИН С.А.
КАФЕДРА ВЫЧИСЛИТЕЛЬНОЙ ТЕХНИКИ
ЛВС СТУДЕНЧЕСКОГО ГОРОДКА МИЭТ
История создания
Локальная вычислительная сеть студенческого городка МИЭТ существует с 1994 года. Сеть образовалась, поддерживается и развивается исключительно благодаря усилиям студентов, проживающих в студенческом городке. Цель объединения домашних компьютеров в локальную сеть имеет социально-образовательный характер. То есть для студентов сеть является средством интерактивного взаимодействия, общения, частью досуга, а так же используется в образовательных целях и при совместном решении различных задач.

Рис.1-1. Динамика расширения ЛВС Студгородка МИЭТ
За 7 лет существования ЛВС претерпела множество качественных изменений. На данный момент она территориально охватывает все 5 корпусов студенческого городка МИЭТ, а число рабочих станций, подключенных к ней, растет с каждым днем все больше и больше, и на начало 2001 года превысило 430 штук. Динамику расширения сети можно видеть на приведенной диаграмме.
Сеть постоянно развивается и модернизируется с учетом появления новых сетевых и информационных технологий, а также с учетом потребностей и возможностей пользователей, входящих в сетевое сообщество.
Администрированием и развитием сети занимается группа студентов, избранных сетевым сообществом на основании профессиональной пригодности и желания поддерживать функциональность и совершенствовать инфраструктуру сети, а также повышать уровень собственной квалификации в области сетевых технологий. В каждом корпусе есть сетевой администратор, который обеспечивает работоспособность вверенного ему участка сети в соответствии с общепринятым уставом.
Структура и технологии сети
ЛВС студенческого городка МИЭТ полностью построена на технологии SWITCHEDETHERNET и поддерживает стандарты 10Base-T и 100Base-T. Маршрутизация внутри сети не реализована, таким образом сеть представляет собой один широковещательный домен.
Сеть имеет тип топологии иерархическая звезда, то есть существует центральный коммутатор, который связывает между собой корпусные коммутаторы и несколько серверов.
Связь между коммутаторами реализована по технологии 100Base-T, имеет скорость передачи данных 100 мегабит в секунду в полнодуплексном режиме, обеспечивая тем самым пропускную способность 200 Мбит/с.
Структурная схема топологии ЛВС студгородка МИЭТ приведена на рисунке.

Рис.2. Структурная схема ЛВС студгородка МИЭТ
К каждому корпусному коммутатору подключено от четырех до семи концентраторов (имеющих 8 или 16 портов), обеспечивающих связь с рабочими станциями по технологии 10Base-Tсо скоростью передачи данных 10 Мбит/с в полудуплексном режиме. Каждый из концентраторов образует отдельный сегмент сети, работающий по технологии Ethernet 10Base-T. Таким образом, сеть разбивается коммутаторами на коллизийные домены, в каждом из которых содержится не более 15 рабочих станций, что несомненно способствует рациональному использованию полосы пропускания, и минимизирует возможность возникновения коллизий. Кроме того, пропускная способность магистрали, к которой подключены коммутаторы (100 Мбит/с) равномерно распределяется между коллизийными сегментами, что позволяет добиться оптимальной производительности с учетом имеющегося оборудования и технологий.
Кабельная система
Кабельная система реализована с учетом базовых стандартов СКС (стандартов телекоммуникационной инфраструктуры коммерческих зданий ISO/IEC 11801, EN 50173 и ANSI/TIA/EIA-568-A).
Кабельная система полностью построена с использованием симметричного 4-парного медного кабеля («неэкранированная витая пара» или UTP) категории 5 фирмы Alcatel (с недавнего времени Nexans, www.nexans.com).
Магистральная подсистема кампуса (магистраль между корпусами) проходит «по воздуху», то есть крепится на специально смонтированных, и натянутых между крышами корпусов гибких тросах-растяжках. Такой тип соединения распределительных пунктов корпусов с главным распределительным пунктом комплекса продиктован в первую очередь расстояниями между корпусами, которое составляет 60-70 метров. С учетом ограничения спецификацией 5 категории длины линии связи между двумя активными устройствами (100 метров) прокладывать магистраль комплекса, используя медный кабель, внутри здания было нецелесообразно. Тем не менее, даже при таком способе прокладки магистралей, их длины превышают стометровый предел.
Однако, стандарты ISO/IEC 11801 и EN 50173 допускают наличие в СКС линий увеличенной длины. Такие линии рекомендуется тестировать на соответствие параметров, определенных для стандартных линий. Данное положение международного и европейского стандарта подразумевает возможность выбора более качественной среды передачи и использования резерва параметров для увеличения длины каналов.
Межкорпусные магистрали имеют 2 важные особенности, которыми обуславливается их нормальное функционирование, и нормальное взаимодействие подключенных к ним коммутаторов по технологии 100Base-T:
1. Поскольку передача информации по магистрали происходит в полнодуплексном режиме, то отсутствует понятие коллизии, и связанного с ним значения задержки сигнала при прохождении по линии связи (PVD – PathDelayValue), которое является одним из параметров, ограничивающих длину канала.
2. Характеристики кабеля имеют некоторый запас по затуханию сигнала, что позволяет увеличить длину линии связи на 20-30 метров без потери качества связи.
Таким образом, межкорпусные магистрали соответствуют международному (ISO/IEC 11801) и европейскому (EN 50173) стандартам СКС.
Магистральная подсистема корпуса (или вертикальная подсистема), проходит по коммуникационным стоякам, предусмотренным конструкцией зданий (корпусов общежития), и соединяет распределительный пункт здания (помещение, где располагается корпусной коммутатор) с распределительными пунктами этажей, число которых на каждом этаже достигает четырех.
Горизонтальная подсистема СКС. Прокладка кабелей осуществляется по специальным кабельным каналам (коробам) смонтированным на высоте 2 метра от пола вдоль всех коридоров корпусов. Механические окончания кабелей горизонтальной подсистемы (разъемы и розетки RJ-45) выполнены в соответствии с требованиями 5й категории.

Рис.3. Активное оборудование и магистрали ЛВС студгородка МИЭТ
На рис.3 показано территориальное расположение активного сетевого оборудования, а так же изображены межкорпусные магистрали, и элементы вертикальной подсистемы СКС. Распределительный пункт (РП) кампуса, где установлен центральный коммутатор магистрали, располагается в 4 корпусе. Так же во всех корпусах существует РП корпуса, где располагаются корпусные коммутаторы, которые в свою очередь связаны вертикальной подсистемой СКС с РП этажей.
Стоит также отметить, что кабельная система реализована с учетом ограничений, накладываемых технологией FastEthernet, касающихся максимального диаметра коллизийного домена 205 метров. В сети полностью отсутствуют каскадируемые концентраторы, длины «лучей» в конечных сегментах не превышают 50 метров (хотя спецификация кабельной системы 5 категории ограничивает длину луча звезды 90 метрами).
Таким образом, ЛВС студенческого городка МИЭТ спроектирована с учетом перспектив внедрения новых технологий и масштабирования.
Для того чтобы полностью перевести всю сеть на высокоскоростную технологию FastEthernet (100Base-T), достаточно просто заменить активное оборудование в локальных сегментах: концентраторы и сетевые адаптеры, стоимость которых постоянно падает, и приближается к стоимости оборудования, работающего по технологии 10Base-T.
Инфраструктура сети
ЛВС студенческого городка МИЭТ имеет достаточно развитую инфраструктуру, и представляет собой, по сути, корпоративную сеть среднего масштаба.
Приведем некоторые данные по аппаратной части инфраструктуры сети:

Таблица 1. Статистика по аппаратной части ЛВС студгородка МИЭТ
В следующей таблице представлено распределение активного сетевого оборудования и рабочих станций по корпусам, а так же число комнат, «охваченных» сетью:

Таблица 2.Статистика по корпусам
Как видно из таблицы 2, число комнат, имеющих одну или более точек подключения, составляет 35-70% от общего числа жилых комнат (в зависимости то корпуса). Таким образом, учитывая тенденцию компьютерных технологий становиться с каждым годом все доступнее, а так же динамику развития сетевых технологий, можно с большой вероятностью предположить, что через год-два компьютерная сеть будет охватывать 99% всей территории (всех комнат) студенческого городка.
На рисунках ниже обозначены все рабочие станции, подключенные к ЛВС студенческого городка МИЭТ на май 2001 года во всех корпусах студгородка.

Рис.4. Расположение рабочих станций в корпусе №2

Рис.5. Расположение рабочих станций в корпусе №3

Рис.6. Расположение рабочих станций в корпусе №4

Рис.7. Расположение рабочих станций в корпусе №5

Рис.8. Расположение рабочих станций в корпусе №6
Информационная составляющая
В сети существует 4 выделенных сервера, каждый из которых выполняет ряд полезных функций в масштабе всей сети. В таблице 3 приводятся данные о серверах:

Таблица 3. Описание функциональности выделенных серверов
Файловые серверы содержат большое количество программ, средств разработки и документации, доступным всем пользователям сети. Содержимое серверов постоянно пополняется и обновляется по мере появления новых версий полезных информационных ресурсов.
Помимо этого большое число пользователей сети организовывают на своих рабочих станциях WEB серверы, содержащие набор страничек различной тематики. Создаются различные форумы, доски объявлений, прочие ресурсы, улучшающие уровень взаимодействия пользователей сети, и удовлетворяющие их определенные интересы.
Сеть абсолютно прозрачна для пользователей в плане совместного использования ресурсов, что является особенно ценным. Учитывая, что число рабочих станций в сети превышает 430, и многие предоставляют доступ к различным информационным ресурсам, а так же, приняв во внимание тот факт, что средний размер жесткого диска превышает на сегодняшний день 10GB, то примерный объем информационного пространства ЛВС студгородка МИЭТ превышает 4 Терабайта (примерно 4,200,000 Мегабайт).
Связь с сетью Internet
Связь ЛВС студенческого городка МИЭТ с глобальной компьютерной сетью Internet, осуществляется посредством местного поставщика услуг Internet (провайдера), представляющего собой коммерческую структуру.
Оборудование провайдера расположено в 4 корпусе общежития, и подключено непосредственно к центральному коммутатору кампуса, как показано на рисунке 1.
Внутреннее пространство IP-адресов ЛВС студгородка МИЭТ лежит в диапазоне 172.16.0.0-172.16.255.255. Адреса из данного диапазона динамически распределяет DHCP сервер между рабочими станциями. Существует так же пространство внутренних статических адресов, которое находится внутри приведенного выше диапазона. Соответствие статических адресов конкретным рабочим станциям содержится в специальных таблицах DNSи DHCP серверов.
Поскольку пространство IP-адресов является специально выделенным для адресации в локальных сетях, то есть не является пространством уникальных адресов в сети Internet, то для осуществления связи рабочих станций сети с узлами сети Internetна шлюзе работает специальная служба NAT (NetworkAddressTranslation). Инициировать соединение внутреннего узла ЛВС студгородка с узлом в сети Internet можно только со стороны ЛВС студгородка, ввиду алгоритма реализации службы NAT. При этом IP-адрес всех узлов ЛВС внутренней сети студгородка для удаленных компьютеров в сети Internet имеет одно и то же значение – адрес шлюза в сеть студгородка.
Оплата связи с сетью Internet осуществляется из расчета переданного через шлюз (в обоих направлениях) объема информации. За 1 мегабайт установлена оплата 0.15 долларов США, что в принципа достаточно дорого. Поэтому из всех сервисов, предоставляемых в сети Internet, наиболее активно используются ICQ, почтовые сервисы (IMAP, POP3, SMTP), и Web (HTTP).
Структура и технологии
Локальная вычислительная сеть МИЭТ представляет собой, по сути, множество связанных между собой локальных сетей различных структурных подразделений университета. Как правило, все сети работают по технологии Ethernet (10Base-T, 10Base-2) или FastEthernet (100Base-TX, 100Base-FX).
Магистральный канал университета, соединяющий все корпуса с главным коммутационным узлом сети (с центральным маршрутизатором), выполнен с использованием оптоволоконного кабеля, позволяющего создавать сегменты большой длины, и работает по технологии 100Base-FX.
В каждом корпусе расположен один или несколько коммутаторов, подключенных к центральной сетевой магистрали университета. Коммутаторы обеспечивают связь подсетей отдельных структурных подразделений университета со всей сетью.

Рис.9. Структурная схема ЛВС МИЭТ
Существует ряд серверов, общих для всей локальной вычислительной сети МИЭТ (рис.9). Правила доступа и работы с такими серверами регулируются администраторами ЛВС МИЭТ.
Каждое подразделение имеет выделенное ему пространство статических IP-адресов. Большинство подразделений МИЭТ соединяются с общей магистралью института через свои шлюзы, на которых, как правило, регулируются правила двунаправленного прохождения пакетов IPпротокола в зависимости от принятой подразделением политики безопасности и существующих маршрутов. То есть шлюз выполняет роль маршрутизатора и брэндмауэра.
Таким образом, каждое подразделение университета определяет в частном порядке уровень и условия доступа к внутренним ресурсам своей подсети.
На рисунке 10 изображена схема типичной сети структурного подразделения МИЭТ и ее основные элементы:

Рис.10. Структура типичной сети подразделения
Сегменты, как правило, имеют топологию «звезда», «шина» или смешанную. На рисунке 11 изображены типичные сегменты сети подразделения:

Рис.11. Типичные сегменты сети подразделения
Связь с сетью Internet
Большинство подразделений МИЭТ используют главный шлюз (на рис.9 - MainGateway) для осуществления связи с узлами глобальной сети Internet. На шлюзе работает специализированное программное обеспечение, выполняющее фильтрацию входящего и исходящего трафика по ряду различных признаков с учетом принятых системным администратором правил политики безопасности.
Так же существует ряд подразделений института, которые имеют свой собственный Internet-канал. Такие подразделения, как правило, имеют возможность выхода в Internet несколькими путями, в зависимости от принятых настроек на местном маршрутизаторе, и локальных станциях подразделений.
Варианты реализации физического канала
Существует множество потенциальных вариантов реализации физического канала между локальными сетями МИЭТ и студенческого городка МИЭТ.
Рассмотрим наиболее подходящие с точки зрения практической реализации варианты обеспечения физической связи интегрируемых сетей.
СВЯЗЬ ЧЕРЕЗ СЕТЬ INTERNET
Учитывая тот факт, что обе интегрируемые сети имеют выход в глобальную компьютерную сеть Internet- можно сказать, что физический канал уже создан. То есть связь между ЛВС МИЭТ и ЛВС студгородка МИЭТ можно осуществить, используя каналы сети Internet.

Рис.12. Интеграция ЛВС МИЭТ и студгородка МИЭТ посредством сети Internet
При этом в качестве общего информационного пространства можно использовать информационное пространство официального сервера МИЭТ, предоставляющего сервисы WWW (www.miee.ru) и FTP (ftp.miee.ru), тем самым исключив необходимость изменять параметры политики безопасности обоих сетей, а так же устанавливать дополнительное активное оборудование.
Этот вариант имеет ряд как положительных и отрицательных моментов, перечисленных в таблице 4.
| Достоинства | Недостатки |
· Связь существует: не требуется проведение дополнительных работ по построению физического канала · Не требуется изменение политик безопасности сетей · Равные условия доступа к ресурсам сети МИЭТ из любой точки, имеющей связь с Internet |
· Высокая стоимость связи: необходимо ежемесячно оплачивать услуги сети Internet · Низкая скорость передачи данных: «ширина» Internet-канала, предоставляемого пользователям ЛВС студгородка МИЭТ 128Кбит/с · Низкое качество связи: качество связи зависит от множества субъективных факторов, таких как программно-аппаратные проблемы на промежуточных узлах связи · Низкая безопасность передаваемой информации из-за большого количества промежуточных узлов |
Таблица 4. Преимущества и недостатки варианта реализации физического канала между ЛВС МИЭТ и студгородка МИЭТ посредством сети Internet
Этот вариант является неприемлемым для организации постоянно функционирующего канала обмена информацией между институтом и студгородком, преимущественно из-за чрезвычайно высокой абонентской платы за пользование услугами сети Internet.
АРЕНДА ВЫДЕЛЕННОГО ЦИФРОВОГО КАНАЛА
В данном варианте предполагается аренда у компании КОМКОР (www.comcor.ru) двух портов сети передачи данных и организация между ними виртуального канала.
Виртуальный канал - логическое, протокольно-независимое соединение, устанавливаемое в сети пакетной коммутации по протоколу Frame Relay, между двумя оконечными устройствами, обеспечивающими пользовательский интерфейс Ethernet по стандарту 10BaseT и характеризующееся следующими параметрами:
- пропускная способность;
- среда передачи на абонентской субмагистрали.
Пользовательский интерфейс Ethernet образуется на выходе маршрутизатора Cisco 1601, подключенного к выделенному каналу с соответствующей пропускной способностью к центру пакетной коммутации по стыку V.35.
Виртуальные каналы могут использоваться для соединения территориально разнесенных объектов как по схеме точка - точка, так и по схеме мультиточка или звезда.

Рис.12. Организация виртуальных каналов
Виртуальные каналы сети пакетной коммутации, построенной на базе сети SDH и вторичной сети выделенных каналов. Эффективный способ соединения географически удаленных локальных вычислительных сетей. Frame Relay совместим со всеми протоколами, наиболее часто используемыми в ЛВС (TCP, Novell IPX, DECNET или NETBIOS). Этот протокол обеспечивает эффективную работу по каналам связи высокого качества. Позволяет эффективно передавать неравномерно распределенный по времени трафик. Обеспечивает малое время задержки при передаче информации через сеть. В отличие от вторичной сети выделенных каналов, для организации нового соединения нет необходимости устанавливать дополнительную аппаратуру. В стоимость услуги также входит установка модема для оптической или медной линии и маршрутизатора с портом 10-BaseT для подключения локальной сети клиента.

Рис.13. Связь ЛВС МИЭТ и студгородка МИЭТ посредством логического канала в московской волоконно-оптической сети (МВОС)
Для реализации такого вида связи необходимо:
- оплатить подключение к МВОС и организацию логического канала
- установить и настроить брэндмауэры со стороны каждой ЛВС для регулирования уровня доступа к ресурсам сетей
- установить в ЛВС студгородка МИЭТ центральный маршрутизатор
- внести необходимые записи о маршрутах в центральные маршрутизаторы с целью направления межсетевого трафика по арендованному каналу
В зависимости от желаемой пропускной способности канала варьируется и стоимость услуг. Цены для бюджетных организаций приведены в таблице 5:
| Пропускная способность, Кбит/с | Организация виртуального канала, $ | Инсталляция порта сети передачи данных, $ | Арендная плата (За 1 порт) $/мес |
64 128 256 512 1024 2048 |
1 1 1 1 1 20 |
430 430 430 430 430 430 |
30 45 70 100 180 200 |
Таблица 5. Стоимость подключения и размер арендной платы
Достоинства и недостатки данного варианта интеграции рассмотрены в таблице 7:
| Достоинства | Недостатки |
· Необходимое оборудование предоставляется поставщиком услуг связи · Гарантированное качество связи и пропускная способность · Безопасность передаваемой информации: МВОС соответствует требованиям по безопасности информации по классу защищенности “1Г” |
· Ежемесячная оплата аренды канала · Сравнительно невысокая скорость передачи информации |
Таблица 6. Достоинства и недостатки использования арендованного канала
В сущности, этот вариант является аналогом предыдущего. Он точно так же подразумевает использование коммерческого канала для связи интегрируемых сетей.
Реализация связи между ЛВС с помощью такого варианта обоснована, и с технической стороны имеет только одни преимущества (не считая пропускную способность, которая, кстати достаточна для совместного пользования ресурсами WEB и FTP серверов).
Экономически более целесообразной является связь посредством радиоканала, поскольку она не подразумевает ежемесячных расходов на поддержку, а по техническим характеристикам почти не уступает каналу связи, предоставляемому в аренду.
СОЗДАНИЕ ВОЛОКОННО-ОПТИЧЕСКОЙ МАГИСТРАЛИ МИЭТ - CТУДГОРОДОК
Обзор волоконно-оптических технологий
Волоконно-оптические линии связи являются на сегодняшний день самыми перспективными проводными решениями.
Оптический кабель может передавать данные с очень высокой пропускной способностью. Оптоволокно обладает отличными трансмиссионными характеристиками, высокой емкостью передаваемых данных, потенциалом для дальнейшего увеличения пропускной способности и устойчивостью к электромагнитным и радиочастотным помехам.
Световод состоит из сердцевины и защитного стеклянного внешнего слоя (оболочки). Оболочка служит в качестве отражающего слоя, с помощью которого световой сигнал удерживается внутри сердцевины. Оптический кабель может состоять только из одного световода, но на практике он содержит множество световодов. Световоды уложены в мягкий защитный материал (буфер), а он, в свою очередь, защищен жестким покрытием.
В широко распространенных световодах диаметр оболочки составляет 125 микрон. Размер сердцевины в распространенных типах световодов составляет 50 микрон и 62,5 микрон для многомодового оптоволокна и 8 микрон для одномодового оптоволокна. В общем-то, световоды характеризуются соотношением размеров сердцевины и оболочки, например 50/125, 62,5/125 или 8/125.
Световые сигналы передаются через оптоволокно и принимаются электронным оборудованием на другом конце кабеля. Это электронное оборудование, называемое оконечным оборудованием волоконно-оптической линии связи, преобразует электрические сигналы в оптические, и наоборот. Одно из преимуществ оптоволокна, кстати, состоит в том, что пропускную способность сети на базе оптоволокна можно увеличить простой заменой электронного оборудования на обоих концах кабеля.
Многомодовое и одномодовое оптоволокно отличаются емкостью и способом прохождения света. Наиболее очевидное отличие заключается в размере оптической сердцевины световода. Более конкретно, многомодовое волокно может передавать несколько мод (независимых световых путей) с различными длинами волн или фазами, однако больший диаметр сердцевины приводит к тому, что вероятность отражения света от внешней поверхности сердцевины повышается, а это чревато дисперсией и, как следствие, уменьшением пропускной способности и расстояния между повторителями. Грубо говоря, пропускная способность многомодового оптоволокна составляет около 2,5 Гбит/с. Одномодовое оптоволокно передает свет только с одной модой, однако меньший диаметр означает меньшую дисперсию, и в результате сигнал может передаваться на большие расстояния без повторителей. Проблема в том, что как само одномодовое оптоволокно, так и электронные компоненты для передачи и приема света стоят дороже.
Одномодовое волокно имеет очень тонкую сердцевину (диаметром 10 микрон или менее). Из-за малого диаметра световой пучок отражается от поверхности сердцевины реже, а это ведет к меньшей дисперсии. Термин "одномодовый" означает, что такая тонкая сердцевина может передавать только один световой несущий сигнал. Пропускная способность одномодового оптоволокна превышает 10 Гбит/с.
Число световодов в кабеле называется числом волокон. К сожалению, ни один опубликованный стандарт не определяет, сколько световодов должно быть в кабеле.
Спецификаций на оптоволокно существует сотни, они охватывают все возможные аспекты - от физических размеров до пропускной способности, от плотности на разрыв до цвета защитного материала. Защитный материал (буфер) предохраняет световод от повреждения, и он обычно маркируется разным цветом для простоты идентификации.
Основные параметры оптоволокна
Основные параметры оптоволокна - это длина, диаметр, оптическое окно (длина волны), затухание, пропускная способность и качество волокна. В спецификациях на оптоволокно длина указывается в метрах и километрах.
Многомодовое оптоволокно может быть нескольких диаметров, но наиболее распространено из них оптоволокно с соотношением сердцевины к оболочке 62,5 на 125 микрон. Размер 65,2/125 называется в спецификации ANSI/TIA/EIA-568A стандартным для проводки в зданиях.
Одномодовое оптоволокно имеет один стандартный размер - 9 микрон (плюс-минус один микрон).
Оптическое окно - это длина световой волны, которую волокно передает с наименьшим затуханием. Длина волны измеряется обычно в нанометрах (нм). Самые распространенные значения длины волны - 850, 1300, 1310 и 1550 нм. Большинство волокон имеет два окна - т. е. свет может передаваться на двух длинах волн. Для многомодовых световодов это 850 и 1310 нм, а для одномодовых - 1310 и 1550 нм.
Затухание характеризует величину потери сигнала и аналогично сопротивлению в медном кабеле. Затухание измеряется в децибелах на километр (дБ/км). Типичное затухание для одномодового волокна составляет 0,5 дБ/км при длине волны в 1310 нм и 0,4 дБ/км при 1550 нм. Для многомодового волокна эти величины равны 3,0 дБ/км при 850 нм и 1,5 дБ/км при 1300 нм. Благодаря тому, что оно тоньше, одномодовое волокно позволяет передавать сигнал с тем же затуханием на более дальние расстояния, чем эквивалентное многомодовое волокно.
Спецификация на кабели составляется исходя из максимально допустимого затухания (т. е. наихудшего сценария), а не типичной величины потерь. Так, максимальная величина затухания при указанных длинах волн для одномодового 1,0/0,75 дБ/км и 3,75/1,5 дБ/км для многомодового. Чем шире оптическое окно, т. е. чем длиннее волна, тем меньше затухание для кабелей обоих типов.
Пропускная способность или емкость данных, передаваемых по световоду, обратно пропорциональна затуханию. Иными словами, чем меньше затухание (дБ/км), тем шире полоса пропускания в МГц. Минимально допустимая пропускная способность для многомодового волокна должна быть 160/500 МГц при 850/1300 нм при максимальном затухании 3,75/1,5 дБ/км. Эта спецификация отвечает требованиям FDDI и TIA/EIA-568 для Ethernet и Token Ring.
Волокно может быть трех различных типов в зависимости от необходимых характеристик оптической передачи: стандартное, высококачественное и премиумное. Волокно более высокого качества используется обычно для удовлетворения более жестких требований к протяженности кабеля и затуханию сигнала.
Волоконно-оптические соединители.
Рекомендуемым типом соединителей согласно спецификации ANSI/TIA/EIA-568A на связную проводку для коммерческих зданий является двойной защелкивающийся SC-соединитель.
Сращивание волокон.
Наиболее распространены два метода сращивания: механическое сращивание и сплавка. При механическом сращивании концы волокон соединяются друг с другом с помощью зажима, при сплавке концы волокон запаиваются вместе.
Неудачное сращивание многомодового волокна имеет меньшие последствия, нежели одномодового, потому что пропускная способность сигнала, передаваемого по многомодовому волокну, ниже и не так чувствительна к отражениям в результате механического сращивания. Если приложение чувствительно к отражениям, в качестве метода сращивания необходимо применять сплавку.
Оборудование и материалы, необходимые для реализации физической связи интегрируемых сетей посредством волоконно-оптической магистрали
Кабельная система
Первое, что необходимо учитывать при выборе оборудования, это какой тип оптоволокна будет использоваться для прокладки магистрали. Принимая во внимание достаточно большую удаленность интегрируемых сетей (около 2 километров), правильнее всего выбрать одномодовое оптоволокно, поскольку оно обладает гораздо лучшими характеристиками, чем многомодовое, и наиболее подходит для создания протяженных линий связи (иногда даже более сотни километров), без промежуточной регенерации сигнала.
В качестве магистрального кабеля рекомендуется выбрать одномодовый восьми волоконный ВО кабель московского завода «Оптика-кабель» ОКСТ(СПЛ)-9,5-4, предназначенный для прокладки в коллекторах, и использования во внешних условиях. Этот кабель выполнен с использованием лучших российских и импортных компонентов по американской технологии, и имеет сравнительно невысокую стоимость.
Основные технические характеристики одномодового волоконно-оптического кабеля типа ОКСТ(СПЛ)-9,5-xxмосковского завода «Оптика-кабель»:
| Количество оптических волокон, шт | 4 – 32 | |
| Коэффициент затухания, дБ/км | 1310 нм | <0,35 |
| 1550 нм | <0,21 | |
| Хроматическая дисперсия, пс/нм*км | 1310 нм | <3,5 |
| 1550 нм | <1,8 | |
| Длина волны отсечки, нм | 1180-1330 | |
| Диаметр модового поля, мкм | 9,3 +/- 0,5 | |
| Допустимое растягивающее усилие, Н | > 3000 | |
| Температурный диапазон, "С | -40 +55 | |
| Наружный диаметр, мм | 14-14,5 | |
Таблица 7. Характеристики ОВ кабеля ОКСТ(СПЛ)-9,5-xx
Активное оборудование
Активное оборудование для работы с одномодовым оптоволокном, стоит достаточно дорого, однако оно позволяет обеспечивать высокоскоростной обмен информацией на расстоянии до 100 километров без регенерации сигнала в волноводе.
Существует масса устройств, которые удовлетворяют практически любые требования, которые могут иметь место в рамках реализуемой задачи.
Однако, мной рекомендуется выбрать в качестве устройства сопряжения двух передающих сред (медного кабеля и одномодового оптоволокна) медиаконверторы серии AT-MC103 фирмы AlliedTelesyn. Эта компания специализируется на производстве профессионального сетевого оборудования, и представляет на рынке полную линейку сетевых продуктов, обладающих наилучшим, на мой взгляд, соотношением цена/качество. Кроме того, на активное оборудование фирма дает пожизненную гарантию, и обеспечивает бесплатную техническую поддержку, что, несомненно, очень располагает в ее сторону.

Рис.14. Медиаконверторы серии AT-MC103
Технические характеристики данных устройств перечислены в таблице:
| Характеристики | AT-MC103XL | AT-MC103LH | AT-MC103SC/FS3 | AT-MC103SC/FS4 |
| Порт 1 | UTP | UTP | UTP | UTP |
| Разъем Порта 1 | RJ-45 | RJ-45 | RJ-45 | RJ-45 |
| Макс. длина сегмента кабеля | 100 м | 100 м | 100 м | 100 м |
| Коммутирующий порт MDI/MDIX | есть | есть | есть | есть |
| Порт 2 | SMFiber | SM Fiber | SM Fiber | SMFiber |
| Разъем Порта 2 | SC | SC | SC | SC |
| Макс. длина сегмента кабеля (FD) | 15 км | 40 км | 75 км | 100 км |
| Функция MissingLink | есть | есть | есть | есть |
| Полудуплексный /Полнодуплексный режимы | есть | есть | есть | есть |
Таблица 8. Технические характеристики медиаконверторов AT-MC103
Для нашей задачи (обеспечения обмена информацией по магистрали длиной 2 километра) нам достаточно медиаконвертора AT-MC103XL, способного обеспечить обмен данными по одномодовому оптоволокну длиной до 15 километров со скоростью 100 Мбит/с в полнодуплексном режиме.
Данные устройства устанавливаются на разных концах магистрали, и соединяются с разделочной муфтой специальными патч-кордами с SC-коннекторами, и с активным оборудованием локальных сетей.
Таким образом можно обеспечить прозрачную связь локальных сетей, поскольку технологии 10Base-T, 100Base-T (которые используются в ЛВС МИЭТ и ЛВС студгородка МИЭТ) и 100Base-FX (оптоволоконная связь) совместимы на канальном уровне.
Однако политики безопасности локальных сетей не должны допускать полностью прозрачных связей по ряду совершенно понятных причин. По этому подключение устройств сопряжения 100Base-T – 100Base-FX на сторонах локальных сетей осуществляется к так называемым брэндмауэрам – специальным устройствам, обеспечивающим защиту от несанкционированного доступа к ресурсам сетей на основе принятых правил. Подробнее принципы их функционирования будут рассмотрены в главе «Информационная безопасность».
Достоинства и недостатки
Данный вид физического объединения сетей наиболее предпочтителен и перспективен с технической точки зрения, однако себестоимость проекта на сегодняшний день достаточно велика. Кроме того получить разрешение на прокладку магистрали в канализации практически невозможно, или стоит очень больших денег. Возможно в будущем ситуация изменится в лучшую сторону.
| Достоинства | Недостатки |
· Практически неограниченная пропускная способность · Высокая помехозащищенность · Высокий уровень безопасности передаваемой информации · Перспективы технологии |
· Высокая себестоимость проекта · Необходимо получение разрешения на проведение прокладочных работ в городской канализации |
Таблица 9. достоинства и недостатки физической интеграции сетей на базе собственной волоконно-оптической магистрали
ОРГАНИЗАЦИЯ РАДИОКАНАЛА
Обзор технологий и классификация оборудования радиосетей
Радиосети передачи данных применяются в тех случаях, когда организация проводных или оптоволоконных каналов связи невозможна физически, либо если существующие проводные каналы связи не удовлетворяют потребителей с точки зрения скорости передачи информации, или их использование является экономически нецелесообразным.
Вопрос выбора конкретного оборудования не так прост, как кажется на первый взгляд, так как в настоящее время номенклатура выпускаемого оборудования довольно широка и технические характеристики и стоимость у различных фирм-изготовителей и фирм, представляющих их интересы в России, отнюдь не одинаковы
Для начала рассмотрим, какое оборудование может быть использовано для создания радиосетей передачи данных, по каким признакам оно классифицируется и чего можно ожидать от того или иного класса оборудования.
Рабочий диапазон частот
В первую очередь можно классифицировать оборудование по радиочастотным параметрам, основным из которых является диапазон радиочастот, в котором данное оборудование работает. Причем от того, в каком диапазоне работает оборудование, зависят такие показатели, как дальность связи, скорость передачи информации и требования к обеспечению «прямой видимости», зависимость качества связи от погодных условий. Наиболее распространенные диапазоны частот, предназначенные для систем передачи данных, это 136-174 МГц, 400-512 МГц, 820-960 МГц, 2,4 ГГц, 5 ГГц, 10-12 ГГц, 30-35 ГГц и выше. Зависимость параметров следующая: чем выше частота, тем выше может быть скорость передачи данных, меньше дальность, выше требования к обеспечению прямой видимости и больше чувствительность к перемене погоды. Эта зависимость иллюстрируется следующими примерами, показывающими, каких параметров связи можно добиться при использовании различных диапазонов частот:
136-174 МГц — скорость передачи данных до 19,2 Кбит/с, дальность связи до 50-70 км, связь может осуществляться «из-за угла» и за горизонтом за счет искривления пути прохождения радиолуча у земли. Параметры связи практически не зависят от погодных условий.
400-512 МГц — скорость передачи данных до 128 Кбит/с, дальность связи до 40-50 км. Возможна радиосвязь при помощи приема сигналов, отраженных от различных зданий и сооружений, гор и т.д., хотя наличие прямой видимости желательно.
В диапазонах 800-960 МГц и выше возможна организация каналов передачи данных со скоростью свыше 2 Мбит/с, при этом обязательным является условие прямой видимости между антеннами. С ростом используемой частоты увеличивается влияние погодных условий и уменьшается дальность связи, так как условия распространения радиоволн в этом диапазоне приближаются к условиям распространения света. Кроме того, дальность связи зависит от мощности передатчиков, чувствительности приемников и характеристик применяемых антенн и радиочастотного кабеля.
Классификация систем по характеру модуляции радиосигнала
По характеру модуляции радиосигнала системы подразделяются на:
- Широкополосные (или шумоподобные) системы (ШПС) со скачкообразной перестройкой частоты (Frequency-Hopping Spread Spectrum) FHSS
- Шумоподобные системы (ШПС) с непосредственной модуляцией частоты (Direct-Sequence Spread Spectrum) DSSS
- Системы с линейной частотной модуляцией и избыточным спектром
- Системы с узкополосными модуляциями
- Другие системы
Системы с узкополосными модуляциями
Узкополосные устройства излучают в эфир сигнал с шириной спектра 25-200 кГц, причем ширина излучаемого спектра увеличивается с увеличением скорости передачи информации. Узкополосные системы обладают очень существенным недостатком: если в частотном диапазоне такой системы появляются помехи, то качество связи резко падает.
Широкополосные системы
Более защищенными от помех являются широкополосные устройства. Они используют сигнал с шириной спектра несколько мегагерц. Существует два варианта таких систем, использующие разные методы передачи данных.
1. Метод прямой последовательности (DSSS)
Не забираясь в технические детали, метод прямой последовательности (DSSS) можно представить себе следующим образом. Вся используемая "широкая" полоса частот делится на некоторое число подканалов - по стандарту 802.11 этих каналов 11. Каждый передаваемый бит информации превращается, по заранее зафиксированному алгоритму, в последовательность из 11 бит, и эти 11 бит передаются одновременно и параллельно, используя все 11 подканалов. При приеме, полученная последовательность бит декодируется с использованием того же алгоритма, что и при ее кодировке. Другая пара приемник-передатчик может использовать другой алгоритм кодировки-декодировки, и таких различных алгоритмов может быть очень много.
Первый очевидный результат применения этого метода - защита передаваемой информации от подслушивания ("чужой" DSSS-приемник использует другой алгоритм и не сможет декодировать информацию не от своего передатчика). Но более важным является то, что благодаря 11-кратной избыточности передачи можно обойтись сигналом очень маленькой мощности (по сравнению с уровнем мощности сигнала при использовании обычной узкополосной технологии), не увеличивая при этом размеров антенн.
При этом сильно уменьшается отношение уровня передаваемого сигнала к уровню шума, (т.е. случайных или преднамеренных помех), так что передаваемый сигнал уже как бы неразличим в общем шуме. Но благодаря его 11-кратной избыточности принимающее устройство все же сумеет его распознать.
Еще одно чрезвычайно полезное свойство DSSS-устройств заключается в том, что благодаря очень низкому уровню мощности своего сигнала они практически не создают помех обычным радиоустройствам (узкополосным большой мощности), так как эти последние принимают широкополосный сигнал за шум в пределах допустимого. В другую же сторону - обычные устройства не мешают широкополосным, так как их сигналы большой мощности "шумят" каждый только в своем узком канале и не могут заглушить широкополосный сигнал весь целиком.
В результате можно сказать, что использование широкополосных технологий дает возможность использовать один и тот же участок радиоспектра дважды - обычными узкополосными устройствами и "поверх них" - широкополосными.
Приемущества DSSS технологии:
- Помехозащищенность
- Не создаются помехи другим устройствам
- Конфиденциальность передач
- Возможность повторного использования одного и того же участка спектра.
2. Метод частотных скачков (FHSS)
При кодировке по методу частотных скачков (FHSS) вся отведенная для передач полоса частот подразделяется на некоторое количество подканалов (по стандарту 802.11 этих каналов 79). Каждый передатчик в каждый данный момент использует только один из этих подканалов, регулярно перескакивая с одного подканала на другой. Стандарт 802.11 не фиксирует частоту таких скачков - она может задаваться по-разному в каждой стране. Эти скачки происходят синхронно на передатчике и приемнике в заранее зафиксированной псевдослучайной последовательности, известной обоим; поскольку не зная последовательности переключений, принять передачу также нельзя.
Другая пара передатчик-приемник будет использовать и другую последовательность переключений частот, заданную независимо от первой. В одной полосе частот и на одной территории прямой видимости (в одной "ячейке") таких последовательностей может быть много. Ясно, что при возрастании числа одновременных передач возрастает и вероятность коллизий, когда, например, два передатчика одновременно перескочили на частоту №45, каждый в соответствии со своей последовательностью, и заглушили друг друга.
Метод частотных скачков, так же как и описанный выше метод прямой последовательности, обеспечивает конфиденциальность и некоторую помехозащищенность передач. Помехозащищенность обеспечивается тем, что если на каком-нибудь из 79 подканалов передаваемый пакет не смог быть принят, то приемник сообщает об этом, и передача этого пакета повторяется на одном из следующих (в последовательности скачков) подканалов.
С другой стороны, поскольку при использовании метода частотных скачков, в отличие от метода прямой последовательности, на каждом подканале передача ведется на достаточно большой мощности (сравнимой с мощностью обычных узкополосных передатчиков), про этот метод нельзя сказать, что он не мешает другим видам передач.
Принцип построения
Третий метод классификации — это принцип построения сети. Сети могут строиться по принципу «точка-точка», когда совместно работают два устройства, оснащенные направленными антеннами, либо по принципу «звезда», когда несколько абонентских устройств, оснащенных направленными антеннами, поддерживают связь с одним центральным устройством. Центральное устройство обычно оснащается антенной с круговой диаграммой направленности.
Поддерживаемые протоколы
Следующий параметр, по которому можно классифицировать оборудование радиосетей передачи данных, — это протоколы, поддерживаемые устройствами, их наличие и отсутствие.
Самым простым вариантом являются так называемые прозрачные, или транспарентные радиомодемы, предназначенные для организации радиолиний связи «точка-точка». Пожалуй, это единственный класс оборудования, к которому применим термин «радиомодем». Прозрачные радиомодемы обычно имеют синхронный порт для подключения оконечного оборудования. Пара таких радиомодемов просто организует подобие «нуль-модемного» кабеля, но не по проводам, а по радиоканалу. Скорость передачи данных, которую обеспечивают прозрачные радиомодемы, составляет от 1,2 Кбит/с до нескольких Е1. Низкоскоростные радиомодемы нашли применение в основном в системах телеметрии и телеуправления; с помощью высокоскоростных радиомодемов возможно соединение между собой двух цифровых АТС или двух локальных сетей (при использовании внешних маршрутизаторов). При использовании прозрачных радиомодемов обычно предусматривается возможность организации протяженных линий связи при использовании промежуточных ретрансляторов.
Второй класс оборудования предусматривает поддержку определенных сетевых протоколов передачи данных и включает в себя такое широко известное оборудование, как радиомосты фирм Aironet, Proxim, Lucent Technologies, наиболее известные в России под псевдонимом Radio-Ethernet.
Radio-Ethernet - это стандарт организации беспроводных коммуникаций на ограниченной территории в режиме локальной сети, т.е. когда несколько абонентов имеют равноправный доступ к общему каналу передачи информации.
Радиоканалы, согласно этому стандарту, могут быть организованы на основе технологий широкополосного сигнала (ШПС) по методу прямой последовательности (DSSS) или частотных скачков (FHSS)
Радиомодули, реализующие технологию ШПС (DSSS и FHSS) функционируют в соответствии со стандартом IEEE 802.11 - RadioEthernet в диапазоне частот 2,4 ГГц
Метод доступа к общему каналу - коллизионный, но, в отличие от обыкновенного кабельного Ethernet'а, имеется фаза предварительного резервирования канала, так что коллизии между абонентами допускаются только при резервировании (в процессе "соревнования" за занятие канала), а собственно передача данных начинается уже без возможности коллизий. Такойметодназывается CSMA/CA (Carrier Sense Multiple Access/Collision Avoidance) иописанвстандарте 802.11
Радиомосты изначально были созданы для организации беспроводных локальных сетей внутри зданий в том случае, если прокладка кабеля невозможна, — в музеях, зданиях, представляющих историческую ценность, при оборудовании временных сетей на выставках, шоу и т.д. или для связи между двумя рядом стоящими зданиями, если прокладка кабеля экономически невыгодна или технически невозможна. Радиус действия точки доступа составляет 50-300 м. Радио-Ethernet широко применяется для доступа к информации на территории больших складов, бирж и т.д. Радиомосты обычно работают с пакетами Ethernet, и с их помощью организуется одна большая Ethernet-сеть, как если бы все устройства сети были объединены кабелем. Устройства радио-Ethernet обычно выпускаются либо в виде отдельно стоящих устройств, либо в виде плат, подключаемых к шине компьютера (ISA, МСА или PCMCIA). В России с присущей русскому народу смекалкой и изобретательностью радиомосты часто приспосабливают для организации магистральных радиоканалов на расстояниях до 50-80 км, используя внешние усилители и антенны с высоким коэффициентом усиления.
Кроме радиомостов, можно выделить также радиомаршрутизаторы IP фирмы Multipoint Networks — WaveNET IP. В отличие от радиомостов это оборудование специально предназначено для организации радиосетей городского и районного масштаба на расстояниях до 30-40 км от центральной станции и включает в свой состав маршрутизатор IP. Кроме того, использование оборудования WaveNET IP позволяет решить так называемую проблему длинного кабеля. Дело в том, что очень часто точка подключения к локальной сети и точка установки антенны на крыше находятся на достаточно большом расстоянии друг от друга. Оборудование радио-Ethernet имеет настольное исполнение и может быть использовано только в нормальных климатических условиях. С другой стороны, радиосигнал с частотой 800 МГц и выше испытывает сильное затухание в кабеле, что накладывает ограничения на максимальную длину кабеля между устройством и антенной. Это противоречие разрешается либо установкой радиомоста в погодозащитном кожухе непосредственно возле антенны, либо использованием дополнительных усилителей, что значительно повышает стоимость системы. WaveNET IP имеет внешнее погодозащитное исполнение и может эксплуатироваться при температуре от -50°С до +60°С; оно устанавливается непосредственно возле антенны и соединяется с локальной сетью витой парой, длина которой может достигать 100 м.
Сравнительная характеристика методов модуляции DSSS и FHSS
Из двух методов широкополосной передачи каждый имеет свои сильные и слабые стороны.
Метод DSSS (Direct-Sequencing Spread Spectrum) позволяет достигать значительно большей производительности (до 11 Мбит/с), а кроме того, обеспечивают большую устойчивость к узкополосным помехам (поскольку выбором поддиапазона для передачи часто удается отстроиться от помех) и большую дальность связи. Оборудование DSSS несколько сложнее и дороже FHSS. Продукция для FHSS выпускается значительно большим количеством компаний, она проще и дешевле, однако и пропускная способность ее ниже. Достоинство FHSS-устройств состоит в том, что они, в отличие от DSSS, могут сохранять работоспособность в условиях широкополосных помех, - например, создаваемых DSSS-передатчиками, но это оборачивается тем, что сами они мешают обычным узкополосным устройствам.
| DSSS | FHSS |
· Выше скорость (на одну точку доступа) · Больше устойчивость к помехам · Меньше мощность, меньше помех другим устройствам · Лучше обеспечивает схему “точка - много точек“ · Хорошо подходит для построения корпоративных и коммерческих сетей |
· Выше суммарная скорость передач в одной соте · Устройства дешевле и проще в установке · Хорошо соответствует схеме с большим количеством независимых передач точка-точка · Меньше дальность · Больше шумит, менее помехоустойчив · Лучше подходит к работе внутри помещений |
Таблица 10. Сравнение технологий DSSS и FHSS
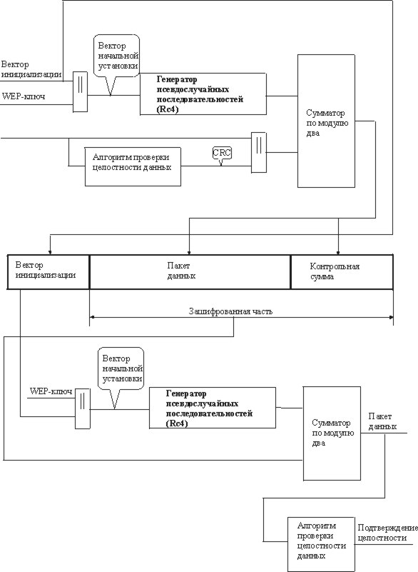
Безопасность информации, алгоритм WEP
Алгоритм WEP (Wired Equivalent Privacy) предусматривается стандартом IEEE 802.11 как средство обеспечения безопасности беспроводных сетей. В основе алгоритма - симметричный поточный шифр RC4, разработанный Роном Райвестом, одним из основателей компании RCA Data Securiy.
Достоинства алгоритма WEP:
- Возможность периодической смены ключа и частой смены вектора инициализации;
- Самосинхронизация шифра по каждому сообщению, что снижает вероятность потери пакетов;
- Эффективность алгоритма и возможность его реализации как программными, так и аппаратными средствами;
- Статус дополнительной возможности, что позволяет пользователю самому решать вопрос об использовании этого алгоритма.
Сущность алгоритма WEP поясняется на рисунке, приведенном ниже.
Секретный ключ (40 или 128 бит) вводится во все беспроводные устройства сети. При необходимости его может изменять администратор беспроводной сети.
При передаче пакета в аппаратуре формируется вектор инициализации, который объединяется с секретным ключом в результате операции конкатенации. Полученный вектор начальной установки используется для приведения в исходное состояние генератора псевдослучайных последовательностей, начинающего формировать псевдослучайную последовательность двоичных символов, равную длине передаваемого пакета с 4-байт контрольной комбинацией циклического кода CRC. Такая последовательность складывается поразрядно с символами передаваемого пакета и CRC. По радиоканалу передаются оригинальный для каждого пакета вектор инициализации и зашифрованный пакет данных с CRC.
На приемной стороне из пакета выделяется 4-разрядный вектор инициализации, из которого в результате конкатенации с тем же секретным ключом что и на передающей стороне, формируется вектор начальной установки генератора псевдослучайной последовательности.

Рис.15. Защита передаваемых данных с помощью алгоритма WEP
Сформированная последовательность суммируется по модулю 2 с зашифрованной частью принятого пакета, в результате чего выделяются незашифрованные данные и CRC, используемая для контроля правильности приема пакета данных.
Преимущества беспроводных средств связи
Беспроводные технологии обладают выгодными отличиями от кабельных технологий по следующим параметрам:
- Стоимость. Средние расходы на организацию двухмегабитного (2Мбит/сек) канала точка-точка не зависят от расстояния и равняются примерно $3,000. При расстоянии между объектами более 500 метров применение беспроводной технологии выгоднее, чем прокладка оптоволокна.
- Удаленность. При невозможности или нецелесообразности прокладки кабеля между объектами возникает потребность в беспроводной технике. Прокладка индивидуального кабеля стоит дорого. К тому же получить разрешение на проведение кабельных работ практически невозможно. Коммерческие организации предоставляют выделенные линии в аренду по высоким ценам.
- Срочность. Установка и настройка оборудования не требует большого количества времени, и занимает от силы несколько дней.
- Защита инвестиций. Радиооборудование можно продать в случае необходимости. Тогда как кабель - это средства, "закопанные в землю".
- Легкость в обслуживании. Радиооборудование легко настраивается и перенастраивается. Регламентные и ремонтные работы не связаны с подземными работами, которые проводятся только уполномоченными организациями и, следовательно, требуют много времени.
- Гибкость. Применение беспроводных технологий позволяет создавать практически любые конфигурации сетей передачи данных на больших территориях без существенных капиталовложений. Например, использование всенаправленной антенны дает возможность быстро образовывать сети различной конфигурации.
- Мощность. Компьютерные радиосети представляют собой могучее средство связи, т.к. позволяют организовывать обмен данными с пропускной способностью в несколько десятков мегабит в секунду. По этому параметру радиосредства превосходят все современные проводные модемы.
- Надежность. Использование широкополосной шумоподобной передачи сигнала позволяет получать помехозащищенные каналы связи, обеспечивающие надежность передачи данных и невозможности несанкционированного доступа в сеть.
В настоящее время на рынке России предлагается аппаратура, позволяющая реализовать различные конфигурации беспроводных сетей, добиваясь при этом оптимизации параметра «цена – производительность – функциональность».
Анализ целесообразности реализации связи ЛВС МИЭТ и Студгородка МИЭТ посредством радиоканала
В настоящее время, вариант физической интеграции локальных вычислительных сетей МИЭТ и студгородка МИЭТ средствами радиосвязи является наиболее реальным из всех рассмотренных.
Прежде всего, стоит обратить внимание на то, что сеть МИЭТ на данный момент уже имеет свой радиоканал, с точкой доступа (специальное устройство со всенаправленной антенной, располагающееся на крыше высотной постройки), находящейся в прямой видимости с крыши 6го корпуса общежития МИЭТ. Оборудование работает по технологии DSSS, ввиду ее лучшей приспособленности к связи между достаточно удаленными точками в пределах черты города, а так же за счет лучших характеристик надежности и скорости связи. Таким образом, для связи сети института с сетью студгородка достаточно установить необходимое оборудование на стороне ЛВС студгородка МИЭТ, и настроить связь с точкой доступа. Факт отсутствия необходимости проведения монтажных работ на стороне ЛВС МИЭТ и установки промежуточного ретранслятора (поскольку прямой видимости между институтом и студгородком нет), обуславливает минимизацию необходимых финансовых затрат, а так же отсутствие ряда организационных проблем, связанных с реализацией данного вида связи.
Необходимое оборудование
Конфигурация
Для обеспечения связи сети студенческого городка МИЭТ с радиоканалом МИЭТ достаточно следующих компонентов:
1. Беспроводной сетевой адаптер Radio-Ethernet, работающий по технологии DSSS
2. Направленная антенна
3. Системный блок (компьютер) с конфигурацией, достаточной для обработки и ретрансляции двух потоков данных, поступающих на сетевые интерфейсы.
4. Сетевой адаптер Ethernet, работающий по технологии 10Base-T и/или 100Base-T.
Принцип функционирования
Подключение
Вышеперечисленное оборудование должно быть установлено на территории студгородка МИЭТ и подключено к ЛВС студгородка.

Рис.16. Схема работы радиоканала
Системный блок выполняет функции моста, обеспечивающего взаимодействие двух сегментов с разной средой передачи данных. В системный блок принятой конфигурации инсталлируется адаптер Radio-Ethernet, который с помощью высокочастотного кабеля подключается к направленной антенне. Направленная антенна, в свою очередь, должна быть сориентирована на всенаправленную антенну точки доступа радиоканала МИЭТ. Так же системный блок имеет сетевой Ethernet-адаптер для проводной связи, желательно поддерживающий двухскоростной (10/100 Мбит/с) режим работы.
Взаимодействие на канальном уровне
Взаимодействие происходит следующим образом. Радиомост, подключенный к локальной сети студгородка МИЭТ, при получении пакета на один из своих интерфейсов, отправляет его на второй интерфейс при первой же возможности (то есть до того момента, как освободится среда передачи, к которой подключен второй интерфейс). Мост хранит полученные пакеты в специальном буфере в порядке их поступления на интерфейс (то есть в виде очереди). После трансляции пакета в другой сегмент он удаляется из буфера. (Примечание: адаптер беспроводной связи так же имеет адрес канального уровня (MACADDRESS), который однозначно его идентифицирует, так что принцип передачи кадров в сетях Ethernet (802.3) и Radio-Ethernet (802.11) на канальном уровне один и тот же). На стороне МИЭТ тоже стоит радиомост, который функционирует по аналогичной схеме. Таким образом, происходит «прозрачное» взаимодействие двух кабельных сетей посредством радиоканала.
Взаимодействие на сетевом уровне
Для того, чтобы обеспечить нормальное взаимодействие на сетевом уровне, необходимо реализовать программную маршрутизацию на радиомосте. Таким образом, мост транслирует пакеты из одного сегмента в другой только в том случае, если IP-адрес узла назначения, находится во втором сегменте. Такое соответствие устанавливается в карте маршрутизации. В таком случае обмен данными между сетями может осуществляться только посредством использования протокола IP в качестве транспортного.
Выбор активного оборудования и его обоснование
Конфигурация системного блока
Для поставленной задачи не требуется серьезных процессорных или иных ресурсов, поскольку скорость передачи данных по каналам связи не превышает 10Мбит/с. Затраты ресурсов на маршрутизацию и фильтрацию трафика тоже в данном случае незначительные. Исходя из этого, а так же с учетом показателя цена/качество рекомендуется следующая конфигурация системного блока для реализации на его базе радиомоста, маршрутизатора и брэндмауэра:
| Процессор | Intel Pentium 166MHz |
| Материнская плата | AsusTX97E (Intel 430TX) |
| Оперативная память | 32MB |
| Объем жесткого диска | 850MB |
Таблица 11. Конфигурация системного блока радиомоста
Сетевой адаптер
Сетевой адаптер, используемый для подключения к внутренним сегментам сети студгородка, должен поддерживать одну из технологий 10Base-T или 100BaseT. Однако, учитывая фактор стоимости сетевых адаптеров, а так же тенденцию перехода от технологии 10Base-T к более скоростной 100Base-T, рекомендуется установить сетевой адаптер EtherExperss-100 фирмы Intel.
Радиооборудование
В качестве основного устройства, обеспечивающего связь по радиоканалу, был выбран адаптер Radio-Ethernet серии Cisco-AIR 340, производимый подразделением компании CiscoSystems – фирмой Aironet.
Оборудование данной серии отличается высокой надежностью и максимальной среди устройств стандарта IEEE 802.11b реальной пропускной способностью.
Характеристики адаптера:
- Подключается к шине PCI компьютера
- Скорость в канале 11 Мбит/с
- Безопасность, эквивалентная проводным сетям (алгоритм WEP)
- Соответствие стандарту IEEE 802.11
- Большая дальность передачи
В качестве направленной антенны выбрана параболическая антенна с усилением 24 dBi, и углами половинной мощности 8°х9°, обеспечивающая прием и передачу сигналов достаточной мощности.
Стоимость оборудования приведена в организационно-экономическом разделе дипломного проекта.
Характеристики радиоканала
Итак, с использованием имеющегося оборудования и технологий, связь будет иметь следующие характеристики:
- Скорость передачи данных до 11 Мбит/с (реально, с учетом подключения к точке доступа других систем, а так же различных внешних помех, скорость будет около 2 Мбит/с)
- Безопасность передаваемой информации реализована на высоком уровне и эквивалентна безопасности в проводных сетях
- Использование шумоподобной системы радиопередачи обуславливает использование сигналов малой мощности, которые не создают помех другим радиопередающим устройствам
- Стоимость оборудования, необходимого для реализации, около 700$. Причем, стоит отметить, что фирма CiscoSystems является мировым лидером в производстве сетевого оборудования, и соответственно ее продукция не самая дешевая на рынке. Однако использование качественного оборудования всегда оправдывает себя, особенно если оно призвано решать такие серьезные задачи, как обеспечение канала связи между двумя достаточно большими сетями. Кроме того в стоимость входит компьютер, выполняющий множество необходимых функций.
Более того, при использовании радиоканала для взаимосвязи, интегрируемые сети будут иметь 4 уровня защиты от несанкционированного доступа:
1. Технология шумоподобного сигнала
2. Идентификатор шумового кода для каждого устройства
3. Кодирование данных 40- или 128-битным ключем
4. Лист ограничения доступа к узлам сети (Firewall)
Заключение
Данный вариант интеграции сетей был выбран в качестве рекомендуемого мной для реализации, поскольку при существующих финансовых возможностях института он наилучшим образом отвечает требованию минимизации затрат, и в то же время обладает достаточными техническими характеристиками. Данный вариант обеспечения связи двух территориально разнесенных сетей так же имеет лучший показатель цена/производительность.
Недавно было проведено тестирование радиосвязи студгородка с радиоканалом МИЭТ. Результаты оказались положительными, и, возможно, в ближайшее время, будет реализована постоянная связь между ЛВС МИЭТ и ЛВС студгородка МИЭТ с использованием радиоканала. Однако для этого необходимо обеспечить должный уровень безопасности обоих сетей.
Обеспечение информационной безопасности сетей
Очень важным моментом при реализации канала связи, объединяющего сети, является обеспечение информационной безопасности интегрируемых сетей.
Самое распространенное решение этой проблемы представляют собой, так называемые, брэндмауэры или фаерволы (от английского Firewall). Это прозрачное устройство с программно или аппаратно реализуемыми механизмами фильтрации входящего и исходящего трафика, основанное не определенном перечне правил, определяемых системным администратором. Брэндмауэры, как правило, работают на сетевом уровне, и оперируют правилами, связанными, так или иначе, с полями заголовков пакетов протокола IP, и протоколов более высокого уровня, использующих IP-протокол в качестве транспортного. Пакеты, удовлетворяющие всем условиям проверки, «пропускаются» через брэндмауэр, в то время как остальные отсеиваются. При этом брэндмауэром может быть предусмотрен механизм протоколирования наиболее подозрительных пакетов (когда и с какого адреса поступил).
Вот основные параметры, исходя из значений которых, брэндмауэром принимается решение пропускать или не пропускать пакет, поступивший на интерфейс:
- IP-адрес (отправителя или получателя)
- Порт протокола TCP (отправителя или получателя)
- Порт протокола UDP (отправителя или получателя)
С учетом того, что общее информационное пространство физически представляет собой сервер с определенным IP-адресом, а так же то, что перечисленные в задании информационные ресурсы будут основаны на WEB-технологии, то для работы с ними будет достаточно обеспечить двунаправленное прохождение пакетов протоколов HTTP и FTP.
Схема работы брандмауэра представлена на рисунке 17.

Рис.17. Схема работы брэндмауэра
Данный проект имеет очень серьезные перспективы, которые заключаются в дальнейшем развитии информационной инфраструктуры института и студгородка. Наличие имеющихся в локальной сети студгородка МИЭТ вычислительных мощностей, а так же развитая инфраструктура, охватывающая на данный момент всю территорию студгородка, может эффективно способствовать организации и развитию следующих направлений:
- Совместное проведение научно-исследовательских мероприятий (например, использование разделения процессорных ресурсов для совместного проведения серьезных вычислений, направленных на решение сложных физико-математических)
- Использование общего информационного пространства сетей в учебном процессе
- Использование учебного процесса в развитии сетей института и студгородка (например создание и отладка сетевого ПО, написание специализированных скриптов)
- Развитие социальной сферы услуг общежития (на базе созданной инфраструктуры сети можно за короткий срок реализовать проект «телефонизации» всех комнат общежития)
- Организация внутренней почтовой системы и системы конференций для обеспечения более эффективного взаимодействия между институтом и студентами
Перечислить все достоинства объединения информационных пространств института и общежития просто не возможно, ввиду интенсивного развития информационных технологий, и активного их внедрения во все сферы жизнедеятельности.
В данном разделе дипломного проекта была проделана следующая работа:
- Рассмотрены существующие на данный момент структуры локальных вычислительных сетей МИЭТ и Студенческого городка МИЭТ
- Произведен достаточно глубокий анализ возможных вариантов интеграции сетей, в результате чего были выявлены их достоинства и недостатки
- Выбран и обоснован вариант интеграции сетей МИЭТ и студгородка МИЭТ на базе радиоканала, подробно рассмотрены принципы его функционирования в комплексе с проводными сетями, подобрано необходимое для работы радиоканала оборудование
- Рассмотрены вопросы обеспечения безопасности при интеграции сетей, определены протоколы, необходимые для полноценной работы с электронной библиотекой и другими ресурсами, создание и функционирование которых планируется осуществить в пределах общего информационного пространства.
1. Кульгин М., Технологии корпоративных сетей. Энциклопедия, Питер, 1999.
2. Семенов А.Б., Волоконная оптика в локальных и корпоративных сетях связи, КомпьютерПресс, 1998.
3. В. Олифер, Н. Олифер, Новые технологии и оборудование IP-сетей, BHV, 2000.
Часть II
Технологическая инструкция по наполнению электронной библиотеки
Консультант Грушевский А.М.
Кафедра Микроэлектроники
Введение
Очень важным моментом, определяющим полезность электронной библиотеки, является актуальность содержащейся в ней информации. Помимо изданий содержащих базовые понятия в той или иной области науки или жизнедеятельности, ценность и актуальность которых весьма постоянна и неоспорима, существует огромное количество литературы, посвященной, как правило, новейшим, и очень динамично развивающимся направлениям. Подобного рода издания постоянно обновляются, корректируются, и зачастую, наиболее актуальную информацию проще и быстрее всего получить в электронном виде нежели в печатном.
Еще одной серьезной отличительной особенностью содержания информации в электронном виде является тот факт, что любая из копий того или иного ресурса абсолютно идентична оригиналу. Особенно это касается графических ресурсов (растровых изображений, чертежей, выполненных в системе автоматизированного проектирования и т.д.). То есть число людей, имеющих возможность одновременно пользоваться одним и тем же информационным ресурсом, практически не ограничено. Одновременно с этим электронный источник информации не претерпевает качественных изменений (как, например, физический износ в случае с печатными экземплярами).
Кроме того, значительным показателем является тематический ряд имеющейся в распоряжении литературы. Как правило, наибольшая часть литературы, содержащейся в обычной (не электронной) библиотеке, относится к профилирующей области учебного заведения, сопутствующим учебным дисциплинам, и областям науки с ними связанными. Это, несомненно, правильная и обоснованная позиция, если принимать во внимание ограничения, накладываемые выделяемыми площадями и финансированием, отводимым для поддержания и обновления информационного фонда. Однако, преимущества электронной библиотеки в этом плане очевидны. Объем дискового пространства для хранения информации в электронном виде можно наращивать практически до бесконечности. В финансовом отношении это многократно оправдано. Поиск информации, хранящейся в электронном виде, и ее учет - автоматизированы, что является несомненным преимуществом, позволяющим создавать в рамках электронной библиотеки гораздо более мощную, развитую и современную инфраструктуру по сравнению с библиотекой печатных изданий.
Нельзя не отметить, также, тот факт, что вследствие интенсивного развития информационных технологий, и глубокого и стремительного проникновения последних практически во все сферы профессиональной и жизненной деятельности, основная работа осуществляется именно с электронными документами. Например, преподаватели все чаще готовят конспект своих лекций в электронном виде. У студентов же, в свою очередь, наблюдается тенденция переводить конспекты наиболее популярных прослушанных лекций из «бумажного» в электронный вид. Таким образом, полезная информация трижды подвергается преобразованию из одного вида в другой (материал излагается в устной форме, информация конспектируется, а содержание конспекта преобразуется в электронный вид), в результате чего, возможно некоторое ее искажение или частичная утрата. Намного рациональнее, с точки зрения сохранения авторских прав и целостности информации, было бы поместить оригинал конспекта лекций в общедоступном месте, чтобы любой желающий мог им воспользоваться. В то же время на лекциях, преподаватель имел бы возможность меньше заниматься скучной диктовкой, и больше времени уделять качеству изложения материала и общению с аудиторией.
Таким образом, для обеспечения наиболее эффективного функционирования электронной библиотеки и максимальной отдачи от использования ее ресурсов, одной из важнейших задач является постоянное обновление и пополнение содержащихся в ней информационных ресурсов, а так же расширение тематического ряда и числа наименований хранящейся литературы.
Совершенно естественно, что для решения этой задачи необходима технологическая инструкция по наполнению электронной библиотеки теми или иными информационными ресурсами.
Содержание и представление информационных ресурсов электронной библиотеки
Каждый информационный ресурс электронной библиотеки, хранится на сервере в виде архива, и располагается в определенном каталоге в соответствии с принятыми соглашениями о сортировке по тем или иным признакам. Ресурсы доступны пользователям для чтения по протоколу FTP (FileTransferProtocol – протокол передачи файлов). Существует множество программ (так называемых FTP-клиентов), для работы с FTP-серверами, обладающих дружественным пользовательским интерфейсом (например, CuteFTP, FARManager и т.д.).
Вместе с архивом в каждом каталоге находится файл с описанием ресурса, содержащим полное название, краткое описание, и ключевые слова конкретного информационного ресурса.
Все содержимое электронной библиотеки автоматически индексируется специальной программой с определенной периодичностью. Таким образом, любой информационный ресурс, попавший в электронную библиотеку, подлежит учету.
Интерфейсная часть электронной библиотеки, строится, на базе WEB-технологии, то есть представляет собой, по сути, гипертекстовую страничку. На этой страничке пользователь может:
- Просмотреть перечень имеющихся информационных ресурсов
- Просмотреть информацию по любому из ресурсов
- Просмотреть список новых поступлений в библиотеку
- Осуществить поиск нужного ресурса по набору ключевых слов
- Просмотреть рейтинг информационных ресурсов (оценка популярности каждого ресурса, в зависимости от частоты обращения к нему)
- Получить доступ к желаемому информационному ресурсу по протоколу FTP
Механизм поиска информационного ресурса относящегося к определенной тематике, или по иному признаку использует для своей реализации набор ключевых слов, которые указываются автором (или пользователем, привнесшим этот ресурс в библиотеку). Ключевые слова должны содержать как можно большую информацию о ресурсе.
Помимо того, что все информационные ресурсы хранятся на сервере в виде архивов, существует так же ряд электронных документов, доступных для просмотра в реальном времени средствами WWW (WorldWideWeb или просто Web) с помощью программы-браузера (InternetExplorer, NetscapeNavigator и др.), используя протокол HTTP (Hyper-TextTransferProtocol – протокол передачи гипертекста). Такие электронные документы предварительно редактируются, переводятся в гипертекстовый формат (HTML), оформляются в соответствии с единым принятым стилем, и размещаются на WEB-сервере администратором, content-мастером, или другим человеком имеющим на это права.
Доступ к ресурсам, хранящимся в гипертекстовом виде, осуществляется через набор web-страничек, содержащих перечень областей и разделов объединяющих ряд документов, а так же непосредственно названия доступных электронных документов.
Процесс наполнения электронной библиотеки
Процесс пополнения электронной библиотеки новым информационным ресурсом можно разделить на 2 стадии:
- Действия, выполняемые пользователем, желающим пополнить фонд электронной библиотеки новым информационным ресурсом;
- Действия системного администратора, отвечающего за наполнение и поддержание работы электронной библиотеки (администратора электронной библиотеки).
Таким образом, для каждой стадии следует сформулировать набор соответствующих инструкций, способствующих помещению нового информационного ресурса на сервер электронной библиотеки.
Инструкции пользователю:
1. Подготовить информационный ресурс с точки зрения его содержания и оформления, произвести необходимое редактирование (если вы обладаете авторскими или иными правами на этот ресурс), то есть привести его в тот вид, в котором он увидит свет, и будет использоваться другими пользователями.
2. Проверить все файлы, относящиеся к информационному ресурсу, на наличие вирусов. В случае положительного результата проверки, произвести необходимое лечение файлов, или восстановление. (Примечание: поскольку в обязанности системного администратора сервера не входит следить за чистотой содержимого архивов, рекомендуется серьезно отнестись к этому пункту. Старайтесь не распространять заразу по сети, ведь вы в конечном счете можете тоже пострадать от подобной халатности).
3. Создать файл-описание помещаемого информационного ресурса, с именем descript.ion. Формат файла-описания должен удовлетворять следующим требованиям:
- Содержимое файла должно быть текстом в кодировке WINDOWS 1251
- Файл должен содержать следующие строки:
a. #NAME <полное название ресурса>
b. #DESC <краткое описание ресурса>
c. #KEYWORDS <набор ключевых слов>
d. #AUTHOR <информация об авторе>
e. #SOURCE <ссылка на первоисточник>
(Примечание: последние две строки не обязательны, однако наличие этой информации весьма желательно).
Набор ключевых слов должен содержать слова, так или иначе определяющие содержание информационного ресурса. Область, к которой относится ресурс, формат файла(ов), в котором(ых) он содержится, и т.п.
4. Упаковать все файлы информационного ресурса (включая только что составленный файл-описание), используя одну из наиболее известных программ-архиваторов (RAR, ZIP, ARJ и т.д.) так, чтобы в итоге получился один архивный файл. Имя архивного файла не должно содержать никаких лишних символов кроме букв английского алфавита, цифр и знака подчеркивания.
5. Пользуясь каким-нибудь FTP-клиентом, поместить заархивированый информационный ресурс на сервер в специально выделенный администратором каталог для записи новых информационных ресурсов.
Администратор электронной библиотеки с определенной периодичностью проверяет содержимое каталога для входящих ресурсов. В том случае, если каталог не является пустым, имеют место следующие инструкции.
Инструкции администратору электронной библиотеки:
1. Удалить из каталога входящих ресурсов все файлы, не являющиеся архивами.
2. Просмотреть содержание файла descript.ion очередного архива, и проверить корректность заполнения обязательных полей (#NAME, #DESC, #KEYWORDS).
3. Определить наиболее подходящее место расположения данного ресурса в дереве каталогов в зависимости от тематики и других признаков, после чего создать в выбранной ветви дерева новый каталог.
4. Перенести архив в созданный каталог (удалив его из входящего каталога).
5. Извлечь файл descript.ion из архива в ту же самую директорию (таким образом, в директории будут находиться 2 файла – архив информационного ресурса, и его описание).
6. Повторить пункты 2-5 настоящей инструкции до того момента, пока каталог для входящих ресурсов не будет пуст.
7. Запустить программу переиндексации информационных ресурсов, которая обновит базу данных информационных ресурсов, имеющихся в электронной библиотеке на этот момент, содержащую названия, описания, ключевые слова и адреса ресурсов.
На схеме наглядно показан процесс добавления некоторого информационного ресурса на сервер электронной библиотеки.

Рис.2-1. Технологический процесс наполнения электронной библиотеки
1. В разделе был рассмотрен процесс пополнения фонда электронной библиотеки новыми информационными ресурсами, и разработана соответствующая технологическия инструкция.
2. Электронная библиотека является необходимой частью в информационной инфраструктуре любого современого учебного заведения, особенно технического профиля.
3. Динамика обновления и пополнения фода электронной библиотеки в значительной степени определяет актуальность содержащейся в ней информации, и в свою очередь зависит от активности пользователей.
4. Кульгин М., Технологии корпоративных сетей. Энциклопедия, Питер, 1999.
5. Найк Д., Стандарты и протоколы Интернета, Русская редакция, 1999.
6. Шниер М., Толковый словарь компьютерных технологий, ДиаСофт, 2000.
Часть III
Организационно-экономический раздел
Прогнозная оценка реализации вариантов связи локальных вычислительных сетей МИЭТ и студенческого городка МИЭТ
Консультант Дьячкова Н.Н.
Кафедра Экономики и Менеджмента
В специальной части было рассмотрено четыре варианта физической интеграции сетей на базе различных каналов связи:
- Internet;
- Арендованный выделенный канал;
- Радиоканал;
- Собственная волоконно-оптическая магистраль.
Поскольку расчет сметных расходов на создание и поддержку того или иного канала связи невозможен без соответствующего технического задания, содержащего конкретные требования к реализации проекта, то произвести такие расчеты в рамках данного дипломного проекта не представляется возможным. Однако имеет смысл формирование прогнозной оценки реализации того или иного варианта интеграции локальных вычислительных сетей МИЭТ и студенческого городка МИЭТ. Прогнозная оценка будет формироваться исходя из суммы прямых затрат по основным статьям расходов, а так же стоимости поддержки связи, применительно к каждому варианту реализации. В нашем случае мы обладаем достаточной информацией о стоимости соответствующего оборудования и материалов, а так же стоимости услуг по проведению работ, необходимых для реализации данного проекта.
Расчет постатейных прямых затрат при различных вариантах интеграции сетей
Связь посредством сети Internet
В данном случае никаких изначальных затрат на реализацию проекта не требуется, поскольку обе сети уже имеют выход в Internet.
Однако, поскольку связь обеспечивается коммерческой организацией, и имеет количественную оценку, то имеет смысл рассчитать объем затрат производимых в процессе эксплуатации данного канала связи при невысоком уровне пользовательской активности.
Размер оплаты за 1 мегабайт информации, переданный через шлюз, установленный поставщиком услуг сети Internet, составляет 0.15 долларов США.
Приблизительное число пользователей ЛВС студенческого городка МИЭТ – 1000 человек.
При среднем уровне обмена информацией 0.5Мбайт/сутки, стоимость месячной эксплуатации такого канала будет равна:
1000 * 0,5 * 30 * 0,15$ = 2250$.
Данный вариант реализации связи между ЛВС МИЭТ и студгородка МИЭТ экономически нецелесообразен, потому что затраты на оплату даже самого скромного трафика, проходящего по каналам Internet, неприемлемо велики.
Кроме того, следует учесть ряд объективных факторов, касающихся технических характеристик такого вида связи:
- Низкая скорость передачи данных
- Низкий показатель надежности
- Плохая информационная безопасность
Этот вариант организации физического канала между интегрируемыми сетями тоже характерен тем, что на его реализацию не требуется никаких затрат материалов или рабочей силы, точнее все расходы сводятся к трем пунктам:
1. Стоимость инсталляции порта сети передачи данных
2. Стоимость организации виртуального канала
3. Оплата аренды канала
| Пропускная способность, Кбит/с | Организация виртуального канала, $ | Инсталляция порта сети передачи данных, $ | Арендная плата (За 1 порт) $/мес |
64 128 256 512 1024 2048 |
1 1 1 1 1 20 |
430 430 430 430 430 430 |
30 45 70 100 180 200 |
Таблица 3-1. Стоимость подключения и аренды портов сети передачи данных
Принимая во внимание масштабы ЛВС студгородка, из предлагаемых вариантов пропускной способности канала правильнее всего выбрать 2048 Кбит/с.
Тогда затраты на реализацию канала, учитывая тот факт, что нам понадобится инсталлировать по одному порту сети передачи данных в каждой ЛВС, будут следующими:
2 * 430$ +20$ = 880$.
Стоимость аренды используемого канала с пропускной способностью 2048 Кбит/с за месячный период будет составлять:
2 * 200$ = 400$.
Данный вариант взаимосвязи сетей имеет ряд положительных сторон по сравнению с предыдущим. Основным достоинством является то, что стоимость аренды канала не зависит от передаваемого по нему объема информации. Объем передаваемой информации ограничен исключительно шириной полосы пропускания.
Создание оптоволоконной магистрали
В этом случае себестоимость проекта представляет собой сумму затрат по следующим основным статьям:
- стоимость активного оборудования;
- стоимость основных и вспомогательных материалов;
- стоимость монтажных работ;
В результате получаем следующую формулу:
![]()
Формула 4-1. Основные прямые затраты.
| Sп | Основные прямые затраты |
| Sоб | Стоимость оборудования |
| Sм | Стоимость материалов |
| Lо | Оплата монтажных работ |
Таблица 3‑2. Описание переменных
Расчет основных прямых затрат на реализацию проекта
Исходные данные для расчета приводятся в таблицах
| Наименование | Цена | Кол-во | Стоимость |
Медиаконвертор 100BaseTX – 100BaseFX Allied Telesyn AT-MC103XL-20 (UTP -SC) |
540$ | 2 | 1080$ |
| Итого | 1080$ |
Таблица 3-3. Стоимость оборудования
Сумма затрат на оборудование:
![]()
| Наименование | Цена | Кол-во | Стоимость |
| Кабель волоконно-оптический одномодовый 9,5/125мкм 4 волокна (для внешней прокладки) – ОКСТ(СПЛ)-9,5-4 | 2$ | 2500 | 5000$ |
| Волоконно-оптический соединитель SС SМ, 0.9 мм, 126 мкм (Molex) | 8$ | 4 | 32$ |
| Муфта для разделки кабелей на 6 волокон (Siecor) | 24$ | 2 | 48$ |
| Итого | 5080$ |
Таблица 3-4. Стоимость материалов
Сумма затрат на материалы:
![]()
| Наименование работ | Стоимость |
| Прокладка 4-х волоконного оптического кабеля по городской канализации (2300м) | 2300$ |
| Прокладка оптоволоконного кабеля в короб/канал внутри зданий | 200$ |
| Оконцевание 4х жил разьемоми типа SC | 100$ |
| Тестирование оптического кабеля (измерение затухания) | 10$ |
| Итого | 2610$ |
Таблица 3-5. Стоимость работ
Стоимость монтажных работ составляет:
![]()
Примечание: поскольку в стоимость монтажных работ входит стоимость сопутствующих материалов, необходимых для прокладки ОВ кабеля, то в статье расходов на материалы не приведены цены на вспомогательные материалы. Просуммировав полученные значения прямых затрат на оборудование, материалы и проведение работ, получим:
![]()
С точки зрения технических характеристик и перспектив развития, данный проект является самым удачным из четырех рассмотренных. Его основными недостатками являются:
- Высокий уровень затрат на реализацию
- Необходимость получения разрешения на проведение прокладочных работ в коллекторах города
Как и в предыдущем варианте, общая формула себестоимости проекта реализации радиоканала выглядит следующим образом:
![]()
где:
| Sп | Основные прямые затраты |
| Sоб | Стоимость оборудования |
| Sм | Стоимость материалов |
| Lо | Оплата монтажных работ |
Расчет основных прямых затрат на реализацию проекта
Исходные данные для расчета приводятся в таблицах
| Наименование | Цена, $ | Кол-во | Стоимость, $ |
| Cisco Aironet 340 Series 11Mbps DSSS PCI Adapter with 128-bit WEP | 370 | 1 | 370 |
| Параболическая антенна, зеркало 24dBi, 8°х9° | 190 | 1 | 190 |
| Системный блок P-166Mhz / 32MBDIMM / HDD 850Mb / NIC 10Mbps | 100 | 1 | 100 |
| Итого | 660 |
Таблица 3-6. Стоимость оборудования
Сумма затрат на оборудование:
![]()
| Наименование | Цена, $ | Кол-во | Стоимость, $ |
| Кабель Belden 9913 (0.23 dB/m) | 4 | 15 | 60 |
| Итого | 60 |
Таблица 3-7. Стоимость материалов
Сумма затрат на материалы
![]()
Учитывая то, что установку направленной антенны и настройку радиомостов можно осуществить силами студентов, и приняв во внимание заинтересованность последних в реализации проекта интеграции сетей, все сопутствующие работы могут быть выполнены бесплатно.
Просуммировав полученные значения затрат на оборудование и материалы, получим окончательную оценку прямых затрат для данного варианта:
![]()
К достоинствам данного варианта реализации физического канала стоит отнести следующие особенности:
- Простота и быстрота реализации (установку и настройку оборудования можно осуществить за 1 рабочий день)
- Низкая себестоимость
- Скорость передачи сигнала до 11 Мбит/с
В свою очередь поддержка радиоканала и обслуживание оборудования может так же осуществляться студентами, что исключает соответствующую статью расходов из рассмотрения.
Прогнозная оценка реализации различных вариантов связи ЛВС МИЭТ и студгородка МИЭТ
Оперируя полученными данными, составим таблицу прямых затрат по основным статьям расходов на реализацию каналов связи.
| Статьи прямых затрат | Вариант связи интегрируемых сетей | |||
| Internet | Аренда выделенного канала | Радиоканал | Волоконно-оптическая магистраль | |
| Оборудование | - | - | 660 | 1080 |
| Материалы | - | - | 60 | 5080 |
| Работа | - | 880 | - | 2610 |
| ИТОГО | - | 880 | 720 | 8770 |
Таблица 3-8. Сумма постатейных прямых затрат на реализацию различных вариантов связи интегрируемых ЛВС
Несмотря на то, что себестоимость проекта – достаточно значимый показатель, определяющий экономическую целесообразность реализации проекта, имеет смысл произвести анализ процесса эксплуатации того или иного канала связи, с целью оценить уровень суммарных затрат на его содержание.
Рис. 3-1. Диаграмма суммарных затрат на создание и поддержку различных каналов связи
На диаграмме 3-1 показана общая сумма, затраченная на реализацию и поддержку функционирования того или иного канала связи за полугодовой период, выраженная в долларах США (примечание: все используемое оборудование производится за рубежом, и его стоимость, а так же стоимость работ по монтажу СКС и услуг связи жестко привязаны к курсу USD).
Как видно, самым дорогостоящим видом связи является связь через Internet. Данный вариант интеграции сетей абсолютно неприемлем как с точки зрения ряда технических недостатков, так и ввиду экономической нецелесообразности. После 6 месяцев эксплуатации существующего канала в целях осуществления пополнения, и использования ресурсов единого информационного пространства МИЭТ, расходы, на оплату такого вида связи начинают превосходить размер основных затрат на создание высокоскоростной волоконно-оптической магистрали МИЭТ – Студгородок.
Вариант связи сетей с использованием радиоканала является наиболее приемлемым решением, поскольку он наиболее полно удовлетворяет требованиям, изложенным в задании по следующим пунктам:
- Минимизация затрат на реализацию (наименьший уровень суммарных затрат на организацию и поддержание);
- Минимизация сроков реализации проекта (установку необходимого оборудования, его тестирование и отладку можно осуществить за 1 рабочий день);
Причем, замечательная особенность реализации физической связи посредством радиоканала заключается еще и в том, что деньги вкладываются исключительно в активное оборудование, которое, в случае создания технически более совершенного канала связи, можно будет продать, или использовать для других целей. В то время как деньги за подключение к МВОС и за аренду выделенного канала, или оплату провайдера услуг Internet, бесследно уходят.
В принципе, самым наилучшим и перспективным вариантом реализации физической стороны интеграции сетей, является создание собственного волоконно-оптического канала. Преимущества, получаемые при этом можно перечислить:
- Скорость передачи данных от 10 Мбит/с до 1000 Мбит/с, что в десятки раз быстрее всех остальных видов связи;
- Идеальное качество связи (частота возникновения ошибок в линии имеет порядок 10-12 )
- Высочайшая помехозащищенность
- Высокая безопасность передаваемой информации
- Пропускная способность магистрали ограничена только возможностями активного оборудования
Однако с учетом достаточно большой себестоимости, а так же ряда принципиальных организационных сложностей, связанных с необходимостью использования коллекторов для прокладки волоконно-оптического кабеля, не позволяют в данный момент осуществить этот вариант реализации физического канала.
1. В организационно-экономическом разделе была получена прогнозная оценка реализации различных вариантов связи локальных вычислительных сетей МИЭТ и студгородка МИЭТ.
2. Наиболее целесообразным из рассмотренных вариантов в плане реализации при существующих условиях является радиоканал. Этот вид беспроводной связи является на сегодняшний день одним из наиболее эффективных решений обеспечения связи между территориально удаленными сетями.
1. Технико-экономическое обоснование дипломных проектов. Под редакцией профессора В.К. Беклешова. М.:, Высшая школа, 1991.
Часть IV
Производственная и экологическая безопасность
Эргономические аспекты труда при работе на персональном компьютере
Введение
Вычислительные комплексы на базе персональных ЭВМ являются основным средством при работе с информационными ресурсами вычислительных сетей равно как для пользователей, так и для системных администраторов.
Рассмотрев факторы обитаемости в данной производственной среде, можно выделить следующие факторы, оказывающие вредное воздействие на организм человека.
- Физические:
- Повышенный уровень электромагнитных излучений:
- Повышенный уровень электростатического поля;
- Повышенная температура, пониженная влажность воздуха рабочей зоны;
- Повышенный уровень шума на рабочем месте;
- Недостаточная освещенность рабочих поверхностей;
- Повышенная яркость света в плоскости экрана дисплея;
- Прямая и отраженная блескость;
- Повышенная пульсация освещенности от газоразрядных источников света;
- Ионизация воздуха;
- Не эргономичность рабочего места.
Психофизиологические:
- нервно-психические перегрузки:
- перенапряжение зрительного анализатора;
- умственное перенапряжение;
- эмоциональные перегрузки;
- монотонность труда;
Источником значительной части перечисленных выше вредных воздействий является монитор персональной ЭВМ.
ТРЕБОВАНИЯ К ПомещениЮ при эксплуатации ПЭВМ
С точки зрения производственной и экологической безопасности помещения «охватываемые» вычислительной сетью можно разделить на два типа:
1. Помещение, в котором находится основное сетевое активное оборудование (серверы, маршрутизаторы, коммутаторы и другое активное оборудование);
2. Помещение, в котором расположены рабочие станции (компьютерный зал).
К помещению первого типа предъявляются более строгие требования, чем к помещениям второго типа.
Помещения компьютерного зала предназначены для размещения персональных ЭВМ и других сетевых устройств, которое производится согласно монтажному чертежу.
В компьютерном зале должен быть предусмотрен двойной пол - основной и технологический (фальшпол); на технологическом полу устанавливаются устройства ЭВМ. Пространство между основным и технологическим полом используется в качестве приточного вентиляционного канала, а также для прокладки по основному полу силовых кабелей, жгутов сигнальных цепей и для крепления шин защитной и схемной земли, для подвода воздуха.
Компьютерный зал должен иметь стены, покрытые звукопоглощающими материалами, и оборудован подвесным перфорированным потолком. Пространство между перекрытием и подвесным потолком используется для устройства вентиляционного вытяжного канала, для размещения освещения, устройств противопожарной сети. Вход в компьютерный зал осуществляется через тамбур. Предусматривается минимально необходимое по нормам для естественного освещения количество световых проемов в наружных ограждениях.
Стены компьютерного зала и поверхности подвесного потолка окрашиваются в светлые тона (причем поверхности должны быть матовыми), что благоприятно влияет на нервную систему человека.
Нормальная работа современного электронного оборудования невозможна без создания и поддержания искусственного климата. На работу машин оказывает влияние изменение как температуры, так и относительной влажности воздуха. Влияние температуры воздуха тем больше, чем больше скорость ее изменения. В связи с этим устанавливается предельная величина изменения температуры воздуха, равная ±3 с при скорости изменения до 2 с в 1 ч.
![]()
При планировке рабочего места оператора ЭВМ необходимо учитывать антропометрические данные тела человека - размеры и форму, его вес, силу и направление движения рук и ног, особенности зрения и слуха.
Положение человека-оператора сидя предопределяет форму пульта управления, размеры которого должны отвечать требованиям ГОСТ 2300-78 (рис.1). У пульта управления рабочая поверхность, обращенная к оператору, состоит из трех частей. Первая, горизонтальная, предназначена для того, чтобы оператор во время работы мог производить записи. Размер в глубину этой части не должен превышать 400 мм. Вторая часть, плоскость которой наклонена к линии горизонта под углом 15°, предназначена для установки органов управления. Третья часть, плоскость которой почти вертикальна (10° от вертикали), предназначена для установки элементов индикации.. Эту часть располагают в зоне обзора оператора, не требующей поворота головы. В нижней части пульта необходимо предусмотреть пространство для ног. Рекомендуемые размеры этого пространства следующие: в глубину 480 – 550 мм, в ширину 450 – 600 мм, по высоте 615 – 50 мм.
Требования к вентиляции и кондиционированию воздуха
Источниками избыточного тепла являются микроэлектронные устройства, компьютеры и пользователи. Повышенная температура в помещении может вызывать сонливость, головные боли, понизить работоспособность.
Во всех производственных помещениях на постоянных рабочих местах параметры микроклимата должны соответствовать СН 4088-86 "Микроклимат производственных помещений". В залах с работающей вычислительной техникой, при операторских видах работ и т.д. параметры микроклимата должны быть следующими:
- в холодные периоды года температура воздуха, скорость его движения и относительная влажность воздуха должны соответственно составлять: 18 - 20 °С; 0,1 м/с; 40 – 60 %;
- в теплые периоды года температура воздуха, его подвижность и относительная влажность воздуха должны соответственно составлять: 19 - 21 °С; 0,1-0,2 м/с; 40 – 60 %;
- воздух, поступающий в помещение, должен быть очищен от загрязнений, в том числе от пыли и микроорганизмов. Запыленность воздуха не должна превышать требований изложенных в п. 4.13 СН 512-78.
- кондиционирование воздуха должно обеспечивать автоматическое поддержание параметров микроклимата в необходимых пределах в течение всех сезонов года, очистку воздуха от пыли и вредных веществ, создание небольшого избыточного давления в чистых помещениях для исключения поступления неочищенного воздуха. Температура воздуха, подаваемого в помещения ВЦ, должна быть не ниже 19 °С. Кондиционирование воздуха позволяет избавиться от избытка тепла, выделяемого при работе микроэлектронных устройств и компьютеров.
Требования к уровням шума и вибрациям
Шум - это беспорядочное сочетание звуков различной частоты и интенсивности. Высокий уровень шума вызывает повышенную утомляемость. Шум на рабочих местах в помещениях, где приходится работать системным администраторам, создается внутренними источниками: техническими средствами, установками кондиционирования воздуха и другим оборудованием.
Допустимые уровни звукового давления, уровня звука и эквивалентные уровни звука на рабочих местах должны соответствовать требованиям "Санитарных норм допустимых уровней шума на рабочих местах" № 3223-85. Вибрация оборудования на рабочих местах не должна превышать предельно допустимых величин, установленных "Санитарными нормами вибрации рабочих мест" № 3044-84 – 50дБ.
Для снижения уровня шума и вибрации в помещениях оборудование, аппараты, приборы необходимо устанавливать на специальные фундаменты и амортизирующие прокладки, предусмотренные нормативными документами.
Стены и потолки производственных помещений, где устанавливаются ЭВМ и другое оборудование, являющееся источником шумообразования, должны быть облицованы звукопоглощающим материалом, независимо от количества единиц установленного оборудования.
В качестве звукопоглощающего материала должны использоваться специальные перфорированные плиты, панели, минераловатные плиты и другой материал аналогичного назначения. Кроме того, необходимо использовать подвесные акустические потолки.
Электроопасность и пожароопасность
В инфраструктуру вычислительной сети входит большое количество различного активного сетевого оборудования, а так же ПЭВМ. Все оборудование питается от сети переменного тока напряжением 220 В с частотой 50 Гц, что являет само по себе серьезную опасность для жизни и здоровья человека.
Действие электрического тока на живую ткань носит разносторонний характер: термическое воздействие, электрическое и биологическое действия. Все это ведет к электрическим травмам и электрическим ударам, что в свою очередь может привести к нарушению и даже к полному прекращению жизнедеятельности организма.
Исход воздействия электрического тока на организм зависит от ряда факторов, в том числе и от электрического сопротивления тела, величины и продолжительности воздействия тока, рода и частоты тока. Пороговый ощутимый ток составляет 0,6...1,5 мА для постоянного тока.
Безопасный ток, который может в течение длительного времени проходить через человека, не вызывая никаких ощущений, составляет приблизительно 50 мкА (для переменного тока с частотой 50 Гц) и 100 мкА (для постоянного тока). При увеличении величины тока до 10...15 мА боль становится едва переносимой, и судороги мышц становятся настолько значительными, что человек не в состоянии их преодолеть. Таким образом, пороговый неотпускающий ток составляет 10...15 мА для частоты 50 Гц и 50...80 мА для постоянного тока. Ток величиной 100 мА (частотой 50 Гц) и 300 мА (постоянный ток) и более вызывают прекращение деятельности сердца через 1 - 2 с.
Постоянный ток примерно в 4 - 5 раз безопаснее тока промышленных частот (до значения напряжения около 500 В). Наиболее безопасным для организма человека участком частот является 20...100 Гц. С дальнейшим повышением частоты опасность поражения током уменьшается.
Помещение для работы с ЭВМ и с ее внешними устройствами обычно относят к категории помещений без повышенной опасности.
Источниками пожароопасности являются устройства ЭВМ, а так же активное сетевое оборудование, особенно при возникновения перегрузки цепей питания и неисправностей в виде короткого замыкания, а также неисправности системы вентиляции оборудования.
Защитой от прикосновения к токоведущим частям электроустановок служит:
- изоляция проводников;
- использование защитных кожухов;
- использование инструментов с изолирующими ручками при ремонте оборудования ЭВМ.
Защитой от напряжения, которое иногда может появляться на корпусах электроустановок в результате нарушения изоляции, является:
- защитное заземление (наибольшее допустимое сопротивление защитных заземляющих устройств составляет 4 Ом, ГОСТ 12.1.030-81 ССБТ. Электробезопасность. Защитное заземление, зануление.);
- зануление;
- защитное отключение;
Очень важным организационным мероприятием является также проведение инструктажа по электро- и пожаробезопасности лиц, эксплуатирующих и обслуживающих сетевое оборудование и ПЭВМ. При этом необходимо обязательно добиваться, чтобы персонал имел практические навыки пользования первичными средствами тушения пожара и средствами связи.
Для тушения пожара должны применяться ручные огнетушители и переносные установки. Электросети и электроустановки, которые находятся под напряжением, тушить водой нельзя ни в коем случае, т.к. через струю воды может произойти поражение электрическим током. Именно поэтому для тушения пожара, который возник из-за неисправности электроприборов, применяют только пенные огнетушители (ОП3 или ОП5). Возможность быстрой ликвидации пожара во многом зависит от своевременного оповещения о пожаре. Одним из самых распространенных средств оповещения на сегодняшний день является телефонная связь.
Требования к защите от статического электричества и излучений при работе за компьютером
Основным источником эргономических проблем, связанных с охраной здоровья людей, использующих в своей работе персональные компьютеры, являются дисплеи (мониторы), особенно дисплеи с электронно-лучевыми трубками. Они представляют собой источники наиболее вредных излучений, неблагоприятно влияющих на здоровье операторов.
Частотный состав (спектр) излучения монитора характеризуется наличием рентгеновских, ультрафиолетовых, инфракрасных и других электромагнитных колебаний. Опасность рентгеновского и части других излучений большинством ученых признается пренебрежимо малой, поскольку их уровень достаточно невелик и в основном поглощается покрытием экрана. Наиболее тяжелая ситуация связана, по-видимому, с полями излучений очень низких частот и крайне низких частот, которые, как выяснилось, способны вызывать биологические эффекты при воздействии на живые организмы. Было обнаружено, что электромагнитные поля с частотой порядка 60 Гц могут инициировать изменения в клетках животных (вплоть до нарушения синтеза ДНК). Специальные измерения показали, что мониторы действительно излучают магнитные волны, по интенсивности не уступающие уровням магнитных полей, способных обусловливать возникновение опухолей у людей.

Рис 4-2. Распределение магнитного поля монитора ПЭВМ
Пользователям персональных компьютеров, желающим снизить уровень облучения переменными магнитными полями, следует расположить мониторы так, чтобы расстояние до них составляло величину, равную расстоянию вытянутой руки (с вытянутыми пальцами). Поскольку магнитные поля сзади и по бокам большинства мониторов значительно сильнее, чем перед экраном, пользователи должны располагать свои рабочие места на расстоянии не менее 1,22 м от боковых и задних стенок других компьютеров. Следует иметь в виду, что магнитное излучение ни чем не задерживается.
Для предотвращения образования и защиты от статического электричества в помещениях, где используется вычислительная техника, необходимо использовать нейтрализаторы и увлажнители, а полы должны иметь антистатическое покрытие. Защита от статического электричества должна проводиться в соответствии с санитарно-гигиеническими нормами допускаемой напряженности электрического поля. Допускаемые уровни напряженности электростатических полей не должны превышать 20 кВ в течение 1 часа (ГОСТ 12.1.045-84).

Рис 4-3. Распределение электрического поля вблизи ПЭВМ
В помещениях с дисплеями необходимо контролировать уровень аэроионизации. Следует учитывать, что мягкое рентгеновское излучение, возникающее при напряжении на аноде 20 - 22 кВ, а также высокое напряжение на токоведущих участках схемы вызывают ионизацию воздуха с образованием положительных ионов, считающихся неблагоприятными для человека.
Оптимальным уровнем аэроионизации в зоне дыхания работающего считается содержание легких аэроионов обеих знаков от 150 до 5000 в 1 куб см воздуха ("Указания по комплексной аэроионной недостаточности в помещениях промышленных предприятий и эксплуатации аэроионизаторов" № 1601-77 МЭ РФ и "Санитарно-гигиенические нормы допустимых уровней ионизации воздуха производственных и общественных помещений" № 2152-80).
Основные мероприятия по защите от воздействия излучения:
- устанавливать на экран монитора заземленные фильтры;
- располагать рабочее место пользователя на расстоянии примерно 70 см от монитора;
- располагать рабочие места на расстоянии не ближе 1,2 м от задней или боковых поверхностей соседних терминалов;
- регулярные обследование пользователей у окулиста.
Требования к естественному и искусственному освещению
Освещение в помещениях должно быть смешанным (естественным и искусственным).
Естественное освещение должно осуществляться в виде бокового освещения. Величина коэффициента естественной освещенности (к.е.о.) должна соответствовать нормативным уровням по СНиП 11-4-79 "Естественное и искусственное освещение. Нормы проектирования". При выполнении работ категории высокой зрительной точности к.е.о. должен быть не ниже 1,5%.
Искусственное освещение следует осуществлять в виде комбинированной системы освещения с использованием люминесцентных источников света в светильниках общего освещения.
В качестве источников общего освещения должны использоваться люминесцентные лампы типа ЛБ или ДРЛ с индексом цветопередачи не менее 70 (R>70). В качестве светильников - установки с преимущественно отраженным или рассеянным светораспределением (тип УСП-5-2*40, УСП-35-2*40, ЛВ003-2*40-002). Светильники общего освещения следует располагать над рабочими поверхностями в равномерно-прямоугольном порядке.
Анализируя условия работы системного администратора получаем следующие требования к производственному освещению:
- при искусственном освещении, используя люминесцентные источники света, наименьшая допустимая освещенность составляет 300 лк (СНиП 11-4-79 "Естественное и искусственное освещение. Нормы проектирования");
- при работе за компьютером желательно, чтобы освещенность рабочего места не превышала 150 лк (СНиП 11-4-79 "Естественное и искусственное освещение. Нормы проектирования").
Осветительные установки должны обеспечивать освещенность с помощью преимущественно отраженного или рассеянного светораспределения; они не должны создавать слепящих бликов на клавиатуре и других частях пульта, а также на экране видеотерминала в направлении глаз оператора.
Для исключения бликов отражения на экранах от светильников общего назначения необходимо применять антибликовые сетки, специальные фильтры для экранов, защитные козырьки или располагать источники света параллельно направлению взгляда на экран. При рядном размещении оборудования не допускается расположение дисплеев зкранами друг к другу.
Местное освещение обеспечивается светильниками, установленными непосредственно на столешнице стола или на его вертикальной панели. Если возникает необходимость использования индивидуального светового источника, то он должен иметь возможность ориентации в разных направлениях и должен быть оснащен устройством для регулирования яркости и защитной решеткой, предохраняющей от ослепления и отраженного блеска.
Источники света по отношению к рабочему месту следует располагать таким образом, чтобы исключить попадание в глаза прямого света. Защитный угол арматуры у этих источников должен быть не менее 30 градусов.
Пульсация освещенности используемых люминесцентных ламп не должна превышать 10 %. При естественном освещении следует применять средства солнцезащиты, снижающие перепады яркостей между естественным светом и свечением экрана. В качестве таких средств можно использовать пленки с металлизированным покрытием или регулируемые жалюзи с вертикальными ламелями.
В поле зрения оператора должно быть обеспечено соответствующее распределение яркости. Отношение яркости экрана к яркости окружающих его поверхностей не должно превышать в рабочей зоне 3:1.
Расчет искусственного освещения помещения компьютерного зала
Задача светотехнического расчета включает в себя:
- определение мощности осветительной установки для получения заданной освещенности на рабочих местах при выбранном типе и расположении светильников
- определение ожидаемой (расчетной) освещенности при известном типе, количестве светильников и мощности ламп
Выбор светильников производят с учетом условий среды, нормированной освещенности, высоты помещения, требования к качеству освещения [2, стр. 36]
Размещение светильников общего освещения может быть симметричным по помещению или локализованным соответственно расположению рабочих мест. Локализованное размещение светильников необходимо применять там, где оборудование или условия работы не позволяют пользоваться местным освещением, а характер оборудования или высокий уровень требуемой освещенности делает равномерное расположение светильников нецелесообразным.
В качестве источников света мы выбрали люминесцентные лампы типа ОД. Расположение светильников – симметричное.
Расчет искусственного освещения будем производить методом коэффициента использования светового потока. Основная расчетная формула имеет вид:
(4.1)
где
- световой поток лампы (или ламп в светильнике)
- минимально допустимая освещенность равна 150 лк
- коэффициент запаса. В нашем случае
=1,8 [2, стр.41]
- число светильников
η - коэффициент использования светового потока
- коэффициент неравномерности освещения,
=1,1 [2, стр.41]
- площадь помещения
Число светильников намечают из условия равномерного освещения.
Для обеспечения наилучших условий освещения при максимальной экономичности осветительной установки необходимо соблюдать определенные соотношения расстояния между светильниками
и высотой их подвеса над рабочей поверхностью
.
Расстояние
между светильниками должно соответствовать оптимальным значениям
, где
- высота подвеса светильников, равная:
,
где
- высота помещения,
- подвес светильника,
- высота рабочей поверхности от пола.
Для каждого типа светильников существует оптимальное относительное расстояние между светильниками
. Различают наивыгоднейшее светотехническое расположение светильников
, при котором достигается наибольшая равномерность освещенности по площади помещения, и энергетически наивыгоднейшее расположение
, когда обеспечивается нормируемая освещенность при наименьших энергетических затратах. Для выбранного типа лампы
=
=1,4.
В нашем случае
=3,5м ,
=0 (так как светильники вмонтированы в фальшпотолок),
=1 (высота стола). Таким образом высота подвеса светильников равна:
=2,7м
Следовательно, расстояние между светильниками в нашем случае равно:
м
Расстояние
от крайнего ряда светильников до стен принимают равным 0,33
. То есть это расстояние равно
м.
Длина и ширина нашего помещения равны 5,7м и 3,7м соответственно. С учетом расстояния
от крайнего ряда светильников до стен и расстояния
между светильниками, равных 1,25м и 3,78м соответственно мы получим, что для освещения данного помещения необходимо два светильника, расположенных на расстоянии 3,2м друг от друга. Таким образом
=2.
Коэффициент использования светового потока
является функцией индекса помещения
и коэффициентов отражения стен
, потолка
и пола
(обычно
=10%).
Индекс помещения вычисляют по формуле:
,
где S – площадь помещения,
А и В – соответственно длина и ширина помещения.
В нашем случае
![]()
При таком значении
величина коэффициента использования светового потока
= 45%.
Теперь нам известны значения всех переменных формулы (4.1):
=150 лк,
=1,8
=2,
=45%, s=21,1м2
, z=1,1.
Подсчитаем световой поток лампы:
![]()
Далее подберем ближайшую стандартную лампу. На практике допускается отклонение светового потока ламп от расчетного до –10% ÷ +20%. В соответствии с этим допуском выбираем стандартный светильник ЛДЦ80 со световым потоком 3740 лм.
Далее подсчитаем фактическое значение минимальной освещенности рабочей поверхности с учетом выбранной лампы:
лм.
Таким образом фактическое значение минимальной освещенности рабочей поверхности удовлетворяет требованиям, изложенным выше.
В современных условиях труд системного администратора изменился так, что доля физических усилий сокращается, а нагрузка на психику возрастает.
К психофизическим факторам относятся и физические, и нервно-психические нагрузки. Физические нагрузки, в основном, связаны с малой подвижностью на рабочем месте, что вызывает гиподинамию - недостаточную мышечную активность. Для снижения напряжений такого рода необходимо после 1,5 - 2 часов работы обязательно делать перерыв, а также заниматься производственной гимнастикой.
Наряду с этим, профессия системного администратора требует высокого нервно-психического и нервно-эмоционального напряжения. Возникает проблема создания новой технической и производственной среды для человека, которая соответствовала бы его анатомофизиологическим и психологическим особенностям. При работе на ЭВМ, рекомендуется находиться за экраном дисплея не более 3-х часов в день. Только разумное чередование работы и отдыха позволяет человеку вести активную творческую жизнь.
1. В данной главе рассмотрены вопросы обеспечения производственно-экологической безопасности при работе с персональным компьютером.
2. Обозначены различные факторы, так или иначе влияющие на организм человека при работе с ПЭВМ, а также методы и средства защиты от опасных и вредных производственных факторов.
3. Приведены требования к помещению и микроклимату для безопасной работы с ПЭВМ.
4. Рассмотрены вопросы электробезопасности и пожаробезопасности при работе с ПЭВМ
5. Приведены требования к освещению в производственном помещении и произведен расчет необходимого освещения компьютерного зала.
6. При работе на персональном компьютере не производится вредных выбросов в окружающую среду. Процесс работы с ПЭВМ экологически безопасен.
7. Констатинова Л.А., Ларионов И.М., Писеев В.М. Методы и средства обеспечения безопасности технологических процессов на предприятиях электронной промышленности. Учебное пособие. Москва, 1990.
8. Констатинова Л.А., Ларионов И.М., Писеев В.М. Методические указания по выполнению раздела «Охрана труда» в дипломном проекте для студентов МИЭТ. Москва, 1988.
9. Долин П.А. Справочник по технике безопасности. М.: Энергоиздат, 1982.
10. Преснухин Л.Н., Шахнов В.А., Кустов В.А. Основы конструирования микроэлектронных вычислительных машин. М.: Высшая школа, 1976.
11. Романов Г.М. и др. Человек и дисплей. Ленинград. Машиностроение, 1982.
Похожие рефераты:
Проектирование "домашней" локальной сети
Курс лекции по компьютерным сетям
Локальные сети на основе коммутаторов
Корпоративная локальная компьютерная сеть на предприятии по разработке программного обеспечения
Постановка, настройка и исследование абонентского программного обеспечения сети Internet
Проектирование локально-вычислительной сети
Проект высокоскоростной локальной вычислительной сети предприятия
Локальная сеть Ethernet в жилом микрорайоне
Коммутатор цифровых каналов системы передачи
Проект информационно-вычислительной сети Мелитопольского межрайонного онкологического диспансера
Проектирование локальной сети для рабочих мест на базе сети Ethernet