| Похожие рефераты | Скачать .zip |
Реферат: Бухгалтерский учет движения денежных средств
Содержание
стр
Введение…………………………………………………………………………3
Глава 1. Организация учета денежных средств …………………………5
1.1. Нормативно – правовое регулирование денежных средств в Российской Федерации ……………………………………………………….5
1.2. Задачи и основы организации учета денежных средств в производственных предприятиях ……………………………………………..9
1.3. Организационно–экономическая характеристика ООО Пушкинской дорожно – строительной механизированной колонны……………………..17
Глава 2. Бухгалтерский учет кассовых операций на материалах ООО Пушкинской дорожно – строительной передвижной механизированной колонны …………………………………………………28
2.1. Документальное оформление кассовых операций. Отчетность материально ответственного лица …………………………………………..28
2.2. Синтетический и аналитический учет кассовых операций……….37
2.3. Инвентаризация денежных средств кассы……………………………44
Глава 3. Учет операций на расчетном счете и специальных
счетах в банке на материалах ООО Пушкинской дорожно – строительной передвижной механизированной колонны……………… 51
3.1. Порядок открытия и оформления расчетного счета……………… 51
3.2. Безналичная форма расчетов и наличные расчеты…………………. 56
3.3. Синтетический учет операций на расчетном счете…………………80
Заключение …………………………………………………………………….. 89
Список литературы …………………………………………………………… 92
Приложения
Введение
В процессе хозяйственной деятельности предприятия постоянно ведут расчеты с поставщиками за приобретенные у них основные средства, сырье, материалы и другие товарно-материальные ценности и оказанные услуги; с покупателями за купленные ими товары, с кредитными учреждениями по ссудам и другим финансовым операциям; с бюджетом и налоговыми органами по различного рода платежам, с другими организациями и лицами по разным хозяйственным операциям.
Поэтому важное значение для благополучия предприятий имеет своевременность денежных расчетов, тщательно поставленный учет кредитных и расчетных операций.
Целью бухгалтерского учета денежных средств является контроль за соблюдением кассовой и расчетной дисциплины, правильность и эффективность использования денежных средств и кредитов, обеспечение сохранности денежной наличности и документов в кассе.
В условиях Российской экономики бухгалтер должен исходить из принципа, что умелое использование денег и денежных средств само по себе может приносить предприятию дополнительный доход. Поэтому нужно постоянно думать о рациональном вложении временно свободных денежных средств для получения прибыли (в депозиты банков, акции и облигации сторонних предприятий , инвестиционные фонды и т.д.).
Актуальность и значимость этих вопросов и повлияли на выбор темы дипломной работы « Бухгалтерский учет движения денежных средств на производственных предприятиях ».
Целью работы является изучение организации бухгалтерского учета движения денежных средств согласно требованиям и нормам, установленным Законодательством Российской Федерации, на примере производственной организации ООО Пушкинская дорожно – строительная передвижная механизированная колонна.
Для достижения цели были поставлены следующие задачи:
Изучить нормативно – правовое регулирование банковской деятельности и ведения кассовых операций.
Рассмотреть документальное оформление и движение денежных средств в кассе.
Рассмотреть документальное оформление и операции по расчетному счету и специальным счетам в банке.
По своей структуре дипломная работы состоит из введения, 3 – х глав, заключения, списка использованной литературы, приложений.
Глава 3. Учет операций на расчетном счете и специальных счетах в банке на материалах ООО Пушкинской дорожно – строительной передвижной механизированной колонны
3.1. Порядок открытия и оформления расчетного счета
Предприятия вне зависимости от форм собственности обязаны хранить свои денежные средства в учреждениях банков или кредитных организаций на соответствующих счетах на договорных условиях. Расчеты предприятий по своим обязательстельствам с другими предприятиями производятся, как правило, в безналичном порядке. При этом посредником при расчетах между предприятиями и организациями выступают учреждения банков.
Понятие кредитной организации и банка определено Федеральным законом «О банках и банковской деятельности» от 02 декабря 1990 года № 395-1 с под редакции от 21 марта 2002 года.
Банк - кредитная организация, которая имеет исключительное право осуществлять в совокупности следующие банковские операции:
привлечение во вклады денежных средств физических и юридических лиц;
размещение указанных средств от своего имени и за свой счет на условиях возвратности, платежности, срочности;
открытие и ведение банковских счетов физических и юридических лиц.
Заключая договор, клиенту открывается счет в банке на условиях, согласованных сторонами.
Банк обязан заключить договор банковского счета с клиентом и не вправе отказать в его открытии, совершение соответствующих операций по которому предусмотрено законом, учредительными документами банка и ваданным ему разрешением (лицензией), за исключением случаев, когда такой отказ вызван отсутствием у банка возможности принять на банковское обслуживание или допускается законом или иными правовыми актами [ст. 846 ч. II ГК РФ].
При необоснованном уклонении банка от заключения договора банковского счета клиент вправе предъявить ему требования, предусмотренные пунктом 4 статьи 445 Гражданского кодекса РФ.
Для открытия счета в банк организация представляет следующие документы:
заявление на открытие счета;
копия решения о создании организации или учредительные и иные документы, необходимые при государственной регистрации, подтверждаются в соответствии с законодательством РФ создание организации;
свидетельство о регистрации;
копия устава (положения);
карточка с образцами подписей и оттиска печати;
свидетельство о постановке на учет в налоговом органе.
Заявление подписывается руководителем и главным бухгалтером. Если в штате нет должности главного бухгалтера, заявление подписывается толко руководителем.
Карточка с образцами подписей и оттиска печати подписывается руководителем, главным бухгалтером предприятия, которому открывается счет. Если в штате предприятия нет должности главного бухгалтера, карточка подписывается только руководителем.
Право первой подписи принадлежит руководителю предприятия, которому открывается счет, а также должностным лицам, уполномоченным руководителем.
Право второй подписи принадлежит главному бухгалтеру и уполномоченным на то им лицам. На предприятиях, в организациях и учреждениях, где должность главного бухгалтера не предусмотрена, старшие бухгалтеры пользуются правами главных бухгалтеров.
Карточка с образцами подписей и оттиска печати должна быть нотариально заверена.
Форма заявления о постановке на учет устанавливается Министерством РФ по налогам и сборам. При подаче заявления организация одновременно с заявлением о постановке на учет представляет в одном экземпляре копии заверенных в установленном порядке: свидетельства о регистрации, учредительных и иных документов, необходимых при государственной регистрации, других документов, подтверждающих в соответствии с законодательством РФ создание организации [ст. 84 ч. I НКРФ].
Банки открывают счета организациям, индивидуальным предпринимателям только при предъявлении свидетельства о постановке на учет в налоговом органе.
Банк обязан сообщить об открытии или закрытии счета организации, индивидуального предпринимателя в налоговый орган по месту их учета в пятидневный срок со дня соответствующего открытия или закрытия такого счета [ст. 86 ч. I НК РФ].
Организациям и индивидуальным предпринимателям следует иметь в виду, что согласно ст. 118 Налогового кодекса РФ при нарушении налогоплательщиком установленного Кодексом срока представления в налоговый орган информации об открытии или закрытии им счета в каком-либо банке влечет взыскание штрафа в размере пяти тысяч рублей.
Если предприниматель осуществляет свою деятельность без образования юридического лица, расчетный и другие счета открываются на его имя в соответстви с письмом Госбанка СССР «О порядке открытия счетов предпринимателям» от 09 июля 1991 года № 359.
Расторжение договора банковского счета является основанием закрытия счетата клиента.
Клиент вправе досрочно в одностороннем порядке расторгнуть договор банковского счета без объяснения причин. При этом договор расторгается по заявлению клиента.
Банк может досрочно расторгнуть договор только в судебном порядке в случаях:
когда сумма денежных средств, хранящихся на счете клиента, окажется ниже минимального размера, предусмотренного банковскими правим или договором, если такая сумма не будет восстановлена в течение месяца со дня предупреждения банка об этом;
при отсутствии операций по этому счету в течение года, если иное не предусмотрено договором.
Остаток денежных средств на счете выдается клиенту либо по его указанию перечисляется на другой счет не позднее семи дней после получения соответствующе письменного заявления клиента.
Гражданским кодексом РФ ( ст. 845-860 ), определены условия заключения банковского счета; право распоряжения денежными средствами, находящимися на счете; виды и сроки операций по счету и другое.
Банк обязуется принимать и зачислять на счет денежные среден (как от самого клиента, так и от третьих лиц), которые перечисляются его клиентом, также выдавать по требованию последнего необходимые ему суммы в порядке, установленном законодательством и договором.
Банк может использовать находящиеся на счете средства по своему усмотрению, в том числен кредитные ресурсы. Поэтому за остаток на счете банк выплачивает клиенту процент.
С расчетного счета банк оплачивает обязательства, расходы и поручения организации, проводимые в порядке безналичных расчетов, а также выдает средства на оплату труда и текущие хозяйственные нужды. Операции по зачислению сумм на расчетный счет или списанию с него банк производит на основании письменных распоряжений владельцев расчетного счета (денежных чеков, объявлений на взнос денег наличными, платежных требований ) или с их согласия ( оплата платежных требований поставщиков и подрядчиков ). Исключения составляют платежи, взыскиваемые в бесспорном порядке по решению Государственного арбитража, суда или финансовых органов.
В бесспорном порядке со счетов организации списывают платежи, не внесенные в срок в государственный бюджет, за таможенные процедуры, платежи по исполнительным и приравненным к ним документам.
В безакцептном порядке оплачивают счета энергоснабжающих, теплоснабжающих и водопроводно – канализационных организаций.
При недостаточности денежных средств на счете списание денежных средств со счета осуществляется в последовательности, определенной Гражданским кодексом РФ ст. 855:
1) по исполнительным документам, предусматривающим перечисление или выдачу денежных средств со счета для удовлетворения требований о возмещении вреда, причиненного жизни и здоровью, а также требований о взыскании алиментов;
2) по исполнительным документам, предусматривающим перечисление или выдачу денежных средств для расчетов по выплате выходных пособий и оплате труда лиц, работающих по трудовому договору, в том числе по контракту, по выплате вознаграждений по авторскому договору;
3) по платежным документам, предусматривающим перечисление или выдачу денежных средств для расчетов по оплате труда с лицами, работающими по трудовому договору, в том числе по контракту, а также по отчислениям в Пенсионный фонд Российской Федерации, Фонд социального страхования Российской Федерации и фонды обязательного медицинского страхования;
4) по платежным документам, предусматривающим платежи в бюджет;
5) по исполнительным документам, предусматривающим удовлетворение других денежных требований;
6) по другим платежным документам в порядке календарной очередности.
Списание средств со счета по требованиям, относящимся к одной очереди, производится в порядке календарной очередности поступлений документов.
ООО Пушкинская ДСПМК имеет расчетный счет 4070281050410014062, в Пушкинском филиале банка «Возрождение», к/с 30101810900000000181, БИК 044525181.
3.2. Безналичная форма расчетов и наличные расчеты
Безналичные расчеты на предприятии ООО Пушкинская ДСПМК регулируются Положением Центрального банка «О безналичных расчетах в Российской Федерации» от 12 апреля 2001 года № 2-П. Данное положение исходит из принципа свободы выбора предприятиями форм расчетов и закрепления их в договорах, а также невмешательства банка в договорные отношения предприятий.
Формы безналичных расчетов избираются организациями самостоятельно и предусматриваются в договорах, заключаемых организациями с банками. В рамках безналичных расчетов в качестве участников расчетов рассматриваются плательщики и получатели средств, а также обслуживающие их банки и банки-корреспонденты.
Все операции по банковским счетам осуществляются на основании расчетных документов. Расчетный документ представляет собой оформленное в виде документа на бумажном носителе или в установленных случаях электронного платежного документа:
распоряжение плательщика (клиента или банка) о списании денежных средств со своего счета и их перечислении на счет получателя средств;
распоряжение получателя средств (взыскателя) на списание денежных средств со счета плательщика и перечисление на счет, указанный получателем средств.
Расчетные документы на бумажном носителе заполняются с применением пишущих или электронно-вычислительных машин шрифтом черного цвета, за исключением чеков, которые заполняются ручками с пастой, чернилами черного или синего цвета (допускается заполнение чеков на пишущей машинке шрифтом черного цвета). Подписи на расчетных документах проставляются ручкой с пастой или чернилами черного или синего цвета. Оттиск печати и оттиск штампа банка, проставляемые на расчетных документах, должны быть черного, синего или фиолетового цветов.
При заполнении расчетных документов не допускается выход текстовых и цифровых значений реквизитов за пределы полей, отведенных для их проставления. Значения реквизитов должны читаться без затруднения.
Подписи, печати и штампы должны проставляться в предназначенных для них полях бланков расчетных документов.
Расчетные документы действительны к предъявлению в обслуживающий банк в течение десяти календарных дней, не считая дня их выписки.
Расчетные документы предъявляются в банк в количестве экземпляров, необходимом для всех участников расчетов. Все экземпляры расчетного документа должны быть заполнены идентично. Второй и последующие экземпляры расчетных документов могут быть изготовлены с использованием копировальной бумаги, множительной техники или электронно - вычислительных машин.
Расчетные документы принимаются банками к исполнению при наличии на первом экземпляре (кроме чеков) двух подписей (первой и второй) лиц, имеющих право подписывать расчетные документы, или одной подписи (при отсутствии в штате организации лица, которому может быть предоставлено право второй подписи) и оттиска печати (кроме чеков), заявленных в карточке с образцами подписей и оттиска печати. По операциям, осуществляемым филиалами, представительствами, отделениями от имени юридического лица, расчетные документы подписываются лицами, уполномоченными этим юридическим лицом.
Расчетные документы индивидуальных предпринимателей принимаются банками к исполнению при наличии на первом экземпляре одной подписи, заявленной в карточке с образцами подписей и оттиска печати, без проставления оттиска печати либо с оттиском печати, если она имеется и заявлена в указанной карточке.
Расчетные документы принимаются банками к исполнению независимо от их суммы. Расчетные документы, оформленные с нарушением установленных требований, приему не подлежат.
Формы безналичных расчетов определены ст. 862 Гражданского кодекса РФ. К ним относятся:
расчеты платежными поручениями;
расчеты по аккредитиву;
расчеты чеками;
расчеты по инкассо.
В ООО Пушкинская ДСПМК применяют форму безналичных расчетов платежными поручениями.
Платежное поручение представляет собой распоряжение владельца счета (плательщика) перевести определенную денежную сумму на счет получателя средств.
Схема расчетов платежными поручениями на предприятии ООО Пушкинская ДСПМК представлена на рисунке 2.


Рис. 2. Схема расчетов платежными поручениями в ООО
Пушкинская ДСПМК.
1. Между поставщиком и покупателем заключается договор-контракт.
2. Поставщик отгружает продукцию покупателю (выполняет работы, оказывает услуги).
3. Покупатель передает платежное поручение о перечислении суммы средств со своего расчетного счета на счет получателя.
4. Банк передает покупателю выписку с расчетного счета о списании денежных средств.
5.Банк плательщика передает платежное поручение банку поставщика и перечисляет денежные средства на его расчетный счет.
6. Банк поставщика передает выписку из расчетного счета о зачислении суммы платежа.
Платежными поручениями могут производиться:
перечисления денежных средств за поставленные товары, выполненные работы, оказанные услуги;
перечисления денежных средств в бюджеты всех уровней и во внебюджетные фонды;
перечисления денежных средств в целях возврата - размещения кредитов (займов) депозитов и уплаты процентов по ним;
перечисления денежных средств в других целях, предусмотренных законодательством или договором.
В соответствии с условиями основного договора платежные поручения могут использоваться для предварительной оплаты товаров, работ, услуг или для осуществления периодических платежей.
Платежные поручения принимаются банком независимо от наличия денежных средств на счете плательщика.
При отсутствии или недостаточности денежных средств на счете плательщика, а также если договором банковского счета не определены условия оплаты расчетных документов сверх имеющихся на счете денежных средств, платежные поручения помещаются в картотеку по внебалансовому счету № 90902 «Расчетные документы, не оплаченные в срок» и оплачиваются по мере поступления средств в очередности, установленной законодательством.
В случае неисполнения или ненадлежащего исполнения поручения клиента банк несет ответственность по основаниям и в размерах, которые предусмотрены главой 25 части I Гражданского кодекса РФ.
Поручение оплачивается с соблюдением установленной законодательством очередности платежей [ст. 855 ч. II ГК РФ].
Платежное поручение в ООО Пушкинская ДСПМК составляется на бланке формы 0401060 в соответствии с приложением 1 к Положению Банка России «О безналичных расчетах в Российской Федерации» от 12 апреля 2001 № 2 – П ( Приложение 18).
Форма расчетов платежными поручениями является выгодной для платильщика, когда оплата производится за уже поставленные материальные ценности, выполненные работы, оказанные ему услуги. Для поставщика с точки зрения надежности и быстроты получения денег выгодна 100%-ная предоплата платежным поручением, для плательщика предоплата означает замораживание денежных средств, поэтому соглашаться на нее нужно только в случае крайней необходимости.
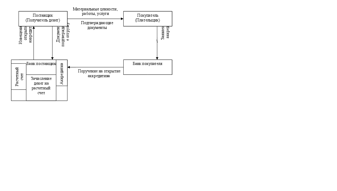
Аккредитив представляет собой поручение банка покупателя банку поставщика оплатить расчетные документы, предъявленные поставщиком, на определенных условиях, указанных в аккредитиве.
Расчеты по акредитиву представляют собой условное денежное обязательство, принимаемое банком (банк-эмитент) по поручению плательщика, произвести платежи в пользу получателя средств по предъявлении последним документов, соответствующих условиям аккредитива, или предоставить полномочия другому банку произвести такие платежи.
Банк покупателя открывает аккредитив и называется банком-эмитентом, а банк поставщика исполняет аккредитив и называется исполняющим банком.
Последовательность документооборота при аккредитивной форме расчетов представлена на рисунке 3.


Рис.3. Схема документооборота при аккредитивной форме расчетов
1. Заключение между продавцом и покупателем договора купли-продажи товара, предусматривающего платеж по документарному аккредитиву.
2. Покупатель направляет своему банку (банку-эмитенту) инструкцию об открытии документарного аккредитива в пользу продавца (бенефициара).
3. Банк-эмитент, в свою очередь, открывает документарный аккредитив и информирует исполняющий банк об открытии документарного аккредитива.
4. Исполняющий банк продавца информирует поставщика об условиях документарного аккредитива.
5. Продавец, получив документарный аккредитив, должен убедиться в том, что аккредитив соответствует условиям договора купли – продажи товара, а также в том, что сам продавец может выполнить условия и положения документарного аккредитива. Только после этого продавец может дать разрешение на отгрузку товара в адрес покупателя.
6. После отгрузки товара продавец посылает в банк (исполняющий банк) все необходимые для исполнения документарного аккредитива документы.
7. Банк изучает документы на соответствие условиям документарного аккредитива. Если документы отвечают требованиям документарного аккредитива, то банк платит, акцептует или негоциирует (негоциация означает стоимостное определение документов) в зависимости от условий исполнения аккредитива. После этого исполняющий банк отсылает документы банку-эмитенту.
8. Банк-эмитент изучает документы, и если они соответствуют условиям аккредитива, то он заранее оговоренным способом переводит возмещение исполняющему банку, который произвел платеж, акцепт или негоциацию в соответствии с документарным аккредитивом.
9. После того как банк-эмитент изучил полученные документы и пришел к мнению, что они соответствуют условиям документарного аккредитива, он передает эти документы покупателю. Одновременно с этим банк-эмитент получает от покупателя заранее оговоренным способом денежное возмещение.
Порядок расчетов по аккредитиву устанавливается в основном договоре, в котором отражаются следующие условия:
наименование банка - эмитента;
наименование банка, обслуживающего получателя средств;
наименование получателя средств;
сумма аккредитива;
вид аккредитива;
способ извещения получателя средств об открытии аккредитива;
способ извещения плательщика о номере счета для депонирования средств открытого исполняющим банком;
полный перечень и точная характеристика документов, представляемых получателем средств;
сроки действия аккредитива, представления документов, подтверждающих поставку товаров (выполнение работ, оказание услуг), и требования к оформлению указанных документов;
условие оплаты;
ответственность за неисполнение (ненадлежащее исполнение) обязательств.
В основной договор могут быть включены иные условия, касающиеся порядка расчетов по аккредитиву.
Каждый аккредитив должен содержать указание на его вид. Банками могут открываться следующие виды аккредитивов:
покрытые (депонированные) и непокрытые (гарантированные);
отзывные и безотзывные (могут быть подтвержденными).
При открытии покрытого (депонированного) аккредитива банк-эмитент перечисляет за счет средств плательщика или предоставленного ему кредита сумму кредитива (покрытие) в распоряжение исполняющего банка на весь срок действа аккредитива.
При открытии непокрытого (гарантированного) аккредитива банк-эмита предоставляет исполняющему банку право списывать средства с ведущегося у ней корреспондентского счета в пределах суммы аккредитива. Порядок списания денежных средств с корреспондентского счета банка-эмитента по гарантированному аккредитиву определяется по соглашению между банками.
Отзывным является аккредитив, который может быть изменен или отменён банком-эмитентом на основании письменного распоряжения плательщика без предварительного согласования с получателем средств и без каких-либо обязательств банка-эмитента перед получателем средств после отзыва аккредитива. Аккредитив назыется отзывным, если в его тексте прямо не установлено иное. Отзывной аккредитв не обеспечивает интересы поставщика и поэтому на практике встречается редко.
Безотзывным признается аккредитив, который может быть отменен только с согласия получателя средств. По просьбе банка – эмитента исполняющий банк может подтвердить безотзывный аккредитив (подтвержденный аккредитив). Порядок предоставления подтверждения по безотзывному подтвержденному аккредитиву определяется по соглашению между банками. При оформлении договора продавец стремится оговорить безотзывность аккредитива, так как это дает поставщику уверенность в том, что поставленная им продукция будет оплачена, как только он выполнит условия аккредитива.
Условиями аккредитива может быть предусмотрен акцепт уполномоченного плательщиком лица. Получатель средств может отказаться от использования аккредитива до истечения срока его действия, если возможность такого отказа предусмотрен в условиях аккредитива.
Допускаются частичные платежи по аккредитиву.
За нарушения, допущенные при исполнении аккредитивной формы расчетов, банки несут ответственность в соответствии с действующим законодательством,
Расчеты с поставщиком исполняющий банк может произвести только в течение срока действия аккредитива и только при представлении поставщиком всего комплекта документов, указанных в аккредитиве и оформленных в соответствии с требованиями аккредитива, а также при соблюдении других условий аккредитива. При несоблюдении хотя бы одного из условий выплата по аккредитиву не может быть произведена.
По истечении срока действия аккредитив закрывается. Основанием для закрытия аккредитива является также отказ получателя денежных средств от дальнейшего использования аккредитива или отзыв аккредитива плательщиком. Неиспользованная сумма аккредитива перечисляется банку плательщика, который зачисляет ее на тот счет, с которого она перечислялась. Своевременное извещение банка – эмитента о закрытии аккредитива обязательно.
Расчеты аккредитивами относятся к расчетным операциям по специальным счетам в банке. Бухгалтерский учет расчетов аккредитивами осуществляется на счете «Специальные счета в банках».
Для поставщика аккредитивная форма расчетов предподчительнее других. Она гарантирует ему оплату при исполнении им своих обязательств по поставке и защищает его от ненадежных и недобросовестных плательщиков, так как при этой форме деньги для расчетов зарезервированы в банке поставщика еще до осуществления им поставки материальных ценностей, работ, услуг. Кроме того, поставщик имеет возможность сразу после отгрузки материальных ценностей, выполнения работ, оказания услуг получить деньги, сдав расчетные документы в банк по месту своего нахождения.
Для покупателя - плательщика, наоборот, эта форма расчетов невыгодна, поскольку фактически это предоплата и его денежные средства всегда замораживаются, а иногда и на длительный срок (если по условиям договора, например, аккредитив должен быть открыт до начала изготовления заказа).
Безналичной формой расчетов для получателей средств являются расчеты по чекам из лимитированной чековой книжки.
Чек представляет собой письменное поручение владельца чека банку, который его обслуживает, на перечисление определенной суммы денег, указанной в чеке, с его счета на счет получателя денежных средств.
Порядок и условия использования чеков в платежном обороте регулируется Гражданским кодексом РФ.
Прежде, чем получить чековую книжку, предприятие вместе с заявлением о выдаче чековой книжки представляет платежное поручение на сумму лимита, и в нижней части поручения делается надпись: «За чековую книжку для расчетов с предприятиями».
Чеки из лимитированных книжек подписываются руководителем учреждения и главным бухгалтером. При выборке товаров на месте разрешается подписывать чеки должностному лицу учреждения, которому выдается доверенность на получение товаров. В доверенности должны быть оговорены право на подписание чека должностным лицом и сумма, на которую разрешается приобрести товары. Если чек подписывается на основании доверенности должностным лицом учреждения, то оно должно на чеке перед подписью сделать надпись «По доверенности».
Чек из лимитированной книжки выдается поставщику одновременно с отпуском товаров или предоставлением услуг. В чеке обязательно указывается, какой организации и в уплату по какому счету или другому заменяющему его документу должна быть перечислена сумма по чеку.
Представление чека в банк, обслуживающий чекодержателя, для получения платежа считается предъявлением чека к оплате. Чекодатель не вправе отозвать чек после истечения установленного срока для его предъявления к оплате. Чеки действитеельны в течение 10 дней, не считая дня их выписки.
Отношения сторон в процессе расчетов чеками представлены в виде схемы на рисунке 4.

Рис.4. Схема расчетов чеками
1. Для получения чековой книжки покупателем в банк представляются: заявление и л тежное поручение о депонировании определенной суммы.
2. Банк выдает чековую книжку с депонированием суммы лимита.
3. Поставщик передает товар покупателю (отгружает продукцию, выполняет работы).
4. Покупатель передает чек поставщику в оплату товара или выполненных работ.
5. Поставщик передает чек в банк для оплаты.
6. Банк поставщика пересылает банку покупателя документы на оплату.
7. Банк покупателя перечисляет денежные средства на расчетный счет поставщика.
По окончании срока действия чековые книжки сдаются в банк.
Чек должен содержать следующие обязательные реквизиты:
наименование «чек», включенное в текст документа;
поручение плательщику выплатить определенную денежную сумму;
наименование плательщика и указание счета, с которого должен быть произведен платеж;
указание валюты платежа;
указание даты и места составления чека;
подпись лица, выписавшего чек, чекодателя.
Чек, не содержащий указание места его составления, рассматривается как подписанный в месте нахождения чекодателя.
Отсутствие в документе какого-либо из указанных реквизитов лишает его силы.
Форма чека и порядок его заполнения определяются законом и установленными в соответствии с ним банковскими правилами.
Данная форма расчетов чаще всего используется при одногородних расчетах, особенно для расчетов с транспортными организациями.
Расчеты по инкассо представляют собой банковскую операцию, посредством которой банк (банк-эмитент) осуществляет действия по получению от плательщика платежа на основании:
платежных требований, оплата которых может производиться по распоряжению плательщика (с акцептом) или без его распоряжения (в безакцептном порядке);
инкассовых поручений, оплата которых производится без распоряжения плательщика (в бесспорном порядке).
Платежное требование представляет собой расчетный документ, в котором содержится требование поставщика к покупателю об уплате ему определенной денежной суммы через банк за поставленные материальные ценности, выполненные работы, оказанные услуги, а также в иных случаях, предусмотренных договором.
Схема расчетов платежными требованиями представлена на рисунке 5.


Рис.5. Схема расчетов платежными требованиями
1. Между поставщиком и покупателем заключается договор-соглашение с указам формы расчетов платежными требованиями.
2. Поставщик отгружает продукцию покупателю или выполняет работы либо оказывает услуги.
3. Поставщик отсылает (вручает) плательщику предусмотренные договором документов.
4. Поставщик отсылает в банк платежное требование.
5. Платежное требование направляется в исполняющий банк.
6. Банк передает покупателю выписку с расчетного счета о списании денежных средств.
7. В случае отказа плательщика от оплаты платежного требования оформляется заявление об отказе от акцепта формы № 0401004.
8. Банк плательщика перечисляет денежные средства на расчетный счет поставщий .
9. Банк поставщика передает выписку из расчетного счета о зачислении суммы платильщика.
Платежное требование составляется на бланке формы 0401061. Кроме реквизитов, которые должны содержать все расчетные документы, в платежном требовании указываются:
условие оплаты;
срок для акцепта;
дата отсылки (вручения) плательщику;
наименование товара (выполненных работ, оказанных услуг), номер договора, номера документов, подтверждающих поставку товара (выполнение работ, оказание услуг), дата поставки товара (выполнения работ, оказания услуг), способ поставки товара и другие реквизиты.
Расчеты посредством платежных требований могут осуществляться с предварительным акцептом и без акцепта плательщика.
Срок для акцепта платежных требований определяется сторонами по основному договору. При этом срок для акцепта должен быть не менее пяти рабочих дней.
Последний экземпляр платежного требования используется для извещения плательщика о поступлении платежного требования. Этот экземпляр расчетного документа передается плательщику для акцепта не позже следующего рабочего дня соли поступления в банк платежного требования. Передача платежных требований плательщику осуществляется исполняющим банком в порядке, предусмотренном долговором банковского счета.
Без акцепта плательщика расчеты платежными требованиями осуществляются в случаях:
установленных законодательством;
предусмотренных сторонами по основному договору при условии предоставления банку, обслуживающему плательщика, права на списание денежных средств со счета плательщика без его распоряжения.
Плательщик обязан предоставить в обслуживающий банк сведения о кредиторе (получателе средств), который имеет право выставлять платежные требования на какие денежных средств в безакцептном порядке, наименовании товаров, работ, услуг, за которые будут производиться платежи.
Отсутствие условия о безакцептном списании денежных средств в договоре банковского счета либо дополнительного соглашения к договору банковского счета, а же отсутствие сведений о кредиторе (получателе средств) и иных вышеуказанных пояснений является основанием для отказа банком в оплате платежного требования без акцепта. Данное платежное требование оплачивается в порядке предварительного акцепта со сроком для акцепта пять рабочих дней.
Все возникающие между плательщиком и получателем средств разногласия решаются в порядке, предусмотренном законодательством.
Достоинством акцептной формы расчетов платежными требованиями является то, что она позволяет платильщику контролировать соблюдение поставщиком условий, предусмотренных договором. Такие расчеты для поставщика надежнее, но они возможны только при наличии денег на счете платильщика.
Инкассовое поручение является расчетным документом, на основании которого производится списание денежных средств со счетов плательщиков в бесспорном порядке.
Инкассовые поручения применяются:
в случаях, когда бесспорный порядок взыскания денежных средств установлен законодательством, в том числе для взыскания денежных средств органами, выполняющими контрольные функции;
для взыскания по исполнительным документам;
в случаях, предусмотренных сторонами по основному договору, при условии предоставления банку, обслуживающему плательщика, права на списание денежных средств со счета плательщика без его распоряжения.
При взыскании денежных средств со счетов в бесспорном порядке в случаях, установленных законом, в инкассовом поручении в поле «Назначение платежа» должна быть сделана ссылка на соответствующий закон (с указанием его номера, даты принятия).
При взыскании денежных средств на основании исполнительных документов весовое поручение должно содержать ссылку на дату и номер исполнительного документа, а также наименование органа, вынесшего решение, подлежащее принудительному исполнению.
Инкассовые поручения на взыскание денежных средств со счетов, выставленных на основании исполнительных документов, принимаются банком взыскателя с приложением подлинника исполнительного документа либо его дубликата.
Существуют также формы наличных расчетов с банками.
Наличные денежные средства, поступающие в кассу предприятия, подлежат сдаче в банк для последующего зачисления на счет.
Прием денежной наличности учреждениями банков от обслуживаемых предприятий осуществляется в порядке, установленном Инструкцией по эмиссионной работе в учреждениях Банка России от 16 ноября 1995 года № 31 и Положением «О проведения кассовых операций в кредитных организациях на территории Россий Федерации» от 25 марта 1997 года № 56.
При операциях с наличными средствами используются:
объявление на взнос наличными;
чек денежный.
ООО Пушкинская ДСПМКП сдает денежную наличность по объявлениям на взнос наличными ( Приложение 19).
Прядок и сроки сдачи наличных денег устанавливаются обслуживающими учереждениями банков каждому предприятию по согласованию с их руководителями из необходимости ускорения оборачиваемости денег и своевременного поступлению их в кассы в дни работы учреждений банков, при этом могут устанавливаться следующие сроки сдачи предприятиями наличных денежных средств:
для предприятий, расположенных в населенном пункте, где имеются учреждения банков или предприятия Госкомсвязи России, - ежедневно в день поступления наличных денег в кассы предприятий;
для предприятий, которые в силу специфики своей деятельност и режима работы, а также при отсутствии вечерней инкассации или вечерней кассы учреждения банка не могут ежедневно в конце рабочего дня сдавать наличные денежные средства в учреждения банков или предприятия Госкомсвязи России, - на следующий день;
для предприятий, расположенных в населенном пункте, где нет учреждений банков или предприятий Госкомсвязи России, а также находящихся от них на отдаленном расстоянии, - 1 раз в несколько дней.
Причем организации могут вносить наличные деньги только на свой рассчетый (текущий) счет.
Объявление на взнос наличными представляет собой комплект документов, состоящий из объявления, ордера и квитанции.
В объявлении на взнос наличными должна быть указана дата их фактического представления в банк. Они должны быть обязательно заполнены одновременно вручную или на ЭВМ с сохранением всех реквизитов бланка. Наименование владельца, номер счета и наименование кредитной организации в объявлениях могут обозначаться штампами.
При приеме наличных денежных средств от юридических лиц операционный работник банка проверяет правильность заполнения объявления на взнос наличными, оформляет его и передает объявление на взнос наличными в кассу. Кассовый работник, получив объявление на взнос наличными, проверяет заполнение объявления, сличает соответствие сумм цифрами и прописью, вызывает вносителя денег и принимает от него деньги. После приема денег кассовый работник сверяет сумму данную в объявлении на взнос наличными, с суммой, фактически оказавшейся при пересчете. При соответствии сумм кассовый работник подписывает объявление, квитанцию и ордер, ставит печать на квитанции и выдает ее вносителю денег. Квитанция, затем прикладывается к расходному ордеру и является оправдательным денежным документом.
В тех случаях, когда кассовым работником установлено расхождение между сдаваемых клиентом денег и суммой, указанной в объявлении на взнос наличными, объявление на взнос наличными переоформляется клиентом на фактическиую сумму денег.
Кроме того, прием в кассу кредитной организации и зачисление денежной наличности на счет клиента - юридического лица может производиться также по препроводительной ведомости приложенной к сумке с рублевой денежной наличностью.
От организаций может приниматься денежная наличность, упакованная в инкасаторские сумки, специальные мешки, кейсы, другие средства для упаковки денег, обеспечивающие их сохранность при доставке и не позволяющие осуществить их открытие без видимых следов нарушения целости.
В кредитной организации ведется список организаций, сдающих денежную наличность в сумках, с указанием в нем наименования организаций, количества и номерах закрепленных за каждой организацией сумок. При этом организации, сдающие нежную наличность в сумках, представляют в кассовое подразделение кредитной инизации образцы оттисков пломбиров, которыми будут опломбировываться сумки. Оттиск пломбы должен содержать номер и сокращенное наименование организации ее фирменный знак.
Кассир организации формирует подлежащие сдаче сумки с денежной наличностью. При этом первый экземпляр препро -водительной ведомости вкладывается в сумку; второй и третий экземпляры – соответственно накладная к сумке и копия препро- водительной ведомости - представляются в кредитную организацию вместе с сумкой.
Для получения в банке денег необходимых на выплату: заработной платы, депонированной заработной платы, командировочных, хозяйственных и других расходов предприятие должно иметь чековую книжку. Чековая книжка содержит 25 или 50 чеков и выдается организации по заявлению установленного образца ( Приложение 20).
Чек является распоряжением предприятия о выдаче с расчетного счета суммы наличных денег, указанной в нем. Чек может выписываться на сумму, не превышающую остатка денежных средств на расчетном счете.
Чеки заполняются от руки чернилами или шариковыми ручками в соответствии правилами, изложенными на обложках чековых книжек. Все реквизиты чека должны быть заполнены. Чек подписывается руководителем и главным бухгалтером , ставится печать. Сумма указывается цифрами, а затем прописью. Свободные места впереди и после суммы рублей должны быть обязательно прочеркнуты двумя линиями. Сумма прописью должна начинаться обязательно в самом начале строки
Наименование владельца счета, номер книжки, наименование кредитной организации в чеках могут обозначаться штампами.
Фамилия, имя и отчество лица, на имя которого выдается чек пишется от руки.
Никакие поправки в тексте чека не допускаются, так как делают его не действительным.
При наличии в представленной банку владельцем чека карточке с образцами подписей отметки о том, что организации печать не присвоена, чек принимается банком без скрепления их оттиском печати.
Одновременно с составлением чека должны быть заполнены все реквизиты корешка чека.
Корешки оплаченных и испорченных чеков, а также испорченные чеки чекодатель обязан хранить не менее трех лет. Владелец счета обязан при закрытии счета возвратить учреждению банка чековые книжки с оставшимися неиспользованными корешками и чеками при заявлении, с указанием номеров чеков.
Чеки принимаются банком в течение 10 дней со дня их выписки, не считая дня заполнения.
Клиент банка обязан указывать на обороте денежных чеков назначение сумм платежа. Сведения о назначении платежа на обороте денежных чеков заверяются подписями чекодателя. Предприятия, организации и учреждения, которые в установленных случаях по условиям своей деятельности не расшифровывают свои расходы, направлять в кредитные организации денежные чеки без указания назначения платежа.
При решении вопроса о выдаче наличных денег на цели, указанные в чеке, банки могут запросить от обслуживаемых предприятий необходимые документы.
Основанием для определения обоснованности расходования предприятиями денежных средств на указанные цели и их подтверждением могут служить смета затрат ( устав, положение, решение о создании предприятия или договор учредителей, лицензии на осуществление отдельных видов деятельности и другие документы, договора (контракты), отчеты подотчетных лиц о расходовании, полученных для закупки продукции наличных денег.
Подтверждением расходования наличных денег являются: копия товарного чека, счет, накладная, отчеты подотчетных лиц о расходовании полученных наличных денег с приложением первичных документов.
В банке кассир (или другое лицо, который имеет право получать наличные деньги), передает чек кассовому работнику. После проверки кассовый работник оставляет чек у себя, а получателю выдает контрольную марку (расположенную в верхнем правом углу Чека). После того, как сумма, подлежащая выдаче, будет подготовлена, кассовый работник вызывает получателя денег по номеру чека и спрашивает у него сумму получаемых денег. Получатель передает контрольную марку в расходную кассу кредитной организации и получает наличные деньги.
Получатель денег, не отходя от кассы, в присутствии кассового работника, выдавшего деньги, проверяет полные и неполные пачки банкнот по количеству пачек и корешков в них, полные корешки, не упакованные в пачки, и отдельные банкноты - полистным пересчетом, монету - по количеству мешков и надписям на ярлыках к мешкам, пакеты, тюбики и отдельные монеты - пересчетом по кружкам.
В соответствии с банковскими правилами, клиент имеет право по своему желанию пересчитать в кредитной организации полученные деньги полистно. Доставка денег в помещение для пересчета клиентами и пересчет осуществляются в присутствии одного из работников кассового подразделения кредитной организации. На выявленные в результате пересчета недостачу или излишек денег составляется акт по установленной форме.
Договором на расчетно-кассовое обслуживание может быть предусмотрена возможность получения организацией наличных денежных средств с предварительной передачей чека. В этом случае чек передается в кредитную организацию накануне дня выдачи. Контрольная марка от чека остается у клиента.
Подготовленная по каждому документу денежная наличность вкладывается в индивидуальное средство хранения закрытого типа, запирающееся на ключ. Средство хранения снабжается ярлыком, на котором указываются: дата упаковки и общая сумма вложенных денег, а также проставляются подпись и именной штамп заведующего кассой (кассового работника).
Кроме того, может практиковаться и такая схема получения наличных денег, при котором кредитная организация сама доставляет суммы денежных средств получателю. В этом случае накануне доставки наличных денег организация предъявляет операционному работнику кредитной организации денежный чек. Контрольная марка от чека остается у клиента. Подготовленная денежная наличность вкладывается в инкассаторскую сумку, которая снабжается ярлыком и пломбируется заведующим кассой или кассовым работником, упаковавшим сумку. На ярлыке проставляются: наименование организации, дата упаковки, сумма вложенных денег, подпись и именной штамп заведующего кассой или кассового работника. Доставка денег осуществляется бригадой инкассаторов.
В организации прием доставленных денег производится кассиром или комиссией уполномоченных лиц, назначаемой письменным распоряжением руководителя организации. В состав комиссии включается кассир организации.
Инкассаторы предъявляют кассиру организации (комиссии уполномоченных лиц) служебные удостоверения и явочную карточку. Представители организации инкассаторам - распоряжение руководителя организации о включении их в состав комиссии, документы, удостоверяющие их личности, и контрольную марку для сверки ее номера с номером денежного чека.
Кассир организации (комиссия уполномоченных лиц) проверяет целость упаковки сумки с денежной наличностью, сверяет соответствие оттиска пломбира на пломбе к сумке имеющемуся образцу и принимает Полные и неполные пачки банкнот по количеству корешков в них, отдельные корешки и банкноты - полистным пересчетом, мешки с монетой - по надписям на ярлыках. После этого сверяет сумму принятых денег с суммой, указанной в денежном чеке, расписывается на денежном Чеке и заполняет явочную карточку. В явочной карточке проставляется номер сумки, время приема и сумма принятой денежной наличности.
При предъявлении инкассаторами сумки в нарушенной упаковке составляется акт в трех экземплярах и подписывается всеми лицами, при-сутствовавшими при приеме денег. Первый экземпляр акта передается банку, второй - подразделению инкассации, третий экземпляр остается в организации.
Оформленный денежный чек инкассаторы передают операционному работнику банка для записи в кассовом журнале. Денежный чек и расходный кассовый ордер передают заведующему кассой для помещения в кассовые документы.
На каждую полученную в банке сумму бухгалтер выписывает приходный кассовый ордер на имя получателя с указанием номера чека, при этом квитанция прикладывается к выписке банка.
3.3. Синтетический учет операций на расчетном счете
Синтетический учет операций на расчетном счете бухгалтерия предприятия ООО Пушкинская ДСПМК ведет, в соответствии с планом счетов, на активном счете 51 «Расчетный счет».
Дебет счета 51 «Расчетный счет» отражает остаток денежных средств на начало месяца и поступление средств в течение месяца, а по кредиту - расходование денежных средств с расчетного счета.
Для учета операций со счетом 51 «Расчетный счет» предназначен журнал-ордер № 2 «Расчетный счет», отражающий обороты по кредиту счета за месяц. По дебету счета ведется записи в ведомости №2. ( Приложение 21). Все записи в журнале-ордере № 2 в едутся на основании выписок из банка с расчетного счета и приложенных к ним документов, полученных от других предприятий, на основании которых списаны или зачислены средства, а также документы, выписанные предприятием ООО Пушкинская ДСПМК.
Выписка из расчетного счета - это копия лицевого счета предприятия, открытого ему банком. Она отражает движение денежных средств на расчетном счете предприятия.
В выписке указывается:
номер расчетного счета клиента;
дата предыдущей выписки и ее исходящий остаток (он же являете) входящим остатком для последующей выписки);
номера документов, на основании которых зачислены или списаны денежные средства;
корреспондирующий счет - шифр бухгалтерии банка, которым закодированы финансовые операции предприятия;
суммы по дебету и кредиту;
остаток наличия средств на дату выписки.
Выписка с приложением оправдательных документов передается предприятию ООО Пушкинская ДСПМК ежедневно ( Приложение 22).
Сохраняя денежные средства предприятия, банк считает себя его должником, поэтому:
по дебету отражаются расходные операции для банка, т.е. уменьшение своего долга (списания, выдача наличными);
по кредиту - приходные операции для банка, т.е. поступления на расчетный счет предприятия.
Бухгалтер предприятия, обрабатывая выписки должен помнить об этом и записывать поступившие суммы и остаток по дебету счета, а списания - по кредиту.
В выписке из расчетного счета предприятия закодированы финансовые операции, оформленные банковскими документами.
Все приложенные к выписке документы гасятся штампом «Погашено». На полях проверенной выписки против сумм операций и в документах проставляются № счетов, корреспондирующих со счетом 51 «Расчетный счет», а на документах указывается еще и порядковыи номер его записи в выписке.
Бухгалтер проверяет правильность сумм, указанных в выписке, и при обнаружении ошибки немедленно извещает об этом банк. Спорные суммы могут быть опротестованы в течение 10 дней с момента получения выписки.
В журнале – ордере и в ведомости записи делаются по корреспондирующими счетам итогами по одной выписке банка. Условием для заполнения регистров является использование одной строки для каждой выписки независимо от того, за какой период она составлена. Количество занятых строк журнала-ордера № 2 и ведомости № 2 за каждый месяц должно быть одинаковым и равно количеству полученных за период выписок из банка.
Остаток средств на расчетном счете в банке приводится в ведомости только начало и конец месяца. На протяжении месяца, для оперативных целей, используйются данные об остатках средств, показанные в выписках банка.
Итоговые обороты и сальдо по журналу-ордеру и ведомости переносятся в конце месяца в Главную книгу на счет 51 «Расчетный счет».
Поступление денежных средств на расчетный счет отражается следующими проводками:
1. Получено на расчетный счет из кассы организации:
Дебет 51 «Расчетный счет»
Кредит 50 «Касса»;
2. Поступили платежи от покупателей продукции, товаров, услуг, имущества организации, в том числе авансы под поставку товара:
Дебет 51 «Расчетный счет»
Кредит 62 «Расчеты с покупателями и заказчиками»;
3. Получены краткосрочные кредиты и займы:
Дебет 51 «Расчетный счет»
Кредит 66 «Расчеты по краткосрочным кредитам и займам»;
4. Получены долгосрочные кредиты и займы:
Дебет 51 «Расчетный счет»
Кредит 67 «Расчеты по долгосрочным кредитам и займам»;
5. Получены суммы вкладов в уставный капитал:
Дебет 51 «Расчетный счет»
Кредит 75 «Расчеты учредителями»;
6. Получена разная дебиторская задолженность, выручка за проданное имущество организации от покупателей имущества, оказанные услуги и выполненные работы от покупателей:
Дебет 51 «Расчетный счет»
Кредит 76 «Расчеты с разными дебиторами и кредиторами»;
8. Сумма, поступившая на расчетный счет излишне перечисленных налогов и сборов в бюджет:
Дебет 51 «Расчетный счет»
Кредит 68 «Расчеты по налогам и сборам»;
8. Сумма возврата излишне перечисленных отчислений и возмещения фондами:
Дебет 51 «Расчетный счет»
Кредит 69 «Расчеты по социальному страхованию и
обеспечению»;
9. Поступили денежные средства в счет причитающейся прибыли по договору доверительного управления имуществом:
Дебет 51 «Расчетный счет»
Кредит 79 «Внутрихозяйственные расчеты»;
10. Отражены доходы, поступившие в счет будущих периодов:
Дебет 51 «Расчетный счет»
Кредит 98 «Доходы будущих периодов».
Пример : Предприятию ООО Пушкинская ДСПМК оказана финансовая помощь в сумме 430000 рублей. Бухгалтером организации было выписано объявление на взнос наличными и денежные средства сданы в банк (Приложение 23).
Бухгалтер сделат проводки:
Дебет 51 «Расчетный счет»
Кредит 50 «Касса» - 430000 рублей.
Выбытие денежных средств с расчетного счета отражается следующими бухгалтерскими проводками:
1. Получены наличные деньги в кассу:
Дебет 50 «Касса»
Кредит 51 «Расчетный счет»;
2. Перечислены наличные деньги с расчетного счета на валютный
счет:
Дебет 52 «Валютный счет»
Кредит 51 «Расчетный счет»;
3. Оплата счетов и векселей поставщикам, перечисление аванса :
Дебет 60 «Расчеты с поставщиками и подрядчиками»,
Кредит 51 «Расчетный счет»;
4. Перечисление ЕСН в Федеральный бюджет и в социальные фонды:
Дебет 69 «Расчеты по социальному страхованию и
обеспечению»;
Кредит 51 «Расчетный счет»;
5. Перечисление налогов и сборов бюджет ( по видам налогов и сборов):
Дебет 68 «Расчеты по налогам и сборам»
Кредит 51 «Расчетный счет»;
На сумму заработной платы, перечисленной работникам:
Дебет 70 «Расчеты с персоналом по оплате труда»
Кредит 51 «Расчетный счет»;
7. На сумму денежных средств, перечисленных учредителям организациям:
Дебет 75/1 «Расчеты с учредителями»
Кредит 51«Расчетный счет»;
Перечислено разным кредиторам:
Дебет 76 «Расчеты с разными дебиторами и
кредиторами»
Кредит 51 «Расчетный счет».
Пример : Согласно платежному поручению № 20 от 09 марта 2004 года перечислен платеж налога на земля за 2003 год на сумму 424756 рублей. Бухгалтером ООО Пушкинская ДСПМК были сделаны следующие записи по счетам бухгалтерского учета :
Дебет 68 «Расчеты по налогав и сборам»
Кредит 51 «Расчетный счет» - 424756 рублей.
Из банка получена выписка банка с приложением платежного поручения (Приложение 24).
Помимо счета 51 «Расчетный счет» предусмотрено использование счета 55 «Специальные счета в банках».
На счете 55 «Специальные счета в банках» учитывают наличие и движение денежных средств в отечественной и зарубежной валютах, находящихся в аккредитивах, чековых книжках, иных платежных документах (кроме векселей), на текущих, особых и специальных счетах, а также движение средств целевого финансирования в той их части, которая подлежит обособленному хранению.
К этому счету могут быть открыты субсчета: 55-1 «Аккредитивы», 55-2 «Чековые книжки», 55-3 «Депозитные счета» и другие.
Порядок осуществления расчетов при аккредитивной форме расчетов регулируется Центральным банком РФ.
1. Зачисление денежных средств в аккредитивы (т. е. открытие аккредитива) отражается следующей проводкой:
Дебет 55/1 «Аккредитивы»
Кредит 51 «Расчетный счет»,
52 «Валютный счет»,
66 « Расчеты по краткосрочнм кредитам и займам»;
2. Использование аккредитивов для оплаты счетов
Дебет 60 «Расчеты с поставщиками и подрядчиками»
или других подобных счетов
Кредит 55-1 «Аккредитивы»;
3. Неиспользованные средства в аккредитивах возвращают в организацию на восстановление того счета, с которого они были ранее перечислены (т. е. неиспользованная сумма аккредитива зачисляется на расчетный счет).
Дебет 51 «Расчетный счет»,
52 «Валютный счет»,
66 « Расчеты по краткосрочнм кредитам и займам»
Кредит 55-1 «Аккредитивы».
Аналитический учет по субсчету 55-1 «Аккредитивы» ведут по каждому выставленному аккредитиву.
На субсчете 55-2 «Чековые книжки» учитывают движение средств, находящихся в чековых книжках. Порядок осуществления расчетов чеками регулируется банком.
1. Выданные чековые книжки отражают следующей бухгалтерской проводкой:
Дебет 55-2 «Чековые книжки»
Кредит 51 «Расчетный счет»,
52 «Валютный счет»,
66 « Расчеты по краткосрочнм кредитам и займам».
2. По мере оплаты задолженности чеками их списывают следующими бухгалтерской проводкой:
Дебет 76 «Расчеты с разными дебиторами и кредиторами»
Кредит 55 «Специальные счета в банках».
3. Суммы оставшихся неиспользованных чеков и возвращенных в банк списывают:
Дебет 51 «Расчетный счет»,
52 «Валютный счет»,
66 « Расчеты по краткосрочнм кредитам и займам»
Кредит 55- 2 «Чековая книжка».
Аналитический учет по субсчету 55-2 ведут по каждой полученной чековой книжке.
На субсчете 55-3 «Депозитные счета» учитывают движение средств, вложенных организацией в банковские и другие вклады.
Перечисление денежных средств во вклады отражают:
Дебет 55 «Депозитные счета»
Кредит 51 «Расчетный счет», 52 «Валютный счет».
При возвращении кредитной организацией сумм вкладов производят обратные бухгалтерские записи.
Аналитический учет по субсчету 55-3 «Депозитные счета» ведут по каждому вкладу.
Наличие и движение средств в иностранных валютах учитывают на счете 55 «Специальные счета в банках» обособленно.
Аналитический учет по данному счету должен обеспечить получение данных о наличии и движении денежных средств в аккредитивах, чековых книжках и тому подобное на территории страны и за рубежом.
В ООО Пушкинская ДСПМК счет 55 «Специальные счета в банках» не используется.
Учет переводов в пути обусловлен необходимостью отражения в отчетности сумм оплаты фактически перечисленных (сданных в отделения связи для дальнейшего перечисления), но фактически не поступивших на расчетный счет предприятия.
Учет таких средств в ООО Пушкинская ДСПМК осуществляется на счете 57 «Переводы в пути». Основанием для принятия на учет по счету 57 «Переводы в пути» сумм (например, при сдаче выручки) являются квитанции учреждений банка, сберегательной кассы, почтового отделения, копии сопроводительных ведомостей на сдачу выручки инкассаторам банка и т.п. Движение денежных средств (переводов) в иностранных валютах учитывается на счете 57 «Переводы в пути» обособленно.
1. Из кассы перечислены денежные средства в банк (выручка и т.п.), отражаемые как денежные средства в пути (переводы):
Дебет 57 «Переводы в пути»
Кредит 50 «Касса».
2. Денежные средства, числившиеся в пути, зачислены на расчетный или валютный счет:
Дебет 51 «Расчетный счет», 52 «Валютный счет»
Кредит 57 «Переводы в пути».
1.1 Нормативно – правовое регулирование денежных средств в Российской Федерации.
Ведение бухгалтерского учета осуществляется в соответствии с нормативными документами, имеющими разный статус. Одни из них обязательны к применению (Закон «О бухгалтерском учете», положения по бухгалтерскому учету), другие носят рекомендательный характер (План счетов, методические указания, комментарии).
В зависимости от назначения и статуса нормативные документы регулирующие движение денежных средств целесообразно представить в виде следующей системы:
1-й уровень: законодательные акты, указы Президента РФ и постановления Правительства, регламентирующие прямо или косвенно организацию и ведение бухгалтерского учета в организации. К ним относятся:
Гражданский кодекс РФ;
Федеральный закон «О бухгалтерском учете» № 129-ФЗ от 21 ноября 1996 года. Этот Закон определяет правовые основы бухгалтерского учета, его содержание, принципы, организацию, основные направления бухгалтерской деятельности и составления отчетности, состав хозяйствующих субъектов, обязанных вести бухгалтерский учет и предоставлять финансовую отчетность, требования к составлению первичной документации и учетных регистров.
Указ Президента Российской Федерации от 19 ноября 1998 года № 416-У « О мерах по повышению собираемости налогов и других обязательных платежей и упорядочению наличного и безналичного денежного обращения »;
2-й уровень: стандарты (положения) по бухгалтерскому учету и отчетности. Учетный стандарт можно определить как свод основных правил, устанавливающий порядок учета и оценки определенного объекта или их совокупности. Положения призваны конкретизировать закон о бухгалтерском учете и отчетности. Единственным регулирующим органом системы нормативных документов является Министерство Финансов РФ.
К ним относятся:
Положение по ведению бухгалтерского учета и отчетности в РФ, утвержденное приказом Минфина РФ от 29 июля 1998 года № 34н. Регулирует общие вопросы организации и ведения бухгалтерского учета, составления первичных документов, организации документооборота;
«Учет активов и обязательств, стоимость которых выражена в иностранной валюте». ПБУ 3/2000. Утверждено приказом Минфина РФ от 10 января 2000 года №2н;
«Бухгалтерская отчетность организации». ПБУ 4/99 г. Утверждено приказом Минфина РФ от 06 июля 1999 года № 43н;
3-й уровень: методические рекомендации (указания), инструкции, комментарии, письма Минфина РФ и других ведомств. Методические рекомендации и инструкции призваны конкретизировать учетные стандарты в соответствии с отраслевыми и иными особенностями. Они разрабатываются Минфином РФ и различными ведомствами.
План счетов бухгалтерского учета финансово-хозяйственной деятельности организаций и Инструкция по его применению, утвержденные приказом Минфина РФ от 31 октября 2000 года № 94н. Эта инструкция применяется как регулирующая организацию и ведение бухгалтерского учета кассовых операций;
Приложение № 2 к Постановлению Министерства труда и социального развития РФ от 31 декабря 2002 года № 85 «Типовая форма договора о полной индивидуальной материальной ответственности»;
Приказ Минфина РФ от 22 июля 2003 года № 67н «О формах бухгалтерской отчетности организаций» - применяется в части требований по группировке и детализации данных о движении наличных, денежных средств и иных ценностей, хранящихся в кассе, а также в части требований по составлению Отчета о движении денежных средств;
«Порядок ведения кассовых операций в Российской Федерации», утвержденный решением Совета директоров Центрального банка Российской Федерации от 22 сентября 1993 года № 40 и сообщенный письмом Банка России от 4 октября 1993 года № 18 применяется в полном объеме;
Положение о правилах организации наличного денежного обращения на территории Российской Федерации, утвержденное постановлением Центробанка РФ от 5 января 1998 года № 14-П применяется в части порядка получения денежных средств в банке и сдачи наличных денег в банк, установления лимита остатков наличных денег и других вопросов, касающихся отношений между организацией и банком в рамках договора о расчетно-кассовом обслуживании;
Положение о порядке ведения кассовых операций в кредитных организациях на территории Российской Федерации, утвержденное постановлением Центробанка РФ от 9 октября 2002 года № 199-П применяется в части, касающейся организации порядка банками приема денежной наличности и ее выдачи организациям;
Приложение № 13 к Инструкции Центробанка РФ от 16 ноября 1995 года № 31 «По эмиссионно-кассовой работе в учреждениях банка России» «Признаки платежеспособности банкнот и монеты Банка России;
Указание Центробанка РФ от 14 ноября 2001 года № 1050-У «Об установлении предельного размера расчетов наличными деньгами в Российской Федерации между юридическими лицами по одной сделке, указания Центробанка РФ в изменение данного указания, а также разъяснения Центробанка РФ, Минфина РФ и МНС РФ о порядке применения указаний Центробанка РФ о пределах расчетов наличными денежными средствами;
"О введении новых форматов расчетных документов " Указание от 22 февраля 1999 года N 502-У о внесении изменений и дополнений в указание банка России от 03 декабря 1997 № 51-У;
Инструкция № 28 о расчетных, текущих и бюджетных счетах, открываемых в учереждениях Госбанка СССР. Утверждена Госбанком СССР 03 октября 1986 года ( С изменениями от 21.06.03 года № 1297-У );
Методические указания по инвентаризации имущества и финансовых обязательств. Утверждены приказом Минфина РФ от 13 июня 1995 года № 49.
4-й уровень: рабочие документы по бухгалтерскому учету самого предприятия. Рабочие документы самого предприятия определяют особенности организации и ведения учета в нем. Основными из них являются:
документ по учетной политике предприятия;
утвержденные руководителем формы первичных учетных
документов;
графики документооборота;
утвержденный руководителем План счетов бухгалтерского
учета;
утвержденные руководителем формы внутренней отчетности.
1.2. Задачи и основы организации учета денежных средств на производственных предприятиях.
Денежные средства являются составной частью оборотных активов. Они необходимы предприятию для осуществления расчетов между поставщиками и подрядчиками, для осуществления платежей в бюджет, расчетов с кредитными учреждениями, для выдачи работникам зарплаты, премий и для осуществления других видов выплат.
Денежные средства поступают на предприятие от покупателей и заказчиков за проданные товары и оказанные услуги, от банков в виде ссуд, от учреждений и организаций в порядке временной помощи и др.
Базой денежных средств предприятия являются хозяйственные взаимоотношения предприятия с различными организациями и учреждениями и хозяйственные взаимоотношения, связанные с реализацией работ, услуг и осуществлением других хозяйственных операций.
Денежные средства предприятия находятся в кассе в виде наличных денег, денежных документов, на счетах в банках, в выставленных аккредитивах, открытых особых счетах и др. При умножении денежных средств их правильное использование и контроль за сохранностью является одной из важнейших задач бухгалтерии предприятия и бухгалтерского учета. От успешности решения этой задачи зависит платежеспособность предприятия, своевременность расчетов с поставщиками и подрядчиками, своевременность платежей в бюджет.
Бухгалтерский учет денежных средств имеет важное значение для правильной организации денежного обращения, организации расчетов и кредитования на производстве. Учет денежных средств имеет значение в укреплении платежной дисциплины и в эффективном использовании финансовых ресурсов предприятия. Поэтому очень важен контроль за соблюдением кассовой дисциплины, правильностью и эффективностью использования денежных средств, обеспечением сохранности денежных документов, находящихся в кассе предприятия.
В условиях рыночной экономики следует исходить из принципа, что умелое использование денежных средств может приносить предприятию дополнительный доход, и следовательно, предприятие должно постоянно думать о рациональном вложении временно свободных денежных средств для получения прибыли (депозиты банков, ценные бумаги и др.).
Исходя из этого, основными задачами бухгалтерского учета денежных средств являются:
проверка правильности оформления, законности документов,
своевременное и полное отражение операций в учете.
обеспечение своевременности, полноты и правильности расчетов по всем видам платежей;
своевременное проведение инвентаризации денежных средств и отражение ее результатов в учете;
обеспечение сохранности денежных средств, денежных документов в кассе предприятия и других местах хранения;
изыскание возможностей наиболее рационального вложения свободных денежных средств как источника финансовых инвестиций, приносящих доход.
создание условий для повседневного контроля за наличием и движением денежных средств.
Порядок хранения и расходования денежных средств в кассе установлен Инструкцией Центрального банка Российской Федерации №18 от 04 октября 1993 года.
В соответствии с этим документом организации независимо от организационно-правовых форм и сферы деятельности обязаны хранить свободные денежные средства в учреждениях банков.
Организации производят расчеты по своим обязательствам с другими организациями, как правило, в безналичном порядке через банки или применяют другие формы безналичных расчетов, устанавливаемые Банком России в соответствии с законодательством Российской Федерации.
Для осуществления расчетов наличными деньгами каждая организация должна иметь кассу и вести кассовую книгу по установленной форме.
Прием наличных денег организациями при осуществлении расчетов с населением производится с обязательным применением контрольно-кассовых машин, согласно с Федеральным законом от 22 мая 2003 года № 54-ФЗ « О применении контрольно – кассовой техники при осуществлении наличных денежных расчетов и ( или ) расчетов с использованием платежных карт ».
Наличные деньги, полученные организациями в банках, расходуются на цели, указанные в чеке. Ведение кассовых операций возложено на кассира, который несет полную материальную ответственность за сохранность принятых ценностей. В кассе можно хранить небольшие денежные суммы в пределах установленного банком лимита для оплаты мелких хозяйственных расходов, выдачи авансов на командировки и других небольших платежей. Превышение установленных лимитов в кассе допускается лишь в течение трех рабочих дней ( включая день получения денег в банке ) в период выплаты заработной платы работникам организации, пособий по временной нетрудоспособности, стипендий, пенсий и премий.
Для учета кассовых операций применяются типовые межведомственные формы первичных документов и учетных регистров: приходный кассовый ордер (форма № КО-1), расходный кассовый ордер (форма КО-2), Журнал регистрации приходных и расходных кассовых ордеров (форма КО-3), Кассовая книга (форма КО-4), Книга учета принятых и выданных кассиром денежных средств (форума КО-5). Эти формы утверждены постановлением Госкомстата России от 18 августа 1998 года № 88 по согласованию с Минфином России и введены в действие с 01 января 1999 года.
Поступление денег в кассу и выдачу из кассы оформляют приходными и расходными кассовыми ордерами. Для учета денег, выданных из кассы доверенным лицам (раздатчикам) по выплате заработной платы, и возврата остатка наличных денег и оплаченных документов ведётся Книгу учета принятых и выданных кассиром денег.
Приходные и расходные кассовые ордера или заменяющие их документы до передачи в кассу регистрируются бухгалтерией в журнале регистрации приходных и расходных кассовых документов.
Все операции по поступлению и расходованию денежных средств кассир записывает в кассовую книгу, которая должна быть пронумерована, прошнурована и опечатана сургучной или мастичной печатью.
Контроль за правильным ведением кассовой книги возлагается на главного бухгалтера организации.
Руководители организации обязаны оборудовать кассу и обеспечить сохранность денег в помещении кассы, а также при доставке их из учреждения банка и сдаче в банк. В тех случаях, когда по вине руководителей организации не были созданы необходимые условия, обеспечивающие сохранность денежных средств при их хранении и транспортировке, они несут ответственность в установленном законодательством порядке.
Помещение кассы должно быть изолировано, а двери в кассу во время совершения операции — заперты с внутренней стороны. Доступ в помещение кассы лицам, не имеющим отношения к ее работе, воспрещается.
Кассы организаций могут быть застрахованы в соответствии с действующим законодательством.
Ключи от металлических шкафов и печати хранятся у кассиров, которым запрещается оставлять их в условленных местах, передавать посторонним лицам либо изготавливать неучтенные дубликаты. Учтенные дубликаты ключей в опечатанных кассирами пакетах, шкатулках и др. хранятся у руководителей организаций. Не реже одного раза в квартал проводится их проверка комиссией, назначаемой руководителем организации, результаты ее фиксируются в акте.
При обнаружении утраты ключа руководитель организации сообщает о происшествии в органы внутренних дел и принимает меры к немедленной замене замка металлического шкафа.
Хранение в кассе наличных денег и других ценностей, не принадлежащих данной организации, запрещается.
В организациях, имеющих одного кассира, в случае необходимости временной его замены исполнение обязанностей кассира возлагается на другого работника по письменному приказу руководителя организации (решению, постановлению). С этим работником заключается договор о полной материальной ответственности.
В случае внезапного оставления кассиром работы (болезнь и др.) находящиеся у него под отчетом ценности немедленно пересчитываются другим кассиром, которому они передаются, в присутствии руководителя и главного бухгалтера организации или в присутствии комиссии из лиц, назначенных руководителем организации. О результатах пересчета и передачи ценностей составляют акт за подписями указанных лиц.
В организациях, имеющих большое количество подразделений или обслуживаемых центральными бухгалтериями, оплата труда, выплаты пособий по социальному страхованию, стипендий могут производиться по письменному приказу руководителя организации (решению, постановлению) другими, кроме кассиров, лицами, с которыми заключается договор о материальной ответственности и на которых распространяются все права и обязанности, установленные настоящим Порядком для кассиров.
В малых организациях, не имеющих в штате кассира, обязанности последнего может исполнять главный бухгалтер или другой работник по письменному распоряжению руководителя организации при условии заключения с ним договора о материальной ответственности.
В сроки, установленные руководителем организации, а также при смене кассиров производится внезапная ревизия денежных средств и других ценностей, находящихся в кассе. Остаток денежной наличности в кассе сверяют с данными учета по кассовой книге. Для осуществления ревизии кассы приказом руководителя организации назначается комиссия, которая составляет акт. При обнаружении ревизией недостачи или излишка ценностей в кассе в акте указывают их сумму и обстоятельства возникновения.
В условиях автоматизированного ведения кассовой книги должна проводиться проверка правильности работы программных средств обработки кассовых документов.
Ответственность за соблюдение Порядка ведения кассовых операций возлагается на руководителей организаций, главных бухгалтеров и кассиров. Лица, виновные в неоднократном нарушении кассовой дисциплины, привлекаются к ответственности в соответствии с законодательством Российской Федерации. Порядок ведения кассовых операций систематически проверяют банки (не реже одного раза в два года).
На руководителей организаций, допустивших указанные нарушения, возлагается административный штраф на сумму от 4000 до 5000 рублей ( п.15.1 КоАП РФ ). На предприятие налагается штраф в размере от 40000 до 50000 рублей.
В настоящее время в соответствии с Указанием Центрального банка Российской Федерации от 14.11.01 г. № 1050-У установлен предельный размеры расчетов наличными деньгами между юридическими лицами на уровне 60000 рублей по одной сделке. При этом следует учитывать, что под сделкой в данном случае понимается один отдельный договор. Это уточнение действует с 1 июля 2002 года.
Для расчетов с физическими лицами предельный размер расчетов наличными не установлен.
Существенные ограничения по порядку осуществления кассовых операций устанавливает Указ Президента Российской Федерации от 19 ноября 1998 года № 416-У « О мерах по повышению собираемости налогов и других обязательных платежей и упорядочению наличного и безналичного денежного обращения ». В соответствии с данным Указом организациям запрещено вносить из кассы наличные денежные средства непосредственно на расчетные счета других лиц ( юридических и физических ), минуя свой счет. За несоблюдение этого порядка налоговые органы накладывают на организацию штраф в 2-кратном размере суммы произведенного взноса.
Организациям запрещена прямая выплата наличных денежных средств физическим лицам и организациям по операциям с векселями либо в целях возврата платежей, поступивших в виде предоплаты по контракту, выполнение которого было прекращено. За нарушение данного порядка налоговые органы налагают штраф в размере суммы наличных денежных средств, выданных через кассу организациям и физическим лицам.
В Приложении 1 к Порядку ведения кассовых операций в Российской Федерации 1993 года изложены признаки и правила определения платежности банковских билетов (банкнот) и монет Банка России (признаки платежности, допустимые повреждения платежных банкнот, порядок обмена банкнот и монет, порядок экспертизы денежных знаков), которыми должны руководствоваться кассиры при осуществлении кассовых операций с банковскими билетами и монетами Банка России.
Использование контрольно-кассовых машин для учета расчетов с населением обязательно для всех организаций.
Если организации в силу специфики своей деятельности или особенностей местонахождения не имеют возможности применять контрольно-кассовые машины, то в качестве документов строгой отчетности при расчетах с населением могут использоваться формы бланков документов, утвержденные Минфином России.
За нарушение требований Закона Российской Федерации «О применении контрольно – кассовой техники при осуществлении наличных денежных расчетов и ( или ) расчетов с использованием платежных карт » применяются штрафные санкции к организациям в зависимости от характера нарушения.
Денежные средства, хранящиеся в кассе, учитывают на активном синтетическом счете 50 «Касса». В дебет его записывают поступление денежных средств в кассу, а в кредит — выбытие денежных средств из кассы.
Для обеспечения учета наличия и движения денежных средств и хозяйственных операций, связанных с денежными средствами применяется система счетов бухгалтерского учета, предусмотренных в V разделе Плана счетов бухгалтерского учета “Денежные средства”. Этот раздел включает счета: 50 “Касса”, 51 “Расчетные счета”, 52 “Валютные счета”, 55 “Специальные счета в банках”, 57 “Переводы в пути”, 58 “Финансовые вложения”, 59 “Резервы под обесценение вложений в ценные бумаги”.
1.3. Организационно - экономическая характеристика деятельности ООО Пушкинская ДСПМК.
Тема дипломной работы « Бухгалтерский учет движения денежных средств на производственных предприятиях » рассматривается на материалах ООО Пушкинской дорожно – строительной передвижной механизированной колонны.
Общество с ограниченной ответственностью Пушкинская дорожно - строительная передвижная механизированная колонна (в дальнейшем ООО Пушкинская ДСПМК) является юридическим лицом, действует в соответствии с Федеральным законом Российской Федерации "Об обществах с ограниченной ответственностью", утвержденным приказом Минфина РФ № 138 - ФЗ от 8 июля 1999 года Гражданским Кодексом Российской Федерации, другими законодательными актами Российской Федерации и Уставом ( Приложение 1).
ООО Пушкинская ДСПМК осуществляет свою деятельность с 16 февраля 1994 года и действует на основе полного хозяйственного расчета, самофинансирования и самоокупаемости, обладает обособленным имуществом, имеет самостоятельный баланс, расчетные счет в банке г. Пушкино, круглую печать со своим наименованием и эмблемой, угловой штамп и другие реквизиты.
ООО Пушкинская ДСПМК осуществляет свою деятельность на территории России, и руководствуется в своей деятельности законами и нормативными актами России. Срок деятельности Общества ООО Пушкинская ДСПМК не ограничен.
Место нахождения фирмы определяется местом нахождения исполнительного органа управления - Генерального директора:
141270, Московская область, Пушкинский район, пос. Софрино, ул. Железнодорожная, д. 25.
Уставный капитал Общества составляет 23000 (двадцать три тысяч ) рублей и сформирован денежными и основными средствами.
Участниками Общества являются гражданине Российской Федерации.
Согласно штатному расписанию ООО Пушкинская ДСПМК количество сотрудников составляет 15 человек.
Целью деятельности ООО Пушкинская ДСПМК является выполнение работ и услуг для удовлетворения общественных потребностей и получения прибыли в порядке и на условиях, определяемых действующим законодательством РФ.
Предметом деятельности ООО Пушкинская ДСПМК является осуществление в установленном законом порядке производственно – хозяйственной, финансовой, комерческой и иной, предусмотренной Уставом.
Основной вид деятельности ООО Пушкинская ДСПМК строительные, ремонтные и восстановительные работы. А также Общество может осуществляют в соответствии с действующим законодательством РФ следующие виды деятельности:
строительство внутренних автомобильных дорог;
строительство коттеджей;
проведение стоительных, ремонтных и восстановительных работ жилых и нежилых зданий и помещений;
транспортно – экспидиционные услуги;
производство товаров народного потребления.
Для достижения целей своей деятельности ООО Пушкинская ДСПМК вправе строить, приобретать, брать, сдавать в наём движемое и недвижимое имущество, от своего имени совершать сделки и иные юридические действия, закупать за наличный и безналичный расчет материальные ресурсы, осуществлять хозяйственную деятельность и распоряжаться принадлежащим ему имуществом, утверждать цены на продукцию, работы, и услуги, осуществлять внешнеэкономическую деятельность в установленном законом порядке, нести обязанности, быть истцом и ответчиком в суде, в арбитражном суде и третейском суде.
ООО Пушкинская ДСПМК является собственником принадлежащего ему имущества.
ООО Пушкинская ДСПМК не отвечает по обязательствам государства, равно как государство не отвечает по обязательствам Общества.
ООО Пушкинская ДСПМК может создавать самостоятельно и совместно с другими юридическими и физическими лицами на территории России и за границей дочерние предприятия с правами юридического лица, филиалы, представительства и обособленные подразделения, а также выступать в качестве Учредителя других юридических лиц.
ООО Пушкинская ДСПМК вправе совершать все действия, предусмотренные законом. Сделки, выходящие за пределы уставной деятельности, но не противоречащие законодательству, признаются действительными.
Имущество ООО Пушкинская ДСПМК составляют основные фонды на сумму 5451 тысяч рублей и оборотные средства на сумму 2367 тысяч рублей, а также иное имущество, стоимость которого отражается в его самостоятельном балансе. Общество в целях реализации государственной, социальной, экономической и налоговой политики, действует на основании постановления Правительства Москвы от 01 июня 1993 года № 532 "Об утверждении программы и основных направлений совершенствования архивного дела", несет ответственность за сохранность документов (управленческих, финансово-хозяйственных, по личному составу и др.); обеспечивает передачу на государственное хранение документов, имеющих научно-историческое значение в архивы объединения «Мосгорархив» в соответствии с перечнем документов, документов по личному составу передаются на хранение в архив администратавного округа.
По требованию участника Общества, аудитора или любого заинтересованного лица Общество обязано на основании письменного или устного запроса, адресованного Генеральному директору Общества, предоставить им возможность ознакомиться с информацией о деятельности Общества, учредительными документами Общества, в том числе с изменениями. Общество обязано по требованию участника Общества предоставить ему копии действующих учредительных документов Общества.
Запрашиваемая информация должна быть предоставлена Генеральным директором в течение 5 дней со дня получения соответствующего запроса.
Прибыль Общества подлежит налогообложению в порядке, предусмотренном действующим законодательством РФ.
Ответственность за состояние учета, своевременное представление бухгалтерской и иной отчетности возлагается на органы управления ООО Пушкинская ДСПМК. В своей финансово - хозяйственной деятельности ООО Пушкинская ДСПМК принимает следующие допущения:
- имущественной обособленности организации, означающее, что имущество и обязательства организации существуют обособленно от имущества и обязательств собственника и имущества других юридических лиц, находящегося у организации. В соответствии с данным допущением имущество ООО Пушкинская ДСПМК, принадлежащее ему на правах собственности, отражается на балансовых синтетических счетах. Стоимость имущества, находящегося во владении организации, но не принадлежащего ему на правах собственности, учитывается на забалансовых счетах;
- непрерывности деятельности организации, означающее, что ООО Пушкинская ДСПМК будет продолжать свою деятельность в обозримом будущем и не имеет намерения ликвидации или существенного сокращения деятельности;
- последовательности применения учетной политики, означающее, что выбранная исследуемой организацией учетная политика применяется последовательно от одного отчетного года к другому. Изменение учетной политики может, производится в случаях изменения законодательства РФ или нормативных актов по бухгалтерскому учету, разработки организацией новых способов ведения бухгалтерского учета, а также при существенном изменении условий её деятельности;
- временной определенности фактов хозяйственной деятельности, означающее, что факты хозяйственной деятельности отражаются в бухгалтерском учете и отчетности того периода, в котором совершены, независимо от фактического времени поступления или выплаты денежных средств, связанных с этими фактами.
В рамках учетной политики ООО Пушкинская ДСПМК утвержден:
- рабочий план счетов бухгалтерского учета на основе Плана счетов, утвержденным приказом Минфина РФ от 31 октября 2000 года №94н.
- формы первичных учетных документов, принимаемых для оформления фактов хозяйственной деятельности, по которым не предусмотрены типовые формы первичных учетных документов, а также формы документов для внутренней бухгалтерской отчетности;
- порядок проведения инвентаризации активов и обязательств.
В ООО Пушкинская ДСПМК бухгалтерский учет и отчетность ведутся по нормам, действующим в России. В организации используется программа 1С: Предприятие Версия 7.7. (1С: Бухгалтерия новый план счетов).
Бухгалтерский учет ведется по журнально-ордерной форме с применением персональных компьютеров и специальных сетевых компьютерных программ.
Учет имущества, обязательств и хозяйственных операций ведется способом двойной записи в соответствии с принятым рабочим планом счетов бухгалтерского учета.
Основанием для записей в регистры бухгалтерского учета являются первичные документы, фиксирующие факт совершения хозяйственной операции, а также расчеты бухгалтерии.
ООО Пушкинское ДСПМК представляет в обязательном порядке бухгалтерскую отчетность по одному экземпляру (бесплатно) органу государственной статистики и в другие адреса, предусмотренные законодательством Российской Федерации, в сроки, установленные законодательством Российской Федерации.
Ведение кассовых операций в ООО Пушкинская ДСПМК осуществляется в соответствии с требованиями Положения о ведении кассовых операций в Российской Федерации, утвержденным ЦБ РФ от 22.09.93 года № 40.
Ведение кассовых операций возлагается на кассира ООО Пушкинская ДСПМК, с которым заключен договор о полной материальной ответственности.
Организация хранит денежные средства в учреждениях банка: Пушкинский филиал банка «Возрождение», р/с 4070281050410014062, к/с 30101810900000000181, БИК 044525181.
В кассе ООО Пушкинская ДСПМК может иметь наличные деньги в пределах лимита их остатков, установленного обслуживающим банком.
Сверх лимита наличные деньги в кассе ООО Пушкинская ДСПМК храниться только во время выплаты зарплаты на срок свыше трех рабочих дней.
Полученную выручку сверх лимита ООО Пушкинская ДСПМК сдает в учреждение банка.
Ответственность за организацию бухгалтерского учета, соблюдение законодательства при выполнении хозяйственных операций несет генеральный директор организации. Бухгалтерский учет осуществляется бухгалтерией организации, возглавляемой главным бухгалтером ООО Пушкинская ДСПМК. Требования главного бухгалтера по документальному оформлению хозяйственных операций и предоставлению в бухгалтерскую службу документов и сведений обязательны для всех работников организации. Без подписи главного бухгалтера или уполномоченного им на то лица денежные и расчетные документы, финансовые и кредитные обязательства (документы, оформляющие финансовые вложения организации, договора займа, кредитные договора и договора, заключенные по товарному и коммерческому кредиту) считаются недействительными и не принимаются к исполнению, за исключением случаев, когда имеется письменное распоряжение генерального директора организации.
Денежные средства под отчет на хозяйственные нужды выдаются на срок до одного месяца, работникам имеющие право на получение денежных средств под отчет в соответствии с приказом организации. По окончании установленного периода работник обязан отчитаться о произведенных расходах.
С 1 января 2002г. вступила в силу глава 25 НК РФ «Налог на прибыль организации» Федеральный Закон от 06 августа 2001года № 110-ФЗ положение этой главы, введение системы налогового учета. При осуществлении налогового учета ООО Пушкинская ДСПМК руководствуется принципом последовательности применения норм и правил налогового учета от одного налогового периода к другому. Изменения порядка учета отдельных хозяйственных операций и объектов в целях налогообложения осуществлять в случае изменения законодательства или применяемых методов учета.
В рамках учетной политики ООО Пушкинская ДСПМК утверждены следующие аналитические регистры налогового учета:
- для отражения в бухгалтерском учете фактов финансово-хозяйственной деятельности предприятия применют журнально-ордерную форму бухгалтерсксого учета;
- амортизацию по основным средствам начислют в соответствии с установленным законодательством порядке;
- нормы амортизации нематериальных активов установлены исходя из срока их полезного использования, но не более срока службы предприятия;
- оценку материалов в бухгалтерском учете производят по фактической стоимости их приобретения без использования балансовых счетов 15 « Заготовление и приобретение материальных ценностей » и 16 « Отклонение в стоимости материальных ценностей »;
- списание материалов в производство производят по их средней фактической себестоимости;
- товарно-материальные ценности отражают на счетах производственных запасов;
- для целей налогообложения моментом реализации признают фактическое поступление денелных средств на расчетный счет, в кассу предприятия, бартерная сделка, взаимозачетом с поставщиками и заказчиками;
- для обеспечения деятельности общества создан резервный фонд в размере 15% уставного капитала.
Объекты учета в аналитических регистрах отражаются на основании первичных документов в хронологическом порядке.
Аналитические регистры налогового учета ведутся с применением персональных компьютеров и специальных сетевых компьютерных программ. По окончанию отчетного периода регистры налогового учета выводятся на машинные носители информации.
Обеспечивается сохранность регистров налогового учета, не допускаются в них несанкционированные исправления. Исправление ошибок в регистрах обосновываются и подтверждаются подписью лица, внесшего исправления, с указанием даты и обоснованием внесенного исправления.
Налоговые декларации (расчеты) по налогам, независимо от наличия обязанности по уплате налога и авансовых платежей, представляются в налоговый орган по мету регистрации в установленные налоговым законодательством сроки.
Ответственность за организацию налогового учета, соблюдение налогового законодательства при ведении хозяйственной деятельности несет генеральный директор ООО Пушкинская ДСПМК.
Ответственность за правильное составление налоговых деклараций несет главный бухгалтер ООО Пушкинская ДСПМК.
Ответственность за правильное отражение хозяйственных операций в регистрах налогового учете несут лица, составившие и подписавшие данные регистры.
Отчетным годом ООО Пушкинское ДСПМК считается период с 01 января по 31 декабря включительно, в который сдается квартальная и годовая отчетность. Представление квартальной отчетности осуществляется в течении 30 дней по окончанию квартала, а годовой - в течении 90 дней по окончании года и составляется в соответствии с законодательством Российской Федерации:
Форма № 1 «Бухгалтерский баланс» (Приложение 3);
Форма № 2 «Отчет о прибылях и убытках» (Приложение 4).
По итогам деятельности ООО Пушкинское ДСПМК в 2003 году выручка за оказание услуг составила 4794 тысячи рублей, себестоимость работ и услуг 4098 тысяч рублей.
Прибыль отчетного года составила сумму 696 тысяч рублей, что по сравнению с прибылью прошлого года ( 448 тысяч рублей ) больше на 248 тысяч рублей.
Глава 2. Бухгалтерский учет кассовых операций на материалах ООО Пушкинская ДСПМК
2.1. Документальное оформление кассовых операций. Отчетность материально ответственного лица
Для осуществления расчетов наличными деньгами предприятие ООО Пушкинская ДСПМК имеет кассу и соблюдает требования, установленные Порядком ведения кассовых операций в Российской Федерации.
Денежные средства ООО Пушкинская ДСПМК хранятся в банке. В то же время предриятие хранит определенную сумму наличных денег в кассе для использования на текущие расходы. Это ограничение называется лимитом остатка наличных денег в кассе или просто лимитом остатка кассы.
Лимит остатка кассы определяется исходя из объемов налично – денежного оборота предприятия с учетом особенностей режима его деятельности.
Чтобы установить лимит остатка наличных денег в кассе, ООО Пушкинская ДСПМК представила в банк специальный расчет по форме № 0408020 « Расчет на установление предприятию лимита остатка кассы и оформление разрешения на расходование наличных денег из выручки, поступающей в его кассу ». Бланк расчета получили в обслуживающем банке, его форма утверждена Положением Банка России от 5 января 1998 г. № 14-П ( Приложение 5 ).
Расчет оформили в двух экземплярах, которые передали в банк для согласования.
После того как размер лимита установили, оба экземпляра расчета подписал представитель обслуживающего банка. Один экземпляр расчета остался в банке, второй экземпляр (с отметками банка) возвратили организации.
Лимит остатка кассы согласован банком с руководителем организации, но при необходимости может быть пересмотрен в течении года в установленном порядке.
Сверх лимита наличные деньги в кассе ООО Пушкинская ДСПМК хранятся только для выплаты заработной платы и пособий, но не более 3 рабочих дней ( включая день получения денег в банке). Всю денежную наличность сверх лимита предприятие сдает в банк.
Если оставить в кассе наличные деньги свыше установленного лимита, организация может быть оштрафована на сумму от 40000 рублей до 500000 рублей.
Все хозяйственные операции, проводимые организацией ООО Пушкинская ДСПМК, оформляются первичными документами, на основании которых ведется бухгалтерский учет.
В соответствии со статьей 9 Закона о бухгалтерском учете, применяется перечень должностных лиц, имеющих право подписи первичных документов, утвержденный руководителем организации и согласованный с главным бухгалтером.
Кассовые операции оформляются типовыми межведомственными формами первичной учетной документации, которые утверждены постановлением Госкомстатом России от 18 августа 1998 года № 88 по согласованию с Центральным банком Российской Федерации и Министерством финансов Российской Федерации.
К форма первичной учетной документации по учету кассовых операций на предприятии ООО Пушкинская ДСПМК относятся:
КО – 1 "Приходный кассовый ордер";
КО – 2 "Расходный кассовый ордер";
КО – 3 " Журнал регистрации приходных и расходных кассовых документов";
КО – 4 " Кассовая книга ";
АО – 1 " Авансовый отчет ".
Первичные документы оформляются согласно Положению по ведению бухгалтерского учета и бухгалтерской отчетности в Российской Федерации, утвержденым приказом Минфина России от 29 июля 1998 г. № 34н и содержат следующие реквизиты:
наименование документа (формы);
код формы;
дата составления документа;
наименование организации, от имени которой составлен документ;
содержание хозяйственной операции;
измерители хозяйственной операции (в натуральном и денежном выражении);
наименование должностей работников, ответственных за совершение хозяйственной операции и правильность ее оформления;
личные подписи этих работников и их расшифровки.
Документы заполняются в одном экземпляре, четко и ясно чернилами, шариковой ручкой или на компьютере.
Печатью заверятся документы, для которых это предусмотрено законодательством.
Первичные документы в ООО Пушкинская ДСПМК оформляться в момент совершения хозяйственной операции, а если это не представляется возможным - непосредственно после ее окончания.
Схема ведения кассовых операций на предприятии ООО Пушкинская ДСПМК представлена на рисунке 1.
Error: Reference source not found
Рис. 1. Ведение кассовых операций в ООО Пушкинская ДСПМК
Поступление наличных денег в кассу ООО Пушкинская ДСПМК оформляют приходным кассовым ордером ( Приложение 6). Ордер выписывается в одном экземпляре и подписывается главным бухгалтером и кассиром.
При выписке приходного кассового ордера указывается в специальной строке основание для принятия денег в кассу. Это может быть возврат неиспользованной подотчетной суммы, остаток неиспользованного аванса на командировочные расходы, возврат ссуды, возмещение материального ущерба, выручка и т.д.
Обязательно указывается, от кого приняты денежные средства: если от юридического лица, пишется его название, если от физического лица - фамилия, имя, отчество (в родительном падеже). Сумма проставляется цифрами и прописью.
В приложении указываются первичные документы, на основании которых составлен приходный кассовый ордер, с указанием их номеров и дат составления. На приходном кассовом ордере проставляются дата его выписки и номер. Все остальные указанные на бланке реквизиты приходного кассового ордера также заполняются в обязательном порядке. Одновременно заполняется квитанция к приходному кассовому ордеру, которая подписывается главным бухгалтером или уполномоченным лицом.
Отрывную квитанцию заверяют печатью организации, регистрируют в журнале регистрации приходных кассовых документов в хронологической последовательности и передают человеку, сдавшему деньги в кассу ( Приложение 7). Если наличные деньги (например, на выдачу зарплаты) были получены в банке, то квитанцию подшивают к банковским документам.
Выдача наличных денег из кассы организации оформляется расходным кассовым ордером ( Приложение 8). Ордер выписывается в одном экземпляре и подписывается кассиром, главным бухгалтером и руководителем организации.
Для выписки расходного кассового ордера у работника бухгалтерии должно быть основание. Например, расходный ордер на выдачу денежных средств под отчет на хозяйственные нужды может быть выписан только при предъявлении заявления с визой руководителя, а на выдачу аванса на командировочные расходы — при наличии приказа на командировку и командировочного удостоверения. Соответственно в расходном кассовом ордере в строке «Основание» указывается цель, на которую выдаются деньги, и документ, послуживший основанием для выписки расходного кассового ордера. Документ, являющийся основанием для выписки расходного кассового ордера, указывается и в строке «Приложение».
Сумма проставляется цифрами в соответствующей рамке в верхней части документа и прописью в строке «Сумма» (за исключением копеек, их можно записать цифрами).
Ордер также подписывает человек, получивший наличные деньги. Получатель собственноручно чернилами или шариковой ручкой в строке после слова «Получил» записывает полученную им сумму: рубли — прописью, копейки — цифрами, ставит дату получения (при этом название месяца пишется словом, например, 15 апреля ) и свою подпись.
Кассир записывает в соответствующей графе его паспортные данные.
Чтобы исключить возможность повторного получения денег по первичным документам, приложенным к расходному кассовому ордеру, кассир погасит их (проставить на них штамп «получено» или «оплачено») с указанием числа, месяца, года.
Расходные кассовые ордера регистрируют в журнале регистрации расходных кассовых документов в хронологической последовательности ( Приложение 9).
В некоторых случаях при выдаче денег из кассы оформляют расчетно – платежную ведомость. Ведомость оформляется при выдаче заработной платы работникам организации ( Приложение 10).
На общую сумму денег, которая выдается из кассы по ведомости, бухгалтер оформляет один расходный кассовый ордер. Его реквизиты (номер и дату составления) указывают в ведомости.
При работе с кассовыми документами кассиром ООО Пушкинская ДСПМК соблюдать следующие требования:
приходные кассовые ордера и квитанции к ним, а также расходные кассовые ордера и заменяющие их документы заполнены четко шариковой ручкой;
в этих документах не допускаются подчистки, помарки или исправления (даже оговоренные);
прием и выдача денег по кассовым ордерам производиться только в день их составления;
в приходных и расходных кассовых ордерах обязательно указываются основания для их составления и перечисляются прилагаемые к ним документы.
Для журнала регистрации приходных и расходных кассовых документов предусмотрена специальная форма. В журнале указывают реквизиты (номера и даты составления) всех приходных и расходных кассовых ордеров, выписанных в организации. Журнал регистрации приходных кассовых ордеров и расходных кассовых ордеров построен таким образом, что по его данным контролируется целевое назначение полученных и израсходованных наличных денежных средств предприятием, проверяется полнота произведенных кассиром операций. Журнал ведется в течение года.
Сумму денежных средств, поступившую или выданную из кассы, в ООО Пушкинская ДСПМК отражают в кассовой книге ( Приложение 11).
В книге указывают сумму наличных денег, выданных или принятых в кассу организации, а также реквизиты приходных (расходных) кассовых ордеров, по которым получены (выданы) деньги.
Книгу заводят на один календарный год. На одном листе книги отражают операции по приходу или расходу наличных денег за один день. Все листы кассовой книги пронумерованы и прошнурованы. На последнем листе книги указано их общее количество. Количество листов книги заверено подписью руководителя и главного бухгалтера, а также печатью организации. При ведении кассовой книги не допускаются подчистки и неоговоренные исправления. Каждое исправление должно быть заверено подписями кассира и главного бухгалтера или лица, его заменяющего.
Каждый лист кассовой книги состоит из 2-х равных частей: первая часть после заполнения остается в книге, а вторая является отчетом кассира и отрывается в конце рабочего дня после подсчета итогов операций за день и выведения остатков по кассе на следующее число. Записи в кассовой книге ведутся в двух экземплярах, имеющих одинаковые номера страниц, через копировальную бумагу.
Заполненный лист кассовой книги подписывают кассир и бухгалтер. Документы, по которым получены (выданы) деньги (приходные и расходные кассовые ордера, платежные ведомости и т.д.), подшивают по порядку вместе с отрывным листом кассовой книги.
Срок хранения приходных и расходных кассовых ордеров, журнала регистрации приходных и расходных кассовых документов, кассовой книги и отрывных листов в архиве организации - 5 лет.
Контроль за правильным ведением кассовой книги возлагается на главного бухгалтера. А ответственность за соблюдение правил ведения кассовых операций несут три лица — руководитель организации, главный бухгалтер и кассир.
Материальную ответственность за сохранность ценностей, находящихся в кассе организации, несет кассир.
В ООО Пушкинская ДСПМК при приёме кассира на работу, руководитель организации ознакомил его с порядком ведения кассовых операций и заключить с ним договор о полной индивидуальной материальной ответственности ( Приложение 12).
Договор о полной индивидуальной материальной ответственности составлен по типовой форме, которая приведена в приложении 2 к постановлению Минтруда России от 31 декабря 2002 г. № 85.
Договор предусматривает ответственность кассира за сохранность ценностей в кассе организации и за правильное оформление кассовых документов.
Договор составлен в двух экземплярах:
- один экземпляр остался у кассира;
- второй экземпляр - в бухгалтерию.
Со стороны организации договор подписал главный бухгалтер.
После того как срок действия договора истечет, его хранят в архиве организации в течение 5 лет.
В связи с тем, что в исследуемой организации применяется журнально – ордерная форма ведения учета, то производится заполнение Журнала - ордера №1 с отражением в нём операций по выдаче наличных денег по счёту 50 « Касса » с ведомостью к нему №1, с отражением в ней операций по поступлению наличных денег в кассу. Основанием для заполнения учётных регистров служит отчёт кассира, в котором бухгалтер проставляет корреспонденцию счетов ( Приложение 13 ).
Записи в Журнал-ордер и ведомость производятся итогами за день. Итоги за день в разрезе корреспондирующих счетов устанавливаются путём подсчёта сумм однородных операций, отражённых в кассовом отчёте или приложенных к нему документах. Каждому отчёту кассира в учётных регистрах отводится одна строка независимо от периода, за который составлен отчёт. Количество занятых строк в журнале соответствует количеству сданных кассиром отчетов.
Остаток средств в кассе приводится в ведомости на начало и на конец месяца. На протяжении месяца, для контроля, используются данные об остатках средств, показанные в отчетах кассира.
По окончании месяца бухгалтер переносит итоговые данные из Журнала - ордера №1 и ведомости №1 в Главную книгу.
2.2 Синтетический и аналитический учет кассовых операций.
На предприятии ООО Пушкинская ДСПМК бухгалтерский учет осуществляется по плану счетов бухгалтерского учета финансово – хозяйственной деятельности.
Синтетический учет денежных средств в кассе осуществляется на активном балансовом счете 50 «Касса». Он предназначен для обобщения информации о наличии и движении денежных средств в кассе предприятия. По дебету счета 50 «Касса» отражается поступление денежных средств в кассу предприятия. По кредиту счета 50 «Касса» отражается выбытие (выплата) денежных средств из кассы предприятия. Сальдо счёта указывает на наличие суммы денежных средств в кассе предприятия на начало месяца или на конец месяца. Оборот по дебету – это суммы, поступившие наличными в кассу, оборот по кредиту – суммы, выданные наличными из кассы.
К счету 50 «Касса» могут быт открыты субсчета:
50-1 «Касса организации»;
50-2 «Операционная касса»;
50-3 «Денежные документы» .
На субсчете 50-1 «Касса организации» учитывают денежные средства в кассе. Если организация проводит кассовые операции с иностранной валютой, то к счету 50 «Касса» открывают субсчета для обособленного учета движения каждой наличной иностранной валюты.
На субсчете 50-2 «Операционная касса» учитывают наличие и движение денежных средств в кассах товарных контор (пристаней) и эксплуатационных участков, остановочных пунктов, речных переправ, судов, в билетных и багажных кассах портов, вокзалов и т.п. Этот субсчет открывается организациями при необходимости.
На субсчете 50-3 «Денежные документы» учитывают находящиеся в кассе организации почтовые и вексельные марки, оплаченные авиабилеты, марки государственной пошлины и другие денежные документы. Денежные документы учитывают на счете 50 «Касса» в сумме фактических затрат на их приобретение.
Учет поступления и выбытия денежных документов оформляют приходными и расходными кассовыми ордерами. Данные кассовых ордеров кассир записывает в книгу движения денежных документов, являющуюся регистром аналитического учета денежных документов. Аналитический учет денежных документов ведут по их видам. Один – два раза в месяц кассир составляет в кассовой книге отчет по поступившим и выбывшим документам.
Синтетический учет денежных документов осуществляется в журнале – ордере № 3. По окончании отчетного периода остатки по журналу – ордеру сверяют с данными книги движения денежных документов.
В ООО Пушкинская ДСПМК применяется счет 50 субсчет 1 «Касса организации».
Поступление наличных денег в кассу отражаются следующими бухгалтерскими проводками:
Получены наличные деньги со счетов в банках:
Дебет 50 «Касса»
Кредит 51 «Расчетный счет»;
52 «Валютный счет»;
55 «Специальные счета в банках».
2. Поступления наличных денег от реализация продукции, основных средств, прочих активов:
Дебет 50 «Касса»
Кредит 62 « Расчеты с покупателями и заказчиками »;
76 « Расчеты с разными дебиторами и кредиторами »;
90 « Продажи »;
91 « Прочие доходы и расходы ».
3. Возврат в кассу ранее выданных авансов, излишне выплаченных сумм заработной платы, неизрасходованных подотчетных сумм:
Дебет 50 «Касса»
Кредит 62 « Расчеты с покупателями и заказчиками »;
70 « Расчеты с персоналом по оплате труда »;
71 « Расчеты с подотчетными лицами »;
76 «Расчеты с разными дебиторами и кредиторами ».
4. Поступления наличных денег в погашение задолженности по материальному ущербу и очередным платежам работников - заемщиков, по вкладам в уставный капитал предприятия, от квартиросъемщиков и по исполнительным документам:
Дебет 50 « Касса »
Кредит 73/1 «Расчеты с персоналом по прочим операциям»;
75 «Расчеты с учредителями»;
76 «Расчеты с разными дебиторами и кредиторами».
5. Получены наличные деньги от дочерних (зависимыми) организации и подразделений организации:
Дебет 50 « Касса »
Кредит 79 « Внутрихозяйственные расчеты ».
Поступление в кассу процентов по векселям, дивидендов по ценным бумагам, доходов от долевого участия в других организациях:
Дебет 50 « Касса »
Кредит 76 «Расчеты с разными дебиторами и кредиторами ».
Получены наличными краткосрочные и долгосрочные кредиты банков:
Дебет 50 «Касса»
Кредит 66 « Расчеты по краткосрочным кредитам и займам »;
67 « Расчеты по долгосрочным кредитам и займам ».
Поступления наличных денег от заимодавцев по предоставленным им краткосрочным и долгосрочным кредитам и другим привлеченным средствам, а также целевого финансирования:
Дебет 50 « Касса »
Кредит 66 « Расчеты по краткосрочным кредитам и займам »;
67 « Расчеты по долгосрочным кредитам и займам »;
86 « Целевое финансирование ».
9. Поступления наличных денег в счет доходов будущих периодов (арендная плата авнсом, плата за комунальные услуги и т.д.)
Дебет 50 « Касса »
Кредит 98 « Доходы будущих периодов ».
Выбытие наличных денег оформляются следующими бухгалтерскими проводками:
Оплачены из кассы расходы по приобретению оборудования, требующего монтажа, объектов основных средств, материалов, МБП, товаров, а также расходы основных и вспомогательных цехов общепроизводственного и общехозяйственного назначения, обслуживающих производств и хозяйств, будущих периодов, коммерческие расходы, затраты на реализации готовой продукции, основных средств, прочих активов:
Дебет 07 « Оборудование к установке »;
08 « Вложения во внеоборотные актива »;
20 « Основное производство »;
23 « Вспомогательное производство »;
25 « Общепроизводственный расходы »;
26 « Общехозяйственные расходы »;
29 « Обслуживающие производства и хозяйства »;
41 « Товары »;
44 « Расходы на продажу »;
90 « Продажи »;
91 « Прочие доходы и расходы »;
97 « Расходы будущих периодов ».
Кредит 50 «Касса»
Сданы в кассу денежные средства для зачисления на расчетный и валютный счета, для приобретения денежных документов и на денежные переводы:
Дебет 51 « Расчетный счет »;
52 « Валютный счет »;
55 « Специальные счета в банках »;
50 « Касса ».
Кредит 50 « Касса »
Оплачены наличными краткосрочные и долгосрочные финансовые вложения, задолженность поставщикам по авансам полученным, различным внебюджетным фондам, бюджету, по отчислениям в социальные фонды:
Дебет 08 « Вложения во внеоборотные актива»;
60 « Расчеты с поставщиками и подрядчиками »;
58 « Финансовые вложения »;
76 « Расчеты с разными дебиторами и кредиторами »;
68 « Расчеты по налогам и сборам »;
69 «Расчеты по социальному страхованию и обеспечению»
Кредит 50 « Касса »
Выданы из кассы заработная плата, подотчетные суммы, займы работникам, начисленные дивиденды сторонним работникам, суммы по исполнительным документам:
Дебет 70 « Расчеты с персоналом по оплате труда »;
71 « Расчеты с подотчетными лицами »;
73 « Расчеты с персоналом по прочим операциям »;
75 « Расчеты с учредителями »;
76 « Расчеты с разными дебиторами и кредиторами »
Кредит 50 « Касса »
Выданы из кассы наличные средства дочерним организациям и подразделениям организации:
Дебет 79 « Внутрихозяйственные расчеты »
Кредит 50 « Касса »
Оплачены из кассы некомпенсируемые расходы, связанные со стихийными бедствиями:
Дебет 99 « Прибыли и убытки »
Кредит 50 « Касса »
Выданы из кассы суммы единовременной помощи работникам и другие выплаты за счет прибыли организации:
Дебет 91 « Прочие доходы и расходы »
Кредит 50 « Касса »
Погашена задолженность по кредитам и заемным обязательствам наличными:
Дебет 66 «Расчеты по краткосрочным кредитам и займам»
67 « Расчеты по долгосрочным кредитам и займам »
Кредит 50 « Касса »
Оплачены из кассы расходы, осуществляемые за счет средств целевого назначения:
Дебет 86 « Целевые финансирование »
Кредит 50 « Касса ».
Рассмотрим ряд примеров по поступлению и выбытию денежных средств в ООО Пушкинская ДСПМК.
В кассу организации ООО Пушкинская ДСПМК 27 февраля 2004 года по чеку получены денежные средства с расчетного счета в банке для выдачи заработной платы 61100 рублей.
Бухгалтером ООО Пушкинская ДСПМК на этом основании был выписан приходный кассовый ордер и сделаны бухгалтерские проводки:
Дебет 50 « Касса »
Кредит 51 «Расчетный счет» - 61100 рублей
В дальнейшем при выдаче заработной плата по расчетно – платежной ведомости, к которой был выписан расходный кассовый ордер бухгалтер сделал записи на счетах бухгалтерского учета:
Дебет 70 «Расчеты с персоналом по оплате труда»,
Кредит 50 «Касса» - 44568 рублей.
Оставшаяся денежная сумма 16532 рубля была выдана в под отчет работникам организации.
Кассиром были сделаны соответствующие записи в кассовой книге и составлен отчет о движении денежных средств ( Приложение 14).
Из кассы ООО Пушкинская ДСПМК выданы наличные деньги под отчет начальнику отдела снабжения для приобретение канцилярских товаров в сумме 160 рублей. Канцилярские товары приобретены и оприходован на сумму 140 рублей. За подотчетным лицом оставалась задолженность в сумме 12 рублей. Остаток неиспользованных наличных денег в сумме 32 рублей сдан в кассу организации подотчетным лицом ( Приложение 15).
Бухгалтером ООО Пушкинская ДСПМК был выписан расходный кассовый ордер на выдачу денежный средств в под отчет и сделаны проводки:
Дебет 71 « Расчеты с подотчетными лицами »
Кредит 50 «Касса» - 160 рублей
Подотчетное лицо составило авансовый отчет, приложило оправдательные документы и передало их в бухгалтерию. На возврт в кассу неиспользованных денежных средств выданных под отчет бухгалтером выписан приходный кассовый ордер и сделана запись на счетах бухгалтерского учета:
Дебет 50 «Касса»
Кредит 71 « Расчеты с подотчетными лицами » - 32 рублей.
Инвентаризация денежных средств кассы.
Инвентаризация денежных средств кассы ООО Пушкинская ДСПМК проводится регулярно в соответствии с Порядком ведения кассовых операций в Российской Федерации, утвержденным решением Совета директоров Центрального банка Российской Федерации от 22 сентября 1993 года № 40 и сообщенного письмом Банка России от 4 октября 1993 года № 18.
Порядок ведения кассовых операций не устанавливает периодичность проведения инвентаризаций. Однако считается, что оптимальный период для проведения инвентаризаций кассы является один календарный месяц.
При подсчете фактического наличия денежных знаков и других ценностей в кассе принимаются к учету наличные деньги, ценные бумаги и денежные документы (почтовые марки, марки государственной пошлины, вексельные марки, путевки в дома отдыха и санатории, авиабилеты и др.). Проверка фактического наличия бланков ценных бумаг и других бланков документов строгой отчетности производится по видам бланков (например, по акциям: именные и на предъявителя, привилегированные и обыкновенные), с учетом начальных и конечных номеров тех или иных бланков, а также по каждому месту хранения и материально - ответственным лицам.
Проведение инвентаризации может быть обязательным в следующих случаях:
- перед составлением годовой бухгалтерской отчетности;
- при смене кассира;
- если были выявлены факты хищения наличных денег;
- если наличные деньги были частично или полностью уничтожены из-за стихийного бедствия, пожара, других чрезвычайных ситуаций.
Порядок и сроки проведения инвентаризации ООО Пушкинская ДСПМК определяет руководитель. Инвентаризацию проводит специальная комиссия, назначенная приказом руководителя.
В состав комиссии, как правило, включают представителей администрации предприятия, работников бухгалтерии и других специалистов (например, старших кассиров, специалистов по контрольно-кассовым машинам и т. д.).
При проведении инвентаризации комиссия проверяет достоверность данных бухгалтерского учета и фактического наличия денежных средств, разных ценностей и документов, находящихся в кассе, путем полного пересчета.
Одновременно с проверкой фактического наличия денежных средств и денежных документов в кассе организации проводится проверка:
- правильности оформления первичных расходных документов - наличие подписей получателей наличных денег, наличие подписи руководителя организации и главного бухгалтера на расчетно-платежных (платежных) ведомостях на выплату заработной платы и иных платежных документах, для которых наличие указанных подписей необходимо для осуществления расходования денежных средств;
- полнота и правильность оприходования денежных средств, полученных в учреждении банка. Наличные деньги должны быть оприходованы в кассе в день их получения в банке. Проверка осуществляется посредством проведения сплошной сверки данных выписок о состоянии расчетного счета организации в кредитной организации с данными кассовой книги;
- полнота и своевременность оприходования наличных денег, сданных по приходным кассовым ордерам;
- соблюдение лимита остатка наличных денег в кассе в течение отчетного года.
Отдельные проверки кассовых операций и наличия денежных средств могут производится :
- учредителями предприятий, вышестоящими организациями (в случае их наличия), а также аудиторами (аудиторскими фирмами) в соответствии с заключенными договорами. При производстве документальных ревизий и проверок на предприятиях они производят ревизию кассы и проверяют соблюдение кассовой дисциплины.
- учреждениями банков, которые обязаны систематически проверять соблюдение предприятиями требований Порядка ведения кассовых операций.
- органами внутренних дел в пределах своей компетенции, - проверки технической укрепленности касс и кассовых пунктов, обеспечения условий сохранности денег и ценностей на предприятиях.
Кроме того, при проведении инвентаризации наличных денежных средств проводится сплошная проверка состояния расчетов с материально ответственными лицами по выданным подотчетным суммам. Проверяется правомерность выдачи подотчетных сумм (лицам, с которыми заключены договоры о полной материальной ответственности, а также лицам, направляемым в служебные или производственные командировки), правильность определения сумм, выдаваемых под отчет (на хозяйственные нужды - в соответствии с нормами, установленными отдельным распорядительным документом руководителя организации, на приобретение имущества - в пределах действительной потребности, при служебных командировках - в соответствии с проведенным расчетом), своевременность погашения подотчетных сумм (представления авансового отчета и сдачи неиспользованного остатка).
Также целесообразно проверить соблюдение требований Правил ведения кассовых операций в части обеспечения сохранности денежных средств при их транспортировке и хранении.
Для оформления инвентаризации применяют формы первичной учетной документации, к ним относятся:
ИНВ – 15 «Акт инвентаризации наличных денежных средств»;
ИНВ – 16 «Инвентаризационная опись ценных бумаг и бланков до- кументов строгой отчетности»;
КМ – 9 «Акт о проверке наличных денежных средств кассы».
Результаты инвентаризации в ООО Пушкинская ДСПМК оформляется Актом инвентаризации наличных денежных средств. Эта же форма акта применяется для отражения результатов инвентаризации фактического наличия разных ценностей и документов (наличных денег, марок, чеков (чековых книжек) и других), находящихся в кассе организации.
Результаты инвентаризации оформляются актом в двух экземплярах и подписываются всеми членами комиссии и лицами, ответственными за сохранность ценностей, и доводятся для сведения руководителя организации. Один экземпляр акта передается в бухгалтерию организации, второй - остается у материально ответственного лица. При смене материально ответственных лиц акт составляется в трех экземплярах. Один экземпляр передается материально ответственному лицу, сдавшему ценности, второй - материально ответственному лицу, принявшему ценности, и третий - в бухгалтерию.
Во время инвентаризации операции по приему и выдаче денежных средств, разных ценностей и документов не производятся.
В организации могут также проводиться внезапные ревизии кассы. Такая ревизия возможна:
- по инициативе руководителя организации;
- по требованию налоговой инспекции.
Ревизию также проводит специальная комиссия, назначенная приказом руководителя. Если ревизию проводят по требованию налоговой инспекции, в состав комиссии включают ее сотрудника (проверяющего).
Ревизия проводятся в сроки, установленные руководителем предприятия, а также при смене кассиров на каждом предприятии, с полным полистным пересчетом денежной наличности и проверкой других ценностей, находящихся в кассе. Остаток денежной наличности в кассе сверяется с данными учета по кассовой книге.
При обнаружении ревизией недстачи или излишка ценностей в кассе в акте указывается их сумма и обстоятельства возникновения.
Результаты ревизии отражаются в акте о проверке наличных денежных средств кассы (форма № КМ – 9).
Разновидностью инвентаризации кассы можно назвать ежедневную сверку данных фактического наличия денежных средств и данных учета, проводимую самим бухгалтером – кассиром. Сверку целесообразно осуществлять до выведения итогов по кассовой книге.
Отражение инвентаризации денежных средств оформляются следующими бухгалтерскими проводками:
Обнаружены излишки денежных средств:
Дебет 50 « Касса »,
Кредит 91« Прочие доходы и расходы »,
субсчет 1 «Прочие доходы»;
Обнаруженные в результате инвентаризации недостачи взыскиваются с кассиров:
Списание недостающих денег в кассе:
Дебет 94 « Недостачи и потери от порчи ценностей »,
Кредит 50 «Касса»;
Предъявление иска кассиру:
Дебет счета 73 «Расчетов с персоналом по прочим операциям»
субсчет 2 «Расчетов по возмещению материального ущерба»,
Кредит 94 « Недостач и потерь от порчи ценностей »;
По мере взноса кассира в возмещении недостач делаются записи:
Дебет 50 «Касса»,
51 «Расчетный счет»,
70 «Расчеты с персоналом по оплате труда»,
Кредит счета 73 «Расчетов с персоналом по прочим операциям»
субсчет 2 «Расчетов по возмещению материального ущерба».
Последний раз инвентаризация в ООО Пушкинская ДСПМК проводилась перед составлением годовой бухгалтерской отчетности по состоянию на 1 января 2004 года по инициативе руководителя. Инвентаризацию проводила комиссия, назначенная приказом руководителя № 22 от 18 декабря 2003 года ( Приложение 16 ).
В состав комиссии были включены представители администрации предприятия, работники бухгалтерии.
Перед началом инвентаризации кассир дал расписку в том, что все поступившие деньги и ценности оприходованы, выбывшие – списаны в расход. Расходные и приходные документы на денежные средства сданы в бухгалтерию.
Во время ревизии никакие операции, связанные с приемом или выдачей ценностей из кассы, не проводились.
При проведении инвентаризации комиссия проверила достоверность бухгалтерского учета и фактическое наличие денежных средств, ценностей и документов, находящихся в кассе.
При подсчете фактического наличия денежных знаков и других ценностей в кассе принимались к учету наличные деньги, ценные бумаги и денежные документы (почтовые марки). Проверка фактического наличия бланков ценных бумаг и других бланков документов строгой отчетности производилась по видам бланков, с учетом начальных и конечных номеров тех или иных бланков, а также по каждому месту хранения и материально-ответственным лицам.
Остаток денежной наличности в кассе сверялся с данными учета по кассовой книге.
Результат инвентаризации были оформлен актом (Приложение 17). Недостачи или излишка ценностей в кассе комиссией не обнаружено, что и отражено в акте.
Акт инвентаризации был составлен в 2-х экземплярах: один остался в делах бухгалтерии, другой – у кассира.
В акте комиссия указала, сколько наличных денег находилось в кассе в момент проверки.
Акт подписали все члены комиссии и кассир.
Акт должен хранится в архиве организации 5 лет.
Уважаемые члены государственной аттестационной комиссии вашему вниманию представляется дипломная работа на тему «Бухгалтерский учет движения денежных средств на производственных предприятиях», которая рассмотрена на материалах Общества с ограниченной ответственностью Пушкинской Дорожно – строительной передвижной механизированной колонны.
Актуальность данной темы обусловлена тем, что в процессе хозяйственной деятельности предприятия постоянно ведут расчеты с поставщиками за приобретенные у них основные средства, сырье, материалы и другие товарно-материальные ценности и оказанные услуги; с покупателями за купленные ими товары, с кредитными учреждениями по ссудам и другим финансовым операциям; с бюджетом и налоговыми органами по различного рода платежам, с другими организациями и лицами по разным хозяйственным операциям.
Поэтому важное значение для благополучия предприятий имеет своевременность денежных расчетов, тщательно поставленный учет кредитных и расчетных операций.
Общество с ограниченной ответственностью Пушкинская дорожно - строительная передвижная механизированная колонна является юридическим лицом и основной вид деятельности строительные, ремонтные и восстановительные работы. А также Общество может осуществляют в соответствии с действующим законодательством РФ следующие виды деятельности: строительство внутренних автомобильных дорог; строительство коттеджей; проведение стоительных, ремонтных и восстановительных работ жилых и нежилых зданий и помещений; транспортно – экспидиционные услуги; производство товаров народного потребления.
Ответственность за состояние учета, своевременное представление бухгалтерской и иной отчетности возлагается на главного бухгалтера организации.
В ООО Пушкинская ДСПМК бухгалтерский учет и отчетность ведутся по нормам, действующим в России. В организации используется программа 1С: Предприятие Версия 7.7. (1С: Бухгалтерия новый план счетов).
Бухгалтерский учет ведется по журнально-ордерной форме с применением персональных компьютеров и специальных сетевых компьютерных программ.
Учет и ведение кассовых операций в ООО Пушкинская ДСПМК осуществляется в соответствии с требованиями Положения о ведении кассовых операций в Российской Федерации, утвержденным ЦБ РФ от 22.09.93 года № 40.
Ведение кассовых операций возлагается на кассира, с которым заключен договор о полной материальной ответственности.
Организация хранит денежные средства в учреждениях банка: Пушкинский филиал банка «Возрождение».
В кассе ООО Пушкинская ДСПМК может иметь наличные деньги в пределах лимита их остатков, установленного обслуживающим банком.
Сверх лимита наличные деньги в кассе ООО Пушкинская ДСПМК храниться только во время выплаты зарплаты на срок свыше трех рабочих дней.
По итогам деятельности предприятия в 2003 году выручка за оказание услуг составила 4794 тысячи рублей, себестоимость работ и услуг 4098 тысяч рублей.
Прибыль отчетного года составила сумму 696 тысяч рублей, что по сравнению с прибылью прошлого года ( 448 тысяч рублей ) больше на 248 тысяч рублей.
В результате исследования методики бухгалтерского учета денежных средств в ООО Пушкинской дорожно – строительной передвижной механизиронанной колонны были рассмотрены вопросы: нормативно – правового регулирования банковской деятельности и ведения кассовых операций; документального оформления и движения денежных средств в кассе; документального оформления и операции по расчетному счету и специальным счетам в банке.
В работе подробно рассматриваются все вопросы, связанные с ведением кассовых операций и расчетного счета предприятия, рассмотрен порядок оформления первичных кассовых документов: расходного и приходного кассовых ордеров, кассовой книги, книги учета принятых и выданных кассиром денежных средств и других форм. Также рассмотрен порядок оформления и ведения операций на расчетном счете.
В результате исследования было установлено что денежные средства могут поступать в результате поступления денег от реализации продукции (Д50,51 К62,76,90,91); возврата ранее выданных авансов, излишне выплаченных сумм з/п, подотчетных сумм (Д50,51 К62,70,71,76); поступление денег в погашение задолженности по материальному ушербу и очередным платежам работников-заемщиков, по вкладам в уставный капитал ( Д50 К 73/1,75,76 ); получены краткосрочные и долгосрочные кредиты банков (Д 50,51 К 66,67 ).
Выбытие денежных средств в исследуемой организации происходит при выдаче з/п, подотчетные суммы ( Д70, 71 К 50); при перечислении налогов и сборов в бюджет ( Д 68 К50); при уплате ЕСН в Федеральный бюджет и в социальные фонды (Д69 К51); оплата расходов по приобретению ОС, материалов, товаров (Д 41,90,91,20 К 50).
Инвентаризация в ООО Пушкинская ДСПМК проводилась перед составлением годовой бухгалтерской отчетности по состоянию на 1 января 2004 года по инициативе руководителя. Инвентаризацию проводила комиссия, назначенная приказом руководителя. Недостачи или излишка ценностей в кассе комиссией не обнаружено, что и отражено в акте, который хранится в организации 5 лет.
Все документы оформляются в организации в установленном законодательством порядке типовыми межведомственными формами первичной учетной документации;
В организации применяют форму безналичных расчетов платежными поручениями, потому что она является самой выгодной формой расчетов для плательщика.
Для поставщика с точки зрения надежности и быстроты получения денег выгодна 100%-ная предоплата платежным поручением, для плательщика предоплата также означает замораживание денежных средств, поэтому соглашаться на нее нужно только в случае крайней необходимости.
Для поставщика аккредитивная форма расчетов предпочтительнее других. Во-первых, она гарантирует ему оплату при исполнении им своих обязательств по поставке и защищает его от ненадежных и недобросовестных плательщиков, так как при этой форме деньги для расчетов зарезервированы в банке поставщика еще до осуществления им поставки материальных ценностей, работ, услуг. Кроме того, поставщик имеет возможность сразу после отгрузки материальных ценностей, выполнения работ, оказания услуг получить деньги, сдав расчетные документы в банк по месту своего нахождения.
Для покупателя-плательщика, наоборот, эта форма расчет невыгодна, поскольку фактически это предоплата и его денежные средства всегда замораживаются, а иногда и на длительный срок (если по условиям договора, например, аккредитив должен быть открыт до начала изготовления заказа).
Для поставщика с точки зрения надежности и быстроты получения денег выгодна 100%-ная предоплата платежным поручением, для плательщика предоплата также означает замораживание денежных средств, поэтому соглашаться на нее нужно только в случае крайней необходимости.
Расчеты требованиями для поставщика надежнее, чем поручениями с последующей оплатой за уже поставленные материальные ценности, выполненные работы, оказанные услуги. Но оплата требований поставщика возможна только при наличии денег на счете плательщика. Если речь идет о предоплате, то предпочтительнее аккредитивная форма расчетов, чем 100%-ная предоплата платежным поручением, так как авансовый платеж не гарантирует покупателю исполнения обязательств поставщиком, а по аккредитиву деньги поставщику будут выплачены только после отгрузки им материальных ценностей, выполнения работ, оказания услуг.
Денежная наличность сдается по объявлениям на взнос наличными.
Учет переводов в пути обусловлен необходимостью отражения в отчетности сумм оплаты фактически перечисленных, но фактически не поступивших на расчетный счет предприятия.
Учет переводов в пути в ООО Пушкинская ДСПМК осуществляется на счете 57 «Переводы в пути».
В качестве рекомендации руководству организации ООО Пушкинская ДСПМК можно предложить перейти на полное использование компьютерного обслуживания.
Спасибо за внимание. Доклад окончен.
Заключение
В данной дипломной работе на тему «Бухгалтерский учет движения денежных средств на производственных предприятиях» были проведены подробные исследования методики бухгалтерского учета денежных средств в ООО Пушкинская дорожно – строительная передвижная механизиронанныя колонна. В работе подробно рассматриваются все вопросы, связанные ведением кассовых операций и расчетного счета предприятия ООО Пушкинская ДСПМК. Рассмотрен порядок оформления первичных кассовых документов: расходного и приходного кассовых ордеров, кассовой книги, книги учета принятых и выданных кассиром денежных средств и других форм. Также рассмотрен порядок оформления и ведения операций на расчетном счете.
В ходе исследования были рассмотрены вопросы:
нормативно – правового регулирования банковской деятельности и ведения кассовых операций;
документального оформления и движения денежных средств в кассе;
документального оформления и операции по расчетному счету и специальным счетам в банке.
В ходе изучения данных вопросов было установлено, что:
расчеты наличными деньгами между организациями, осуществляемые через кассу, лимитируются законодательством.
по согласованию с банком устанавливается лимит остатка наличных денег в кассе. Все сверхлимитные остатки сдаються в банк в установленные сроки;
правила проведения кассовых операций, порядок выдачи и приема наличных денег, а также порядок оформления кассовых документов регламентируются специальной инструкцией ЦБ РФ;
наличные деньги на командировочные и административно-хозяйственные расходы выдаються только работникам организации. Произведенные ими расходы имеют документальное подтверждение;
расчеты между организациями производятся в безналичном порядке через их счета, открытые в банковских организациях Российской Федерации. Формы расчетных документов соответствуют установленным стандартам;
формы расчетов между предприятиями установлены нормативными документами Банка России.
Для поставщика аккредитивная форма расчетов предпочтительнее других. Во-первых, она гарантирует ему оплату при исполнении им своих обязательств по поставке и защищает его от ненадежных и недобросовестных плательщиков, так как при этой форме деньги для расчетов зарезервированы в банке поставщика еще до осуществления им поставки материальных ценностей, работ, услуг. Кроме того, поставщик имеет возможность сразу после отгрузки материальных ценностей, выполнения работ, оказания услуг получить деньги, сдав расчетные документы в банк по месту своего нахождения.
Для покупателя-плательщика, наоборот, эта форма расчетов невыгодна, поскольку фактически это предоплата и его денежные средства всегда замораживаются, а иногда и на длительный срок (если по условиям договора, например, аккредитив должен быть открыт до начала изготовления заказа).
Для поставщика с точки зрения надежности и быстроты получения денег выгодна 100%-ная предоплата платежным поручением, для плательщика предоплата также означает замораживание денежных средств, поэтому соглашаться на нее нужно только в случае крайней необходимости.
Расчеты требованиями для поставщика надежнее, чем поручениями с последующей оплатой за уже поставленные материальные ценности, выполненные работы, оказанные услуги. Но оплата требований поставщика возможна только при наличии денег на счете плательщика.
Для плательщика самой выгодной формой расчетов является оплата платежными поручениями за уже поставленные материальные ценности, выполненные работы, оказанные ему услуги.
Если речь идет о предоплате, то предпочтительнее аккредитивная форма расчетов, чем 100%-ная предоплата платежным поручением, так как авансовый платеж не гарантирует покупателю исполнения обязательств поставщиком, а по аккредитиву деньги поставщику будут выплачены только после отгрузки им материальных ценностей, выполнения работ, оказания услуг.
По результатам исследования темы дипломной работы на материалах ООО Пушкинская ДСПМК нами были сделаны следующие выводы:
- порядок и ведение кассовых операций осуществляется в соответствии с требованиями Положения о ведении кассовых операций в Российской Федерации, утвержденным ЦБ РФ от 22 сентября 1993 года № 40;
- все документы оформляются в организации в установленном законодательством порядке типовыми межведомственными формами первичной учетной документации,;
- в кассе хранятся деньги в пределах лимита, установленного обслуживающим банком;
- в результате проведенной инвентаризации недостачи или излишка ценностей в кассе не выявлено;
- в организации применяют форму безналичных расчетов платежными поручениями;
- денежная наличность сдается по объявлениям на взнос наличными.
Отзыв
на дипломную работу студентки VI курса
Московского университета потребительской кооперации факультета бухгалтерского учета и прикладной информатики Анохиной Юлии Александровны
Дипломная работа Анохиной Юлии Александровны на тему «Бухгалтерский учет движения денежных средств на производственных предприятиях» на материалах ООО Пушкинская ДСПМК раскрывает вопросы связанные с методикой проведения бухгалтерского учета движения денежных средств.
В дипломной работе рассмотрены роль и значение бухгалтерского учета движения денежных средств, вопросы, связанные ведением кассовых операций и расчетного счета предприятия ООО Пушкинская ДСПМК. В ходе исследования были рассмотрены следующие вопрсы: нормативно – правового регулирования банковской деятельности и ведения кассовых операций, документального оформления и движения денежных средств в кассе, документального оформления и операции по расчетному счету и специальным счетам в банке. Рассмотрен порядок оформления первичных кассовых документов и порядок оформления и ведения операций на расчетном счете.
В целом можно отметить, что была проведена большая практическая работа в ООО Пушкинская ДСПМК по изучению бухгалтерского учета движения денежных средств.
Генеральный директор Поддубный А.И.
Главный бухгалтер Ишкина М.М.
Список литературы
Гражданский кодекс Российской Федерации. Часть I и П.
Налоговый кодекс Российской Федерации
Федеральный закон «О бухгалтерском учете» от 21 ноября 1996 г. № 129-ФЗ.
План счетов бухгалтерского учета финансово-хозяйственной деятельности предприятия и инструкция по его применению. Утверждены приказом Министерства финансов от 31 октября 2000 г. № 94н.
Указ Президента Российской Федерации от 19 ноября 1998 года № 416-У «О мерах по повышению собираемости налогов и других обязательных платежей и упорядочению наличного и безналичного денежного обращения».
Положение по ведению бухгалтерского учета и отчетности в РФ, утвержденное приказом Минфина РФ от 29 июля 1998 года № 34н.
ПБУ 3/2000. «Учет активов и обязательств, стоимость которых выражена в иностранной валюте». Утверждено приказом Минфина РФ от 10 января 2000 года №2н;
ПБУ 4/99 г. «Бухгалтерская отчетность организации». Утверждено приказом Минфина РФ от 06 июля 1999 года № 43н.
Приложение № 2 к Постановлению Министерства труда и социаль- ного развития РФ от 31 декабря 2002 года № 85 «Типовая форма договора о полной индивидуальной материальной ответственности».
Приказ Минфина РФ от 22 июля 2003 года № 67н «О формах бухгалтерской отчетности организаций».
Порядок ведения кассовых операций в Российской Федерации, утвержденный решением Совета директоров Центрального банка Российской Федерации от 22 сентября 1993 года № 40 и сообщенный письмом Банка России от 4 октября 1993 года №18.
Положение о правилах организации наличного денежного обращения на территории Российской Федерации, утвержденное постановлением Центробанка РФ от 5 января 1998 года № 14-П.
Положение о порядке ведения кассовых операций в кредитных организациях на территории Российской Федерации, утвержденное постановлением Центробанка РФ от 9 октября 2002 года № 199-П.
Приложение №13 к Инструкции Центробанка РФ от 16 ноября 1995 года № 31 «По эмиссионно - кассовой работе в учреждениях банка России».
Указание Центробанка РФ от 14 ноября 2001 года № 1050-У «Об установлении предельного размера расчетов наличными деньгами в Российской Федерации».
Указание "О введении новых форматов расчетных документов" от 22 февраля 1999 года N 502-У о внесении изменений и дополнений в указание банка России от 03 декабря 1997 № 51-У.
Инструкция № 28 о расчетных, текущих и бюджетных счетах, открываемых в учереждениях Госбанка СССР. Утверждена Госбанком СССР 03 октября 1986 года ( С изменениями от 21.06.03 года № 1297-У);
Методические указания по инвентаризации имущества и финансовых обязательств. Утверждены приказом Минфина РФ от 13 июня 1995 года № 49.
Документальное оформление кассовых операций.- М.: Бератор, 2003.-112 с.
Головизина А.Т., Архипова О.И.. Теория бухгалтерского учета. Курс лекций. - М.: 000 «ТК Велби», 2002 г.
Захарьин В.Р. «Справочник бухгалтера - кассира» - М.: Индивидуальный предприниматель Захарьин В.Р.,2004 - 224 с.
Кондраков Н.П. «Бухгалтерский учет»: Учебное пособие-М.: Инфра -М., 2001г. - 584с.
Кутер М.И.. Теория бухгалтерского учета. Учебник. - М.: Финансы и статистика, 2003 г.
Ларионов А.Д. «Бухгалтерский учет»: Учебное пособие -М.:Гроссбух: Проспект, 1999 г.
Ланина И.Б. Типичные ошибки при ведении кассовых операций/ /Бухгалтерский вестник 2000 г. - №7 - с 57-60.
Соколов Я.В. Основы теории бухгалтерского учета. - М.: Финансы и статистика, 2000 г.
Соловьев И.Н. Как подготовится к документальной проверке?.- М.: «Главбух» 2002 г.
Федотов А.В. Учет кассовых операций. - М.: ЗАО Издательский дом «Главбух» 2001 г.
Похожие рефераты:
Организация расчетно-кассового обслуживания клиентов банка
Бухгалтерский учет и аудит денежных средств на примере бюджетной организации
Расчетно-кассовое обслуживание корпоративных клиентов коммерческими банками на примере ОАО "Уралсиб"
Учёт движения денежных средств
Бухгалтерский учет денежных средств на ОАО ВМП "Авитек"
Безналичный платежный оборот в Российской Федерации
Аудит расчетно-кассовых операций кредитной организации ОАО "Новосибирский Муниципальный Банк"
Учет и анализ операций с денежными средствами в кассах и на счетах в банках
Правовые основы безналичных расчетов
Учет и анализ движения денежных средств в организациях (на материалах ООО "Таир-Дон")
Учет и аудит денежных средств ООО "ТРАНС-СТРОЙ"
Аудит операций с денежными средствами
Расчетно-кассовое обслуживание юридических лиц в Сбербанке
Бухгалтерский учёт на предприятии
Учет и анализ денежных средств на примере предприятия ООО "Климовская деревообрабатывающая компания"
Автоматизированная система бухгалтерского учета Министерства здравоохранения