| Похожие рефераты | Скачать .docx |
Реферат: Ответы на билеты по курсу АХД по учебнику Савицкой
Этот материал приготовлен по учебнику Савицкой Г.В. «Анализ хозяйственной деятельности предприятия», Для получения аккуратной шпаргалки надо только в настройках печати поставить 8 или 16 страниц на листе. Получаются вполне читабельные шпоры. Мне очень помогли. Надеюсь и Вам тоже пригодиться. Удачи!!!
P . S . Содержание смотри в конце
№1. Содержание и основные направления Упр и фин аназиза. Современные направления развития эконом анализа в связи с переходом к рыночным условиям.
АХД как функция управления. Связь АХД с другими функциями управления и его место среди них. Возрастание роли анализа в системе управления производством.
Изучение явлений природы и общественной жизни невозможно без анализа. Сам термин "анализ" происходит от греческого слова "analyzis", что в переводе означает "разделяю", "расчленяю". Следовательно, анализ в узком плане представляет собой расчленение явления или предмета на составные его части (элементы) для изучения их как частей целого. Такое расчленение позволяет заглянуть вовнутрь исследуемого предмета, явления, процесса, понять его внутреннюю сущность, определить роль каждого элемента в изучаемом предмете или явлении.
Довольно часто возникает потребность использования других способов, соответствующих человеческому мышлению. Наиболее близок к анализу в этом смысле синтез , который выявляет связи и зависимости между отдельными частями изучаемого предмета, соединяет их в единое целое . Современная диалектика исходит из единства анализа и синтеза как научных методов изучения реальности. Только анализ и синтез в единстве обеспечивают научное изучение явлений во всесторонней диалектической связи .
Таким образом, под анализом в широком плане понимается способ познания предметов и явлений окружающей среды, основанный на расчленении целого на составные части и изучении их во всем многообразии связей и зависимостей.
Экономический анализ в отличие от физического, химического и прочих относится к абстрактно-логическому методу исследования экономических явлений, где невозможно использовать ни микроскопы, ни химические реактивы, где то и другое должна заменить сила абстракции. Аналитические способности человека возникли и совершенствовались в связи с объективной необходимостью постоянной оценки своих действий, поступков в условиях окружающей среды. Это всегда побуждало к поиску наиболее эффективных способов труда, использования ресурсов.
С увеличением численности населения, совершенствованием средств производства, ростом материальных и духовных потребностей человека анализ постепенно стал первейшей жизненной необходимостью цивилизованного общества. Без анализа сегодня вообще невозможна сознательная деятельность людей .
Развитие производительных сил, производственных отношений, наращивание объемов производства, расширение обмена содействовали выделению экономического анализа как самостоятельной отрасли науки.
Экономический анализ — это научный способ познания сущности экономических явлений и процессов, основанный на расчленении их на составные части и изучении их во всем многообразии связей и зависимостей.
Различают макроэкономический анализ, который изучает экономические явления и процессы на уровне мировой и национальной экономики и ее отдельных отраслей, и микроэкономический анализ, изучающий эти процессы и явления на уровне отдельных субъектов хозяйствования. Последний получил название анализа хозяйственной деятельности (АХД).
Становление АХД обусловлено общими объективными требованиями и условиями, которые свойственны возникновению любой новой отрасли знаний:
Во-первых, это удовлетворение практической потребности. Она возникла в связи с развитием производительных сил, совершенствованием производственных отношений, расширением масштабов производства. Интуитивный анализ, примерные расчеты, прикидки в памяти, которые применялись на кустарных и полукустарных предприятиях, стали недостаточными в условиях крупных производственных единиц. Без комплексного всестороннего АХД невозможно управлять сложными экономическими процессами, принимать оптимальные решения.
Во-вторых, это связано с развитием экономической науки вообще. Как известно, с развитием любой науки происходит дифференциация ее отраслей. Экономический анализ хозяйственной деятельности сформировался в результате дифференциации общественных наук. Раньше функции экономического анализа (когда они были сравнительно не такими весомыми) выполняли балансоведение, бухгалтерский учет, финансы, статистика. В дальнейшем роль экономического анализа возрастала соответственно цене ошибки в хозяйственной деятельности.
Направления анализа.
Послевоенное время можно охарактеризовать как период основательной разработки теоретических вопросов анализа. В это же время анализ органически вписывается в практику управления хозяйством на уровне как предприятия, так и национальной экономики. Постепенно разрабатываются самостоятельные направления методологии экономического анализа: сравнительный, технико-экономический, оперативный, экономико-математический, функционально-стоимостный и т.д.
Современное состояние анализа можно охарактеризовать как довольно основательно разработанную в теоретическом плане науку. Ряд методик, созданных научными работниками, используются в управлении производством на разных уровнях. Вместе с тем наука находится в состоянии развития. Ведутся исследования в области более широкого применения математических методов, ЭВМ , позволяющих оптимизировать управленческие решения. Идет процесс внедрения теоретических достижений отечественной и зарубежной науки в практику.
Переход к рынку. Перспективы развития АХД в теоретическом направлении тесно связаны с развитием смежных наук , в первую очередь математики, статистики, бухгалтерского учета и др. Кроме того, развитие анализа зависит и от запросов практики . В условиях командно-административной системы управления он не находил достаточно широкого практического применения, так как не было нужды в обосновании управленческих решений на местах, все решения исходили сверху.
Что касается перспектив прикладного характера, то АХД постепенно займет ведущее место в системе управления. Этому содействуют преобразования, которые происходят в нашем обществе. Совершенствование экономического механизма через переход к рынку, конкуренция предприятий и форм собственности будут содействовать повышению заинтересованности в этой науке.
Виды анализа хозяйственной деятельности и их классификация.

Классификация АХД соответственно отраслевому, временному, пространственному, функциональному признакам, периодичности проведения, объектам управления, методике исследования, полноте охвата объектов, содержанию программы, потребителям анализа.
Классификация анализа хозяйственной деятельности имеет важное значение для правильного понимания его содержания и задач.
В экономической литературе анализ хозяйственной деятельности классифицируется по разным признакам.
1. По отраслевому признаку , который основывается на общественном разделении труда, анализ делится на отраслевой, методика которого учитывает специфику отдельных отраслей экономики (промышленности, сельского хозяйства, строительства, транспорта, торговли и т.д.), и межотрасле вой, который является теоретической и методологической основой АХД во всех отраслях национальной экономики, или, другими словами; теорией анализа хозяйственной деятельности.
Объективная необходимость отраслевого АХД обусловлена спецификой разных отраслей производства. Необходимость исследования специфики разных отраслей обусловила потребность разработки методики АХД с учетом особенностей и условий каждой отрасли экономики.
Одновременно нужно учитывать, что все отрасли общественного производства тесно связаны между собой . Им присуще много общего. Взаимосвязи отдельных отраслей, наличие внутренней связи между ними вызывают необходимость разработки межотраслевого анализа (теории АХД). Теория АХД раскрывает наиболее общие методологические черты и особенности этой науки, обобщает передовой опыт АХД в разных отраслях экономики, обогащает содержание экономического анализа в целом и отраслевого в частности. Владение общими теоретическими знаниями по экономическому анализу является необходимым условием грамотной, квалифицированной разработки и практического использования индивидуальных методик отраслевого анализа.
2. По признаку времени АХД, подразделяется на предварительный (перспективный) и последующий (ретроспективный, исторический).
2.1. Предварительный (прогнозный) анализ проводится до осуществления хозяйственных операций. Он необходим для обоснования управленческих решений и плановых заданий, а также для прогнозирования будущего и оценки ожидаемого выполнения плана, предупреждения нежелательных результатов.
2.2. Последующий (ретроспективный) анализ проводится после совершения хозяйственных актов. Он используется для контроля за выполнением плана, выявления неиспользованных резервов, объективной оценки результатов деятельности предприятия, диагностики его состояния.
Перспективный и ретроспективный анализы тесно связаны между собой. Без ретроспективного анализа невозможно сделать перспективный. Анализ результатов труда за прошлые годы позволяет изучить тенденции, закономерности развития экономики, выявить неиспользованные возможности, передовой опыт, раскрыть последствия ранее принятых управленческих решений, что имеет важное значение при обосновании уровня экономических показателей на перспективу. Умение видеть перспективу дает именно ретроспективный анализ. Он является основой, перспективного анализа.
В свою очередь от глубины и качества предварительного анализа на перспективу зависят результаты ретроспективного анализа. Если плановые показатели недостаточно обоснованы и реальны, то последующий анализ выполнения плана вообще теряет смысл и требует предварительной оценки обоснованности плановых показателей.
Ретроспективный анализ в свою очередь делится на оперативный и итоговый (результативный).
2.2.1. Оперативный анализ проводится сразу после совершения хозяйственных операций или изменения ситуации за короткие отрезки времени (смену, сутки, декаду и т.д.). Цель его — оперативно выявлять недостатки и воздействовать на хозяйственные процессы. Рыночная экономика характеризуется динамичностью ситуации как производственной, коммерческой, финансовой деятельности предприятия, так и его внешней среды. В этих условиях оперативный анализ приобретает особое значение.
2.2.2. Итоговый (заключительный) анализ проводится за отчетный период времени (месяц, квартал, год). Его ценность в том, что деятельность предприятия изучается комплексно и всесторонне по отчетным данным за соответствующий период. Этим обеспечивается более полная оценка деятельности предприятия по использованию имеющихся возможностей.
Итоговый и оперативный анализы взаимосвязаны и дополняют друг друга. Они дают возможность руководству предприятия не только оперативно ликвидировать недостатки в процессе производства, но и комплексно обобщать достижения, результаты деятельности за соответствующие периоды времени, разрабатывать мероприятия, направленные на рост эффективности бизнеса.
Перспективный анализ в зависимости от длины временного горизонта делится на краткосрочный и долгосрочный. Краткосрочный анализ охватывает период до одного года, а долгосрочный — свыше года. Краткосрочный прогнозный анализ используется для выработки тактической, а долгосрочный — стратегической политики предприятия в области бизнеса. Второй вид менее детализирован, чем первый, но его роль значительно выше. Если выбрана правильная стратегия развития предприятия, то тогда легче принимать тактические решения.
3. По пространственному признаку можно выделить анализ внутрифирменный и межфирменный. Внутрифирменный анализ изучает деятельность только исследуемого предприятия и его структурных подразделений. При межфирменном анализе сравниваются результаты деятельности двух или более предприятий. Это позволяет выявить передовой опыт, резервы, недостатки и на основе этого дать более объективную оценку эффективности деятельности предприятия.
4. По функциональному признаку no той роли и задачам, которые он выполняет , выделяют финансовый, управленческий, маркетинговый, инвестиционный, социально-экономический, экономико-экологический, функционально-стоимостный, логистический и другие виды анализа.
Важное место среди всех видов АХД занимает финансовый анализ , который может быть охарактеризован как процесс познания сущности финансового механизма функционирования субъектов хозяйствования. Основное его назначение состоит в изучении, диагностике и прогнозировании финансового состояния предприятия и выявлении резервов повышения его устойчивости. На уровне предприятия его проводят финансовые службы. Внешний финансовый анализ проводится банками, аудиторскими фирмами, инвесторами и т.д.
Управленческий анализ проводят все службы предприятия с целью предоставления руководству информации, необходимой для планирования, контроля и принятия оптимальных управленческих решений, выработки стратегии и тактики по вопросам финансовой политики, маркетинговой деятельности, совершенствования техники, технологии и организации производства. Он носит оперативный характер, результаты его являются коммерческой тайной.
Технико-экономический анализ проводят технические службы предприятия (главного инженера, главного технолога и др.). Его содержанием является изучение взаимодействия технических и экономических процессов и установление их влияния на экономические результаты деятельности предприятия.
Социально-экономический анализ .
Экономико-статистический анализ .
Экономико-экологический анализ .
Маркетинговый анализ .
Инвестиционный анализ.
Функционально-стоимостный анализ (ФСА) исследует функции, которые выполняет объект, и методы их реализации. Его основное назначение в том, чтобы выявить ненужные функции объекта и предупредить лишние затраты за счет ликвидации ненужных узлов, деталей, упрощения конструкции изделия, замены материалов и т.д.
В последние годы все более широкое применение находит логистический анализ , с помощью которого исследуются товарные потоки, начинающиеся от поставщиков сырья, проходящие через предприятие и заканчивающиеся у покупателей. Логистика координирует такие функциональные сферы предприятия, как снабжение, производство и сбыт, и способствует ускорению материальных и денежных потоков, С ее помощью предприятия получают возможность снижать затраты за счет организации снабжения, производства и сбыта на принципах "точно вовремя ". Логистика становится основным ключом к успеху, важным стратегическим инструментом поддержания конкурентоспособности предприятия на рынках с сильной конкуренцией.
5. По методике изучения объектов различают качественный и количественный анализ, экспресс-анализ, фундаментальный анализ, маржинальный анализ, экономико-математический анализ и т.д.
Качественный анализ — это способ исследования, основанный на качественных сравнительных характеристиках и экспертных оценках исследуемых явлений и процессов.
Количественный (факторный) анализ основан на количественных сопоставлениях и исследовании степени чувствительности экономических явлений к изменению различных факторов.
Экспресс-анализ представляет собой способ диагностики состояния экономики предприятия на основе типичных признаков, характерных для определенных экономических явлений. К примеру, если темпы роста валовой продукции опережают темпы роста товарной продукции, то это свидетельствует о росте остатков незавершенного производства. Если темпы роста товарной продукции выше темпов реализации продукции, то это признак затоваривания (работы на склад).
Знание признака позволяет быстро и довольно точно установить характер происходящих процессов, не производя глубоких фундаментальных исследований, требующих дополнительного времени и средств.
Фундаментальный анализ представляет собой углубленное, комплексное исследование сущности изучаемых явлений с использованием математического аппарата и другого сложного инструментария.
Маржинальный анализ — это метод оценки и обоснования эффективности управленческих решений в бизнесе на основании причинно-следственной взаимосвязи объема продаж, себестоимости и прибыли и деления затрат на постоянные и переменные.
С помощью экономико-математического анализа выбирается наиболее оптимальный вариант решения экономической задачи, выявляются резервы повышения эффективности производства за счет более полного использования имеющихся ресурсов.
6. По субъектам (пользователям анализа) различают внутренний и внешний анализ. Внутренний анализ осуществляется непосредственно на предприятии для нужд оперативного, краткосрочного и долгосрочного управления производственной, коммерческой и финансовой деятельностью. Внешний анализ проводится на основании финансовой и статистической отчетности органами хозяйственного управления, банками, финансовыми органами, акционерами, инвесторами.
7. По степени охвата изучаемых объектов анализ делится на сплошной и выборочный. При сплошном анализе выводы делаются после изучения всех без исключения объектов, а при выборочном — по результатам обследования только части объектов, что позволяет ускорить аналитический процесс и выработку управленческих решений по результатам анализа.
8. По содержанию программы анализ может быть комплексным и тематическим. При комплексном анализе деятельность предприятия изучается всесторонне, а при тематическом — только отдельные ее стороны, представляющие в определенный момент наибольший интерес, например, вопросы использования материальных ресурсов, производственной мощности предприятия, снижения себестоимости продукции и пр.
№2. Цели и задачи предприятия в рыночной экономике. Роль экономического анализа в разработке и принятии управленческих решений, его место в процессе управления.
АХД как функция управления. Связь АХД с другими функциями управления и его место среди них. Возрастание роли анализа в системе управления производством.
В настоящее время АХД занимает важное место среди экономических наук. Его рассматривают в качестве одной из функций управления производством. Место анализа в системе управления упрощенно можно отразить схемой.

Известно, что система управления состоит из следующих взаимосвязанных функций: планирования, учета, анализа и принятия управленческих решений.
Планирование представляет очень важную функцию в системе управления производством на предприятии. С его помощью определяются направление и содержание деятельности предприятия, его структурных подразделений и отдельных работников. Главной задачей планирования является обеспечение планомерности развития экономики предприятия и деятельности каждого его члена, определение путей достижения лучших конечных результатов производства.
Учет. Для управления производством нужно иметь полную и правдивую информацию о ходе производственного процесса и выполнении планов. Поэтому одной из функций управления производством является учет. Он обеспечивает постоянный сбор, систематизацию и обобщение данных, необходимых для управления производством и контроля за ходом выполнения планов и производственных процессов.
Анализ. Однако для управления производством нужно иметь представление не только о ходе выполнения плана, результатах хозяйственной деятельности, но и о тенденциях и характере происходящих изменений в экономике предприятия. Осмысление, понимание информации достигаются с помощью экономического анализа. Он является связующим звеном между учетом и принятием управленческих решений . В процессе анализа первичная информация проходит аналитическую обработку: проводится сравнение достигнутых результатов деятельности с данными за прошлые отрезки времени, с показателями других предприятий и среднеотраслевыми; определяется влияние разных факторов на величину результативных показателей; выявляются недостатки, ошибки, неиспользованные возможности, перспективы и т.д.
На основе результатов анализа разрабатываются и обосновываются управленческие решения. Экономический анализ предшествует решениям и действиям, обосновывает их и является основой научного управления производством, обеспечивает его объективность и эффективность . Следовательно, экономический анализ можно рассматривать как деятельность по подготовке данных, необходимых для научного обоснования и оптимизации управленческих решений.
Как функция управления АХД тесно связан с планированием и прогнозированием производства , поскольку без глубокого анализа невозможно осуществление этих функций. Важная роль АХД в подготовке информации для планирования, оценке качества и обоснованности плановых показателей, в проверке и объективной оценке выполнения планов. Разработка планов для предприятия по существу также представляет собой принятие решений, которые обеспечивают развитие производства в будущем планируемом отрезке времени. При этом учитываются результаты выполнения предыдущих планов, изучаются тенденции развития экономики предприятия, выявляются и учитываются дополнительные резервы производства.
АХД является средством не только обоснования планов, но и контроля за их выполнением . Планирование начинается и заканчивается анализом результатов деятельности предприятия. АХД позволяет повысить уровень планирования, сделать его научно обоснованным.
Большая роль отводится анализу в деле определения и использования резервов повышения эффективности производства . Он содействует экономному использованию ресурсов, выявлению и внедрению передового опыта, научной организации труда, новой техники и технологии производства, предупреждению излишних затрат и т.д.
Таким образом, АХД является важным элементом в системе управления производством, действенным средством выявления внутрихозяйственных резервов, основой разработки научно обоснованных планов и управленческих решений.
Роль анализа как средства управления производством с каждым годом возрастает. Это обусловлено разными обстоятельствами. Во-первых, необходимостью неуклонного повышения эффективности производства в связи с ростом дефицита и стоимости сырья, повышением науко- и капиталоемкости производства. Во-вторых, отходом от командно-административной системы управления и переходом к рыночным отношениям. В-третьих, созданием новых форм хозяйствования в связи с разгосударствлением экономики, приватизацией предприятий и прочими мероприятиями экономической реформы.
Предмет и объекты анализа хозяйственной деятельности
Нужно отметить, что определение предмета любой науки — очень сложная задача, в том числе и в экономическом анализе. Несмотря на то, что этот вопрос разрабатывается уже несколько десятилетий, окончательная точка в определении предмета АХД еще не поставлена. В специальной литературе по АХД можно встретить десятки самых разных его формулировок. Все определения предмета АХД, которые наиболее часто встречаются в литературе и которые более-менее соответствуют его сущности, можно сгруппировать следующим образом:
а) хозяйственная деятельность предприятий;
б) хозяйственные процессы и явления.
При более внимательном рассмотрении этих определений можно заметить, что анализ изучает не саму хозяйственную деятельность как технологический, организационный процесс, а экономические результаты хозяйствования как следствия экономических процессов . Поэтому в последнее время большинство исследователей этой проблемы предметом АХД считают экономические процессы, которые происходят в результате хозяйственной деятельности.
Таким образом, предметом анализа хозяйственной деятельности являются причинно-следственные связи экономических явлений и процессов.
Содержание и задачи анализа хозяйственной деятельности
Функции анализа. Содержание АХД как науки, направленной на решение определенных задач.
Содержание анализа хозяйственной деятельности как научной дисциплины вытекает прежде всего из тех функций, которые он выполняет в системе других прикладных экономических наук.
1. Центральная функция анализа, которую он выполняет на предприятии, — поиск резервов повышения эффектив ности производства на основе изучения передового опыта и достижений науки и практики.
2. Одной из таких функций является изучение характера действия экономических законов, установление закономерностей и тенденций экономических явлений и процессов в конкретных условиях предприятия.
Например, закон опережающего роста производительности труда в сравнении с уровнем его оплаты должен выполняться не только в масштабах всей национальной экономики, но и на каждом предприятии и его подразделениях. В этой своей функции АХД является средством изучения действия экономических законов в конкретных условиях производства.
3. Важной функцией АХД является научное обоснование текущих и перспективных планов. Без глубокого экономического анализа результатов деятельности предприятия за прошлые годы (5-10 лет) и без обоснованных прогнозов на перспективу, без изучения закономерностей развития экономики предприятия, без выявления имевших место недостатков и ошибок нельзя разработать научно обоснованный план, выбрать оптимальный вариант управленческого решения.
4. К функциям анализа относится также контроль за выполнением планов и управленческих решений, за экономным использованием ресурсов. Вместе с тем ряд экономистов принижают или вовсе отрицают эту функцию анализа, приписывая ее исключительно бухгалтерскому учету и контролю. Безусловно, бухгалтерский учет выполняет очень существенные контрольные функции в момент регистрации, обобщения и систематизации информации о хозяйственных операциях и процессах. Однако это не исключает контроля и при проведении анализа хозяйственной деятельности. Анализ проводится не только с целью констатации фактов и оценки достигнутых результатов, но и с целью выявления недостатков, ошибок и оперативного воздействия на экономические процессы. Именно поэтому необходимо повышать оперативность и действенность анализа.
5. Одной из основных функций анализа является изучение влияния объективных и субъективных, внешних и внутренних факторов на результаты хозяйственной деятельности , что позволяет объективно оценивать работу предприятия, делать правильную диагностику его состояния и прогноз развития на перспективу, выявлять основные направления поиска резервов повышения его эффективности.
6. Следующая функция анализа — оценка результатов деятельности предприятия по выполнению планов, достигнутому уровню развития экономики, использованию имеющихся возможностей и диагностика его положения на рынке товаров и услуг. Объективная диагностика деятельности предприятия способствует росту производства, повышению его эффективности, и наоборот.
7. И наконец, разработка рекомендаций по использованию выявленных резервов в процессе хозяйственной деятельности— также одна из функций АХД.
Таким образом, анализ хозяйственной деятельности как наука представляет собой систему специальных знаний, связанных с исследованием тенденций хозяйственного развития, научным обоснованием планов, управленческих решений, контролем за их выполнением, измерением влияния факторов, оценкой достигнутых результатов, поиском, измерением и обоснованием величины хозяйственных резервов повышения эффективности производства и разработкой рекомендаций по их использованию.
Принципы анализа хозяйственной деятельности
1. Анализ должен базироваться на государственном подходе при оценке экономических явлений, процессов, результатов хозяйствования. Иначе говоря, оценивая определенные проявления экономической жизни, нужно учитывать их соответствие государственной экономической, социальной, экологической, международной политике и законодательству.
2. Анализ должен носить научный характер, т.е. основываться на положениях диалектической теории познания, учитывать требования экономических законов развития производства, использовать достижения НШ и передового опыта, новейшие методы экономических исследований.
3. Анализ должен быть комплексным. Комплексность исследования требует охвата всех звеньев и всех сторон деятельности и всестороннего изучения причинных зависимостей в экономике предприятия.
4. Одним из требований к анализу является обеспечение системного подхода, когда каждый изучаемый объект рассматривается как сложная динамическая система, состоящая из ряда элементов, определенным способом связанных между собой и внешней средой. Изучение каждого объекта должно осуществляться с учетом всех внутренних и внешних связей, взаимозависимости и соподчиненности его отдельных элементов.
5. Анализ хозяйственной деятельности должен быть объективным, конкретным, точным. Он должен основываться на достоверной, проверенной информации, реально отражающей объективную действительность, а выводы его должны обосновываться точными аналитическими расчетами. Из этого требования вытекает необходимость постоянного совершенствования организации учета, внутреннего и внешнего аудита, а также методики анализа с целью повышения точности и достоверности его расчетов.
6. Анализ призван быть действенным, активно воздействовать на ход производства и его результаты, своевременно выявляя недостатки, просчеты, упущения в работе и информируя об этом руководство предприятия. Из этого принципа вытекает необходимость практического использования материалов анализа для управления предприятием, для разработки конкретных мероприятий, для обоснования, корректировки и уточнения плановых данных. В противном случае цель анализа не достигается.
7. Анализ должен проводиться по плану, систематически, а. не от случая к случаю. Из этого требования вытекает необходимость планирования аналитической работы на предприятиях, распределения обязанностей по ее выполнению между исполнителями и контроля за ее проведением.
8. Анализ должен быть оперативным. Оперативность означает умение быстро и четко проводить анализ, принимать управленческие решения и претворять их в жизнь.
9. Один из принципов анализа— его демократизм, предполагающий участие в проведении анализа широкого круга работников предприятия, что обеспечивает более полное выявление передового опыта и использование имеющихся внутрихозяйственных резервов.
10. Анализ должен быть эффективным, т.е. затраты на его проведение должны давать многократный эффект.
Таким образом, основными принципами анализа являются научность, комплексность, системность, объективность, точность, достоверность, действенность, оперативность, демократизм, эффективность и др. Ими следует руководствоваться, проводя анализ хозяйственной деятельности на любом уровне.
3.Показатели и факторы в экономическом анализе, основные направления их классификации. Виды связей аналитических показателей .
Роль показателей в комплексном анализе, характеристика содержания подсистем. Взаимосвязи между отдельными подсистемами. Система показателей как элемент методики анализа.
Все объекты АХД находят свое отображение в системе показателей плана, учета, отчетности и других источниках информации.
Каждое экономическое явление, каждый процесс чаще определяется не одним, обособленным, а целым комплексом взаимосвязанных показателей. Например, эффективность использования основных средств производства характеризуют уровень фондоотдачи, фондоемкости, рентабельности, производительности труда и т.д.
Так как в анализе используется большое количество разнокачественных показателей, необходима их группировка и систематизация.
1. По своему содержанию показатели делятся на количественные и качественные . К количественным показателям относятся, например, объем изготовленной продукции, количество работников, площадь посевов, поголовье скота и т.д. Качественные показатели показывают существенные особенности и свойства изучаемых объектов. Примером качественных: показателей являются производительность труда, себестоимость, рентабельность, урожайность культур и др.
Изменение количественных показателей обязательно приводит к: изменению качественных, и наоборот. Так, например, рост объема производства продукции ведет к снижению себестоимости. Рост производительности труда обеспечивает увеличение объема производства продукции.
2. Одни показатели используются при анализе деятельности всех отраслей национальной экономики, другие — только в отдельных отраслях. По этому признаку они делятся на общие и специфические . К общим относятся показатели валовой продукции, производительности труда, прибыли, себестоимости и др. Примером специфических показателей для отдельных: отраслей и предприятий могут быть калорийность каменного угля, влажность торфа, жирность молока, урожайность культур и т.д.
3. Показатели, используемые в АХД, по степени синтеза делятся также на обобщающие, частные и вспомогательные (косвенные). Первые из них применяются для обобщенной характеристики сложных экономических явлений. Частные показателя отражают отдельные стороны, элементы изучаемых явлений и процессов. Например, обобщающими показателями производительности труда являются среднегодовая, среднедневная, часовая выработка продукции одним работником. К частным показателям производительности труда относятся затраты рабочего времени на производство единицы, продукции определенного вида или количество произведенной продукции за единицу рабочего времени. Вспомогательные (косвенные) показатели используются для более полной характеристики того или иного объекта анализа. Например, количество рабочего времени, затраченного на единицу выполненных работ.
4. Аналитические показатели делятся на абсолютные и относительные . Абсолютные показатели выражаются в денежных, натуральных измерителях или через трудоемкость. Относительные показатели показывают соотношения каких-либо двух абсолютных показателей. Они определяются в процентах, коэффициентах или индексах.
5. Абсолютные показатели в свою очередь подразделяются на натуральные, условно-натуральные и стоимостные . Натуральные показатели выражают величину явления в физических единицах измерения (масса, длина, объем и т.д.). Условно-натуральные показатели применяются для обобщенной характеристики объемов производства и реализации продукции разнообразного ассортимента (например, условные пары обуви в обувной промышленности, тысячи условных банок, на консервных предприятиях, условные кормовые единицы в сельском хозяйстве). Стоимостные показатели показывают величину сложных по составу явлений в денежном измерении. В условиях товарного производства, действия закона стоимости они имеют большое значение.
6. При изучении причинно-следственных связей показатели делятся на факторные и результативные .
Если тот или другой показатель рассматривается как результат воздействия одной или нескольких причин и выступает в качестве объекта исследования, то при изучении взаимосвязей он называется результативным.
Показатели, которые определяют поведение результативного показателя и выступают в качестве причин изменения его величины, называются факторными .
7. По способу формирования различают показатели нормативные (нормы расхода сырья, материалов, топлива, энергии, нормы амортизации, цены и др.); плановые (данные планов экономического и социального развития предприятия, плановые задания внутрихозяйственным подразделениям); учетные (данные бухгалтерского, статистического, оперативного учета); отчетные (данные бухгалтерской, статистической и оперативной отчетности); аналитические (оценочные), которые исчисляются в ходе самого анализа для оценки результатов и эффективности работы предприятия.
Все показатели, которые используются в анализе, взаимосвязаны и взаимообусловлены. Это вытекает из реально существующих связей между экономическими явлениями, которые они описывают.
Комплексное изучение экономики предприятий предусматривает систематизацию показателей, потому что совокупность показателей, какой бы исчерпывающей она не была, без учета их взаимосвязи, соподчиненное не может дать настоящего представления об эффективности хозяйственной деятельности. Необходимо, чтобы конкретные данные о разных видах деятельности были органически увязаны между собой в единой комплексной системе.
Связи аналитических показателей.
Все показатели в зависимости от объекта анализа группируются в следующие подсистемы.

Показатели, которые образуют подсистемы, можно разбить на входящие и выходящие, общие и частные. С помощью входящих и выходящих показателей осуществляется взаимосвязь подсистем. Выходящий показатель одной подсистемы является входящим для других подсистем .
Показатели исходных условий деятельности предприятия характеризуют:
а) наличие необходимых материальных и финансовых ресурсов для нормального функционирования предприятия и выполнения его производственной программы;
б) организационно-технический уровень предприятия, т.е. производственную структуру предприятия, структуру управления, уровень концентрации и специализации производства, продолжительность производственного цикла, техническую и энергетическую вооруженность труда, степень механизации и автоматизации, прогрессивность технологических процессов и т.д.;
в) уровень маркетинговой деятельности по изучению спроса на продукцию, ее конкурентоспособности, рынков сбыта, организации торговли, рекламы и т.д.
Показатели приведенной подсистемы оказывают влияние на все остальные показатели хозяйствования и в первую очередь на объем производства и реализацию продукции, ее качество, на степень использования производственных. Ресурсов (производительность труда, фондоотдачу, материалоотдачу), а так же на другие показатели экономической эффективности: себестоимость, прибыль, рентабельность и т.д. Поэтому анализ хозяйственной деятельности рекомендуется начинать с изучения этой подсистемы.
Основными показателями подсистемы 2 являются фон-дорентабельность, фондоотдача, фондоемкость, среднегодовая стоимость основных средств производства, амортизация. Наряду с этими показателями большое значение имеют и другие, например выработка продукции за один машино-час, коэффициент использования наличного оборудования и т.д. От них зависит уровень фондоотдачи и фондорентабельности.
В подсистеме 3 основными показателями являются материалоемкость, материалоотдача, стоимость использованных предметов труда за анализируемый отрезок времени. Они тесно связаны с показателями подсистем 5, 6, 7, 8. От экономного использования материалов зависят выход продукции, себестоимость, а значит, и сумма прибыли, уровень рентабельности финансовое состояние предприятия.
Подсистема 4 включает в себя показатели обеспеченности предприятия трудовыми ресурсами, полноту использования фонда рабочего времени, фонда заработной платы, показатели производительности труда, прибыли на одного работника и на рубль заработной платы и др.
В пятый блок входят показатели производства и реализации продукции: объем валовой, товарной и реализованной продукции в стоимостном, натуральном и условно-натуральном измерении, структура продукции, ее качество, ритмичность производства, объем отгрузки и реализации продукции, остатки торговой продукции на складах. Они очень тесно связаны с показателями всех последующих блоков.
Показатели шестого блока — это общая сумма затрат на производство и реализацию продукции, в том числе по элементам, статьям затрат, видам продукции, центрам ответственности, а также затраты на рубль продукции, себестоимость отдельных изделий и др. От уровня себестоимости продукции непосредственно зависят показатели: прибыль предприятия, уровень рентабельности и т.д. (блок 7).
К последней подсистеме (блок 8) относятся показатели, которые характеризуют наличие и структуру капитала предприятия по составу его источников и формам размещения, эффективность и интенсивность использования собственных и заемных средств, объем и эффективность инвестиционной деятельности. К этой подсистеме относятся также показатели, которые характеризуют платежеспособность, кредитоспособность и инвестиционную привлекательность, риск банкротства, зону безубыточности, финансовую устойчивость предприятия и др. Они зависят от показателей всех предыдущих подсистем и в свою очередь оказывают большое влияние на показатели организационно-технического уровня предприятия, объем производства продукции, эффективность использования материальных и трудовых ресурсов.
Таким образом, все показатели хозяйственной деятельности предприятия находятся в тесной связи и зависимости, которую необходимо учитывать в комплексном анализе. Взаимосвязь основных показателей определяет последовательность выполнения анализа — от изучения первичных показателей до обобщающих. Такая последовательность соответствует объективной основе формирования экономических показателей.
Например, чтобы определить плановый объем производства продукции, необходимо провести маркетинговые исследования рынков сбыта, изучить спрос на продукцию, сформировать портфель заказов. Надо знать также условия и возможности производства, его обеспеченность необходимыми средствами б требуемых пропорциях и достигнутый уровень использования средств труда, предметов труда и трудовых ресурсов. Только тогда можно точно обосновать объем производства продукции. Себестоимость единицы продукции можно рассчитать, зная затраты труда, материалов, сырья, сумму амортизации и другие расходы, а также объем производства продукции. Финансовый результат можно определить после реализации продукции путем сравнения суммы выручки с суммой затрат на производство и реализацию продукции и т.д. Финансовое состояние отражает все стороны хозяйственной деятельности, зависит от всех внутренних и внешних факторов, поэтому его анализ является завершающей стадией АХД.
В такой последовательности формируются показатели при составлении плана социального и экономического развития предприятия, в такой же последовательности целесообразно проводить и анализ хозяйственной деятельности. Но это не исключает и обратную последовательность анализа — от обобщающих показателей к частным. Главное, чтобы при этом была обеспечена системность, учитывалась взаимосвязь отдельных блоков анализа между собой и достигалось единство результатов анализа по каждому разделу.
Факторы, определяющие результат хозяйственной деятельности и их классификация.
Факторы:
1) движущие силы хозяйственных процессов
2) условия свершения хозяйственных процессов
3) причины, оказывающие влияние на эти процессы.
Хозяйственная деятельность предприятий - целый комплекс взаимосвязанных экономических процессов.
Чем детальнее изучаются факторы, тем полнее результаты, тем обоснованнее принимаемые решения. Эти факторы взаимосвязаны и влияют на результаты хоз.деятельности либо положительно, либо отрицательно. Бывает, что отрицательное влияние одних факторов может свести на нет положительное влияние других факторов.
По степени воздействия на результаты работы факторы делятся на: основные (пример: обеспеченность материалами) и второстепенные.
По степени количественного измерения: поддающиеся количественной оценке и не поддающееся оценке.
По времени воздействия: постоянные, т.е. влияющие непрерывно и временные, т.е. действующие в определенный период.
Факторы интенсивного характера - более эффективные процессы. Факторы экстенсивного характера - связаны с количественным расширением материально-технической базы, с привлечением дополнительных трудовых ресурсов.
По охвату действием: общие и специфические, которые действуют только на данном предприятии.
По степени детализации: простые (результат воздействия одной причины) и сложные (результат воздействия многих причин).
По характеру действия: объективные (не зависят от результатов действия данного предприятия) и субъективные (зависят только от результатов действия данного предприятия, от эффективности использования ресурсов).
По способу определения: прямые (влияние которых можно определить без специальных расчетов) и расчетные (надо производить расчеты).
По действию на результаты: 1-го порядка - непосредственно влияют на результат и изучаются в первую очередь; 2-го порядка - влияют через факторы 1-го порядка; n-го порядка.
№4. Системный подход к анализу хозяйственной деятельности.
Под анализом в широком плане понимается способ познания предметов и явлений окружающей среды, основанный на расчленении целого на составные части и изучении их во всем многообразии связей и зависимостей.
№5. Система формирования экономических показателей как база комплексного анализа
Все показатели в зависимости от объекта анализа группируются в следующие подсистемы.

Показатели, которые образуют подсистемы, можно разбить на входящие и выходящие, общие и частные. С помощью входящих и выходящих показателей осуществляется взаимосвязь подсистем. Выходящий показатель одной подсистемы является входящим для других подсистем .
Показатели исходных условий деятельности предприятия характеризуют:
а) наличие необходимых материальных и финансовых ресурсов для нормального функционирования предприятия и выполнения его производственной программы;
б) организационно-технический уровень предприятия, т.е. производственную структуру предприятия, структуру управления, уровень концентрации и специализации производства, продолжительность производственного цикла, техническую и энергетическую вооруженность труда, степень механизации и автоматизации, прогрессивность технологических процессов и т.д.;
в) уровень маркетинговой деятельности по изучению спроса на продукцию, ее конкурентоспособности, рынков сбыта, организации торговли, рекламы и т.д.
Показатели приведенной подсистемы оказывают влияние на все остальные показатели хозяйствования и в первую очередь на объем производства и реализацию продукции, ее качество, на степень использования производственных. Ресурсов (производительность труда, фондоотдачу, материалоотдачу), а так же на другие показатели экономической эффективности: себестоимость, прибыль, рентабельность и т.д. Поэтому анализ хозяйственной деятельности рекомендуется начинать с изучения этой подсистемы.
Основными показателями подсистемы 2 являются фон-дорентабельность, фондоотдача, фондоемкость, среднегодовая стоимость основных средств производства, амортизация. Наряду с этими показателями большое значение имеют и другие, например выработка продукции за один машино-час, коэффициент использования наличного оборудования и т.д. От них зависит уровень фондоотдачи и фондорентабельности.
В подсистеме 3 основными показателями являются материалоемкость, материалоотдача, стоимость использованных предметов труда за анализируемый отрезок времени. Они тесно связаны с показателями подсистем 5, 6, 7, 8. От экономного использования материалов зависят выход продукции, себестоимость, а значит, и сумма прибыли, уровень рентабельности финансовое состояние предприятия.
Подсистема 4 включает в себя показатели обеспеченности предприятия трудовыми ресурсами, полноту использования фонда рабочего времени, фонда заработной платы, показатели производительности труда, прибыли на одного работника и на рубль заработной платы и др.
В пятый блок входят показатели производства и реализации продукции: объем валовой, товарной и реализованной продукции в стоимостном, натуральном и условно-натуральном измерении, структура продукции, ее качество, ритмичность производства, объем отгрузки и реализации продукции, остатки торговой продукции на складах. Они очень тесно связаны с показателями всех последующих блоков.
Показатели шестого блока — это общая сумма затрат на производство и реализацию продукции, в том числе по элементам, статьям затрат, видам продукции, центрам ответственности, а также затраты на рубль продукции, себестоимость отдельных изделий и др. От уровня себестоимости продукции непосредственно зависят показатели: прибыль предприятия, уровень рентабельности и т.д. (блок 7).
К последней подсистеме (блок 8) относятся показатели, которые характеризуют наличие и структуру капитала предприятия по составу его источников и формам размещения, эффективность и интенсивность использования собственных и заемных средств, объем и эффективность инвестиционной деятельности. К этой подсистеме относятся также показатели, которые характеризуют платежеспособность, кредитоспособность и инвестиционную привлекательность, риск банкротства, зону безубыточности, финансовую устойчивость предприятия и др. Они зависят от показателей всех предыдущих подсистем и в свою очередь оказывают большое влияние на показатели организационно-технического уровня предприятия, объем производства продукции, эффективность использования материальных и трудовых ресурсов.
Таким образом, все показатели хозяйственной деятельности предприятия находятся в тесной связи и зависимости, которую необходимо учитывать в комплексном анализе. Взаимосвязь основных показателей определяет последовательность выполнения анализа — от изучения первичных показателей до обобщающих. Такая последовательность соответствует объективной основе формирования экономических показателей.
Например, чтобы определить плановый объем производства продукции, необходимо провести маркетинговые исследования рынков сбыта, изучить спрос на продукцию, сформировать портфель заказов. Надо знать также условия и возможности производства, его обеспеченность необходимыми средствами б требуемых пропорциях и достигнутый уровень использования средств труда, предметов труда и трудовых ресурсов. Только тогда можно точно обосновать объем производства продукции. Себестоимость единицы продукции можно рассчитать, зная затраты труда, материалов, сырья, сумму амортизации и другие расходы, а также объем производства продукции. Финансовый результат можно определить после реализации продукции путем сравнения суммы выручки с суммой затрат на производство и реализацию продукции и т.д. Финансовое состояние отражает все стороны хозяйственной деятельности, зависит от всех внутренних и внешних факторов, поэтому его анализ является завершающей стадией АХД.
В такой последовательности формируются показатели при составлении плана социального и экономического развития предприятия, в такой же последовательности целесообразно проводить и анализ хозяйственной деятельности. Но это не исключает и обратную последовательность анализа — от обобщающих показателей к частным. Главное, чтобы при этом была обеспечена системность, учитывалась взаимосвязь отдельных блоков анализа между собой и достигалось единство результатов анализа по каждому разделу.
№6. Методика комплексного экономического анализа и ее роль в обосновании бизнес-планов и текущих управленческих решений.
Представление о методике анализа. Содержание методики. Последовательность комплексного АХД. Способы анализа и их назначение.
Использование метода АХД проявляется через ряд конкретных методик аналитического исследования. Это могут быть методики исследования отдельных сторон хозяйственной деятельности либо методики комплексного анализа. Надо отметить, что каждому виду анализа соответствует своя методика.
Под методикой понимается совокупность способов, правил наиболее целесообразного выполнения какой-либо работы. В экономическом анализе методика представляет собой совокупность аналитических способов и правил исследования экономики предприятия, определенным образом подчиненных достижению цели анализа. Общую методику понимают как систему исследования, которая одинаково используется при изучении различных объектов экономического анализа в различных отраслях национальной экономики. Частные методики конкретизируют общую относительно к определенным отраслям экономики, к определенному типу производства или объекту исследования.
Любая методика анализа будет представлять собой наказ или методологические советы по проведению аналитического исследования. Она содержит такие моменты, как:
а) задачи и формулировки целей анализа;
б) объекты анализа;
в) системы показателей, с помощью которых будет исследоваться каждый объект анализа;
г) советы по последовательности и периодичности проведения аналитического исследования;
д) описание способов исследования изучаемых объектов;
е) источники данных, на основании которых производится анализ;
ж) указания по организации анализа (какие лица, службы будут проводить отдельные части исследования);
з) технические средства и программные продукты, которые целесообразно использовать для аналитической обработки информации;
и) характеристика документов, которыми лучше всего оформлять результаты анализа;
к) потребители результатов анализа.
Более подробно остановимся на двух элементах методики АХД: последовательности выполнения аналитической работы и способах исследования изучаемых объектов.
При выполнении комплексного АХД выделяются следующие этапы.
На первом этапе уточняются объекты, цель и задачи анализа, составляется план аналитической работы.
На втором этапе разрабатывается система синтетических и аналитических показателей , с помощью которых характеризуется объект анализа.
На третьем этапе собирается и подготавливается к анализу необходимая информация (проверяется ее точность, приводится в сопоставимый вид и т.д.).
На четвертом этапе проводится сравнение фактических результатов хозяйствования с показателями плана отчетного года, фактическими данными прошлых лет, с достижениями ведущих предприятий, отрасли в целом и т.д.
На пятом этапе выполняется факторный анализ : устанавливаются факторы и их влияние на результаты деятельности.
На шестом этапе выявляются неиспользованные и перспективные резервы повышения эффективности производства .
На седьмом этапе происходит оценка результатов хозяйствования с учетом действия различных факторов и выявленных неиспользованных резервов, разрабатываются мероприятия по их использованию.
Такая последовательность выполнения аналитических исследований является наиболее целесообразной с точки зрения теории и практики АХД.
В качестве важнейшего элемента методики АХД выступают технические приемы и способы анализа . Кратко эти способы можно назвать инструментарием анализа. Они используются на различных этапах исследования для:
- первичной обработки собранной информации (проверки, группировки, систематизации);
- изучения состояния и закономерностей развития исследуемых объектов;
- определения влияния факторов на результаты деятельности предприятий;
- подсчета неиспользованных и перспективных резервов повышения эффективности производства;
- обобщения результатов анализа и комплексной оценки деятельности предприятий;
- обоснования планов экономического и социального развития, управленческих решений, различных мероприятий.
В анализе хозяйственной деятельности используется много различных способов. Среди них можно выделить базовые (логические) способы, которые широко применяются и в других дисциплинах для обработки и изучения информации (сравнения, графический, балансовый, средних и относительных чисел, аналитических группировок, эвристические методы решения экономических задач на основании интуиции, прошлого опыта, экспертных оценок специалистов и др.).
Для изучения влияния факторов на результаты хозяйствования и подсчета резервов в анализе применяются такие способы, как цепные подстановки, абсолютные и относительные разницы, интегральный метод, корреляционный, компонентный, методы линейного, выпуклого программирования, теория массового обслуживания, теория игр, исследования операций, теория нечетких множеств и т.д. (рис. 3.1). Применение тех или иных способов зависит от цели и глубины анализа, объекта исследования, технических возможностей выполнения расчетов и т.д.

Совершенствование инструментария научного исследования имеет очень большое значение и является основой успеха и эффективности аналитической работы. Чем глубже человек проникает в сущность изучаемых явлений, тем более точные методы исследования ему требуются. Важным приобретением экономической науки является использование математических методов в экономических исследованиях, что делает анализ более глубоким и точным.
№7. Значение и задачи анализа маркетинговой деятельности предприятия. Особенности формирования информационной базы анализа.
Необходимыми условиями достижения самоокупаемости и самофинансирования предприятия в условиях рынка являются ориентация производства на потребителей и конкурентов, гибкое приспособление к изменяющейся рыночной коньюнктуре.
Каждому предприятию, перед тем как планировать объем производства, формировать производственную мощность необходимо знать, какую продукцию в каком объеме, где, когда и по каким ценам оно будет продавать. Для этого нужно изучить спрос на продукцию, рынкии ее сбыта, их емкость, реальных и потенциальных конкурентов, потенциальных покупателей, возможность организовать производство по конкурентной цене, доступность необходимых материальных ресурсов, наличие кадров необходимой квалификации и т.д. От этого зависят конечные финансовые результаты, воспроизводство капитала, его структура и, как следствие, финансовая устойчивость предприятия. Другими словами, деятельность любого предприятия начинается с маркетингового анализа, ocновными задачами которого являются:
- изучение платежеспособного спроса на продукцию, рынков ее сбыта и обоснование плана производства и реализации продукции соответствующего объема и ассортимента;
- анализ факторов, формирующих эластичность спроса на продукцию, и оценка степени риска невостребованной продукции;
- оценка конкурентоспособности продукции и изыскание резервов повышения ее уровня;
- разработка стратегии, тактики, методов и средств формирования спроса и стимулирования сбыта продукции;
- оценка эффективности производства и сбыта продукции.
С помощью маркетинга ведется постоянный поиск новых рынков, новых потребителей, новых видов продукции, новых областей применения традиционной продукции, способных обеспечить предприятию наибольший уровень прибыли. Маркетинг выступает в качестве инструмента регулирования производства и сбыта, ориентируя производственную деятельность предприятия, его структурную политику на рыночный спрос.
№8. Обоснование производственной программы и плана сбыта продукции: анализ спроса на продукцию и услуги предприятия .
Значение анализа спроса. Факторы, формирующие спрос. Эластичность спроса ни цену и доходы покупателей.
Основная цель маркетингового анализа— изучение спроса на продукцию и формирование портфеля заказов. От портфеля заказов зависят производственная мощность предприятия и степень ее использования в процессе дальнейшей деятельности. Если спрос на продукцию падает по каким-либо причинам, то соответственно уменьшается портфель заказов, идет спад производства, растут себестоимость продукции, убытки и предприятие может стать банкротом. Поэтому анализ спроса на профильную продукцию предприятия имеет большое значение. Это один из наиболее важных и ответственных этапов исследования рынка.
Спрос как экономическая категория характеризует объем товаров, которые потребитель желает и в состоянии приобрести по определенной цене на протяжении определенного периода времени на определенном рынке.
На уровень спроса влияют многие факторы: цены на предлагаемый товар, его качество доходы покупателей, потребительские предпочтения, цены на сопряженные (взаимозаменяемые товары, ожидание потребителями изменения их доходов и цен на товары, насыщенность рынка, процентные ставки по вкладам и т.д.
Степень чувствительности спроса к изменению цены изме ряется при помощи коэффициента ценовой эластичности ( Ep )

Коэффициент эластичности спроса по доходу (Е d ) характери зует степень чувствительности спроса на товар при изменении дохода потребителей:

Спрос эластичный, если величина этих коэффициентов больше единицы, и неэластичный — если меньше. При значении коэффициента эластичности равном нулю спрос абсолютно неэластичен: никакое изменение цены не собой изменение спроса на продукцию. Если коэффициент эластичности равен единице, то это значит, что темп роста спроса равен темпу снижения цены. Спрос бывает еще абсолютно эластичным, когда при неизменной цене или ее росте спрос на продукцию увеличивается до предела по купательских возможностей, что чаще всего бывает в инфляции.
Рост цены при снижении объема продаж эффективен до тех пор, пока величина дополнительного дохода на единицу продукции превышает величину дополнительных издержек на единицу продукции .
Большое значение в изучении факторов формирования спроса имеет корреляционный анализ. С его помощью оценивается и прогнозируется степень зависимости спроса от исследуемых факторов.
№9. Использование результатов анализа безубыточности для обоснования производственной программы и плана сбыта продукции.
Факторы изменения безубыточного объема продаж и зоны безопасности для одного и нескольких видов продукции. Методика расчета их влияния.
Графики и анали-тические расчеты показывают, что безубыточный объем продаж и зона безопасности зависят от суммы постоянных и переменных затрат, от уровня цен на продукцию.
При повы-шении цен меньше реализовать продук-ции, чтобы получить необходимую выручку для компенсации постоянных издержек предприятия, А при сниже-нии уровня цен безубыточный объем реализации возрастает. Увеличение же удельных переменных и постоянных затрат повышает порог рентабельности и уменьшает зону безопасности.
Поэтому каждое предприятие стремится к сокращению постоянных издержек. Оптимальным считается тот план, который позволяет снизить долю постоянных затрат на единицу продукции, уменьшить безубыточный объем продаж и увеличить зону безопасности.
Безубыточность объема продаж в стоимостном выражении
:
, где А – постоянные затраты, Дмд
– доля маржинального дохода,
причем МД=В-Зпер
То же самое, но в натуральном выражении
,
где p – цена, b – переменные расходы на единицу продукции.
Точка критического объема:
![]()
Объем реализации (натуральный) при заданной сумме прибыли:
, где П – прибыль от реализации продукции.
То же, но в денежном выражении:
. Зона безопасн:
тоим.
; натур. 
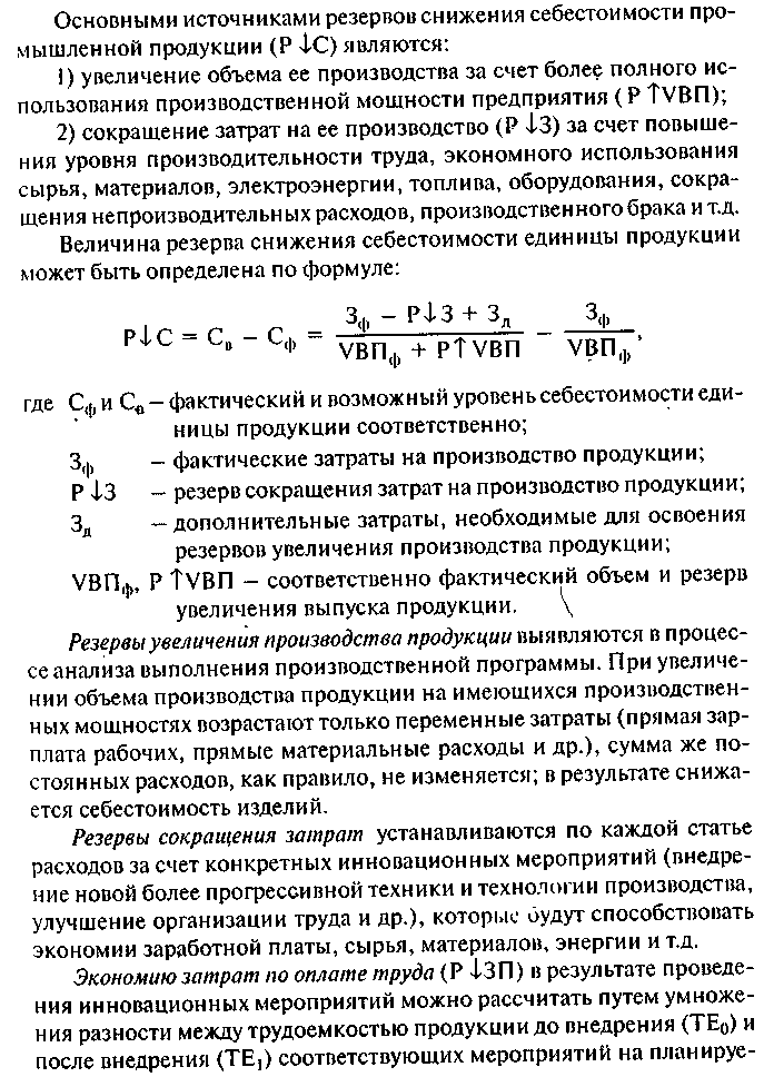
10.Методика расчета факторов, воздействующих на объем выпуска продукции.
11.Методика расчета факторов, воздействующих на объем реализации продукции, работ и услуг.
Блок-схема факторного анализа объема реализации продукции. Методика расчета влияния факторов на объем производства и реализации продукции. Порядок определения и обобщения величины резервов увеличения выпуска и реализации продукции .
Изучив динамику и выполнение плана по выпуску и реализации продукции, необходимо установить факторы изменения ее объема:
![]()
Возможны два варианта методики анализа реализации продукции.
1. Если выручка на предприятии определяется по отгрузке товарной продукции, то баланс товарной продукции будет иметь следующий вид:
.
2. Если выручка определяется после оплаты отгруженной продукции, то товарный баланс можно записать таким образом:
,где ГПН
, ГПК
- соответственно остатки готовой продукции на складах на начало и конец периода; ТП — стоимость выпуска товарной продукции; РП - объем реализации продукции за отчетный период; ОТН
, ОТК
— остатки отгруженной продукции на начало и конец периода.
Расчет влияния данных факторов на объем реализации продукции производится сравнением фактических уровней факторных показателей с плановыми данными и вычислением абсолютных и относительных приростов каждого из них . Для изучения влияния этих факторов анализируется баланс товарной продукции:
Особое внимание уделяется изучению влияния факторов, определяющих объем производства и реализации продукции. Их можно объединить в три группы:
1) обеспеченность предприятия трудовыми ресурсами и эффективность их использования:
,
где ЧР - среднесписочная численность работников предприятия; ГВ - среднегодовая выработка продукции одним работником; Дв — доля реализованной продукции в объеме выпущенной продукции отчетного периода;
2)
обеспеченность предприятия основными производственными фондами и эффективность их использования:
,
где ОПФ - среднегодовая сумма основных производственных фондов предприятия; ФО - фондоотдача основных производственных фондов;
3)
обеспеченность производства сырьем и материалами и эффективность их использования:
, где МЗ - сумма потребленных материальных ресурсов для производства продукции;
МО — материалоотдача (производство продукции на рубль материальных затрат).
Влияние данных факторов на объем выпуска и реализации продукции можно рассчитать, используя один из приемов детерминированного факторного анализа.
После этого определяют резервы увеличения производства и реализации продукции, основные источники которых приведены на рис:
![]()
Определение величины резервов по первой группе
производится следующим образом:
, где РIВПКР
, РIВПФРВ
, РIВПЧВ
- резерв роста валовой продукции соответственно за счет создания новых рабочих мест, увеличения фонда рабочего времени и повышения среднечасовой выработки рабочих; РI КР - резерв увеличения количества рабочих мест; РIФРВ - резерв увеличения фонда рабочего времени за счет сокращения его потерь по вине предприятия; РIЧВ — резерв роста среднечасовой выработки за счет совершенствования техники, технологии, организаций производства и рабочей силы; ФРВВ
— возможный фонд рабочего времени с учетом выявленных резервов его роста.
По второй группе
резервы увеличения производства продукции за счет увеличения численности оборудования (PIК), времени его работы (РIТ) и выпуска продукции за один машино-час (РIЧВ) рассчитываются по формулам: 
По третьей группе резервы увеличения выпуска продукции исчисляются следующим образом:
А) дополнительное количество J-го материала делится на норму его расхода на единицу i-го вида продукции и умножается на плановую цену единицы продукции. Затем результаты суммируются по всем видам продукции:
;
б) сверхплановые отходы материалов делятся на норму их расхода на единицу i-го вида продукции и умножаются на плановую цену единицы соответствующего вида продукции, после чего полученные результаты суммируются:
;
в) планируемое сокращение нормы расхода J-го ресурса на единицу i-го вида продукции (
) умножается на планируемый к выпуску объем производства i-го вида продукции; полученный результат делится на плановую норму расхода и умножается на плановую цену данного изделия, после чего подсчитывается общая сумма резерва валовой продукции: 
В заключение анализа обобщают выявленные резервы увеличения производства и реализации продукций.
Резервы увеличения выпуска продукции должны быть сбалансированы по всем трем группам ресурсов. Максимальный резерв, установленный по одной из групп, не может быть освоен до тех пор, пока не будут выявлены резервы в таком же размере и по другим группам ресурсов.
При определении резервов увеличения реализации продукции необходимо, кроме того, учесть сверхплановые остатки готовой продукции на складах предприятия и отгруженной покупателям. При этом следует учитывать спрос на тот или другой вид продукции и реальную возможность ее реализации, а также риск невостребованной продукции.
Чтобы выявить данные резервы, необходимо более детально проанализировать использование трудовых ресурсов, средств труда и предметов труда на предприятии, о чем речь будет идти в следующих главах.
12.Анализ объема производства и реализации (работ, услуг). Система показателей продукции и объема производства.
Методика анализа производства и реализации продукции. Факторы изменения ее объема. Анализ выполнения договорных обязательств по поставкам продукции.
Объем производства и объем реализации продукции являются взаимозависимыми показателями. В условиях ограниченных производственных возможностей и неограниченного спроса приоритет отдается объему производства продукции, который определяет объем продаж. Но по мере насыщения рынка и усиления конкуренции не производство определяет объем продаж, а, наоборот, возможный объем продаж является основой разработки производственной программы. Предприятие должно производить только те товары и в таком объеме, которые оно может реализовать.
Темпы роста объема производства и реализации продукции, повышение ее качества непосредственно влияют на величину издержек, прибыль и рентабельность предприятия. Поэтому анализ данных показателей имеет большое значение.
Основные задачи анализа :
- оценка степени выполнения плана и динамики производства и
- реализации продукции;
- определение влияния факторов на изменение величины этих показателей;
- выявление внутрихозяйственных резервов увеличения выпуска и
- реализации продукции;
- разработка мероприятий по освоению выявленных резервов.
Объем производства и реализации продукции может выражаться в натуральных, условно-натуральных, трудовых и стоимостных измерителях. Обобщающие показатели объема деятельности предприятия получают с помощью стоимостной оценки , для чего используют сопоставимые или текущие цены.
Объем реализации продукции определяется или по отгрузке продукции покупателям, или по оплате (выручке ); может выражаться в сопоставимых, плановых и действующих ценах. В условиях рыночной экономики этот показатель приобретает первостепенное значение. От того, как продается продукция, какой спрос на нее на рынке, зависит и объем ее производства.
Немаловажное значение для оценки выполнения производственной программы имеют и натуральные показатели объемов производства и реализации продукции (штуки, метры, тонны и т.д.). Их используют при анализе объемов производства и реализации продукции по отдельным видам и группам однородной продукции.
Нормативные трудозатраты также используются для обобщенной оценки объемов выпуска продукции — в тех случаях, когда в условиях многопродуктового производства не представляется возможным использовать натуральные или условно-натуральные измерители.
Анализ начинается с изучения динамики выпуска и реализации продукции, расчета базисных и цепных темпов роста и прироста (табл. 1.1).
![]()
Из таблицы видно, что в первые три года происходил спад производства продукции, а за последние три наметился некоторый его рост. В итоге за пять лет объем производства возрос всего на 3,3%, а объем реализации - на 2,8%. Если за предыдущие годы темпы роста производства и реализации приблизительно совпадали, то за последний год темпы роста производства значительно опередили темпы реализации продукции. Это свидетельствует о накоплении остатков нереализованной продукции на складах предприятия и не оплаченной покупателями.
Среднегодовой темп роста ( прироста) выпуска и реализации продукции можно рассчитать по среднегеометрической или среднеарифметической взвешенной.
Исчислим его по среднегеометрической:
![]()
![]()
где ТВП – темп выпуска продукции, ТРП - темп реализации продукции, ТПР - темп прироста.
В приведенном примере среднегодовой темп прироста выпуска продукции составляет 0,65%, а реализации продукции - 0,55%.
Оценка выполнения плана по производству и реализации продукции за отчетный период (месяц, квартал, год) производится по методике, приведенной в табл. «Анализ выполнения плана по выпуску и реализации продукции предприятием за 200_ год».
![]()
Из таблицы видно, что за отчетный год план по выпуску готовой продукции перевыполнен на 4,5%, а по реализации недовыполнен на 2,39%. Это свидетельствует о росте остатков нереализованной продукции.
Оперативный анализ производства и отгрузки продукции осуществляется на основе расчета, в котором отражаются плановые и фактические сведения о выпуске и отгрузке продукции по объему и ассортименту за день, нарастающим итогом с начала месяца, а также отклонение от плана
Анализ реализации продукции тесно связан с анализом выполнения договорных обязательств по поставкам продукции
.
Недовыполнение плана по договорам для предприятия оборачивается уменьшением выручки, прибыли, выплатой штрафных санкций. Кроме того, в условиях конкуренции предприятие может потерять рынки сбыта продукции, то повлечет за собой спад производства.
Недопоставка продукции отрицательно влияет не только на итоги деятельности данного предприятия, но и на работу торговых организаций, предприятий-смежников, транспортных организаций и т.д. При анализе реализации продукции особое внимание следует обращать на выполнение обязательств по госзаказу, кооперированным поставкам и по экспорту продукции.
В процессе анализа производства и реализации продукции Необходимо оценить также риск невостребованной продукции , который может возникнуть вследствие падения спроса на нее; он определяется величиной возможного материального и морального ущерба предприятия, вызванного этой причиной. Каждое предприятие должно знать величину потерь, если какая-то часть продукции окажется нереализованной. Чтобы избежать последствий невостребованности продукции, необходимо изучить факторы ее возникновения с целью поиска путей недопущения или минимизации потерь.
Внутренние причины : неправильно составленный прогноз спроса на продукцию служащими предприятия; неправильная ценовая политика предприятия на рынках сбыта; снижение конкурентоспособности продукции в результате низкого качества сырья, оборудования, отсталой технологии, низкой квалификации персонала; неэффективная организация процесса сбыта и рекламы продукции.
Внешние причины : неплатежеспособность покупателей повышение процентных ставок по вкладам; демографические, социально-экономические, политические и другие причины.
Риск невостребованной продукции можно подразделить на преодолимый и непреодолимый . Критерием отнесения его к одной из групп является экономическая целесообразность нововведений, направленных на продвижение товаров на рынок. Если дополнительные затраты на дизайн, улучшение качества, упаковку, рекламу, организационную перестройку производства и сбыта превышают сумму их покрытия выручкой, то экономически они нецелесообразны и риск, следовательно, является непреодолимым, и наоборот.
Риск невостребованной продукции может быть обнаружен на предпроизводетвенной, производственной и послепроизводственной стадиях. Если риск обнаружен на предпроизводетвенной стадии, то экономический ущерб будет меньшим — это только расходы на исследование рынка, разработку изделия и др. Если же риск невостребованной продукции обнаружен на производственной или послепроизводственной стадий, то это может серьезно пошатнуть финансовое состояние предприятия: в сумму ущерба кроме указанных расходов войдут издержки на подготовку, освоение, производство и частично сбыт продукции.
В зависимости от стадии обнаружения риска невостребованной продукции управленческие решения могут быть разными: на предпроизводетвенной стадии можно не приступать к производству данного вида продукции, заменив его другим; на производственной стадии еще можно внести существенные изменения в дизайн конструкцию, цену изделия и за счет этого продвинуть его на рынок; на послепроизводственной стадии нужно думать, как избежать банкротства, потому что невостребованная продукция - это прямой убыток для предприятия. Каждый товар должен производиться лишь в том случае, когда есть платежеспособный спрос на него, подкрепленный заявками или договорами на его поставку.
Чтобы оценить риск невостребованной продукции, нужно проанализировать обеспеченность продукции контрактами или заявками на поставку, динамику остатков готовой продукции по каждому виду, их долю в общем объеме продаж.
Важным обобщающим показателем, используемым для характеристики скорости реализации продукции, является продолжительность ее нахождения на стадии реализации. Для расчета данного показателя необходимо средние остатки готовой продукции разделить на однодневный объем продаж; рост его уровня свидетельствует о трудностях сбыта и повышении риска невостребованной продукции.
13.Анализ ассортимента и структуры выпускаемой продукции. Анализ влияния структурных сдвигов на экономические показатели работ предприятия
Значение ассортиментной политики предприятия. Факторы изменения ассортимента и структуры продукции. Методика расчета влияния структуры производства и реализации продукции на показатели работы предприятия.
При формировании ассортимента и структуры выпуска продукции предприятие должно учитывать, с одной стороны, спрос на данные виды продукции, а с другой — наиболее эффективное использование ресурсов, имеющихся в его распоряжении. Система формирования ассортимента включает в себя:
- определ-ие текущих и перспективных потребностей покупателей;
- оценку уровня конкурентоспособности выпускаемой или планируемой к выпуску продукции;
- изучение жизненного цикла изделий на рынках, принятие своевременных мер по внедрению новых, более совершенных видов продукции и изъятие из производственной программы морально устаревших и экономически неэффективных изделий
- оценку экономической эффективности и степени риска изменений в ассортименте продукции.
Обобщающую характеристику изменений ассортимента продукции
дает одноименный коэффициент, уровень которого определяется отношением объема производства продукции, зачтенного в выполнение плана по ассортименту, к плановому (базовому) выпуску продукции. При этом в выполнение плана по ассортименту засчитывается фактический выпуск продукции каждого вида, но не более запланированного.
Рассчитаем величину данного коэффициента по данным таблицы:
Судя по величине этого коэффициента, произошли существенные изменения в ассортиментной политике предприятия: значительно увеличился выпуск первого изделия и сократился второго.
Увеличение объема производства (реализации) по одним видами сокращение по другим видам продукции приводит к изменению ее структуры, т.е. удельный вес одних видов продукции возрастает, а других — уменьшается.
Изменение структуры производства оказывает большое влияние на все экономические показатели : объем выпуска в стоимостной оценке, материалоемкость, себестоимость товарной продукции, прибыль, рентабельность. Если увеличива-ется удельный вес более дорогой продукции, то объем ее выпуска в стоимостном выражении возрастает, и наоборот. То же происхо-дит с размером прибыли при увеличении удельного веса высоко-рентабельной и, соответственно, при уменьшении доли низкорентабельной продукции.
Расчет влияния
струк-туры производства на уро-вень перечисленных пока-зателей можно произвести способом цепной подста-новки
(см. табл.)
, который позволяет абстрагировать-ся от всех факторов, кроме структуры продукции:
![]()
, где ВП - стоимость валового выпуска продукции; VВП - общий объем выпуска продукции в натуральном или условно-натуральном выражении; Удi
-
удельный вес i-го вида продукции в общем объеме производства;Цi
- Цена i-го вида продукции. Эти же данные можно получить умножением показателя графы 6 по каждому виду продукции на коэффициент выполнения плана (КВП
) по выпуску продукции в целом по предприятию в условно-натуральных единицах (можно в трудозатратах): КВП
= 19000:20000 = 0,95.
Если бы план производства был равномерно недовыполнен на 5% по всем видам продукции и не нарушилась запланиро-ванная структура, то общий объем производства в ценах плана составил бы 76 000 тыс. руб. При фактической структуре он выше на 7600 тыс. руб. Это значит, что увеличилась доля более дорогой продукции в общем ее выпуске.
Такой же результат можно получить и более простым способом — способом процентных разностей.
Для этого разность между коэффициентами выполнения плана по произво-дству продукции, рассчитанными на основании стоимостных (Кст
= 83 600/80 000 = 1,045) и условно-натуральных объемов выпуска (можно в нормо-часах) (Кн
= 19 000/20 000 = 0,95), умножим на запланированный выпуск продукции в стоимостном выражении (ВППЛ
): ![]()
Аналогичным образом определяется влияние структуры реализованной продукции на сумму выручки и на другие показатели: трудоемкость, материалоемкость, общую сумму затрат, прибыль, рентабельность и другие экономические показатели, что позволит комплексно, всесторонне оценить эффективность ассортиментной и структурной политики предприятия.
14. Анализ качества и конкурентоспособности продукции
Анализ качества продукции
Обобщающие, частные и косвенные показатели качества продукции. Задачи анализа. Способы обобщенной оценки выполнения плана по качеству продукции: балльный метод, средний коэффициент сортности, средневзвешенные цены в сопоставимых условиях. Методика расчета влияния качества продукции на стоимостные показатели работы предприятия. Причины снижения качества продукции.
Важным показателем деятельности промышленных предприятий является качество продукции. Его повышение — одна из форм конкурентной борьбы, завоевания и удержания позиций на рынке. Высокий уровень качества продукции способствует повышению спроса на продукцию и увеличению суммы прибыли за счет не только объема продаж, но и более высоких цен.
Обобщающие показатели характеризуют качество всей произведенной продукции независимо от её вида и назначения:
а) удельный вес новой продукции в общем ее выпуске;
б) удельный вес продукции высшей категории качества;
в) средневзвешенный балл продукции;
г) средний коэффициент сортности (отношение стоимости произведенной продукции к ее стоимости по ценам первого сорта);
д) удельный вес аттестованной и неаттестованной продукции;
е) удельный вес сертифицированной продукции;
ж) удельный вес продукции, соответствующей мировым стандартам;
з) удельный вес экспортируемой продукции, в том числе в высокоразвитые промышленные страны.
Индивидуальные (единичные) показатели качества продукции характеризуют одно из ее свойств:
а) полезность (жирность молока, зольность угля, содержание железа в руде, содержание белка в продуктах питания и др.);
б) надежность (долговечность безотказность в работе);
в) технологичность, Т.е. эффективность конструкторских и технологических решений (трудоемкость, энергоемкость);
г) эстетичность изделий.
Косвенные показатели — это штрафы за некачественную Продукцию, объем и удельный вес забракованной продукции, удельный вес зарекламированной продукции, потери от брака и др.
Первая задача анализа
—
изучить динамику перечисленных показателей, выполнение плана по их уровню, причины их изменения и дать оценку выполнения плана по уровню качества продукции.
Как видно из табл. 1.6, за отчетный год на предприятии проделана определенная работа по улучшению качества продукции и повышению ее конкурентоспособности, о чем свидетельствует увеличение удельного веса продукции высшей категории качества и экспортируемой продукции.
Вторая задача анализа
—
определение влияния качества продукции на стоимостные показатели работы предприятия: выпуск товарной продукции (
), выручку от реализации продукции (
) и прибыль (
). Расчет производится следующим образом:
,
,
, где Ц0
и Ц1
- соответственно цена изделия до и после изменения качества; c0
и С1
- соответственно уровень себестоимости изделия до и после изменения качества; VВП1
- количество произведенной продукции повышенного качества; VРП1
- объем реализации продукции повышенного качества.
Если предприятие выпускает продукцию по сортам и произошло изменение сортового состава, то вначале необходимо рассчитать, как изменились средневзвешенная цена и средневзвешенная себестоимость единицы продукции, а затем по приведенным выше алгоритмам определить влияние сортового состава на выпуск товарной продукции, выручку и прибыль от ее реализации.
Расчет влияния сортового состава
продукции на объем ее производства в стоимостном выражении можно произвести способом абсолютных разниц:
изменение удельного веса по каждому сорту (
) нужно умножить на цену соответствующего сорта (Цi
), результаты сложить и умножить на общий фактический выпуск данного вида продукции в натуральном выражении (VВПОБЩ.Ф
): ![]()
![]()
Как видно из табл., в связи с улучшением качества продукции (увеличением доли первого сорта и уменьшением, соответственно, доли второго сорта) средняя цена реализации по изделию А выше плановой на 70 руб. Стоимость всего фактического выпуска данного изделия увеличилась на 931 тыс. руб. (70 руб*13 300 шт.), а сумма выручки - на 878,22 тыс. руб. (70 руб.*12 546 шт.).
Аналогичным образом определяют изменение среднего уровня себестоимости изделия за счет изменения сортового состава (табл.1.8).
![]()
После этого можно определить влияние изменения сортового состава на сумму прибыли:
,где ДЦсорт
- изменение среднего уровня цены за счет сортового состава; ДССОРТ
- изменение среднего уровня себестоимости изделия за счет сортового состава; VPП - фактический общий объем выпуска продукции в натуральном выражении.
ДПсорт = (70-35)*12546шт. = 439110руб.
Подобные расчеты делают по всем видам продукции, по которым установлены сорта, и результаты обобщают.
Анализ конкурентоспособности продукции
Понятие конкурентоспособности товара. Единичные, групповые и интегральные показатели конкурентоспособности. Методика их анализа.
Под конкурентоспособностью понимают характеристику продукции, которая отличает ее от товара-конкурента как по степени соответствия конкретной общественной потребности, так и по затратам на ее удовлетворение.
Оценка конкурентоспособности продукции основывается на исследовании потребностей покупателя и требований рынка. Чтобы; товар удовлетворял потребности покупателя, он должен соответствовать определенным параметрам:
- техническим (свойства товара, область его применения и назначений);
- эстетическим (внешний вид товара);
- эргономическим (соответствие товара свойствам человеческого организма);
- нормативным (соответствие товара действующим нормам и стандартам);
- экономическим (уровень цен на товар, сервисное его обслуживание, размер средств, имеющихся у потребителя для удовлетворения данной потребности).
Методика анализа конкурентоспособности продукции рассмотрена на рис.
![]()
Для оценки конкурентоспособности продукции по этой методике необходимо сопоставить параметры анализируемого изделия и товара-конкурента. С этой целью рассчитывают единичные, групповые и интегральный показатели конкуренто-способности продукции.
Единичные показатели (
g
)
отражают процентное отношение уровня какого-либо технического или экономического параметра (Р)
к величине того же параметра продукта-конкурента (Р100
), принимаемого за 100%: 
Групповой показатель (
G
)
объединяет единичные показатели (
gi
)
по однородной группе параметров (технических, экономических, эстетических) с помощью весовых коэффициентов (ai
), определенных экспертным путем:
.
Интегральный показатель ( I ) представляет собой отношение группового показателя по техническим параметрам (Gт ) к групповому показателю по экономическим параметрам (GЭ ): I=GT /GЭ .
Если I<1, то анализируемое изделие уступает образцу, а если I>1, то оно превосходит изделие-образец или изделие конкурента по споим параметрам.
Кроме рейтинговой оценки конкурентоспособности товаров для определения фактического положения изделия на определенном рынке можно определить долю рынка , контролируемую данной фирмой. Чем больше эта доля, тем выше фактическая конкурентоспособность товаров фирмы на данном рынке, и наоборот. С этой же целью рассчитывают и такой показатель, как отношение доли, занимаемой фирмой на рынке, к доле наиболее крупного конкурента. Если это отношение больше единицы, то доля фирмы считается высокой, если меньше — низкой.
Важное направление повышения конкурентоспособности продукции — совершенствование организации торговли, сервисного обслуживания покупателей, рекламы продукции, которые являются мощными инструментами стимулирования спроса.
15.Анализ ритмичности производства и отгрузки продукции
Понятие и значение ритмичности работы предприятия. Прямые и косвенные показатели ритмичности производства. Порядок расчета коэффициентов ритмичности, аритмичности, вариации. Определение упрощенных резервов увеличения выпуска продукции в связи с неритмичной работой. Причины аритмичности производства.
Ритмичность - это равномерный выпуск и отгрузка продукции в соответствии с графиком в объеме и ассортименте, предусмотренных планом.
Ритмичная работа является основным условием своевременного выпуска и реализации продукции. Неритмичность ухудшает все экономические показатели : снижается качество продукции; увеличиваются объем незавершенного производства и сверхплановые остатки готовой продукции на складах и как следствие замедляется оборачиваемость капитала; не выполняются поставки по договорам, и предприятие платит штрафы за несвоевременную отгрузку продукции; несвоевременно поступает выручка, из-за чего возникает дефицит денежного потока; перерасходуется фонд заработной платы в связи с тем, что в начале месяца рабочим платят за простои, а в конце - за сверхурочные работы. Все это приводит к повышению себестоимости продукции, уменьшению суммы прибыли, ухудшению финансового состояния предприятия.
Для оценки ритмичности работы используются прямые и косвенные показатели.
Прямые показатели - это коэффициент ритмичности, коэффициент вариации, удельный вес производства продукции за i-и период (декаду, месяц, квартал) в годовом объеме производства.
Косвенные показатели ритмичности - это наличие доплат за сверхурочные работы, оплата простоев по вине предприятия, потери от брака, уплата штрафов за недопоставку и несвоевременную отгрузку продукции и другие.
Один из наиболее распространенных показателей - коэффициент ритмичности - определяется суммированием фактического удельного веса выпуска продукции за каждый период, но не более запланированного уровня. Исчислим его значение по данным табл. 1.10: КРИТМ = 25 + 22 + 21 +25 = 93%.
![]()
Коэффициент вариации
(Кв
)
определяется как отношение среднеквадрати-ческого отклонения от планового задания за сутки (декаду, месяц, квартал) к среднесуточному (среднедекадному, среднемесячному, среднеквартальному) плановому выпуску продукции:
, где
- квадратическое отклонение от среднеквартального (среднемесячного) задания; n - число периодов; XПЛ
- среднеквартальный плановый (среднемесячный) выпуск продукции.
В нашем примере коэффициент вариации составляет 0,14. Это значит, что выпуск продукции по кварталам отклоняется от графика в среднем на 14%.
Причины аритмичности - трудности сбыта продукции, низкий уровень организации, технологии и материально-технического обеспечения производства, а также планирования и контроля.
Аналогичным образом анализируется ритмичность отгрузки и реализации продукции. В заключение анализа разрабатываются конкретные мероприятия по устранению причин неритмичной работы.
16.Взаимосвязь показателей выпуска, отгрузки и реализации продукции. Анализ выполнения обязательств поставки продукции.
Оценка выполнения плана по производству и реализации продукции за отчетный период (месяц, квартал, год) производится по методике, приведенной в табл:
Из таблицы видно, что за отчетный год план по выпуску готовой продукции перевыполнен на 5%, а по реализации — только на 1,42%. Это свидетельствует о росте остатков нереализованной продукции.
Оперативный анализ производства и отгрузки продукции осуществляется на основе расчета, в котором отражаются плановые и фактические сведения о выпуске и отгрузке прoдукции по объему и ассортименту, качестве за день, нарастающим итогом с начала месяца, а также отклонение от плана.![]()
Анализ реализации продукции тесно связан с анализом выполнения договорных обязательств по поставкам продукции: Недовыполнение плана по договорам для предприятия оборачивается уменьшением выручки, прибыли, выплатой штрафных санкций. Кроме того, в условиях конкуренции предприятие может потерять рынки сбыта продукции что повлечет за собой спад производства.
Особо важное значение для предприятия имеет выполнение контрактов на поставку товаров для государственных нужд. Это гарантирует предприятию сбыт продукции, своевременную ее оплату, льготы по налогам, кредитам и т.д.
В процессе анализа определяется выполнение плана поставок за месяц и с нарастающим итогом в целом по предприятию, в разрезе отдельных потребителей и видов продукции, выясняется причины недовыполнения плана и вырабатываются корректирующие меры по выполнению договорных обязательств:
Процент выполнения договорных обязательств рассчитывается делением разности между плановым объемом отгрузки по договорным обязательствам (ОПпл
)
и его недовыполне-нием (ОПН
)
на плановый объем (ОППЛ
): 
Из табл. видно, что за отчетный месяц недопоставлено продукции по договорам на сумму 800 тыс. руб., или на 10%, а в целом за год — на 5%:![]()
Недопоставка продукции отрицательно влияет не только на итоги деятельности данного предприятия, но и на работу торговых организаций, предприятий-смежников, транспортных организаций и т.д. При анализе реализации особое внимание следует обращать на выполнение обязательств по госзаказу, кооперированным поставкам и по экспорту продукции.
17.Анализ производственного потенциала предприятия: понятие, структурные элементы анализа. Основные направления совершенствования анализа ресурсной базы предприятия.
В заключение анализа подсчитывают резервы увеличения выпуска продукции и фондоотдачи — ими могут быть ввод в действие нового оборудования, сокращение целодневных и внутрисменных простоев, повышение коэффициента сменности, более интенсивное его использование.
Резервы увеличения выпуска продукции за счет ввода в действие нового оборудования
определяют умножением его дополнительного количества на фактическую величину среднегодовой выработки или на фактическую величину всех факторов, которые формируют ее уровень: ![]()
Сокращение целодневных простоев
оборудования приводит к увеличению среднего количества отработанных дней каждой его единицей за год. Этот прирост необходимо умножить на возможное количество единиц оборудования и фактическую среднедневную выработку единицы: ![]()
Чтобы подсчитать резерв увеличения выпуска продукции за счет повышения коэффициента сменности
в результате лучшей организации производства, необходимо возможный прирост последнего умножить на возможное количество дней работы всего парка оборудования и на фактическую сменную выработку: ![]()
Резерв увеличения выпуска продукции за счет сокращения внутрисменных простоев
определяют умножением возможного прироста средней продолжительности смены на фактический уровень среднечасовой выработки оборудования и на возможное количество отработанных смен всем его парком — СМ (произведение возможного количества оборудования, возможного количества отработанных дней единицей оборудования и возможного уровня коэффициента сменности): ![]()
Для определения резерва увеличения выпуска продукции за счет повышения среднечасовой выработки оборудования
необходимо сначала выявить возможности роста последней за счет обновления и модернизации оборудования, более интенсивного его использования, внедрения достижений научно-технического прогресса (НТП) и т.д. Затем выявленный резерв повышения выработки за 1 машино-час надо умножить на возможное количество часов работы оборудования Тв
(произведение возможного количества единиц, количества дней работы, коэффициента сменности, продолжительности смены): ![]()
После этого определяют резервы роста фондоотдачи:
, где ВПФ
- фактический объем валовой продукции; РТВП - резерв увеличения валовой продукции; ОПФФ
- фактические среднегодовые остатки основных производственных фондов; ОПФд — дополнительная сумма основных фондов, которая понадобится для освоения резервов увеличения производства продукции; РIОПФ — резерв сокращения фондов за счет реализации, сдачи в аренду, консервации и списания.
Для определения резервов роста фондорентабельности необходимо прирост фондоотдачи умножить на фактический уровень рентабельности продукции: ![]()
По итогам анализа разрабатывают конкретные мероприятия по освоению выявленных резервов и осуществляют контроль за их проведением.
18.Анализ состава, структуры, технического состояния и движения основных фондов организации.
Одним из важнейших факторов увеличения объема производства продукции на промышленных предприятиях является обеспеченность их основными фондами в необходимом количестве и ассортименте и эффективное их использование. Задачи анализа:
- определение обеспеченности предприятия и его структурных подразделений основными фондами и уровня их использования по обобщающим и частным показателям; выявление причин изменения их уровня;
- расчет влияния использования основных фондов на объем производства продукции и другие показатели;
- изучение степени использования производственной мощности предприятия и оборудования;
- установление резервов повышения эффективности использования основных средств.
Источники информации : бизнес-план предприятия, план технического развития, форма № 1 «Баланс предприятия», форма № 5 «Приложение к балансу предприятия» (разд. 2 «Состав и движение основных средств»), форма 11 «Отчет о наличии и движении основных средств», форма БМ «Баланс производственной мощности», данные о переоценке основных средств (форма № 1 - переоценка), инвентарные карточки учета основных средств, проектно-сметная, техническая документация и др.
Анализ обычно начинается с изучения объема основных средств, их динамики и структуры.
Большое значение имеет анализ движения и технического состояния основных производственных фондов , который проводится по данным бухгалтерской отчетности (форма № 5). Для этого рассчитываются следующие показатели:
коэффициент обновления
(Кобн
)
, характеризующий долю новых Фондов в общей их стоимости на конец года: 
срок обновления основных фондов
(Тобн
):
коэффициент выбытия
(К„):
коэффициент прироста
(Кпр
):
коэффициент износа
(Кизн
):
коэффициент годности
(Кг
):
Проверяется выполнение плана по внедрению новой техники, вводу в действие новых объектов, ремонту основных средств. Определяется доля прогрессивного оборудования в его общем количестве и по каждой группе машин и оборудования, а также доля автоматизированного оборудования.
Для характеристики возрастного состава и морального износа фонды группируют по продолжительности эксплуатации (до 5 лет, 5—10,10-20 и более 20 лет), рассчитывают, средний возраст Оборудования.
![]()
Данные табл. показывают, что за отчетный год техническое состояние основных средств на предприятии несколько улучшилось за счет более интенсивного их обновления.
Обеспеченность предприятия отдельными видами машин, механизмов, оборудования, помещениями устанавливается сравнением фактического их наличия с плановой потребностью, необходимой для выполнения плана по выпуску продукции. Обобщающими показателями, характеризующими уровень обеспеченности предприятия основными производственными фондами, являются фондовооруженность и техническая вооруженность труда.
Показатель общей фондовооруженности труда рассчитывается отношением среднегодовой стоимости промышленно-производственных фондов к среднесписочной численности рабочих в дневную смену (имеется в виду, что рабочие, занятые в других сменах, используют те же средства труда)
Уровень технической вооруженности труда определяется отношением стоимости производственного оборудования к среднесписочному числу рабочих в дневную смену. Темпы его роста сопоставляются с темпами роста производительности труда. Желательно, чтобы темпы роста производительности труда опережали темпы роста технической вооруженности труда. В противном Случае происходит снижение фондоотдачи.
19.Анализ эффективности использования основных фондов организации.
![]()


20.Анализ обеспеченности организации трудовыми ресурсами
От обеспеченности предприятия трудовыми ресурсами и эффективности их использования зависят объем и своевременность выполнения всех работ, эффективность использования оборудования, машин, механизмов и как следствие - объем производства продукции, ее себестоимость, прибыль и ряд других экономических показателей.
Основные задачи анализа:
- изучение обеспеченности предприятия и его структурных подразделений трудовыми ресурсами по количественным и качественным параметрам;
- оценка экстенсивности, интенсивности и эффективности использования трудовых ресурсов на предприятии; выявление резервов более полного и эффективного их использования.
Источники информации — план по труду, статистическая отчетность «Отчет по труду», данные табельного учета и отдела кадров.
Обеспеченность предприятия трудовыми ресурсами
определяется путем сравнения фактического количества работников по категориям и профессиям с плановой потребностью. Особое внимание уделяется анализу обеспеченности предприятия кадрами наиболее важных профессий.
Таблица 2.1 Обеспеченность предприятия трудовыми ресурсами
Необходимо также анализировать качественный состав трудовых ресурсов по уровню квалификации
(табл. 2.2).
Судя по среднему тарифному разряду и среднему тарифному коэффициенту рабочих, рассчитанных по средневзвешенной арифметической, их квалификационный уровень за отчетный год несколько повысился.
Квалификационный уровень работников во многом зависит от их возраста, стажа работы, образования и т.д. Поэтому в процессе анализа изучают изменения в составе рабочих по этим признакам.
Поскольку изменения качественного состава происходят в результате движения рабочей силы
,
то этому вопросу при анализе уделяется большое внимание (табл. 2.4).
Таблица 2.4
Для характеристики движения рабочей силы рассчитывают и анализируют динамику следующих показателей: коэффициент оборота по приему рабочих
(КПР
):
коэффициент оборота по выбытию
(Кв
):

коэффициент текучести кадров
(Ктк
):
коэффициент постоянства состава персонала предприятия
(КПС
):
Необходимо изучить причины увольнения работников (по собственному желанию, сокращение кадров, нарушение трудовой дисциплины и др.).
Напряженность в обеспечении предприятия трудовыми ресурсами может быть несколько снята за счет более полного использования имеющейся рабочей силы, роста производительности труда работников, интенсификации производства, комплексной механизации и автоматизации производственных процессов, внедрения новой более производительной техники, усовершенствования технологии и организации производства. В процессе анализа должны быть выявлены резервы сокращения потребности в трудовых ресурсах в результате проведения перечисленных мероприятий.
Если предприятие расширяет свою деятельность, увеличивает свои производственные мощности, создает новые рабочие места, то следует определить дополнительную потребность в трудовых ресурсах по категориям и профессиям и источники их привлечения.
Резерв увеличения выпуска продукции за счет создания дополнительных рабочих мест
определяется умножением их прироста на фактическую среднегодовую выработку одного рабочего:
, где РIВП - резерв увеличения выпуска продукции; РIКР — резерв увеличения количества рабочих мест; ГВф - фактическая среднегодовая выработка рабочего.
21.Анализ производительности труда.
Для оценки уровня интенсивности использования трудовых ресурсов применяется система обобщающих, частных и вспомогательных показателей производительности труда. Обобщающие показатели — это среднегодовая, среднедневная и среднечасовая выработка продукции одним рабочим, а также среднегодовая выработка продукции на одного работающего в стоимостном выражении.
Частные показатели - это затраты времени на производство единицы продукции определенного вида (трудоемкость продукции) или выпуск продукции определенного вида в натуральном выражении за один человеко-день или человеко-час.
Вспомогательные показатели - затраты времени на выполнение единицы определенного вида работ или объем выполненных работ за единицу времени.
Наиболее обобщающий показатель производительности труда — среднегодовая выработка продукции одним работающим . Его величина зависит не только от выработки рабочих, но и от удельного веса последних в общей численности ППП, а также от количества отработанных ими дней и продолжительности рабочего дня (рис. 2.1).
![]()
Рис. 2.1. Структурно-логическая модель факторной системы производительности труда
.Среднегодовую выработку продукции одним работником можно представить в виде произведения следующих факторов:
гвппп = уд.д.п.чв.
Расчет влияния данных факторов производится одним из способов детерминированного факторного анализа. На основании данных табл. 2.7 сделаем этот расчет, используя способ абсолютных разниц.
![]()
Из данных табл. 2.7 видно, что среднегодовая выработка одного работника, занятого в основном производстве, увеличилась на 18 тыс. руб., или на 4,5%, в том числе за счет изменения:
а) удельного веса рабочих в общей численности персонала предприятия
дГВуд = дУд –Дпл , -Ппл , -ЧВпл = (+0,02) -225 -7,8 -284,9 = + 10 тыс. руб.;
б) количества отработанных дней одним рабочим за год
дГВД = Удф -дД –Ппл –ЧВпл , = 0,82 -(-10) -7,8 -284,9 = -18,2тыс. руб.;
в) продолжительности рабочего дня дГВп =Удф -Дф -дП-ЧВпл = 0,82-215-(-0,3)-284,9 = -15,1 тыс. руб.;
г) среднечасовой выработки рабочих
дГВчв = Удф .Дф -Пф -дЧВ - 0,82 -215 -7,5 -31,23 = +41,3 тыс. руб.
Аналогичным образом анализируется изменение среднегодовой выработки рабочего , которая зависит от количества отработанных дней одним рабочим за год, средней продолжительности рабочего дня и среднечасовой выработки:
Особенно тщательно анализируется изменение среднечасовой выработки
как одного из основных показателей производительности труда и фактора, определяющего уровень среднедневной и среднегодовой выработки рабочих. Величина этого показателя зависит от многих факторов: степени механизации производственных процессов, квалификации рабочих, их трудового стажа и возраста, организации труда и его мотивации, техники и технологии производства, экономических условий хозяйствования и др.
Весьма эффективен при изучении влияния факторов на уровень среднечасовой выработки корреляционно-регрессионный анализ. В многофакторную корреляционную модель среднечасовой выработки можно включить следующие факторы: фондовооруженность или энерговооруженность труда; средний тарифный разряд рабочих, средний срок службы оборудования, доля прогрессивного оборудования в общей его стоимости и т.д. Коэффициенты уравнения множественной регрессии покажут, на сколько рублей изменяется среднечасовая выработка при изменении каждого факторного показателя на единицу в абсолютном выражении.
Изменение уровня среднечасовой выработки за счет определенного фактора (дЧВХ i ) можно рассчитать и по следующей формуле: дЧВХ i =(дФРВXi /(100-дФРВXi ))*100, где дФРВXi - процент относительного сокращения фонда рабочего времени за счет проведения определенного мероприятия.
Предположим, за счет применения компьютерных технологий раскроя ткани затраты труда на производство продукции сократились на 15 000 ч, или на 5,34%. В связи с этим уровень среднечасовой выработки повысился на 5,64%, или на 16,07 руб. (284,9 -0,0564). ДЧВ=(5,34/(100-5,34))*100=5,64%
Непроизводительные затраты труда из-за брака в работе составили 1640 ч. За счет этого уровень среднечасовой выработки снизился на 0,6% , или на 1,71 руб.
Модернизация действующего оборудования позволила сократить затраты труда на 5670 чел.-ч, или на 2,02%, из-за чего уровень среднечасовой выработки повысился на 2,06%, или на 5,87 руб.
Существенное влияние на средний уровень выработки оказывает изменение структуры продукции: при увеличении доли более трудоемкой продукции увеличиваются затраты труда на ее производство (табл. 2.8).
Расчет производится следующим способом: ![]()
В связи с увеличением удельного веса более трудоемкого изделия А общая сумма трудовых затрат возросла на 15 200 чел.-ч. Но как видно из табл. 1.4, за счет изменения структуры производства увеличился и выпуск продукции в стоимостном выражении на 7600 тыс. руб. Чтобы определить, насколько из-за структурного фактора изменился уровень среднечасовой выработки, необходимо сделать следующий расчет: 
Аналогичным образом рассчитывают влияние и других факторо! с последующим обобщением результатов анализа.
Для того чтобы узнать, как за счет этих факторов изменилась сред негодовая выработка рабочих
,
необходимо полученные приросты среднечасовой выработки умножить на фактическое количество отработанных человеко-часов одним рабочим: ![]()
Для определения влияния их на среднегодовую выработку работника
нужно полученные приросты среднегодовой выработки рабочих умножить на фактический удельный вес рабочих в общей численности ППП: ![]()
Чтобы рассчитать влияние этих факторов на изменение объема вь пуска продукции
,
прирост среднегодовой выработки работника за счет i-го фактора следует умножить на фактическую среднесписочную численность ППП: ![]()
или изменение среднечасовой выработки за счет i-го фактора умножить на фактическую величину продолжительности рабочего-дня, количества отработанных дней одним рабочим за год, удельного веса рабочих в общей численности работников и среднесписочной численности работников предприятия: ![]()
![]()
Из табл. 2.9 видно, какие факторы оказали положительное, а какие отрицательное влияние на изменение показателей производительности труда и выпуск продукции. На анализируемом предприятии большие неиспользованные возможности роста уровня данных показателей связаны с целодневными, внутрисменными и непроизводительными потерями рабочего времени, что нужно учитывать при планировании и организации производства в будущем.
В заключение анализа необходимо разработать конкретные мероприятия по обеспечению роста производительности труда и определить резервы повышения среднечасовой, среднедневной и среднегодовой выработки рабочих.
Резервы увеличения среднечасовой выработки
определяются следующим образом:
, где РТЧВ - резерв увеличения среднечасовой выработки; ЧВВ
и ЧВф - соответственно возможный и фактический уровень среднечасовой выработки; PТВП - резерв увеличения объема выпуска продукции за счет внедрения мероприятий НТП; ФРВф - фактические затраты рабочего времени на выпуск фактического объема продукции; РtФРВ — резерв сокращения рабочего времени за счет механизации и автоматизации производственных процессов, улучшения организации труда, повышения уровня квалификации работников и др.; ФРВд — дополнительные затраты труда, связанные с ростом выпуска продукции, которые определяются по каждому источнику резервов увеличения производства продукции с учетом дополнительного объема работ, необходимого для освоения этого резерва, и норм выработки.
Резерв относительного прироста производительности труда
за счет проведения определенного мероприятия (РТЧВД
..) можно рассчитать и по следующей формуле:
, где РtФРВХ
i
. - процент относительного сокращения фонда рабочего времени за счет проведения определенного мероприятия.
Умножив резерв роста среднечасовой выработки на плановую продолжительность рабочего дня, получим резерв роста среднедневной выработки . Если же этот резерв умножим на планируемый фонд рабочего времени одного рабочего, то узнаем резерв роста среднегодовой выработки рабочих .
Для определения резерва увеличения выпуска продук ции необходимо выявленный резерв роста среднечасовой выработки умножить на планируемый фонд рабочего времени всех рабочих: РТВП = РТЧВ* ФРВВ
22.Анализ использования средств на оплату труда.







23.Анализ использования рабочего времени.



24.Анализ эффективности использования трудовых ресурсов предприятия.



25.Анализ обеспеченности предприятия материальными ресурсами. Анализ выполнения плана материально-технического снабжения.






26.Анализ эффективности использования материальных ресурсов
Для характеристики эффективности использования материальных ресурсов применяется система обобщающих и частных показателей.
Обобщающие показатели — это прибыль на рубль материальных затрат, материалоотдача, материалоемкость, коэффициент соотношений темпов роста объема производства и материальных затрат, удельный вес материальных затрат в себестоимости продукции, коэффициент материальных затрат.
Прибыль на рубль материальных затрат — наиболее обобщающий показатель эффективности использования материальных ресурсов; 1 определяется делением суммы полученной прибыли от основной деятельности на сумму материальных затрат.
Материалоотдача определяется делением стоимости проияведенной продукции на сумму материальных затрат. Этот показатель 1 характеризует отдачу материалов, т.е. количество произведенной продукции с каждого рубля потребленных материальных ресурсов (сырья, материалов, топлива, энергии и т.д.).
Материалоемкость продукции, т.е. отношение суммы материальных затрат к стоимости произведенной продукции, показывает, сколько материальных затрат необходимо произвести или фактически приходится на производство единицы продукции.
Коэффициент соотношения темпов роста объема производства и 1 материальных затрат определяется отношением индекса валового 1 производства продукции к индексу материальных затрат; он характеризует в относительном выражении динамику материалоотдачи и одновременно раскрывает факторы ее роста.
Удельный вес материальных затрат в себестоимости продукции исчисляется отношением суммы материальных затрат к полной себестоимости произведенной продукции; динамика этого показателя Л характеризует изменение материалоемкости продукции.
Коэффициент материальных затрат представляет собой отношение фактической суммы материальных затрат к плановой, пересчитайной на фактический объем выпущенной продукции. Он показывает, насколько экономно используются материалы в процессе производства, нет ли их перерасхода по сравнению с установленными • нормами. Если коэффициент больше 1, то это свидетельствует о перерасходе материальных ресурсов на производство продукции, и наоборот, если меньше 1, то материальные ресурсы использовались более экономно.
Частные показатели применяются для характеристики эффективности использования отдельных видов материальных ресурсом! (сырьеемкость, металлоемкость, топливоемкость, энергоемкость и др.), а также для характеристики уровня материалоемкости отдельных изделий. Удельная материалоемкость может быть исчислена как в стоимостном (отношение стоимости всех потребленных материалов наединицу продукции к ее оптовой цене), так и в натуральном или услов но-натуральном выражении (отношение количества или массы израсходованных материальных ресурсов на производство 1-го вида продукции к количеству выпущенной продукции этого вида).
В процессе анализа фактически и уровень показателей эффективности использования материалов сравнивают с плановым, изучают их динамику и причины изменения (рис. 4.1), а также влияние на объем производства продукции.

Общая материалоемкость зависит от объема выпуска продукции и суммы материальных затрат на ее производство. Объем же выпуска продукции в стоимостном выражении (ВП) может измениться за счет количества произведенной продукции (VBFI), ее структуры (Уд,) и урвня отпускных цен (ЦП). Сумма материальных затрат (МЗ) также зависит от объема произведенной продукции, ее структуры, расхода материалов на единицу продукции (УР), стоимости материалов (ЦМ). В итоге общая материалоемкость зависит от объема произведенной цродукции, ее структуры, норм расхода материалов на единицу продукции, цен на материальные ресурсы, отпускных цен на продукцию и удельного веса прямых материальных затрат в общей их сумме.
Факторную модель материалоемкости можно представить следующим образом:
![]()
Влияние данных факторов на материалоемкость можно определить способом цепной подстановки, используя данные табл. 4.4.

На основании приведенных данных о материальных затратах и стоимости товарной продукции рассчитаем показатели материалоемкости продукции, которые необходимы для определения влияния факторов на изменение ее уровня (табл. 4.5).

Таким образом, можно сделать вывод о том, что на предприятии в отчетном году увеличился удельный вес продукции с более высоким уровнем материалоемкости. Достигнута некоторая экономия материалов по сравнению с утвержденными нормами, в результате чего материалоемкость снизилась на 1,73 коп., или на 3,95%. Наиболее существенное влияние на повышение материалоемкости продукции оказал рост цен на сырье и материалы в связи с инфляцией. За счет этого фактора уровень материалоемкости повысился на 9,57 коп., или 21,8%. Причем темпы роста цен на материальные ресурсы превосходили темпы роста цен на продукцию предприятия. В связи с ростом отпускных цен материалоемкость снизилась, но не в такой степени, в которой она возросла за счет предыдущего фактора.
Затем необходимо проанализировать показатели частной материалоемкости (сырьеемкость, топливоемкость, энергоемкость) как составные части общей материалоемкости (табл. 4.6).

Следует изучить также материалоемкость отдельных видов продукции и причины изменения ее уровня: изменение удельного расхода материалов, их стоимости и отпускных цен на продукцию. Рассчитаем их влияние на материалоемкость (ME) изделия А способом цепной подстановки:



Данные табл. 4.7 показывают, что более высокий уровень материалоемкости имеет изделие А и он выше планового на 2 коп. из-за использования более дорогих видов материалов.
Последующий анализ должен быть направлен на изучение причин изменения расхода материальных ресурсов на единицу продукции и цен па сырье и материалы.
Количество расходованных материальных ресурсов на единицу продукции может измениться за счет качества материалов, замены одного вида другим, техники и технологии производства, организации материально-технического снабжения и производства, квалификации работников, изменения норм расхода, отходов и потерь и т.д. Эти причины устанавливаются по актам о внедрении мероприятий, извещениям об изменении нормативов затрат от внедрения мероприятий
и др.
Стоимость сырья и материалов зависит также от их качества, внутригрупповой структуры, рынков сырья, роста цен на них в связи с инфляцией, транспортно-заготовительных расходов и др.
Зная факторы изменения расхода материальных ресурсов на единицу продукции и их стоимости, влияние их на уровень материалоемкости можно определить следующим образом:
АМЕ,. = АМЗХ ./ВППЛ ,
где ДМЕд.., ДМЗХ . — абсолютный прирост соответственно материалоемкости и материальных затрат за счет /-го фактора.
Если какой-либо фактор воздействует одновременно на сумму! материальных затрат и объем производства продукции, то расчет про-1 изводится по формуле: 1
![]()
Например, за счет использования более качественной ткани для пошива пальто сумма материальных затрат возросла на 5300 тыс. руб., а стоимость произведенной продукции - на 4700 тыс. руб. Материалоемкость из-за этого повысилась на
![]()
Как уже говорилось, одним из показателей эффективности использования материальных ресурсов является прибыль на рубль материальных затрат. Ее повышение положительно характеризует работу предприятия. В процессе анализа необходимо изучить динамику данного показателя, выполнение плана по его уровню, провестц межхозяйственные сравнения и установить факторы изменения erdi величины. Для этого можно использовать следующую факторную модель: j


27.Анализ издержек производства и реализации продукции. Основные направления совершенствования анализа себестоимости продукции в условиях рынка.
28.Показатели себестоимости продукции и их анализ.
29.Общая оценка себестоимости продукции.
Себестоимость продукции - важнейший показатель экономической эффективности ее производства, отражающий все стороны хозяйственной деятельности и аккумулирующий результаты использования всех производственных ресурсов. От его уровня зависят финансовые результаты деятельности предприятий, темпы расширенного воспроизводства, финансовое состояние субъектов хозяйствования.
Анализ себестоимости продукции, работ и услуг позволяет выяснить тенденции изменения данного показателя, выполнение плана по его уровню, влияние факторов на его прирост, резервы, а также дать оценку работы предприятия по использованию возможностей снижения себестоимости продукции.
Источники информации : данные статистической отчетности «Отчет о затратах на производство и реализацию продукции (работ, услуг) предприятия (организации)», плановые и отчетные калькуляции себестоимости продукции, данные синтетического и аналитического учета затрат по основным и вспомогательным производствам и т.д.
Объекты анализа себестоимости продукции:
• полная себестоимость продукции в целом и по элементам затрат;
• уровень затрат на рубль выпущенной продукции;
• себестоимость отдельных изделий; отдельные статьи затрат.
Анализ себестоимости продукции обычно начинают с изучения полной себестоимости продукции в целом и по основным элементам затрат (табл. 5.1).
Общая сумма затрат на производство продукции может измениться из-за:
' объема производства продукции; ' структуры продукции;
уровня переменных затрат на единицу продукции;
суммы постоянных расходов.
![]()
При изменении объема производства продукции возраста ют только переменные расходы (сдельная зарплата производственных рабочих, прямые материальные затраты, услуги), постоянные расходы (амортизация, арендная плата, повременная зарплата рабочих и административно-управленческого персонала) остаются неизменными в краткосрочном периоде (при условии сохранения прежней производственной мощности предприятия).
Зависимость общей суммы затрат от объема производства показана на рис. 5.1.
На оси абсцисс откладывается объем производства продукции, а на оси ординат — сумма постоянных и переменных затрат. Из рисунка видно, что с увеличением объема производства сумма переменных расходов возрастает, а при спаде производства, соответственно, уменьшается, постепенно приближаясь к линии постоянных затрат.
Линия затрат при наличии постоянных и переменных расходов представляет собой уравнение первой степени

Данные для факторного анализа общей суммы затрат с делением затрат на постоянные ч переменные приведены в табл. 5.2 и 5.3.
![]()
Из табл. 5.3 видно, что в связи с недовыполнением плана по призводству продукции на 5% (Кувп = 0,95) сумма затрат уменьшилае на 2325 тыс. руб. (63 675 - 66 000).
За счет изменения структуры продукции сумма затрат возрос на 3610 тыс. руб. (67 285 — 63 675). Это свидетельствует о том, что общем объеме производства увеличилась доля затратоемкой продукции.
Из-за повышения уровня удельных переменных затрат перерасм затрат на производство продукции составил 7543 тыс. руб. (74 82S -67285).
Постоянные расходы возросли по сравнению с планом | 6682 тыс. руб. (81 510 — 74 828), что также явилось одной из прич!| увеличения общей суммы затрат.
Таким образом, общая сумма затрат выше плановой на 15 510т руб. (.81 510 — 66 000), или +23,5%, в том числе за счет измене»
объема производства продукции и ее структуры возросла на 1285 тыс. руб. (67 285 - 66 000), а за счет роста себестоимости продукции - на 14 225 тыс. руб. (81 510 - 67 285), или на 21,5%.
В свою очередь, себестоимость продукции зависит от уровня ресурсоемкости производства (трудоемкости, материалоемкости, фондоемкости, энергоемкости) и изменения цен на потребленные ресурсы в связи с инфляцией. В целях более объективной оценки деятельности предприятий и более полного выявления резервов при анализе себестоимости продукции необходимо учитывать влияние внешнего инфляционного фактора. Для этого фактическое количество потребленных ресурсов на производство продукции нужно умножить на изменение среднего уровня цены по каждому виду ресурсов и результаты сложить
ДЗц =Х(ДЦ,..Р,ф ).
На анализируемом предприятии за счет данного фактора общая сумма затрат на производство продукции возросла на 16 810 тыс. руб. Следовательно, за счет снижения уровня ресурсоемкое™ продукции (трудоемкости, расхода материалов на единицу продукции) затраты снизились на:
ДЗр = ДЗобщ -ДЗц = 14225- 16 810 =-2585 тыс. руб.
В процессе анализа необходимо оценить также изменения в структуре по элементам затрат. Уменьшение доли заработной платы и увеличение доли амортизации свидетельствуют о повышении технического уровня предприятия, росте производительности труда. Удельный вес зарплаты сокращается и втом случае, если увеличивается доля комплектующих деталей, что свидетельствует о повышении уровня кооперации и специализации предприятия.
Как видно, из табл. 5.1, перерасход произошел по всем элементам, и особенно по материальным затратам. Увеличилась сумма как переменных, так и постоянных расходов. Изменилась несколько и структура затрат: увеличилась доля материальных затрат и амортизации основных средств в связи с инфляцией, а доля зарплаты несколько уменьшилась.
30.Факторный анализ затрат на 1 рубль продукции.
5.2. Анализ затрат на рубль произведенной продукции
Затраты на рубль произведенной продукции - очень важный обобщающий показатель, характеризующий уровень себестоимости продукции в целом по предприятию. Во-первых, он универсален, поскольку может рассчитываться в любой отрасли производства, а во-вторых, наглядно показывает прямую связь между себестоимостью и прибылью. Исчисляется данный показатель отношением общей сум-



На основании приведенных данных можно сделать вывод, что сумма прибыли возросла в основном за счет роста цен на продукции предприятия, увеличения удельного веса более рентабельной продукции и более экономного использования ресурсов. Следует отметить также, что темпы роста цен на ресурсы опережают темпы роста цен на продукцию предприятия, что свидетельствует об отрицательном эффекте инфляции.
31.Анализ затрат и основные направления детализации анализа.


32.Анализ прямых материальных затрат в себестоимости продукции.





33.Анализ прямых материальных затрат в себестоимости продукции.




34.Анализ комплексных расходов в себестоимости продукции.
Косвенные затраты в себестоимости продукции представлены следующими комплексными статьями: расходы на содержание и эксплуатацию оборудования, общепроизводственные и общехозяйственные расходы, коммерческие расходы. Анализ этих расходов производится путем сравнения фактической их величины на рубль продукции в динамике за 5-10 лет, а также с плановым уровнем отчетного периода. Такое сопоставление показывает, как изменилась их доля в стоимости продукции в динамике и по сравнению с планом и какая наблюдается тенденция - роста или снижения.
В процессе последующего анализа выясняют причины, вызвавшие абсолютное и относительное изменение косвенных затрат. По



35.Особенности методики анализа переменных и постоянных расходов.
Очень важное значение в процессе управления з&1 имеет их деление на постоянные и переменные в завй! от объема деятельности организации.





36.Факторы и резервы снижения себестоимости продукции. Обобщение результатов анализа.



37.Анализ себестоимости изделия (единицы продукции).
производительности труда и средней зарплаты


38.Анализ и контроль за соотношением темпов роста.


39.Анализ поведения затрат, объема продаж и прибыли ( CVP - analysis ).



40.Операционный рычаг и оценка эффекта операционного рычага.
41.Понятие центров затрат и ответственности, их использование в управлении издержками на предприятии.



42.Расчет и оценка влияния на себестоимость продукции использования труда, материалов и основных производственных фондов. Анализ и оценка влияния себестоимости на величину прибыли.
| 1 |
Содержание и основные направления управленческого и финансового анализа. Современные направления развития экономического анализа в связи с переходом к рыночным условиям. |
1 |
| 2 |
Цели и задачи предприятия в рыночной экономике. Роль экономического анализа в разработке и принятии управленческих решений, его место в процессе управления. |
8 |
| 3 |
Показатели и факторы в экономическом анализе, основные направления их классификации. Виды связей аналитических показателей. |
14 |
| 4 |
Системный подход к анализу хозяйственной деятельности. |
20 |
| 5 |
Система формирования экономических показателей как база комплексного анализа. |
21 |
| 6 |
Методика комплексного экономического анализа и ее роль в обосновании бизнес-планов и текущих управленческих решений |
24 |
| 7 |
Значение и задачи анализа маркетинговой деятельности предприятия. Особенности формирования информационной базы анализа |
27 |
| 8 |
Обоснование производственной программы и плана сбыта продукции: анализ спроса на продукцию и услуги предприятия. |
28 |
| 9 |
Использование результатов анализа безубыточности для обоснования производственной программы и плана сбыта продукции |
30 |
| 10 |
Методика расчета факторов, воздействующих на объем выпуска продукции |
31 |
| 11 |
Методика расчета факторов, воздействующих на объем реализации продукции, работ и услуг |
31 |
| 12 |
Анализ объема производства и реализации (работ, услуг). Система показателей продукции и объема производства |
34 |
| 13 |
Анализ ассортимента и структуры выпускаемой продукции. Анализ влияния структурных сдвигов на экономические показатели работ предприятия. |
38 |
| 14 |
Анализ качества и конкурентоспособности продукции |
40 |
| 15 |
Анализ ритмичности производства и отгрузки продукции |
44 |
| 16 |
Взаимосвязь показателей выпуска, отгрузки и реализации продукции. Анализ выполнения обязательств поставки продукции |
46 |
| 17 |
Анализ производственного потенциала предприятия: понятие, структурные элементы анализа. Основные направления совершенствования анализа ресурсной базы предприятия |
48 |
| 18 |
Анализ состава, структуры, технического состояния и движения основных фондов организации |
50 |
| 19 |
Анализ эффективности использования основных фондов организации |
52 |
| 20 |
Анализ обеспеченности организации трудовыми ресурсами |
55 |
| 21 |
Анализ производительности труда |
58 |
| 22 |
Анализ использования средств на оплату труда |
63 |
| 23 |
Анализ использования рабочего времени |
69 |
| 24 |
Анализ эффективности использования трудовых ресурсов предприятия |
72 |
| 25 |
Анализ обеспеченности предприятия материальными ресурсами. Анализ выполнения плана материально-технического снабжения |
75 |
| 26 |
Анализ эффективности использования материальных ресурсов |
81 |
| 27 |
Анализ издержек производства и реализации продукции. Основные направления совершенствования анализа себестоимости продукции в условиях рынка |
87 |
| 28 |
Показатели себестоимости продукции и их анализ |
88 |
| 29 |
Общая оценка себестоимости продукции. |
89 |
| 30 |
Факторный анализ затрат на 1 рубль продукции |
93 |
| 31 |
Анализ затрат и основные направления детализации анализа |
96 |
| 32 |
Анализ прямых материальных затрат в себестоимости продукции |
98 |
| 33 |
Анализ прямых затрат в себестоимости продукции |
103 |
| 34 |
Анализ комплексных расходов в себестоимости продукции |
107 |
| 35 |
Особенности методики анализа переменных и постоянных расходов |
110 |
| 36 |
Факторы и резервы снижения себестоимости продукции. Обобщение результатов анализа |
115 |
| 37 |
Анализ себестоимости изделия (единицы продукции) |
118 |
| 38 |
Анализ и контроль за соотношением темпов роста производительности труда и средней зарплаты |
119 |
| 39 |
Анализ поведения затрат, объема продаж и прибыли (CVP - analysis) |
120 |
| 40 |
Операционный рычаг и оценка эффекта операционного рычага |
123 |
| 41 |
Понятие центров затрат и ответственности, их использование в управлении издержками на предприятии |
124 |
| 42 |
Расчет и оценка влияния на себестоимость продукции использования труда, материалов и основных производственных фондов. Анализ и оценка влияния себестоимости на величину прибыли. |
127 |
Похожие рефераты:
Анализ себестоимости продукции животноводства
Шпаргалки по учету, анализу и аудиту в РБ
Анализ финансового состояния предприятия и его финансовой устойчивости
Анализ себестоимости продукции ОАО "Белшина"
Пути снижения себестоимости льнопродукции
Затраты и себестоимость продукции предприятия ОАО "Корпорация "РОСКА", г. Санкт-Петербург
Снижение себестоимости продукции предприятия на примере ОАО "МПОВТ"
Разработка стратегии фирмы на основе анализа и оценки эффективности ее хозяйственной деятельности