| Скачать .docx |
Реферат: Анализ и синтез систем автоматического регулирования
Министерство общего и профессионального образования Российской Федерации
Новокузнецкий Филиал - Институт Кемеровского Государственного Университета
Кафедра технической кибернетики
Факультет информационных технологий
Выполнил:
студент III курса ФИТ
группы ИАС 98-1
Батенев А. А.
Курсовая работа
По дисциплине "Теория автоматического управления"
"Анализ и синтез систем автоматического регулирования"
Руководитель:
доцент, к. т. н.
Марченко Ю. Н.
Курсовая работа
защищена с оценкой "_________"
_____________________________
(подпись руководителя)
"_____" ________________ 2001 г.
Новокузнецк 2001
Содержание
Введение.......................................................................................................................................................................................... 3
1. Постановка задачи............................................................................................................................................................ 4
2. Синтез системы регулирования........................................................................................................................... 5
2.1. Выбор типа регулятора..................................................................................................................................... 5
2.2. Алгоритм моделирования непрерывной САР на ЭВМ........................................................................ 5
3. Выбор настроек системы регулирования................................................................................................... 7
4. Исследование устойчивости системы......................................................................................................... 9
5. Исследование чувствительности системы.......................................................................................... 12
Вывод................................................................................................................................................................................................ 15
Список литературы............................................................................................................................................................. 16
Введение
Задача синтеза системы автоматического регулирования рассматривается как задача определения наилучшего закона (алгоритма) формирования регулятором регулирующих воздействий в частности, как задача коррекции в нужном направлении динамических свойств регулятора. При этом рассмотрение схем систем автоматического регулирования производится как на основании структурных соображений, т.е. исходя из характера взаимодействия отдельных элементом системы, определяемых лишь видом математического описания этих элементов, так и в связи с физическими особенностями и выполняемыми ими техническими функциями. Практический опыт построения систем регулирования промышленных объектов показывает, что главное значение здесь приобретает не задача выбора алгоритмов функционирования регуляторов, а задачи построения оптимальной схемы получения регулятором текущей информации о состоянии объекта регулирования, которое отражает характер взаимодействий между двумя функциональными основными элементами системы регулирования - объектом и регулятором. Объясняется это тем, что регулирование лишь по конечному эффекту, т.е. путем оценки текущего значения показателя цели регулирования, как правило, не позволяет осуществить поддержание этого показателя на требуемом уровне с требуемой точностью даже при использовании самого совершенного закона регулирования. Связано это в первую очередь с тем, что показатель цели регулирования обычно реагирует на изменение регулирующих воздействий с запаздыванием во времени. В результате информация, заключенная в текущем изменении этого показателя, оказывается в значительной степени обесцененной, так что дальнейшая, пусть даже самая совершенная обработка ее в регулирующих устройствах не может восстановить эти потери. Практически поэтому почти каждая действующая система автоматического регулирования производственных процессов является системой косвенного регулирования, в которой на вход регулятора подается не сам показатель цели регулирования, а соответствующим образом подобранные косвенные величины, связанные с показателем цели регулирования достаточно тесной зависимостью. Таким образом, при разработке автоматических систем регулирования производственных процессов приходится использовать также и информационные методы.
1. Постановка задачи
Дано:
![]() |
Структура модели объекта управления:
![]()
![]()
;
;
;
;
;
.
Критерий:
Длительность переходного процесса: ![]()
Требуется:
1. синтезировать систему регулирования;
2. выбрать тип и настройки регулятора, в соответствии с критерием;
3. исследовать устойчивость системы;
4. исследовать чувствительность системы;
5. сделать вывод.
2. Синтез системы регулирования
Заданную длительность переходного процесса можно обеспечить при использовании регуляторов Смита и Ресвика. В регуляторе Ресвика используется обратная модель объекта содержащая дифференцирующее звено. Наличие дифференцирующего звена увеличивает шум сигнала и может привести к неустойчивости системы. В регуляторе Смита в контуре неявного обращения модели используется прямая модель объекта. Таким образом, синтезируем систему с регулятором Смита.
![]() |
Для упрощения дальнейшей настройки принимаем
Идеальная передаточная функция компенсатора контролируемого возмущения определяется из соотношения:
,![]()
Наличие в передаточной функции компенсатора контролируемого возмущения дифференцирующего звена может привести к колебательности управления, поэтому можно остановиться на статической модели:
.
2.2. Алгоритм моделирования непрерывной САР на ЭВМ
Для дальнейшего моделирования системы на ЭВМ необходимо привести все уравнения к дискретной форме.
Инерционное звено первого порядка в дискретной форме примет вид:
;
интегральное звено с отсечкой:
;
ПИ-регулятор:
;
;
Введем в систему промежуточные переменные z1 -z8 :
![]() |
тогда алгоритм моделирования системы будет выглядеть следующим образом:
цикл по i от 0 до N;

конец цикла по i.
Из условия
, получаем
и принимаем
.
3. Выбор настроек системы регулирования
Для полученной в [2] системы регулирования, время переходного процесса будет определяться значениями коэффициентов
и
регулятора
. Так как заданная длительность переходного процесса достаточно мала, необходима очень точная настройка регулятора. Для настройки регулятора воспользуемся алгоритмом симплекс поиска.
Начальные условия для симплекс поиска:
;
;
;
Результатом симплекс поиска оказалась точка:
;
;
;
Реакция системы на единичное входное воздействие при данных настройках регулятора приведена на рис. 1. Реакция системы на единичное неконтролируемое возмущающее воздействие приведена на рис. 2. Реакция системы на единичное контролируемое возмущение приведена на рис. 3.


4. Исследование устойчивости системы
Для построения областей устойчивости воспользуемся условием, данным в пункте 5 рекомендаций к курсовой работе:
,
где
- достаточно большая величина на порядок превышающая величину выходной переменной. Принимаем
.
![]() |
Область устойчивости системы на плоскости коэффициентов
![]() |
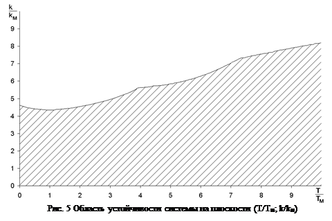
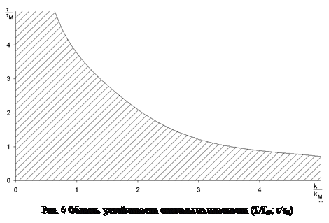
Области устойчивости системы на плоскостях
,
,
приведены на рис. 5, 6 и 7 соответственно.
![]() |
"Неровность" границы областей устойчивости связана с тем, что на интервале моделирования модуль ошибки регулирования расходящегося процесса "не успел" превысить заданную величину. На рис. 8 отображена область устойчивости на плоскости
![]() |
не превысил максимального значения.
По рис. 8 можно определить направление расширения области (в сторону "гребней"), в которой, при увеличении интервала моделирования, переходный процесс успеет завершится. Во всех остальных областях устойчивости наблюдается аналогичная картина – лучеобразное расширение области при увеличении интервала моделирования (например, рис. 9 – область устойчивости (T/Tм ; t/tм )).
![]() |
5. Исследование чувствительности системы

Для исследования чувствительности системы варьируются параметры
;
;
на интервале ±50% от номинальной величины при единичном задающем воздействии (рис. 10, 11 и 12) и единичном неконтролируемом возмущении (рис. 13, 14 и 15). Показателем чувствительности были выбраны интегральная ошибка системы (сплошная линия) и время регулирования (штрихпунктирная линия).


Вывод
Исследование чувствительности системы показало, что увеличение отношения
при единичном задающем воздействии вызовет резкий скачек времени регулирования, связанный с колебательностью переходного процесса, и незначительно уменьшит интегральную ошибку системы. По этой же причине произойдет скачек времени регулирования при изменении отношения
и
, но интегральная ошибка увеличится. Уменьшение данных отношений вызовет плавное увеличение времени регулирования.
При единичном возмущающем воздействии уменьшение отношений (приблизительно на 0.95) вызовет резкий спад времени регулирования и последующее его плавное увеличение. При увеличении отношений
и
будет увеличиваться интегральная ошибка системы и, скачкообразно, время регулирования. Для
время регулирования будет увеличиваться плавно.
В обоих случаях, при вариации коэффициентов, интегральная ошибка системы не изменяется более чем на 45%.
Список литературы
1. Ротач В. Я. Расчет динамики промышленных автоматических систем регулирования. – М.: Энергия, 1973. -440с.
2. Анализ и синтез систем автоматического регулирования: Метод. указ. Сост.:
Ю. Н. Марченко: НФИКемГУ. – Новокузнецк, 2001. – 14 с.







