| Скачать .docx |
Реферат: Источники и системы теплоснабжения
РАБОТА 1. ИЗУЧЕНИЕ ТЕПЛОВЫХ СХЕМ ПАРОВЫХ КОТЕЛЬНЫХ В ОТКРЫТОЙ И ЗАКРЫТОЙ СИСТЕМАХ ТЕПЛОСНАБЖЕНИЯ
I . Цель работы
Изучение особенностей тепловых схем паровых котельных в составе СТО и СТЗ, которые обусловлены характером отпуска воды из тепловых сетей потребителям на горячее водоснабжение и соответствующей производительностью подпиточной установки.
II . Основные теоретические положения
Паровая котельная представляет собой источник теплоснабжения предприятия или предприятия и близлежащего жилого посёлка. Во втором случае система теплоснабжения обеспечивает комплексное решение производственных, коммерческих и социально-бытовых задач предприятия. Тип системы теплоснабжения (СТО или СТЗ) определяет состав основного и вспомогательного оборудования котельной и особенности её. Все эти условия учитываются в рассматриваемой работе.
Подробное изложение основных теоретических положений по тепловым схемам паровых котельных в СТО и СТЗ представлено в главе 5 источника [1] (Библиографический список к лабораторным работам).
III . Описание лабораторных установок
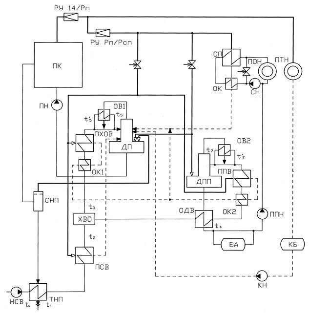
Модель лабораторной установки в виде принципиальной тепловой схемы паровой котельной в СТО приведена на рисунке 1. Паровые котлы (ПК) вырабатывают насыщенный пар давлением 1,4 МПа, а в редукционных установках РУ 14/Рп и РУ Рп /Рсп давление пара снижается до уровня, необходимого технологическим потребителям (ПТН) Рп и отопительно-вентиляционным потребителям (ПОН) Рсп .
В схеме два деаэратора – питательный (ДП) и подпиточный (ДПП) - в комплекте с пароводяными подогревателями, необходимыми для подогрева сырой (ПСВ) и химочищенной воды (ПХОВ) перед ДП до 80…90 °С. Перед ДПП химочищенная вода подогревается до той же температуры (80…90 °С) в пароводяном подогревателе подпиточной воды (ППВ).
Деаэрированная вода после ДП подаётся питательными насосами (ПН) на питание ПК, а после ДПП охлаждается в охладителе деаэрированной воды (ОДВ) до 70 °С и подаётся подпиточными насосами (ППН) на зарядку баков-аккумулятора (БА) и подпитку тепловых сетей. Необходимость в подпиточном деаэраторов обусловлена значительными расходами подпиточной воды в СТО, которая предназначена для обеспечения отпуска теплоты на горячее водоснабжение непосредственно из тепловых сетей, а также компенсации утечки воды из тепловых сетей.

Рисунок 1. Принципиальная тепловая схема паровой котельной в СТО Условные обозначения: ПК – паровые котлы; НСВ – насос сырой воды; ТНП – теплообменник непрерывной продувки; СНП – сепаратор непрерывной продувки; ПСВ – подогреватель сырой воды; ХВО – химводоочистка; ОДВ – охладитель деаэрированной воды; ПХОВ – подогреватель химочищенной воды; ОК1 и ОК2 – охладители конденсата пароводяных подогревателей; ДП – деаэратор питательный; ДПП – деаэратор подпиточный; ОВ1 , ОВ2 – охладители выпара ДП и ДПП; ПН – питательный насос; СП – сетевой подогреватель; РУ 14/Рп , РУ Рп /Рсп – редукционные установки (Рп – давление пара потребителя технологической нагрузки, Рсп – давление пара на СП); ПОН –потребитель отопительно-вентиляционной нагрузки; ПТН – потребитель производственно-технологической нагрузки; СН – сетевой насос; КБ – конденсатный бак; КН – конденсатный насос; ППН – подпиточный насос; БА – бак-аккумулятор подпиточной воды; ППВ – подогреватель подпиточной воды.
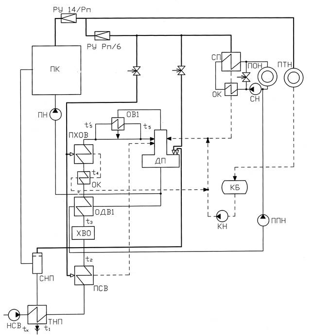
Модель лабораторной установки в виде принципиальной тепловой схемы паровой котельной в СТЗ приведена на рисунке 2. Её отличие от схемы в СТО заключается в отсутствии подпиточного деаэратора, бака-аккумулятра, ОДВ ДПП и пароводяного подогревателя подпиточной воды. Для подпитки тепловых сетей используется часть деаэрированной воды после ДП. Она охлаждается до 70 °С в ОДВ1 и подпиточными насосами (ППН подаётся на подпитку тепловых сетей.

Рисунок 2. Принципиальная тепловая схема паровой котельной в СТЗ
(Условные обозначения см. на рисунке 1)
Сопоставление схем на рисунках 1 и 2 показывает, что принципиальная схема паровой котельной заметно проще. Это обусловлено тем, что в СТЗ сетевая вода из тепловых сетей теряется только с утечкой, нормативная величина которой составляет 0,25 % от объёма воды в системе (источнике теплоснабжения, тепловых сетях и тепло-потребляющих системах).
IV . Порядок выполнения работы
Изучение принципиальных тепловых схем паровых котельных в СТО и СТЗ производится в компьютерном классе кафедры Теплотехники и теплоэнергетики в группах по 5-6 студентов. Для этой цели в директории «Лабораторные работы» и поддиректории «ИСТП» необходимо открыть файл «ИСТП-МУЛР. doc» с методическими указаниями к лабораторным работам. Открыв файл, необходимо изучить всё относящееся к работе 1.
V . Содержание отчета
1. Схемы и краткое описание лабораторных установок, основные теоретические положения, порядок выполнения работы.
2. Сопоставительный анализ изученных схем и выводы по результатам анализа.
Анализ и выводы.
Сопоставление схем СТО и СТЗ показывает, что принципиальная схема паровой котельной в СТЗ заметно проще. Её отличие от схемы в СТО заключается в отсутствии подпиточного деаэратора, бака-аккумулятра, ОДВ ДПП и пароводяного подогревателя подпиточной воды. Для подпитки тепловых сетей используется часть деаэрированной воды после ДП. Она охлаждается до 70 °С в ОДВ1 и подпиточными насосами (ППН подаётся на подпитку тепловых сетей.
Простота обусловлена тем, что в СТЗ сетевая вода из тепловых сетей теряется только с утечкой, нормативная величина которой составляет 0,25 % от объёма воды в системе (источнике теплоснабжения, тепловых сетях и теплопотребляющих системах).
РАБОТА 2. РАСЧЕТНОЕ ИССЛЕДОВАНИЕ ТЕПЛОВОЙ СХЕМЫ ПАРОВОЙ КОТЕЛЬНОЙ В СТО
I . Цель работы
Овладение навыками повариантного расчетного анализа основных теплотехнических характеристик проектируемой паровой котельной на различных режимах; практическое приложение теоретической части изучаемой дисциплины к выбору оптимального состава основного оборудования и характеристик паровой котельной в открытой системе теплоснабжения.
II . Основные теоретические положения
В силу специфики лабораторных работ, выполняемых на ПК, лабораторной установкой в рассматриваемой работе является принципиальная тепловая схема паровой котельной в СТО (рисунок 1), представленная в виде математической модели, т.е. совокупности математических зависимостей, адекватно отображающих особенности функционирования рассматриваемой теплоэнергетической системы на различных режимах работы. Подробное изложение этих зависимостей с необходимыми пояснениями представлено в главе 5 источника [1] , а алгоритм расчёта приведён в Приложении 1ЛР (все таблицы и приложения по лабораторным работам приводятся, начиная с номера 1 ЛР).
По каждой лабораторной работе производится сопоставление двух вариантов состава основного оборудования котельной, т.е. паровых котлов типа ДЕ, номинальные характеристики которых приведены в таблице 1ЛР.
Таблица 1 ЛР - Номинальные характеристики паровых котлов типа ДЕ [2]
| Характеристика |
Тип котла |
||||
| ДЕ-4-14ГМ |
ДЕ-6,5-14ГМ |
ДЕ-10-14ГМ |
ДЕ-16-14ГМ |
ДЕ-25-14ГМ |
|
| Паропроизводительность, т/ч (кг/с) |
4,0 |
6,5 |
10,0 |
16,0 |
25,0 |
| Давление пара, кгс/см2 |
14 |
14 |
14 |
14 |
14 |
| Температура пара, о С: - насыщенного - перегретого* |
194 |
194 |
194 225 |
194 225 |
194 |
| КПД (на газе), % |
90,0 |
91,2 |
91,9 |
92,0 |
92,3 |
| * Для производства перегретого пара предназначены котлы ДЕ-10-14-225ГМ и ДЕ-16-14-225ГМ |
|||||
Выбор количества устанавливаемых котлов того или иного типа должен соответствовать требованиям СНиП II-35-76, п. 1.16 (Р35), а при определении расхода топлива на каждом режиме необходимо учитывать значение КПД брутто работающих котлов (Р37) при их средней нагрузке на рассматриваемом режиме (Р36). При выборе КПД брутто котлов типа ДЕ можно использовать рисунок 3 (построен по результатам режимно-наладочных испытаний котлов).
Рисунок 3. КПД брутто котлов типа ДЕ
Годовые показатели котельной рассчитываются по характеристикам среднезимнего и среднелетнего режимов (режимы 3 и 4). Например, годовой отпуск теплоты Q гот (Р43) складывается из годового отпуска с горячей (сетевой) водой Q гсв (ГДж)) и технологическим паром Q гп (ГДж), которые рассчитаны по формулам
Q гсв = 3,6 ( Q св3 h оп + Q св4 h ноп ) , (1)
Q гп = 3,6 [ Q п3 h оп + Q п4 (8760 - h оп )] , (2)
где Q
св3
,
Q
св4
– отпуск теплоты с горячей водой в режимах 3 и 4, МВт (Р38);
Q
п3
,
Q
п4
– отпуск теплоты с технологическим паром в режимах 3 и 4, МВт (Р39); h
оп,
h
ноп
– продолжительность отопительного (ОП) и неотопительного периодов (НОП), ч (Р42).
Годовое потребление топлива в котельной Вкг (Р44) рассчитано по формуле, тут
Вкг = 3,6 {В к3 h оп + В к4 { h ноп + [ Q п4 /( Q св4 + Q п4 )] (8760 – h оп - h ноп )}} , (3)
где В к3 , В к4 – расход топлива в котельной на режимах 3 и 4, кгут/с (Р37).
III . Описание лабораторной установки
Модель лабораторной установки в виде принципиальной тепловой схемы паровой котельной в СТО приведена на рисунке 1 и изучена при выполнении работы 1.
IV . Порядок выполнения работы
Лабораторная работа выполняется на ПК в компьютерном классе кафедры Теплотехники и теплоэнергетики в группах по 5-6 студентов. При выполнении работы, используется табличный процессор Excel, входящий в состав стандартного пакета программ Microsoft Office. Прикладная программа, используемая в настоящей работе, содержится в файле «ЛР-ИСТП. xls». Работа выполняется в следующей последовательности.
1. В директории «Лабораторные работы» и поддиректории «ИСТП» Открыть файл «ЛР-ИСТП. xls». В открытом файле содержатся по два листа с работами ЛР 1 и ЛР 2 с указанием группы (например, для группы 1 с ярлычками: ЛР1 – группа 1 и ЛР 2 – группа 1). На каждом листе приведены две таблицы: таблица 1 не заполнена, а таблица 2 содержит результаты расчётного исследования, которые откроются после заполнения таблицы 1.
2. Последующие операции производятся на копии листа ЛР1 – группа 1 (2), которая должна быть создана старшим группы 1 (2) и храниться в папке «Мои документы». Старший группы заполняет таблицу 1, указывая свой шифр, фамилию и инициалы. При этом:
- Климатологические данные для города, указанного в скобках по параметру И1, принимаются по СНиП 23-01-99 (Строительная климатология) для соответствующего режима (режим 1 – средней температуры наиболее холодной пятидневки, режим 2 - средней температуры наиболее холодного месяца, режим 3 - средней температуры отопительного периода, режим 4 - средней температуры неотопительного периода). Выбор расчётной температуры воздуха в помещениях производится в соответствии с требованиями п. 7.4 СНиП 41-02-2003 (Тепловые сети).
- Основными данными для расчётного анализа тепловой схемы паровой котельной с выбором оптимального состава паровых котлов (их типа и количества) являются расчётные тепловые нагрузки подключенных потребителей, доля возврата конденсата с производства (И3, И4, И16, И17), а также температура сетевой воды после подогревателя ГВС (И11 в СТЗ). Температуры прямой и обратной сетевой воды принимаются по заданному преподавателем температурному графику с использованием справочных данных [3] (150-70 °С по умолчанию) или формул основного учебника по изучаемой дисциплине (Соколов Е. Я. Теплофикация и тепловые сети: Учебник для вузов. - М.: Издательство МЭИ, 2001). При этом температура прямой сетевой воды должна быть не ниже значений, приведённых в п. 7.6 СНиП 41-02-2003.
- Остальные исходные данные принимаются в соответствии с рекомендациями, имеющимися главе 5 [3]. В качестве примера в Приложении 2 ЛР приведён пример набора исходных данных для СТО. При определении энтальпий пара и выпара необходимо воспользоваться соответствующими таблицами (Ривкин С.Л., Александров А.А. Термодинамические свойства воды и водяного пара. - М.: Энергоатомиздат, 1984).
3. Результаты расчётного исследования по работе 1появятся в таблице 2 по мере заполнения таблицы 1. Таблица 2 содержит расчётные характеристики исследуемой математической модели (Р1-Р44) – принципиальной тепловой схемы паровой котельной на 4-х характерных режимах.
4. Итогом работы является выбор количества устанавливаемых котлов (Р35), их средней нагрузки по режимам (Р36) и определение годовых показателей работы котельной (Р43, Р44) по рассмотренным вариантам при одинаковых тепловых нагрузках подключённых потребителей (в сопоставимых условиях).
5. Таблицы 1 и 2 по завершении работы необходимо проанализировать на предмет возможных ошибок, согласовав это с преподавателем, и распечатать на принтере по количеству студентов группы. После этого рабочий файл удаляется из папки «Мои документы».
V . Содержание отчета
1. Краткое описание лабораторной установки, основные теоретические положения, порядок выполнения работы.
2. Распечатки таблицы исходных данных и результатов расчетного исследования на принтере.
3. Анализ полученных результатов и выводы по работе.
V . ВЫВОД
Для отпуска максимального количества пара при одних и тех же условиях(параметрах) работают 5шт. ДЕ-16 против 3шт. ДЕ-25, как следствие к.п.д. при установки ДЕ-25 выше на 6%. Эксплуатационные затраты при установки ДЕ-25 ниже. Наработка на отказ выше и надёжность больше чем при установке ДЕ-16. Установка ДЕ-25 предпочтительнее