| Скачать .docx |
Курсовая работа: Автоматизация технологического процесса варки целлюлозы в варочном котле периодического действия
1. ТЕОРЕТИЧЕСКАЯ ЧАСТЬ
1.1 Термопреобразователи сопротивления (ТС) и термоэлектрические преобразователи (ТП). Типы НСХ. Конструкция ТС и ТП, особенности применения
Температурой называют физическую величину, характеризующую степень нагретости тела. Это понятие связано со способностью тела с более высокой температурой передавать свою теплоту телу с более низкой температурой до тех пор, пока их температуры не сравняются. Одновременно с изменением температуры тел меняются и их физические свойства.
Приборы для измерения температуры классифицируют в зависимости от того, какой метод измерения положен в основу их конструкции: контактный (метод непосредственного соприкосновения измерительного прибора с измеряемой средой) и неконтактный (метод, основанный на расположении измерительного прибора на расстоянии от измеряемой среды).
К приборам, основанным на контактном методе измерений, относят жидкостные стеклянные термометры, термометры расширения твердых тел, манометрические термометры, термоэлектрические термометры (термопары), термопреобразователи (термометры) сопротивления. Для целей автоматизации применимы только два последних вида термометров.
Термоэлектрические термометры (термопары) являются первичными преобразователями, выходной сигнал которых измеряют магнитоэлектрическими милливольтметрами или автоматическими потенциометрами.
Термоэлектрические преобразователи предназначены для непрерывного измерения температуры различных рабочих сред (газ, пар, вода, сыпучие материалы, химические реагенты), используемых в объектах народного хозяйства и неагрессивных к материалу защитной арматуры термопреобразователей. Термопреобразователи относятся к изделиям общепромышленного применения и предназначены для работы в макроклиматических районах с умеренным, холодным и жарким климатом.
Термоэлектрический термометр, простейшая цепь которого показана на рисунке 1, а, представляет собой чувствительный элемент, выполненный в виде двух проводников из разных металлов (или полупроводников) со спаянными концами. Сущность термоэлектрического эффекта заключается в том, что в месте соединения двух проводников из разных металлов возникает электродвижущая сила, называемая термоэлектродвижущей (сокращенно термо-ЭДС).
Термо-ЭДС зависит от материала проводников А и Б, составляющих термоэлектрический термометр, а также от температуры холодного спая, называемого свободным концом - 1. Свободный конец термоэлектрического термометра должен находиться в зоне постоянной температуры, имеющей определенное (известное) значение. При этом условии термо-ЭДС термоэлектрического термометра, а значит, и показания измерительного прибора будут зависеть только от температуры рабочего конца - 2. Фактически свободный конец термоэлектрического термометра, как правило, находится в зоне переменной температуры, поэтому в качестве соединительных применяют так называемые компенсационные провода, позволяющие перенести свободный конец в зону с постоянной известной температурой.
Термо-ЭДС термоэлектрического преобразователя не изменится, если в его цепь будет включён третий проводник или измерительный прибор и температура мест его подсоединения будет одинаковой. Измерительный прибор (или третий проводник) может включаться или в свободные концы, или в термоэлектрод.
Для предохранения от повреждений термоэлектрические термометры заключают в защитную арматуру (рис. 1, б).
Термоэлектрические термометры имеют стабильную характеристику: термо-ЭДС, развиваемая ими, стандартизована, что делает термоэлектрические термометры взаимозаменяемыми.
Современные средства микроэлектроники позволяют сигналы от термопар не только усиливать до нормального уровня, но и оцифровывать.

1 - свободный конец; 2 - рабочий конец; 3 - термоэлемент; 4 - жароупорный наконечник; 5 - металлический чехол; 6 - фарфоровые изоляторы; 7 - головка термометра с зажимами; А, Б - проводники из разных металлов
Рисунок 1 - Простейшая термоэлектрическая цепь (а) и общий вид термоэлектрического термометра (6)
Предусмотрено изготовление пяти типов термоэлектрических термометров: вольфрамрений (5% рения) — вольфрамрениевые (20% рения) типа ТВР; платинородий — платиновые типа ТПП; платинородий (30% родия) — платинородиевые (6% родия) типа ТПР; хромель-алюмелевые типа ТХА; хромель-копелевые типа ТХК. Кроме того, промышленность изготовляет нестандартные вольфраммолибденовые термоэлектрические термометры типа ВМ.
Верхний предел температур, измеряемых термоэлектрическими термометрами, зависит от их типа. Так, термометр ТВР применяют для измерения температур до 2200°С, ТПП — до 1300, ТПР — до 1600, ТХА — до 1000, ТХК — до 600°С.
Термопреобразователи сопротивления (термометры сопротивления) широко применяют во всех отраслях промышленности для измерения температуры в трубопроводах, технологическом оборудовании, электрических вращающихся машинах, нагревательных печах, а также в производственных помещениях.
Действие термопреобразователей сопротивления основано на свойстве применяемых в них проводниковых материалов (химически чистой платины или меди) изменять свое электрическое сопротивление при изменении температуры.
Выпускаются следующие разновидности термопреобразователей сопротивления: платиновые, медные и полупроводниковые термопреобразователи сопротивления.
Платиновые термопреобразователи сопротивления применяют для измерения температуры от — 260 до 1100°С. Чувствительный элемент такого термопреобразователя (рис. 2) изготовлен из платиновой проволоки диаметром 0,05...0,08 мм, намотанной на слюдяную пластинку 4 (каркас) с зубчатой нарезкой, и помещен в защитную арматуру 8.
Медные термопреобразователи сопротивления для измерения температуры от — 50 до 200°С изготовляют из медной изолированной проволоки диаметром 0,1. .0,2 мм, а выводы — из медной луженой проволоки диаметром 1... 1,5 мм.

1 - платиновая проволока; 2 - каркас; 3 - серебряная лента; 4 - слюдяная пластинка; 5 - выводы; 6 - чувствительный элемент; 7 - оксид аммония; 8 - защитная арматура; 9 - зажим; 10 - крышка; 11 - головка; 12, 13 - штуцера под кабель и штуцер для крепления оправы; 14 – изоляторы
Рисунок 2 - Платиновый термопреобразователь сопротивления
Вторичными измерительными приборами для термопреобразователей сопротивления служат такие же нормирующие усилители и аналого - цифровые преобразователи, применяемые для термопар.
1.2 Основные сведения об автоматическом управлении (регулирование). Классификация и структурные схемы автоматических систем регулирования (АСР)
Технологические процессы характеризуются совокупностью определяющих их физических величин (температурой, давлением, расходом вещества, концентрацией массы и т. д.). Для нахождения значений этих физических величин применяются контрольно-измерительные приборы и контрольно-измерительные системы.
Контрольно-измерительный прибор предназначается для выработки сигнала измерительной информации в форме, доступной для непосредственного восприятия наблюдателем. Контрольно-измерительный прибор представляет собой единое конструктивное целое, т. е. состоит из одного не расчленяемого на части устройства (пружинный манометр для измерения давления, ртутный стеклянный термометр для измерения температуры).
Контрольно-измерительной системой называется совокупность средств измерений (измерительных приборов, измерительных преобразователей) и вспомогательных устройств, соединенных между собой каналами связи, предназначенная для выработки сигналов измерительной информации в форме, удобной для непосредственного восприятия наблюдателем или для автоматической обработки, передачи и использования в автоматических системах управления.
Контрольно-измерительная система состоит из отдельных измерительных преобразователей, приборов и вспомогательных устройств, т. е. из частей, каждая из которых самостоятельно выполняет присущую только ей определенную роль во всем процессе измерения.
Измерительный преобразователь представляет собой средство измерений, предназначенное для выработки сигнала измерительной информации в форме, удобной для передачи, дальнейшего преобразования, обработки и хранения, но не поддающейся непосредственному восприятию наблюдателем.
Измерительные преобразователи разделяются на первичные, промежуточные и передающие.
Первичный преобразователь является первым по ходу измерительного сигнала функциональным элементом в измерительной цепи. Например, термопара в цепи термоэлектрического термометра, служащая для преобразования тепловой энергии в электрическую, или сужающее устройство расходомера переменного перепада, служащее для частичного преобразования потенциальной энергии потока вещества в кинетическую. Заметим, что часть первичного преобразователя, находящаяся под непосредственным воздействием измеряемой величины, а иногда весь преобразователь являются чувствительным элементом контрольно-измерительного прибора или системы.
Промежуточный преобразователь — это преобразователь, занимающий в измерительной цепи место после первичного.
Передающий преобразователь — это преобразователь, предназначенный для дистанционной передачи сигнала измерительной информации. Например, в системе расходомера переменного перепада устройство дистанционной пневматической передачи размера перепада давлений на измерительный прибор является пневматическим передающим преобразователем.
Сигнал измерительной информации осуществляется по каналам связи.
Канал связи — это трубные коммуникации, электрические соединительные провода или механические (кинематические) звенья и цепи звеньев, служащие для объединения отдельных составных частей в контрольно-измерительную систему. В каналы связи могут быть в случае необходимости включены вспомогательные устройства.
Вспомогательные устройства представляют собой устройства, приспособления и механизмы, не участвующие непосредственно в самом процессе измерения, но используемые для обеспечения правильности и бесперебойности действия контрольно-измерительных приборов и контрольно-измерительных систем. К вспомогательным устройствам относятся, например, фильтры,' разделительные сосуды и другие промежуточные устройства, циркуляционные устройства, источники питания.
К вспомогательным также относятся приемные устройства, применяемые для отбора из контролируемого аппарата сигнала измерительной информации с целью подвода его по каналу связи к чувствительному элементу первичного преобразователя (приемные устройства манометров, тягомеров, газоанализаторов и т. д.).
Если по ходу сигнала измерительной информации в контрольно-измерительную систему входят два измерительных прибора, то первый по порядку прибор называется первичным, а последующий - вторичный. В этом случае для передачи сигнала измерительной информации между приборами размещается передающий преобразователь.
Если в контрольно-измерительную систему входят два измерительных прибора, действующих от одного первичного или передающего преобразователя, то они оба именуются первичными приборами.
Контрольно-измерительные приборы и системы разделяются на аналоговые и цифровые. В аналоговых приборах или системах показания являются непрерывной функцией изменений измеряемой величины. В цифровом приборе показания представлены в цифровой форме, для чего автоматически вырабатываются дискретные (прерывистые) сигналы измерительной информации.
Контрольно-измерительные приборы по способу воспроизведения значения измеряемой величины подразделяются на показывающие, регистрирующие и интегрирующие.
Показывающие приборы допускают только отсчитывание показаний, для чего имеют отсчетное приспособление, по которому определяют значение измеряемой величины в данный момент времени. Для этого прибор имеет циферблат со шкалой, градуированной в единице измерения, и стрелку. По положению стрелки против той или иной отметки на шкале производят отсчет.
К показывающим приборам относится большинство применяемых на практике контрольно-измерительных приборов. Это объясняется тем, что показывающие приборы обладают крупными, хорошо читаемыми шкалами, вследствие чего они могут успешно применяться для оперативного управления технологическим процессом. Меньше подходят для этих целей самопишущие регистрирующие приборы.
Самопишущие приборы автоматически записывают свои показания на движущейся диаграммной бумаге, что позволяет анализировать правильность соблюдения установленного режима. Диаграммная бумага разделяется на дисковую, рассчитанную на суточную запись, и ленточную, рассчитанную на длительную непрерывную запись показаний (до нескольких десятков суток или менее в зависимости от установленной скорости перемещения бумаги). Для записи показаний в самопишущих приборах применяются перья с чернилами или красящие ленты с печатающими устройствами (нумераторы и т. д.).
Самопишущие приборы обычно устанавливаются на групповых или центральных щитах и являются приборами контроля, а в случае обработки диаграмм планиметрами — приборами учета, как и интегрирующие приборы.
Интегрирующими приборами называются приборы, в которых подводимый сигнал измерительной информации или подводимая величина подвергается интегрированию по времени или по другой независимой переменной. Интегрирующие контрольно-измерительные приборы имеют суммирующий механизм, при помощи которого определяется суммарное значение измеряемой величины за определенный промежуток времени.
Показывающие и самопишущие приборы, которые имеют специальные приспособления для сигнализации и регулирования измеряемой величины, называются регулирующими приборами. Регулирующий прибор является составной частью автоматического регулятора.
Все измерительные приборы делятся на образцовые, контрольные и рабочие. Образцовые приборы предназначены для воспроизведения и хранения единиц измерения и для поверки и градуировки в лабораторных условиях прочих, менее точных измерительных приборов; рабочие — для практического применения в производственных условиях; контрольные — для поверки рабочих приборов на месте их установки в цехах. Контрольные приборы по точности подходят к грубым образцовым приборам, но имеют удобный для переноски корпус и измерительный механизм, на надежность работы которого сотрясения при переноске почти не влияют.
Приборы, обладающие наивысшей точностью и служащие для воспроизведения и хранения единиц измерения, называются эталонами. Эталоны являются физической основой измерения всех величин в установленных единицах. Для практических работ по поверке и градуировке рабочих контрольно-измерительных приборов применяются образцовые приборы ограниченной точности, обычно именуемые просто образцовыми приборами. Они разделяются на несколько разрядов. Приборы 1-го разряда менее точны, чем эталоны, по которым они градуируются и поверяются, но более точны, чем приборы 2-го разряда; в свою очередь, приборы 2-го разряда более точны, чем приборы 3-го разряда. Обычно на предприятиях имеются образцовые приборы 3-го, а иногда и 2-го разряда.
Для производственника образцовым прибором является тот, по которому следует контролировать показания рабочих приборов. Однако показания образцового прибора не считают за истинное значение измеряемой величины, так как он работает не без погрешностей. Показания образцового прибора условно считают действительным значением измеряемой величины.
Образцовые приборы — это лабораторные приборы, применяемые исключительно для лабораторной поверки и градуировки рабочих приборов.
Автоматическая система регулирования (АСР) представляет собой совокупность взаимодействующих друг с другом автоматического регулятора и регулируемого объекта.
Автоматический регулятор — автоматическое устройство, которое реагирует на изменение физической величины, характеризующей технологический процесс, и осуществляет управление ' процессом с целью поддержания этой величины на заданном значении.
Регулируемый объект — любая промышленная установка (машина, агрегат, аппарат), в которой автоматически поддерживаются на заданном значении определенные параметры производственного процесса.
В каждой автоматической системе регулирования различают элементы и звенья. Как те, так и другие характеризуются входными и выходными параметрами или величинами. Факторы, воздействующие на элемент или звено и являющиеся причиной изменения их состояния, называются входными величинами и обозначаются через х. Параметры, характеризующие изменения состояния элемента или звена и являющиеся результатом воздействия на звено, называются его выходными величинами и обозначаются через у.
Различают замкнутые и разомкнутые автоматические системы регулирования. Система автоматического регулирования является замкнутой, если воздействия регулятора на объект через входную величину объекта приводят к обратному воздействию на регулятор через выходную величину объекта. Разомкнутой системой автоматического регулирования называется система, в которой автоматическое изменение какой-либо из входных величин производится без учета характера изменения регулируемой величины.
Кроме воздействия регулятора, для объекта регулирования входными величинами также являются внешние возмущения, например изменение давления греющего пара, изменение нагрузки. Для автоматического регулятора входной величиной будет измеряемое им отклонение регулируемого параметра, а выходной - воздействия регулятора на объект.
В большинстве случаев элементы и звенья системы обладают свойством направленности действия. Это значит, что передача энергии или вещества в элементе или звене осуществляется в направлении от входа к выходу. Кроме этих общих свойств, элементы и звенья имеют существенные различия. Элементы характеризуются их функциональным назначением: измерительный элемент, усилительный или преобразующий (управляющий) элемент, исполнительный элемент, регулирующий элемент. Звенья же характеризуются статическими и динамическими свойствами. Таких элементарных звеньев имеется немного — пропорциональное, интегрирующее, апериодическое, колебательное, дифференцирующее и звено запаздывания.
Система «объект — регулятор» образует замкнутый контур регулирования. По числу контуров системы регулирования разделяются на одноконтурные и многоконтурные.
Возмущающие воздействия или просто воздействия разделяются на внутренние и внешние. К внутренним относится регулирующее воздействие а к внешним — воздействие по нагрузке, а также изменения задания регулятору.
Автоматические регуляторы разделяются на две группы: регуляторы прямого и непрямого действия. Регуляторами прямого действия называются такие регуляторы, к которым не нужно подавать энергию от внешних источников. Такие регуляторы изменяют размер регулирующего воздействия за счет энергии, передаваемой от объекта регулирования к чувствительному элементу, например поплавку, измеряющему отклонение регулируемого параметра. Регуляторы непрямого действия нуждаются в энергии от внешнего источника.
На рисунке 3 представлена структурная схема одноконтурной системы автоматического регулирования с регулятором непрямого действия, а на рисунке 4- с регулятором прямого действия. Структурная схема дает представление о составе системы автоматического регулирования и назначении ее элементов.

Рисунок 3 - Структурная схема одноконтурной системы автоматического регулирования с регулятором непрямого действия

Рисунок 4 - Структурная схема одноконтурной системы автоматического регулирования с регулятором прямого действия
По характеру алгоритма функционирования АСР подразделяются на стабилизирующие, программные и следящие.
Стабилизирующей АСР называется система, алгоритм функционирования которой содержит предписания поддерживать регулируемую величину на постоянном значении.
Программной АСР называется система, алгоритм функционирования которой содержит предписания изменять регулируемую величину в соответствии с заранее заданной функцией.
Следящей АСР называется система, алгоритм функционирования которой содержит предписания изменять регулируемую величину в зависимости от неизвестной заранее переменной величины на входе автоматической системы.
В зависимости от вида закономерности изменений сигналов в АСР они подразделяются на линейные и нелинейные.
К линейным АСР относятся системы, характерной особенностью которых является суперпозиция их движений, т.е. происходящий в линейных системах под влиянием нескольких воздействий процесс определяется суммой процессов, каждый из которых является результатом только одного воздействия на систему.
К нелинейным относятся системы, к которым не применим принцип суперпозиции.
В зависимости от числа регулируемых величин системы подразделяются на одномерные и многомерные.
Одномерной АСР называется система с одной регулируемой величиной.
Многомерными системами называются системы с несколькими регулируемыми величинами.
Многомерные системы в свою очередь подразделяются на системы связанного и несвязанного регулирования.
Существует классификация АСР по функциональному назначению, делящая их на системы регулирования температуры, давления, расхода, уровня и т.п.
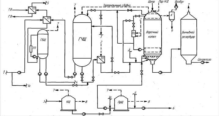
1.3 Описание технологической схемы
Принципиальная технологическая схема процесса варки представлена на рисунке 5.
В состав варочной установки входят: ГБЩ – бак-аккумулятор горячего белого щелока, ГЧЩ – бак-аккумулятор горячего черного щелока, ПрЩ – бак промывного щелока, КЩ – бак вытесненного теплого щелока (бак К-щелока), варочные котлы, вымывной резервуар. Трубопровод циркулирующего варочного щелока имеет паровые сопла П.С. для подачи пара высокого давления для нагрева циркуляционного щелока во время варки. Также имеются теплообменники ТП для подогрева поступающего в бак-аккумулятор белого щелока, для охлаждения горячего черного щелока, подаваемого на выпарку из бака-аккумулятора, для догрева содержимого бака белого щелока. Варочный котел имеет циркуляционное сито в нижней части котла, вытеснительное сито в верхней части, кольцевые спрыски для щелока в нижнем конусе.
Теплый белый щелок из цеха каустизации по линии 1 поступает через теплообменник, где подогревается до температуры 155-160 °С горячим черным щелоком, в бак-аккумулятор горячего белого щелока ГБЩ. Догрев содержимого бака-аккумулятора белого щелока осуществляется циркуляцией через теплообменник, в который подается пар высокого давления.
Щепа загружается в котел через загрузочную воронку со шнекового конвейера. Одновременно осуществляется подача пара низкого давления для уплотнения и пропарки щепы и закачка через нижний конус котла теплого щелока на пропитку. На пропитку щелок закачивается из бака промывного щелока ПрЩ. Путем подачи в линию закачки щелока на пропитку по линии 2 холодного белого щелока осуществляется регулирование остаточной щелочности при пропитке. Воздух из котла во время загрузки через вытеснительное сито отсасывается вентилятором через каплеотделитель К. К концу пропитки, когда котел заполнен "под горло", щелоковым насосом создается избыточное давление и котел становится гидравлически заполненным. Происходит "холодная" пропитка щепы под давлением, что очень благоприятно влияет на последующие результаты варки.
В конце пропитки начинается вытеснение пропиточного щелока горячим черным щелоком из бака ГЧЩ. Пропиточный щелок вытесняется в бак теплого щелока КЩ по линии 27. После вытеснения определенного количества пропиточного щелока в котел подается требуемое на варку количество варочного щелока. Для этого горячий белый щелок из бака ГБЩ смешивается с горячим черным щелоком из бака ГЧЩ и подается в котел. Варочный щелок во время закачки проходит через теплообменник, где догревается паром высокого давления до температуры варки, если это необходимо. Вытесняемый щелок с температурой выше 100 °С направляется в бак горячего щелока ГЧЩ.
После закачки горячего варочного щелока температура содержимого котла составляет 155-160 °С. Нагрев варочного щелока во время варки осуществляется подачей пара высокого давления в паровые сопла, установленные на циркуляционном трубопроводе. В фазе варки в варочном котле поддерживается требуемый уровень температуры и давления до тех пор, пока не будет достигнуто заданное значение Н-фактора. Циркуляция осуществляется следующим образом: варочный щелок отбирается через циркуляционное сито в нижней части котла, подогревается паром высокого давления в трубопроводе и возвращается в котел через верхнее вы-теснительное сито и через нижний конус. Температура варки составляет 165 °С. Регулирование концентрации эффективной щелочи во время варки осуществляется подачей горячего белого щелока по линии 8 в циркуляционный трубопровод. Избыток горячего черного щелока возвращается в бак ГЧЩ.
После окончания варки начинается вытеснение горячего варочного щелока холодным промывным фильтратом и теплым щелоком. При этом температура содержимого котла резко снижается и прекращаются химические реакции. Процесс вытеснения начинается с подачи щелока из бака черного щелока КЩ в нижнюю часть котла, чтобы использовать высокую температуру в варочном котле для деактивации комплексных соединений кальция, растворенных в щелоке при пропитке. Окончательное вытеснение проводится с использованием промывного фильтрата, поступающего из бака для вытесняемого щелока ПрЩ. Вытесненный горячий черный щелок направляется в сборник горячего черного щелока по линии 18 для следующей варки, а также на выпарку по линиям 10 и 30. Количество использованного вытесненного щелока соответствует общему объему фильтрата от промывки небеленой массы. В конце ступени вытеснения температура массы в котле ниже 100 °С. После этого давление в котле за счет снижения температуры также снижается до уровня атмосферного. Вымывка массы начинается с подачи промывного щелока в нижний конус котла на разбавление. Масса с концентрацией 5 % откачивается насосом из котла в вымывной резервуар.
В процессе варки сдувки из котла поступают по линии дегазации в бак горячего черного щелока, частично конденсируются, а несконденсировавшиеся парогазы откачиваются вентилятором через терпентинный конденсатор на сжигание вне варочного цеха. Аналогично, все паровые сдувки из щелоковых баков направляются сначала по линии 7 в бак горячего черного щелока, а затем вентилятором откачиваются на сжигание вне варочного цеха.

1 - подача холодного белого щелока; 1а - белый щелок на регулирование а.щ. на пропитку; 2 - пар высокого давления;3 -вытесняемый из котла теплый черный щелок после пропитки; 4 - подача белого щелока на регулирование а.щ. во время варки; 5 - теплый черный щелок на выпарку; 6 - щелок на выпарку; 7 - дегазация баков; 8 - мыло; ТП - теплообменник; Т.В. - теплая вода; Г.В. - горячая вода; П.С. - паровые сопла на трубопроводе циркулирующего варочного щелока; КЩ - бак теплого черного щелока (К-бак).
Рисунок 5 - Принципиальная технологическая схема варки Super Batch-Kоз.
| обозначение |
Наименование |
Кол. |
Примечание |
||||||||||||
| 1 |
Теплообменник |
4 |
|||||||||||||
| 2 |
Бак аккумулятор горячего белого щелока |
1 |
|||||||||||||
| 3 |
Бак аккумулятор горячего черного щелока |
1 |
|||||||||||||
| 4 |
Варочный котел |
6 |
|||||||||||||
| 5 |
Вымывной резервуар |
1 |
|||||||||||||
| 6 |
Каплеотделитель |
6 |
|||||||||||||
| 7 |
Бак вытесненного теплого щелока |
1 |
|||||||||||||
| 8 |
Бак промывного щелока |
1 |
|||||||||||||
| 9 |
Паровые сопла |
6 |
|||||||||||||
| 10 |
Насос |
16 |
|||||||||||||
| 11 |
Массный насос |
7 |
|||||||||||||
| 12 |
Вентилятор |
6 |
|||||||||||||
| - 1 - |
Холодный белый щелок |
||||||||||||||
| - 2 - |
Белый щелок на регулирование а. щ. на пропитку |
||||||||||||||
| - 3 - |
Горячий белый щелок |
||||||||||||||
| - 4 - |
Циркулирующий белый щелок |
||||||||||||||
| - 5 - |
Пар высокого давления |
||||||||||||||
| - 6 - |
Конденсат |
||||||||||||||
| - 7 - |
Дегазация баков |
||||||||||||||
| - 8 - |
Белый щелок на регулирование а. щ. во время варки |
||||||||||||||
| - 9 - |
Горячий белый щелок на смешение с черным |
||||||||||||||
| - 10 - |
Черный щелок на выпарку |
||||||||||||||
| 1414.08.КП.126.00.СХ |
|||||||||||||||
| Изм. |
Лист |
№ докум. |
Подп. |
Дата |
|||||||||||
| Разраб. |
Елькин А.А. |
Схема технологическая варочного отдела сульфат-целлюлозного завода |
Лит. |
Лист |
Листов |
||||||||||
| Пров. |
|||||||||||||||
| АГТУ ХТФ IV -6 |
|||||||||||||||
| Н. контр. |
|||||||||||||||
| Утв. |
|||||||||||||||
| Поз. обозначе- ние |
Наименование |
Кол. |
Примечание |
|||||
| - 11 - |
Теплая вода |
|||||||
| - 12 - |
Горячая вода |
|||||||
| - 13 - |
Черный щелок на нагрев воды |
|||||||
| - 14 - |
Черный щелок на нагрев белого щелока |
|||||||
| - 15 - |
Варочный щелок в котел |
|||||||
| - 16 - |
Циркулирующий черный щелок |
|||||||
| - 17 - |
Циркулирующий варочный щелок |
|||||||
| - 18 - |
Горячий черный щелок вытесняемый из котла |
|||||||
| - 19 - |
Терпентинные сдувки |
|||||||
| - 20 - |
Щепа |
|||||||
| - 21 - |
Пар низкого давления |
|||||||
| - 22 - |
Воздух отсасываемый из котла |
|||||||
| - 23 - |
Воздух в атмосферу |
|||||||
| - 24 - |
Масса в вымывной резервуар |
|||||||
| - 25 - |
Целлюлоза |
|||||||
| - 26 - |
Теплый щелок на пропитку |
|||||||
| - 27 - |
Теплый щелок вытесняемый из котла |
|||||||
| - 28 - |
Сульфатное мыло |
|||||||
| - 29 - |
Щелок на вытеснение горячего варочного щелока |
|||||||
| - 30 - |
Щелок на выпарку |
|||||||
| - 31 - |
Жидкость уловленная в каплеотделителе |
|||||||
| Елькин А.А. |
1414.08.КП.126.00.СХ |
|||||||
| Изм. |
Лист |
№ докум. |
Подп. |
Дата |
||||
2. ПРАКТИЧЕСКАЯ ЧАСТЬ
2.1 Материальный баланс
Исходные данные представлены в таблице 1
Таблица 1 - Исходные данные для расчета материального баланса
| Наименование показателей |
Единица измерения |
Обозначение |
Величина показателя |
Ссылка на источник |
||||
| Вид целлюлозы |
небеленая хвойная |
Задание |
||||||
| Порода древесины |
сосна |
Задание |
||||||
| Производительность установки по варке |
т/сут в.с.ц. |
G1 |
900 |
Задание |
||||
| Выход целлюлозы из древесины |
% |
В |
46 |
3 |
||||
| Насыпная плотность щепы |
кг/м3 |
ρ1 |
130 |
6 |
||||
| Средняя плотность древесины |
кг/м3 |
ρ2 |
470 |
4 |
||||
| Относительная влажность щепы |
% |
W1 |
40 |
3 |
||||
| Расход активной щелочи на варку, ед. Na2O |
% |
А |
18 |
3 |
||||
| Степень сульфидности белого щелока |
% |
S |
0,25 |
3 |
||||
| Степень каустизации белого щелока |
% |
К |
0,85 |
3 |
||||
| Степень восстановления белого щелока |
% |
R |
0,95 |
3 |
||||
| Концентрация активной щелочи, ед. Na2O |
кг/м3 |
сl |
100 |
3 |
||||
| Концентрация черного щелока, подаваемого на пропитку |
% |
с2 |
14 |
2 |
||||
| Плотность черного щелока, подаваемого на пропитку |
кг/м3 |
d2 |
1064 |
2 |
||||
| Концентрация крепкого черного щелока |
% |
с3 |
18 |
2 |
||||
| Плотность крепкого черного щелока |
кг/м3 |
d3 |
1080 |
2 |
||||
| Плотность белого щелока |
кг/м3 |
d1 |
1011 |
2 |
||||
| Гидромодуль варки |
ГМ |
4 |
6 |
|||||
| Средняя температура щепы зимой и летом |
°С |
t2 t'2 |
-10 +15 |
3 |
||||
| Температура пропарки |
°С |
tnp |
90 |
2 |
||||
| Температура варки |
°С |
tB |
165 |
2 |
||||
| Степень объемного заполнения |
пл. м3/м3 |
a |
0,42 |
3 |
||||
Расчет материального баланса ведется на 1 т воздушно-сухой целлюлозы.
Материальный баланс загрузки и пропитки
Количество абсолютно-сухой древесины на 1 м котла:
,(1)
где ρ 2 - средняя плотность древесины, кг/м3 ;
а - степень объемного заполнения котла, пл. м3 /м3
кг/м3
.
Выход абсолютно-сухой целлюлозы с 1 м3 котла:
,(2)
где В - выход целлюлозы из древесины, %;
кг/м3
.
Выход воздушно-сухой целлюлозы с 1 м3 котла:
(3)
где 0,9 - коэффициент сухости воздушно-сухой целлюлозы;
кг/м3
.
Выход воздушно-сухой целлюлозы из котла за одну варку:
, (4)
где V K - объем котла, м3 ;
кг.
На 1 т воздушно-сухой целлюлозы необходимо загрузить абсолютно-сухой древесины:
,(5)
где 880 - содержание абсолютно-сухого волокна на 1 т целлюлозы, кг;
В - выход целлюлозы из древесины, %;
кг/тв.с.ц.,
или
(6)
где ρ 1 - насыпная плотность щепы, кг/м3 ;
м3
/т,
или
,
(7)
где р 2 - средняя плотность древесины, кг/м3 ;
пл. м3
/т в.с.ц.
С древесиной в котел поступает жидкости:
,(8)
где W 1 - относительная влажность щепы, %;
кг Н2
О/т в.с.ц.
Количество пара, подаваемого на уплотнение и пропарку щепы, на 1 т в.с.ц. зимой:
,(9)
где т 1 - теплоемкость древесины, КДж/кгּ °С, т 1 =1,34;
т 2 - теплоемкость воды, КДж/кгּ°С, т 2 =4,19;
t 1 - температура пропарки, °С;
t 2 - температура щепы зимой, °С;
l - энтальпия пара при Р 1,2 МПа;
l ' - энтальпия жидкости при t =90 °С;
λ - теплота плавления льда, КДж/кгּ°С, λ =334
=602,5 кг/т в.с.ц.
Количество пара, подаваемого на уплотнение и пропарку щепы, летом:
,(10)
где t 2 ’- температура щепы летом, °С;
кг/т.
Количество пара, конденсирующегося в котле (принимаем 90 %),
зимой:
,
(11)
кг/т.
Количество пара, конденсирующего в котле, летом:
,
(12)
кг/т.
Количество пара, уходящего из котла с воздухом в период загрузки котла:
- зимой:
,
(13)
кг/т.
- летом:
,(14)
кг/т.
Количество жидкости в котле на 1 т в.с.ц.
,
(15)
где ГМ - гидромодуль варки, ГМ=4;
кг/т.
Необходимо залить черного щелока на пропитку:
-зимой
,
(16)
кг/т
-летом
,
(17)
кг/т
или
,(18)
где d 2 - плотность черного щелока, подаваемого на пропитку, кг/м3 ;
м3
/т в.с.ц.,
,(19)
м3
/т в.с.ц.
Далее материальный баланс считаем на летние показатели.
Сухих веществ в черном щелоке на пропитку на 1 т в.с.ц.
,(20)
где С2 - концентрация черного щелока, подаваемого на пропитку,%;
кг/т.
Принимаем, что в сухом остатке органических веществ - 70 %, минеральных веществ - 30 %.
Черный щелок на пропитку содержит:
- минеральных веществ
,(21)
кг/т.
- органических веществ
, (22)
кг/т.
Расчет показателей белого щелока представлен в таблице 2
Таблица 2 - Расчет показателей белого щелока
| Компоненты в единицах Na2O, г/л |
Mr |
Эквивалентная масса (Э) |
Расчет |
| NaOH |
40 |
40 |
СNaOH=С1(100-S)/100=100(100-25)/100=75 г/л |
| Na2S |
78 |
39 |
CNa2S=C1ּS/100=100ּ25/100=25 г/л |
| Na2CO3 |
106 |
53 |
СNa2CO3=СNaOH(100-K)/K=75(100-85)/85=13,2 г/л г/л |
| Na2SO4 |
142 |
71 |
CNa2SO4=CNa2S(100-R)/R=25(100-95)/95=1,3 г/л |
| Всего Na2O |
62 i |
31 |
Всего СОЩ=114,5 г/л |
Компоненты в собственных единицах, г/л
NaOH=CNaOH ּЭNaoH /ЭNa 2О =75ּ40/31=96,8 г/л (23)
Na2 S=CNa2S ּЭNa2S /ЭNa2 О =25ּ39/31=31,5 г/л (24)
Na2 CO3 =CNa2CO3 ּЭNa2 СО 3 /ЭNa2O =13,2ּ53/31=22,6 г/л (25)
Na2 SO4 =CNa2SO4 ּЭNa2S О 4 /ЭNa2 О =l,3ּ71/31=3,0 г/л (26)
Всего С°ОЩ =153,9 г/л (27)
Степень активности белого щелока
(28)
Коэффициент перевода общей щелочи в собственные единицы
(29)
В минеральном остатке содержится чистого Na2 O
(30)
кг Na2
O/т в.с.ц.
Принимаем выход при пропитке 97,5 %, т.е. растворяется 2,5% органических веществ
, (31)
кг/т.
Тогда органических веществ в щелоке к концу пропитки
кг/т. (32)
Всего сухих веществ в щелоке к концу пропитки
кг. (33)
Материальный баланс загрузки и пропитки (летний) представлен в таблице 3
Таблица 3 - Материальный баланс загрузки и пропитки
| Вещества |
Со щепой |
С черным щелоком |
От химических реакций |
Итого |
На химические реакции |
Итого |
К концу пропитки |
| 1 |
2 |
3 |
4 |
5 |
6 |
7 |
8 |
| Жидкость |
1500,2 |
6151,8 |
7652 |
7652 |
|||
| Древесина |
1913 |
1913 |
47,8 |
47,8 |
1865,2 |
||
| Органические вещества |
602,88 |
47,8 |
650,68 |
650,68 |
|||
| Минеральные вещества |
258,37 |
258,37 |
258,37 |
Принимаем коэффициент вытеснения равным 0,8, тогда остается черного щелока с пропитки 20 %
,(34)
кг/т.
Вытеснено жидкости
, (35)
кг/т.
Средняя концентрация сухих веществ в щелоке к концу пропитки:
, (36)
%.
Органических веществ в жидкости с пропитки:
, (37)
кг/т.
Минеральных веществ в жидкости с пропитки
, (38)
кг/т.
Расход активной щелочи на 1 т в.с.ц., ед. Na2 O/т
,
(39)
где А - расход активной щелочи, %;
кгNa2
O/т.
Объем белого щелока на 1 т в.с.ц.
, (40)
где С 1 - концентрация активной щелочи, кг/м3 ;
м3
/т в.с.ц.,
,(41)
где d 1 - плотность белого щелока, кг/м3 ;
кг/т.
Необходимо залить горячего черного щелока
, (42)
кг/т.
Всего Na2 O поступает в котел с белым щелоком
,(43)
где K 1 - степень активности белого щелока;
кгNa2
O/т.
Количество минеральных веществ в ед. NaOH, пришедших с белым щелоком в котел
,(44)
где К2 - коэффициент перевода общей щелочи в собственные единицы;
кг/т.
Принимаем, что средняя концентрация сухих веществ в черном щелоке,поступающем на варку равна 18 %.
Содержание сухих веществ в черном щелоке, поступающем на варку
,(45)
кг/т.
Принимаем, что в черном щелоке 30 % минеральных веществ и 70 % органических веществ.
Содержание органических веществ
,
(46)
кг/т.
Содержание минеральных веществ
, (47)
кг/т.
В том числе Na2 O
,(48)
кг/т.
С учетом остаточного щелока с пропитки общее содержание сухих веществ:
- органических веществ:
,(49)
кг/т.
- минеральных веществ
,(50)
кг/т.
Общее содержание сухих веществ к концу заливки щелоком
,(51)
кг/т.
Материальный баланс заварки и варки
Выход целлюлозы снижается с 97,5 % до 46 %, 51,5 % органических веществ переходит в раствор
,(52)
кг/т.
В течение варки со сдувками уходит 90 кг пара на 1 т абсолютно-сухой древесины.
В пересчете на 1 т в.с.ц. пара со сдувками уходит из котла
кг/т. (53)
Выход летучих продуктов, уходящих из котла в течение сдувки,
принимаем на 1 т в.с.ц., кг:
скипидар -11;
метанол СН3 ОН - 5;
метилмеркаптан CH3 SH - 1;
диметилмеркаптан (CH3 )2 S - 3;
итого органических веществ - 20 кг/т в.с.ц.
К концу варки жидкости в котле остается
,(54)
кг/т.
Общее содержание сухих веществ в котле к концу варки
,(55)
кг/т.
Общая концентрация сухих в щелоке к концу варки
, (56)
%.
Содержание органических веществ в растворе к концу варки
,(57)
.
Концентрация органических веществ к концу варки
,(58)
%.
Содержание минеральных веществ к концу варки
кг/т.
Концентрация минеральных веществ к концу варки
, (59)
%.
Материальный баланс заварки и варки представлен в таблице 4
Таблица 4- Материальный баланс заварки и варки
| Веще- |
Приход |
Расход |
|||||||
| ство, |
с про- |
с бе- |
с чер- |
варка |
итог |
варка |
сдув |
итог |
осталось |
| кг |
питки |
лым |
ным |
(хи- |
(хи- |
ка |
в котле |
||
| щело- |
щело- |
миче- |
миче- |
||||||
| ком |
ком |
ские |
ские |
||||||
| реак- |
реак- |
||||||||
| ции) |
ции) |
||||||||
| 1 |
2 |
3 |
4 |
5 |
6 |
7 |
8 |
9 |
10 |
| Вода |
1530,4 |
3477,8 |
2643,8 |
7652 |
172,2 |
172,2 |
7479,8 |
||
| Дре- |
1865,2 |
1865,2 |
985,2 |
985,2 |
880 |
||||
| веси- |
|||||||||
| на |
|||||||||
| Мине- |
51,67 |
530,2 |
142,76 |
724,63 |
724,63 |
||||
| раль- |
|||||||||
| ные |
|||||||||
| веще- |
|||||||||
| ства |
|||||||||
| Орга- |
130,14 |
333,12 |
985,2 |
1448,46 |
20 |
20 |
1428,46 |
||
| ниче- |
|||||||||
| ские |
|||||||||
| веще- |
|||||||||
| ства |
|||||||||
| Всего |
11690,3 |
10512,9 |
|||||||
Материальный баланс промывки
При вытеснении горячего черного щелока из котла промывным фильтратом сдувок не происходит. Вытесняется 80 % горячего варочного щелока, остается 20 %. Фактор разбавления принимаем равным DF=2,7 м3 Н2 О/т в.с.ц., или 2700 кг (Н2 О) фильтрата.
Уходит из котла крепкого черного щелока (с t=160 °C)
,(60)
где 0,8 - коэффициент вытеснения;
кг/т.
В котле остается щелока
,(61)
кг/т.
Принимаем, что средняя концентрация сухих веществ в промывном щелоке, равна 12 %.
В котел поступит промывного щелока
,(62)
где d 4 – плотность щелока на промывку, кг/м3 , d 4 =1040;
кг/т.
Концентрация сухих веществ в крепком щелоке, оставшемся в котле
%.
Всего остается в крепком черном щелоке в котле сухих веществ
,(63)
кг/т.
из них: - минеральных веществ
,(64)
кг/т.
- органических веществ
, (65)
кг/т.
Всего должно вытесняться из котла щелока
,(66)
.
С крепким черным щелоком из котла уходит сухих веществ
,(67)
кг/т.
из них:- минеральных веществ
, (68)
кг/т.
- органических веществ
, (69)
кг/т.
Со слабым щелоком в котел приходит сухих веществ
,(70)
где 12 - концентрация промывного щелока, %;
кг/т.
Считаем, что 70 % органических веществ и 30 % минеральных веществ.
Тогда органических веществ будет
, (71)
кг/т.
а минеральных веществ
, (72)
кг/т.
При смешении промывного и оставшегося в котле черного щелока получается:
общий объем жидкости в котле
,(73)
кг/т.
общее количество сухих веществ в котле
,(74)
кг/т.
Средняя концентрация сухих веществ после смешения щелоков составит
, (75)
%.
Дополнительно должно вытесняться из котла щелока
, (76)
кг/т.
Общее количество вытесненного щелока
,(77)
кг/т.
С вытесняемым щелоком смешения концентрацией С8 =14,1 % уходят сухих веществ
, (78)
кг/т.
из них 70 % органических веществ и 30 % минеральных веществ
В котле останется жидкости
, (79)
кг/т.
Останется сухих веществ в котле
, (80)
кг/т.
из них 70 % органических веществ и 30 % минеральных веществ
Средняя концентрация сухих веществ в котле перед вымывкой
,(81)
%.
Температура в котле у щелока 91,2 °С. За счет охлаждения происходит сброс давления. Давление в котле достигает уровня атмосферного.
Материальный баланс промывки
Таблица 5 - Материальный баланс промывки представлен в таблице 5
| Вещество |
Приход |
Расход |
|||||
| с варки |
с промывным черным щелоком |
итого |
с крепким черным щелоком |
дополнительно вытеснено DF+V |
итого |
осталось |
|
| 1 |
2 |
3 |
4 |
5 |
6 |
7 |
8 |
| Жидкость |
7479,8 |
10287,8 |
17767,6 |
5983,8 |
4304 |
10287,8 |
7479,8 |
| Целлюлоза |
880 |
880 |
880 |
||||
| Сухие вещества |
2153,1 |
1234,54 |
3387,64 |
1722,48 |
606,86 |
2329,34 |
1058,3 |
| Минеральные вещества |
724,7 |
370,36 |
1095,06 |
579,76 |
182,06 |
761,82 |
333,24 |
| Органические вещества |
1428,4 |
864,18 |
2292,58 |
1142,72 |
424,80 |
1567,52 |
725,06 |
Итого осталось в котле перед выгрузкой массы:
- жидкости - 7479,8 кг/т;
- целлюлозы - 880 кг/т;
- сухих веществ - 1058,3 кг/т,
из них: - органических веществ - 725,06 кг/т,
- минеральных веществ - 333,24 кг/т;
Средняя концентрация органических веществ в сухом остатке щелока
%.(82)
Средняя концентрация минеральных веществ в сухом остатке щелока
%. (83)
Материальный баланс смешения с вытеснительным щелоком
Выход целлюлозы из котла за одну варку
кг.
Выход целлюлозы с 1 м3 котла за варку
кг/м3
.
Масса щелока в котле перед вытеснением
кг/т. или
кг
Общее количество массы в котле перед вытеснением
, (84)
кг
На 1 т в.с.ц. общее количество массы составит 7479,8+1000=8479,8кг/т
Концентрация массы в котле перед вытеснением
,(85)
%
Количество массы, вымываемой из котла, при концентрации 5 %
,(86)
кг.
На 1 т в.с.ц. это составит
кг/т. (87)
Количество щелока на вымывку массы
,(88)
кг.
На 1 т в.с.ц. количество щелока равно
кг/т. (89)
Расход промывного щелока на вымывку
,(90)
м3
/час.
На 1 т в.с.ц. расход промывного щелока равен:
м3
/час. (91)
Принимаем, что концентрация сухих веществ в вымывном щелоке равна 12 %
С вымывным щелоком поступает сухих веществ
,(92)
кг/т в.с.ц.
Всего будет жидкости после смешения
, (93)
кг/т в.с.ц.
Сухих веществ в щелоке после смешения будет
,(94)
кг/т в.с.ц.
Средняя концентрация сухих веществ в щелоке после смешения
,(95)
%.
Материальный баланс смешения с вытеснительным щелоком (на 1 т в.с.ц) представлен в таблице 6
Таблица 6 - Материальный баланс смешения с вытеснительным щелоком
| Вещество, кг |
Приход |
Расход |
||
| с промывки |
с щелоком на разбавление |
итого |
Вымывается в вымывной резервуар |
|
| 1 |
2 |
3 |
4 |
5 |
| Жидкость |
7479,8 |
11520,2 |
19000 |
19000 |
| Целлюлоза |
880 |
880 |
880 |
|
| Сухие вещества |
1058,3 |
1382,4 |
2440,7 |
2440,7 |
| Органические вещества |
725,06 |
967,68 |
1692,74 |
1692,74 |
| Минеральные вещества |
333,24 |
414,72 |
747,96 |
747,96 |
Таким образом, из котла вымывается с массой на 1 т в.с.ц.:
- жидкости - 19000 кг;
- сухих веществ - 2440,7 кг;
- целлюлозы - 880 кг.
Итоговый материальный баланс представлен в таблице 72.2 Спецификация приборов и средств автоматизации
Таблица 7 - Итоговый материальный баланс
| Вещество, кг |
Приход |
||||||||||||||
| загрузка и пропарка щепы |
пропитка |
заварка и варка |
вытеснительная промывка |
итого |
|||||||||||
| с черным щелоком |
от химических реакций |
с черным щелоком |
с белым щелоком |
от химических реакций |
с промывным щелоком |
вымывка |
|||||||||
| 1 |
2 |
3 |
4 |
5 |
6 |
7 |
8 |
9 |
10 |
||||||
| Жидкость и пар |
1500,2 |
6151,8 |
2643,8 |
3477,8 |
10287,8 |
11520,2 |
35581,6 |
||||||||
| Древесина (целлюлоза) |
1913 |
1913 |
|||||||||||||
| Сухие вещества |
861,25 |
47,8 |
475,88 |
530,2 |
985,2 |
1234,54 |
1382,4 |
5517,3 |
|||||||
| Минеральные вещества |
258,37 |
142,76 |
530,2 |
370,36 |
414,72 |
1716,41 |
|||||||||
| Органические вещества |
602,88 |
47,8 |
333,12 |
985,2 |
864,18 |
967,68 |
3800,86 |
||||||||
| Вещество, кг |
Расход |
||||||||||||||
| пропитка |
заварка |
варка |
вытеснительная промывка |
вымывается в вымывной резервуар |
итого |
||||||||||
| на химические реакции |
с пропиточным черным щелоком |
от химических реакций |
со сдув-ками |
с крепким черным щелоком |
с щелоком смешения |
||||||||||
| 1 |
2 |
3 |
4 |
5 |
6 |
7 |
8 |
||||||||
| Жидкость |
6121,6 |
172,2 |
5983,8 |
4304 |
19000 |
35581,6 |
|||||||||
| Древесина (целлюлоза) |
47,8 |
985,2 |
880 |
1913 |
|||||||||||
| Сухие вещества |
727,26 |
20 |
1722,48 |
606,86 |
2440,7 |
5517,3 |
|||||||||
| Минеральные вещества |
206,68 |
579,76 |
182,06 |
747,96 |
1716,46 |
||||||||||
| Органические вещества |
520,58 |
20 |
1142,72 |
424,80 |
1692,74 |
380,84 |
|||||||||
Таблица 8 − Спецификация приборов и средств автоматизации
| № позиции |
Измеряемый параметр |
Средства автоматизации |
|||||||
| Наименование |
Рабочее значение |
Место установки |
Наименование |
Тип |
Техническая характеристика |
Коли-чество |
Цель применения |
||
| 1.1 |
Расход белого щелока |
Трубопровод |
Преобразователь расхода электромагнитный |
ADMAG AE |
Рабочая температура до 160 °С; вых. ток 4 – 20 мА; γосн= ± 1% |
1 |
Технологический контроль |
||
| 1.2 |
Пульт |
Регистратор безбумажный показывающий регистрирующий |
Jumo Lоgoscreen 9020 |
Вых. ток 4 – 20 мА; γосн= ± 0,1 %; 12 канальный |
1 |
||||
| 2.1 |
Температура белого щелока, поступающего в бак белого щелока |
160 °С макс. |
Трубопровод |
Термопреобразователь |
ТСМ-01 |
Диапазон от -50 до 180 °С; вых. ток 4 – 20 мА; |
1 |
Технологический контроль и регулирование |
|
| 2.2 |
Пульт |
Регистратор безбумажный показывающий регистрирующий |
Jumo Lоgoscreen 9020 |
Вых. ток 4 – 20 мА; γосн= ± 0,1 %; 12 канальный |
1 |
||||
| 2.3 |
Пульт |
Регулятор электронный |
Jumo Dicon 1000 |
Вых. ток 4 – 20 мА |
1 |
||||
| 2.4 |
Трубопровод |
Клапан регулирующий с электронным позиционером |
Neles |
1 |
|||||
| 3.1 |
Уровень в баке горячего белого щелока |
20,4 м макс. |
Бак |
Емкостной уровнемер |
CLM-36NT |
Диапазон от -40 до 200 °С; вых. ток 4 – 20 мА; |
1 |
Технологический контроль и регулирование, предельная сигнализация по верхнему и нижнему уровню |
|
| 3.2 |
Пульт |
Регистратор безбумажный показывающий регистрирующий |
Jumo Lоgoscreen 9020 |
Вых. ток 4 – 20 мА; γосн= ± 0,1 %; 12 канальный |
1 |
||||
| 3.3 |
Пульт |
Регулятор электронный |
Jumo Dicon 1000 |
Вых. ток 4 – 20 мА |
1 |
||||
| 3.4 |
Трубопровод |
Клапан регулирующий с электронным позиционером |
Neles |
1 |
|||||
| 4.1 |
Расход щепы |
1400 м3/ч макс. |
Загрузочная воронка |
Расходомер сыпучих материалов |
MILLTRO-NICS |
Диапазон 0,2…20 т/ч вых. ток 0 – 5 мА; γосн= ± 1% |
1 |
Технологический контроль, учетные операции |
|
| 4.2 |
Пульт |
Регистратор безбумажный показывающий регистрирующий |
Jumo Lоgoscreen 9020 |
Вых. ток 0 – 5 мА; γосн= ± 0,1 %; 6 канальный |
1 |
||||
| 5.1 |
Расход щепы |
1400 м3/ч макс. |
Загрузочная воронка |
Расходомер сыпучих материалов |
MILLTRO-NICS |
Диапазон 0,2…20 т/ч вых. ток 4 – 20 мА; γосн= ± 1% |
1 |
Технологический контроль, учетные операции |
|
| 5.2 |
Пульт |
Регистратор безбумажный показывающий регистрирующий |
Jumo Lоgoscreen 9020 |
Вых. ток 4 – 20 мА; γосн= ± 0,1 %; 6 канальный |
1 |
||||
| 6.1 |
Давление в баке белого щелока |
1 МПа макс. |
По месту |
Преобразователь перепада давлениия |
Сапфир 22М-Ди 2151 |
Диапазон от 0,62………5 МПа вых. ток 4 – 20 мА; γосн= ± 0,25% |
Технологический контроль и регулирование |
||
| 6.2 |
Пульт |
Регистратор безбумажный показывающий регистрирующий |
Jumo Lоgoscreen 9020 |
Вых. ток 4 – 20 мА; γосн= ± 0,1 %; 12 канальный |
1 |
||||
| 6.3 |
Пульт |
Регулятор электронный |
Jumo Dicon 1000 |
Вых. ток 4 – 20 мА |
1 |
||||
| 6.4 |
Трубопровод |
Клапан регулирующий с электронным позиционером |
Neles |
1 |
|||||
| 7.1 |
Концентрация активной щелочи в пропиточном щелоке |
рН макс. 11 |
Трубопровод |
рН-милливольтметр |
рН-011 ММГ |
Диапазон рН 1…14; вых. ток 4 – 20 мА; γосн= ± 0,05 % |
1 |
Технологический контроль и регулирование |
|
| 7.2 |
Пульт |
Регистратор безбумажный показывающий регистрирующий |
Jumo Lоgoscreen 9020 |
Вых. ток 4 – 20 мА; γосн= ± 0,1 %; 12 канальный |
1 |
||||
| 7.3 |
Пульт |
Регулятор электронный |
Jumo Dicon 1000 |
Вых. ток 4 – 20 мА |
1 |
||||
| 7.4 |
Трубопровод |
Клапан регулирующий с электронным позиционером |
Neles |
1 |
|||||
| 8.1 |
Уровень щелока в котле |
15 м макс. |
Котел |
Емкостной уровнемер |
CLM-36NT |
Диапазон от -40 до 200 °С; вых. ток 4 – 20 мА; |
1 |
Технологический контроль и регулирование, предельная сигнализация по верхнему и нижнему уровню |
|
| 8.2 |
Пульт |
Регистратор безбумажный показывающий регистрирующий |
Jumo Lоgoscreen 9020 |
Вых. ток 4 – 20 мА; γосн= ± 0,1 %; 12 канальный |
1 |
||||
| 9.1 |
Уровень щелока в котле |
15 м макс. |
Котел |
Емкостной уровнемер |
CLM-36NT |
Диапазон от -40 до 200 °С; вых. ток 4 – 20 мА; |
1 |
||
| 9.2 |
Пульт |
Регистратор безбумажный показывающий регистрирующий |
Jumo Lоgoscreen 9020 |
Вых. ток 4 – 20 мА; γосн= ± 0,1 %; 12 канальный |
1 |
||||
| 10.1 |
Уровень в баке вытесненного пропиточного щелока |
19 м макс. |
Бак |
Емкостной уровнемер |
CLM-36NT |
Диапазон от -40 до 200 °С; вых. ток 4 – 20 мА; |
1 |
Технологический контроль и регулирование, предельная сигнализация по верхнему и нижнему уровню |
|
| 10.2 |
Пульт |
Регистратор безбумажный показывающий регистрирующий |
Jumo Lоgoscreen 9020 |
Вых. ток 4 – 20 мА; γосн= ± 0,1 %; 12 канальный |
1 |
||||
| 10.3 |
Пульт |
Регулятор электронный |
Jumo Dicon 1000 |
Вых. ток 4 – 20 мА |
1 |
||||
| 10.4 |
Трубопровод |
Клапан регулирующий с электронным позиционером |
Neles |
1 |
|||||
| 11.1 |
Уровень в баке горячего черного щелока |
18 м макс. |
Бак |
Емкостной уровнемер |
CLM-36NT |
Диапазон от -40 до 200 °С; вых. ток 4 – 20 мА; |
1 |
Технологический контроль и регулирование, предельная сигнализация по верхнему и нижнему уровню |
|
| 11.2 |
Пульт |
Регистратор безбумажный показывающий регистрирующий |
Jumo Lоgoscreen 9020 |
Вых. ток 4 – 20 мА; γосн= ± 0,1 %; 12 канальный |
1 |
||||
| 12.1 |
Давление в баке горячего черного щелока |
1 МПа макс. |
По месту |
Преобразователь перепада давлениия |
Сапфир 22М-Ди 2151 |
Диапазон от 0,62………5 МПа вых. ток 4 – 20 мА; γосн= ± 0,25% |
1 |
Технологический контроль и регулирование |
|
| 12.2 |
Пульт |
Регистратор безбумажный показывающий регистрирующий |
Jumo Lоgoscreen 9020 |
Вых. ток 4 – 20 мА; γосн= ± 0,1 %; 12 канальный |
1 |
||||
| 12.3 |
Пульт |
Регулятор электронный |
Jumo Dicon 1000 |
Вых. ток 4 – 20 мА |
1 |
||||
| 12.4 |
Трубопровод |
Клапан регулирующий с электронным позиционером |
Neles |
1 |
|||||
| 13.1 |
Концентрация активной щелочи в варочном щелоке подаваемом в котел |
рН макс. 13 |
Трубопровод |
рН-милливольтметр |
рН-011 ММГ |
Диапазон рН 1…14; вых. ток 4 – 20 мА; γосн= ± 0,05 % |
1 |
||
| 13.2 |
Пульт |
Регистратор безбумажный показывающий регистрирующий |
Jumo Lоgoscreen 9020 |
Вых. ток 4 – 20 мА; γосн= ± 0,1 %; 12 канальный |
1 |
Технологический контроль и регулирование |
|||
| 13.3 |
Пульт |
Регулятор электронный |
Jumo Dicon 1000 |
Вых. ток 4 – 20 мА |
1 |
||||
| 13.4 |
Трубопровод |
Клапан регулирующий с электронным позиционером |
Neles |
1 |
|||||
| 14.1 |
Температура варочного щелока подаваемого в котел |
160 °С макс. |
Трубопровод |
Термопреобразова-тель |
ТСМ-01 |
Диапазон от -50 до 180 °С; вых. ток 4 – 20 мА; |
1 |
Технологический контроль и регулирование |
|
| 14.2 |
Пульт |
Регистратор безбумажный показывающий регистрирующий |
Jumo Lоgoscreen 9020 |
Вых. ток 4 – 20 мА; γосн= ± 0,1 %; 12 канальный |
1 |
||||
| 14.3 |
Пульт |
Регулятор электронный |
Jumo Dicon 1000 |
Вых. ток 4 – 20 мА |
1 |
||||
| 14.4 |
Трубопровод |
Клапан регулирующий с электронным позиционером |
Neles |
1 |
|||||
| 15.1 |
Температура белого щелока |
160 °С макс. |
Трубопровод |
Термопреобразова-тель |
ТСМ-01 |
Диапазон от -50 до 180 °С; вых. ток 4 – 20 мА; |
1 |
Технологический контроль и регулирование |
|
| 15.2 |
Пульт |
Регистратор безбумажный показывающий регистрирующий |
Jumo Lоgoscreen 9020 |
Вых. ток 4 – 20 мА; γосн= ± 0,1 %; 12 канальный |
1 |
||||
| 15.3 |
Пульт |
Регулятор электронный |
Jumo Dicon 1000 |
Вых. ток 4 – 20 мА |
1 |
||||
| 15.4 |
Трубопровод |
Клапан регулирующий с электронным позиционером |
Neles |
1 |
|||||
| 16.1 |
Расход белого щелока, на регулирование концентрации активной щелочи |
Трубопровод |
Преобразователь расхода электромагнитный |
ADMAG AE |
Рабочая температура до 160 °С; вых. ток 4 – 20 мА; γосн= ± 1% |
Технологический контроль и регулирование |
|||
| 16.2 |
Пульт |
Регистратор безбумажный показывающий регистрирующий |
Jumo Lоgoscreen 9020 |
Вых. ток 4 – 20 мА; γосн= ± 0,1 %; 12 канальный |
1 |
||||
| 16.3 |
Пульт |
Регулятор электронный |
Jumo Dicon 1000 |
Вых. ток 4 – 20 мА |
1 |
||||
| 16.4 |
Трубопровод |
Клапан регулирующий с электронным позиционером |
Neles |
1 |
|||||
| 17.1 |
Расход белого щелока, на регулирование концентрации активной щелочи |
Трубопровод |
Преобразователь расхода электромагнитный |
ADMAG AE |
Рабочая температура до 160 °С; вых. ток 4 – 20 мА; γосн= ± 1% |
1 |
Технологический контроль и регулирование |
||
| 17.2 |
Пульт |
Регистратор безбумажный показывающий регистрирующий |
Jumo Lоgoscreen 9020 |
Вых. ток 4 – 20 мА; γосн= ± 0,1 %; 12 канальный |
1 |
||||
| 17.3 |
Пульт |
Регулятор электронный |
Jumo Dicon 1000 |
Вых. ток 4 – 20 мА |
1 |
||||
| 17.4 |
Трубопровод |
Клапан регулирующий с электронным позиционером |
Neles |
1 |
|||||
| 18.1 |
Температура подогреваемого варочного щелока |
160 °С макс. |
Трубопровод |
Термопреобразова-тель |
ТСМ-01 |
Диапазон от -50 до 180 °С; вых. ток 4 – 20 мА; |
1 |
Технологический контроль и регулирование |
|
| 18.2 |
Пульт |
Регистратор безбумажный показывающий регистрирующий |
Jumo Lоgoscreen 9020 |
Вых. ток 4 – 20 мА; γосн= ± 0,1 %; 12 канальный |
1 |
||||
| 18.3 |
Пульт |
Регулятор электронный |
Jumo Dicon 1000 |
Вых. ток 4 – 20 мА |
1 |
||||
| 18.4 |
Трубопровод |
Клапан регулирующий с электронным позиционером |
Neles |
1 |
|||||
| 19.1 |
Температура подогреваемого варочного щелока |
160 °С макс. |
Трубопровод |
Термопреобразова-тель |
ТСМ-01 |
Диапазон от -50 до 180 °С; вых. ток 4 – 20 мА; |
1 |
Технологический контроль и регулирование |
|
| 19.2 |
Пульт |
Регистратор безбумажный показывающий регистрирующий |
Jumo Lоgoscreen 9020 |
Вых. ток 4 – 20 мА; γосн= ± 0,1 %; 12 канальный |
1 |
||||
| 19.3 |
Пульт |
Регулятор электронный |
Jumo Dicon 1000 |
Вых. ток 4 – 20 мА |
1 |
||||
| 19.4 |
Трубопровод |
Клапан регулирующий с электронным позиционером |
Neles |
1 |
|||||
| 20.1 |
Температура в варочном котле |
160 °С макс. |
Котел |
Термопреобразова-тель |
ТСМ-01 |
Диапазон от -50 до 180 °С; вых. ток 4 – 20 мА; |
1 |
Технологический контроль |
|
| 20.2 |
Пульт |
Регистратор безбумажный показывающий регистрирующий |
Jumo Lоgoscreen 9020 |
Вых. ток 4 – 20 мА; γосн= ± 0,1 %; 12 канальный |
1 |
||||
| 21.1 |
Температура в варочном котле |
160 °С макс. |
Котел |
Термопреобразова-тель |
ТСМ-01 |
Диапазон от -50 до 180 °С; вых. ток 4 – 20 мА; |
1 |
Технологический контроль |
|
| 21.2 |
Пульт |
Регистратор безбумажный показывающий регистрирующий |
Jumo Lоgoscreen 9020 |
Вых. ток 4 – 20 мА; γосн= ± 0,1 %; 12 канальный |
1 |
||||
| 22.1 |
Давление в котле |
1 МПа макс. |
По месту |
Преобразователь перепада давлениия |
Сапфир 22М-Ди 2151 |
Диапазон от 0,62………5 МПа вых. ток 4 – 20 мА; γосн= ± 0,25% |
1 |
Технологический контроль и регулирование |
|
| 22.2 |
Пульт |
Регистратор безбумажный показывающий регистрирующий |
Jumo Lоgoscreen 9020 |
Вых. ток 4 – 20 мА; γосн= ± 0,1 %; 12 канальный |
1 |
||||
| 22.3 |
Пульт |
Регулятор электронный |
Jumo Dicon 1000 |
Вых. ток 4 – 20 мА |
1 |
||||
| 22.4 |
Трубопровод |
Клапан регулирующий с электронным позиционером |
Neles |
1 |
|||||
| 23.1 |
Давление в котле |
1 МПа макс. |
По месту |
Преобразователь перепада давлениия |
Сапфир 22М-Ди 2151 |
Диапазон от 0,62………5 МПа вых. ток 4 – 20 мА; γосн= ± 0,25% |
1 |
Технологический контроль и регулирование |
|
| 23.2 |
Пульт |
Регистратор безбумажный показывающий регистрирующий |
Jumo Lоgoscreen 9020 |
Вых. ток 4 – 20 мА; γосн= ± 0,1 %; 12 канальный |
1 |
||||
| 23.3 |
Пульт |
Регулятор электронный |
Jumo Dicon 1000 |
Вых. ток 4 – 20 мА |
1 |
||||
| 23.4 |
Трубопровод |
Клапан регулирующий с электронным позиционером |
Neles |
1 |
|||||
| 24.1 |
Температура черного щелока, уходящего на выпарку |
90 °С макс. |
Трубопровод |
Термопреобразова-тель |
ТСМ-01 |
Диапазон от -50 до 180 °С; вых. ток 4 – 20 мА; |
Технологический контроль и регулирование |
||
| 24.2 |
Пульт |
Регистратор безбумажный показывающий регистрирующий |
Jumo Lоgoscreen 9020 |
Вых. ток 4 – 20 мА; γосн= ± 0,1 %; 12 канальный |
1 |
||||
| 24.3 |
Пульт |
Регулятор электронный |
Jumo Dicon 1000 |
Вых. ток 4 – 20 мА |
1 |
||||
| 24.4 |
Трубопровод |
Клапан регулирующий с электронным позиционером |
Neles |
1 |
|||||
| 25.1 |
Уровень в вымывном резервуаре |
23,5 м макс. |
Резервуар |
Емкостной уровнемер |
CLM-36NT |
Диапазон от -40 до 200 °С; вых. ток 4 – 20 мА; |
1 |
||
| 25.2 |
Пульт |
Регистратор безбумажный показывающий регистрирующий |
Jumo Lоgoscreen 9020 |
Вых. ток 4 – 20 мА; γосн= ± 0,1 %; 12 канальный |
1 |
Технологический контроль и регулирование, предельная сигнализация по верхнему и нижнему уровню |
|||
| 25.3 |
Пульт |
Регулятор электронный |
Jumo Dicon 1000 |
Вых. ток 4 – 20 мА |
1 |
||||
| 25.4 |
Трубопровод |
Клапан регулирующий с электронным позиционером |
Neles |
1 |
|||||
| 26.1 |
Давление в вымывном резервуаре |
1 МПа макс. |
По месту |
Преобразователь перепада давлениия |
Сапфир 22М-Ди 2151 |
Диапазон от 0,62………5 МПа вых. ток 4 – 20 мА; γосн= ± 0,25% |
1 |
Технологический контроль и регулирование |
|
| 26.2 |
Пульт |
Регистратор безбумажный показывающий регистрирующий |
Jumo Lоgoscreen 9020 |
Вых. ток 4 – 20 мА; γосн= ± 0,1 %; 12 канальный |
1 |
||||
| 26.3 |
Пульт |
Регулятор электронный |
Jumo Dicon 1000 |
Вых. ток 4 – 20 мА |
1 |
||||
| 26.4 |
Трубопровод |
Клапан регулирующий с электронным позиционером |
Neles |
1 |
|||||
| 27.1 |
Контроль давления в насосной линии |
200 кПа |
Трубопровод |
Манометр показывающий |
МП4-У |
Верхний предел 2,5 кгс/см2 |
1 |
Технологический контроль |
|
| 28.1 |
Контроль давления в насосной линии |
1,2 МПа |
Трубопровод |
Манометр показывающий |
МП4-У |
Верхний предел 25 кгс/см2 |
1 |
Технологический контроль |
|
| 29.1 |
Контроль давления в насосной линии |
40 кПа |
Трубопровод |
Манометр показывающий |
МП4-У |
Верхний предел 1 кгс/см2 |
1 |
Технологический контроль |
|
| 30.1 |
Контроль давления в насосной линии |
200 кПа |
Трубопровод |
Манометр показывающий |
МП4-У |
Верхний предел 2,5кгс/см2 |
1 |
Технологический контроль |
|
| 31.1 |
Контроль давления в насосной линии |
200 кПа |
Трубопровод |
Манометр показывающий |
МП4-У |
Верхний предел 2,5 кгс/см2 |
1 |
Технологический контроль |
|
| 32.1 |
Контроль давления в насосной линии |
1,2 МПа |
Трубопровод |
Манометр показывающий |
МП4-У |
Верхний предел 25 кгс/см2 |
1 |
Технологический контроль |
|
| 33.1 |
Контроль давления в насосной линии |
360 кПа |
Трубопровод |
Манометр показывающий |
МП4-У |
Верхний предел 4 кгс/см2 |
1 |
Технологический контроль |
|
| 34.1 |
Контроль давления в насосной линии |
200 кПа |
Трубопровод |
Манометр показывающий |
МП4-У |
Верхний предел 2,5 кгс/см2 |
1 |
Технологический контроль |
|
| 35.1 |
Контроль давления в насосной линии |
360 кПа |
Трубопровод |
Манометр показывающий |
МП4-У |
Верхний предел 4 кгс/см2 |
1 |
Технологический контроль |
|
| 36.1 |
Контроль давления в насосной линии |
20 кПа |
Трубопровод |
Манометр показывающий |
МП4-У |
Верхний предел 1 кгс/см2 |
1 |
Технологический контроль |
|
| 37.1 |
Контроль давления в насосной линии |
200 кПа |
Трубопровод |
Манометр показывающий |
МП4-У |
Верхний предел 2,5 кгс/см2 |
1 |
Технологический контроль |
|
| 38.1 |
Контроль давления в насосной линии |
20 кПа |
Трубопровод |
Манометр показывающий |
МП4-У |
Верхний предел 1 кгс/см2 |
1 |
Технологический контроль |
|
| 39.1 |
Контроль давления в насосной линии |
360 кПа |
Трубопровод |
Манометр показывающий |
МП4-У |
Верхний предел 4 кгс/см2 |
1 |
Технологический контроль |
|
| 40.1 |
Контроль давления в насосной линии |
40 кПа |
Трубопровод |
Манометр показывающий |
МП4-У |
Верхний предел 1 кгс/см2 |
1 |
Технологический контроль |
|
| 41.1 |
Контроль давления в насосной линии |
40 кПа |
Трубопровод |
Манометр показывающий |
МП4-У |
Верхний предел 1 кгс/см2 |
1 |
Технологический контроль |
|
| 42.1 |
Контроль давления в насосной линии |
1,2 МПа |
Трубопровод |
Манометр показывающий |
МП4-У |
Верхний предел 25 кгс/см2 |
1 |
Технологический контроль |
|
| 43.1 |
Контроль давления в насосной линии |
20 кПа |
Трубопровод |
Манометр показывающий |
МП4-У |
Верхний предел 1кгс/см2 |
1 |
Технологический контроль |
|
2.3 Расчет погрешности
Расчет погрешности для измерения температуры (поз. 20.)
За расчетное значение принимаем 160°С.
Основная абсолютная погрешность термопреобразователя ТСМ-01 класса В (поз.20.1) определяется по формуле:
ΔӨ1 =±(0,25+0,0035∙160)= ±0,81°С
Допускаемая абсолютная погрешность измерительных преобразователей и приборов определяется по формуле
ΔД =γосн ∙D/100,
γосн – основная погрешность
D- Диапазон преобразователя
Пользуясь данной формулой, определяем предел допускаемой погрешности вторичного прибора
ΔӨ2 =0,5∙230/100=±1,15 °С
Предел суммарной погрешности
°С
Таким образом, Ө± = (160± 1,41) °С
Расчет погрешности комплекта для измерения давления(поз.26)
За расчетное принимаем 1МПа
Предел основной абсолютной погрешности преобразователя давления «Сапфир 22М-Ди 2151» (поз.26.1) определяем
ΔР1 =0,25∙1/100=±0,0025 МПа
Предел основной погрешности вторичного прибора (поз.28.2) определяем
ΔР2 =0,5∙1/100=±0,005 МПа
Предел суммарной погрешности данного комплекта составляет:
кПа
Таким образом, Р=(1±0,0056)МПа
Расчет погрешности для измерения расхода(поз.17)
За расчетное принимаем 155 м3 /ч
Предел основной абсолютной погрешности ADMAG AE (поз.29.1)
ΔF1 =0,1∙180/100=±0,18 м3 /ч
Предел основной погрешности вторичного прибора (поз.29.3) определяем
ΔF2 =0,1∙180/100=±0,18 м3 /ч
Предел суммарной погрешности данного комплекта составляет:
м3
/ч
Таким образом, F=(155±0,25) м3 /ч
ОБЗОР ЛИТЕРАТУРЫ
1. Гурьев, А.В. Технология целлюлозно-бумажного производства [Текст]: методические указания к курсовому проектированию / А.В. Гурьев, Л.А. Миловидова, Г.В. Комарова. – Архангельск: Изд-во АГТУ, 2005. – 18 с.
2. Ламми, Л. Усовершенствование процесса вытеснительной периодической сульфатной варки – Suрег Ваtсh-К [Текст] / Л. Ламми, П. Ууситало / Целлюлоза. Бумага. Картон. – 2003. – № 3–4. – c 8–12.
3. Непенин Ю.Н. Технология целлюлозы [Текст]. В 3-х томах. Т. 2. Производство сульфатной целлюлозы. / Под ред. Ю.Н. Непенина. – М.: Лесная промышленность, 1990. – 600 с.
4. Селянина, Л.И. Процессы и аппараты лесохимических и гидролизных производств [Текст] / Л.И. Селянина, СИ. Третьяков, Б.С. Филиппов [и др.]. – СПб.: Издательство Санкт-Петербургского университета, 1994. – 208 с.
5. Справочник бумажника [Текст]. В 3-х т. Т 1. – М.: Лесн. пр-ть, 1965.–750 с.
6. Технология целлюлозно-бумажного производства [Текст]. Справочные материалы. В 3-х т. Т. 1 Ч. 2 Производство полуфабрикатов. – СПб.: Политехника, 2003. – 633 с.
7. Чичаев. В.А. Оборудование целлюлозно-бумажного производства. В 2-х т. Т. 1. Оборудование для производства волокнистых полуфабрикатов / В.А. Чичаев, А.А Васильев, И.А. Васильев и др. – М.: Лесная пром-ть, 1981.
8 Павлов К.Ф. Примеры и задачи по курсу процессы и аппараты химической технологии. Учебное пособие для вузов/под ред. ч.л. – корр – ЛН СССР П.Г. Романкова. – 10-е изд. перераб. доп. – Л.: Химия, 1987. – 576 с., ил.
9. Попов В.К., Селезнев А.Ф. Системы управления химико-технологическими процессами: Методические указания к выполнению контрольной работы.- Архангельск: Изд-во АГТУ, 2003.- 28 с.
10. Основы автоматизации Целлюлозно-бумажной и лесохимической производств., Изд.2-е., перераб., Смирнов А.А., м., «Лесная промышленность», 1974, 368с.