| Скачать .docx |
Реферат: Расчет параметров разрабатываемого АЦП
Техническое задание.
Разработать АЦП поразрядного уравновешивания с устройством выборки хранения, автоматическим выбором пределов измерения, автоматической начальной предустановкой в исходное состояние и различными видами запуска (ручной, от внешнего генератора, от внутреннего генератора) со следующими характеристиками.
· Предел измерения напряжения ±2,56В
· Класс точности (c/d) 0,05/0,02
· Входное сопротивление ≥ 2 Мом
· Быстродействие 103 1/с.
· Потребляемая мощность 15 Вт.
· Температурный диапазон -10°С..+80°С
· Апертурная погрешность 30 нс.
Спектр входного сигнала приведен на рисунке 1.

Рисунок 1. Спектр входного сигнала.
Введение
В большинстве современных автоматизированных систем используются цифровые вычислительные машины, у которых исходные, промежуточные и выходные величины представлены в цифровой дискретной форме, реализуемой в виде кода [5].
В связи с необходимостью создания устройств, связывающих цифровые вычислительные машины с объектами, использующими информацию в непрерывной (аналоговой) форме, потребовалось преобразование информации из аналоговой формы в цифровую и из цифровой в аналоговую.
Первую группу устройств называют аналого-цифровыми преобразователями (АЦП). Вторую – цифро-аналоговыми преобразователями (ЦАП).
Аналого-цифровые преобразователи (АЦП) применяются в измерительных системах и измерительно-вычислительных комплексах для согласования аналоговых источников измерительных сигналов с цифровыми устройствами обработки и представления результатов измерения[2].
Различным методам построения АЦП соответствуют устройства, различающиеся по точности, быстродействию, помехозащищённости, сложности реализации.
В курсовой работе рассмотрен принцип действия АЦП последовательного приближения. Также разработаны структурная и принципиальная схемы АЦП с характеристиками, определёнными в техническом задании, проведён расчёт основных узлов, анализ погрешностей разработанного АЦП.
1. АЦП поразрядного уравновешивания.
Преобразователь этого типа, называемый в литературе также АЦП с поразрядным уравновешиванием , является наиболее распространенным вариантом последовательных АЦП.
В основе работы этого класса преобразователей лежит принцип дихотомии , т.е последовательного сравнения измеряемой величины с 1 /2 , 1 /4 , 1 /8 и т.д. от возможного максимального значения ее. Это позволяет для N-разрядного АЦП последовательного приближения выполнить весь процесс преобразования за N последовательных шагов (итераций) вместо 2N -1 при использовании последовательного счета и получить существенный выигрыш в быстродействии. Так, уже при N=10 этот выигрыш достигает 100 раз и позволяет получить с помощью таких АЦП до 105 ...106 преобразований в секунду. В то же время статическая погрешность этого типа преобразователей, определяемая в основном используемым в нем ЦАП, может быть очень малой, что позволяет реализовать разрешающую способность до 18 двоичных разрядов.
Упрощенная структура такого преобразователя приведена на рисунке 1.1.

Рисунок 1.1. Упрощенная структура АЦП поразрядного уравновешивания.
2. Расчет параметров разрабатываемого АЦП
2.1. Расчет числа разрядов АЦП.
В результате равномерного квантования мгновенное значение непрерывной величины х представляют в виде конечного числа m ступеней квантования:
,
соответствующих определённым состояниям (уровни электрических потенциалов и т. п.) квантующего устройства с погрешностью квантования Δк , т. е. погрешностью, возникающей в результате отнесения значений измеряемой величины к ближайшему значению известной величины в процессе квантования. Максимально возможное значение погрешности квантования определяется значением ступени квантования, т. е.
.
Погрешность преобразования) цифрового измерительного устройства выражается в виде 2-членной формы представления:
,
где с и d – это безразмерные коэффициенты, выраженные в процентах ( даны в техническом задании), а хmax – предел измерения (для заданного диапазона изменения измеряемой величины это будет нормируемый основной предел 30 В).
Погрешность квантования не должна превышать общую погрешность преобразования. Поэтому при определении шага (ступени) квантования необходимо учитывать соотношение:
,
,
где δmax =с/100 (при х=хmax ), т. е. δmax =0,05%.
Для конкретного цифрового измерительного прибора (в частности АЦП) между пределом измерения хmax и шагом квантования существует зависимость:
,
где n – количество двоичных разрядов или разрядность АЦП.
Учитывая два последних выражения для шага квантования, можно записать:
.
Откуда разрядность АЦП определяется следующим образом:

Следовательно, число разрядов
. Тогда шаг квантования можно найти:
,
.
2.2. Расчет частоты дискретизации.
Частота дискретизации является одной из основных характеристик АЦП. Частоту дискретизации fд можно определить двумя способами:
1) При проведении дискретизации сигнала очень широко используется теорема В. А. Котельникова: любая непрерывная функция х( t ) с ограниченным (0 ¸ f в ) спектром частот полностью определяется своими дискретными значениями, отсчитанными через интервалы времени Δ t =1/(2 f в ) , т. е. при частоте отсчётов (дискретизации по времени) f д ≥1/Δ t =2 f в [6]. Здесь предполагается аппроксимация измеряемой величины суммой гармонических сигналов с верхней частотой fв .
Частота дискретизации определяется исходя из fв , где fв – верхняя частота ограниченного спектра входного сигнала.
Энергетически значимой в технике считается часть спектра, содержащая 95% всей энергии спектра, или 95% площади, перекрываемой спектром. По геометрическому построению спектра сигнала, данного в техническом задании, можно определить fв =137 кГц
Для осуществления независимости результатов преобразования от неидеальности аппаратуры, вводится коэффициент запаса. Выбираем Кз =1,82
fд >Кз ∙2∙fв
При преобразовании сигнала предполагается выпрямление его схемой двухполупериодного преобразователя средневыпрямленных значений. Это требует увеличить частоту дискретизации в 2 раза, так как спектр становится шире в 2 раза после прохождения сигналом подобной схемы.
Учитывая всё выше сказанное, получаем частоту дискретизации:
;
Возьмем частоту дискретизации
КГц.
Тогда время цикла дискретизации будет равно:
.
2) Непосредственное применение теоремы В. А. Котельникова к задачам измерительной техники рационально только при периодически изменяющихся измеряемых величинах с известной верхней частотой fв спектра. В общем же случае измеряемая величина имеет неограниченный спектр частот, и по теореме В. А. Котельникова требуется бесконечно большая частота дискретизации для точного дискретного воспроизведения непрерывной величины X(t). В связи с этим, если ориентировочно известен характер изменения измеряемой величины, целесообразнее использовать кусочно-линейную аппроксимацию функции X(t)[6]. В этом случае, если входная функция X(t) определена, известна, непрерывна, то абсолютное значение аппроксимации [6]:
.
Отсюда можно найти частоту дискретизации, при которой
( допустимая погрешность аппроксимации ) не будет превышать заранее заданного значения. При известном максимальном ускорении
измеряемой величины необходимая частота дискретизации по времени будет определяться следующим образом[6]:
.
Максимальное значение i-й производной стационарной случайной функции X(t) можно характеризовать неравенством С. Н. Бернштейна, которое справедливо для функций, ограниченных по модулю и имеющих спектральную плотность с верхней частотой wв =2πfв [6]:
.
Поэтому выражение для частоты дискретизации можно переписать так:
.
Погрешность аппроксимации представляет собой ничто иное, как погрешность квантования, которую определяют из следующего выражения:
.
Тогда можно найти частоту дискретизации:
,
.
При нахождении частоты дискретизации по Бернштейну обычно получается завышение требуемого значения
до 10 – 14 раз. В нашем случае частота дискретизации по теореме Бернштейна в 13,6 раза превышает частоту дискретизации по теореме Котельникова, что указывает на верность расчета.
3. Проектирование структурной схемы АЦП
Структурная схема разрабатываемого устройства представлена на рисунке 3.1.

Рисунок 3.1. Структурная схема устройства.
1 – Входной буферный каскад
2 – Фильтр низких частот
3 – ПСЗ
4 – Устройство выборки хранения
5 – Устройство определения знака
6 – Сравнивающее устройство
7 – ЦАП
8 – РПП
9 – Блок выходных регистров
10 – Делитель частоты
11 – Внутренний генератор тактовой частоты
12 – разъем источника питания.
4. Проектирование принципиальной схемы АЦП
4.1. Проектирование входного каскада.
Согласно ТЗ входное сопротивление разрабатываемого АЦП должно быть более 2 МОм. Для обеспечения этого требования в качестве входного каскада используется операционный усилитель, включенный по не инвертирующей схеме включения. На рисунке 4.1.1. изображен фрагмент принципиальной схемы, на котором изображены входное разъемное соединение, через которое в схему подается входное напряжение (Input) относительно нулевого провода.

Рисунок 4.1.1. Принципиальная схема входного каскада разрабатываемого АЦП.
Коэффициент усиления входного каскада равен единице. В данной схеме используется операционный усилитель OP-37E.
Техническое задание содержит требование по обеспечению входного сопротивления разрабатываемого устройства не менее 1МОм. Это сопротивление можно определить как
, где
- сопротивление операционного усилителя по синфазному сигналу.
Выберем в качестве сопротивления R3 резистор
C2-33H - 0.125 - 2.05 МОм ±5%
МОм.
Согласно расчетам, входное сопротивление равно 2,05 МОм, требование технического задания относительно входного сопротивления выполняется.
Резистор R10 необходим для балансировки операционного усилителя, т.е. для устранения аддитивной составляющей погрешности. В его качестве выберем резистор:
СП3 – 19A - 0,125 – 15кОм ± 10 %.
Резистор R5 необходим для повышения устойчивости каскада. Т.к. инвертирующей вход операционного усилителя не имеет связи с землей, то обратная связь получается стопроцентной, что и обеспечивает единичный коэффициент преобразования каскада. В качестве резистора R5 выберем:
С2-33Н - 0,125 – 10 КОм ±5%
4.2. Проектирование фильтра нижних частот.
При проектировании аналого-цифрового преобразователя следует учесть тот факт, что, в соответствии с теоремой Котельникова, спектр полезного сигнала должен располагаться в диапазоне от 0 до
, несоблюдение этого условия вызовет эффект наложения спектров. Это значит, что если какая-либо из гармонических составляющих сигнала будет превышать
, то её уровень будет накладываться на составляющую спектра с частотой
, где
- частота рассматриваемой гармонической составляющей спектра сигнала.
Для устранения описанного выше эффекта наложения в схему включен фильтр нижних частот. Любой фильтр не может полностью отрезать частоты, он может их лишь с определенной степенью подавить. Это значит, что частоты, превышающие
будут присутствовать в спектре, но их амплитуда будет подавленной, по сравнению с полосой пропускания фильтра.
В соответствии с техническим заданием, погрешность разрабатываемого устройства не должна превышать 0,05%. Таким образом, примем за основу тот факт, что эффект наложения спектров не должен вносить погрешность, превышающую 0,05%. Выбор крутизны фильтра можно пояснить рисунком 4.2.1.

Рисунок 4.2.1 Наложение спектров при использовании ФНЧ.
Крутизну фильтра можно определить из следующей формулы:
, где
W(f) – уровень сигнала на определенной частоте,
fd – частота дискретизации
fс – частота среза фильтра
Следовательно, будет достаточно использование в схеме фильтра пятого порядка, имеющего крутизну -100 Дб/дек.
В качестве ФНЧ используются два каскада фильтров второго порядка и один каскад первого порядка. В схеме используется фильтр Батерворта поскольку он имеет максимально плоскую АЧХ в полосе пропускания. Фильтр спроектирован по схеме Салена Ки.
Один каскад фильтра представлен на рисунке 4.2.2.

Рисунок 4.2.2 Каскад фильтра низких частот второго порядка.
Расчет фильтра выполнен по методике, описанной в [2].
Каскад фильтра первого порядка приведен на рисунке 4.2.3.

Рисунок 4.2.3 Каскад фильтра низких частот первого порядка.
Для того, чтобы выходное напряжение ФНЧ не было инвертированным по отношению к входному сигналу АЦП, фильтр 1-го порядка построен по не инвертирующей схеме включения операционного усилителя.
Передаточная функция фильтра 1-го порядка имеет вид:
, где
T – постоянная времени фильтра 1-го порядка
p – оператор Лапласа.
Пусть С14=1нФ, тогда
КОм
Поскольку не инвертирующая схема операционного усилителя в данном включении не может обеспечить единичный коэффициент преобразования, назначим фильтру коэффициент, равный двум. Это приведет к тому, что диапазон выходных напряжений фильтра будет в 2 раза больше диапазона входных напряжений, и составит ±5,12В. Из этого следует, что
R28=R7=1.15 КОм
Функция преобразования ФНЧ выглядит следующим образом:

Из этого выражения можно вычислить, что на частоте fd -fc уровень сигнала составит 0,0095%
Типы и номиналы пассивных элементов ФНЧ приведены в таблице 4.2.1.
Таблица 4.2.1.
Типы и номиналы пассивных элементов ФНЧ.
| Обозначение |
Тип |
| R9, R12 |
C2-13 – 0.125 – 909Ом ±0,1% |
| R11, R13 |
C2-13 – 0.125 – 5,49КОм ±0,1% |
| C8, C9 |
К10-43 – 50В – 750пФ ±1% |
| C10, C11 |
К10-43 – 50В – 360пФ ±1% |
| R27, R28 |
C2-13 – 0.125 – 1.15KОм ±0,1% |
| С14 |
К10-43 – 50В – 1000пФ ±1% |
4.3. Проектирование ПСЗ.
Преобразователь среднего значение имеет своей целью обеспечить на выходе напряжение, постоянная составляющая которого пропорциональна среднему значению выпрямленного входного сигнала.
В данной схеме используется активный двухполупериодный выпрямитель на двух операционных усилителях.
Принципиальная схема ПСЗ приведена на рисунке 4.3.1.

Рисунок 4.3.1 Принципиальная схема ПСЗ.
Произведем расчет номиналов резисторов предложенного ПСЗ.
В качестве диодов VD1 и VD2 используются высокочастотные импульсные диоды КД522А.
Пусть UВХ >0, тогда входной сигнал приходит на инвертирующий операционный усилитель DA7. Диод VD1 – закрыт, а VD2 – открыт. Цепь обратной связи замыкается через сопротивление R21. Проинвертированное напряжение проходит на операционный усилитель DA8.
Запишем сумму токов на инвертирующем входе усилителя DA8:
![]()
![]()
![]()
Пусть UВХ <0, тогда открывается диод VD1, замыкая цепь обратной связи. Она задает нулевой коэффициент усиления усилителя DA7.
Выходное напряжение ПСЗ можно определить как :
![]()
Для сохранения постоянства коэффициента преобразования для положительной и отрицательной полуволн сигнала необходимо выполнить условие:
=1
Зададим коэффициент усиления усилителя DA8 равный 1.
,
,
тогда коэффициент усиления усилителя DA7 должен быть равным 2.
Типы и номиналы резисторов ПСЗ приведены в таблице 4.3.1.
Таблица 4.3.1.
Типы и номиналы резисторов ПСЗ
| Обозначение |
Тип |
| R18 |
C2-13 – 0.125 – 100КОм ±0,1% |
| R21 |
C2-13 – 0.125 – 200КОм ±0,1% |
| R25, R22 |
C2-13 – 0.125 – 100КОм ±0,1% |
| R23 |
C2-13 – 0.125 – 91КОм ±0,1% |
| R24 |
СП3-19А-0.5-10кОм |
4.4. Проектирование УВХ.
При обработке аналоговых сигналов, изменяющихся с частотой, соизмеримой или большей, чем скорость работы АЦП, из аналогового сигнала приходится делать выборки. Для этого некоторое значение сигнала в определенный моменты запоминается на время, необходимое для того, чтобы АЦП преобразовал его в двоичный код. Эту функцию выполняет устройство выборки и хранения аналогового сигнала – аналоговое запоминающее устройство. Таким образом, с помощью УВХ осуществляется дискретизация сигнала по времени.
Установка устройства выборки хранения на вход АЦП будет сохранять отсчет постоянным в течении всего времени преобразования и поможет избежать апертурной погрешности.
Принципиальная схема блока УВХ приведена на рисунке 4.4.1.

Рисунок 4.4.1. Принципиальная схема блока УВХ.
В качестве УВХ используется микросхема SHC804.
Для того, чтобы в каждый момент времени на выходе УВХ было запомненное напряжение в данном проекте используется двухтактная схема УВХ.
Устройства выборки-хранения переключаются с частотой вдвое меньшей, чем частота дискретизации. В то время, как одна микросхема УВХ находится в режиме слежения, другая – в режиме запоминания. Ключ DA11 обеспечивает подключение к шине УВХ, находящегося в режиме запоминания.
Устройство выборки хранения находится в режиме слежения в течение 1 мкс.
4.5. Проектирование устройства сравнения.
Устройство сравнения предназначено для определения знака входного сигнала, а также для сравнения сигнала с УВХ с сигналом, снимаемым с ЦАП, и выдачи результата сравнения на регистр последовательных приближений.
Устройство сравнения представляет собой сдвоенный компаратор. Принципиальная схема устройства сравнения приведена на рисунке 4.5.1.

Рисунок 4.5.1. Принципиальная схема устройства сравнения.
В качестве сравнивающего элемента в схеме используется компаратор MAX962.
Компаратор А используется как определитель знака, а компаратор В – для сравнения входного напряжения с выходным напряжением ЦАП.
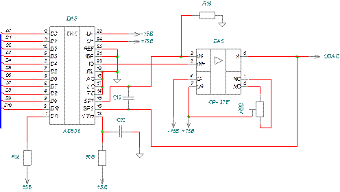
4.6. Проектирование блока ЦАП.
В данной работе применяется 12-и разрядный ЦАП фирмы Analоg Devices AD568 c токовым выходом и встроенным источником опорного напряжения. Максимальный выходной ток – 10.24 мА, время преобразования – 35 нс. Микросхема включена следующим образом: младший разряд D11 не используется.
Сигнал с ЦАП'а сравнивается компаратором с напряжением, поступающим с УВХ.
Схема включения ЦАП приведена на рисунке 4.6.1.

Рисунок 4.6.1. Схема включения ЦАП.
Нужно обеспечить шаг квантования сигнала h=1,5 мВ, при числе разрядов n=11.
![]()
Максимальный выходной ток ЦАП Iвых =10,24 мА.
Данная схема включения AD568 является стандартной схемой включения данного ЦАП с выходом по напряжению, и приведена в документации. Максимальное выходное напряжение каскада на усилителе DA6 составляет +10,24 В. Основной предел измерения проектируемого АЦП составляет +3В. Так как фильтр низких частот обеспечивает коэффициент усиления равный двум, то максимальное напряжение на выходе блока ЦАП должно составлять +6В. Для преобразования максимального выходного напряжения каскада на ОУ DA6 в напряжение +6В используется резистивный делитель напряжения, спроектированный на резисторах R16, R17, R26.
Коэффициент деления равен:
![]()
Коэффициент деления через параметры резистивного деления можно выразить следующим образом:
![]()
Типы и номиналы элементов схемы включения ЦАП приведены в таблице 4.6.1.
Таблица 4.6.1.
Типы и номиналы элементов схемы включения ЦАП
| Обозначение |
Тип |
| С12, C13 |
К10-43 – 50В – 100пФ ±5% |
| R15, R14 |
C2-13 – 0.125 – 100КОм ±5% |
| R19 |
C2-13 – 0.125 – 111Ом ±0,1% |
| R20 |
СП3-19А-0.5-15кОм |
| R16 |
C2-13 – 0.125 – 7.06КОм ±0,1% |
| R17 |
C2-13 – 0.125 – 7.5КОм ±0,1% |
| R26 |
СП3-19А-0.5-4.7кОм |
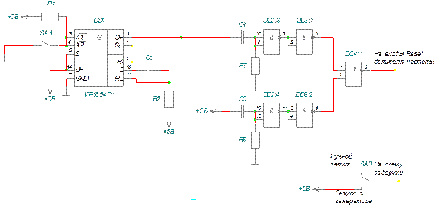
4.7. Проектирование схемы тактирования АЦП.
Схема тактирования предназначена для подачи тактовых импульсов, а также для подачи стартового импульса на регистр последовательных приближений. Схема также обеспечивает сброс значений при включении АЦП.
Таким образом, схема тактирования состоит из:
· генератора тактовых импульсов, который вырабатывает тактовые частоты для РПП и УВХ.
· Схемы сброса, производящей сброс системы при включении АЦП, при нажатии кнопки “Сброс”.
· Схемы задержки, вырабатывающей импульсы сброса.
Принципиальная схема генератора приведена на рисунке 4.7.1.

Рисунок 4.7.1 Принципиальная схема генератора.
Схема состоит из генератора частоты 50 МГц, построенного на логических элементах(DD2:1, DD2:2, DD3:3), переключателя на частоту внешнего генератора (SA2), делителя частоты, построенного на цифровых счетчиках КР1533ИЕ2 (DD5, DD6). Делитель частоты вырабатывает следующие частоты:
· 25 МГц – для тактирования РПП
· 1 МГц – для сброса РПП в начале цикла преобразования
· 500 Гц – для переключения режимов микросхем УВХ (DA9, DA10).
Для запуска АЦП на вход S (старт) регистра последовательных приближений DD9 необходимо подать сигнал низкого уровня длительностью не менее 2-х периодов тактовой частоты (25 МГц), т.е. не менее 80 нс. Этот импульс формируется за счёт формирователя импульса по переднему фронту сигнала, построенного на микросхемах DD3, DD7, DD8 КР155ЛА3. Задержка переключения этих микросхем из состояния лог.“1” в “0” составляет 15 нс, а из состояния “0” в “1” – 22нс. Таким образом, общая длительность сформированного импульса составит
22+15+22+15+22=96 нс,
что вполне достаточно для запуска РПП. Таким образом, в начале каждого цикла преобразования будет формироваться импульс длительностью 96 нс и периодом повторения 1000 нс, запускающий РПП.
Принципиальная схема блока задержки приведена на рисунке 4.7.2.

Рисунок 4.7.2. Принципиальная схема задержки.
Принципиальная схема блока сброса приведена на рисунке 4.7.3.

Рисунок 4.7.3 Принципиальная схема блока сброса.
Схема ручного запуска РПП построена на микросхеме одновибратора КР155АГ1. Он настроен таким образом, что при нажатии кнопки SA1 на его выходе формируется импульс высокого уровня, по длительности равный времени дискретизации, т.е. 1000 нс, который обеспечит прохождение стартового импульса через ключ DD8:3.
В статическом режиме на входах А1, А2, В микросхемы 155АГ1 присутствует высокий уровень. В этой ситуации вывод Q определен низким уровнем логического сигнала. В момент коммутации ключа SA1 происходит перепад логических сигналов на входах А1 и А2. Цепь питания на +5В замыкается через сопротивление R1. В момент данного перепада происходит запуск одновибратора и на выходе Q выставится импульс высокого уровня, длительностью, определенной RC – цепочкой С1, R2. В статическом режиме работы при замкнутом ключе SA1 на выходе Q будет также присутствовать сигнал низкого уровня.
Длительность импульса, выдаваемого одновибратором определяется из параметров C1 и R2 следующим выражением:
![]()
В данном случае необходимо получить импульс длительностью 1 мкс. Выберем емкость С1 номиналом 1000 пФ. Тогда R2 можно определить из выражения:
Ком.
При включении питания АЦП на выходах счетчиков DD4 и DD5 могут присутствовать случайные значения, следовательно, эти счетчики необходимо сбросить. Сигнал сброса счетчиков формируется RC-цепочкой C5, R8. Время импульса определяется параметрами RC, а также временами задержки блоков микросхемы DD2.3 и DD3.1. Они необходимы для увеличения крутизны фронтов импульса. Время их задержки составит 37нс.
Выберем постоянную времени RC-цепочки – 70 нс. Примем С5 за 100пФ и рассчитаем значение R8.

Типы и номиналы пассивных элементов схемы запуска АЦП приведены в таблице 4.7.1.
Таблица 4.7.1.
Типы и номиналы пассивных элементов схемы запуска АЦП.
| Обозначение |
Тип |
| С1 |
К10-43 – 50В – 1нФ ±5% |
| C4..C5 |
К10-43 – 50В – 100пФ ±5% |
| R2 |
C2-13 – 0.125 – 1.47КОм ±5% |
| R1 |
C2-13 – 0.125 – 10КОм ±5% |
| R7..R8 |
C2-13 – 0.125 – 715Ом ±5% |
4.8. Проектирование блока РПП.
В данной схеме используется импортный аналог регистра последовательных приближений К155ИР17 - микросхему фирмы AMD – АМ2504, которая работает на частоте 25 МГц и предназначена для построения 12-разрядных АЦП.
Алгоритм работы РПП следующий: на вход С (вывод 13) подаётся тактовая частота 25МГц, при подаче на вход SТ (вывод 14) импульса низкого уровня, длительностью не менее двух периодов тактовой частоты (не менее 80 нс.) происходит сброс данных на выходе РПП (выходы Q0..Q11) в нуль за первый период тактовой частоты и выставление “единицы” в старшем разряде РПП Q11. Вход DI (вывод 11) служит для принятия последовательного цифрового слова. На этот вход будут поступать нули и единицы, являющиеся результатами поразрядного взвешивания. При положительных перепадах на тактовом входе С данные заполняют ячейки Q0..Q11 и транслируются в последовательном коде с выхода DO (вывод 2). По завершению преобразования на выходе QSS (вывод 3) появляется напряжение низкого уровня, по которому производим запись в выходные регистры. Вход Е (вывод 1) служит для приёма сигнала останова. Сигнал высокого уровня, поданный на этот вход, останавливает преобразование.
Схема включения РПП приведена на рисунке 4.8.1.

Рисунок 4.8.1 Схема включения РПП
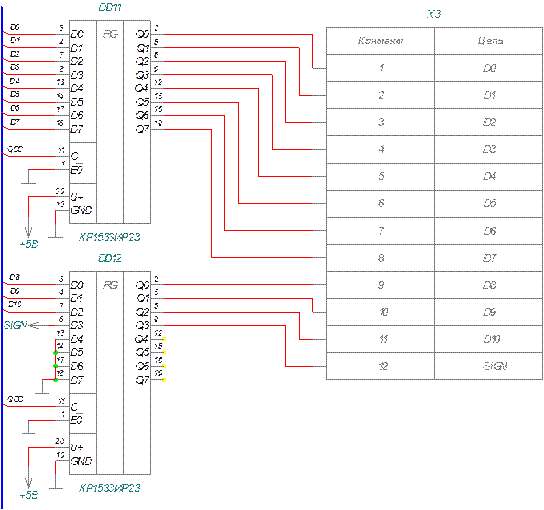
4.9. Проектирование блока выходных регистров.
Код преобразования АЦП необходимо выдавать на выход лишь после того, как РПП закончит свой цикл преобразования. Код, полученный в результате предыдущего цикла необходимо держать на выходе в течение всего следующего цикла преобразования. Данную функцию выполняют выходные регистры. В их качестве использованы микросхемы DD11, DD12 – КР1533ИР23.
По завершению цикла преобразования РПП, на его выходе QCC выставляется сигнал низкого уровня. По этому сигналу производится запись в регистры DD11 и DD12. Так как запись в регистры производится по положительному перепаду сигнала на входе С, то сигнал с выхода QCC РПП необходимо инвертировать. Выполнение этой функции возложено на микросхему DD10:1.
Схема включения блоков выходных регистров представлена на рисунке 4.9.1

Рисунок 4.9.1. Схема включения блока выходных регистров.
5. Расчет погрешностей схемы.
Погрешности данной схемы можно разделить на аддитивные и мультипликативные.
Рассмотрим в отдельности погрешности каждого узла схемы.
1. Входной буферный каскад.
Мультипликативная составляющая погрешности, представляющая собой погрешность коэффициента усиления, по случаю единичного значения последнего в данной схеме, будет отсутствовать.
Аддитивная составляющая погрешности уничтожается при помощи балансировочных резисторов.
2. Фильтр низких частот.
Мультипликативная погрешность в фильтре низких частот будет также отсутствовать, т.к. каскады фильтров охвачены 100%-й отрицательной обратной связью.
Аддитивная составляющая погрешности устраняется балансировкой резистора R10.
3. Погрешность выпрямителя.
Мультипликативная погрешность ПСЗ устраняется с помощью подстроечного резистора R24, а аддитивная погрешность компенсируется в буферном каскаде.
4. Погрешность УВХ.
К погрешности УВХ следует отнести погрешность коэффициента усиления, которая составляет 0,01% и будет относиться к мультипликативной погрешности. Но её также можно устранить настройкой коэффициента преобразования фильтра, либо ПСЗ.
5. Погрешность ЦАП
а) погрешность квантования δкв
б) дифференциальная нелинейность dDNL =1 МЗР
Данная погрешность имеет случайный характер, поэтому при расчете суммарной погрешности ее учитывать не будем.
в) Погрешность шкалы для данного ЦАП отсутствует.
Погрешность ЦАП составит: δЦАП=δкв=0.05%
Рассчитаем основную погрешность спроектированного устройства. В результате анализа погрешностей выясняется, что достаточно ограничиться учётом погрешностей ЦАП и УВХ, так как остальные погрешности либо устраняются регулировкой, либо пренебрежимо малы.
![]() |
Аддитивные и мультипликативные погрешности складываются отдельно.
Просуммировав аддитивные и мультипликативные погрешности, получим значение коэффициента c , при X= Xmax (d=0):
c = dadd +dmult = 0,05
Коэффициент d находится следующим образом.
Из этого следует, что требование технического задания по погрешности преобразования выполняется.
Заключение
В результате проведённой работы был разработан аналого-цифровой преобразователь поразрядного уравновешивания с устройством выборки-хранения, автоматическим выбором пределом измерения, автоматической начальной предустановкой в исходное состояние и различными видами запуска (ручной, от внешнего генератора, от внутреннего генератора).
Все требования технического задания были в данном проекте были выполнены.
Список литературы
1. Коломбет Е. А. Микроэлектронные средства обработки аналоговых сигналов. – М.: Радио и связь, 1991. – 376 с.: ил.
2. Гутников В. С. Интегральная электроника в измерительных устройствах. – 2-е изд., перераб. и доп. – Л.: Энергоатомиздат. Ленингр. отд-ние, 1988. – 304 с.: ил.
3. Федорков Б. Г., Телец В. А. Микросхемы ЦАП и АЦП: функционирование, параметры, применение. – М: Энергоатомиздат, 1990. – 320 с.: ил.
4. Гитис Э. И., Пискулов Е. А. Аналого-цифровые преобразователи: Учебное пособие для вузов. – М: Энергоатомиздат, 1981. – 360 с.: ил.
5. Шляндин В. М. Цифровые измерительные устройства: Учебное пособие для вузов. – 2-е изд., перераб. и доп. – М.: Высш. школа, 1981. – 335 с.: ил.
6. Шило В. Л. Популярные цифровые микросхемы: Справочник. – М.: Радио и связь, 1987. – 352 с.: ил.
7. У.Титце, К.Шенк Полупроводниковая схемотехника: Справочное руководство. Пер с нем. – М,:Мир 1982. 512 с., ил.
8. Цифровые и аналоговые интегральные микросхемы: Справочник / С. Я. Якубовский, Л. И. Ниссельсон, В. И. Кулешова и др.; Под ред. С. Я. Якубовского. – М.: Радио и связь, 1990. – 496 с.: ил.
9. Гусев В. Г., Гусев Ю. М. Электроника: Учеб. пособие для приборостроит. спец. вузов. – 2-е изд., перераб. и доп. – М.: Высш. школа, 1991. – 622 с.: ил.
10. Аналоговые измерительные устройства: Учеб. пособие / В. Г. Гусев, А. В. Мулик; Уфимск. гос. авиац. техн. ун-т. Уфа, 1996. – 147 с.: ил.
11. Элементы схем бытовой радиоаппаратуры. Диоды. Транзисторы: Справочник / А. И. Аксёнов, А. В. Нефедов, А. М. Юшин; Под ред. А. И. Аксёнова. – М.: Радио и связь, 1993. – 135 с.: ил.
12. Мальцева М. А. и др. Основы цифровой техники/ Л. А. Мальцева, Э. М. Фромберг, В. С. Ямпольский. – М.: Радио и связь, 1986. – 128 с.: ил.
13. Усатенко С.Т., Каченюк Т.К., Терехова М.В. Выполнение электрических схем по ЕСКД: Справочник. – 2-е изд., перераб. и доп. – М.: Издательство стандартов, 1992. – 316 с.: ил.
14. Аксенов А.И. Нефедов А. В. Резисторы, конденсаторы, припои, флюсы: М.: “Солон-Р”, 2000.
Приложение А
Основные параметры используемых в схеме АЦП импортных элементов.
1. OP37-E , Texas Instruments, США
Назначение: малошумящий, высокоскоростной, прецизионный операционный усилитель.
| Параметр |
Значение |
| Напряжение питания, В |
±15 |
| Частота единичного усиления, МГц |
60 |
| Максимальное входное напряжение, В |
±12 |
| Напряжение смещения, мкВ |
0.2 |
| Сопротивление по синфазному сигналу, ГОм |
3 |
| Разность входных токов, нА |
10 |
| Коэффициент усиления по напряжению |
1,8*106 |
| Температурный коэффициент напряжения смещения, мкВ/°С |
0.2 |
| Температурный коэффициент разности входных токов, pA/°С |
80 |
2. SHC804, Burr-Brown США
Назначение: Законченное высокоскоростное устройство выборки-хранения.
| Параметр |
Значение |
| Выходное напряжение |
±15 В |
| Время установления |
350 нс |
| Апертурная погрешность |
15 нс |
| Коэффициент усиления |
1 |
| Напряжение питания |
±15 В |
| Ширина полосы пропускания, МГц |
1 |
| Спад напряжения |
0,5 мкВ/мкс |
3. MAX962, MAXIM, США
Назначение: сдвоенный, высокоскоростной компаратор напряжения с диапазоном входных напряжений, превышающим питающие напряжения.
| Параметр |
Значение |
| Количество компараторов в одном корпусе |
2 |
| Время задержки |
4,5 нс |
| Выходное напряжение |
0..4,5В |
| Гистерезис |
3,5 мВ |
| Напряжение питания |
5В |
| Уровни цифровых сигналов |
ТТЛ |
4. AD568 , Analog Device, США
Назначение: 12-ти разрядный, высокоскоростной цифро-аналоговый преобразователь с токовым выходом.
| Параметр |
Значение |
| Время установления до 1 МЗР |
35 нс |
| Максимальный выходной ток |
10,24 мА |
| Нелинейность |
±0,5 МЗР |
| Дифф. Нелинейность |
±1 МЗР |
| Диапазон рабочих температур |
-55°С;+ 125°С |
| Уровни цифровых сигналов |
ТТЛ |
5. AM2504 , AMD, США
Назначение: 12-ти разрядный регистр последовательных приближений.
| Параметр |
Значение |
| Число разрядов |
12 |
| Максимальная тактовая частота |
25 МГц |
| Логические уровни |
ТТЛ |
