| Скачать .docx |
Реферат: Разработка усилителя мощности звуковой частоты
ФЕДЕРАЛЬНОЕ АГЕНТСТВО ПО ОБРАЗОВАНИЮ
Федеральное государственное образовательное учреждение высшего профессионального образования «Чувашский государственный университет имени И. Н. Ульянова»
Факультет радиотехники и электроники
Кафедра РРС
ПОЯСНИТЕЛЬНАЯ ЗАПИСКА
к курсовой работе по дисциплине:
«Аудиотехника»
на тему: «РАЗРАБОТКА ПОЛНОГО УСИЛИТЕЛЯ МОЩНОСТИ»
КР 200700.18.ПЗ
| Работу выполнил |
| студ. группы РТЭ 41-03 |
| Светлов М. В. |
| Работу проверил |
| Семенов А. И. |
Чебоксары 2007
ФЕДЕРАЛЬНОЕ АГЕНТСТВО ПО ОБРАЗОВАНИЮ
Чувашский государственный университет имени И. Н. Ульянова
Факультет радиотехники и электроники
Кафедра РРС
на курсовую работу по дисциплине:
«Аудиотехника»
Студент Светлов М.В Группа РТЭ 41-03 .
Тема: Разработка усилителя мощности звуковой частоты
Разработать полный усилитель мощности на основе типовых узлов, выбираемых произвольно, и индивидуально заданных схем усилителей мощности с усилителями-корректорами АЧХ (усилитель монофонический). Конкретные параметры усилителей задаются индивидуально.
Разработать печатную плату одного из узлов усилителя.
Рассчитать источник питания.
Рассчитать радиаторы для выходных транзисторов.
Рассчитать и построить АЧХ усилителя-корректора.
Графический материал - 2-3 листа А1: электрическая принципиальная схема усилителя полностью, печатная плата, АЧХ, блок-схема усилителя.
В состав усилителя входят: усилитель мощности, регуляторы громкости и тембра, входной коммутатор на 5 входов, микрофонный усилитель, нормирующий усилитель, индикатор выходной мощности, источник питания, усилитель-корректор АЧХ, электрически не связанный с прочими узлами
Радиаторы выбираются на основе проведенного теплового расчета выходных транзисторов с учетом заданного допустимого перегрева транзисторов.
Усилители мощности допустимо питать от нестабилизированных схем с максимальной амплитудой пульсаций не более 5% от Unnr, маломощные цепи запитаны от дополнительных обмоток трансформатора через ИМС стабилизаторов напряжения.
| Исходные данные: |
|
| Выходная мощность |
25 |
| Сопротивление нагрузки |
16 |
| Напряжение питания |
70 |
| Регулятор громкости |
пассивный |
| Регулятор тембра |
активный |
Задание выдано « » сентября 2007г.
Подпись руководителя Подпись студента_____________
СОДЕРЖАНИЕ
ГЛАВА 1 МИКРОФОННЫЙ УСИЛИТЕЛЬ. 5
ГЛАВА 2 УСИЛИТЕЛЬ КОРРЕКТОР. 8
ГЛАВА 3 ЭЛЕКТРОННЫЙ СЕЛЕКТОР НА ПОЛЕВЫХ ТРАНЗИСТОРАХ.. 10
ГЛАВА 4 НОРМИРУЮЩИЙ УСИЛИТЕЛЬ. 12
ГЛАВА 5 РЕГУЛЯТОР ГРОМКОСТИ.. 14
ГЛАВА 7 УСИЛИТЕЛЬ МОЩНОСТИ.. 19
ГЛАВА 8 ИНДИКАТОР ВЫХОДНОЙ МОЩНОСТИ.. 22
ГЛАВА 9 РАСЧТЕ РАДИАТОРОВ УМЗЧ.. 24
ГЛАВА10 РАСЧЕТ ИСТОЧНИКА ПИТАНИЯ.. 25
СПИСОК ИСПОЛЬЗОВАННОЙ ЛИТЕРАТУРЫ... 30
Микрофонный усилитель предназначен для усиления слабых сигналов микрофона и его согласования с последующими каскадами. Коэффициент усиления этого ФУ выбирают таким, чтобы номинальный уровень сигнала на выходе был в пределах 200…400 мВ. При необходимости в микрофонный усилитель вводят частотную коррекцию, чтобы компенсировать неравномерность АЧХ используемого микрофона.
Особенностями микрофонного усилителя являются работа при малых уровнях входного сигнала (номинальная ЭДС, развиваемая разными типами микрофонов, составляет 0,1…0,8 мВ) и совместная работа с источником сигнала, имеющим низкое внутреннее сопротивление (500 … 2000 Ом) которое остается постоянным в широком диапазоне рабочих частот. Основные сложности при разработке этого узла связаны с достижением низкого уровня собственных шумов и минимальных нелинейных искажений. Формирование необходимой АЧХ особых трудностей не представляет.
Собственные (внутренние) шумы применяемых в высококачественной звукотехнике электростатических (конденсаторных) и электродинамических (ленточных) микрофонов незначительны. Так шумы электродинамических микрофонов очень малы и, как правило, не нормируются. Конденсаторные микрофоны имеют сравнительно более высокий уровень шумов, обычно указываемый в паспорте микрофона. Но даже у них уровень собственных шумов не превышает нескольких микровольт. Поэтому важно, чтобы собственные шумы микрофонного усилителя были малы.
Как известно, чтобы достичь малого уровня шумов на выходе усилителя, необходимо уменьшать собственные шумы первого каскада и увеличивать полезный сигнал на его входе. Поскольку шумовые свойства усилительного каскада зависят от внутреннего сопротивления источников сигнала, при выборе режима работы транзистора в первом каскаде микрофонного усилителя необходимо учитывать внутреннее сопротивление микрофона.
По рекомендации Международной электротехнической комиссии номинальное входное сопротивление микрофонного усилителя, обеспечивающее наилучшее отношение сигнал-шум на его выходе, равно утроенному сопротивлению микрофона. В описанной далее конструкции входное сопротивление усилителя равно 3,3 кОм, что является компромиссным решением для различных типов применяемых микрофонов.
Номинальный диапазон частот микрофонного усилителя с учетом АЧХ используемого микрофона должен быть не хуже 20 Гц 20 кГц при неравномерности ±2 дБ. Невзвешенное значение отношения сигнал-шум достаточно иметь примерно равным 60 дБ. Запас по перегрузочной способности (относительно номинальной чувствительности) не следует делать менее 30 дБ.
Коэффициент гармоник в полосе частот не должен превышать 0,1…0,2%.
Автоматическая регулировка усиления, значительно сужающая динамический диапазон и используемая, как правило, в специальных усилителях (для усиления речи и т. п.) в рассматриваемом далее микрофонном усилителе не применяется.
Микрофонные усилители имеют следующие параметры:
максимальное входное напряжение [мВ] - наибольшее действующее значение синусоидального входного сигнала на частоте 1 кГц, при котором коэффициент гармоник выходного напряжения не превышает 0,5%;
максимальное выходное напряжение [В] - наибольшее действующее значение выходного напряжения на частоте 1 кГц при коэффициенте гармоник не более 0,5 %;
перегрузочная способность
[дБ] - отношение максимального входного напряжения к номинальному входному;
коэффициент гармоник
[%] - наибольшее значение коэффициента нелинейных искажений выходного сигнала, измеряемого в полосе частот 20…20 000 Гц при номинальном выходном напряжении;
отношение сигнал-шум (невзвешенное) [дБ] - отношение действующего значения номинального напряжения выходного синусоидального сигнала к действующему значению напряжения шума на выходе усилителя (измеряется без взвешивающих фильтров);
номинальный диапазон [Гц] - диапазон частот, внутри которого нормированная АЧХ усилителя имеет неравномерность не более ±1,5 дБ.
Высококачественный микрофонный усилитель
Использование схемотехники операционных усилителей при выполнении микрофонного усилителя на дискретных элементах позволяет улучшить его параметры и достичь следующих основных технических характеристик:
| Максимальное входное напряжение |
100 мВ |
| Максимальное выходное напряжение |
10 В |
| Коэффициент усиления |
100 |
| Перегрузочная способность не менее |
40 дБ |
| Коэффициент гармоник |
не более 0,01 % |
| Отношение сигнал шум (невзвешенное) |
66 дБ |
| Номинальный диапазон частот |
20 - 20 000 Гц |
| Напряжение питания |
±15 В |
| Ток потребления |
10 мА |
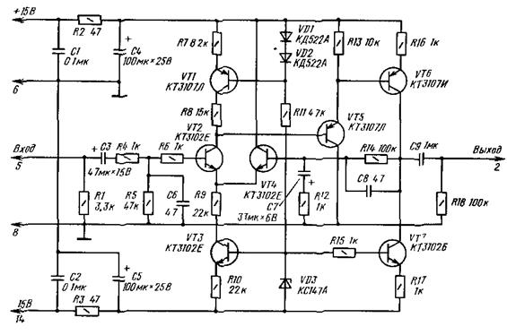
Принципиальная схема высококачественного усилителя на рисунке 1

Рис. 1 Микрофонный усилитель.
Входной каскад выполнен по схеме дифференциального усилителя на транзисторах VT2, VT4. Чтобы получить минимальный уровень шума коллекторный ток транзисторов VT2, VT4 установлен примерно равным 100 мкА. Источник тока на транзисторе VT3 улучшает подавление фона и пульсаций источника питания и определяет оптимальный режим работы транзисторов VT2 VT4. Динамическая нагрузка на транзисторе VT1 обеспечивает максимальное усиление входного каскада. Согласующий каскад на транзисторе VT5 предотвращает пегрегрузку входного каскада. Выходной каскад на транзисторе VT6 работает в режиме А.
Для того чтобы усиление было максимальным и улучшить линейность АЧХ в качестве нагрузки выходного каскада, используется источник тока на транзисторе VT7. Весь усилитель охвачен частотно-независимой в рабочем диапазоне частот ООС на элементах R12, С7, R14. Соотношение сопротивлении резисторов R14, R12 определяет коэффициент усиления микрофонного усилителя.
Данный нормирующий усилитель обладает АЧХ, сформированной в соответствии с ГОСТ 7893—72 и стандартом RIAA—78. При использовании в частотозадающих цепях элементов с допуском на номиналы не более ±5 % отклонение от АЧХ. предусмотренной RIAA—78, не превышает 1 дБ.
Предусилитель-корректор выполнен на микросхеме К548УН1А (в скобках указаны номера выводов интегрального усилителя другого канала) и отличается от него только целями коррекции. В корректоре использованы постоянные резисторы МЛТ-0,125 и подстроенный резистор СПЗ-9а. конденсаторы К50-6 (С2. С6), КМ-б (Cl. C4) и КМ 5 (остальные). Несколько слов о термостабильности применяемых элементов (в первую очередь это относится к конденсаторам). Испытания показали, что при использовании конденсаторов группы H90 с повышением температуры от -20 до +40 Сo (получасовой нагрев в сушильном шкафу) коэффициент усиления предусилителя- корректора на частоте I кГц увеличился на 0,5 дБ, а отклонение его АЧХ от исходной в диапазоне звуковых частот не превысило 1.5 дБ. Это позволило сделать вывод, что для работы в данном устройстве подойдут любые конденсаторы с ненормируемым ТКМ вплоть до группы H90 (отклонение АЧХ при изменении температуры в этом случае увеличится до 2...3 дБ). Питается он от выпрямители через простейший параметрический стабилизатор, обеспечивающий выходное напряженно 24 В. Налаживание корректора сводится к проверке напряжения на выводах 7 (8) микросхемы DAI.

![]() |
Рис 2.
Расчет АЧХ усилителя-корректора.
Существует четыре основные частоты среза АЧХ усилителя-корректора, каждая из которых формируется своей RC-цепью.
Для данной схемы это будут элементы:
t1 =R3C2=150Ом*50мкФ=7500мкс
t2 =R11C7=68кОм*47нФ=3196мкс
t3 =R12C7=7,5кОм*47нФ=352мкс
t4 =R3C4=51кОм*1500=76,5мкс
Вычислим постоянные времени:
![]()
![]()
![]()
![]()
Согласно правила расчета коэффициента усиления для неинвертирующего усилителя получим:
Коэффициент усиления на частотах от f1 до f2 :
![]()
![]()
Коэффициент усиления на частотах от f2 до f3 :
![]()
![]()
По полученным результатам построим АЧХ:

Рис. 3
ГЛАВА 3 ЭЛЕКТРОННЫЙ СЕЛЕКТОР НА ПОЛЕВЫХ ТРАНЗИСТОРАХ
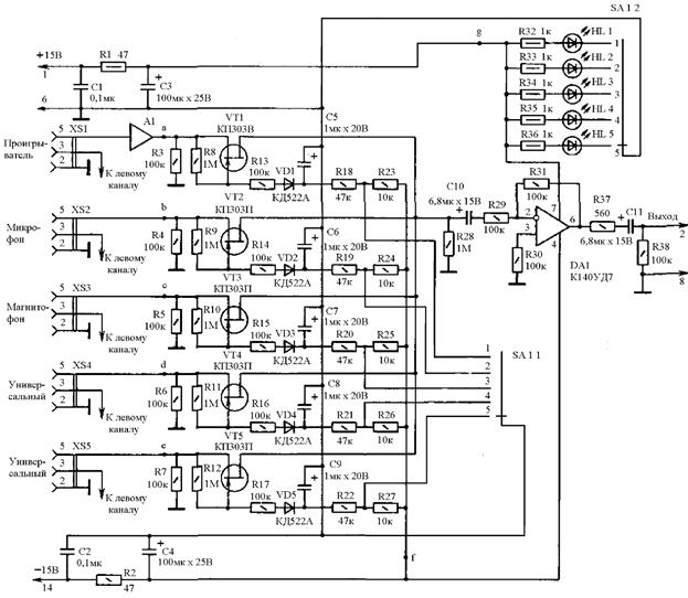
Рассматриваемый селектор позволяет подключать до пяти источников звуковых программ, его схема достаточно проста, но в то же время параметры селектора соответствуют требованиям, предъявляемым к высококачественной аппаратуре. Принципиальная схема одного канала селектора входных сигналов приведена на рисунке 4. Он имеет следующие основные параметры:
| Число переключаемых входов |
5 |
| Максимальная амплитуда коммутируемого сигнала |
5В |
| Полоса пропускания по уровню ±0,5дБ |
10...70000Гц |
| Коэффициент гармоник в полосе частот 20..20 000 Гц |
0,1% |
| Напряжение питания |
±15В |
| Ток потребления |
15мА |
Сигнал с одной из розеток XS 1 -XS 5 поступает на переключатель аналоговых сигналов, выполненный на полевых транзисторах VT 1 -VT 5 и микросхеме DA 1 . Между входным соединителем XS 1 и транзистором VT 1 включен предусилитель-корректор А1 для магнитного звукоснимателя. Электронным селектором управляют с помощью механического переключателя SA 1 .
В основе работы селектора лежит свойство полевых транзисторов работать в режиме управляемого напряжением сопротивления. Чтобы подключить нужный источник сигнала (например, со входа «Универсальный»), затвор транзистора VT 5 соединяют с общим проводом, а на затворы остальных транзисторов VT 1 -VT 4 через резисторы R 23 -R 26 подают напряжение -15 В.
Резисторы R 18 -R 22 и конденсаторы С5 -С9 , находящиеся в цепи управления селектором, вносят некоторую задержку включения, исключающую коммутационные помехи. Входное сопротивление селектора, определяемое резисторами R 3- R 7 , составляет 100 кОм.
Все стоки транзисторов соединены между собой и нагружены на резистор R 28 сопротивлением 1 МОм.
Сигнал, выбранный переключателем SA 1 , через конденсатор связи С10 поступает на инвертирующий вход ОУ DA 1 с коэффициентом передачи, равным единице (определяется соотношением сопротивлений резисторов R 29 и R 31 ). Подключенный вход индицируется одним из пяти светодиодов HL 1 -HL 5 .
При испытании селектора на него необходимо подать напряжение питания от стабилизированного источника с напряжением ±15 В и током не менее 20 мА. Затем на любой вход, например на XS
5
, подают входной сигнал с уровнем 200 мВ и частотой 1000 Гц. При этом сигнал на выходе селектора должен быть, только когда переключатель SA
1
находится в положении «5».
При любых других положениях переключателя сигнал на выходе селектора должен отсутствовать. Аналогично проверяются остальные входы.
Уровень входного сигнала частотой 1 000Гц, подаваемого на вход «Проигрыватель», должен быть 2,4 мВ.
В качестве входных розеток можно использовать пятиконтактные штепсельные соединители ОНЦ ВГ-4-5/16-Р или ОНЦ КГ-4-5/16-Р, предназначенные для печатного монтажа. Для коммутации цепей управления можно применить любой галетный переключатель, например ПГ3 5П2Н.

Рис. 4 - Принципиальная схема электронного селектора на полевых транзисторах
Номинальное выходное напряжение источников звуковых программ, таких как магнитофон или тюнер, составляет около 200 мВ. Таким же обычно делают и выходное напряжение микрофонного усилителя и предусилителя корректора. Проходя через цепи регулировок громкости и баланса, оно, как правило, несколько уменьшается. Вместе с тем номинальное входное напряжение таких узлов усилителя, как регуляторы тембра, квадрапреобразователи, усилители мощности, обычно выбирают около 800 мВ.
Для согласования источников звуковых программ со входами предвыходных и выходных каскадов усилителя 3Ч применяют нормирующие усилители. К основным его техническим показателям относятся входное и выходное сопротивления, коэффициент усиления, перегрузочная способность, линейные и нелинейные искажения, отношение сигнал-шум, динамический диапазон, стабильность показателей. Нормирующий усилитель имеет плоскую АЧХ в диапазоне рабочих частот. Он часто является первым каскадом в тракте усилителя 3Ч, поэтому его шумовые свойства существенно влияют на достижимый динамический диапазон всего усилителя в целом.
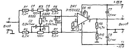
Как было отмечено, получить более качественные показатели при отсутствии специализированных микросхем можно, если собрать функциональные узлы усилителя на дискретных компонентах, основываясь на схемотехнике ОУ По схемам, описанным в предыдущих разделах, усилитель можно выполнить, изменив цепи ООС и нормируюшие усилители Здесь приведено описание еще одной схемы ОУ на дискретных ком понентах, использованной для нормирующего усилителя, обладающего следующими основными техническими характеристиками
| Входное номинальное напряжение |
0,1 В |
| Входное максимальное напряжение |
18 В |
| Выходное максимальное напряжение |
14 В |
| Перегрузочная способность неменее |
25 дБ |
| Коэффициент гармоник, не более |
0,01 % |
| Отношение сигнал шум (невзвешенное) |
78 дБ |
| Номинальный диапазон частот |
10 100000 Гц |
| Напряжение питания |
±24 В |
| Ток потребления |
15 мА |
Схема нормирующего усилителя, приведенная на рисунке 5, сложная, так как требуемые характеристики здесь достаточно высокие гармонические искажения гораздо ниже 0,01 % при выходном напряжении 14 В, что на 25 дБ выше номинального уровня.
Входной каскад усилителя состоит из дифференциального усилителя (на транзисторах VT2 и VT4), в котором для улучшения параметров используются источники тока на транзисторах VT1 и VT3. Коллекторный ток
каскада оптимизирован, чтобы иметь хорошую шумовую характеристику. Кроме того, в качестве входных использованы транзисторы структуры р-п-р типа, имеющие меньшее объемное сопротивление базы по сравнению с транзисторами структуры п-р-п. Эмиттерный повторитель на транзисторе VT5 согласует входной каскад с последующей частью узла.
Основное усиление обеспечивает каскад на транзисторе VT6, в котором, чтобы получить максимальное усиление при минимальных искажениях, применяется источник тока на транзисторе VT7. Выходной эмиттерный повторитель на транзисторе VT8 с активной нагрузкой на транзисторе VT9 устраняет влияние нагрузки на параметры нормирующего усилителя. Для улучшения температурной стабильности узла в качестве образцов источников напряжения используются светодиоды HL1 и HL2. Диод VDI защищает конденсатор С6 от положительного напряжения. Цепь ООС С6, R10, R11, охватывающая усилитель, обеспечивает его необходимый коэффициент усиления. Конденсаторы С7 и С8 предотвращают самовозбуждение нормирующего усилителя.
Налаживание усилителя заключается в установке необходимого коэффициента усиления подбором резистора R10.

Рис. 5
Для наиболее комфортного прослушивания, АЧХ регулятора громкости должна иметь вид, представленный на рисунке 6.

Рис. 6 АЧХ при трех положениях регуляторах громкости, a – максимальную, b – среднюю, c – минимальную.
Реализовать такие кривые электронно довольно сложно. При снижении уровня громкости, хуже воспринимаются НЧ и ВЧ составляющие звука (по кривым равной громкости). Частотно – зависимые регуляторы громкости выравнивают громкость звучания звуковой картины в соответствии с субъективными особенностями слуха человека.
Тон компенсацию почти во всех устройствах можно исключить, т.к. её применение не всегда оправдано, по причинам:
1. Для данного положения регулятора громкости и заданного им уровня тонкомпенсации, реальные уровни входного сигнала могут меняться.
2. Практическая реализация АЧХ отличается от желаемой по экономическим параметрам.
3. Нелинейные характеристики чувствительного слуха, теоретически требуют дополнительного сжатия сигнала, зависящего от его уровня.
4. Вносятся дополнительные фазовые искажения в сигнал
5. Для многих инструментов тембральная окраска меняется с уровнем громкости на них.
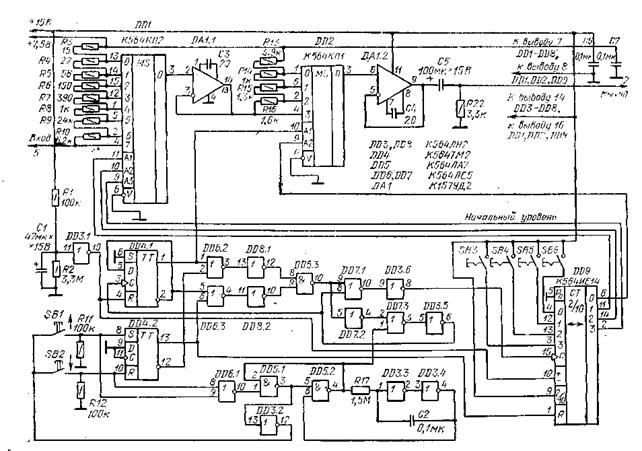
Пассивный цифровой регулятор громкости изображен на рисунке 7.
Регулятор используют совместно с селектором входных сигналов. Регулятор громкости состоит из электронного переключателя на 32 положения и цифрового узла управления им. Достоинством этого регулятора также является большая точность совпадения каналов, определяемая допуском резисторов делителя.
Цифровой регулятор громкости имеет следующие основные технические характеристики:
| Номинальное входное напряжение. |
200 мВ |
| Номинальное выходное напряжение. |
200 мВ |
| Максимальное входное напряжение. |
6 В |
| Глубина регулировки громкости. |
64 дБ |
| Напряжение питания. |
15 и 7,5 В |
| Ток потребления. |
30 мА |
Рис. 7. Принципиальная схема цифрового регулятора громкости
Собственно электронный переключатель выполнен на микросхемах DD 1, DD 2 и DA 1. Управляется он цифровой частью на микросхемах DD 3 — DD 9. Переключатель состоит из двух секций: одной (на микросхеме DD 2 и резисторах R 13 — R 16) на четыре положения с шагом 2 дБ, второй (на микросхеме DD 1 и резисторах R 3 — R 10) на восемь положений с шагом 8 дБ.
Между ним» установлен развязывающий усилитель на микросхеме DA 1.1 с коэффициентом передачи около 1. Такое построение позволяет создать переключатель на 32 положения, используя всего 12 резисторов делителя. Состояние секций переключателя определяется пятиразрядным кодом, вырабатываемым цифровым узлом управления, собранным на микросхемах DD 3 — DD 9.
Узел управления содержит задающий генератор (на элементах DD
3,3,
DD
3.4,
DD
5.2),
вырабатывающий сигнал с частотой около 4 Гц, и реверсивный счетчик (
DD
4.1,
DD
9),
вырабатывающий пятиразрядный код управления.
Элементы DD 6.2, DD 6.3, DD 8.1, DD 8.2, DD 5.3, DD 3.5, DD 3.6, DD 7.1 — DD 7.3 обеспечивают реверсирование счетчика и ограничение счета снизу и сверху. Элементы DD 6.1, DD 3.2, DD 5.1, DD 5.2 необходимы, чтобы задающий генератор работал при нажатии любой из кнопок SB 1 или SB 2. Триггер DD 4.2 устраняет дребезг их контактов. С помощью кнопок SB 3 — SB 6 делают предварительную установку счетчика DD 9 и тем самым задают любой начальный уровень громкости. Элемент DD 3.1 совместно с резисторами Rl , R 2 и конденсатором С1 формирует импульс установки счетчика в нулевое состояние.
Особенностью регулятора является то, что при разомкнутых контактах кнопок SB 1 и SB 2 весь электронный переключатель находится в статическом положении и не вносит в усиливаемый аналоговый сигнал дополнительных помех. Это позволяет монтировать аналоговую и цифровую части регулятора на одной плате.
Узел управления общий для двух каналов. Стереобаланса добиваются изменением усиления выходного каскада в селекторе входных сигналов. Если сделать цифровое управление раздельным для левого и правого каналов, то баланс устанавливают раздельной регулировкой громкости.
Регулятор смонтирован на унифицированной монтажной плате с применением переходных панелей для микросхем серии К564. В устройстве использованы резисторы МЛТ-0,25 (с точностью 5% в делителе и 10% — остальные) и конденсаторы КМ-4, КМ-5, К53-1. В качестве кнопок SB 1, SB 2 можно применять переключатели без фиксации любого типа (например МП-3), вместо SB 3 — SB 6 — переключатели любого типа с фиксацией.
Учитывая сложность устройства, необходимо обратить внимание на правильность монтажа. Для проверки работоспособности регулятора необходим стабилизированный источник питания с напряжением 15 В и током не менее 30 мА. Напряжение 7,5 В берется с селектора входных сигналов. Налаживание устройства состоит в попарном подборе резисторов делителя R 3 — R 10 и R 13 — R 16.
Регулятор тембра является, как правило, обязательным узлом современного высококачественного устройства звуковоспроизведения. Основное его назначение — обеспечить такое регулирование АЧХ усилительного устройства, чтобы компенсировать частотные искажения, вызванные несовершенством акустических систем, или сформировать АЧХ под конкретную фонограмму с учетом акустических свойств помещения и дефектов записи фонограммы и тем самым восстановить естественный тембр звучания. Регулировка тембра звучания основана на изменении АЧХ усилителя в определенной области частот. Коррекция АЧХ усилителя 34 достигается в основном с помощью цепей, содержащих конденсаторы и переменные резисторы и влияющих на АЧХ на краях рабочего диапазона частот.
В последнее время для регулировки АЧХ усилителя все чаще используют многополосные регуляторы тембра — эквалайзеры с LCR-элементами, которые позволяют изменить АЧХ на нескольких участках частотного диапазона. Точность коррекции АЧХ усилителя обычно повышается при увеличении числа частотных полос, в которых происходит раздельная коррекция.
Для повышения плавности и глубины регулирования тембра , все чаще используют активные элементы — транзисторы и ОУ, а также включают регулирующие элементы в цепь ООС. В отличие от пассивных регуляторов (имеющих только цепи формирования АЧХ и согласующие каскады) активные регуляторы обеспечивают большее отношение сигнал — шум и больший диапазон регулировки тембров примерно при том же количестве элементов.
![]() |
Регулятор тембра на ОУ К153УД2 имеет следующие основные технические характеристики:
| Номинальное входное напряжение. |
0,15 В |
| Коэффициент передачи на частоте |
1 кГц - 15 дБ |
| Пределы регулирования тембра на частоте, Гц: |
|
| 100. |
±12 дБ |
| 10000. |
±13 дБ |
| Перегрузочная способность (относительно уровня 12 дБ), |
не менее 10 дБ |
| Коэффициент гармоник в диапазоне частот 20... 20 000 Гц |
не более 0,1% |
| Отношение сигнал-шум (невзвешенное), |
не менее 70 дБ |
| Входное сопротивление. |
100 кОм |
| Выходное сопротивление. |
1 кОм |
| Напряжение питания. |
±15 В |
| Ток потребления. |
10 мА |
Такой активный регулятор тембра с RC мостом в цепи ООС (рис. 8), несмотря на простоту, обеспечивает достаточную глубину изменения АЧХ усилителя в области низших и высших частот. Пределы регулировки АЧХ на частотах 50 Гц и 15 кГц составляют около ±16 дБ. Наличие ОУ DA1 позволяет получить коэффициент передачи напряжения регулятора больше единицы.
В положении максимального подъема АЧХ в области низших и высших частот (резисторы R 5 и R 3 в крайнем левом по схеме положении) АЧХ на частотая 350 Гц и 1,5 кГц имеет подъем на 3 дБ. Для обеспечения приведенных характеристик внутреннее сопротивление источника входного сигнала должно быть не более 1 кОм.

Рис. 8 Принципиальная схема регулятора тембра на ОУ 153УД2
Регулятор смонтирован на унифицированной монтажной плате методом объемного монтажа. Резисторы R 3, R 5 могут быть любого типа с линейной зависимостью (типа А), остальные — МЛТ-0,25, конденсаторы — КМб. Кроме микросхемы К153УД2 можно использовать К153УД1, К140УД7, К140УД8 и другие Q соответствующими цепями коррекции.
Для питания темброблока можно использовать любой стабилизированный Двухполярный источник напряжения ±15 В, обеспечивающий ток в нагрузке не менее 20 мА. Перед настройкой проверяют правильность монтажа схемы. Затем подбором конденсаторов С5 и С6 устраняют возможное самовозбуждение узла при крайних положениях регуляторов тембра.
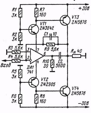
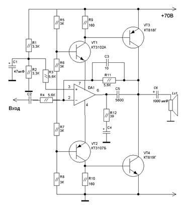
Еще один пример построения усилителя с высоким питающим напряжением показан на рис.9. Его коэффициент усиления — 10, амплитуда выходного напряжения — 29,5 В, максимальная выходная мощность — 30 Вт при сопротивлении нагрузки 4 Ом, коэффициент гармоник — 0,4 %, полоса пропускания по мощности — 30 кГц. Величину напряжения питания ОУ задают делители R1-R2 и R5-R6. Частотную коррекцию усилителя осуществляют конденсаторы Cl, C2. Высокая линейность усилителя гарантируется при равенстве сопротивлений резисторов R7 и R8 и подборе транзисторов VT3, VT4 с. близкими параметрами (параметры транзисторов VT1, VT2 на величину нелинейных искажений существенного влияния не оказывают). Недостаток усилителя — зависимость напряжения питания ОУ от стабильности общего питающего напряжения. Поэтому, если используется нестабилизированный источник, резисторы R2, R5 лучше заменить стабилитронами.
В усилителе использован принцип температурной стабилизации тока покоя выходных транзисторов при помощи обратной связи по току. Элементы R6, R10, R12—R15, С2—С4 предотвращают самовозбуждение.

Усилители на ОУ, содержащие выходные каскады усиления по напряжению, имеют одну примечательную особенность. Известно, что скорость нарастания выходного напряжения прямопропорциональна его амплитуде, а поскольку последняя в К раз (К — коэффициент усиления выходного каскада) больше амплитуды напряжения на выходе ОУ, то и скорость его нарастания в К раз превышает скорость нарастания напряжения па выходе ОУ. Казалось бы, что повышения скорости нарастания выходного напряжения можно достигнуть, увеличивая коэффициент усиления каскада, однако делать это можно только до вполне определенной величины, пока сохраняется устойчивость усилителя.
Рис. 9
По заданию требуется рассчитать резистивные цепи усилителя, задающие режим работы и смещение на транзисторах для питающего однополярного напряжения 70В.
Преобразуем схему, используя следующие методы.
- Сопротивления R2, R5 на рис. 9, присоединенные к общему выводу, соединим вместе R6,R7 рис. 10
- Добавим блокирующую емкость к резистору R12
- Добавим и рассчитаем разделительные емкости на входе и выходе усилителя.
- Вывод схемы, который при двухполярном питании подключался к отрицательному выводу источника питания, подадим на отрицательный вывод однополярного источника питания.
- Поднимем вдвое, по сравнению с двухполярным питанием, напряжение источника.
- Добавим делитель напряжения и подключим к нему вывод 3 ОУ.

Рис. 10
Рассчитаем ток делителя R5-R6-R7-R8
![]()
После изменения питающего напряжения до значения 70В, ток делителя должен оставаться неизменным, поэтому пересчитаем сопротивления делителя.
примем по ГОСТ 33 кОм.
Сопротивление каждого из резисторов будет равно Rд
/4=7кОм. Примем R2 = R3 = R5 = R6 = 6,8 кОм по ГОСТ.
Разделительные емкости рассчитаем по формуле:
примем по ГОСТ 4,7 мкФ
примем по ГОСТ 1000 мкФ
Примем С4=10 мкФ
Ток делителя примем 10мА. Рассчитаем делитель напряжения R1,R2
, следовательно, R1=R2=7кОм/2=3,5 кОм. Примем по ГОСТ R1=R2=3,3 кОм.
ГЛАВА 8 ИНДИКАТОР ВЫХОДНОЙ МОЩНОСТИ
Контроль уровня сигналов звукового тракта имеет важное значение для получения высококачественного воспроизведения. Большое внимание этому уделяют, например, в магнитной звукозаписи, где сигнал должен иметь оптимальное значение. Если он будет больше, резко возрастают нелинейные искажения, если меньше - ухудшается отношение сигнал-шум. Необходимость контроля уровня выходных сигналов высококачественных усилителей также не вызывает сомнений, поскольку это значительно облегчает балансировку каналов и предотвращает перегрузку усилителей и акустических систем (а значит, и возрастание нелинейных искажений и возможный выход из строя динамических головок).
Основными параметрами измерителей уровня являются время интеграции и время обратного хода. Время интеграции определяет, насколько правильно отображает измеритель реальный уровень сигнала в данный момент. Чем меньше время интеграции, тем лучше реагирует измеритель на мгновенные изменения уровня сигнала. Время обратного хода, наоборот, выбирают достаточно большим в пределах 1...3 с, что позволяет отслеживать за изменениями среднего уровня сигнала и исключает утомляемость от мелькания отображающих элементов (стрелки измерителя или светодиодов).
В бытовой аппаратуре для контроля уровня широкое распространение получили измерители уровня средних значений (как говорит само название, они измеряют среднее значение сигнала). За рубежом аналогичные измерители называются волюметрами. Основным недостатком таких измерителей является большое время интеграции (около 200 мс), что не позволяет регистрировать кратковременные изменения уровня сигнала.
Реальная звуковая программа имеет ярко выраженный импульсный характер и часто содержит сигналы с длительностью значительно меньше чем 200 мс. Поэтому для исключения перегрузок и более точной регистрации пиковых уровней ГОСТ 21186-75 рекомендует квазипиковые измерители уровня с временем интеграции 5 мс. Иногда также применяют измерители с временем интеграции 60 мс.
В качестве отображающих элементов в измерителях уровня до недавнего времени использовались в основном стрелочные приборы. В настоящее время все чаще применяют газоразрядные, люминесцентные и светодиодные индикаторы. По сравнению со стрелочными такие индикаторы практически безынерционны и позволяют регистрировать кратковременное превышение допустимого значения уровня выходного сигнала.
Рассмотрим индикатор на 8 диодах.
Измеритель (рисунок 11) имеет следующие основные технические характеристики:
| Число индицируемых уровней |
8 |
| Время интеграции |
60 мс |
| Время обратного хода |
1,7 с |
| Диапазон индицируемых уровней |
(0,14-5)В |
| Напряжение питания |
5 В |
| Ток потребления (при свечении восьми светодиодов) |
100 мА |
Здесь транзисторы VTl—VT8 формируют первоначальный логический уровень для работы микросхем DD1, DD2. Один из входов логических элементов 2И-НЕ соединяется таким образом, что появление напряжения низкого уровня (лог 0) на одном выходе автоматически поддерживает напряжение низкого логического уровня на выходах всех предыдущих логических элементов.

Рис. 11 Индикатор выходной мощности.
ГЛАВА 9 РАСЧТЕ РАДИАТОРОВ УМЗЧ
Мощность, рассеиваемая каждым выходным транзистором КТ818 и КТ819, составляет 50% от суммарной рассеиваемой мощности – 12,5 Вт.
Из табл. 6.5 [3]: ТПmax = 125°С, R П K = 1,8°С/Вт, RKP — 0,5 °С/Вт.
Радиатор из пластины толщиной 5 мм.
Выберем крепление транзисторов прижимом на винтах с пастой. Тогда, в соответствии с табл. 6.3:
R KP = 0,5 • 0,5 = 0,25С/Вт, т.к. к = 0,5.
Тепловое сопротивление переход-радиатор
Rnp = RnK + RKP = = 1,8 + 0,25=2,05С/Вт.
Предельно допустимая температура радиаторов
![]()
Допустимый перегрев радиатора:
![]()
![]()
Из соображений надежности выберем
= 50°С. Рассеиваемая радиатором мощность
RPC
=
/Р
= 50/12,5 = 4 С/Вт.
Тепловое сопротивление равностороннего радиатора из пластины
R РС = R 1 + R 2 = 4°С/Вт,
где Rt = 475/0,945S для вертикальной установки радиатора;
R 2 = 0,25/ d = 0,25/0,5 = 0,5°С/Вт.
Откуда площадь радиатора S равна:
S = 475/(0,94*(4 - 0,5)) = 143,61 см2 .
ГЛАВА10 РАСЧЕТ ИСТОЧНИКА ПИТАНИЯ
Трансформатор
Зададимся исходными данными для расчетов источника питания:
| Потребитель |
Напряжение питания, В |
Потребляемый ток, А |
|
| 1 |
Микрофонный усилитель |
±15 |
0,01 |
| 2 |
Электронный селектор |
±15 |
0,015 |
| 3 |
Нормирующий усилитель |
±25 |
0,015 |
| 4 |
Регулятор громкости |
+15,+7,5 |
0,01 |
| 5 |
Регулятор тембра |
±15 |
0,01 |
| 6 |
Индикатор уровня |
+5 |
0,1 |
| 7 |
Усилитель мощности |
+70 |
1,65 |
Воспользуемся справочными данными из книги Терещук Р. М., Терещук К. М. Полупроводниковые приемо-усилительные устройства.
Методика определения включает следующие формулы:
- ЭДС в витке.
- число витков.
- коэффициент трансформации.
- диаметр провода обмотки.
- число витков в слое обмотки.
Параметры трансформатора:
| Тип |
ПЛМ (броневой) |
| Материал пластин |
сталь 3421 |
| Толщина пластин магнитопровода |
5 мм |
| Толщина материала каркаса |
2 мм |
| Толщина изоляции между слоями |
0,1 мм |
| Толщина изоляции между обмотками |
0,5 мм |
| Ширина катушки с обмотками |
30 мм |
| Магнитопровод |
ПЛМ25х40х36 |
| Амплитуда магнитной индукции в магнитопроводе |
1.41 T |
| Плотность тока в обмотках |
5.8 A/мм2 |
![]()

![]()
![]()
![]()
| Номер обм. |
Напряжение на обм., В |
Ток в обм А |
Число витк.обм штук |
Рассчетный диам.пров обм., мм |
Реальный диам.пров обм., мм |
Число слоев обм.,шт |
Заполн обм., % |
| 1 |
220 |
0.111 |
668 |
0.156 |
0.160 |
5 |
6,4 |
| 2 |
15х2 |
0.01 |
47*2 |
0.046 |
0.1 |
0,25*2 |
4,4 |
| 3 |
25х2 |
0.015 |
78*2 |
0.066 |
0.1 |
0,4*2 |
4,4 |
| 4 |
15 |
0.035 |
47 |
0.087 |
0.1 |
0,25 |
2,1 |
| 5 |
7,5 |
0.01 |
24 |
0.058 |
0.1 |
0,12 |
2,2 |
| 6 |
70 |
1.65 |
218 |
0.6 |
0.7 |
6 |
2,1 |
| 7 |
5 |
0.1 |
16 |
0.14 |
0.17 |
0.1 |
Расчет мостовых выпрямителей.
Для второй обмотки :
Выпрямленные напряжение и ток.
![]()
Действующие значения напряжения и тока равны соответственно:
![]()
![]()
Обратное напряжение
![]()
Амплитудное значение тока
![]()
Подбираем соответственно диодный мост КЦ405Ж.
Для третьей обмотки :
Выпрямленные напряжение и ток.
![]()
Действующие значения напряжения и тока равны соответственно:
![]()
![]()
Обратное напряжение
![]()
Амплитудное значение тока
![]()
Подбираем соответственно диодный мост КЦ405Ж.
![]() |
Для четвертой обмотки :
Выпрямленные напряжение и ток.
![]()
Действующие значения напряжения и тока равны соответственно:
![]()
![]()
Обратное напряжение
![]()
Амплитудное значение тока
![]()
Подбираем соответственно диодный мост КЦ405Ж.
Для пятой обмотки :
Выпрямленные напряжение и ток.
![]()
Действующие значения напряжения и тока равны соответственно:
![]()
![]()
Обратное напряжение
![]()
Амплитудное значение тока
![]()
Подбираем соответственно диодный мост КЦ405Ж.
Для шестой обмотки :
Выпрямленные напряжение и ток.
![]()
Действующие значения напряжения и тока равны соответственно:
![]()
![]()
Обратное напряжение
![]()
Амплитудное значение тока
![]()
Подбираем соответственно диоды Д245Б.
Для фильтрации выпрямленного напряжения используем 2 последовательно соединенных конденсатора ГОСТ К50-35 10000мкф х 63В. Использование двух конденсаторов необходимо для обеспечения максимально допустимого значения прямого и обратного напряжения более 100В.
Для седьмой обмотки :
Выпрямленные напряжение и ток.
![]()
Действующие значения напряжения и тока равны соответственно:
![]()
![]()
Обратное напряжение
![]()
Амплитудное значение тока
![]()
Подбираем соответственно диодный мост КЦ405Ж.
Для фильтрации выпрямленного напряжения всех напряжений, кроме 70В, применим конденсаторы ГОСТ К50-35 4700мкф х 50В.
В ходе выполнения курсового проекта был рассчитан усилитель мощности, усилитель-корректор, источник питания и разработаны теплоотводы. Составлена общая принципиальная схема полной системы воспроизведения звуковой частоты. Разработана печатная плата для схемы микрофонного усилителя.
СПИСОК ИСПОЛЬЗОВАННОЙ ЛИТЕРАТУР Ы
1. Горюнов Н. Н. «Полупроводниковые приборы. Диоды, тиристоры, оптоэлектронные приборы», справочник, Москва, Энергоатомиздат, 1983г.
2. Горюнов Н. Н. «Полупроводниковые приборы. Транзисторы», справочник, Москва, Энергоатомиздат, 1985г.
3. Петров А.А. «Звуковая схемотехника для радиолюбителей» / Под ред. С.М. Янковского. – СПб.: Наука и Техника, 2003. – 400 с.: ил.
4. Семенов А.И. «Аудиотехника», курс лекций.
5. Шкритек П. «Справочное руководство по звуковой схемотехнике » Москва, Изд. Мир 1991г.





