| Скачать .docx |
Реферат: Принципиальная электрическая схема
Содержание
Техническое задание
Введение
1. Описание объекта
2. Функциональная спецификация
3 Выбор элементной базы
3.1 Датчик температуры воды
3.2 Нагревательный элемент
3.3 Микроконтроллер
3.4 Насос
3.5 Двигатель
3.6 Датчик блокировки двери
3.7 Клапан залива
3.8 Замок
4. Принципиальная электрическая схема
5. Алгоритм работы
Вывод
Литература
Приложение а
Техническое задание
Разработать блок управления стиральной машиной, обеспечивающий полностью автоматизированный процесс стирки при различных режимах, разной температуре воды и различных режимах отжима белья. Задание режима стирки и количество оборотов при отжиме должно задаваться с панели управления. Также текущее состояние стирки должно отображаться на панели управления.
Содержание работы: в работе выполнено построение структурной схемы, выбор элементной базы, оптимальной для реализации поставленных задач по цене и диапазону характеристик, сформирован алгоритм работы системы.
Введение
В данном курсовом проекте производилась разработка блока управления стиральной машиной, обеспечивающей полностью автоматизированный процесс стирки при различных режимах, различных температур воды и различных режимах отжима белья. Задание режима стирки и количество оборотов при отжиме должно задаваться с панели управления. Так же текущее состояние стирки должно отображаться на панели управления.
Автоматические стиральные машины предназначены для стирки белья по заданной программе. Замачивание, стирка и полоскание осуществляются механическим перемешиванием белья, помещенного в барабан. Как правило, барабан имеет три ребра для лучшего перемешивания белья в процессе стирки, а также перед программой отжима. Отжим белья осуществляется в том же барабане, но при вращении барабана с большими оборотами. Все процессы стирки, полоскания, отжима, регулирования заданной программы и температуры, сушки - выполняются автоматически. Автоматические стиральные машины работают от сетей холодного и горячего водоснабжения, а также электрической сети. Современные схема принципиально отличаются от выпускающихся ранее стиральных машин по конструкции и сложности. В них используются сложные элементы автоматики и электроники, ранее никогда не применяемые. Большой выбор программ позволяет хорошо отстирать белье разной степени загрязненности из тканей различного состава, и, не снижая степени износа.
1. Описание объекта
Внутри корпуса стиральной машины установлен бак, с закрепленным на нем электродвигателем привода барабана. На передней части бака находятся противовесы, а сам бак подвешен на двух или четырех цилиндрических пружинах, которые крепятся к упорам корпуса. К нижней части бака приварены пластины. К этим пластинам крепится электродвигатель и амортизаторы. Амортизаторы служат для уменьшения вибрации машины.
Основные узлы и агрегаты стиральной машины, а также их функции:
· электромагнитный клапан - залив воды;
· электродвигатель (мотор стирки, привод барабана) - вращение барабана;
· крестовина бака - в ней находится подшипниковый узел, в котором вращается барабан, а сама крестовина крепится к баку;
· ремень - передает вращение от электродвигателя к барабану;
· сливной насос - слив воды из бака в канализацию;
· нагревательный элемент (тэн) - нагрев воды в баке;
· температурный датчик - контроль температуры нагрева воды;
· электронный блок управления (электронный модуль) - вращение барабана с различными оборотами, а также реверсивное вращение барабана;
· датчик блокировки загрузочного люка - блокировка загрузочного люка во время выполнения программ;
· индикаторы режима работы;
2. Функциональная спецификация
1. Вход
1. Режим работы
2. Кнопка запуска (включение питания)
3. Количество оборотов при отжиме
4. Датчик температуры воды
5. Датчик блокировки двери
2. Выход
1. Нагревательный элемент
2. Блокировка двери
3. Индикатор режима
4. Насос
5. Двигатель
6. Клапан залива
3. Функции
1. Проверка концевого датчика закрытия дверцы и блокировка/разблокировка дверцы в случае если концевой датчик замкнут
2. Возможность проведения стирки в одном из семи доступных режимов
3. Управление двигателем барабана (возможность установки одного из восьми скоростных режимов)
4. Световая индикация текущего состояния стиральной машины (6 состояний)
5. Управление клапаном залива воды (открытие/закрытие)
6. Включение/выключение насоса залива воды
7. Управление нагревательным элементом для установления одного из двух возможных температурных режимов стирки
Структурная схема

Рис. 1.
3. Выбор элементной базы
3.1 Датчик температуры воды
Накладной датчик ОВЕН дТС3225-Pt1000.В2 предназначен для измерения температуры воды в трубопроводах систем отопления и вентиляции. Датчик устанавливается на трубопровод, крепление осуществляется с помощью хомута.
Для улучшения теплопроводности имеет медную пластину, изогнутую под соответствующий диаметр трубопровода.
Для подключения кабеля в корпусе предусмотрено отверстие, которое закрывается заглушкой.
Технические характеристики указаны в таблице 1:
Таблица 1. Технические характеристики датчика температуры воды
| Температура среды | –50…+120 °С |
| Тип сенсора | Pt1000 РСА1.2010.10L |
| Диаметр трубопровода: | |
| – номинальный | 40 мм или 11/4" |
| – минимальный | 20 мм или 1/2" |
| – максимальный | ограничен только размером хомута |
| Схема подключения | двухпроводная |
| Степень защиты | IP54 |
Габаритный чертеж:

Рис. 2. Накладной датчик температуры ОВЕН дТС3225-Pt1000.В2
3.2 Нагревательный элемент
Трубчатые электронагреватели служат для преобразования электрической энергии в тепловую и применяются в промышленных установках и бытовых приборах. На оболочке ТЭН отсутствует напряжение, поэтому их можно эксплуатировать при непосредственном контакте с нагреваемой средой, в отличии от большинства других нагревательных элементов. ТЭНы могут быть двухконцевыми и одноконцевыми (патронными).
ТЭН (рис. 3.а) двухконцевой состоит из тонкостенной металлической оболочки (сталь 08 Ю или нержавеющей - сталь 12Х18Н10Т), выполненной из трубы соответствующего диаметра (8-16 мм) ,внутри размещена спираль высокого сопротивления (нихром), прикрепленная к контактному стержню. Между спиралью и трубой находится диэлектрический наполнитель, имеющий высокий коэффициент теплопроводности (периклаз). Торцы ТЭН (рис.3.б) герметизируются термостойким лаком, контактные стержни изолируются керамическими изоляторами.
Устройство ТЭН:

Рис.3.а. ТЭН двухконцевой

Рис. 3. б. ТЭН двухконцевой
3.3 Микроконтроллер
В настоящее время среди всех 8-разрядных микроконтроллеров - семейство MCS-51 является несомненным лидером по количеству разновидностей и компаний, выпускающих его модификации. Оно получило свое название от первого представителя этого семейства - микроконтроллера 8051, выпущенного в 1980 году на базе технологии HMOS. Удачный набор периферийных устройств, возможность гибкого выбора внешней или внутренней программной памяти и приемлемая цена обеспечили этому микроконтроллеру успех на рынке.
Важную роль в достижении такой высокой популярности семейства 8051 сыграла открытая политика фирмы Intel, родоначальницы архитектуры, направленная на широкое распространение лицензий на ядро 8051 среди большого количества ведущих полупроводниковых компаний мира.
В результате на сегодняшний день существует более 200 модификаций микроконтроллеров семейства 8051, выпускаемых почти 20-ю компаниями. Эти модификации включают в себя кристаллы с широчайшим спектром периферии: от простых 20-выводных устройств с одним таймером и 1К программной памяти до сложнейших 100-выводных кристаллов с 10-разрядными АЦП, массивами таймеров-счетчиков, аппаратными 16-разрядными умножителями и 64К программной памяти на кристалле. Каждый год появляются все новые варианты представителей этого семейства. Основными направлениями развития являются: увеличение быстродействия (повышение тактовой частоты и переработка архитектуры), снижение напряжения питания и потребления, увеличение объема ОЗУ и FLASH памяти на кристалле с возможностью внутрисхемного программирования, введение в состав периферии микроконтроллера сложных устройств типа системы управления приводами, CAN и USB интерфейсов и т.п.
Все микроконтроллеры из семейства MCS-51 имеют общую систему команд. Наличие дополнительного оборудования влияет только на количество регистров специального назначения.
Основными производителями клонов 51-го семейства в мире являются фирмы Philips, Siemens, Atmel, Dallas, Temic, Oki, AMD, MHS, Gold Star, Winbond, Silicon Systems и ряд других.
Для данной задачи – разработки блока управления стиральной машиной - микроконтроллер этого семейства является оптимальным, так как сочетает в себе большие возможности управления, необходимые для решения поставленной нами задачи. А так же при серийном выпуске данного изделия большую роль будет играть его малая стоимость, высокую надежность работы.
Для разрабатываемого устройства я выбрал микроконтроллер Сygnal С8051F064 (сравнительная характеристика показана в таблице 1).
Ядро выполняет до 70% инструкций за 1-2 машинных такта. Таким образом, ядро, работающее фактически на частоте тактового генератора обеспечивает производительность 25 MIPS миллионов операций в секунду. Преимущество в производительности достигает нескольких десятков раз по сравнению с аналогами [3].
Ядро содержит 4 шестнадцати битных таймеров общего применения.
Расширенный контроллер прерываний ядра семейства С8051F0xx может обслужить 21 источник прерываний, в отличие от 7 у стандартного ядра 8051. Это позволяет повысить общую производительность системы за счет обслуживания прерываний от многочисленных аналоговых узлов и освобождения мощности процессора для основной задачи.
На кристалле имеется аналого-цифровой преобразователь ADC с разрядностью 12 бит, оснащенный программно-управляемыми входным усилителем и аналоговым мультиплексором. Для входного усилителя может быть программно установлен коэффициент усиления, равный 16, 8, 4, 2, 1 или 0,5. Аналоговый мультиплексор на 8 входов может быть настроен как однополярный или с дифференциальным входом. Аналого-цифровой преобразователь не имеет «пропущенных» кодов и имеет погрешность ±1 младший разряд. Имеется возможность генерации прерываний при изменении значения аналогового сигнала. Имеются два быстродействующих (время установления 10 мкс) цифро-аналоговых 12-разрядных преобразователя DAC с выходом по напряжению [1].
Все входы и выводы совместимы с внешними пятивольтовыми микросхемами.
В данной модели 32 линии ввода/вывода.
Микроконтроллеры C8051F0xx обладают достаточно хорошим быстродействием и относительно малой скоростью АЦП и предназначены для типовых бюджетных приложений.
Таблица 2. Преимущества микроконтроллера SiLabs
| МК с АЦП | АЦП | ||||||||
| Производитель | SiLabs | Analog Devices | Texas Instruments | Texas Instruments | Linear Technology | Analog Devices | Analog Devices | Cirrus Logic | Cirrus Logic |
| Наименование | C8051F350 | ADuC847 | MSC1210 | ADS1242 | LTC2445 | AD7730 | AD7714 | CS5522 | CS5532 |
| Частота выборки | 1 ksps | 1,3 ksps | 1 ksps | 15 sps | 8 ksps | 1,2 ksps | 1 ksps | 600 sps | 3,8 ksps |
| Эффективная разрешающая способность, бит | 17 из 24 | 16 из 24 | 18,5 из 24 | 16 из 24 | 21 из 24 | 17 из 24 | 12 из 24 | 15 из 24 | 20 из 24 |
| Усилитель с программируемым усилением | 1:128 | 1:128 | 1:128 | 1:128 | - | 1:128 | 1:128 | 1:100 | 1:64 |
| Каналов АЦП | 8 | 10 | 8 | 8 | 8 | 2 | 5 | 4 | 4 |
| Процессор | 8051 | 8052 | 8051 | - | - | - | - | - | - |
| Максимальная производительность МК, MIPS | 50 | 12 | 8 | - | - | - | - | - | - |
| Энергопотребление, мВт | 0 | 00 | 0 | 6 | 55 | 125 | 7 | 12 | 80 |
| Размер корпуса, мм2 | 25 | 64 | 144 | 43,5 | 35 | 36 | 36 | 62 | 62 |
| Розничная цена*, долл. США | 0,4 | 0,9 | 6,3 | 2 | 9,6 | 15,6 | 15,9 | 12,6 | 14,7 |
Из таблицы 2 видны следующие преимущества микроконтроллера SiLabs:
- хорошие характеристики встроенного АЦП - 17 разрядов эффективной разрешающей способности;
- большая производительность процессорного ядра C8051F350 по сравнению с аналогами от Analog Devices (ADuC847) и Texas Instruments (MSC1210);
- меньшее энергопотребление, маленький размер корпуса;
- низкая цена.
Ключевые характеристики, по которым микроконтроллеры SiLabs превосходят изделия других производителей: миниатюрные размеры корпуса микроконтроллеров, имеющих на борту АЦП и ЦАП; самая высокая производительность для 8-разрядных микроконтроллеров; ЦАП и АЦП на кристалле превосходят по своим характеристикам аналогичные микроконтроллеры других производителей, их можно сравнивать только с дискретными микросхемами.
Также немаловажным в выборе данного микроконтроллера фактором послужило большое количество доступной технической информации на русском языке.
В заключение отметим, что на сегодняшний день микроконтроллеры фирмы Silicon Laboratories:
1. Имеют наилучшие аналоговые подсистемы, включающие аналого-цифровые и цифро-аналоговые преобразователи, аналоговые мультиплексоры, программируемые усилители, источники опорного напряжения, масштабирующие узлы кодов аналого-цифровых и цифро-аналоговых преобразователей, аналоговые компараторы питания, линейные регуляторы напряжения и мониторы питания.
2. Имеют наиболее богатую цифровую периферию, включающую один или два последовательных интерфейса UART, интерфейсы SMBus (I2C), SPI, USB, CAN, параллельные аппаратные интерфейсы внешней памяти, охранный таймер WDT, от 3 до 6 каналов программируемого счетчика-массива PCA, расширенную систему прерываний (до 22 векторов прерываний), большой набор таймеров и тактовых генераторов. Некоторые модели имеют также аппаратные умножители чисел.
3. Микроконтроллеры фирмы SiLabs имеют максимальную производительность среди 8-разрядных х51-совместимых микроконтроллеров (от 25 до 100MIPS);
4. Все микроконтроллеры имеют малое энергопотребление (0.3-0.6 мА/MIPS) и низкое напряжение питания, от 2,7 до 3,6 В.
5. Все микроконтроллеры имеют широкий диапазон рабочих температур от -40ºС до +85ºС.
6. Микроконтроллеры выпускаются в сверхнизких малогабаритных корпусах TQFP, LQFP и MLP с размерами от 16х16 мм (TQFP-100) до 3х3 мм (MLP-11).
Таким образом, микроконтроллеры фирмы Silicon Laboratories являются идеальным выбором для широкого спектра микроконтроллерных изделий.
3.4 Насос
Сливной насос предназначен для слива воды и моющего раствора из стиральной машины или посудомоечной машины. Как правило, насос приводится в действие двигателем. В настоящее время широко используются насосы магнитного типа.
Таблица 3. Различные модели сливных насосов
| Описание | Изображение |
Сливной насос Фирма: Plaset Страна: Italy Сливной насос для стиральных машин 220-240Vac 50Hz 30W CI.F Mod.72710 Цена: 310 руб |
![]() |
Сливной насос Фирма: Plaset Страна: Italy Сливной насос для стиральных машин 220-240Vac 50Hz 34W CI.F Mod.50700 Цена: 220 руб |
![]() |
Сливной насос Фирма: ASKOLL Страна: Italy Сливной насос для стиральных машин 230-240Vac 50Hz 0,2A 40W CI.F Mod.M-105 Цена: 220 руб |
![]() |
Сливной насос Фирма: ASKOLL Страна: Italy Сливной насос для стиральных машин 230-240Vac 50Hz 0,22A 30W CI.F Mod.M-50 Цена: 350 руб |
![]() |
Сливной насос Фирма: ASKOLL Страна: Italy Сливной насос для стиральных машин 230Vac 50Hz 2A 30W CI.F Mod.R-050 Цена: 365 руб |
![]() |
Сливной насос Фирма: GRE Страна: Italy Сливной насос для стиральных машин 230V 50Hz 33W 0.22A Цена: 378 руб |
![]() |
Сливной насос Фирма: COPRESI Страна: Italy Сливной насос для стиральных машин 220-240V 50Hz 30W 0.2A |
![]() |
Сливной насос Фирма: MAINOX Сливной насос для стиральных машин 220-240V 50Hz 30W 0.2A 1.0m 20L/Min |
![]() |
Все приведенные в таблице 3 насосы имеют практически одинаковые характеристики, поэтому выбор обуславливается стоимостью и необходимой мощностью. Руководствуясь этими показателями, выбран сливной насос CI.F Mod.50700 фирмы Plaset (Италия).
3.5 Двигатель
Электродвигатели вращают барабан стиральной машины при всех режимах работы. Крутящий момент от шкива электродвигателя передаётся посредством приводного ремня к шкиву барабана стиральной машины. Различаются двигатели асинхронного и коллекторного типа. Асинхронные двигатели, как правило, взаимозаменяемы без переделок или с небольшими переделками (например, перепрессовка шкива). Естественно это справедливо при одинаковой или близкой мощности заменяемых двигателей.
Коллекторные двигатели используются на машинах с большой скоростью вращения барабана в режиме отжима. Преимущество коллекторных двигателей в том, что есть возможность плавного управления скоростью вращения. Регулировка осуществляется с помощью блока управления. Коллекторные двигатели, как правило, невзаимозаменяемые.
Исходя, и выше написанного выбираем асинхронный двигатель. Асинхронный электродвигатель, электрическая асинхронная машина для преобразования электрической энергии в механическую. Принцип работы асинхронного электродвигателя, основан на взаимодействии вращающегося магнитного поля, возникающего при прохождении трёхфазного переменного тока по обмоткам статора, с током. Индуктированным полем статора в обмотках ротора, в результате чего возникают механические усилия, заставляющие ротор вращаться в сторону вращения магнитного поля при условии, что частота вращения ротора n меньше частоты вращения поля n1 . Ротор совершает асинхронное вращение по отношению к полю.
Стоимость зарубежных двигателей как правило существенно выше отечественных, поэтому останавливаемся на отечественных асинхронных двигателях.
Асинхронные двигатели компании “ОвенКомплектАвтоматика” (рис. 4)обладают следующими преимуществами :
- высокие энергетические (КПД, соs (j) и механические (пусковой и максимальный моменты) показатели;
- виброаккустические характеристики: применение конверсионных технологий и установке малошумных подшипников обеспечивают среднее квадратическое значение виброскорости 1,8 мм/с по ГОСТ 20815 и соответствие среднего уровня звука 4 классу по ГОСТ 16372;
- степень защиты двигателей 1Р 54 по ГОСТ 17494 (по заказу 1Р55), класс изоляции Р;
- степень защиты токоввода 1Р 55;
- многообразие конструктивных, электрических и климатических исполнений, наличие температурной защиты,
- возможность изготовления на все стандартные напряжения в соответствии
с 1ЕС 38: 220/380, 230/400, 240/415, 380/660 В;
- современный дизайн и эргономичность.
![]() |
Рисунок 4. Асинхронные двигатели компании “ОвенКомплектАвтоматика»
Таблица 4. Технические характеристики различных моделей двигателей
| Типоразмер | Мощность, кВт |
Частота вращения об/мин |
КПД % |
Cos φ | Мпуск Мном |
Mmax Мном |
Iпуск Iном |
Средний уровень звука, дБ(А) |
Масса, кг, IM1081 |
| АИР 80 А2 | 1.5 | 3000 | 82.0 | 0.85 | 2.2 | 2.6 | 6.5 | 65 | 12.4 |
| АИР 80 В2 | 2.2 | 3000 | 83.0 | 0.87 | 2.1 | .6 | 6.4 | 65 | 15.0 |
| АИР 90 L2 | 3.0 | 3000 | 84.0 | 0.90 | 2.3 | 2.6 | 7.0 | 68 | 19.6 |
| АИР 100 S2 | 4.0 | 3000 | 84.0 | 0.88 | 2.0 | 2.2 | 6.0 | 77 | 22.8 |
| АИР 80 A4 | 1.1 | 1500 | 76.5 | 0.77 | 2.2 | 2.4 | 5.0 | 56 | 12.6 |
| АИР 82 B4 | 1.5 | 1500 | 77.0 | 0.81 | 2.2 | 2.3 | 5.3 | 58 | 14.2 |
| АИР 90 L4 | 2.2 | 1500 | 81.5 | 0.82 | 2.0 | 2.3 | 6.0 | 58 | 18.6 |
| АИР 100 S4 | 3.0 | 1500 | 80.0 | 0.74 | 1.8 | 2.2 | 6.0 | 69 | 21.6 |
| АИР 80 A6 | 0.75 | 1000 | 71.0 | 0.71 | 2.1 | 2.2 | 4.0 | 55 | 12.3 |
| АИР 80 B6 | 1.1 | 1000 | 75.0 | 0.74 | 2.2 | 2.3 | 4.5 | 55 | 15.3 |
| АИР 90 L6 | 1.5 | 1000 | 78.5 | 0.72 | 2.0 | 2.3 | 5.0 | 55 | 19.0 |
| АИР 100 L6 | 2.2 | 1000 | 77.0 | 0.74 | 1.8 | 2.2 | 6.0 | 67 | 23.3 |
| АИР 80 A8 | 0.37 | 750 | 63.5 | 0.59 | 2.0 | 2.3 | 3.5 | 5 | 12.1 |
| АИР 80 B8 | 0.55 | 750 | 65.0 | 0.60 | 2.0 | 2.1 | 3.5 | 55 | 13.0 |
| АИР 92 LA8 | 0.75 | 750 | 72.5 | 0.71 | 1.5 | 2.0 | 4.0 | 57 | 17.7 |
| АИР 90 LB8 | 1.1 | 750 | 76.0 | 0.72 | 1.5 | 2.0 | 4.5 | 57 | 20.5 |
Для выполнения требуемых задач наилучшим образом подходит двигатель АИР 80 A4. Монтажное исполнение данной модели показано на рис. 5.

Рис. 5. Двигатель АИР 80 А4
3.6 Датчик блокировки двери
Для определения открытого/закрытого положения дверцы стиральной машины используется концевой датчик. Для решения данной задачи был выбран концевой датчик серии MK 12 компании Eltron(рис. 6).

Рис. 6. Концевой датчик серии МК 12 компании Eltron
Датчик с монтажными отверстиями для крепежа на болтах.
Применение:
- позиционные и концевые датчики,
- промышленное использование
3.7 Клапан залива
Клапан залива предназначен для подачи воды от водопроводной сети. Они приводятся в действие электромагнитом. На входе клапана налива устанавливается фильтр для удаления примесей из воды.
Таблица 5. Различные модели клапанов залива
| Название | Фирма | Цена, руб. | Изображение | |
| Заливной клапан | ARISTON-INDESIT | 1000 | ![]() |
|
| Заливной клапан | DAEWOO | 1000 | ![]() |
|
| Заливной клапан | ARISTON-INDESIT | 800 | ![]() |
|
| Заливной клапан | ARISTON, INDESIT | 800 | ![]() |
|
| Заливной клапан | ARISTON, INDESIT | 750 | ![]() |
|
| Заливной клапан | ARISTON-INDESIT | 750 | ![]() |
|
| Заливной клапан | SAMSUNG | 700 | ![]() |
|
| Заливной клапан | Универсальный | 800 | ![]() |
|
| Заливной клапан | Универсальный | 300 | ![]() |
|
| Заливной клапан | Универсальный | 300 | ![]() |
|
Руководствуясь данными приведенными в таблице 5, а также тем, что разрабатываемый блок управления рассчитан на стиральные машины с подводом только холодной воды, выбираем один из самых дешевых универсальных клапанов.
3.8 Замок
Электрозамки предназначены для дистанционного открывания двери подачей электрического сигнала и используются совместно с домофонами, кодовыми панелями, считывателями карточек различных типов и другими устройствами контроля доступа. Электрозамки делятся на два класса: электромагнитные и электромеханические. Электромагнитный замок удерживает дверь в закрытом состоянии за счет усилия электромагнита. Электромеханический замок имеет механический ригель, удерживающий дверь в закрытом состоянии, а управление этим ригелем осуществляется относительно маломощным соленоидом. Электрозащелки представляют собой ответную часть замка и используются совместно с обычным механическим замком. При подаче управляющего напряжения разблокируется фиксатор электрозащелки и дверь может быть открыта при выдвинутом положении ригеля механического замка. Электромагнитные замки обладают большей надежностью за счет отсутствия относительно быстро изнашиваемых механических частей.
Для данной работы наилучшим образом подходит электромагнитный замок малой мощности с питающим напряжением 5 Вольт. Стоимость и характеристики таких замков различных производителей приблизительно одинаковы.
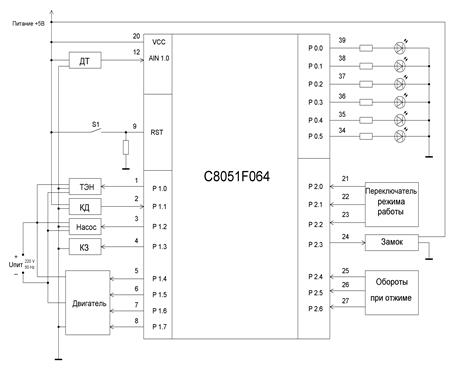
Принципиальная электрическая схема

Рисунок 7
КД – концевой датчик блокировки двери
ДТ – датчик температуры
КЗ – клапан залива
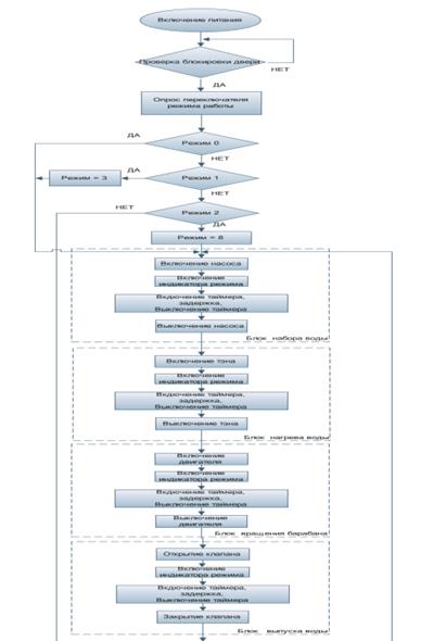
4. Алгоритм работы


Вывод
В данном курсовом проекте разработан блок управления стиральной машиной. Данный блок управления обладает всеми необходимыми функциональными возможностями, с помощью чего осуществляется полностью автоматизированный цикл стирки белья в одном из предложенных режимов, каждый из которых реализован для двух возможных температур воды. Помимо отвечающей современным требованиям функциональности блок управления имеет конкурентоспособную стоимость и обладает высокой надежностью.
Литература
1. О. Николайчук «x51-совместимые микроконтроллеры фирмы SiliconLaboratories (Cygnal),M.,ИД СКИМЕН,2004»
2. Бродин В.Б., Шагурин М.И. Справочник. Микроконтроллеры: архитектура, программирование, интерфейс. М.: ЭКОМ 1991 г.
3. «Справочник по однокристальным микроконтроллерам
4. КМ1816ВЕ48 и КМ1816ВЕ51» (источник - http://ofap.ulstu.ru/files/REFER_BOOK_MK48&MK51/start.htm)
5. Свободная энциклопедия «Википедия» (ресурс – http://www.wikipedia.org)
Приложение А
Код программы
Вход концевого датчика P 1.1 показывает закрыта ли дверца, если закрыта – необходима её заблокировать перед началом стирки
M_BLOCK :
MOV A, P1 // записываем в аккумулятор значение порта P1
ANL A, #10B // обнуляем ненужные биты (оставляем только сигнал концевого датчика)
JZ M_BLOCK // если дверь не закрыта (датчик разомкнут - P1.1=0) возвращаемся к началу проверки и так до тех пор пока дверца не будет зарыта
SETb P2.3 // закрыли замок на двери перед стиркой
Процедура работы таймера:
Для каждого этапа работы определена длительность:
Набор воды – 30 сек ( R2 = 10B)
Вращение барабана – 10 мин ( R2 = 100100B)
Нагрев воды – 2 мин ( R2 = 111B)
Слив воды – 30 сек ( R2 = 10B)
Отжим – 20 мин ( R2 = 1001000B)
TIMER:MOV TMOD, #1B
XRLTH0, TH0
SETBTR0
MOVA, #R2// посчитанное значение для текущего режима работы
MOV R2, #0B
MAIN:MOV R1, #0B
INC R2
SEC:INC R1
CICLE: JNB TF0, CICLE
CLR TF0
CJNE R1, #11111111B, MAIN
CJNE R2, A, END
SJMP SEC
END:RET
ACPCONF:// Конфигурирование АЦП для использования AIN0 в однопроводном режиме
MOV ADC0CF, #10000101b // Тактовая частота преобразование SAR0 = 941кГц,коэф. усиления = 16
MOV AMX0CF, #00H// 8 входов в однопроводном режиме
MOV AMX0SL, #00H// Выбор входа AIN0
MOV ADC0CN, #10001101b // Разрешение АЦП0 (режим непрерывной выборки, преобразование инициализируется по переполнению Таймера 2, данные выровнены по левому краю).
RET
После того как дверца заблокирована можно приступать к работе. Режим работы определяется битами 0 и 1 порта P2, бит 2 порта P2 определяет температуру для стирки в выбранном режиме. При проверке установленного режима в случае если он не равен нулю происходит уменьшение значения режима на единицу – в таком случае на каждом следующем шаге мы точно знаем какой режим установлен.
Список режимов работы (биты указаны по убыванию – второй, первый, нулевой) :
000 – «обычна стирка при температуре 30 градусов Цельсия»
100 – «обычна стирка при температуре 60 градусов Цельсия»
001 – «полоскание при температуре 30 градусов Цельсия»
101 – «полоскание при температуре 60 градусов Цельсия»
010 – «быстрая стирка при температуре 30 градусов Цельсия»
110 – «быстрая стирка при температуре 60 градусов Цельсия»
011 - «отжим»
MOV R0, P2 // запись режима работы в регистр R0
ANL R0, #00000011B // обнуление ненужных бит (несмотря на обнуление второго бита, отвечающего за температуру, со входа P2.2 мы всегда сможем его считать)
MOV A, R0 // переносим в аккумулятор (для команды условного перехода)
JZ M_NABOR // если режим 0 (простая стирка) переходим к стирке
DEC R0 // уменьшаем значение режима для последующего сравнения с нулём
MOV A, R0 // переносим в аккумулятор (для команды условного перехода)
JZ M_PredNabor // если режим "полоскание" переходим к установке режима "отжим" чтобы не стирать дважды
DEC R0 // уменьшаем значение режима для последующего сравнения с нулём
MOV A, R0 // переносим в аккумулятор (для команды условного перехода)
JZ M_BezOtzhima // если режим "без отжима" (10, уже равен 00) переходим
SJMP M_OTZHIM // если режим "отжим" (11, уже равен 01) переходим
M_BezOtzhima:
Mov R0, #11111111B // устанавливаем любое значение кроме выбранных режимов, для того чтобы в последствии пропустить этап «отжим»
SJMP M_NABOR // пропускаем установку режима "отжим" и переходим к стирке
M_PredNabor:
MOV R0, #00000011B // Устанавливаем режим "отжим"
Блок набора воды:
M_NABOR :
ANL P0, #0B // гасим светодиоды
SETb P0.0 // включаем светодиод "набор воды"
SETb P1.2 // включение насоса
MOVR2, #10B// запись времени работы в данном режиме
CALLTIMER// включение таймера
CLR P1.2 // по истечению заданного времени залива происходит отключение насоса
Блок нагрева воды:
ANL P0, #00000000B // гасим светодиоды
JBP2.2, M_TEMP// проверка температурного режима
MOVR3, #11110B// записали температуру 30 градусов
M_TEMP:
MOVR3, #111100B// записали температуру 60 градусов
SETbP0.1 // включем светодиод "нагрев воды"
SETbP1.0 // включаем тэн
Считываем показания датчика температуры:
CALLACPCONF// конфигурирование ацп
M_NSTEP:
MOVA, ADCOH//старшие биты
SWAPA// обмен тетрад
ANLA, #0F0H// получили старший полубайт
MOVR5, A// временно записываем в R5
MOVA, ADC0L// считываем младший байт
SWAPA// обмен тетрад
ANLA, #0FH// получили младший полубайт
ADDA, R5// суммирование полубайт
CJNEA, R3, M_NSTEP // если требуемая температура достигнута идем дальше, если нет проверяем снова
CLRP1.0 // выключили тэн
Блок вращения барабана при стирке:
ANL P0, #0B // гасим светодиоды
SETb P0.2 // включаем светодиод "стирка"
MOV P1, #10000000B // Установка скорости оборотов (режим 000)
SETb P1.7 //включение двигателя (старший бит=1)
MOVR2, #100100B// запись времени работы в данном режиме
CALLTIMER// Включение таймера
CLR P1.7 // выключение двигателя по истечении времени
Блок выпуска воды:
ANL P0, #0B // гасим светодиоды
SETb P0.3 // включем светодиод "выпуск воды"
SETb P1.3 // открытие клапана
MOVR2, #10B// запись времени работы в данном режиме
CALL TIMER // вызываем процедуру работы таймера
CLR P1.3 // закрытие клапана по истечении времени
CJNE R0, #0B, M_PredNabor // если первый режим (первые два бита порта P2 равны нулю) то переход
CJNE R0, #11111111B, M_END // если режим «быстрая стирка» то переход к окончанию работы
Блок отжима (проходит во всех режимах работы кроме режима «быстрой стирки»):
M_OTZHIM:
ANL P0, #0B // гасим светодиоды
SETb P0.4 // включаем светодиод "отжим"
MOV A, P2 // передача скорости двигателя в аккумулятор
ANL A, #01110000B // обнуление ненужных битов (оставляем только те, которые используются двигателем)
MOV P2, A
SETb P1.7 // включение двигателя
MOVR2, #1001000B// запись времени работы в данном режиме
CALLTIMER// включение таймера
CLR P1.7 // выключение двигателя по истечении времени
Блок окончания работы :
M_END:
ANL P0, #0B // гасим светодиоды
SETb P0.5 // включаем светодиод "конец работы"
CLR P2.3 // открыли замок


















