| Скачать .docx |
Доклад: Автоматизация калибровки ионоселективных электродов
Только тот, кто занимался эксплуатацией ионоселективных электродов, для целей контроля технологических производственных процессов, знает, как тяжела процедура калибровки. Неудобства состоят в том, что нужно быть либо в бегах между заводской лабораторией и цехом, либо организовывать рабочее место химика-аналитика прямо в цехе. Часто бывает так, что единственно возможным вариантом остается работа в бегах. В такие минуты возникает горячее желание автоматизировать процесс калибровки.
Когда ставится задача автоматизации калибровки электродов, то первое, что приходит в голову - это технологическая схема, где фигурирует насос для подачи калибровочных растворов, 2-х или 3-х ходовой кран, несколько резервуаров для стандартных растворов. Такая картина выглядит несколько мрачновато для человека, который рассчитывает автоматизировать процесс калибровки, как можно дешевле.
Не буду скрывать, что автоматизировать калибровку можно иным способом, затрачивая технических и финансовых средств намного меньше.
Представим себе конструкцию ионометрической ячейки, которая не отличается оригинальностью (см. рис.1). В резервуар, в который помещены пара электродов 1, поступает жидкость через отверстие 2, перемешивается мешалкой 3 и истекает через отверстие 4. Расположение отверстий таково, что жидкость в резервуаре находится постоянно на одном уровне. Как было отмечено выше, такая конструкция используется довольно часть для измерений в проточных условиях. Новизна состоит не в конструкции ячейки, а в способе, которым производится калибровка.
![]() |
| Рис. 1 |
В ячейку заливается стандартный раствор, который затем непрерывно разбавляется фоновым раствором. Поскольку в ячейке находится мешалка, то концентрация определяемого иона со временем будет изменяться следующим образом:
C(t)=Cст exp(-V t / W),
где V - объемная скорость подачи фонового раствора;
W - объем жидкости в ячейке;
Cст - начальная концентрация анализируемого иона в ячейке;
t - время.
Если принять во внимание закон Нернста, то в идеальном случае, т.е. при линейной калибровке, изменение потенциала электрода со временем будет описываться следующей закономерностью:
E(t) = Eст - V S t/ (W 2,3),
где Eст - значение потенциала в растворе с концентрацией Cст ;
S - наклон электродной функции электрода.
Иными словами, зависимость разности потенциалов электродов от времени разбавления носит ярко выраженный линейный характер.
Однако перед тем как бросить все и заняться воплощением этой идеи, следует выяснить, какой должна быть скорость разбавления исходного раствора. Скорость не должна быть высокой, так как это приведет к большой систематической погрешности измерения потенциала из-за условий, далеких от равновесных. Низкая скорость тоже нежелательна, так как излишне растягивает процесс калибровки во времени. Необходим оптимум! Без сомнения лучшим выходом из положения является эксперимент, поскольку для каждого типа электродов скорость установления потенциала, близкому к равновесному, будет своя.
Не буду вводить читателя в заблуждение, уверяя, что была проделана громадная исследовательская работа по установлению оптимальной скорости разбавления. Работа была проведена минимальная и только для того, чтобы подтвердить принципиальную возможность.
В качестве пары ионоселективных электродов были использованы фторидселективный электрод ЭF-У1 и хлорсеребряный вспомогательный электрод ЭВЛ-1М3. Параметры эксперимента были следующими:
Ест = 139 мВ;
pF =2,56 (Cст =2,8 10-3 M);
V = 72 мл/мин;
W = 299 мл.
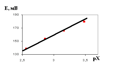
На рис.2 размещены результаты этого эксперимента. Точками обозначены значения, которые были получены калибровкой традиционным методом, т.е. электроды опускались последовательно в растворы с концентрациями 2,56 pF, 2,86 pF, 3,16 pF, 3,48 pF. Сплошной линией показаны результаты, которые были получены новым методом, т.е. непрерывным измерением потенциала в ячейке, содержимое которой постоянно разбавлялось. Рисунок показывает, что результаты получились неплохие.
![]() |
| Рис. 2 |
Подведем итоги. Если использовать для автоматической калибровки вышеизложенную идею, то процедура может выглядеть следующим образом. Оператор в ячейку заливает стандартный раствор и включает насос, подающий фоновый раствор в ячейку. Далее регистрирующий прибор самостоятельно проводит измерения и делает необходимые расчеты. Оператор не следит за ходом калибровки, а занимается своими делами. Он необходим только для того, чтобы завершить процесс калибровки, подключив ионометрическую ячейку к измерительной линии технологического производственного процесса.
Такой может быть процедура калибровки, которую можно организовать с минимальными финансовыми затратами. Эта процедура не предполагает постоянного участие оператора в процессе калибровки, не нужно много калибровочных растворов, не нужна дорогостоящая система автоматически переключающихся кранов.

