Скачать .docx  

Реферат: Получение керамики. Порошки для изготовления керамики.

А.А Остроушко, Ю.В. Могильников.

Требования к порошкам для получения керамики в зависимости от ее целевых свойств могут быть различными, с другой стороны к наиболее общим из них относятся следующие: заданный химический, фазовый и гранулометрический состав, их однородность, активность и пр.

Методы получения порошков можно разделить принципиально на две большие группы: основанные на диспергировании (измельчении) исходных материалов и наоборот на их конденсации, т.е. выделении твердых веществ из жидкой или газообразной фазы.

Методы первой группы подразделяются в зависимости от принципов, положенных в основу процессов диспергирования: истирание, удар, давление, взрыв, ультразвуковое воздействие, электромагнитный импульс, электроискровое или дуговое диспергирование, электрохимическая или химическая коррозия, лазерное воздействие, разрушение материала за счет последовательных теплосмен и пр.

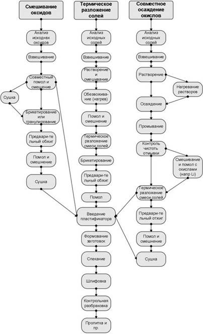
Ко второй группе относятся, например, разложение металлоорганических соединений (МОС), различные варианты осаждения из растворов, упаривание солевых растворов, осаждение за счет реакций в газовой фазе, конденсация паров, криохимический метод, распылительная сушка и т.д. Особенностью получения порошков таких материалов, как сложные оксиды, является то, что в его ходе часто протекают химические реакции разложения исходных веществ (солей, органических соединений, гидроксидов и т.п. термически непрочных форм), а далее осуществляется твердофазный синтез фаз заданного состава. Методы получения компактных сложнооксидных материалов можно подразделить на собственно керамические и методы с использованием растворных (в частности, солевых) технологий (Таблица 1).

Таблица 1

<>

1. Анализ и подготовка исходного сырья

Важное место при получении керамики занимает анализ и подготовка исходного сырья, в котором, в частности, необходимо определение содержания основного вещества, индифферентных и нежелательных примесей, гранулометрического, фазового состава. Последний часто находится во взаимосвязи с активностью исходных реагентов. Так при получении различных ферритов по керамической технологии наиболее активной формой используемого оксида железа является g-Fe2O3, ее наличие значительно ускоряет протекание синтеза. Определение соотношения количества этой формы и других модификаций проводят методом рентгенофазового анализа или при помощи термического анализа на дериватографе, используя то, что при температуре около 560оС происходит переход g-Fe2O3--> a-Fe2O3, сопровождающийся экзотермическим эффектом, интенсивность которого связана с количеством активной фазы.

2. Дозирование

Дозирование проводят с максимально возможной точностью, как правило применяя весовые формы исходных веществ. Часто требуется предварительное прокаливание реагентов для удаления адсорбированной из окружающей среды влаги, углекислого газа и др., либо необходим учет коэффициента потерь при прокаливании.

3.Смешивание и помол

Смешивание реагентов часто совмещается с их дополнительным измельчением (помолом). Агрегатами, используемыми с этой целью, являются наиболее часто применяемые шаровые или роликовые барабанные и вибрационные мельницы. В чистом виде (без измельчения) операция смешивания осуществляется во вращающихся смесителях разных типов: биконических, V-образных, смесителях “пьяная бочка”

Критерием полноты процесса смешивания является поверхность раздела смешиваемых фаз S. Протекание смешивания описывается уравнением:

dS/dt = -K(Smax - S).

После разделения переменных и интегрирования получим:

-1/kln(Smax-S) = t или S = Smax - e-kt .

Поверхность раздела реагентов, увеличиваясь во времени, асимптотически приближается к максимально возможной, исходя из геометрии частиц.

Еще одним критерием процесса служит коэффициент неоднородности, с использованием закона нормального распределения среднеквадратичного отклонения s случайной величины Ci от средней величины Co:

Vнеодн. = s *100/Co = 100/Co*Ц(е(Ci - Co)2ni/(n-1)).

Проводят, как правило, не менее 25 (n) определений концентрации смешиваемого компонента во взятых от общей массы шихты пробах при помощи какого-либо метода: рентгеноспектральный, химический и т.п. Коэффициент неоднородности в ходе смешивания уменьшается, но затем может возрасти за счет агрегации частиц между собой.

При реализации процессов измельчения, например, после предварительного обжига шихты применяют помимо названных выше мельниц также планетарные (с воздействием на мелющие тела и частицы центробежной силы), струйные и вихревые. Последний тип интересен тем, что соударяются разогнанные до высоких скоростей потоки частиц одного и того же материала. При этом отсутствует намол посторонних примесей, наличие которых приходится учитывать при использовании более традиционных агрегатов. Например, при измельчении ферритовой шихты в стальных шаровых барабанных мельницах дополнительный намол железа составляет до 1-1,5% от общего количества взятого для синтеза, для корректировки состава исходно берут некоторый недостаток оксида железа. Измельчение порошков других составов в аппаратах данного типа требует по возможности использования соответствующих материалов, например ванадиевой футеровки мельниц и таких же мелющих тел при получении ванадатов и т.д.

Иногда используются также аттриторы, представляющие собой барабан, в котором при помощи лопастей приводится во вращение поступающая смесь пульпы измельчаемого материала с мелющими шарами. После прохождения камеры измельчения шары отделяются от суспензии на решетках. Еще одним эффективным измельчающим агрегатом является дезинтегратор.

Порошкообразные вещества поступают из загрузочного бункера с регулирующим шибером в пространство между вращающимися навстречу друг другу с высокими скоростями дисками (угловая скорость с использованием высокочастотных двигателей до 50000 об/мин и более). На этих роторах имеются специальные твердосплавные пальцы или лопасти, образующие относительно друг друга концентрические окружности разных диаметров. Каждая частица соударяется с указанными выступами, последовательно проходя все круги, перед выходом с последнего из них, имеющего максимальную линейную скорость, частицы испытывают наиболее высокоэнергетическое воздействие. Такой способ измельчения приводит не только к увеличению дисперсности системы, но и к дополнительной механохимической активации порошков, проявляющейся в их более интенсивном последующем спекании, либо ускоренном твердофазном синтезе.

В дезинтеграторах частицы приобретают значительную кинетическую энергию, часть которой переходит в поверхностную. Кинетическая энергия ферритовой частицы размером (2r) 10 мкм, с плотностью 5 г/см3 при получении удара от измельчающего пальца со линейной скоростью вращения около 700 м/с (48000 об/мин, радиус круга 14 см):

Еk=mV2/2=[4/3p r3част. r *(700м/с)2]/2=6,37*10-4 Дж.

Действующие при измельчении в различных устройствах силы создают напряжения, концентрирующиеся на микродефектах частиц и превосходят среднее значение разрушающего напряжения. При достижении местного напряжения значений, превышающих предел прочности, происходит возникновение, распространение трещин и разрушение частицы. Энергетическое условие развития трещин:

dE/dl >= ¶S/d l + dW‘k/d l,

где Е относится ко всем видам энергии, S - к свободной поверхностной энергии (полезной в данном случае и выделяющейся в дальнейшем, например, при спекании), а W‘k - к кинетической энергии образующихся осколков.

Только небольшая доля энергии в агрегатах расходуется полезно. Большая её доля идет на преодоление трения между частицами, мелющими телами, поверхностями агрегатов, изменение потенциальной и кинетической энергии материалов, упругую и пластическую деформацию и др., эти виды энергии в конечном итоге выделяются в виде тепла. Работа разрушения:

А = Аупр. + Апл. + АS + Аk.

При ударах между собой шаров, например, в шаровой мельнице развиваются локально за время 10-4с давление до 15000 кГс/см2 и температура до 1000оС на площади порядка 10-3-10-5 см2. Поэтому в ходе измельчения в ряде случае можно наблюдать частичное протекание механически активированного синтеза сложнооксидных фаз.

Критерии качества измельчения: тонина помола (средний размер частиц, распределение их по размерам), удельная поверхность материала, активность порошков. Тонину помола определяют, применяя ситовой (для частиц не мельче 40 мкм), седиментационный, микроскопический анализ. При этом массовая, объёмная или числовая (по количеству частиц) доля определяется по данным анализа следующим образом:

Аi=ai*100/(a1+a2+a3+…+an).

Средний размер: аi ср.=еaini/еn.

Удельную поверхность оценивают, например, методом измерения газопроницаемости (по падению скорости потока газа или давления при прохождении его через стандартный порошковый образец), для чего необходимо первоначально осуществить калибровку по порошкам с известной поверхностью. Один из надежных способов - низкотемпературная сорбция газов (азота и др.) с тепловой десорбцией, определение количества сорбированных газов проводят волюметрическим, гравиметрическим и др. методами.

Эффективным приемом улучшения качества измельчения материалов выступает использование жидких сред помола, а также добавок поверхностно активных веществ (ПАВ). Это позволяет избежать явления самозалечивания трещин в частицах за счет адсорбции на вновь возникающих поверхностях молекул жидкостей и ПАВ и их расклинивающего действия. Наличие адсорбирующихся веществ вносит дополнительный вклад с точки зрения энергетики разрушающих сил. В качестве среды помола берут обычно воду, в тех случаях, когда её присутствие нежелательно из-за гидролитического действия на порошки (например, YBa2Cu3O7-d ), используют спирты, кетоны и пр., которые удобны тем, что затем легко удаляются при сушке шихты. Как ПАВ применяют добавки жирных кислот, спиртов, триэтаноламин, растворимые полимеры и др. Концентрация ПАВ определяется, исходя из соотношения:

C=MSуд./Nq,

где M - молекулярная масса ПАВ; N - число Авогадро; q - посадочная площадка молекулы ПАВ.

Рассмотрим особенности использования распространенных агрегатов измельчения.

Шаровая барабанная мельница

Шаровая барабанная мельница имеет следующие достоинства:

простота конструкции и использования;

хорошее смешивание материалов (коэффициент неоднородности порядка 3-5%);

Недостатки:

длительность процессов;

невысокий объемный коэффициент загрузки (40-45%);

значительный намол аппаратурного металла.

Измельченные материалы имеют довольно широкую кривую распределения частиц по размерам.

Существует эмпирическая формула расчета диаметра пригодных шаров d: d=iЦ3D, здесь D - диаметр мельницы; i - коэффициент, равный 13ё32,5. Скорость вращения выбирается в пределах 0,78ё 0,8nкр.(обычно 60-100 об/мин): nкр.=42,3/ЦD. При значениях 0,4-0,6 происходит скольжение и перекатывание шаров, основная сила, воздействующая на частицы - трение. При 0,78-0,8 шары захватываются стенкой, а затем падают, к силам трения добавляется ударное действие на материал. Значения nкр. более 0,8 приводят к прилипанию массы шаров и шихты к стенке.

Вибрационные шаровые мельницы.

Достоинства:

более высокий коэффициент заполнения объёма (шары до 0,75 объёма, материал - около 0,1-0,2, итого: Кзап.=80-85%);

меньшее время обработки материалов (обычно 0,5-2 часа).

Недостатки:

намол материала мельницы и шаров;

большая неоднородность при смешивании (Vнеодн. » 15%).

Данный тип мельниц целесообразно применять для измельчения.Чаще берут шары 2-3 различных диаметров для лучшего заполнения и увеличения числа контактов между ними. Используют частоты колебаний 3000 или 1500 кол/мин, соответствующие амплитуды - 2 и 4 мм (обычная амплитуда должна быть не менее удвоенного размера наиболее крупных из загружаемых частиц).

4. Сушка. Брикетирование или гранулирование.

После помола или смешивания в мокрой среде осуществляют сушку выгруженного из мельниц материала в установках распылительной сушки, виброкипящего слоя и пр., а чаще в металлических (стальных) кюветах, используя специальные сушильные шкафы. На данном технологическом этапе важно избежать седиментационного разделения компонентов особенно после смешивания исходных материалов. По закону Стокса соотношение силы, действующей на частицу в вязкой среде, и её скорости равно

f/V=6p h r.

Эта сила в поле гравитации пропорциональна

f=4/3p r3(rЧ-rС)=6p h rV,

где rЧ и rС - плотности материала частицы и среды. Тогда

V=4p r3(rЧ-rС)/3*6*p h r=2r2(rЧ-rС)/9h .

Таким образом частицы компонентов могут разделяться в пространстве из-за различия их плотностей и размеров, что сводит на нет усилия по получению гомогенной шихты. Такое явление наблюдается, например при получении феррогранатов: при сушке в слое 10 см верхняя часть обогащается РЗЭ (Y, Gd и пр.), нижняя - оксидом железа, отклонения концентраций компонентов от заданной достигает иногда 20-30%. Чтобы преодолеть такое нежелательное явление, можно ускорить процесс сушки, уменьшить толщину слоя. Ещё одним эффективным приёмом является первоначальное уменьшение количества взятой для смешивания воды. Качество смешивания и дополнительного измельчения существенно не страдают, но для полной выгрузки из мельницы за 10-30 минут до окончания процесса дополнительно вводят воду. За счет агрегации, которая играет здесь роль, образуются седиментационные надструктуры (ансамбли) частиц, не разрушающиеся за короткое время дополнительного перемешивания с водой, они и препятствуют расслоению компонентов при сушке.

Брикетирование или гранулирование проводят после сушки на прессах, таблеточных машинах, грануляторах. Помимо компактизации материала, удобной при его дальнейшем обжиге, после этой операции обеспечивается лучший контакт частиц реагентов между собой.