| Похожие рефераты | Скачать .docx |
Курсовая работа: Проектирование и расчет послепечатного производства для книжно-журнального издания
Министерство образования Российской Федерации
Московский государственный университет печати
Факультет полиграфической технологии
Специальность 281400 - Технология полиграфического производства
Специализация "Материаловедение и экология"
Форма обучения: дневная
Кафедра технологии послепечатных и отделочных процессов
Курсовая работа
по дисциплине "Технология послепечатных процессов"
Тема работы: Проектирование и расчет послепечатного производства для книжно-журнального издания
Студент Болсунова Мария Борисовна
Курс 5 группа ПМ
Руководитель Бобров В.И.
Москва, 2003
Реферат
Цель работы. Целью курсового проекта является разработка технологического процесса изготовления книжного издания в переплетной крышке. В данной работе проанализированы конструкция и технология брошюровочно-переплетных процессов книжного издания среднего формата в переплетной крышке типа 7. В работе приведены различные варианты технологических процессов и сделан выбор наиболее рациональной технологии изготовления издания, оборудования, материалов. Приведены технологические расчеты.
Ключевые слова: конструкция книжного издания, комплектовка блока, скрепление блока, шитье нитками, обработка блока, переплетная крышка, поточная линия, упаковка книг.
Курсовой проект содержит: 28 страниц, 8 таблиц, 1 схему, 2 рисунка
Содержание
Введение
1. Анализ издательско-полиграфического оформления и конструкции книги
2. Выбор и обоснование основных технологических решений
2.1 Обоснование выбора технологических решений
2.2 Обоснование и выбор оборудования
2.3 Выбор и обоснование используемых материалов
3. Разработка технологического процесса
4. Технологические расчеты
Заключение
Список литературы
Введение
Брошюровочно-переплетные процессы завершают технологический процесс изготовления продукции, которая должна подвергаться дополнительной обработке. Это комплекс технологических операций по превращению продукции печатного процесса (оттисков) и переплетных материалов в готовые книжные издания.
Основное значение брошюровочно-переплетных процессов - обеспечить свободный доступ к содержащейся в издании информации, сделать его удобным в пользовании, прочным, долговечным, эстетически привлекательным при минимальных затратах времени и труда. От применяемой технологии, оборудования, материалов во многом зависят внешний вид издания, эксплуатационные и технологические показатели.
Разнообразие книжных изданий по форматам, объемам, конструкции, тиражам, различная оснащенность полиграфических предприятий обуславливают применение разнообразных схем брошюровочно-переплетных процессов для их производства.
Целью данной курсовой работы является разработка технологии брошюровочно-переплетных процессов для книжного издания в переплетной крышке. Основные исходные данные издания следующие:
Формат издания - 84x108/32
Объем издания - 13,25 печатных листов
Тираж - 150 000 экземпляров
Издание относится к 5-ой группе изданий по сроку и интенсивности использования (срок службы - большой (до 20 и более лет), интенсивность использования - малая).
Издание относится к III группе по толщине блока (значительная, толщина блока < 40мм, количество страниц < 640 страниц).
1. Анализ издательско-полиграфического оформления и конструкции издания
Таблица 1.1. Техническая характеристика и издательско-полиграфическое оформление издания в переплетной крышке
| Показатели оформления | ГОСТ (ОСТ), ТУ | Образец | Примечание |
| Название | Мартин Иден | ||
| Автор | Джек Лондон | ||
| Издательство | Правда | ||
| Объем, печ. л. | 13,25 | ||
| Тираж, экз. | 150000 | ||
| Формат издания и доля листа | ГОСТ 5773-76 | 84x108/32 | Размеры блока до обрезки 135x210 мм, после обрезки 130x200 мм. |
| Вид форзаца, характер оформления | Приклейкой с окантовкой вместе с тетрадью: при окантовке бумагой; незапечатанный | Применяется при потетрадном шитье нитками для тетрадей, имеющих под форзацем приклейку (фронтиспис). Ширина окантовочного материала 15 мм с выходом на тетрадь 5 мм. | |
| Наличие дробных частей листа | + | Приклейка под форзацем (фронтиспис), накидки (2) | |
| Вид присоединения дробных частей листа к тетрадям | Иллюстрации комплектуются путем накидывания односгибной детали на тетрадь; приклейкой к первой тетради блока -фронтиспис. | ||
| Объем тетрадей, их число | 12 32-х страничных тетрадей, одна (11-ая) 40-а страничная тетрадь | ||
| Способ скрепления издания | Потетрадное шитье нитками без марли | Используется для книжных блоков, обрабатываемых на автоматических линиях. Сшивание блоков должно выполняться простым брошюрным стежком | |
| Характеристика корешкового материала | ГОСТ 5 196-75 | Полиграфическая марля марки БО | Поверхностная плотность 70±4 г/м2, жесткость 0,13±0,ОЗН. |
| Характеристика каптала | ОСТ 17-206 | Полушелковая лента с утолщенным краем зеленого цвета (цвет соответствует цвету переплетной крышки) | |
| Характеристика бумажной полоски | ТУ 8 1-04-62-71 | Неклееная бумага из сульфатной целлюлозы | Поверхностная плотность 60-80 г/м2 |
| Тип переплетной крышки | ГОСТ 22240-76 | Тип 7 - ПК цельно-крытная, | |
| Вид отделки переплетной крышки | Тиснение фольгой | ||
| Особенности обработки корешка книжного блока | Кругленный, с отогнутыми фальцами |
Таблица 1.2 Дефекты оформительского и полиграфического характера
| Характер дефекта | Место обнаружения | Причины возникновения | Рекомендации по устранению дефекта |
| Разрыв по фальцу последнего листа и отделение его вместе с форзацем и сторонкой переплетной крышки от блока | Последняя тетрадь блока (с 423) | Большой отступ корешкового сгиба форзаца от корешкового края тетради, малая ширина расставов, при расчете которых не была уточнена толщина картона зПК и отстава, упрочняющих деталей, из-за неточностей сборки ПК; малая плотность вставки блоков в крышки из-за выравнивания кантов при подправке, несимметричное положение блока в крышке. | Уменьшить отступ корешкового сгиба форзаца от корешкового края тетради, уточнить толщину картона ПК, отстава и упрочняющих деталей при расчете расставов, повысить точность сборки ПК |
| Морщины в сфальцованных листах | с.1,3,7 | Слишком сближены валики, низко поставлен фальцующий нож, слишком большое давление фальцваликов на лист | Увеличить зазор между фальцваликами, приподнять фальцующий нож, ослабить давление пружин на фальцвалике. |
| Неукрывистость оттисков фольгой | Переплетная крышка | Недостаточное усилие тиснения, приработался декель-приправка, фольга плохого качества (неравномерная толщина красочного слоя), выбран неправильный температурный режим тиснения | Увеличить давление, сменить декель-приправку, сменить фольгу, подобрать оптимальную температуру штампа |
2. Выбор и обоснование основных технологических решений
2.1 Обоснование выбора технологических решений
Выбор оптимальных решений по каждому из этапов технологического процесса связан с особенностями проектируемого издания и зависит от ряда факторов:
назначение издания (для детей старшего школьного возраста и взрослых читателей)
срок службы (свыше 20 лет)
Частота пользования
Категория читателя (подготовленный)
Условия пользования (в домашних условиях)
Объем (13,25)
Тираж (150 000)
Формат (84x108/32)
Эти факторы предопределяют требования к производственному процессу, которые могут быть охарактеризованы основными показателями: производительность процесса, простота и надежность процесса, качество исполнения, трудоемкость производства.
Издание предполагается печатать на рулонной печатной машине. В результате, на выходе получаем готовые тетради.
Таблица 2.1. Обоснование выбора технологических решений
| Технологический процесс (операция), оборудование, материалы | Возможные рациональные варианты | Выбираемый вариант | Обоснование |
| Выбор объема тетрадей | 8, 16, 32-х страничные тетради | 32-х страничные тетради | Комплектовка блоков из 32-х страничных тетрадей является целесообразной для массовых изданий, т.к. экономится до 40% производственного времени на операциях фальцовки, подборки и шитья. Экономия по з/пл составляет 50% на таких операциях как подборка, фальцовка и шитье блоков |
| Способ фальцовки элементов, получаемых с листовых печатных машин (вклейки) | Односгибная, симметричная фальцовка | Односгибная, симметричная фальцовка | |
| Способ присоединения к тетрадям отдельно отпечатанных иллюстраций и дробных частей | а) Накидкой б) Приклейкой в) Отдельной тетрадью |
Фронтиспис - приклейкой; иллюстрации - 4-х страничной накидкой; дробная тетрадь - 8-ми страничной накидкой на 32-х страничную тетрадь | Основные тетради блока — 32-х стр. |
| Способ комплектовки блока | а) Подборкой б) Вкладкой |
Подборкой | Подборкой комплектуются книжно-журнальные издания, объем которых превышает 80с. (толщина блока больше 5 мм) |
| Способ скрепления | Шитье нитками: а) потетрадное на марле; б) потетрадное без марли; в) поблочное втачку; г) поблочное внакидку. |
Шитье нитками без марли | Потетрадное шитье нитками без марли обеспечивает высокую прочность, долговечность и хорошую раскрываемость книжной продукции; издание предполагается обрабатывать на автоматизированной поточной линии. |
| Вид стежка при шитье нитками | а) Простой брошюрный б) Простой переплетныи в) Переставной брошюрный г) Переставной переплетный |
Простой брошюрный | Предусматривается шитье без марли. Применяется для изданий среднего объема, крытых переплетными крышками (III группа по толщине), объем блока рассматриваемого издания превышает 4 тетради, применяется для скрепления блоков, чаще всего скомплектованных из 32-х страничных тетрадей |
| Количество стежков | 3-4 | 4 | Это количество стежков рекомендуется при данном формате, доле листа и высоте блока, обеспечивает необходимую прочность блока |
| Характер обработки корешка блока | а) прямой; б) кругленный, в) кругленый с отогнутыми фальцами г) прямой с отогнутыми фальцами или краями корешка |
Кругленый с отогнутыми фальцами | Кругление корешка позволяет распределить его утолщение по дуге окружности, а отгибка фальцев корешка значительно увеличивает длину его дуги, что позволяет полностью сравнять толщину блока по месту крепления картонных сторонок ПК. Отогнутые фальцы повышают прочность связи ПК с книжным блоком |
| Тип переплета | Переплетная крышка типа 5, 7, 8 | Переплетная крышка тип 7 | Проста по конструкции, обладает низкой себестоимостью, более прочна, чем крышки типа 5 и 8. При изготовлении крышки типа 8 возникают проблемы с оборудованием. Используются для изданий по искусству малых и средних тиражей. |
| Способ оформления переплетной крышки | Тиснение: а) Блинтовое б) полиграф. фольгой г) конгревное Печать на ПК: а) высокую (спец. переплетными красками) б) трафаретную, в) офсетную Наклейка иллюстраций и инкрустацию |
Тиснение полиграфической фольгой | Наиболее распространенный способ оформления, большой ассортимент полиграфической фольги обеспечивает разнообразие дизайна ПК. |
2.2 Обоснование и выбор оборудования
Таблица 2.2. Обоснование и выбор оборудования
| Технологические операции | Возможные виды оборудования | Выбираемый вариант | Обоснование |
| Сталкивание листов форзацев и вклеек | Ручное сталкивание Вибросталкиватели: RА,R | Вибросталкиватель RА | Точное выравнивание стопы запечатанных листов перед резкой, обладает функцией вытеснения воздуха из стоп, что способствует улучшению кач-ва разрезки |
| Раскрой форзацной бумаги и вклеек | Ро1аг Е (92), Ро1аг ЕD | Ро1аг Е (92) | Дает возможность разрезать листы шириной до 92 см, обеспечивает высокую точность реза. |
| Фальцовка форзацев и вклеек | а) Ножевая б) Кассетная в) Комбинированная |
Кассетная | Высокая производительность; удобство в наладке, обслуживании и ремонте, т.к. все узлы и устройства легко доступны и расположены в одной плоскости; обеспечивает достаточное качество односгибной фальцовки |
| Приклейка фронтисписа | а) Приклеечный автомат б) Поточная линия «Колбус» в) Универсальный автомат типажного ряда ТП-320-4 |
Универсальный автомат типажного ряда ТП-320-4 | Предусматривается изготовление тетради с приклеенным окантовочным форзацем. Операция окантовки выполняется на пооперационном оборудовании |
| Приклейка форзацев | а) Приклеечный автомат б) Поточная линия «Колбус» в) Универсальный автомат типажного ряда ТП-320-4 |
Универсальный автомат типажного ряда ТП-320-4 | Далее следует операция окантовки форзаца с первой тетрадью блока |
| Окантовка тетради с форзацами | а) Окантовочный автомат типа ТП-320-3 б) Универсальный автомат типажного ряда ТП-320-4 |
Универсальный автомат типажного ряда ТП-320-4 | Может приклеивать форзацы, иллюстрации и дробные части листа, делать вкладки иллюстраций и накидки иллюстраций и дробных частей листа, окантовку тетрадей с приклейками |
| Комплектовка сложных тетрадей накидкой | а) Вкладочно-швейная машина б) Универсальный автомат типажного ряда ТП-320-4 |
Универсальный автомат типажного ряда ТП-320-4 | Поскольку предыдущие операции предполагается выполнять на данном типе оборудования |
| Оборудование для подборки блока | Операционные подборочные машины типа 88 1/2: 881/2-12, -18, -24 | 881/2-12 | Все подборочные машины имеют схожее принципиальное строение и различаются только форматом и самонакладом. Выбор той или иной модели не имеет особого значения. |
| Потетрадное шитье блока | а) Универсальные (сшивают книги любым видом стежков, позволяют скреплять блоки на марле и без марли) б) Специализированные (сшивают книжные блоки простым брошюрным стежком) | Специализированные | Поскольку рассматриваемое издание скрепляется потетрадным шитьем без марли, выбирается специализированное оборудование, которое обладают более простой конструкцией и дешевле. |
| Обжим корешка и прессование блоков | а) Блокообжимной пресс б) Поточная линия «Колбус» |
Поточная линия «Колбус» | Высокая производительность |
| Заклейка корешка блока | а) Вручную б) Поточная линия «Колбус» |
Поточная линия «Колбус» | Высокая производительность |
| Сушка корешка | а) Естественная б) Заклеечно-сушильная машина в составе поточной линии «Колбус» |
Поточная линия «Колбус» | Высокая производительность |
| Обжим корешка | а) Блокообжимной пресс б) Поточная линия «Колбус» | Поточная линия «Колбус» | Высокая производительность |
| Обрезка блоков с 3-х сторон | а) 3-х ножевая резальная машина б) 3-х ножевый резальный автомат НD поточной линии «Колбус» |
3-х ножевый резальный автомат Ш) поточной линии «Кол-бус» | Высокая производительность |
| Кругление корешка | Круглильные машины: а) с качающейся рифленой колодкой | круглильно-отгибочный автомат АR поточной линии «Колбус» | Кругление вращающимися валиками обеспечивает четкий и симметричный |
с подпружиненным столом; б) профильными колодками (2БТГ-270) в) прокаткой в валиках (круглильно-отгибочных автоматах АR. поточной линии «Колбус») |
профиль корешка. | ||
| Отгибка корешка | а) качающейся колодкой (БКО-270 поточной линии «Книга», АR линии «Колбус») б) вращающимися профильными роликами с винтовой нарезкой |
Круглильно-отгибочный автомат АR. линии «Колбус» | Выбор обработки на линии «Колбус» обеспечивает выполнение операций кругления и отгибки корешка на одном агрегате. |
| Раскрои корешкового материала (марли) | а) СРМ-1 б) Бабинорезальные машины 2БП- 120 |
Бабинорезальные машины 2БП-120 | На выбранной машине при перемотке материала с рулона на рулон материал разрезается дисковыми ножами или бритвенными лезвиями на ленты, а кромки рулона срезаются |
| Раскрой бумажки | Бабинорезальные машины 2БП-120 | Бабинорезальные машины 2БП-120 | |
| Промазка каптала клеем, сушка и намотка в бобины | БПР | БПР | |
| Склейка каптала с бумажкой | а) Вручную б) Агрегат НL поточной линии «Колбус» |
Агрегат НL поточной линии «Колбус» | Высокая производительность |
| Приклеивание корешкового материала (марли) | а) Приклеечные автоматы б) Поточная линия «Колбус» |
Поточная линия «Колбус». | Высокая производительность |
| Склейка каптала с бумажкой и приклейка каптал о-бумажной полоски | Агрегат НL поточной линии «Колбус» | Агрегат НL поточной линии «Колбус» | Вся обработка блока производится на поточной линии |
| Раскрой картона для сторонок ПК | а) Картонорезальный станок типа КР-1200 или «Идеал 1110» б) Кртонорезальные машины типа ТКР-120, РК в) Картонораскройные автоматы |
Картонораскройные автоматы | Позволяют значительно уменьшить трудоемкость операции за счет ликвидации перевалочных работ после разрезки листов на полосы и по укладке готовых сторонок на поддоны, большие габариты автоматы хорошо походят для крупных полиграфических предприятий. |
| Раскрой картона для отстава | а) Картонорубилка б) Одноножевая бумагорезальная машина (Ро1аг Е (92)) |
Одноножевая бумагорезальная машина Ро1аг Е (92) | Обеспечивает высокую точность реза. |
| Раскрой покровного материала | Бабинорезальная машина 2БП-120 | 2БП-120 | |
| Сборка крышек | а) ручная б) на рулонных крышкоделательных автоматах 2КД-5М; в) на листовых универсальных крышкоделательных автоматах DА-36,DА-Хронос, DА-Страто (фирма «Колбус») |
DА-36 | Предназначена для сборки ПК типа 7. Обладает широкими возможностями по форматам, быстрая переналадка при смене формата, возможность сборки крышек с гибким, жестким и п/жестким отставом . работает безвыстойно, превосходит ралонные по производительности. Остановки машины не приводят к массовому отходу п/ф в брак из-за высыхания клея. Занимают меньшую площадь. |
| Сушка крышек | Естественная | ||
| Раскрой полиграфической фольги | СРФ-2 | СРФ-2 | |
| Тиснение фольгой | Позолотный пресс: а) ручной; б) автоматический; в) п/автоматический. |
Автоматический позолотный пресс РЕ 70 (фирма «Колбус») | Позволяет подавать фольгу вдоль и поперек оси машины и крышки, что позволяет экономить фольгу. |
| Выгибка корешка крышки | а) БВ-270, "Книга-270" б) ЕМР (фирма «Колбус») |
ЕМР (фирма «Колбус») | |
Вставка блоков в крышки |
а)Конвейерные книговставочные машины (машины В-3, БВ-270), б) вставочно-штриховальный агрегат ЕМР-FЕ фирмы «Колбус» в) карусельные машины-полуавтоматы |
Вставочно-триховальный агрегат ЕМР-FЕ фирмы «Колбус» |
Карусельные машины-полуавтоматы в крупном книжном производстве практически не используются. Применение книговставочной машины фирмы "Колбус" фирмы «Колбус» обеспечивает высокую производительность. |
| Сушка | Естественная | ||
| Прессование книг | а)переплетнообжимной (ПС-2) б) прессование книг в поточной линии «Колбус» (FЕ ) | прессование книг в поточной линии «Колбус» (FЕ ) | |
| Штриховка книг | а)Штриховально-обжимные автоматы РЕ; б) вставочно-штриховальные агрегаты ЕМР- FЕ в) автомат БКБ-270 |
Вставочно-штриховальные агрегаты ЕМР- РЕ в составе поточной линии «Колбус» | Операции вставки, прессования и штриховки в поточной линии «Колбус» выполняются как одна технологическая операция |
| Укладка книг в стопу | Автоматы Н8 и DS в составе поточной линии «Колбус» | Автомат DS в составе поточной линии «Колбус» | |
| Раскрой упаковочных материалов | ЗБР-136 | ЗБР-136 | |
| Упаковка книг | а) упоковочная машина ВПУ-500 (в термоусадочную пленку) б) упаковочная машина БУК-390 |
БУК-390 | Осуществляет завертывание стопы в рулон бумаги или тонкого картона |
2.3 Выбор и обоснование используемых материалов
Вид бумаги для изготовления тетрадей. Для печати тиража выбирается бумага типографская №1 каландрированная (ГОСТ 9095-83). Показатели качества бумаги: масса 1м2-70г, толщина - 75 мкм, плотность - 0,85-0,95 г/см3, проклейка - 0,25 мм. Данная бумага рекомендуется для печати сложных текстовых, штриховых и тоновых иллюстраций до 40 лин/см на листовых или рулонных машинах. Подходит для всех видов скрепления, кроме КБС со срезкой фальцев.
Вид бумаги, используемой для накидок, приклейки. Для печати накидок используется бумага (ГОСТ 21444-75) марки ДО массой 120 г/м2, толщиной 100 мкм, плотностью 1,2 г/м3, гладкостью 600-1500с.
Вид форзацной бумаги (ГОСТ - 6742-79) определяется толщиной книжного блока.
Форзацная бумага имеет высокую степень проклейки, прочная на излом. Для изготовления издания выбирается форзацная бумага марки А. Показатели бумаги: масса 120 г/м2 , толщина - 160 мкм. Бумага предназначена для изготовления незапечатанных форзацев, для блоков толщиной до 35 мм (толщина блока проектируемого издания — 17 мм). Может быть белой, слабоокрашенной с тиснением, матовой или глазированной. В проектируемом издании используется белая, незапечатанная.
Покровные материалы должны иметь привлекательный вид, быть свето- и износоустойчивыми, прочными на разрыв и изгиб, должны иметь жесткость (не более 25 сН по ГОСТ 8977-74) и малую скручиваемость (более 10 с по ГОСТ 5202-78) при нанесении клея, так как при повышенных жесткости и скручиваемости затрудняется операция загибки покровного материала при сборке крышек. Применяются покровные материалы на тканевой и бумажной основе. Для изготовления переплетных крышек со средним и большим сроком службы все шире используют переплетные материалы на бумажной основе с поли-винилхлоридным и полиакриловым покрытием. Покровная бумага должна иметь высокую (не менее 0,75 мм по ГОСТ 8049) проклейку; должна иметь малую (до 2,2 % по ГОСТ 12057) деформацию при увлажнении. При изготовлении издания будет использоваться ма-териал переплетный на бумажной основе «Бумвинил» (ТУ 1374-75) марки А. Материал марки А имеет массу 80 г/м2 и применяется для крытья переплетных крышек типа 7 при толщине картонной сторонки 1,25 мм.
Картон (ГОСТ 7950-77 «Картон переплетный»). В проектируемом издании предполагается использование переплетного картона марки А толщиной 1,25 мм. Картон каландрированный, имеет цвет натурального волокна. Используется для сторонок переплетных крышек, оклеиваемых материалом или бумагой. Используется при машинном изготовлении крышек.
Материал для отстава. Будет использоваться бумага пачечная однослойная (ТУ 81-04-321-74) плотностью 160 г/м . Используется при длине дуги корешка до 30 мм.
Материал для окантовки. Окантовка тетрадей с форзацами бумагой обязательна для тетрадей, имеющих под форзацем приклеенную иллюстрацию (фронтиспис). Для окантовки тетрадей с форзацами используется бумага пергамин специальная (ГОСТ 2995-73) весом 40 г/м2.
Выбор нитей для шитья. При потетрадном шитье применяются капроновые нитки в 2-3 сложения марки 50К (64/3) (ТУ 17 РФ 5999-73) или хлопчатобумажные матовые «специальные» нитки в 6 сложений (№30) линейной плотностью 68,6 текс (г/кг) (ГОСТ 6309-80) с разрывным усилием не менее 15,5 Н (1,58 кгс). Капроновые нитки прочнее х/б при одинаковой линейной плотности, имеют большое относительное удлинение при растяжении (редко обрываются при шитье). В сшитом блоке вызывают меньшее утолщение корешка, так как при одинаковой прочности имеют меньшую линейную плотность (50 г/кг). Следовательно, для проектируемо издания выбираются капроновые суровые нитки марки 50К.
Выбор корешкового материала. В качестве корешкового материала используется полиграфическая хлопкополиэфирная (ГОСТ 5196-75) марля. Выпускается двух марок: НШ, используемая при шитье книжных блоков, содержащая 25% капроновых волокон жесткостью (19±3) сН, и БО (жесткостью (13±3) сН), применяемая для наклейки на корешок блока. Для выбранного издания будем использовать марлю марки БО, поскольку технология изготовления издания предусматривает шитье нитками потетрадное без марли.
Выбор каптала. (ОСТ-17-206-72, ТУ 17-09-141-83). В качестве капталов используется специальная х/б, полушелковая или шелковая лента с утолщенным краем различного цвета. Применяется для наклейки на концы корешка изданий всех форматов при толщине издания от 12 мм, при всех способах скрепления изданий, выпускаемых в жестких переплетных крышках. Для проектируемого издания выбирается полушелковая лента зеленого цвета.
Бумага для оклейки корешка. (ТУ 81-04-62-71). Для оклейки корешков используется бумага без проклейки. Выбирается бумага из сульфатной целлюлозы поверхностной плотностью 60 г/м . Применяется для наклейки на корешок блока при обработке блоков на оклеечно-каптальных машинах и агрегатах.
Клеи (ГОСТ 18992-80) могут использоваться как в чистом виде, так и в комбинированных пропорциях, например: костный, ПВАД + полиамидные, латексные, крахмальные клестеры, ПВАД + силиконовые, разбавленный ПВАД, чистый ПВАД. На операциях приклейки форзацев и других деталей склеенные элементы долгое время не подвергаются внешнему воздействию, поэтому можно применять клеи с малой липкостью и большим периодом схватывания. При проклейке корешка используют такую консистенцию клея, чтобы при высыхании получилась толстая эластичная пленка. При вставке блока в переплетную крышку используют клеи с большим периодом схватывания, так они обеспечивают хорошее скольжение деталей друг относительно друга в случае необходимости их подправки.
Выбор фольги. Выбирается фольга «Юбилейная» (металлизированная), серии 313 (ТУ 29-02-567-76). Качество оттисков высокое и превосходит качество оттисков, сделанных обычной металлизированной фольгой, имеет высокий блеск и хорошую четкость изображения мелких графических элементов.
Выбор штампов для тиснения. В качестве металла для изготовления штампа используется латунь марки ЛС-59-1 (ГОСТ 4784) (тиражестойкость 30-45 тыс. отт.), инструментальная углеродистая сталь марок У8А и У9А (ГОСТ 1435-74) (тиражестойкость 100-150 тыс. отт.) или дюралюминий марки Д16ТН (ГОСТ 4784-75) (тиражестойкость 90 тыс. отт.). Для отделки переплетных крышек в рассматриваемом случае будет использоваться штамп из углеродистой стали, поскольку обладает наибольшей тиражестойкостью. (Тираж проектируемого издания составляет 150 000 экземпляров).
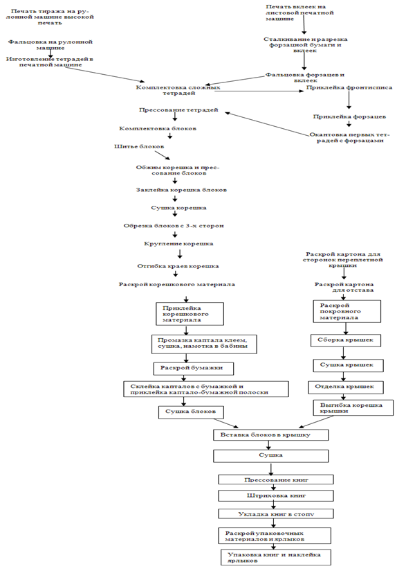
3. Разработка технологического процесса
Технологическая схема изготовления издания

Таблица 3.1. Разработка технологии брошюровочно-переплетных процессов
| Технологическая операция | Основное и вспомогательное оборудование | Основные материалы | Технологические режимы |
| Разрезка форзацев | Ро1аг Е (92) | (ГОСТ - 6742-79) Форзацная бумага марки А, массой 140 г/м 2 , толщиной -200 мкм, (для блоков толщиной до 35 мм), белая, незапечатанная. |
Максимальная точность разрезки достигается, если в стопе не более 500 листов. При износе машины, количество листов в привертке необходимо сократить на 25-50% |
| Фальцовка форзацев | Кассетная фальцмашина | (ГОСТ - 6742-79) Форзацная бумага марки А, массой 120 г/м , толщиной -1 60 мкм, (для блоков толщиной до 35 мм), белая, незапечатанная | Фальцовка осуществляется кассетной секцией в один сгиб, параллельно волокнам бумаги |
| Приклейка форзацев, приклейка фронтисписа, окантовка тетради, комплектовка сложных тетрадей | Универсальный автомат типажного ряда ТП-320-4 | Для окантовки тетрадей, приклейки форзацев используется клей №3 (100%-ная ПВАД) | Максимальная технологическая скорость до 110 циклов/мин |
| Прессование тетрадей | Вертиклаьные и горизонтальные паковочно-обжимные прессы БПМ и БПТ | Общий вес тетрадей в пачке не должен превышать 8 кг. Давление около 1 МПа, коэффициент спрессованности 0,9, время прессования 3-6 часов | |
| Комплектовка блоков подборкой | 881/2-12 | Тетради | Сменная производительность при комплектовки блоков составляет около 20 тыс. циклов (ударов). |
| Потетрадное шитье блоков нитками | Специализированные автоматы (сшивают книжные блоки простым брошюрным стежком) | капроновые суровые нитки марки 50К (в 2- сложения) | Ширина стежка 14 мм, холостой стежок на 13 цикле. |
| Заклейка корешка блока | Поточная линия «Колбус» | Для заклейки корешка блока, сшитого из 32 стр. тетрадей без марли используется клей №4 (33% ПВАД) | Корешок блока может выходить из зажимов на 5-25 мм. Клей должен наносится на всю поверхность корешка и заполнять углубления между фальцами, частично проникать между наружными листами тетрадей, после высыхания должен образовывать прочную эластичную пленку. |
| Обжим корешка | Поточная линия «Колбус» | Давление порядка 3 МПа (или 30 кгс/см ) | |
| Обрезка блоков с 3-сторон | Поточная линия «Колбус» | В соответсвии с требованиями ГОСТ 5773 на обрезку нижнего поля дается 6-7 мм, верхнего - 4-3 мм (в сумме - 10 мм), а переднего 5 или 5,5 мм. Допуск на точность обрезки (включая косину) | |
| Отгибка фальцев корешка блоков | Поточная линия «Колбус» | Удельная сила сжатия блоков должна быть не мене 6±1 даН/мм, сила прижима отгибочной колодки в пределах 4-5 Н/мм | |
| Приклейка корешкового материала и каптало-бумажной полоски | Поточная линия «Колбус» | Марля марки БО, для приклейки - клей №45: 54% - костный клей, 0,5% -терпинеол, 0,8% - бура, 1-4% - глицерин, 40,7-43,7% - вода. Бумажная полоска из сульфатной целлюлозы поверхностной плотностью 60г/м2. Клей 10%-ный крахмальный. Каптал - полушелковая ткань зеленого цвета. Для приклейки используется ПВАД | Прочность приклейки не ниже 10±1 Н/см. |
| Изготовление переплетных крышек | Автоматическая листовая универсальная крышкоделательная машина зDА-36 | Картон марки А, толщиной 1,25мм. Отстав - бумага пачечная однослойная (ТУ 81-04-321-74) плотностью 160 г/м | Раскрой картона долевой |
| Отделка переплетных крышек (тиснение фольгой) | Автоматический позолотный пресс РЕ 70 (фирма «Колбус») | Фольга «Юбилейная» (металлизированная), серии 313 (ТУ 29-02-567-76). | Температурный режим 130° С. |
| Вставка книжных блоков | Поточная линия «Колбус» | В качестве клея используется клей №26 следующего состава: NаКМЦ- 10%, дисперсия СВЭД 10Н-15%, вода -75% | |
| Прессование и сушка | Штриховально-обжимной автомат | Температура штриховальных ножей | |
| РЕ поточной линии «Колбус» | 100 -120° С | ||
| Упаковка | БУК -390 | Книги располагают корешками в противоположные стороны через одну или привертками. Масса упаковочной пачки не должна быть больше 8 кг. |
4. Технологические расчеты
Таблица 4.1 Расчет загрузки по брошюровочно-переплетным процессам
| Основные параметры | Исходные данные | Загрузка |
| Формат и доля листа | 84x108/32 | |
| Объем, печ. л. | 13,25 | 1 987 500 печ. л. |
| Тираж | 150000 | Тыс. экз |
| Разрезка форзацев | 2 форзаца на один блок | 300 000 форзацев |
| Разрезка накидок | 2 накидки на один блок | 300 000 накидок |
| Разрезка приклейки | 1 приклейка на 1 блок | 150 000 приклеек |
| Фальцовка форзацев, накидок | 2 форзаца на один блок 2 накидки на один блок | 300 000 форзацев 300 000 форзацев |
| Комплектовка блоков | Подборкой, 1 блок - 13 тетрадей | 1 950 000 тетрадей |
| Обрезка блоков с 3-х сторон | Толщина блоков в привертке не должна превышать 90 мм, толщина исходного блока 18 мм. В привертке будет 5 блоков, т.е. толщина привертки будет 90 мм | За 30 000 циклов машина обрежет 150 000 блоков |
| Оформление переплетных крышек | 150 000 крышек |
Таблица 4.2 Расчет трудоемкости в брошюровочно-переплетных процессах
| Наименование операции | Единицы измерения | Загрузка | Норма выработки | Трудоемкость | |
| Машино-часы | Машино-смены | ||||
| Объем, печ. л. | 13,25 | 1987500 печ. л. | |||
| Тираж | Тыс. экз. | 150000 | |||
| Разрезка форзацев | 2 форзаца на один блок | 300 000 форзацев | |||
| Разрезка накидок | 2 накидки на один блок | 300 000 накидок | |||
| Фальцовка форзацев | штук | 300 000 | 3,47 | 86,45 | 10,8 |
| Фальцовка | штук | 300 000 | 3,47 | 86,45 | 10,8 |
| накидок | |||||
| Комплектовка блоков | тетрадь | 1 950 000 | 2,86 | 681,82 | 85,23 |
| 3-х сторонняя обрезка | цикл | За 30 000 циклов машина обрежет 150 000 блоков | 0,75 | 22,5 | 2,8 |
Таблица 4.3 Расчет основных материалов
| Наименование материалов | Учетная единица | Количество учетных единиц | Норма расходов на учетную единицу | Необходимое количество материалов |
| Бумага для печати тиража | 63т 108кг | |||
| Бумага для печати накидок | 2т 42кг | |||
| Бумага для печати приклейки | 510,3кг | |||
| Переплетный картон | 1000 книг | 150 | 67 | 10050 |
| Покровный материал | 1000 ПК | 150 | 119,5 | 17925 |
| Бумага для форзацев | 31500 | |||
| Клей для заклейки корешка | 1000 блоков | 150 | 1466 | 219900 |
| Клей для приклейки форзацев | 1000 книг | 150 | 226,8 | 34020 |
| Капроновые нитки | 1 000 тетрадей | 1950 | 218400 | |
| Марля | 1000 блоков | 150 | 2362,5 | |
| Каптал | 1000 блоков | 150 | 46,69 | 7003,5 |
| Бумажная полоска | 862,5 |
1. Определение расхода бумаги.
А) Тиражная бумага
Общее количество бумажных листов, необходимых для отпечатывания тиража:
13,25 печ.л. = 6,625 бум. л.
6,625бум л. х 150 000 = 993 750 бум. л.
Площадь тиражного листа бумаги:
84 х 108 = 9072 см2 = 0,9072 м2
Суммарная площадь всех бумажных листов, на которых будет печататься издание:
0,9072 м2 х 993 750 бум. л = 901 530 м2
Определение общего веса бумаги:
(901530 х 70)71000 = 63107,1 кг - 63 т 108 кг Б)
Бумага для накидок
Кол-во бумажных листов, необходимых для печати накидок для всего тиража: С 1 бумажного листа получим накидок для 8 блоков. Для определения количества бумажных листов для всех блоков, составим пропорцию: 1 бум. л - 8 блоков
X бум. л. - 150 000 блоков; X = 18750 бум. л.
Определение общего веса бумаги для накидок:
(18750 х 0,9072 х 120)/1000 = 2041,2 кг = 2 т 42 кг
В) Бумага для приклейки (фронтисписа)
1 бум. л. - 32 приклейки
X бум. л. - 150 000 приклейки; X = 4 687,5 бум.л.
Определение общего веса бумаги для приклеек:
(4 687,5 х 0,9072 х 120)/1000 = 510,3 кг 2.
Раскрой картона
Картон марки А, толщиной 1,25 мм. Раскрой в долевом направлении. 1. определение формата блока до и после 3-х сторонней обрезки.
84 108
---- = 21см, ------- = 13,5см,
4 8
до обрезки - 21x13,5 см;
после обрезки - 20x13 см (21см -1см = 20см, 13,5см -0,5см =13 см);
ширина передних кантов (табл. 77, Петров) - 4 мм;
ширина верхних и нижних кантов - Змм.
Высота картонной сторонки: 20 + (0,3 х 2) = 20,6см; ±0.5 мм
Ширина картонной сторонки: 13 - 0,2 = 12,8см; ± 0.5 мм
4. Число картонных сторонок, выкраиваемых из одного листа картона. Раскрой картона - долевой:
Для издания формата 84x108/32 формат листа картона - 79см х 108см;
79/12,8 = 6,17; 108/20,6 = 5,24 6 • 5 = 30 сторонок с одного листа;
так как переплетная крышка содержит 2 сторонки, то — = 15 переплетных крышек можно получить с одного листа картона;
5. Определение необходимого количества листов картона на тираж;
1 лист картона - 15 переплетных крышек
X листов картона - 150 000; Х= 10 000 листов.
6. Определение массы картона.
Используемый картон марки А, толщиной 1,25 мм, массой 937,5 г/м2.
А = bхк
F - суммарная масса картона; b - средний вес одного листа; к - количество листов картона с учетом % отхода;
F= 937,5 х 10 000 = 9 375 тонн;
3. Толщина блока
Б = (Л х а) + (Ф х д) + (М х 2) + (П х ап) + (В х а.) + (Ком х Т ом),
Где Л - количество бумажных страниц в блоке;
а - толщина тиражной бумаги, мм;
Ф - константа для «приклейных» и аналогичных форзацев, равная 4 бумажным страницам
Д - толщина форзацной бумаги, мм
М - толщина марли, мм
2 - постоянная величина
П - количество приклеек
ап - толщина бумаги для приклеек, мм
В - количество вклеек
ав - толщина бумаги для вклеек, мм
Ком - число, показывающее, сколько раз следует учесть толщину окантовочного материала
Том - толщина материала, которым окантовывается форзац с тетрадью, мм
Б = (212 х 0,075) + (4 х 0,2) + (0,35 х 2) + (1 х 0,1) + (4 х 0,1) + (2 х 0,04) = 17,98мм
4. Ширина отстава
Поскольку в проектируемом варианте корешок блока кругленный с отогнутыми фальцами, то ширина отстава равна длине дуги кругленного корешка с отогнутыми фальцами:
Док =1,11 хТб + С,
Где Док - длина дуги кругленного корешка с отогнутыми фальцами тетрадей, мм; 1,11 постоянная величина;
С - величина кругления (в нашем случае С=3 мм, т.к. толщина блока меньше 20 мм) Тб - толщина блока, мм
Док= 1,11 х 18 + 3 = 22,98 мм = 23мм = 2,3см 5.
Ширина шпации Для корешка кругленного с отогнутыми фальцами:
Шок = Док + (2р), где р - ширина расстава:
р = 4 + (1,5хК), где К - толщина покровных сторонок
р = 4 + (1,5 х 1,25) = 5,875мм = 0,6см; Шок = 2,3 + (2 х 0,6) = 3,475см 6.
Покровные материалы Определим высоту заготовки покровного материала:
В7 = В + 2-(Квн + К + Зм),
Где В7 - высота покровного материала крышки типа 7, мм В - высота обрезанного блока, мм
2 - константа
Квн - ширина верхнего или нижнего канта, мм К - толщина картона покровных сторонок, мм Зм - ширина загибки материала на крышке, мм
В7 = 200 + 2-(3 + 1,25 + 15) = 238,5мм +-0.5 мм
Ширина заготовки:
Шпм7ок = Шок + 2'(СШ + К + Зм),
Где Шок - ширина шпации кругленного корешка издания с отогнутыми фальцами, мм Сш - ширина картонных сторонок, мм
Шпм7ок = 34,75 + 2-(128 + 1,25 + 15) = 323,25мм +-0.5мм
Метраж ткани:
М = (В*Т/з),
Где М - количество погонных метров покровного материала, м В - высота тканевой заготовки, м Т - тираж издания, (тыс. экз), з - количество заготовок, шт
М = (0,2385-150000/2) = 17 887,5 погонных метров
7. Определение расхода клея
Для 32-х станичных тетрадей норма расхода клея составляет 349г/м2 (неразведенного ПВАД). Формат до обрезки - 13 5x210мм, Определим площадь корешка блока:
3 = 0,018-0,21= 0,00378м2
Суммарная площадь на весь тираж:
0,00378- 150000 = 567м2
Расход клея на корешок на тираж:
567 • 349 = 197883 г = 197кг 883г.
8. Расход капроновых ниток
Число стежков - 4, длина стежка - 14мм, число страниц - 424стр.
Определим расход ниток для прошивания одной тетради. Число сложений капроновых ниток равно 2.
14мм • 4стежка • 2 = 112мм
Определим расход ниток, потребных для сшивания 1 блока издания, состоящего из 13 тетрадей:
112мм • 13тетрадей = 1456мм = 1,456м
Определим расход ниток, потребных для всего тиража:
1,456м • 150000 = 218 400 метров ниток
9. Определение расхода марли
Марля марки БО, т.к. шитье без марли.
Определяем ширину марлевой заготовки. Ширина марли должна быть меньше высоты блока на 35мм.
210-35 = 175мм
Длина дуги кругленного корешка с отогнутыми фальцами - 23мм, высота марлевой заготовки должна заходить по 20мм с каждой стороны:
23 + 40 = 63мм
Определяем количество заготовок, которое можно выкроить из марли фабричной ширины 73см. Ширина полоски марли 175мм (17,5см).
73/17,5 = 4 заготовки.
Определим расход марли юля всего тиража:
(150000-0,063)/4 = 2362,5м
10. Потребное количество каптала
Длина дуги кругленного корешка с отогнутыми фальцами - 23мм. Общая длина 2-х полосок:
23 • 2 = 46мм.
Тираж издания 150000 экземпляров. Потребное количество каптала будет равно:
0,046 • 150000 = 6900м каптала.
11. Ширина бумажной полоски
Ширина бумажной полоски:
210-14= 196мм
Высота определяется длиной дуги корешка блока 23мм:
Ширина рулона 78см. Определяем количество заготовок, которое можно выкроить из марли фабричной ширины 78см.
73/19,6 = 4 заготовки.
Определим сколько метров потребуется:
(150000*0,023)/4 = 862,5м
12. Определение расхода бумаги для форзацев
Формат до обрезки - 210x135мм;
Ширина форзаца- 135 • 2 = 270мм; Формат форзаца- 270x210.
Выберем формат листа для форзацной бумаги. Форзацная бумага марки А, плотность 120 г/см (160мкм). 270 • 3 = 810мм, выбираем бумагу 840х1080мм, раскрой в долевом направлении. Определим сколько форзацев получится из одного листа форзацной бумаги: 480/270=3, 1080/210=5 -» 3x5=15 форзацев. В поперечном направлении 840/210=4, 1080/270=4 ; 4x4=16. Т.к. срок службы издания 20 и более лет, то раскрой лучше сделать в долевом направлении. Определим сколько форзацев для нашего издания:
150 000 • 2 = 300 000 форзацев.
Определим количество форзацной бумаги формата 84x108см необходимо для 300 000 форзацев (270x210).
300 000/15=20 000 листов.
В поперечном направлении:
300 000/16=18750 листов.
20 000 - 18750 = 1250 листов разница.
Поэтому лучше применять рулонную бумагу для изготовления форзацев, т.к. продольное направление волокон бумаги параллельно короткой стороне листа (предварительно рулон нарезать на листы нужного формата). 210см=0,21м -> (300 000 • 0,21)/2 = 31 500 погонных метра.
издательский полиграфический переплетныйброшюровочный
Заключение
При разработке данного курсового проекта были рассмотрены и изучены следующие вопросы:
Общая технологическая характеристика выбранного книжного издания в переплетной крышке;
Конструкция данного издания;
Рассмотрены и выбраны необходимые материалы для изготовления проектируемого книжного издания;
Представлены различные варианты изготовления книжного издания и выбран наиболее рациональный вариант брошюровочно-переплетных процессов;
Определен тип схемы технологического процесса изготовления издания по способу комплектовки и скрепления, типу обработки книжного блока, изготовления и отделки переплетной крышки, операции вставки блока в переплетную крышку и завершающих операций.
В работе представлены технологические расчеты: определены необходимые количества основных материалов, используемых для изготовления книжного издания; определена загрузка и рассчитана трудоемкость по основным операциям брошюровочно-перепленых процессов.
Список литературы
1. Воробьев Д.В. Технология послепечатных процессов. - М: МГУП, 2000.
2. Брошюровочно-переплетные процессы. Технологические инструкции. - М.: Книга, 1982.
3. Пергамент Д.А. Брошюровочно-переплетное оборудование. - М.: МПИ, 1990.
4. Воробьев Д.В., Дубасов А.И., Лебедев Ю.М. Технология брошюровочно-переплетных процессов. - М.: Книга, 1989.
5. Петров К.Е. Справочник по процессам полиграфии. - М.: Кроу, 1998.
6. Нормы расхода материалов на полиграфических предприятиях. - М.: Книжная палата, 1987.
7. Единые нормы времени и выработки на процессы полиграфического производства. - М.: Книжная палата, 1988.
Похожие рефераты:
Термоклеевое оборудование. Изготовление книжного блока
Проектирование технологии печатных процессов переиздания книги
Подготовка к печати подарочно-коллекционного издания с декоративным оформлением
Крупноформатные подарочные издания М.О.Вольфа
Редакторский анализ художественно-технического оформления серии книг "История книжного искусства"
Предпринимательская деятельность на современном книжном рынке России
Особенности подготовки отдельных компонентов книжного издания печати
Книга как основной вид издания
Верстка детского книжного издания
Определение издательско-полиграфического оформления издания
Информационные свойства документа
Организация стратегического управленческого учета на предприятии