| Похожие рефераты | Скачать .docx |
Реферат: Исследование частотных характеристик типовых динамических звеньев
Министерство образования и науки Украины
Донбасская Государственная Машиностроительная Академия
Кафедра АПП
Лабораторная работа
по дисциплине
Теория автоматического управления
Тема
Исследование частотных характеристик типовых динамических звеньев
Краматорск
Задание
Таблица 1
| № п/п | Параметры динамических звеньев | ||||||
| Безынерцион. | Апериодич. 1-го порядка | Апериодич. 2-го порядка | Колебательное | Реальные дифференцирующие и интегрирующие, звено запаздывания | |||
| K | T, с | T1, с | T2, с | T, с | ξ | T, с | |
| 14 | 25-37 | 0.06 – 0.5 | 0.26 | 0.06 – 0.5 | 0.06 – 0.5 | 0.1-0.9 | 0.06 – 0.5 |
1. Исследование безынерционного звена
1.1 Исследование частотных характеристик безынерционного звена
Для исследования частотных характеристикбезынерционного звена в прикладном пакете Proteus\ISIS составляем структурную схему, представленную на рисунке 1 для трех значений K:
.
ЛАЧХ звеньев представлены на рисунке 2, графики переходной функции – на рисунке 3.

Рисунок 1 – Структурная схема для исследования безынерционного звена

Рисунок 2 – ЛАЧХ безынерционных звеньев

Рисунок 3 – Переходные функции безынерционных звеньев
1.2 Реализация безынерционного звена
Реализуем безынерционное звено с коэффициентом усиления
на операционных усилителях (рисунки 4 и 7). ЛАЧХ и ЛФЧХ инвертирующего и неинвертирующего усилителей представлены на рисунках 5 и 8, переходные функции – на рисунках 6 и 9. Для сравнения частотных характеристик идеальных и реальных звеньев изобразим их ЛЧХ в совмещенных координатах (рисунок 10).

Рисунок 4
– Электрическая принципиальная схема инвертирующего усилителя с коэффициентом усиления ![]()

Рисунок 5 – ЛАЧХ и ЛФЧХ инвертирующего усилителя

а)

б)
Рисунок 6 – Переходные функции идеального безынерционного звена и инвертирующего усилителя

Рисунок 7
– Электрическая принципиальная схема неинвертирующего усилителя с коэффициентом усиления ![]()

Рисунок 8 – ЛАЧХ и ЛФЧХ неинвертирующего усилителя

а)

б)
Рисунок 9 – Переходные функции идеального безынерционного звена и неинвертирующего усилителя

Рисунок 10 – ЛАЧХ и ЛФЧХ идеального безынерционного звена, инвертирующего усилителя и неинвертирующего усилителя
При рассмотрении частотных и временных характеристик безынерционных звеньев можно сделать следующие выводы:
· при прохождении через безынерционный элемент амплитуда и фаза выходного сигнала не зависит от частоты входного сигнала
· при увеличении (уменьшении) коэффициента усиления ЛАЧХ увеличивается (уменьшается) во столько же раз, а ЛФЧХ не меняется.
2. Исследование апериодического звена 1-го порядка
a. Исследование частотных характеристик апериодического звена 1-го порядка
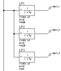
Для исследования частотных характеристикапериодического звена 1-го порядка в прикладном пакете Proteus\ISIS составляем структурную схему, представленную на рисунке 11, для трех значений
:
.
Логарифмические частотные характеристики апериодических звеньев представлены на рисунке 12, графики переходной функции – на рисунке 13.

Рисунок 11 – Структурная схема для исследования апериодических звеньев 1-го порядка

Рисунок 12 – Логарифмические частотные характеристики апериодических звеньев 1-го порядка

Рисунок 13 – Переходные функции апериодических звеньев 1-го порядка
b. Реализация апериодического звена 1-го порядка
Реализуем апериодическое звено 1-го порядка с постоянной времени
на
-цепочке и на
-цепочке (рисунок 14). ЛАЧХ и ЛФЧХ
-цепочки и на
-цепочки представлены на рисунке 15, а и 15, б. Для сравнения частотных характеристик идеальных и реальных апериодических звеньев изобразим их ЛЧХ в совмещенных координатах (рисунок 15, в).


а)б)
а)
-цепочка;
б)
-цепочка
Рисунок 14
– Электрическая принципиальная схема апериодических звеньев 1-го порядка с постоянной времени ![]()


а) б)

в)
Рисунок 15 – ЛАЧХ и ЛФЧХ апериодических звеньев
а)
-цепочка; б)
-цепочка; в) совмещенные ЛЧХ идеального апериодического звена,
-цепочка и
-цепочка
При анализе частотных характеристик апериодических звеньев 1-го порядка можно сделать следующие выводы:
· увеличение (уменьшение) постоянной времени звена приводит к сдвигу ЛАЧХ и ЛФЧХ влево (вправо).
· чем меньше постоянная времени Т, тем шире полоса пропускания (т.к.
~
).
· при уменьшении постоянной времени уменьшается время переходного процесса и наоборот.
· чем меньше постоянная времени, тем меньше время переходного процесса и шире полоса пропускания, следовательно, чем меньше время переходного процесса, тем шире полоса пропускания.
· если на график ЛАЧХ заменить ломаной кривой и из точки ''разлома'' опустить прямую на ось
, то это и будет сопрягающая частота. Постоянную времени можно определить, зная сопрягающую частоту
:
.
c. Исследование частотных характеристик апериодического звена 2-го порядка
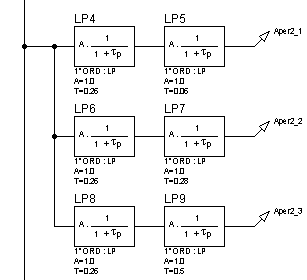
Для исследования частотных характеристикапериодического звена 2-го порядка в прикладном пакете Proteus\ISIS составляем структурную схему, представленную на рисунке 16, при неизменной первой постоянной времени
и для трех значений
:
.
Логарифмические частотные характеристики апериодических звеньев 2-го порядка представлены на рисунке 17, графики переходной функции – на рисунке 18.

Рисунок 16 – Структурная схема для исследования апериодических звеньев 2-го порядка

Рисунок 17 – Логарифмические частотные характеристики апериодических звеньев 2-го порядка

Рисунок 18 – Переходные функции апериодических звеньев 2-го порядка
d. Реализация апериодического звена 2-го порядка
Попробуем реализовать апериодическое звено 2-го порядка с постоянными времени
и
на двух последовательно соединенных
-цепочках, отдельно каждая из которых представляет собой апериодическое звено 1-го порядка (рисунок 19). ЛАЧХ и ЛФЧХ данного звена и необходимого апериодического звена 2-го порядка представлены на рисунке 20, а, а их переходные функции – на рисунке 20, б.

Рисунок 19
– Электрическая принципиальная схема двух последовательно соединенных апериодических звеньев 1-го порядка с постоянными времени
и ![]()


а)б)
а) ЛАЧХ и ЛФЧХ; б) переходная функция
Рисунок 20
– Характеристики последовательно соединенных
-цепочек
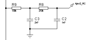
Реализуем апериодическое звено 2-го порядка с постоянными времени
и
на двух последовательно соединенных
-цепочках, разделенных промежуточным (разделяющим, развязывающим) усилителем (повторителем) (рисунок 21). ЛАЧХ и ЛФЧХ данного звена и необходимого апериодического звена 2-го порядка представлены на рисунке 22, а, а их переходные функции – на рисунке 22, б.

Рисунок 21
– Электрическая принципиальная схема двух
-цепочек с постоянными времени
и
, разделенных операционным усилителем


а) б)
а) ЛАЧХ и ЛФЧХ;
б) переходная функция
Рисунок 22
– Характеристики последовательно соединенных
-цепочек с разделительным усилителем
При анализе частотных характеристик апериодических звеньев 2-го порядка можно сделать следующие выводы:
· увеличение (уменьшение) постоянной времени звена приводит к сдвигу ЛАЧХ и ЛФЧХ влево (вправо).
· увеличение (уменьшение) постоянной времени звена приводит к увеличению (уменьшению) времени переходного процесса.
· на полосу пропускания большее влияние оказывает большая постоянная времени
· при увеличении постоянной времени звена время переходного процесса увеличивается, а полоса пропускания уменьшается, следовательно, при увеличении времени переходного процесса полоса пропускания уменьшается и наоборот.
e. Аппроксимация апериодического звена 2-го порядка звеном 1-го порядка
Ввиду того, что апериодическое звено 2-го порядка можно аппроксимировать звеном 1-го порядка, если одна постоянная времени намного превышает вторую (
в 10 раз), сравним характеристики звена с постоянными времени
и
со звеном 1-го порядка, изображенным на рисунке 23.
Аппроксимация апериодического звена 2-го порядка звеном 1-го порядка


а) б)
а) ЛАЧХ и ЛФЧХ;б) переходные функции
Рисунок 24 – Характеристики апериодического звена 2-го порядка и инерционного звена
При анализе характеристик апериодических звеньев (рисунок 24) можно сделать следующие выводы:
· апериодическое звено 2-го порядка можно аппроксимировать апериодическим звеном 1-го порядка, если первая постоянная времени намного меньше второй, т.к. в таком случае влияние первой экспоненты на форму выходного сигнала несущественно.
Исследование колебательного звена
При исследовании колебательного звена необходимо пронаблюдать за характером его частотных характеристикпри изменении постоянной времени и декремента затухания в пределах, указанных в индивидуальном задании. Т.е. необходимо исследовать частотные характеристики при постоянных времени
и декременте затухания
.
f.
Исследование частотных характеристик колебательного звена при изменении постоянной времени (
) и неизменном декременте затухания (
)
Для исследования колебательного звена при изменении постоянной времени (
) и неизменном декременте затухания в прикладном пакете Proteus\ISIS составляем структурную схему, представленную на рисунке 25. Логарифмические частотные характеристики колебательного звена представлены на рисунке 26, графики переходной функции – на рисунке 27.

Рисунок 25
– Структурная схема для исследования колебательныхзвеньев при изменении постоянной времени (
) и неизменном декременте затухания (
)

Рисунок 26
– Логарифмические частотные характеристики колебательных звеньев при изменении постоянной времени (
) и неизменном декременте затухания (
)

Рисунок 27
– Переходные функции колебательныхзвеньев при изменении постоянной времени (
) и неизменном декременте затухания (
)
g.
Исследование частотных характеристик колебательного звена при изменении постоянной времени (
) и неизменном коэффициенте демпфирования (
)
Для исследования колебательного звена при изменении постоянной времени (
) и неизменном декременте затухания (
) в прикладном пакете Proteus\ISIS составляем структурную схему, представленную на рисунке 28. Логарифмические частотные характеристики колебательного звена представлены на рисунке 29, графики переходной функции – на рисунке 30.

Рисунок 28
– Структурная схема для исследования колебательныхзвеньев при изменении постоянной времени (
) и неизменном декременте затухания (
)

Рисунок 29
– Логарифмические частотные характеристики колебательных звеньев при изменении постоянной времени (
) и неизменном декременте затухания (
)

Рисунок 30
– Переходные функции колебательныхзвеньев при изменении постоянной времени (
) и неизменном декременте затухания (
)
h.
Исследование частотных характеристик колебательного звена при неизмененной постоянной времени (
) и изменении декремента затухания (
).
Для исследования колебательного звена при неизмененной постоянной времени (
) и изменении коэффициента демпфирования (
) в прикладном пакете Proteus\ISIS составляем структурную схему, представленную на рисунке 31. Логарифмические частотные характеристики колебательного звена представлены на рисунке 32, графики переходной функции – на рисунке 33.

Рисунок 31
– Структурная схема для исследования колебательного звена при неизмененной постоянной времени (
) и изменении декремента затухания (
)

Рисунок 32
– Логарифмические частотные характеристики колебательных звеньев при изменении постоянной времени (
) и неизменном декременте затухания (
)

Рисунок 33
– Переходные функции колебательного звена при неизмененной постоянной времени (
) и изменении декремента затухания (
)
i. Реализация колебательного звена
Реализуем колебательное звено с постоянной времени
и коэффициентом демпфирования
на
-контуре (рисунок 34). ЛАЧХ и ЛФЧХ данного звена и необходимого колебательного звена представлены на рисунке 35, а, а их переходные функции – на рисунке 35, б.

Рисунок 34
– Электрическая принципиальная схема колебательного
-контура


а) б)
а) ЛАЧХ и ЛФЧХ;б) переходная функция
Рисунок 35
– Характеристики колебательного звена и
-контура
При анализе графиков частотных характеристик и переходных процессов (рисунок 35) колебательных звеньев можно сделать следующие выводы:
· увеличение (уменьшение) постоянной времени звена при неизменном декременте затухания приводит к сдвигу частотных характеристик влево (вправо).
· при неизменном коэффициенте демпфирования увеличение постоянной времени звена приводит к сужению полосы пропускания; колебательность переходного процесса не меняется.
· при неизменной постоянной времени увеличение (уменьшение) коэффициента демпфирования приводит к уменьшению (увеличению) колебательности переходного процесса и к более плавной ЛФЧХ.
· при неизменной постоянной времени увеличение (уменьшение) коэффициента демпфирования приводит к уменьшению (увеличению) перерегулирования, сужению (расширению) полосы пропускания и уменьшению (увеличению) колебательности.
3. Исследование дифференцирующих звеньев
a. Исследование частотных характеристик идеального дифференцирующего звена
Для исследования частотных характеристикидеального дифференцирующего звена в прикладном пакете Proteus\ISIS составляем структурную схему, представленную на рисунке 36. Логарифмические частотные характеристики идеального дифференцирующего звена представлены на рисунке 37, график переходной функции – на рисунке 38.

Рисунок 36 – Структурная схема для исследования идеального дифференцирующего звена

Рисунок 37 – Логарифмические частотные характеристики идеального дифференцирующего звена

Рисунок 38 – Переходная функция идеального дифференцирующего звена
b. Реализация идеального дифференцирующего звена
Реализуем идеальное дифференцирующее звено схемой, изображенной на рисунке 39. ЛАЧХ и ЛФЧХ дифференцирующего звена представлены на рисунках 40 и 41, переходная функция – на рисунке 42.

Рисунок 39 – Электрическая принципиальная схема дифференцирующего звена

Рисунок 40 – ЛАЧХ и ЛФЧХ дифференцирующего звена

Рисунок 41 – ЛАЧХ и ЛФЧХ дифференцирующего звена с инвертором

а)

б)
Рисунок 42 – Переходная функция схемы реализации идеального дифференцирующего звена
c. Исследование частотных характеристик реального дифференцирующего звена
Для исследования частотных характеристикреальногодифференцирующего звена в прикладном пакете Proteus\ISIS составляем структурную схему, представленную на рисунке 43. Логарифмические частотные характеристики реальногодифференцирующего звена представлены на рисунке 44, переходные функции – на рисунке 45.

Рисунок 43 – Структурная схема для исследования реальногодифференцирующего звена

Рисунок 44 – Логарифмические частотные характеристики реальногодифференцирующего звена

Рисунок 45 – Переходные функции реальногодифференцирующего звена
d. Реализация реального дифференцирующего звена
Реализуем реальноедифференцирующее звено с помощью схем, изображенных на рисунке 46. ЛАЧХ и ЛФЧХ дифференцирующего звена представлены на рисунках 47, переходные функции – на рисунке 48.


а)б)
а)
-цепочка;б)
-цепочка
Рисунок 46 – Электрические принципиальные схемы реального дифференцирующего звена

Рисунок 47 – ЛАЧХ и ЛФЧХ схем реализации дифференцирующего звена

Рисунок 48 – Переходная функция схемы реальногодифференцирующего звена
4. Исследование интегрирующих звеньев
a. Исследование частотных характеристик идеального интегрирующего звена
Для исследования частотных характеристикидеального интегрирующего звена в прикладном пакете Proteus\ISIS составляем структурную схему, представленную на рисунке 49. Логарифмические частотные характеристики идеального интегрирующего звена представлены на рисунке 50, график переходной функции – на рисунке 51.

Рисунок 49 – Структурная схема для исследования идеального интегрирующего звена

Рисунок 50 – Логарифмические частотные характеристики идеального интегрирующего звена

Рисунок 51 – Переходная функция идеального интегрирующего звена
b. Реализация идеального интегрирующего звена
Реализуем идеальное интегрирующее звено схемой, изображенной на рисунке 52. ЛАЧХ и ЛФЧХ интегрирующего звена представлены на рисунках 53 и 54, переходная функция – на рисунке 55.

Рисунок 52 – Электрическая принципиальная схема интегрирующего звена

Рисунок 53 – ЛАЧХ и ЛФЧХ интегрирующего звена

Рисунок 54 – ЛАЧХ и ЛФЧХ интегрирующего звена с инвертором

Рисунок 55 – Переходная функция схемы реализации идеального интегрирующего звена
c. Исследование частотных характеристик реального интегрирующего звена
Для исследования частотных характеристикреальногоинтегрирующего звена в прикладном пакете Proteus\ISIS составляем структурную схему, представленную на рисунке 56. Логарифмические частотные характеристики реальногоинтегрирующего звена представлены на рисунке 57, переходные функции – на рисунке 58.

Рисунок 56 – Структурная схема для исследования реальногоинтегрирующего звена

Рисунок 57 – Логарифмические частотные характеристики реальногоинтегрирующего звена

Рисунок 58 – Переходные функции реальногоинтегрирующего звена
При анализе частотных и переходных характеристик реальногоинтегрирующего звена и его реализации можно сделать следующие выводы:
5. Исследование изодромного звена
Изодромное звено можно условно представить в виде совокупности двух звеньев, действующих параллельно, - идеального интегрирующего и безынерционного. Поэтому данное звено совмещает полезные качества обоих звеньев и часто используется в качестве регулирующего устройства ПИ-регулятора (пропорционально-интегрального регулятора).
a. Исследование частотных характеристик изодромного звена
Для исследования частотных характеристикизодромногозвена в прикладном пакете Proteus\ISIS составляем структурную схему, представленную на рисунке 59. Логарифмические частотные характеристики изодромногозвена представлены на рисунке 60.

Рисунок 59 – Структурная схема для исследования изодромногозвена

Рисунок 60 – Логарифмические частотные характеристики изодромногозвена
b. Реализация изодромного звена
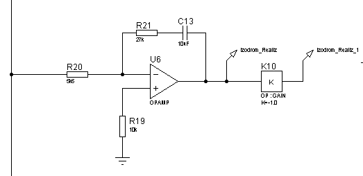
Реализуем изодромноезвено схемой, изображенной на рисунке 61. ЛАЧХ и ЛФЧХ интегрирующего звена представлены на рисунках 62 и 63, переходная функция – на рисунке 64.

Рисунок 61 – Электрическая принципиальная схема изодромногозвена

Рисунок 62 – ЛАЧХ и ЛФЧХ изодромногозвена

Рисунок 63 – ЛАЧХ и ЛФЧХ изодромногозвена с инвертором


а) б)
а) без инвертора;
б) с инвертором
Рисунок 64 – Переходная функция изодромногозвена
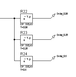
6. Исследование звена запаздывания
Для исследования частотных характеристикзвена запаздывания в прикладном пакете Proteus\ISIS составляем структурную схему, представленную на рисунке 65. Логарифмические частотные характеристики изодромногозвена представлены на рисунке 66, переходные характеристики – на рисунке 67.

Рисунок 65 – Структурная схема для исследования звена запаздывания

Рисунок 66 – Логарифмические частотные характеристики звена запаздывания

Рисунок 67 – Переходные функции звена запаздывания
Похожие рефераты:
Линейные автоматические системы регулирования
Применение программного комплекса Electronics Workbench для разработки радиоэлектронных устройств
Математическое моделирование и расчет систем управления техническими объектами
Анализ режимов автоматического управления
Амплитудная модуляция смещением
Повышение точности и устойчивости системы автоматического управления
Расчетные схемы механической части электропривода
Типовые динамические звенья и их характеристики
Формирование механизмов рыночной конкуренции
Управление напряжением рентгеноскопической установки
Разработка виртуальной лабораторной работы на базе виртуальной асинхронной машины в среде MATLAB