| Похожие рефераты | Скачать .docx |
Дипломная работа: Развитие физических качеств детей старшего дошкольного возраста с помощью подвижных игр
Введение
Глава 1. Теоретическое обоснование проблемы развития физических качеств дошкольников в процессе физической подготовленности
1.1. Характеристика и сущность изучения развития физических качеств
1.2. Двигательные навыки и возрастные анатомо-физиологические особенности развития детей дошкольного возраста
1.3. Физическое развитие и физическая подготовленность в системе физического воспитания
Глава 2. Экспериментальное исследование эффективности методики развития физических качеств дошкольников
2.1. Диагностика уровня развития физических качеств старших дошкольников на констатирующем этапе исследования
2.1.1 Описание применяемого диагностического инструментария
2.1.2 Диагностика уровня развития физических качеств на констатирующем этапе исследования
2.2. Реализация методики развития физических качеств старших дошкольников
2.3 Диагностика уровня развития физических качеств и физической подготовленности старших дошкольников на контрольном этапе исследования
Заключение
Список литературы
Приложение 1
Приложение 2
Приложение 3
Приложение 4
Приложение 5
Приложение 6
Приложение 7
Приложение 8
Актуальность исследования. За последние годы в отечественной литературе появилось немало научных трудов, посвященных решению различных проблем воспитания дошкольников. Это объясняется тем, что целый ряд неблагоприятных социально-экономических изменений, которые произошли в нашей стране в конце двадцатого века, прежде всего, затронули подрастающее поколение и особенно детей дошкольного возраста. По мнению ряда ученых, в настоящее время возникли существенные противоречия между декларируемыми целями физического воспитания, физической подготовки подрастающего поколения и реальными возможностями государства их осуществления для каждого человека [6, 8, 9, 4, 7, 2].
Поиск новых путей, решения проблемы развития физических качеств дошкольников как основы физической подготовленности связан с необходимостью изучения закономерностей, методологических и методических условий совершенствования процесса развития физических качеств дошкольников как основы физической подготовленности.
Существенной особенностью раннего детства является взаимосвязь и взаимозависимость состояния здоровья, физического и нервно-психического развития детей [9, 14, 21, 24]. Крепкий, физически полноценный ребенок не только меньше подвергается заболеваниям, но и лучше развивается психически [8, 14, 9, 19, 21]. Начиная с трехлетнего возраста, ребенок многое умеет, очень подвижен. Физические упражнения развивают и укрепляют опорно-двигательный аппарат, предупреждают нарушение осанки и деформацию скелета. Занятия физическими упражнениями имеют не только оздоровительное, но и воспитательное значение. У детей воспитывается внимание и наблюдательность, развиваются волевые качества, вырабатывается характер [5, 8, 11, 12, 14, 21, 22, 19].
Следовательно, комплексный анализ психического состояния детей позволяет более объективно судить и о процессе физического воспитания. Известно, что в дошкольных образовательных учреждениях подвижные игры занимают одно из ведущих мест в воспитательной работе с детьми. Ведь именно в подвижных играх дети вступают в сложные взаимоотношения со своими сверстниками, проявляя в естественных условиях двигательной активности свои физические возможности. Однако к решению проблемы развития физических качеств дошкольников как основы физической подготовленности отечественные специалисты подошли только в последние десятилетия благодаря научным разработкам Е.И.Геллер, Е.Н.Вавиловой, Н.Б.Каданцевой, Ю.К.Чернышенко, В.А.Баландина и др.
Проблема исследования. Разработка вопроса развития физических качеств дошкольников как основы физической подготовленности если и затрагивалась в ряде работ, то только фрагментарно. В связи с вышеизложенным очевидна актуальность темы дипломной работы, заключающаяся в разработке и поиске новых методических подходов к использованию подвижных игр в развитии физических качеств дошкольников как основы их физической подготовленности.
Цель исследования – разработать методику развития физических качеств старших дошкольников, основанную на подвижных играх.
Достижение поставленной цели обусловило решение следующих задач исследования:
1. Проанализировать состояние проблемы в психолого-педагогической литературе.
2. Выявить уровень развития физических качеств старших дошкольников и их физической подготовленности.
3. Разработать методику развития физических качеств старших дошкольников, основанную на использовании подвижных игр.
4. Оценить эффективность разработанной методики развития физических качеств старших дошкольников.
Объект исследования - процесс развития физических качеств детей старшего дошкольного возраста.
Предмет исследования – эффективность методики развития физических качеств старших дошкольников.
Гипотеза исследования. Эффективное развитие физических качеств детей старшего дошкольного возраста возможно, если разработана и используется методика, включающая:
- Целенаправленное применение системы подвижных игр, ориентированная на развитие определенных физических качеств (быстроты, ловкости, скорости и т.д).
- Более расширенный объем подвижных игр по сравнению с традиционной методикой.
Теоретико-методическая база: исследования по проблеме физической подготовленности дошкольников (Н. Лескова, Л. Ноткина, Е.Я. Бондаревская и др.; по проблеме развития физических качеств дошкольников (В.Н. Занефский, З.И. Кузнецова, М.Х. Спаева и др.); исследования по проблеме организации и использования подвижных игр в ДОУ (Я. Степаненкова,В.А. Страновского, Е.А. Тимофеева и др.).
Методы исследования.
Теоретические:
- анализ педагогической литературы по теме исследования;
- интерпретация литературных источников;
- обобщение;
Эмпирические:
- наблюдение;
- тестирование;
- беседа;
- методы математической обработки данных эксперимента.
База исследования. ДОУ Д\с № 108 г. Томска Томского Политехнического Университета.
Этапы исследования.
1. Изучение и обобщение учебной и научной психолого-педагогической литературы по проблеме развития физических качеств старших дошкольников с помощью подвижных игр с целью осознания актуальности проблемы данной темы.
2. Осуществление экспериментальной работы с целью выявления уровня физической подготовленности старших дошкольников и оценки эффективности методики развития физических качеств.
3. Обобщение и интерпретация теоретического и практического исследования, выявление научной ценности проделанной работы, разработка методических рекомендаций для педагогов и родителей.
Теоретическая значимость, научная новизна исследования.
1. В работе проанализирован, обобщен, систематизирован научный материал по проблеме развития физических качеств старших дошкольников с целью повышения уровня их физической подготовленности.
2. Разработана методика развития физических качеств старших дошкольников, включающая целенаправленное использование системы подвижных игр для развития разных физических качеств, расширение объема подвижных игр по сравнению с традиционным подходом.
Практическая значимость исследования.
1. Составлен диагностический инструментарий для оценки уровня развития физических качеств старших дошкольников и их физической подготовленности.
2. Предложена система подвижных игр, направленных определенных физических качеств старших дошкольников, разработаны конспекты их проведения.
3. Разработаны методические рекомендации для педагогов ДОУ по использованию подвижных игр с целью развития физических качеств старших дошкольников.
4. Результаты экспериментального исследования дают возможность усовершенствовать процесс повышения уровня физических качеств у детей старшего дошкольного возраста и могут быть использованы в работе педагогов ДОУ.
На защиту выносится:
1. Методика развития физических качеств старших дошкольников, включающая целенаправленное применение системы подвижных игр, ориентированная на развитие определенных физических качеств; расширенный объем подвижных игр по сравнению с традиционной методикой.
2. Результаты педагогического эксперимента, подтверждающие эффективность разработанной методики.
Структура квалификационной работы. Работа состоит из двух глав, заключения и списка литературы.
Глава 1. Теоретическое обоснование проблемы развития физических качеств дошкольников в процессе физической подготовленности
1.1. Характеристика и сущность изучения развития физических качеств
В процессе физического воспитания детей дошкольного возраста необходимо решать образовательные задачи: формирование двигательных навыков и умений, развитие двигательных и физических качеств, привитие навыков правильной осанки, навыков гигиены, освоение специальных знаний.
Благодаря пластичности нервной системы двигательные навыки и умения формируются у детей сравнительно легко. Большинство движений (ползанье, ходьба, бег, ходьба на лыжах, катание на велосипеде и др.) используются детьми в обычной жизни для передвижения, что облегчает связь с окружающей средой и способствует ее познанию. Ребенок, научившись ползать, сам приближается к тем предметам, которые его интересуют, и знакомится с ними. Дети, умеющие передвигаться на лыжах, кататься на велосипеде, лучше узнают свойства снега, ветра. При плавании дети знакомятся со свойствами воды
Правильное выполнение физических упражнений положительно влияет на развитие мышц, связок, суставов, костного аппарата (происходит развитие физических качеств). Например, ребенок, научившись правильно метать на дальность способом «из-за спины через плечо», выполняет замах и бросок с большей амплитудой движения туловища, ног, рук, что способствует лучшему развитию соответствующих мышц, связок и суставов [4, C. 82].
Сформированные двигательные навыки и умения позволяют экономить физические силы. Если ребенок делает упражнение легко, без напряжения, то он тратит меньше нервно-мышечной энергии на его выполнение. Благодаря этому создается возможность повторять упражнение большее количество раз и более эффективно влиять на сердечнососудистую и дыхательную системы, а также развивать двигательные качества.
Использование прочно сформированных навыков и умений позволяет осмысливать задачи, возникающие в непредвиденных ситуациях в процессе двигательной, особенно игровой, деятельности. Так, ребенок, научившись правильно прыгать в длину с разбега, уже думает не о том, как надо прыгать через рок в игре «волк во рву», а о том, как лучше спастись от волка.
В процессе формирования навыков и умений у детей вырабатывается способность легко овладевать более сложными движениями и различными видами деятельности, включающими эти движения (трудовые операции).
Двигательные навыки и умения, сформированные у детей до 7 лет, составляют фундамент для дальнейшего совершенствования их в школе, облегчают овладение более сложными движениями и позволяют в дальнейшем достигать высоких результатов в спорте. У детей дошкольного возраста необходимо формировать навыки выполнения упражнений основной гимнастики (строевые и общеразвивающие упражнения, основные движения), а также спортивные упражнения. Кроме того, следует научить детей играть в спортивные игры (теннис, бадминтон, городки), выполнять элементы спортивных игр (волейбол, баскетбол, хоккей, футбол и др.) [12, C. 113].
Объем двигательных навыков и умений, которые необходимо сформировать у детей дошкольного возраста, дан в «Программе воспитания в детском саду», но он может быть расширен при наличии соответствующих условий в дошкольных учреждениях, подготовленности детей, квалификации воспитателей.
У детей с раннего возраста необходимо развивать двигательные качества (ловкость, быстроту, равновесие, глазомер, гибкость, силу, выносливость и пр.). Чтобы ползать, ходить, бегать, прыгать, метать, нужно обладать соответствующими двигательными качествами. С развитием силы, быстроты, ловкости увеличиваются длина, высота прыжка, дальность метания. Выносливость позволяет детям, не уставая, выполнять физические упражнения, проходить большие расстояния.
Точность попадания в цель при метании, точность приземления при прыжках, соблюдение направления в ходьбе, беге свидетельствуют о наличии хорошего глазомера. Ребенок не смог бы выполнять даже элементарные упражнения, не говоря уже о более сложных видах деятельности, если бы у него не были развиты в той или иной степени основные двигательные качества.
У детей дошкольного возраста необходимо формировать умение сохранять правильное положение тела, когда они сидят, стоят, ходят. Правильная осанка имеет большое значение для нормальной деятельности всех внутренних органов и систем организма ребенка. Она во многом зависит от развития костно-мышечного аппарата, но это навык, который важно своевременно формировать [10, C. 29-32].
Известно, что двигательные акты детей характеризуются целым рядом качественных проявлений, из которых достаточно полно изучались сила, быстрота и выносливость. Эти стороны двигательного акта в той или иной степени взаимосвязаны друг с другом. Так, каждое мышечное движение характеризуется проявлением не только силовых, но и скоростных параметров. Если же оно продолжается достаточно длительное время, следует учитывать также и третий параметр - выносливость [1, C.72].
Физиологические факторы развития качественных сторон двигательной активности детей проявляются в совершенствовании регуляции деятельности мышц и вегетативных органов. При кратковременных, скоростных и силовых движениях преимущественное значение принадлежит улучшению регуляции деятельности нервно-мышечной системы. При более длительной работе, наряду с совершенствованием двигательных функций, существенное значение приобретает и улучшение координации вегетативных функций [48, C.129].
Но важнейшая роль в улучшении физиологической регуляции функций организма детей, обусловливающих улучшение показателей силы, скорости и выносливости, принадлежит нервной системе, и в особенности формированию условно-рефлекторных связей, обеспечивающих улучшение функций организма при мышечных напряжениях [8, C.29].
Итак, физиологические механизмы, обусловливающие различные формы взаимосвязи силы, скорости и выносливости в детском возрасте разнообразны. Важное значение имеют условно-рефлекторные факторы.
Объективность оценки физической подготовленности во многом определяется знанием возрастных особенностей и закономерностей развития у дошкольников моторной сферы, в т. ч. физических качеств. Наиболее важными из этих особенностей являются их обусловленность незавершенностью формирования физиологических структур организма и наличие в динамике физического развития ребенка чувствительных к внешним воздействиям периодов. Характерными для дошкольников считаются также большая изменчивость пропорций тела и неравномерность развития функциональных систем организма. Все это диктует необходимость реализации строго соответствующих возможностям детей методов обучения и диагностики развитии двигательных навыков и физических качеств.
Основными двигательными качествами человека принято считать ловкость, быстроту, гибкость, равновесие, глазомер, силу, выносливость. При выполнении любого упражнения в той или иной степени проявляются все двигательные качества, но преимущественное значение приобретает какое-нибудь одно из них. Например, при беге на короткие дистанции – быстрота, при беге на длинную дистанцию – выносливость, а при прыжках в длину и в высоту с разбега – сила в сочетании с быстротой.
В дошкольном возрасте преимущественное внимание должно быть уделено развитию ловкости, быстроты, глазомера, гибкости, равновесия, но не следует забывать и о соразмерном развитии силы и выносливости.
Ловкость – это способность человека быстро осваивать новые движения, а также перестраивать их в соответствии с требованиями внезапно меняющейся обстановки [12, C. 23].
К развитию ловкости приводит систематическое разучивание с детьми новых упражнений. Обучение повышает пластичность нервной системы, улучшает координацию движений и развивает способность овладевать новыми, более сложными упражнениями.
Развитию ловкости способствует выполнение упражнений в изменяющихся условиях. Так, в подвижных играх детям приходится непрерывно переключаться от одних движений к другим, заранее не обусловленным; быстро, без всякого промедления решать сложные двигательные задачи, сообразуясь с действиями своих сверстников.
Ловкость развивается при выполнении упражнений, проводимых в усложненных условиях, требующих внезапного изменения техники движения (бег между предметами, подъемы на лыжах на горку и спуски с нее и др.), с использованием различных предметов, физкультурного инвентаря, оборудования; с дополнительными заданиями, при коллективном выполнении упражнений с одним предметом (обруч, шнур).
Быстрота – способность человека выполнять движения в наикратчайшее время [17, C. 89].
Высокая пластичность нервных процессов, сравнительная легкость образования и перестройки условнорефлекторных связей у детей создают благоприятные условия для развития у них быстроты.
Быстрота развивается в упражнениях, выполняемых с ускорением (ходьба, бег с постепенно нарастающей скоростью), на скорость (добежать до финиша как можно быстрее), с изменением темпа (медленный, средний, быстрый и очень быстрый), а также в подвижных играх, когда дети вынуждены выполнять упражнения с наивысшей скоростью (убегать от водящего).
Развитию быстроты способствуют скоростно-силовые упражнения: прыжки, метание (толчок при прыжке в длину и в высоту с разбега, бросок при метании совершается с большой скоростью). Для развития быстроты целесообразно использовать хорошо освоенные упражнения, при этом учитывать физическую подготовленность детей, а также состояние их здоровья.
Глазомер – способность человека определять расстояние с помощью зрения и мышечных ощущений [17, C. 92].
Развить глазомер можно при выполнении любых упражнений: при ходьбе дети должны уметь правильно ставить ногу, соблюдать направление; в прыжках – точно попадать ногой на доску, чтобы оттолкнувшись, совершить полет в нужном направлении, а затем приземлиться в определенном месте; при построениях в колонну по одному нужно на глаз измерить расстояние до впереди стоящего ребенка; в метании на дальность и особенно в цель – расстояние до цели и т.д. Важно при выполнении упражнений учить детей измерять расстояние на глаз, проверяя затем его шагами.
Гибкость – способность достигать наибольшей величины размаха (амплитуды) движений отдельных частей тела в определенном направлении.
Гибкость зависит от состояния позвоночника, суставов, связок, а также эластичности мышц. Гибкость развивается при выполнении физических упражнений с большой амплитудой, в частности общеразвивающих [ 17, C. 98].
У детей дошкольного возраста опорно-двигательный аппарат обладает большой гибкостью. Следует стремиться к сохранению этой естественной гибкости, не злоупотребляя упражнениями на растягивание, которые могут привести к необратимым деформациям отдельных суставов (например, коленного).
Упражнения на гибкость целесообразно сначала выполнять с неполным размахом, например сделать 2-3 полунаклона, а потом уже полный наклон, 2-3 полуприседания, затем – глубокое приседание.
Равновесие – способность человека сохранять устойчивое положение во время выполнения разнообразных движений и поз на уменьшенной и приподнятой над уровнем земли (пола) площади опоры [17, C. 112].
Это качество необходимо человеку, чтобы передвигаться в помещении и на улице, не задевая предметы, друг друга, успешно справляться с обязанностями, необходимыми при разных работах (верхолаз и др.).
Равновесие зависит от состояния вестибулярного аппарата, всех систем организма, а также от расположения общего центра тяжести тела (ОЦТ). У дошкольников ОЦТ расположен высоко, поэтому им труднее сохранять равновесие. При выполнении упражнений, смене положения центр тяжести тела смещается и равновесие нарушается. Требуется приложить усилие, чтобы восстановить нужное положение тела.
Равновесие развивается в большей степени в упражнениях, выполняемых на уменьшенной и приподнятой площади опоры (катание на коньках, велосипеде, ходьба, бег по скамейке), также в упражнениях, требующих значительных усилий, чтобы сохранить устойчивое положение тела (метание на дальность, прыжок в длину с места и с разбега и др.).
Сила – степень напряжения мышц при их сокращении [17, C. 116].
Развитие силы мышц может быть достигнуто благодаря увеличению веса предметов, применяемых в упражнениях (набивной мяч, мешочки с песком и др.); использованию упражнений, включающих поднятие собственной массы (прыжки), преодоление сопротивления партнера (в парных упражнениях).
В детском саду следует использовать разнообразные упражнения для развития силы всех групп мышц, уделяя преимущественное внимание мышцам-разгибателям.
Учитывая анатомно-физиологические особенности дошкольников, не следует стремиться к максимальным результатам и превышать нормы для прыжков в длину, в высоту, так как это может отрицательно повлиять на развитие костной системы, а также внутренних органов. Не рекомендуются упражнения, вызывающие задержку дыхания и большое напряжение организма.
Интенсивность выполняемых упражнений, масса предметов (мешочков с песком и др.), дозировку физической нагрузки следует повышать постепенно.
Выносливость – способность человека выполнять физические упражнения допустимой интенсивности возможно более длительное время.
Развитие выносливости требует большого количества повторений одного и того же упражнения. Однообразная нагрузка приводит к утомлению, и дети теряют интерес к этому упражнению. Поэтому лучше всего применять разнообразные динамические упражнения, особенно на свежем воздухе: ходьбу, бег, передвижение на лыжах, катание на коньках, санках, велосипеде, плавание и др. Полезны также подвижные игры, которые вызывают положительные эмоции и снижают ощущение усталости. Рекомендуются и прогулки (пешие, на лыжах), во время которых упражнения чередуются с отдыхом [17, C. 118].
Дозировка упражнений и длительность занятий от группы к группе увеличиваются и это также способствует развитию выносливости.
Важнейшим фактором, от которого в решающей мере зависят успешность обучения новым двигательным действиям и совершенствование ранее разученных упражнений, является координация. Под координационными качествами понимается способность быстро согласовывать отдельные двигательные действия в меняющихся условиях, выполнять движения точно и рационально[1] .
Таким образом, детям дошкольного возраста нужно сообщать доступные знания, связанные с физическим воспитанием. Дети должны знать о пользе занятий, о значении физических упражнений и других средств физического воспитания (гигиенические условия, естественные факторы природы, физический труд). Важно, чтобы дети имели представление о технике физических упражнений и методике их проведения, о правильной осанке, а также знали о нормах личной и общественной гигиены. Детям следует знать название частей тела, направление движений (вверх, вниз, вперед, назад, вправо, влево и др.), название и назначение физкультурного инвентаря, правила хранения и ухода за ним, правила ухода за одеждой и обувью и т.д.
В процессе занятия физическими упражнениями дети закрепляют также знания о повадках животных, птиц, насекомых, явлениях природы, общественной жизни. Полученные знания позволяют детям более осознанно выполнять физические упражнения и самостоятельно повторять их не только в детском саду, но и дома. Объем знаний с возрастом детей расширяется.
1.2. Двигательные навыки и возрастные анатомо-физиологические особенности развития детей дошкольного возраста
Известно, что ребенок развивается в результате непосредственного влияния на него взрослых, в процессе самостоятельной деятельности, а также под влиянием информации, поступающей из окружающей среды. Дети много играют с игрушками, двигаются и вместе с тем с интересом наблюдают за окружающим, рассматривают картинки, по разнообразным поводам обращаются к родителям, с удовольствием выполняют их поручения [2, 7, C. 211].
Дошкольный возраст с 3 до 6 лет является прямым продолжением раннего возраста в плане общей сензитивности, осуществляемой неудержимостью онтогенетического потенциала к развитию. В этот период у ребенка продолжают развиваться и совершенствоваться все двигательные навыки, однако его общение с окружающим миром пока еще ограниченно. Постепенно дети приобретают самостоятельность, их организм крепнет, движения становятся более четкими, уверенными, быстрыми. Обогащению жизненного практического опыта способствует совершенствование действий с различными предметами домашнего обихода и игрушками. Действия становятся более точными, осмысленными, целенаправленными [8, C. 199].
Правильно организованное физическое воспитание способствует развитию у дошкольников мышления, памяти, инициативы, воображения, самостоятельности, выработке основных гигиенических навыков. В дошкольном возрасте, как и в раннем детстве, большое значение для формирования ясных представлений об окружающем мире имеет чувственный опыт ребенка. В этом периоде игра становится ведущим видом деятельности, но не потому, что ребенок, как правило, большую часть времени проводит в развлекающих играх, - игра вызывает качественные изменения в психике ребенка. Игра дошкольника значительно усложняется: в ней приобретается жизненный опыт, все отчетливее прослеживается определенный замысел, проявляется и развивается творческое воображение. С каждым годом в умственном развитии детей все большую роль начинают играть словесные пояснения и задания взрослого [25, C. 214].
Одними из важнейших средств воспитания здорового ребенка являются физические упражнения, подвижные игры и спортивные развлечения. Занимаясь физическими упражнениями с детьми, важно внимательно следить за их здоровьем, обращать внимание на их внешний вид, настроение, самочувствие, утомляемость, аппетит и сон. Каждому, даже вполне здоровому ребенку желательно 2-3 раза в год проходить медицинский осмотр. При этом рекомендуется записывать показатели роста, веса и окружности грудной клетки ребенка, что позволит следить за его правильным развитием [3, C. 183].
Условно приняты следующие периоды детства:
Период новорожденности - первые 3-4 недели жизни. Ребенок приспосабливается к новым условиям (у него возникает легочное дыхание, начинает функционировать пищеварительный тракт, устанавливается теплорегуля-ция); его нервная система еще незрелая - из-за несовершенства коры головного мозга, выражены только безусловные рефлексы.
Грудной период - первый год жизни. Начинают совершенствоваться функции центральной нервной системы; вырабатываются условные рефлексы; формируются движения; быстро увеличиваются вес и рост.
Преддошкольный период - от 1 года до 3 лет. Рост несколько замедляется, двигательные навыки совершенствуются; формируется речь; ребенок приобретает некоторые гигиенические навыки.
Дошкольный период - от 3 до 7 лет. Так же, как и преддошкольный, он характеризуется некоторым замедлением роста. Ребенок теряет избыточную округлость, у него крепнет мускулатура, сильно развивается скелет. К концу дошкольного периода начинается смена молочных зубов. Ребенок переходит на режим питания взрослых, становится более устойчивым к заболеваниям [7, C. 199].
Развитие детей от 3 до 6 лет. В дошкольный период как бы закладывается фундамент здоровья и полноценного физического развития.
Для детей дошкольного возраста характерны недостаточная устойчивость тела и ограниченные двигательные возможности. У них быстро развивается нервная система, растет скелет, укрепляется мышечная система и совершенствуются движения. Внимание становится более устойчивым, дети приобретают элементарные трудовые навыки. Детям 3-4 лет свойственны общая статическая неустойчивость тела и ограниченные динамические возможности. У детей этого возраста сравнительно большое развитие верхней части тела и мускулатуры плечевого пояса и мышц-сгибателей. Дошкольники 3-4 лет обладают высокой двигательной активностью при недостаточной согласованности движений, в которых участвуют крупные группы мышц. В этом периоде отмечается повышенная утомляемость при длительном сохранении одной и той же позы и выполнении однотипных движений [1,C. 82].
Структура легочной ткани до 7 лет еще не достигает полного развития; носовые ходы, трахея и бронхи сравнительно узки, что несколько затрудняет поступление воздуха в легкие; ребра незначительно наклонены, диафрагма расположена высоко, в связи с чем амплитуда дыхательных движений невелика. Ребенок дышит поверхностно и значительно чаще, чем взрослый: у детей 3-4 лет частота дыхания - 30 в минуту, 5-6 лет - 25 в минуту; у взрослых -16-18. Неглубокое дыхание у детей ведет к сравнительно плохой вентиляции легких и к некоторому застою воздуха, а растущий организм требует повышенной доставки кислорода к тканям. Именно поэтому особенно важны физические упражнения на свежем воздухе, активизирующие процессы газообмена. Жизненная емкость легких (ЖЕЛ) у детей 3-4 лет составляет 400- 500 см, 5-6 лет -800-900 см3 [8, C.129].
Деятельность сердечно-сосудистой системы у дошкольников хорошо приспособлена к требованиям растущего организма, а повышенная потребность тканей в снабжении кровью удовлетворяется легко. Ведь сосуды у детей шире, чем у взрослых, и кровь по ним течет свободнее. Количество крови у ребенка относительно больше, чем у взрослого, но путь, который она должна проходить по сосудам, короче, а скорость кровообращения больше. Так, например, если пульс у взрослого равен 70-74 ударам в минуту, то у дошкольников в среднем 90-100 ударам. Нервная регуляция сердца несовершенна, поэтому оно быстро возбуждается, ритмичность его сокращений легко нарушается, и сердечная мышца при физической нагрузке довольно быстро утомляется. Однако при смене деятельности сердце ребенка быстро успокаивается и восстанавливает свои силы. Вот почему во время занятий с детьми физические упражнения нужно разнообразить: чередовать подвижные игры с играми малой двигательной активности и часто давать ребенку кратковременный отдых [7, C. 129].
Нервная система в дошкольном возрасте развита лучше, чем у детей до 3 лет. В этом периоде заканчивается созревание нервных клеток в головном мозге, который по внешнему виду и весу приближается к мозгу взрослого, но сама нервная система еще слаба. Поэтому надо учитывать легкую возбудимость дошкольников, очень осторожно относиться к ним: не давать длительных непосильных нагрузок, избегать чрезмерного утомления, так как процессы возбуждения в этом возрасте преобладают над процессами торможения [8, C 153].
У детей до 7 лет процесс образования костей не завершен, несмотря на то что кровоснабжение у них лучше, чем у взрослых. В скелете много хрящевой ткани, благодаря чему возможен дальнейший его рост; в то же время этим обусловливается мягкость и податливость костей. Рост мышечной ткани происходит в основном за счет утолщения мышечных волокон. Однако из-за относительной слабости костно-мышечного аппарата и быстрой утомляемости дошкольники еще не способны к длительному мышечному напряжению [8, C. 188].
Дети младшего дошкольного возраста еще не владеют четкими движениями при ходьбе: они не могут ритмично бегать, часто теряют равновесие, падают. Многие из них плохо отталкиваются от пола или земли, бегают, опираясь на всю стопу. Они не могут поднять свое тело даже на небольшую высоту, поэтому им еще недоступны прыжки в высоту, через препятствия и прыжки на одной ноге. Дошкольники этого возраста охотно играют с мячом, однако движения их еще недостаточно согласованны, глазомер не развит: им трудно ловить мяч. Они быстро утомляются от разнообразных движений, отвлекаются [3, C. 85].
К 4,5-5 годам движения детей становятся более координированными: они осваивают прыжки, перепрыгивание через препятствия, ловлю мяча. У 6-летних появляется легкость, бег становится ритмичным, уменьшаются боковые раскачивания; они прыгают в высоту, длину, через препятствия, осваивают метание мяча в цель; начинает развиваться глазомер. У детей старшего дошкольного возраста по сравнению с младшим тело крепче, пропорциональнее развита мускулатура. У них постепенно доводятся до автоматизма основные движения в ходьбе и беге, улучшается согласованность движений, заметно повышается способность к ручному труду. Благодаря большей устойчивости тела ребенку становятся доступнее простейшие упражнения в равновесии, беге на ловкость. Дети становятся значительно выносливее, однако им нужно чаше менять исходные положения и разнообразить движения. Их деятельность в этом возрасте постепенно наполняется содержанием и становится более сознательной [7, C. 185].
Многие ученые в области физической культуры и спорта считают, что целью физического воспитания подрастающего поколения является формирование основ физической и духовной культуры личности, повышение ресурсов здоровья как системы ценностей, активно и долгосрочно реализуемых в здоровом образе жизни [7, C.179]. Применительно к дошкольному возрасту, по их мнению, основными задачами физического воспитания являются:
- формирование у детей осознанной потребности в освоении ценностей здоровья, физической культуры и спорта;
- природосообразное и индивидуально-приемлемое развитие физического потенциала, обеспечивающее достижение необходимого и достаточного уровня развития физических качеств ребенка, его двигательных умений и навыков;
- общее физкультурное образование дошкольников, направленное на освоение ими интеллектуальных, технологических, нравственных, этических и эстетических ценностей физической культуры;
- актуализация знаний на уровне начальных навыков проведения самостоятельных занятий.
Таким образом, мы можем констатировать, что основными проблемами инновационных дополнений структуры, системы физического воспитания детей дошкольного возраста являются:
а) возможности использования средств физического воспитания для оптимизации условий процесса психического развития детей;
б) возрастные особенности развития физических качеств и формирования основных движений дошкольников;
в) методологические проблемы физического воспитания в детских дошкольных учреждениях;
г) организационно-содержательные основы подготовки специалистов по дошкольному физическому воспитанию.
1.3. Физическое развитие и физическая подготовленность в системе физического воспитания
Из предыдущего подпункта уже видно, что в системе педагогических явлений физическое воспитание имеет первостепенное значение как специальный фактор целесообразного воздействия на развитие физических качеств человека, его двигательных способностей и непосредственно связанных с ними естественных свойств человеческого организма. Если физическое воспитание осуществляется систематически на протяжении основных этапов онтогенеза (индивидуального развития организма), оно играет роль одного из решающих факторов всего процесса физического развития индивида.
В самом общем смысле физическим развитием человека называют процесс изменения естественных морфофункциональных свойств его организма в течение индивидуальной жизни. Внешними количественными показателями физического развития являются, например, изменения пространственных размеров и массы тела, качественно же физическое развитие характеризуется, прежде всего, существенным изменением функциональных возможностей организма по периодам и этапам его возрастного развития, выраженным в изменении отдельных физических качеств и общего уровня физической работоспособности.
Известно, что на протяжении жизни индивида последовательно сменяются различные периоды развития: пренатальный (внутриутробный), ранний постнатальный (первые годы жизни), детский, подростковый, юношеский, периоды зрелости и старения. Наиболее значительные прогрессивные изменения форм и функциональных возможностей организма происходят в первые периоды (в частности, рост после рождения до периода возрастного созревания увеличивается в 3 - 4 раза, вес - в 20 - 30 раз, жизненная емкость легких - в 5 - 10 раз, ударный объем сердца - в 20 - 30 раз и более, показатели силовых способностей - в 50 раз и более); затем наступают периоды относительной стабилизации форм и функций, сменяемые по мере старения периодами возрастной инволюции, когда определенные морфофункциональные свойства организма постепенно регрессируют. Этот жизненный цикл физического развития воспроизводится от поколения к поколению, повторяясь в определенных чертах и вместе с тем приобретая новые черты в зависимости от всей совокупности естественных и общественных условий существования людей. Хотя биологическая эволюция современного человека, по-видимому, в основном завершена, новые поколения существенно отличаются от предыдущих не только своими функциональными возможностями, но и морфологически.
Для понимания роли физического воспитания в физическом развитии человека чрезвычайно существенно, что физическое развитие - не только естественный, но и социально обусловленный процесс. Это естественный процесс, поскольку он развертывается на природной основе, передаваемой по наследству, и подчиняется естественным законам. К ним относятся закон взаимодействия наследственных тенденций развития и тенденций, определяемых условиями жизни; законы взаимообусловленности функциональных и структурных изменений (их единство и ведущая роль функциональных изменений по отношению к морфологическим); постепенность и возрастная сменяемость периодов развития (периоды поступательного развития сменяются периодами относительной стабилизации форм и функций, затем наступают периоды инволюционных изменений) и др.
Однако действие этих естественных законов проявляется в зависимости от социальных условий жизни и деятельности человека (условий распределения и использования, материальных благ, воспитания, труда, быта и т. д.), в силу чего его физическое развитие обусловлено социально, причем в решающей мере.
В зависимости от всей совокупности факторов и условий, влияющих на физическое развитие, оно может приобретать различный характер - быть всесторонним и гармоничным либо ограниченным и дисгармоничным. Зная и умело, используя объективные закономерности физического развития человека, можно, в принципе, так воздействовать на него, чтобы придать ему направление, оптимальное для индивида и общества, обеспечить гармоническое совершенствование форм и функций организма, повысить работоспособность, необходимую для созидательного труда и других общественно полезных форм деятельности, и даже «отодвинуть» сроки естественного старения, увеличив тем самым творческое долголетие человека.
Эти возможности целесообразного управления физическим развитием реализуются при известных условиях в процессе физического воспитания. Научное понимание роли физического воспитания в физическом развитии человека исходит именно из того, что процессе физического развития в принципе управляем; в целесообразно направляющем воздействии на этот процесс, прежде всего и состоит специфическая социальная функция (назначение) физического воспитания.
Это, понятно, не означает, что физическое воспитание целиком предопределяет физическое развитие. Последнее, как уже было сказано, зависит от многих факторов и условий, естественных и социальных, самые фундаментальные среди которых - условия материальной жизни общества. Тем не менее, физическому воспитанию принадлежит особая роль как специальному фактору рационального регулирования физического развития человека в соответствии с требованиями, предъявляемыми к нему обществом. Именно от физического воспитания (если есть все другие необходимые условия, непосредственно зависят тенденции, сознательно привносимые в физическое развитие, его направленность, степень, а также и то, какие двигательные способности, умения и навыки формируются и совершенствуются у человека в течение жизни.
Физическое воспитание в условиях общества содействует всестороннему развитию личности. Оптимизация физического развития при этом идет по пути достижения все более высоких показателей физического совершенства. Понятие «физическое совершенство» обобщает представления об оптимальной мере гармонического физического развития и всесторонней физической подготовленности человека. Причем подразумевается, что эта мера оптимально соответствует требованиям трудовой и других сфер его жизнедеятельности, выражает достаточно высокую степень развития индивидуальной физической одаренности и отвечает закономерностям долголетнего сохранения крепкого здоровья. Конкретно исторический характер физического совершенства состоит в том, что его действительные черты (признаки, показатели и т. п.) определяются реальными запросами и условиями жизни общества на каждом данном историческом этапе и потому меняются по мере развития общества. Отсюда следует, в частности, что нет и не может быть некоего неизменного идеала физического совершенства, как нет и не может быть неизменных эталонных показателей его.
Впервые идеал всестороннего гармонического развития человека приобретает вполне конкретные черты в связи с массовым воплощением его в жизнь на современном историческом этапе строительства коммунистического общества, когда неуклонно возрастают возможности воспитания нового человека, гармонически сочетающего в себе духовное богатство, моральную чистоту и физическое совершенство. Перед научной теорией воспитания сейчас стоит ответственейшая задача - разработать обоснованные педагогические критерии всестороннего гармонического совершенства человека, в том числе физического совершенства, которые вполне соответствовали бы требованиям общественного прогресса на современном этапе развития общества и в перспективе.
Программа комплексной оценки физических возможностей дошкольников предполагает анализ показателей, позволяющих определить состояние здоровья:
■ телосложение;
■ основные функциональные параметры;
■ развитие двигательной сферы.
Комплексное изучение данных показателей позволяет осуществлять целостный подход к вопросу гармоничного физического развития детей, исключая форсированное или одностороннее развитие того или иного показателя. Многочисленные научно-практические исследования выявили тесную взаимосвязь между показателями физического развития, развития двигательной сферы и функциональными возможностями организма ребенка [2] .
При исследовании физической подготовленности, как правило, авторы выделяют две основные составляющие:
- уровень функциональных возможностей основных систем энергообеспечения (окислительной, лактацидной, фосфагенной);
- уровень развития основных физических качеств (силы, быстроты, выносливости).
При этом существование двух составляющих физической подготовленности рассматривается в постоянном взаимовлиянии: улучшение физических качеств сопряжено с положительными изменениями в состоянии систем энергообеспечения. Однако авторы обратили внимание на то, что одни и те же упражнения по-разному влияют на исследуемые составляющие (функциональные возможности и физические качества) у дошкольников.
Поэтому, опираясь на сведения о наследственной предрасположенности детей к тому или иному роду мышечной деятельности при планировании процесса физического развития авторы рекомендуют учитывать как общие, так и индивидуальные особенности развития организма детей младшего дошкольного возраста[3]. В связи с этим мы решили, что если обратиться к уровням, задачам, критериям, методам оценки физической подготовленности детей, то в системе массового тестирования дошкольников отсутствуют единые требования и критерии оценки физической подготовленности.
В связи с этим на кафедре теоретических основ физического воспитания МГУ была разработана батарея тестов (Т.П.Завьялова и др., 2001). В нее вошли:
· бег на 30м;
· бег на 200м и 300м (в старшей и подготовительной группах соответственно);
· челночный бег 3х10м;
· прыжок в длину с места;
· метание предмета на дальность.
Для определения половозрастных показателей физической подготовленности было протестировано 400 мальчиков и девочек из четырнадцати ДОУ. Способом сигмальных отклонений (по К.К.Платонову) было выделено пять уровней развития каждого качества в каждой возрастной группе отдельно для мальчиков и девочек. Результаты выполнения каждого из пяти заданий переводились в баллы:
за низкий уровень выполнения баллы не начислялись;
результат, соответствующий уровню ниже среднего, оценивался в 1 балл;
средний результат соответствовал 2 баллам;
за результат, соответствующий уровню выше среднего и высокому, начислялось 3 и 4 балла соответственно.
Сумма баллов, полученная по результатам выполнения всех пяти тестов (от 0 до 20), являлась интегральным показателем физической подготовленности.
Таким образом, физическая подготовленность детей оценивается по следующим параметрам: бег 10 м с хода (с), бег 30 м со старта (с), челночный бег (с), прыжок с места (см), прыжок с разбега (см), количество приседаний за 30 с.
Помимо состояния здоровья, росто-весовых показателей и некоторых функциональных данных для наиболее полной характеристики физического состояния дошкольников важно определение их физической подготовленности. Уровень физической подготовленности отражает в первую очередь эффективность организации процесса физического воспитания в результате внедрения программ, здоровье-сберегающих технологий и инноваций. Вопросу контроля над динамикой физической подготовленности детей старший воспитатель должен уделять в своей работе самое пристальное внимание.
Физическая подготовленность детей характеризуется совокупностью сформированных двигательныхнавыков и основных физических качеств.
Физическими (двигательными) качествами называются отдельные качественные стороны двигательных возможностей ребенка, его двигательные способности. Они проявляются в конкретных действиях — основных движениях (ходьбе, беге, прыжках, лазаньи, метании), игровых, спортивных занятиях.
Одно и то же качество может определять успех в выполнении разных действий. Например, способность к быстроте движений позволяет быстро бегать, плавать, ездить на велосипеде. А кратковременные силовые напряжения необходимы в прыжках, лазаньи, при метании предметов.
Физические качества у детей проявляются через двигательные навыки и умения, а они, в свою очередь, обусловлены достаточным уровнем их развития. Эти две стороны двигательной функции тесно взаимосвязаны и взаимообусловлены. Если формирование двигательных навыков у детей закрепляется при низком уровне развития двигательных качеств, то в дальнейшем это может привести к закреплению неправильных навыков выполнения движения.
Для выполнения ряда движений детям дошкольного возраста необходим определенный уровень развития быстроты, ловкости, силы, выносливости. Без этого движениям детей, несмотря на их разнообразие, не хватает экономичности, целесообразности, они не могут проявить полностью имеющийся резерв возможностей организма.
Уровень физической подготовленности во многом отражает возможности функциональных систем организма. Лучшие показатели физических качеств (например, быстроты) отмечаются при хорошем функциональном состоянии организма, при благоприятном эмоциональном фоне. В свою очередь при накоплении в организме усталости или при отрицательных эмоциях заметно снижаются частота движений и их скорость, двигательная реакция замедляется, увеличивается число неточных движений, особенно сложно координированных[3] .
По характеру физической подготовленности дошкольников условно можно разделить на три группы - дети с высокими, средними и низкими показателями основных видов движений, физических и волевых качеств.
Дети первой группы, имеющие высокие показатели физической подготовленности, отличаются быстротой и уверенностью действий, в случае неудачи не отступают от цели, а прилагают максимум, усилий для достижения намеченного результата, умеют самостоятельно принимать решения, находить целесообразный способ действий, сдерживать свои чувства и желания. Им свойственно отсутствие сомнения и страха при выполнении упражнений, высокое чувство активности и самостоятельности, умение слушать воспитателя, выполнять его указания и поручения [35, 40].
Детей второй группы, имеющих средние показатели физической подготовленности, характеризуют неравномерность развития основных видов движений, физических и волевых качеств, разноплановость двигательного поведения. Так, наряду с высокими показателями силы, быстроты, выносливости, эти дети имеют низкие показатели ловкости и допускают много ошибок в технике сложных видов движений (прыжки, лазанье и т.н.). Часть детей этой группы даже при постоянном побуждении педагога упражнение выполняют некачественно, уклоняются от заданий, требующих длительного волевого напряжения, однако есть и такие, которые проявляют педантичную исполнительность в выполнении рекомендаций педагога, но при неудачах или допускаемых ошибках снижают активность действий и не обращают внимания на то, качественно или нет они выполняют задание.
Дети с низкими показателями физической подготовленности (в большинстве случаев имеющие низкий уровень развития физических и волевых качеств и в основном низкие количественные и качественные показатели движений) в отличие от других детей почти не прилагают усилий, чтобы заставить себя работать. В ситуациях, требующих решительности, энергичности действий, проявляют медлительность, недостаточную уверенность, неспособность преодолеть чувство страха. Им свойственно состояние угнетенности в связи с неудачами, неумение подавлять в себе отдельные желания. Только в достаточно простой обстановке они обнаруживают некоторую активность, которая по мере возникновения новых трудностей уступает место более привычным формам поведения (пассивность, безразличие и т.п.) [35, 140].
Коррекционная работа с детьми выделенных групп должна строиться с учетом индивидуальных особенностей их двигательного развития. Так, группе детей, отличающихся высокими показателями физической подготовленности, полезны задания, направленные на совершенствование их двигатёльных умений и навыков. Этому способствует выполнение знакомых движении в новых сочетаниях (упражнения в парах), из необычных исходных положений (прыжки в длину с места из низкого приседа, бег из исходного положения лежа и т.п.), в необычных условиях (на спортивных снарядах, тренажерах). Возможно использование доступных детям элементов акробатики и художественной гимнастики.
Этот материал может быть использован и в работе с детьми, имеющими средний уровень физической подготовленности, но наряду с совершенствованием техники основных видов движений дошкольникам можно предлагать специальные задания, направленные на развитие у них волевых и физических качеств. Так, развитию ловкости может способствовать выполнение знакомых движений в новых сочетаниях (упражнения в парах, игры с постоянно изменяющимися игровыми ситуациями).
Задания по развитию силы включают динамическое напряжение при прыжковых упражнениях, лазании по щиту, канату, общеразвивающих упражнениях, выполняемых из исходного положения, лежа (на спине, животе).
Для развития быстроты необходимо использовать знакомые детям упражнения, включающие движение ног, рук, туловища, т.е. упражнения для развития частоты движений и быстроты мышечных сокращений (бег, плавание, подвижные и спортивные игры). Для формирования необходимых навыков особо эффективными могут стать игровые конкурсы-задания: догони обруч, кто больше соберет и др).
Дошкольникам с низкими показателями физической подготовленности необходимы доступные задания, способствующие их общему физическому развитию. Этому могут служить знакомые детям физические упражнения, подвижные и спортивные игры, рекомендуемые программой воспитания. Особое внимание следует уделять развитию всех основных видов движений. Следует чаще проводить игры, во время которых все дети выполняют одинаковые движения с установкой на их качественное выполнение [35, 141].
При подборе методов, обеспечивающих наглядности обучения, необходимо руководствоваться сложившимися у детей умениями воспринимать пространственные, временные и количественные признаки и отношения, существующие между предметами и явлениями окружающею мира. Чем ниже двигательные способности детей, тем конкретнее и полнее должна быть представлена наглядность. Так, если детям с высоким уровнем физической подготовленности для создания точных представлений о выполнении движения достаточно демонстрации его в нормальном темпе, то для детей со средним и низким уровнем физических возможностей необходим замедленный показ с указанием, на какой элемент техники необходимо обратить особое внимание. Наиболее сложные упражнения нужно демонстрировать в различных плоскостях, многократно повторяя их показ в процессе занятия. Замечено, что упражнение лучше усваивается детьми, если его демонстрацию осуществляет ребенок. Педагог при этом разъясняет детали движения.
Метод сенсорного ориентирования, включающий в себя применение зрительных ориентиров (предметы, игрушки, разметка и детали обстановки), также требует соблюдения определенных условий его применения: для детей с высоким уровнем физической подготовленности ориентиры должны располагаться на расстоянии их предельных двигательных возможностей, для детей, имеющих низкий уровень, на расстоянии, преодолеваемом ребенком без дополнительных усилий. Это способствует мобилизации физических возможностей первых и созданию уверенности, чувства удовлетворения и самоутверждения при достижении намеченной цели - у вторых.
Осознанному выполнению детьми движения способствуют такие приемы, как объяснение, анализ, оценка. Подробное и последовательное изложение техники выполнения упражнения с демонстрацией каждого его элемента необходимо детям, имеющим низкий уровень физической подготовленности.
Для детей среднего и высокого уровня подготовленности в объяснении важно подчеркнуть особенности выполнения наиболее сложных элементов движения. Объяснение можно давать в сжатой форме, ссылаясь на уже известные элементы движений. Эти дети могут представить и описать упражнение, которое они только начинают разучивать, что недоступно детям, имеющим низкий уровень физической подготовленности.
Среди практических методов особое значение необходимо придавать повторению упражнений и игровым двигательным заданиям, однако в группе детей, имеющих высокий уровень физической подготовленности, наиболее эффективным является вариативное повторение, при котором характер упражнения вносятся изменения. Это вызывает повышенный интерес к упражнению, способствует более качественному его выполнению.
Применение игровых приемов также неоднозначно. С детьми, имеющими низкий уровень физической подготовленности, следует проводить игры, во время которых все занимающиеся выполняют одинаковые движения с установкой на их качественное выполнение. В группах детей высокого и среднего уровня физической подготовленности наиболее эффективны игры с элементами соревнования. Некоторые дети, а чаще всего это дети с низкими показателями физической подготовленности: снижением интереса к учебной задаче при наличии трудности, неспособностью слушать указания при обращении педагога ко всем детям, неумение выделять и запоминать особенности выполнения сложных элементов техники движений - нуждаются в дополнительных приемах стимуляции их двигательной деятельности. С учетом названных признаков воспитателем осуществляется подбор приемов индивидуального воздействия на таких детей.
Так, формированию у дошкольников интереса к учебным задачам различной степени трудности могут способствовать игровые ситуации, в которых разучиваемое упражнение включается в игру.
Формированию у ребенка способности выделять и запоминать сложные элементы движений помогает непосредственное обращение педагога к нему, заострение его внимания на способе выполнения движения; нерешительным и неуверенным детям нужны поощрение и помощь педагога [35, 152].
Вывод по главе
В общей системе образовательной работы физическое воспитание детей дошкольного возраста занимает особое место. Именно в дошкольном детстве в результате целенаправленного педагогического воздействия укрепляется здоровье ребенка, происходит тренировка физиологических функций организма, интенсивно развиваются движения, двигательные навыки и физические качества, необходимые для всестороннего гармоничного развития личности.
В первой главе нашего исследования мы теоретически обосновали проблемы развития физических качеств дошкольников в процессе физической подготовленности. Для этого мы охарактеризовали сущность развития физических качеств, двигательные навыки и возрастные анатомо-физиологические особенности развития детей дошкольного возраста, физическое развитие и физическую подготовленность в системе физического воспитания.
Таким образом, рекомендованные Министерством образования России программы по физическому воспитанию для дошкольного образовательного учреждения ориентируют учителя на учет индивидуальных особенностей дошкольников, связанных с их темпами биологического созревания, уровнями физического развития и двигательной подготовленности. Однако конкретные методические подходы, указания и разработки в данном направлении практически отсутствуют. Поэтому для достижения поставленной цели нашего дипломного исследования необходимо перейти к практическому изучению данной проблемы. Одним из наиболее важных направлений деятельности старшего воспитателя является педагогический контроль над реализацией программы физического воспитания на основе анализа результатов диагностики физического состояния воспитанников.
Следующая глава раскрывает практическое исследование эффективности методики развития физических качеств дошкольников, где показаны результаты диагностики экспериментальной работы по физическим качествам дошкольников в процессе физической подготовленности и сделан анализ и обработаны данные экспериментальной работы.
Глава 2. Экспериментальное исследование эффективности методики развития физических качеств дошкольников
2.1. Диагностика уровня развития физических качеств старших дошкольников на констатирующем этапе исследования
В данном параграфе мы описываем экспериментальную работу, проведенную в ДОУ по проблеме развития физических качеств дошкольников в процессе физической подготовленности, но для этого, в начале, обращаем внимание на группы здоровья каждого ребенка. А затем, используя методы исследования, применяемые в экспериментальной работе, такие как: контрольные испытания (тесты), педагогический эксперимент и математико-статистические методы, мы анализируем и обрабатываем полученные данные, что полностью соответствует логике исследования.
Поскольку невозможно осуществлять развитие физических качеств детей только педагогическим мерами, совместно с медицинскими работниками необходимо оценить здоровье детей и выявить группы здоровья детей. Каждая группа здоровья характеризуется следующим образом.
К первой группе здоровья относятся здоровые дети и хорошими функциональными показателями, нормальным физическим развитием. Дети этой группы редко болеют, быстро без последствий справляются с заболеванием и имеют минимальное число пропусков по болезни.
Ко второй группе относятся тоже здоровые дети, не имеющие хронических заболеваний. Однако у них низкие показатели мышечной силы, жизнеспособности легких, содержания гемоглобина в крови, могут наблюдаться небольшие отклонения со стороны зрения, речи, физического развития, осанки, сердечнососудистой системы, частые или длительные заболевания из-за сниженной сопротивляемости.
К третьей группе относятся дети с хроническими заболеваниями в компенсированном состоянии. Эти дети состоят на диспансерном учете у педиатра или специалиста и получают регулярное лечение.
К четвертой и пятой группе относятся дети с тяжелыми органическими нарушениями и тяжелыми хроническими заболеваниями. Массовые дошкольные учреждения дети этих групп не посещают.
Прежде чем соотнести детей к той или иной группе здоровья, необходимо изучить и оценить их состояние по четырем основным критериям: наличие или отсутствие заболеваний; уровень физического и психического развития, гармоничность развития; уровень физических систем организма; устойчивость к воздействию вредных факторов среды (в том числе и к заболеваниям).
Таблица 1 - Состав экспериментальной группы
| Фамилия, имя | Возраст | Рост, см | Вес, кг |
| 1. Буркин Женя | 4,5 л. | 97,5 | 19 |
| 2. Волочаев Андрей | 5 л. | 103 | 21 |
| 3. Дубровина Ольга | 4,5 л. | 100 | 23 |
| 4. Кошкин Витя | 5л. | 104 | 20,5 |
| 5.Михайлов Юрий | 5 л. | 99 | 18 |
| 6.Мазуренко Юля | 5 л. | 102 | 21 |
| 7.Невельских Оксана | 4,5 л. | 95 | 19,5 |
| 8. Попов Костя | 4 л. | 95 | 17 |
| 9. Пушкина Аня | 5 л. | 100 | 20 |
| 10.Урусов Максим | 4 л. | 101 | 17 |
Из данных таблицы видно, что в целом наблюдаемая группа физически развита. Рост дошкольников 4-5 лет колеблется от 93 до 104 см, что близко к норме. Вес дошкольников также является нормальным и колеблется от 17 до 23 кг. В группе 54% практически здоровых детей и 46% детей, имеющих отклонения в состоянии развития. У 23% детей есть нарушение осанки.
Наиболее распространенными заболеваниями являются: инфекции дыхательных путей и желудочно-кишечные расстройства.
Также в результате наблюдения отмечено, что у Кошкина Вити и Ястреб Тани есть нарушение зрения.
2.1.1 Описание применяемого диагностического инструментария
Методы исследования, применяемые в экспериментальной работе:
1. Контрольные испытания (тесты).
2. Педагогический эксперимент.
3. Математико-статистические методы.
Контрольные испытания (тесты)
Успешное решение задач развития физических качеств многом зависит от возможностей осуществления своевременного и правильного контроля за подготовленностью занимающихся. В связи с этим широкое распространение получила методика контрольных испытаний, проводимых с помощью различных нормативов, проб, упражнений и тестов. Их применение позволяет преподавателям определить состояние тренированности у занимающихся, уровень развития физических качеств и других показателей, позволяет, в конечном итоге, судить об эффективности применяемого метода развития физических качеств. В своём педагогическом исследовании мы выявили степени физического состояния дошкольников.
Определение физического состояния детей с помощью физических нагрузок.
Бег
У детей дошкольного возраста условно можно выделить по скорости три вида бега: быстрый бег, бег со средней скоростью и медленный бег. Эти виды бега оказывают различное влияние на организм и используются для решения различных задач физического воспитания детей.
Быстрый бег является основной частью многих упражнений, широко используется в играх, эстафетах и самостоятельной деятельности детей. Для быстрого бега используются дистанции от 10 до 30 м. Скорость бега у детей с возрастом увеличивается, и соответственно уменьшается время пробегания дистанции.
Быстрый бег оказывает значительное влияние на деятельность основных систем организма. Так, частота пульса во время бега увеличивается до 130 уд/мин и может достигать 170-180 уд/мин, но при этом отмечается быстрое ее восстановление: уже на 1-ой минуте она снижается до 130-140 уд/мин и на 2-3-й мин возвращается к исходному уровню. В целях воспитания быстроты, скоростно-силовых качеств и повышения функциональных возможностей детей быстрый бег сочетается с другими движениями, повторяется в игре или эстафете 4-5 раз после небольшого перерыва.
Бег со средней скоростью является важнейшим средством воспитания общей выносливости у дошкольников. Скорость такого бега составляет 50-60% от максимальной скорости бега у детей каждого возраста. В средней группе она колеблется от 2,0 до 2,2 м/с, в старшей - от 2,2 до 2,4 м/с, в подготовительной - от 2,4 до 2,7 м/с.
Длительный бег со средней скоростью требует значительного усиления доставки кислорода к работающим мышцам и органам, что усиливает работу легких, повышает кровоток. Частота пульса за первые 30 с повышается до 160 уд/мин и во время бега колеблется от 160 до 170 уд/мин. Продолжительность такого бега обеспечивается тем, что в процессе его происходит постоянное чередование напряжения и расслабления мышц, восстановление их работоспособности.
Медленный бег также является важным средством воспитания выносливости у детей. Физическая нагрузка при медленном беге менее интенсивная. Частота пульса во время бега увеличивается до 135-145 уд/мин. Деятельность дыхательной и сердечно-сосудистой систем полностью обеспечивает потребности организма в доставке кислорода непосредственно в процессе самого бега.
Одним из важных показателей при проведении медико-педагогического контроля является определение внешних признаков утомления. Положительное влияние занятий на организм ребенка может быть достигнуто при таком дозировании мышечных нагрузок, которое обеспечивает общее развитие, тренировку основных физиологических функций. Для этого при проведении занятий предусматривается чередование повышенной мышечной деятельности, вызывающей некоторую степень утомления, и отдыха, особенно активного, что является необходимым условием тренировки. Утомление нельзя рассматривать как нечто патологическое, вредное для организма: оно представляет собой естественное состояние, возникающее под влиянием мышечной деятельности. При небольшом утомлении усиливается обмен веществ, повышается жизненный тонус, становятся более интенсивными процессы восстановления. Отрицательно сказывается на состоянии ребенка только чрезмерное утомление - переутомление.
Воспитатель, врач, медицинская сестра, наблюдая во время занятий за детьми, отмечают наличие внешних признаков утомления и степень их выраженности (табл.2).
Таблица 2
Внешние признаки утомления
| Наблюдаемые признаки и состояние ребенка | Степень выраженности утомления | |
| Небольшая | Средняя | |
| Окраска кожи лица, шеи | Небольшое покраснение лица, выражение спокойное | Значительное покраснение лица, выражение напряженное |
| Потливость | Незначительная | Выраженная потливость лица |
| Дыхание | Несколько учащенное | Резко учащенное |
| Движения | Бодрые, задания выполняются четко | Неуверенные, нечеткие, появляются дополнительные движения. У некоторых детей моторное возбуждение, у других - заторможенность |
| Самочувствие | Хорошее, жалоб нет | Жалобы на усталость, отказ от дальнейшего выполнения заданий |
При выраженном, недопустимом утомлении все признаки проявляются сильно. В таком случае воспитатель должен внести изменения в план занятия: ограничить нагрузку для детей, имеющих средние и выраженные признаки утомления, уменьшить число повторений упражнений, исключить более трудные для них, удлинить отдых и т.д. Если выраженные признаки утомления отмечаются у большинства детей, значит, содержание занятия не соответствует уровню физической подготовленности детей и необходимо его перестроить.
Нужно учитывать, что у детей дошкольного возраста функциональные сдвиги определяются не только объемом и интенсивностью мышечной деятельности, но и формой проведения физических упражнений, а также эмоциональной настроенностью детей. Положительные эмоции снижают утомление, при интенсивной деятельности внимание не рассеивается, появляется увлеченность. Однако следует помнить, что для дошкольника характерна повышенная возбудимость, поэтому даже положительные эмоции не должны быть чрезмерными: надо чередовать упражнения, повышающие эмоциональный тонус, и упражнения, требующие внимания.
Осуществляя контроль, нужно следить за тем, чтобы при выполнении упражнений педагог обращал внимание на воспитание правильной осанки и формирование свода стопы.
Такие движения, как ходьба, бег, лазание и т.д., если они выполняются правильно, способствуют формированию правильной осанки. Ряд упражнений специально используется для этой цели: упражнения для мышц плечевого пояса, спины и живота. Развитие и укрепление этих групп мышц, в основном разгибателей, способствуют созданию так называемого "мышечного корсета", воспитанию правильной осанки. В каждом занятии предлагаются упражнения для развития и укрепления свода стопы (ходьба на носках, пятках, лазание по лестнице, ходьба по уменьшенной площади опоры, бег и т.д.), но все эти упражнения должны выполняться методически правильно.
При выполнении физических упражнений следует приучать детей правильно дышать, особенно это важно во время занятий на открытом воздухе. Углубленное дыхание, естественно, появляется в процессе выполнения различных физических упражнений. В покое у дошкольников дыхание более поверхностное (это объясняется анатомофизиологическими особенностями органов дыхания), поэтому и доставка кислорода органам и тканям меньше. При систематической тренировке вырабатывается стереотип, обеспечивающий правильное, ритмичное сочетание глубокого дыхания с движениями. Во время занятий на воздухе надо приучать детей к дыханию через нос, рот и сочетанию дыхания с движением.
В холодное время года (особенно зимой) больше внимания следует уделять носовому дыханию, особенно в группах детей, предварительно не закаленных. Но в то же время не надо бояться, когда при беге, ходьбе или выполнении других упражнений при произвольном дыхании дети дышат ртом. Как правило, дыхание через рот чередуется с носовым дыханием (если нос у ребенка очищен от слизи), и поток холодного воздуха сменяется теплым, согретым и очищенным при прохождении через носовые ходы воздухом. Это является хорошим закаливающим средством. Постепенно в процессе тренировки у детей вырабатывается ритмичное и глубокое дыхание; они дышат не только ртом, но и носом, и эффективность носового дыхания увеличивается.
Для оценки влияния физической нагрузки на организм ребенка, ее величины и интенсивности определяют ответную реакцию основных энергообеспечивающих систем (сердечнососудистой и дыхательной). Частота сердечных сокращений является информативным показателем реакции организма на физическую нагрузку и характеризует расход энергии. По изменению частоты пульса в процессе физической нагрузки и в восстановительном периоде можно оценить правильность выбора и соответствие мышечной нагрузки функциональным возможностям детского организма.
Специфические тесты
а) Для измерения выносливости – упражнения выполняются с максимальной, индивидуально возможной интенсивностью в течении 1 мин.;
Подсчитывается коэффициент
К = ЧСС0 / ЧСС2 х Куд ,
где ЧСС0 – пульс до нагрузки;
ЧСС2 – пульс в конце минутного отдыха после работы;
Куд – количество выполненных упражнений;
б) для измерения скоростной выносливости – количество упражнений за 15-20 секунд;
в) для измерения количества быстроты – количество упражнений за 3-5 секунд.
Педагогический эксперимент
Педагогический эксперимент – это специально организуемое исследование, проводимое с целью выяснения эффективности применения тех или иных методов, средств, форм, видов, приемов иного содержания, обучения и физической подготовки. В отличие от изучения сложившегося опыта с применением методов, регистрирующих лишь то, что уже существует в практике, эксперимент всегда предполагает создание нового опыта, в котором активную роль должно играть проверяемое нововведение.
Математико-статистические методы
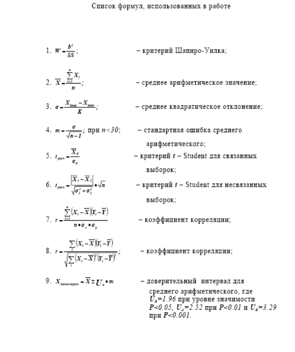
В большинстве случаев в исследованиях, решаются задачи выявления эффективности той или иной методики обучения и тренировки с применением определенных средств, приемов и способов организации занятий. Эти задачи обычно решаются путем проведения сравнительного педагогического эксперимента с выделением экспериментальных и контрольных групп, результатами которых в теории статистики принято называть независимыми. В подобных случаях исследованию прежде всего необходимо ответить на вопрос: оказалась ли эффективной применяемая экспериментальная методика? С этой целью рассчитывается достоверность различий между полученными в итоге проведения сравнительного педагогического эксперимента результатами экспериментальных и контрольных групп.
Полученные в ходе эксперимента данные были подвергнуты статистико-математической обработке. Вычисления производились на компьютере. В качестве программного обеспечения применялись программы MicrosoftOfficeExcel 2007 и специальный пакет статистического анализа Statisticav. 6.0.
В своем педагогическом исследовании достоверность различий мы определяем по критерию t – Student.
Различия считаются достоверными при 5%-ном уровне значимости, то есть при утверждении того или иного положения допускается ошибка не более, чем в 5 случаях из 100.
Расчёты производились по следующим формулам:
Вычислим среднеарифметические Х для каждой группы.
1) Х – значение отдельного измерения;
n – общее число измерений в группе;
Хэ – сумма результатов
n
Хк – сумма результатов
n
2) В обеих группах вычислить стандартное отклонение (δ) по следующей формуле
δ= Xi max – Xi min
K
К – табличный коэффициент К=3.08
3) Вычислить стандартную ошибку среднеарифметического значения (m) по формуле:
m= δ___
√n-1 когда n<30
mэ = ≈ 0.86
mк = ≈ 0.63
4) Вычислить среднюю ошибку разности по формуле:
t=Xэ - Xк
√mэ 2 + mк 2
5). По специальной таблице (приложение) определить достоверность различий граничное значение (t0.05 ) = 2.10.
2.1.2 Диагностика уровня развития физических качеств на констатирующем этапе исследования
Физическая подготовленность детей оценивалась по следующим параметрам: бег 10 м с хода (с), бег 30 м со старта (с), челночный бег (с), прыжок с места (см), прыжок с разбега (см), количество приседаний за 30 с.
Для оценки результатов тестирования применялась оценочная шкала физической подготовки – Таблица 3.
Таблица 3 – Оценочная шкала физической подготовки
| Возраст, лет, месяц | Уровень физической подготовки | ||||
| высший | выше сред. | средний | ниже сред. | низкий | |
| 100% и выше | 85-99% | 70-84% | 51-69% | 50% и ниже | |
| 5 баллов | 4 балла | 3 балла | 2 балла | 1 балл | |
| Подтягивание мальчиков | |||||
| 6,0-6,5 | 3 и выше | 2 | 1,5 | 1 | 0 |
| 6,6-6,11 | 4 и выше | 3 | 2 | 1 | 0,5 и ниже |
| 7,0-7,5 | 4 и выше | 3 | 4 | 1,5 | 1 и ниже |
| Подъем туловища в сек, раз за 30 сек Девочки | |||||
| 6,0-6,5 | 24 и выше | 20-23 | 16-19 | 10-15 | 9 и ниже |
| 6,6-6,11 | 25 и выше | 21-24 | 16-20 | 11--15 | 10 и ниже |
| 7,0-7,5 | 28 и выше | 23-27 | 18-22 | 12--17 | 11 и ниже |
| Прыжок в длину с места (см) Девочки | |||||
| 6,0-6,5 | 110 и выше | 99-109 | 88-98 | 74-87 | 73 и ниже |
| 6,6-6,11 | 120 и выше | 109-119 | 98-108 | 84-97 | 83 и ниже |
| 7,0-7,5 | 123 и выше | 111-122 | 99-110 | 81-98 | 90 и ниже |
| Прыжок в длину с места (см) Мальчики | |||||
| 6,0-6,5 | 122 и выше | 109-121 | 96-108 | 80-95 | 79 и ниже |
| 6,6-6,11 | 128 и выше | 115-127 | 102-114 | 86-101 | 85 и ниже |
| 7,0-7,5 | 130 и выше | 117-129 | 104-116 | 88-103 | 87 и ниже |
Результат контрольных тестов до начала педагогического эксперимента в контрольной и экспериментальной группе
Таблица 4 - Контрольная группа
| № п\п | Ф.И.О. | Выпрыгивание вверх | Сила | Коэффициент выносливости |
| 1 | Л.С. | 45 | 10,3 | 280 |
| 2 | М.А. | 44 | 10,1 | 300 |
| 3 | Ю.С. | 47 | 10,1 | 283 |
| 4 | С.С. | 44 | 10,4 | 286 |
| 5 | А.М. | 44 | 10,2 | 295 |
| 6 | А.В. | 45 | 10,3 | 280 |
| 7 | С.А. | 48 | 10,3 | 275 |
| 8 | Д.В. | 46 | 10,2 | 262 |
| 9 | В.А. | 50 | 10,0 | 264 |
| 10 | И.А. | 46 | 10,2 | 270 |
Таблица 5 - Экспериментальная группа
| № п\п | Ф.И.О. | Выпрыгивание вверх | Сила | Коэффициент выносливости |
| 1 | Буркин Женя | 46 | 10,0 | 270 |
| 2 | Волочаев Андрей | 46 | 10,2 | 264 |
| 3 | Дубровина Ольга | 46 | 10,3 | 262 |
| 4 | Кошкин Витя | 42 | 10,4 | 275 |
| 5 | Михайлов Юрий | 45 | 10,2 | 280 |
| 6 | Мазуренко Юля | 44 | 10,4 | 295 |
| 7 | Невельских Оксана | 44 | 10,1 | 286 |
| 8 | Попов Костя | 47 | 10,0 | 284 |
| 9 | Пушкина Аня | 44 | 10,3 | 302 |
| 10 | Урусов Максим | 45 | 10,3 | 276 |
Наглядно результаты исследования в экспериментальной группе можно представить в виде диаграмм.



2.2. Реализация методики развития физических качеств старших дошкольников
Методика развития физических качеств дошкольников должна включать: проведение социально-организованной, непрерывной и целенаправленной работы дошкольного учреждения и семьи; логичное и последовательное использование всех основных зарекомендовавших себя в практике путей формирования и развития физических качеств дошкольников. К ним относятся режим дня, физические упражнения, закаливание, рациональное питание, соблюдение личной гигиены. Данная методика включает упражнения для развития физических качеств детей.
Занятия проводились на базе ДОУ в течении двух месяцев.
Для улучшения физических показателей здоровья и развития физической выносливости у детей дошкольного возраста была разработана программа сюжетных занятий по физической культуре для детей 4-5 лет. Особенно полезными данные упражнения являются для детей с нарушениями осанки. Сюжетное занятие - одна из организационных форм проведения занятий по физической культуре, способствующая воспитанию интереса детей дошкольного возраста к процессу выполнения физических упражнений.
В отличие от занятий, проводимых по традиционной форме, все средства физического воспитания, используемые в сюжетном занятии, подчинены определенному сюжету (например, в комплексе "Морское царство" применяются упражнения дыхательной гимнастики "Парус", "Волны шипят" и др., общеразвивающие упражнения "Рыбка", "Русалочка" , "Медуза" и др., подвижные игры "Цунами" , "Невод" , "Водяной" и др., танец "Раки" , круговая тренировка "Матросы на корабле в шторм" и т.п.).
Использование приемов имитации и подражания, образных сравнений соответствует психологическим особенностям дошкольников, облегчает процесс запоминания, освоения упражнений, повышает эмоциональный фон занятия, способствует развитию мышления, воображения, творческих способностей, познавательной активности. Идея сюжетного занятия в принципе не нова. Однако к недостаткам многих сюжетных занятий, в том числе опубликованных в специальной литературе и используемых в практике работы дошкольных образовательных учреждений, можно отнести низкую моторную плотность, излишнее подчинение упражнений сюжету в ущерб развитию двигательных качеств, недостаточную физическую нагрузку, не обеспечивающую тренирующего эффекта.
При разработке программы сюжетных занятий мы попытались сохранить их характерные черты, но в то же время избежать отмеченных выше недостатков. Разработанная нами программа направлена на решение следующих задач: укрепление здоровья детей, повышение функциональных и адаптационных возможностей организма, умственной и физической работоспособности; гармоничное развитие всех звеньев опорно-двигательного аппарата, формирование правильной осанки; совершенствование двигательных навыков, воспитание двигательных качеств; развитие психических способностей и эмоциональной сферы; развитие музыкально-ритмических способностей, воспитание интереса и потребности в систематических занятиях физическими упражнениями.
Подбор средств и методов физического воспитания определяется возрастными (анатомо-физиологическими, психологическими и моторными) особенностями детей. Для решения поставленных задач в программе используются различные физические упражнения, последовательность которых соответствует общепринятой трехчастной структуре. При этом упражнения, используемые в подготовительной и заключительной частях занятий, а также этюды психогимнастики, танцы и игры можно менять через 2-3 занятия, варьируя их в соответствии с сюжетом. Комплексы общеразвивающих упражнений (они представлены в приложении 7), используемые в основной части, целесообразно выполнять на протяжении 15-16 занятий, постепенно усложняя упражнения и увеличивая нагрузку. При дозировке упражнений необходимо учитывать уровень подготовленности и индивидуальные возможности детей.
Изучение возрастной динамики развития силы показало, что в период с 4 до 7 лет происходит значительное увеличение мышечной массы и соответствен но увеличиваются сократительные способности, сила и работоспособность мышц, поэтому, согласно рекомендациям некоторых валеологов, упражнения для мышц плечевого пояса и тазобедренных суставов ребенок 5-летнего возраста может выполнять ежедневно от 20 до 30 раз, а для мышц туловища - от 40 до 60 раз, отдельными сериями по 6-8 или 12-16 раз. Большой объем выполняемой работы вызывает заметные сдвиги в обмене веществ, в работе функциональных систем организма, расширяя механизмы адаптации не только к физической нагрузке, но и к действию различных факторов внешней среды, способствует повышению общей работоспособности.
После разучивания упражнений в течение 3-4 занятий они выполняются под музыку поточным способом по методике ритмической гимнастики. Использование ритмичной музыки вызывает у детей положительные эмоции, способствует воспитанию чувства ритма, облегчает формирование двигательных навыков.
Для повышения интереса детей к выполняемым упражнениям и активизации познавательной деятельности целесообразно дополнять сюжетные занятия по физическому воспитанию тематическими играми-занятиями: например, комплекс "Морское царство" был дополнен познавательной игрой-занятием М. Сигимовой "Загадки Морского Царя" и т.п. В процессе сюжетных занятий рекомендуется использовать стихи, загадки, песни, соответствующие сюжету: например, перед разучиванием танца "Раки" загадать загадку "Под водой живет народ - ходит задом наперед"; при выполнении несложных по структуре упражнений невысокой интенсивности "Морская волна" и "Я на солнышке лежу" предложить детям всем вместе произнести вслух отрывок из сказки А.С.Пушкина "Ты волна моя, волна..." или спеть песенку из мультфильма "Как львенок и черепаха пели песню". Можно также предложить детям выполнить дома или в группе рисунки, тематически связанные с сюжетом занятия (нарисовать море, рыбку, чайку, кораблик и т.п.), прочитать рассказы, сказки соответствующего сюжетного содержания (например, сказку Г.Х. Андерсе на "Русалочка").
Разработанные комплексы сюжетных занятий направлены на поэтапное акцентированное развитие двигательных качеств, чему отводится от 50 до 70 % времени занятий (например, комплекс "Морское царство" направлен на акцентированное развитие силы и силовой выносливости мышц туловища, комплекс "Любимые игрушки" - координационных способностей, комплекс "Африка" - выносливости и т.д.). Каждый комплекс сюжетных занятий используется в среднем на протяжении 2-2,5 недель, что обосновывается результатами исследований В.К. Бальсевича с соавторами (1986), установивших, что применение коротких тренирующих программ, направленных на развитие отдельных двигательных качеств, в процессе физического воспитания дошкольников достаточно эффективно и вызывает достоверное улучшение показателей, характеризующих уровень развития двигательных качеств.
2.3 Диагностика уровня развития физических качеств и физической подготовленности старших дошкольников на контрольном этапе исследования
Для выявления эффективности развития физических качеств дошкольников обеих групп после двух месячного общеподготовительного периода проводится контрольное тестирование, с помощью которого предполагается выявить уровень развития физических качеств дошкольников в контрольной и экспериментальной
Таблица 6 – Сравнительные показатели развития физических качеств дошкольников
| Группы | экспериментальная | контрольная | ||||||||
| Тесты | До эксп. | После эксп. | % прироста | До эксп. | После эксп. | % прироста | ||||
| X | δ | X | δ | X | δ | X | δ | |||
| Прыжок в высоту с места | 44.9 | 1.6 | 49.25 | 2.6 | 8.5 | 45.9 | 1.9 | 46.9 | 1.9 | 1 |
| Определение силы | 102.2 | 1.3 | 107.4 | 1.6 | 5 | 102.1 | 1.3 | 103.7 | 0.9 | 2 |
| Определение коэффициента выносливости | 278.4 | 13 | 316 | 9 | 12 | 269.5 | 12 | 282 | 11 | 5 |
По результатам расчётов просматривается тенденция роста развития физических качеств дошкольников в обеих группах, однако в экспериментальной группе по всем трём тестам рост физических качеств дошкольников значительно выше в процентном содержанию. Наиболее значительный прирост на 12% произошёл при определении коэффициента выносливости.
Индивидуальные показатели прироста развития физических качеств дошкольников по результатам теста на измерение силы.
Сравнительные результаты теста на измерение силы
Контрольная группа)

Экспериментальная группа

Индивидуальные показатели прироста развития физических качеств дошкольников по результатам теста определяющего коэффициент выносливости.
Сравнительные результаты коэффициента выносливости
Контрольная группа

Экспериментальная группа

Индивидуальные показатели прироста – силовых качеств по результатам прыжка в высоту с места
Контрольная группа

Экспериментальная группа

После проведения контрольных тестов в экспериментальной и контрольной группе полученные результаты сравним с помощью определения различий по t – критерию Стьюдента.
1. После проведения первого теста - в результате вычисления средней ошибки разности t, которая равно 2.3, оказалась больше граничного значения (2.1). Следовательно, различия между полученными в эксперименте средними арифметическими значениями считаются достоверными, а значит, есть основания для того, чтобы говорить о том, что экспериментальная методика оказалась эффективнее обычной методики развития физических качеств.
2. В ходе проведения следующего теста определяющего коэффициент выносливости (Приложение 1), были получены следующие результаты.
В результате этого вычисления полученное t (7.1) больше граничного значения (2.1), следовательно различия между полученными в эксперименте средними арифметическими значениями считаются достоверными, а значит имеются все основания для того чтобы считать экспериментальную методику более эффективной для развития физических качеств.
В обеих группах перед началом экспериментом было проведено тестирование, результаты занесены в протокол, группы подобраны так, что их данные примерно одинаковы.
После проведения двухмесячного процесса в контрольной и экспериментальной группе наблюдается повышение развития физических качеств.
Однако, в экспериментальной группе, результаты тестирования показывают, что развитие физических качеств в этой группе ниже, нежели в контрольной группе.
Для выявления достоверности различий в контрольной и экспериментальной группе мы использовали расчёт по t-критерию Стюдента, в результате которого очевидно, что во всех трёх тестах вычисленное значение t больше граничного значения (см. Приложение 1-4) . Следовательно, различия между полученными в эксперименте средними арифметическими значениями считаются достоверными, а значит, достаточно оснований для того, чтобы говорить о том, что экспериментальная методика развития физических качеств оказалась эффективней другой, по которой занималась контрольная группа.
Заключение
В заключении нашего исследования, можно сделать вывод, что цель работы достигнута, а гипотеза подтверждена.
Проблема развития физических качеств дошкольников как основа физической подготовленности решалась посредством следующих задач исследования:
1. Дана характеристика физическим качествам;
2. Рассмотрены двигательные навыки и возрастные анатомо – физиологические особенности развития детей дошкольного возраста;
3. Выявлены физическое развитие и физическая подготовленность в системе физического воспитания;
4. Проведена диагностика экспериментальной работы по физическим качествам дошкольников в процессе физической подготовленности;
5. Проанализированы и обработаны данные экспериментальной работы.
Изложенные понятия дают общее представление о физической подготовленности, воспитании, его особенностях, социальных функциях и взаимосвязях с другими явлениями. Совокупность этих понятий в первую очередь характеризует физическое воспитание как общественно-педагогическое явление. Являясь неотъемлемым компонентом воспитания в широком смысле слова, физическое воспитание играет существенную роль в реализации как общепедагогических, так и специфических образовательно-воспитательных задач, продиктованных потребностями общества в целесообразном воздействии на развитие человека, необходимостью подготовки его к трудовой и другим общественно значимым видам деятельности. Специфическое содержание физического воспитания составляют физическое образование и воспитание физических качеств человека.
Первое осуществляется путем обучения и связано преимущественно с формированием двигательных умений, навыков и специальных знаний; второе направлено на развитие жизненно важных свойств человеческого организма, относящихся к физическим качествам человека, которые лежат в основе его двигательных способностей (силовых, скоростных, выносливости, и т. д.) и определяют в комплексе общий уровень физический работоспособности.
В процессе смены поколений через физическое воспитание происходит передача накапливаемого человечеством рационального опыта использования двигательных возможностей, какими потенциально обладает человек, и обеспечивается в той или иной мере направленное физическое развитие людей.
Общим прикладным результатом физического воспитания, если рассматривать его относительно трудовой и других видов практической деятельности людей, является физическая подготовленность, воплощенная в повышенной работоспособности, двигательных умениях и навыках. В этом отношении физическое воспитание можно определить как процесс физической подготовки человека к полноценной жизнедеятельности.
Физическое воспитание дошкольников играет большую педагогическую роль. Оно воспитывает в дошкольнике здоровый дух, помогает ему в дальнейшем, добиться успехов, быть физически подготовленным к трудностям. Физически воспитанные дошкольники становятся здоровыми людьми и полноценными гражданами в обществе.
В процессе физического воспитания нельзя утратить прогрессивную, гуманистическую, личностную направленность физического воспитания. Проблемы физического воспитания должны занять подобающее место в Государственной программе по воспитанию молодежи. Должна произойти корректировка проблем физического воспитания и путей его реализации. Этот процесс должен быть перманентным, приводящим к действенным практическим шагам, способствующим повышению качества жизни и оздоровления детей.
В ходе изучения средств и методов развития физических качеств путем анализа литературных источников, мы выделили для себя один из наиболее доступных и на наш взгляд предположительно наиболее эффективный метод развития физических качеств в процессе физической подготовленности. В данном методе можно использовать различные средства, такие как сюжетные упражнения, игры, беговые упражнения и т.д.
В экспериментальной методике основной упор делается на применение метода развития физических качеств посредством физических упражнений для дошкольного возраста.
Контрольные тесты, а затем определение достоверности различий по t – критерию Стьюдента показали, что различия между полученными в эксперименте средними арифметическим значениями считаются достоверными, отсюда следует, что экспериментальная методика развития физических качеств является эффективнее общепринятой методики развития физических качеств.
Таким образом, можно сказать, что сюжетные игры-упражнения являются важным видом деятельности в развитии физических качеств у детей дошкольных групп.
Список литературы
1. Вавилова Р.И.Сборник инструктивно-методических материалов по физической культуре. - М.: Просвещение, 2003.- 245 с.
2. Вильчковский Э. С. Физическое воспитание дошкольников в семье. - К.: Рад. шк., 2003. - 128 с.: ил.
3. Дегтярев И.П. Физическое развитие. Киев 2005 – С.23-48
4. Дергунов Н.И. Учебное издание. г.Новосибирск. 245С
5. Доман Г. Как сделать ребенка физически совершенным: Пер. с англ. - М.: АСТ, Аквариум, 2002. - 333 с.
6. Инновационные направления развития системы физического воспитания детей дошкольного возраста // Теория и практика физической культуры: Научно-теоретический журнал. - 2004. - № 3.
7. Клевенко В.М. Быстрота как развитие физических качеств. - Москва 2008. - 290 с.
8. Концепция физического воспитания детей и подростков // Физическая культура: Научно-методический журнал. – 2004. - № 1.
9. Кузнецов В.В. Проблемы скоростно-силовой подготовки. - 116 с.
10. Лайзане С. Я. Физическая культура для малышей: Кн. для воспитателя дет. сада. - М.: Просвещение, 2002. - 160 с.: ил.
11. Лаптев А. Управление физическим развитием. – Москва, 2003.- 180с.
12. Матвеев Л.П. Основы спортивной тренировки. - Москва 2007.- 270с.
13. Мерзликина А. Каждому учителю - спортивно-педагогическую подготовку// Физическая культура в школе.- 2003. - №12.- С. 54
14. Минаев Б.Н., Шиян Б.М. Основы методики физического воспитания школьников.-М.:2002.- 455 с.
15. Морфофункциональное созревание основных физиологических систем организма детей дошкольного возраста / Под ред. М. В. Антроповой, М. М. Кольцовой. — М.: Педагогика, 2003.
16. Никифоров Ю.Б. Эффективность физических упражнений. Москва - 2007. - 180с.
17. Оленчук П.Т. Здоровье дарит спорт. –Николаев: 2003. – 265 с.
18. Пензулаева Л. И. Физкультурные занятия с детьми 5 - 6 лет: Пособие для воспитателя дет. сада. - М.: Просвещение, 2003. - 143 с.: ил.
19. Репников П.Н. О выносливости. Информационно методический бюллетень. - 2001. - № 3, С.10 – 12.
20. Рипа М.Д. Физическая культура и спорт в общеобразовательной школе.-М.: 2003. – 655 с.
21. Романенко М.И. Физкультура. – Киев, 2008г. - 260 с.
22. Русаков В.Я. Методы совершенствования физической подготовки. – Москва, 2007. – С. 21 – 24.
23. Стрельников В.А. Воспитание выносливости. - Улан – Удэ, 2001.- 410 с.
24. Татьян В.В. Экспериментальное обоснование рациональных вариантов сочетания средств скоростно – силовой подготовки начинающих спортсменов. - Москва, 2004. - 26 с.
25. Физическое воспитание детей дошкольного возраста: Кн. для воспитателя дет. сада / Сост. Ю. Ф. Луури. - М.: Просвещение, 2002. - 61 с.
26. Филимонов В.И. Общие основы силовой и функциональной физической подготовки. - Грозный 2001. - 139с.
27. Филин В.П. Скоростно-силовая подготовка юных спортсменов. Москва , 2006. - 160 с.
28. Филиппов С.С. Спортивная тренировка как объект информационного обеспечения. - 2005 - 112с.
29. Фомин Н.А., Фолин В.Е. Возрастные основы физического воспитания - М. : Физиология и спорт.-2008. – 421 с.
30. Хусаинов З.М. Методика скоростно-силовой физической подготовки. – 2001. - №3, С.15
31. Хухлаева Г. В. Занятия по физической культуре с детьми 2 - 4 лет в малокомплектном детском саду: Кн. для воспитателя дет. сада. - М.: Просвещение, 2003. - 192 с.: ил.
32. Циргаладзе И.В. Олимпийские чемпионы сегодня. – Москва, 2004 - 120с.
33. Ширяев А.Г. Физкультура как она есть. – Москва, 2004 - 80с.
34. Шустин Б.М. Современная система физической подготовки. – Москва, 2005. – 193 с.
35. Щебеко В.Н., Ермак Н.Н., Шишкина В.А. Физическое воспитание дошкольников. Практикум. – М.: Академия.- 1999.- 160 с.
36. http://fkvot.infosport.ru/1996N1/p5-10.htm
37. http://www.infosport.ru/press/tpfk/1999N3/p54-58.htm
Приложение 1
Контрольный тест для измерения выносливости
Упражнения выполняются с максимальной, индивидуально возможной интенсивностью в течение 1 минуты.
К – коэффициент выносливости
ЧСС0 – пульс до нагрузки
ЧСС2 – пульс в конце минутного отдыха после работы
Куд – количество упражнений за 1 минуту
Определение достоверности различий по t критерию Стьюдента
1. среднеарифметические величины Х
2. стандартное отклонение по формуле
К= 3.08
3. стандартную ошибку среднеарифметического значения (m)
4. средняя ошибка разности t
5. граничное значение (t0.05 ) =2.10
полученное t >(t0.05 )
7.1>2.10
Значит различия между среднеарифметическими двух групп считаются достоверными при 5% уровне значимости.
Приложение 2
Необходимо выявить эффективность применения метода силового воздействия и силового последействия при развитии физических качеств у дошкольников.
С этой целью проводится сравнительный педагогический эксперимент, где одна группа (экспериментальная), состоящая из 10 человек, занимается по предлагаемой экспериментальной методике, а другая (контрольная) – по традиционной, общепринятой. Рабочая гипотеза заключается в том, что новая, предлагаемая мною методика окажется более эффективной. Итогом эксперимента является контрольные испытания, по результатам которых нужно рассчитать достоверность различий и проверить правильность выдвинутой гипотезы.
I. Прыжок в высоту с места.
Выполняется толчком двух ног из приседа, удобного для испытуемого, с небольшой очерченной на полу площадки. Высота прыжка измеряется с помощью лентопротяжного устройства конструкции В.М. Абалакова. На выполнение контрольного испытания дается три попытки. Лучший результат вносится в протокол.
Определение достоверности различий по t – критерию Стьюдента.
Вычислим среднеарифметические Х для каждой группы.
5) Х – значение отдельного измерения;
n – общее число измерений в группе;
Хэ –
Хк –
6) В обеих группах вычислить стандартное отклонение (δ) по следующей формуле
δ=
К – табличный коэффициент К=3.08
δэ =
δк =
7) Вычислить стандартную ошибку среднеарифметического значения (m) по формуле:
m= когда n<30
mэ = ≈ 0.86
mк = ≈ 0.63
8) Вычислить среднюю ошибку разности по формуле:
t=
9) По специальной таблице определить достоверность различий граничное значение (t0.05 ) = 2.10.
Полученное t > (t0.05 )
2.3 > 2.1
Значит, различия между средним арифметическим двух групп считаются достоверными при 5%-ом уровне значимости.
Приложение 3
Тест определения становой силы группы экспериментальная и контрольная, обе из 10 человек
Определение достоверности различий по t-критерию Стьюдента.
1. средние арифметические величины Х = сумма результатов
Хэ = Хк =
2. стандартное отклонение
3. стандартная ошибка
4. средняя ошибка разности
5. степень свободы.
Значит, различия между средними арифметическими двух групп считаются достоверными при 5% уровне значимости.
Приложение 4
Контрольный тест для измерения выносливости
Упражнения выполняются с максимальной, индивидуально возможной интенсивностью в течение 1 минуты.
К – коэффициент выносливости
ЧСС0 – пульс до нагрузки
ЧСС2 – пульс в конце минутного отдыха после работы
Куд – количество ударов за 1 минуту
Определение достоверности различий по t критерию Стьюдента
1. среднеарифметические величины Х
2. стандартное отклонение по формуле
по таблице К= 3.08
3. стандартную ошибку среднеарифметического значения (m)
4. средняя ошибка разности t
5. по таблице
граничное значение (t0.05 ) =2.10
полученное t >(t0.05 )
7.1>2.10
Значит различия между среднеарифметическими двух групп считаются достоверными с вероятностью ошибки 50% .
Корреляционная матрица показателей двигательных способностей и физических качеств дошкольников (рис. 1).

| № | Название теста |
| 1 | Бег 5 м |
| 2 | Бег 10 м |
| 3 | Бег 15 м |
| 4 | Бег 20 м |
| 5 | Лёжа-присев |
| 6 | Бег произвольный |
| 7 | Сгиб-разгиб рук |
| 8 | Прыжки вверх |
| 9 | Прыжки в длину |
| 10 | Прыжки с подниманием колен |
| 11 | Прыжки с выпрыгиванием |
| 12 | Прыжки назад спиной |
| 13 | Приседание |
| 14 | Приседание с мячом |
| 15 | Приседание в парах |
| 16 | Выпрыгивание в глубину |
| 17 | Бег зигзагообразный по разметке |
| 18 | Наклон вперед |
| 19 | Наклон назад |
| 20 | Наклон вбок |
Кроме этого, как показывают результаты статистико-математического анализа, физические упражнения оказывают достоверное прямое влияние (p<0.05 и p<0.01 соответственно) на показатели физических качеств дошкольников.
Так из рисунка 1 видно, что количество сгибаний-разгибаний рук за 10 с, имеет значительные связи с прыжком в длину с места, с тройным прыжком с места и прыжком в длину спиной вперёд (r9,46 =0.71, r13,46 =0.77, r16,46 =0.77, при p<0.01).
Время зигзагообразного бега по разметке тоже тесно связано с прыжком в длину с места, с прыжком с места (r9,51 =-0.71, r13,51 =-0.72, при p<0.01, рис.1). Эти связи являются отрицательными, что объясняется обратным взаимовлиянием между прыжковыми и беговыми упражнениями – чем лучше результаты в прыжковых упражнениях, тем выше скорость бега и тем меньше время выполнения беговых упражнений.
Таким образом, применение прыжковых упражнений в сюжетных играх для развития физических качеств дошкольников улучшает показатели в специальных физических упражнениях и тем самым оказывает влияние на результаты физических качеств дошкольников. Такое же взаимовлияние выделяется между физическими и некоторыми специально-подготовительными упражнениями.
Необходимость комплексного проявления двигательных способностей в активной деятельности требует всестороннего развития физических возможностей детей. При проведении анализа мы определили, какие из признаков и двигательных способностей человека являются наиболее важными для подготовки физических качеств дошкольников и какие упражнения, развивающие эти способности, оказывают наибольшее влияние на улучшение показателей результативности.
Проведённый нами анализ данных, полученных в ходе эксперимента, позволил выявить внутреннюю структуру соотношения различных сторон подготовки физических качеств дошкольников и количественно оценить степень взаимосвязи между полученными показателями. Благодаря такой оценке мы получили возможность определить более информативные и значимые показатели для разработки методики подготовки дошкольников, а также для определения спортивной одарённости и отбора (возможно) начинающих спортсменов.
Приложение 6

Приложение 7
Общий комплекс упражнений
• Упражнение для общего развития.
Исходное положение – ноги вместе. Ходьба, приставной шаг – влево, вправо по одному шагу. Темп средний. Движения можно сопровождать ударами в ладоши под музыку.
• Упражнение для дыхания.
Исходное положение – ноги на ширине плеч. Руки на поясе или разведенные в стороны и следуют за корпусом во время его поворота. Начинаем поворот корпуса влево и вправо, а потом возвращаемся в исходное положение. Выполнить, не спеша, 2 подхода по 8 раз.
• Упражнение для дыхания.
Исходное положение – ноги на ширине плеч, руки опущены вниз. Руками потянуться вверх, становясь на носочки. Вернуться в исходное положение. Выполнить 2 подхода по 8 раз. После этого руками тянуться вперед. Выполнить также 2 подхода по 8 раз.
• Упражнение для общего развития.
Исходное положение – стоя. На счет “раз” – присесть, на счет “два” – встать. Руки вперед. Выполнить упражнение в 2 подхода по 8 раз.
• Упражнение для общего развития.
Исходное положение – ноги вместе. Выпад вперед, обязательный упор руками в колени. Ногу приставить, поворот в другую сторону (на 180°), повторить то же самое другой ногой. Выполнить 2 подхода по 8 раз с каждой ноги.
• Упражнение для спины.
Исходное положение – лежа на животе. Согнуть ноги, подтянуть корпус, достать руками голень и потянуться. Вернуться в исходное положение. Выполнить по 1-2 подхода по 3 раза.
• Упражнение для спины и бедер.
Исходное положение – опора на колени и руки (можно локти). Выпрямляем ногу назад по очереди. Выполнить 1-2 подхода по 6-8 раз. Повторяем упражнение указанное количество раз на каждую ногу.
• Упражнение для мышц груди и рук.
Для мальчиков. Исходное положение – опора на колени или стопы (усложненный вариант) и на руки. Отжимание от пола. Выполнить 1-2 подхода – сколько будет сил.
Для девочек. Исходное положение – сидя, ладони вместе на уровне груди. Надавливая на ладони, напрягать руки. Выполнить 1-2 подхода по 6-8 раз.
• Упражнение для мышц пресса.
Для мальчиков. Исходное положение – сидя на полу, ноги вытянуты вперед. На счет “раз” – слегка приподнимаем корпус, одновременно сгибая ноги в коленях. На счет “два” – вернуться в исходное положение. Выполнить 1-2 подхода по 5-8 раз.
• Упражнение на растягивание.
Исходное положение – сидя, одна нога прямая, другая – согнута. Необходимо задержать согнутую ногу в таком положении 1-3 секунды. Вернуться в исходное положение. Повторить по одному разу для каждой ноги.
• Растягивание ног.
Исходное положение – сидя, ноги вместе, вытянуты вперед. Руками дотянуться до стопы и задержаться в таком положении 1-3 секунды. Вернуться в исходное положение. Соединить стопы, согнув ноги в коленях и развести их в стороны. Локтями упереться в колени, легкий наклон вперед и задержаться в этом положении 1-3 секунды. Повторить несколько раз.
• Упражнение для спины.
Исходное положение – стоя, правая рука на поясе, левая вытянута вперед, правая нога – вперед, на носке. На счет “раз” одновременно отставляем ногу назад и заводим руку за спину, на счет “два” – возвращаемся в исходное положение. Выполнить в медленном темпе 2 подхода по 8 раз в каждую сторону.
• Упражнение для плечевого пояса и мышц между лопатками.
Исходное положение – основная стойка. На счет “раз” поднять плечи вверх, руки свободно опущены, на счет “два” – плечи опустить. Выполнить упражнение 10 раз.
• Упражнение для мышц низа спины.
Исходное положение – стоя, ноги расставлены по возможности широко, колени слегка согнуты. На счет “раз” – небольшой наклон вперед, спина прямая. На счет “два” – локти проходят максимально назад, при этом руки согнуты. Если ребенку сложно держать ровно спину в наклоне, то положение спины может быть вертикальным и делать движения только руками. Выполнить 2 подхода по 3-5 раз.
• Упражнение для мышц низа спины.
Исходное положение – стоя, одна нога протянута вперед, согнута в колене, другая – отведена назад, опора рукой на согнутое колено, спина прямая, другая рука свободно опущена. По счету заводим согнутую руку максимально назад и одновременно поднимаем плечо. Выполнить 2 подхода по 3-5 раз.
• Упражнение для развития грудной клетки и легких.
Исходное положение – стоя, руки в “замок” над головой. На счет “раз” – переводим руки вперед к груди, спина круглая, ноги можно слегка согнуть в коленях. На счет “два” – вернуться в исходное положение. Выполнить 2 подхода по 5-10 раз.
• Упражнение для мышц спины.
Исходное положение – лежа на животе. На счет “раз” – достать правой рукой левую ногу, на счет “два” – поменять ногу и руку. Выполнить по 5 раз в каждую сторону.
• Упражнение для мышц пресса.
После упражнений для спины необходимо выполнить несколько упражнений для мышц пресса. Исходное положение – сидя, голова опущена на колени, ноги согнуты. На счет “раз” – опираясь руками в пол, отводим корпус назад, ноги в висячем положении разгибаем в колене, но не до конца. На счет “два” – возвращаемся в исходное положение. Выполнить 2-3 подхода, повторений - сколько хватит сил.
• Упражнение на растягивание.
В конце комплекса ребенку необходимо выполнить такое упражнение: стоя, наклониться вперед, спина круглая, и постоять в таком положении 10 секунд. Также очень полено ребенку повисеть на руках на турнике. Исходное положение – лежа на животе. На счет “раз” – взять ребенка за руки (за ноги) и медленно потянуть, но не вверх, а на себя и задержать на 10 секунд в таком положении. На счет “два” – медленно опустить. Выполнить 2-3 подхода по 5 раз.
Приложение 8
Типичная схема занятия физкультурой в ДОУ
Вводная часть (3 -5 минут).
Цель: организовать детей к занятиям, повысить их внимание и создать в группе бодрое настроение.
Во вводной части происходит построение и расчет.
Затем педагог объясняет задачи и содержание занятия, проводит легкие строевые упражнения.
Следующий этап - подготовительная часть(8 -15 минут). В этой части выполняется подготовка к основным упражнениям, усиливается воздействие на мышцы, проводятся упражнения на ловкость, координацию движений и выработку чувства ритма.
Затем идет основная часть (20 минут). В этой части урока проводятся основные физические упражнения. Особое внимание преподавателю следует обращать на развитие ловкости, силы, выносливости, умения действовать в коллективе. В целях поддержания внимания и интереса к занятиям нужно разнообразить упражнения, разъяснять их значение и влияние на организм.
Последний этап урока - заключительная часть. В это время урока следует привести учащихся в спокойное состояние и подвести итог занятий. При проведении занятий по физкультуре нужно также учитывать возраст учащихся, не допуская перегрузки и переутомления.
Методы сообщения теоретических знаний (уроки, беседы, теоретические сведения в процессе занятий физическими упражнениями) устанавливаются руководителями физического воспитания.
[1] Справочник старшего воспитателя дошкольного учреждения № 3, 2007, С. 19.
[2] Справочник старшего воспитателя дошкольного учреждения № 3, 2007, с.16.
[3] Там же, с. 17.
Похожие рефераты:
Формирование физических качеств старших дошкольников через подвижные игры
Влияние подвижных игр на развитие быстроты и ловкости у детей 6-7 лет
Региональная программа дошкольного образования
Роль физического воспитания в подготовке дошкольника к школе
Организация и методы исследования влияния родителей на физическое воспитание школьников
Особенности организации семейного оздоровительного досуга детей старшего дошкольного возраста
Физическое воспитание детей дошкольного возраста
Методика проведения занятий по гимнастике у детей дошкольного возраста
Детский психолог в физкультурной деятельности дошкольника
Исследование программного обеспечения физкультурного образования дошкольников