| Похожие рефераты | Скачать .docx |
Курсовая работа: Формы работы социального педагога с детьми, оставшимися без попечения родителей, на примере детского дома
Содержание
Введение
Глава I. ТЕОРЕТИЧЕСКИЙ АСПЕКТ ИССЛЕДОВАНИЯ РАБОТЫ СОЦИАЛЬНОГО ПЕДАГОГА С ДЕТЬМИ, ОСТАВШИМИСЯ БЕЗ ПОПЕЧЕНИЯ РОДИТЕЛЕЙ.
1.1 Понятие категории дети, оставшихся без попечения родителей, их проблемы
1.2 Нормативно правовые аспекты в работе с детьми, оставшимися без попечения родителей
1.3 Формы работы социального педагога с детьми, оставшимися без попечения родителей
Глава II. ПРАКТИЧЕСКОЕ ИССЛЕДОВАНИЕ РАБОТЫ СОЦИАЛЬНОГО ПЕДАГОГА С ДЕТЬМИ, ОСТАВШИМИСЯ БЕЗ ПОПЕЧЕНИЯ РОДИТЕЛЕЙ В ОГОБУ ДЛЯ ДЕТЕЙ – СИРОТ И ДЕТЕЙ, ОСТАВШИХСЯ БЕЗ ПОПЕЧЕНИЯ РОДИТЕЛЕЙ «ДЕТСКИЙ ДОМ №2» Г. БИРОБИДЖАНА.
2.1 Анализ работы социального педагога с детьми, оставшимися без попечения родителей в ОГОБУ для детей - сирот и детей, оставшихся без попечения родителей «Детский дом №2» г. Биробиджана
2.2 Рекомендации по использованию клуба для девушек «Хрустальный башмачок» в работе социального педагога с детьми, оставшимися без попечения родителей
Заключение
Список используемой литературы
Введение
В современных условиях количество детей, оставшихся без попечения родителей, возрастает с каждым годом. Сиротство — одна из тех проблем, которые крайне остро стоят перед нашим обществом. В нашей стране ежегодно более полумиллиона детей разного возраста остаются без попечения родителей. Реальную картину сиротства в России определить сложно. Причин тому много, но одно обстоятельство имеет особенно важное значение. На протяжении почти всего XX века политика нашего государства состояла в том, чтобы определять детей-сирот в специально организованные для них учреждения, что может рассматриваться как своеобразная резервация детей. Поэтому общество уделяло недостаточно внимания этой категории детей, фактически оно не решало их проблемы, а скорее их «консервировало». Такие дети поступают в учреждения общественного воспитания, где основную работу с ними осуществляют социальные педагоги, воспитатели, психологи, медики.
Работа социального педагога с детьми, оставшимися без попечения родителей разнообразна и актуальна на данном этапе развития общества. Необходимо социальному педагогу в работе использовать большое разнообразие форм, подбирать инновационные формы работы. Теоретическими исследованиями работы социального педагога с детьми, оставшимися без попечения родителей занимались: Василькова Ю.В., Василькова Т.А., Мардахаев Л.В., Терещенко Е.Я., Дьяконов Б.П.
Объект исследования: Работа социального педагога с детьми, оставшимися без попечения родителей.
Предмет исследования: Формы работы социального педагога с детьми, оставшимися без попечения родителей.
Цель исследования: Исследовать формы работы социального педагога с детьми, оставшимися без попечения родителей и разработать рекомендации по работе социального педагога с данной категорией детей.
Гипотеза исследования: Работа социального педагога с детьми, оставшимися без попечения родителей улучшиться, если он будет пользоваться рекомендациями выделенными в результате нашего исследования.
Задачи:
1. Изучить научную, социально – педагогическую, социально – психологическую литературу по проблеме исследования;
2. Изучить формы работы социального педагога с детьми, оставшимися без попечения родителей в ОГОБУ для детей - сирот и детей, оставшихся без попечения родителей «Детский дом №2» г. Биробиджана;
3. Разработать рекомендации по работе социального педагога с детьми, оставшимися без попечения родителей, в ОГОБУ для детей - сирот и детей, оставшихся без попечения родителей «Детский дом №2» г. Биробиджана.
Методологическая основа исследования:
- теоретические положения о проблемах детей, воспитывающихся в детском доме (Г.А. Воронина, М.А. Галагузова, Т.С. Зубкова, Ф.А. Мустаева, П.А. Шептенко);
- концептуальные положения, раскрывающие сущность социально – педагогической деятельности в детском доме (Н.Ф. Басов, Г.А. Воронина, Л.К. Сидорова, М.А. Галагузова, М.В. Шакурова);
- теоретические положения раскрывающие цели и задачи детского дома (М.А. Галагузова, Т.Н. Поддубная, Е.М. Рыбинский).
Теоретическая значимость исследования заключается в том, что изучен и обобщён теоретический материал по формам работы социального педагога с детьми, оставшимися без попечения родителей.
Практическая значимость исследования заключается в том, что в разработаны рекомендации, которые могут использовать социальные педагоги в работе в образовательном учреждении.
Методы исследования: анализ документации, опрос, беседа.
Структура работы: работа состоит из введения, двух глав (теоретическая и практическая), заключения, списка литературы.
Глава I. ТЕОРЕТИЧЕСКИЙ АСПЕКТ ИССЛЕДОВАНИЯ РАБОТЫ СОЦИАЛЬНОГО ПЕДАГОГА С ДЕТЬМИ, ОСТАВШИМИСЯ БЕЗ ПОПЕЧЕНИЯ РОДИТЕЛЕЙ
1.1 Понятие категории дети, оставшихся без попечения родителей, их проблемы
В соответствии с Федеральным законом «О дополнительных гарантиях по социальной защите детей-сирот и детей, оставшихся без попечения родителей» от 21 декабря 1996 г. № 159-ФЗ детьми-сиротами признаются лица в возрасте до 18 лет, у которых умерли оба или единственный родитель. Детьми, оставшимися без попечения родителей, также является лица в возрасте до 18 лет, которые остались без попечения единственного или обоих родителей в связи с отсутствием родителей или лишением их родительских прав, ограничением их в родительских правах, признанием родителей безвестно отсутствующими, недееспособными (ограниченно дееспособными), находящимися в лечебных учреждениях, объявлением умершими, отбыванием ими наказания в виде лишения свободы, под стражей, уклонением родителей от воспитания детей и пр.
Таким образом, к категории детей, оставшихся без попечения родителей, относятся дети, у которых родители: умерли, лишены родительских прав, ограничены в родительских правах, признаны безвестно отсутствующими, недееспособны (ограниченно дееспособны), отбывают наказание в исправительных колониях, обвиняются в совершении преступлений и находятся под стражей, уклоняются от воспитания детей, отказываются забрать детей из лечебных, социальных учреждений, куда ребенок помещен временно [1;52].
Согласно закону Российской Федерации «О дополнительных гарантиях по социальной защите детей-сирот и детей, оставшихся без попечения родителей» опека и попечительство — форма устройства таких детей для содержания, воспитания, образования, защиты их прав и интересов. Опека устанавливается над детьми, не достигшими возраста 14 лет, попечительство устанавливается над этой категорией детей в возрасте от 14 до 18 лет [3;73].
По мнению Мардахаева Л.В., детство — период, когда закладываются фундаментальные качества личности, обеспечивающие психологическую устойчивость, позитивные нравственные ориентации на людей, жизнеспособность и целеустремленность. Эти духовные качества личности не формируются спонтанно, они формируются в условиях родительской любви, когда семья создает у ребенка потребность быть признанным, способность сопереживать и радоваться другим людям, нести ответственность за себя и других [9;14].
Ребенок, потерявший родителей — это особый, по-настоящему трагический мир. Потребность иметь отца и мать — одна из сильнейших потребностей ребенка.
Распространение явления социального сиротства в нашей стране обусловлено особыми социальными условиями и процессами в обществе, характеризующими развитие России на протяжении XX века и связанными с тремя разрушительными войнами (первая мировая война, гражданская война, Великая Отечественная война), террором 20-30-х годов, а также последствиями перестройки конца 80-х — начала 90-х годов [4;132].
Назвать причины появления детей, оставшихся без попечения родителей довольно трудно, поскольку это многоаспектная проблема, которой занимаются ученые разных областей наук (медики, психологи, социологи, педагоги и многие другие) и которая до конца еще не исследована. Однако, Штинова Г.Н. в соавторстве с Галагузовой М.А. и Галагузовой Ю.Н. выделяют по крайней мере три причины такого явления.
Первая заключается в том, что родители (чаще всего мать) добровольно отказываются от своего несовершеннолетнего ребенка, причем чаще это наблюдается в младенческом возрасте: отказ от новорожденного в родильном доме, подброшенные новорожденные. С юридической точки зрения отказ от ребенка — правовой акт, который официально подтверждается специальным юридическим документом. В течение трех месяцев родители (мать) могут изменить свое решение, и ребенок может быть возвращен в семью.
Вторая причина связана с принудительным изъятием ребенка из семьи, когда родителей лишают родительских прав в целях защиты интересов ребенка. В основном, это происходит с неблагополучными семьями, в которых родители страдают алкоголизмом, ведут антисоциальный образ жизни, недееспособны и т. п. Лишение родителей родительских прав — это также правовой акт, который осуществляется по решению суда и оформляется специальным юридическим документом.
И третья причина связана со смертью родителей. Сюда же могут быть отнесены дети, потерянные в силу каких-либо природных или социальных катаклизмов, вынуждающих население страны к хаотической миграции [19; 158].
Одна из главных задач любого общества и государства — осуществление права ребенка на воспитание в семье. Эти права ребенка зафиксированы как в международных документах (Конвенция ООН о правах ребенка и др.), ратифицированных Россией, так и в российских законодательных актах [19;160].
Рассмотрим краткую характеристику детей разных возрастов, которые могут находиться в детском доме. Анализируя литературу можно выделить, что проблемы детей, находящихся в детских домах, довольно подробно исследованы учеными М. И. Лисиной, В. С. Мухиной, А. М. Прихожан, Е. О. Смирновой и др.
Можно сказать, что детям, оставшимся без попечения родителей, находящихся в детских домах присущи следующие проблемы: недостаток внимания со стороны взрослых; проблемы в общении со сверстниками и взрослыми; проблемы со здоровьем; материальные проблемы; проблемы получения образования.
Для детей дошкольного возраста, как отмечается в исследованиях М.И. Лисиной, доминирующей и подчас неудовлетворенной выступает потребность во внимании и доброжелательности со стороны взрослых. Стремление к сотрудничеству и к совместной деятельности со взрослыми у них недостаточно развиты. Мотивы, побуждающие детей к общению, вызваны тем, что ребенка привлекает сам взрослый человек, дети охотно принимают обращения и предложения взрослых. И эти контакты, как правило, сводятся к поиску внимания и расположенности взрослых.
Особенно заметные отличия в развитии общения у воспитанников детского дома и детей, живущих в семье, проявляются в личностном общении, в основе которого лежит потребность во взаимопонимании и сопереживании. Это вызвано, главным образом, тем, что в детском доме по сравнению с семьей значительно меньше практика общения ребенка и взрослого: ребенок получает меньше личного внимания со стороны взрослых, воздействия которых в детском доме скорее адресованы группе детей, нежели отдельному ребенку. Для детского дома характерно наличие сменяющихся взрослых с разными типами поведения, тогда как в семье ребенку со стороны взрослых задается одна и та же программа поведения. Наконец, в детском доме значительно беднее эмоциональная насыщенность общения взрослого с ребенком. Следует также отметить и более регламентированный характер деятельности ребенка по сравнению с семьей.
По мнению, В. С. Мухиной для воспитанников младшего школьного возраста характерны ярко выраженные мотивы, непосредственно связанные с их повседневной деятельностью в детском доме: выполнением режима проживания в детском доме, правил поведения в детском доме и в школе, тогда как у семейных детей этой возрастной группы мотивы их деятельности и общения значительно богаче и разнообразнее. Такая ограниченность и бедность мотивационной сферы связаны с условиями проживания детей в детском доме и их недостаточно полным общением со взрослыми. Особенно ярко это проявляется в различных конфликтных ситуациях: ситуациях запрета, столкновения интересов взрослого и ребенка, ребенка и коллектива воспитанников, обвинений со стороны сверстников, непонимания ребенка взрослыми и сверстниками и других. При этом поведение воспитанника может отличаться агрессивностью, неумением и нежеланием признать свою вину. То есть у ребенка в конфликтных ситуациях выступают защитные, далеко не конструктивные формы поведения. Таким образом, ученые обнаружили специфику развития интеллектуальной, потребностной и поведенческой сфер личности воспитанников детского дома.
В подростковом возрасте эти причины вызывают определенные трудности в утверждении подростка в среде сверстников, в развитии его собственного «Я» [11;64-65].
К интеллектуальным, поведенческим, мотивационным характеристикам воспитанников детского, дома прибавляются проблемы, связанные со здоровьем ребенка. Фактически здоровых детей в детских домах почти нет, дети имеют хронические заболевания, часто встречаются среди них инвалиды. Кроме того, у многих детей наблюдается интеллектуальная недостаточность — задержка психического развития ребенка, а также олигофрения. Для воспитанников детского дома характерны, такие явления, как токсикомания, наркомания, расторможенность сексуальных влечений и др. [7; 120].
Как отмечает Сидорова Л.Н., наряду с этими медико-психолого-педагогическими проблемами в детском доме у воспитанника возникает множество социальных проблем: личные — получение личных документов (паспорта, свидетельства о рождении, свидетельства о смерти родителей и др.); материальные (получение пенсий, пособий, алиментов), получение жилплощади (большая часть детей не имеет своего жилья и прописки), трудоустройство выпускников и их дальнейшее профессиональное образование.
Дети, оставшиеся без попечения родителей, независимо от того, жили ли они в родительской семье или не помнят этого, вынуждены в силу возраста или иных обстоятельств, менять место жительства. Например, дети из дома ребенка могут переезжать в детский дом. Ребенка могут взять опекуны, приемные родители, а потом «вернуть» обратно. Жизнь ребенка без родителей очень отличается от жизни сверстников, родители которых заботятся о них. У ребенка в государственном учреждении нет чувства постоянного дома [2;10].
В связи с «государственным» воспитанием, у детей, оставшихся без попечения родителей, образуются некоторые особенности личности, которые, в известном смысле, создают судьбу. Социальная дезадаптация, в той или иной форме, как правило, спутник таких детей.
Существующая система работы с детьми в государственных учреждениях зависит от множества факторов социально-психологического, объективного и субъективного характера и не всегда способствует успешной адаптации личности. Стало уже приметой времени, когда руководителей или воспитателей детских домов или интернатов судят, в связи с применением физических наказаний от оскорбления словом до лишения питания, избиения, помещения в психиатрическую больницу, перевод из обычного детского дома в коррекционный. В детских учреждениях получают травмы, в том числе от побоев воспитателей и старших детей, а также производственные. Здесь, с одной стороны, болезни лечат, но с другой - не долечивают и провоцируют. Все это может повлиять на дальнейшее физическое развитие ребенка и его умственные способности [14; 47].
Учеными А. М. Прихожан, Е. О. Смирновой отмечены определенные социально-психологические особенности детей, оставшихся без попечения родителей, наличие которых, обусловливает развитие девиантного поведения у этих детей в детском доме. К таким особенностям относятся: деструктивная линия решения конфликтных ситуаций; трудности в построении межличностных отношений; высокий уровень личностной тревожности; неадекватная самооценка; низкий уровень самоуправления и самоконтроля; повышенный уровень мотивационной агрессивности [16;31].
Обобщая, можно сказать, что социально-психологическими причинами неблагоприятного развития являются:
- неправильная организация общения взрослых с детьми, несостоятельность тех его форм, которые доминируют в детских учреждениях, особенно в домах ребёнка и дошкольных детских домах;
- в непостоянстве, частой сменяемости взрослых, воспитывающих детей;
- в недостаточной работе по формированию игры, особенно в дошкольных детских домах;
- в бедности конкретно-чувственного опыта детей, проистекающей из чрезвычайной сужености окружающей среды;
- в недостаточно психолого-педагогичеcкой подготовленности воспитателей детских домов, для ребё и интересов, их безучастном отношении к детям;
- в недифференцированном подходе к детям в процессе их воспитания и обучения: помещение детей с разной степенью задержек в психическом развитии в одну группу и обучение их по одним программам.
Еще одной серьезной проблемой является проблема получения образования. Если городской ребенок, воспитывающийся в семье, чаще всего получает полноценное школьное образование, то в детских домах, где предусмотрено обучение, всегда проблемы с персоналом, с учителями.
До окончания школы дети, оставшиеся без попечения родителей, находятся в одном пространстве – детском учреждении, разной степени открытости и представляют собой определенную группу детей, подростков, связанных территориальным единством. Дети каждой группы (детского учреждения) живут в одинаковых условиях, получают одинаковое воспитание и образование, имеют один социальный статус – воспитанники. Слишком много фактов говорят о том, что неуспешная адаптация связана как с жизненными установками самого ребёнка, так и с отношением к нему со стороны общества. Отношение таково, что сам факт воспитания в государственном учреждении является препятствием в жизни [17; 86].
Проблемы, детей оставшихся без попечения родителей, не решаются.
На основании всего вышеизложенного можно сделать следующие выводы:
- к категории детей, оставшихся без попечения родителей, относятся дети, у которых родители: умерли, лишены родительских прав, ограничены в родительских правах, признаны безвестно отсутствующими, недееспособны (ограниченно дееспособны), отбывают наказание в исправительных колониях, обвиняются в совершении преступлений и находятся под стражей, уклоняются от воспитания детей, отказываются забрать детей из лечебных, социальных учреждений, куда ребенок помещен временно;
- у детей, оставшихся без попечения родителей, существует очень много проблем как социального, так и психологического плана;
- дети, оставшиеся без попечения родителей, требуют большого внимания со стороны государства.
А государство в свою очередь формирует нормативно - правовую базу по улучшению положения детей – сирот и детей, оставшихся без попечения родителей.
1.2 Нормативно правовые аспекты в работе с детьми, оставшимися без попечения родителей
В настоящее время эта категория детей является одной из самых социально незащищенных групп населения. Детские дома фактически являются самыми закрытыми государственными учреждениями в России, в том числе даже по сравнению с колониями и другими исправительными учреждениями, относительно которых в 2008г. был принят закон о создании независимых общественных наблюдательных комиссий. Наблюдать за реальной обстановкой в детских учреждениях и, соответственно, доказать факт совершения в них правонарушений фактически невозможно. Это является одной из основных причин практически абсолютной безнаказанности сотрудников детских учреждений. В случаях совершения правонарушений в отношении этой категории детей, правоохранительные органы зачастую скрывают факт их наличия в связи с тяжестью расследований подобных преступлений, личной заинтересованностью и прочими причинами, кроме того, наблюдаются случаи, когда правоохранительные органы мешают вести расследование адвокатам потерпевших [18;100].
Благополучие детей и их права всегда вызывали пристальное внимание международного сообщества. Еще в 1924 году Лига Наций приняла Женевскую декларацию прав ребенка. В то время права детей рассматривались в основном в контексте мер, которые необходимо было принять в отношении рабства, детского труда, торговли детьми и проституции несовершеннолетних.
В 1959 году ООН принимает Декларацию прав ребенка, в которой были провозглашены социальные и правовые принципы, касающиеся защиты и благополучия детей.
Однако время и положение детей – будущего всего человечества – потребовало от мирового сообщества принятия нового документа, в котором не просто декларировались права детей, но на основе юридических норм фиксировались меры защиты этих прав. В период с 1979-го по 1989 год Комиссия ООН по правам человека, в которой участвовали специалисты из многих стран мира, подготовила текст Конвенции о правах ребенка.
По сравнению с Декларацией (1959 г.), где было 10 коротких, носящих декларативный характер положений (принципов), Конвенция имеет 54 статьи, учитывающие практически все моменты, связанные с жизнью и положением ребенка в обществе. Она не только конкретизирует, но и развивает положения Декларации, возлагая на принявшие ее государства правовую ответственность за действия в отношении детей. Страны, ратифицировавшие Конвенцию или присоединившиеся к ней, должны пересмотреть свое национальное законодательство для обеспечения его соответствия положениям Конвенции ООН. “Конвенция о правах ребенка” была принята и открыта для подписания, ратификации и присоединения резолюцией 44/25 Генеральной Ассамблеи ООН от 20 ноября 1989 г. Вступила в силу 2 сентября 1990 г. [8;63].
Ратифицирована Верховным Советом СССР 13 июля 1990 г. Вступила в силу для СССР 15 сентября 1990 г.
Частным документом, касающимся определенных аспектов проблем несовершеннолетних, является также Резолюция 45/112 «Руководящие принципы ООН для предупреждения преступности среди несовершеннолетних», принятая 14 декабря 1990 года. Это так называемые «Эр-Риядские руководящие принципы»:
1. Предупреждение преступности среди несовершеннолетних является важнейшим аспектом предупреждения преступности в обществе. Участвуя в законной, социально полезной деятельности и вырабатывая гуманистический взгляд на общество и жизнь, молодежь может быть воспитана на принципах, не допускающих преступную деятельность.
2. Для того чтобы предупреждение преступности среди несовершеннолетних было эффективным, необходимы усилия всего общества в целом в целях обеспечения гармоничного развития подростков при уважении к их личности и поощрении ее развития с раннего детства.
3. Для целей толкования настоящих Руководящих принципов должна проводиться ориентация на нужды детей. Молодые люди должны играть активную роль в обществе и быть его полноценными участниками и не должны рассматриваться лишь как объекты для подготовки к жизни в обществе или контроля.
4. При осуществлении настоящих Руководящих принципов в соответствии с национальными правовыми системами в центре внимания любой программы предупреждения преступности должно быть обеспечение благосостояния молодежи с раннего детства.
5. Следует признать необходимость и важность осуществления прогрессивной политики предупреждения преступности среди несовершеннолетних, а также необходимость и важность систематического изучения и выработки мер. При этом следует избегать криминализации и наказания ребенка за поведение, не причиняющее серьезного ущерба развитию самого ребенка или вреда другим.
6. Для предупреждения преступности среди несовершеннолетних, особенно в тех местах, где еще не создано никаких учреждений, необходимо разрабатывать общинные службы и программы. Официальные учреждения социального контроля должны использоваться лишь в крайних случаях [6;124].
Основным документом в нашей стране является федеральный закон от 24 июля 1998 г. № 124-ФЗ “Об основных гарантиях прав ребенка в Российской Федерации”, принятый Государственной Думой 3 июля 1998 года, одобренный Советом Федерации 9 июля 1998 года.
Он состоит из 5 глав и 25 статей:
· Глава I. Общие положения (ст.ст. 1-5);
· Глава II. Основные направления обеспечения прав ребенка в Российской Федерации (ст.ст. 6‑15);
· Глава III. Организационные основы гарантий прав ребенка (ст.ст. 16-22);
· Глава IV. Гарантии исполнения настоящего Федерального закона (ст. 23);
· Глава V. Заключительные положения (ст.ст. 24-25).
Закон устанавливает основные гарантии прав и законных интересов ребенка, предусмотренных Конституцией Российской Федерации, в целях создания правовых, социально-экономических условий для реализации прав и законных интересов ребенка. В нем говорится: “Государство признает детство важным этапом жизни человека и исходит из принципов приоритетности подготовки детей к полноценной жизни в обществе, развития у них общественно значимой и творческой активности, воспитания в них высоких нравственных качеств, патриотизма и гражданственности”.
Кроме того, права ребенка закреплены Гражданским кодексом РФ и Семейным кодексом РФ.
Условно права ребенка можно разделить на 6 основных групп:
· К первой группе можно отнести такие права ребенка, как право на жизнь, на имя, на равенство в осуществлении других прав и т.п.
· Ко второй группе относится права ребенка на семейное благополучие.
· К третьей группе относится права ребенка на свободное развитие его личности.
· Четвертая группа права призвана обеспечить здоровье детей.
· Пятая группа прав ориентирована на образование детей и их культурное развитие (право на образование, на отдых и досуг, право участвовать в играх и развлекательных мероприятиях, право свободно участвовать в культурной жизни и заниматься искусством).
· И шестая группа прав направлена на защиту детей от экономической и другой эксплуатации, от привлечения к производству и распространению наркотиков, от античеловеческого содержания и обращения с детьми в местах лишения свободы [8;66].
В Федеральном законе РФ от 21.12.1996 г. № 159-ФЗ «О дополнительных гарантиях по социальной защите детей-сирот и детей, оставшихся без попечения родителей» определены гарантии их социальной защиты.
Основные права детей, оставшихся без попечения родителей и находящихся в воспитательных, лечебных учреждениях, социальной защиты детей, впервые в истории брачно-семейного законодательства зафиксированы в самостоятельной статье Семейного кодекса (СК). Статья 149 СК предусматривает право детей-сирот на полное государственное обеспечение, образование, всестороннее развитие, уважении человеческого достоинства; право детей-сирот на получение причитающихся им пенсий, пособий, алиментов; сохранение права собственности на жилое помещение, а при отсутствии жилого помещения - право на получение его в соответствии с жилищным кодексом РФ [14;50].
Федеральный закон «О дополнительных гарантиях по социальной защите детей-сирот и детей, оставшихся без попечения родителей» в дополнение к разрозненным нормативным актам, регулирующим важнейшую часть права по защите сирот, предусмотрел еще ряд льгот.
Федеральный закон от 24 июля 1998 г. «Об основных гарантиях прав ребенка в РФ» предусматривает, что государственная политика в интересах детей осуществляется на основе государственных минимальных социальных стандартов. Дети, находящиеся в соответствующем образовательном учреждении, специальном учебно-воспитательном или ином учреждении, в котором осуществляются уход за ними, образовательный и воспитательный процессы, имеют право на периодическую оценку соответствия предоставляемых им услуг государственным минимальным социальным стандартам основных показателей качества жизни детей. Данная оценка проводится уполномоченным органом исполнительной власти, органом местного самоуправления на основании обращений детей и (или) их законных представителей [5;92].
Должностные лица указанных учреждений обязаны устранить выявленные нарушения и информировать об этом соответствующий уполномоченный орган в установленные сроки. Неисполнение предписаний об устранении допущенных нарушений влечет за собой административную ответственность по ст. 19.5 Кодекса РФ об административных правонарушениях. Невыполнение в установленный срок предписания влечет за собой наложение административного штрафа на граждан в размере от 3 до 5 минимальных размеров оплаты труда; на должностных лиц - от 5 до 10; на юридических лиц - от 50 до 100 минимальных размеров оплаты труда.
По окончании образовательных учреждений дети-сироты и дети, оставшиеся без попечения родителей, обеспечиваются сезонной одеждой и обувью, а также единовременным пособием в размере не менее 2 минимальных размеров оплаты труда. При трудоустройстве на предприятия они обеспечиваются одеждой, обувью, мягким инвентарем и денежным пособием в сумме не менее 5 минимальных размеров оплаты труда за счет средств образовательных учреждений [14;52].
В плане медицинского обеспечения детям-сиротам и детям, оставшимся без попечения родителей, гарантируется бесплатное лечение в любом государственном и муниципальном лечебно-профилактическом учреждении, в том числе диспансеризация, регулярные медицинские осмотры. Кроме этого им предоставляются бесплатные путевки в школьные и студенческие спортивно-оздоровительные лагеря, в санаторно-курортные учреждения при наличии медицинских показаний, а также бесплатный проезд к месту отдыха (лечения) и обратно.
В соответствии со ст. 8 Закона за детьми-сиротами и детьми, оставшимися без попечения родителей, сохраняется право на жилище, в котором они проживали, на весь период их обучения прохождения службы в Вооруженных Силах, а также и в случае отбывания наказания в виде лишения свободы. Если дети не имели закрепленного жилого помещения, то после окончания пребывания в образовательном учреждении, службы, после отбытия наказания и т. п. они обеспечиваются в течение 3 месяцев равноценной ранее занимаемому жилому помещению жилой площадью органами исполнительной власти по месту жительства [14;56].
Названным детям - выпускникам образовательных учреждений, не имеющим закрепленного жилого помещения, жилье предоставляется вне очереди однократно по месту выявления и первичного устройства ребенка в семью или на воспитание в соответствующее учреждение, по месту регистрации их рождения или по месту последнего проживания. При отсутствии необходимого жилого фонда детям может быть предоставлена безвозвратная ссуда на приобретение жилого помещения жилой площадью не ниже установленных социальных норм. Необходимо отметить, что любые сделки с жилыми помещениями, в которых проживают дети-сироты, осуществляются только с предварительного разрешения органов опеки и попечительства [12;225].
В качестве дополнительных гарантий на труд Законом предусмотрено осуществление профориентации детей в возрасте от 14 до 18 лет и обеспечение диагностики их профессиональной пригодности с учетом состояния здоровья органами государственной службы занятости населения. Предприятиям, учреждениям и организациям, создающим специальные рабочие места для детей-сирот, могут предоставляться налоговые льготы.
Работникам из числа детей-сирот, детей, оставшихся без попечения родителей, высвобождаемым из организаций в связи с их ликвидацией, сокращением численности или штата, работодатели (их правопреемники) обязаны обеспечить за счет собственных средств необходимое профессиональное обучение с последующим их трудоустройством в данной или другой организации [10; 89].
Детям-сиротам и детям, оставшимся без попечения родителей, Законом (ст. 10) гарантирована судебная защита. Они (а равно их законные представители, опекуны и попечители, органы опеки и попечительства, а также прокурор) имеют право обратиться за защитой своих прав в суд.
Кроме изложенного, с 1 января 1998 г. детям-сиротам и детям, оставшимся без попечения родителей, предусматривается предоставление еще ряда льгот. В частности, помимо полного государственного обеспечения в период обучения в образовательных учреждениях им планируется выплачивать повышенную стипендию в размере не менее 50% по сравнению с обычной стипендией в данном образовательном учреждении, а также полностью будет выплачиваться заработная плата, начисленная в период производственного обучения и производственной практики. На приобретение учебной литературы будет выдаваться ежегодное пособие в размере 3-месячной стипендии.
В нормативных документах имеется также постановление Правительства РФ от 14 мая 2001 года №374 «О первоочередных мерах по улучшению положения детей-сирот и детей, оставшихся без попечения родителей» [14;53].
Основной задачей детского дома является социализация воспитанников. Для этой цели должны быть расширены мероприятия по моделированию семьи: взрослые дети должны заботиться о младших, проявлять уважение к старшим.
Социализация личности воспитанников будет проходить с большей эффективностью, если улучшится психологический климат в детском доме. Необходимо стремиться к повышению заботливости, доброжелательности в отношениях с детьми и друг с другом, избегать конфликтов, а при их возникновении гасить их с помощью переговоров и взаимной уступчивости [13;136].
1.3 Формы работы социального педагога с детьми, оставшимися без попечения родителей
Форма – это то, благодаря чему какое – то явление существует для восприятия; это способ существования чего – либо; это плоть содержания. В «философской энциклопедии» понятие форма определяется так: «форма есть внутренняя организация содержания. Форма обнимает систему устойчивых связей предмета» [15;214].
Всякое явление, будь это вещь, событие, чувство, мысль, имеет свою форму, существуя через неё для другого, и благодаря этой форме вообще существует, разместясь в ряду действительных явлений, утверждая своё отличие от других [19;129].
Социальный педагог в своей работе с детьми, оставшимися без попечения родителей пользуется как формами воспитания, так и формами обучения.
Воспитательный процесс, как любое социально – психологическое и культуросообразное явление, имеет форму. Коль скоро субъекты организованного процесса индивидуальны и неповторимы, то сочетание методов и подбор средств, обусловленные индивидуальным своеобразием педагога, определяет неповторимость и своеобразие формы воспитательного процесса [9; 67].
Форма воспитательного процесса – это доступный внешнему восприятию образ взаимодействия детей с педагогом, сложившейся благодаря системе используемых средств, выстраиваемых в определённом логическом обеспечении метода работы с детьми.
Если это изобразительное средство – его рассматривают.
Если это звуки, их слушают.
Если это материал, им манипулируют.
Если это инструмент, им оперируют, преобразуя материал.
Если это текст, его читают.
Так рождается форма деятельности группы детей или отдельного ребёнка, которому предложено определённое средство. Привлечённое средство задаёт форму.
Сочетание картинок, музыки, юмора, нежности, тишины, цветов – вот один образ.
Сочетание учебника, дневника, режима, опроса, контроля – вот другой образ [10;35].
Форма логически вытекает из аналитической педагогической оценки средства. Отобранное средство диктует форму, и педагог прямо следует за этим диктатом, лишь шлифуя форму, придавая ей завершённый вид.
Завершённая форма представляет для стороннего наблюдателя как плод фантазии, выдумка. Именно так преподносятся так называемые «инновационные формы работы».
Категорию формы зачастую употребляют в суженном значении, подразумевая лишь форму работы с детьми на какой –то данный момент. Например, говорят: «Педагог избрал игровую форму», «педагог провёл тренинговую форму» и т.д. Тогда формой становится конкретная разновидность либо метода, либо воспитательного воздействия. При тесном переплетении понятий «метод» и «форма» (метод для восприятия облечён в какую – то форму непременно) говорить о «формах» работы с детьми трудно, так как, скорее, речь идёт о «методе» работы с детьми [4;48].
Форма воспитательного процесса выполняет чрезвычайные назначения: благодаря увлекательной, интересной, захватывающей форме, воспитанник проживает удовлетворение от взаимодействия с объектом, этот миг удовлетворения становится основанием для принятия объекта как личностной ценности в структуре личности. Пленительность эпизода жизни переносится на объект – теперь пленительным для субъекта становиться сам объект. Так, испытав духовное наслаждение на конкурсе чтецов, один ребёнок проявляет любовь к стихам, пленяясь их мелодичностью, другой открывает для себя своих товарищей, удивляясь их талантам, третий обнаруживает ценность слова, вмещающего в себя бурю чувств.
Форма обеспечивает пленительность всего воспитательного процесса. Поэтому очень важно продумывать и оформление комнат, классов и одежду учащихся.
В поисках формы педагог исходит из содержания: отбирает оптимально средство, которое бы наилучшим образом несло на себе нагрузку внешнего оформления идеи. Ребёнок же от формы идёт к содержанию: он воспринимает внешнее, продвигаясь к сути; он увлекается формой, что бы потом принять идею [1; 40].
У формы есть ещё одно ключевое назначение: она помогает дифференцировать педагогическое влияние, подчёркивая особенность малышей и старших, девочек и мальчиков, подростков и юношей.
Что бы найти соответствующую форму, надо поискать её вместе с детьми, знакомясь с их пристрастиями, вкусами, предпочтениями. Иногда педагоги проводят творческие конкурсы на лучший проект реализации какой – либо идеи.
Педагогический поиск формы сопряжён с некоторыми условиями:
1. Любая форма должна быть ориентирована на три канала восприятия так, чтобы аудиалы, визуалы и кинестетики получали достаточную духовную пищу для внутренней активности.
2. Форма должна быть изменчивой, но осуществлять это следует не через резкую замену известной детям формы новой, им неизвестной, а через включение каждый раз новых деталей, элементов новизны, так чтобы форма смогла до конца исчерпать себя и незаметно быть вытесненной чем – то принципиально иным.
3. Форма не может быть воспроизведена в своём целостном виде, она всякий раз заново разрабатывается для конкретных обстоятельств. Отправной точкой данной разработки является содержательная идея, она подлежит анализу в применении к реальности, а вариативность формы рождается как следствие такого анализа [2;16].
Формы организации обучения (организационные формы) – это внешнее выражение согласованной деятельности учителя и учащихся, осуществляемой в определённом порядке, режиме. Они имеют социальную обусловленность, возникают и совершенствуются в связи с развитием дидактических систем. Организационные формы обучения классифицируются по различным критериям: количеству учащихся; месту учёбы; продолжительности учебных занятий. По первому критерию выделяют массовые, коллективные, групповые, микрогрупповые и индивидуальные формы обучения. По месту учёбы различаются школьные и внешкольные. К первым относятся школьные занятия, работа в мастерских, а ко вторым – экскурсии, занятия на предприятиях и т.п. [18;54].
Классно – урочная форма организации учебной работы является основной. Кроме неё в современном детском доме используются и другие формы, называемые по – разному – вспомогательными, внеклассными, внеурочными. К ним относятся: консультации, дополнительные занятия, конференции, кружковые и факультативные занятия, клубная работа и т.п. Иногда к ним относят экскурсии, труд в мастерских, походы по родному краю, соревнования.
Занятие – это законченный в смысловом, временном и организационном отношении отрезок учебного процесса.
Анализ педагогической литературы позволил выделить несколько десятков нестандартных занятий. Наиболее распространённые из них: Занятие – «погружения», занятие – деловые игры, занятие – пресс – конференции, занятие –соревнования, занятие – типа КВН, театрализованные занятие, занятие – компьютерные уроки, занятие – аукционы, уроки творчества, занятие – творческие отчёты, занятие – конкурсы, занятие – обобщения, занятие – фантазии, занятие – игры, занятие – суды, занятие – концерты, занятие – уроки диалоги, занятие «Следствие ведут знатоки», занятие – ролевые игры, занятие – семинары, занятие экскурсии, занятие – игры «Поле чудес», занятие – конференции.
Нестандартные занятие необычные по замыслу, организации, методике проведения, больше нравятся учащимся, чем будничные учебные занятия со строгой структурой и установленным режимом работы [15;236].
Форму внеурочной воспитательной работы с детьми можно определить как конкретный способ организации их относительно свободной деятельности в детском доме, их самодеятельности при педагогически целесообразном руководстве взрослых. В воспитательной практике имеется большое разнообразие форм работы, они с трудом поддаются классификации. Попытаемся, однако, упорядочить формы воспитательной работы путем выделения преобладающего, главного, компонента воспитательного дела. Можно сказать, что в основе нашей типизации - главные средства (методы, типы) воспитательного воздействия, которых мы выделили пять: слово, переживание, деятельность, игра, психологические упражнения (тренинг). Отсюда пять типов форм воспитательной работы с воспитанниками: словесно-логические, образно-художественные, трудовые, игровые, психологические.
Словесно-логические формы. Основным средством воздействия является слово (убеждение словом), вызывающее ответные эмоции у детей. К этому типу форм относятся беседы на самые разные темы, классные дискуссии, собрания, конференции, лекции и пр. Главное здесь - обмен информацией, сообщения учеников, учителей и других взрослых, обсуждение проблем.
Образно-художественные формы. Они объединяют в себе такие дела детей, где главным средством воздействия является совместное, преимущественно эстетическое переживание. Главное здесь - вызвать сильные, глубокие и облагораживающие коллективные эмоции, подобные тем, которые люди испытывают в театре, на праздниках, в других сходных ситуациях. Великие педагоги, психологи, деятели искусства, политики и общественные деятели хорошо понимали огромную возвышающую и объединяющую силу совместно переживаемых чувств, знали и их разрушительные возможности.
Заметим в связи с этим, что коллективные, массовые переживания вроде бы занимают большое место в современной жизни, особенно молодежи: рок-концерты, дискотеки, «тусовки» неформалов. Но, увы, не говоря уж о содержании и характере этих представлений, шум и внешние эффекты там часто заполняют внутреннюю пустоту, не оставляют места глубокому внутреннему переживанию. В современной жизни, очевидно, вообще много шума и нет тишины, которая помогла бы человеку открыть самого себя.
Трудовые формы внеурочной работы. Положительно воздействует на детей совместная работа, шире -- различная деятельность, любой труд. Это разные виды работ в школе, от ежедневной уборки до ремонта школы, разбивки и устройства сада, парка, организации фермы, школьного кооператива, типографии, информационного центра. Также развитию трудовых навыков подчинена работа кружков, процесс дежурства по уборке помещений и территории, уход за парками, памятником, лесополосами, летняя трудовая практика в базовом хозяйстве, работа на учебно-опытном участке и т.п.
Это также разная помощь нуждающимся, работа в органах самоуправления, общественных движениях и организациях. Совместный труд может вдохновлять не меньше театра, эстетического зрелища или праздника [11;92-94].
Трудовое воспитание является практической подготовкой молодого поколения к участию в общественном производстве и вместе с тем важнейшим элементом нравственного, интеллектуального и эстетического воспитания.
Трудовое воспитание школьников - это:
· воспитание отношения к труду как к высшей ценности жизни, развитие потребности в творческом труде;
· воспитание социально значимой целеустремленности в трудовых отношениях;
· развитие навыков самообслуживания;
· формирование уважительного отношения к материальным ценностям.
В современных условиях необходимо делать упор на личностную значимость труда, когда ребёнок осознаёт, что приобретаемый навык пригодится ему в жизни, когда он заинтересован в итоге своего труда. Применяются такие формы как оформление кабинетов, благоустройство и озеленение школьного двора, посадка аллей, создание классной библиотеки; ярмарка-распродажа семейных поделок, выставки «Мир наших увлечений» и др. [9;35].
Игровые (досуговые) формы работы. Роль игры в организации досуга занимает важное место в жизни ребёнка, и поэтому рассматривается педагогами как одно из главных средств воспитания. Игры, совместный отдых, содержательные развлечения. Игры могут быть спортивные, познавательные, соревновательные, конкурсные. Все они, равно как и выше названные типы форм воспитательной работы, нередко совмещают различные средства воздействия: слово, образ, чувства, работу. Игра поможет воспитателю сплотить детский коллектив, включаясь в активную деятельность, дети приучаются к соблюдению правил, справедливости, умению контролировать свои поступки, правильно и объективно оценивать поступки других. В связи с этим приводятся совместные праздники, подготовка концертов, спектаклей, просмотр и обсуждение фильмов, спектаклей, соревнования, конкурсы, КВНы, туристические походы и слеты, экскурсионные поездки.
Особое внимание следует обратить на психологические формы работы с учащимися. В формах этого типа основными средствами воздействия являются элементы психологического тренинга, методы практической психологии, индивидуальной и групповой психотерапии. Это лекции, беседы, дискуссии, психологические упражнения, консультации. Они требуют некоторых специальных знаний и умений воспитателя [11;94].
Формы воспитания — это внешнее выражение процесса воспитания. По количеству охватываемых процессом воспитания людей формы воспитания делятся на индивидуальные, микрогрупповые, групповые и массовые. Большинство современных воспитательных систем использует групповые формы воспитания, отличающиеся достаточной эффективностью и относительно низкой экономической стоимостью педагогических услуг.
По мнению Пидкасистого П.И., применительно к обучению, форма – эта специальная конструкция процесса обучения, характер этой конструкции обусловлен содержанием процесса обучения, методами, приёмами, средствами, видами деятельности учащихся [16;68].
Таким образом, по I главе можно сделать следующие выводы:
1. Детьми, оставшимися без попечения родителей, также является лица в возрасте до 18 лет, которые остались без попечения единственного или обоих родителей в связи с отсутствием родителей или лишением их родительских прав, ограничением их в родительских правах, признанием родителей безвестно отсутствующими, недееспособными (ограниченно дееспособными), находящимися в лечебных учреждениях, объявлением умершими, отбыванием ими наказания в виде лишения свободы, под стражей, уклонением родителей от воспитания детей и пр.;
2. Данная категория детей находится в очень уязвимом положении по отношению к детям из семей. Дети, оставшиеся без попечения родителей имеют проблемы в адаптации, социализации, интеграции в общество, они сталкиваются с психологическими, материальными и другими проблема, мешающими им развиваться в обществе;
3. Основные нормативно – правовые документы, которые обеспечивают правовое положение детей, оставшихся без попечения родителей и защиту их прав: Конвенция о правах ребёнка; федеральный закон от 24 июля 1998 г. № 124-ФЗ “Об основных гарантиях прав ребенка в Российской Федерации”, принятый Государственной Думой 3 июля 1998 года; Федеральный закон РФ от 21.12.1996 г. № 159-ФЗ «О дополнительных гарантиях по социальной защите детей-сирот и детей, оставшихся без попечения родителей»; Семейный кодекс РФ.
4. Формы работы социального педагога с детьми, оставшимися без попечения родителей в детском доме разнообразны. Социальный педагог пользуется как формами воспитания, так и формами обучения, так же формами организации воспитательной работы. К ним относятся: урок, занятие, беседа, анкетирование, экскурсия, нетрадиционные занятия и т.д.
Глава II. ПРАКТИЧЕСКОЕ ИССЛЕДОВАНИЕ РАБОТЫ СОЦИАЛЬНОГО ПЕДАГОГА С ДЕТЬМИ, ОСТАВШИМИСЯ БЕЗ ПОПЕЧЕНИЯ РОДИТЕЛЕЙ В ОГОБУ ДЛЯ ДЕТЕЙ – СИРОТ И ДЕТЕЙ, ОСТАВШИХСЯ БЕЗ ПОПЕЧЕНИЯ РОДИТЕЛЕЙ «ДЕТСКИЙ ДОМ №2» Г. БИРОБИДЖАНА
2.1 Анализ работы социального педагога с детьми, оставшимися без попечения родителей в ОГОБУ для детей - сирот и детей, оставшихся без попечения родителей «Детский дом №2» г. Биробиджана
Детский дом – это государственно-общественная форма устройства детей-сирот и детей, оставшихся без попечения родителей. Детский дом является государственным образовательным учреждением. В нем находятся дети от 4 до 18 лет [15;220].
Областное государственное образовательное бюджетное учреждение для детей – сирот и детей, оставшихся без попечения родителей «Детский дом №2» является правопреемником школы – интерната №1 г.Биробиджана с сентября 2002 года. Детский дом №2 осуществляет свою деятельность на основе Устава.
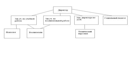
Структура учреждения:

В доме воспитываются 143 человека в возрасте от 11 до 18 лет с 5 по 11 классы из всех районов области. Поступление детей в детский дом идёт в течение всего учебного года. Из числа 143 человек 18 % являются «трудными», группу «риска» составляют 16% воспитанников. Таким образом, воспитанники детского дома – это дети с израненной душой и психикой, требующие особого отношения, индивидуально педагогического подхода, слаженной работы всего коллектива учреждения. Это – 102 человека, их них 35 педагогов: до 5 лет – 5 человек; от 5 до 10 лет – 6 человек, свыше 10 лет – 24 человека. По образованию, имеют высшее – 23 человек, сегодня, это уже 63,8 %, незаконченное высшее – 3 человека; среднее педагогическое – 9 человек. Имеют квалификационные категории: высшую категорию – 2 человека, I категорию – 6 человек, II категорию – 13 человек.
Заочное обучение педагогов, объективно проводимая аттестация, обобщение опыта являются стимулирующим фактором профессионального роста работников и заинтересованности педагогов в результате своего труда, создание условий для нормальных взаимоотношений с воспитанниками, умение правильно их построить – залог успешной учебно-воспитательной работы по адаптации детей.
Главную проблему – «Социально-трудовая адаптация детей-сирот и детей, оставшихся без попечения родителей» администрация и педагогический коллектив решает через выполнение следующих задач:
1. Дать возможность воспитаннику-сироте почувствовать поддержку и заботу, обрести эмоционально-душевный комфорт, чувство защищенности со стороны взрослых; обеспечивать личностное развитие воспитанников.
2. Создавать устойчивую систему профессиональной ориентации, начальной профессиональной подготовки;
Вся учебно – воспитательная работа в детском доме строится по направлениям, которые позволяют создавать условия для освоения нравственных ценностей и самоопределения воспитанника в различных сферах: «здоровье», «общение», «семья», « труд», «познание», «культура».
Социальный педагог осуществляет свою деятельность на основе типового положения
Рассмотрим социально-педагогическую деятельность социального педагога в детском доме. Цель социально-педагогической деятельности — социализация воспитанников детского дома. Эта цель реализуется путем выполнения различных задач. Задачи, реализуемые социальным педагогом, в ОГОБУ для детей - сирот и детей, оставшихся без попечения родителей «Детский дом №2» представлены в таблице 2.1.1.
Таблица 2.1.1.
Задачи, реализуемые социальным педагогом, в ОГОБУ для детей - сирот и детей, оставшихся без попечения родителей «Детский дом №2».
| Задачи социального педагога. | Пути реализации. |
| 1.Определение статуса ребёнка. | Посредством таких форм работы как личная беседа с ребёнком, анкетирование, интервью, анализ документов социальный педагог определяет статус ребёнка. |
| 2.Составление индивидуальной программы развития воспитанника. | При решении данной задачи социальный педагог анализирует данные, полученные при решении первой задачи и совместно с медицинским работником, психологом, воспитателями определяет дальнейший план действий с ребёнком. |
| 3. Адаптация, реабилитация, интеграция ребёнка. | Реализация данной задачи происходит совместно с другими специалистами – психологом, воспитателями. Используются такие формы работы как наблюдение, беседа, игра, упражнения, тренинги, поощрение, ведение личных дел воспитанника, взаимодействие с службами и учреждениями. |
| 4.Представления интересов ребёнка в правозащитных и административных органах. | Реализация данной задачи происходит путём взаимодействия социального педагога с другими учреждениями – судом, органами опеки и попечительства, отделом судебных приставов. Формы работы - убеждение, беседа. |
Анализируя работу социального педагога можно выделить основные функциональные обязанности социального педагога в ОГОБУ для детей - сирот и детей, оставшихся без попечения родителей «Детский дом №2» г. Биробиджана:
1. Формирование гуманных отношений к воспитанникам, охрана и защита прав и интересов и здоровья детей в педагогическом процессе;
2. Создание обстановки психологического комфорта и безопасности личности ребёнка в быту и досуговой деятельности.
3. Изучение особенностей личности воспитанников, их социальной ситуации развития, условий жизнедеятельности;
4. Выявление интересов и потребностей, проблем и трудностей детей и подростков, отклонений в социальном поведении и социальной адаптации;
5. Социально – педагогическая поддержка воспитанников в процессе социализации;
6. Организация и координация различных видов социально ценной деятельности воспитанников;
7. Социально – педагогическая реабилитация дезадаптированных и социально и педагогически запущенных воспитанников;
8. Посредничество между воспитанником и учреждением, социальными институтами.
9. Совместное с сотрудниками социальных служб осуществление работы по трудоустройству выпускников, их обеспечению жильём, пособиями, пенсиями и льготами.
Деятельность социального педагога начинается с определения социального статуса ребенка. Путем изучения документов, бесед, тестирования социальный педагог узнает ребенка, выделяет проблемы, которые предстоит ему решить. Социальный педагог собирает сведения о состоянии физического и психического здоровья, условиях жизни ребенка до поступления его в интернатное учреждение, родителях ребенка, наблюдает за его успеваемостью, оказывает помощь в обучении воспитанника и т. д. Чем точнее определяется «диагноз социального заболевания» ребенка, тем легче определить виды помощи, которые может оказать социальный педагог воспитаннику. Воспитание ребенка в детском доме происходит в коллективе, поэтому наряду с изучением каждого ребенка социальный педагог изучает и детский коллектив в целом.
Следующая задача социального педагога — составить индивидуальную программу развития воспитанников, т. е. фактически представить, каким должен быть выпускник детского дома, учитывая, какой он сейчас. Для этого социальный педагог вместе с воспитателем анализирует все документы, которые есть у ребенка, его проблемы, ищет пути выхода из создавшейся ситуации. Сложный воспитательный процесс в детском доме требует от воспитателей уяснения не только его сегодняшних, текущих задач, но и раскрытия тенденций развития как ребенка, так и коллектива, в котором он находится. Одна из главных задач при этом — формирование гуманных отношений, которые выражаются в бескорыстной моральной помощи всем, кто в этом нуждается; в уважении другого человека, в чуткости, эмоциональности, отзывчивости на чужое горе и чужую радость, на переживание другого; в бережном отношении к достоинству человеческой личности.
Проблемы адаптации ребенка, попавшего в детский дом, реабилитации детей девиантного поведения, интеграции воспитанников в общество являются важными в деятельности социального педагога. Реабилитация ребенка происходит с помощью медиков, психологов, педагогов, социальных педагогов и других специалистов детского дома. Медицинская реабилитация полагает проведение комплекса оздоровительных и лечебных мероприятий. Психологическая реабилитация связана с проведением занятий по снятию тревоги, беспокойства, напряжения ребенка в детском доме. Педагогическая реабилитация полагает проведение дополнительных занятий по программе общеобразовательной школы, а также коррекционных занятий. Социальная адаптация полагает успешное освоение воспитанниками социальных ролей в системе общественных отношений. Социальная адаптация происходит через формирование и развитие навыков ведения домашнего хозяйства, самообслуживания, трудовых умений и навыков.
Вместе с психологами социальный педагог занимается проблемами профессионального самоопределения выпускников (беседы о профессиях, экскурсии на предприятия, беседы о системе получения профессионального образования и др.); освоения ими различных социальных ролей человека в обществе (патриот, член общества, член семьи, потребитель, профессионал и др.), ознакомления со структурой и функциями семьи; формирования адаптивных механизмов, позволяющих приспособиться выпускнику к жизни после выхода из детского дома (например, проведение бесед на тему «Как подготовиться к вступительным экзаменам?», «Как пользоваться разными видами транспорта?», «Как заполнить документы на коммунальные платежи?» и т. п.). Социальный педагог использует для решения этих задач деловые игры, упражнения, тренинги, поощрения, наказания, беседы и др.
Еще одна важная задача, которую выполняет социальный педагог в детском доме, — представление интересов ребенка в правозащитных и административных органах. Реализуя эту посредническую функцию, социальный педагог охраняет и защищает права воспитанника, обозначенные как в международных актах, так и в наших отечественных федеральных и региональных законодательных актах. Так, социальный педагог занимается жилищными проблемами ребенка, его трудоустройством и продолжением его дальнейшего обучения.
Так же социальный педагог в работе с детьми, оставшимися без попечения родителей использует такую форму работы – как занятие.
Виды социально – педагогической деятельности в ОГОБУ для детей - сирот и детей, оставшихся без попечения родителей «Детский дом №2» г. Биробиджана:
1. Социально – педагогическая диагностика и консультирование. Цель: отслеживание динамики социогенеза личности, определения причин его нарушений. Вооружение знаниями о сущности социально – психологических проблем и способах их решения. Изучение особенности социальной адаптации воспитанников. Выявление воспитанников группы социального риска. Составление индивидуальных карт социального развития. Диагностика общение детей со взрослыми и сверстниками. Диагностика отклонений в социальном поведении и их причин. Диагностика причин неспешности в овладении социально – бытовыми умениями и навыками.
2. Социально – профилактическая работа. Цель: Предупреждение возможных нарушений в социальном развитии детей, создание условий для полноценного личностного развития. Разработка и реализация программ профилактики психического напряжения и нервных срывов у детей. Создание благоприятного социально – психологического климата. Оптимизация общения воспитанников с членами своей семьи, педагогами и сверстниками. Работа по адаптации воспитанников к широкому социальному окружению. Психолого – педагогическое консультирование. Программы профилактики социальных вредностей (алкоголизм, наркомания, паразитический образ жизни). Программа профилактики межличностных конфликтов.
3. Социальное воспитание. Коррекционо – развивающая работа. Цель: Активное воздействие на процесс социализации личности; позитивные изменения в ней через программы социального воспитания и социально – педагогической реабилитации. Программа развития житейских умений и навыков. Программа профориентации. Программа сексуального воспитания и подготовки к семейной жизни. Программа развития коммуникативных навыков и культуры общения. Программа коррекции различных отклонений в поведении (агрессия, застенчивость и т.д.). Программы коррекции образа «Я». Программа психологической гимнастики.
Таким образом, можно сказать, что социальный педагог в своей работе использует такие формы как: беседа, анкетирование, тестирование, интервью, анализ документов ребёнка, анализ собранных данных о ребёнке, наблюдение, игра, упражнения, тренинги, поощрение, ведение личных дел воспитанника, взаимодействие с службами и учреждениями, убеждение, занятие. Они же являются и основными в его работе.
Анализируя формы работы социального педагога в детском доме с детьми, оставшимися без попечения родителей можно сказать, что они подобраны оптимально. Но, на наш взгляд в работе по социализации и адаптации воспитанников детского дома, а в частности детей, оставшихся без попечения родителей будет способствовать такая форма работы как клуб для девушек, так как они будущие женщины, супруги и матери. Как важно, чтобы они были здоровыми, нравственно воспитанными, свободно ориентировались в современной жизни, могли решать разнообразные социальные вопросы.
попечение родитель социальный педагог
2.2 Рекомендации по использованию клуба для девушек «Хрустальный башмачок» в работе социального педагога с детьми, оставшимися без попечения родителей
Клуб — сообщество людей с едиными интересами, объединённое в организацию или ассоциацию. Различают клубы спортивные, развлекательные, политические, религиозные и т. п. [2;24].
Нами составлена программа работы клуба, призванная дать актуальную информацию юным девушкам, вступающим во взрослую жизнь.
Цель работы клуба – воспитание здоровой, высоконравственной девушки с развитым чувством женской чести и собственного достоинства.
Задачи работы клуба:
1.Способствовать развитию важных жизненных навыков, которые удерживают девушек от употребления никотина, алкоголя, наркотиков;
2. Знакомить с информацией, которая поможет им узнать особенности своего организма и принимать разумные, обоснованные решения в вопросах полового здоровья;
3. Содействовать развитию личности и социальной компетентности;
4. Способствовать развитию художественно – эстетического вкуса;
5. Развивать навыки умелой хозяйки;
6. Научить приёмам и способам разрешения социально – психологических проблем.
Направления работы:
1. Правовое воспитание;
2. Нравственное воспитание;
3. Этическое воспитание;
4. Эстетическое воспитание;
5. Пропаганда здорового образа жизни;
6. Социальная адаптация в современных условиях;
Формы работы:
1. Организация и проведение бесед;
2. Организация и проведение встреч с интересными людьми, специалистами;
3. Индивидуальное консультирование социального педагога;
4. Организация и проведение праздников, конкурсов, вечеров;
5. Проведение диспутов и дискуссий на нравственные и этические темы;
6. Просмотр видеофильмов с последующим обсуждением;
План работы клуба для девушек «Хрустальный башмачок» представлен в таблице 2.2.2.
Таблица 2.2.2.
План работы клуба
| № | Тема | Формы работы | Сроки | Исполнитель |
| 1. | Я и мои права | Я и мои права | сентябрь | Социальный педагог, юрист |
| 2. | Я познаю самого себя | Тестирование, анализ | Октябрь | Социальный педагог |
| 3. | Легко ли быть молодым | Диспут | Ноябрь | Социальный педагог |
| 4. | Этикет на каждый день | Практикум | Декабрь | Социальный педагог, воспитатель |
| 5. | «Пусть таинственность и красота с тобою неразлучны будут» (о женственности и девичьей чести) | Беседа за чашкой чая | Январь | Социальный педагог, воспитатель |
| 6. | «Дай сердца твоего коснуться сердцем» | Литературный вечер для любви | Февраль | Социальный педагог, воспитатель |
| 7. | Умелая хозяйка | Вечер - конкурс | Март | Социальный педагог, воспитатель |
| 8. | Секреты красоты | Беседа - практикум | Апрель | Социальный педагог |
| 9. | Путешествие в мир профессий | Консультация специалиста | Май | Социальный педагог |
Данная форма работы должна помочь социальному педагогу в его работе.
Выводы по II главе
1.Деятельность социального педагога в ОГОБУ для детей - сирот и детей, оставшихся без попечения родителей «Детский дом №2» с детьми, оставшимися без попечения родителей очень разнообразна;
2. Социальный педагог в работе с детьми, оставшимися без попечения родителей использует большой арсенал форм работы. К ним относятся: беседа, анкетирование, тестирование, интервью, анализ документов ребёнка, анализ собранных данных о ребёнке, наблюдение, игра, упражнения, тренинги, поощрение, ведение личных дел воспитанника, взаимодействие с службами и учреждениями, убеждение, занятие и другие;
3. Социальный педагог сопровождает детей, оставшихся без попечения родителей с самого поступления их в детский дом. Осуществляет их правовую защиту, помощь в адаптации и социализации, ведёт их личные дела, а так же большая работа осуществляется по профессиональной ориентации воспитанников.
4. Анализируя формы работы социального педагога в детском доме с детьми, оставшимися без попечения родителей можно сказать, что они подобраны оптимально. Но, на наш взгляд в работе по социализации и адаптации воспитанников детского дома, а в частности детей, оставшихся без попечения родителей будет способствовать такая форма работы как клуб для девушек, так как они будущие женщины, супруги и матери. Как важно, чтобы они были здоровыми, нравственно воспитанными, свободно ориентировались в современной жизни, могли решать разнообразные социальные вопросы.
Заключение
Таким образом, можно сделать вывод, что цель исследования была достигнута. Анализ форм работы социального педагога, с детьми, оставшимися без попечения родителей в ОГОБУ для детей - сирот и детей, оставшихся без попечения родителей «Детский дом №2» г. Биробиджана показал, что социальный педагог реализует большой арсенал форм. Это формы характерные только для воспитания или только для обучения, наряду с ними используются нетрадиционные формы работы социального педагога. Эти формы тесно переплетены между собой и способствуют реализации главной цели работы социального педагога – социализации и адаптации воспитанников. Разнообразие форм получается из – за широкого круга должностных обязанностей социального педагога, большого количества его работы с данной категорией детей.
Но, на наш взгляд в работе по социализации и адаптации воспитанников детского дома, а в частности детей, оставшихся без попечения родителей будет способствовать такая форма работы как клуб для девушек, так как они будущие женщины, супруги и матери. Как важно, чтобы они были здоровыми, нравственно воспитанными, свободно ориентировались в современной жизни, могли решать разнообразные социальные вопросы.
Список используемой литературы
1. Алмазов Б.Н., Беляева М.А., Бессонова Н.Н. и др. Методика и технологии работы социального педагога / Под ред. М.А. Галагузовой и Л.В. Мардахаева. - М.: Академия, 2004. - 192 с.
2. Альджев Д.В. Социальная педагогика: шпаргалки. - М.: Эксмо-Пресс, 2008. - 30 с.
3. Андреева И.Н. Антология по истории и теории социальной педагогики. Учебное пособие для студентов высших педагогических учебных заведений. - М.: 2000. – 256 с.
4. Басов Н.Ф. сост. Основы социальной работы: учебное пособие для студентов высших учебных заведений, обучающихся по специальности «Социальная педагогика» / [Н. Ф. Басов и др.]; под ред. Н. Ф. Басова. – М.: Академия, 2007. – 286 с.
5. Басов Н.Ф. История социальной педагогики: учеб. пособие по специальности 031300 "Соц. педагогика" / Н. Ф. Басов, В. М. Басова, А. Н. Кравченко. – М.: Academia, 2005. – 256с.
6. Басов Н. Ф. Социальный педагог: введение в профессию: учебное пособие для студентов высших учебных заведений, обучающихся по специальности 031300 (050711) «Социальная педагогика» / Н. Ф. Басов, В. М. Басова, А. Н. Кравченко. – М.: Академия, 2007. – 312 с.
7. Брутман В.И. и др. Раннее социальное сиротство как комплексная медико - социально - педагогическая проблема. - М.: 1994. – 189 с.
8. Василькова Ю.В. Методика и опыт работы социального педагога. 2-е изд., испр. Учебное пособие. - М.: Академия, 2004. - 160 c.
9. Василькова Ю.В., Василькова Т.А. Социальная педагогика: Курс лекций. Учеб. пособие для студентов пед. вузов, обучающихся по специальности "Социальная педагогика" - М.: Академия, 2006. - 269 с.
10. Возрастные особенности психического развития детей. / Под. ред. И.В. Дубровиной, М.И. Лисиной. – М.: Педагогика, 2000. – 231 с.
11. Галагузова М.А., Мардахаев Л.В. Методика и технология работы социального педагога. - М.: Академия, 2006. - 192 с.
12. Галагузова Ю.Н., Сорвачева Г.В., Штинова Г.Н. Социальная педагогика: Практика глазами преподавателей и студентов. – М.: Владос, 2003. – 224 с.
13. Гуменник Н.В. Социальная работа с детьми – сиротами: учебное пособие / Н.В. Гуменник. – Биробиджан: изд – во ДВГСГА, 2008. – 94 с.
14. Должностные обязанности социального педагога детского дома // Социальная педагогика . – 2005. - №1. – с. 110 – 111
15. Зубкова Т.И. Подготовка социального педагога для работы с трудными детьми // Гуманизация и гуманитаризация педагогического образования: Тезисы докл. рос.-амер. семинара по проблемам образования. - Екатеринбург, 1993. – 157 с.
16. Зубкова Т.С. Организация и содержание работы по социальной защите женщин, детей и семьи Учеб. пособие для студ. сред. проф. учеб. заведений / Т. С. Зубкова, Н. В. Тимошина. — 2-е изд. , стер. М.: Издательский центр «Академия», 2004. — 224 с.
17. Комплексное сопровождение и коррекция развития детей-сирот: социально-эмоциональные проблемы. СПб.: Ин-т. спец. педагогики и психологии, 2000. – 184 с.
18. Крокинская О.К., Нагавкина Л.Г. Социальный педагог: введение в должность. - Спб.: 2002. - 269 с.
19. Левко А. И. Социальная педагогика. – Минск.: УП "ИВЦ Минфина", 2003. – 344 с.
20. Лисина М.И. Потребность в общении / Лисина М.И. Проблемы онтогенеза общения.- М.: Педагогика, 1996. – 134 с.
21. Лодкина Т.В. Социальная педагогика. Защита семьи и детства. - М.: Академия, 2008. - 208 с.
22. Мардахаев Л.В. Социальная педагогика: Учебник . – М.: Гардарики, 2006. – 269 с.
23. Митюшникова Н.А. О состоянии детского сиротства в России (20 – е – 50 – е года) // Материалы II Всероссийского научно – практического студенческого форума социальных работников 1999 г., С. 211 – 213
24. Мудрик А.В. Социальная педагогика: Учеб. для студ. пед. вузов / Под. ред. В.А. Сластёнина. – 2-е изд., испр. и доп. - М.: Издательский центр «Академия», 2000. – 192 с.
25. Мустаева Ф.А. Основы социальной педагогики: Учебник для педагогических вузов. - М.: Академический проект, 2001. - 416 с.
26. Мустаева Ф.А. Социальная педагогика. - М.: Академический проект, 2003. - 528 с.
27. Мухина В. С. Возрастная психология: феноменология развития, детство, отрочество: Учебник для студ. вузов. - 4-е изд., стереотип. - М.: Издательский центр «Академия», 1999. - 456 с.
28. Овечкина В.С. сост. Патронат - социальная защита детства: методическое пособие для социальных педагогов, воспитателей, педагогов-психологов, работающих с детьми-сиротами и детьми, оставшимися без попечения родителей / Гос. упр. образования Псковской обл., Гос. образовательное учреждение сред. проф. образования Опочецкий пед. - Псков: [ПОИПКРО], 2007. – 146 с.
29. Овчарова Р.В. Справочная книга социального педагога. – М.: ТЦ «Сфера», 2001. – 480 с.
30. Олиференко Л.Я., Шульга Т.И., Дементьева И.Ф. Социально-педагогическая поддержка детей группы риска. Учебное пособие для студентов высших педагогических учебных заведений. - М., 2002. - 256 с.
31. Поддубная Т. Н. Социальная защита детства в России и за рубежом: учебное пособие для студентов высших учебных заведений, обучающихся по специальности "Социальная педагогика" / Т. Н. Поддубная Социальная защита детства в России и за рубежом. - Москва: Академия, 2008. – 271 с.
32. Прихожан А.М. Тревожность у детей и подростков. Психологическая природа и возрастная динамик М.: Издательский центр «Академия», 2000. – 292 с.
33. Румянцев А.Ю. Воспитание и нравственное сопровождение детей в сиротских учреждениях XIX века // Социально- педагогическая поддержка и сопровождение. - СПб.: Тюмень, 2002. - C. 78-81.
34. Рыбинский Е.М. Управление системой социальной защиты детства: Социально-правовые проблемы издательство. - Москва: Академия, 2004. – 195 с.
35. Селевко Г.К. Социально-воспитательные технологии: Учеб. пособие для студентов, обучающихся по специальностям «Соц. работа» и «Соц. педагогика» / Г.К. Селевко, А.Г. Селевко. - М.: Нар. образование, 2002. - 176 c.
36. Сидорова Л.Н. Организация и содержание работы с детьми – сиротами и детьми, оставшимися без попечения родителей: методическое пособие. – М.: Гардарики, 2004. – 124 с.
37. Смирнова Е. О. Детская психология. 3-е изд., перераб. Учебник для ВУЗов Издательство: Питер. – 2003. – 267 с.
38. Социальная педагогика: Курс лекций / Под общей ред. М.А. Галагузовой. – М.: Гуманит. изд. центр ВЛАДОС, 2000. – 416 с.
39. Социальная педагогика: Учеб. пособие для студ. высш. учеб. заведений / Под ред. В.А. Никитина. – М.: Гуманит. изд. центр ВЛАДОС, 2002. – 272 с.
40. Социальная энциклопедия / Редкол.: А.П. Горкин, Г.Н. Карелова и др. – М.: Большая Российская Энциклопедия, 2000. – 438 с.
41. Титова Е. Функции современного детского дома // Детский дом. – 2008. - №4. – С. 31 – 36.
42. Формирование семейных ценностей у детей - сирот и детей, оставшихся без попечения родителей: Программа и методические рекомендации / Автор – составитель: И.М. Воротилкина. – Биробиджан, Изд – во ДВГСГА. – 60 с.
43. Чермит К. Д. Социально-педагогическая поддержка детей-сирот и детей, оставшихся без попечения родителей / К.Д. Чермит, Т.Н. Поддубная, Н.В. Кононенко. - Майкоп: [б. и.], 2007. – 235 с.
44. Чупрова М. Психологические особенности развития детей – сирот // Обруч. – 2007.- №4.- С. 11 - 15
45. Шакурова М.В. Методика и технология работы социального педагога: Учеб. пособие для студ. высш. пед. учеб. заведений. – 2-е изд., стереотип. – М.: Издательский центр «Академия», 2004. – 272 с.
46. Шептенко П.А., Воронина Г.А. Методика и технология работы социального педагога: Учеб. пособие для студ. высш. учеб. заведений / Под. ред. В.А. Сластёнина. - М.: Издательский центр «Академия», 2001. – 208 с.
47. Штинова Г.Н., Галагузова М.А., Галагузова Ю.Н. Социальная педагогика: Учебник для вузов. – М.: Владос, 2008. – 448 с.
Похожие рефераты:
Рекомендации по организации работы с родителями старших дошкольников по соблюдению прав ребенка
Выявление и устройство детей, оставшихся без попечения родителей
Социальная работа по защите детей-сирот, оставшихся без попечения родителей
Социальная работа с детьми, оставшимися без попечения родителей
Проблемы коонтогенеза личности в общеобразовательном пространстве
Правовая культура воспитанников Центра помощи детям, оставшихся без попечения родителей
Специальная дошкольная педагогика и психология
Правовая природа приемной семьи на примере Чувашской Республики
Методика работы социального педагога в летних оздоровительных лагерях
Педагогика как наука, ее объект, предмет, задачи
Специфика профессиональной деятельности социального педагога в общеобразовательном учреждении
Проект мероприятий и апробация введения новых образовательных программ в МДОУ № 165 г. Новокузнецка
Пограничные психические расстройства у детей, находящихся в условиях семейной депривации