| Скачать .docx |
Реферат: на тему
Министерство Высшего Образования Российской Федерации
Красноярский Государственный Технический Университет
Реферат на тему:
Макромодели операционного усилителя.
Выполнил: студент группы Вт21-4
Якушенок Сергей Александрович
Проверил:
Зав. Кафедры ТОЭ
Довгун Валерий Петрович
Красноярск 2003.
Содержание:
Классификация макромоделей аналоговых ИС. 3
Трехкаскадные операционные усилители (ОУ) типа 153УД1. 4
Анализ схем с помощью программы Electronics Workbench 4.1c. 9
В настоящее время макромодель интегральной схемы (ИС) определяется как ее упрощенная математическая модель (с точки зрения объема вычисления и емкости машинной памяти при реализации) в отличие от полной модели ИС, полученной простым объединением моделей всех элементов ИС. Цель макромоделирования заключается в снижении как вычислительных затрат, так и затрат труда пользователя систем автоматизации схемотехнического проектирования (АСП) путем упрощения моделей ИС при сохранении достаточной для практики точности моделирования. Использование при расчете схем полных моделей ИС приводит к быстрому росту размерности решаемых задач с увеличением степени интеграции ИС, что существенно ограничивает возможность систем АСП.
Но переход на макромодели имеет свои проблемы, которые начинаются уже с определения: что же такое макромодель? Макромоделью часто называют любую упрощенную модель ИС, реализовать которую можно, лишь написав программу на языке программирования. Приставка «макро» свидетельствует о наличии в системе автоматизации проектирования двух уровней моделей: базовых моделей, являющихся элементарными строительными «кирпичиками», из которых можно построить описание исследуемого объекта, и макромоделей. По аналогии макромодель можно сравнить с законченным «блоком», построенным из кирпичей.
Классификация макромоделей аналоговых ИС.
Классификация макромоделей может быть проведена по различным признакам. Наиболее часто макромодели подразделяют по области их применения (диапазон рабочих токов, напряжений, частот и т.д.) на статические и динамические, линейные и нелинейные.
Нелинейные статические макромодели используются в основном при расчетах режимов аналоговых схем, а так же для анализа переходных процессов в схемах, в которых можно пренебречь инертностью макромодели. Линейные статические макромодели используются в простейших случаях, чаще всего при ручных расчетах. Линейные динамические макромодели предназначены для анализа частотных характеристик в режиме малых сигналов и переходных процессов в рабочих режимах аналоговой схемы. Нелинейные динамические макромодели наиболее универсальны. Они имитируют работу схем с учетом инертности при любых значениях напряжений и токов на внешних выводах.
По сложности макромодели делятся на четыре уровня в зависимости от их сложности.
Первый уровень сложности образуют простейшие макромодели, отображающие только функционально-логическое назначение ИС. Такие модели удобны на этапе предварительного анализа вариантов структуры проектируемой схемы. Они не учитывают схемотехнические и технологические особенности ИС определенного назначения.
Макромодели второго уровня сложности отображают все выходные параметры, которые входят в ТУ на ИС, и применяются при проектировании устройств, работающих в режимах, указанных в ТУ.
С помощью макромоделей третьего уровня сложности выявляются дополнительные характеристики, которые не входят в ТУ, например выброса тока при переключении ключей, нелинейность входных и выходных характеристик усилителей. Для более точного моделирования характеристик ИС в качестве составных частей в таких макромоделях используют модели компонентов. Эти макромодели применяются в том случае, когда моделируемая ИС входит в анализируемую схему как основной элемент (например, макромодель операционного усилителя в схеме активного фильтра).
Макромодель четвертого уровня сложности представляет собой эквивалентную схему ИС на уровне компонентов. С её помощью можно получить практически все характеристики ИС, интересующие разработчика РЭА.
Трехкаскадные операционные усилители (ОУ) типа 153УД1
Схема ОУ 153УД1 оказалась одной из наиболее удачных реализаций трехкаскадной структуры. Достаточно высокие точностные параметры в сочетании с несложными технологическим процессом изготовления и, следовательно, небольшой стоимостью обусловили широкое применение этой ИС в разработках аппаратуры.

Рис.1 Трехкаскадный ОУ типа 153УД1.
Рассмотрим особенности конфигурации схемы и проведем анализ её динамических характеристик. Инерционные свойства ИС ОУ в рабочем диапазоне частот определяются в основном цепями частотной коррекции. Поэтому при анализе динамических характеристик элементы, составляющие схему, можно считать в первом приближении безынерционными. Динамические характеристики ИС ОУ 153УД1 определяются двумя цепями частотной коррекции:Rk 1 Cr 1 и Ck 2 .При малых сигналах поведение ОУ может быть полностью описано передаточной функцией. При достаточно больших сигналах происходит насыщение тока входного и промежуточного каскадов. Заряд емкостей частотной коррекции постоянным током приводит к постоянной (а не экспоненциальной, как в линейных цепях) скорости нарастания выходного напряжения на выходных зажимах ОУ. При разработке макромодели важно знать, в каком из каскадов ОУ происходит насыщение. Для насыщающегося каскада следует использовать нелинейную модель, в то время как для других каскадов возможно использование линейных моделей.
Трех каскадный ОУ типа 153УД1 для упрощенного анализа динамических характеристик можно представить эквивалентной схемой (рис. 2). Первый каскад

Рис. 2 Упрощенная модель трехкаскадного ОУ для расчета скорости нарастания выходного напряжения.
В линейной области K1 =U2 /U1 =(I1 m /U10 )Rвых1 , K2 =U3 /2 =K2 (1+pτ2 ), K3 =Uвых /U3 =K3 /(1+pτ3 ), Sm 2 =I2 M /U20 .
считается безынерционным с линейной зависимостью выходного напряжения U2 от входного U1 в пределах уровня напряжения ограничения U10 . Когда входное напряжение превышает этот уровень, каскад входит в режим насыщения, т.е. его выходной ток I1м (и выходное напряжение) не зависит от входного сигнала.
Второй каскад в модели представлен последовательным соединением двух звеньев: инерционного, свойства которого определяются первой цепью частотной коррекции, и нелинейного, отображающего нелинейность первого каскада. Третий каскад предполагается линейным, его инерционность определяется второй цепью частотной коррекции. Выражения для постоянных времени каскадов имеют следующий вид:
τ2 =K1 Ck 1 ( Rk 1 + Rвых1 ) , τ3 =K3 Ck 2 R8,5 .
Здесь Kk 1 , K3 – коэффициенты усиления первого и третьего каскадов; Rвых1 – выходное сопротивление первого каскада (вывод 1); R8,5 – передаточное сопротивление от вывода 8 к выводу 5. Параметры имеют следующие типовые значения: K1 =10 (с учетом потерь сигнала из-за конечности входного сопротивления второго каскада), K3 ==30, Rвых1 =21,5 кОм, R8,5 =1.23 кОм, I1м =40 мкА, K2 =110.
Анализ этой схемы (рис. 2) показывает, что если первый каскад не входит в режим насыщения (при R>500), то в режим насыщения входит второй каскад и наоборот. Таким образом, если, например, макромодель предназначена для моделирования ОУ при достаточно глубокой обратной связи (K≤500), в макромодели необходимо учесть только нелинейность первого каскада. В более точной макромодели необходим учет нелинейности обоих каскадов.
Простейшая макромодель, воспроизводящая малосигнальные импульсные характеристики ОУ, представлена на рис. 3.

Рис. 3 Макромодель ОУ типа 153УД1 для расчета импульсных характеристик в режиме малого сигнала.
Входные и выходные сопротивления макромодели определяются из экспериментальных исследований ОУ с замкнутой петлей обратной связи. Крутизна характеристики источника J2 определяется в предположении, что коэффициент передачи напряжения на выход от конденсатора C1 равен единице. Тогда крутизна характеристики источника J1 определяется из выражения
S1 (R1 R2 )S2 R6 /(R1 +R2 )=K.
Так как S2 R6 =1, а сопротивление резисторов R1 , R2 определяются соотношением R1 <<R2 , имеем
S1 R1 =K.
Период колебания T на вершине импульса и коэффициент затухания связаны с параметрами элементов, составляющими макромодель, следующими соотношениями:
T=2π
;
ξ=R1 T/4πL.
Если принять R1 =1 Ом, то после расчетов получим: R2 =1 кОм, L=0.148 мГн, С=0.21 мкФ.

Рис. 4 Макромодель для анализа ОУ 153УД1 в режиме малого сигнала.
Наиболее полная макромодель ОУ 153УД1 иллюстрирует схема на рис. 4.
Элементы макромодели Rвх , Cвх есть дифференциальное комплексное сопротивление ОУ с учетом монтажной емкости выводов схемы. Две цепи частотной коррекции Rk 1 , Ck 1 и Ck 2 включены в структуру макромодели. Параметры элементов, составляющих цепи коррекции, равны параметрам соответствующих элементов макромодели. Элементы входной цепи Rвх и Cвх в макромодели с землёй не соединены. Это соединение осуществляется через внешние цепи, подключаемые к выводам ВХ+ и ВХ- . Источники токов J1 , J2 , J3 и J4 включены в схему для развязки каскадов, и вместе с тем крутизна этих источников определяет (совместно с сопротивлениями резисторов) коэффициент передачи напряжения макромодели. Для улучшения развязки каскадов сопротивления нагрузок источников тока R1 , R4 , R6 и R9 выбирают в пределах 0.1-1 Ом. Резистор R2 моделирует передаточное сопротивление между контактами цепи частотной коррекции второго каскада ИС ОУ. Резистор R5 представляет передаточное сопротивление между контактами частотной коррекции в выходном каскаде.
Высокочастотные полюса ИС без цепей частотной коррекции определят параметры элементов R7 , R8 , C1 и C2 . Эти элементы влияют в основном на задержку сигнала. Элемент Rвых представляет выходное сопротивление ИС ОУ. Передаточная функция макромодели имеет четыре полюса и один нуль:
fп1 =1/2πR2 Cк2 , fп2 =1/2πR5 Cк2 , fп3 =1/2πR7 C1 , fп4 =1/2πR8 C2 , fн1 =1/2πRк1 Cк1 .
Цепи коррекции ОУ рассчитываются таким образом, чтобы fн1 =fп2 .

В первом приближении нелинейная макромодель отражает нелинейные динамические характеристики ОУ (ограничение скорости нарастания выходного напряжения) и может быть использована при анализе по постоянному току, в частотной области и для расчета реакции на импульсы большой амплитуды.
Рис. 5 Упрощённая нелинейная макромодель ОУ типа 153УД1.
Модель (рис. 5) состоит из трех каскадов. Входной каскад содержит элементы (Jп и Jм ), отображающие токи смещения ОУ, входное синфазное сопротивление (Rсп , Rсм ) и напряжение смещения нуля. (Eсм ). Резистор R1 добавлен в модель, чтобы схема удовлетворяла требованиям, предъявляемым некоторыми программами анализа (ведь основная цель макромоделирования – простое представление элементов в ЭВМ). Его сопротивление должно быть достаточно малым, чтобы не вносить дополнительную погрешность в расчеты. Источник тока Jсм моделирует конечный коэффициент подавления синфазного сигнала ОУ Kпс . Его крутизна
Sсм =1/Kпс R1 .
Элемент Rвх , Cвх моделируют входное сопротивление ОУ. Источник тока J1 совместно с пассивными элементами R2 , R3 , R4 и C1 моделируют частотную зависимость коэффициента усиления ОУ по напряжению. Крутизна источника J1
S1 =KU /R2 , (1)
где KU – дифференциальный коэффициент усиления ОУ по напряжению. Сопротивления резисторов R2 и R3 должны удовлетворять соотношению R2 <<R3 . Тогда частота первого полюса АХЧ ОУ
fп1 =1/2πR3 C1 . (2)
Крутизна характеристики источника Jв определяется выходным сопротивлением:
Sв =1/Rвых . (3)
Ограничение скорости нарастания выходного напряжения моделируется элементами E1 , E2 , R5 , и R6 . Элементы R5 и R6 имеют ВАХ близкую к диодной. Моделирование эффекта ограничения скорости нарастания выходного напряжения происходит следующим образом. Когда напряжение на резисторе R2 превышает напряжение источника E1 (или E2 ) сопротивление резистора R5 (или R6 ) становиться небольшим и источник E1 (E2 ) фиксирует потенциал отрицательного вывода источника J1 . Падение напряжения на элементах R2 ограничивает зарядный ток емкости C1 , и скорость нарастания выходного напряжения имеет конечную величину, определяемую по формулам
Vн + =E1 /R3 C1 , Vн - =E2 /R3 C1 .
Здесь V+ н и V- н – скорости нарастания выходного напряжения в положительном и отрицательном направлении.
Номинальные значения параметров ОУ 153УД1:
Ku =25000; fп1 =40 Гц; Rвх =40 кОм; Cвх =2 пФ; Rсм =100 МОм; Rвых =1500 Ом;
Uсм =6 мВ; Iразн =500 мкА; Iсм =1.5 мкА; Kпс =70 В;
Параметры макромодели ОУ 153УД1:
R1 =10 Ом; R2 =10 Ом; R3 =4 кОм; R4 =10 МОм; R5 =R6 =0.1 Ом (вкл);
R5 =R6 =10 МОм (выкл); С1 =1 мкФ; E1 =E2 =1000 В; Sсм =32е-9 1/Ом; S1 =250e-3 1/Ом;
Sв =6.7e-6 1/Ом.
Резисторы R5 и R6 моделируются кусочно-линейной зависимостью сопротивления от напряжения на резисторе. Сопротивления их указаны во включенном (вкл) и выключенном (выкл) состояниях.

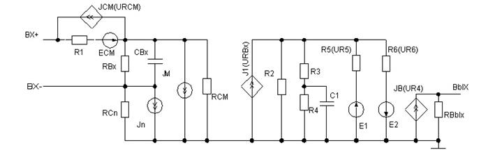
Рис. 6 Нелинейная макромодель ОУ типа 153УД1
Более точная и соответственно более сложная нелинейная макромодель ОУ 153УД1 на рис. 6. Данная макромодель отражает нелинейные эффекты во всех каскадах ОУ, правильно описывает его при любых, в том числе и нестандартных, цепях частотной коррекции. Источники тока J1 и J2 нелинейные входные характеристики ОУ. Их параметры определяют исходя из значений входных токов ИС ОУ. Элементы E1 , R2 и J3 формируют цепь смещения, ток которой есть функция входного синфазного сигнала. Источник J4 и резистор R3 формируют реакцию на выводе 1 макромодели ОУ (по переменному току). Источники J5 и R6 образуют выходную цепь второго дифференциального каскада, моделирующую реакцию ОУ на выводе 8. Источники J6 и J8 моделируют транзистор в схеме сдвига уровня ОУ, J7 и E2 представляют его выходной каскад. Ток источника J7 определяет скорость нарастания напряжения на емкости цепи частотной коррекции, подключаемой к выводу 5 макромодели ОУ.
Параметры моделей источников тока J1 и J2 определяются входными токами смещения Iсм и разностным Iразн , входным сопротивлением Rвх и напряжением смещения нуля Uсм в соответствии с формулами (1)-(3). Элемент R1 включен в макромодель лишь для того, чтобы на нем можно было выделить входное дифференциальное напряжение. Его сопротивление выбирается достаточно большим, чтобы оно не влияло на параметры макромодели. Источник E1 представляет синфазное входное напряжение. Для удобства элемент R2 исключен из рассмотрения, поскольку его сопротивление не должно быть черезмерно большим, чтобы не оказывать на результаты моделирования. Ток источника J4 определяется следующим уравнением:
IJ4 =IR2 th[(UR1 -Uсм )/B4 ], где B4 = -IR2 R3 /K1 .
Сопротивление резистора R3 в соответствии с исходной схемой (R1 и R2 на рис. 1) примем равным 25 кОм. Ток IR 2 при нулевом входном синфазном напряжении (и нулевом токе источника J3 ) определяется по измеренной скорости нарастания напряжения V- R1 на емкости частотной коррекции CК1 при К=1 и срезе напряжения на выходе ИС ОУ:
V- R1 =IR2 /CK1 .
Сопротивления резисторов R4 , R5 и R6 определяются соответствующими резисторами исходной схемы (R6 , R7 и R15 на рис. 1). Ток источника IJ5 определяется по формуле:
IJ5 =0.5I0 th(UR3 /B5 )+0.5I0 ,
где 0.5I0 – ток одного плеча второго дифференциального каскада сбалансированного ОУ (когда Uвых =0), например ток через резистор R6 , а B5 определяется по формуле:
B5 =I0 R4 K1 /2K8 , где K8 – коэффициент передачи малого входного сигнала от входа к выводу 8.
Источник J8 отражает усилительные свойства транзистора Т8 :
IJ 8 =αJ 8 IR 5 , где αJ 8 принято равным 0.99, что типично для планарных n-p-n транзисторов.
Ток источника J7 определяется по скорости нарастания напряжения V+ R5 при номинальной емкости частотной коррекции CK 2 при К=1000:
J7 = V+ R5 CK2 1000 , CK2 =3 пФ.
Источник напряжения E2 моделирует передаточную характеристику выходного каскада исходной схемы. Коэффициент усиления выходного каскада за счет обратной связи определяется в первом приближении соотношением R15 /R7 .
Элемент R7 макромодели отображает выходное сопротивление ОУ. Емкости C1 -C3 определяются собственными частотами полюсов АХЧ ОУ. Емкость C1 с R3 определяет первый полюс ОУ без подключения цепей частотной коррекции, цепь R4 , C2 – второй полюс, цепь R5 , C5 – третий:
fп1 ≈1/2πR3 C1 , fп2 ≈1/2πR4 C2 , fп3 ≈1/2πR5 C3 .
Анализ схем с помощью программы Electronics Workbench 4.1c.
Для анализа соберем в программе схему инвертирующего усилителя. В одном случае подключим идеальный операционный усилитель, а в другом, вместо него схему на рис. 2. Надо отметить, что Workbench так же использует схему замещения, из-за этого результаты работы при операционном усилителе хотя и будут более точными, но все равно будут отличаться от реальных результатов. Макромодель, которую использует Workbench, будет приведена в конце.
Для тестирования будем использовать схему инвертирующего усилителя.
![]() |
Далее включим генератор колебаний со следующими параметрами:
![]() |
В результате этого на осциллографе получим следующую осциллограмму:
![]() |
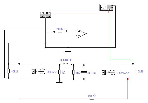
Далее реализуем эту же схему, но вместо ОУ подставим его схему замещения.
![]() |
![]() |
При параметрах:
Осциллограмма будет выглядеть следующим образом:
![]() |
Из осциллограммы видно, что схема усиливает входной сигнал приблизительно в 25000 раз, то есть ее работа очень близка к операционному усилителю 153УД1.

Схема замещения идеального ОУ в программе Workbench:
1. Алексенко А.Г., Зуев Б.И., Ламенкин В.Ф., Романов И.А. Макромодели аналоговых интегральных микросхем. – М.: Радио и связь, 1983. – 248 с., ил.





