| Скачать .docx |
Реферат: Учебное пособие: Методические указания к выполнению лабораторных работ по курсу «Микроэлектроника» Москва 2006
Московский Государственный Технический Университет
имени Н.Э.Баумана
К. Т. Гевондян
C . Р . Иванов
В. В. Радюкевич
ЭЛЕКТРОННЫЕ КЛЮЧИ
Методические указания к выполнению лабораторных работ
по курсу « Микроэлектроника »

Москва 2006
ВВЕДЕНИЕ
При построении современных систем логических элементов видное место занимают ТТЛ (транзисторно-транзисторная логика) и ЭСЛ (эмиттерно-связанная логика) ключи. Для правильного применения ключей и изучения их свойств необходимо познакомиться с совокупностью их электрических параметров и характеристик. Обычно ключи типа ТТЛ и ЭСЛ имеют несколько входов, что позволяет реализовать за счет этого различные логические функции. В частности, для положительной логики ( когда логической единице соответствует высокий уровень напряжения, а логическому нулю - низкий), которую будем рассматривать в дальнейшем, на ТТЛ-ключах можно реализовать логическую функцию m И-НЕ, а на ЭСЛ-ключах с парафазным выходом – логические функции
m ИЛИ-НЕ / m ИЛИ, где m – количество входов ключа.
К числу основных характеристик ключей относятся:передаточная – зависимость напряжения на выходе схемы от напряжения на входе U вых= f 1( U вх) ;
входная – зависимость входного тока ключа от входного напряжения I вх=f 2( U вх) ;
выходная – зависимость выходного напряжения от нагрузочного тока U вых= f 3( I вых) (обычно снимают две выходные характеристики, соответствующие единичному и нулевому состояниям ключа);
переходная (амплитудно-временная) – зависимость выходного напряжения ключа от времени при подаче на вход(ы) заданных сигналов U вых= f 4( t) .
Определенная обработка перечисленных характеристик позволяет найти ряд основных параметров ключей.
Ниже рассматриваются методики получения основных характеристик ключей и их последующая обработка для отыскания основных параметров исследуемых ключей.

Рис.1 Схема снятия передаточной характеристики ключа
динамическим способом
На рис. 1 показано получение передаточной характеристики динамическим способом. Для этого на один из входов исследуемого ключа подается пилообразное напряжение, а все остальные входы объединяются и присоединяются к источнику питания напряжения с уровнем, соответствующим логической единице (логическому нулю). Выход ключа нагружается на один или несколько входов аналогичных ключей. Далее на экране осциллографа (при внешней синхронизации) наблюдаются входное пилообразное напряжение и изменение выходного напряжения (рис. 2).
Рис.2 Осциллограммы сигналов на входе и выходе ключа
при снятии передаточной характеристики динамическим
способом
Поскольку U вх линейно зависти от времени t , а U вых также является функцией времени, то легко установить связь между выходным и входным напряжением, т.е. получит передаточную характеристику ключа. Для этого по наклону пологого участка “пилы” прогнозируется точка пересечения этой ветви с осью времени, и в эту точку переносится начало координат графиков: U вх = j 1( t) и
U вых = j 2( t) . Так как U вх= kt , то на второй осциллограмме U вых = j 2( t) переменная t однозначно отображает переменную U вх , что и требуется.
В зависимости от типа ключа его передаточная характеристика может иметь вид,

Рис.3 Передаточная характеристика ключа Рис.3 Передаточная характеристика ключа
инвертирующего типа неинвертирующего типа
изображенный на рис. 3 (инвертирующий ключ) и на рис. 4 (не инвертирующий ключ). Последовательность обработки передаточных характеристик обоих типов одинакова и сводится к следующим действиям.
На передаточной характеристике намечаются точки А и В, в которых касательные к графику идут под углом ±45°, т.е. где dU вых/ dU вх = ±1 и эти точки проектируются с использованием нанесенной на график линии равного усиления U вых= U вх на оси абсцисс и ординат
(рис.3 и 4).
В результате выполнения операции будут определены:
U¹ и Uº - соответственно напряжения логической единицы и логического нуля, т. е. значения высокого и низкого уровней напряжения. Эти напряжения могут быть отнесены ко входной или выходной цепям ключа и поэтому получают соответствующие дополнительные индексы в обозначении (U¹ вх , Uº вх , U¹ вых , Uº вых );
U¹ пор и Uº пор – пороговые напряжения логической единицы и логического нуля, т.е. наименьшее (наибльшее) значение высокого (низкого) напряжения на входе ключа, при котором он начинает изменять свое состояние. На рис. 3 и 4смена состояния ключа происходит на участке между точками А и В.
Найденные уровни напряжения позволяют оценить логический перепад
∆ U вых = U¹ вых- Uº вых , положительную ∆ U ⁺ n= Uº вх.пор- Uº вх и отрицательную ∆ U ⁻n= U¹ вх- U¹ вх.пор статические помехи, а также статическую помехоустойчивость ключа U n .ст как меньшую из двух получаемых величин ∆ U ⁺ n и ∆ U ⁻n . Здесь U n .ст определяется на входе схемы как максимально допустимое отклонение напряжения, при котором ещё не происходит изменения уровней выходного напряжения ключа.
Легко показать, что ключи, у которых нет петли гистерезиса на передаточной характеристике, могут иметь статическую помехоустойчивость не более половины логического перепада. Поэтому по степени отклонения от единицы отношения статической помехоустойчивости к половине логического перепада можно судить о качестве спроектированной схемы.
При снятии входной характеристики на один из входов подают изменяющееся напряжение в пределах 0…Е n и наблюдают в его цепи ток. При этом все остальные входы объединяют и присоединяют к источнику с уровнем напряжения, соответствующим логической единице
(нулю). Выходная цепь исследуемого элемента при этом остается ненагруженной (рис. 5 и 6)
Пользуясь входной характеристикой схемы, можно отыскать такие параметры ключа, как
I¹ вх и Iº вх - входные токи логической единицы и нуля, т. е. токи во входной цепи ключа при подаче на его вход напряжения логической единицы U¹ вх и нуля Uº вх . Примерный вид входных характеристик ТТЛ- и ЭСЛ-ключей и способ оценки параметров I¹ вх и Iº вх приводятся на рис. 7 и 8.
При снятии выходной характеристики ключа (рис. 9-12) в его входной цепи создают комбинацию входных сигналов, переводящую исследуемый ключ в состояние логического нуля или логической единицы. Выходную цепь ключа присоединяют к источнику тока и, изменяя нагрузочный ток, регистрируют изменения выходного напряжения. Схемы получения выходных характеристик ключей показаны на рис. 9 и 10 для ТТЛ-ключей и рис.11 и 12 для ЭСЛ-ключей.

Рис.5 Схема снятия входной Рис.6 Схема снятия входной
характеристики ТТЛ- характеристики ЭСЛ-
ключа ключа

Рис.7 Типичный вид входной Рис.8 Типичный вид входной
характеристики ТТЛ-ключа характеристики ЭСЛ-ключа

Рис.9 Схема снятия выходной Рис.10 Схема снятия выходной
характеристики ТТЛ-ключа характеристики ТТЛ-ключа
в состоянии логического нуля в состоянии логической единицы

Рис.11 Схема снятия выходной Рис.12 Схема снятия выходной
характеристики ЭСЛ-ключа в характеристики ЭСЛ-ключа в
состоянии логической единицы состоянии логического нуля
Полученные характеристики используются для оценки
I¹ вых и Iº вых – выходных токов логической единицы и логического нуля. Это токи в выходной цепи ключа, которым соответствует на выходе ключа напряжение логической единицы и логического нуля. Примерный вид выходных характеристик ТТЛ- и ЭСЛ-ключей показан на рис. 13 и 14.

Рис.13 Типичный вид выходных Рис.14 Типичный вид выходных
характеристик ТТЛ-ключа характеристик ЭСЛ-ключа
при различных логических при различных логических
состояниях на выходе состояниях на выходе
Найденные параметры ключа I¹
вх
, Iº
вх,
I¹
вых
и Iº
вых
используются затем для оценки коэффициента разветвления по выходу К
раз
. Этот параметр определяет число единичных нагрузок – аналогичных ключей, которое можно одновременно подключить к выходу ключа; К
раз
есть меньший из двух коэффициентов разветвления ![]()
![]()
Важно знать, какую мощность потребляет исследуемая схема. Различаются
и
- соответственно потребляемые схемой мощности в состоянии логической единицы и логического нуля. Они оцениваются через измеряемые в цепях источников питания токи (рис. 15) в соответствующих состояния ключа
и
напряжения источников питания
:
![]()
Здесь К – количество источников питания в схеме ключа.

Рис.15 Схема оценки потребляемого ключом тока
от источника питания
В качестве параметра ключа используется также и средняя потребляемая мощность от источников питания
. Динамические свойства ключа (его быстродействие) оцениваются обычно по переходной (амплитудно-временной) характеристике. Для этого (рис. 16) на один вход схемы подают импульсный сигнал (при получении переходной характеристики – это идеальный прямоугольный импульс), все другие входы объединяют и подают на них уровень напряжения, который отключает эти (для ТТЛ-ключа высокий уровень напряжения, а для ЭСЛ-ключа - низкий). На выход схемы присоединяется нагрузка в соответствии с найденным К
раз
. На экране осциллографа, работающего в режиме внешней синхронизации, наблюдают входной и выходной сигналы ключа. Используемые для оценки быстродействия ключа параметры и методика их получения отображены на рис. 17.

Рис.16 Схема оценки временных
параметров ключа
Однако подчас затруднительно поставить этот эксперимент (особенно при высоком быстродействии элемента). Тогда прибегают к упрощенной оценке быстродействия исследуемого ключа, используя при этом параметр t зд.р.ср – среднее время задержки распространения сигнала; как интервал времени оно равно полусумме задержки распространения сигнала при выключении t º΄¹зд.р и включении t ¹´ºзд.р ключа.
Для оценки t зд.р.ср. собирают цепочку из нечетного числа исследуемых инвертирующих схем и закольцовывают её (рис. 18).
В цепи начинают циркулировать перепады напряжения, период следования которых определяется общей задержкой цепи для положительного и отрицательного перепадов напряжения. Присоединяя осциллограф к выходу любого из закольцованных ключей и оценивая период колебаний в цепи Т , вычисляют среднюю задержку распространения сигнала для одного элемента t зд.р.ср.=0.5Т/ n , где n – число элементов (ключей) в кольце.

Рис.18 Схема оценки средней задержки распространения
сигнала в ключе
Р а б о т а № 5. ТРАНЗИСТОРНО-ТРАНЗИСТОРНЫЙ КЛЮЧ
Цель работы – получение и исследование основных электрических характеристик и параметров транзисторно-транзисторного ключа.
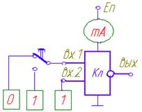
Обычно во входной цепи таких ключей применяются многоэмиттерные транзисторы, что позволяет иметь у микросхемы несколько равноценных входов (до восьми) и реализовать на её основе логическую функцию И-НЕ. Закон функционирования элемента с двумя входами х
1
, х
2
и одним инверсным выходом y
отображается уравнением y =
.
По этой причине рассматриваемые ключи называются транзисторно-транзисторными логическими элементами (ТТЛ-элементами). В свою очередь, более сложные логические элементы серии строятся на основе простейших ТТЛ-ключей.
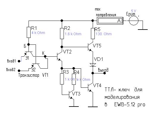
На рис. 19 показана принципиальная схема ТТЛ-ключа с двумя входами. Логическая операция И реализуется с помощью двухэмиттерного транзистора VT1 и резистора R1 , а операция НЕ – на оставшихся транзисторах VT2- VT5 , диоде VD1 и резисторах R2 …R5 , на которых построен сложный инвертор.
Рассмотрим особенности работы такого ключа. Если хотя бы на одном из входов схемы имеется низкий уровень напряжения (логический нуль) , то соответствующий эмиттерный переход многоэмиттерного транзистора VT1 откроется. Поскольку в этой ситуации втекающий в коллектор транзистора VT1 ток ограничен на уровне I ко транзистора VT2, то многоэмиттерный транзистор VT1 насыщается и его остаточное напряжение U к.э.н1
составляет при этом не более 0,3В. Потенциал базы VT2 , равный Uº вх + U к.э.н1 , недостаточен для открывания двух последовательно включенных эмиттерных переходов транзисторов VT2 и VT5 , а вместе с ними заперт и транзистор VT3 .
В свою очередь, транзистор VT4 и диод VD1 открыты за счет подключения базы VT4 через резистор R2 к положительному полюсу источника питания. При этом на выходе схемы возникает высокий уровень напряжения Vвых=Е n- I б4 R2- U бэ4- U ак1 , достигающий значения 3,6…4,2 В (на открытом эмиттерном переходе транзистора падает напряжение от 0,65 до 0,75 В, а ток в цепи базы VT4 незначителен).

Рис. 19. Принципиальная электрическая схема ТТЛ-ключа.
Если на всех входах ключа одновременно присутствует высокий уровень напряжения (логическая единица), то эмиттерные переходы транзистора VT1 заперты, его коллекторный переход отпирается и связывает последовательно включенные эмиттерные переходы транзисторов VT2 и VT5 через резистор R1 с источником питания схемы. В результате этого транзисторы VT2 и VT5 отпираются до насыщения и выходное напряжение, равное U к.э.5 , падает до несколько десятых долей вольта (имеем низкий уровень напряжения на выходе схемы, соответствующий логическому нулю). Понижению уровня выходного напряжения способствует запирание транзистора VT4 и диода VD1 , возникающее вследствие недостаточной разности потенциалов между базой VT4 и коллектором VT5 . Эта разность потенциалов образуется из U к.э.н2 ~0.3В и U б.к.н5 ~0.7В, т.е. приблизительно 1,0В, что недостаточно для отпирания последовательно соединенных эмиттерного перехода транзистора VT4 и диода VD1 .
Цепочка из VT3, R3 и R4 препятствует глубокому насыщению транзистора VT5 после его отпирания за счет отбора части базового тока VT5 . Кроме того, транзистор VT3 при выключении транзистора VT5 , оставаясь дольше него в насыщении, обеспечивает быстрое удаление избыточного заряда неосновных носителей из области базы. В схеме ТТЛ-ключа каскад на транзисторе VT2 – фазорасщепляющий усилитель, который обеспечивает получение парафазного сигнала для управления транзисторами VT4 и VT5 . Одновременно с этим эмиттерный переход транзистора VT2 выполняет роль “диода” смещения, увеличивая порог переключения схемы и повышая её помехоустойчивость.
Резистор R5 ограничивает ток в цепи транзисторов VT4 , VT5 и диода VD1 при выключении схемы, когда транзистор VT5 ещё не вышел из насыщения, а транзистор VT4 уже открылся.
При включении ключа коллекторный ток транзистора VT5 обеспечивает быстрый разряд емкости в выходной цепи ключа, благодаря чему отрицательный перепад напряжения на выходе имеет малую длительность. При выключении ключа транзистор VT5 запирается, а VT4 отпирается и работает в активном режиме. Эмиттерный ток транзистора VT4 обеспечивает быстрый заряд емкостей на выходе схемы, благодаря чему положительный перепад напряжения на выходе получается коротким. Таким образом, сложный выходной каскад обеспечивает малое время срабатывания ключа даже при значительных емкостных нагрузках.
Задание
- Снять передаточную характеристику ТТЛ-ключа. Определить уровни выходного сигнала U¹ вых и Uº вых , пороговые напряжения U¹ вх.пор и Uº вх.пор . Оценит логический перепад ТТЛ-ключа и его статическую помехоустойчивость.
- Снять входную характеристику ТТЛ-ключа и определить токи I¹ вх и Iº вх, .
- Снять выходные характеристики ТТЛ-ключа во включенном и выключенном состояниях. Определить нагрузочную способность исследуемого ключа в состояниях логической единицы I¹ вых и нуля Iº вых .
- Определить коэффициент разветвления по выходу в каждом из логических состояний.
- Измерить потребляемую схемой мощность в состояниях логической единицы и нуля и оценить среднюю потребляемую ТТЛ-ключом мощность.
- Экспериментально определить среднюю задержку распространения сигнала в ТТЛ-ключе.
- Дать заключение о свойствах исследуемого объекта, сопоставив его параметры с аналогичными у других ключей.
МОДЕЛИРОВАНИЕ СХЕМ ДЛЯ ИССЛЕДОВАНИЯ ТТЛ-КЛЮЧА
В EWB -5.12 pro .

Схему начинают создавать с транзистора , щелкнув мышкой по транзистору,
выбираем любой реальный транзистор из библиотеки ,входят в режим редактирования Edit и в соответствии со справочными данными изменяют
параметры ,далее кнопку Rename,OK-транзистор готов.
В библиотеке EWB -5.12 pro. многоэмиттерного транзистора нет ,его создают из нескольких n-p-n транзисторов ,объединяя их базы и коллекторы.(см. рис. )
Создав схему ТТЛ ключа,
выделяем её. Далее нажи-
маем кнопку
, в Subcircuit пишем название схемы ,
затем выбираем Copy from Circuit (см. рис. ) – вся схема
ограничилась рамкой. Следующий шаг –создаем входные
и выходные контакты , от края схемы протягиваем линию
до границы рамки- появился « пин », закрываем рамку .

Тот модуль , который был создан , будет храниться в нижней строке
меню в квадрате
Нажав на
и выдвинув
на
рабочий стол мы получим модуль ТТЛ-ключа
. (Исходную схему , которая осталась на рабочем столе –можно удалить ) Если дважды щелкнуть мышкой по
модулю –можно войти в режим редактирования схемы.Таким образом, можно
создавать свою библиотеку схем, не нагромождать рабочий стол и проводить
экспериметы на уровне функциональных или структурных схем.
Для данной работы потребуется создать еще несколько модулей : уровень
логического нуля , логической единицы и нагрузку
Во всех эксперементах будет использоваться седующая структурная схема:
На один из входов ТТЛ всегда подается уровень логической
логической единицы ,к выходу подключена нагрузка ,
меняем состояние только на втором входе , в зависимости от поставленной задачи .
Для построения передаточной характеристики используют схему (рис.)
На генераторе устанавливают пилообразные импульсы F=1 kHz, скважностью 30% , по осциллограммам на входе и выходе строят зависимость Uвых=F(Uвх) .
Эту зависимость можно получить значительно
быстрей ,если использовать анализ DC Sweep.
В этом анализе задается диапазон изменения
амплитуды входного сигнала, шаг и № узла на выходе схемы .
Для построения входной характеристики ТТЛ-ключа будет использоваться эта же схема с добавлением источника напряжения, управляемого током
Аналогично в этом анализе задается диапазон изменения
амплитуды входного сигнала, шаг и входной узел.
Выходная характеристика ТТЛ-ключа состоит из двух ветвей.В зависимости от положения кнопки в анализе DC Sweep задают диапазон
изменения источника выходного напряжения Uвых=0-0.1 с шагом =0.01,
(либо Uвых=2-5 с шагом=0.1) и
номер выходного узла.
В этой же схеме по амперметру, который находится внутри модуля, определяют
I потребления в состоянии нуля и в состоянии единицы. Умножив на 5 вольт, по-
лучают потребляемую мощность.
Соединив входы ТТЛ-ключа со входами логического конвертора,
выход ТТЛ-ключа с выходом прибора можно получить таблицу истинности ТТЛ-ключа.
С помощью этого прибора,задав в нижнем окне функцию алгебра-логики ,можно получить принципиальную схему в базисе И-НЕ и ИЛИ,
а также можно перевести схему из одного базиса в другой и сделать минимизацию схемы.
Следующие два прибора-удобные для исследования цифровых схем –
генератор слова, с помощью которого можно задавать любую числовую последовательность,бинарный код, можно исследовать схему в пошаговом режиме и
циклическом.
Подготовим приборы к работе:у генератора
нажмем кнопку Pattern поставим точку напротив Up counter –в левом столбце появился
готовый код ,зададим частоту F=500 kHz
выбираем Сycle-циклический режим.
Другой прибор- логический анализатор.
Этот прибор представляет собой 16-и
канальный осциллограф ,предназначенный для работы только с цифровыми сигналами.Нажмем левую кнопку Set.Установим частоту работы анализатора –минимум в 2 раза больше, чем частота генератора.Впоследующих окнах добавим несколько нулей-
увеличим время анализа и скорректируем амплитуду. Когда приборы готовы-включаем питание.Чтобы остановить изображение нажимаем –Resume.

