| Скачать .docx |
Реферат: Автоматизированные поверочные установки: какими они должны быть
Каргапольцев Василий Петрович, заместитель директора ОКБ “Гидродинамика”, © Косолапов Александр Васильевич, главный метролог ОКБ “Гидродинамика”
Общий парк средств измерений расхода и количества жидкости в последние годы существенно увеличился за счет широкого применения расходомеров – счетчиков для учета энергоресурсов и проведения коммерческих расчетов между поставщиками и потребителями энергоресурсов.
В условиях возрастающего спроса свою активность проявляют и предприятия – производители, которые выпускают приборы учета самых разных типов и по принципу действия, и по метрологическим характеристикам, и по надежности, и по функциональным возможностям, и по стоимости.
Однако какими бы не были эти приборы, для них обязательной является первичная поверка при выпуске из производства и периодическая поверка во время эксплуатации, если приборы используются в сферах распространения государственного метрологического контроля и надзора.
Для проведения поверки в соответствии с нормативными документами государственной системы обеспечения единства измерений необходимо выполнить такие существенные требования, как получить в установленном порядке право проводить поверочные работы (аттестат аккредитации) в области расходометрии и иметь необходимые технические средства – эталоны, поверочные установки и вспомогательное оборудование.
Между тем, техническая база для проведения поверочных работ на сегодняшний день во многих регионах либо отсутствует, либо морально устарела и требует совершенствования. Более того, потребность в подобных установках испытывают и предприятия для проведения испытаний при разработке и выпуске расходомеров-счетчиков жидкости, Наконец, потребность в поверочных установках испытывают и промышленные предприятия, использующие расходомеры-счетчики в своих технологических процессах.
Процедура поверки расходомеров - счетчиков включает в себя воспроизведение потока жидкости в широком диапазоне расходов, измерение параметров этого потока эталонными средствами измерений, измерение рабочими средствами измерений, обработку результатов измерений и принятие решения о пригодности рабочих средств измерений для использования в соответствии с их назначением.
При большом объеме приборов поверка становится настолько трудоемкой, что неизбежно возникает вопрос о повышении эффективности поверочных работ и обеспечении достоверности результатов поверки.
Одним из путей разрешения таких вопросов является использование автоматизированных поверочных установок. Опыт использования таких установок накапливался более двух десятков лет, однако на сегодняшний день конкретные требования, которым должна удовлетворять разрабатываемая автоматизированная поверочная установка, отсутствуют, если не считать, что в ряде государственных стандартов имеются общие технические требования к конструкции поверочных установок, в том числе и автоматизированных.
Отталкиваясь от этих достаточно общих требований, общество с ограниченной ответственностью “Опытно-конструкторское бюро “Гидродинамика” (г. Киров) несколько лет назад приступило к разработке и изготовлению автоматизированных поверочных установок, которые позволяют любым заинтересованным потребителям создать собственную современную техническую базу для проведения поверки, лабораторных и исследовательских работ, испытаний, контроля качества и первичной поверки при выпуске приборов из производства.
С учетом требований потребителей ООО “ОКБ “Гидродинамика” разработало и изготовило ряд автоматизированных поверочных установок счетчиков жидкости (УПСЖ) с максимальным воспроизводимым расходом 30, 50, 100, 150, 200, 400, 600 м3/ч (в перспективе до 2500 м3/ч) с использованием в качестве рабочей жидкости водопроводной воды как с нормальной температурой (от плюс 15 ºС до плюс 28 ºС), так и с температурой до плюс 60 ºС.
Погрешность таких установок при измерении расхода по весовым устройствам имеет диапазон значений от 0,2 % до 0,05 % и менее, эталонным расходомерам – от 0,6% до 0,25 %.
Разработанные ООО “ОКБ “Гидродинамика” установки отличаются от существующих аналогичных по назначению установок:
а) универсальностью, т.е. наличием возможности проводить поверку практически всего парка счетчиков жидкости различных поколений: без выходных сигналов, имеющих возможность считывания информации с помощью оптоэлектронного считывателя, с аналоговыми или импульсными выходами, с собственными электронными измерительными блоками и встроенным интерфейсом;
б) высокой степенью автоматизации при измерениях, управлении и контроле, за счет чего обеспечивается высокая эффективность выполнения поверки или испытаний и
существенное снижение доли ручного труда при выполнении поверочных работ;
в) наличием возможности проведения поверки как с использованием весовых устройств, так и эталонных расходомеров, что позволяет проводить поверку последних в автоматическом режиме непосредственно на установке без их демонтажа.
г) использованием проверенных технических решений в области механики и электроники, комплектующих европейского качества.
Предпочтение выпускаемым автоматизированным поверочным установкам типа УПСЖ отдали уже более тридцати предприятий из 19 регионов Российской Федерации, в т.ч. Москвы и Санкт-Петербурга, при этом более 30 % из них приходится на центры стандартизации и метрологии.
Что же представляет собой современная автоматизированная установка?
Автоматизированная поверочная установка для поверки расходомеров-счетчиков жидкости в общем случае представляет собой достаточно сложное техническое устройство, обеспечивающее воспроизведение потока жидкости с расходом от 10 – 20 до 600000 литров в час (0,01 – 600 м3/ч) и измерение объема (массы) эталонными расходомерами или весовым устройством с необходимой для поверки точностью.
В соответствии со своим назначением поверочная установка относится к средствам измерения, для которых установлена своя система сертификации (утверждение типа и внесение в Государственный реестр) и подтверждение пригодности для использования по назначению.
Для измерения тех или иных физических величин в установке используется до 40 средств измерений (измерение частоты, времени, температуры, массы, давления, тока, напряжения).
Для управления установкой используются различные технические средства, позволяющие задавать скорость потока (путем установки частоты на частотном преобразователе насоса), формировать гидравлическую измерительную схему (путем закрытия или открытия дисковых затворов с помощью пневмоприводов и/или электроприводов).
Сбор измерительной информации и управление установкой обеспечивается с помощью компьютера.
Также с помощью компьютера обеспечивается сбор информации от поверяемых приборов, которых на установке может быть установлено до нескольких десятков, обработка измерительной информации в соответствии с методикой поверки и хранение результатов поверки в базе данных.
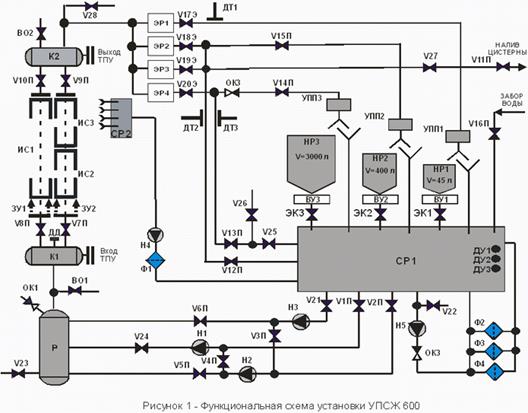
Для иллюстрации приведем краткое описание и функциональную схему автоматизированной поверочной установки типа УПСЖ 600/ВМ. Условные обозначения функциональных элементов на рисунке 1 приведены в таблице 1.
В общем случае в состав установки входят:
устройство подачи воды ( циркуляционные насосы Н1, Н2, Н3, дисковые затворы с пневмоприводом V1П – V6П;
система хранения и подготовки воды ( резервуар СР1, ресивер Р, циркуляционный насос Н5, фильтры Ф2 – Ф4);
трубная обвязка ( измерительный участок, комплект установочных приспособлений и зажимные устройства).
Измерительный участок при измерении объема (объемного расхода), массы (массового расхода) эталонными расходомерами состоит из эталонных расходомеров (ЭР1 – ЭР4), поверяемых расходомеров-счетчиков, закрепляемых на измерительных стендах ИС1, ИС2, ИС3 с помощью комплекта установочных приспособлений.
Измерительный участок при измерении объема (объемного расхода), массы (массового по ВУ состоит из поверяемых расходомеров-счетчиков, устройства переключения потока УПП (УПП1, УПП2 или УПП3), накопительного резервуара НР (НР1, НР2 или НР3) и датчика температуры (ДТ1, ДТ2, ДТ3).
Измерительные стенды служат для центрирования проставок, входящих в состав комплекта установочных приспособлений, а также для отвода воды при смене поверяемых счетчиков, которая накапливается в специальном резервуаре СР2 и с помощью циркуляционного насоса Н4 через фильтр Ф1 перекачивается в сборный резервуар СР1.

Т а б л и ц а 1 – Условные обозначения элементов функциональной схемы установки по рисунку 1
| Обозначение | Наименование |
| СР1 | Сборный резервуар для хранения рабочей жидкости |
| СР2 | Сборный резервуар для сбора воды с рабочих столов |
| Н1, Н2, Н3 | Насосы с Рном = 22 кВт |
| Н4, Н5 | Насосы с Рном = 0,4 кВт |
| Р | Ресивер |
| К1, К2 | Коллекторы |
| ЭР1 – ЭР4 | Эталонные расходомеры - счетчики |
| ИС1, ИС2, ИС3 | Измерительные стенды |
| ЗУ1, ЗУ2 | Зажимные устройства с пневмоцилиндрами |
| НР1, НР2, НР3 | Накопительные резервуары |
| ВУ1, ВУ2, ВУ3 | Весовые устройства с НПВ, кг, 20; 300; 2500 |
| УПП1, УПП2, УПП3 | Устройства переключения потока |
| ДТ1 – ДТ3 | Датчики температуры воды |
| ДУ1 – ДУ3 | Датчики уровня воды |
| Д | Датчик давления |
| V1П – V16П | Затворы дисковые поворотные с пневмоприводом |
| V17Э – V20Э | Затворы дисковые поворотные с электроприводом |
| V21, V24, V25 | Затворы дисковые |
| V22, V23, V26 - V28 | Краны шаровые |
| ВО1, ВО2 | Воздухоотводчики |
| ЭК1, ЭК2, ЭК3 | Электромагнитные клапаны |
| ОК1, ОК2, ОК3 | Обратные клапаны |
| Ф1 – Ф4 | Фильтры |
Комплект установочных приспособлений состоит из набора проставок различных диаметров, служащих для обеспечения прямых участков, необходимых для поверки расходомеров-счетчиков.
Зажимные устройства представляют собой два пневмоцилиндра с телескопическим компенсатором длины и служат для герметизации измерительного участка.
Весовые устройства представляют собой встроенные весы бункерного типа и предназначены для взвешивания воды. В качестве бункера используются накопительные
резервуары установки. Измерения проводятся в статическом режиме после заполнения накопительного резервуара водой.
Датчики температуры ДТ1 – ДТ3 предназначены для непрерывного измерения температуры воды, проходящей через эталонные расходомеры. В дальнейшем результаты измерения температуры используется для пересчета массы воды в НР в объем, прошедший через эталонные расходомеры - счетчики.
Устройства переключения потока УПП расположены на жестком основании над пролетной трубой (ПТ) и накопительными резервуарами НР1, НР2, НР3 и предназначены для изменения направления потока жидкости без изменения структуры потока.
УПП оборудованы датчиками, обеспечивающими синхронизацию запуска и остановки счета выходных сигналов эталонных и поверяемых расходомеров - счетчиков.
Максимальный расход при поверке по весовому устройству составляет не менее 400 м3/ч, по эталонным расходомерам – не менее 600 м3/ч.
Для контроля давления в гидравлическом тракте установлен датчик давления ДД.
В качестве эталонных средств измерения в установке используются электромагнитные расходомеры – счетчики с Ду = 6, 25, 65, 200 мм.
Из резервуара СР вода забирается насосами Н1, Н2 и/или Н3 через вентили V1П – V6П и подается в ресивер Р. Вентили с пневмоприводом V3П – V6П служат для изменения направления потока воды через насосы Н1, Н2 или Н3 (параллельная либо последовательная работа насосов).
По выходу из ресивера поток воды проходит через замкнутый гидравлический тракт измерительного стенда ИС1 ( ИС2 либо ИС3) и эталонные расходомеры ЭР1 – ЭР4. Выбор измерительного стенда производится автоматически путем переключения вентилей с пневмоприводом V7П – V10П.
Последовательная работа насосов Н1, Н2 и Н3 применяется для повышения давления в гидравлическом тракте массовых расходомеров – счетчиков, имеющих большое гидравлическое сопротивление.
Выбор измерительного тракта (эталонного расходомера - счетчика) осуществляется автоматически в зависимости от установленного значения расхода посредством переключения дисковых затворов с пневмоприводом V1П – V10П и электроприводом V17Э – V20Э. Заданный расход устанавливается автоматически с помощью частотных преобразователей насосов Н1 – Н3 и дополнительно может изменяться в небольших пределах вручную с помощью частичного открывания или закрывания одного из дисковых затворов V17Э – V20Э.
Для полноты представления отметим, что габаритные размеры установки не превышают 9,2
8,4
5,1 м, общий вес 7500 кг, потребляемая мощность в пределах 65 кВт.
Как уже отмечалось, требования (в основном конструктивные) для поверочных установок, в том числе автоматизированных, были сформулированы 20-25 лет назад и отражали опыт работ в области расходометрии и технические возможности того времени [1, 2, 3 ] .
Названные требования в большинстве своем являются необходимыми и учитываются при проектировании и изготовлении поверочных установок. В то же время, этих требований явно недостаточно для разработки автоматизированных поверочных установок, поскольку наличие в составе установки управляющего компьютера позволяет реализовать различные алгоритмы обработки измерительной информации, а также дополнительно ряд сервисных функций: контроль за наличием воздуха в жидкости, степенью загрязненности воды, наличием протечек в гидравлическом тракте, измерение и контроль параметров окружающей среды, контроль за уровнем электромагнитных помех, обеспечение условий для безопасного труда и т.д.
В конечном итоге перед разработчиком и производителем поверочных установок стоит задача получения на поверочной установке достоверных и стабильных результатов измерений вне зависимости от случайных мешающих факторов или метрологическом отказе тех или иных средств измерений, входящих в состав установки.
При наличии таких дополнительных требований, определенных в обязательном для исполнения документе, можно было бы рассчитывать, что автоматизированные поверочные установки различных производителей при поверке одного и того же прибора давали бы одинаковые результаты.
При использовании в составе поверочной установки современных технических средств в ней в общем случае (на примере УПСЖ 600) наряду с измерением расхода жидкости (до четырех СИ) производится
измерение массы на встроенных весах бункерного типа (до трех СИ);
измерение температуры рабочей жидкости (до трех СИ);
измерение давления в гидравлическом тракте;
измерение времени и частоты следования импульсов (до двенадцати СИ);
измерение напряжения и тока (до восьми СИ).
По каждому виду измерения, начиная с измерения расхода, возникают традиционные метрологические вопросы: что, как и чем измерять, ответы на которые пытается найти самостоятельно каждый разработчик.
И здесь, на наш взгляд, должны быть сформулированы требования, в пределах которых должны находиться ответы на поставленные вопросы.
При нормировании метрологических характеристик установок предварительно рассчитываются их составляющие. По одним составляющим имеются методики расчетов, например, по весовым устройствам, средствам измерения температуры, по другим эти методики необходимо разрабатывать самостоятельно и учитывать те или иные факторы, которые могут повлиять на результаты измерений. Например, учитывать или не учитывать температуру жидкости при определении объема по известной массе, измеренной в реальных условиях (температуре, давлении окружающего воздуха), а если учитывать, то каким образом. В ГОСТ 8.156 [1] эта зависимость приведена в виде таблицы, из которой видно, что без измерения температуры жидкости, особенно при повышенной температуре, дополнительная погрешность может составлять 0,4 %.
Было бы полезным определить перечень таких составляющих и методики их определения. Наряду с этим целесообразным было бы установить требования к процессу воспроизведения расхода, работе устройств переключения потока и другим устройствам, определяющим условия проведения измерений при поверке.
При проведении испытаний для целей утверждения типа некоторые испытательные центры требуют, чтобы в поверочных установках применялись только СИ и первичные преобразователи, внесенные в государственный реестр СИ. Но выполнить это требование практически невозможно из-за того, что, во-первых, далеко не все средства измерений имеют встроенный интерфейс для связи с компьютером, во-вторых, использование для измерений СИ утвержденного типа могло бы сделать производство автоматизированных поверочных установок экономически невыгодным.
Поэтому с учетом многообразия видов измерений и используемых средств измерений автоматизированная поверочная установка должна рассматриваться как измерительная система, в которой должны выполняться требования ГОСТ Р 8.596 [4]. Указанный стандарт допускает использование в составе установки любых средств измерений при условии, что в технической документации нормированы метрологические характеристики каналов в целом и обеспечена их поверка необходимыми методами и средствами.
Одним из важных слагаемых успешного функционирования поверочной установки является ее программное обеспечение (ПО). И опять же конкретных требований к ПО на сегодня нет. В 2004 году ВНИИМС предложил проект рекомендации “Общие требования к программному обеспечению средств измерений”. Есть только надежда, что этот проект когда-то станет полезным действующим нормативным документом.
Применительно к автоматизированным поверочным установкам в ПО реализованы все алгоритмы сбора, передачи, обработки, представления и хранения измерительной информации, алгоритмы управления работой установки, контроля и др. Очевидно, что результаты измерений будут достоверны только в том случае, если ПО однозначно выполняет все функции, определенные разработчиком, т.е. программное обеспечение должно быть разработано таким образом, чтобы во время эксплуатации не было возможности несанкционированного вмешательства и преднамеренного (или непреднамеренного) изменения ПО. На практике существует необходимость градуировки и расходомеров, и весовых устройств, и устройств аналого-цифрового преобразования, входящих в состав установок. Эта процедура закладывается в программное обеспечение и доступ к ней осуществляется через основную программу по паролю. Теоретически существует во время эксплуатации и возможность изменения метрологических характеристик средств измерений пользователем. А это означает, что в ПО должны быть средства контроля неизменности ПО с момента проведения испытаний и за время эксплуатации.
Однако при отсутствии требований к ПО на этапе проведения испытаний средств измерений в целях утверждения типа государственные центры испытаний СИ практически испытания ПО не проводят.
Приведенные доводы лишний раз подтверждают, что должны быть установлены и требования к ПО для автоматизированных поверочных установок.
Хотелось бы отметить, что перечисленные проблемы являются во многом общими для всех производителей поверочных установок. За последние годы эти проблемы назывались и в публикациях, и на научно-технических конференциях регионального и российского уровня, однако приходится, к сожалению, констатировать отсутствие серьезных перемен в этой области. Поэтому разработка нормативного документа, определяющего требования к поверочным установкам, была бы полезной и для производителей поверочного оборудования, и для производителей приборов учета энергоносителей, и для государственных центров испытаний средств измерений.
Только в этом случае можно обеспечить разработку и поставку технически совершенного и метрологически обеспеченного измерительного оборудования, а в конечном итоге – обеспечить достоверность и требуемую точность измерений, контроля и испытаний в области расходометрии.
Список литературы
ГОСТ 8.156 – 83. ГСИ. Счетчики холодной воды. Методы и средства поверки.
ГОСТ Р 50193.3 – 92 Измерение расхода воды в закрытых каналах. Счетчики холодной питьевой воды. Методы и средства испытаний.
МИ 1592 – 99 ГСИ. Счетчики воды. Методика поверки.
ГОСТ Р 8.596 – 2002 ГСИ. Метрологическое обеспечение измерительных систем. Основные положения.