| Скачать .docx |
Курсовая работа: Концепция антикризисного управления
Федеральное агентство по образованию РФ
ГОУ ВПО «Уральский государственный технический университет – УПИ»
Факультет заочного образования
Курсовая работа
По дисциплине «Антикризисное управление»
на тему: «Концепция антикризисного управления»
Преподаватель:А.Д. Понемасов
Студентка А. А. Кучкова
гр. № 54092
Ирбит, 2009 г
Содержание
1. Концепция антикризисного управления.. 4
1.1. Понятие кризисов, их виды и причины возникновения. 4
1.2. Основные черты антикризисного управления. 9
2. Разработка и реализация антикризисной стратегии.. 16
2.1. Роль стратегии в антикризисном управлении. 16
2.2. Разработка антикризисной стратегии организации. 20
2.3. Реализация выбранной антикризисной стратегии. 26
2.4. Организация осуществления антикризисной стратегии. 30
3. Антикризисная программа организации.. 32
Список использованной литературы... 47
Известно, что всякое управление построено на предвидении. Но предвидение может быть различным. Оно различается по горизонтам (ближнее будущее и дальнее, ограниченное временем или имеет неопределенный временной промежуток), по форме (план, программа, предсказание, прогноз), по источникам (интуиция, научный анализ, аналогия, обобщенный опыт).
Возможность предвидения становится наиболее важной в условиях усложнения производства, роста его масштабов, ускорения научно-технического развития, изменения социально-психологических и экономических условий деятельности человека.
Одним из видов предвидения является стратегия. Повышенный интерес к разработке стратегии и опирающемуся на нее управлению наблюдается в мире в начале семидесятых годов. Именно тогда произошли кардинальные изменения в производстве и экономике. Эти годы характеризуют появление нераспознаваемых, иногда неожиданных явлений в социально-экономической среде предприятий, фирм и корпораций.
Аналогичные процессы происходят и в России. Экономическая политика семидесятых – восьмидесятых годов не устраняет наметившихся факторов кризисного развития, но обостряет противоречия, загоняя их вглубь, накопляя их критическую массу. События девяностых годов убедительно подтверждают эту оценку. Кризис разразился, и выход из него оказывается нелегким. Потребность в стратегическом управлении подтверждается тенденциями развития экономики в России.
В антикризисном управлении стратегия играет особую роль. Она позволяет готовиться к кризисным ситуациям, распознавать характер слабых сигналов кризисного развития, снижать количество тактических ошибок, уверенно ориентироваться в проблемах, имеющих последствия в будущем, разрабатывать и использовать эффективные технологии управления, находить позитивные элементы в сложных кризисных ситуациях.
Есть все основания утверждать, что антикризисное управление немыслимо без стратегии, определяющей и его тактику.
Стратегия характеризует не только управление в макроэкономических масштабах. Любая организация может и должна иметь собственную стратегию. Это стратегия выживания и развития, повышения конкурентно способности, достижения цели.
1. Концепция антикризисного управления
1.1. Понятие кризисов, их виды и причины возникновения
Социально-экономическая система в любом своем виде и любой форме, будь то общественная формация, фирма или предприятие, имеет две тенденции своего существования: функционирование и развитие.
Функционирование – это поддержание жизнедеятельности, сохранение функций, определяющих ее целостность, качественную определенность, сущностные характеристики.
Развитие – это приобретение нового качества, укрепляющего жизнедеятельность в условиях изменяющейся среды.
Функционирование и развитие теснейшим образом взаимосвязаны, отражают диалектическое единство основных тенденций социально-экономической системы. Например, функционирование социально-экономической системы характеризует обязательное наличие предмета труда, средств труда и человека, осуществляющего трудовую деятельность. При этом функционирование социально-экономической системы возможно лишь при определенном соответствии этих признаков: средства труда могут изменять его предмет, человек должен владеть средствами труда, результат должен соответствовать интересам и потребностям человека. Все это условия функционирования.
Развитие характеризует изменения в предмете, средствах труда и в человеке. Критерием этих изменений является появление нового качества, укрепляющего стабильность и гармоничность функционирования социально-экономической системы или создающего принципиально новые условия для этого. Фактом развития является повышение производительности труда, изменение его характера, возникновение новой технологии, усиление мотивации деятельности. При этом, конечно, меняются и условия функционирования социально-экономической системы.
Связь функционирования и развития имеет диалектический характер, что и отражает возможность и закономерность наступления и разрешения кризисов. Функционирование сдерживает развитие и в то же время является его питательной средой, развитие разрушает многие процессы функционирования, но создает условия для его более устойчивого осуществления.
Таким образом, возникает циклическая тенденция развития, которая отражает периодическое наступление кризисов. Кризисы не обязательно являются разрушительными, они могут протекать с определенной степенью остроты, но их наступление вызывается не только субъективными, но и объективными причинами, самой природой социально-экономической системы.
Кризисы отражают не только противоречия функционирования и развития, но могут возникать и в самих процессах функционирования. Это могут быть, например, противоречия между уровнем техники и квалификацией персонала, между технологиями и условиями ее использо-вания (помещение, климатическая среда, технологическая культура и пр.).
Кризис – это крайнее обострение противоречий в социально-экономической системе (организации), угрожающее ее жизнестойкости в окружающей среде.
Существует необходимость в разветвленной классификации кризисов, связанной с дифференциацией средств и способов управления ими. Если есть типология и понимание характера кризиса, появляются возможности снижения его остроты, сокращения времени и обеспечения безболезненности протекания (рис. 1.1).
![]()
![]()


Рис. 1.1. Типология кризисов
Различают общие и локальные кризисы. Общие охватывают всю социально-экономическую систему, локальные – только часть ее. Это разделение кризисов по масштабам проявления. Конечно, оно носит условный характер. В конкретном анализе кризисных ситуаций необходимо учитывать границы социально-экономической системы, ее структуру и среду функционирования.
По проблематике кризиса можно выделить макро- и микрокризисы. Макрокризису присущи довольно большие объемы и масштабы проблематики. Микрокризис захватывает только отдельную проблему или группу проблем.
Особенностью кризиса является то, что он, будучи даже локальным или микрокризисом, как цепная реакция, может распространяться на систему или всю проблематику развития, потому что в системе существует органическое взаимодействие всех элементов и проблемы не решаются по отдельности. Но это возникает тогда, когда нет управления кризисными ситуациями, нет мер локализации кризиса и снижения его остроты, или наоборот, когда осуществляется намеренная мотивация развития кризиса.
По структуре отношений в социально-экономической системе, по дифференциации проблематики ее развития можно выделить отдельные группы экономических, социальных, организационных, психологических, технологических кризисов.
Экономические кризисы отражают острые противоречия в экономике страны или экономическом состоянии отдельного предприятия, фирмы. Это кризисы производства и реализации товара, взаимоотношений экономических агентов, кризисы неплатежей, потери конкурентных преимуществ, банкротства и пр.
В группе экономических кризисов отдельно можно выделить финансовые кризисы. Они характеризуют противоречия в состоянии финансовой системы или финансовых возможностях фирмы. Это кризисы денежного выражения экономических процессов.
Социальные кризисы возникают при обострении противоречий или столкновении интересов различных социальных групп или образований: работников и работодателей, профсоюзов и предпринимателей, работников различных профессий, персонала и менеджеров и др. Часто социальные кризисы являются как бы продолжением и дополнением кризисов экономических, хотя могут возникать и сами по себе, например по поводу стиля управления, недовольства условиями труда, отношения к экологическим проблемам, по патриотическим чувствам.
Особое положение в группе социальных кризисов занимает политический кризис. Это кризис в политическом устройстве общества, кризис власти, кризис реализации интересов различных социальных групп, классов, в управлении обществом. Политические кризисы, как правило, затрагивают все стороны развития общества и переходят в кризисы экономические.
Организационные кризисы проявляются как кризисы разделения и интеграции деятельности, распределения функций, регламентации деятельности отдельных подразделений, как отделение административных единиц, регионов, филиалов или дочерних фирм.
В организационном устройстве любой социально-экономической системы могут обостряться организационные отношения. Это проявляется в деловых конфликтах, в возникновении неразберихи, безответственности, сложности контроля и пр., что бывает при чрезмерном или быстром росте социально-экономической системы, изменении условий ее функционирования и развития, ошибках при частичной реконструкции организации или организационной перестраховке, рождающей бюрократические тенденции. Организационный кризис проявляется часто как паралич организационной деятельности. Одной из его форм является ее неумеренная бюрократизация.
Психологические кризисы также нередки в современных условиях социально-экономического развития. Это кризисы психологического состояния человека. Они проявляются в виде стресса, приобретающего массовый характер, в возникновении чувства неуверенности, паники, страха за будущее; неудовлетворенности работой, правовой защищенностью и социальным положением; Это кризисы в социально-психологическом климате общества, коллектива или отдельной группы.
Технологический кризис возникает как кризис новых технологических идей в условиях явно выраженной потребности в новых технологиях. Это может быть кризис технологической несовместимости изделий или кризис отторжения новых технологических решений. В более обобщенном плане такие кризисы могут выглядеть кризисами научно-технического прогресса — обострение противоречий между его тенденциями, возможностями, последствиями.
По непосредственным причинам возникновения кризисы разделяются на природные, общественные, экологические. Первые вызваны природными условиями жизни и деятельности человека. К причинам таких кризисов относятся землетрясения, ураганы, пожары, климатические изменения, наводнения. Все это не может не отражаться на экономике, психологии человека, социальных и политических процессах. При определенных масштабах такие явления природы рождают кризисы.
Причиной кризиса могут быть и общественные отношения во всех видах их проявления.
В современных условиях большое значение имеет понимание; и распознавание кризисов взаимоотношения человека с природой — экологических. Это кризисы, возникающие при изменении природных условий, вызванных деятельностью человека, — истощение ресурсов, загрязнение окружающей среды, возникновение опасных технологий, пренебрежение требованиями законов природного равновесия.
Кризисы также могут быть предсказуемыми (закономерными) и неожиданными (случайными). Предсказуемые кризисы наступают как этап развития, они могут прогнозироваться и вызываются объективными причинами накопления факторов возникновения кризиса — потребности реструктуризации производства, изменение структуры интересов под воздействием научно-технического прогресса.
Неожиданные кризисы часто бывают результатом или грубых ошибок в управлении, или каких-либо природных явлений, или экономической зависимости, способствующей расширению и распространению локальных кризисов.
Разновидностью предсказуемых кризисов является циклический кризис (конечно, в том случае, если известна и изучена природа кризиса и его характер). Он может возникать периодически и имеет известные фазы своего наступления и протекания.
Существуют также кризисы явные и латентные (скрытые). Первые протекают заметно и легко обнаруживаются. Вторые являются скрытыми, протекают относительно незаметно и поэтому наиболее опасны.
Кризисы бывают глубокими и легкими. Глубокие, острые кризисы часто ведут к разрушению различных структур социально-экономической системы. Они протекают сложно и неравномерно, часто аккумулируют в себе множество противоречий, завязывают их в запутанный клубок. Легкие, мягкие кризисы протекают более последовательно и безболезненно. Их можно предвидеть, ими легче управлять.
Вой совокупность возможных кризисов разделяется также на группы кризисов, затяжных и кратковременных. Фактор времени в кризисных ситуациях играет важную роль. Затяжные кризисы, как правило, проходят болезненно и сложно. Они часто являются следствием неумения управлять кризисными ситуациями, непониманием сущности и характера кризиса, его причин и возможных последствий.
1.2. Основные черты антикризисного управления
В любой момент существует опасность кризиса, даже тогда, когда кризис не наблюдается, когда его фактически нет. Это определяется тем, что в управлении всегда существует риск, что социально-экономическая система развивается циклично, что меняется соотношение управляемых и неуправляемых процессов, изменяются человек, его потребности и интересы.
Управление социально-экономической системой в определенной мере должно быть всегда антикризисным.
Антикризисное управление – это управление, в котором поставлено определенным образом предвидение опасности кризиса, анализ его симптомов, мер по снижению отрицательных последствий кризиса и использования его факторов для последующего развития.
Возможность антикризисного управления определяется в первую очередь человеческим фактором. Осознанная деятельность человека позволяет искать и находить пути выхода из критических ситуаций, концентрировать усилия на решении наиболее сложных проблем, использовать накопленный, в том числе тысячелетиями, опыт преодоления кризисов, приспосабливаться к возникающим ситуациям.
Необходимость антикризисного управления определяется целями развития. Например, возникновение кризисных ситуаций в экологии, грозящих существованию человека, его здоровью, заставляет искать и находить новые средства антикризисного управления, к которому относится и принятие решений об изменении технологии. Так, атомная энергетика – область деятельности с повышенной опасностью кризисных ситуаций. И здесь антикризисное управление выражается в необходимости повышения профессионализма технического персонала, укреплении дисциплины, поиске новых технологий и пр.
Проблематика антикризисного управления обширна и разнообразна. Совокупность проблем можно представить четырьмя группами (рис.1.2).
Первая группа проблем включает проблемы распознавания предкризисных ситуаций. Это непростое дело – своевременно увидеть наступление кризиса, обнаружить его первые признаки, понять его характер. От этого зависит предотвращение кризиса. Но не только от этого. Механизмы предотвращения кризиса надо построить и запустить в действие. И это тоже проблема управления.
Вторая группа проблем антикризисного управления связана с ключевыми сферами жизнедеятельности организации. Это прежде всего методологические проблемы ее жизнедеятельности. В процессе их решения формулируются миссия и цель управления, определяются пути, средства и методы управления в условиях кризисной ситуации. Эта группа включает комплекс проблем финансово-экономического характера. Например, в экономическом антикризисном управлении возникает необходимость определения типов диверсификации производства или проведения конверсии.
![]() |
![]() |
|
![]() |
||
Рис. 1.2. Проблематика антикризисного управления
Проблематику антикризисного управления можно представить и в дифференциации технологий управления (третья группа проблем). Она включает в самом общем виде проблемы прогнозирования кризисов и вариантов поведения социально-экономической системы в кризисном состоянии, проблемы поиска необходимой информации и разработки управленческих решений. Проблемы анализа и оценки кризисных ситуаций также имеют большое значение. В этой же группе можно рассматривать и проблемы разработки инновационных стратегий, которые способствуют выводу организации из кризиса.
Четвертая группа проблем включает конфликтологию и селекцию персонала, которая всегда сопровождает кризисные ситуации. Нельзя упускать из структуры антикризисного управления и проблемы инвестирования антикризисных мер, маркетинга, а также проблемы банкротства и санации предприятий.
Антикризисное управление составом своих типичных проблем отражает то обстоятельство, что оно является особым типом управления, обладающим как общими для управления чертами, так и специфическими характеристиками.
Одной из характеристик всякого управления является его предмет. В обобщенном представлении предметом управления всегда выступает деятельность человека. Управление организацией – это управление совместной деятельностью людей. Эта деятельность состоит из множества проблем, которые, так или иначе, разрешаются самой этой деятельностью или в процессе ее. Поэтому предмет управления при более конкретном его рассмотрении можно представить как совокупность проблематики деятельности человека. Именно таким образом выделяется стратегическое управление, экологический менеджмент и др.
Антикризисное управление имеет предмет воздействия – проблемы и предполагаемые и реальные факторы кризиса, т.е. все проявления неумеренного совокупного обострения противоречий, вызывающих опасность крайнего проявления этого обострения, наступления кризиса.
Любое управление в определенной мере должно быть антикризисным и тем более становиться антикризисным по мере вступления в полосу кризисного развития организации.
Суть антикризисного управления выражается в следующих положениях:
- кризисы можно предвидеть, ожидать и вызывать;
- кризисы в определенной мере можно ускорять, предварять, отодвигать;
- к кризисам можно и необходимо готовиться;
- кризисы можно смягчать;
- управление в условиях кризиса требует особых подходов, специальных знаний, опыта;
- кризисные процессы могут быть до определенного предела управляемыми;
- управление процессами выхода из кризиса способно ускорять эти процессы и минимизировать их последствия.
Кризисы различны и управление ими может быть различным. Это многообразие помимо прочего проявляется в системе и процессах управления (алгоритмах разработки управленческих решений) и особенно в механизме управления (рис. 1.3).


| Гибкость, адаптивность, матричные структуры |
Мотивирование, ориентированное на антикризисные ситуации |
Мобильность |
| Степень неформального управления |
Установка на оптимизм и уверенность |
Программно-целевые подходы |
| Интеграция |
Интеграция по ценностям профессионализма |
Оценки последствий решений и альтернатив |
| Диверсификация управления |
Инициативность |
Своевременность решений (фактор времени) |
| Степень централизма, система ситуационного реагирования |
|
Критерии качества решений |



Рис. 1.3. Антикризисное управление: требования к системе,
механизму и процессу управления
Система антикризисного управления должна обладать особыми свойствами. Главными из них являются:
- гибкость и адаптивность, которые чаще всего присущи матричным структурам управления;
- склонность к усилению неформального управления, мотивация энтузиазма, терпения, уверенности;
- диверсификация управления, поиск наиболее приемлемых типологических признаков эффективного управления в сложных ситуациях;
- снижение централизма для обеспечения своевременного ситуационного реагирования на возникающие проблемы;
- усиление интеграционных процессов, позволяющих концентрировать усилия и более эффективно использовать потенциал компетенции.
Антикризисное управление имеет особенности в части его процессов и технологий. Главными из них являются:
- мобильность и динамичность в использовании ресурсов, проведении изменений, реализации инновационных программ;
- осуществление программно-целевых подходов в технологиях разработки и реализации управленческих решений;
- повышенная чувствительность к фактору времени в процессах управления, осуществлению своевременных действий по динамике ситуаций;
- усиление внимания к предварительным и последующим оценкам управленческих решений и выбора альтернатив поведения и деятельности;
- использование антикризисного критерия качества решений при их разработке и реализации.
В механизме антикризисного управления приоритеты должны отдаваться:
- мотивированию, ориентированному на антикризисные меры, экономии ресурсов, избежанию ошибок, осторожности, глубокому анализу ситуаций, профессионализму и пр.;
- установкам на оптимизм и уверенность, социально-психологическую стабильность деятельности;
- интеграции по ценностям профессионализма;
- инициативности в решении проблем и поиску наилучших вариантов развития;
- корпоративности, взаимоприемлемости, поиску и поддержке инноваций.
Некоторые из характеристик антикризисного управления требуют более подробного рассмотрения.
1. Функции антикризисного управления – это виды деятельности, которые отражают предмет управления и определяют его результат. Они отвечают на простой вопрос: что надо делать, чтобы управлять успешно в преддверии, процессе и последствиях кризиса. В этом отношении можно выделить шесть функций: предкризисное управление, управление в условиях кризиса, управление процессами выхода из кризиса, стабилизация неустойчивых ситуаций (обеспечение управляемости), минимизация потерь и упущенных возможностей, своевременное принятие решений.
Каждый из этих видов деятельности (функций управления) имеет свои особенности, но в своей совокупности они характеризуют антикризисное управление.
2. Нет управления без ограничений, которые могут быть внутренними и внешними. Но ограничения можно регулировать, и в этом также суть антикризисного управления. Внутренние ограничения снимаются или посредством отбора персонала, его ротации, обучения, или посредством совершенствования системы мотивации. Информационное обеспечение управления также способствует снятию внутренних ограничений эффективного управления. Внешние ограничения регулируются развитием маркетинга, системы паблик рилейшнз.
3. Одной из важных характеристик антикризисного управления является сочетание формального и неформального управления. В разнообразных видах такого сочетания существует зона рациональной организации антикризисного управления. Она может сужаться или расширяться. Ее сужение отражает повышение опасности кризиса или опасности наиболее острого его проявления.
4. Для антикризисного управления особое значение имеет перспективность, возможность выбрать и построить рациональную стратегию развития.
Существуют разные стратегии антикризисного управления. Наиболее важными являются следующие:
- предупреждения кризиса, подготовки к его появлению;
- выжидания зрелости кризиса для успешного решения проблем его преодоления;
- противодействия кризисным явлениям, замедления его процессов;
- стабилизации ситуаций посредством использования резервов, дополнительных ресурсов;
- рассчитанного риска;
- последовательного вывода из кризиса;
- предвидения и создания условий устранения последствий кризиса.
Развитие управления должно сопровождаться повышением его эффективности. В свою очередь, повышение эффективности управления определяется ростом его потенциала, т.е. возможностью позитивных изменений, наличием необходимых ресурсов и условий их использования. В тенденциях изменения потенциала и эффективности управления также кроются опасности кризиса.
Антикризисное управление так же, как и любое другое, может быть малоэффективным или более эффективным. Эффективность антикризисного управления характеризуется степенью достижения целей смягчения, локализации или позитивного использования кризиса в сопоставлении с затраченными на это ресурсами. Трудно оценить такую эффективность в точных расчетных показателях, но увидеть ее можно при анализе и общей оценке управления, его успешности или просчетов.
Можно выделить основные факторы, которые определяют эффективность антикризисного управления. Их понимание и дифференциация помогают его анализировать и успешно осуществлять.
Профессионализм антикризисного управления и специальная подготовка. Такой профессионализм рождается в процессах специального обучения, целенаправленного аккумулирования опыта и развития искусства управления в критических ситуациях.
Искусство управления, данное природой и приобретенное в процессе специальной подготовки. Во многих кризисных ситуациях индивидуальное искусство управления является решающим фактором выхода из кризиса или его смягчения.
Методология разработки рискованных решений. Такая методология должна быть создана и освоена, потому что она в значительной мере определяет такие качества управленческих решений, как своевременность, полнота отражения проблемы, конкретность, организационная значимость.
Научный анализ обстановки, прогнозирование тенденций. Видение будущего и не субъективное, а основанное на точном, научно обоснованном анализе позволяет постоянно держать в поле зрения все проявления приближающегося или проходящего кризиса.
Корпоративность – это понимание и принятие всеми работниками целей организации, готовность самоотверженно работать для их достижения, это особый вид интеграции всех деловых, социально-психологических и организационных отношений, это внутренний патриотизм и энтузиазм.
Лидерство. Опора на лидерство может сыграть решающую роль в преодолении кризиса или его смягчении. Но для этого необходимы поиск и проектирование лидерства. Это звучит необычно, но будет понятно, если иметь в виду, что лидерство – это не только личность менеджера, но и характеристика всей системы управления, характеристика организации управления.
Оперативность и гибкость управления. В кризисных ситуациях часто возникает потребность в быстрых и решительных действиях, оперативных мерах, изменении управления по складывающимся ситуациям, адаптации к условиям кризиса. Инерционность в этом случае может играть отрицательную роль.
Стратегия и качество антикризисных программ. Во многих ситуациях возможна потребность в изменении стратегии управлении и в разработке специальных программ антикризисного развития. От этого не может не зависеть антикризисное управление.
Человеческий фактор. Для антикризисного управления необходимо иметь в виду, что существует понятие антикризисной команды – ближайших помощников антикризисного менеджера, которые могут пользоваться его особым доверием и способны согласованно и целенаправленно осуществлять программу антикризисного управления.
Система мониторинга кризисных ситуаций. Она представляет собой специально организованные действия по определению вероятности и реальности наступления кризиса и необходима для его своевременного обнаружения и распознавания. Весьма эффективными здесь могут быть использование компьютеров и работа специализированных операторов.
2. Разработка и реализация антикризисной стратегии
2.1. Роль стратегии в антикризисном управлении
Рыночные формы хозяйствования в условиях жесткой конкуренции приводят к несостоятельности отдельных субъектов хозяйствования или их временной неплатежеспособности. Например, по данным статистики, в результате глубокого экономического кризиса и Российской Федерации число убыточных предприятий составляет 80%. В результате этого в России неплатежи достигли астрономической величины (более 800 трлн. руб.), что, в свою очередь, привело к большому объему бартерных сделок (более 80%). Однако даже в случае стабилизации экономики не следует ожидать, что в стране таких предприятий не будет. В США, например, около 50% вновь созданных малых и средних предприятий прекращают свою деятельность в течение одного года. Вместе с тем признанные законом банкроты составляют всего около 1% количества всех предприятий. Сказанное позволяет сделать вывод о необходимости постоянно проводить работу по антикризисному управлению.
Почему ранее благополучные предприятия оказались в состоянии неплатежеспособности? Как показывает теория и подтверждает опыт, нарушение платежеспособности в современных условиях является следствием несоответствия стратегии предприятия изменениям во внешней среде.
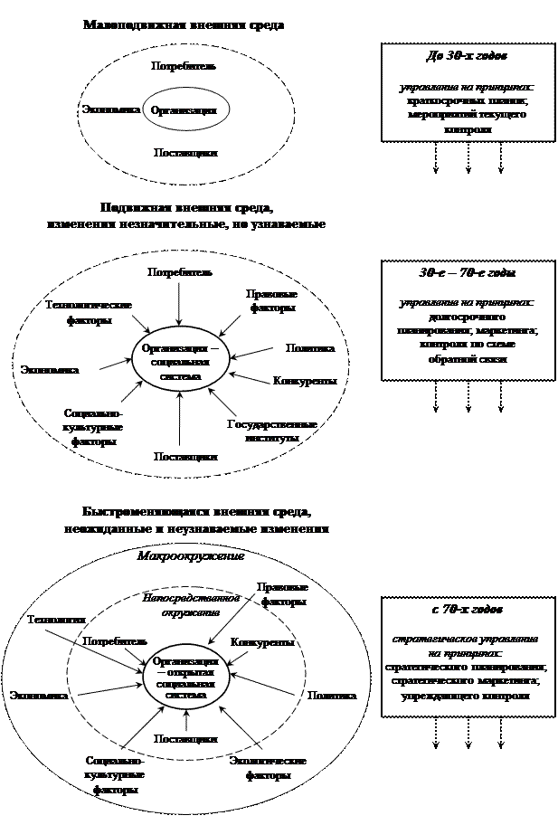
Еще 30 лет назад в практике управления предприятиями отсутствовали стратегические принципы. Только на стыке 60-70-х годов появляются новые методы управления и вместе с ними термин «стратегическое управление». Это вызвано, в первую очередь, изменениями внешней среды бизнеса (рис. 2.1).
Любую ситуацию, в которой предприятие не успевает подготовиться к изменениям, можно считать кризисной. Чтобы этого не произошло, необходимо вовремя понять причины, по которым экономика предприятия оказалась в кризисе, и принять меры еще до внешнего проявления трудностей (финансовых сложностей).
Исследования, проведенные на российских предприятиях, находящихся в кризисной ситуации, обнаружили комплекс причин, из-за которых предприятие попадает в кризис. Их можно разделить на две группы:
- внешние причины, которые не зависят от предприятия или на которые предприятие может повлиять в незначительной степени (табл. 2.1);
- внутренние причины кризиса, которые возникли в результате деятельности самого предприятия.

Рис. 2.1. Эволюция организации и принципов управления
Табл. 2.1.
Анализ внешних факторов кризисного развития
| Факторы |
Проявление кризисных факторов |
Возможные последствия |
| Состояние национальной экономики |
Правительство пытается сгладить последствия ухудшения экономической политики регулированием налогов, денежной массы, ставки банковского процента |
Ужесточение налогообложения, удорожание кредита, рост издержек |
| Политические факторы |
Отношение государства к предпринимательской деятельности запретительного или ограничительного характера; нестабильность деятельности правительства и т.д. |
Ухудшение инвестиционного климата, вывоз капитала из страны |
| Правовые факторы |
Недостаточное антимонопольное регулирование; ограниченное регулирование; ограниченное регулирование ВЭД; неразвитость законодательной базы |
Повышение предприятиями-монополистами доходов за счет повышения цен на продукцию; спад производства; отсутствие необходимой законодательной базы; трудности выхода на внешний рынок |
| Социальные факторы |
Традиции, жизненные ценности; менталитет административно-плановой экономики; отсутствие навыков управления финансами; невысокий уровень культуры |
Низкий уровень руководства; тяга к расточительству; преступность, коррупция |
| Технологические факторы |
Низкие расходы государства на науку и технику; низкий технический уровень |
Технологический застой, низкое качество и высокая себестои-мость продукции, низкий уровень производительности и конкурен-тоспособности предприятий |
| Взаимоотношения с покупателями и поставщиками |
Медленный темп роста выручки; задержки поставок сырья, продукции |
Рост неплатежей; снижение объема производства и качества продукции |
Внутренние факторы, возникающие в результате деятельности самого предприятия, также могут быть причиной кризиса. Причем проведенные исследования подтвердили, что внутренние факторы усиливают действие внешних. Логическую цепочку поиска внутренних причин экономического кризиса на российских предприятиях можно построить, исходя из ответа на вопрос, увеличился или уменьшился объем продаж за последние два года.
Если проблем с продажей продукции нет, причина заключается не в самой продукции, а в оборачиваемости оборотных средств. Если оборачиваемость малая, проблема связана с большой длительностью производственного цикла. Необходимо выявить слабое звено цикла. Это могут быть задержки с оплатой отпущенных товаров. Тогда причины кризиса связаны с ценовой политикой и контролем цен, с условиями договора на продажу товара (например, поставки товара осуществляются без предоплаты). Высокие цены могут быть связаны с высокими издержками производства. Тогда следует выяснить динамику изменения затрат на производство товара и причины их роста. Для российских предприятий, как правило, высокие составляющие издержек — это затраты на энергоносители.
При высокой оборачиваемости средств причины экономического кризиса заключаются в рентабельности товара. Если объем продаж уменьшается, причину следует искать в реализации продукции. Дальнейшие вопросы связаны с наличием запасов готовой нереализованной продукции, потребительскими свойствами товара, ценовой политикой и системой распределения и продвижения товара, ответы на которые могут дать представление о причинах кризиса предприятия.
На основании вышесказанного можно сделать вывод, что выход из кризиса связан с устранением причин, вызвавших его, а сам процесс планирования этого выхода можно назвать стратегией и тактикой в антикризисном управлении.
2.2. Разработка антикризисной стратегии организации
В развитии любой организации существует вероятность наступления кризиса. Характерной особенностью рыночной экономики является то, что кризисные ситуации могут возникать на всех стадиях жизненного цикла предприятия (становление, рост, зрелость, спад). Краткосрочные кризисные ситуации не меняют сущности предприятия как производителя прибыли, они могут быть устранены с помощью оперативных мероприятий. Если предприятие в целом неэффективно, экономический кризис приобретает затяжной характер, вплоть до банкротства. Остроту кризиса можно снизить, если учесть его особенности, вовремя распознать и увидеть его наступление. В этом отношении любое управление должно быть антикризисным, т.е. построенным на учете возможности и опасности кризиса. В антикризисном управлении решающее значение имеет стратегия управлении. Когда становится явной неизбежность кризиса, невозможность его устранить или замедлить в стратегии антикризисного управления главное внимание уделяется проблемам выхода из кризиса, все усилия сосредоточиваются на путях и средствах выхода из него.
Поиск путей выхода из экономического кризиса непосредственно связан с устранением причин, способствующих его возникновению. Проводится тщательный анализ внешней и внутренней среды бизнеса, выделяются те компоненты, которые действительно имеют значение для организации, проводится сбор и отслеживание информации по каждому компоненту и на основе оценки реального положения предприятия выясняются причины кризисного состояния. Точная, комплексная, своевременная диагностика состояния предприятия — первый этап в разработке стратегии антикризисного управления деятельностью предприятия.
Анализ внешних факторов с целью выявления причин кризиса. При проведении анализа внешней среды большой объем полученной информации может привести лишь к путанице. Однако неполный анализ способен исказить истинное положение. Чтобы сформировать четкую и понятную картину развития ситуации, полученные результаты необходимо правильно сопоставить, свести в единое целое несколько этапов анализа:
- анализ макросреды, которую условно можно поделить на четыре сектора: политическое окружение, экономическое окружение, социальное окружение, технологическое окружение.
- анализ конкурентной среды по ее пяти основным составляющим: покупатели, поставщики, конкуренты внутри отрасли, потенциальные новые конкуренты, товары-заменители.
Получив достаточно обширную информацию о внешней среде, можно синтезировать ее методом создания сценариев. Сценарии — это реалистическое описание того, какие тенденции могут проявиться и той или иной отрасли в будущем. Обычно создается несколько сценариев, на которых затем опробуется та или иная антикризисная стратегия предприятия. Сценарии дают возможность определить наиболее важные факторы внешней среды, которые необходимо учитывать предприятию, часть из них будет находиться под прямым контролем предприятия (оно сможет либо избежать опасности, либо воспользоваться появившейся возможностью). При существовании факторов, неподвластных контролю со стороны предприятия, разрабатываемая антикризисная стратегия должна помочь предприятию максимально использовать конкурентные преимущества и в то же время минимизировать возможные потери.
Изучая внешнюю среду, менеджеры концентрируют свое внимание на выяснении, какие угрозы и какие возможности таит в себе внешняя среда. Довольно популярным способом, также применяемым для анализа внешней среды, является метод SWОТ.
Анализ состояния предприятия, находящегося в кризисной ситуации. Наряду с анализом внешней среды предприятия важно провести углубленное исследование его реального состояния. Вооруженный этим знанием и видением того, каким предприятие должно стать в будущем, менеджер может разработать достижимую антикризисную стратегию для проведения необходимых изменений.
Чем слабее настоящее положение предприятия, тем более тщательному критическому анализу должна подвергнуться его стратегия. Кризисная ситуация на предприятии — признак или слабой стратегии, или ее плохой реализации, или того и другого вместе. Анализируя стратегию предприятия, менеджеры должны сконцентрировать свое внимание на следующих пяти моментах.
1. Эффективность текущей стратегии.
Сначала нужно попытаться определить место предприятия среди конкурентов, затем границы конкуренции (размер рынка) и группы потребителей, на которые предприятие ориентируется; наконец, функциональные стратегии в области производства, маркетинга, финансов, кадров. Оценка каждой составляющей даст нам более понятную картину стратегии предприятия, испытывающего кризис, причем оценка проводится на базе количественных показателей. К ним относятся доля предприятия на рынке, размер рынка, размер прибыли, размер кредита, объем продаж (уменьшается или увеличивается по отношению к рынку в целом) и т.д.
2. Сила и слабость, возможности и угрозы для предприятия. Самый удобный и опробированный способ оценки стратегического положения компании — SWОТ-анализ.
Сила — это то, в чем предприятие преуспело. Она может заключаться в навыках, опыте работы, ресурсах, достижениях (лучший товар, совершенная технология, лучшее обслуживание клиентов, узнаваемость товарной марки).
Слабость — это отсутствие чего-то важного в функционировании компании, того, что ей не удается в сравнении с другими. Когда сильные и слабые стороны выявлены, оба списка тщательно изучаются и оцениваются. С точки зрения формирования стратегии сильные стороны предприятия важны, поскольку они могут быть использованы как основа антикризисной стратегии. Если их недостаточно, менеджеры предприятия должны срочно создать базу, на которой эта стратегия основывается. В то же время успешная антикризисная стратегия направлена на устранение слабых сторон, которые способствовали кризисной ситуации. Рыночные возможности и угрозы также во многом определяют антикризисную стратегию предприятия. Для этого оцениваются все возможности отрасли, которые могут обеспечить потенциальную прибыльность предприятия, и угрозы, отрицательно воздействующие на предприятие. Возможности и угрозы не только влияют на состояние предприятия, но и указывают, какие стратегические изменения надо предпринять. Антикризисная стратегия должна учитывать перспективы, которые соответствуют возможностям и обеспечивают защиту от угроз. Важной частью SWOТ-анализа является оценка сильных и слабых сторон предприятия, его возможностей и угроз, а также выводы о необходимости тех или иных стратегических изменений.
3. Конкурентоспособность цен и издержек предприятия.
Должно быть известно, как цены и затраты предприятия соотносятся с ценами и затратами конкурентов. В этом случае используется стратегический анализ издержек. Метод, которым осуществляется этот анализ, называется «цепочкой ценностей» (рис. 2.2).
| Вспомогательные виды деятельности |
Инфраструктура компании |
Прибыль |
||||
| Управление людскими ресурсами |
||||||
| Технологическое развитие |
||||||
| Закупки |
||||||
| Материальное обеспечение |
Производство |
Товаро-движение |
Маркетинг и продажи |
Обслужи-вание |
||
Основные виды деятельности
Рис. 2.2. Цепочка ценностей
Цепочка ценностей отражает процесс создания стоимости товара/услуги и включает в себя различные виды деятельности и прибыль. Связи между этими видами деятельности могут стать важным источником преимуществ предприятия. Каждый вид деятельности в этой цепочке связан с затратами и, в свою очередь, с активами предприятия. Соотнося производственные издержки и активы с каждым отдельным видом деятельности в цепочке, можно оценить затраты по ним. Кроме того, на цены и издержки предприятия влияет деятельность поставщиков и конечных потребителей. Менеджеры должны хорошо понимать весь процесс создания стоимости, поэтому необходимо принимать во внимание цепочку ценностей поставщиков и конечных потребителей. Процесс определения издержек по каждому виду деятельности утомителен и сложен, но он дает возможность лучше понять структуру затрат предприятия. Кроме того, необходимо провести сравнительную оценку издержек предприятия и издержек его конкурентов по основным видам деятельности. Таким образом можно выявить наилучшую практику выполнения определенного вида деятельности, наиболее эффективный способ минимизации издержек и на основе полученного анализа приступить к повышению конкурентоспособности предприятия по издержкам.
4. Оценка прочности конкурентной позиции предприятия.
Оценка конкурентоспособности предприятия по издержкам необходима, но недостаточна. Прочность позиции предприятия (насколько слаба или сильна) по отношению к основным конкурентам оценивается по таким важным показателям, как качество товара, финансовое положение, технологические возможности, продолжительность товарного цикла. Оценки показывают положение предприятия в сравнении с конкурентами, выявляя, таким образом, где она слаба и где сильна, и по отношению к какому конкуренту.
5. Выявление проблем, вызвавших кризис на предприятии.
Менеджеры изучают все результаты по состоянию предприятия на момент кризиса и определяют, на чем надо сосредоточить внимание. Данные, полученные при исследовании кризисного состояния предприятия, можно систематизировать и представить в следующем виде:
| Анализ состояния предприятия, находящегося в кризисной ситуации |
1. доля на рынке 2. объем продаж уменьшается / увеличивается 3. размер прибыли 4. доходность акций 5. другое |
|
1. качество / характеристики товара 2. репутация / имидж 3. производственные возможности 4. технологические навыки 5. сбытовая сеть 6. маркетинг 7. финансовое положение 8. издержки по сравнению с конкурентами 9. другое |
|
|
Без четкой формулировки проблем, вызвавших кризис на предприятии, без их осознания нельзя приступить к разработке антикризисных мероприятий предприятия. Либо в стратегию вносятся небольшие изменения, либо стратегия полностью пересматривается и разрабатывается новая.
Пересмотр миссии и системы целей предприятия. Следующим, не менее важным этапом стратегического антикризисного планирования является корректировка миссии предприятия и системы целей.
Менеджер, координирующий политику предприятия, оказавшегося в кризисной ситуации, должен сконцентрировать всю информацию, полученную во время проведения стратегического анализа. Он должен задуматься, сможет ли предприятие в рамках своей прежней миссии выйти из кризиса и достичь конкурентных преимуществ. При необходимости надо скорректировать миссию. Умело сформулированная миссия, которая доступна для понимания и в которую верят, может быть весомым стимулом для изменений в стратегии. Она может включать следующее:
1. Провозглашение убеждений и ценностей.
2. Виды продукции или услуги, которые предприятие будет продавать (или потребности клиентов, которые предприятие будет удовлетворять).
3. Рынки, на которых будет работать предприятие:
- способы выхода на рынок;
- технологии, которые будет использовать предприятие;
- политика роста и финансирования.
Четко сформулированная миссия вдохновляет и побуждает к действию, дает возможность сотрудникам предприятия проявлять инициативу, формирует главные предпосылки успеха деятельности предприятия при различных воздействиях на нее со стороны внешней и внутренней среды.
Затем идет процесс корректировки системы целей (желаемых результатов, которые способствуют выходу из экономического кризиса). Менеджер сравнивает желаемые результаты и результаты исследований факторов внешней и внутренней среды, которые ограничивают достижение желаемых результатов, и вносит изменения в систему целей.
Каждое предприятие имеет определенную систему целей. Они возникают как отражение целей различных групп:
- собственников предприятия;
- сотрудников предприятия;
- покупателей;
- деловых партнеров,
- общества в целом.
Если миссия — это видение того, каким должно быть предприятие в будущем, то система целей (долгосрочные и краткосрочные цели) — желаемые результаты, соответствующие пониманию цели.
Цели являются исходным пунктом систем стратегического планирования, мотивации и контроля, используемых на предприятии. Цели лежат в основе организационных отношений и оценки результатов труда отдельных работников, подразделений и организации в целом. В любой организации имеется несколько уровней целей, таким образом складывается иерархия целей (рис. 2.3).
|
Рис. 2.3. Типы организационных целей
Цели более высокого уровня ориентированы на долгосрочную перспективу. Они позволяют менеджерам взвешивать влияние сегодняшних решений на долгосрочные показатели. Цели более низкого уровня ориентированы на краткосрочную и среднесрочную перспективу и являются средством достижения целей высокого уровня. Краткосрочные цели определяют скорость развития компании, уровень показателей деятельности и результаты, которые нужно достичь в ближайшем будущем. То, на какой уровень целей ориентируется высшее руководство предприятия, может служить причиной кризисной ситуации.
Очень часто на российских предприятиях менеджеры сосредоточивают свое внимание на краткосрочных финансовых целях, пренебрегая долгосрочными.
Процесс стратегического планирования заканчивается формулированием методами стратегического анализа и планирования стратегических альтернатив выхода предприятия из экономического кризиса и осуществлением выбора стратегии. Начинается процесс определения тактики реализации выбранной стратегии (оперативное планирование). Следующие этапы связаны с реализацией антикризисной стратегии, оценкой и контролем результатов.
2.3. Реализация выбранной антикризисной стратегии
Тактические (оперативные) мероприятия по выходу из экономического кризиса могут быть следующими: сокращение расходов, закрытие подразделений, сокращение персонала, уменьшение объемов производства и сбыта, активные маркетинговые исследования, повышение цен на продукцию, выявление и использование внутренних резервов, модернизация, привлечение специалистов, получение кредитов, укрепление дисциплины.
Стратегическое и оперативное планирование взаимосвязаны, и заниматься одним в отрыве от другого невозможно. Тактическое планирование должно осуществляться в рамках выбранной стратегии. Если оперативные мероприятия по выходу из экономического кризиса осуществляются в отрыве от стратегических целей, это может привести к кратковременному улучшению финансового положения, но не позволит устранить глубинные причины кризисных явлений.
Деятельность менеджеров при реализации выбранной стратегии включает в себя выполнение следующих задач:
- окончательное уяснение выработанной антикризисной стратегии и целей, их соответствие друг другу;
- более широкое доведение идей новой стратегии и смысла целей до сотрудников с целью подготовки почвы для усиления вовлечения сотрудников в процесс реализации антикризисной стратегии;
- приведение ресурсов в соответствие с реализуемой антикризисной стратегией;
- принятие решения по поводу организационной структуры.
При реализации новой стратегии необходимо сконцентрировать внимание на том, как изменения будут восприняты, какие силы будут сопротивляться, какой стиль поведения надо выбрать. Сопротивление необходимо уменьшить до минимума или устранить независимо от типа, сущности и содержания изменения.
На рис. 2.4 показано, что на стратегию предприятия оказывают влияние и накладывают определенные ограничения существующие структура и система управления; управленческая культура; навыки и ресурсы.

Рис. 2.4. Структура, ресурсы и культура,
ограничивающие стратегию
Действительность для многих предприятий такова, что они не достигают оптимального сочетания структуры, культуры, навыков, необходимых для успешной деятельности.
Структура предприятия во многом определяет его способность реагировать на изменения внешней среды. В случае если предприятие имеет слишком жесткую организационную структуру, она может стать преградой на пути гибкого приспособления к новым реальным условиям, тормозить процесс инноваций и препятствовать творческому подходу к решению новых проблем и задач. В основном менеджеры стремятся избежать структурных изменений, которые обычно сопровождаются неразберихой, недовольством со стороны персонала. В результате реорганизация откладывается на максимально длительный период.
Системы управления способствуют или мешают реализации стратегии. С одной стороны, на предприятиях, где процветает бюрократический стиль управления, даже самые несложные решения и расходы персонала нижних уровней должны быть одобрены менеджером более высокого звена. Если человек в течение длительного времени работает в структуре такого типа, едва ли он захочет взять на себя дополнительную ответственность и инициативу. В этих условиях зашитой от новых проблем и ответственности будут отговорки, что это не входит в круг должностных обязанностей. С другой стороны, отсутствие систем и документации может привести к дублированию уже проделанной работы или утрате информации, если работник увольняется или переходит на другое место работы внутри предприятия.
Управленческая культура может быть значительной движущей силой. Однако не следует забывать, что управленческая культура предприятия возникла как результат традиций, имеющих длительную историю, и не может быть изменена в одно мгновение. Проблемы могут возникнуть, если управленческая культура войдет в противоречие с антикризисной стратегией предприятия.
Для различных предприятий характерен свой стиль управления. Он может хорошо вписываться в стратегию фирмы, а может и войти в противоречие с ней. В ряде случаев преобладание одного стиля может привести к проблемам. Считается, что автократический стиль может быть полезен только в ситуациях, требующих немедленного устранения сопротивления, при проведении очень важных изменений.
Навыки и ресурсы оказывают также большое влияние на антикризисную стратегию, так как их правильное использование имеет решающее значение для успешной деятельности предприятия. Менеджер должен в максимальной степени мобилизовать ресурсы предприятия и распределить их таким образом, чтобы иметь наибольший эффект. Механизм использования ресурсного потенциала предприятия приводится в соответствие с осуществляемой антикризисной стратегией. До функциональных подразделений, осуществляющих, руководство движением ресурсов внутри предприятия, должны быть доведены новые задачи. При этом необходимо провести соответствующую подготовительную работу, чтобы устранить сопротивление с их стороны и убедить в необходимости эффективного участия в осуществлении новой стратегии.
На этом этапе менеджеры могут сравнить то, что требуется для реализации антикризисной стратегии, с тем, что фирма имеет сейчас. Сравнивая желаемое с действительным, менеджеры могут использовать балльную систему оценки расхождений. При проведении сравнительного анализа важно выделить именно те моменты, которые могут коренным образом повлиять на успех предприятия.
Для определения необходимых стратегических изменений предлагается использовать таблицу, в которой по вертикали перечислены все оцениваемые критерии. При анализе могут применяться самые разнообразные шкалы (например, 0 баллов может указывать на то, что данный критерий не отличается существенно от идеального варианта, а 5 баллов могут показывать, что оцениваемый критерий должен быть коренным образом пересмотрен).
Графа «Варианты решений» может быть использована для описания конкретных действий, необходимых для достижения желаемых результатов. Эти варианты также должны быть протестированы, прежде чем что-либо предпринять.
Оценка степени необходимых изменений в стратегии предприятия
| Критерии |
Нужный вариант |
Реальная ситуация |
Необходимые изменения |
Варианты решений |
| Навыки и ресурсы |
||||
| Структура и системы управления |
||||
| Управленческая культура |
На стадии реализации антикризисной стратегии высшее руководство может пересмотреть план осуществления новой стратегии, если этого требуют вновь возникающие обстоятельства.
Последним этапом антикризисного стратегического управления являются оценка и контроль выполнения стратегии. Он направлен на выяснение того, в какой мере реализация стратегии приводит к достижению целей предприятия.
В соответствии с вышеизложенным схема антикризисного стратегического управления предприятием представляется следующей (рис. 2.5).
2.5. Схема стратегии и тактики в антикризисном управлении
2.4. Организация осуществления антикризисной стратегии
Если предприятие своевременно отслеживает появление внешней угрозы и располагает временем, достаточным для выработки эффективной реакции, оно может последовательно ликвидировать вес проблемы. Но в кризисной ситуации реализацию изменений надо осуществить в жестко ограниченный срок. Поэтому при планировании антикризисной стратегии необходимо стремиться к максимальной параллельности работ. Внедрение антикризисной стратегии наиболее эффективно, если она совмещается с уже адаптированной структурой и подчиняется сбалансированной системе целей. Однако в критических ситуациях времени на подготовку базы для стратегических изменений не остается, тогда решительно приходится изменять сложившуюся систему управления, что болезненно сказывается на работе персонала.
Преодоление сопротивления требует осуществления двух групп мероприятий. Во-первых, психологических — определение культурных ориентации различных групп персонала на основе их отношения к изменениям, создание опорных точек внедрения антикризисной стратегии, ограничение влияния на принятие решений со стороны групп, невосприимчивых к изменениям. Во-вторых, системных — формирование переходной структуры предприятия, решающей задачи по внедрению изменений без помех для оперативной деятельности.
На средних и малых предприятиях, для которых характерна хорошая восприимчивость персонала к изменениям, можно последовательно адаптировать старую структуру, накладывая на нее новые проектные единицы, ответственные за внедрение антикризисной стратегии.
При значительных масштабах предприятия с отрицательным восприятием персоналом изменений требуется использовать варианты так называемой двойной структуры, когда внедрение антикризисной стратегии отделяется от оперативной деятельности. Это позволяет менеджерам обеспечить поддержку изменениям в подразделениях, которые заняты их реализацией. Для быстрого проведения необходимых решений твердо используются властные полномочия. При этом разрушаются традиционные системы прохождения команд и заменяются контактами руководителя с исполнителями, минуя некоторые уровни и иерархии.
Значительную помощь в проведении антикризисной стратегии может оказать привлечение специалистов со стороны. Ими могут быть внешние консультанты, новые, управляющие, ранее работавшие на других предприятиях, или управляющие из самой компании, имя которых не ассоциируется с прошлой стратегией.
Существует достаточно примеров того, что проведение стратегических изменений является в высшей степени ответственной и трудной задачей. Некоторые новые стратегии могут быть реализованы легче, чем другие, особенно если они не требуют изменений общих представлений о том, как предприятие должно конкурировать на рынке.
Например, принципиальные нововведения Ли Яккоки в управлении фирмой Chrysler не привели к фундаментальным изменениям в стратегическом управлении. Яккока уволил многих вице-президентов компании (поставив на их места своих людей), изменил некоторые системы, сделал упор на экономию, назначив себе годовую зарплату в один доллар, и нашел новое рекламное агентство. Эти трансформации привели к усилению уже существовавших внутри компании тенденций. Именно руководство Ли Яккоки, провозглашенная им миссия, его энергия способствовали переменам в большей степени, чем проведение новой конкурентной стратегии.
3. Антикризисная программа организации
Сегодня топ-менеджеры компаний в поиске комплекса мероприятий для повышения эффективности бизнеса, во многих случаях не всегда четко представляя, что именно они хотят поучить в результате. Эффективность деятельности может характеризоваться как, к примеру, повышением производительности, снижением издержек, так и распределением производительности, оптимизацией бизнес-процессов. Важнейший элемент управления эффективностью – механизм измерения и оценки результатов деятельности компании. Существующая бухгалтерская и управленческая отчетность зачастую не позволяет получить необходимую информацию о реальном состоянии дел: финансовые параметры лишь характеризуют исторический аспект уже совершившихся событий. Игнорирование таких факторов, как существующие отношения с клиентами и партнерами, знания и опыт сотрудников, уровень использования передовых технологий, не позволяет компании достичь долгосрочных целей. Поэтому традиционную систему финансовых индикаторов необходимо дополнить показателями, относящимися к другим стратегически важным аспектам деятельности компании:
· производственному;
· инновационному;
· маркетинговому;
· трудовому.
Сбалансированная система показателей фокусируется именно на комплексном подходе к деятельности компании, и более 80% показателей, которые измеряются в данной модели, - нефинансовые.
О сбалансированной системе показателей в России узнали относитель-но недавно, 5-7 лет назад. Но и за такой, казалось бы, короткий срок Balanced Scorecard уже успела обратить на себя вполне заслуженное внимание. На Западе стратегию используют десятки наиболее успешных предприятий. Среди них такие известные компании, как: Mobile, AT&T, CIGNA, UPS, Philips, Motorola, Hilton, Hewlett PacKard, Siemens, DuPont, ABB, AVON, Tri-CityCommunity Bank, OFS Bank, Coca-Cola и пр. Надо отметить, что формирование тех или иных стратегий по направлениям Balanced Scorecard не противоречит классическому подходу в стратегическом менеджменте. Если говорить о самом процессе формирования стратегии, то здесь Balanced Scorecard не вносит практически ничего нового. Тот же SWOT или PEST-анализ будет предшествовать формированию продуктовой стратегии, а для анализа привлекательности бизнеса можно использовать хорошо известные матрицы BCG, Gei McKinsey или ADL-LC. Главное, что позволяет сделать Balanced Scorecard, - это связать стратегии воедино. Показать, каким образом ресурс-стратегии влияют на выполнение бизнес-стратегии. Основное преимущество Balanced Scorecard – это возможность создания карты стратегии, которая охватывает основные направления развития предприятия и позволяет увидеть причинно-следственные связи между ними.
Концепция Balanced Scorecard
В соответствии с подходом BSC стратегическое развитие предприятия рассматривается в четырех направлениях:
· Финансы. Показывают насколько интересно инвесторам вкладывать деньги в предприятие
· Взаимоотношения с клиентами. Показывают, чем можно заинтересовать клиентов, чтобы привлечь их и добиться требуемых финансовых результатов.
· Внутренние процессы. Показывает, какие процессы играют наиболее важную роль при реализации конкурентного преимущества
· Инновации и развитие персонала. Показывает, за счет каких знаний, умений, опыта, технологий и прочих нематериальных активов можно реализовать конкурентное преимущество.
Направления анализа бизнеса, описанные в BSC, взаимосвязанные и охватывают финансовые и нефинансовые аспекты его развития. Каждое из последующих направлений позволяет определить, за счет чего будет реализовано развитие предыдущего (рис. 3.1). Прослеживается своеобразная цепочка причинно-следственная связь между достижением финансовых целей и привлечением необходимых для этого материальных и, что самое главное, нематериальных ресурсов.
![]() |
![]() |
Рис. 3.1. Направления развития
Система взаимосвязанных показателей эффективности позволяет оценить, каким образом изменения значений нефинансовых показателей в дальнейшем повлияют на финансовые результаты. Мы не только видим, каких результатов нам надо достичь, но, и понимаем, как это можно осуществить.
С одной стороны, осознание того, что все наши усилия направлены на получение конкурентного преимущества в будущем. Ведь, только создав такое конкурентное преимущество, компания сможет заработать достаточное количество денег и реализовать свои финансовые цели. С другой стороны, для создания конкурентного преимущества необходимо определенным образом воздействовать на внутренние процессы компании, на бизнес. До недавнего времени в России преобладали идеи диверсификации, а опыт концентрации и продажи достаточно крупных неключевых бизнесов носил единичный характер. В настоящее время пришло время для процесса специализации – что-то необходимо упразднить, что-то надо улучшить. И тут возникает вопрос о повышении уровня знаний и развития новых технологий. На предприятии работают люди с разной квалификацией с разным уровнем знаний. Возможно, усовершенствование существующих процессов потребует изменения в структуре знаний этих людей. Или же внедрение новой технологии ради повышения эффективности процессов повлечет за собой потребность в обучении персонала новым принципам работы. Все это необходимо для достижения наших долгосрочных целей. Не уделяя должного внимания развитию нематериальных активов (инфраструктуре, технологиям, знаниям), предприятие никогда не достигнет финансового благополучия.
На этапе формирования стратегии по направлению «финансы» определяется стратегия развития самого предприятия. Будет ли компания придерживаться стратегии роста и/Ии повышения производительности, определяется именно на этом уровне. Помимо этого, определяются финансовые цели компании, которых необходимо достичь в результате реализации выбранной стратегии для удовлетворения собственников компании.
На этапе формирования стратегии по направлению «клиенты» определяется за счет продвижения каких товаров и на каких рынках будет реализовываться стратегия развития. Для каждого продукта определяется своя конкретная стратегия, в соответствие с которой предприятие будет действовать, продвигая продукт на рынке. Будет ли компания стремиться к минимизации издержек и выпуску товаров среднего качества по низким ценам, то есть придерживаться стратегии лидерства по издержкам? Или же компания будет стремиться обеспечить товар с наилучшими показателями по отрасли, но по относительно высоким ценам, то есть реализовать стратегию лидерства товара? А, возможно, компания сконцентрируется на удовлетворении потребностей какого-либо одного сегмента покупателей путем оказания дополнительно сервисных услуг, то есть на стратегии близости к потребителю.
Как и для предыдущего направления, здесь устанавливаются цели, которых необходимо достичь при реализации выбранных продуктов и конкурентных стратегий.
При разработке стратегии по направлению «внутренние процессы» учитывается тот факт, что на предыдущем этапе мы определили нашу конкурентную стратегию. И в зависимости от этого необходимо сконцентрировать внимание на тех процессах, которые позволяют реализовать эту стратегию. Так для стратегии лидерства по издержкам необходимо обратить особое внимание на процессы, связанные с производством и логистикой. Сокращение производственного цикла, оптимизация поставок складских запасов – часть основных факторов, влияющих на успех реализации данной стратегии. Для реализации стратегии лидерства по продукту важна скорость разработки и продвижения на рынок новых продуктов. Сокращение периода времени с момента зарождения идеи до момента массовых продаж – основная задача при реализации указанной стратегии.
Если говорить о стратегии близости к потребителю, то для ее успешной реализации особенно важны именно процессы взаимодействия с потребителем и оказания ему дополнительных услуг.
Инновации в данном случае также важны, но только в тех узких направлениях, которые определяются выбранным потребительским сегментом.
В зависимости от выбранной конкурентной стратегии предприятие выбирает соответствующую стратегию в области «внутренние процессы». Основная задача стратегии состоит в изменении процессов предприятия таким образом, чтобы они максимально эффективно вели к реализации выбранной конкурентной стратегии. Необходимо принимать решение о реинжиниринге или оптимизации бизнес-процессов.
Последнее направление развития предприятия определяет, какими стратегически важными знаниями и технологиями должно обладать предприятие, чтобы иметь возможность реализовать перечисленные выше стратегии. Стратегия в области обучения и развития является основанием, фундаментом того здания, которое называется BSC. Без нужных знаний и технологий невозможно изменить процессы предприятия, невозможно реализовать стратегии и добиться запланированных финансовых результатов. Знания и технологии охватывают все направления BSC. Именно поэтому стратегия в области обучения и развития по всем остальным направлениям уже сформированы. Основными составляющими стратегии в области роста и обучения являются:
· знания и опыт сотрудников. Люди с их знаниями и умениями приобретают все более весомую роль среди прочих активов компании. Стратегия развития знаний предполагает не только обучение сотрудников новым методикам и технологиями, но также создание корпоративных баз знаний.
· технологии и инфраструктура. Данная составляющая тесно связана с предыдущей. Для того чтобы обучение предоставить им необходимые условия. Эффективная оргструктура, система управления проектами система бюджетирования и управленческого учета, корпоративная информационная система, современные технологии производства и разработки новых продуктов – вот те немногие элементы стратегии развития технологии и инфраструктуры.
· внутренний климат организации и чувство удовлетворенности сотрудника. То, что позволяет объединить опыт, знания, технологии, инфраструктуру и направить их на достижение поставленных целей. Сотрудник, не испытывающий чувство удовлетворенности от работы, не будет выкладываться на все сто и, скорее всего, ненадолго задержится в компании. А это уже текучка кадров. Основная проблема, которая возникает при внедрении стратегии BSC – это трудности выявления причинно-следственных связей между финансовыми и нефинансовыми эффектами, идущих от стратегии «сверху». Вследствие этого необходима методика, которая позволила бы проводить такую сценку «снизу», от процессов и при этом была совместима с BSC.
В качестве методики по определению системы взаимосвязанных показателей эффективности можно использовать бизнес-диагностику и построение SCORE-модели предприятия.
SCORE -модель предприятия
Направления бизнеса, анализируемые в ходе бизнес-диагностики (SCORE-модель), аналогичны тем, что рассматривались в BSC. Но показатели эффективности берутся от процессов, а не от стратегии, как в случае с BSC. Это повлияет на результат оценки, но не на принцип BSC и бизнес-диагностика имеют одинаковый смысл. Для того чтобы качественно оценить эффективность проекта оптимизации системы управления, необходима исходная информация. В случае BSC такая информация уже изначально присутствует в виде критических факторов успеха и ключевых показателей эффективности, а также их значений. В случае отсутствия BSC такой информации нет, поэтому изначально необходимо провести диагностику системы управления, чтобы выявить необходимые факторы и показатели, а также их значения.
В ходе диагностики выявляются слабые места (симптомы или проблемы) существующей системы управления, анализируются и выявляются причины их возникновения (рис. 3.2, позиции 1 и 2). Затем определяется будущее состояние, к которому организация стремится. Это состояние выражается в виде результатов, характеризующих количественное состояние будущей системы управления, и эффектов, характеризующих качественное состояние будущей системы управления (рис. 3.2, позиции 3).
![]() |
||

Рис. 3.2. Схема формирования SCORE -модели предприятия
После того, как будущее состояние определено, подбираются процедуры по переходу из текущего состояния в будущее, иначе говоря, формируется перечень ресурсов. SCORE-модель позволяет предприятию выработать стратегию перехода от проблемы к ее решению. Причем ключевым здесь является именно переход к решению, а не уход от проблемы. SCORE является аббревиатурой от английских S ymptom (симптом), C ause (причина), O utcome (результат), R esource (ресурс), E ffect (эффект).
В ходе диагностики выявляются основные показатели эффективности процессов предприятия, оценивается их текущее состояние. Диагностика проводится по основным направлениям развития бизнеса, определяемым BSC (рис. 3.3). Для выявления показателей эффективности строятся диаграммы причинно-следственных связей. Говоря о проблемах предприятия и причинах, их вызывающих, нельзя не упомянуть тот факт, что ни на те, ни другие уже никак нельзя повлиять, все, что можно сделать, - устранить их последствия. На причины возникновения проблем также нельзя повлиять потому как они в прошлом. Все, что можно сделать, - анализировать ошибки. Остается только одно состояние, на которое можно влиять, - это будущее. Будущие результаты отображаются в виде набора показателей эффективности и их будущих значений. Набор будущих показателей эффективности строится с учетом следующих моментов:
· в качестве основы используется набор показателей эффективности, выявленный в ходе диагностики.
· будущий набор показателей и их значений строится с учетом видения будущего компании на краткосрочный и среднесрочный период.
![]()
![]()
|
|
|
|
Рис. 3.3. Схема оптимизации процессов достижения бизнес - целей
Помимо, результатов, которые достаточно конкретны и измеримы, существуют еще так называемые эффекты. Измерить эффекты гораздо сложнее, чем результаты, потому как эффект – это долгосрочное проявление достижения результата. Например, если в качестве результата берется сокращение продолжительности процесса, то эффектом от достижения этого результата может быть возможность самообразования за счет высвобождения части рабочего времени. Чтобы перейти из текущего состояния в будущее, необходимы ресурсы. Ресурсы отражают те действия, которые необходимо совершить для достижения показателями эффективности заданных значений.
Оценка эффективности внедрения
Для оценки эффективности внедрения сбалансированной системы показателей необходимо рассмотреть два состояния системы управления. Первое состояние, начальное – это состояние в настоящий момент времени (состояние «как есть»), пока проект еще не начался. Начальное состояние характеризуется набором показателей эффективности системы управления и их уникальных значений. Важным моментом здесь является практическое применение BSC. В противном случае просто неоткуда будет брать показатели эффективности и их значения.
Второе состояние, конечное – это состояние после завершения предполагаемого проекта (состояние «как должно быть»). Оно имеет тот же набор показателей эффективности, что и начальное состояние, но при этом необходимо различать целевые значения показателей эффективности, связанные с развитием предприятия, и значения показателей эффективности, которые можно достичь в результате проекта.
Иначе говоря, в ходе проекта получаем изменения показателей эффективности и тем самым приближаемся к установленным целям, которые характеризуются своими значениями показателей эффективности.
Оценка эффективности – именно тот инструмент, который позволяет определить, насколько управление организацией соответствует уровню достижения стратегических целей, в частности укреплению и росту рыночной стоимости компании.
![]()
![]()
![]()
![]()
![]()
![]()
![]()
![]()
![]()
![]()
![]()
![]()
![]()
![]()
![]()
![]()
![]()
![]()
![]()
Рис. 3.4. Дерево экономических показателей на верхнем уровне
Рис. 3.5. Фрагмент карты стратегических задач
Система сбалансированных показателей позволяет идентифицировать факт и область возникновения проблемы, но не дает готовых решений. В результате можно сделать следующие выводы:
1) Существует принципиальная возможность разработки сбалансированной системы показателей в рамках отдельно взятого подразделения компании.
2) Самостоятельная разработка вполне по силам менеджменту российских компаний малого и среднего бизнеса.
3) Опыт разработки системы сбалансированных показателей в рамках отдельного подразделения может быть использован при построении на корпоративном уровне, что, однако, представляет гораздо более сложную задачу, для решения которой необходимы привлечение больших ресурсов и высокая квалификация разработчиков. В этом случае более привлекательным решением может стать обращение в специализированные консультационные компании.
Задача системы сбалансированных показателей состоит в переводе стратегии компании в комплексный набор показателей ее деятельности, определяющий основные параметры системы измерения и управления.
Набор показателей задает основу для формирования стратегии компании и включает количественные характеристики для информирования сотрудников об основных факторах успеха в настоящем и будущем. Формируя ожидаемые результаты, компания ставит цель и создает условия для ее реализации, а высшее руководство направляет энергию, способности и знания сотрудников на решение задач долгосрочной перспективы.
Базовая установка концепции BSC состоит в том, что традиционные финансово-экономические показатели являются недостаточными для определения стратегического успеха компании и обеспечения обратной связи. Для решения этих задач необходимо иметь более сбалансированный набор показателей деятельности компании в различных плоскостях, позволяющий контролировать факторы, влияющие на эти показатели, а не просто отслеживать результаты. Для успешного мониторинга процесса в достижении стратегических целей не следует все внимание заострять на оценках прошлой деятельности. Необходимо рассматривать те показатели, которые будут влиять на результаты компании в будущем. Ориентир на показатели, характеризующие лишь одну область деятельности, может негативно отразиться на конечном результате. Поэтому система сбалансированных показателей включает четыре основных аспекта: финансы, взаимоотношения с клиентами, внутренние процессы, обучение и развитие персонала.
За цель принимают – эффективность; наращивание темпов и масштабов производства, повышение качества продукции в настоящее время уже недостаточны для достижения конкретного преимущества на рынке, и поэтому многие компании переходят на новые прогрессивные методы корпоративного управления. Эти методы позволяют своевременно реагировать на изменение условий на рынке.
Позитивный эффект внедрения системы сбалансированных показателей обусловлен повышением общей эффективности деятельности компании, поскольку при действенности системы каждый сотрудник фирмы осознает связь между своими конкретными обязанностями и стратегическими целями компании. Руководители, обладая механизмом поддержки принятого решения, имеют возможность измерить эффективность работы каждого подразделения и могут влиять на процесс реализации стратегии компании.
Практический пример построения BSC
Для демонстрации возможности подобного построения рассмотрим сбалансированную системы показателей для подразделения финансовый консалтинг ЗАО «ЭНПИ Консалт». Выбор можно объяснить тем, что консалтинговый бизнес – один из самых динамичных, когда необходимо постоянно двигаться вперед и создавать конкурентные преимущества, чтобы, по меньшей мере, не потерять уж завоеванные позиции. В такой ситуации вопрос эффективности управления становится крайне актуальным. Работа в консультационной компании – это напряженный труд, требовательные клиенты, частые командировки, проблемы, требующие нестандартных и быстрых решений, необходимость поддерживать высокое качество предлагаемых услуг. Поэтому ключевой фактор – профессиональный кадровый состав. Построение сбалансированной системы показателей в подобной компании призвано решить проблемы управления специалистами и их знаниями.
Создание сбалансированной системы показателей в подразделении можно разбить на следующие:
- выработка единого представления о текущем состоянии и перспективах развития подразделения
- формализация представления о будущем подразделения в виде взаимосвязанных целей. Формирование дерева целей
- декомпозиция целей и формирование задач по направлениям измерения
- определение ключевых показателей эффективности для измерения поставленных задач
- определение целевых значений для выбранных ключевых показателей эффективности
- разработка мероприятий, необходимых для достижения целей подразделения
В рамках этапа 1 формализуем представление об основных направлениях деятельности, миссии подразделения, его целях.
Направления деятельности подразделения:
- Построение систем бюджетного управления;
- Инвестиционное консультирование;
- Финансовый консалтинг.
Миссия подразделения: комплексное решение проблем клиентов в области управления финансами за счет расширения перечня оказываемых услуг и создания сбалансированной, универсальной и высокоэффективной команды профессионалов.
Цели подразделения:
1) Обеспечение высокой эффективности деятельности подразделения по существующим направлениям консалтинга в освоенных отраслях.
2) Освоение новых отраслей по существующим направлениям консалтинга.
3) Освоение новых направлений консалтинга в существующих отраслях.
Подразделение «Финансовый консалтинг» сформировано сравнительно недавно и находится на этапе своего развития. В этом случае на практике наиболее эффективными являются две стратегии: стратегия роста и стратегия производительности. Это позволяет в рамках этапа 2 условно разделить стратегические цели подразделения на два блока: цели, направленные на увеличение числа заказчиков, и цели, обеспечивающие эффективное выполнение договоров.
Каждый из блоков структурируем по направлениям измерения, изначально заложенным в BSC: «Финансы», «Клиенты», «Бизнес-процессы», «Обучение и развитие». Процесс формирования взаимосвязанных стратегических целей подразделения отображен на рис. 3.6.
финансы
клиенты
бизнес-процессы
обучение и развитие
Рис. 3.6. Стратегические цели подразделения финансовый консалтинг
Далее необходимо произвести декомпозицию целей по каждому направлению измерения. Как и на предыдущем этапе построения дерева задач в рамках этапа 3 начинаем «сверху» - с финансовой проекции; затем следует проекция взаимоотношений с клиентами; проекция внутренних бизнес-процессов; проекция обучения и развития.
Декомпозиция целей производится, например следующим образом: чтобы обеспечить достижение стратегических целей увеличение прибыли, увеличение валовой выручки, повышение рентабельности, необходимо увеличить реализацию по договорам, повысить среднюю стоимость договоров и снизить накладные расходы на их выполнение. Формирование задач для проекций системы производится аналогичным образом. Результат выполненных работ в рамках текущего этапа представлен на рис. 3.7.
финансы
клиенты
бизнес-процессы
обучение и развитие
Рис. 3.7. Стратегические задачи подразделения финансовый консалтинг
На следующем этапе определяем ключевые показатели эффективности для измерения поставленных задач (этап 4).
Результаты выполненных работ отображены в таблице 3.1.
Следующий этап построения BSC – определение целевых значений для отобранных ключевых показателей эффективности (этап 5).
Для этого необходимо:
1) Описать способы вычисления и меры измерения показателей
2) Определить периоды расчета показателей
3) Определить фактические значения ключевых показателей эффективности
4) Установить целевые значения ключевых показателей.
Табл. 3.1.
Взаимосвязь стратегических целей, стратегических задач и ключевых показателей эффективности
| Проекции |
Стратегические цели |
Стратегические задачи |
Ключевые показатели эффективности |
| 1 |
2 |
3 |
4 |
| Финансы |
Увеличение прибыли |
Увеличение числа договоров |
Количество заключенных договоров |
| Увеличение валовой выручки |
Повышении средней стоимости договора |
Средняя стоимость договора |
|
| Повышение рентабельности |
Снижение издержек по договору |
Средняя себестоимость типового договора |
|
| Клиенты |
Повышение авторитета и известности подразделения |
Публикация в СМИ |
Количество публикаций |
| Выступления на конференциях, семинарах |
Количество охваченных конференций, выставок |
||
| Расширение и поддержание клиентской базы |
Привлечение новых клиентов |
Количество договоров с новым клиентом |
|
| Заключение повторных договоров со старыми клиентами |
Количество повторных договоров со старыми клиентами |
||
| Количество личных контактов |
|||
| Удовлетворение потребностей заказчика |
Достижение лояльности клиента |
Количество документов обратной связи с положительными откликами |
|
| Процессы |
Совершенствование маркетинговой деятельности |
Подготовка комплектов маркетинговых материалов по направлениям услуг, по клиентам, по отраслям |
Количество направлений деятельности «закрытых» комплектами материалов |
| Количество новых клиентов, «закрытых» комплектами материалов |
|||
| Количество старых клиентов, «закрытых» комплектами материалов |
|||
| Количество отраслей, «закрытых» комплектами материалов |
|||
| Оптимизация процессов выполнения договоров |
Повышение производительности персонала |
Среднее время выполнения типового договора |
|
| Совершенствование методики выполнения договоров |
Количество разработанных моделей/шаблонов |
||
| Обучение и развитие |
Повышение ценности персонала |
Внутренне бизнес-обучение |
Количество внутренних семинаров |
| Средний балл ценности по результатам анкетирования |
|||
| Создание эффективной команды |
Повышение универсальности рабочих групп |
Количество рабочих групп, способных принимать участие в работах по различным направлениям и в различных отраслях. |
|
| Совершенствование корпоративного климата |
Повышение степени удовлетворенности персонала |
Средний балл по результатам анонимного анкетирования |
|
| Повышение ценности персонала |
Увеличение числа степеней сертификатов, дипломов. |
Количество |
Расчет конкретных величин ключевых показателей эффективности – объемная и сложная задача, требующая отдельного детального рассмотрения. Помимо этого здесь начинает действовать другой механизм управления эффективность – система бюджетного управления.
Последний участок работ в рамках проекта (этап 6) – определение узких мест в системе показателей и предложение ряда мероприятий, или стратегических инициатив, для улучшения ситуации. Стратегические инициативы разрабатываются для внесения изменений на наиболее проблемных участках деятельности компании, где показатели невозможно существенно улучшить в рамках текущей деятельности. В отношении подразделения «Финансовый консалтинг» к таким показателям можно отнести: количество договоров с новыми клиентами и количество пилотных проектов.
В качестве стратегической инициативы для расшивки отмеченных узких мест можно предложить увеличение контактов с другими подразделениями компании, обладающими обширной клиентской базой. Выполнение субподрядных работ по чужим договорам, с одной стороны, позволяет сторонним подразделениям справиться с большими объемами работ, с другой – увеличивает клиентскую базу подразделения и позволяет его сотрудникам приобрести опыт в смежных с финансами направлениях деятельности. Очевидно, что указанные действия будут способствовать достижению целевых значений проблемных показателей.
Таким образом, сбалансированная система показателей для оценки эффективности и совершенствования корпоративного управления в подразделении «Финансовый консалтинг» построена.
Антикризисное управление можно рассматривать как элемент любого управления, выраженный в той или иной степени в зависимости от того, на какой стадии циклического развития находится организация (фирма, корпорация, предприятие и пр.). Антикризисное управление имеет свои специфические черты. Они охватывают все области управленческой деятельности, характеризуются своими значениями различных параметров.
Антикризисное управление не будет антикризисным, если оно лишено стратегии. Взгляд в будущее, его предвидение позволяет оценивать не только саму возможность наступления кризиса, но и его последствия и тенденции послекризисного развития.
В условиях рыночной нестабильности хорошо налаженное антикризисное управление позволяет достичь стабильного положения предприятия на рынке. Но часто предприятия оказываются в кризисных ситуациях, обусловленных суммарным воздействием внешних и внутренних факторов неопределённости и предпринимательского риска. Природа и формы воздействия этих факторов могут быть различными, но результатом их действия является дисбаланс организации.
В кризисной ситуации компания не может найти противовес дестабилизирующим факторам и поэтому возникают проблемы в различных сферах её деятельности: финансовой, производственной, в управлении персоналом и т.д. Крайней формой кризиса может быть банкротство.
Формированию антикризисной программы должен предшествовать обстоятельный анализ финансово-хозяйственной деятельности предприятия, его активов и пассивов, дебиторской и кредиторской задолженности, обеспеченности собственными средствами, существующих и возможных заказов, спроса и цен на продукцию и услуги. Это позволяет выявить причины кризисного состояния, наметить способы его преодоления.
Антикризисное управление в первую очередь должно быть связано с регулированием потоков денежных средств и затрат, формирующих кредиторскую задолженность.
В современных условиях антикризисное управление предприятием в хозяйственном механизме часто играет решающую роль в дальнейшем существовании предприятия.
Список использованной литературы
1. Ансофф И. Стратегическое управление. М.: Экономика, 1989.
2. Антикризисное управление / Под ред. А.Г. Грязновой. М.: ТАНДЕМ, 1999.
3. Антикризисное управление: Общие основы и особенности России. Учебное пособие / Под ред. И.К. Ларионова. М.: Издательский дом «Дашков и Ко », 2001.
4. Виханский О.С.; Наумов А.И. М.: Гардарики, 2003.
5. Гурков И.Б. Стратегический менеджмент организации. М.: ЗАО Бизнес-школа «Интел-Синтез», 2001.
6. Коротков Э.М. Антикризисное управление. М.: ИНФРА, 2003.
7. Круглов Н.И. Стратегическое управление компанией. М.: Русская деловая литература, 1998.
8. Родионова Н. В. Антикризисный менеджмент: Учебное пособие для вузов. - М., 2001.
9. Самоувина А. В. Антикризисное управление компаний. СПб.: Питер. 2003.
10. Фомин Я. А. Диагностика кризисного состояния предприятия: Учебное пособие для вузов. - М.: ЮНИТИ-ДАНА. 2003.





