| Скачать .docx |
Реферат: Введение в маркетинг — системный подход
Соломонов Леонид Алексеевич
Журнал «Эксклюзивный маркетинг» (приложение к журналу «Практический маркетинг»), № 2(53) за 2006 год
Если исключить из рассмотрения практику сегодняшнего состояния дел в маркетинговом управлении предприятия, то может показаться, что о маркетинге уже давно написано все, что только возможно. Дж. Траут насчитывает более 20 тысяч изданий по маркетингу и стратегическому планированию, вышедших за последние 30 лет... Представляется просто невероятным, что можно что-то добавить к монументальному, энциклопедическому труду Ф. Котлера или методологически структурированным «Основам маркетинга» Е.П. Голубкова, практически являющимся последовательным руководством по применению обширнейшей методологии, всего многообразия ее инструментария.
Тем не менее, от фактов никуда не деться: «вырванный из контекста» системы управления предприятия маркетинг «беспомощно зависает в воздухе»... до сих пор.
Без методологии системного подхода не приблизиться ни к пониманию сложившейся ситуации, ни к пониманию сути самой системы управления предприятия, тем более,— к современной концепции стратегического управления, основной составляющей которой является маркетинговое управление предприятия.
Данная работа представляет собой попытку применения системного подхода в изложении маркетингового управления, перед вами — «задумчивый взгляд» маркетинга, если можно так выразиться, внутрь самого себя. Тесный симбиоз системного подхода и управления рыночной деятельностью предприятия позволяет говорить также и о практической значимости рассмотрения маркетинга в таком аспекте.
Маркетинг менеджмент-основа комплексного подхода к управлению предприятия как к подсистеме взаимосвязанных рыночных процессов. Введение в маркетинг (системный подход)
«Загадка маркетинга заключается в том, что он, будучи одним из старейших видов человеческой активности, считается, тем не менее, одним из новейших разделов науки о бизнесе».
Майкл Баркер [1]
Прежде всего, необходимо сделать уточнения — в названии идет речь только об объеме нашего настоящего рассмотрения маркетингового управления. Предприятие, по сути, представляет собой подсистему взаимосвязанных процессов всего человеческого общества. Предприятие — система, образованная взаимосвязанными и взаимодействующими внутренними объектами, являющимися звеньями более общих процессов, и, в то же время, само по себе — одна из составляющих глобальной системы социума и его взаимодействия с окружающей средой. В предприятии так же, как в капле воды отражается весь океан, — находит место все, происходящее в обществе.
Маркетинг, как наука переднего края, в значительной мере отвечающая и за рыночную деятельность предприятия, и за здоровье самого рынка, не может игнорировать всех этих явлений. Задачи формирующейся сегодня новейшей маркетинговой концепции — осознание, постановка и решение этих проблем. И хотя тема данной работы значительно уже, мы все же коснемся этих вопросов при рассмотрении этапов формирования и смены маркетинговых концепций.
С точки зрения процессно-ориентированного подхода в названии - речь и об управлении, как о системе. В данной статье мы рассматриваем маркетинговое управление в аспекте подсистемы рыночных отношений. И здесь отмеченное выше уточнение становится не просто уместным, а необходимым дополнением, поскольку, в принципе, маркетинг — это подсистема всей глобальной системы взаимосвязанных процессов социума.
Далее мы совершим небольшой экскурс в область системного подхода, поскольку маркетинговое управление «страдает этим недугом» с самого своего рождения. Именно «страдает», поскольку не может быть маркетинга на 30, 50 или даже 80% — система, лишенная части своих составляющих и связей просто исчезает, хотя, это «недуг», скорее, именно практического понимания и применения маркетинга — наглядно это явление демонстрирует сегодняшнее положение дел с маркетингом на практике. Маркетинг — основная составляющая системного подхода в решении проблем предприятия, в то же время, системный подход — это и методологический базис, и основной инструмент маркетинга.
Перейдя от лука и стрел к огнестрельному оружию, человек должен был внутренне подняться на ступень, чтобы научиться хранить и носить его незаряженным, без надобности не заглядывать в бездонную пропасть ствола и не направлять его на окружающих. Пересев с телеги в автомобиль — оборудовать его контрольными приборами, создать правила дорожного движения — держать интервал и притормаживать перед поворотом…
Мы же всей страной, составляющей 1/6 часть мира, в одночасье перепрыгнули в «свободный» рынок, имея за душой лишь ворох идеологических комплексов (который, собственно говоря, и сыграл с нами эту шутку). Нас убедили, что плановая экономика — «достижение» социализма, соответственно, любой план для нас — его «пережиток». Нас уверили, что рынок дик и не управляем, поэтому, чисто по-русски, мы и считаем его свободным, даже не пытаясь представить себе всей сложности процессов, обеспечивающих эту «свободу». Мы привыкли, что «у них», «там» балом правят толстопузые и праздные буржуи и поэтому уверены, что рыночным предприятием управлять совсем просто — были бы деньги, а там рули куда хочешь, — рынок подправит…
Сосредоточьтесь и представьте на минуту, даже не питекантропа, а себя за штурвалом в нашпигованной приборами и органами управления кабине «Боинга», и даже не несущегося на высоте 10-ти километров, а просто катящегося по взлетно-посадочной полосе: что-то надо делать, но одно неверное движение и… все, кто имеет развитое воображение, ужаснулись, кто-то вспомнил про автопилот... К сожалению, пока не существует автопилотов, способных совершать маневры, взлеты и посадки (хотя, я подозреваю, существует множество инструкций как это делать)… Припомните недавние метания огромной «свободной страны» и кошмарный пример с «Боингом» покажется мелочью, шуткой в сравнении «с мировой революцией»…
Говорят, что для того, чтобы в социуме прошли реальные изменения, необходима смена трех поколений, это при условии, что каждое поколение будет подвергаться соответствующему воздействию всех возможных факторов, получать соответствующее образование, практические навыки, приобретать определенный опыт и т.д. и т.п. Именно поэтому, в особенности, данный предмет — наша тема в совокупности с нашим менталитетом, нашими подсознательными установками требует формирования определенного мировоззренческого подхода, предварительного ознакомления с основными идеями, заложенными в основу, как самого метода, так и используемых технологий и инструментов, без овладения которыми применение этих технологий малоэффективно, а в ряде случаев может даже принести больше вреда, чем пользы.
Формирование определенного мировоззренческого подхода позволяет на первых порах просто приблизиться к пониманию определяющего значения маркетинговых функций в деятельности предприятия. Если взять ту же популярную аналогию с автомобилем, — маркетинговая деятельность представляет собой основу силовой установки предприятия: залитое в бак топливо — потребности клиентов предприятия — благодаря искре маркетинговых идей, вырабатываемых всем сложным механизмом предприятия, превращается в энергию, которая перемещает Вас и Ваших клиентов из виртуальной области желаний в реалии действительности. Эта же аналогия, кстати говоря, очень наглядно показывает, что Ваше предприятие не ярко-красный Porshe, с ревом рассекающий просторы рынка и обрызгивающий ненароком подвернувшихся зевак. Ваши клиенты у Вас за спиной, — это скорее автобус или длиннющий экспресс (у кого как). В любом случае Вы не отделимы от них!
С одной стороны, это мировоззрение позволяет даже не вдаваясь в подробности используемых в дальнейшем технологий, начинать диагностику предприятия именно с исследования эффективности его маркетинговых функций, определения их параметров, как основного критерия всей деятельности, и лишь затем, с этим критерием, подходить к остальному. С другой стороны, оно позволяет наиболее быстро и эффективно проникнуть не только в суть подхода маркетингового управления, но и в суть самих «новейших» технологий управления. Поэтому мы не будем жалеть усилий, чтобы при любом удобном случае обращаться к «идеологическим», мировоззренческим аспектам, соответствующим образом настраивая свое подсознание.
Маркетинговое управление, развиваясь вместе с рынком и отражая процессы, в нем протекающие, сегодня представляет из себя сложный симбиоз достаточно отвлеченных научных подходов и искусства их применения в реальной жизни, и еще большим искусством является, как показывает опыт, овладение самой идеологией подхода.
Сам по себе предмет, его комплексный характер требует особого, академического подхода и в изложении. Здесь помогает определенный фокус: и педагогический, и психологический прием — человек всегда интуитивно старается держаться подальше от края. Увидев же всю картину целиком, с сопряженными областями, вы будете легко и уверенно оперировать необходимой ее частью, не опасаясь соскользнуть в «пропасть неизвестности».
С другой стороны, вследствие сложности и многогранности предмета, мы будем вынуждены приближаться к цели последовательными итерациями, рассматривать его с разных точек зрения, пользоваться различными масштабами. Собственно говоря, здесь мы применим методику системного подхода, мы будем наращивать составляющие и связи пока система «не заиграет» всеми своими гранями.
«Трудно научиться маркетингу? Хорошая новость: это можно сделать за один день. Плохая новость: на то, чтобы стать истинным мастером, уходит вся жизнь!» — Филип Котлер, «Маркетинг от А до Я» [2]. Тем более, такого подхода требует и теперешнее практическое состояние маркетинга, как оказывается, и не только в России. Что уж говорить нам на только становящемся российском рынке, с еще не затихшими спорами как правильно произносить маркетинг или маркетинг, если для самого корифея маркетинга, посвятившего сорок лет разработке и детальному описанию предмета, создавшего монументальный, всеобъемлющий труд и переиздавшего его 11 раз, доведя в объеме до 800 страниц [3], всего этого оказалось недостаточно. И он продолжает: «Маркетинг от А до Я», «Десять смертных грехов маркетинга» [4]… предваряя их все новыми, иногда анекдотическими примерами из жизни развитого западного рынка, откуда мы импортируем такие высокие технологии и стандарты, как BSC, BPR, SCM, CRM, ERP, ISO...
«Некоторые критики считают, что деловой мир не подходит для использования научных методов. Утверждение, что деловой мир решает свои задачи в обстановке, отличной от той, в которой проводятся научные исследования, справедливо; что проблемы делового мира определены в значительно меньшей степени, чем научные проблемы, возможно, также верно; но то, что проблемы делового мира не подходят для анализа с помощью научных методов, несправедливо». Это следы дискуссии, происходившей в 50-х годах прошлого века в США, которые я обнаружил на страницах книги «Системный анализ для решения деловых и промышленных проблем» С. Оптнера (примерно – время практического становления самого маркетинга, как науки или просто определенной дисциплины, — кому как удобней)… Не удивительно, что маркетинг и у нас пока считается «ненужной игрушкой»: сказывается и уровень развития рынка, и общие закономерности развития общества, в принципе, не позволяющие произвольно перепрыгивать этапы.
Но темпы, с которыми происходит подтягивание, сам разгон воодушевляют. «Нет худа без добра» — перед нами еще один довод, чтобы серьезно заняться предметом: здесь и сейчас мы точно знаем, куда приведут события. Предприятия, первыми это осознавшие и начавшие применять в своей деятельности, не просто обретут полезный в будущем опыт, а получат неоспоримые текущие преимущества, поднимающие их, так сказать, «до уровня европейцев среди местных диких аборигенов».
Не лучше ли уже сегодня, не скатываясь к банальному бесконечному повторению совсем не банальных «четырех Пи» или оперированию непонятными для большинства и оттого превращающимися в пустой звук, в «штампы» словами «система», «системный подход», попытаться сделать то же, что сделал «великий и могучий» с словом «marketing» — попробовать со своих позиций, с позиций настоящего времени переосмыслить довольно древний предмет, расставить акценты и найти предпосылки и соответствующие способы его «продвижения» в практику, тем более, что, как говорит сам Котлер, и рынок, и, соответственно, маркетинг сегодня не те, что были всего 30 лет назад, а еще через десять — маркетинг будет совсем не таким, каким Вы его изучаете [3; 2]. Хочется надеяться, что «силовое поле» развития маркетинга на этот раз «захватит» в свои орбиты и нашу страну.
Честно говоря, задачу можно будет считать выполненной, если удастся заронить хотя бы зерна сомнений в непогрешимости существующих стереотипов. Во второй главе мы поймем, почему эти «вредные» системы (как и вообще «все плохое») всегда возникают (вернее говоря, формируются) первыми, почему вообще, в принципе, закрытый, разорванный границами мир — это плохо, и также — плохо, когда мир искусственно насыщается лишними (паразитными) связями.
1.3. О плане, целях, задачах и возможностях
«План заседания, так сказать,
… о материализации духов и
раздаче слонов…»
(по мотивам выступлений О. Бендера)
Без большого преувеличения, — по ходу изложения мы станем свидетелями «переходов» в виртуальный мир (с возвращением обратно, естественно) объектов нашего рассмотрения, то же будет происходить и с нами. Результатом нашей работы явится мощный базис не только для создания и применения самой всеобъемлющей на сегодняшний день системы управления предприятием, но и освоения не менее обширной методологии — маркетингового управления предприятия.
Одной из основ системного подхода является рассмотрение «ситуации» проблемы как ее основной составляющей, поэтому мы начнем с краткого обзора практического состояния дел в рассматриваемой области. Кроме того, это позволит нам первый раз приблизиться к нашей цели и увидеть ее издалека, но зато — в одном ряду с подобными ей более «признанными» гигантами.
Затем, мы постараемся взглянуть на предприятие, как объект управления, с позиций системного подхода, и это заведет нас в дебри системного анализа. Это не так уж и вредно — системный подход лежит в основе самого маркетинга. Перед этим мы успеем еще раз и гораздо ближе пройти над целью, заметив еще ряд ее особенностей.
«Плутая» в дебрях системного анализа, мы окажемся на «плато» стратегического управления. И лишь после того, как мы преодолеем его, так сказать, «по диагонали», перед нами предстанет цель нашего пути. Другой такой возможности увидеть маркетинговое управление во всей его полноте просто нет.
«Путешествуя» этим извилистым маршрутом (на самом деле, двигаясь к цели кратчайшим путем) через различные, иногда представляющиеся очень удаленными и «посторонними» дисциплины, мы будем стараться, особенно не отвлекаясь, обращать внимание только на основные моменты, которые потребуются нам в дальнейшем.
Рассмотрев, таким образом, предмет нашего исследования с разных сторон, во всей его многогранности, мы сможем без потерь собрать все в единую картину, определив цели, задачи, основные функции маркетингового управления. Представив его место и роль сначала в системе управления предприятия, а затем и в стратегическом управлении, мы, наконец, углубимся в суть подхода, чтобы отметить место и роль маркетингового управления в проектировании, построении и собственно организации деятельности предприятия.
Разобравшись в сути метода, мы обнаружим и еще один его инструмент, совсем новый и казавшийся до этого «бесхозным», — теперь нас уже трудно сбить с толку. Фактически, в результате наших с вами совместных усилий на этом этапе Вы получите полную, почти без секретов (технологические всегда существуют — это и отличает Mercedes от Zaporoghtza), реально действующую методу построения в вашей организации полнокровной ERP- системы, причем именно того класса, который нужен вам, и настроенную именно под вас. Более того, если вы и не превратитесь в полноценного заказчика, разработчика и пользователя этой системы, то, по крайней мере, убедитесь, что без «приложения» мастера к инструменту, уж этот инструмент точно не издаст ни одного приличного звука. Без всех перечисленных выше условий любая ERP превращается в бессмысленную дорогущую игрушку!
В то же время, если, заручившись поддержкой самых влиятельных лиц предприятия, попытаться построить ее (ERP) на данном этапе (что, скорее всего, Вам и удастся!), она тут же будет в основном разрушена оргструктурой компании, последние спицы в колесах ее чудесного механизма доломает уже не какая-то неосязаемая «оргструктура», а собственный персонал вашей компании. И с этим никакие, даже самые влиятельные, персоны ничего(!) не смогут поделать. Вы и сами придете к тому же мнению, когда, как я надеюсь, мы совместно доберемся до этого этапа. Именно поэтому мы и не остановимся на нем. И в «Заключении», сформулировав, в чем именно заключен базис, создаваемый маркетинговым управлением и для стратегического управления и для построения организации; что представляет собой истинная «движущая сила», — не только не нуждающаяся в дополнительном «включателе», но и способная порождать и инициировать другие необходимые «силы»; подведя итоги и расставив приоритеты, мы кратко рассмотрим и следующие необходимые шаги «чтоб сказку сделать былью», тем более, что базис подхода, в том числе и к этим вопросам, у нас уже будет создан.
1.4. О практическом состоянии маркетингового управления
«Пирамиду можно поставить на любую
грань… но лучше ставить на правильную».
В.А. Гончарук
Рынок консалтинговых услуг, отражающий наиболее передовые и современные взгляды на организацию деятельности предприятия, позволяет нам оценить состояние дел с маркетингом на практике по верхней границе (наилучшее из наиболее вероятного).
Представляемая Вам тема, по сути, первая, вводная в ряду других консалтинговых продуктов. Именно очередность этапа проведения маркетингового аудита предприятия определяет и место, и в значительной мере ее установочный, идеологический, можно сказать, мировоззренческий характер.
В работе [5], опирающейся на практику консультирования, исходя из особенностей исторической схемы развития предпринимательства в России, проблем каждого этапа и соответствующих этому задач предприятия на разных этапах его развития определяются и перечисляются основные области консультирования.
Это позволяет автору выделить и охарактеризовать четыре центральные базы консультирования: Финансы, Управление, Кадры, Маркетинг.
Все, вышеназванное в комплексе, в свою очередь, дает возможность соотнести их между собой и выделить основной (базовый) подход — «основание пирамиды», рис. 1.
«Каждая область является основой консалтингового подхода, в той или иной мере учитывающего все факторы развития предприятия, но опирающегося на одну базу. Профессионалы сводят эти четыре базы к пирамиде, которую можно поставить на любую грань для достижения необходимого результата — решения проблем и задач предприятия. В принципе, это так. Но на практическом уровне разница в приоритетах выполнения консалтинговых проектов делает актуальным для заказчика вопрос выбора подхода…

Рис. 1. Модель маркетингового подхода к практике консультирования [5]
Приоритеты первых трех подходов обусловливают оптимизацию предприятия, прежде всего, вокруг существующих стратегий и технологий. Исходной базой служат представления руководителей о рынке, предыдущий опыт деятельности предприятия. И хотя мы говорим об интегрированном консалтинге, т.е. подключении к проекту на поздних этапах консультантов любого нужного профиля, первоначальная установка конфликтует с последующими инновациями. Например, «организационно-управленческий» консультант помогает партнерам-совладельцам фирмы договориться о целях деятельности, формализовать стратегии, структурировать управление. Затем включается маркетинговый блок и выясняется, что эффективное рыночное поведение не вписывается в свежевыстроенную схему, необходимо отказываться от недавно достигнутых (с таким трудом) договоренностей и формировать новую структуру, отвечающую рыночным требованиям.
Маркетинговое консультирование базируется на приоритете рыночных взаимодействий перед внутрифирменными (сначала — для чего делать, потом — что и как). Это основание пирамиды будет наиболее правильным во всех случаях, когда в развитии предприятия приоритетно рыночное продвижение, а не внутреннее самосовершенствование…
Инструментом маркетинга является любой фактор деятельности организации, находящий отражение во внешней среде, при условии, что этот фактор можно целенаправленно изменять для оказания воздействия на окружающую среду (т.е. определяется ситуационный характер инструмента маркетинга).
Все это означает, что маркетинг является не функциональным эпизодом процесса управления, а его базой». [5]
А теперь взглянем на реальную статистику рынка. По данным исследований «Эксперт РА» [6] выручка только ста крупнейших консалтинговых компаний достигла в первом полугодии 2005 года 11 млрд руб., показывая рекордные темпы роста в 50–70 % (годовых) и десятикратную динамику за последние пять лет. Еще в 2004 году отмечены тенденции расширения доли среднего бизнеса среди потребителей консалтинговых услуг [7]. Динамика и темпы роста однозначно свидетельствуют о стадии бурного развития рынка в настоящий момент. Хотя, классификацию «Эксперт РА»:
услуги в области стратегического планирования и организационного развития;
услуги в области финансового управления;
налоговый консалтинг;
консалтинг в области управления персоналом и его подбора;
консалтинг в области организации производства товаров и услуг;
консалтинг в области маркетинга и отношений с общественностью;
информационные технологии — управленческий консалтинг;
информационные технологии — разработка и системная интеграция;
юридический консалтинг в области хозяйственного права;
Только разобравшись, с чем на самом деле
нельзя назвать совершенной, она отражает реальное состояние рынка и его структуру. «Выделяя» из нашего предмета такие его составляющие, как «стратегическое планирование», «консалтинг в организации производства товаров и услуг», «маркетинг и отношения с общественностью», она ни разу не упоминает о самом маркетинговом управлении (так, вероятно, легче находить и идентифицировать реальных «действующих лиц» — к тому же результату привели и мои очень скромные исследования этого рынка в первой половине 2005 года). Об относительной доле услуг маркетингового консультирования можно и не продолжать...
Говорят, о здоровье нации можно судить по состоянию здравоохранения. Рынок консалтинга, в этом плане, демонстрирует нам в концентрированном виде состояние дел с маркетинговым управлением на практике — либо «оно никогда не болит»… либо — просто отсутствует. Еще один показательный пример — в самом названии статьи [8], отражающем, вероятно, существующую сегодня практику постановки вопроса. К сути этого явления мы подойдем чуть позже, в третьей главе.
Далее мы будем пользоваться различными моделями, пока во второй части работы перед нами не предстанет «своя», еще более детальная модель предприятия. И хотя в ее основе будет лежать все та же, правда, уже усеченная пирамида, ее уже не так-то легко будет перевернуть, для того, чтобы поставить «с ног на голову».
2. Предприятие и системный подход
Только разобравшись, с чем на самом деле
мы имеем дело, мы сможем с этим что-то поделать.
Этот эпиграф еще раз подчеркивает сугубо практическую направленность нашего подхода даже в таких «сверх»-академических вопросах. Действительно, что может быть практичнее теории, пусть даже в самом кратком изложении…
Итак, что же это за «зверь» такой, у которого столько проблем, «болезней», «докторов»-специалистов по их «лечению» и… даже названий: фирма, компания, предприятие, организация, структура, учреждение… Как мы определим его для себя, какие важные черты и особенности выделим — такой и подход сможем применить, то и получим на выходе — как говорится: «как аукнется, так и откликнется».
В хозяйственной практике предприятие обозначает некое образование, ведущее коммерческую деятельность. В этом аспекте фирму можно определить как хозяйственную единицу, обладающую обособленным имуществом и оформленными правами, позволяющими ей осуществлять хозяйственную деятельность под свою имущественную ответственность.[9]
16-е (русское издание) «Экономикс» McConnell и Brue [10] дает следующие определения:
Фирма (firm) — организация, использующая ресурсы для производства товаров или услуг с целью получения прибыли, владеющая и управляющая одним или несколькими предприятиями.
Предприятие (plant) — физически существующая структура (включая землю и капитал), выполняющая одну или более функций в производстве, изготовлении и продаже товаров и услуг.
Не все однозначно: с одной стороны, вспоминаются слова «фабрика», «завод», «объединение», с другой — «enterprise». Кроме того, мы привыкли, что торговлей занимаются «магазины», ну в, крайнем случае — «фирмы». Хотя, действительно, на бюрократическом уровне есть такое деление: организация – предприятие…
О.С. Виханский использует термины и «фирма», и «организация». «…Организация — объединение людей, преследующих определенные цели» [11].
У Ф. Котлера находим и фирму, и компанию, и корпорацию, и организацию. «Каждая компания — есть организация, характеризующаяся определенными структурой, политикой и корпоративной культурой…». Более того, процесс начинает «расходиться»- к нашему перечню добавились еще два термина: «бизнес» и СБЕ (СХЕ, СЕБ) — стратегическая бизнес-единица, к признакам которой относятся:
1. Единство сферы деятельности (возможно несколько взаимосвязанных направлений), планирование которых осуществляется независимо от деятельности компании в целом.
2. Наличие конкурентов в определенных сегментах рынка.
3. Менеджер СБЕ несет ответственность за осуществление стратегического планирования и получения прибыли; он контролирует большинство факторов, влияющих на уровень прибыли [12].
И продолжает расходиться дальше... «Фирма — сложное экономическое явление. Ею может быть как мелкое предприятие, так и крупная компания, объединяющая несколько предприятий. В экономической теории мы находим несколько концепций фирмы:
1. Неоклассическая теория фирмы рассматривает ее как производственную (технологическую) единицу, деятельность которой описывается производственной функцией, а целью является максимизация прибыли… Соответственно, оптимизация деятельности заключена в использовании эффекта масштаба производства.
2. Институциональная теория фирмы исходит из определения, что фирма является сложной иерархической структурой, действующей в условиях рыночной неопределенности… Оптимизация — в соотношении трансакционных издержек и стоимости внутреннего контроля.
3. Бихевиористские теории фирмы: фирма — некий результат приспособления к изменяющейся рыночной среде, подверженной в свою очередь влиянию фирмы… Оптимизация — в консолидации взаимодействия разных функций (предпринимательская концепция), учета различных факторов (эволюционная концепция)» [9].
Кроме того фирмы могут быть:
предпринимательские — основанные и управляемые владельцем;
капиталистические — принадлежащие многим владельцам лежащего в основе капитала и имеющие сложную организационную структуру (вот она в чем оказывается «сермяжная правда»- совсем «безобидная» суть капитализма);
самоуправляющиеся — принадлежащие коллективу работников (их эффективность и «полезность» для социума (его экономики) не так значительна, как мы привыкли считать);
государственные — с долей государственной собственности, обеспечивающей значительное участие государства в их управлении;
директорские — в которых размытость прав собственности ведет к отрыву целей менеджмента от собственно целей фирмы (со всеми вытекающими отсюда следствиями…) [9].
Если попробовать представить себе предприятие как многогранник- тело, ограниченное плоскостями (гранями его свойств или гранями, определяющими его деятельность — взаимодействие с внешней средой), то перед нами предстанет почти сфера. Только что мы отметили существование сотни услуг консультирования (предполагая, что каждой группе соответствует хотя бы десяток конкретных услуг), что в первом приближении можно отождествить такому же числу граней предприятия. Агентство «Эксперт РА» выделяет для своих целей 10 — ему удобнее находить их на практике (это что-то между октаэдром и додекаэдром). В.А. Гончарук, чтобы достичь своих целей, — только четыре (тетраэдр).
Существует множество определений предприятия [9; 10; 11; 12…]. Каждое определение по-своему интересно и характеризует предприятие с какой — то стороны. Однако каждая концепция, каждый автор предлагают и используют свое название, в соответствии со своими целями и задачами.
На данном этапе нас интересует предприятие в самом общем виде, — как зарегистрированный акт предпринимательской деятельности, при этом оно может состоять из одного человека, но совершать сделки, нести расходы, получать прибыли. Потом, на разных стадиях процесса развития — у предприятия возникнет организация, возможно оно станет компанией, превратится в «фирму», обретет все черты корпорации, объединит структуру своих предприятий в холдинг и т.д.
Стараясь ничего не упустить, и лишь группируя все выше упомянутое в трех больших слагаемых, получим определение предприятия (а, заодно, и его функций) через его связь с рынком и обществом.
Итак, предприятие — это:
изначальный предпринимательский акт — вложение средств с целью получения прибыли, т.е. бизнес;
создание добавочной стоимости на вложенный капитал участников;
обеспечение заработной платы персонала;
обеспечение налоговых поступлений в бюджет государства;
т.е. обеспечение функции циркуляции финансов в экономике, формирование покупательной способности на всех уровнях;
производитель товаров и услуг — действующий, образующий субъект рынка;
предприятие — само по себе товар;
кроме того, это и потребитель товаров и услуг рынка;
потребитель технологий;
потребитель ресурсов: финансовых, сырьевых, людских;
т.е. обеспечение функции циркуляции товара в экономике;
(не просто) место, где мы проводим основную часть жизни;
это способ и средство применения способностей и самовыражения человека;
это своеобразное средство распределения добавочной стоимости среди людей;
это средство идентификации принадлежности к определенному социальному уровню;
это обеспечение базиса и, соответственно, уровня социальных программ;
это формирование облика всего, что нас окружает;
т.е. обеспечение самых, что ни на есть «социальных» функций социума. Оно не просто производит все, начиная от того, что мы едим, пьем, что мы носим, на чем передвигаемся, где живем, а определяет в прямом и переносном смысле то, как и чем дышим, в какой среде обитаем.
Таким образом, предприятие есть тот инструмент, которым социум непосредственно воздействует и на свое внутреннее содержание, и на внешний вид, создавая и преобразуя все, начиная от качества уровня жизни, и вплоть до окружающей среды …
И здесь даже не вооруженному никакими теориями взгляду видны «три кита» (вот вам и еще одна модель, наверное, самая «древняя»), на которых стоит предприятие:
финансы, как те, которые легли в основу, те, которые циркулируют в обороте предприятия, так и те, что возникают на выходе этой деятельности — доходы, расходы, прибыли, зарплаты, налоги;
товары (услуги) — являющиеся основой, сутью существования, определяющие форму, содержание и область деятельности предприятия;
люди, как те, что его создали (учредители, акционеры), те, что там работают — персонал, так и те, которые пользуются его услугами (в прямом и переносном смыслах).
Отбрасывая любой из этих аспектов, мы будем иметь одни и те же последствия для предприятия на выходе, различия — в сопутствующем эффекте. Более того, аналогичные потери учета этих факторов воздействия предприятия на социум — ведут к тому же, только в глобальном масштабе и уже для нас самих, и какая разница, будет это называться кризисом перепроизводства капитализма или дефицитом соцреализма.
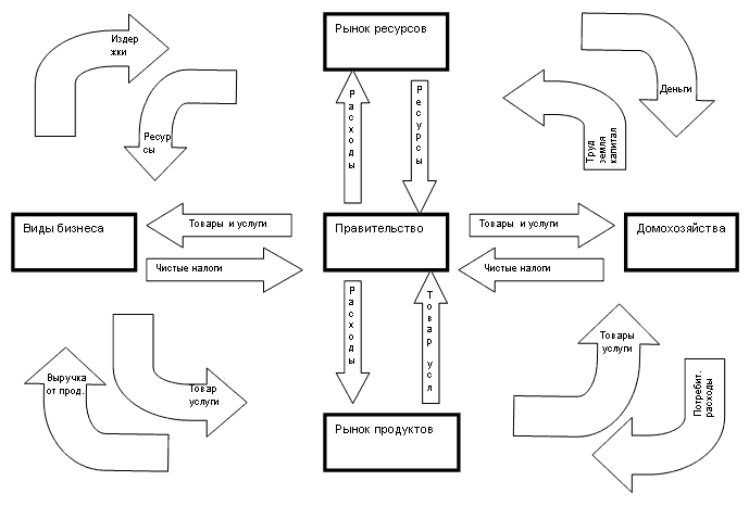
Наиболее наглядно это отражает «Модель кругооборота» макроэкономического анализа [10], представленная на рис. 2. Диаграмма также дает представление, как основные функции предприятия встроены в глобальные процессы, в которые оно вовлечено.

Рис. 2. Модель круговых потоков [10]
Критерий успешного существования предприятия — встраивание своих основных функций звеном в общественные (в общем случае) процессы, обеспечение неразрывности процессов, обеспечение наименьшего сопротивления процессу. Иначе предприятие просто исключается из жизни — процесс проходит по другому пути (другому предприятию) — в этом, в частности, суть саморегулирования и развития «свободного» рынка.
С этих позиций можно в первом приближении подойти и к существующему положению дел с самим маркетингом на практике. «Старик» Рынок слишком добр и очень уж молчалив. Он гораздо добрее налоговой инспекции и не будет начислять пени, он гораздо мягче и тактичнее финансового кризиса и не действует так быстро и жестко, он не будет и шуметь, как раздосадованные работники перед тем как уволиться… Он совсем не стар, хотя помнит древние времена, и очень мудр: никак не реагирует на то, что когда дела идут хорошо — о нем не помнят, а когда плохо — просто не до него; его не интересует, «подсмотрена» ли идея бизнеса, вычислена или нащупана интуитивно, как, впрочем, и все ваши знания теоретических «молитв» — он также промолчит, когда ваша рыночная идея, невзначай, выдохнется… Не зря говорят, что на рынке можно продать и купить практически все, причем, по какой угодно цене — дело лишь в величине вероятности и соответствующем терпении. У рынка просто невероятно «вероятностный» характер и уж собрать статистику он вам позволит всегда.
Этим дружеским расположением, наверное, объясняется тот факт, что на начальном этапе развития предприятие первым делом, хотя бы на уровне главбуха организует финансы, затем обзаводится замом по кадрам, но, даже приступив к организации структуры, столь длительное время оставляет неорганизованной одну из основных своих функций — маркетинг.
Необходимо учесть и еще один важный момент, из выше приведенного также следует, что недостаточно и просто «формального подключения» своих «входов и выходов», предприятие должно постоянно обеспечивать минимальное «сопротивление» внутри своей собственной системы.
Таким образом, первый этап ре-инжиниринга — обеспечение процессов на «глобальном» уровне (по аналогии с «верхним», с которого обычно начинают бизнес-аналитики) и в основном это относится, как свидетельствует практика, именно к постановке маркетингового управления на предприятии.
Убедившись, что предприятие — подсистема в глобальной системе рыночных взаимоотношений, а заодно упрочив фундамент бизнес-инжиниринга, совершим небольшой экскурс в смежную дисциплину, поскольку понятно: для того, чтобы управлять системой, нужна не менее развитая система управления…
Этот системный, системный, системный мир…
Мы сами представляем из себя психо-физиологические системы, мы живем среди систем, наконец, мы работаем, создавая (может быть поневоле) и пытаясь (хотя бы интуитивно) управлять системами. Даже странно, что эта область знаний оформилась так относительно поздно, — системным подходом человек просто не мог не пользоваться в таком мире…
Формирование ее как научно-прикладной дисциплины относится к середине 40-х годов прошлого века и окутано завесой секретности. Хотя движущей силой возникновения и развития методов стали все те же противоречия производительных сил и производственных отношений, а именно — конфликт мощных технологий и возможностей управления ими, т.е. невозможность управления экспоненциально разрастающимися и усложняющимися технологиями при помощи уже всего арсенала накопленного ранее управленческого опыта.
Первые работы и первые успехи поначалу плохо понятного явления, которое называли системотехникой, исследованием операций, теорией решений, системным подходом, системным анализом, были связаны с выполнением достаточно конкретных (и, наверняка, секретных) военных заказов. Разработка, широкое применение и популяризация методов дисциплины считается заслугой знаменитой RAND Corporation, ставшей первой в мире «фабрикой мысли», теоретики и специалисты которой выполнили ряд основополагающих работ в этой области, а также практически применили системную методологию в Министерстве обороны и других ведомствах и компаниях США. Именно среди ее работ нужно искать первоисточники по таким методам, как моделирование систем, нелинейное и динамическое программирование, с известными, примелькавшимися названиями — «Монте-Карло», «Дельфи», — и вплоть до вызывающей у нас недоверие и отдающей «буржуазностью» (до сих пор) футурологии… [13].
Применение методологии в гражданских областях начинается только с середины 50-х, появление первых крупных печатных работ — с 60-х, что, вероятно, объясняется «закрытостью» тематики, хотя первые определения понятий системы, ее видов, внешней среды, взаимодействия со средой изложены А.А. Богдановым еще в 1913 году [14].
Сущность системного подхода состоит в комплексном рассмотрении явления, с одной стороны, как некой «цельной» системы взаимосвязанных и взаимодействующих внутренних составляющих, а с другой — как подсистемы еще более крупной системы.
Такой подход позволяет оперировать свойствами системы, отсутствующими у ее отдельных составляющих, и являющихся следствием их взаимодействия. Свойства системы — не совокупность свойств составляющих, а нечто новое. С другой стороны, составляющая, отделенная от системы, также теряет ряд своих существенных свойств. Одним из важнейших свойств системы является способность ее составляющих образовывать синергические связи.
Системы обладают относительной обособленностью (автономностью существования), позволяющей говорить об их полноте, границах и окружающей среде.
В рамках методологии нашла свое место двойственность подхода к описанию (определению) системы:
функционально-ориентированное, отвечающее на вопрос «что?» и позволяющее детализировать сущность системы на основе ее функциональных составляющих;
операционно (процессно)-ориентированное, отвечающее на вопрос «как?» и определяющее систему исходя из ее основного процесса [15].
По сути, это пример того, как метод организует уже сам себя.
Так, например, первым определением Вы пользуетесь, когда разбираете топливную систему автомобиля, чтобы прочистить засорившийся фильтр бензонасоса — приводите в порядок ее составляющую (также являющуюся сложной системой); вторым же — когда регулируете деятельность всей системы в рабочем состоянии, подбирая параметры состава смеси (здесь, кстати говоря, используется и моделирование работы системы с использованием режимов холостого хода). Понятно, что для проведения ремонта чем-то одним не обойтись.
Вообще, системы — сплошное движение, в самом общем смысле этого слова. Сама по себе система возникает благодаря возникновению связей, позволяющих взаимодействовать составляющим, до этого, возможно, никак не проявлявшим свою принадлежность системе. Всякая система подвержена воздействию более крупной системы, в которую она входит, и в свою очередь, оказывает влияние на нее. Так же могут взаимодействовать взаимосвязанные равнозначные системы, оказывая влияние друг на друга, и, при определенных условиях, создавая более крупные системы. Именно поэтому «радикальность» незамкнутых связей при недостатке информации (составляющих) приводит к возникновению всякого рода «комплексов» недоразумений и заблуждений, начиная от наших внутренних «незрелых» холодайнов и заканчивая мировыми проблемами социума. Здесь же скрыта и общность подхода методик решения подобных проблем, начиная от «сценарного» преобразования («доращивания» до совершенной формы) «личных» холодайнов, и — вплоть до работы с архетипами коллективного бессознательного (по Юнгу). [16]
Именно движение также позволяет говорить о существовании системы во времени.
Использование разных точек зрения позволяет выделять в одном и том же явлении различные системы, и этот процесс не ограничен ни чем кроме «количества» сложности самого явления (в том смысле, что самой сложности, как раз, может и не хватить).
Система, как «абстракция- это средство, а не самоцель. …В определенных условиях абстракция обладает определенным преимуществом, заключающимся в ее четкости. Переходя от реального мира к его различным символическим изображениям, специалист по анализу систем получает возможность анализировать то, что он наблюдает. Цель этого перехода не состоит в том, чтобы исключить детали или полноту реального мира… Идея системы предназначена не для изучения отдельных явлений, а для изучения полного комплекса явлений, порождающего окружающую данный процесс обстановку и его состояние.»[15]
С. Оптнер также одним из первых выделил ряд особенностей системного подхода, позволяющих на его базе обосновать и эффективно применять системные методы управления предприятием: возможность устанавливать как общие, так и частные проявления проблем; получать решения, описывающие конечный результат безотносительно промежуточных параметров (решения для системы) и решения, построенные для процесса, позволяющие оценить всю глубину проблемы, кажущейся на первый взгляд простой; предложить формализованную методику решения для наиболее сложных, характерных для практики слабоструктурированных проблем [15].
Таким образом, являясь методологической основой для понимания и применения различных системных методов, системный подход позволяет при помощи абстрактных средств подойти к моделированию сложных, многоплановых, не поддающихся формализации и описанию реальных процессов предприятия, с одной стороны, значительно упрощая решение конкретной задачи, а с другой, — не теряя всей полноты свойств анализируемых явлений. Другими словами, подход как бы позволяет «выделять не вырывая» — здесь мы вновь видим подтверждение симбиоза (опять система) идеологического, мировоззренческого подхода с возникающими на его основе технологиями: с одной стороны, — что-то напоминающее шаманство мануальной хирургии, а с другой,- вполне реальную систему жизнеобеспечения, с живым сердцем, опутанным проводами и трубками, бьющимся в руках хирурга.
Фактически — это обоснование важности, доказательство необходимости идеологии в понимании современных проблем и обоснование того, почему мы так много внимания уделяем этой пресловутой идеологии и мировоззрению (как увидите дальше — подготовке Вашего «внутреннего решения»).
На данном этапе нам уже достаточно информации, чтобы проанализировать последствия игнорирования организации основного процесса предприятия с точки зрения системного подхода. На примере неорганизованного процесса маркетинга мы видим «распыление» по подразделениям предприятия его функций — закупок, рекламы, сбыта… И дело здесь не только в потере согласованности или контроля. Таким образом, каждая из составляющих теряет часть своих существенных свойств, предприятие же лишается одной из трех своих важнейших подсистем — ведь даже неправильно подобранные или «плохо» соединенные составляющие не обеспечивают возникновения свойств системы, а то, что в такой «структуре» часть их просто потеряна, а остальные никто «не собирает» — факт, который трудно оспорить. Ни о какой «настройке» — не может быть и речи, поскольку система не собрана и не работает.
Более того, и сама теория маркетингового управления упоминает только компоненты marketing mix и STP-методологию их применения, оставляя конкретные рецепты самого «смешивания» в распоряжении рыночной ситуации, указывая на ситуационный, итерационный характер процесса — лишь одно из проявлений системного подхода метода маркетингового управления. По сути же, ситуация — одна из важнейших составляющих системы маркетингового управления.
Здесь, кстати говоря, скрыта и суть совсем не праздных и не высокопарных слов о том, что маркетинг — это «и наука, и искусство». Ведь обучение всем известным техникам письма, предоставление самого широкого набора красок и кистей не гарантирует получение на выходе полотна Леонардо да Винчи…
А то, что marketing mix может «зазвучать» (это уже для самых больших скептиков), подтверждает именно системный подход, указывая на саму теоретическую возможность возникновения при определенных условиях системы с новыми свойствами на выходе.
2.3. Основные понятия системного анализа
«Системный анализ — наиболее последовательная реализация системного подхода в решении различных проблем в самых различных сферах человеческой деятельности»[14].
«Системный анализ — методология решения крупных проблем, основанная на концепции систем» [17].
Кратко пробежимся по основным понятиям, — на них, кроме всего прочего, опирается методология принятия решений, система управления предприятия, и вся технология бизнес-инжиниринга организации. Попробуем в порядке эксперимента выстроить и связать их так, чтобы, в соответствии с системным подходом, возникла и суть.
Итак, система — «единство взаимосвязанных и взаимовлияющих элементов, расположенных в определенной закономерности в пространстве и времени (ощущаете таинственную связь с пространственно-временным континиумом?!), совместно действующих для достижения общей цели» [14]. «Система есть идущий процесс» [15].
(Системный подход позволяет совершать и более таинственные вещи: мы и не заметим, как в середине данного раздела из реального мира вполне осязаемых вещей попадем в виртуальное пространство абстракций! Собственно говоря, здесь нет ничего сверхъестественного — в этом суть любого алгоритма. То же происходит, например, и при делении «уголком», но в данном случае мы как бы «остаемся в сознании», более того, обязаны действовать осознанно, а не механически выполнять «жесткий» набор правил.)
Любая система имеет вход, процесс (действие, операцию), выход. Иногда в процессе выделяют обратную связь, чтобы подчеркнуть важность этого подпроцесса в функционировании системы. Схематическое изображение системы представлено на рис. 3.
Вход, в свою очередь, классифицируется на элементы по их взаимодействию с процессом:
нагрузка системы, непосредственный объект воздействия процесса;
неподконтрольные системе случайные факторы внешней среды;
неподконтрольные системе, но систематические и закономерные факторы внешней среды;
подконтрольные системе организационные, функциональные, целевые и другие ограничительные факторы (в том числе и обратная связь).
Отсюда следует важное разделение на открытые и закрытые системы — по степени их взаимодействия с окружающей средой, понятие равновесности систем — по характеру и степени отклика на воздействие окружающей среды.
Процесс — действие превращающее вход в выход, основная характерная черта, суть деятельности системы и то, что ее проявляет. Реализация целей системы.
Выход — результат деятельности системы, продукт ее процесса, по выходу также можно судить о деятельности системы.
Связи — то, что все соединяет, а, в конечном счете, и формирует систему. Связи существуют между всеми системными элементами, между системами и подсистемами… (Хотите сломать систему — рушьте связи!). Связи бывают функционально необходимыми, дополнительными, излишними и противоречивыми.

Рис. 3. Система в общем виде.
Обратная связь — использование собственного выхода для управления процессом. Это — один из основных моментов, позволяющий системе формализовать методику взаимодействия со сложными, многоплановыми, трудно поддающимися описанию, т.е. плохо формализуемыми реальными факторами. Обратная связь также позволяет говорить о стабильности систем.
Цели системы — желаемые состояния системы (помните двойственность решений по Оптнеру, — здесь необходимы процессные решения) или ее выхода (решения по системе), то что объединяет систему в некое целое. Соответственно, при наличии нескольких целей, могут быть и такие, которые препятствуют этому, т.е. мешают функционированию системы как таковой.
Ограничения системы — цели и принуждающие связи (в конечном счете: те же процессы – внимание, вот «оно»… начинается…).
Проблема, соответственно — в различиях между желаемым и существующим выходами, состояниями; различиях между существующей и желаемой системами; различиях между целью и существующей системой.
Решение, таким образом — система, заполняющая этот промежуток. Соответственно, система — это решение, и система — то, что решает проблему. В результате решения вводятся новые связи и/или составляющие, часть которых обусловливает желаемый выход, а другая может стать источником проблем в будущем. (Вот мы и «ТАМ»… А перед нами… чем не машина времени, позволяющая «сходить» и посмотреть, что будет, если мы сейчас «раздавим бабочку» — осталось написать «программку», а чем ее «грузить» — чуть ниже.)
Альтернатива — вариант конструкции системы решения (отличаются выходом, составляющими, эффективностью, стоимостью и т.п.). Функциональные альтернативы отличаются средствами (набором объектов) решения, операционные — способами агрегирования систем.
Соответственно, основные три элемента алгоритма системного анализа, почти на «три трети» обеспечивающие его успех: цели — способы их достижения — необходимые для этого ресурсы [14].
Таким образом, «страшный и необъятный», требуемый маркетинговым подходом «всесторонний учет всех обстоятельств» – связан, по сути, только с полнотой системы, с учетом всех элементов системы, т.е. элементов, участвующих в ее процессе (и всего лишь! Как просто, когда анализируется действующая система. Не заметили, — мы вновь на «грешной земле», а догадались — откуда такие успехи REND?).
Отметим здесь и еще два важных понятия системного анализа: модель и критерий, хотя мы уже затрагивали их раньше.
Модель — упрощенное представление сложного явления с сохранением существенно важных свойств для конкретного изучения ее отдельных сторон. Собственно говоря, системный анализ — это и есть моделирование явления, но «анализ» без привычного расчленения (даже в мыслях) исследуемого явления на элементы (термин «системный анализ» — еще один «оксюморон» — как только мы расчленяем систему, она исчезает, отсюда и требование итерационности процесса). Заметьте, в искусстве реальный объект может играть роль модели произведения, содержащего в себе нечто большее, чем конкретные черты модели (вот вам и еще один фокус системного подхода, и еще одна система, позволяющая дать определение уже самому искусству, выяснить, почему одни способны что-то воспринимать, а другие — нет).
Критерий — выбранный и зафиксированный параметр, показатель, правило, позволяющее с ним сравнивать что-то новое, неопределенное, изменчивое — движущееся, т.е. делать оценки, определять. Критерии можно классифицировать: на «оптимизационные», к которым в пределе стремится выход; на «ограничительные», срезающие недопустимые значения выхода. Критерии могут быть сложными, т.е. содержать в себе вложенный ряд более простых. Очень важно также учитывать значение определяющей роли критерия, — какой выбран критерий, такой будет и оценка (вот оно откуда, народное «как аукнется, так и откликнется»).
Подытоживая наше краткое изложение системного анализа, по традиции все сводить к практике, приведем выдержки из вступительной статьи С.П. Никанорова к упомянутому переводу книги С. Оптнера, вышедшему в 1969 году. С одной стороны, чтобы понять реальную новизну того, что мы называем «новейшими технологиями», а с другой, — помочь представить себе наше реальное отставание (это специально для тех, кого, все же или несмотря ни на что, удивило само присутствие здесь данного раздела).
«…В центре методологии операция количественного сравнения альтернатив, которая выполняется с целью выбора альтернативы, подлежащей реализации.
…Системный анализ может также рассматриваться как методология построения организации, поскольку организации могут рассматриваться как то, что реализует методологию решения проблем.
…Процесс нахождения решения концентрируется вокруг итеративно выполняемых операций идентификации условия, цели и возможностей для решения проблемы.
…Для этого [улучшение работы] необходимо рассматривать организацию не как структуру подчинения с установленными или сложившимися отношениями, а как процесс решения проблемы. Такой подход позволяет рассматривать организацию как систему…
…Бессмысленно иметь мощные методы выработки решения, если функция идентификации состояния выполняется неудовлетворительно. Решение о совершенствовании организации должно вырастать из ее проблем и соответствовать им по масштабу и сложности. Таким образом, отдельные методы совершенствования функций могут найти свое место только при конструировании организации как целостной системы.
…Организации должны строиться вокруг методов выполнения функций.
…Задача высшего руководства — не выработка решений, а конструирование процесса выработки решения и наблюдение за его действием.
…Системный анализ… постулирует структуру процесса, выполняемого организацией, в отличие от традиционного подхода к организации, который постулирует ее административную структуру».
Ну и, наконец, в заключение: «Большое значение имеет характерное изменение стиля мышления лиц, освоивших идеи системного анализа. Идеи системного анализа позволяют отделить форму организации, обязанной своим существованием истории, от содержания… Овладение системной методологией дает даже отдельному лицу понимание того, что «должно быть»…» [17]
2.4. Методика принятия управленческого решения (Система управления предприятия)
Движение в неопределенном направлении бессмысленно,
в неправильном – вредно; приложение силы без цели — опасно…
(К вопросу: «Тратить ли время на «витание» в облаках?»)
Теперь, когда мы рассмотрели основы системного подхода, уже не секрет, почему нас интересует именно методика принятия управленческих решений — ведь это процесс, который поможет нам понять суть системы управления предприятия как таковой, и — «святая святых» предприятия – его стратегического управления, и еще ближе подойти к цели нашей работы — маркетинговому управлению (понять, для начала, откуда вообще следует само название).
Заметьте, далее мы все чаще будем иметь дело с дисциплинами — явлениями типа «наука и искусство». Это определение подчеркивает тот факт, что состоят они из методологии, в общем описывающей основные составляющие и закономерности их соединения, и методики «смешивания» этих составляющих, определяющейся ситуацией. Все вместе свидетельствует, в свою очередь, что сами дисциплины имеют дело со сложными, трудно формализуемыми задачами. Главный критерий — чтобы система заработала, а там, далее, в свою очередь, свои критерии (мы рассмотрим это позже).
В управлении предприятия надо учитывать и еще один важный момент: всегда добавляется участие еще одной системы — человека, как лица, принимающего решения (ЛПР), и как лица, исполняющего решения… со всеми вытекающими отсюда последствиями…
Воспользуемся наиболее детальным изложением дисциплины, данным в статье[18], — нам остается лишь подчеркнуть все основное, интересующее нас в этом (нашем) аспекте.
Место принятия решения в процессе управления.
«Характерной особенностью управления любыми объектами является достижение определенных целей. Эта общая особенность может быть положена в основу определения процесса управления. Процессом управления называют целенаправленное воздействие субъекта управления на объект управления в целях реализации функций управления. Процесс управления состоит из циклически повторяющейся во времени последовательности видов управленческой деятельности, которые получили название функций управления… В качестве наиболее общих агрегированных функций управления обычно рассматриваются планирование, организация, мотивация и контроль», см. рис. 4.

Рис. 4. Процесс управления [18]
«Выходом планирования является утвержденный план той или иной длительности и содержания.
Организация предполагает адаптацию существующей оргструктуры управления под новые цели и задачи, сформулированные в плане, рационализацию распределения задач, ответственности и прав, решение кадровых вопросов, то есть организационное обеспечение выполнение плана.
Мотивация направлена на стимулирование эффективного труда как руководителей, так и сотрудников организации… По сути дела, функции организации и мотивации — это функции обеспечения выполнения принятого плана.
Контроль… направлен на оценку уровня выполнения плановых заданий. Данные контроля, наряду с информацией о состоянии внешней среды, являются необходимыми для разработки плана на следующий плановый период.
Таким образом, функция контроля заключает данный цикл управления и в то же время дает информацию для начала следующего цикла управления. С этих позиций граница между функциями контроля и планирования в цикле управления является довольно условной…
Каждая из этих функций, в свою очередь, может быть представлена совокупностью более частных функций.
Выполнение общих и частных функций управления требует принятия решения... В каждую такую функцию управления можно встроить рассматриваемые ниже процедуры принятия решений… Принятие решений обеспечивает ответы на вопросы, что делать и как делать… Выполнение различных функций управления, таким образом, можно представить как последовательность соответствующих решений.
…Управленческое решение связывает функции управления...» [18].
Определение принятия решения
«В узком смысле — это заключительный акт деятельности по выявлению, анализу различных вариантов решения…
В широком смысле принятие решения — процесс, протекающий во времени, осуществляемый в несколько этапов…
Важной особенностью решения является целенаправленность и сознательность выбора. Бесцельный выбор, импульсивное действие… не рассматриваются как решение».
Цели и задачи принятия решения
«В процессе принятия решений решается задача поиска, распознавания, классификации, упорядочения и выбора…
На одном из начальных этапов… (век машин) любая организация рассматривалась как машина и считалось, что человек является частью этой машины… В недрах машинной эпохи… возник век систем. Организация стала рассматриваться как социальная система, в которой человек имеет свои цели. Пришло осознание того, что любая организация является частью системы более высокого уровня и осознание важности внешней среды организации. Отсюда вытекает необходимость исследовать три уровня целей: внешней системы, организации и ее сотрудников…»
Процесс принятия решения
«Научную сторону принятия решений прежде всего составляет теория принятия решений, в которой содержится система основных идей, описываются закономерности процесса принятия решений, определяются методы и технология принятия решений...
В рамках математической теории принятия решений разрабатываются нормативные модели принятия решений (первый подход)… Нормативные модели делают акцент на том, как ЛПР должно подходить к принятию решений, чтобы добиться достижения поставленных целей (нормативов), какие методы обоснования целесообразно использовать… на разработке математических методов, моделей и алгоритмов выбора решений. Роль ЛПР практически игнорируется. Однако в целом данная концепция неадекватна процессу формирования решений, поскольку наиболее сложные и неформальные процедуры, связанные с постановкой задачи, формированием ситуаций, целей, ограничений, вариантов решений и оценкой их предпочтений, в ней не рассматриваются.
Попытка осмыслить истинные причины принятия решений привела к возникновению дескрипторных моделей, в основе которых лежит поведенческая теория принятия решений (второй подход). Она носит ярко выраженный объясняющий, …а не предписывающий… характер. В ней используются психологические модели, в которых учитываются процессы и силы, объясняющие реальное поведение ЛПР…
В основе логической схемы процесса принятия решения… лежит комплексное использование нормативных и дескрипторных моделей (третий подход). Комплексная концепция управленческих решений характеризуется рациональным использованием логического мышления и интуиции ЛПР, математических методов и вычислительных средств при принятии решений… Важной особенностью этой концепции является использование качественных данных, которые с помощью математических методов могут быть подвергнуты количественному анализу.
…Комплексный подход имеет свои особенности:
1. Построение комплексных методик обоснования решений, сочетающих применение взаимодополняющих методов структуризации, характеризации и оптимизации, направленных на последовательное уменьшение неопределенности в процессе принятия решений.
2. Сочетание формальных и неформальных методов обоснования решений предполагает широкое использование экспертных оценок и человеко-машинных процедур подготовки и принятия решений.
3. Включение руководства в процесс подготовки, принятия и реализации решения на всех его основных этапах».[18]
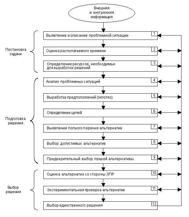
Схема процесса приведена на рис. 5.
«В приведенной схеме этапов процесса принятия решения специально (отдельно) не выделены этапы построения моделей, выбора оценочных критериев, сбора информации…
То же касается поиска и анализа информации. Эта работа осуществляется практически на всех этапах процесса принятия решений, а не только на начальном, как иногда предлагается… Чтобы избежать стремления собирать информацию вообще, лучше осуществлять это прицельно, привязывая сбор информации к отдельным этапам процесса принятия решения, к тем моделям, которые на них используются.
Достаточно четкое последовательное разделение на этапы является упрощением, так как реальные этапы принятия решений часто в той или иной степени осуществляются параллельно…» [18]
Подчеркнем еще раз этот очень важный для нас момент, на который мы будем опираться в дальнейшем:
«…этапы и процедуры имеют между собой прямые и обратные связи. Обратные связи отражают итеративный циклический характер между этапами и процедурами. Итерации в процессе принятия решений обусловлены необходимостью уточнения и корректировки данных после выполнения определенных процедур и возврата к работам на любой предшествующий этап».
Ну и, в заключение, поскольку «принятие решений — это наука и искусство», что предполагает большую свободу действий для ЛПР:
«Требования, которым должно удовлетворять управленческое решение: своевременность принятия решения; его обоснованность; директивность и адресность; непротиворечивость и ответственность за результаты решения». [18]
Итак, управление — это решение плюс действие, решение «осмысливает» действие, придает ему цель и направление, делает эффективным. Без этого мощное действие может оказаться подобным разрушающему взрыву (но даже взрыв [цель — разрушение] становится эффективнее, будучи направленным). Решение, являясь процессом, описывает и формирует следующий управленческий процесс — действие.
Каждое решение включает в себя, в свою очередь, еще ряд предварительных решений и действий и т.д. Критерий, ограничивающий возможные варианты и сам этот процесс (вы помните, — в принципе он бесконечен и ограничен лишь «количеством» сложности явления), — ресурсы, имеющиеся в распоряжении. После перебора адекватных ресурсам альтернатив должны остаться силы и время на действие, поскольку самое эффективное управленческое решение бесполезно без управленческого действия.

Рис. 5. Обобщенная схема процесса принятия решений [18]
Известно, что существуют «красивые» решения, «золотые» сечения и т.п., «высвобождающие» колоссальные количества ресурсов, — в результате их обнаружения, действительно, остается лишь «пошевелить» пальцем, такова их относительная эффективность... Это предел мечтаний, а в конкретной ситуации поиск такого решения может обернуться другой крайностью в противоположность тому, когда процесс принятия решения отсутствует вовсе. Да и сама ситуация принятия решения выглядит «красиво» уже «потом» — в ретроспективе.
Вспомним «машину времени» системного подхода. И становится понятно, в чем суть и ценность методологических дисциплин, выносящих все, что можно за временные рамки решения реальной проблемы, оставляющих для решения самой сложной и неформализуемой задачи достаточно формальный перебор и компоновку «почти готовых», заранее подобранных и предварительно изученных типов альтернатив (т.е. характерных для данного поля деятельности, для данной дисциплины достаточно автономных систем).
Вот почему так важны два первых этапа: анализ ситуации и постановка задачи; и подготовка решения — выявление и оценка альтернатив; вот почему так важно участие в процессе «ЛПР» — лица, принимающего решения, будь то конкретное должностное лицо или соответствующая структура.
Вот откуда берутся странные на первый взгляд «наборы»: «STP и 4P», «трех стратегий конкурентных преимуществ Porter’а», «14 видовых стратегий» и т.д. и т.п.
Таким образом, мы вплотную подошли к определению понятия «система управления предприятия», не хватает описания всего нескольких составляющих. Попробуем, все же, удержаться в русле нашего плана, это не только сократит путь, но и позволит избежать многих лишних слов, поэтому — обо всем по порядку.
2.5. Стратегическое управление предприятия
«Основное условие овладения
искусством маркетинг-менеджмента —
постижение тайн стратегического планирования».
Филип Котлер
Этот странный, на первый взгляд, эпиграф, на самом деле, многое раскрывает в плане интересующей нас темы, подчеркивая значимость для нашего предмета рассматриваемых здесь положений.
Не будем здесь вдаваться в подробности дискуссии, если так можно выразиться, что «первее, что главнее», и «что чего» в себя включает, или это просто «стороны одной медали»… Для желающих — перечень литературы по данному вопросу [19]. Сейчас стоит лишь отметить, что обе дисциплины действительно в чем-то очень похожи, пользуются похожими инструментами…
Если обратиться к происхождению слов и рассматривать политику предприятия (от греч. politika — гос. или общественные дела) как искусство ведение дел предприятия во всем их многообразии, то стратегия (от греч. strategia — веду войско…) — определение и достижение конкретных целей в рамках политики всего предприятия, как единого целого — войска на просторах рынка, c учетом финансово — правового ландшафта, и «общественно-политической» погоды, а тактика (от греч. taktika — искусство построения войск…) есть соответственно, решение поставленных стратегией более конкретных и узких задач в рамках отдельных направлений, подразделений, проблем и т.п.
Иными словами, стратегия — это управление предприятием с учетом движения его проекций во всех трех основных плоскостях (или сферах его существования): финансово-правовой, рыночной и «социальной». Не надо забывать, что предприятие едино, а наше предыдущее представление его в виде трех подсистем условно (было удобно и пригодно для нашей цели и, может быть, для каждой из сфер в отдельности), но в рамках стратегического управления рассмотрение движение этого «триединого войска» должно быть совместным — нужны свои модели. Отсюда же следуют и взаимозависимость целей (помните, их непротиворечивость), и требование их совместного рассмотрения.
Определение и сущность стратегического управления на современном этапе
Термин «стратегическое управление» возник в середине прошлого века и предназначался, поначалу, для обозначения разницы между текущим управлением и управлением на высшем уровне, целью которого было соответствующее реагирование на внешнее окружение предприятия, отражающее тогдашние условия ведения бизнеса.
Стремительное развитие технологий, рынка, всего общества и, соответственно, условий ведения бизнеса не могли не отражаться на концепциях стратегического управления. Так, если в 50–60-х годах это долгосрочное планирование производства, совершенствования и развития достаточно стабильного бизнеса с целью охвата все большей части рынка; то в 70-е, укоротившие, а вернее сказать, сжавшие во времени «жизненный цикл» бизнеса — это уже выбор самих бизнесов: определение их эффективности, выделение среди них основных, решение задач: что делать с бизнесом, теряющим привлекательность, как и что создавать взамен. На первый план выходят проблемы другого порядка, на порядок укрупняется объект планирования (усложняется, соответственно, и субъект).
Экспоненциально возросшая динамика 80-х, отодвигает и эти вопросы на второй план. Первостепенное значение приобретает «планирование» самих способностей предприятия отвечать этой динамике. Все становится еще значительно сложнее (тут уже не другие «порядки», — а другие измерения) и продолжает усложняться далее по той же экспоненте: «Сначала стратегическое выполнение, а потом стратегическое управление свели понимание стратегического поведения фирмы к такому управлению организацией, при котором основой стратегических решений становится выбор относительно поведения фирмы в текущий момент, который при этом одновременно рассматривается и как начало будущего. Таким образом, решение определяется возникающими обстоятельствами, но в то же время оно подразумевает, что его выполнение должно не только дать ответ на вызов со стороны окружения, но и обеспечить возможность дальнейшей успешной реакции на изменения, которые произойдут в среде» [20].
Согласитесь, здесь без системного подхода — уже «просто никуда»…
О.С. Виханский [20] приводит несколько основных определений стратегического управления, предложенных разработчиками теории стратегического управления: «…Процесс определения и (установления) связи организации с ее окружением, состоящий в реализации выбранных целей и в попытках достичь желаемого состояния взаимоотношений с окружением посредством распределения ресурсов, позволяющего эффективно и результативно действовать организации и ее подразделениям (Schendel, Hatten, 1972). Статегическое управление — это процесс управления с целью осуществления миссии организации посредством управления взаимодействием с ее окружением (Higgins, 1983). …Набор решений и действий по формулированию и выполнению стратегий, разработанных для того, чтобы достичь цели организации (Pearce, Robinson, 1985)».
Сложность дисциплины, как явления — сложного самого по себе, даже при обобщении различных подходов, заставляет в самом его определении «задавать его диапазоном», вводя дополнительные ограничения:
«Стратегическое управление — это такое управление организацией, которое опирается на человеческий потенциал как на основу организации, ориентирует производственную деятельность на запросы потребителей, гибко реагирует и проводит своевременные изменения в организации, отвечающие вызову со стороны окружения и позволяющие добиваться конкурентных преимуществ, что в совокупности дает возможность организации выживать в долгосрочной перспективе, достигая при этом своих целей.
…Отсутствие стратегического управления проявляется, прежде всего, в следующих двух формах.
Во-первых, организации планируют свою деятельность исходя из того, что окружение либо вообще не будет меняться, либо же в нем не будет происходить качественных изменений. Попытки составить долгосрочные планы (конкретных действий)…, либо же попытки найти в исходный период решение на многие годы вперед…
Во-вторых, при нестратегическом управлении выработка программы действий начинается с анализа внутренних возможностей и ресурсов организации…» [20]
Все в полном соответствии с системным подходом: и последовательность звеньев цепочки алгоритма: «ситуация — цели — способы достижения — необходимые ресурсы», и само решение: «При стратегическом управлении как бы осуществляется взгляд из будущего в настоящее, определяются и осуществляются действия организации в настоящее время, обеспечивающие ей определенное будущее, а не вырабатывается план или описание того, что организация должна будет делать в будущем» [20]. Определение системы и должно быть двойственно: из чего состоит система, и — характеристики самого процесса.
Заметьте, мы чуть вышли за диапазон цепочки алгоритма — еще одно проявление стратегичности подхода (то, что объединяет маркетинг и стратегию), — выбор и корректировка целей (это уже то, что их разделяет: маркетинг видит цели, но не имеет полномочий выбора).
Содержание и структура стратегического управления
Рассмотрим все чуть подробней, опираясь на самое современное изложение этой дисциплины [20].
Цели стратегического управления — обеспечение выживания в долгосрочной перспективе, обеспечение конкурентных преимуществ предприятия, его товара; обеспечение достижения целей предприятия сейчас и в будущем, т.е. определение «в каком состоянии должна находиться организация в будущем, какую позицию должна занимать на рынке и в бизнесе, какую иметь организационную структуру и т.п.»
Особенности и возможности стратегического управления (по сути, мы говорим об ограничениях и «выходе» системы):
стратегическое управление не дает точной картины будущего, не является детальным планом описания организации или ее действий в будущем (хотя возможно, в какой-то мере, в будущем это станет «делом техники»);
не является набором правил и процедур, жестко предписывающих, что и как делать в конкретной ситуации, «это скорее определенная философия или идеология бизнеса и менеджмента» (т.е. уже хорошо знакомое нам явление — «наука и искусство». Чем чаще встречается употребление этого словосочетания, тем больше задумываешься, что все- таки оно означает: признаки искусства, конечно, на лицо; но ведь и при решении задач приходится даже в школе применять интуицию, но физика — наука, и философия — наука. Что такое сам системный подход… Может быть здесь — просто наши «техногенные» привычки, которые пугают нас при использовании в таком объеме собственной интуиции или подсознания, которое, собственно говоря, и формируется идеологией… да и на выходе — конкретный алгоритм, который программные средства способны облечь в привычную форму …);
требует от предприятия значительных дополнительных ресурсов;
высока стоимость ошибки: предприятие приобретает технологию, способную, в первую очередь, «роковым образом» сказаться на нем самом;
особая функциональная важность и значимость действия, способного изменять даже цели планирования, требует от предприятия всеобщего участия, соответствующей культуры, даже, не столько при планировании, сколько при реализации стратегического управления.
Процесс стратегического управления может быть представлен схемой, рис. 6.
«Стратегическое управление можно рассматривать как динамическую совокупность пяти взаимосвязанных управленческих процессов. Эти процессы логически вытекают (или следуют) один из другого. Однако существует устойчивая обратная связь и соответственно обратное влияние каждого процесса на остальные и на всю их совокупность. В этом заключена важная особенность структуры стратегического управления» [20].
В этой схеме мы узнаем «стандартный» процесс управления, значительно усложненный особенностями конкретной рассматриваемой системы — системы стратегического управления: важностью и значимостью специальной компоновки и выделения отдельных функций управления, очень сильной взаимосвязью этих функций между собой, первостепенностью обратной связи, «делегированием» других функций на следующие уровни. Все эти особенности вытекают из целей и ограничений системы, характера объекта управления, составляющих самой системы.

Рис. 6. Структура стратегического управления [20]
Анализ среды
Анализ среды «считается исходным процессом стратегического управления, так как он обеспечивает базу как для определения миссии и целей фирмы, так и для выработки стратегии поведения, позволяющей фирме осуществлять свою миссию и достичь своих целей… Анализ среды в первую очередь необходим для «установления и поддержания баланса» [20] (т.е., другими словами — непрерывности процессов) материального обмена с внешней средой. Анализ среды подразумевает исследования:
макроокружения;
непосредственного окружения;
внутренней среды организации.
Анализ макроокружения включает в себя изучение природной среды, социально-культурных составляющих общества, политических процессов, экономики, финансово-правового регулирования, научно-технических, технологических процессов, процессов развития отраслей, к которым принадлежит предприятие и т.д.
Непосредственное окружение представляет собой рынки предприятия, рынки на которых оно черпает ресурсы, в том числе и рынок рабочей силы.
Внутренняя среда — это предприятие, его параметры, его подразделения, структура организации их взаимодействия, корпоративная культура предприятия, климат коллектива, люди, включая личные цели и внутренний мир каждого.
Внутренняя среда определяется, по сути, теми же «тремя китами»: финансами, маркетингом, кадрами, к которым может добавляться и сама организация предприятия, производственный срез деятельности предприятия.
«Внутренняя среда организации — это та часть общей среды, которая находится в пределах организации» [20]. Сбор информации как внутренней среды, так и внешней непосредственно связан с целями деятельности предприятия. Если внутри предприятия все относительно просто — сами основные критерии деятельности предприятия формируются вокруг его целей, то с внешней средой вопрос значительно сложнее.
Объем и динамика процессов внешней среды, в совокупности со стоимостью информации, особенно на данном этапе развития России, в принципе, не позволяют говорить о неприцельном сборе информации. Сама методика принятия управленческого решения в современных условиях требует высокой итерационности процесса сбора и анализа информации, его взаимосвязи с типом принимаемого в дальнейшем на этой основе решения, привязки к используемым моделям и учета выявляемых факторов в самом сборе информации.
В частности, мы видим неразрывную связь финансового среза деятельности предприятия с общим состоянием финансово-правовой среды, рыночной деятельности предприятия — с рыночными процессами, имеющими место в экономике.
Известно множество различных методов анализа информации: [20; 21; 22; 3]
Большое распространение получили матричные методы, суть которых заключается в проведении статистического анализа методами непараметрической статистики [23; 24].
Каждый из инструментов может быть охарактеризован определенной эффективностью, погрешностями, областью применения. Выбор тех или иных методов определяется исходя из ситуации, относительной эффективности самих методов и необходимой целесообразности. Объем исследований может быть ограничен при помощи принципа насыщения Паретто.
Определение миссий и целей
Определение миссий и целей необходимо для установления и поддержания баланса (непрерывности процессов) «виртуального», нематериального взаимодействия предприятия с внешней средой. Однако в данном случае понятие «среда» несколько шире, это хотя и размывает границы предприятия, но не противоречит системному подходу. Имеется в виду баланс интересов общества, клиентов предприятия, самого предприятия, его учредителей, менеджмента и исполнительного персонала. Интересы самого предприятия, собственно говоря, и формулируются в его миссии. Функция состоит из трех подпроцессов:
собственно формирования миссии предприятия;
определения долгосрочных целей;
установление краткосрочных целей.
Миссия позволяет предприятию сохраняться как целое и гармонично вливаться, становиться неотъемлемой частью другого целого социума. Представляется не лучшим вариант, когда предприятие имеет три миссии для разного уровня пользования или миссия подменяется рекламным слоганом [25].
В зависимости от периода времени, требуемого для их достижения, цели делятся на долгосрочные и краткосрочные. В принципе в основе разделения целей на эти два типа лежит временной период, связанный с продолжительностью производственного цикла». [20]
Целеполагание также распространяется на всех наших основных «трех китов» предприятия. Финансовые цели, как правило, отражают финансовые показатели общих целей предприятия, далее следуют цели рыночной деятельности предприятия, цели по организационным и кадровым вопросам, цели производственной деятельности. Могут отдельно фигурировать также социальные цели предприятия.
Стратегичность целеполагания базируется на учете тенденций процессов внешней среды, явно существующих, выявленных, их предвидении, предугадывании всем комплексом функций стратегического планирования, при необходимости — оперативном изменении в соответствии с ситуацией;
Первостепенное значение для стратегического целеполагания в современных условиях ведения бизнеса приобретает учет большого количества внешних и внутренних тенденций, высокая взаимосвязанность с другими управленческими функциями и возможность оперативного перестроения всего дерева целей.
Выбор и анализ стратегий
Выбор стратегии — определение способов, которыми предприятие будет достигать своих целей. «Определение стратегии — это отнюдь не составление плана действий. Определение стратегии — это принятие решения по поводу того, что делать с отдельным бизнесом или продуктами, как и в каком направлении развиваться организации, какое место занимать на рынке и т.п.
Стратегия — это долгосрочное качественно определенное направление развитие организации, касающееся сферы, средств и формы ее деятельности, системы взаимоотношений внутри организации, а также позиции организации в окружающей среде, приводящее организацию к ее целям.
…В самом общем виде стратегия — это генеральное направление действия организации… Такое понимание стратегии справедливо только для рассмотрения ее на самом верхнем уровне управления организацией. Для уровня, находящего ниже в организационной иерархии, стратегия верхнего уровня превращается в цель, хотя для более высокого уровня она являлась средством (способом). Так, например, стратегии поведения на рынке, разработанные для фирмы в целом, для маркетинговой службы этой фирмы выступают в виде целевых установок». [20]
Не пугайтесь необъятности проблемы (или объятий неопределенности), стратегий весьма ограниченное число:
во-первых, это так называемая «прородовая» — единственная, как говорят, «незаконнорожденная» (по имени) «стратегическая» концепция маркетинга [23];
во-вторых, это три основные (родовые) стратегии создания конкурентных преимуществ (M. Porter) [26];
в-третьих, это 14 эталонных (видовых, базисных) стратегий [20].
Выполнение стратегии с точки зрения стратегического управления
Выполнение стратегии — организация условий для реализации стратегий. «Особенность процесса выполнения стратегии состоит в том, что он не является процессом ее реализации, а лишь создает базу для реализации стратегии… Основная задача этапа выполнения стратегии состоит в том, чтобы создать необходимые предпосылки для успешной реализации стратегии». [20]
Помните С.П. Никанорова: «Задача высшего руководства — не выработка решений, а конструирование процесса выработки решения и наблюдение за его действием».
«…Выполнение стратегии — это проведение стратегических изменений в организации, переводящих ее в такое состояние, в котором организация будет готова к проведению стратегии в жизнь.» [20], а также, при необходимости, изменение самих стратегий в целях выполнения стратегических маневров предприятия.
Оценка и контроль
Оценка и контроль реализации стратегии обеспечивают связь между ходом процесса достижения целей и собственно целями. «Это принципиально отличает стратегический контроль от управленческого или оперативного контроля, так как его не интересует правильность осуществления стратегии или правильность выполнения отдельных работ, функций и операций. Стратегический контроль сфокусирован на выяснении того, возможно ли в дальнейшем реализовывать принятую стратегию и приведет ли ее реализация к достижению поставленных целей. Корректировка по результатам стратегического контроля может касаться как реализуемой стратегии, так и целей фирмы» [20].
Добавим, что это — одно из следствий ограничений, накладываемых на систему современными экспоненциальными темпами изменений, происходящих во внешней среде, следствие уровня (вернее, уже измерения), в котором обязана действовать система, чтобы справляться со своими задачами.
В рамках нашей темы на этом можно и ограничить рассмотрение дисциплины стратегического управления, хотя мы, надо признаться, очень «по диагонали» пересекли это плато. Тем не менее, мы достигли весьма условной линии горизонта (скорее, это выпуклый перегиб), за которой начинается одна из граней плато, полого уходящая вниз. С этой высоты перед нами открывается вся панорама маркетинга и окутывающая его атмосфера рынка.
Найти стратегическое управление в современном виде на практике почти невозможно, более того, именно задача маркетинга продвигать его на предприятии в таком виде (а вообще, не удивлюсь, если в условиях российского предприятия кто-нибудь попытается сформировать стратегическое управление до постановки маркетингового), поэтому просто подчеркнем ряд важных для нашей темы моментов.
К нашим «трем китам» вновь «вернулся» четвертый, которого мы не «почувствовали» в нашей предыдущей «системе координат», — это организация управления предприятия. Вспомните В.А. Гончарука — что значит практика! Это же и «новая» составляющая системы стратегического управления, которое управляет маркетингом, финансами, кадрами и, оставаясь на порядок выше, — самими технологиями управления.
На фоне пронизывающей все взаимосвязанности процедур стратегического управления, очень взаимозависимых и имеющих очень итерационный характер, мы должны отметить очень высокую критичность ограничений, как по ресурсам самого предприятия, так и по временным параметрам окружения, — важность и значимость действия, сочетающего свои без альтернативности (именно в двух смыслах: мы вновь в волшебной стране, почему бы не поговорить и на волшебном «синергическом» языке) с трудно прогнозируемым, легко переходящим «роковые» границы характером, а также — необходимость «делегирования» части функций на нижний уровень.
…Не торопитесь покинуть этот прекрасный, высокогорный, «рукотворно-виртуальный» мир, напоенный сверкающей атмосферой инноваций. Осмотритесь кругом — возможно вы увидите следы былых катастроф, ураганами накатывающих из-за горизонта. Побродите по плато — этот треугольник совсем не «бермудских» размеров, у вас за спиной горизонт, образованный еще двумя уходящими вниз гранями, сейчас значительно меньших размеров, даже с этой точки видно, как отличаются простирающиеся над ними сферы их деятельности. Оттуда видны панорамы финансового и кадрового менеджмента. Почувствуйте под ногами дрожь от работы скрытых в глубине недр, из которых «вздыбилось» плато, машин, вызывающих тектонические процессы, периодически вырывающиеся наружу и перекраивающие весь наш техногенный мир. Попытайтесь на фоне этого гула услышать ритмичность работы своих…
Эта модель позволяет «прочувствовать» и яснее представить себе многое из того, о чем мы говорим, и даже прогнозировать, к чему, например, ведут отдельные тенденции, что предвещают «грозовые облака», появляющиеся в той или иной части горизонта. Модель так подробно обрисована именно с этой целью.
3. Маркетинговое управление — базис и движущая сила бизнес-инжиниринга
Итак, мы кратко обрисовали окрестности маркетинга, причем, даже в двух различных моделях (или, вернее сказать, определяли, насколько это было возможно на каждом этапе, систему исходя из ее составляющих и характеристик ее процесса).
В «глобальной» экономической модели, поддерживаемой социумом, маркетинг «и другие», за исключением управления, есть, а стратегии нет: возможно это одна из причин упомянутой выше дискуссии (мы будем вынуждены и еще раз вернуться к ней). Все дело в том, что стратегия — «собственный» продукт предприятия, его приспособления (как и вообще, его управление) к социуму. Самому социуму, по большому счету это не важно, у него большой выбор удобных «путей» для своих процессов, хотя он ощущает последствия управления и через маркетинг (рыночную деятельность) предприятия, и через небезразличное ему состояние всего рынка.
Управленческие функции маркетинга, обнаруженные на самом верхнем уровне системы управления предприятия, позволяют однозначно отнести его, как явление, к системе управления.
Вот откуда такое название, но все по порядку, не всегда было так, и не везде так сейчас…
«Будущее отнюдь не ожидает нас, оно наступило. К сожалению, неодинаково для компаний, отраслей и стран».
Филип Котлер
Мы снова на «грешной земле» — Земле, с огромной скоростью несущейся во Вселенной. Иногда возникает чувство, что в последнее время она пытается «сообщить» эту скорость нам, стараясь образумить или, в конце концов, сбросить — избавиться от «вируса», принесшего все приписываемые ей «грехи», от безобидных, поначалу, бетонно-асфальтовых бородавок на теле, и до неистово буравящих и сотрясающих уже ее недра, раздоров и кризисов…
Можно без преувеличения сказать, что маркетинг, как рыночная деятельность человечества, обеспечивающая материальный (и не только) обмен, является и по сегодняшний день проводником большинства из этих «грехов», осуществляя их, так сказать, материализацию. Маркетинг, как волшебная палочка в неумелых детских руках цивилизации, воспроизводит все ее желания, и чем взрослее становятся эти желания, тем опаснее инструмент, вернее сказать — последствия его применения…
Но… есть, все же, одно «но»: «В маркетинге как одной из научных областей существуют различные теоретические концепции. …В чем состоит философия маркетинга? Как соотнести интересы организации, потребителей, общества?
Очевидно, что в основе маркетинга должна лежать тщательно продуманная философия эффективной и социально ответственной деятельности. Известны пять конкурирующих концепций, одну из которых организация может взять за основу маркетинга: производственная концепция, товарная концепция, концепция стимулирования сбыта, маркетинговая концепция и концепция социально-ответственного маркетинга» [3].
Не будем сейчас добиваться хронологической последовательности (для интересующихся — [27]), тем более, что здесь дело обстоит примерно также, как и в управлении: одновременно могут применяться составляющие различных (да, да: концепция — это тоже система), дело в том, какая выходит на первый план. А это уже вопрос и хронологии развития общества, и хронологии развития маркетинга, и хронологии развития конкретного предприятия.
Если подойти к вопросу с точки зрения развития общества, то мы обнаружим на этом фоне фрагменты витков все той же пресловутой спирали и в развитии маркетинга, и кто на кого здесь больше влияет — еще вопрос…
…Гончар создает кувшин, происходит великое таинство, искра озарения вычерчивает путь материализации идеи, потребность, желание первый раз превращается в реальный предмет. Маркетинг (как рыночные отношения — в нашем сегодняшнем понимании) возникает при обмене кувшина на молоко, гончар ищет заказы и делает кувшины, кому для воды, кому для вина (поиск и удовлетворение очень конкретных потребностей — мы в исходной точке спирали). О гончаре узнают и начинают искать его, он производит излишек товара, возникает рынок — пока это только базар для обмена, куда несут у кого что есть, там большой спрос на все. И волшебство тает на глазах, хотя где-то именно в этот период распространяются «фрагменты волшебной палочки»: возникают и обретают хождение средства обмена — деньги. Товарообмен очень велик — много разного товара, «хорошие» цены, много шума, большой рынок — много продаж и никакого волшебства: мы в самой дальней точке спирали.
Появляется купец, на свой страх и риск завозящий товар издалека. Вот он, первый «спец» по маркетингу в нашем сегодняшнем понимании. От него веет ветром дальних странствий, он не продает нам товар — он раскрывает нам наши потребности, о которых мы и не подозревали — это факир, достающий из волшебного сундука наши желания и у нас на глазах материализующий их. На спирали мы вновь в «точке гончара».
Появляется мануфактура, производящая много товара, потому что может произвести, торговцы развозят его по миру, уже значительно меньше заботясь об удовлетворении чьих-то потребностей, они общаются с лавочником-посредником потребности (точнее спроса), удовлетворяющим его по мере наличия предложения товара торговцами (мы вновь в самой дальней точки спирали: маркетинг развивается, но нам он почти не виден, маркетинга почти нет, — он подменен сложившейся (его же) системой товародвижения). По мере развития технологии (в ее рамках и целях именно ее развития) происходит оценка спроса через потенциал применения, основанный на возможной потребности…
Точно также, первые три концепции почти не содержат маркетинга (хотя именно тогда он оформляется как наука). Производственная концепция маркетинга — потому, что удовлетворение потребностей становится вторичным, — хотя растет и количественно за счет серийного производства, растет и качественно за счет качества товара, но тоже — посредством развития технологии, стандартизации и т.п. Производственную концепцию также нельзя назвать прогрессивной еще и потому, что, выводя из одного тупика, она тут же заводит в другой — будущей концепции продаж, являясь для нее базой. Товарная — потому, что потребителя не ищут, его ловят на товар, качество товара начинает значительно превосходить целесообразность удовлетворения потребности, товар приобретает ценность сам по себе (создается будущий антиквариат, ...но и электрическая зубная щетка). Ну, а концепция продаж- по сути дальнейшее, вынужденное качественное развитие производственной (в смысле сбыта) — поскольку, несмотря на название, вообще навязывает потребление вне зависимости от реальных потребностей (т.е. не создает обществу ничего, кроме рекламного мусора и подобного ему «обжорства потребительства»). Фактически, мы — в самой дальней точке окружности спирали (в этой суете маркетинга почти нет), хотя сам маркетинг (уже как наука) продолжает осмысливать себя и совершенствоваться, и делает это, наверное, наиболее интенсивно, осваивая все новые технологии.
Порядочно замусорившись и потолстев (это где как), человечество прибегло, наконец, к концепции маркетинга («Marketing Management Philosophies» — философии (принципы) управления в сфере маркетинга [27], я бы не останавливался на пол-пути — «принципы управления рыночной деятельностью» — к этому времени «marketing» уже превратился из простой торговли в рыночную деятельность, другое дело — слово «управление», не отражающее всего понятия «management», для его описания понадобятся: и «приказывание», и «руководство», и «действие личным примером», и «проницательность» и т.д. и т.п., однако, не будем забегать вперед).
Была, все-таки, и в маркетинге революция… или ее начало. «Концепция маркетинга — философия бизнеса, вбирающая в себя лучшее из трех рассмотренных нами подходов. Основные ее положения были сформулированы в середине 1950-х гг. [28 (!) — ссылка первоисточника]. …Концепция маркетинга держится на четырех китах: целевом рынке, потребностях потребителей, интегрированном маркетинге и рентабельности» [3].
За полвека предприятия вдоволь наигрались изобретенными принципами. Если с выделением целевых рынков, определением потребностей потребителей и рентабельностью, более менее получается, то с прогнозированием будущих потребностей, оказывается, не все так просто, не лучше обстоят дела, как ни странно, и с интегрированным маркетингом, — ну не идут, говоря по-русски, менеджеры в колхоз, и все! Что им не говори…(см. «грех № 9» [4])
Тем не менее, «сегодня многие компании, не ограничиваясь концепцией маркетинга, идут дальше и внедряют концепцию покупателя» [3]. Фактически, мы вновь в «точке гончара, ищущего заказы», но порядка на три выше, на уровне современных технологий (круг вновь замыкается, — самый высокий уровень привлечения маркетинга). Представьте себе, что по вашему заказу для вас на заводе (!) изготавливают автомобиль — вы выбираете кузов, цвет, мотор, подвеску, колеса, обивку салона… — под сотню опций. Мираж? Легче взять готовый? У вас в руках вместо привычных денег вновь волшебная палочка — и это не «спецзаказ» — цены не выше аналогов, хотя, фактически, с конвейера не сходят два одинаковых автомобиля. И это не Америка — это Россия, а вы — в ближайшем к дому автосалоне и приобретаете… волею судьбы это: лучший автомобиль «тысячелетия» по обе стороны Атлантики… переиначив известную фразу: «Вы купите любой автомобиль, при условии, что это будет FOCUS» — идеи Ford’а живут и процветают…
Вот такие фокусы у современного маркетинга. Так вы совершенно осознанно попадаете в коллаборативные сети компании и откровенно, без преувеличения, сожалеете: «маловато что-то рекламы родной фирмы, особенно имиджевой».
И эта, не пронумерованная в выше приведенном списке концепция, которая в смысле маркетинга значительно концептуальней предыдущей, революционной, превратившей предшествующие в свои принципы и «направившей» их на некий выделенный сегмент потребителей, на самом деле, еще не последняя.
«Настоятельно ощущается необходимость появления новой широкой концепции маркетинга. Среди предложенных названий фигурируют гуманистический маркетинг и экологический маркетинг. Мы предлагаем остановиться на понятии социально-ответственного маркетинга. Концепция социально-ответственного маркетинга провозглашает задачей организации установление нужд, потребностей и интересов целевых рынков и удовлетворение пользователей более эффективными, чем у конкурентов, способами при сохранении или повышении благосостояния как потребителей, так и общества в целом.
Концепция социально-ответственного маркетинга требует учета в практике маркетинга социальных и этических вопросов. Маркетологи, как фокусники, вынуждены устанавливать баланс противоречивых показателей, определяющих доходы компании, удовлетворение потребностей потребителей и общественные интересы» [3].
Эта концепция вплотную приближается к осознанию ответственности маркетинга не только за состояние самого рынка, но и за последствия рыночной деятельности предприятия для всего социума и его среды обитания.
Тем временем, продолжая мусорить, кушать не очень полезную еду (хотя, что может быть полезным в этой жизни вообще, если каждый ее день на один день сокращает ваши собственные), «грабительски эксплуатировать» природные ресурсы, все больше отравлять окружающую среду, человечество переступило порог тысячелетия, иногда дискутируя о функциях и роли маркетинга.
Заметим, что хронологически пятая концепция и есть последняя, формируемая в настоящее время, она и составляет половину того «но» в начале главы.
Воспользуемся и другим подходом, приводящим к аналогичным выводам, но несколько иначе. Для этого вновь вернемся на уровень модели кругооборота в экономике. «С точки зрения общественной значимости можно сформулировать четыре альтернативные цели маркетинга: максимизация потребления, максимизация степени удовлетворения потребителей, максимизация выбора потребителей, максимизация качества жизни.
Считается, что максимизация потребления максимизирует и производство, уровень занятости, а следовательно, и благосостояние общества.
Цель максимизации степени удовлетворения потребителей исходит из того, что более важным является не простое увеличение потребления, а достижение роста степени удовлетворенности потребителей.
Следуя принципу максимизации выбора потребителей, необходимо обеспечить такое разнообразие товаров, чтобы потребители могли иметь возможность найти товары, в точности удовлетворяющие их вкусы.
Максимизация качества жизни — одна из альтернативных общественных целей маркетинга, согласно которой маркетинг не только должен обеспечивать количество, качество, разнообразие и доступность товаров по приемлемым ценам, но также и качество культурной и физической среды обитания людей.
…Если маркетинг реализуется на уровне отдельных организаций, его иногда называют микромаркетингом. Маркетинг, реализуемый на уровне государства в целом и его регионов, — макромаркетинг. …Данное понятие возникло на Западе в период 60-х – конца 80-х гг. Предметом макромаркетинга является взаимоотношение между маркетинговой деятельностью и обществом, и его возникновение в качестве самостоятельного направления напрямую связано с возросшим интересом общества к роли, которую бизнес играет в нем.
Макромаркетинг был призван осуществить анализ и осознание потребностей на уровне общества… Речь идет не об организации служб маркетинга на государственном уровне, а об использовании маркетингового подхода к решению важных государственных проблем. В таком контексте макромаркетинг рассматривается в качестве агрегированного элемента экономической системы… Более того, маркетинг наравне с другими элементами экономики должен нести ответственность за достижение социальных целей.
Можно выделить следующие направления использования макромаркетинга: покрытие дефицита бюджета, эффективное использование земельных ресурсов, государственная поддержка малого предпринимательства» [24]. Не забывайте, что уже сегодня открытая и прозрачная рыночная деятельность является продуктом всего социума, а не отдельного государства.
Это и есть вторая половинка «но», которое позволяет надеяться, что не все потеряно. Можно сказать, мы присутствуем при историческом моменте… хотя сколько уже их было… Помните китайскую поговорку, а впереди — сплошная эпоха перемен…
Вот вам и дикий, свободный рынок… Вопроса о том, что же мы строим на этот раз, не избежать. Тем более, что «если раньше считалось, что большой имеет лучшие шансы победить в конкуренции по сравнению с маленьким, то теперь все более ясным становится факт, что преимущества в конкурентной борьбе получает более быстрый» [20].
Выходит, не нужна новая индустриализация страны, не нужно создавать новых капиталистических гигантов, достаточно новых идей, конверсии и аутсорсинга (как говорят сейчас)…
Сложный вопрос. Вновь отсылаю вас к «Приключениям маркетинга в России» [29]. А здесь сошлюсь только один пример — [30]. Технологии, появившиеся и ставшие привычными за прошедшее время, реальные явления и примеры рынка, в чем-то реализовавшие, а в чем-то и развившие идеи того проекта, полностью подтверждают верность как выявленных тогда тенденций, отдельных деталей, так и общего подхода. Вопросы, затронутые там, имеют непосредственное отношение к формирующейся современной концепции маркетинга, которую называют и «концом» маркетинга, и началом его «неузнаваемого преображения»... Путь альтернативного развития страны, однозначно был (их было даже слишком много), а вот был ли он для процессов рынка, экономики… Тот проект был прерван очередным «черным вторником», другие зачахли по другим причинам…
Надо признать, что такого рода работа была следствием того времени, перенасыщенного энтузиазмом и оптимизмом, я бы сказал, юношеского максимализма, остававшегося еще местами в уже фактически разрушенной стране… Злобная Гингема, как в сказке, в результате ею же содеянного была раздавлена, и основная масса трудоспособной «интеллигенции» была задействована в «оприходовании» оказавшегося бесхозным добра...
Впереди лежал более вероятный, «длинный и опасный путь по старой извилистой, вымощенной красным кирпичом дороге в Изумрудный город Гудвина Великого и Ужасного — действительно, без «зелени, как оказалось, никуда»…
Я не зря заключил в кавычки слово «глобальная» во вступлении к главе — мы параллельно рассмотрели с вами и самую «верхнюю» модель, выявив недостающие связи системы маркетингового управления предприятия.
Таким образом, кроме регулирующей роли потребителей (через их потребности), общество имеет и прямой рычаг (это те громы и молнии «общественно-политической» атмосферы) воздействия на рынок и удовлетворения своих «высших» потребностей — это еще одно из ограничений системы, инициируемое на данном этапе государством и действующее на уровне любого предприятия. Это ограничение может выступать в виде прямых запретов на оборот определенного товара, запретов определенных способов ведения торговли и т.д. и т.п.
Холодинамика, холистическая концепция маркетинга,
— что-то слишком много этих «holo»...
«…сегодня вечером в Москве опять сильно поХОЛОдает…»
Радио «Ретро», 19:19, 05.02.2006
«Маркетинг обычно рассматривают как задачу создания, продвижения и доставки индивидуальным потребителям и компаниям товаров и услуг…
Определения маркетинга могут быть подразделены на социальные определения и определения маркетинга как процесса управления…
…Маркетинг — это социальный процесс, направленный на удовлетворение нужд и потребностей индивидов и групп посредством создания и предложения товаров и услуг, обладающих ценностью, и обмена ими с другими людьми…
Американская ассоциация маркетинга предлагает следующее определение: маркетинг — процесс планирования и реализации концепций ценообразования, продвижения и распределения идей, товаров и услуг, направленный на осуществление обменов, удовлетворяющих как индивидуальным, так и организационным целям.
Мы рассматриваем маркетинг менеджмент как искусство и науку выбора целевых рынков, сохранения и привлечения новых потребителей посредством создания, поставки и осуществления коммуникаций по поводу значимых для них ценностей». [3]
Ф. Котлер, к сожалению, очень мало места уделяет определению маркетинга, хотя, с другой стороны, кому-то может показаться, что он уделяет этому и слишком много — и не только все 800 страниц «Маркетинг менеджмента», — таково уж само явление.
«Маркетинг согласно его широкому пониманию — это социально-управленческий процесс, посредством которого индивидуумы и группы людей путем создания продуктов и их обмена получают то, в чем они нуждаются…
…Маркетинг направляет экономику на удовлетворение множества постоянно меняющихся потребностей миллионов потребителей.
Маркетинг — это такая философия управления, направления ее реализации, когда решение проблем потребителей путем эффективного удовлетворения их запросов ведет к успеху организации и приносит пользу обществу.
На уровне отдельных субъектов хозяйствования маркетинг определяется как цельная система, предназначенная для планирования ассортимента и объема выпускаемых продуктов, определения цен, распределения продуктов между выбранными рынками и стимулирования их сбыта, чтобы достигнутое при этом разнообразие благ приводило к удовлетворению интересов как производителей, так и потребителей. Данное определение имеет достаточно широкий смысл, так как охватывает деятельность также и некоммерческих организаций… — это деятельность организации в интересах ее клиентов.
Маркетинг — это вид человеческой деятельности по удовлетворению спроса на материальные и нематериальные, социальные ценности посредством взаимовыгодного обмена.
Итак, маркетинг одновременно является системой мышления и системой действий» [24]. Маркетинг менеджмент — это управление, в котором, по определению, есть решение, и есть действие.
Так что же это все-таки такое, маркетинг. Само слово в себе ничего не скрывает. «Исконный» смысл слова «marketing» — всего лишь «торговля» [31] и фактически не требует сложного перевода. Хотя сам, каюсь, ленясь заглянуть в словарь, всегда «дословно переводил» его по аналогии с «reading, shopping, diving» как «рыночение» — рыночную деятельность (разве что — некие подозрения, намек на какую-то его «отмеченность» вызывает сам корень слова).
Давайте попробуем поискать…
Существующие десятки типов маркетинга [32, 2], позволяют говорить о некой «прородовой» (по аналогии со стратегией) функции маркетинга — находить потребность (причем, очень конкретную) и создавать предложение (причем, здесь, наоборот, на все, что угодно) — действительно, некая материализация потребностей … Иногда, может показаться: найдя предложение — создавать спрос — не совсем верно (вернее сказать, это шутка старика Рынка, приводящая к глубокому заблуждению типа «маркетинг и реклама»). Можно представить три взаимопересекающихся множества, на одном из пересечений рождается идея, здесь же, на этом уровне заложена автоматическая оценка возможной потребности- потенциальной возможности применения. И уже потом реализуется идея — создается новое предложение, о нем нужно проинформировать — формируется осознание желаний, стимулируется «не проявленный» спрос, основанный на существующей потребности. Так, например, невозможно создать спрос среди людей на маску для подводного плавания, сконструированную под осьминога, а осьминогам маски не нужны: также не может быть потребности, пока они плавают в морской воде, а не в сточных водах цивилизации (хотя… — вспомните историю про стекольщика у Чарли Чаплина).
Мы только что видели, как, несмотря на, казалось бы, наивысшее использование всех его (маркетинга) инструментов, исчезало некое волшебство, — маркетинг снова превращался в обычную торговлю и, причем, не раз. Если сопоставить этому реально преследуемые цели, можно заметить и закономерность наступления последствий …
Потребность лежит в основе теорий мотиваций (Sigmund Freud…)
Желание — осознанная, конкретизированная потребность…
Спрос — действие, производимое желанием, подкрепленным, конкретизированным покупательной способностью…
Это система.
Может быть, это уже само создание товара… но — товарная концепция.
Волшебство должно присутствовать в деятельности каждого предприятия…
Как только забывается о каждом конкретном человеке…
ВОТ! Этот волшебный инструмент человечества не дает нам забыть, что мы люди. Очень своеобразно, но и очень настойчиво отмечая, напоминая, что человечество — не муравейник, каждый человек — личность, маркетинг требует учета его личных (!) интересов…
Это инструмент гуманизма в нашей техногенной цивилизации, на всех уровнях социума проповедующий (и, согласитесь, иногда очень жестко) любовь к человеку, причем, не просто и не вообще, а любовь к конкретному человеку, через внимание к насущным потребностям этого человека. И, заметьте, почти безотносительно концепций, т.е. нашего осознания самого маркетинга, как такового…
Вот почему волшебство вновь вернулось у Ford’a … Смотрите внимательнее: при этом исчезает перепроизводство, при этом исчезает мусор и макулатура, — и не только на свалках... При этом товар — это то, что нужно именно Вам! При этом вновь возникают еще не забытые многими очереди, что-то очень напоминая, — что-то очень неуловимое…
…В свое время на очень значительной части Земного шара существовала другая очень мощная «социалистическая система», существовала до тех пор, пока в ее нагромождениях, создававшихся исключительно в «человеческих целях», окончательно не потерялись интересы «всего лишь» простого человека…
Да, это Система, и куда она ведет, каков ее «выхлоп» (как говорили на очередном витке «современного» натурального обмена образца '96-го, в эпоху базара, сжатую в современной истории России в какие-то пять лет), — фантазируйте сами…
В заключение, уже по традиции, сошлюсь на практическое определение маркетингового управления предприятия (почти руководство к действию), которое автор «обкатывал в полевых условиях» десяток лет — [33]:
«Цель маркетингового управления — гармоничное, системное управление рыночной деятельностью исходя из потребностей рынка и в соответствии с состоянием и возможностями предприятия.
Маркетинговое управление, несмотря на внешнюю академичность форм, не только вскрывает реальные проблемы в практической деятельности предприятия, предоставляет новую точку зрения на уже отмеченные и упорядочивает их рассмотрение, но и, выливаясь в сугубо практическую программу действий, дает вполне конкретные инструменты для ее же реализации и контроля.
Бизнес-план, в этом контексте, будучи одним из основных документов управления предприятия, является так же способом сплочения высшего управленческого звена в единую команду, средством доведения целей и задач предприятия до сотрудников следующих уровней, объединяя, таким образом, подразделения предприятия в единый, слаженно действующий механизм.
Более того, именно маркетинговое управление обеспечивает системный и систематический подход наиболее эффективного управления, поскольку, по сути, призвано создавать и поддерживать два направленных навстречу друг другу потока информации (анализ внешней среды — анализ ресурсов предприятия: имеющихся, скрытых, необходимых), на стыке которых, собственно говоря, и рождаются искры маркетинговых идей.
Для каждого конкретного периода или в зависимости от ситуации (постоянный, циклический, итерационный процесс) маркетинговое управление ставит, решает или организует решение следующих задач, что, как правило, всегда выражается в цифрах, графиках, схемах (пункты не пронумерованы, так как на разных итерациях любой из них может стать исходным, но алгоритм требует прохода всех остальных):
определение направлений деятельности предприятия, рынков предприятия и его положения на них;
определение стратегических и тактических целей предприятия, постановка задач для их достижения;
разработка и выполнение мероприятий по систематическому исследованию рынков предприятия;
выбор/разработка товаров/услуг, анализ параметров, издержек по реализации, ценообразование;
разработка, организация и выполнение мероприятий по продвижению и продаже товара — каналы сбыта, реклама, стимулирование продаж, непосредственные продажи, послепродажное сопровождение;
непосредственное участие в определение размеров, источников и схем финансирования достижения поставленных целей;
постановка задач по разработке и корректировке функциональной и организационной структур предприятия, схем взаимодействия подразделений, документооборота;
непосредственное участие в организации материальных и финансовых потоков в соответствии с требованиями достижения поставленных целей (управленческий учет);
постановка задач по разработке мероприятий соответствующей организации производственной базы;
постановка задач по определению и организации кадрового состава, условий труда, способов и форм мотивации труда сотрудников всех уровней;
определение контрольных параметров деятельности предприятия и разработка методик их расчета (управленческий учет);
контроль параметров текущей деятельности и развития предприятия (ситуационный анализ, обратная связь — завершение и начало цикла).
Ключевые принципы маркетингового управления, при игнорировании которых работа чаще всего замораживается на ранних стадиях, а в отдельных случаях может принести больше вреда, чем пользы:
системный подход (гармоничность) не только в планировании и организации, но и в выполнении работ (учет, по возможности, всех действующих факторов, какими бы незначительными они не казались на начальном этапе («эффект бабочки»), взаимосвязанность планируемых мероприятий);
систематичность (во «времени и пространстве» проекта, постоянный итерационный процесс, поэтапность, взаимосвязанность этапов — в дополнение к предыдущему пункту);
обратимость (постепенность, по возможности, отсутствие «революционных» преобразований и «сжигания мостов», предварительная экспериментальная проверка, проверка на отдельных подразделениях);
минимизация затрат при планировании, организации и проведении работ (максимальная опора на выявленные имеющиеся ресурсы, на ресурсы предыдущего этапа, параллельных работ; самоокупаемость, «хозрасчетность» развития — все это в принципе позволяет избежать «срыва при взлете»);
максимально объективный и многоплановый контроль (определение и разработка необходимого и достаточного, или даже избыточного количества контрольных параметров — общих (независимо определяемых), частных, дублирование расчетов по различным цепям, обратные связи, специальная организационная структура и т.д., здесь важно не перепутать с наращиванием иерархии структуры за счет создания контролирующих подразделений, скорее наоборот, — интеграция механизмов контроля непосредственно в выполняемые работы);
и, наверное, самое важное, — обязательное участие владельца бизнеса (или замещающих его представителей высшего звена менеджмента) на всех стадиях работы от проектирования до оценки достигаемых результатов».
Несмотря на практичность и отсутствие «терминов», определение содержит в себе все теоретические основы маркетинга. Обратите внимание, маркетинг и на практике «самоопределяется» с точки зрения системного подхода, в полном соответствии с системным анализом, с теорией принятия решений... В частности, мы видим в определении проявление высокой самодостаточности маркетингового управления: нужны цели — срабатывает «механизм самозапуска движущей силы» по их выработке, поскольку работать без них невозможно (попробуйте, найдите стратегичность управления в реальных условиях даже крупных предприятий); наглядно проявляется взаимосвязанность на практике таких функций marketing mix как товар и цена, продвижение товара и непосредственная торговля.
По сути, здесь мы лишь подробнее рассмотрели, что стоит за словами «комплексность», «системный подход», «систематичность во времени и пространстве проекта»… «Обратимость», например, — требование недопустимости безальтернативности действия — самое, что ни на есть, современное выражение концепции стратегического управления.
3.3. Маркетинг и стратегия предприятия, взаимодействие с финансовым менеджментом, связь с организационной структурой и кадровыми вопросами
«Сегодня, чтобы оставаться на месте,
необходимо бежать все быстрее».
Филип Котлер
Вот мы и окунулись в волшебный мир маркетинга…Теперь уже может показаться, что все в мире — один сплошной маркетинг! История и системного подхода, и самого маркетинга наглядно демонстрируют, как череда войн и революций отбросила человечество назад… Мы обнаружили выход системы на самом верхнем, глобальном уровне — вот откуда берет начало сама открытость и прозрачность мира, вот откуда открытость и прозрачность его рыночной деятельности — помните легенды о купеческом слове, скрепляющем сделку лучше любой печати, и не требовалось никаких бумаг.
В этом мире можно путешествовать бесконечно, смотрите, как начали «разрастаться» самые формальные и «безобидные», казалось бы, вступительные главы — здесь нам «грозят» не только отдельные 800 страниц (и даже только они с учетом «двойственности» системного подхода, могут превратиться во все 1600). Вы, наверное, заметили — уже слова не скажешь, чтобы не повторить чью-то мысль, поэтому я и цитирую и отдельные «составляющие», и «целые системы», вместе с их «действием» — обращаться к авторитету первоисточников верней всего (здесь можно опираться на «внутреннее согласие» читателя, как на готовую составляющую будущей системы).
Действительно, так многообразен маркетинг, именно поэтому это отдельная и очень конкретная дисциплина, с одной стороны, базирующаяся на целом ряде других академических дисциплин и не лишенная собственного академизма в подходе к описываемым явлениям, а с другой — очень практическая методология, «наука и искусство» (а никакой не «маркетинг и реклама») со своим весьма развитым инструментарием и с огромным, пока далеким от реализации на практике потенциалом…
Сегодня у нас четко определенная, очень скромная цель и соответствующие задачи, поэтому — только вперед, не отвлекаясь и не глядя по сторонам. Тем более, что почти все необходимое у нас уже с собой, кроме того, у нас есть еще и алгоритм «раскладки пасьянса».
Мы поняли, что маркетинг менеджмент — это, по сути своей, управление, теперь подытожим, что это за базис, и для чего; что это за «движущая сила», — что она «движет», «что двигает ее или что движет ею»…
Давайте чуть внимательнее посмотрим, что еще «должны бы делать эти многие другие», делают ли они это, и как… Мы в основном уже обрисовали ситуацию, но необходимо «расставить точки над «i» в этом очень важном вопросе — кроме ожидаемой «подмоги», отсюда вытекает целый ряд так называемых «сопротивлений».
Если в отношении финансов, оргструктуры и кадров предприятия все, более менее, просто — по сути, это ограничения системы маркетингового управления, то со стратегическим управлением вопрос значительно сложнее — похожие задачи, инструменты, поле деятельности…
Пройдемся по порядку, заодно, соберем составляющие системы управления предприятия, зададим недостающие связи, цели и т.д.
В модели маркетингового управления предприятия финансово-правовые вопросы, структура и персонал предприятия выступают в роли ограничений, которые приходится учитывать и которые нужно как-то преодолевать (встраивать дополнительные системы), чтобы обеспечить достижение целей. Для, соответственно, финансовых, правовых, бизнес-инжиниринговых и кадровых «технологий» управления эти вопросы являются основными, там достаточно «своих» проблем, чтобы определять их «собственные» цели и ставить соответствующие задачи. В каждом случае разрабатываются свои модели, решаются соответствующие, более узкие проблемы. При этом, не факт, что эти технологии помогают маркетинговому управлению: они могут просто «не видеть и не знать» более общих, «рыночных» проблем — не «чувствовать» их при самоорганизации в своей сфере деятельности. Все дело в том, как поставлен вопрос, как организовано дело.
Финансовое управление направлено на достижение основной и самой первой цели создания коммерческого предприятия — получения прибыли. С ним проще всего: стоит только ему самому преодолеть собственный эволюционный этап в развитии предприятия, свои детские болезни «левизны бухучета» — превратиться в финансовый менеджмент, и он, хотя и по прошествию неких отчетных периодов, хотя и неявно, уже чувствует «присутствие» рынка своим весьма развитым аппаратом. «Финансовый анализ является частью общего, полного анализа хозяйственной деятельности, который состоит из двух взаимосвязанных разделов: финансового анализа и производственного управленческого анализа…» [34].
Финансовый менеджмент «берет на себя» часть ограничений системы. Технологии финансово-правового управления создают «верхнюю», самую общую — финансово-правовую — структуру предприятия, обеспечивая движение предприятия в условиях сложного рельефа «финансово-правового поля», они способны предлагать и реализовывать альтернативы по преодолению возникающих препятствий. В этом плане (с точки зрения финансовой модели), можно сказать, что маркетинговое управление обеспечивает базис для баланса между сиюминутным желанием получения максимально возможной прибыли и необходимостью заранее «возделывать свою вотчину» — рынки предприятия, чтобы, опять таки, обеспечить прибыль и стабильность предприятия в будущем.
Финансовое управление наравне с маркетинговым обеспечивает стратегическое управление большей частью данных с анализом, тенденциями по макроокружению и внутренней среде. «Теория принятия управленческих решений исходит из многовариантности, неопределенности, влияния дополнительных факторов на каждый отдельно взятый вариант, установления параметров оптимальности, использования метода итераций… Выбор наилучшего варианта осуществляется посредством экономико-математического моделирования и системного анализа. Принятие решений требует разработки возможных курсов действий и их обоснования путем проведения экономического анализа различных управленческих вариантов... » [35].
Стратегическое управление устанавливает для финансового менеджмента цели, в том числе по определенным рынкам, для определенных СБЕ, тем самым окончательно «закрывая вопрос» его взаимодействия с маркетинговым управлением.
Финансовое управление совместно с маркетинговым участвует в разработке конкретных планов реализации выбранной стратегии: от структуры предприятия в финансово-правовом поле деятельности, до таких составляющих бизнес-плана, где пересекаются рыночные и финансовые показатели деятельности предприятия — бюджет доходов и расходов, бюджет движения денежных средств, откуда возникает заключительный, результирующий, чисто финансовый бюджет по балансовому листу.
«Бизнес-план производственного предприятия строится по следующей примерной схеме, включающей следующие разделы:
введение — резюме;
цель производства — перечень выпускаемых товаров (их отличия и преимущества по сравнению с продукцией других производителей);
оценка рынка сбыта (поиск необходимой информации и ее анализ);
конкурентноспособность по основным параметрам (объем производства и продажи, качество продукции, уровень цен, средняя прибыль);
стратегия маркетинга;
план производства (производственные мощности, сырьевые ресурсы, кадры);
организационные принципы (производственные службы, их координация, взаимодействие и подконтрольность);
правовой статус предприятия (особенно вновь организуемого — частное или коллективное владение, кооператив, совместное предприятие и др.);
коммерческий риск и меры, его ограничивающие (профилактика, страхование);
финансовый план (включающий данные о реализации продукции, о доходах и расходах, денежной выручке и других поступлениях, баланс активов и пассивов, аналитический расчет безубыточности);
стратегия финансирования (ожидаемый возврат вложений);
товарно-материальное обеспечение полученных кредитов, получение прибыли не ниже среднеотраслевой нормы». [35]
Взаимодействие с финансовым менеджментом в процессе выполнения обеспечивает механизм управленческого учета — своеобразное «дублированное» управление предприятия. Ценообразование — уже вотчина маркетингового управления, поскольку опирается не только на внутренние, но и на внешние по отношению к предприятию данные и требует большей оперативности [33]. Внешние ограничения, выражающиеся в динамике среды, на практике могут требовать от маркетингового управления организации и ведения «еще более оперативного» учета. Объединяет, «цементирует» взаимодействие информационная система автоматизации документооборота предприятия.
Таким образом, здесь мы имеет полное взаимодействие: общую цель, общие инструменты, практически двусторонние связи. Маркетинговое управление выступает в роли движущей силы, не позволяя финансовому управлению останавливаться на достигнутых «внутренних» успехах предприятия, заставляя сравнивать и соотносить их с движением рынка, постоянно «минимизирующего» их действиями конкурентной среды. Вот почему предприятие не имеет права ни минуты «почивать на лаврах», «полежать на диване». Вот почему оно вынуждено даже для того «чтобы оставаться на месте, бежать все быстрее». Информационная система управления предприятия позволяет финансовому управлению проверять и корректировать по прошествию определенных периодов решения, оперативно принятые маркетинговым управлением на основании данных управленческого учета.
С технологиями организации структуры предприятия вопрос уже несколько сложнее, хотя в самой их основе лежит все тот же системный подход. Методология содержит множество «собственных» инструментов анализа структурной среды, проектирования и построения организационной структуры предприятия, обнаружения и устранения структурных «утечек» — оптимизации структуры, опирающихся на новейшие технологии.
Здесь, как ни странно, может сыграть свою роль довольно распространенная (и естественная) практика внедрения новейших технологий на предприятии при помощи консалтинга. Имея в своем распоряжении такие инструменты, как, например, BSC, специализированная консалтинговая компания с легкостью может «по-научному» обойти все проблемы постановки маркетинга (а, следовательно, и стратегии, и управления вообще!) на предприятии. Выявив для себя (не путать с предприятием) цели и увязав их с задачами подразделений, можно, теоретически, приступать к описанию, а затем, и реинжинирингу структуры. Речь, как раз, о том «удивительном российском» случае, когда компания организует свою структуру без организации маркетингового управления — основной своей подсистемы. Фактически, это одно из следствий порядка (последовательности), в которой сегодня происходит импорт новейших технологий, но это же дает возможность, хотя и весьма дорогостоящую, на практике убедиться в необходимой «очередности» порядка постановки маркетинга… (показательный пример состояния дел в самом консалтинге — уже само название статьи [8], специально включенной в список литературы).
При этом, в отсутствии системы маркетинга не может быть и речи об анализе среды предприятия — ни внешней, ни внутренней, тем более, о ее динамике… Можно даже не обсуждать дальнейшие вопросы «эксплуатации» оргструктуры или построенной системы управления — просто потому, что ее некому «эксплуатировать»… Собственно говоря, некому и оценить ни процесс, ни выход построенной системы — сама по себе система «молчит», если не содержит основной своей составляющей. Кстати говоря, отсутствие ощутимого выхода ввиду отсутствия основной составляющей может быть и реальной причиной, почему грамотно построенная и в принципе дееспособная система может «внешне» выглядеть неудачной.
«Бессмысленно иметь мощные методы выработки решения, если функция идентификации состояния выполняется неудовлетворительно. Решение о совершенствовании организации должно вырастать из ее проблем и соответствовать им по масштабу и сложности. Таким образом, отдельные методы совершенствования функций могут найти свое место только при конструировании организации как целостной системы» [17] (это — С.П. Никаноров, 1969 год).
Все становится на свои места, если бизнес-инжиниринг «не ленится» начать с «самого верхнего» — «экономического» — уровня организации процессов. Сам же этап построения организационной структуры предприятия начинается лишь после выбора стратегии, еще точнее, после преобразования ее в конкретные цели соответствующих подразделений, когда возникают их реальные показатели и задачи, или, еще точнее, это конкретный этап разработки бизнес-плана (маркетингового плана) реализации выбранной стратегии, за который ответственно маркетинговое управление.
«Как подойти к проектированию бизнес-процессов и организационной структуры? Проектирование организации состоит из трех этапов: разработка стратегии, проектирование бизнес-процессов, построение оргструктуры и назначение ответственных.
Первым этапом является разработка стратегии; в рамках этого этапа нужно провести следующие основные мероприятия:
сформулировать стратегические цели организации;
определить целевого потребителя, потребности которого нужно удовлетворять;
определить перечень продуктов и услуг, которые компания будет производить с целью удовлетворения потребностей целевого потребителя.
После определения целей, потребителей, продуктов и услуг необходимо перейти ко второму этапу — разработке бизнес-процессов компании, которые нужно реализовать для того, чтобы производить продукты и услуги и обеспечить достижение сформулированных стратегических целей.
И только на третьем этапе компании следует перейти к проектированию своей организационной структуры. В этой последовательности шагов оргструктура является всего лишь средством, с помощью которого реализуются бизнес-процессы и достигаются стратегические цели. Обратите внимание, что оргструктура — это третичный элемент в цикле проектирования организации, и к ее разработке нужно приступать в последнюю очередь. В настоящее время многие российские предприятия и компании постоянно допускают типовую ошибку — они пытаются оптимизировать организационную структуру, пропустив два предыдущих этапа». [22]
Современную организацию структуры предприятия невозможно представить без соответствующей информационной системы, интегрирующей вопросы управления. Настройка системы после ее сборки осуществляется, естественно, маркетинговым управлением с помощью соответствующих собственных специалистов или специалистов консалтинговой компании. Это постоянно действующий «проект» предприятия, и «проектный» менеджмент, и рабочие группы в состоянии только помочь: здесь основное «ЛПР» — маркетинговое управление предприятия. «Задача высшего руководства — не выработка решений, а конструирование процесса выработки решения и наблюдение за его действием» [17]. Кроме того, система должна обеспечивать текущую оперативную подстройку в соответствии с совершаемыми предприятием стратегическими маневрами, — «процессом управления называют целенаправленное воздействие субъекта управления на объект управления в целях реализации функций управления» [18]. Собственно говоря, это чисто тактические вопросы, для которых маркетинговое управление задает и процессную базу, и критерии выхода. Иными словами, маркетинговое управление является движущей силой, инициирующей само возникновение информационной системы предприятия, будучи ее основным заказчиком и пользователем.
И еще сложнее обстоит дело с кадровыми вопросами. Мало того, что они (кадры, причем, иногда на самом высоком уровне) совершенно не чувствуют рыночных целей предприятия, они еще и «имеют наглость» иметь свои собственные, личные цели и интересы на предприятии, не имеющие к нему иногда вообще никакого отношения. Это уже вопросы роли человека в организации, полезности или вредности «внутреннего трения», создания корпоративной культуры и т.п.
Вопрос значительно сложнее, чем простое «заполнение ячеек» оргструктуры специалистами и их контроль за ними, и сложнее, чем подбор определенного характера человека на определенный уровень или место в горизонте оргструктуры. Здесь мы вновь имеем дело с подсистемой, уходящей своими связями (теперь можно и так говорить) в социум. Выход этой системы на уровне предприятия можно обозначить одним термином — «корпоративная культура», включающим множество собственных критериев.
Можно, конечно, попытаться «повернуть» маркетинг внутрь: на «поиск и удовлетворение потребностей» сотрудников в целях их мотивации, можно спускать цели сверху и требовать планы снизу… Но попробуйте объяснить «сволочную» атмосферу относительно благополучного предприятия на фоне всеобщего благодушия полуразорившейся «конторы», которая, того и гляди, закроется вообще.
Специфичность вопросов заставляет заниматься организацией «двусторонней связи» весь менеджмент предприятия: стратегический, менеджмент соответствующих подразделений, и — вплоть до специального, кадрового, непосредственно отвечающего за климат в коллективе, призванного обеспечивать стратегическое управление и тенденциями, и альтернативами этой составляющей внутренней среды. Кадровое управление также призвано «взять на себя» часть ограничений системы.
Здесь, через описание бизнес-процессов маркетинговое управление способно только стимулировать создание самого общего базиса в рамках рабочих мест той же оргструктуры, с хорошо прописанными и «обеспеченными» должностными функциями, обязанностями и правами, с определенной системой мотивации труда, с доведением целей и задач, объединением интересов при помощи миссии предприятия. Пример подхода маркетингового управления к этого рода вопросам приведен в предыдущей главе. Причем, все это, в том числе и «приложение силы», как и в случае с оргструктурой, практически осуществимо только с помощью властных полномочий стратегического управления, хотя последствия и успешность всех мероприятий в этой области маркетинговое управление способно ощущать непосредственно — на качестве реализации своих функций, регистрируемом на стадии контроля их выполнения.
Вот мы и «добрались» до стратегического управления, причем, сразу до его основной функции — управления предприятием как целым — подтвержденной необходимыми властными полномочиями. Это же и основное его отличие от маркетингового управления. Можно сказать: маркетинг управляет стратегическим управлением, которое управляет предприятием и, в том числе, маркетинговым управлением, являющимся одной из подсистем предприятия. В то же время, стратегическое управление «помогает» маркетинговому управлению (как, впрочем, и другим), «законодательно» обеспечивая осуществление его функций на предприятии. И нет ничего странного в том, что обе дисциплины призывают «повернуться лицом к покупателю» [19].
С одной стороны, после достаточно детального описания современной концепции стратегического управления может сложиться впечатление, что упомянутая в начале третьей главы дискуссия просто сильно устарела и относится к 50-м годам прошлого века.
Здесь будет интересна также цитата из предисловия С. Оптнера к книге «Системный анализ для решения деловых и промышленных проблем»: «Следуя философу Ральфу Бартону Перри, специалиста можно определить как человека, который с течением времени знает все больше и больше о все меньшем и меньшем, пока, наконец, он не станет знать почти все ни о чем. Наоборот, дженералист определяется как человек, который с течением времени знает все меньше и меньше о все большем и большем, пока, наконец, он не будет знать практически ничего обо всем» [15]. По всей видимости, слово «менеджер» еще не имело такого, как сейчас, широкого хождения. Так вот, с другой стороны, может сложиться впечатление, что пути этих двух дисциплин: стратегии и маркетинга, как двух субъектов, следующих каждый — по своим делам, просто встретились, пересеклись на определенной стадии развития предприятия… С. Оптнер же, по сути, довольно подробно разъясняет, что у них достаточно различий, чтобы, дополняя друг друга, быть взаимно полезными, и, в то же время, достаточно много общего, в том числе — и общие цели, чтобы и дальше следовать вместе, в одном направлении.
«Маркетинг объективно занимает позицию одной из ведущих функций стратегического управления. … «Это весь бизнес, представленный в том виде, как он выглядит с точки зрения конечного результата, т.е. с точки зрения клиентов» (Питер Дракер, цитата первоисточника). Таким образом, маркетинг играет особую роль в стратегическом управлении, существенно выходящую за рамки функции продажи продукции и изучения спроса. …Маркетинг выполняет в стратегическом управлении две функции:
это средство сбора и обработки информации для разработки и определения стратегий фирмы;
это средство осуществления стратегий фирмы.
Маркетинг и стратегическое управление находятся в диалектическом взаимодействии. С одной стороны, развитие маркетинга наряду с другими процессами способствовало переходу к стратегическому управлению. Маркетинг является одной из основ стратегического управления. В то же время переход к стратегическому управлению послужил мощным импульсом к развитию маркетинга и изменению его роли в фирме». [20]
«Главной исходной базой для формирования целей организации являются маркетинг и нововведения…
Необходима интеграция маркетинга и управленческих решений на всех уровнях управления организацией.
Роль маркетинга проявляется на всех трех уровнях управления: корпоративном, СХЕ и рынка определенного продукта…
Роль маркетинга на корпоративном уровне заключается в определении тех важных факторов внешней среды (неудовлетворенные потребности, изменение в конкурентной среде и т.п.), которые следует учесть при принятии стратегических решений.
На уровне отдельных СХЕ… маркетинг обеспечивает детальное понимание запросов рынка и выбор тех средств, с помощью которых эти запросы могут быть наилучшим образом удовлетворены в конкретной конкурентной среде…
Управление деятельностью на рынке определенного продукта фокусируется на принятии рациональных решений по комплексу маркетинга…
Роль маркетинга также следует рассмотреть с позиций трех уровней мышления в организации: корпоративной культуры, стратегий и тактик…
Маркетинг воздействует на корпоративную культуру путем усиления ее ориентации на запросы потребителей и удовлетворение этих запросов наилучшим образом…
Роль маркетинга… (на уровне стратегии) заключается в предоставлении информации о потребителях и конкурентах, о сильных и слабых сторонах деятельности организации и о том, как они повлияют на способность организации добиться выполнения поставленных целей. Использование маркетинга также делает сами цели реалистичными и достижимыми…
Влияние маркетинга на выбор соответствующих тактик заключается в конкретной разработке отдельных элементов комплекса маркетинга: новых продуктов, цен, каналов товародвижения, методов продвижения продуктов.
Из вышеизложенного вытекает, что на уровне организации в целом основное внимание уделяется выработке общих целей и общих стратегий их достижения, на уровне отдельных бизнесов главным является разработка детальных стратегических планов. Тактики же детально прорабатываются на уровне рынка определенного продукта». [24]
Теперь, чтобы очертить круг функций маркетингового управления, нам остается лишь собрать и перечислить все «оставшиеся» функции предприятия:
«1. Маркетинговые исследования внешней среды.
2. Исследование рынков.
3. Изучение потребителей.
4. Изучение конкурентов.
5. Сегментация рынков.
6. Позиционирование товара.
7. Выбор целевых рынков.
8. Определение номенклатуры (ассортимента) выпускаемых продуктов.
9. Определение направлений развития выпускаемых продуктов.
10. Разработка марки продукта.
11. Разработка упаковки.
12. Разработка этикеток, инструкций по применению, другой сопровождающей товар документации.
13. Определение цен.
14. Оценка и выбор каналов товародвижения.
15. Выбор торговых посредников.
16. Заключение договоров с конечными потребителями и торговыми посредниками.
17. Доставка товаров потребителям и торговым посредникам.
18. Реклама (это не типографский брак — именно так: в первоисточнике реклама без маркетинга, зато маркетинг с рекламой).
19. Деятельность по стимулированию продаж.
20. Персональная продажа.
21. Организация связей с общественностью.
22. Организация выставок и ярмарок.
23. Послепродажное обслуживание.
24. Анализ деятельности предприятия.
25. Анализ эффективности маркетинговой деятельности.
26. Разработка стратегических планов маркетинга.
27. Разработка оперативных планов маркетинга.
28. Разработка бюджета маркетинга.
29. Контроль за реализацией планов маркетинга.
30. Повышение квалификации сотрудников в области маркетинга». [24]
Добавим, чтобы не возникало заблуждений, что маркетинговая деятельность это не только деятельность отдела маркетинга — это рыночная деятельность всего предприятия, мысленно не забывая также «прородовую» функцию маркетинга (формирующую аналогичную стратегию), стоящую во главе списка, и подытоживающую, суммирующую функцию маркетинга как движущей силы — функцию «организации» других подразделений, фактически формулируемую в виде миссии для предприятии (или концепции — для самого маркетинга, помните: «В чем состоит философия маркетинга? Как соотнести интересы организации, потребителей, общества?" [3]).
Вы спросите, а где же производство — нет проблем, если оно, как наиболее развитая альтернатива функции исследования/разработки/выбора товара, включено в сферу маркетингового управления. Если иначе — разбирайтесь сами, как говорил Л.Н. Толстой, «каждая семья бывает несчастлива по-своему»…
И функции маркетинга и соответствующие им инструменты могут классифицироваться различным образом (в зависимости от постановки задачи): на аналитические и функции и инструменты синтеза (проектирование в маркетинговом управлении — откуда, собственно говоря, и берется волшебство); функции и инструменты планирования; инструменты организации структуры предприятия и себя, как подсистемы предприятия и т.д. и т.п., но это уже отдельная тема, выходящая за рамки данной работы.
Детальное описание самих процессов, тем более, описание и настройка всей системы — дальнейшие гораздо более крупные самостоятельные задачи, требующие уже специальных методов — даже в смысле только практического аспекта постановки маркетингового управления на предприятии.
На этом, собственно говоря, можно и остановиться — наша тема раскрыта. Параллельно мы описали в целом и систему маркетинга: на глобальном, «экономическом» и «верхнем» уровнях; у нас есть все основные цели и ограничения, составляющие, связи, известен выход как на уровне социума, так и на уровне предприятия.
Мы также описали параллельно и систему управления предприятия. Давайте специально выделим в отдельный блок некие ее «шесть шагов»:
«Шаг первый. Мечтаем…
В бизнесе для мечты есть свое определение, свой термин. Консультанты мечты называют «Видением»… (Vision — документ, кратко описывающий то, что организация планирует достичь в будущем и как она намеревается быть воспринятой внешним окружением.)
Шаг второй. Озадачиваемся….
Задачи (Objectives) — документ, содержащий формулировку целей, достижение которых обеспечит успешную реализацию стратегии. Цели выстраиваются исходя из четырех перспектив: Финансы, Рынки и Клиенты, Бизнес-процессы, Обучение и развитие…
Шаг третий. Логически мыслим и… рисуем.
На этом этапе, нам необходимо нарисовать карту-схему, на которой стрелками отражаем взаимосвязи между задачами...
Шаг четвертый. Определяем измерители (индикаторы исполнения)…
…Индикаторы исполнения (Key Performance Indicators, KPI) — показатели, которые компания считает необходимыми отслеживать в период реализации Стратегического плана.
Шаг пятый. На каждый индикатор исполнения рассчитываем плановый показатель.
Шаг шестой. Определяем инициативы.
Под инициативами, по сути, следует понимать Стратегический план и План проектов по развитию организации. Инициативы должны содержать данные о целях, основных результатах, укрупненных планов мероприятий, укрупненных бюджетов и участников проектов…» [36].
После третьего шага мы получим «корпоративную стратегическую карту», связывающую между собой стратегии предприятия с целями и задачами его подразделений в разрезе основных («экономических») подпроцессов предприятия.
После четвертого и пятого, дополнив ее плановыми и текущими значениями показателей — «корпоративную счетную карту».
Наконец, после шестого шага, перед нами — «Стратегический план (Strategic Plan) — документ, объединяющий все элементы Системы Сбалансированных Показателей: стратегические стремления, задачи, инициативы, вехи (сроки) и индикаторы исполнения» [36], — «стратегическая карта с матрицей инициатив».
Задача BSC (Balanced Scorecard — сбалансированная система показателей) «состоит в том, чтобы трансформировать миссию компании в конкретные, вполне осязаемые задачи и показатели. Эти показатели представляют собой баланс между внешними отчетными данными для акционеров и клиентов и внутренними характиристиками наиболее значимых бизнес-процессов, инноваций, обучения и роста. Это равновесие между показателями результатов прошлой деятельности и будущего роста. Сама система представляет собой сочетание объективных, легко поддающихся количественному учету результатов и субъективных, в некоторой степени произвольных параметров будущего роста.
Сбалансированная система показателей — это не только тактическая или операционная оценочная система. Для инновационных компаний она служит средством стратегического управления на долгосрочной основе». [21]
То есть, по сути своей, BSC представляет из себя инструмент реализации миссии предприятия, инструмент согласованного управления все той же нашей «четверкой китов» (плюс, это «приборная панель» предприятия) — «бесценный инструмент перевода стратегии в плоскость конкретных целей, показателей и задач, а также механизм последовательного контроля над реализацией стратегии» [21].
Теперь, перефразируя известный лозунг, можно сказать, что система эффективного планирования и управления всеми ресурсами предприятия (ERP- система) «есть BSC плюс автоматизация всего предприятия». На примере «простенького» вопроса реализации функции ценообразования (второе «Пи» маркетинга) в [33] вы можете увидеть, как прообраз такой системы маркетинговое управление создает на практике.
Итак, теперь нам понятно, почему с «плато» стратегического управления «открывается» наилучший вид на маркетинговое управление.
Мы поняли, почему маркетинговое управление является основой комплексного подхода к управлению предприятием, являющимся подсистемой рыночных процессов экономики.
Мы поняли также, что и сама система управления предприятия является подсистемой глобальных процессов, происходящих в социуме, организующих его. С одной стороны, маркетинговое управление предприятия обеспечивает эти связи, с другой — маркетинг, как инструмент социума имеет возможность непосредственного воздействия на предприятие в целом, именно на эти воздействия должна чутко реагировать система стратегического управления предприятия.
Естественным было бы для обеспечения эффективного управления и создавать что-то наиболее управляемое. Поэтому маркетинговое управление является базисом и движущей силой не только управления, но и создания предприятия. В основе этой движущей силы лежат, как раз выделенные нами, «прородовая» и «организующая» составляющие маркетинга, обеспечивающие «механизм самозапуска» и воздействие на «любые вопросы, связанные с рыночной деятельностью» предприятия. Эта движущая сила инициирует не только процессы движения предприятия на рынке, но и процессы его внутреннего развития. Все это мы видели и на практическом примере [33], подтверждающем высокую самоорганизацию маркетинга.
Вот почему без методологии маркетингового управления бесполезна ERP, превращающаяся лишь в средство перемещения информации в рамках предприятия, — нет анализа ситуации, нет целей, нет выбора и принятия решения, нет основной составляющей системы — «мастера», применяющего инструмент по его назначению.
Более того, и для целей управления и для бизнес-инжиниринга, в принципе, не достаточно просто признаков существования элементов маркетинга на предприятии: по простому присутствию компонент и даже по количественному соотношению их наличия нельзя судить о правильности «смешивания» marketing mix, не разобравшись в конкретной ситуации, либо — не увидев систему в действии. Это совсем другая задача: задача постановки маркетингового управления на предприятии (теперь, о выборе, с чего начинать на консалтинговом рынке, можно, наверное, и не добавлять лишних слов).
И здесь возникает еще один «парадокс» маркетинга — вы спросите, почему именно маркетинг… Как вообще маркетинг, представляя собой «отображение» рыночных отношений, в принципе, диалектически ни чем не отличаясь от других производственных отношений, может быть движущей силой…
С точки зрения системного подхода рынок — это и цель предприятия, и критерий его деятельности, и решение его проблем. Время врывается в предприятие через рынок, неся с собой новые товары, новые технологиии, новые идеи (и новых людей, естественно) — осуществляя прямое воздействие на предприятие экспоненциально развивающихся средств производства. Действительно, все что относится к области производственных отношений изменяется значительно медленнее: стратегическое управление (люди, здравый консерватизм руководителей), финансовый менеджмент (люди, гос. органы), производственные технологии предприятия (люди, финансовые ограничения), кадровый менеджмент (люди, люди и люди)… а также, в том числе и маркетинговое управление конкретного предприятия (если оно вообще существует).
И, если оно существует, — это уже тот инструмент, который первым отражает, первым реагирует и заставляет других… Маркетинг — это система, первой реагирующая на конфликт противоречий производительных сил и производственных отношений, причем, как мы видели, в рамках всего социума.
Именно поэтому, так важна комплексная диагностика предприятия, аудит его рыночной деятельности. Какими бы способами она не проводилась: «по процессу» или «по выходу», методами и BPR или финансового анализа, маркетинговый подход позволяет, даже не вдаваясь в подробности используемых технологий, начинать диагностику предприятия именно с исследования эффективности его «рыночных» функций, определения их параметров, как основного критерия всей деятельности, и лишь затем, с этим критерием, подходить к остальному.
Постановка на предприятии маркетинга — и начальный, и заключительный этап создания системы управления предприятия. Причем, никакие рабочие группы и временные «проектные» коллективы, в принципе, даже временно не способны подменить его функции. «Инструментом маркетинга является любой фактор деятельности организации, находящий отражение во внешней среде, при условии, что этот фактор можно целенаправленно изменять для оказания воздействия на окружающую среду (т.е. определяется ситуационный характер инструмента маркетинга). Все это означает, что маркетинг является не функциональным эпизодом процесса управления, а его базой». [18]
И лишь затем, можно приступать к собственно построению системы управления. Для начала, какая получится — мы видели, что стратегическое управление весьма сложная и дорогая штуковина, начальный критерий здесь — наличие основных подпроцессов, определяющих взаимосвязей и выхода системы. Она, в свою очередь, потребует соответствующей организации предприятия, допускающей подстройку под возникающие задачи, обеспечивающей ломку стереотипов, преодоление консерватизма, замену пассива приспосабливания людей к обстоятельствам на активную позицию использования этих обстоятельствах. Организационная структура — это скелет, костяк необходимых преобразований, от его «подвижности» будет зависеть все остальное «движение» предприятия.
Еще один важнейший, универсальный — всегда присутствующий этап — кадры (в том числе, и в оргструктуре) предприятия, мы помним, что это также системная проблема и базис, и инициирующая сила, и критерии эффективности ее решения те же.
И, не менее значимый и важный этап, — стандартизация деятельности предприятия, предоставляющая дополнительную точку зрения, дополнительную возможность контроля для сравнения с общепринятыми эталонами, нормативами и стандартами, специально разрабатываемыми в этих целях. Стандартизации подлежит не только качество отдельного товара/услуги предприятия — выход системы. В целях обеспечения стабильности может стандартизоваться сам процесс. Причем под стабильностью здесь можно понимать и стабильность «производства» качества товара и стабильность собственно деятельности (существования) самого предприятия. Таким образом, здесь мы имеем дело со стандартизацией результатов все тех же решений «по выходу» и «по процессу». Должен повториться, что и выход и процессы на предприятии задает маркетинг.
Если кто-то разочарованно спросит, а где же классические «4π» — так мы о них только и говорили, с самых первых страниц, это:
Рынок;
Рынок;
Рынок и еще раз
Рынок.
Если чуть серьезней, это:
Рынок товара;
Цены рынка;
Рынок (как рынок);
продвижение на рынке, (как раз последствия отсутствия «такой мелочи», как организация третьего «π» можно увидеть в приведенном в работе [33] примере с кладовщиком).
И новейшая концепция маркетинга вряд ли добавит к этим «4π» (так, наверное, наиболее однозначно) что-то еще:
потребитель хочет видеть удобный для него Рынок товара, хорошо классифицированного и, тем самым, доступного, необходимого ему и безопасного — он уже давно готов к тому, чтобы бы выбирать товар не по интенсивности выкриков торговца, а по реальным параметрам;
потребитель хочет видеть «прозрачные» цены рынка и не любит, когда их и его «надувают»;
потребитель хочет, чтобы рынок оставался на рынке, и не желает, чтобы его преследовали и «приставали» к нему, где не попадя; зато он требует организованного, удобного и доступного рынка, к которому легко обратиться при необходимости;
потребителю не может нравиться продвижение на рынке, которое зачем-то лезет к нему в постель или «забивает» его почтовый ящик, он против распродаж посреди премьеры и не желает из своего кармана оплачивать свои неудобства.
Правда, для этого всего придется, вероятно, и сам рынок здорово преобразить, «раскошелиться» и выделить для него «огороженную, охраняемую территорию со всеми удобствами»; проверять наличие сертификатов и сроки годности товара, «убирать мусор», — в общем, следить за порядком — ведь еще когда на Руси не пускали «с калашным рылом в суконный ряд» (а чуть позже, уже и, наоборот).
А это уже в наших с вами интересах и, как выясняется, и в наших с вами руках, если, к примеру, мы не хотим посвятить «шоппингу» всю оставшуюся (после зарабатывания денег) часть жизни; или чтобы традиционно новогодний «С легким паром!» по иронии судьбы превратился бы через десяток лет в 365-ти серийную оперу, намыливаться в которой Ипполит начинал бы еще с лета…
Одним словом, даешь (без «маркетинга и рекламы» нам уже видимо — никуда) «новый двигатель торговли: мощность, экономичность, экологическая чистота» ! [30]
1. Ильин А., Кухарчук А. «Приключения маркетинга в России». «Практический маркетинг», 2001, № 10(56).
2. Котлер Ф. «Маркетинг XXI века. Маркетинг от А до Я». Спб.: «Нева», 2005.
3. Котлер Ф. «Маркетинг менеджмент». 11-е изд. СПб.: «Питер», 2005.
4. Котлер Ф. «Маркетинг XXI века. Десять смертных грехов маркетинга». Спб.: «Нева», 2005.
5. Гончарук В.А. «Алгоритмы преобразований в бизнесе. Практика консультирования. Маркетинговый подход». М.: «Дело», 2001.
6. Кращенко Л. «Информационный прорыв». Материалы рейтингового агентства «Эксперт РА», www.raexpert.ru.
7. Барабанова Ю., Кращенко Л. «Троевластие». Материалы рейтингового агентства «Эксперт РА», www.raexpert.ru.
8. Иванов М., Фербер М. «Нужен ли маркетолог консалтинговой компании?» www.ConsultMarketing.ru. (21.11.2002)
9. Тарануха Ю.В., Земляков Д.Н. «Микроэкономика».— М.: «Дело и сервис», 2005. с. 109, 111
10. Макконнел К.Р., Брю С.Л. «Экономикс: принципы, проблемы и политика» / Пер. 16-го англ. изд. М.: «ИНФРА-М», 2006., с. 101.
11. Виханский О.С. «Стратегическое управление». М.: «Экономистъ», 2005., с. 69.
12. Котлер Ф. «Маркетинг менеджмент».— СПб.:, 2005. с. 96, 120.
13. Богуш Д. «Кратко о RAND Corporation». www.manipulation.com.ua, (подробно — www.rand.org)
14. Голубков Е.П. «Системный анализ как методологическая основа принятия решений». «Менеджмент в России и за рубежом». 2003, №3, 4.
15. Оптнер С. «Системный анализ для решения деловых и промышленных проблем». М.: «Советское радио», 1969.
16. Вульф В. «Холодинамика». М.: ЛАС, 1995.
17. Никаноров С.П. «Системный анализ: этап развития методологии решения проблем в США». Вступительная статья в книге Оптнер С. «Системный анализ для решения деловых и промышленных проблем». М.: «Советское радио», 1969.
18. Голубков Е.П. «Сущность и характерные особенности управленческих решений». «Менеджмент в России и за рубежом». 2003, №1, 2.
19. Волкова Л. А. «Топ-маркетинг. Инструмент рыночного успеха». «Практический маркетинг», 2005, № 4(98).
20. Виханский О.С. «Стратегическое управление». М.: «Экономистъ», 2005.
21. Каплан Р.С., Нортон Д.П. «Сбалансированная система показателей. От стратегии к действию». М.: «Олимп-Бизнес», 2005.
22. Ковалев С.М., Ковалев В.М. «Секреты успешных предприятий: бизнес-процессы и организационная структура». М.: «Бизнес-инжиниринговые технологии», 2004.
23. Ильин А., Кухарчук А. «Приключения маркетинга в России». «Практический маркетинг», 2002, № 2(60).
24. Голубков Е.П. «Основы маркетинга». М.: «Финпресс», 2003.
25. Ильин А., Кухарчук А. «Приключения маркетинга в России». «Практический маркетинг», 2003, № 1(71).
26. Ильин А., Кухарчук А. «Приключения маркетинга в России». «Практический маркетинг», 2002, № 1(59).
27. Ильин А., Кухарчук А. «Приключения маркетинга в России». «Практический маркетинг», 2001, № 12(58)
28. Robert J. Keith. The Marketing Revolution. Journal of Marketing, January 1960, pp. 35-38.
29. Ильин А., Кухарчук А. Приключения маркетинга в России. Практический маркетинг, 2001, №10(56) — 2003, № 10(80).
30. Соломонов Л.А. «Глобальная информационно-коммерческая система «Трейд-Инфо». 1-я Международная конференция и выставка «EDI — EDIFACT Технологии и Системы в Центральной и Восточной Европе», Москва, 17–21 июля 1995 г.
31. Ильин А., Кухарчук А. «Приключения маркетинга в России». «Практический маркетинг», 2001, №10(56).
32. Голубков Е.П. «Маркетинг: Словарь-справочник». М.: «Дело», 2001.
33. Соломонов Л.А. «Модель «КОД П» (Комплексная оценка деятельности предприятия)». «Эксклюзивный маркетинг» (приложение к журналу «Практический маркетинг»), 2005, № 5(50), с исправлениями в № 6 (51). (сокращенный вариант: Соломонов Л.А. «Комплексная оценка деятельности предприятия с использованием систем ERP». «Менеджмент в России и за рубежом», 2005, № 6.)
34. Шеремет А.Д., Сайфулин Р.С. «Методика финансового анализа». М.: «ИНФРА-М», 1996.
35. Баканов М.И., Шеремет А.Д. «Теория экономического анализа». М.: «Финансы и статистика», 1997.
36. Дворников А. «Balanced Scorecard без секретов: шаг за шагом». «Авант Партнер», 2005, № 20(77).