| Похожие рефераты | Скачать .docx |
Дипломная работа: Инжиниринг бизнес-процессов ОАО "Хабаровскнефтепродукт"
Содержание
Введение
1. Описание предприятия
2. Цели и проблемы проекта
3. Краткое функциональное описание внедряемой автоматизированной системы
3.2Цель создания системы
3.3Общие принципы построения архитектуры системы
3.4Реализация системы АйТи-Ойл в структуре НК «АЛЬЯНС»
3.4.1Принципы управления товарами и ценами
3.4.2Платёжные средства
3.4.4Схемы оплаты
3.5Функциональный состав системы
3.5.1Состав модулей процессингового центра «АйТи-Ойл»
3.5.2Роли персонала ЦП и РП системы «АйТи-Ойл»
3.5.3Подсистема безналичных расчётов с использованием контактных пластиковых карт (АСБР SmartCity)
3.5.3.1Функции, выполняемые АСБР SmartCity в варианте интегрированной подсистемы
3.5.3.2Состав модулей АСБР SmartCity
3.5.3.3Возможная конфигурация и состав рабочих мест АСБР SmartCity
3.5.4Автозаправочная станция
3.6Состав работ по созданию системы
3.7 Содержание работ по созданию системы
4. Анализ исходных бизнес-процессов на предприятии
4.1 Структура и исполняемые функции
4.3Выводы
5 . Преобразование бизнес-процессов
5.1Основные бизнес-процессы и процедуры АСБР
5.1.1Информационно-технологическое обеспечение
5.1.2Маркетинг и продажи
5.1.3Расчёты с поставщиками, клиентами, другими эмитентами
5.2Типовые роли исполнителей функций нижнего уровня АСБР
5.3Перечень операций нижнего уровня АСБР
5.4Базовые предположения относительно масштабов АСБР
5.5Базовые предположения относительно характеристик операций
5.6Оценка необходимого количества исполнителей
6Возможные направления оптимизации при дальнейшем развитии проекта
6.1Выделение отдельных структурных подразделений в составе сбытового предприятия
6.2Введение нового бизнес-процесса «Обучение»
Заключение
Используемые термины и сокращения
Список использованной литературы
Приложение 1. Декомпозиция бизнес-процессов
Введение
На сегодняшний день всё более важное значение для многих предприятий приобретает вопрос грамотного построения бизнес-процессов, оптимально согласованных с ресурсной и функциональной структурой предприятия. Особенное же значение этот вопрос имеет для предприятий, реализующих проекты внедрения современных, многофункциональных комплексных автоматизированных систем. В процессе реализации подобных проектов предприятие сталкивается с необходимостью выполнения функций, с которыми на этом предприятии ранее не сталкивались. Фактически, такие проекты часто создают новые процессы достаточно высокого уровня – и предприятиям приходится проводить значительную работу по организации выполнения данных процессов существующей на момент внедрения проекта функциональной структурой предприятия, постепенной адаптации данной функциональной структуры под требования новых процессов и оптимизации самих процессов в целях согласования с этой структурой.
Целью настоящей работы является исследование комплекса работ, проведённых компанией – системным интегратором по формированию рекомендаций по организации бизнес-процессов и функциональной структуры в ОАО «Хабаровскнефтепродукт», сбытового предприятия Нефтяной Компании «АЛЬЯНС», в процессе реализации проекта внедрения комплексной системы автоматизации комплекса розничной торговли нефтепродуктами с интегрированной автоматизированной системой безналичных расчётов с использованием смарт-карт, обоснование необходимости проведения данных работ и формирование рекомендаций по дальнейшему развитию проекта.
Задачами данной работы является:
1. Рассмотреть положение и особенности предприятия, на базе которого реализовывался проект внедрения системы;
2. Провести исследование рекомендованных бизнес-процессов и элементов функциональной структуры.
3. Дать рекомендации по дальнейшему развитию структуры бизнес-процессов и функциональной структуры проекта.
Первая часть данной работы посвящена общему описанию предприятия, на базе которого производилось внедрение данной автоматизированной системы.
Вторая часть данной работы посвящена описанию целей и задач проекта внедрения системы и проблем, возникших в ходе данного проекта, возникновением которых и была обусловлена необходимость проведения работ, исследованию которых и посвящена данная работа.
Третья часть данной работы содержит краткое описание основных функциональных свойств и особенностей внедряемой в процессе реализации проекта комплексной автоматизированной системы. Данная информация представлена в максимально сжатом виде и необходима для понимания построенных бизнес-процессов и функциональных требований.
Четвёртая часть данной работы посвящена описанию бизнес-процессов, существовавших на предприятии на момент начала проекта, на базе которых происходило первоначальное внедрение системы. Также в данном разделе содержатся результаты SWOT-анализа положения предприятия на первом этапе проекта.
Пятая часть данной работы представляет результаты работ, выраженные в схемах рекомендованных бизнес-процессов, и рекомендации по формированию функциональной структуры ресурсов данных бизнес-процессов. автоматизация розничный торговля безналичный нефтепродукт
Шестая часть данной работы содержит краткие рекомендации по дальнейшей оптимизации структуры предприятия при расширении масштабов проекта и увеличению финансовых потоков.
1 Описание предприятия
Нефтяная компания «Альянс» – многопрофильный холдинг, основными сферами деятельности которого являются добыча нефти, нефтепереработка и продажа нефтепродуктов через собственные сети оптового и розничного сбыта. Сеть автозаправочных комплексов «Альянс» насчитывает около 400 АЗК, расположенных не только в России, но и на Украине. На территории нашей страны розничная торговля нефтепродуктами НК «Альянс» ведется на Дальнем Востоке через сети АЗК собственных сбытовых компаний «Амурнефтепродукт», «Приморнефтепродукт» и «Хабаровскнефтепродукт».
Открытое Акционерное Общество ОАО «Нефтяная компания »Альянс» (НК «Альянс») создано в конце 2001 года. Учредителями стали ОАО «Группа Альянс», дочернее предприятие «Группы Альянс» ЗАО «Инвестиционная компания «Альянс-Капитал» и Wincor S.A. (Швейцария), трейдинговая и инвестиционная компания, действующая в нефтяном секторе.
Проспект эмиссии и отчет об итогах размещения обыкновенных именных бездокументарных акций НК »Альянс» зарегистрирован Федеральной комиссией по рынку ценных бумаг 24 мая 2002 г. Выпуск состоит из 650 тыс. акций номиналом 1 тыс. рублей каждая. После выпуска и регистрации в ФСФР в декабре 2005 года дополнительной эмиссии уставный капитал НК «Альянс» составил 888 тыс. обыкновенных именных акций номиналом 1 тыс.рублей каждая.
НК »Альянс» контролирует, кроме перечисленных выше сбытовых предприятий, ОАО «Хабаровский нефтеперерабатывающий завод», ОАО «БАМнефтепродукт», ООО «Дальневосточный «Альянс», ООО «Альянс»-Хабаровск», ЗАО «Альянс-Ойл» и ОАО «Татнефтеотдача».
Выгодное географическое положение производственных мощностей, близость к емким рынкам Китая и других стран АТР, положительная динамика производственных показателей, устойчивое финансовое положение и квалифицированный персонал предопределяют стабильное развитие Компании.
Рыночная доля НК «Альянс» в регионах деятельности достигает 30-35%. Так, суммарный объем реализации в 2006 году составил 3 017,8 тыс. т, в том числе на внутренний рынке реализовано оптом 1 478,6 тыс. т, в розницу 384,7 тыс. т, поставлено на экспорт 1 154,5 тыс. тонн.
На момент начала проекта НК «Альянс» находился в стадии активного развития, осуществлялось существенное капиталовложение в региональные сбытовые предприятия компании (рис.1).

Рисунок 1. Объём капитальных вложения НК «Альянс».
НК «Альянс» осуществляет поставки энергоносителей в северные регионы (Северный завоз), участвует в целевых федеральных и региональных программах поставок ГСМ предприятиям аграрного сектора и жилищно-коммунального хозяйства.
Менеджмент НК «Альянс» уделяет большое внимание повышению инвестиционной привлекательности компании, прозрачности бизнеса и предоставлению услуг высокого качества. В целях дальнейшего повышения эффективности бизнеса и увеличения его прибыльности, в том числе за счет снижения издержек при продаже, руководством компании было принято решение о внедрении автоматизированной системы управления сетями АЗК и создании единой системы безналичных расчетов. При выборе решения основное значение имели следующие критерии:
¾ возможность подключения системы к оборудованию разного класса, как к электронным, так и механическим топливораздаточным колонкам
¾ наличие средств автоматизации торговли сопутствующими товарами (в сети «Альянс» осуществляется продажа автохимии, а на некоторых АЗК действуют продовольственные магазины, ассортимент которых насчитывает более 3000 наименований)
¾ возможность создания собственной системы безналичных расчетов
По итогам анализа представленных на российском рынке систем автоматизации управления сетями АЗК было выбрано решение «АйТи-Ойл» как наиболее полно отвечающее задачам компании «Альянс».
Проект по созданию системы управления сетями АЗК «Альянс» стартовал в 2003 году и реализовался в три этапа.
На первом этапе специалисты АйТи провели обследование сетей АЗК «Альянс», а также интервью с руководителями нефтесбытовых компаний. На основе полученной информации была разработана архитектура системы, которая включает три уровня: центральные офисы сбытовых компаний, региональные процессинговые центры и собственно АЗК. Решение предполагает централизованное управление сетью из офисов сбытовых компаний.
В рамках второго этапа компания АйТи реализовала пилотный проект внедрения комплекса АйТи-Ойл на 29 АЗК, по результатам которого было принято решение о развертывании системы в масштабах всей сети.
В ходе третьего этапа проекта специалисты АйТи произвели внедрение системы «АйТи-Ойл». В первую очередь для внедрения системы была создана необходимая ИТ-инфраструктура. Так, на основе серверов производства Sun Microsystems и системы управления базами данных Oracle были построены Центральные процессинговые центры в офисах сбытовых компаний, а также 11 Региональных процессинговых центров. При этом региональные процессинговые центры являются промежуточным звеном и выполняют функции сбора и обработки информации с АЗК и передачи ее в центральные офисы.
На уровне центральных офисов осуществлена интеграция системы «АйТи-Ойл» с системой бухгалтерского учета. Это позволило организовать единое информационное пространство между приложениями и обеспечить автоматический обмен данными о совершаемых на АЗК финансовых операциях. Также специалисты АйТи произвели внедрение системы безналичных расчетов на основе контактных пластиковых карт и ее интеграцию с системой «АйТи-Ойл». Параллельно с этим осуществлялась автоматизация управления сбытом нефтепродуктов и сопутствующих товаров на АЗК.
К середине 2007 года система «АйТи-Ойл» охватывала 240 АЗК НК «Альянс». На уровне центральных офисов сбытовых компаний «Приморнефтепродукт», «Амурнефтепродукт» и «Хабаровскнефтепродукт» решение дает возможность управлять сетями АЗК, обеспечивая:
¾ формирование цен на нефтепродукты, товары и услуги для сети АЗК
¾ создание и поддержку общей базы клиентов и условий работы с ними: схемы обслуживания, формирование скидок
¾ предоставление оперативных отчетов по различным срезам: региональным сегментам сети АЗК, товарным группам, видам товаров и услуг и т.д.
¾ подготовку аналитических и статистических отчетов по деятельности всей сети АЗК
Помимо этого, положительный эффект был достигнут с помощью использования системы безналичных расчетов. Применение карт при оплате не только заметно повысило качество и скорость обслуживания клиентов, но и дало возможность НК «Альянс» предлагать покупателям выгодные условия покупок. В частности, на некоторых АЗК клиенты могут приобрести товары со скидкой, размер которой зависит от типа оплаты, времени совершения покупки и других условий.
2 Цели и проблемы проекта
Основными целями внедрения комплексной системы автоматизации АЗС в НК «Альянс», решение о котором было принято руководством холдинга, было:
1. Повышение конкурентоспособности сети розничной торговли нефтепродуктами за счёт предложения клиентам новых услуг.
2. Обеспечение полной прозрачности операций по розничной реализации нефтепродуктов и товаров во всех подразделениях холдинга.
3. Исключение или, по крайней мере, существенное уменьшение злоупотреблений со стороны персонала на АЗС холдинга.
Для достижения поставленных целей со стороны НК «Альянс» был определён ряд задач, которые необходимо было решить во всех сбытовых предприятиях холдинга, а именно:
1. Провести всестороннее обследование сбытовых предприятий на предмет возможности внедрения комплексной системы автоматизации с функцией безналичных расчётов с использованием пластиковых смарт-карт.
2. Произвести экспериментальное внедрение комплексной системы автоматизации «АйТи-Ойл» на небольшом количестве отобранных АЗС.
3. По итогам экспериментальной эксплуатации этих АЗС провести полномасштабное внедрение системы на всех АЗС сбытовых предприятий.
К сожалению, на начальном этапе как руководством холдинга, так и руководством сбытовых предприятий была допущена серьёзная ошибка, в последующем значительно увеличившая общий срок выхода проекта на «полную мощность». Данная ошибка состояла в том, что высшее руководство холдинга присвоило наиболее высокий приоритет для себя именно целям 2 и 3, сочтя цель формирования новых конкурентоспособных услуг как бы автоматически решаемой при внедрении системы «АйТи-Ойл». Более того, достижение и наиболее приоритетных, с их точки зрения, целей планировалось за счёт комплексного внедрения «под ключ» системным интегратором, с минимальным участием персонала холдинга. Проще говоря, была сделана ставка на то, что качественная современная система комплексной автоматизации, будучи установлена и настроена специалистами в полном объёме, автоматически обеспечит реализацию всех поставленных целей.
В связи с этим, уже при решении второй задачи, экспериментального внедрения системы «АйТи-Ойл» на АЗС (пока ещё только системы нижнего уровня, без связи с офисами и между собой, и без активизации системы безналичных расчётов), в сбытовых предприятиях начали возникать проблемы, связанные с тем, что отдельные компоненты системы и связанные с ними процедуры непривычны для персонала АЗС, и не вписываются в устоявшиеся регламенты работы. Это усугублялось тем, что «экспериментальные» АЗС на этом этапе работали в составе крупных, давно функционирующих сетей АЗС, продолжающих работать по старым, установленным правилам.
Это вызвало некоторое сопротивление персонала АЗС и сбытовых организаций в целом реализации проекта. На многих «экспериментальных» АЗС персонал перешёл практически к ведению двойного учёта – параллельно с автоматизированной системой велись документы по старым установленным правилам, формируемые на отдельных ПК, а зачастую и в рукописной форме. Тем более, что в значительной мере этому способствовало то, что форма и способы формирования старых, «традиционных» документов позволяли производить некоторую корректировку данных и подгонку результатов, тогда как система «АйТи-Ойл» формировала всю отчётность в автоматическом режиме, не позволяя вносить в неё какие-либо изменения.
На указанном этапе данные проблемы ещё не вызвали глубокого исследования и какой-либо корректирующей реакции руководства холдинга и сбытовых предприятий, так как масштабы их были невелики, они решались, зачастую, обычными организационными мерами и списывались на новизну установленной системы. Тем не менее, наличие указанных проблем внесло свой вклад в замедление реализации проекта, и полное масштабное внедрение системы «АйТи-Ойл» началось только через год, в сентябре 2004 года.
Но и на этом, следующем, этапе развития проекта приоритеты его целей и направлений развития остались прежними. Этому в немалой степени способствовали следующие факторы:
- Сбытовые предприятия столкнулись с проблемой непосредственной эксплуатации системы на всех уровнях, ввиду недостатка квалифицированного технического персонала для обслуживания системы такого уровня. Таким образом, внимание бизнес-процессам уделялось мало, все силы были брошены на получение стабильно работающей системы, так как Системный интегратор после сдачи объектов в эксплуатацию осуществлял только гарантийное обслуживание и техническую поддержку верхнего уровня, в основном дистанционную.
- По различным организационным и техническим причинам активизация функции безналичных расчётов с использованием пластиковых карт была отложена на начало 2005 года.
Таким образом, на протяжении большого срока работы по реализации проекта бизнес-процессы сбытовых предприятий, связанные с розничной реализацией нефтепродуктов и товаров, оставались неизменными и не попадали в поле зрения руководства. Наиболее приоритетные цели проекта были достигнуты – система «АйТи-Ойл» обеспечивала потоки защищённой информации на всех трёх уровнях системы, позволяла бизнес-подразделениям и руководству оперативно получать полностью прозрачную картину всех операций в сети АЗС и необходимую отчётную информацию, и блокировала многие возможности злоупотреблений и искажения информации на АЗС сети.
Проблема неадекватности существующих бизнес-процессов внедряемому проекту в значительной мере проявилась и привлекла внимание руководства предприятий только в начале 2005 года, когда предприятия получили смарт-карты, и с января по февраль специалистами Системного интегратора была произведена активизация модулей системы «АйТи-Ойл», реализующих функцию безналичных расчётов с использованием смарт-карт.
Данная услуга, чрезвычайно востребованная на рынке на тот момент, и активно внедряемая конкурентами НК «Альянс» в регионах нахождения всех сбытовых предприятий, начала сразу же активно предлагаться клиентам. И очень быстро встало значительное количество проблем, связанных с отсутствием отлаженных бизнес-процессов, регламентов и документальной базы для функционирования системы безналичных расчётов с использованием смарт-карт. Выяснилось, что данный вид расчётов за нефтепродукты и товары во многом отличается от традиционных, используемых ранее видов расчётов. Система «АйТи-Ойл» предлагала достаточно универсальную, многовариантную схему расчёта по смарт-картам, но чтобы реализовать все эти возможности, необходима была существенная реорганизация бизнес-процессов сбытовых предприятий.
Наиболее активным участником проводимой реорганизации стало сбытовое предприятие ОАО «Хабаровскнефтепродукт». Это объяснялось несколькими причинами:
- сбытовое предприятие ОАО «Приморнефтепродукт» было изначально наиболее консервативным и тяжело воспринимающим изменения в процессе реализации данного проекта;
- также ОАО «Приморнефтепродукт» уже эксплуатировало на этот момент на протяжении порядка 6 лет свою отдельную систему безналичных расчётов с использованием пластиковых карт, и уже имело отлаженные бизнес-процессы (часть из которых, к сожалению, не подходило для использования при эксплуатации системы «АйТи-Ойл» вследствие гораздо более широкого спектра предлагаемых системой «АйТи-Ойл» вариантов работы с клиентом, и существенного различия вообще в схеме функционирования систем);
- сбытовое предприятие ОАО «Амурнефтепродукт» являлось на тот момент наименее активным и имело наименьший масштаб данного направления бизнеса из всех сбытовых предприятий.
Таким образом, приоритетной задачей проекта в 2005-2006 годах стал реинжиниринг бизнес-процессов, связанных с предоставлением клиентам ОАО «Хабаровскнефтепродукт» услуг расчётов за нефтепродукты, товары и услуги на АЗС при помощи пластиковых смарт-карт, с целью последующего переноса отлаженной схемы бизнес-процессов, как стандартной для всего холдинга, в остальные сбытовые предприятия.
3 Краткое функциональное описание внедряемой автоматизированной системы
Для более полного понимания изложенных далее вопросов и проблем построения бизнес-процессов, необходимо описать основные функции и особенности комплексной автоматизированной системы, внедрение которой происходило в рамках данного проекта.
Автоматизированная система управления технологическими процессами на автозаправочных комплексах (АСУ ТП АЗК) «АйТи-Ойл» является комплексной многоуровневой системой, объединяющей в себе целый ряд функций, необходимых для функционирования предприятий по розничной торговле нефтепродуктами. Автоматизированная система безналичных расчётов (АСБР) SmartCity является в данном случае подсистемой, интегрированной в общую систему «АйТи-Ойл», и выполняющей обособленную группу функций по реализации расчётов за нефтепродукты и товары с использованием пластиковых смарт-карт.
Будучи функционально самостоятельными в большем количестве процессов, системы SmartCity и «АйТи-Ойл» тесно взаимодействуют на уровне пользовательского интерфейса оператора-кассира, непосредственно производящего реализацию нефтепродуктов и товаров, а также на уровне формирования единой отчётности в Центральном офисе системы.
Таким образом, в данной главе мы рассматриваем функционал непосредственно АСБР SmartCity и тех модулей (в ряде случаев частично) АСУ ТП АЗК «АйТи-Ойл», которые непосредственно взаимодействуют с АСБР и реализуют функционал безналичных расчётов с использованием смарт-карт.
3.1 Назначение системы
Функциональное назначение Автоматизированной системы управления АЗС (далее Система) НК «Альянс»:
· Обеспечение реализации нефтепродуктов (далее НП) на АЗС (АЗК) по контактным пластиковым картам Системы (АСБР SmartCity), за наличный и безналичный расчёты, а так же обеспечение контроля приёма НП.
· Сбор и обработка данных по операциям в едином Процессинговом центре Системы.
· Генерация оперативной документации (сменных отчетов, отчётов по операциям в Процессинговом центре).
· Внешнее (удаленное) администрирование АЗК, установка цен, ведение справочников.
3.2 Цель создания системы
Система «АйТи-Ойл» – это специализированное комплексное решение для предприятия, работающего в области сбыта НП. В системе используются контактные пластиковые карты, позволяющие с высокой степенью безопасности, без использования специальных дорогостоящих выделенных линий связи, совершать операции по оплате товаров и услуг на всем автозаправочном комплексе.
Цели, которые должны быть достигнуты при реализации системы:
· Обеспечение широкого спектра новых услуг для потребителей (функция безналичного расчёта с использованием различных схем, гибкие схемы скидок, универсальные программы лояльности).
· Привлечение значительных дополнительных средств за счет организации собственной системы безналичных расчетов (предоплата за НП, товары и услуги по картам)
· Уменьшение издержек при продаже НП, а также других товаров и услуг на АЗК
· Повышение эффективности работы обслуживающего персонала, занятого технологическим оборудованием и обеспечением функционирования АЗК
· Повышение эффективности работы персонала, занятого бухгалтерской и оперативной отчетностью по АЗК
· Обеспечение оперативного обмена информацией между центральным офисом и АЗС
· Повышение эффективности принятия административных и организационных решений по работе АЗК.
3.3 Общие принципы построения архитектуры системы
Система «АйТи-Ойл» представляет собой комплексную многоуровневую автоматизированную систему, реализующую функции наличного расчёта, безналичных расчётов по пластиковым картам и по накладным, централизованного сбора и обработки информации, автоматизации процесса отпуска НП и контроля параметров нефтепродуктов в резервуарном парке АЗК.
В схеме построения системы выделены три основных уровня (рис.2):
1.Центральный Процессинговый центр системы (центральный офис) - ЦП
2.Региональный Процессинговый центр системы - РП
3.Автозаправочная станция - АЗС
Система включает в себя один Процессинговый центр (ЦП) и один или несколько Региональных процессинговых центров (РП). При использовании данной схемы работы Системы ЦП выполняет функции общего управления и учета данных по всей Системе в целом. Подсистемы РП устанавливаются удаленно от ЦП и обеспечивают функционирование региональных сетей АЗС в рамках общей многоуровневой Системы «АйТи-Ойл».

Рисунок 2. Состав модулей ЦП, РП, АЗС.
При данной схеме построения Системы, непосредственная установка модулей системы безналичных расчётов с использованием пластиковых карт SmartCity производится на базе ЦП. В РП в данном случае делигируется только функция ввода на карту персональной информации по клиенту и определение схем оплаты для электронных кошельков карты по конкретному клиенту. Состав системы приведён на рис.1.
В функции Центрального Процессингового Центра системы «АйТи-Ойл» входит:
· проведение первоначальной инициализации системы
· управление списком платежных средств, используемых в системе
· управление списком устройств системы
· управление списком операторов системы
· ведение централизованного справочника нефтепродуктов/товаров/услуг
· ведение цен на нефтепродукты/товары/услуги
· управление схемами наценок/скидок
· управление списком клиентов и резервов клиентов
· обработка информации с устройств
· управление списком транзакций (авторизация и загрузка транзакций в центральную БД, просмотр корректных транзакций, подтверждение/удаление спорных транзакций, в случае потери – ручное восстановление транзакционных файлов по чекам)
· обмен данными с другими устройствами системы (РП, АЗС)
· обмен данными с внешней учетной системой
· генерация форм отчетов
· архивирование/восстановление информации
· работа с картами (подготовка информации для выпуска, электронная персонализация, выдача карт клиентам, возврат неизрасходованных средств с кошельков карт, просмотр/изменение информации на карте, передача карты другому клиенту)
· кредитование карт на основе таблицы резервов
· управление списком карт, запрещенных к приему
В функции Регионального процессингового центра входит:
· ведение цен на нефтепродукты/товары/услуги на устройствах РП
· управление схемами наценок/скидок на устройствах РП
· управление списком клиентов РП и резервов клиентов на устройствах РП
· обработка сменной информации с торговых точек РП
· импорт и просмотр данных по обработанным корректным транзакциям из ЦП
· обмен данными с другими устройствами системы
· обмен данными с внешней учетной системой
· генерация форм отчетов
· архивирование/восстановление информации
· работа с картами РП (подготовка информации для выпуска, возврат неизрасходованных средств с кошельков карт, просмотр/изменение информации на карте, передача карты другому клиенту)
· управление списком карт, запрещенных к приему на устройствах РП
В функции АЗС входит:
· управление оборудованием АЗС
· управление списком операторов АЗС
· управление списком нефтепродуктов/товаров/услуг, реализуемых на АЗС
· установление цен на нефтепродукты/товары/услуги на АЗС
· реализация нефтепродуктов/товаров/услуг на АЗС
· прием нефтепродуктов/товаров на АЗС
· ведение сменной информации по работе АЗС
· обмен данными с Процессинговым Центром
· формирование отчетов АЗС
Все указанные уровни системы производят обмен информацией в файловом виде, в пакетном режиме.
3.4 Реализация системы АйТи-Ойл в структуре НК «АЛЬЯНС»
В структуре НК «Альянс» приведённая схема реализуется следующим образом:
В Системе выделяются три функционально равноправных Процессинговых центра (ЦП). Данные ЦП устанавливаются на базе центральных офисов региональных структурных подразделений - ОАО «Приморнефтепродукт», ОАО «Хабаровскнефтепродукт», ОАО «Амурнефтепродукт» - и реализуют полный набор функций, включая функции автоматизированной системы безналичных расчётов с использованием пластиковых карт. Данные системы функционируют абсолютно независимо, и интегрируются в общую сеть исключительно с помощью реализации возможности равноправного взаимного обмена данными на уровне ЦП, что даёт возможность приёма к оплате смарт-карт дружественного региона по части схем обслуживания клиентов.
Для каждого ЦП осуществляется интеграция с внешней автоматизированной бухгалтерской системой, используемой в данном региональном подразделении.
В функционале всех ЦП предусматривается возможность экспорта данных в электронном виде с использованием единого формата для централизованной обработки.
Установка РП производится на базе нефтебаз (филиалов). РП реализуют функции обработки сменных данных по реализации НП и товаров аналогично ЦП. Функционал работы с картами АСБР SmartCity ограничен функциями записи на карту персональных данных клиента и кредитования карт.
РП проводят работу с клиентом на местах (заведение клиента, выдача карт, заведение резервов клиента), сбор транзакций по операциям с прикреплённых АЗС для последующей передачи в ЦП. Непосредственная обработка транзакционных файлов с устройств системы производится в ЦП. В РП из ЦП передается информация по прошедшим обработку корректным транзакциям.
3.4.1 Принципы управления товарами и ценами
Все товары в системе АйТи-Ойл разбиваются на 3 типа:
· Нефтепродукты,
· Сопутствующие товары,
· Услуги.
К каждому типу, в свою очередь, может относиться несколько категорий (подкатегорий) товаров. Исключение составляет тип категории «Нефтепродукты» – для нее нельзя создавать подкатегории. Категории товаров позволяют производить раздельный учёт при реализации на АЗК сопутствующих товаров и услуг (наличие категорий нефтепродуктов, товаров, услуг).
Помимо понятий «тип товара», «категория товара» существует понятие «группа товаров». В группы можно объединять различные товары независимо от типа товара и категории, к которой принадлежит товар. Один и тот же товар может входить в несколько групп.
Группы товаров используются при настройке различных схем работы с кошельками смарт-карт в системе – в случае, если для кошелька смарт-карты задана определенная группа товаров, отпуск товаров, не входящих в данную группу, по кошельку карты невозможен.
Формирование и редактирование единого для регионального структурного подразделения справочника товаров производится в ЦП. В РП редактирование и дополнение справочника товаров производиться не может – доступна только функция изменения цен для прикреплённых АЗС.
На АЗС может быть разрешена или запрещена функция самостоятельного ввода временных товаров, требующих в дальнейшем, для корректной обработки операций, подтверждения в ЦП. Данная функция относится исключительно к сопутствующим товарам (НП не может быть заведён, как временный товар).
Общая схема управления товарами и ценами приведена на рис.3.
Рисунок 3. Схема управления товарами и ценами в распределенной системе на примере ЦП, РП и 2-х АЗС.
3.4.2 Платёжные средства
Система АйТи Ойл реализует возможность оплаты НП, сопутствующих товаров и услуг с использованием следующих платёжных средств:
· контактные пластиковые карты интегрированной АСБР SmartCity
· платежные средства с привязкой к конкретному клиенту
· платежные средства без привязки к конкретному клиенту
Группа платежных средств с привязкой к клиенту включает следующие фиксированные способы оплаты:
· ведомости клиентов
· хранение товаров
Группа платежных средств без привязки к клиенту (обезличенные платежные средства) включает следующие фиксированные способы оплаты:
· наличные
· технологический отпуск
Система позволяет проведение раздельного учёта по всем платёжным средствам. В процессе эксплуатации в системе может быть произведено добавление и насторойка дополнительных способов оплаты.
3.4.3 Пластиковые карты
В качестве клиентских карт в системе используются смарт-карты с интегрированным микропроцессором MPCOS (Multidirectory Payment Chip Operating System) производства фирмы GemPlus. В карте MPCOS реализована концепция “электронных кошельков” - нескольких зон памяти для хранения данных. Каждый “кошелек” характеризуется индивидуальными параметрами и условиями доступа.
Модель карты MPCOS 3DES EMV 32K, используемая в данной системе, позволяет поддерживать до 8 (восьми) электронных кошельков.
К каждому кошельку можно поставить в соответствие индивидуальные для кошелька параметры.
Также на карте размещаются дополнительные файлы для записи информации, необходимой для функционирование реализуемых приложений.
3.4.4 Схемы оплаты
В системе реализуются различные схемы, по которым может производиться оплата нефтепродуктов и товаров на АЗС при помощи контактных пластиковых карт АСБР SmartCity. Каждая из ниже перечисленных схем может быть определена для конкретного кошелька конкретной карты клиента.
1) Дебетный денежный кошелек без ограничений
Тип кошелька – дебетный. Содержит заданную сумму в валюте кошелька. Не привязывается к конкретной группе товаров (услуг). Ограничений на сумму дебетования не имеет (может быть дебетован в пределах суммы, находящейся в кошельке).
При предъявлении на АРМ кредитования и на АЗС проверяется наличие резервов для кредитования дебетных кошельков (формируется и передаётся на устройство Процессинговым центром). Если резервы для данного кошелька данной карты имеются в наличии на данном устройстве, карта может быть кредитована.
Возможно кредитование кошелька оператором АЗС при внесении клиентом наличных.
2) Дебетный денежный кошелек с текущей ценой с дневным ограничением
Тип кошелька – дебетный. Содержит заданную сумму в валюте кошелька. Может быть привязан к конкретной группе товаров (услуг). Имеет ограничение суммы дебетования в течение суток, установленное в валюте кошелька или в единицах измерения товаров (услуг), если группа товаров (услуг) определена.
При предъявлении на АРМ кредитования и на АЗС проверяется наличие резервов для кредитования дебетных кошельков (формируется и передаётся на устройство Процессинговым центром). Если резервы для данного кошелька данной карты имеются в наличии на данном устройстве, карта может быть кредитована.
Возможно кредитование кошелька оператором АЗС при внесении клиентом наличных.
Если на карте определен конкретный тип группы товаров (услуг) кошелька, то отпуск другого типа товаров (услуг) с кошелька не разрешен.
3) Дебетный денежный кошелёк с фиксированной ценой с товарным дневным ограничением (привязывается к товару (услуге))
Тип кошелька – дебетный. Содержит заданную сумму в валюте кошелька. Фиксировано привязан к конкретному товару (услуге). Цена на товар (услугу) фиксирована и определена на карте. Имеет ограничение суммы дебетования в течение суток, установленное в единицах товара (услуг).
При предъявлении на АЗС проверяется наличие резервов для кредитования дебетных кошельков (формируется и передаётся на устройство Процессинговым центром). Если резервы для данного кошелька данной карты имеются в наличии на данном устройстве, карта может быть кредитована. Кредитование данного кошелька с изменением цены товара возможно только при нулевом балансе кошелька.
Тип товара кошелька. Отпускаются товары (услуги) только группы, фиксированной на карте.
Цена товара кошелька. Товары (услуги) отпускаются по цене, записанной на карте.
4) Кредитный денежный кошелек с денежным дневным ограничением
Тип кошелька – кредитный. Содержит револьверно пополняемую сумму в валюте кошелька, не превышающую дневной предел дебетования карты. Может быть привязан к конкретной группе товаров (услуг). Имеет ограничение суммы дебетования в течение суток, установленное в валюте кошелька.
При предъявлении карты на АЗС с нее считывается информация о клиенте, о дневном пределе дебетования и времени последнего кредитования карты. Если баланс данного кредитного кошелька меньше установленного дневного предела и карта за текущий день не кредитовалась, кошелек автоматически пополняется до суммы дневного предела дебетования карты.
После ввода количества товара (услуг), если стоимость количества товаров (услуг) для продажи не превышает значение резерва, то отпуск товара (услуги) производится, при этом величина резерва уменьшается на сумму дебетной транзакции.
Тип товара кошелька. Если на карте определен конкретная группа товаров (услуг) кошелька, то отпуск другого типа товаров (услуг) с кошелька не разрешен.
5) Кредитный денежный кошелек с дневным ограничением в единицах товара (услуги)
Тип кошелька – кредитный. Содержит пополняемую сумму в валюте кошелька, не превышающую дневной предел дебетования карты, в пересчёте на единицы товара (услуги). Может быть привязан к конкретному типу товара (услуги). Имеет ограничение суммы дебетования в течение суток, установленное в единицах товара (услуги).
При предъявлении карты на АЗС с нее считывается информация о клиенте, о дневном пределе дебетования и времени последнего кредитования карты. Если баланс данного кредитного кошелька меньше установленного дневного предела и карта за текущий день не кредитовалась, кошелек автоматически пополняется до суммы дневного предела дебетования карты. При этом:
Если на кошельке карты тип товара не «любой», то сумма пополнения рассчитывается по текущей цене данного типа товара (услуги) на данном АЗК. Если на кошельке карты тип товара «любой», то сумма пополнения рассчитывается в соответствии с максимальной из текущих цен всех типов товаров (услуг) на данной АЗК.
После ввода количества товара (услуг), если стоимость количества товаров (услуг) для продажи не превышает значение резерва, то отпуск товара (услуги) производится, при этом величина резерва уменьшается на сумму дебетной транзакции.
Тип товара кошелька. Если на карте определен конкретный тип товара (услуг) кошелька, то отпуск другого типа товаров (услуг) с кошелька не разрешен.
6) Дебетный товарный кошелек с товарным дневным ограничением
Тип кошелька – дебетный. Содержит заданное количество единиц товара (услуг). Фиксировано привязан к конкретному товару (услуге). Имеет ограничение суммы дебетования в течение суток, установленное в единицах товара (услуг).
На данном кошельке, в отличие от денежных кошельков, хранится кол-во товара (услуг). Цена товара (услуг), записанная на карте, не используется.
При предъявлении на АЗС проверяется наличие резервов для кредитования дебетных кошельков (формируется и передаётся на устройство Процессинговым центром). Если резервы есть, то карту предлагается кредитовать
Особенность кредитования товарных кошельков является то, что сумма резерва с ценой товара (услуги), содержащейся в резерве, переводится в кол-во товара (услуги), и на полученное кол-во товара (услуги) кредитуется кошелек.
При этом расчет скидок/наценок не производится.
Особенностью дебетования товарных кошельков является то, что при вводе суммы покупки данная сумма покупки с ценой товара (услуги) (текущая цена товара (услуги) на АЗК) переводиться в кол-во товара (услуги), и на полученное кол-во товара (услуги) дебетуется кошелек. При вводе покупки в единицах товара (услуги) кошелёк дебетуется на указанное количество.
Тип товара кошелька. Отпускаются товары только группы товаров (услуг), фиксированной на карте.
7) Накопительный дисконтный кошелёк
Данный кошелёк не является непосредственно расчётным. При использовании данного кошелька формируется дисконт по независимо выбранному способу оплаты.
Специфика Накопительного дисконта состоит в том, что при выборе на АЗС некоторого способа оплаты и Накопительного дисконта в качестве признака оплаты формируются две транзакции:
Дебетная транзакция оплаты покупок по клиентскому способу оплаты, реально используемому в процессе осуществления покупки. К дебетной транзакции с использованием Накопительного дисконта применяются наценки/скидки (в качестве основания для начисления используется баланс кошелька до операции). Кредитная транзакция по соответствующему карточному способу оплаты, пополняет кошелек кол-вом приобретенного товара.
Тип товара кошелька. Если на карте определена группа товаров кошелька, то отпуск товаров, не входящих в эту группу, с кошелька не разрешен.
8) Дебетный денежный кошелек с текущей ценой с залогом
Аналогичен кошельку, функционирующему по схеме 2.
Особенность данной схемы – «дневное ограничение трат кошелька = баланс кошелька - залог (неснимаемая сумма)».
9) Кредитный литровый кошелек с литровым дневным ограничением
Тип кошелька – кредитный. Содержит пополняемую сумму в единицах товара, не превышающую дневной предел дебетования карты. Должен быть привязан к конкретному типу товара (услуги). Имеет ограничение суммы дебетования в течение суток, установленное в единицах товара (услуги).
Особенность кредитования литровых кошельков состоит в том, что кошелек кредитуется на количество товара. Для кошелька типа “Кредитный литровый кошелек с литровым дневным ограничением” на карте обязательно фиксируется определенный товар.
Отпуск топлива производится по цене товарной единицы, определенной для соответствующего резерва.
3.5 Функциональный состав системы
3.5.1 Состав модулей процессингового центра «АйТи-Ойл »
В состав программного обеспечения Процессингового центра системы входят следующие основные модули:
· Модуль Общие настройки (товары, цены, конфигурирование системы)
· Модуль Управление платежными средствами (настройка принимаемых средств оплаты)
· Модуль Управление клиентами (ведение списка клиентов, счетов и резервов)
· Модуль Управление картами (просмотр/изменение информации по картам)
· Модуль Экспорт/Импорт данных (обмен данными с устройствами системы)
· Модуль Отчёты АйТи Ойл (генерация печатных форм отчетов)
· Модуль Управление транзакциями (просмотр транзакций, работа со спорными транзакциями)
· Модуль Редактор транзакций (восстановление транзакций в случае утери)
· Модуль Обработка транзакций (проверка и загрузка транзакций в БД)
· Станция on-line кредитования карт клиентов (на основе таблицы резервов)
· Модуль Архивация БД (перемещение архивной информации в архивную БД)
· Модуль обмена данными с внешней учетной системой
· АСБР SmartCity (в качестве интегрированной подсистемы)
3.5.2 Роли персонала ЦП и РП систем ы «АйТи-Ойл»
В системе заранее предопределены несколько уровней доступа к модулям и функциям, для каждого уровня определен набор полномочий, который не может быть изменен в процессе эксплуатации системы.
Для Процессинга существуют четыре уровня доступа:
· Администратор (1)
· Технический персонал (2)
· Оператор (3)
· Бухгалтер (4)
Администратор может выполнять функции Технического персонала и Оператора.
Технический персонал может выполнять функции Оператора.
Администратору доступны следующие операции:
· администрирование списка устройств системы
· администрирование списка операторов системы (включая персонал Центрального Процессинга, Регионального Процессинга, Торговой точки)
· ведение справочника нефтепродуктов/товаров/услуг, управление списком категорий товаров
· управление списком платежных средств, используемых в системе
· архивирование/восстановление информации
Бухгалтер имеет права на выполнение следующих операций в системе:
· управление списком схем наценок и скидок;
· ведение цен на товары по Торговым точкам;
· управление списком клиентов;
· ведение резервов клиентов.
· подготовка информации, необходимой для выпуска новых карт
· возврат неизрасходованных средств со смарт-карт
· передача карты другому клиенту
· управление списком карт, запрещенных к приему
· просмотр и изменение информации на карте
· работа со списком спорных транзакций
· обмен данными с внешней учетной системой
· кредитование карт on-line на основе таблицы резервов
Технический персонал отвечает за:
· ведение служебных параметров;
· ведение цен на товары по Торговым точкам;
· формирование файла транзакций в Редакторе транзакций
Оператор может выполнять следующие функции:
· работа со списком клиентов
· подготовка информации, необходимой для выпуска новых карт
· возврат неизрасходованных средств со смарт-карт
· передача карты другому клиенту
· управление списком карт, запрещенных к приему
· просмотр и изменение информации на карте
· обработка файлов транзакций
· работа со списком необработанных транзакций
· обмен данными с устройствами системы
· обмен данными со внешней учетной системой
3.5.3 Подсистема безналичных расчётов с использованием контактных пластиковых карт (АСБР SmartCity)
Центральная (процессинговая) часть Автоматизированной системы безналичных расчётов (АСБР) SmartCity устанавливается в центральном Процессинговом центре Системы «АйТи-Ойл» в варианте интегрированной подсистемы.
Таким образом, технологически в ЦП устанавливаются выделенные автоматизированные рабочие места (АРМ) SmartCity, выполняющие описываемые ниже функции данной подсистемы. На начальном этапе развития Системы возможна совмещённая установка программных модулей всех описываемых АРМ SmartCity на один персональный компьютер.
3.5.3.1 Функции, выполняемые АСБР SmartCity в варианте интегрированной подсистемы
· Настройка параметров смарт-карт клиентов
· Настройка и инициализация устройств работы с картами
· Электронная персонализация смарт-карт клиентов
· Просмотр параметров, транзакций и истории статуса смарт-карт клиентов
· Изменение (части) параметров смарт-карт клиентов
· Настройка параметров и инициализация служебных (SAM) карт
· Генерация криптограммы для проведения кредитования карт on-line
· Проведение первоначальной авторизации транзакций по смарт-картам
· Генерация отчетов по смарт-картам
· Управление ключами безопасности системы работы со смарт-картами
3.5.3.2 Состав модулей АСБР SmartCity
В состав программного обеспечения АСБР SmartCity в рамках данного проекта входят следующие модули и программные компоненты:
· Модуль PermissionManager(Управление доступом к модулям АСБР SmartCity)
· Модуль WorkstationSettings (Настройка рабочего места АСБР SmartCity)
· Модуль CustomerCardSetup (Настройка параметров смат-карт клиентов)
· Модуль CustomerCardPriming (Электронная персонализация смарт-карт клиентов)
· Модуль CustomerExplorer (Просмотр/изменение информации по смарт-картам)
· Модуль DevicePersomalizationWizard (Инициализация устройств системы – устройства работы с картами, служебные SAM-карты)
· Модуль MerchantExplorer (Администрирование картоприемных устройств, загрузка ПО)
· Модуль SAMCardViewer (Просмотр служебных SAM-карт)
· Модуль SAMServer (Криптосервер, генерация криптограмм для защищенного пополнения карт в режиме on-line)
· Модуль TokenManager (управление ключами АСБР SmartCity)
· Модуль TransactionManager (Обработка карточных транзакций в ручном режиме, просмотр карточных транзакций, управление карточными транзакциями)
· Модуль TransactionProcessor (Обработка транзакционных файлов по операциям со смарт-картами в пакетном режиме)
· Модуль ReportUtility (генерация печатных форм отчетов по АСБР SmartCity)
3.5.3.3 Возможная конфигурация и состав рабочих мест АСБР SmartCity
· АРМ Администратора - включает в себя все модули и программные компоненты АСБР SmartCity
· АРМ Обработки транзакций – включает в себя модули, предназначенные для обработки и последующего администрирования транзакций по картам АСБР SmartCity
· АРМ Электронной персонализации смарт-карт клиентов – включает в себя модули, предназначенные для электронной персонализации сматр-карт клиентов
· АРМ Работы с клиентами – включает в себя модули, предназначенные для просмотра/изменения данных по смарт-картам клентов
· АРМ Настройки картоприемных устройств – включает в себя модули, предназначенные для инициализации/настройки картоприемных устройств системы
· Возможен также вариант выборочной установки, при которой администратор системы самостоятельно выбирает набор модулей для каждого рабочего места.
3.5.4 Автозаправочная станция
На автозаправочной станции производится установка единого универсального АРМ оператора АЗС, совмещающего в себе функции:
· контрольно-кассового аппарата с фискальным модулем и чековым принтером;
· терминала для приёма пластиковых карт;
· автоматизированной системы управления оборудованием АЗС.
Модуль АРМ оператора АЗС устанавливается на базе промышленного компьютера или специализированного торгового терминала и позволяет оператору АЗК выполнять все функции, описанные в данном разделе.
3.6 Состав работ по созданию системы
Комплекс работ Системного интегратора по созданию системы «АйТи-Ойл» включает следующие основные этапы и мероприятия:
· Проведение предпроектного обследования. Получение от НК «Альянс» необходимой информации.
· Разработка, согласование с Заказчиком и утверждение Технического задания
· Разработка программного обеспечения системы в соответствии с утвержденным Техническим заданием.
· Поставка Заказчику необходимого оборудования и расходных материалов.
· Инсталляция системы на объектах НК «Альянс»
· Обучение персонала (сотрудников) НК «Альянс»
· Проведение тестовой эксплуатации системы НК «Альянс»
· Сдача системы в промышленную эксплуатацию
· Осуществление Системным интегратором технической поддержки (сопровождения) системы
3.7 Содержание работ по созданию системы
Доработка программного обеспечения производится Системным интегратором в соответствии с утверждённым Техническим заданием с целью полной реализации функционала, определённого в данном ТЗ.
Инсталляция системы производится специалистами Системного интегратора с выездом на объекты НК «Альянс» и включает в себя следующие работы:
· Проверка подготовки объектов к инсталляции;
· Установка специализированного оборудования системы;
· Инсталляция программного обеспечения системы;
· Настройка рабочей конфигурации системы;
· Проведение проверки работоспособности и тестирования основных функций системы.
На АЗС Заказчика инсталляция системы производится в следующем объёме:
· Обучение персонала НК «Альянс» проводится специалистами Системного интегратора на объектах НК «Альянс» после завершения работ по инсталляции системы. Исполнитель вправе частично проводить обучение при необходимости до завершения всех работ по инсталляции системы, по окончании определённых этапов инсталляции.
· Тестовая эксплуатация проводится специалистами НК «Альянс» на всех или отдельно выделенных объектах, на которых установлена система. Цель тестовой эксплуатации – проверка соответствия системы требованиям данного Технического задания, проверка отсутствия постоянных сбоев в работе системы, вызванных ошибками в функционировании поставленного Системным интегратором оборудования и ПО.
· В случае выявления указанных несоответствий и сбоев специалистами Исполнителя производятся работы по их устранению.
4 Анализ исходных бизнес-процессов на предприятии
4.1 Структура и исполняемые функции
В данной главе описывается структура ОАО «Хабаровскнефтепродукт» и бизнес-процессы, имеющие отношение к реализации нефтепродуктов с оплатой по пластиковым смарт-картам, имевшие место на начало проекта и вплоть до проведения реорганизации.
ОАО «Хабаровскнефтепродукт» имеет филиальную структуру, в которой можно выделить Управление и Филиалы. Управление находится в Хабаровске, Филиалы – в г.Комсомольск-на-Амуре, г.Облучье, г.Бикин, г.Биробиджан, г.Вяземский, с.Ленинское.
В каждом из перечисленных регионов (включая г. Хабаровск) функционирует нефтебаза (на территории и материальных ресурсах которой, собственно, и базируется Филиал) и сеть АЗС, а также существуют следующие структурно-функциональные блоки:
- аппарат управления;
- производственный блок.
Аппарат управления выполняет следующие функции:
1. Административные функции.
2. Коммерческие функции (маркетинг и продажи).
3. Функции финансового планирования.
4. Расчетные функции.
5. Управление персоналом.
6. Правовое обеспечение.
7. Хозяйственные функции.
Производственный блок выполняет функции:
1. Выполнение производственных операций по приему, транспортировке, хранению и отпуску нефтепродуктов и сопутствующих товаров через нефтебазы и АЗС.
2. Техническое обеспечение производственных операций.
3. Информационное обеспечение.
4. Обеспечение экологической и производственной безопасности.
5. Контроль качества.
Список выполняемых управленческих и производственных функций не является одинаковым для каждого регионального структурного подразделения. В Таблице 1 приведен перечень функций, выполняемых в том или ином Филиале. Если выполнение какой-либо функции не предусмотрено в Филиале, то соответственное функциональное обеспечение предоставляет Управление (Центральный офис в г. Хабаровске).
Пояснения к Таблице 1:
1. Коммерческие функции в Хабаровске, Комсомольске-на-Амуре и Биробиджане выполняют выделенные структурные единицы. В Хабаровске – Департамент по реализации нефтепродуктов и ресурсообеспечения (опт), Департамент по реализации нефтепродуктов и сопутствующих товаров через розничную сеть (розница). В Комсомольске-на-Амуре и Биробиджане – коммерческий отдел. В Ленинском, Вяземском, Бикине и Облучье коммерческие функции выполняет директор Филиала.
2. Функции финансового планирования в Хабаровске выполняют финансовый отдел и планово-экономический отдел. В Комсомольске-на-Амуре существует штатная единица – экономист. Во всех остальных Филиалах штатные экономисты и финансовые менеджеры отсутствуют.
3. В Филиалах Облучье и Ленинское отсутствует штатная единица – бухгалтер, что делает невозможным полноценное выполнение расчетных и учетных функций непосредственно в Филиале.
4. Правовое обеспечение Управления и Филиалов осуществляет юридический отдел, находящийся в Хабаровске.
5. Информационное обеспечение Управления и Филиалов осуществляет управление информационных технологий, находящееся в Хабаровске.
Таблица 1
| Функции, выполняемые структурными подразделениями ОАО «Хабаровскнефтепродукт» | |||||||||
| № | Функция | Управление - Хабаровск | Филиал – Комсомольск-на-Амуре | Филиал - Облучье | Филиал – Бикин | Филиал - Биробиджан | Филиал - Вяземский | Филиал - Ленинское | |
| Аппарат управления | 1. | Административные функции | Ö | Ö | Ö | Ö | Ö | Ö | Ö |
| 2. | Коммерческие функции | Ö | Ö | Ö | Ö | Ö | Ö | Ö | |
| 3. | Финансовое планирование | Ö | Ö | ||||||
| 4. | Расчетные функции | Ö | Ö | Ö | Ö | Ö | |||
| 5. | Управление персоналом | Ö | Ö | Ö | Ö | Ö | Ö | Ö | |
| 6. | Правовое обеспечение | Ö | |||||||
| 7. | Хозяйственные функции | Ö | Ö | Ö | Ö | Ö | Ö | Ö | |
| Производственный блок | 1. | Выполнение производственных операций | Ö | Ö | Ö | Ö | Ö | Ö | Ö |
| 2. | Техническое обеспечение | Ö | Ö | Ö | Ö | Ö | Ö | Ö | |
| 3. | Информационное обеспечение | Ö | |||||||
| 4. | Обеспечение экологической и производственной безопасности | Ö | Ö | Ö | Ö | Ö | Ö | Ö | |
| 5. | Контроль качества | Ö | Ö | Ö | Ö | Ö | Ö | Ö | |
Необходимо также отметить, что имеющиеся на середину 2005 года документы, содержащие описания организационной структуры ОАО «Хабаровскнефтепродукт», содержат разночтения. Так, «Сводная таблица основных данных по АЗС» включает информацию по Николаевскому, Ургальскому, Пузинскому и Совгаванскому Филиалам, которые в настоящий момент не входят в состав ОАО «Хабаровскнефтепродукт». Также, «Общая структура ОАО «Хабаровскнефтепродукт» содержит упоминание о Николаевском Филиале. Кроме того, в этом источнике указано, что одна штатная единица выполняет функции Директора Бикинской, Вяземской, Николаевской, Облученской и Ленинской нефтебаз, в то время как штатные расписания каждого из этих Филиалов включают штатную единицу «Директор». Данные факты говорят о том, что процесс документооборота в структуре не отлажен и, скорее всего, поддержанию подобной информации в актуальном состоянии просто не уделялось внимания.
В целом, распределение функций сотрудников ОАО «Хабаровскнефтепродукт» соответствует типовой модели бизнес-процессов. Однако, существуют и различия, которые могут оказать существенное влияние на развитие проекта АСБР:
Маркетинговые функции.
В организации отсутствует выделенный маркетинговый блок. В сущности, маркетингом занимаются те люди, которые выполняют и коммерческие функции. Вероятно, в связи с этим в организации отсутствует аналитическая информация по внешней и внутренней среде (а точнее – она представляет собой множество неструктурированной информации, бесполезной с точки зрения анализа). Предполагается, что аналитические функции выполняет привлечённая извне экспертно-аналитическая группа, однако пока результаты ее работы не могут быть использованы. Кроме этого, необходима регулярная маркетинговая работа (что уже не является функцией экспертно-аналитической группы, имеющей фиксированную «разовую» задачу разработки маркетинговой стратегии).
Коммерческие функции.
Если охарактеризовать кратко, то коммерческие функции распределены следующим образом: VIP-клиенты (категория I) – топ-менеджмент компании; крупные/средние клиенты (категория II) – начальники департаментов по реализации; остальные клиенты (категория III) – менеджеры отдела реализации нефтепродуктов, отдела безналичных расчетов и мобильная группа. При этом, мобильная группа выполняет роль пресейл (front-office), а отдел безналичных расчетов – технические продажи (то есть, отработку контрактов, роль back-office). В этой ситуации по клиентам категории III (как минимум) отсутствует адресная работа (ведение клиентов) на этапе отработки контрактов. В то же время, из опыта успешных проектов АСБР, реализованных Компанией АйТи, именно работа account-менеджеров, за которыми закреплены клиенты, обеспечила успешное продвижение услуг АСБР (особенно – на первом этапе развития).
Организационное развитие.
В структуре организации отсутствует выделенное подразделение, занимающееся организационным развитием. Эти функции, главным образом, распределены по руководителям блоков. Как следствие, отсутствует единая модель бизнес-процессов организации, с привязанными к ней организационными ресурсами, регламентами процессов и критериями их эффективности.
Информационное обеспечение.
При развитии АСБР, с ростом числа держателей карт, потребуется справочная служба, которая могла бы обрабатывать простые, стандартные вопросы по работе АСБР, а также осуществлять массовые рассылки информации клиентам. Смарт-карты являются достаточно новым инструментом расчетов и у клиентов, вероятнее всего, мало опыта работы с ними. Кроме того, возможность получения детальной информации о работе АСБР в Филиалах может быть затруднена – из-за отсутствия там штатных специалистов отдела безналичных расчетов. Оптимальным вариантом является информирование клиентов не только по телефону, но и через интернет-сайт.
Техническое обеспечение.
Сложности технического обеспечения связаны, в первую очередь, с недостаточным количеством ИТ-специалистов в Филиалах организации. Так, по информации на август 2005 года, в Филиалах Комсомольск-на-Амуре и Биробиджан работали по одному ИТ-специалисту, выполняющие функции системных администраторов, что явно недостаточно для поддержания функционирования специализированной системы. В остальных Филиалах таких специалистов нет, соответственно, все вопросы технического обслуживания терминальной сети либо должны решаться удаленно (с потерей оперативности), либо местным техническим персоналом (техник, механик - с прохождением соответствующего обучения).
4.2 SWOT-анализ
Проведём общий SWOT-анализ положения ОАО «Хабаровскнефтепродукт» на рынке услуг по розничной реализации нефтепродуктов с расчётом по пластиковым смарт-картам:
Таблица 2
| Сильные стороны организации | S1 | Большая сеть собственных АЗС и нефтебаз по всей территории края. |
| S2 | Отлаженные бизнес-процессы приобретения нефтепродуктов, логистики и реализации с использованием наличной и безналичной (талоны, ведомости) форм оплаты. | |
| S3 | Наличие выделенного ИТ-подразделения с достаточно квалифицированными специалистами. | |
| S4 | Наличие развитого аппарата административного управления. | |
| S5 | Стабильность и достаточно большие масштабы организации. | |
| Слабые стороны организации | W1 | Отсутствие бизнес-процессов, удовлетворяющих требованиям внедрения проекта АСБР. |
| W2 | Недостаток квалифицированных технических специалистов в регионах. | |
| W3 | Отсутствие опыта работы с пластиковыми картами. | |
| W4 | Слабо развита структура Филиалов. | |
| W5 | Недостаточное понимание руководством организации специфических требований АСБР. | |
| Возможности окружающей среды | O1 | Первыми в регионе внедряют комплексную автоматизацию с использованием пластиковых смарт-карт. |
| O2 | Наличие всего одного серьёзного конкурента в регионе (Роснефть). | |
| O3 | Наличие устоявшихся связей с крупными корпоративными клиентами. | |
| O4 | Наличие административной и информационной поддержки центрального офиса и других предприятий холдинга. | |
| O5 | Наличие системного интегратора, реализующего проект АСБР в комплексе. | |
| Угрозы окружающей среды | T1 | Низкий уровень доверия клиентов к таким новым средствам расчёта за покупки, как пластиковые карты. Высокий консерватизм в этом отношении корпоративных клиентов в регионе. |
| T2 | Наличие у основного конкурента планов выпуска собственных пластиковых карт. | |
| T3 | Сложность коммуникаций, связанная с распределённостью объектов по большой территории и природными условиями Хабаровского края. | |
| T4 | Низкая квалификация человеческих ресурсов в регионах – очень сложно найти специалистов на местах. | |
| T5 | Системный интегратор после сдачи системы поддерживает на основании заключаемых в дальнейшем договоров только работоспособность АСБР в техническом плане, не оказывая услуг по эксплуатации. |
Итоговая стратегическая матрица в данном случае будет иметь следующий вид:
Таблица 3
Сильные стороны организации |
Слабые стороны организации |
|
Возможности окружающей среды |
Определение ориентиров стратегического развития: S1-O1(O2) – Провести интенсивное внедрение АСБР во всех регионах, с целью максимально широкого охвата клиентов обслуживанием по пластиковым смарт-картам. S2(S4)-O3 – Организовать работу с клиентами в направлении перехода на обслуживание по пластиковым картам. S3-O5(O4) – Максимально привлекать ресурсы Системного интегратора и холдинга для решения вопросов проекта. |
Определение ориентиров внутреннего развития: W1(W3)-O5 - При содействии Системного интегратора преобразовать бизнес-процессы для соответствия их требованиям АСБР. W2-O5(O4) – Повысить уровень ИТ-сотрудников, провести мероприятия по их обучению в необходимых областях (в том числе с участием Системного интегратора). W4-O4 – Провести оптимизацию структуры филиалов. |
Угрозы окружающей среды |
Выделение потенциальных стратегических преимуществ: S1-T1 – Продемонстрировать имеющимся клиентам на практике достоинства обслуживания средствами АСБР. S1-T2 – Форсировать темпы внедрения АСБР, развернуть рекламу преимуществ обслуживания по пластиковым смарт-картам НК «АЛЬЯНС». S3-T4(T5) – Провести обучение сотрудников в регионах. Организовать выезд сотрудников Управления автоматизации в регионы на период активного внедрения АСБР и первого этапа её эксплуатации. S1(S4)-T3 – Произвести перенос части функций по эксплуатации и обслуживанию АСБР в регионы. |
Выделение существенных ограничений стратегического развития: W1-T5(T3) – Необходимо провести реорганизацию бизнес-процессов до завершения основных работ по внедрению АСБР. W3-T2 – Имеется очень ограниченное время на полномасштабный коммерческий запуск АСБР. W2-T4 – Достаточного количества квалифицированных сотрудников непосредственно в регионах получить в короткий промежуток времени нереально. |
4.3 Выводы
С учётом данных, приведённых в этом разделе, могут быть сделаны следующие общие выводы.
На момент реализации третьего этапа проекта ОАО «Хабаровскнефтепродукт» представляет собой организацию, занимающую большую долю рынка розничной продажи нефтепродуктов в Хабаровском крае, имеющую большие масштабы и устоявшуюся структуру. Финансовые показатели организации стабильны, количество клиентов достаточно велико. Проект по внедрению комплексной системы автоматизации автозаправочного комплекса развивается интенсивно и с хорошими результатами, система установлена уже более чем на 70-ти АЗС на территории Хабаровского края, в 5-ти региональных филиалах, и развёрнута в полном объёме в центральном офисе ОАО «Хабаровскнефтепродукт».
Но при всём этом внедрение интегрированной АСБР успешно продвигается только в части технологического внедрения, работы по которому выполняются Системным интегратором. Основная проблема состоит в том, что структура ОАО «Хабаровскнефтепродукт» и все осуществляемые ей бизнес-процессы являются очень устойчивыми, сформированными достаточно давно и практически неизменяемыми во времени. Все программы работы с клиентами, скидочные, бонусные и т.д., все маркетинговые акции строятся на средствах расчётов за нефтепродукты и товары, набор которых установлен ещё десятки лет назад. И все эти средства расчётов являются фактически полностью «бумажными», сопровождаются оформлением традиционных финансовых и бухгалтерских документов в печатной форме, и автоматизированы только на уровне финальной обработки данных в бухгалтерии.
В существующей структуре явно прослеживается отсутствие и ресурсов, и оптимальных бизнес-процессов для эффективного поддержания функционирования полностью автоматизированной системы, использующей новое средство платежа и позволяющей реализовать широкий спектр новых схем обслуживания клиентов, новых видов отчётности (в том числе как для клиентов, так и для менеджмента предприятия), новых возможностей по обработке информации. Практически все новые функции по работе с клиентами, передаче и обработке информации, формированию отчётности и эксплуатации программно-аппаратного комплекса, возникающие вследствие внедрения АСБР, фактически распределяются между имеющимися сотрудниками в качестве дополнительной нагрузки, и выполняются данными сотрудниками в максимально возможном соответствии с уже имеющимися, отработанными до автоматизма процедурами.
В условиях нарастающей конкурентной угрозы в области предложения новых прогрессивных методов обслуживания клиентов, перед организацией остро встают следующие задачи:
- Создать структуры в центральном и региональных офисах, способные эффективно проводить работу с клиентами и обработку информации в рамках эксплуатации АСБР.
- Разработать бизнес-процессы и необходимый документооборот для данных структур, с учётом требований АСБР.
- Исключить ограничение и искажение функционала АСБР вследствие использования элементов ранее применявшихся бизнес-процессов.
- Создать технологические подразделения, имеющие достаточно квалифицированных ресурсов для обеспечения функционирования комплексной автоматизированной системы на всех уровнях.
5 Преобразование бизнес-процессов.
5.1 Основные бизнес-процессы и процедуры АСБР
В качестве базовой информации для разработки рекомендаций была использована модель бизнес-процессов АСБР НК «Альянс». Указанная модель в графическом иерархическом виде описывает взаимосвязь между основными бизнес-процессами, процедурами, входящими в состав этих бизнес-процессов и операциями, которые выполняются внутри процедур.
Общую структуру взаимодействия группы бизнес-процессов, возникающих при эксплуатации АСБР, с внешней средой, можно представить в варианте, изображённом на рис.4.

Рисунок 4. Типовая модель бизнес-процессов СБР.
Структура данной модели предусматривает следующие основные бизнес-процессы и процедуры (см. Таблицу 4).
Таблица 4
| Номер | Наименование бизнес-процесса или процедуры |
| 1 | Информационно- технологическое обеспечение (ИТО) |
| 1.1 | Основные технологические процедуры |
| 1.1.1 | Управление клиентами, картами и резервами |
| 1.1.2 | Управление транзакциями |
| 1.1.3 | Управление стоп-листом |
| 1.1.4 | Управление справочником нефтепродуктов |
| 1.1.5 | Управление скидками и наценками |
| 1.1.6 | Дебетование и пополнение карт |
| 1.2 | Обработка запросов по картам клиентов |
| 1.3 | Техническое обслуживание |
| 1.3.1 | Администрирование БД |
| 1.3.2 | Управление системой безопасности |
| 1.3.3 | Обработка запросов на техническое обслуживание |
| 1.3.4 | Профилактическое и регламентное обслуживание |
| 1.4 | Формирование отчетов |
| 1.4.1 | Формирование отчетов для клиентов |
| 1.4.2 | Формирование отчетов для сторонних эмитентов |
| 1.4.3 | Формирование отчетов на POS-терминале |
| 2 | Маркетинг и продажи (МиП) |
| 2.1 | Маркетинг |
| 2.1.1 | Анализ внешней среды |
| 2.1.2 | Разработка маркетинговой стратегии, планов, акций и программ |
| 2.1.3 | Реализация маркетинговой стратегии, планов, акций и программ |
| 2.1.4 | Анализ результатов маркетинговой деятельности |
| 2.2 | Продажи |
| 2.2.1 | Прогнозирование продаж |
| 2.2.2 | Ведение предпродажной работы |
| 2.2.3 | Ведение договорной работы |
| 2.2.4 | Работа по текущим договорам |
| 2.2.5 | Анализ результатов продаж |
| 3 | Расчеты с поставщиками, клиентами, другими эмитентами (РСЧ) |
| 3.1 | Расчеты с поставщиками смарт-карт и оборудования |
| 3.2 | Расчеты с клиентами |
| 3.2.1 | Расчеты по продаже смарт-карт |
| 3.2.2 | Расчеты по продаже нефтепродуктов |
| 3.2.3 | Расчеты с клиентом при расторжении договора |
| 3.3 | Расчеты с другими эмитентами |
Таким образом, общее строение основных бизнес-процессов по эксплуатации СБР представляется в виде 3-х основных блоков бизнес-процессов (рис.5).

Рисунок 5. А0. Структура модели бизнес-процессов СБР НК «Альянс»
Проведём дальнейшую декомпозицию основных групп бизнес-процессов, реализация которых требуется для эффективной эксплуатации АСБР в рамках сбытового предприятия.
5.1.1 Информационно-технологическое обеспечение
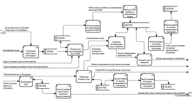
Большое внимание необходимо уделить блоку Информационно-технологического обеспечения, декомпозиция которого представлена на рис.6. Руководству ОАО «Хабаровскнефтепродукт» в первую очередь рекомендовано обратить внимание на то, что программно-аппаратный комплекс АСБР технически достаточно сложен, и при этом выход из строя отдельных его элементов сделает невозможным выполнение ряда финансовых операций по обслуживанию клиентов. То есть, технологическое обслуживание АСБР ни в коем случае не может строиться по «остаточному принципу» с использованием уже имеющихся специалистов ИТ-подразделений, имеющих загрузку текущими задачами вне проекта АСБР, а также с использованием специалистов на местах, имеющих недостаточную квалификацию в данной области (специалисты по связи, специалисты по ТРК, инженеры по ремонту компьютерной техники).

Рисунок 6. А1. Информационно-технологическое обеспечение (ИТО).
Основные технологические процедуры (рис. 7) являются составляющей информационного обеспечения АСБР, и выполняются персоналом, отвечающим за ввод и обработку данных, в том числе финансовых, и за операции, связанные непосредственно с обслуживанием клиентов по картам. Выполнение части указанных функций может осуществляться выделенным администратором АСБР, в соответствии с входными данными, получаемыми от менеджеров и/или операторов по работе с клиентами. Выполнение данных функций другим техническим персоналом недопустимо.
При этом блоки 1 (Управление клиентами, картами и резервами), 3 (Управление стоп-листом, 5 (Управление скидками и наценками) и 6 (Дебетование и пополнение карт) содержат действия, выполнение которых однозначно подразумевает принятие решения ответственным сотрудником по работе с клиентами (1, 3 и 5) или оператора АЗС (6). И только действия, предусмотренные блоками 2 и 4, могут быть выполнены администратором АСБР в соответствии с получаемой информацией, так как не содержат необходимости принятия решений.
Более детальная декомпозиция структуры бизнес-процессов по данному разделу приведена в Приложении №1.

Рисунок 7. А1.1. Основные технологические процедуры.
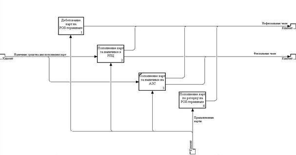
Обработка запросов по картам клиентов (рис. 8) – отдельный блок бизнес-процессов, связанных с дополнительными или экстренными (утеря карты) запросами клиентов, выделяющимися из стандартного цикла операций АСБР при обслуживании клиента.

Рисунок 8. А1.2. Обработка запросов по картам клиентов.
Практически все функции по данному блоку бизнес-процессов требуют взаимодействия клиента с менеджером по работе с клиентами и/или оператором АЗС. При этом непосредственно сами действия в АСБР по данным запросам проводятся администратором системы.
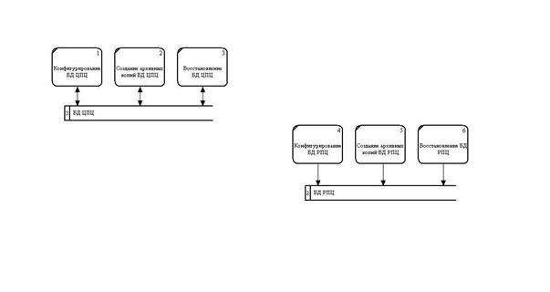
Техническое обслуживание программно-аппаратного комплекса АСБР (рис.9) – отдельный блок бизнес-процессов, все действия в соответствии с которыми производятся техническим персоналом АСБР, включающим в себя администраторов АСБР и инженеров службы технического сопровождения и ремонта.

Рисунок 9. А1.3. Техническое обслуживание.
Более детальная декомпозиция структуры бизнес-процессов по данному разделу приведена в Приложении №1.
Формирование отчётов (рис.10) – блок бизнес-процессов, связанный с получением сводной отчётной информации на выходе АСБР.
На уровне АЗС – формирование отчётов производится оператором или менеджером АЗС, и производится как в электронной форме (инициация процедуры передачи данных в соответствующий процессинговый центр), так и в печатной форме.
На уровне РП и ЦП - формирование отчётов производится автоматически, с передачей данных во внешнюю бухгалтерскую систему. В проекте АСБР ОАО «Хабаровскнефтепродукт» экспорт данных по операциям реализован в автоматизированную бухгалтерскую систему «1С-Бухгалтерия». Опционально возможен вывод в РП и ЦП дублирующих печатных форм отчётности по операциям АСБР.

Рисунок 10. А1.4. Формирование отчётов.
5.1.2 Маркетинг и продажи
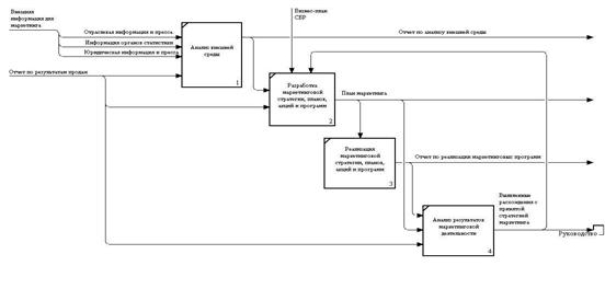
Следующий рассматриваемый блок бизнес-процессов – Маркетинг и продажи (рис.11).
Как уже отмечалось ранее в Разделе 4 данной работы, на первых этапах реализации проекта данные функции выполнялись достаточно неструктурированно, часть необходимого функционала практически отсутствовало. При формировании приведённой здесь структуры бизнес-процессов мы исходим из положения о том, что в структуре ОАО «Хабаровскнефтепродукт» формируется штат сотрудников, непосредственно занятых маркетинговыми вопросами эксплуатации АСБР и продажами по данной тематике, причём работа производится консолидировано по всем клиентам.
При этом, необходимо отметить следующее крайне важное требование к бизнес-процессам данного блока – реализация всех функций с обязательным учётом специфики АСБР.
Проведение маркетингового анализа и разработка стратегии (рис.12) должны строиться с учётом особенностей рынка пластиковых карт, отличий данного способа обслуживания клиентов от всех других, использовавшихся ранее, новых возможностей по обслуживанию клиентов, предоставляемых функционалом АСБР. При возложении ответственности за маркетинг по АСБР на тех же сотрудников, которыми определялась маркетинговая стратегия развития направления розничной реализации нефтепродуктов до внедрения АСБР, мы получим максимально статичную картину, где сектор пластиковых карт будет развиваться в рамках обычного набора предлагаемых средств оплаты (наличные, талоны, ведомости и т.д.), частично заменяя указанные «старые» виды оплаты для небольшой части уже имеющихся клиентов. Развитие при этом будет крайне медленным (на уровне «старых» видов оплаты или, что более вероятно, медленнее их), существующие преимущества АСБР работать не будут. Необходимо выполнение всех маркетинговых функций сотрудниками, ориентированными именно на продвижение пластиковых смарт-карт АСБР, как основного средства расчёта при розничной реализации нефтепродуктов и сопутствующих товаров, на замещение «старых» платёжных средств в максимальном объёме. Данные сотрудники должны быть достаточно информированы о маркетинговых преимуществах проекта АСБР и ориентироваться в вопросах рынка пластиковых карт.

Рисунок 11. А2. Маркетинг и продажи.

Рисунок 12. А2.1. Маркетинг.
Большая часть функций, входящих в блок Продажи (рис.13) приведённой структуры бизнес-процессов, также требует отдельного подхода с учётом специфики АСБР и максимального использования всех предоставляемых ей преимуществ.
В первую очередь, перед службой продаж сбытовой организации встаёт задача перевода на обслуживание по пластиковым картам уже имеющихся клиентов ОАО «Хабаровскнефтепродукт», которые ранее использовали другие способы оплаты. Задача эта очень сложная по нескольким причинам:

Рисунок 13. А2.2. Продажи.
1) Основная часть клиентов – юридических лиц уже использует различные формы безналичной оплаты за нефтепродукты (талоны, ведомости, хранение), позволяющие в том числе предоплачивать объёмы нефтепродуктов по фиксированной цене. Преимущества АСБР для таких клиентов – оперативность, прозрачность учёта, исключение злоупотреблений, более разнообразные и гибкие схемы обслуживания – не являются ярко выраженными и основополагающими. Усложняет ситуацию ещё и то, что в рассматриваемом нами регионе руководство многих предприятий достаточно консервативно. Убеждение таких клиентов в целесообразности действий по переходу на обслуживание по пластиковым смарт-картам потребует от менеджеров по продажам очень высокой квалификации в плане представления и обоснования преимуществ данной схемы обслуживания.
2) Клиенты – физические лица изначально ориентированы на наличную оплату за нефтепродукты и товары на АЗС. Схемы предоплаты к физическим лицам не применялись, средств реализации программ лояльности не было. Пластиковые смарт-карты АСБР реализуют такие возможности для физических лиц, но чтобы им это доказать – сотрудникам ОАО «Хабаровскнефтепродукт» первоначально придётся убедить этих клиентов в надёжности предлагаемого средства оплаты. Убедить, что карта не менее надёжна, чем наличные, и все расчёты по ней будут для клиента прозрачны и понятны – другими словами, что клиента не обманут, не обсчитают и не оставят посреди трассы без бензина. И только после этого сможет зайти речь о дополнительных возможностях – удобстве, скидках, предоплате по фиксированной цене и т.д.
3) Переход на обслуживание по смарт-картам потребует от клиентов дополнительных шагов – заключения договоров; введения учётных схем, адаптированных к функционалу АСБР; разработки схем лимитирования сотрудников, использующих смарт-карты, оплаты стоимости смарт-карт (в первую очередь важно для физических лиц). Необходимо убедить клиентов, что преимущества, которые они получат при использовании смарт-карт, стоят этих дополнительных затрат.
В дальнейшем перед службой продаж на этапе ведения предпродажной работы встанет вопрос привлечения новых клиентов. Собственно, источников новых клиентов у сети розничной торговли нефтепродуктами два – новые потребители, ранее не приобретавшие нефтепродукты, и перешедшие клиенты других розничных сетей. Второй сегмент наиболее сложен для продавца – такого клиента необходимо не просто убедить, что предлагаемые услуги удобны, и что они стали ещё лучше и удобнее, а ещё и убедить в том, что сеть предлагает услуги самого высокого уровня в регионе, и что данные услуги и в будущем останутся на самом высоком уровне.
Решение всех описанных задач выдвигает явные требования к квалификации менеджеров по маркетингу и продажам. Однозначно рекомендовано, что данные менеджеры должны быть выделенными специалистами и составлять, по крайней мере в центральном офисе, отдельное подразделение.
На этапе ведения договорной работы с клиентами (блок 3 на рис.10) – немаловажную роль играет учёт специфики АСБР в стандартном документообороте. Специалистами ЗАО «Фирма «АйТи». Информационные технологии» в процессе работы над проектом был разработан пакет стандартных договоров и сопутствующих документов для использования в проекте АСБР ОАО «Хабаровскнефтепродукт». На основании данного пакета документов в дальнейшем была построена работа с клиентами во всех сбытовых организациях НК «АЛЬЯНС».
Более детальная декомпозиция структуры бизнес-процессов по данному разделу приведена в Приложении №1.
5.1.3 Расчёты с поставщиками, клиентами, другими эмитентами
Следующий рассматриваемый блок бизнес-процессов – Расчёты с поставщиками, клиентами, другими эмитентами (рис.14).
Функционал бизнес-процессов, входящих в данный блок, в основном реализуется в рамках стандартных бухгалтерских операций.

Рисунок 14. А3. Расчёты с поставщиками, клиентами, другими эмитентами (РСЧ).
В блоке Расчёты с поставщиками смарт-карт и оборудования (рис.15) привнесённая АСБР специфика практически отсутствует, используются стандартные процессы оформления материальных ценностей и бухгалтерских операций.

Рисунок 15. А3.1. Расчёты с поставщиками смарт-карт и оборудования.
В блоке Расчёты с клиентами (рис.16) – основой также являются стандартные бухгалтерские операции. Специфика – необходимость проработки бухгалтерией адекватного оформления всех схем расчётов за нефтепродукты и товары, реализованных в АСБР, а также всех схем предоставления скидок/наценок и реализации программ лояльности (в том числе использование накопительного дисконтного кошелька (электронный кошелёк тип 7).
Также, дополнительно возникает новая операция – реализация смарт-карт клиентам при заключении договоров на обслуживание.
Уникальным блоком бизнес-процессов в данном разделе, требующим дополнительной проработки, является блок Расчёты с другими эмитентами (рис.17).
Возникновение данных бизнес-процессов обусловлено тем, что при эксплуатации АСБР SmartCity в рамках НК «Альянс» у сбытового предприятия ОАО «Хабаровскнефтепродукт» возникают ситуации, ранее в работе предприятия не встречавшиеся, а именно:
1) Реализация своих нефтепродуктов по смарт-карте другого сбытового предприятия НК «Альянс», при которой клиент вносит оплату за нефтепродукты фактически в это сбытовое предприятие;
2) Получение оплаты от своего клиента, обсуживаемого по смарт-карте, за нефтепродукты, реально получаемые у другого сбытового предприятия НК «Альянс».

Рисунок 16. А3.2. Расчёты с клиентами.

Рисунок 17. А3.3. Расчёты с другими эмитентами.
Приведенная структура бизнес-процессов и процедур позволяет сделать вывод о том, что устойчивую, регулярную совокупность работ в рамках АСБР должны вести специалисты трех разных типов:
1. Инженерно-технический состав (процесс «Инженерно-техническое обеспечение»).
2. Менеджеры и специалисты, связанные с продвижением продуктов и услуг компании (процесс «Маркетинг и продажи»).
3. Специалисты из области бухгалтерского учета (процесс «Расчеты»).
Соответственно, выполнение основных операций АСБР должно быть поручено существующим или вновь принятым на работу сотрудникам следующих подразделений:
- блок информационных технологий;
- производственный блок (в частности, управление АЗС);
- коммерческий блок;
- финансово-экономический блок.
5.2 Типовые роли исполнителей функций нижнего уровня АСБР
Для того, чтобы иметь возможность назначить исполнителей на конкретные операции вне зависимости от варианта существующей организационной структуры, необходимо ввести понятие «Роль». Роль – это характеристика исполнителя с точки зрения функции (или операции), которую он выполняет. Физически один и тот же исполнитель может в разных процедурах выполнять разные роли. И наоборот, одну и ту же роль могут выполнять разные люди, если этого требует ситуация.
Применительно к рассмотренной модели АСБР можно выделить следующие роли:
1. Администратор.
2. Инженер техподдержки.
3. Оператор АЗС.
4. Менеджер по продажам.
5. Менеджер по маркетингу.
6. Оператор по работе с клиентами.
7. Юрист.
8. Бухгалтер
5.3 Перечень операций нижнего уровня АСБР
В отличие от процедур, операциям нижнего уровня может быть присвоен конкретный исполнитель (или конкретная роль) – перечислены ниже (см. Таблицу 5). В основном, уровень детализации модели бизнес-процессов позволяет назначить на конкретную операцию конкретного исполнителя. Однако для некоторых операций указаны несколько исполнителей. Объясняется это следующим образом:
a)либо функции исполнителей по данной операции очевидны и нет смысла детализировать операцию (2.2.3.1.21,26,27,33,41);
b)либо операцию может выполнять любой из указанных исполнителей (2.2.4.3.1-2);
c)либо заранее неизвестно – какие из указанных исполнителей будут участвовать в выполнении операции (1.2.6).
Таблица 5.
| Номер | Наименование операции | Роль |
| 1.1.1.1.8 | Заведение клиента в БД автоматизированной бухгалтерской системы 1С | Менеджер по продажам |
| 1.1.1.1.2 | Изменение статуса клиентов в РП | Администратор |
| 1.1.1.1.7 | Импорт данных клиентов в РП | Инженер тех. поддержки/ Менеджер по продажам |
| 1.1.1.2.11 | Деактивация карт | Администратор / Менеджер по продажам |
| 1.1.1.2.4 | Электронная персонализация карт в ЦП | Администратор |
| 1.1.1.2.13 | Обнуление балансов карт | Администратор/ Менеджер по продажам |
| 1.1.1.2.7 | Привязка обезличенных карт к клиентам | Администратор / Менеджер по продажам |
| 1.1.1.2.8 | Передача карт клиентам | Оператор по работе с клиентами / Менеджер по продажам |
| 1.1.1.3.1 | Ввод резервов | Менеджер по продажам |
| 1.1.1.3.7 | Возврат или отмена резерва | Администратор |
| 1.1.2.7 | Ручная выгрузка транзакций из POS-терминала | Инженер тех. поддержки |
| 1.1.2.5.1 | Ручной ввод транзакций | Администратор |
| 1.1.2.5.2 | Просмотр транзакций | Администратор |
| 1.1.2.5.3 | Редактирование транзакций | Администратор |
| 1.1.2.5.4 | Удаление транзакций | Администратор |
| 1.1.2.5.5 | Подтверждение сомнительных транзакций | Администратор |
| 1.1.2.5.6 | Возврат сомнительных транзакций стороннему эмитенту | Администратор |
| 1.1.3.1 | Включение карт в региональный стоп-лист | Инженер тех. поддержки / Менеджер по продажам |
| 1.1.3.5 | Включение карт в общий стоп-лист | Инженер тех. поддержки |
| 1.1.4.8 | Ручной ввод цен | Оператор АЗС |
| 1.1.5.1 | Ввод, изменение, удаление скидок/наценок в ЦП | Менеджер по продажам /Администратор |
| 1.1.5.3 | Ввод, изменение, удаление скидок/наценок в РП | Менеджер по продажам /Администратор |
| 1.1.6.1.3 | Проведение операции дебетования | Оператор АЗС |
| 1.1.6.2.2 | Прием наличных средств в кассу | Оператор по работе с клиентами /Бухгалтер |
| 1.1.6.2.4 | Проведение операции пополнения карты за наличные | Оператор по работе с клиентами / Менеджер по продажам |
| 1.1.6.3 | Пополнение карт за наличные на АЗС | Оператор АЗС |
| 1.2.1 | Обработка обращений по случаям потери/хищения карт | Оператор по работе с клиентами / Менеджер по продажам |
| 1.2.2 | Изменение конфигурации карт | Администратор / Менеджер по продажам |
| 1.2.3 | Проведение транзакций возврата средств на карту | Администратор |
| 1.2.4 | Разблокировка карт | Администратор / Менеджер по продажам |
| 1.2.5 | Смена ПИН-кода | Администратор / Менеджер по продажам/ Оператор АЗС |
| 1.2.6 | Разрешение ситуаций по спорным транзакциям | Администратор; Менеджер по продажам; Оператор по работе с клиентами |
| 1.2.7 | Предоставление отчетов по запросу | Оператор по работе с клиентами / Менеджер по продажам / Бухгалтер |
| 1.3.1.1 | Конфигурирование БД ЦП | Администратор |
| 1.3.1.2 | Создание архивных копий БД ЦП | Администратор |
| 1.3.1.3 | Восстановление БД ЦП | Администратор |
| 1.3.1.4 | Конфигурирование БД РП | Администратор |
| 1.3.1.5 | Создание архивных копий БД РП | Администратор |
| 1.3.1.6 | Восстановление БД РП | Администратор |
| 1.3.2.1.1 | Управление общим списком пользователей | Инженер тех. поддержки |
| 1.3.2.1.2 | Управление списком пользователей РП | Инженер тех. поддержки |
| 1.3.2.1.3 | Управление списком операторов АЗС | Инженер тех. поддержки |
| 1.3.2.2.3 | Создание резервных копий ключей безопасности | Администратор |
| 1.3.2.2.1 | Генерация ключей безопасности | Администратор |
| 1.3.2.2.4 | Обеспечение безопасного хранения резервных копий ключей безопасности | Администратор |
| 1.3.2.2.2 | Экспорт ключей безопасности | Администратор |
| 1.3.2.2.5 | Загрузка резервных копий ключей безопасности | Администратор |
| 1.3.2.2.6 | Удаление ключей безопасности | Администратор |
| 1.3.2.3 | Управление аппаратными устройствами криптографической защиты | Администратор |
| 1.3.3.1 | Установка оборудования и ПО | Инженер тех. поддержки |
| 1.3.3.2 | Настройка оборудования и ПО | Инженер тех. поддержки |
| 1.3.3.3 | Отключение устройств | Инженер тех. поддержки |
| 1.3.3.4 | Ремонт или замена оборудования | Инженер тех. поддержки |
| 1.3.4 | Профилактическое и регламентное обслуживание | Инженер тех. поддержки |
| 1.4.3 | Формирование отчетов на POS-терминале | Оператор АЗС |
| 2.1.1 | Анализ внешней среды | Менеджер по маркетингу |
| 2.1.2 | Разработка маркетинговой стратегии, планов, акций и программ | Менеджер по маркетингу |
| 2.1.3 | Реализация маркетинговой стратегии, планов, акций и программ | Менеджер по маркетингу |
| 2.1.4 | Анализ результатов маркетинговой деятельности | Менеджер по маркетингу |
| 2.2.1 | Прогнозирование продаж | Менеджер по продажам |
| 2.2.2.1 | Поиск новых клиентов | Менеджер по продажам |
| 2.2.2.2 | Предоставление доп. информации по АСБР | Менеджер по продажам |
| 2.2.2.3 | Подготовка коммерческих предложений | Менеджер по продажам |
| 2.2.2.4 | Проведение переговоров с новыми клиентами | Менеджер по продажам |
| 2.2.3.1.17 | Проверка предлагаемых условий работы на соответствие стандартным схемам и шаблонам | Менеджер по продажам |
| 2.2.3.1.21 | Выработка возможных условий работы по нестандартным схемам | Менеджер по продажам; Юрист |
| 2.2.3.1.19 | Подписание договоров с нашей стороны | Менеджер по продажам |
| 2.2.3.1.23 | Обоснование отказа от работы с клиентом | Менеджер по продажам |
| 2.2.3.1.24 | Проверка предлагаемых условий клиента на соответствие корпоративным нормам | Менеджер по продажам |
| 2.2.3.1.26 | Разработка доп. соглашений и подписание их с нашей стороны | Менеджер по продажам; Юрист |
| 2.2.3.1.27 | Выработка альтернативных условий для клиента | Менеджер по продажам; Юрист |
| 2.2.3.1.30 | Обоснование отказа от изменения условий договора | Менеджер по продажам |
| 2.2.3.1.31 | Подписание с нашей стороны доп. соглашений о пролонгации договора | Менеджер по продажам |
| 2.2.3.1.33 | Определение условий расторжения договора (по нашей инициативе) | Менеджер по продажам; Юрист |
| 2.2.3.1.41 | Определение условий расторжения договора с клиентом (по требованию клиента) | Менеджер по продажам; Юрист |
| 2.2.3.1.35 | Подготовка письма с требованием расторжения договора | Менеджер по продажам |
| 2.2.3.1.43 | Подготовка письма о согласии расторгнуть договор | Менеджер по продажам |
| 2.2.4.1 | Выявление потребностей клиентов | Менеджер по продажам |
| 2.2.4.2.1 | Формирование заявок на продажу карт | Менеджер по продажам |
| 2.2.4.2.2 | Формирование заявок на продажу НП | Менеджер по продажам |
| 2.2.4.2.3 | Обработка запроса на изменение конфигурации карт | Менеджер по продажам |
| 2.2.4.2.4 | Формирование заявок на выпуск смарт-карт для клиентов | Менеджер по продажам |
| 2.2.4.2.5 | Обработка запроса на предоставление доп. отчета | Менеджер по продажам |
| 2.2.4.2.6 | Обработка запроса на возврат или отмену резерва | Менеджер по продажам |
| 2.2.4.2.7 | Обработка запроса клиента на вывод карт из обращения | Менеджер по продажам |
| 2.2.4.3.1 | Информирование об изменении условий обслуживания | Менеджер по продажам; Оператор по работе с клиентами |
| 2.2.4.3.2 | Информирование об условиях лоялти-программ | Менеджер по продажам; Оператор по работе с клиентами |
| 2.2.4.3.3 | Информирование о снижении баланса ниже определенного уровня | Оператор по работе с клиентами / Менеджер по продажам |
| 2.2.4.3.4 | Информирование о необходимости замены карт | Менеджер по продажам |
| 2.2.4.4 | Ведение досье клиентов | Менеджер по продажам |
| 2.2.5 | Анализ результатов продаж | Менеджер по продажам |
| 3.1.1 | Оформление сводных заявок поставщикам | Бухгалтер |
| 3.1.2 | Оформление п/п банку на оплату поставщикам смарт-карт и оборудования | Бухгалтер |
| 3.1.3 | Оформление доверенностей на получение смарт-карт и оборудования у поставщиков | Бухгалтер |
| 3.1.4 | Приходование смарт-карт и оборудования от поставщиков | Бухгалтер |
| 3.1.5 | Отражение в бух. учете операций по расчетам с поставщиками | Бухгалтер |
| 3.2.1.1 | Оформление счета клиенту на оплату смарт-карт | Менеджер по продажам |
| 3.2.1.2 | Оформление счета-фактуры на смарт-карты | Бухгалтер / Менеджер по продажам |
| 3.2.1.3 | Оформление расходной накладной на смарт-карты | Бухгалтер / Менеджер по продажам |
| 3.2.1.4 | Отражение в бух. учете операций по продаже смарт-карт | Бухгалтер |
| 3.2.2.1 | Оформление счета клиенту на оплату нефтепродуктов | Менеджер по продажам |
| 3.2.2.2 | Оформление счета фактуры на нефтепродукты | Бухгалтер / Менеджер по продажам |
| 3.2.2.3 | Оформление расходной накладной на нефтепродукты | Бухгалтер / Менеджер по продажам |
| 3.2.2.4 | Отражение в бух. учете операций по продаже нефтепродуктов | Бухгалтер |
| 3.2.3.44 | Проведение сверки по остаткам предоплаты и отпущенным товарам | Бухгалтер |
| 3.2.3.46 | Выполнение процедуры "Расчеты по продаже нефтепродуктов" (А3.2.2) | Бухгалтер |
| 3.2.3.45 | Оформление п/п банку на возврат клиенту неиспользованной предоплаты | Бухгалтер |
| 3.2.3.47 | Отражение в бух. учете операций по расчетам с клиентом при расторжении договора | Бухгалтер |
| 3.3.1 | Оформление акта сверки по операциям взаимоприема | Бухгалтер |
| 3.3.2.1 | Оформление п/п банку на оплату другому эмитенту | Бухгалтер |
| 3.3.2.2 | Отражение в бух. учете операции оплаты другому эмитенту | Бухгалтер |
| 3.3.3.1 | Оформление счета на оплату другому эмитенту | Бухгалтер |
| 3.3.3.2 | Оформление счета-фактуры для другого эмитента | Бухгалтер |
| 3.3.3.3 | Оформление расходных накладных для другого эмитента | Бухгалтер |
| 3.3.3.4 | Отражение в бух. учете операций получения оплаты от другого эмитента | Бухгалтер |
5.4 Базовые предположения относительно масштабов АСБР
Для возможности дальнейшей количественной оценки исполнителей по ролям сформированы некоторые базовые предположения относительно динамики развития АСБР в регионе и оценены некоторые показатели функционирования АСБР (см. Таблицу 6).
Таблица 6.
| № | Показатель | Оценка |
| 1 | Общее количество карт в АСБР | Предполагается, что при активном продвижении насыщение произойдет через 3 года (т.е., далее кол-во карт будет увеличиваться незначительно). При этом общее кол-во карт рассчитывается так:
Общее кол-во карт по окончанию первого года эксплуатации АСБР рассчитывалось как |
| 2 | Кол-во АЗС АСБР | Предполагалось, что в принимать карты в регионе будут все АЗС, принадлежащие сбытовой компании. |
| 3 | Кол-во ЦПЦ и РПЦ | Предполагалось, что в сбытовой организации один ЦП и несколько РП (их кол-во |
| 4 | Среднее кол-во карт на 1 клиента | 10 шт. |
| 5 | Среднее кол-во транзакций в месяц по 1 карте | 20 транзакций, из них: 60% - транзакции дебетования, 20% - транзакции автопополнения, 10% - пополнение за наличные в РП, 10% - пополнение за наличные на АЗС. |
| 6 | Процент выбытия карт по инициативе клиентов (текучесть клиентов) | 5% в год от общего кол-ва карт в обращении. |
| 7 | Процент выбытия карт вследствие потери/кражи | 3% в год от общего кол-ва карт в обращении. |
| 8 | Среднее кол-во платежей клиентов за НП | 4 платежа в месяц |
| 9 | Средний процент возврата резервов | 0,5% |
| 10 | Кол-во сеансов связи | 1 сеанс связи в сутки между РП и АЗС, между РП и ЦП |
| 11 | Частота критических инцидентов при передаче данных | 3% (имеются в виду случаи, когда передача данных между АЗС и РП невозможна и требуется выезд инженера для ручной выгрузки транзакций). |
| 12 | Частота возникновения сомнительных транзакций | 0,1% от общего кол-ва транзакций. |
| 13 | Средний объем стоп-листа | 5% от общего кол-ва карт, находящихся в обращении. |
| 14 | Суточная динамика стоп-листа | 10% от общего кол-ва записей в стоп-листе. |
| 15 | Средняя частота изменения цен на НП | 1 раз в неделю. |
| 16 | Средняя частота пересмотра скидок/наценок по клиенту | 1 раз в месяц. |
| 17 | Частота плановых upgrade ПО на АЗС | 2 раза в год. |
| 18 | Наработка на отказ оборудования | 2 года. |
| 19 | Частота проведения профилактических мероприятий на АЗС | 2 раза в год. |
| 20 | Частота существенного пересмотра условий обслуживания клиентов в АСБР | 1 раз в год. |
| 21 | Средняя продолжительность действия маркетинговых акций | 3 месяца. |
5.5 Базовые предположения относительно характеристик операций
С точки зрения оценки необходимого количества персонала АСБР, интересуют следующие характеристики операций: периодичность и продолжительность. В Таблице 7 представлен список периодически повторяющихся операций, которые отличаются либо высокой периодичностью, либо большой продолжительностью, а также среднее время выполнения этих операций.
Таблица 7.
| № | Операция | Среднее время выполн., мин. |
| 1.1.1.1.8 | Заведение клиента в БД 1С | 10 |
| 1.1.1.1.7 | Импорт данных клиентов в РП | 2 |
| 1.1.1.2.11 | Деактивация карт | 1 |
| 1.1.1.2.4 | Электронная персонализация карт в ЦП | 2 |
| 1.1.1.2.13 | Обнуление балансов карт | 3 |
| 1.1.1.2.7 | Привязка обезличенных карт к клиентам | 3 |
| 1.1.1.2.8 | Передача карт клиентам | 5 |
| 1.1.1.3.1 | Ввод резервов | 1 |
| 1.1.1.3.7 | Возврат или отмена резерва | 1 |
| 1.1.2.7 | Ручная выгрузка транзакций из POS-терминала | 120 |
| 1.1.2.5.1 | Ручной ввод транзакций | 1 |
| 1.1.2.5.3 | Редактирование транзакций | 1 |
| 1.1.2.5.4 | Удаление транзакций | 1 |
| 1.1.2.5.5 | Подтверждение сомнительных транзакций | 1 |
| 1.1.3.1 | Включение карт в региональный стоп-лист | 0,5 |
| 1.1.4.8 | Ручной ввод цен | 3 |
| 1.1.6.1.3 | Проведение операции дебетования | 2 |
| 1.1.6.2.4 | Проведение операции пополнения карты за наличные в РП | 3 |
| 1.1.6.3 | Пополнение карт за наличные на АЗС | 3 |
| 1.2.1 | Обработка обращений по случаям потери/хищения карт | 5 |
| 1.2.6 | Разрешение ситуаций по спорным транзакциям | 30 |
| 1.3.1.2 | Создание архивных копий БД ЦП | 10 |
| 1.3.1.5 | Создание архивных копий БД РП | 10 |
| 1.3.3.1 | Установка оборудования и ПО | 15 |
| 1.3.3.2 | Настройка оборудования и ПО | 15 |
| 1.3.3.4 | Ремонт или замена оборудования | 120 |
| 1.3.4 | Профилактическое и регламентное обслуживание | 30 |
| 1.4.3 | Формирование отчетов на POS-терминале | 5 |
| 2.2.4.2.1 | Формирование заявок на продажу карт | 3 |
| 2.2.4.2.2 | Формирование заявок на продажу НП | 3 |
| 2.2.4.2.4 | Формирование заявок на выпуск смарт-карт для клиентов | 3 |
| 2.2.4.2.6 | Обработка запроса на возврат или отмену резерва | 5 |
| 2.2.4.2.7 | Обработка запроса клиента на вывод карт из обращения | 10 |
| 2.2.4.3.3 | Информирование о снижении баланса ниже опред. уровня | 5 |
| 3.2.1.1 | Оформление счета клиенту на оплату смарт-карт | 2 |
| 3.2.1.2 | Оформление счета-фактуры на смарт-карты | 2 |
| 3.2.1.3 | Оформление расходной накладной на смарт-карты | 2 |
| 3.2.1.4 | Отражение в бух. учете операций по продаже смарт-карт | 2 |
| 3.2.2.1 | Оформление счета клиенту на оплату нефтепродуктов | 2 |
| 3.2.2.2 | Оформление счета фактуры на нефтепродукты | 2 |
| 3.2.2.4 | Отражение в бух. учете операций по продаже НП | 2 |
| 3.3.1 | Оформление акта сверки по операциям взаимоприема | 5 |
| 3.3.2.1 | Оформление п/п банку на оплату другому эмитенту | 2 |
| 3.3.2.2 | Отражение в бух. учете операции оплаты другому эмитенту | 2 |
| 3.3.3.1 | Оформление счета на оплату другому эмитенту | 2 |
| 3.3.3.2 | Оформление счета-фактуры для другого эмитента | 2 |
| 3.3.3.5 | Отражение в бух. учете операций получения оплаты от другого эмитента | 2 |
5.6 Оценка необходимого количества исполнителей
Произведём оценку необходимого количества исполнителей с учётом функциональных особенностей АСБР и предлагаемого варианта построения организационной структуры соответствующих подразделений ОАО «Хабаровскнефтепродукт».
Исходные данные:
· кол-во АЗС по филиалам: Хабаровск – 57; Комсомольск-на-Амуре – 13; Биробиджан – 9; Облучье – 2; Ленинское – 3; Бикин – 4; Вяземский – 5;
· структура процессингового центра: ЦП – Хабаровск; РП1 – Хабаровск; РП2 – Комсомольск-на-Амуре; РП3 – Биробиджан (обслуживает также Облучье и Ленинское); РП4 – Бикин (физически БД РП4 находится в Хабаровске); РП5 – Вяземский (физически БД РП5 находится в Хабаровске).
Прогноз кол-ва карт в обращении и др. оценки:
· по филиалам
Таблица 8.
| Филиал | Кол-во карт в обращении, шт. | ||
| 6 мес. | 1 год | 3 года | |
| Хабаровск | 1425 | 2850 | 5700 |
| Комсомольск-на-Амуре | 813 | 1625 | 3250 |
| Биробиджан | 788 | 1575 | 3150 |
| Облучье | 175 | 350 | 700 |
| Ленинское | 263 | 525 | 1050 |
| Бикин | 350 | 700 | 1400 |
| Вяземское | 438 | 875 | 1750 |
· по физической структуре РП
Таблица 9.
| № Узла | Расшифровка Узла | Кол-во карт в обращении, шт. | |
| 6 мес. | 1 год | ||
| 1 | РП1+РП4+РП5 (Хабаровск) | 2213 | 4425 |
| 2 | РП2 (Комсомольск-на-Амуре) | 813 | 1625 |
| 3 | РП3 (Биробиджан) | 1225 | 2450 |
Таблица 10.Расчетная потребность в ресурсах (по ролям)
| № | Роль | Потребность в ресурсах по ролям | |||||
| Узел 1 | Узел 2 | Узел 3 | |||||
| Чел.-часов/мес. | Чел.-мес. | Чел.-часов/мес. | Чел.-мес. | Чел.-часов/мес. | Чел.-мес. | ||
| 1 | Администратор | 60 | 0,5 | 23 | 0,5 | 33 | 0,5 |
| 2 | Инженер техподдержки | 110 | 1 | 25 | 0,5 | 28 | 0,5 |
| 3 | Менеджер по продажам | 286 | 2 | 106 | 1 | 126 | 1 |
| 4 | Оператор по работе с клиентами | 564 | 3,5 | 208 | 1,5 | 312 | 2 |
| 5 | Оператор АЗС | 2347 | 13,5 | 839 | 5 | 1254 | 7,5 |
| 6 | Бухгалтер | 123 | 1 | 45 | 0,5 | 68 | 0,5 |
Из Таблицы 10 следует, что расчетная потребность в ресурсах, например, для Узла 1 составляет:
- Один Администратор на полставки;
- Один Инженер техподдержки на полную ставку;
- Два Менеджера по продажам на полную ставку;
- Три Оператора по работе с клиентами на полную ставку и один на полставки;
- Один Бухгалтер на полную ставку.
Что касается Операторов АЗС, то расчеты показывают, что для всей сети АЗС Узла 1 на обслуживание смарт-карт будет тратиться дополнительно 13,5 человеко-месяцев. Узел 1 включает в себя 66 АЗС. Если предположить, что на каждой АЗС одновременно работает 1 оператор, то на него будет ложиться дополнительная нагрузка в 0,2 ставки. С другой стороны, порядка 80% карточных клиентов будут составлять организации, которые ранее работали по талонам и ведомостям, и физические лица, которые раньше производили оплату за наличный расчёт. Таким образом, потребности в дополнительных операторах АЗС практически не появится.
Собственно, данный результат соответствует изначальному позиционированию системы. Весь комплекс АСУ ТП АЗК «АйТи-Ойл», включая АСБР, разрабатывался с учётом оптимизации нагрузки на оператора АЗС/АЗК, трудозатраты оператора при штатной загрузке АЗС не должны были увеличиваться (в реальности, ни один заказчик не станет использовать подобную систему, если она увеличит трудозатраты оператора и, следовательно, уменьшит пропускную способность АЗС или накладные расходы).
С учетом того, что Администратор системы является критически важной ролью, и не исключена вероятность работы Системы в режиме «24х7», имеет смысл:
а) Организовать работу так, чтобы один из Инженеров техподдержки мог выполнять функции Администратора при необходимости;
б) Расширить штат Инженеров техподдержки на 1 дополнительную единицу.
В том случае, если в организации существуют такие штатные единицы, как «Секретарь», «Секретарь-референт», «Кассир» и они не загружены на 100%, они могут выполнять функции Оператора по работе с клиентами.
Скорректированная потребность в дополнительных человеческих ресурсах представлена в Таблице 11.
Таблица 11.
| № | Роль | Скорректированная потребность в ресурсах по ролям | ||
Узел 1, чел. (Хабаровск) |
Узел 2, чел. (Комсомольск-на-Амуре) |
Узел 3, чел. (Биробиджан) |
||
| 1 | Администратор | 1 | 1 | 1 |
| 2 | Инженер техподдержки | 2 | 1 | 1 |
| 3 | Менеджер по продажам | 2 | 1 | 1 |
| 4 | Оператор по работе с клиентами | 4 | 2 | 2 |
| 5 | Бухгалтер | 1 | 1 | 1 |
| Всего, чел. | 10 | 6 | 6 | |
С учетом существующей организационной структуры ОАО «Хабаровскнефтепродукт», целесообразно распределить дополнительных сотрудников по следующим структурным подразделениям (Таблица 12):
Таблица 12.
| № | Роль | Кол-во | Структурное подразделение | Должность |
| 1 | Администратор | 1 | Блок информационных технологий - Отдел информационных систем - Процессинговый центр | Главный специалист |
| 2 | Инженер техподдержки | 1 | Ведущий инженер | |
| 3 | Инженер техподдержки | 1 | Инженер 1-й категории | |
| 4 | Менеджер по продажам | 2 | Коммерческий блок - Департамент по реализации н\п и соп. товаров через розн. сеть | Ведущий менеджер |
| 5 | Оператор по работе с клиентами | 4 | Менеджер 1-й категории | |
| 6 | Бухгалтер | 1 | Финансово экономический блок - Главная бухгалтерия | Бухгалтер |
5.7 Выводы
Для подготовки рекомендаций по типовой организационной структуре, необходимой для работы АСБР, в качестве основы была использована модель бизнес-процессов АСБР. Основные бизнес-процессы, процедуры и операции были сгруппированы по ролям исполнителей, а также оценены с точки зрения продолжительности их выполнения.
Для построения модели бизнес-процессов был использован программный продукт BPWin, с использованием стандартов описания процессов IDEF0, IDEF3.
Для дальнейшей количественной оценки необходимых человеческих ресурсов были сформированы базовые предположения относительно динамики развития АСБР и основных характеристик ее работы для Хабаровского региона.
С использованием модели был сделан расчет потребности дополнительных ресурсов для узлов АСБР Хабаровского региона, а также привязка новых сотрудников к структурным подразделениям ОАО «Хабаровскнефтепродукт».
В общем, результат проделанной работы может быть кратко сформулирован следующим образом:
ОАО «Хабаровскнефтепродукт» необходимо провести мероприятия по внедрению описанных в данном разделе бизнес-процессов, обращая основное внимание на необходимость наличия соответствующего выделенного персонала, как в центральном офисе, так и в регионах, имеющего необходимую квалификацию, для которого указанные бизнес-процессы являются основной профильной деятельностью. Во всех бизнес-процессах необходимо учитывать наличие специфики АСБР и тот факт, что ранее подобная специфика ни в одной области деятельности предприятия не встречалась, и опыта по этой специфики у сотрудников предприятия нет.
Также, необходимо обратить внимание на необходимость функционального разделения при реализации описанных бизнес-процессов. Другими словами, выполнение менеджером в регионе функции технической поддержки АСБР, а администратором Центрального ПЦ функции бухгалтера или менеджера по работе с клиентами сильно снизит эффективность внедряемой системы.
Описанная методика может быть использована для оценки необходимого количества дополнительных сотрудников в других дочерних сбытовых предприятиях Заказчика – при наличии необходимых исходных данных.
6 Возможные направления оптимизации при дальнейшем развитии проекта
На текущий момент работа в проекте ОАО «Хабаровскнефтепродукт» построена в соответствии с полученными рекомендациями и разработанным проектной группой системного интегратора пакетом стандартных документов.
Масштабы АСБР продолжают расширяться. В трёх сбытовых организациях НК «Альянс» на территории Дальневосточного региона общий тираж смарт-карт АСБР SmartCity, включая дисконтные карты, до конца 2007 года по плану превысит 50 тысяч карт, и существенная часть этого объёма приходится на долю ОАО «Хабаровскнефтепродукт». По опыту других крупных проектов автоматизированных систем безналичных расчётов с использованием смарт-карт, реализованных за период с 1993 года специалистами Компании АйТи (я являлся ГМП по многим из этих проектов с 1998 года), можно выделить несколько возможных направлений дальнейшего развития структуры АСБР.
6.1 Выделение отдельных структурных подразделений в составе сбытового предприятия
При увеличении масштабов АСБР в первую очередь встанет вопрос увеличения загрузки сотрудников, занятых в описанных бизнес-процессах. Так как прямое увеличение штата этих сотрудников значительно повысит накладные расходы, наиболее рентабельным представляется повышение эффективности работы имеющихся сотрудников.
По опыту практически всех клиентов, реализовывавших с нашей помощью подобные проекты, выделенные сотрудники подразделений в подавляющем большинстве случаев загружаются дополнительно задачами, относящимися к данным подразделениям, но не имеющими ни какого отношения к бизнес-процессам АСБР. Фактически, при увеличении объёма работ по основному направлению – АСБР – дополнительные задачи с сотрудников снимаются крайне неохотно, и зачастую не полностью. Срабатывает всем известный недостаток матричной структуры управления, у руководителя функционального подразделения есть свои задачи, ресурсные потребности которых могут вступать в конфликт с ресурсными потребностями задач проекта. Возникает перегрузка специалистов. Особенно остро данная проблема встаёт в региональных подразделениях организации, где персонала мало, и существует крайне острый недостаток в специалистах высокой квалификации. Разумеется, имея в своём распоряжении квалифицированного технического специалиста по сопровождению АСБР, руководитель регионального подразделения постарается максимально загрузить его другими задачами.
Также, в данном случае встаёт проблема планирования, поскольку план работ и бюджет АСБР затрагивают ряд подразделений, управление которыми разделено вплоть до уровня заместителей генеральных директоров.
Выделение отдельной группы структурных подразделений в центральном офисе и в регионах позволит сгруппировать большую часть описанных бизнес-процессов под единым функциональным управлением, фактически создав проектную группу. При достаточном развитии проекта АСБР объём работ вполне обеспечит постоянную 100%-ную загрузку специалистов, что исключит необходимость в матричной структуре. Специалисты, выведенные из функционального подчинения подразделений, участвующих в других бизнес-процессах, не относящихся к проекту АСБР, будут освобождены от участия в этих бизнес-процессах и смогут заметно повысить свою эффективность в реализации бизнес-процессов проекта АСБР.
Общее руководство выделенными подразделениями, по моему мнению, должно осуществляться выделенным руководителем уровня не ниже заместителя генерального директора или директора департамента. Это существенный вопрос гарантии того, что ресурсы бизнес-процессов АСБР не будут отвлекаться на решение задач других бизнес-процессов по распоряжению функциональных руководителей более высокого уровня.
Исключение из данной схемы при данном варианте составят составляющие процессов:
а) 1.1.4.8, 1.1.6.1.3, 1.1.6.3, 1.4.3 – функции выполняются оператором АЗС, выделены физически быть не могут;
б) 3.1.1 – 3.1.5, 3.2.1.2 – 3.2.1.4, 3.2.2.2 – 3.2.2.3, 3.2.3.44 – 3.2.3.47, 3.3.1, 3.3.2.1 – 3.3.2.2, 3.3.3.1 – 3.3.3.4 – функции выполняются сотрудниками бухгалтерии, в рамках одного юридического лица выделение отдельной бухгалтерии не практикуется.
6.2 Введение нового бизнес-процесса «Обучение»
Ещё одним вопросом, возникающим при расширении проекта системы подобного уровня сложности, является вопрос квалификации персонала, работающего на всех уровнях системы. Последствия такого расширения, а именно а) интенсификация труда при реализации всех бизнес-процессов, и б) увеличение финансового риска при возникновении сбоев и ошибок в работе системы, со временем существенно повышают требования к уровню квалификации сотрудников предприятия.
На первых этапах проекта, при введении в эксплуатацию системы, обучение сотрудников ОАО «Хабаровскнефтепродукт» как на уровне ПЦ, так и на уровне АЗС проводилось специалистами системного интегратора – Компании АйТи. Обучение проводилось только персонала, непосредственно участвовавшего в старте проекта:
1. Администратор ЦПЦ,
2. Операторы АЗС,
3. Менеджеры АЗС / старшие смен АЗС.
Дальнейшее обучение персонала при его увеличении и/или обновлении производится фактически на рабочих местах, с участием опытных сотрудников. На уровне АЗС стандартной практикой является предварительный выход новых операторов на работу в смены уже работающих на данной АЗС операторов, с целью наблюдения за необходимыми действиями.
Данная схема позволяет передавать новым сотрудникам наработанный опыт, и она наименее затратна, так как не требует дополнительных ресурсов на обучение. Но при этом она имеет ряд недостатков, которые в значительной мере будут проявляться при увеличении объёма работы, а именно:
1. Выполнение сотрудниками дополнительных функций, не входящих в бизнес-процессы проекта АСБР, что приводит к снижению производительности труда при выполнении основных, штатных функций.
2. Прохождение процесса обучения параллельно с выполнением сотрудниками своих основных функций – соответственно, снижается уровень внимания сотрудников, что влияет на качество и длительность производимых операций. Наиболее актуально для персонала АЗС.
3. Уровень обучения нового сотрудника непосредственно зависит от уровня и объёма знаний обучающего сотрудника и его реального опыта (которые явно у всех сотрудников различны).
4. Уровень обучения нового сотрудника непосредственно зависит от конкретного объекта и/или региона, где проводится обучение. Пример – если новый сотрудник обучался на АЗС, где не проводится реализация сопутствующих товаров с оплатой по смарт-картам, или не принимаются дисконтные кошельки смарт-карт, то при переводе в дальнейшем данного сотрудника на другую АЗС с высокой вероятностью потребуется проведение дополнительного обучения.
В качестве мер по устранению описанных недостатков может быть рекомендована разработка и включение дополнительного отдельного бизнес-процесса «Обучение персонала». В организации этого бизнес-процесса может быть использован опыт проекта внедрения комплексной автоматизированной системы управления АЗК в компании ТНК-BP, реализуемый с 2006 года при участии Компании АйТи в качестве системного интегратора (с начала этого участия я являюсь главным менеджером данного проекта). В соответствии с данным опытом могут быть даны следующие рекомендации:
Обучение персонала выделяется в отдельный бизнес-процесс, с выделенным владельцем процесса и выделенными ресурсами.
Ресурсами процесса являются:
1. Тренеры по обучению персонала;
2. Учебные классы.
Тренеры – сотрудники выделенного подразделения, основной функцией которых является обучение персонала ЦП, РП и АЗС.
Тренеры перед началом работы по обучению персонала должны проходить обучение по трём основным направлениям:
- общие навыки по проведению тренингов;
- построение бизнес-процессов проекта и структура предприятия;
- собственно курс пользователя системы.
Желательно наличие отдельных тренеров по ЦП/РП, возможно с совмещением других функций, так как функции пользователей ЦП/РП гораздо более разнообразны и сложны, чем функции персонала АЗС, но появление новых сотрудников в данных структурах происходит, по статистике, значительно реже, чем на АЗС.
В обязанности тренеров входит:
- предварительное обучение новых сотрудников;
- сопровождение новых сотрудников на рабочих местах;
- дополнительное обучение сотрудников в случае внесения дополнений и/или изменений в бизнес-процессы и функционал системы.
Сопровождение новых сотрудников на рабочих местах необходимо на срок от 2 до 5 рабочих дней – опыт реализованных под моим руководством проектов однозначно показывает, что прошедший самое обстоятельное обучение на стенде сотрудник (особенно это касается персонала АЗС) на реальном рабочем месте, оставшись без оперативной консультации, в первое время делает огромное количество ошибок, и может значительно снизить качество выполнения своих штатных функций.
Учебные классы – специально выделенные и оборудованы помещения, в которых устанавливаются учебные стенды. Стенд должен полностью повторять рабочее место обучаемого сотрудника, на стенд устанавливается аналогичное оборудование, с точным соблюдением моделей, и аналогичное программное обеспечение, с соблюдением совпадения версий всех компонентов. Исключением является стационарно устанавливаемое оборудование АЗС, такое, как ТРК и системы измерения параметров нефтепродуктов в резервуарах. Данное оборудование может быть представлено в виде программных эмуляторов или аппаратных стендов с использованием элементов этого оборудования. Пример – установка на стенде вычислительного устройства («головы») ТРК с подключением штатных цифровых табло данной ТРК и аппаратного эмулятора сигналов датчика объёмного счётчика ТРК.
Использование оборудования учебных классов в процессах, не относящихся к обучению персонала, не рекомендуется. Причиной этого является то, что установка на данное оборудование дополнительного ПО, являющегося сторонним относительно ПО АСУ ТП и АСБР, может вызвать сбои в работе ПО АСУ ТП и АСБР и возникновение неадекватных результатов данной работы.
6.3 Выводы
Таким образом, основным выводом, в соответствии с описанным в данном разделе, является необходимость для предприятия, при расширении масштабов АСБР и увеличении объёма проходящих через её процессы финансовых потоков, производить максимальное выделение бизнес-процессов проекта АСБР и всех сотрудников, выполняющих функции в данных процессах, в отдельные функциональные структуры. Данная мера позволит существенно повысить эффективность бизнес-процессов проекта.
Заключение
В сентябре 2005г. месяце в ОАО «Хабаровскнефтепродукт» начата полномасштабная коммерческая эксплуатация топливных карт. Работы по консалтингу на тот момент ещё не были завершены, и мы имели возможность наглядно оценить недостатки существовавшего на тот момент подхода к реализации проекта. С начала 2006 года было начато внедрение бизнес-процессов, описанных в данной работе. На текущий момент вся описанная структура бизнес-процессов полностью внедрена в структуре ОАО «Хабаровскнефтепродукт», с учётом разработанных рекомендаций по персоналу и разработанных шаблонов документов.
Практические результаты построения бизнес-процессов функционирования АСБР наглядно демонстрируются ростом оборота по картам АСБР в регионе. В таблице 13 указаны данные по состоянию на 31 октября 2007 г., отображающие результаты работы АСБР в ОАО «Хабаровскнефтепродукт».
Таблица 13.
| Год | 2005 | 2006 | 2007 |
| Кол-во клиентов | 140 | 216 | 530 |
| Кол-во карт, шт. | 790 | 1238 | 5188 |
| Оборот, тыс. руб. | 9355,27 | 90928,00 | 263322,70 |
| Оборот, тыс. литр | 500,08 | 4856,00 | 13994,73 |
С начала коммерческого запуска фактически не возникало технологических проблем, влияющих на функционирование системы в целом. Длительное время существовал ряд ошибок, допускаемых операторами АЗС, связанный исключительно с человеческим фактором. В основном ошибки связанны с пополнением карт, когда оператор, по невнимательности нажимает на другую кнопку. Для предотвращения рецидивов на АЗС был закрыт доступ на пополнение с наличных и включен режим автопополнения с резервов. Таким образом, работа оператора АЗС с терминалом упрощена по максимуму.
Для удобства клиентов в офисе хабаровской нефтебазы уже установлен центр кредитования. Он позволяет пополнять карты в день поступления платежей.
В целом, топливные карты показали себя как очень удобный инструмент продаж. Перевод существующих клиентов с талонной системы и ведомостей дал ощутимую экономию материальных ресурсов, а также рабочего времени операторов АЗС, бухгалтерии и отдела безналичных расчетов. Нынешние клиенты интересуются возможностями, предоставляемыми пластиковыми смарт-картами АСБР SmartCity, несмотря на то, что платность карты зачастую оказывает сдерживающее влияние.
На 31.10.2007 г. в ОАО «Хабаровскнефтепродукт» комплексная система «АйТи-Ойл» с использованием АСБР SmartCity введена и эксплуатируется на 79 АЗС, в том числе:
г. Хабаровск - 52 АЗС
г. Комсомольск - 9 АЗС
г. Биробиджан - 8 АЗС
г. Вяземск - 5 АЗС
г. Бикин - 3 АЗС
г. Облучье - 2 АЗС
Для передачи данных с АЗС на ЦП, и с ЦП на АЗС, используются сотовые терминалы Siemens MC35i по GPRS. Для автоматического дозвона до АЗС, и сбора данных, а также отправку данных с ПЦ, используется программа, разработанная и написанная собственными силами.
Сбор данных (сменный отчет) и передача данных (пополнение резервов по смарт-картам) на АЗС осуществляется ежедневно. По завершении передачи данных с АЗС, производится выгрузка данных с Центрального ПЦ во внешнюю учетную систему (1С и 1С-торговля). Для уменьшения времени обработки данных по отпуску НП, и осуществления контроля за возможными ошибками системы были написаны дополнительные отчеты, которые формируются непосредственно в базе данных процессингового центра.
Используемые термины и сокращения
| АЗС | Автозаправочная станция. |
| АЗК | Автозаправочный комплекс. Обычно используется в отношении АЗС, совмещённой с магазином, иногда кафе, автомойкой и ремонтной мастерской. |
| ТРК | Топливораздаточная колонка. |
| ГСМ | Горюче-смазочные материалы. |
| НП | Нефтепродукты. |
| ПК | Персональный компьютер. |
| Смарт-карта | Пластиковая карта, имеющая встроенный микропроцессор для хранения и обработки данных. |
АСУ ТП АЗК |
Автоматизированная система управления технологическими процессами на АЗК. |
| АСБР | Автоматизированная система безналичных расчётов. |
ЦП |
Центральный процессинговый центр. Осуществляет сбор и обработку данных в центральном офисе предприятия. |
РП |
Региональный процессинговый центр. Осуществляет сбор и обработку данных в филиале предприятия. |
| БД | База данных. |
Персонализация карты |
Запись в память смарт-карты структуры данных карты и персональных данных владельца. |
Кредитование карты |
Запись в электронный кошелёк смарт-карты определённой денежной суммы. |
Электронный кошелёк |
Отдельная область памяти смарт-карты, характеризующаяся собственными параметрами (сумма, идентификаторы, схема обработки). В системе фактически обрабатывается, как отдельная карта. |
Платёжное средство |
Средство оплаты за продукт на АЗС. Различаются обезличенные (наличные деньги, талоны) и привязанные к клиенту (пластиковые карты, ведомости и аналогичные им). |
Технологический отпуск |
Специальный режим учёта налива НП через ТРК. Производится в тестовых целях и подразумевает отсутствие оплаты и возвращение налитого НП обратно в резервуар АЗС. |
ТЗ |
Техническое задание на разработку и инсталляцию системы. |
Список использованной литературы
1. Даешь инжиниринг! - М.: Эксмо,2005,174 стр.
2. Дафт Р. Менеджмент.6 изд. Пер. с англ. – СПб., Питер,2006.-864 стр.
3. Елиферов В.Г., Репин В.В «Бизнес-процессы: Регламентация и управление» Учебник. М: Инфра-М, 2005, 319 стр.
4. Кондратьев В.В., Лоренц В.Я. « Проектируем корпоративную архитектуру» М: Эксмо, 2006 , 208 стр.
5. Липунцов Ю.П. «Управление процессами. Методы управления предприятием с использованием информационных технологий»-М. ДМК Пресс; М.; Компания АйТи, 2003- 224 стр.
6. Томпсон-мл., Артур А.,Стрикленд III, А.Дж. Стратегический менеджмент: концепции и ситуации для анализа, 12 издание: Пер. с англ.- М.: Издательский дом Вильямс, 2005-928 стр.
7. Шермерорн Дж., Хант Дж, Осборн Р. Организационное поведение, 8 изд. Пер. с англ. – СПб., Питер, 2004-637 стр.
Приложение 1. Декомпозиция бизнес-процессов

А1.1.1. Управление клиентами, картами и резервами

А1.1.1.1. Управление жизненным циклом клиентов

А1.1.1.2. Управление жизненным циклом карт

А1.1.1.3. Управление жизненным циклом резервов

А1.1.2. Управление транзакциями

А1.1.2.5. Обработка транзакций в ЦПЦ

А1.1.3. Управление стоп-листом

А1.1.4. Управление справочником нефтепродуктов

А1.1.5. Управление скидками и наценками

А1.1.6. Дебетование и пополнение карт

А1.1.6.1. Дебетование карт на POS-терминале

А1.1.6.2. Пополнение карт за наличные в РПЦ

А1.1.6.4. Пополнение карт по резерву на POS-терминале

А1.3.1. Администрирование БД

А1.3.2. Управление системой безопасности

А1.3.2.1. Управление списками пользователей

А1.3.2.2. Управление ключами безопасности

А1.3.4. Обработка запросов на техническое обслуживание

А2.2.2. Ведение предпродажной работы

А2.2.3. Ведение договорной работы

А2.2.3.1. Заключение договоров

А2.2.3.2. Изменение условий договоров

А2.2.3.3. Пролонгация договоров

А2.2.3.4. Расторжение договоров

А2.2.4. Работа по текущим договорам

А2.2.4.2. Обработка запросов клиентов

А2.2.4.3. Информирование клиентов

А3.2.1. Расчёты по продаже смарт-карт

А3.2.2. Расчёты по продаже нефтепродуктов

А3.2.3. Расчёты с клиентом при расторжении договора

А3.3.2. Компенсация другому эмитенту по операциям взаимоприёма

А3.3.3. Получение компенсации от другого эмитента по операциям взаимоприёма
Похожие рефераты:
Оценка эффективности использования электронных пластиковых карт Бaнкa "ВТБ 24" (ЗAO)
Рынок пластиковых карт в России
История возникновения пластиковых карт и перспективы их развития
Рынок пластиковых карт в России
Платежная система на основе смарт-карт
Система расчётов с использованием пластиковых карт
Особенности применения пластиковых карт в российской и зарубежной практике
Оценка автозаправочной станции №443
Пластиковые карты как финансовый инструмент
Развитие безналичных форм расчетов на основе использования средств мобильной связи
Современное состояние рынка пластиковых карт
Маркетинговое исследование предпочтений потребителей при выборе АЗС РТ
Электронные платежные технологии
Основы государственного управления рынком пластиковых карт
Электронные деньги: экономическое содержание, формы и особенности развития
Совершенствование расчетных банковских операций с пластиковыми карточками на примере ОАО "ВТБ"