| Похожие рефераты | Скачать .docx |
Реферат: Основы системного анализа
1. Цель курса «Основы системного анализа». Определения терминов «Системный анализ, системность». Назначение системного анализа (СА)
Существуют различные точки зрения на содержание понятия «системный анализ» и область его применения. Изучение различных определений системного анализа позволяет выделить четыре его трактовки.
Первая трактовка рассматривает системный анализ как один из конкретных методов выбора лучшего решения возникшей проблемы, отождествляя его, например, с анализом по критерию стоимость — эффективность.
Такая трактовка системного анализа характеризует попытки обобщить наиболее разумные приемы любого анализа (например, военного или экономического), определить общие закономерности его проведения.
В первой трактовке системный анализ — это, скорее, «анализ систем», так как акцент делается на объекте изучения (системе), а не на системности рассмотрения (учете всех важнейших факторов и взаимосвязей, влияющих на решение проблемы, использование определенной логики поиска лучшего решения и т.д.)
В ряде работ, освещающих те или иные проблемы системного анализа, слово «анализ» употребляется с такими прилагательными, как количественный, экономический, ресурсный, а термин «системный анализ» применяется значительно реже.
Согласно второй трактовке системный анализ — это конкретный метод познания (противоположность синтезу).
Третья трактовка рассматривает системный анализ как любой анализ любых систем (иногда добавляется, что анализ на основе системной методологии) без каких-либо дополнительных ограничений на область его применения и используемые методы.
Согласно четвертой трактовке системный анализ — это вполне конкретное теоретико-прикладное направление исследований, основанное на системной методологии и характеризующееся определенными принципами, методами и областью применения. Он включает в свой состав как методы анализа, так и методы синтеза, кратко охарактеризованные нами ранее.
Итак, системный анализ — это совокупность определенных научных методов и практических приемов решения разнообразных проблем, возникающих во всех сферах целенаправленной деятельности общества, на основе системного подхода и представления объекта исследования в виде системы. Характерным для системного анализа является то, что поиск лучшего решения проблемы начинается с определения и упорядочения целей деятельности системы, при функционировании которой возникла данная проблема. При этом устанавливается соответствие между этими целями, возможными путями решения возникшей проблемы и потребными для этого ресурсами.
Целью системного анализа является полная и всесторонняя проверка различных вариантов действий с точки зрения количественного и качественного сопоставления затраченных ресурсов с получаемым эффектом.
Системный анализ предназначен для решения в первую очередь слабоструктуризованных проблем, т.е. проблем, состав элементов и взаимосвязей которых установлен только частично, задач, возникающих, как правило, в ситуациях, характеризуемых наличием фактора неопределенности и содержащих неформализуемые элементы, непереводимые на язык математики.
Системный анализ помогает ответственному за принятие решения лицу более строго подойти к оценке возможных вариантов действий и выбрать наилучший из них с учетом дополнительных, неформализуемых факторов и моментов, которые могут быть неизвестны специалистам, готовящим решение.
2. Причины возникновения СА. Особенности совершенного СА
Системный анализ возник в США и прежде всего в недрах ВПК. Кроме того, в США системный анализ изучался во многих государственных организациях. Он считался наиболее ценным побочным достижением в области обороны и изучения космического пространства. В обеих палатах конгресса США в 60-е гг. прошлого века были внесены законопроекты «о мобилизации и использовании научно-технических сил страны для применения системного анализа и системотехники в целях наиболее полного использования людских ресурсов для решения национальных проблем».
Системный анализа использовался также руководителями и инженерами в крупных предприятиях промышленности. Цель применения методов системного анализа в промышленности и в коммерческой области — изыскание путей получения высокой прибыли.
Примером использования методов системного анализа в США может служить система программного планирования, известная под названием «планирование — программирование — разработка бюджета» (ППБ), или сокращенно «программное финансирование».
Помимо применения системы ППБ в США используется целый ряд систем прогнозирования и планирования, в основе которых лежат методы системного анализа. В частности, для прогнозирования и планирования НИОКР применялась информационная система «ПАТТЕРН», для руководства космическим проектом «Аполлон» на всех этапах его разработки использовалась автоматизированная информационная система «ФЕЙМ», с помощью системы «КВЕСТ» достигалась количественная взаимосвязь между военными задачами и целями и научно-техническими средствами, необходимыми для их реализации, для тех же целей в промышленности служила система «СКОР».
Главной методической особенностью этих систем являлся принцип последовательного расчленения каждой проблемы на несколько задач более низкого уровня с целью построения «дерева целей».
Рассматриваемые системы позволяли определить сроки решения научных и технических проблем и взаимную полезность работ, способствовали повышению качества принимаемых решений за счет преодоления узковедомственного подхода к их принятию, отказа от интуитивных и волевых решений а также от работ, которые не могут быть выполнены в установленные сроки.
Вместе с тем практика управления в США последних десятилетий показывает, что термин «системный анализ» не так часто применяется, как это имело место ранее. Многие подходы к обоснованию сложных решений, которые с ним связывались, продолжали использоваться и развиваться достаточно интенсивно уже под новыми названиями — «программный анализ», «анализ политики», «анализ последствий» и т.д. В то же время «новизна» названных видов анализа заключается скорее в их названиях. Методологической и методической их основой продолжает оставаться системный анализ, идеология системного подхода.
Системный анализ — это научный, всесторонний подход к принятию решений. Вся проблема изучается в целом, определяются цели развития объекта управления и различные пути их реализации в свете возможных последствий. При этом возникает необходимость согласования работы различных частей объекта управления, отдельных исполнителей, с тем чтобы направить их на достижение общей цели.
Никакая наука не рождается в один день, а появляется в результате совпадения всевозрастающего интереса к определенному классу задач и уровня развития научных принципов, методов и средств, с помощью которых оказывается возможным решать эти задачи. Системный анализ не является исключением. Его исторические корни так же глубоки, как и корни цивилизации. Еще первобытный человек, выбирая себе место для постройки жилища, подсознательно мыслил системно. Но как научная дисциплина системный анализ оформился во время Второй мировой войны, вначале применительно к военным задачам, а уже после войны — к задачам различных сфер гражданской деятельности, где он стал эффективным средством решения широкого круга практических задач.
Именно в это время общие основы системного анализа созрели настолько, что их стали оформлять в виде самостоятельной отрасли знаний. Можно с полным основанием сказать, что разработка методов системного анализа в значительной степени способствовала тому, что управление во всех сферах человеческой деятельности поднялось от стадии ремесла или чистого искусства, которое в преобладающей степени зависело от способности отдельных людей и накопленного ими опыта, до стадии науки.
3. Возникновение и развитие системных представлений. Признаки системности
В наше время происходит невиданный прогресс знания, который, с одной стороны, привел к открытию и накоплению множества новых фактов, сведений из различных областей жизни, и тем самым поставил человечество перед необходимостью их систематизации, отыскания общего в частном, постоянного в изменяющемся. С другой стороны, рост знания порождает трудности его освоения, обнаруживает неэффективность ряда методов используемых в науке и практике. Кроме того, проникновение в глубины Вселенной и субатомный мир, качественно отличный от мира соизмеримого с уже устоявшимися понятиями и представлениями, вызвало в сознании отдельных ученых сомнение во всеобщей фундаментальности законов существования и развития материи. Наконец, сам процесс познания, все более приобретающий форму преобразующей деятельности, обостряет вопрос о роли человека как субъекта в развитии природы, о сущности взаимодействия человека и природы, и в связи с этим, о выработке нового понимания законов развития природы и их действия. Дело в том, что преобразующая деятельность человека изменяет условия развития естественных систем, и тем самым способствует возникновению новых законов, тенденций движения. В ряду исследований в области методологии особое место занимает системный подход и в целом “системное движение”. Само системное движение дифференцировалось, разделялось на различные направления: общая теория систем, системный подход, системный анализ, философское осмысление системности мира. Существует ряд аспектов внутри методологии системного исследования: онтологический (системен ли в своей сущности мир, в котором мы живем?); онтологически-гносеологический (системно ли наше знание и адекватна ли его системность системности мира?); гносеологический (системен ли процесс познания и есть ли пределы системному познанию мира?); практический (системна ли преобразующая деятельность человека?)
Под термином система понимается объект, который одновременно рассматривается и как единое целое, и как объединенная в интересах достижения поставленных целей совокупность взаимосвязанных разнородных элементов работающих как единое целое. Системы значительно отличаются между собой как по составу, так и по главным целям. Это целое приобретает некоторое свойство, отсутствующее у элементов в отдельности.
Признаки системности описываются тремя принципами.
Признаки системности:
· Внешней целостности - обособленность или относительная обособленность системы в окружающем мире;
· Внутренней целостности - свойства системы зависят от свойств её элементов и взаимосвязей между ними. Нарушение этих взаимосвязей может привести к тому , что система не сможет выполнять свои функции;
· Иерархичности - системе можно выделить различные подсистемы, с другой стороны сама система тоже является подсистемой другой более крупной подсистемы;
4. Системные представления и практика. Способы повышения производительности труда
Попытаемся показать, что системность является всеобщим свойством материи и человеческой практики. Начнем с рассмотрения человеческой практической деятельности, т.е. ее активного и целенаправленного воздействия на природу. Для этого сформулируем только самые очевидные и обязательные признаки системности: ее целостность и структурированность, взаимосвязанность составляющих ее элементов и подчиненность организации всей системы определенной цели.
Другое название для такого построения деятельности – алгоритмичность. Понятие алгоритма возникло вначале в математике и означало задание точно определенной последовательности однозначно понимаемых операций над числами или другими математическими объектами.
Сегодня становится очевидным, что роль системных представлений в практике постоянно увеличивается, что растет сама системность человеческой практики.
Последний тезис можно проиллюстрировать многими примерами, поучительно сделать это на несколько схематизированном примере проблемы повышения производительности труда.
Одна из важнейших особенность общественного производств а состоит в непрерывном росте его эффективности, и прежде всего в повышении производительности труда. Обеспечение роста производительности труда – это очень сложный и многогранный процесс, но его итог выражается, овеществляется в развитии средств труда и методов его организации.
Академиком В. М. Глушковым показано, что сложность R объективно необходимых задач управления растет быстрее, чем квадрат m людей, занятых управленческой деятельностью: R > b m², где b = Const. Известно, что для успешного управления отраслью, где занято n человек и имеется m управляемых объектов, суммарная сложность задач управления определяется соотношением R = c (n + m)² (как правило, c = 1). Объективная тенденция увеличения сложности управления, имеющая место в современном мире, имеет место и в России (где n = 2731, m = 107). Это приводит к росту необходимых затрат живого труда, т.е. ресурсов R на управление, а возможности человеческого мозга по запоминанию и переработке информации ограничены. В среднем объем памяти человека S = 10 16 бит, а средняя производительность вычислений V = 1/3 106 опер/с.
Следовательно, при решении сложных информационных задач только административными органами муниципального и федерального уровня получим R = 1 (2731 + 10000000)² = 10002731² = 100054627458000 опер./год, а для удовлетворительного управления страной при ручной технологии требуется, как минимум, N = R/V = 3x100054627458000/1000000 = 3001636882 чел., т.е. 300 миллионов. Это более чем в 2 раза превышает численность населения страны. Для ликвидации дефицита живого труда в управлении страной необходимо существенно повысить (в N/m = 300 раз) эффективность работы каждого сотрудника аппарата управления страны. Этого не потребовалось благодаря автоматизации информационно-аналитической работы органов управления страны с помощью ЭВМ.
Здесь очень важно понять, что автоматизировать, т.е. полностью возложить на машину, можно только те работы, которые детально изучены, подробно и полно описаны, в которых точно известно, что, в каком порядке и как надо делать в каждом случае, и точно известны все возможные случаи и обстоятельства, в которых может оказаться автомат. Только при таких условиях можно сконструировать соответствующий автомат, и только в этих условиях он может успешно выполнять работу для которой он предназначен.
Итак, автоматизация является мощным средством повышения производительности труда.
5. Отличие возможностей решения проблемы производительности труда в сложных системах от предыдущих этапов. Как и предлагается использование интеллекта человека
Одна из важнейших особенность общественного производств а состоит в непрерывном росте его эффективности, и прежде всего в повышении производительности труда. Обеспечение роста производительности труда – это очень сложный и многогранный процесс, но его итог выражается, овеществляется в развитии средств труда и методов его организации.
Академиком В. М. Глушковым показано, что сложность R объективно необходимых задач управления растет быстрее, чем квадрат m людей, занятых управленческой деятельностью: R > b m², где b = Const. Известно, что для успешного управления отраслью, где занято n человек и имеется m управляемых объектов, суммарная сложность задач управления определяется соотношением R = c (n + m)² (как правило, c = 1). Объективная тенденция увеличения сложности управления, имеющая место в современном мире, имеет место и в России (где n = 2731, m = 107). Это приводит к росту необходимых затрат живого труда, т.е. ресурсов R на управление, а возможности человеческого мозга по запоминанию и переработке информации ограничены. В среднем объем памяти человека S = 10 16 бит, а средняя производительность вычислений V = 1/3 106 опер/с.
Следовательно, при решении сложных информационных задач только административными органами муниципального и федерального уровня получим R = 1 (2731 + 10000000)² = 10002731² = 100054627458000 опер./год, а для удовлетворительного управления страной при ручной технологии требуется, как минимум, N = R/V = 3x100054627458000/1000000 = 3001636882 чел., т.е. 300 миллионов. Это более чем в 2 раза превышает численность населения страны. Для ликвидации дефицита живого труда в управлении страной необходимо существенно повысить (в N/m = 300 раз) эффективность работы каждого сотрудника аппарата управления страны. Этого не потребовалось благодаря автоматизации информационно-аналитической работы органов управления страны с помощью ЭВМ.
Здесь очень важно понять, что автоматизировать, т.е. полностью возложить на машину, можно только те работы, которые детально изучены, подробно и полно описаны, в которых точно известно, что, в каком порядке и как надо делать в каждом случае, и точно известны все возможные случаи и обстоятельства, в которых может оказаться автомат. Только при таких условиях можно сконструировать соответствующий автомат, и только в этих условиях он может успешно выполнять работу для которой он предназначен.
Итак, автоматизация является мощным средством повышения производительности труда.
Таким образом, решение проблемы производительности труда в сложных системах достигается путем автоматизации. Роль интеллекта человека при этом состоит в разработке автоматизирующих устройств.
6. Процессы познания и системность
Известно, что человек осваивает мир различными способами, Прежде всего он осваивает его чувственно, т.е. непосредственно воспринимая его через органы чувств. Характер такого познания, заключающийся в памяти и определяемый эмоциональным состоянием субъекта, является нам как целостным так и дробным - представляющим картину целиком или дробно, выделяя какие либо моменты. На основе эмоциональных состояний в человеке складывается представление об окружающем мире. Но чувственное восприятие есть свойство так же всех животных, а не только человека. Спецификой человека является более высокая ступень познания - рациональное познание, позволяющее обнаруживать и закреплять в памяти законы движения материи.
Рациональное познание системно. Оно состоит из последовательных мыслительных операций и формирует мыслительную систему, более или менее адекватную системе объективной реальности. Системна и практическая деятельность человека, причем уровень системности практики повышается с ростом знания и накопления опыта. Системность различных видов отражения и преобразования действительности человеком есть в конечном счете проявление всеобщей системности материи и ее свойств.
Системное познание и преобразование мира предполагает: рассмотрение объекта деятельности (теоретической и практической) как системы, т.е. как ограниченного множества взаимодействующих элементов, определение состава, структуры и организации элементов и частей системы, обнаружения главных связей между ними, выявление внешних связей системы, выделения из них главных, определение функции системы и ее роли среди других систем, анализ диалектики структуры и функции системы, обнаружение на этой основе закономерностей и тенденций развития системы.
Познание мира, а “научное познание” в частности, не может осуществляться хаотически, беспорядочно; оно имеет определенную систему и подчиняется определенным закономерностям. Эти закономерности познания определяются закономерностями развития и функционирования объективного мира.
7. Развитие системных представлений
Рассматривая исторические этапы развития системных представлений, важно прослеживать единство и борьбу двух противоположных подходов к познанию аналитического и синтетического. На ранних этапах развития человечества преобладал синтетический подход. Ф. Энгельс отмечал, что в древней Греции преобладало нерасчлененное знание: природа рассматривается в общем, как одно целое. Всеобщая связь явлений природы не доказывается в подробностях: она является результатом непосредственного созерцания.
Для последующего этапа метафизического способа мышления характерно преобладание анализа: Разложение природы на ее отдельные части, разделение различных процессов и предметов природы на определенные классы, исследование внутреннего строения органических тел по их анатомическим формам все это было основным условием тех исполинских успехов, которые были достигнуты в области познания природы за последние четыреста лет.
Новый, более высокий уровень системности познания представляет собой диалектический способ мышления. В развитие диалектики внесли значительный вклад представители немецкой классической философии: И. Кант, И. Фихте, Ф. Шеллинг. Кант наиболее точно выражал суждения о системности: Достигаемое разумом единство есть единство системы
Своей вершины идеалистическое понимание системы нашло у Гегеля. И только освобождение от идеализма привело к современному пониманию системности. Многое в философском понимании системы развили Маркс и Ленин.
Первым в явной форме вопрос о научном подходе к управлению сложными системами, какими является общество, поставил М.А. Ампер. При построении классификации всевозможных наук (Опыт философии наук, или аналитическое изложение классификации всех человеческих знаний ч. 1 1834 г., ч. 2 1843 г.), он выделил специальную науку об управлении государством и назвал ее кибернетикой. При этом он подчеркнул ее системные особенности: "Беспрестанно правительству приходится выбирать из различных мер ту, которая более всего пригодна к достижению цели и лишь благодаря углубленному и сравнительному изучению различных элементов, доставляемых ему для этого выбора (...) оно может составить себе общие правила поведения.
Следующая ступень развития связана с именем А.А. Богданова (настоящая фамилия Малиновский). Первый том его книги Всеобщая организационная наука (тектология) вышел в 1911 г., а в 1925 г. третий том. Идея Богданова состояла в том, что все объекты и процессы имеют определенный уровень организованности. Тектология должна изучать общие закономерности организаций для всех уровней. Он отмечает, что уровень организации тем выше, чем больше свойства целого отличаются от простой суммы свойств его частей.
По настоящему изучение теории систем началось под влиянием необходимости построение сложных технических систем преимущественно военного назначения. Были выделены достаточные средства и получены существенные результаты.
Следующий этап в развитии системных представлений связан с именем австрийского биолога Л. Берталанфи. Он пытался создать общую теорию систем любой природы на основе структурного сходства законов различных дисциплин.
Современное состояние теории систем связано с исследованиями известного бельгийского ученого Ильи Романовича Пригожина лауреата Нобелевской премии 1977 года. Исследуя термодинамику неравновесных физических систем, он понял, что обнаруженные им закономерности относятся к системам любой природы. Его основные результаты связаны с самоорганизацией систем. В переломные моменты или точки бифуркации принципиально невозможно предсказать станет система более или менее организованной.
8. Модели и моделирование
Моделирование представляет собой один из основных методов познания, является формой отражения действительности и заключается в выяснении или воспроизведении тех или иных свойств реальных объектов, предметов и явлений с помощью других объектов, процессов, явлений, либо с помощью абстрактного описания в виде изображения, плана, карты, совокупности уравнений, алгоритмов и программ.
Возможности моделирования, то есть перенос результатов, полученных в ходе построения и исследования модели, на оригинал основаны на том, что модель в определенном смысле отображает (воспроизводит, моделирует, описывает, имитирует) некоторые интересующие исследователя черты объекта.
Замена одного объекта (процесса или явления) другим, но сохраняющим все существенные свойства исходного объекта (процесса или явления), называется моделированием, а сам заменяющий объект называется моделью исходного объекта
Можно выделить следующие классы моделей.
Материальные модели
Общая черта, присущая этим моделям, состоит в том, что они копируют исходный объект. Они, как правило, делаются из совсем иного, зачастую более дешевого, материала, чем исходный объект. Размеры моделей также могут сильно отличаться от исходного объекта в ту или другую сторону.
Информационные модели
Модель, представляющая объект, процесс или явление набором параметров и связей между ними, называется информационной моделью. Вскрыть связи между параметрами информационной модели — это зачастую едва ли не самая сложная часть в построении модели, возникающая после того, как определены ее параметры. Информационные модели одного и того же объекта, предназначенные для разных целей, могут быть совершенно различными. Например, информационная модель человека может быть представлена в виде словесного портрета, фотографии, сведениями, занесенными в медицинскую карточку или картотеку отдела кадров по месту его работы. Класс информационных моделей широк. Сюда входят словесные (вербальные) модели, базы данных, диаграммы и схемы, чертежи и рисунки, математические модели и др. Информационная модель, в которой параметры и зависимости между ними выражены в математической форме, называется математической моделью.
Например, известное уравнение S=vt, где S — расстояние, а v и t — соответственно скорость и время, представляет собой модель равномерного движения, выраженную в математической форме. (Привести другие примеры математических моделей)
Быстрое развитие компьютерных технологий способствует и быстрому развитию и совершенствованию средств и способов информационного моделирования; решение задач на основе информационных моделей (компьютерное моделирование) — одна из важнейших сфер применения современных компьютеров. Предметом компьютерного моделирования могут быть: экономическая деятельность фирмы или банка, промышленное предприятие, информационно-вычислительная сеть, технологический процесс, любой реальный объект или процесс, например процесс инфляции, и вообще - любая Сложная Система.
Можно с уверенностью сказать, что большая часть моделей, которыми пользуется человек для решения жизненных задач, представляет собой некоторую совокупность элементов и связей между ними. Такие модели принято называть системами, а общие методы построения системных моделей — системным подходом. Основы системного подхода и заложил в своих трудах Л. фон Берталанфи. В системах элементы, ее составляющие, нельзя рассматривать изолированно. Их суммарный вклад в функционирование системы в целом обусловлен взаимодействием элементов между собой.
9. Моделирование – составляющие целенаправленной деятельности
Одной из проблем, с которой сталкиваются почти всегда при проведении системного анализа, является проблема эксперимента в системе или над системой. Очень редко это разрешено моральными законами или законами безопасности, но сплошь и рядом связано с материальными затратами и (или) значительными потерями информации.
Опыт всей человеческой деятельности учит — в таких ситуациях надо экспериментировать не над объектом, интересующим нас предметом или системой, а над их моделями. Под этим термином надо понимать не обязательно модель физическую, т. е. копию объекта в уменьшенном или увеличенном виде. Физическое моделирование очень редко применимо в системах, хоть как то связанных с людьми. В частности в социальных системах (в том числе — экономических) приходится прибегать к математическому моделированию.
Еще одно важное обстоятельство приходится учитывать при математическом моделировании. Стремление к простым, элементарным моделям и вызванное этим игнорирование ряда факторов может сделать модель неадекватной реальному объекту, грубо говоря — сделать ее неправдивой. Снова таки, без активного взаимодействия с технологами, специалистами в области законов функционирования систем данного типа, при системном анализе не обойтись.
В системах экономических приходится прибегать большей частью к математическому моделированию, правда в специфическом виде — с использованием не только количественных, но и качественных, а также логических показателей.
Из хорошо себя зарекомендовавших на практике можно упомянуть модели: межотраслевого баланса; роста; планирования экономики; прогностические; равновесия и ряд других.
Завершая вопрос о моделировании при выполнении системного анализа, резонно поставить вопрос о соответствии используемых моделей реальности.
Это соответствие или адекватность могут быть очевидными или даже экспериментально проверенными для отдельных элементов системы. Но уже для подсистем, а тем более системы в целом существует возможность серьезной методической ошибки, связанная с объективной невозможность оценить адекватность модели большой системы на логическом уровне.
Иными словами — в реальных системах вполне возможно логическое обоснование моделей элементов. Эти модели как раз и стремятся строить минимально достаточными, простыми настолько, насколько это возможно без потери сущности процессов. Но логически осмыслить взаимодействие десятков, сотен элементов человек уже не в состоянии. И именно здесь может “сработать” известное в математике следствие из знаменитой теоремы Гёделя — в сложной системе, полностью изолированной от внешнего мира, могут существовать истины, положения, выводы вполне “допустимые” с позиций самой системы, но не имеющие никакого смысла вне этой системы.
То есть, можно построить логически безупречную модель реальной системы с использованием моделей элементов и производить анализ такой модели. Выводы этого анализа будут справедливы для каждого элемента, но ведь система — это не простая сумма элементов, и ее свойства не просто сумма свойств элементов.
Отсюда следует вывод — без учета внешней среды выводы о поведении системы, полученные на основе моделирования, могут быть вполне обоснованными при взгляде изнутри системы. Но не исключена и ситуация, когда эти выводы не имеют никакого отношения к системе — при взгляде на нее со стороны внешнего мира.
10. Способы воплощения модели. Абстрактные материальные модели
При создании моделей человеком, в его распоряжении два типа средств: средства самого сознания и средства окружающего материального мира; соответственно, модели делятся на абстрактные (идеальные) и материальные (реальные).
Абстрактные модели.
К ним относятся языковые конструкции, т.е. языковые модели. Естественный язык является универсальным средством построения любых абстрактных моделей. Универсальность обеспечивается возможностью введения в язык новых слов, а также возможностью иерархического построения все более развитых языковых моделей. Универсальность языка достигается, кроме прочего, еще и тем, что языковые модели обладают неоднозначностью, точностью, расплывчатостью. Это проявляется уже на уровне слов (многозначность или неопределенность). Плюс многовариантность соединения слов во фразы. Это порождает приблизительность - неотъемлемое свойство языковых моделей.
Материальные модели.
Чтобы некоторый материальный объект являлся моделью, замещением некоторого оригинала, между ними должно быть установлено отношение подобия. Существуют разные способы этого:
1). Прямое подобие, полученное в результате физического взаимодействия в процессе создания модели (фотография, масштабные модели самолетов, кораблей, зданий, куклы, шаблоны, выкройки и т.п.). Даже для прямого подобия модели существует проблема переноса результатов моделирования на оригинал (результат гидродинамических испытаний модели корабля, при которых можно масштабировать скорость движения, по характеристике воды (вязкость, плотность, сила тяготения - не масштабируется)). Существует теория подобия, относящаяся к моделям прямого подобия.
2). Косвенное подобие устанавливается между оригиналом и моделью не в результате физического взаимодействия, а существует объективно в природе, обнаруживаясь в виде совпадения или близости их абстрактных моделей. Например, электромеханическая аналогия. Некоторые закономерности механических и электрических процессов описываются одинаковыми управлениями, различие только в разной физической интерпретации переменных, входящих в эти управления. Поэтому экспериментирование с механической конструкцией можно заменить на опыт с электрической схемой, что проще и эффективнее. Подопытные животные у медиков - аналоги человеческого организма, автопилот - аналог летчика и т.д.
3) Условное подобие. Подобие модели оригиналу устанавливается в результате соглашения. Примеры: удостоверение личности - модель его владельца, карта - модель местности, деньги - модель стоимости, сигналы - модели сообщений. Модели условного подобия являются способом материального воплощения абстрактных моделей, формой, в которой эти абстрактные модели хранятся и передаются от одного человека - другому, сохраняя при этом возможность возвращения в абстрактную форму. Это достигается соглашением о том, какое состояние реального объекта ставится в соответствие данному элементу абстрактной модели.
Конкретизация и углубление общей схемы моделей условного подобия происходит в двух направлениях: - модели условного подобия в технических устройствах, где они применяются без участия человека; сигналы - правила построения и способы использования сигналов называются кодом, кодированием, декодированием - изучаются специальными дисциплинами; модели условного подобия, создаваемые самим человеком - знаковые системы. Занимающаяся этим область знаний называется семиотикой.
11. Установление подобия материальных моделей
Подобие есть определенное отношение между значениями показателей свойств различных объектов, наблюдаемое и измеряемое исследователем в процессе познания. Под подобием понимается такое взаимно однозначное соответствие (отношение) между свойствами объектов, при котором существует функция или правило приведения значений показателей данных свойств одного объекта к значениям тех же показателей другого объекта.
Математические (формальные) описания подобных объектов допускают приведение их к тождественному виду.
Другими словами, подобие есть отношение взаимно однозначного соответствия между значениями показателей однородных свойств различных объектов. Однородными называются свойства, имеющие одинаковую размерность показателей.
Известно несколько видов подобия объектов.
1. В зависимости от полноты учета параметров различают:
· абсолютное (теоретическое) подобие, которое предполагает пропорциональное соответствие значений всех параметров данных объектов, т. е.
pj(t) / rj(t) = mj(t), где j=1,n;
· практическое подобие - определенное функциональное взаимно однозначное соответствие параметров и показателей определенного подмножества свойств, существенных для данного исследования;
· практическое полное подобие - соответствие показателей и параметров выделенных свойств во времени и пространстве;
· практически не полное подобие - соответствие параметров и выделенных свойств показателей только во времени, или только в пространстве;
практическое приближенное подобие - соответствие выделенных параметров и показателей с определенными допущениями и приближениями.
2. По адекватности природы объектов различают:
· физическое подобие, предполагающее адекватность физической природы объектов (частными случаями физического подобия являются механическое, электрическое и химическое подобия объектов);
· математическое подобие, предполагающее адекватность формального описания свойств объектов (частными случаями математического подобия являются статистическое, алгоритмическое, структурное и графическое подобие показателей свойств объектов).
Проблема определения подобных объектов состоит в выборе научно обоснованных критериев подобия и в разработке методов расчета этих критериев.
12. Условия реализации свойств модели
Согласно логике системного анализа, когда определена и выстроена взаимосвязанная совокупность задач реализации проекта (можно сказать, и это будет достаточно строго – система задач), начинается следующий этап конструирования системы – исследование условий реализации модели.
Естественно, любая модель системы может быть реализована в практике лишь при наличии определенных условий.
Покажем на примере системы образования.
Естественно, любая модель образовательной системы может быть реализована в практике лишь при наличии определенных условий: кадровых, мотивационных, материально-технических, научно-методических, финансовых, организационных, нормативно-правовых, информационных.
К чести директивных органов следует отметить, что в последние годы вопросам условий реализации образовательных реформ и их подобий стало уделяться гораздо больше внимания, точно также как и технологической подготовке реализации образовательных проектов: созданию необходимых учебников, методических разработок переподготовке учителей и т.д. В былые же времена уже через полгода после выхода очередного постановления необходимо было отчитаться перед ЦК КПСС, что школы, ПТУ и т.п. «перешли на новое содержание образования».
13. Модель и оригинал. Различия. Конечность, упрощенность, приближенность
Соответствие между моделью и действительностью можно выразить следующими принципами:
1. Конечность.
Всякие реальные объекты как часть реального мира бесконечны по своим свойствам и связям с другими объектами. Однако, если иметь в виду наши возможности по познанию, то здесь мы ограничены своими собственными ресурсами - число нервных клеток мозга, число действий, которые можем выполнить в единицу времени, само время, в течение которого мы можем решать какую-то задачу; ограничены внешние ресурсы, которые мы можем вовлечь в процесс своей деятельности, т.е. необходимо познавать бесконечный мир конечными средствами. Все модели конечны. Абстрактные модели конечны изначально - они сразу наделяются фиксированным числом свойств. Реальные модели конечны в том смысле, что из бесконечного множества их свойств выбираются и используются лишь некоторые, подобные интересующим нас свойствами объекта-оригинала. Модель подобна оригиналу в конечном числе отношений.
2. Упрощенность.
Конечность моделей делает их упрощенность неизбежной, но в человеческой практике эта упрощенность является допустимой, т.к. для любой цели оказывается достаточным, неполное, упрощенное отображение действительности. Для конкретных целей такое упрощение является и необходимым, т.к. позволяет выявить главные эффекты и свойства оригинала (физические абстракции - идеальный газ, абсолютное черное тело, ...).
Вынужденное упрощение модели - необходимость оперирования с ней - ресурсное упрощение.
Еще один аспект: из двух моделей, описывающих с одинаковой точностью некоторый объект, ближе к оригиналу (к истинной его природе) оказывается та, которая проще.
3. Приближенность моделей.
С этим термином связывается количественное различие модели и оригинала (качественные различия связаны с терминами конечность и упрощенность). Это количественное различие есть всегда и само по себе не является ни большим, ни малым, его мера вводится соотнесением этого различия с целью моделирования (часы - модель времени).
4. Адекватность.
Адекватна та модель, с помощью которой успешно достигается поставленная цель. Это не равносильно понятию полноты, точности, правильности точности модели. Модель Птолемея адекватна (в смысле точности описания движения планет). Адекватная, но ложная модель (успешное врачевание с помощью заклинаний духов). Иногда удается ввести некоторую меру адекватности. Тогда можно рассматривать вопросы об идентификации модели (т.е. нахождение в данном классе наиболее адекватной) об устойчивости моделей, об их адаптации.
14. Сходство модели и оригинала. Адекватность модели. Истинность моделей. Сочетание истинности и ложности
Важнейшим понятием при экономико-математическом моделировании, как и при всяком моделировании, является понятие адекватности модели, т. е. соответствия модели моделируемому объекту или процессу. Адекватность модели - в какой-то мере условное понятие, так как полного соответствия модели реальному объекту быть не может, что характерно и для экономико-математического моделирования. При моделировании имеется в виду не просто адекватность, но соответствие по тем свойствам, которые считаются существенными для исследования. Проверка адекватности экономико-математических моделей является весьма серьезной проблемой, тем более, что ее осложняет трудность измерения экономических величин. Однако без такой проверки применение результатов моделирования в управленческих решениях может не только оказаться мало полезным, но и принести существенный вред.
Имея в виду именно теоретические соображения и методы, лежащие в основе построения модели, можно ставить вопросы о том, на сколько веpно данная модель отражает объект и насколько полно она его отpажает. (В процессе моделирования выделяются специальные этапы – этап верификации модели и оценка ее адекватности). В таком случае возникает мысль о сравнимости любого созданного человеком предмета с аналогичными пpиpодными объектами и об истинности этого предмета. Но это имеет смысл лишь в том случае, если подобные пpедметы создаются со специальной целью изобpазить, скопиpовать, воспpоизвести опpеделенные чеpты естественного пpедмета.
Таким обpазом, можно говоpить о том, истинность пpисуща матеpиальным моделям:- в силу связи их с опpеделенными знаниями;- в силу наличия (или отсутствия) изомоpфизма ее стpуктуpы со стpуктуpой моделиpуемого пpоцесса или явления; в силу отношения модели к моделируемому объекту, которое делает ее частью познавательного процесса и позволяет решать определенные познавательные задачи.
И в этом отношении материальная модель является гносеологически вторичной, выступает как элемент гносеологического отражения.
15. Динамика модели. Процесс моделирования. Причины невозможности полной алгоритмизации процесса моделирования

На входе и выходе имеем зависимости параметров X и Y от времени t. Задача состоит в определении черного ящика.

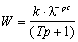
Допустим, что на вход системы, до этого находившейся в нулевых начальных условиях, подали единичный сигнал X(t). Если на выходе будет наблюдаться экспоненциальный сигнал, то это система первого порядка. Для ее описания достаточно одной производной, а в решении модели будет присутствовать один интеграл. Так как один интеграл "всегда порождает" одну экспоненту, два интеграла - две экспоненты. Чтобы определить, является ли кривая экспонентой, в каждой точке проводится касательная до пересечения с линией установившегося уровня. В любой точке T должна быть постоянной величиной. Величина T характеризует инерционность системы (память). При малой величине T система слабо зависит от предыстории и вход мгновенно заставляет измениться выход. При большой величине T система, медленно реагирует на входной сигнал, а при очень большой T - система неизменна.
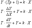
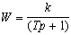
Звено первого порядка обладает двумя параметрами:
1) инерционность - T
2) коэффициент усиления ![]()
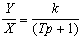
Введем понятие передаточной функции как модели динамической системы. По определению передаточная функция - это отношение выхода ко входу ![]()
Передаточная функция звена первого порядка имеет вид
.
Тогда, используя определение передаточной функции, имеем
, где "p" - значок производной (
).
Далее получим:

В разностном виде уравнение можно записать как (Yi+1 - Yi)*T+Yi*dt = k*Xi*dt. Или выразив настоящее через прошедшее Yi+1 = А* Xi +В* Yi. Здесь А и В весовые коэффициенты. А указывает на вес компоненты Х, определяющей влияние внешнего мира на систему, В указывает на вес Y, определяющей память системы, влияние на ее поведение истории.
В частности, если В=0, то Yi+1 = А* Xi и мы имеем дело с безинерционной системой, мгновенно реагирующей на входной сигнал Y=k*X и увеличивающей его в k раз. Если В=0.5, то нетрудно получить, что при постоянном входном сигнале Х, Yi+1 = А* Xi +0.5* Yi = А* Xi +0.5( А* Xi-1 +В* Yi-1) = ... = А*(1+0.5+0.52+...+0.5n)*Хi-n+0.5n+1*Yi-n = 2*A*Xi-n = k*Xi-n или, изображая на графике, получим затухающую экспоненту. Y стремится к значению входного сигнала X, умноженному на коэффициент усиления k.
Если еще усилить влияние прошлого B=1, то система начнет интегрировать саму себя (выход подан на вход системы)
Yi+1 = А* Xi + Yi добавляя все время входной сигнал, что соответствует экспоненциальному неограниченному росту выходного сигнала. По смыслу это соответствует положительной обратной связи. При B=-1, имеем модель Yi+1 = А* Xi - Yi по смыслу соответствующую отрицательной обратной связи. При определении модели требуется найти неизвестные коэффициенты k и T.
Рассмотрим звено второго порядка.

Звено второго порядка имеет три параметра.
![]()
Характеристика: плавный выход из нуля, точка перегиба и бесконечное продвижение к установившемуся состоянию.
Модель - это материальный или мысленно представляемый объект, замещающий в процессе изучения объект-оригинал, и сохраняющий значимые для данного исследования типичные его черты. Процесс построения модели называется моделированием.
Процесс моделирования состоит из трех стадий - формализации (переход от реального объекта к модели), моделирования (исследование и преобразования модели), интерпретации (перевод результатов моделирования в область реальности).

16. Модель модели. Первое определение модели. Второе определение модели
Модель - объект или описание объекта, системы для замещения (при определенных условиях предложениях, гипотезах) одной системы (т.е. оригинала) другой системы для изучения оригинала или воспроизведения его каких - либо свойств. Модель - результат отображения одной структуры на другую.
Модели, если отвлечься от областей, сфер их применения, бывают трех типов: познавательные, прагматические и инструментальные.
Познавательная модель - форма организации и представления знаний, средство соединение новых и старых знаний. Познавательная модель, как правило, подгоняется под реальность и является теоретической моделью.
Прагматическая модель - средство организации практических действий, рабочего представления целей системы для ее управления. Реальность в них подгоняется под некоторую прагматическую модель. Это, как правило, прикладные модели.
Инструментальная модель - является средством построения, исследования и/или использования прагматических и/или познавательных моделей.
Познавательные отражают существующие, а прагматические - хоть и не существующие, но желаемые и, возможно, исполнимые отношения и связи.
По уровню, "глубине" моделирования модели бывают эмпирические - на основе эмпирических фактов, зависимостей, теоретические - на основе математических описаний и смешанные, полуэмпирические - использующие эмпирические зависимости и математические описания.
Математическая модель М описывающая ситему S (x1,x2,...,xn; R), имеет вид: М=(z1,z2,...,zm; Q), где ziÎZ, i=1,2,...,n, Q, R - множества отношений над X - множеством входных, выходных сигналов и состояний системы и Z - множеством описаний, представлений элементов и подмножеств X, соответственно.
Основные требования к модели: наглядность построения; обозримость основных его свойств и отношений; доступность ее для исследования или воспроизведения; простота исследования, воспроизведения; сохранение информации, содержавшиеся в оригинале (с точностью рассматриваемых при построении модели гипотез) и получение новой информации.
Проблема моделирования состоит из трех задач: построение модели (эта задача менее формализуема и конструктивна, в том смысле, что нет алгоритма для построения моделей); исследование модели (эта задача более формализуема, имеются методы исследования различных классов моделей); использование модели (конструктивная и конкретизируемая задача).
Модель М называется статической, если среди xi нет временного параметра t. Статическая модель в каждый момент времени дает лишь "фотографию" сиcтемы, ее срез.
Модель - динамическая, если среди xi есть временной параметр, т.е. она отображает систему (процессы в системе) во времени.
Модель - дискретная, если она описывает поведение системы только в дискретные моменты времени.
Модель - непрерывная, если она описывает поведение системы для всех моментов времени из некоторого промежутка времени.
Модель - имитационная, если она предназначена для испытания или изучения, проигрывания возможных путей развития и поведения объекта путем варьирования некоторых или всех параметров xi модели М.
Модель - детерминированная, если каждому входному набору параметров соответствует вполне определенный и однозначно определяемый набор выходных параметров; в противном случае - модель недетерминированная, стохастическая (вероятностная).
Можно говорить о различных режимах использования моделей - об имитационном режиме, о стохастическом режиме и т. д.
Модель включает в себя: объект О, субъект (не обязательный) А, задачу Z, ресурсы B, среду моделирования С: М=.
Свойства любой модели таковы:
конечность: модель отображает оригинал лишь в конечном числе его отношений и, кроме того, ресурсы моделирования конечны; упрощенность: модель отображает только существенные стороны объекта; приблизительность: действительность отображается моделью грубо или приблизительно; адекватность: модель успешно описывает моделируемую систему; информативность: модель должна содержать достаточную информацию о системе - в рамках гипотез, принятых при построении модели.
Жизненный цикл моделируемой системы:
· Сбор информации об объекте, выдвижение гипотез, предмодельный анализ;
· Проектирование структуры и состава моделей (подмоделей);
· Построение спецификаций модели, разработка и отладка отдельных подмоделей, сборка модели в целом, идентификация (если это нужно) параметров моделей;
· Исследование модели - выбор метода исследования и разработка алгоритма (программы) моделирования;
· Исследование адекватности, устойчивости, чувствительности модели;
· Оценка средств моделирования (затраченных ресурсов);
· Интерпретация, анализ результатов моделирования и установление некоторых причинно - следственных связей в исследуемой системе;
· Генерация отчетов и проектных (народно - хозяйственных) решений;
· Уточнение, модификация модели, если это необходимо, и возврат к исследуемой системе с новыми знаниями, полученными с помощью моделирования.
17. Множественность моделей систем. Определение понятия «проблема», «цель», «система»
Одним из основополагающих принципов моделирования сложных систем является принцип множественности моделей, заключающийся, с одной стороны, в возможности отображения многих различных систем и процессов с помощью одной и той же модели и, с другой стороны, в возможности представления одной и той же системы множеством различных моделей в зависимости от целей исследования. Использование этого принципа позволяет отказаться от подхода, когда для каждой исследуемой системы разрабатывается своя модель, и предложить новый подход, при котором разрабатываются абстрактные математические модели разного уровня (в основном базовые и локальные), используемые для исследования систем различных классов. При этом задача моделирования сводится к грамотной параметризации моделей и интерпретации полученных результатов.
Цель представляет собой сложное сочетание различных противоречивых интересов. Цель является системообразующим, интегрирующим фактором, объединяющим отдельные предметы и процессы в целостность, в систему. Это объединение происходит, исходя из того, что разрозненные предметы далеко не всегда могут служить достаточными средствами для достижения целей человека. А в объединенном виде они приобретают новое, системное, интегральное качество, которое является достаточным для реализации целей.
Система есть средство достижения цели.
Первое определение системы дополняется вторым, характеризующим ее внутреннее строение.
Общее определение системы формулируется следующим образом: «Системой называется совокупность взаимодействующих между собой элементов, выделенных из окружающей среды с определенной целью».
Проблемой называется ситуация, характеризующаяся различием между необходимым (желаемым) выходом и существующим выходом. Выход является необходимым, если его отсутствие создает угрозу существованию или развитию системы. Существующий выход обеспечивается существующей системой. Желаемый выход обеспечивается желаемой системой. Проблема есть разница между существующей и желаемой системой. Проблема может заключаться в предотвращении уменьшения выхода или же в увеличении выхода. Условие проблемы представляет существующую систему («известное»). Требование представляет желаемую систему.
18. «Черный ящик». Модель, свойства, трудности построения модели. Условия полезности модели «черного ящика»
Построение модели "черного ящика" может быть сложной задачей из-за множественности входов и выходов системы (это обусловлено тем, что всякая реальная система взаимодействует с окружающей средой неограниченным числом способов). При построении модели из них надо отобрать конечное число. Критерием отбора является целевое назначение модели, существенность той ли иной связи по отношению к этой цели. Здесь, конечно, возможны ошибки, как раз не включенные в модель связи (которые все равно действуют) могут оказаться важными. Особое значение это имеет при определении цели, т.е. выходов системы. Реальная система вступает во взаимодействие со всеми объектами окружающей Среды, поэтому важно учесть все наиболее существенное. В результате главная цель сопровождается заданием дополнительных целей.
Пример: автомобиль не только должен перевозить определенное количество пассажиров или иметь необходимую грузоподъемность, но и не создавать слишком сильного шума при движении, иметь не превышающую норму токсичность выхлопных газов, приемлемый расход топлива, ... Выполнение только одной цели недостаточно, невыполнение дополнительных целей может сделать даже вредным достижение основной цели.
Модель черного ящика иногда оказывается единственно применимой при изучении систем.
Пример: исследование психики человека или влияние лекарства на организм мы воздействуем только на входы и делаем выводы на основании наблюдений за выходами в сигнал времени для пользователя, т.к. каждые часы показывают состояние своего датчика, то их показания постепенно расходятся. Выход состоит в синхронизации всех часов по показаниям некоего эталона времени (сигналы "точного времени" по радио). Включать эталон в состав часов как системы или рассматривать каждые часы как подсистему в общей системе указания времени?
19. Модель свойства системы. Элемент, подсистем, причины построения разных моделей разными экспертами
Система есть совокупность взаимосвязанных элементов, обособленная от среды и взаимодействующая с ней как единое целое.
Свойство, которое возникает из соединения частей – есть главный признак, сущность, суть явления. Понятие о явлении – это, в первую очередь, представление о сущности явления, о главном признаке явления, о свойстве порожденном в данной системе.
Например, телевизоры и автомобили бывают разными: маленькими и большими, хорошими и не очень, собранными по разным схемам из разных деталей. Но все они обладают некоторым отличительным свойством: телевизор – это явление, которое принимает телесигналы и воспроизводит телеизображение, а автомобиль – это “повозка, которая сама ездит”.
Составить понятие о явлении, значит: указать на существование явления – выделить явление, различить его; показать устройство явления; доказать взаимосвязи этого явления с другими, т.е. определить место этого явления в иерархии явлений.
Иерархия, вложенность явлений возникает оттого, что в явлениях – надсистемах задействуются свойства явлений-подсистем, порожденные их целостностью. Всякое свойство явления порождается на некотором уровне иерархии явлений, поэтому изучая явления необходимо различать свойства, унаследованные от составляющих частей и свойства, порожденные целостностью явления.
Поскольку каждое свойство, всякая сущность порождается на своем уровне иерархии явлений, то нет смысла искать свойства на более низких уровнях – их там еще нет. Так же бессмысленно изучать свойства на более высоких уровнях – там свойства могут быть поглощены и включены в состав других явлений-систем.
Кроме линейной, иерархической упорядоченности есть и другие ее виды. Однако, несмотря на это, для овладения всяким свойством явления необходимо понять устройство того уровня иерархии, на котором порождаются интересуемые свойства явлений. В этом состоит суть системного подхода к анализу явлений.
Сложность явлений, возникающих на каждом уровне иерархии, ограничена. Любое явление, порожденное на данном уровне иерархии, усторено на сочетании некоторых из 7 принципов. Это принципы методологии познания.
Количественная характеристика функционального свойства называется функциональным ПАРАМЕТРОМ.
Например, составляющие части явления воздействуют друг на друга по контуру связей: в автомобиле топливная система подает в двигатель горючую смесь, а двигатель создает вращающее усилие на валу.
Двигатель – это подсистема автомобиля, которая порождает вращающее усилие. Совокупность деталей двигателя – это носитель явления, порождающего вращающее усилие, а взаимодействие между деталями – это контур связей деталей двигателя.
Поскольку явления независимы от своих носителей, то в двигателе можно заменить все детали, а в автомобиле один двигатель заменить на другой, также порождающий вращающее усилие на валу.
Итак, внутреннее устройство явления, архитектура системы – это совокупность функциональных свойств составляющих частей и структуры связей между ними.
20. Модель структуры системы. Условия использования, определение «структуры системы», «отношения», «свойство». Взаимосвязь понятий «отношения» и «свойства». Второе определение системы
Модели черного ящика и состава недостаточно во многих случаях. Необходимо знать связи между элементами и подсистемами, или отношения. Совокупность необходимых или достаточных для достижения цели отношений между элементами называется структурой системы. Между реальными объектами, включенными в систему, существует огромное (может быть бесконечное) число связей. При определении модели структуры рассматривается только конечное число связей, которые существенны по отношению к рассматриваемой цели.
Пример: при расчете механизма не учитывают силу взаимного притяжения деталей друг к другу, но вес деталей учитывается обязательно.
Когда речь идет о связи, отношении, то в нем участвует не менее двух объектов. Свойством называют некий атрибут одного объекта. Но свойство выявляется в процессе взаимодействия объекта с другими объектами, т.е. при установлении некоторого отношения.
Пример: мяч красного цвета, но это обнаруживается при наличии источника белого цвета и приемника-анализатора света. Свойство - свернутое отношение. Гипотеза: это утверждение справедливо для всех свойств.
Второе определение системы: "Система есть совокупность взаимосвязанных элементов, обособленная от среды и взаимодействующая с нею как целое".
21. Структурная схема системы «белый ящик». Графы
Второе определение системы: "Система есть совокупность взаимосвязанных элементов, обособленная от среды и взаимодействующая с нею как целое". Это определение охватывает модели черного ящика, состава и структуры. Оно называется структурной схемой системы (белый ящик).
Пример: структурная схема часов.
Абстрагирование от содержательной стороны структурных схем приводит к схеме, в которой обозначается только наличие элементов и связей между ними. В математике такой объект называется графом. (graph - диаграмма, график, граф). В графе различают вершины (им соответствуют элементы) и ребра (им соответствуют связи). Если связи не симметричные, то их обозначают ребрами со стрелками (дуга) и граф называется ориентированным, иначе - неориентированный. Можно отражать различия между элементами и связями, приписывая числовые характеристики ребрам (вес ребра - взвешенный граф) или раскрывать вершины и ребра (раскрашенный граф). Различают два типа динамики системы:
- функционирование - процессы, происходящие в системе, стабильно реализующей фиксированную цель (часы, городской транспорт, кинотеатр, телевизор, ...);
- развитие - изменение системы при изменении ее целей. Существующая структура системы должна измениться (а иногда и ее состав) для обеспечения новой цели.
Динамические модели также могут быть построены в виде черного ящика, модели состава (перечень этапов в последовательности действий) или модели структурной схемы (например, в виде сетевого графика при описании некоторого производственного процесса). Формализация понятия динамической системы осуществляется путем рассмотрения соответствия между множеством возможных значений входов X, выходов Y и упорядоченным множеством моментов времени T
T->X; T->Y; Tэt, Tэx, x=x(t), y=y(t).
Модель черного ящика - это совокупность двух процессов {x(t)}, {y(t)}. Даже если считать, что y(t)=F(x(t)), то в модели черного ящика преобразование F неизвестно.
22. Динамические модели системы. Функционирование и развитие
Объектная модель представляет статическую структуру проектируемой системы (подсистемы). Однако знания статической структуры недостаточно, чтобы понять и оценить работу подсистемы.
Необходимо иметь средства для описания изменений, которые происходят с объектами и их связями во время работы подсистемы. Одним из таких средств является динамическая модель подсистемы. Она строится после того, как объектная модель подсистемы построена и предварительно согласована и отлажена. Динамическая модель подсистемы состоит из диаграмм состояний ее объектов и подсистем.
Динамические модели используются для оценки явлений в развитии.
Динамическая модель системы состоит из диаграмм состояний ее объектов и подсистем.
Текущее состояние объекта характеризуется совокупностью текущих значений его атрибутов и связей. Во время работы системы составляющие ее объекты взаимодействуют друг с другом, в результате чего изменяются их состояния. Единицей влияния является событие: каждое событие приводит к смене состояния одного или нескольких объектов в системе, либо к возникновению новых событий. Работа системы характеризуется последовательностью происходящих в ней событий.
Функционирование (и развитие) системы возможно если в своем составе система имеет:
1. "Элементы" - подсистемы;
2. Единую "Управляющую структуру" - системообразующий фактор;
3. Возможность обмена со средой (внутри системы и внутри ее) веществом, энергией, информацией.
Функционирование сформировавшейся системы происходит на двух уровнях:
1. Управление использует фикции;
2. Элемент (подсистема представленная как "целое") являются фантомом и использует "данности".
Данное - это нечто, существующее без нашего содействия как факт.
Факт (от лат. factum - сделанное, свершившееся) - 1) событие; фактический - действительный.
2) сделанное, совершившееся; находящаяся перед нами действительность, то, что признается реально существующим.
Таким образом переживая События-Факты Элемент изменяется.
Управляющая структура получает сигнал о том что элемент изменился.
Таким образом, мы имеем:
Элемент – это
Событие-Факт
изменение
Сигнал
Управляющая структура – это
Сигнал
прием сигнала
определение характеристик сигнала
определение значимости сигнала
Понятие
Фактически здесь мы наблюдаем переход
Событие-Факт
Сигнал
Понятие
Таким образом
Управляющая структура - это одна реальность (Понятия), а Элемент (подсистема представленная как "целое") реальность другая (Событие-Факт).
Но Переход между реальностями совершает только СИГНАЛ (от латинского signum – знак), знак, несущий сообщение (информацию) о каком–либо событии, состоянии объекта наблюдения либо передающий команды управления, оповещения и т.д.
Таким образом, Функциональная система - это:
- Элемент входящий Сигнал
Событие-Факт
исходящий Сигнал- Управляющая структура входящий Сигнал
Понятие
исходящий Сигнал
Но так как "Элемент" - это в свою очередь так же "Система" то картина Функциональной системы сложней:
Управляющая структура формирует исходящий Сигнал на основе Понятия, а Элемент (подсистема) формирует исходящий Сигнал на основе События-Факта.
Следовательно системе, для правильного функционирования, необходимы
- Сигнал, правильно отражающий Событие-Факт;
- Механизм правильного формирования Понятия.
23. Преобразование формальной модели в содержательную. Рекомендации по достижению полноты модели
При всем невообразимом многообразии реальных систем принципиально различных типов моделей систем очень немного: модель типа "черный ящик", модель состава, модель отношений, а также их разумные сочетания и прежде всего объединение всех трех моделей, т.е. структура системы. Это относится как к статическим моделям, отображающим фиксированное состояние системы так и к динамическим моделям, отображающим характер временных процессов, которые происходят с системой. Можно сказать, что структура ("белый ящик") получается как результат "суммирования" моделей "черного ящика", состава и отношений. Все указанные типы моделей являются формальными, относящимися к любым системам и, следовательно, не относящимися ни к одной конкретной системе. Чтобы получить модель заданной системы, нужно придать формальной модели конкретное содержание, т.е. решить, какие аспекты реальной системы включать как элементы модели избранного типа, а какие — нет, считая их несущественными. Этот процесс обычно неформализуем, поскольку признаки существенности или несущественности в очень редком случае удается формализовать (к таким случаям относится, например, возможность принять в качестве признака существенности частоту встречаемости данного элемента в различных подобных, т.е. одинаково классифицируемых, системах). Столь же слабо формализованными являются признаки элементарности и признаки разграничения между подсистемами.
В силу указанных причин, процесс построения содержательных моделей является процессом творческим. Тем не менее интуиции эксперта, разрабатывающего содержательную модель, немало помогают формальная модель и рекомендации по ее наполнению конкретным содержанием. Формальная модель является "окном", через которое эксперт смотрит на реальную систему, строя содержательную модель.
В процессе построения содержательных моделей систем отчетливо прослеживается необходимость использования диалектики. В этом процессе главной является задача создания полной модели. Общие рекомендации по достижению полноты вытекают из основных положений диалектики:
- необходимо стремиться учесть все существенные факторы, влияющие на рассматриваемое явление; поскольку такая существенность не всегда очевидна, лучше включить в модель несущественный элемент, чем не включить существенный;
- одним из необходимых признаков полноты модели является наличие в ней противоречивых элементов; следует уделить специальное внимание этому моменту: например, при перечислении выходов надо включать в перечень не только желательные целевые выходы (связи, продукцию и т.п.), но и нежелательные (отходы, брак, и т.п.);
- как бы ни были обширны наши знания о данном явлении, реальность богаче моделей — в ней всегда есть неизвестные факторы; чтобы не упустить из виду возможность чего-то существенного, но пока неизвестного, рекомендуется включать в модель неявные "запасные", неконкретизированные элементы (типа "все остальное", "что-то еще") и на различных стадиях системного анализа обращаться к этим элементам, как бы ставя перед собой вопрос: не пора ли дополнить модель еще одним явным элементом? Эти рекомендации, конечно, не исчерпывают всех возможностей: в арсенал искусства моделирования входит много научно обоснованных методов и эмпирических эвристик.
24. Искусственные и естественные системы
В зависимости от своего происхождения выделяют естественные системы (например, климат, почва) и сделанные человеком.
Искусственные системы - системы, создаваемые человеком. При возникновении проблемной ситуации происходит осознание потребности, затем выявление проблемы, потом формулирование цели. Цель - субъективный образ (абстрактная модель) желаемого состояния среды, которое решило бы возникшую проблему. В процессе деятельности, направленной на достижение поставленной цели происходит отбор из окружающей среды объектов, свойства которых можно использовать для достижения цели и объединение этих объектов подходящим образом. Это объединение объектов будем называть системой. Таким образом, система есть средство достижения цели. При этом, для достижения одной цели могут быть созданы разные системы и одна и та же система может быть использована для достижения разных целей, т.е. соответствия между целями и системами. Но из определения вытекает: "без проблемы нет системы" и "система есть тень цели на среде".
Естественные системы.
Понятие система применяется и к реальным природным объектам, обладающим естественной структурированностью, взаимосвязанностью отдельных частей и элементов. Это признаки системы. Но по первому определению системы - это средство достижения цели. О каких же целях может идти речь применительно к природным объектам?
Один из вариантов - существование высшего разума, который и определяет целесообразность природы. Но такой разум - это тоже система, и возникает вопрос о его "создателе" и цели создания и т.д. Наука не нуждается в гипотезе о существовании бога. Мир состоит их структурированных объектов. Всякая система - это объект, но не всякий объект является системой.
Пример 1: Лес - природный объект. Становится системой (частью системы), когда его свойства используются для конкретных целей. Например, при постройке нового района, часть леса сохранена для украшения, создания микроклимата, как место отдыха и, следовательно, становится частью системы "город". Или, участок леса отведен леспромхозу для разработки и становится элементом системы "леспромхоз". Сам по себе лес не имеет целей: выполнить план по лесозаготовкам или украсить город, но он имеет свойства, знание и использование которых дает возможность соответствующим системам достичь эти цели. Лес имеет бесконечно много свойств, которые могут быть познаны и потенциально могут быть использованы для создания систем. Такой подход означает, что человек если и может добиться какой-то цели, то не любым образом, а только действуя в соответствии с законами природы (их нельзя нарушать - их можно только использовать). Цели, противоречащие природным закономерностям, недостижимы.
Пример 2: Вечный двигатель не может быть создан, т.к. это противоречит закону сохранения энергии.
Пример 3: Создание искусственно разума - это цель, достижение которой не исключено (неизвестные законы, запрещающие это), но не гарантировано (способ достижения цели пока не известен).
Цель искусственной системы - идеальный образ (модель) желаемого результата деятельности системы (что должно бы быть). Этот идеальный образ можно назвать субъективной целью. Реально система и среда окажутся в некотором реализовавшемся состоянии (оно может совпадать полностью, частично, или вообще не совпадать). По отношению к прошлому моменту это состояние можно назвать объективной целью системы (т.е. будущее реальное состояние системы). Субъективные цели ставит человек. Объективные цели реализует природа. Таким образом, любой объект можно рассматривать как систему.
25. Субъективные и объективные цели. Классификация систем
Различают физические и абстрактные системы. Физические системы состоят из людей, изделий, оборудования, машин и прочих реальных или искусственных объектов. Им противопоставлены абстрактные системы. В последних свойства объектов, существование которых может быть неизвестным, за исключением их существования в уме исследователя, представляют символы. Идеи, планы, гипотезы и понятия, находящиеся в поле зрения исследователя, могут быть описаны как абстрактные системы.
В зависимости от своего происхождения выделяют естественные системы (например, климат, почва) и сделанные человеком.
По степени связи с внешней средой системы классифицируют на открытые и закрытые.
Открытые системы — это системы, которые обмениваются материально-информационными ресурсами или энергией с окружающей средой регулярным и понятным образом.
Противоположностью открытым системам являются закрытые.
Закрытые системы действуют с относительно небольшим обменом энергией или материалами с окружающей средой, например химическая реакция, протекающая в герметически закрытом сосуде. В деловом мире закрытые системы практически отсутствуют и считается, что окружающая среда является главным фактором успехов и неудач деятельности различных организаций. Однако представителей различных школ управления первых 60 лет прошлого века, как правило, не волновали проблемы внешней среды, конкуренции и всего остального, что носит внешний для организации характер. Подход с точки зрения закрытой системы предполагал то, что следует делать, чтобы оптимизировать использование ресурсов, принимая во внимание только происходящее внутри организации.
Реалии окружающего мира заставили исследователей и практиков прийти к выводу, что любая попытка понять социально-экономическую систему, рассматривая ее закрытой, обречена на провал. Более того, реальность отнюдь не является ареной, на которой господствует порядок, стабильность и равновесие: главенствующую роль в окружающем нас мире играет неустойчивость и неравновесность. С этой точки зрения системы можно классифицировать на равновесные, слабо равновесные и сильно неравновесные. Для социально-экономических систем состояние равновесия может наблюдаться на относительно коротком промежутке времени. Для слабо равновесных систем небольшие изменения внешней среды дают возможность системе в новых условиях достичь состояния нового равновесия. Сильно неравновесные системы, которые весьма чувствительны к внешним воздействиям, под влиянием внешних сигналов, даже небольших по величине, могут перестраиваться непредсказуемым образом.
По типу составных частей, входящих в систему, последние можно классифицировать на машинные (автомобиль, станок), по типу «человек — машина» (самолет — пилот) и по типу «человек—человек» (коллектив организации).
По целевым признакам различают: одноцелевые системы, то есть предназначенные для решения одной единственной целевой задачи и многоцелевые. Кроме того, можно выделить функциональные системы, обеспечивающие решение или рассмотрение отдельной стороны или аспекта задачи (планирование, снабжение и т. п.).
Хотя основные положения системного анализа являются общими для всех классов систем, специфика их отдельных классов требует особого подхода при их анализе. Ярко выраженная специфика социально-экономических систем по отношению к биологическим и тем более техническим обусловлена в первую очередь тем, что неотъемлемой частью первых является человек. Поэтому применительно к этому классу систем анализ должен осуществляться с учетом потребностей, интересов и поведения человека.
26. Схема функционирования управляемой модели
Общая схема функционирования системы представлена на рис. 1. В ней можно выделить отдельно систему S, подлежащую управлению U, и управляющую систему, которая это управление вырабатывает. Подчеркнем, что для выработки управления U требуется предсказание его последствий, т.е. нужна модель всей ситуации, с помощью которой управляющая система определяет какое управляющее воздействие нужно подать на вход системы. Это представлено на рис. 1, где схема изображена еще раз внутри управляющего блока.
Процесс управления системой определяется типом системы и тем, является ли управляющий блок внешним по отношению к системе или входит в нее.
Можно выделить пять основных способов управления, которые различаются в зависимости от степени известности траектории, приводящей систему к цели, и возможности управляющей системы удерживать управляющую систему на этой траектории.
Первый, простейший случай имеет место тогда, когда нужная траектория известна точно, а следовательно, априори известно и правильное управление Uo (t). В этом случае можно управлять, не учитывая развитие событий. Примерами такого типа управления является стрельба из ружья, работа компьютера по жесткой программе и т.п. Часто оказывается, что процессы на неуправляемых входах Vo (t) отличаются от ранее предполагаемых, и система сходит с нужной траектории.
Второй тип управления - регулирования. Он заключается в том, что, наблюдая текущую траекторию Y(t) и находя разность Y(t) - Y(to), можно определить дополнительное управляющее воздействие, которое возвратит систему на нужную траекторию. Примером регулирования является управление, осуществляемое операторами-станочниками, автопилотом и т.п.
Следующие способы управления возникают в связи с необходимостью управления в условиях, когда либо невозможно задать траекторию системы на весь период времени, либо отклонение от нее настолько велико, что вернуться на нужную траекторию невозможно. В этом случае необходимо спрогнозировать текущую траекторию Y(t) на будущее и определить, пересечет ли она целевую область Y.
![]()
S
![]()
V1
Вход U S Выход
![]()
![]()
![]()
X V Y
![]()
Рис. 1 Схема функционирования управляемой системы
Управление по параметрам (третий тип управления) состоит в подстройке параметров системы до тех пор, пока такое пересечение не будет обеспечено. Например, этому классу принадлежит работа пилотов, адаптивные и автоматизированные системы управления и т.п.
27. Классификация систем по способам управления
Первый уровень классификации по признаку: управляющий блок внутри системы или вне (третий класс - управление, разделено: вне и внутри). На втором уровне: первый тип отражает ситуацию, когда траектория, ведущая систему к цели известна точно, а значит и заранее известно правильное управление их. (Работа ЭВМ по программе, использование телефона, ...). Чаще под влиянием неуправляемых входов или неучтенных факторов система сходит с траектории. Пусть y(t) - траектория, которую мы наблюдаем; y0 (t) - "нужная" траектория; по значениям y(t)- y0 (t) определяется дополнительное к программному управление, которое вернет систему на нужную траекторию. Это называется регулирование (автопилот, оператор-станочник). Если "нужная" траектория неизвестна или уклонена настолько больше, что возврат невозможен, то прогнозируется поведение текущей траектории и подстраиваются параметры системы так, чтобы траектория пересекла целевую область y* (адаптация живых организмов к изменяющимся условиям жизни, работа водителей и пилотов).
Иногда управление параметрами не позволяет достичь целевой области, т.е. цель для данной системы не достижима. Выход - в изменении структуры системы, в поисках такой, при которой возможно попадание в целевую область. Такое управление называют структурной адаптацией (ГАП, сельхозмашины со сменными орудиями, мутации организмов в ходе естественного отбора, ...). Может быть и так, что какая-то цель недостижима и при структурной адаптации, тогда необходим отказ от старой цели и задание новой - управление (адаптация) по целям.
Для достижения нужного управления проводится отбор среди возможных управлений путем их сравнения по каким-то критериям, оценивающим последствия каждого из них. Для этого нужна модель управляемой системы. Для ее создания, актуализации (запуска в работу) и поддержания в процессе функционирования необходимы ресурсы (чтобы получать решения нужного качества и к нужному моменту времени).
28. Большие и сложные системы. Классификация систем по ресурсной обеспеченности управления
Научно-техническая революция вызвала возникновение нового объекта исследований в области управления, получившего название «большие системы».
Важнейшими характерными чертами больших систем являются: целенаправленность и управляемость системы, наличие у всей системы общей цели и назначения, задаваемых и корректируемых в системах более высоких уровней; сложная иерархическая структура организации системы, предусматривающая сочетание централизованного управления с автономностью частей; большой размер системы, то есть большое число частей и элементов, входов и выходов, разнообразие выполняемых функций и т. д.; целостность и сложность поведения. Сложные, переплетающиеся взаимоотношения между переменными, включая петли обратной связи, приводят к тому, что изменение одной влечет изменение многих других переменных.
К большим системам относятся крупные производственно-экономические системы (например, холдинги), города, строительные и научно-исследовательские комплексы.
Подавляющее число экономических и управленческих задач имеет такой характер, когда уже заведомо можно сказать, что мы имеем дело с большими системами. Системный анализ предусматривает специальные приемы, с помощью которых большую систему, трудную для рассмотрения исследователем, можно было бы разделить на ряд малых взаимодействующих систем или подсистем. Таким образом, большой системой целесообразно назвать такую, которую невозможно исследовать иначе, как по подсистемам.
Помимо больших систем в задачах управления экономикой выделяют сложные системы.
Сложной целесообразно называть такую систему, которая строится для решения многоцелевой, многоаспектной задачи. Непосредственным выводом из концепции сложной системы для анализа и проектирования систем управления является требование учета следующих факторов:
1. Наличие сложной, составной цели, параллельное существование разных целей или последовательная смена целей.
2. Наличие одновременно многих структур у одной системы (например, технологической, административной, функциональной и т. д.).
3. Невозможность описания системы в одном языке, необходимость использования спектра языков для анализа и проектирования отдельных ее подсистем.
Имеющиеся ресурсы не всегда обеспечивают качественное и своевременное решение по управлению. Обычно энергетические затраты на модель и выработку управления малы, но возможны ситуации, когда энергопотребление (при питании от общего ограниченного источника энергии) для управляемой и управляющей систем соизмеримы (космический аппарат, исследовательский робот, установки для экспериментов в ... частиц высоких энергий). Возникает для таких систем проблема наилучшего распределения ресурсов.
Материальные ресурсы - ресурсы ЭВМ при моделировании на ЭВМ - они лимитируют решение задач большой размерности в реальном масштабе времени (экономические, организационно-управленческие, ...).
Большие системы - системы, проблемы моделирования которых заключаются в их большой размерности (решение - декомпозиция или применение более мощных средств).
По информационному ресурсу: его достаточно для успешного управления - система простая. Если информации в системе не хватает для эффективного управления (непредвиденные, нежелательные результаты управлений), то система называется сложной. Сложность - это объективно существующее отклонение между управляемой системой и моделью в управляющей системе. Преодоление сложности - получить (после конкретной причины сложности) недостающую информацию или сменить цель.
Возможны комбинации разных типов (по ресурсам) систем:
1) малые простые /бытовые и справные приборы для пользователя/;
2) малые сложные /неисправные бытовые приборы для пользователя/;
3)большие простые /шифрозамок сейфа для похитителя, точный прогноз погоды, межотраслевой баланс/;
4) большие сложные /живой организм, мозг, экономика страны/.
29. Распознавание больших и сложных систем.
Следует различать сложные и большие системы.
Сложная система – система с разветвленной структурой и значительным количеством взаимосвязанных и взаимодействующих элементов (подсистем), имеющих разные по своему типу связи, способная сохранять частичную работоспособность при отказе отдельных элементов (свойство робастности).
Сложная система - система, обладающая, по крайней мере, одним из перечисленных признаков:
а) допускает разбиение на подсистемы, изучение каждой из которых, с учетом влияния других подсистем в рамках поставленной задачи, имеет содержательный характер;
б) функционирует в условиях существенной неопределенности и воздействие среды на нее обусловливает случайный характер изменения ее параметров или структуры;
в) осуществляет целенаправленный выбор своего поведения.
Большая система – сложная система, имеющая ряд дополнительных признаков: наличие подсистем, имеющих собственное целевое назначение, подчиненное общему целевому назначению всей системы; большое число разнообразных связей (материальных, информационных, энергетических и т.п.); внешние связи с другими системами; наличие в системе элементов самоорганизации.
30. Способы перевода больших систем в малые, сложных в большие
Большой называется система, поведение которой определяется всей совокупностью ее элементов, взаимодействующих между собой, ни один из которых не является определяющим.
Сложной называется система, адекватное моделирование которой требует учета отсутствующей или недоступной информации.
Известны два способа перевода больших систем в разряд малых: использование более мощных вычислительных средств (компьютеров и программных систем) либо осуществление декомпозиции многомерной задачи на совокупность слабо связанных задач меньшей размерности (если характер задачи это позволяет). Если существует возможность сгруппировать элементы системы в незначительное количество подсистем, каждая из которых оказывает вполне определенное существенное влияние на поведение системы в целом, а с другими подсистемами мало взаимодействует, то этим самым описание функциональной структуры системы существенно упрощается.
На практике чаще всего исследователь самостоятельно решает неформализуемым путем, какие факторы он будет исследовать, а какие нет.
Между большими и сложными системами имеется много общего: очень часто большие системы одновременно являются и сложными. Но есть и существенное различие между ними: адекватное моделирование больших систем оказывается возможным при удовлетворении высоких требований к инструментам обработки (компьютерам и программным системам), тогда как при моделировании сложных систем возникают более фундаментальные проблемы, связанные с недостатком значимой информации.
31. Информация как свойство материи, сигналы в системах. Код, шум, сигнал
В связи с рассмотрением понятия модели отмечалось, что объединяющим все разновидности моделей, признаком является информационная сущность, любая модель несет информацию о свойствах и характеристиках оригинала, существенных для решаемой субъектом задачи.
Современное понимание информации (что это такое и ее роль) складывается как совокупность знаний, полученных конкретными науками (физика, биология, теория связи, ...) и философских обобщений.
Обычный смысл слова информация: "сведения, известия, сообщения, знания" трактует информацию как нечто, присущее только человеку, человеческому сознанию и общению. Материалистическая теория познания связывает наше знание с определением реального мира, соединяя отражение реального мира в нашем сознании с отображением, как всеобщим свойством материи. Некоторые ученые трактуют при этом свойство отражения как свойство материи обладать информацией, рассматривая информацию как всеобщее изначально присущее материи свойств.
Наряду с такой атрибутивной точкой зрения, существует функциональный подход к понятию информации, связывающий ее с управлением, и, следовательно, относящий информацию только к системам управления, которые существуют в живой природе, технике, обществе. В этом смысле понятие информации является основным для кибернетики - науки об управлении и связи.
Информация в системе управления возникает при обработке сигналов, поступивших из внешней среды. В качестве сигналов используются состояния некоторых объектов (каналов связи), соответствующим определенным состояниям управляемого объекта и внешней среды. Кроме этого, на состояние каналов связи влияют и другие объекты и системы из внешней среды, несущественные с точки зрения целей системы управления. Это воздействия являются помехами или шумами. При изучении каналов связи и их свойств можно рассматривать их в достаточной степени автономно, отвлекаясь от системы управления в которую они входят и говорить, что сами сигналы - это и есть информация, передаваемая посредством этого канала. Канал - носитель информации, передающий ее во времени и пространстве. Для образования сигналов могут быть использованы только объекты, состояния которых достаточно устойчивы, во времени или по изменению положения в пространстве.
В связи с этим сигналы делятся на два типа:
1). Стабильные состояния физических объектов (книга, фотография, маг. запись) - статические сигналы.
2). Динамические состояния физических полей. Изменение их состояния не локализовано (в неизолированной части поля) и приводит к распространению возмущения. Конфигурация этого возмущения обладает определенной устойчивостью, что обеспечивает сохранение сигнала (звук - колебания в газе, твердом теле, жидкости, радиосигналы, электромагнитного поля), такие сигналы называются динамическими. Н. Винер: общество простирается до тех пределов, до каких распространяется информация.
32. Типы сигналов. Случайный процесс – математическая модель сигналов
Сигналы делятся на два типа:
1). Стабильные состояния физических объектов (книга, фотография, магнитофонная запись) - статические сигналы.
2). Динамические состояния физических полей.
Изменение их состояния не локализовано (в неизолированной части поля) и приводит к распространению возмущения. Конфигурация этого возмущения обладает определенной устойчивостью, что обеспечивает сохранение сигнала (звук - колебания в газе, твердом теле, жидкости, радиосигналы, ... электромагнитного поля), такие сигналы называются динамическими. Н. Винер: общество простирается до тех пределов, до каких распространяется информация.
Математические модели случайных процессов широко используются как для описания полезных сигналов, так и сигналов помех. Наиболее известной моделью случайного процесса является гауссовский случайный процесс.
Случайный процесс (вероятностный, или стохастический), процесс изменения во времени состояния или характеристик некоторой системы под влиянием различных случайных факторов, для которого определена вероятность того или иного его течения.
33. Эксперимент и модель. Современное понятие эксперимента
Эксперимент (от лат. experimentum - проба, опыт), метод познания, при помощи которого в контролируемых и управляемых условиях исследуются явления природы и общества.
Научное исследование реального процесса можно проводить теоретически или экспериментально, которые проводятся независимо друг от друга. Такой путь познания истины носит односторонний характер. В современных условиях развития науки и техники стараются проводить комплексное исследование объекта. Этого можно добиться на основе новой, удовлетворяющей требованиям времени, методологии и технологии научных исследований.
Рассмотрим связь модели и эксперимента на примере вычислительного эксперимента.
Вычислительный эксперимент - это эксперимент над математической моделью объекта на ЭВМ, который состоит в том, что по одним параметрам модели вычисляются другие её параметры и на этой основе делаются выводы о свойствах явления, описываемого математической моделью. В проведении вычислительного эксперимента участвует коллектив исследователей - специалисты с конкретной предметной области, математики теоретики, вычислители, прикладники, программисты. Это связано с тем, что моделирование реальных объектов на ЭВМ включает в себя большой объём работ по исследованию их физической и математической моделей, вычислительных алгоритмов, программированию и обработке результатов. Здесь можно заметить аналогию с работами по проведению натурных экспериментов: составление программы экспериментов, создание экспериментальной установки, выполнение контрольных экспериментов, проведение серийных опытов, обработки экспериментальных данных и их интерпретация и т.д. Таким образом, проведение крупных комплексных расчётов следует рассматривать как эксперимент, проводимый на ЭВМ или вычислительный эксперимент.
Задача проектирования, например, сети обслуживания должна решаться с позиций системного подхода, учитывающего ее многоаспектность и иерархичность. Естественно, что те же свойства приобретает и процесс проектирования, проходящий уже на фазе моделирования несколько этапов и требующий применения разнообразного математического аппарата. В процессе имитационного эксперимента над моделью с учетом случайных исходов необходимо:
· классифицировать факторы на существенные и несущественные;
· разделить и оценить количественно влияния факторов и их комбинаций на целевую функцию;
· найти наивыгоднейшую комбинацию факторов.
Структура эксперимента (количество прогонов, выбор исходных данных для них и характер обработки результатов) определяется его целью. Первая проблема решается средствами дисперсионного анализа, вторая – регрессионного и факторного (скрининг), третья - методами статистической оптимизации.
34. Измерение, измерительные шкалы
Одной из задач при выработке решений является измерение рассматриваемых критериев по выбранным шкалам.
Под формированием шкалы понимается присвоение объектам (вещам, предметам или событиям) чисел согласно некоторой системе правил.
Можно выделить четыре уровня измерения и соответственно четыре типа шкал:
- шкалы наименований;
- шкалы порядка;
- шкалы интервалов;
- шкалы отношений.
В шкале наименований число используется как название или классификация. Можно нумеровать альтернативы, объекты, действия и т.д. Это не будет означать ничего иного, кроме того, что каждый отдельный предмет должен иметь различное обозначение. На шкалах наименований допустимы некоторые статистические операции. Можно, например, определить число элементов, принадлежащих какому-либо классу, найти наиболее многочисленный класс.
Шкалы порядка формируются в том случае, когда есть возможность сравнения двух объектов по общему признаку. Шкалы могут быть простого и слабого порядков. В шкалах простого порядка каждый элемент должен иметь более высокий или более низкий ранг, чем всякий другой элемент. Элементы на шкале слабого порядка могут иметь равную оценку. Поскольку элементы на шкалах порядка могут быть расположены неравномерно, то не допускается использование каких-либо арифметических операций. Возможно использование тех же статистических операций, что и на шкалах наименований и, кроме того, можно вычислить медианы, центили, коэффициенты ранговой корреляции.
Шкалы интервалов иначе называют равномерными; числено равные разности выражают эмпирически равные разности в измеряемом общем признаке. Шкалы интервалов не обладают свойством аддитивности; и, следовательно, в общем случае, на них нельзя осуществлять арифметические операции. Однако, при введении произвольного нуля, разности на шкалах интервалов можно рассматривать как абсолютные величины и производить с ними арифметические действия. Примером измерения в шкалах интервалов может служить календарное время или высота над уровнем моря. Для шкал интервалов приемлемы те же статистические операции, что и для шкал более низкого уровня, а также возможно вычисление математического ожидания, стандартного отклонения, смешанных моментов и коэффициента асимметрии.
Шкала отношений обладает всеми свойствами других шкал и, кроме этого, свойством аддитивности, что делает возможным проведение любых статистических и арифметических операций. В шкалах отношений измеряются любые физические величины; нуль шкалы естественен.
В задачах многокритериального ПР возникает необходимость формирования отдельных шкал для измерения разных компонентов рассматриваемого свойства. Такая шкала называется многомерной. При этом критерии в многомерной шкале могут измеряться по шкалам как одного, так и разных уровней.
35.Модели обработки данных, типичные задачи, классификационных и числовых моделей
Одной из важных задач искусственного интеллекта является задача обобщения информации. Благодаря применению методов извлечения и обобщения информации в системах принятия решений возможно построение обобщенных моделей данных и обработка больших массивов экспериментальных данных, полученных в ходе различного рода процессов и явлений. Источники таких больших потоков данных имеются во многих областях: банковское дело, розничная торговля, управление и диагностика, маркетинг и т.д. Общим для всех этих данных является то, что они содержат большое количество скрытых закономерностей, являющихся весьма важными для принятия стратегических решений. Для выявления этих закономерностей и используются методы обобщения и компьютерные системы, реализующие эти методы.
Большинство специалистов по обработке экспериментальных данных сходятся в том, что разнообразные задачи анализа информации могут быть сведены к трем: классификации исходных данных, выбору информативных признаков, идентификации неизвестных наблюдений.
Схема информационных преобразований данных в классификационной задаче приведена на рис.1.
В общем случае эмпирические данные могут быть сведены в таблицу
. Используя различные модели
, лежащие в основе методов классификации, исследователь преобразует описание таблицы в вид
адекватный этим моделям. В рамках геометрической модели
таблицу
можно представить в виде совокупности “векторов – строк” (объектов)
в признаковом пространстве
. Структура “векторов – строк”
меняется в зависимости от моделей описания данных
. В качестве описаний могут выступать матрицы близости, сходства, подобия.

Рис.1
Классический подход к оценке информативности параметров
исходного описания данных в задаче классификации сводится к следующей процедуре:
- по всей совокупности параметров в рамках конкретного решающего правила оценивается ошибка классификации
;
- из исходной совокупности параметров
изымается параметр
и повторно оценивается ошибка классификации
;
- путем сравнения этих ошибок и определения их разности
:
![]()
выносится суждение о роли параметра
в классификационной задаче. Так, если
> 0, то параметр является “вредным” для классификации. Если
< 0, то параметр – “полезен”, а, если
=0, то “бесполезен”. Такой подход определяет необходимость последовательного перебора всех параметров, а также их возможных сочетаний, что влечет за собой значительные временные затраты.
36. Выбор как реализации цели. Определение термина «выбор»
Определение: принятие решения ("выбор") есть действие над множеством альтернатив, в результате которого исходное множество альтернатив сужается, т.е. происходит его редукция.
Выбор является действием, придающим всей деятельности целенаправленность. Именно через акты выбора реализуется подчиненность всей деятельности определенной цели или совокупности взаимосвязанных целей.
Принятие решений как снятие неопределенности (информационный подход).
Процесс получения информации можно рассматривать как уменьшение неопределенности в результате приема сигнала, а количество информации – как количественную меру степени снятия неопределенности.
Но в результате выбора некоторого подмножества альтернатив из множества, т.е. в результате принятия решения, происходит тоже самое (уменьшение неопределенности).
Это значит, что каждый выбор, каждое решение порождает определенное количество информации, а значит может быть описано в терминах теории информации.
К настоящему моменту сложилось три основных языка описания задач выбора. Самым простым, наиболее развитым является критериальный язык. Второй, более общий язык, на котором описывается выбор, - это язык
бинарных отношений. Основные предположения этого языка сводятся к следующему:
- отдельная альтернатива не оценивается, т.е. критериальная функция не вводится;
- для каждой пары альтернатив можно установить, что одна из них либо предпочтительнее другой, либо они равноценны или не сравнимы;
- отношения предпочтения внутри любой пары альтернатив не зависит от остальных альтернатив.
Бинарные отношения могут быть заданы через описание пар, с помощью матрицы предложений, через граф предпочтений или сечелиями.
Третьим языком описания выбора является язык функций выбора. Он описывает выбор как операцию над произвольным множеством альтернатив, которая ставит этому множеству в соответствие некоторое его подмножество.
Такое соответствие двух множеств без их поэлементного соответствия значительно расширяет смысл термина “функция”.
Таким образом, в настоящее время известно большое количество разнообразных методов ПР и различных подходов к их классификации. При использовании разных методов решения задачи можно получить прямо противоположные результаты при одной и той же исходной информации. В связи с этим возникает проблема выбора метода (методов), подходящих для решения конкретной задачи принятия решений.
37. Множественность задач выбора. Критериальный язык описания выбора
Множественность задач принятия решений связана с тем, что каждая компонента ситуации, в которой осуществляется принятие решений, может реализовываться в качественно различных вариантах
Критериальный язык принятия решений.
Об одном и том же явлении можно говорить на различных языках различной степени общности и адекватности. К настоящему времени сложились три основных языка описания выбора.
Самым простым, наиболее развитым и наиболее популярным является критериальный язык
Название этого языка связано с основным предположением, состоящим в том, что каждую отдельно взятую альтернативу можно оценить некоторым конкретным (одним) числом, после чего сравнение альтернатив сводится к сравнению соответствующих им чисел.
Пусть, например, {X} – множество альтернатив, а x – некоторая определенная альтернатива, принадлежащая этому множеству: x
X. Тогда считается, что для всех x может быть задана функция q(x), которая называется критерием (критерием качества, целевой функцией, функцией предпочтения, функцией полезности и т.п.), обладающая тем свойством, что если альтернатива x1 предпочтительнее x2 (обозначается: x1 > x2), то q(x1)>q(x2).
При этом выбор сводится к отысканию альтернативы с наибольшим значением критериальной функции.
Однако на практике использование лишь одного критерия для сравнения степени предпочтительности альтернатив оказывается неоправданным упрощением, так как более подробное рассмотрение альтернатив приводит к необходимости оценивать их не по одному, а по многим критериям, которые могут иметь различную природу и качественно отличаться друг от друга.
Многокритериальные задачи не имеют однозначного общего решения. Поэтому предлагается множество способов придать многокритериальной задаче частный вид, допускающий единственное общее решение. Естественно, что для разных способов эти решения являются в общем случае различными. Поэтому едва ли не главное в решении многокритериальной задачи – обоснование данного вида ее постановки. Используются различные варианты упрощения многокритериальной задачи выбора, основным из которых является сведение многокритериальной задачи к однокритериальной путем ввода интегрального критерия.
Основная проблема в многокритериальной постановке задачи принятия решений состоит в том, что необходимо найти такой аналитический вид функции, связывающей частные критерии с интегральным критерием, который бы обеспечил следующие свойства модели: высокую степень адекватности предметной области и точке зрения экспертов; минимальные вычислительные трудности максимизации интегрального критерия, т.е. его расчета для разных альтернатив; устойчивость результатов максимизации интегрального критерия от малых возмущений исходных данных.
38. Описание выбора на языке бинарных отношений, как математического объекта
Более общий язык, на котором описывается выбор, - это язык
бинарных отношений.
Основные предположения этого языка сводятся к следующему:
- отдельная альтернатива не оценивается, т.е. критериальная функция не вводится;
- для каждой пары альтернатив можно установить, что одна из них либо предпочтительнее другой, либо они равноценны или не сравнимы;
- отношения предпочтения внутри любой пары альтернатив не зависит от остальных альтернатив.
Бинарные отношения могут быть заданы через описание пар, с помощью матрицы предложений, через граф предпочтений или сечелиями.
39. Групповой выбор. Правила «статистической» техники безопасности
Пусть имеется группа лиц, имеющих право принимать участие в коллективном принятии решений. Предположим, что эта группа рассматривает некоторый набор альтернатив, и каждый член группы осуществляет свой выбор. Ставится задача о выработке решения, которое определенным образом согласует индивидуальные выборы и в каком-то смысле выражает "общее мнение" группы, т.е. принимается за групповой выбор.
Естественно, различным принципам согласования индивидуальных решений будут соответствовать различные групповые решения.
Правила согласования индивидуальных решений при групповом выборе называются правилами голосования. Наиболее распространенным является "правило большинства", при котором за групповое решение принимается альтернатива, получившая наибольшее число голосов.
Необходимо понимать, что такое решение отражает лишь распространенность различных точек зрения в группе, а не действительно оптимальный вариант, за который вообще никто может и не проголосовать. "Истина не определяется путем голосования", самой распространенной точкой зрения может быть и заблуждение.
Кроме того, существуют так называемые "парадоксы голосования", наиболее известный из которых парадокс Эрроу.
Эти парадоксы могут привести, и иногда действительно приводят, к очень неприятным особенностям процедуры голосования: например бывают случаи, когда группа вообще не может принять единственного решения (нет кворума или каждый голосует за свой уникальный вариант, и т.д.), а иногда (при многоступенчатом голосовании) меньшинство может навязать свою волю большинству, как это было на президентских выборах в США "Буш – Гор".
Оставив в стороне человеческий фактор (например, недобросовестный или субъективный отбор данных), можно выделить несколько правил "статистической техники безопасности", связанных с самой природой статистических выводов.
Данные должны иметь действительно случайную природу (обладать статистической устойчивостью), что далеко не всегда имеет место, и очень непросто проверяемо.
Закономерность, выявленная статистически, никогда не бывает абсолютно точной: числовая характеристика всегда оценивается лишь приближенно; вероятность ошибки статистического вывода всегда отлична от нуля (ошибки первого и второго родов).
В структуре любого алгоритма статистической обработки данных заложены априорные предположения о природе данных. Если эти предположения расходятся с тем, что есть на самом деле, выводы получаются совсем не такого качества, которое от них ожидается. Практики же редко проверяют выполнимость "паспортных" ограничений на применимость процедур.
Выявленная статистическая закономерность подлежит содержательной интерпретации. Статистику нельзя обвинять за то, что вполне надежный статистический вывод неверно проинтерпретирован специалистом - пользователем; последний же часто "пеняет на зеркало".
40. Достоинства и недостатки оптимизационного подхода
Идея оптимальности является центральной идеей кибернетики и прочно вошла в практику проектирования и эксплуатации технических систем. Вместе с тем эта идея требует осторожного к себе отношения, когда мы пытаемся перенести ее в область управления сложными, большими и слабо детерминированными системами, такими, например, как социально-экономические системы.
Для этого заключения имеются достаточно веские основания. Рассмотрим некоторые из них.
1. Оптимальное решение нередко оказывается неустойчивым: т.е. незначительные изменения в условиях задачи, исходных данных или ограничениях могут привести к выбору существенно отличающихся альтернатив.
2. Оптимизационные модели разработаны лишь для узких классов достаточно простых задач, которые не всегда адекватно и системно отражают реальные объекты управления. Чаще всего оптимизационные методы позволяют оптимизировать лишь достаточно простые и хорошо формально описанные подсистемы некоторых больших и сложных систем, т.е. позволяют осуществить лишь локальную оптимизацию. Однако, если каждая подсистема некоторой большой системы будет работать оптимально, то это еще совершенно не означает, что оптимально будет работать и система в целом. То есть оптимизация подсистемы совсем не обязательно приводит к такому ее поведению, которое от нее требуется при оптимизации системы в целом. Более того, иногда локальная оптимизация может привести к негативным последствиям для системы в целом.
3. Часто максимизация критерия оптимизации согласно некоторой математической модели считается целью оптимизации, однако в действительностью целью является оптимизация объекта управления. Критерии оптимизации и математические модели всегда связаны с целью лишь косвенно, т.е. более или менее адекватно, но всегда приближенно.
Итак, идею оптимальности, чрезвычайно плодотворную для систем, поддающихся адекватной математической формализации, нельзя перенести на сложные системы. Конечно, математические модели, которые удается иногда предложить для таких систем, можно оптимизировать. Однако всегда следует учитывать сильную упрощенность этих моделей, а также то, что степень их адекватности фактически неизвестна. Поэтому не известно, какое чисто практическое значение имеет эта оптимизация. Высокая практичность оптимизации в технических системах не должна порождать иллюзий, что она будет настолько же эффективна при оптимизации сложных систем. Содержательное математическое моделирование сложных систем является весьма затруднительным, приблизительным и неточным. Чем сложнее система, тем осторожнее следует относится к идее ее оптимизации.
Поэтому, при разработке методов управления сложными, большими слабо детерминированными системами, основным является не оптимальность выбранного подхода с формальной математической точки зрения, а его адекватность поставленной цели и самому характеру объекта управления.
41. Этапы, процедуры и результат использования аналитического метода
Аналитический метод - это общий термин, означающий совокупность частных методов изучения экономики, включая анализ и синтез, абстрагирование, допущение "при прочих равных условиях", индукцию и дедукцию, единство логического и исторического, математические и статистические методы.
Суть аналитического метода сводится к использованию нескольких взаимосвязанных этапов. На первом этапе осуществляется подготовка к аналитической обработке информации, которая включает в себя:
1) определение ключевого параметра, относительно которого производится оценка конкретного направления деятельности (например, объем продаж, объем прибыли, рентабельность и т.д.);
2) отбор факторов, которые влияют на деятельность (например, уровень инфляции, политическая стабильность, степень выполнения договоров основными поставщиками предприятия и т.д.);
3) расчет значений ключевого параметра на всех этапах процесса (НИОКР, внедрение в производство, полное производство, отмирание данного направления деятельности).
На втором этапе строятся диаграммы зависимости выбранных результирующих показателей от величины исходных параметров. Сопоставляя между собой полученные диаграммы, можно выделить те основные показатели, которые в наибольшей степени влияют на данный вид (или группу видов) деятельности.
На третьем этапе определяются критические значения ключевых параметров. Наиболее просто при этом может быть рассчитана критическая точка производства или зона безубыточности, которая показывает минимально допустимый объем продаж для покрытия издержек фирмы.
Во время четвертого этапа анализируются на основании полученных критических значений ключевых параметров и факторов, влияющих на них, возможные пути повышения эффективности и стабильности работы фирмы, а следовательно, и пути снижения степени риска, которая определяется одним из предыдущих методов.
Таким образом, преимуществом аналитического метода является то, что он сочетает в себе как возможность пофакторного анализа параметров, влияющих на риск так и выявление возможных путец снижения его степени посредством влияния на них.
42. Этапы, процедуры и результат использования синтетического метода
Синтетический метод требует предварительного анализа всей системы в целом и опирается на многоплановое исследование вещи. Аналитический метод почти исключительно направлен на изучение конструкции, синтетический — на анализ условий, определяющих отношение функции к конструкции, конструкции к форме, формы к образу.
Очень приближенно синтетический метод проектирования складывается из следующих этапов:
Возникновение включает широкий анализ специфических частных задач, стоящих перед исследователем при проектировании. Эта стадия включает обязательный пересмотр конструктивной концепции на «незаменимость» при широкой вариантности композиционных решений.
Оформление включает анализ заказа — специфических требований, определяющих отношение конструктивного спектра к индивидуальной конструкции в целях точного определения ее характерных качеств. Эта стадия включает обязательное сравнение вариантов композиционного решения блоков и узлов, отрыв от штампа, экономическое и технологическое обоснование выбора. Параллельно на этой стадии обязательны поиски образа.
Воплощение — анализ частного заказа: специфических требований, определяющих отношение конструкции к форме. Например, тщательное исследование различий в композиции формы часов в вестибюле театра и на городской площади. Это стадия рабочего проектирования, требующего широкой вариантности форм, логически соответствующих уточненной конструкции, учета взаимосвязи формы и материала, формы и цвета и т. п.
Оценка — сравнение запроектированной конструкции с аналогичными по конкретной функции конструкциями, проверка результатов проектирования на логическое непротиворечие по тем же трем стадиям с целью уменьшения субъективности оценки.
43. Особенности синтетического и аналитического метода
Для того чтобы понять, в чём заключаются эти методы, заметим, что частное положение, вывод, следствие находится в таком же отношении к общему положению, принципу, основанию, в каком действие находится к причине. Как из известной причины получается известное действие, так из известного принципа, основания получается известный вывод, следствие. Мы так же ищем для известного положения принцип или основание, как для известного действия ищем его причину. С другой стороны, как для известной причины мы ищем её действие, так для известных принципов мы можем искать их следствия.
Отсюда, в зависимости от того, что мы ищем, получаются два различных процесса.
Если мы от причины идём к действию, от основания к выводу, То такой путь называется прогрессивным или синтетическим. Прогрессивным он называется потому, что он соответствует реальному ходу природы, действительному ходу вещей, так как в природе причина раньше, чем действие. Обратный путь, именно от действия к причине, от выводов к принципам, называется регрессивным, аналитическим.
Схема отношения между анализом и синтезом:

Часто словам “анализ” и “синтез” придают другое значение, именно под анализом понимают метод разложения целого на его составные части, а под синтезом.—обратный метод сложения целого и в его частей, или элементов. В этом смысле чаще всего говорят об анализе и синтезе химическом. Но для того чтобы истинный смысл понятий “анализ” и “синтез”, как они употребляются в научном исследовании и изложении, был ясен, нужно считать основным значением слова “анализ” то, которое мы только что указали, именно сведение частных положений к основным принципам, а под синтезом следует понимать выведение следствий из основных принципов.
Аналитический метод исследования мы употребляем тогда, когда мы ищем причины данных действий. Судья, моралист и др., которые ищут причины известных действий, употребляют метод аналитический; законодатель, политик, педагог, которые стараются предусмотреть действия известных причин, должны идти путём синтетическим.
Для объяснения применения анализа возьмём следующий пример. Чтобы решить задачу вписывания правильного шестиугольника в данный круг, мы рассуждаем так. Предположим, что задача решена, и пусть АВ будет одной из сторон вписанного шестиугольника. Если мы проведём радиусы к конечным точкам сторон, то треугольник, образовавшийся таким образом, будет равноугольный (так как каждый угол равен двум третям прямого угла); следовательно, сторона вписанного правильного шестиугольника равна радиусу. Отсюда следует, что, для того чтобы вписать правильный шестиугольник в данный круг, нужно радиус нанести шесть раз на окружность. Здесь применение аналитического метода очевидно. Мы, сделав предположение, что задача решена, т. е. допустив данное частное положение, нашли то условие, тот общий принцип, при котором это частное положение возможно, т. е. из которого это положение можно вывести. Другими словами, мы данное частное положение сводим к общему принципу.
Примером применения синтеза может служить теорема: “во всяком треугольнике сумма его углов равняется двум прямым углам”. Для доказательства этой теоремы мы должны принять следующих два общих положения: “внутренние накрест лежащие углы равны” и “всякая пара смежных углов равна двум прямым”. Из этих общих положений мы выводим искомое положение.
Отношение анализа и синтеза к индукции и дедукции. Но, спрашивается, в каком отношении находятся методы аналитический и синтетический к методам индуктивному и дедуктивному? Отношение между ними таково, что анализ соответствует индукции, а синтез соответствует дедукции. Что анализ соответствует индукции, легко пояснить следующим образом.
Индукция имеет целью открытие законов, общих принципов. В процессе индукции мы идём от частных положений к общим принципам. Поэтому в процессе индукции мы совершаем регрессивный путь. Из этого следует, что индукция соответствует анализу.
Наоборот, дедукция выводит из общих принципов частные положения, те или иные следствия. Из этого становится ясным родство дедуктивного метода с синтетическим. Синтетический метод состоит в том, что мы предполагаем известные принципы открытыми и доказанными; из этих общих принципов мы выводим следствия.
44. Технические аспекты агрегирования и декомпозиции
Процесс конструирования включает в себя: декомпозицию, агрегирование, исследование условий.
Декомпозиция. Декомпозиция – это процесс разделения общей цели проектируемой системы на отдельные подцели – задачи в соответствии с выбранной моделью. Декомпозиция позволяет расчленить всю работу по реализации модели на пакет детальных работ, что позволяет решать вопросы их рациональной организации, мониторинга, контроля и т.д.
Агрегирование. В системном анализе процесс, в определенном смысле противоположный декомпозиции – это агрегирование (дословно – соединение частей в целое). Для пояснения его сути приведем такой пример. Допустим, мы задумали создать самый современный автомобиль. Для этого возьмем самую лучшую и современную конструкцию инжектора, самую лучшую систему зажигания, самую лучшую коробку передач и т.д. А в результате не то что самого современного автомобиля, а просто автомобиля не получим – эти части, пусть самые лучшие и современные, не взаимосвязаны между собой. Таким образом, агрегирование – это процесс согласования отдельных задач реализации проекта между собой.
45. Алгоритмизация процесса декомпозиции
Декомпозиция – это процесс разделения общей цели проектируемой системы на отдельные подцели – задачи в соответствии с выбранной моделью. Декомпозиция позволяет расчленить всю работу по реализации модели на пакет детальных работ, что позволяет решать вопросы их рациональной организации, мониторинга, контроля и т.д.
Алгоритмизация декомпозиции подразумевает описание каждого этапа. Так, например, декомпозиция написания программы подразумевает: создание модулей, которые в свою очередь представляют собой небольшие программы, взаимодействующие друг с другом по хорошо определенным и простым правилам.
На этапе декомпозиции задачи на подзадачи следует придерживаться трех правил:
· каждая подзадача должна иметь один и тот же уровень рассмотрения;
· каждая подзадача может быть решена независимо;
· полученные решения могут быть объединены вместе, позволяя решить исходную задачу.
46. Типы сложности процесса декомпозиции. Эмерджментность
Процесс построения модели заключается в чередовании процедур декомпозиции (разложения целого на части - уточнения структур и конкретных характеристик элементов).
Естественно, что обладая такими колоссальными возможностями при правильном применении, декомпозиция может нанести колоссальный же урон понятности, простоте и модифицируемости программы. В частности и поэтому этапу декомпозиции всегда предшествует этап абстракции.
Абстракция подразумевает собой процесс изменения уровня детализации программы. Когда мы абстрагируемся от проблемы, мы предполагаем игнорирование ряда подробностей с тем, чтобы свести задачу к более простой. После этого декомпозиция такой упрощенной задачи становится более простой.
Таким образом, если декомпозиция позволяет разделить задачи на подзадачи, то абстракция позволяет производить этот процесс обдуманно и обоснованно.
Количество уровней сложности декомпозиции зависит от сложности системы.
Закономерность целостности (эмерджментность) проявляется в системе в возникновении у нее новых интегративных качеств, не свойственных ее компонентам.
У этой закономерности есть две стороны:
1) свойства системы (в целом) Qs не является суммой свойств элементов qi:
2) свойства системы (в целом) зависят от свойств элементов
Кроме этого, следует отметить, что объединенные в систему элементы могут терять ряд свойств, присущих им вне системы, т.е. система как бы подавляет некоторые свойства своих элементов.
47. Эмерджментность как результат агрегирования
Агрегирование. В системном анализе процесс, в определенном смысле противоположный декомпозиции – это агрегирование (дословно – соединение частей в целое). Для пояснения его сути приведем такой пример. Допустим, мы задумали создать самый современный автомобиль. Для этого возьмем самую лучшую и современную конструкцию инжектора, самую лучшую систему зажигания, самую лучшую коробку передач и т.д. А в результате не то что самого современного автомобиля, а просто автомобиля не получим – эти части, пусть самые лучшие и современные, не взаимосвязаны между собой. Таким образом, агрегирование – это процесс согласования отдельных задач реализации проекта между собой.
Система в целом обладает свойствами, которые не обязательно присущи каждому ее элементу, т.е. она характеризуется эмерджментностью.
Свойства эмерджментности:
1) свойства системы (в целом) Qs не является суммой свойств элементов qi:
2) свойства системы (в целом) зависят от свойств элементов
Кроме этого, следует отметить, что объединенные в систему элементы могут терять ряд свойств, присущих им вне системы, т.е. система как бы подавляет некоторые свойства своих элементов.
Таким образом, эмерджментность – это результат агрегирования. В результате агрегирования у системы возникают новые интегративные качества, не свойственные ее компонентам.
48. Основные компоненты системных исследований
Любое исследование осуществляется в несколько этапов.
На первом этапе необходимо выявить потребности в исследовании, проанализировать проблемы, стоящие перед конкретной системой управления, выбрать из них главную, определяющую важность и первостепенность проведения исследования. Для этого проблема должна быть четко сформулирована.
Содержание второго этапа — закономерное продолжение первого. Это выявление объекта и предмета исследования. Объектом исследования является система управления организации, а предметом — выявленная конкретная проблема, сдерживающая эффективную работу организации.
На третьем этапе необходимо выбрать методологию проведения исследования, под которой понимаем совокупность целей, методов, приемов управления при проведении исследования, а также подход менеджеров к принятию решений и учет традиций организации.
На четвертом этапе проводится анализ ресурсов, необходимых для проведения исследования. К таким ресурсам относятся материальные, трудовые, финансовые ресурсы, оборудование, информация. Анализ ресурсов необходим для успешного проведения исследования и достижения его результатов,
Пятый этап предполагает выбор методов проведения исследования с учетом имеющихся ресурсов и целей исследования.
Шестой этап заключается в организации проведения исследований. Здесь необходимо определить порядок проведения исследований, распределить полномочия и ответственность и отразить это в регламентирующих документах, например в должностных инструкциях. Здесь же необходимо уточнить или определить технологию подготовки и утверждения управленческих решений при проведении исследований.
На седьмом (завершающем) этапе следует зафиксировать и проанализировать полученные результаты. Такими результатами могут быть отдельные рекомендации, новая модель системы управления, улучшенные нормы управляемости, более совершенные методики, способствующие оперативному и успешному разрешению проблемы. На этом этапе необходимо предварительно подсчитать эффективность исследований, т.е. соразмерить затраты на проведение исследований и полученные результаты.
49. Конфигуратор, проблематика и проблема. Генерирование альтернатив
Под конфигуратором понимают минимальный полный набор понятийных шкал или конструктов, достаточный для адекватного описания предметной области.
Все этапы системного анализа можно изобразить на рисунке.
Рисунок. Этапы системного анализа
1. Определение конфигуратора.
2. Постановка проблемы – отправной момент исследования. В исследовании системы ему предшествует работа по структурированию проблемы.
3. Расширение проблемы до проблематики, т.е. нахождение системы проблем или задач, существенно связанных с исследуемой проблемой, без учета которых она не может быть решена.
4. Выявление целей: цели указывают направление, в котором надо двигаться, чтобы поэтапно решить проблему.
5. Формирование критериев. Критерий – это количественное отражение степени достижения системой поставленных перед ней целей. Критерий – это правило выбора предпочтительного варианта решения из ряда альтернативных. Критериев может быть несколько. Многокритериальность является способом повышения адекватности описания цели. Критерии должны описать по возможности все важные аспекты цели, но при этом необходимо минимизировать число необходимых критериев.
6. Агрегирование критериев. Выявленные критерии могут быть объединены либо в группы, либо заменены обобщающим критерием.
7. Генерирование альтернатив и выбор с использованием критериев наилучшей из них. Формирование множества альтернатив является творческим этапом системного анализа.
Генерирование альтернатив осуществляют с помощью метода мозговой атаки, получившим широкое распространение с начала 50-х годов как «метод систематической тренировки творческого мышления», направленный на «открытие новых идей и достижение согласия группы людей на основе интуитивного мышления». Методы этого типа известны также под названиями мозгового штурма, конференций идей, коллективной генерации идей (КГИ). Обычно при проведении мозговой атаки, или сессий КГИ, стараются выполнить определенные правила, суть которых сводится к тому, чтобы обеспечить как можно большую свободу мышления участников КГИ и высказывания ими новых идей; для этого рекомендуется приветствовать любые идеи, даже если они вначале кажутся сомнительными или абсурдными (обсуждение и оценка идей проводится позднее), не допускается критика, не объявляется ложной идея и не прекращается обсуждение ни одной идеи. Требуется высказывать как можно больше идей (желательно нетривиальных), стараться создавать как бы цепные реакции идей.
В зависимости от принятых правил и жесткости их выполнения различают прямую мозговую атаку, метод обмена мнениями, методы типа комиссий, судов (когда одна группа вносит как можно больше предложений, а вторая — старается их максимально критиковать) и т.п. В последнее время иногда мозговую атаку проводят в форме деловой игры.
8. Исследование ресурсных возможностей, включая информационные потоки и ресурсы.
9. Выбор формализации (построение и использование моделей и ограничений) для решения проблемы.
10. Оптимизация (для простых систем).
11. Декомпозиция.
12. Наблюдение и эксперименты над исследуемой системой.
13. Построение системы.
14. Использование результатов проведенного системного исследования.
50. Формулировка проблемы
Проблемой называется ситуация, характеризующаяся различием между необходимым (желаемым) выходом и существующим выходом. Выход является необходимым, если его отсутствие создает угрозу существованию или развитию системы. Существующий выход обеспечивается существующей системой. Желаемый выход обеспечивается желаемой системой. Проблема есть разница между существующей и желаемой системой. Проблема может заключаться в предотвращении уменьшения выхода или же в увеличении выхода. Условие проблемы представляет существующую систему («известное»). Требование представляет желаемую систему.
Решение проблемы есть — то, что заполняет промежуток между существующей и желаемой системами. Система, заполняющая промежуток, является объектом конструирования и называется решением проблемы.
Проблемы могут проявляться в симптомах. Систематически проявляющиеся симптомы образуют тенденцию. Обнаружение проблемы есть результат процесса идентификаций симптомов. Идентификация возможна при условии знания нормы или желательного поведения системы. За обнаружением проблемы следует прогнозирование ее развития и оценка актуальности ее решения, т.е. состояния системы при нерешенной проблеме. Оценка актуальности решения проблемы позволяет определить необходимость ее решения.
Процесс нахождения решения концентрируется вокруг итеративно выполняемых операций идентификации условия, цели и возможностей для решения проблемы. Результатом идентификации является описание условия, цели и возможностей в терминах системных объектов (входа, процесса, выхода, обратной связи и ограничения), свойств и связей, т. е. в терминах структур и входящих в них элементов. Если структуры и элементы условия, цели и возможностей данной проблемы известны, идентификация имеет характер определения количественных отношений, а проблема называется количественной. Если структура и элементы условия, цели и возможностей известны частично, идентификация имеет качественный характер, а проблема называется качественной или слабоструктуризованной. Как методология решения проблем системный анализ указывает принципиально необходимую последовательность взаимосвязанных операций, которая (в самых общих чертах) состоит из выявления проблемы, конструирования решения проблемы и реализации этого решения. Процесс решения представляет собой конструирование, оценку и отбор альтернатив систем по критериям стоимости, времени, эффективности и риска с учетом отношений между предельными значениями приращений этих величин (маргинальных отношений). Выбор границ этого процесса определяется условием, целью и возможностями его реализации.
51. Формулировка цели. Основные трудности
Современные представления о расхождении целей и результатов деятельности связаны с именем российского философа Н.Н. Трубникова, который утверждал, что их причиной является “двойственность” используемых средств. Действительно, когда средства подбираются для реализации намеченной цели, например, определенная структура, технология, персонал и т.д., то, будучи еще не опробованными в реальной деятельности, они представляют собой идеальные средства, т.е. средства, лишь мысленно подходящие для достижения целей. А на практике они начинают проявлять себя как реальные предметы с такими свойствами, многие из которых заранее познать было невозможно. Ведь эти свойства проявляются лишь во взаимодействии с другими предметами; поэтому пока этого взаимодействия не было, пока средства не были “встроены” в реальные системы, они оставались абстрактными, идеальными, мысленными средствами. И как идеальные средства они, казалось, способны были бы обеспечить реализацию запланированных целей. Но когда они становятся реальными средствами, то дают результат, в чем-то не совпадающий с целями.
Каков же выход? Ставить лишь такие цели, для достижения которых используются лишь привычные средства в привычных сочетаниях? Но такие цели рассчитаны на скромный результат, не свойственный современному рынку, да и в целом, человечеству, рвущемуся к прогрессу. Если же делать ставку на совершенно новые средства, то результаты практически невозможно прогнозировать, в чем легко убедиться, вспомнив многие проблемы человечества в сфере политики, экономики, экологии и т.д.
Следует признать, что оптимален подход, синтезирующий, объединяющий оба. Не вдаваясь в детальное обоснование, опишем лишь конкретную методологию, позволяющую использовать изложенные представления на практике.
52.Критерии, причины многокритериальных задач
Результаты исследования задач планирования и управления показывают, что в реальной постановке эти задачи являются многокритериальными. Так, часто встречающееся выражение «достичь максимального эффекта при наименьших затратах» уже означает принятие решения при двух критериях. Оценка деятельности предприятий и планирования как системы принятия решений производится на основе более десятка критериев: выполнение плана производства по объему, по номенклатуре, плана реализации, прибыли по показателям рентабельности, производительности труда и т. д.
Покажем, насколько широк диапазон проблем, которые могут быть адекватно сформулированы как многокритериальные, и какие характеристики следует использовать в качестве критериев.
Планирование очистки нефти
min {затраты},
min {количество импортируемой сырой нефти},
min {количество сырья с высоким содержанием серы},
min {отклонения от заданного состава},
min {сгорание газов}.
Планирование производства
mах {суммарный чистый доход},
mах {минимальный чистый доход за любой период},
min {число невыполненных заказов},
min {сверхурочное время},
min {запасы готовой продукции}.
Выбор портфеля ценных бумаг
mах {доход},
min {риск},
mах {дивиденды},
min {отклонения от желаемого уровня разнообразия бумаг}.
Транспортировка
min {стоимость},
min {среднее время доставки грузов приоритетным клиентам},
max {производство по заданной технологии},
min {расход топлива}.
Таким образом, для эффективного решения любой из данных задач необходимо в первую очередь построить многокритериальную математическую модель, которую затем нужно оптимизировать, предварительно выбрав наиболее подходящий для этого метод.
Похожие рефераты:
Основы проектирования и конструирования
Понятие и сущность менеджмента
Развитие методологии системного подхода в отечественной педагогике
Отрывок из учебника по теории систем и системному анализу
Билеты на государственный аттестационный экзамен по специальности Информационные Системы
Исследования в современном управлении
Машины, которые говорят и слушают
Математическое моделирование услуг Интернет
Теория организации и системный анализ
Имитационное моделирование компьютерных сетей
Синергетика: различные взгляды
Линия "Формализация и моделирование" учебного курса "Информатика"
