| Скачать .docx | Скачать .pdf |
Реферат: Определение влияния ассортиментных сдвигов на себестоимость продукции
МОСКОВСКИЙ ИНСТИТУТ СТАЛИ И СПЛАВОВ
(ТЕХНОЛОГИЧЕСКИЙ УНИВЕРСИТЕТ)
СТАРООСКОЛЬСКИЙ ТЕХНОЛОГИЧЕСКИЙ ИНСТИТУТ
Кафедра АиПЭ
КУРСОВАЯ РАБОТА
По курсу: «Алгоритмизация»
Тема: «Определение влияния ассортиментных сдвигов
на себестоимость продукции»
Выполнил:
ст. гр. АТП–97– 2 Д
Сивцов С.Н
Принял:
ст. пр. Козырь О. Ф.
г. Старый Оскол, 2001 г .
СОДЕРЖАНИЕ
1. ЗАДАНИЕ К КУРСОВОЙ РАБОТЕ............................................................................................................................................ 3
2. ВВЕДЕНИЕ....................................................................................................................................................................................... 4
3. ЭКОНОМИЧЕСКАЯ ХАРАКТЕРИСТИКА ЗАДАЧИ............................................................................................................ 5
4. ИНФОРМАЦИОННОЕ ОБЕСПЕЧЕНИЕ................................................................................................................................... 7
5. АЛГОРИТМЫ РЕШЕНИЯ ЗАДАЧИ........................................................................................................................................... 9
5.1. ПОШАГОВЫЙ АЛГОРИТМ РЕШЕНИЯ ЗАДАЧИ......................................................................................................... 9
5.2. УКРУПНЕННЫЙ АЛГОРИТМ РЕШЕНИЯ ЗАДАЧИ.................................................................................................. 11
5.3. ПОДРОБНЫЙ АЛГОРИТМ РЕЖИМА РЕДАКТИРОВАНИЯ БД............................................................................. 14
ЗАКЛЮЧЕНИЕ.................................................................................................................................................................................. 16
СПИСОК ИСПОЛЬЗУЕМОЙ ЛИТЕРАТУРЫ............................................................................................................................ 17
1. ЗАДАНИЕ К КУРСОВОЙ РАБОТЕ .
1. Дать экономическую характеристику задачи.
2. Указать связь с другими задачами.
3. Периодичность решения задачи.
4. Построить структуры БД необходимых для решения задачи и указать связи между ними.
Задача.
Организовать просмотр рабочей базы данныхпо полю “Изделие”.
Выдать следующую форму отчета:
Свод затрат на продукцию за период с____по____ годы
Лист № ___
N п/п |
Изделие |
Товарный выпуск в оптовых ценах (тыс. руб.) |
Товарный выпуск по себестоимости (тыс. руб.) |
Затраты на 1 рубль товарной продукции (копейки) |
| За год __________ |
Итого за год Σ1 Σ2 Σ3
Затраты на 1 рубль товарной продукции (копейки) рассчитываются по формуле:
(Товарный выпуск по себестоимости)/(Товарный выпуск в оптовых ценах )· 100
Формирование рыночной экономики обусловливает развитие анализа на уровне отдельных предприятий и их внутренних структурных подразделений, так как эти звенья (при любой форме собственности) составляют основу рыночной экономики.
Исследование экономических процессов начинается с отдельного хозяйственного факта, явления, ситуации, которые в совокупности и представляют хозяйственный процесс, выражающий сущность хозяйственной деятельности в том или ином звене управляемой подсистемы и управляющей системы. Под предметом экономического анализа понимаются хозяйственные процессы предприятий, объединений, ассоциаций, социально-экономическая эффективность и конечные результаты их деятельности, складывающиеся под воздействием объективных и субъективных факторов, получающие отражение через систему экономической информации. Характерными особенностями метода экономического анализа являются: использование системы показателей, всесторонне характеризующих хозяйственную деятельность, изучение причин
изменения этих показателей, выявление и измерение взаимосвязи между ними в целях повышения социально-экономической эффективности. К характерным особенностям метода экономического анализа относятся выявление и измерение взаимосвязи и взаимозависимости между показателями, которые определяются объективными условиями производства и обращения товаров. Рационально организованный и соответствующим образом регулируемый информационный поток служит надежной базой для экономического анализа, а следовательно, и для принятия оптимальных управленческих решений.
Внедрение действенного коммерческого расчета во все отрасли хозяйства, обеспечение лучших результатов при наименьших затратах, соблюдение строжайшего режима экономии требуют постоянного наблюдения за всеми слагаемыми производственной себестоимости, глубокого анализа затрат по статьям и элементам. При этом тщательно должны анализироваться непроизводительные расходы и потери. Только повседневный контроль за такими расходами и потерями, оперативный анализ факторов, их обусловивших, помогут исключить нерациональные траты живого и овеществленного труда. Соблюдение режима экономии повышает экономическую эффективность производства, увеличивает прибыль и расширяет возможности материального стимулирования.
3. ЭКОНОМИЧЕСКАЯ ХАРАКТЕРИСТИКА ЗАДАЧИ
В системе показателей, характеризующих эффективность производства и реализации, одно из ведущих мест принадлежит себестоимости продукции.
Себестоимость продукции - это выраженные в денежной форме затраты на ее производство и реализацию. В себестоимости продукции как синтетическом показателе отражаются все стороны производственной и финансово-хозяйственной деятельности предприятия: степень использования материальных, трудовых и финансовых ресурсов, качество работы отдельных работников и руководства в целом.
Исчисление этого показателя необходимо по многим причинам, в том числе для определения рентабельности отдельных видов продукции и производства в целом, определения оптовых цен на продукцию, осуществления внутрипроизводственного хозрасчета, исчисления национального дохода в масштабах страны. Себестоимость продукции является одним из основных факторов формирования прибыли. Если она повысилась, то при остальных равных условиях размер прибыли за этот период обязательно уменьшиться за счет этого фактора на такую же величину. Между размерами величины прибыли и себестоимости существует обратная функциональная зависимость. Чем меньше себестоимость, тем больше прибыль, и наоборот. Себестоимость является одной из основных частей хозяйственной деятельности и соответственно одним из важнейших элементов этого объекта управления.
Одно из основных условий получения достоверной информации о себестоимости продукции - четкое определение состава производственных затрат. В нашей стране состав себестоимости продукции регламентируется государством. Основные принципы формирования этого состава определены в Законе РФ “О налоге на прибыль предприятий и организаций” и конкретизированы в Положении о составе затрат. Кроме того, на основе данного Положения министерства, ведомства, межотраслевые государственные объединения, концерны разрабатывают отраслевые положения о составе затрат и методические рекомендации по вопросам планирования, учета и калькулирования себестоимости продукции (работ, услуг) для подведомственных предприятий. Регламентирующая роль государства по отношению к себестоимости продукции проявляется также в установлении норм амортизации основных средств, тарифов отчислений на социальные нужды и др.
Положением о составе затрат определено, что себестоимость продукции (работ, услуг) представляет собой стоимостную оценку используемых в процессе производства природных ресурсов, сырья, материалов, топлива, энергии, основных фондов, трудовых ресурсов, а также других затрат на ее производство и реализацию.
Кроме того, в практике планирования, учета, калькулирования и анализа различают цеховую, производственную и полную себестоимость. Цеховая себестоимость продукции складывается из затрат (прямых и косвенных) всех цехов не ее изготовление. Производственная себестоимость формируется из всех затрат предприятия, связанных с процессом производства и управления. Полная себестоимость состоит из производственной себестоимости и внепроизводственных расходов (т.е. расходов, связанных с реализацией продукции покупателям).
В большинстве отраслей промышленности задание по себестоимости утверждается предприятием в виде предельного уровня затрат на рубль товарной продукции.
Показатель затрат на рубль товарной продукции характеризует уровень себестоимости одного рубля обезличенной продукции. Он исчисляется как частное от деления полной себестоимости всей товарной продукции на ее стоимость в оптовых ценах предприятия . Это наиболее обобщающий показатель себестоимости продукции, выражающий ее прямую связь с прибылью. К достоинствам этого показателя можно также отнести его динамичность и широкую сопоставимость.
Непосредственное влияние на изменение уровня затрат на рубль товарной продукции оказывают 4 фактора, которые находятся с ним в прямой функциональной связи:
· изменение структуры выпущенной продукции;
· изменение уровня затрат на производство отдельных изделий;
· изменение цен и тарифов на потребленные материальные ресурсы;
· изменение оптовых цен на продукцию.
Задача определения влияния ассортиментных сдвигов на себестоимость продукции относится к комплексу задач планирования, учета и анализа показателей для принятия управленческих решений в подсистемах управления. Таким образом, для решения данной задачи входные данные берутся из задач планирования и учета показателей финансово-экономической деятельности предприятия, а выходная информация необходима для обеспечения центров ответственности по затратам необходимой информацией для оперативного управления формированием себестоимости продукции.
Информационное обеспечение – совокупность единой системы классификации и кодирования технико-экономической информации, унифицированных систем документации и массивов информации, используемых в АСУ.
Анализ хозяйственной деятельности основывается на системе показателей и предполагает использование данных целого ряда источников экономической информации, Эти сведения поступают во внутримашинную базу данных путем прямого ввода с клавиатуры ЭВМ, либо с помощью промежуточных машиночитаемых носителей.
Основными источниками информации, необходимой для проведения анализа себестоимости, являются:
· отчетные данные;
· данные бухгалтерского учета (синтетические и аналитические счета, отражающие затраты материальных, трудовых и денежных средств, соответствующие ведомости, журналы-ордера и в необходимых случаях первичные документы);
· плановые (сметные, нормативные) данные о затратах на производство и реализацию продукции и отдельных изделий (работ, услуг).
Для решения поставленной задачи была использована входная информация, которая формировалась на основе двух баз данных – рабочей БД tovar.dbf и справочной - sprav.dbf , структура которых приведена в табл. 1.
Таблица 1. Структура баз данных.
| Имя БД | Шифр реквизита |
Наименование реквизита |
Тип данных |
Диапазон изменения |
Ограничения |
tovar.dbf |
kod optom sebist zatrata god |
Код изделия Товарный выпуск в оптовых ценах Товарный выпуск по себестоимости Затраты на 1 рубль товарной продукции Год |
числовой числовой числовой числовой числовой |
до 3 цифр до 6 цифр до 6 цифр до 6 цифр 4 цифры |
только цифры только цифры только цифры только цифры только цифры |
sprav.dbf |
kod izdelie |
Код продукции Наименование продукции |
числовой символьный |
до 3 цифр до 30 символов |
только цифры любые символы |
Рабочая БД tovar.dbf связана со справочной БД sprav.dbf по значениям ключевого поля kod. Тип отношения - "один к одному" (см. рис.1.). Обе базы данных упорядочены по возрастанию кодов (по полю kod).

Рис.1 . Структурная схема связи между базами данных
Выходная информация – отчет, формируемый пользователем по заданному периоду (рис. 2.).
Записи отчета сгруппированы по году выпуска изделия. Отчёт выдается в порядке возрастания кодов изделий.
Поля итоговой строки являются суммой соответствующих полей отчета.
Свод затрат на продукцию за период с____по____ годы
Лист № ___
N п/п |
Изделие |
Товарный выпуск в оптовых ценах (тыс. руб.) |
Товарный выпуск по себестоимости (тыс. руб.) |
Затраты на 1 рубль товарной продукции (копейки) |
| За год __________ |
Итого за год Σ1 Σ2 Σ3
Рис.2 . Отчет “Свод затрат на продукциюза период, определенный пользователем ”
5.1. ПОШАГОВЫЙ АЛГОРИТМ РЕШЕНИЯ ЗАДАЧИ

![]()

![]()

![]()

![]()

![]()

![]()

![]()
![]()
![]()
Рис.3. Пошаговый алгоритм решения задачи
Алгоритм решения задачи представлен на рис. 3.
Для решения поставленной задачи необходимо собрать основные данные. Плановые данные необходимы для организации производства. Здесь формируются календарные интервалы планирования, планы выпуска готовой продукции, составляются графики работ, утверждается предельный уровень затрат на 1 рубль товарной продукции и т. д. Нормативные данные могут включать в себя нормативно справочную информацию – справочники выпускаемой продукции. Затем происходит сбор отчетных данных о выпущенной продукции, необходимой для учета финансово-экономической деятельности предприятия. Сбор данных бухгалтерского учета позволяют определить затраты материальных, денежных и трудовых средств.
После сбора всей необходимой информации происходит заполнение рабочей БД.
Анализом деятельности предприятия будет расчет затрат на рубль товарной продукции, который характеризует уровень себестоимости одного рубля обезличенной продукции. Он исчисляется как частное от деления полной себестоимости всей товарной продукции на ее стоимость в оптовых ценах предприятия . Это наиболее обобщающий показатель себестоимости продукции, выражающий ее прямую связь с прибылью.
Для наглядного отображения полученной информации используются отчеты. Формирование отчетов за регламентированный период происходит по желанию пользователя. После этого производится вывод отчетов на экран монитора или принтер. Данные из полученных отчетов поступают в центры ответственности по затратам для оперативного управления формированием себестоимости продукции.
5.2. УКРУПНЕННЫЙ АЛГОРИТМ РЕШЕНИЯ ЗАДАЧИ
Алгоритм решения задачи приведен на рис. 4.

Рис. 4. Алгоритм решения задачи по выполняемым функциям
Пункт меню «Выход» содержит команды:
1. «Выход в ОС» – завершается работа с программой, управление передается операционной системе.
2. « Выход в FoxPro» - происходит удаление всех окон с экрана; закрытие всех типов файлов; удаление всех окон из памяти; удаление всех временных переменных и массивов из памяти; установка системного меню, принятого по умолчанию; отмена клавишного меню; установка параметров SET по умолчанию; прекращение выполнения программы, управление передается FoxPro.
Пункт меню «Сервис» содержит подменю:
1. «Помощь» – выдается файл помощи по работе с пакетом.
2. «Калькулятор» – выводится калькулятор
3. «Календарь» – выводится календарь. Две последние команды бывают очень полезны при работе с программой.
Пункт меню «Редактирование» содержит подменю:
1. «Отменить» - отменяется последнее действие.
2. «Вырезать» – выделенная строка вырезается и помещается в буфер обмена.
3. «Копировать» - в буфер обмена копируется выделенная строка..
4. «Вставить» – вставляется скопированная или выделенная строка.
5. «Выделить все» - выделяется вся строка в БД.
6. «Добавить запись» - этот режим осуществляет ввод новых записей в БД.
7. «Пометить» - помечается к удалению вся строка в выбранной базе данных.
8. «Удалить запись» - удаляется помеченная к удалению строка в выбранной базе данных.
Пункт меню «Базы данных» содержит подменю:
1. «Справочник» - просмотр базы данных sprav.dbf в окне редактирования с заголовком “Справочник изделий”и полями: kod с заголовком “Код”; izdelie с заголовком “Изделие”.
2. «Затраты» - выводится окно редактирования с заголовком “Влияние ассортиментных сортов на себястоимость продукции” и полями: sprav.izdelie с заголовком “Изделие”; optom с заголовком “Оптом”; sebist с заголовком “Себестоимость”; zatrata с заголовком “Затрата”; god с заголовком “Год” по условию равенства значения поля izdelie и введенной переменной izd.
Пункт меню «Отчет» содержит команды вызывающие процедуру формирования отчета. При этом выдается окно запроса рис. 5.
![]()
Рис. 5. Окно запроса периода
Записи отчета сгруппированы по году выпуска изделия. Отчёт выдается в порядке возрастания кодов изделий.
Строка функциональных клавиш позволяет выполнить команды: «Помощь», «Справочник», «Новая запись», которые соответствуют режимам вывода помощи, вывода окна редактирования справочника изделий, добавление новой записи в БД. Команда «Поиск» вызывает процедуру поиска записи. При этом выдается окно запроса см. рис.6.
![]()
Рис. 6. Окно запроса поиска записи
При этом пользователю необходимо выбрать по какому критерии осуществляется поиск:
1. – по коду (выводится окно запроса рис. 7).
![]()
Рис. 7. Окно запроса поиска записи по коду
Если код не найден то выдается сообщение «Код не найден».
2. – по изделию (выводится окно запроса рис. 8).
![]()
Рис. 8. Окно запроса поиска записи по изделию
![]()
![]()
![]()
![]()
![]()
![]()
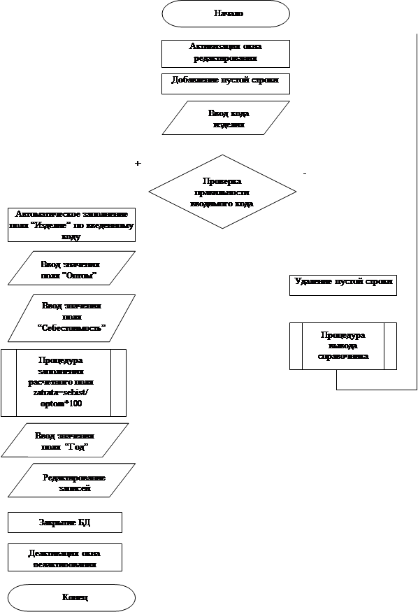
5.3. ПОДРОБНЫЙ АЛГОРИТМ РЕЖИМА
РЕДАКТИРОВАНИЯ БД
Рис.9 . Блок схема алгоритма режима редактирования БД
В этом режиме можно редактировать, добавлять и удалять информацию из баз данных.
При удалении записи необходимо пометь эту запись для удаления, выбрав соответствующий пункт в падающем меню или при помощи левой кнопки мыши, при этом перед записью появится жирная точка. Помеченные к удалению записи удаляются при выборе пункта “Удалить помеченные” из падающего меню.
Заполнение баз данных осуществляется при выборе пункта “Добавить запись”.
Для заполнения справочника необходимо выбрать пункт “Справочник” из пункта ”Базы данных” Главного меню, а затем “Редактирование” - “Добавить запись” (или F3). Появится окно редактирования “Справочник”, где необходимо будет ввести код изделия и его наименование.
Для заполнения рабочей БД необходимо выбрать пункт “Затраты” из пункта ”Базы данных” Главного меню, а затем “Редактирование” - “Добавить запись” (или F3). При этом активируется окно редактирование “Свод затрат” (см. рис. 9). Производится добавление пустой строки. Делается запрос на ввод кода. Осуществляется проверка правильности вводимого кода. Если код не существует, то происходит удаление пустой строки и управление передается процедуре вывода справочника, выводится справочник для проверки кода или ввода новой строки. Если код существует, то автоматически из справочника заполняется поле “Изделие” по введенному коду. Далее осуществляется ввод значений полей “Оптом ” и “ Себестоимость”. Управление передается процедуре заполнения расчетного поля “Затраты”. После выполнения процедуры вводится значение поля “Год”. Для редактирования уже введенной ранее записи необходимо выбрать с помощью кнопок «Предыдущая запись» и «Следующая запись» нужную. Механизм изменения полей записи аналогичен рассмотренному при добавлении новой строки.
После проведения необходимых действий пользователю нужно закрыть рабочую БД. При этом деактивизируется окно рабочей БД, происходит возвращение в режим «Главное меню».
Задача определения влияния ассортиментных сдвигов на себестоимость продукции позволяет произвести грамотный анализ финансово-экономической деятельности предприятия и выявить пути и способы снижения себестоимости выпускаемой продукции.
Решающим условием снижения себестоимости служит непрерывный технический прогресс. Внедрение новой техники, комплексная механизация и автоматизация производственных процессов, совершенствование технологии, внедрение прогрессивных материалов позволяют значительно снизить себестоимость продукции.
Серьезным резервом снижения себестоимости продукции является расширение специализации и кооперирования. На специализированных предприятиях с массово-поточным производством себестоимость продукции значительно ниже, чем на предприятиях, вырабатывающих эту же продукцию в небольших количествах. Развитие специализации требует установления и наиболее рациональных кооперированных связей между предприятиями.
К факторам, обеспечивающим снижение себестоимости, относятся:
· экономия всех видов ресурсов, потребляемых в производстве, - трудовых и материальных;
· повышение производительности труда, снижение потерь от брака и простоев;
· улучшение использования основных производственных фондов;
· применение новейших технологий;
· сокращение расходов по сбыту продукции;
· изменение структуры производственной программы в результате ассортиментных сдвигов;
· сокращение затрат на управление и другие факторы.
СПИСОК ИСПОЛЬЗУЕМОЙ ЛИТЕРАТУРЫ
1. Абротина, Грачев. Анализ финансово экономической деятельности предприятия.
2. Кондраков. Бухгалтерский учет.
3. Яркина Т.В. Основы экономики предприятия. Краткий курс. Учебное пособие для студентов вузов и средних специальных заведений экономического направления, специалистов-практиков.