| Скачать .docx | Скачать .pdf |
Реферат: Контрольная работа: Маркетинг ціноутворення
КОНТРОЛЬНА РОБОТА
з курсу «Маркетинг ціноутворення»
ЗМ І СТ
Задача №1
Задача №2
Задача №3
Задача №4
Задача №5
СПИСОК ВИКОРИСТАНОЇ ЛІТЕРАТУРИ
Задача №1
Розробка цінової політики
Російське швейне підприємство “Игла” розробило нову модель чоловічої демісезонної куртки. Попередні розрахунки показують, що фірма може запропо-нувати модель на місцевий ринок за ціною 2500 руб.
На ринку пропонуються аналогічні вироби фірм “Космос” та “Успех” по ціні, відповідно, 1900 руб. та 2100 руб.
В табл.1.1 наведений перелік параметрів товара, які впливають на попит, а також важливість кожного параметра для споживача і оцінка параметрів товару власної фірми та товарів фірм-конкурентів за десятибальною шкалою.
Таблиця 1.1
Параметри товару, які впливають на попит, та їх оцінка
| № п/п | Параметри товару | Вагомість (значимість) параметрів для споживача, % | Оцінка параметрів в балах | ||
| “Игла” | “Космос” | “Успех” | |||
| 1. | Якість матеріалу покриття | 20 | 8 | 9 | 6 |
| 2. | Якість підкладочного матеріалу | 7 | 7 | 8 | 5 |
| 3. | Якість фурнітури | 12 | 10 | 5 | 6 |
| 4. | Відповідність моді | 23 | 10 | 8 | 7 |
| 5. | Якість строчки | 10 | 5 | 6 | 8 |
| 6. | Якість виділки воротника | 6 | 10 | 10 | 5 |
| 7. | Наявність вітронепроникаючого тканевого слою | 22 | 10 | 0 | 0 |
| Разом | 100 | ||||
В якості еталону виступає товар фірми “Космос”, оскільки вияснено, що його ціна відповідає якості.
Чи може фірма “Игла” розраховувати на реалізацію своєї продукції за прогнозуємою ціною? Відповідними розрахунками підтвердіть висновок.
Рішення
1. В табл.1.2 наведены результати розрахунків прогнозної максимальної ціни нового виробу фірми «Игла», виконані методом аналогів з використанням сумарного зваженого споживчого балу по виробу кожної фірми та введення коефіцієнта вартості в руб. кожного балу споживчої вартості виробу.
Таблиця 1.2
Результати розрахунків прогнозної ціни виробу фірми «Игла» на ринку

Аналіз даних розрахунків, наведених в табл.1.2, показує, що з використан-ням коефіцієнту вартості 1 бала споживчої вартості виробу[1] по аналогу фірми «Космос», максимальна прогнозна ціна нового виробу фірми «Игла» може стано-вити 2815 руб. Таким чином, попередня ціна виходу на ринок фірми «Игла» з но-вим виробом по ціні 2500 руб. буде конкурентоспроможною і новий вироб пови-нен мати споживчий попит навіть при підвищенні ціни до 2800 руб за рахунок наявності нового вітронепроникаючого тканевого слою.
Задача №2
Пташиний корм
Угорське підприємство «Kokoil» займалося виробництвом, очисткою та упаковкою масла з зерен соняшника. Потім продукція прибутково реалізовувалась за кордоном. Із купленого соняшника біля 10% становили низько масляні зерна, обробка яких була неекономічною.
Підприємство отримало інформацію, що в деяких північних країнах успішно реалізується пташиний корм, який складається з різних зерен, серед яких основну частину становлять низькомасляністі зерна соняшника. Таким чином був знайде-ний один із варіантів рішення проблеми реалізації непридатних для основної діяльності зерен соняшника.
Оскільки “Kokoil” не володіє інформацією про новий ринок, воно доручило провести його дослідження маркетинговій фірмі. Результат показав, що в декель-кох країнах існує попит на пташиний корм. Але на ринку цих країн діють три відомі фірми, які випускають корм для тварин. Але потенційна можливість ввійти на даний ринок малася, оскільки він ще не був насищений. Керівництво підпри-ємства розраховувало, що знайдене використання «неліквідів» змогло б давати добрі дивіденди, оскільки додаткові асигнування необхідні тільки на упаковку.
Одначе підприємство впевнилося, що на такий ринок можна ввійти тільки з доброю репутацією та маркою. Тому відділ реклами та пропаганди спільно з рек-ламним агентством спробували створити “Kokoil” відповідну репутацію. В резуль-таті трудоємної та дороговартістної роботи у кінці третього року з’явилися заінте-ресовані в продукції підприємства покупці із клієнтури конкурентів.
На початковому етапі реалізація пташиного корму була малодоходною із-за високих витрат на рекламу та паблік рілейшн. Але в кінці кінців експеримент по входженню на ринок надав свої результати – створилося коло постійних покупців компанії “Kokoil”, обсяг реалізації став поступово зростати.
Питання та завдання:
1. Охарактеризуйте проблеми, які стоять перед компанією “Kokoil”.
2. Поясніть мету виходу підприємства на закордонні ринки та товарну стратегію підприємства.
3. Який шлях входження на ринок із своїм товаром вибрав “Kokoil” та чому?
4. Яку цінову стратегію доцільно було б використати в даному випадку.
Рішення
1. Характеристика проблем, які стоять перед компанією “Kokoil”.
Винятковою особливістю формування ефективного міжнародного маркетингового комплексу є доцільна адаптація кожного з його елементів до вимог цільового закордонного сегмента (ринку) чи їх сукупності.
Оскільки розробка маркетинг-мікс фактично відбувається у тривимірній системі координат — споживач у контексті ринку (поведінка, переваги, особливості); конкуренти (стратегія, сильні та слабкі сторони, можлива реакція; підприємство (досвід, імідж, ресурси, потенціал тощо), у міжнародній діяльності на відмінну від внутрішнього маркетингу всі три складові для кожної країни змінюються. Споживачі різняться не лише по країнах, а й у межах країн. Кожному зарубіжному ринку притаманне особливе конкурентне середовище, яке характеризується не лише співвідношенням і позиціями національних та зарубіжних фірм, а й регулятивними механізмами, тобто конкурентною політикою держави. На перший погляд, константний елемент «підприємство» також має по відношенню до різних закордонних ринків різний досвід, позитивний або негативний імідж, достатність або недостатність ресурсів тощо.
Залежно від ступеня пристосування міжнародного маркетингового комплексу до зазначених особливостей у практиці міжнародних компаній виділилися три типи маркетингового комплексу — індивідуалізований (диференційований), стандартизований (глобальний) і комбінований.
Індивідуалізований комплекс передбачає пристосування всіх його елементів до потреб кожного зарубіжного ринку (сегмента світового ринку). Стандартизований — навпаки — характеризується тим, що його елементи однаковою мірою пристосовуються до всіх закордонних ринків або сегментів (у всіх країнах товар пропонується зі стандартними, однаковими характеристиками, за однією ціною, з використанням однакових систем просування та каналів розподілення). Але зрозуміло, що найрозповсюдженішим є комбінований маркетинговий комплекс, який передбачає одночасно як диференціацію певних елементів, так і стандартизацію інших. Скажімо, стандартний товар може однаково рекламуватися на всіх зарубіжних ринках, а ціни та канали розподілення бути адаптованими до місцевих умов. Це найпоширеніший підхід до побудови та реалізації міжнародного маркетингового комплексу.
Інтернаціоналізація світового господарства, тенденції до його глобалізації, а також безумовні фінансові та організаційні переваги стандартизації роблять стандартизований підхід до створення міжнародного комплексу маркетингу найпривабливішим для фірм. Але на заваді широкого застосування такого підходу до всіх ринків стоять особливості економічного, соціально-культурного, політико-правового середовища країн. Західні фахівці стандартизації міжнародного маркетингового комплексу виділяють певні стадії (рис. 6.7). Спершу на усіх зарубіжних
ринках пропонується стандартизований продукт. На другій стадії до цього додається однакова система просування. Третя стадія доповнює стандартизацію однаковим рівнем цін і ціновими стратегіями. Завершує стандартизацію використання однакових каналів розподілення.
Проведене дослідження практики стандартизації міжнародного комплексу маркетингу західних компаній дозволяє зробити ось які висновки. По-перше, запропонована стадійність стандартизації міжнародного маркетингового комплексу спостерігається в діяльності фірм, що оперують на ринках товарів широкого вжитку. Проте більшість із цих компаній вважає за доцільне стандартизувати лише продукт і заходи з просування, а цінову стратегію та стратегію просування адаптувати до місцевих вимог (можливостей) закордонних ринків. Однак і в цих процесах кожен з елементів міжнародного маркетингового комплексу оптимізується, тобто склад мініміксів формується з урахуванням вимог іноземного ринку та можливостей фірми. По-друге, для товарів виробничо-технічного призначення послідовність стандартизації, як правило, є такою: товар, ціна (за прейскурантом із можливим невеликим відхиленням), просування та канали розподілення. По-третє, щодо послуг не виявлено закономірності у стандартизації маркетингового комплексу, що можна пояснити як специфічністю послуг як товару, так і вельми широким спектром самих послуг як предмета міжнародної торгівлі. По-четверте, не виявлено фірм, які б мали цілком стандартизований міжнародний комплекс маркетингу. Тож можна стверджувати, що поділ комплексів на адаптовані та стандартизовані є суто теоретичним: на сьогодні маркетингові комплекси міжнародних фірм є комбінованими, такими, що поєднують елементи як адаптації, так і стандартизації. І це абсолютно об'єктивно, незважаючи на тенденції до глобалізації та гомогенізації ринків.
Однак із погляду комерції фірми більш схильні до стандартизації, ніж до адаптації. З цього приводу у маркетологів ТНК існує неписане правило: «Якщо адаптації можна уникнути, її слід уникати». Однак і стандартизація маркетинго-вого комплексу має негативні сторони, не менш загрозливі для фірми, ніж адап-тація. Унаслідок цього, розробляючи міжнародний маркетинговий комплекс, питання слід ставити не в контексті вибору «стандартизація-адаптація», а з погляду необхідності оптимізації комплексу з метою уникнення негативних наслідків як надлишкової адаптації, так і надлишкової стандартизації.
2. Мета виходу підприємства на закордонні ринки та товарну стратегію підприємства.
Угорське підприємство «Kokoil» займалося виробництвом, очисткою та упаковкою масла з зерен соняшника. Потім продукція прибутково реалізовувалась за кордоном. Таким чином, фірма за кордоном була вже відома своєю товарною маркою. Застосовуючи товарну стратегію розширення асортименту продаж, новий товар – пташиний корм можна вводити за каналами розповсюдження соняшник-кової олії за кордоном, використовуючи рекламу комплексного харчування як людей, так і тварин високоякісними продуктами компанії.
3. Шлях входження на ринок із своїм товаром вибрав фірми - “Kokoil”:
До ключових внутрішньофірмових маркетингових процедур міжнародної фірми належать дії зі створення міжнародних функціональних маркетингових стратегій, серед яких товарна є основою. Процес формування міжнародної товарної стратегії доцільно поділити на такі етапи:
— визначення попиту на товар по цільових зарубіжних ринках;
— визначення реальної та потенційної ємності ринку по країнах, ураховуючи стадію життєвого циклу товару та чинники середовища;
— з'ясування власних конкурентних переваг і конкурентних переваг товарів інших фірм;
— з'ясування ступеня необхідної конкурентоздатності продукції (по маркетингових елементах товару);
— аналіз напрямків необхідної адаптації товару, підвищення його конкурентоздатності та визначення попередніх обсягів необхідних ресурсів;
— формування конкретних заходів щодо товару (товарного асортименту);
— розгляд і оцінка розроблених заходів та альтернативних варіантів;
— вибір остаточного варіанта товарної стратегії та формалізація її в міжнародному маркетинговому плані.
З метою систематизації дій на етапі формулювання конкретних заходів щодо товару нами розроблена класифікація рішень по продукту в міжнародному маркетингу, згідно з якою вони поділені на три групи:
І. Рішення щодо присутності товару на зарубіжному ринку:
—виведення товару на ринок (час, сегмент, елементи товару,
обсяги реалізації, прибутковість);
— підтримка присутності товару на ринку (адаптація, модернізація, використання елементів завершеного товару, бренд менеджмент, обсяги реалізації, прибутковість);
— елімінування — виведення товару з ринку (час, період, період виводу, можливі замінники).
II.Рішення щодо присутності фірми (сукупності її товарів) назакордонному ринку:
— формування товарного асортименту (старий, адаптований,новий товар; стадії життєвого циклу товарів; обсяги реалізації;прибутковість);
— управління наявним товарним асортиментом (взаємодоповнюваність товарів; пропозиції за номенклатурними позиціями(широта, глибина, насиченість, гармонійність); обсяги реалізації,прибутковість товарів і товарних груп);
— елімінування — виведення товарів/ товарних груп із ринку (які товари/ товарні групи; коли; послідовність виведення; фінан
— сові аспекти виведення).
III.Рішення за маркетинговими елементами товарів (як для наявних на ринку товарів, так і нових):
— рішення по товару, що сприймається, — торговельна мара; дизайн; якість; пакування; специфічні характеристики.
— рішення по елементах завершеного товару — сервіс; гарантії; доставка, монтаж; кредит.
Послідовне прийняття цих рішень дозволяє визначити елементи товарного субміксу, сформулювати товарну стратегію та розробити комплекс заходів щодо її реалізації.
Стратегія позиціювання товару як напрямок створення такої ринкової позиції продукту (компанії), яка вигідно відрізнятиме його (її) в уявленні споживачів від конкурентів, містить такі структурні елементи:
— вид позиціювання (споживацьке, конкурентне, змішане);
— кількість показників (особливостей) для позиціювання;
— характер обраних показників (показника).
Споживачевий вид позиціювання передбачає надання споживачеві інформації про переваги товару або створення позитивного, яскравого образу товару (відповідно, інформаційне позиціювання та позиціювання шляхом створення образу). За конкурентного позиціювання підкреслюються переваги товару над продукцією конкурентів або використовується реклама, що ґрунтується на порівнянні товарів. Дуже часто фірми застосовують і змішане позиціювання з елементами як споживацького, так і конкурентного. У зарубіжній економічній літературі називаються такі підстави для позиціювання: параметри якості товару; потенційні вигоди чи розв'язання проблем; особливий спосіб використання; позиції по відношенню до конкуруючої марки/ фірми; неприйняття певної категорії товарів; будь-яка перевага товару фірми, співвідношення ціна/якість тощо.
4. Доцільна цінова стратегія фірми “Kokoil” в даному випадку.
Згідно з стратегіями М.Портера найбільш доцільна стратегія концентрації[2] :
- зосередження на одному сегменті товарної продукції;
- цінове лідерство по мінімізації витрат на виробництво кормів, оскільки частину витрат можна тимчасово перекласти на основне виробництво соняшник-кової олії
Переваги стратегії цінового лідерства:
- підприємства з найменшими витратами одержують прибуток навіть тоді, коли конкуренти потрапили в зону збитків у результаті сильної конкурентної боротьби,
- низькі витрати забезпечують переваги постачальників, оскільки збільшення ціни на матеріально-технічні ресурси найменшою мірою відчуває на собі ціновий лідер,
- низькі ціни виробника забезпечують йому переваги по відношенню до торговельних посередників, які заінтересовані в низькій ціні,
- низькі витрати створюють високі вхідні бар'єри на ринках збуту,
- у разі появи на ринку товарів-замінювачів лідер по витратах має більше можливостей для переорієнтації, ніж конкуренти.
Задача №3
Новинка та її ціна.
Компанія E.J.Ltd, яка виробляє досить широкий асортимент медичних інструментів як для спеціалізованих установ, так і для продажу споживачам через мережу основних фармацевтичних магазинів і аптек, займає прочне положення на британському ринку, а також відома за кордоном. В дійсний час в стадії розробки знаходиться нова модель цифрового термометра для широкого кола споживачів. Ринок побутових термометрів в Великобританії відрізняється традиційним консерватизмом. Недавнє дослідження показує, що тільки 35% родин мають термометри, при чому 75% з них – це звичайні скляні ртутні термометри. Ці вироби E.J.Ltd виробляла десятиріччями.
Дослідження, проведені компанією, підтвердили ці дані, але доповнили їх дуже важливими фактами: з’ясувалося, що 90% родин, які користуються звичайними термометрами, вважають його небезпечним для маленьких дітей.
Окрім цього, обробки вибірки опросу показала, що практично всі респонденти відмічають труднощі зчитування інформації зі шкали звичайного градусника і відчувають невпевненість в правильності виміру температури. 50% респондентів, які не мають термометрів, жалкують, що до сих пір його не придбали.
Фірма прийшла до висновків, що дослідження вказують на скриту потребу в кожному виді термометра.
Новий градусник зроблений із прочного небьющогося полімерного матеріалу, має легкозчитуємий цифровий дисплей, встроєний таймер із звуковим сигналом, який допомагає користувачу скорегувати час виміру температури та взнати, коли можна зчитувати показники з шкали.
Фірма вважає, що її нова модель термометра не має всіх недоліків звичайного термометра.
Наступна задача, яка стоїть перед фірмою – ринкові випробування товару, для чого вибрані Лондон та південно- східний регіон Великобританії, але розробка плану маркетингу ще не розроблена.
На британському ринку, окрім E.J.Ltd., звичайні термометри та іншу медичну техніку виробляють ще три фірми, але вони не в такому ступені відомі споживачу, оскільки з’явилися на ринку півтора роки тому. Вони продають свою продукцію через аптеки по ціні від 7,95 до 11,95 ф.ст.
Питання та завдання:
1. Підберіть критерії сегментації. Розробіть цільові сегменти та дайте їх характеристику.
2. Порадьте фірмі, як позиціонувати товар.
3. Розробіть рекомендації по ціновій політиці. З цією метою знайдіть зовнішні та внутрішні фактори, які впливають на формування ціни в даному випадку.
4. Проаналізуйте різні підходи до формування ціни на новий товар та порекомендуйте найбільш відповідаючий до ситуації, яка складлась:
- запропонуйте цінові стратегії для кожного з цільових сегментів;
- врахуйте такі аспекти у формуванні ціни, як характер попиту (еластичність), психологічне прийняття ціни, новизна товару.
Рішення
1. Підбор критеріїв сегментації. Розробка цільових сегментів та їх характеристика.
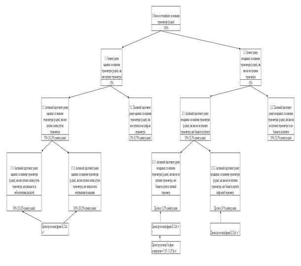
В якості критеріїв сегментації ринку споживачів (рис.3.1) вибрані 2 основних сегменти:
1. Cегмент ринку задіяних споживачів термометрів (родин), які вже купили термометри
В сегменті 1 виділяємо 2 підсегменти – споживачі які купили звичайні скляні ртутні термометри та споживачі, які купили нові дисплейно-цифрові термометри.
В 1-му підсегменті виділяємо групи споживачів:
- які невдоволені системою зчитування показників з скляних термометрів та не вірять, що держали їх необхідний час;
- які вважають ртутні скляні термометри небезпечними для дітей
2. Cегмент ринку незадіяних споживачів термометрів (родин), які ніколи не купляли термометри.
В сегменті 2 виділяємо 2 підсегменти – споживачі які жалкують, що не купили термометри та споживачі, які не жалкують, що не мають термометрів.
В 1-му під сегменті виділяємо потенційних покупців звичайних скляних термометрів та потенційних покупців нових дисплейно-цифрових термометрів.
3. Для розробки плану маркетингу позначимо:
- підсегмент 1.1 – є потенційно активним споживачем нових дисплейно-цифрових термометрів, оскільки мають звичайні скляні термометри, але невдоволені їх експлуатаційними характеристиками;
- підсегмент 2.1 – є потенційно активним споживачем як звичайних скляних термометрів, так і нових дисплейно-цифрових термометрів, оскільки споживачі під сегмента не мають досвіду експлуатації звичайних скляних термометрів і , відповідно не мають досвіду власної невдоволеності їх експлуатаційними характеристиками;

Рис. 3.1 Сегментація ринку споживачів скляних ртутних та нових дисплейно-цифрових термометрів
2. Поради по позиціонуванню товару.
В підсегменті 1.1. власників скляних ртутних термометрів позиціонування нових дисплейно-цифрових термометрів робиться в напрямках:
- рекламування безпечності нових термометрів для дітей;
- рекламування гарантованості та настроювання часу виміру температури;
- рекламування легкості зчитування інформації з дисплея термометра;
В підсегменті 2.1.1. потенційних покупців звичайних скляних термометр-рів позиціонування базується на задіянні системи цінового регулювання попиту, тобто скляний термометр повинен бути дешевшим за новий дисплейно-цифровий термометр.
В підсегменті 2.1.2. потенційних покупців нових дисплейно-цифрових термометрів позиціонування базується на задіянні системи нецінового регулюван-ня попиту, тобто новий дисплейно-цифровий термометр повинен бути розрекла-мований як поява на ринку новинки «електронної технології» в медицині, який є ї термометром і годинником одночасно, не потребує встряхування для віднулення початкового рівня та інших.
3. Розробка рекомендацій по ціновій політиці. Зовнішні та внутрішні фактори, які впливають на формування ціни. Цінові стратегії в сегментах.
Ціна нових цифрових термометрів повинна бути вище, ніж звичайних скляних ртутних термометрів, за рахунок рекламування їх більш вищих екологічних, технологічних та експлуатаційних якостей. При цьому:
а) в підсегменті 1.1. власників звичайних скляних термометрів цінова політика базується на задіянні системи 20% знижок ціни для покупців, які здають звичайні скляні термометри, раніше куплених у фірми E.J.Ltd;
б) в підсегменті 2.1.1. потенційних покупців звичайних скляних термометр-рів цінова політика базується на задіянні системи 5% знижок ціни відносно цін конкурентів та наступної системи 20% знижок для покупців, які здають звичайні скляні термометри, раніше куплених у фірми E.J.Ltd;
в) в підсегменті 2.1.2. потенційних покупців нових дисплейно-цифрових термометрів цінова політика базується на задіянні системи акційних 5-10% зни-жок ціни при рекламі нових споживчих якостей дисплейно-цифрових термометрів – безпечність (на бьються, не мають небезпечної ртуті, легкі в експлуатації)
4. Оскільки в завданні відсутні дані по продажній ціні дисплейно-цифрового термометра та його собівартості, надати рекомендації по ціні реалізації в фунтах стерлінгів не представляється можливим.
Задача №4
Еластичність попиту з боку різних категорій клієнтів.
Виявлені наступні значення коефіцієнта цінової еластичності попиту на різні
Рис. 4.1. Дешеві автомобілі
Питання та завдання:
1. Розрахуйте величини коефіцієнта цінової еластичності попиту для обох моделей. Приведіть розрахунки.
2. Які категорії покупців демонструють еластичний, а які – нееластичний попит ? Охарактеризуйте обидві категорії по чутливості до ціни, готовності замінити модель на другу та інше.

Рис.4.2. Дорогі автомобілі
3. Який фактор зіграв роль “вимикача” цінової еластичності попиту ? Які фактори діють в одинаковому напрямку та можуть бути активно використані підприємцями?
Рішення

Рис.4.3. Сегментація та знаходження коефіцієнтів цінової еластичності в сегментах
1. На рис.4.3 наведені результати сегментації ринка та розрахунків коефіцієнтів цінової еластичності в сегментах “дешеві автомобілі” та “дорогі автомобілі” виконані методом об’єднання графіків рис.4.1 та 4.2 в одному масштабі на одному рисунку.
2. Коефіцієнт еластичності попиту Ер в залежності від ціни розраховується як співвідношення між відносною зміною попиту (обсягів попиту) Q та відносною зміною ціни на товар Р[3] :
(4.1)
Таблиця 4.1
Розрахунки коефіцієнтів цінової еластичності попиту на автомобілі
2. Як показують результати, наведені в табл.4.1 та на рис.4.3:
- в сегменті “дешевих” автомобілей покупців демонструють еластичний попит, при чому чутливість попиту по ціні є негативною та дуже високою, тобто основним фактором для покупця в цьому сегменті є ціна;
- в сегменті “дорогих” автомобілей покупців демонструють нееластичний попит, при чому чутливість попиту по ціні є негативною, але дуже низькою за модулем, тобто підвищення ціни на автомобілі в цьому сегменті впливає слабо, тобто є готовність придбати більш дорогу модель, якщо на неї буде поточна бізнес-мода;
3. Фактором, який зіграв роль “вимикача” цінової еластичності попиту в сегменті “дорогих автомобілей” є рівень доходу цієї групи покупців. Фактор моди на нові класи автомобілей в кожному з сегментів (мода на економічність, екологіч-ність) діє в одинаковому напрямку та може бути активно використаний підприєм-цями.
Задача №5
Порівняльна цінова еластичність попиту на товари та послуги.
Відомо, що цінова еластичність попиту на конкретні товари залежить від цілого ряда факторів, включаючи:
- замінюємість товарів;
- питому вагу витрат на товари даного типу в совокупному доході споживача;
- приналежність товару до категорії предметів першої необхідності чи, напроти, предметів розкішу;
- тривалості періоду часу, який має споживач для прийняття рішення та інші.
Перед Вами знаходиться складений в алфавітному порядку список різних товарів та послуг індивідуального призначення:
1. Автомобільні покришки;
2. Баранина;
3. Бензин;
4. Білети в кіно;
5. Білети приміського залазничного сполучення;
6. Газети та журнали;
7. Яловичина;
8. Медичне обслуговування;
9. Одежа та взуття;
10.Ресторанні блюда;
11.Сіль;
12.Табачні вироби;
13.Хліб;
14.Електрика (в домашньому господарстві)
15.Яйця курячі.
Питання та завдання:
1. По яких з приведених у списку товарів та послуг коефіцієнт цінової еластичності попиту по абсолютному значенню знаходиться в діапазоні
а) до 0,5;
б) від 0,5 до 1,0;
в) може перевищувати 1,0;
2. В яких з сформованих Вами трьох групах товарів та послуг “несовершенний” конкурент може вплинути на еластичність попиту та як це можна зробити?
Рішення
1.Товари споживчого ринку поділяються з погляду зміни попиту на них при зміні визначального фактора попиту – цін (еквівалент доходу споживача) на ті, які відповідають загальному закону попиту або мають відхилення від загального закону попиту[4] :
а) Товари Веблена – товари розкоші (рідкість), попит на які зростає навіть при рості цін на них, але обсяг їх на ринку обмежений ресурсами;
б) Товари вищої групи (не першої необхідності) – для яких закони для товарів нормальної групи починають діяти тільки при визначеному рівні доходів населення , оскільки на них неможливо знизити ціни нижче собівартості виробництва;
в) Товари нормальної групи (повсякденного попиту) – для яких діє закон збільшення попиту при зниженні ціни , а також закон убутної корисності товару при збільшенні його кількості ;
г) Товари низькоякісні – попит на які при збільшенні доходів споживача істотно знижується навіть при зниженні його обсягу на ринку;
д) Товари Гіффена – товари для нижчих шарів суспільства, при рості цін на які збільшується попит на них і спостерігається зростання обсягів їхньої реалізації навіть при рості цін, оскільки недолік доходів цих шарів споживачів не може дати їм доступність до товарів нормальної групи.
Еластичність попиту Ер у залежності від ціни товару можна визначити як співвідношення між відносною зміною попиту Q і відносною зміною ціни товару Р:
(5.1)
Еластичність попиту за ціною звичайно негативна, але якщо мова йде про товари першої необхідності або нижчої якості – може бути позитивною (ажіотажний попит – паніка при інфляційних очікуваннях). Тому, тут велике значення має знак (+ або -). По модулі значення коефіцієнта еластичності попиту можна судити про ступінь зв'язку попиту і ціни. Якщо коефіцієнт вище одиниці, попит вважається еластичним, якщо менше – нееластичним. Еластичність дорівнює нулеві, коли зміна ціни не спричиняє якої-небудь зміни попиту.
2. Групи товарів в завданні з погляду коефіцієнта еластичності попиту розподіляються наступним чином:
а) модуль цінової еластичності до 0,5 (ситуація близька до нееластичного попиту, тобто при відносному зниженні ціни на 1,0, відносний обсяг попиту підвищується на 0,0 - 0,5).
Якщо істотна зміна в ціні веде до невеликої зміни в кількості покупок, то такий попит відносно нееластичний або просто нееластичний.
- Автомобільні покришки;
- Баранина;
- Бензин;
- Білети в кіно;
- Білети приміського залізничного сполучення;
- Медичне обслуговування;
- Ресторанні блюда;
- Табачні вироби;
б) модуль цінової еластичності від 0,5 до 1,0 (ситуація близька до еластичного попиту, тобто при відносному зниженні ціни, відносний обсяг попиту підвищується від 0,5 до 1,0).
Коли процентна зміна ціни і наступна зміна кількості запитуваної продукції рівні по величині, те такий випадок називають одиничною еластичністю.
- Яловичина;
- Одежа та взуття;
- Газети та журнали;
- Електрика (в домашньому господарстві)
- Яйця курячі.
в) модуль цінової еластичності може перевищувати 1,0 (ситуація близька до абсолютно еластичний попит, тобто при відносному зниженні ціни на 1,0, відносний обсяг попиту підвищується більше 1,0);
Якщо найменше зниження ціни спонукує покупців збільшувати покупки від нуля до межі своїх можливостей, то такий попит є зовсім еластичним.
![]() |
- Сіль;
Хліб;
3. В сформованих трьох групах товарів та послуг “несовершенний” конкурент може вплинути на еластичність попиту застосовуючи нецінові фактори впливу на попит в 1 та 2 групах:
- реклама;
- зміна моди;
- продаж товару в кредит.
СПИСОК ВИКОРИСТАНОЇ ЛІТЕРАТУРИ
1. Армстронг Г., Котлер Ф. Маркетинг. Загальний курс, 5-те видання / Пер. з англ.: Уч. пос. – М.: Видавничий дім "Вільямс", 2001. – 608 с.
2. Ассэль Генри. Маркетинг: принципы и стратегия: Учебник для вузов. – М.: ИНФРА - М, 1999. – 804 c.
3. Гаркавенко С.С. Маркетинг: Підручник. – К.: Лібра, 2002. – 712 с.
4. Герасименко В.В.Управление ценовой политикой компании: Учебник/ В.В. Герасименко. - М.: ЭКСМО, 2006. - 688 с.
5. ДеревицкийА. Школа продаж/ А. Деревицкий. - СПб.: Питер, 2007. - 269 с.
6. Длігач А.О. Маркетингова цінова політика: світовий досвід, вітчизняна практика: Навчальний посібник/ А.О. Длігач. - К.: Професіонал, 2006. - 304 с
7. Куденко Н.В. Маркетингові стратегії фірми – Київ, КНЕУ, 2002. – 245 с.
8. МатанцевА.Н. Искусство завоевать рынок/ А.Н. Матанцев. - М.: Экономистъ, 2006. - 512 с.
9. Маркетинг / Під ред. М. Бейкера. – СПб: Питер, 2002. – 1200 с.
10. Основы маркетинга / Ф. Котлер, Г. Армстронг, Д. Сондерс, В. Вонг; Пер. с англ. - 2-е европ. изд. – М.: Издательский дом "Вильямс", 1998. – 1056 с.
11. Промисловий маркетинг: Теорія, світовий досвід, українська практика: Підручник/ Ред. А.О. Старостіна. - К.: Знання, 2005. - 764 с.
12. Ф. Котлер, Г. Армстронг, Д. Сондерс, В. Вонг. Маркетинг менеджмент. – СПб: Питер Ком, 1998. – 896 с.
[1] ДеревицкийА. Школа продаж/ А. Деревицкий. - СПб.: Питер, 2007. - 269 с.
[2] Длігач А.О. Маркетингова цінова політика: світовий досвід, вітчизняна практика: Навчальний посібник/ А.О. Длігач. - К.: Професіонал, 2006. - 304 с
[3] Армстронг Г., Котлер Ф. Маркетинг. Загальний курс, 5-те видання / Пер. з англ.: Уч. пос. – М.: Видавничий дім "Вільямс", 2001. – 608 с.
[4] Герасименко В.В.Управление ценовой политикой компании: Учебник/ В.В. Герасименко. - М.: ЭКСМО, 2006. - 688 с.

