| Скачать .docx | Скачать .pdf |
Реферат: Разработка бизнес-плана по расширению производства для действующей организации
Содержание
1. Введение______________________________________________________3
2. Первый раздел. Концепция бизнеса______________________________5
3. Второй раздел. Характеристика отрасли и информация о п/п __________6
4. Третий раздел. Характеристика товара ____________________________10
5. Четвертый раздел. Исследование и анализ рынка__________________12
6. Пятый раздел. Организационный план __________________________15
7. Шестой раздел. Персонал и управление _________________________16
8. Седьмой раздел. План производства ____________________________17
9. Восьмой раздел. План маркетинга ______________________________35
10. Девятый раздел. Потенциальные риски___________________________37
11. Десятый раздел. Финансовый план ______________________________39
12. Заключение__________________________________________________43
13. Список использованной литературы _____________________________45
Введение
С общеэкономической точки зрения планирование – это механизм, который заменяет цены и рынок.
В рамках рыночной системы главным координатором действий ее участников являются цены. Именно цены определяют выгодное для продавцов и покупателей объемы и способы производства и потребления товаров. Фирма как участник рыночной системы также вынуждена подчиняться ценовому механизму, закону спроса и предложения, поскольку не имеет возможности отменить их действие. Поэтому в окружающем мире рынка фирма – всего лишь клетка большого организма, общая роль которой в основном не осознается ею.
Однако во внутренней среде каждой хозяйственной единицы механизм цен вытеснен сознательными действиями и авторитетными решениями менеджеров. Предприниматель осознано определяет основные направления внутрифирменной деятельности. Следовательно, внутренняя природа фирмы основывается на системе плановых решений.
Таким образом, участники внутрифирменной деятельности теряют свободу действий, характерную для самостоятельных и не зависимых друг от друга субъектов рынка, их поведение оказывается под контролем управляющих предприятием.
Почему планирование как система волевых, сознательно принимаемых решений вытесняет рынок во внутренней деятельности фирмы?
У экономистов есть несколько ответов на этот вопрос.
1. Ограниченные размеры фирмы позволяют контролировать действия, происходящие внутри ее, и таким образом сводить к минимуму неопределенность рыночной среды и ее негативные последствия.
2. Применяя планирование, фирма устраняет те издержки, которые она могла бы иметь, если бы действия внутри фирмы совершались на основе купли – продажи. Ведь всякой торговой сделки (трансакции) сопутствуют так называемые трансакционные издержки: затраты на поиски покупателя или продавца, проведение переговоров о предмете сделки, оплата услуг консультантов и т.п. Отменяя отношения купли – продажи, предприятие устраняет дополнительные затраты.
Осуществляя административную функцию, связанную с волевым руководством и принятием решений, предприниматель занимается планированием также в более узком смысле как разновидностью управленческой деятельности.
Планирование является естественной частью менеджмента. Его можно определить как умение предвидеть цели организации, результаты ее деятельности и ресурсы, необходимые для достижения определенных целей.
Внутрифирменное планирование может отличаться по срокам, целям и прочим признакам. Одним из видов планирования является бизнес-планирование.
Особое значение бизнес-планирование приобретает для предприятия, у которого есть проблемы. В данном случае бизнес-план помогает найти источники финансирования затрат, определить пути выхода из кризиса, определить перспективы развития предприятия. Поэтому тема, выбранная для написания курсовой работы, является актуальной.
Цель работы – разработка бизнес-плана по расширению производства для действующей организации.
Задачи работы:
- изучение теоретических основ планирования и бизнес-планирования, в частности;
- анализ основных показателей работы торговой организации и выявление проблем в ее деятельности;
- разработка бизнес-плана по укреплению финансового состояния организации.
Объект исследования – ОсОО «Алтын-Ажыдаар».
Первый раздел. Концепция бизнеса
Фирменное наименование: ОсОО «Алтын-Ажыдаар»
Адрес предприятия: г. Бишкек, ул. Исакеева, 1
Юридический статус: Общество с Ограниченной Ответственностью с 1995 года.
История развития компании берет свое начало с 1995 года, когда группа специалистов во главе с Тереховым П.А. провела маркетинговые исследования в области потребления гофрированной картонной упаковки предприятиями Республики Кыргызстан и пришла к выводу, что данная отрасль промышленности имеет огромный потенциал рынка сбыта. На момент исследования ящики из гофрированного картона импортировались из стран СНГ (Россия, Казахстан, Узбекистан.)
На основе полученных результатов маркетинговых исследований емкости существующего рынка, группа специалистов определила мощность и перечень необходимого оборудования для реализации проекта по обеспечению местного рынка ящиками из гофрированного картона. Так в 1996 году начало работать совместное Кыргызсо-Китайское предприятие «Алтын-Ажыдаар».
В силу того, что стоимость аналогичного оборудования и сроки изготовления были предельно малы, было принято решение установить оборудование производства КНР. Контракт на поставку оборудования по выпуску ящиков из гофрированного картона был подписан 21 января 1996г, а первую продукцию получили уже в июне 1996г.
Второй раздел. Характеристика отрасли и информация о предприятии
Первых потребителей нашей продукции было немного, к появлению новой промышленной компании отнеслись очень осторожно.
Не смотря на ряд трудностей, в начале своей деятельности компания сумела определить свое место на рынке Кыргызстана и Средней Азии.
За небольшой срок своей деятельности компания сумела зарекомендовать себя как надежного и стабильного партнера.
Далее руководство компании проводило модернизацию производства, для этих целей компания получила кредит Международной Финансовой Корпорации « IFC ». Контракт на поставку нового оборудования был подписан в октябре 1999г. Монтаж и пуско-наладочные работы были полностью завершены в августе 2000г. Данная модернизация дала возможность резко увеличить объемы выпуска продукции, одновременно улучшить качество.
В период, когда существовал Советский Союз, в Киргизской ССР не было предприятий по производству бумаги, картона и картонной продукции. Между тем, в республике выпускалась продукция, которую необходимо было упаковывать в картонные коробки. Такие коробки поступали в нашу республику из Российской Федерации. Однако развал Советского Союза привел к тому, что партнерские связи между предприятиями Киргизии и России оказались разрушенными по той простой причине, что производственные предприятия в нашей республике прекратили свою деятельность, подверглись приватизации, оказались в заброшенном положении.
В последние годы в Кыргызстане возобновляется производство отдельных товаров, перерабатывается сельскохозяйственная продукция. Таким предприятиям необходимы ящики из гофрокартона, позволяющие обеспечить сохранность товара в процессе транспортировки, складирования и хранения в складских условиях. Теперь завозить картонную тару из России для наших производственных предприятий становится невыгодно, поэтому производство картонной тары на территории республики становится весьма актуальной проблемой. Именно этими обстоятельствами и было выбрано направление ОсОО «Алтын-Ажыдаар».
Для предприятия, работающего на экспортном сырье из России, многое в работе определяется состоянием взаимоотношений с поставщиками сырья. В настоящее время предприятие в той или иной форме взаимодействует с 9 поставщиками, из которых 7 целлюлозно-бумажных комбинатов находятся в России, бумажная фабрика в Казахстане и поставщик сырья на Украине. Из всего перечня поставщиков наиболее часто ОсОО «Алтын-Ажыдаар» взаимодействует с такими компаниями, как: «Енисейский ЦБК», «Братский ЦБК», «Монди Бизнес Пейпа», «Селенгинский ЦБК».
Продукция ОсОО «Алтын-Ажыдаар» реализуется не только местным потребителям упаковки из гофрокартона, но и на экспорт следующим потребителям: Казахстана, Узбекистана, Таджикистана. Только на территории Бишкека находятся такие крупные предприятия, приобретающие ящики из гофрокартона, как: ОАО «Реемтсма - Кыргызстан», ОАО «Бишкексут», ОсОО «Yiwu International», ОсОО «Яшар», ЗАО «Акун» и другие.
Большая часть потребителей гофрокартонной упаковки в Казахстане находятся в г. Алматы, Тараз и Караганда. Из них наиболее крупные потребители – ТОО «Карагандинский картонный комбинат», ТОО «ИнтерМультиСервис», ТОО «Филипп Моррис Казахстан», ТОО «Тараз ин Трейд», ТОО «Берикап Казахстан».
Основными поставщиками сырья для ОсОО «Алтын-Ажыдаар» являются российские производители бумаги и картона, т. к. на территории Кыргызской Республики нет фабрик по производству бумаги.
Конкурентом по производству гофрокартона на рынке Кыргызстана является ОсОО «Азия Туркестан». У них имеется небольшое производство бумаги, из которой они делают упаковку для гофротары, но выпускаемая продукция предприятия низкого качества и без нанесения печати. Сильной стороной наших конкурентов является низкая цена продукции за счет её производства из собственного сырья, а также возможность выполнения небольших заказов.
Также в данное время на территории Казахстана существует большое количество мелких и крупных предприятий по производству упаковки из гофрокартона.
Одним из основных Казахских конкурентов является картонно-бумажный комбинат «Казахстан Кагазы», который выпускает широкий ассортимент упаковочной продукции из гофрокартона, картона для плоских слоев, бумаги для гофрирования, оберточной бумаги, кровельного картона и является крупнейшим производителем в Казахстане и Центральной Азии. Высокая конкуренция, сильные компании – основные критерии, благодаря которым Казахская компания постоянно наращивает производственные мощности, модернизирует оборудование, повышает качество выпускаемой продукции, выстраивает эффективные каналы сбыта и четкую систему логистики.
SWOT - анализ
Сильные стороны –
долгосрочные контракты с поставщиками
хорошее понимание потребителей
качественная сертифицированная продукция (Приложение №1)
высококвалифицированный персонал
чётко сформулированная стратегия
ценовое преимущество
Слабые стороны –
слабые позиции в НИОКР
слабая политика продвижения товара на рынке
отсутствие рекламной деятельности
нахождение офиса
Возможности –
возможность обслуживания дополнительных групп потребителей
доступность ресурсов
Экспорт во многие страны
Создание более качественной бумаги и картона, для независимости от поставщиков
Угрозы –
увеличение продаж заменяющих товаров
изменение вкусов и потребностей покупателей
неблагоприятный сдвиг в курсах валют
отключение газа или света
Третий раздел. Характеристика товара
Компания ОсОО «Алтын-Ажыдаар» предлагает высококачественную продукцию в сфере изготовления кондитерских изделий, в промышленности, в строительстве, а также в автомобилестроении и для предприятий занимающихся выпуском мебельной продукции.
Все ввозимое сырье имеет все необходимые сертификаты, проходит таможенную очистку согласно требованиям законодательства КР.
Основной ассортимент продукции:
1. Ящики из гофрированного картона с использованием трех слоев основного материала.
2. Ящики из гофрированного картона с использованием пяти слоев основного материала.
3. Ящики из гофрированного картона с использованием семи слоев основного материала.
4. Упаковочные листы из двухслойного гофрированного картона
5. Яркая упаковка под торты и кондитерские изделия из более плотных видов сырья
6. Полипропиленовая лента, для упаковки фруктов, в том числе дынь.
7. Полипропиленовая лента для упаковки стеклотары, предостерегающая тару от боя
8. Гофрокартонные уголки, используемые в транспортировке мебели и хрупкой продукции
9. Поддоны из гофрированного картона трех слоеного материала со сложной высечкой применяемого в ликероводочном производстве, консервном производстве с учетом полипропиленовой термической упаковке, любой сложности сборки
10. Пятислойные лотки, используемые для транспортировки нежных фруктов, с дополнительными креплениями для прочности и очень яркой печатью, что, безусловно, является двигателем в рекламе при реализации данного продукта.
11. Упаковка из микро гофрированного картона, применяемого в производстве обуви, декоративных материалов, а также при упаковке кондитерских изделий
12. Всевозможные перегородки и прокладки для безопасной транспортировке товаров
Четвертый раздел. Исследование и анализ рынка
Износ основных фондов в отрасли составляет 60–70%, большинство предприятий не в состоянии проводить масштабную реконструкцию производства в силу отсутствия инвестиционных средств. При этом потребности рынка ежегодно увеличиваются, причем не только в количественном, но в качественном отношении.
В ближайшем будущем можно ожидать увеличение спроса на гофрокартон с белым покровным слоем, а также рост объемов производства. Возможное увеличение будет происходить как за счет более полной загрузки производственных мощностей, так и за счет модернизации оборудования, которое имеется у предприятий в настоящий момент.
Наряду с увеличением объемов выпуска картона с белым покровным слоем, огромное внимание будет уделяться улучшению технических характеристик выпускаемой продукции и экологической безопасности процесса производства.
В 2008 г. нужды отечественных производителей гофрокартона и гофротары в незначительной степени удовлетворялись топлайнером иностранного производства. Доля картона с белым покровным слоем в суммарном объеме импорта тарного картона составляет порядка 3,5%. В масштабах кыргызского производства импортные поставки не имеют какого-либо существенного значения. Импорт картона для плоских слоев с белым покровным слоем в десятки, а то и в сотни раз меньше экспорта аналогичной продукции.
Столь малая доля импорта определяется высокой ценой на white top kraft liner в Европе – 650–700 $/т, значительными транспортными издержками и 15% ввозной пошлиной. С учетом всех вышеперечисленных факторов цена картона с белым покровным слоем в Кыргызстане превышает 800 $.
Привлекательность мировых рынков позволяет предположить, что объемы экспортных поставок топлайнера будет увеличиваться.
Таким образом, компании ОсОО «Алтын-Ажыдаар» целесообразно предложить привлечение инвестиционных средств для строительства нового завода по производству гофрокартона с белым покровным слоем.
Завод предполагается строить в г.Бишкек(микрорайон Тунгуч).
Основная цель проекта – создание производства высококачественного гофрокартона для удовлетворения растущего спроса производственных предприятий Кыргызстане. В проект завода заложены самые современные и эффективные технологии выпуска говрокартона с белым покрытием.
Строительство завода будет осуществляться на площадке размером 40 га в промышленной зоне г. Бишкек.
Объем инвестиций в строительство и оборудование завода составляет 201 020 тысяч у. е. Предполагаемый срок окупаемости инвестиционного проекта – 3 года.
Завод «Алтын-Ажыдаар» будет состоять из двух цехов выпуска гофрокартона, в каждом из которых устанавливается современное оборудование для производства гофрокартона общей мощностью 60 тонн в сутки. Будет использовано самое современное оборудование производства ведущих европейских фирм. Запуск первой линии планируется в первом квартале 2012 года, второй линии – в третьем квартале 2012 года. Выход на проектную мощность предполагается в 2013 году
Предполагаемый объем продаж завода после выхода на проектную мощность первой очереди составит 16,5 млн. кв. м гофрокартона толщиной от 4 до 8 мм. Потенциальные потребители гофрокартона – это производственные фирмы, занимающиеся производством упаковки, крупные промышленные предприятия, мебельные производства.
|
Пятый раздел. Организационный план
Шестой раздел. Персонал и управление
Для рассматриваемого предприятия, ОсОО «Алтын-Ажыдаар», характерна линейная структура организации (рис. 1). При этой структуре отношения между руководителями и подчиненными им подразделениями в многоуровневых системах управления такие, что вышестоящее звено концентрирует все функции управления, а объект управления выполняет управляющие команды только своего субъекта управления. При такой системе каждое звено и каждый подчинённый имеет одного руководителя. Управляющее воздействие передаётся по цепи сверху вниз, руководитель нижнего звена подчиняется руководителю более высокого уровня.
Во главе предприятия стоит генеральный директор (президент), который ставит конкретные цели и задачи подчиненным ему. В каждой дирекции имеются свои структурные подразделения, деятельность которых определяется «Положениями о цехах и отделах» и координируется «Должностными инструкциями».
|

В рамках реализации проекта предполагается реконструкция здания. Здание, предполагаемое к реконструкции, двухэтажное с цокольным этажом на 4-х метровом стилобате. Внутренняя структура здания основана на принципе свободной планировки помещений. Основные функциональные блоки раскрываются в центральный зал длиной 96 м, перекрытый шпренгельными фермами и пролетом 48 м. Здание представляет композицию из нескольких производственных и функциональных зон, расположенных в едином архитектурном объеме. В подвальном помещении – будут оборудованы складские помещения.
Архитектура инженерных сооружений решается в едином ключе с наружными стенами и ограждением территории. Доминантой этого функционального блока служит дымовая труба котельной высотой 30 м, заключенная в стальную решетчатую структуру.
Наружные стены здания облицованы фасадными системами из цветных металлопластиковых панелей белого и голубого цвета. Витражи и зенитные фонари – алюминиевые анодированные с двухкамерными стеклопакетами.
Цоколь облицован путиловским камнем, гранитными плитами.
Вертикальные участки стен стилобата облицованы гранитными плитами, с сочетании с бермами. Ступени – из массива гранита.
В таблице 1. приведем расчет предполагаемой стоимости затрат на реконструкцию помещения.
Таблица 1. Расчет стоимости реконструкции
| № | Наименование элементов затрат | Всего, сом |
| 1 | Сырьё и основные материалы: | |
| а) сырьё и основные материалы | 15582500 | |
| б) вода и технологические цели | 2000 | |
| 2 | Вспомогательные материалы | 3000 |
| 3 | Топливо на технологические цели | 5000 |
| 4 | Энергия на технологические цели | 3000 |
| 5 | Коммунальные услуги: | |
| а) отопление помещений | 2000 | |
| б) освещение помещений | 3500 | |
| 6 | Горючее для автомобиля | 2000 |
| Всего материальных затрат | 15603000 | |
| 1 | Эксплуатация и обслуживание строительного оборудования | 71000 |
| 2 | Стоимость строительных работ | 16817077 |
| Всего затрат на субподряды | 16888077 | |
| 1 | Заработная плата производственного персонала | 373200 |
| 2 | Заработная плата руководителей и других категорий работников | 165600 |
| 3 | Отчисления на социальные нужды | 191813 |
| Всего затрат на оплату труда | 730613 | |
| 1 | Затраты на амортизацию основных фондов | 52040 |
| 2 | Арендная плата | 24000 |
| 3 | Страховые взносы | 3312 |
| 4 | Реклама | 500000 |
| 5 | Канцтовары | 4800 |
| 6 | Транспортный налог | 397843 |
| Всего затрат на доп. расходы | 981995 | |
| Итого полная себестоимость строительного процесса | 34203685 | |
Для окончательного формирования требуемой суммы инвестиций приведем расчет требуемых первоначальных затрат на оборудование завода по производству гофрокартона.
Таблица 2. Затраты на оборудование
| № п/п | Наименование | Сумма, тыс. руб. | Коэффициент | Общая сумма, тыс. руб. |
| 1 | Линия для изготовления гофротары (In-line) Cavifes RDC 1445 х 2800 | 1667,10 | 1,5 | 2500,65 |
| 2 | Просекательно-рилевочное оборудование. | 147,60 | 1,5 | 221,40 |
| 3 | Оборудование для высечки четырехклапанного короба. | 716,59 | 0 | 716,59 |
| 4 | Станок ротационной и плоской высечки | 192,30 | 1,5 | 288,45 |
| 5 | Оборудование для резки гофрированного картон | 1062,60 | 0 | 1062,60 |
| 6 | Решеточное оборудование | 202053,65 | 0 | 202053,65 |
| 7 | Фальцевально-склеивающее оборудование | 1350,00 | 0 | 1350,00 |
| Итого: | 208193,34 | |||
Производственные нового помещения ОсОО «Алтын-Ажыдаар» имеют оптимальное расположение с учетом существующего технологического процесса.
На территории предприятия находятся:
1. здание заводоуправления;
2. склады материально-технического снабжения;
3. гаражи;
4. цех 1 – по переработке макулатуры
5. цех 2 – подготовки небеленой или беленой хвойной целлюлозы
6. цех 3 – вихревой очистки и вибрационной сортировки
7. цех 4 – картоноделательный цех
8. цех 5 – фальцовочный цех
9. отдел ОТК.
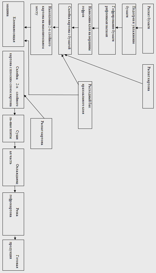
Рассмотрим технологию производства картона на новом заводе «Алтын-Ажыдаар». Для изготовления картона для плоских слоев гофрокартона и бумаги для гофрирования используют макулатуру марок МС-6 (старый гофрокартон или обрезки) и МС-7 (смешанный картон) или целлюлозу. В композиции допускается и остальная макулатура, но желательно не более 10–15%. Все зависит от требуемых качественных характеристик получаемого картона. В лучшем случае, с потоком подготовки макулатуры можно установить поток подготовки небеленой или беленой хвойной целлюлозы, в количестве до 30%. Подавая 30% целлюлозы на покровный слой, мы добиваемся улучшения качества картона по цвету и по прочности. В массу может дополнительно вводиться клей и сернокислый алюминий (глинозем). Количество зависит от многих параметров (качество воды, температура, необходимая степень проклейки, наличие поверхностной проклейки на машине и т.д.). Примерные нормы расхода: глинозем – 1,2 кг/т, клей – 4,5 кг/т, нейтральный крахмал – 4 кг/т.
Макулатура и / или целлюлоза распускается и очищается на оборудовании для подготовки массы, потом поступает на картоноделательную машину.
Роспуск макулатуры производится в гидроразбивателе при концентрации массы 10–14%. Из гидроразбивателя масса насосом перекачивается через смесительный ящик в бассейн. Концентрация массы в бассейне 3,0–3,5%.
Из бассейна масса подается на вихревой очиститель высокой концентрации, где производиться очистка от крупных включений, и далее на гидроразбиватель (турбосепаратор) сортирующий тройного действия на сортировку и дороспуск. На этом этапе происходит очистка от скотча, пленок и т.д. Отходы от гидроразбивателя сортирующего отводятся на вторую ступень сортирования – вибрационную сортировку.
После гидроразбивателя сортирующего, масса поступает во второй массный бассейн, из которого насосом подается на пульсационную мельницу на дороспуск. Далее масса подается на дополнительное сортирование.
Сортирование производится на напорной сортировке, имеющей сито с щелевыми отверстиями шириной 0,3–0,35 мм. Отходы от напорной сортировки отводятся на вторую ступень сортирования – вибрационную сортировку. Отсортированная масса подается в композиционный бассейн. В этом бассейне в массу вводится крахмал и канифольный клей.
Из композиционного бассейна масса подается для окончательного размола на две последовательно установленные дисковые мельницы. После мельниц масса поступает в машинный бассейн.
Из машинного бассейна масса через бак постоянного уровня поступает на смесительный насос, где разбавляется до концентрации 0,6–0,8%, и подается на систему вихревых конических очистителей, на которых производится очистка от мелких включений не волокнистого характера.
В напорный ящик картоноделательной машины масса, с дополнительно введенным глиноземом, поступает через узлоловитель, на котором производится очистка от мелких волокнистых включений. Сортирование производится на узлоуловителе, имеющем сито с отверстиями диаметром 2,2 мм. На картоноделательной машине происходит формование картонного полотна, его обезвоживание и сушка. Далее картон фальцуется в коробки и проклеивается.
Таким образом, состав оборудования для подготовки бумажной массы следующий:
- Гидроразбиватель
- Вихревой очиститель для тяжелых включений
- Турбосепаратор
- Пульсационная мельница
- Дисковая мельница
- Напорная сортировка
- Вибросито
- Узлоуловитель
- Вихревые очистители для легких включений
- Мешалки для макулатурной массы
Затраты на приобретение технологического оборудования представим в таблице 3.
Таблица 3. Затраты на технологическое оборудование
| № п/п | Наименование | Кол-во, шт. | Цена, у. е. | Сумма, у. е | ||
| Оборудование для цеха 1 | ||||||
| 1 | Конвектор SCC101, 0118100.01, 10 уровней GN1/1, Полный автомат | 1 | 9 596,00 | 9 596,00 | ||
| 2 | Подставка под конвектор SCC 61/101, 12 пар направляющих, полка, н/сталь | 1 | 290 | 290 | ||
| 3 | Решетка GN Mod. 1/1, н/сталь | 2 | 16 | 32 | ||
| 4 | Ёмкость GN Mod. 1/1 h 20, 530x325x20, нерж / сталь | 3 | 11,2 | 33,6 | ||
| 5 | Ёмкость GN Mod. 1/1 h 40, 530x325x40, нерж / сталь | 5 | 13,6 | 68 | ||
| 6 | Перф.емкость GN Mod. 1/1 h 40, 530x325x40, н/сталь | 1 | 20,48 | 20,48 | ||
| 7 | Ёмкость GN Mod. 1/1 h 65, 530x325x65, нерж / сталь, 8,5 л. | 2 | 18,78 | 37,56 | ||
| 8 | Ёмкость GN Mod. 2/3 h 66 | 2 | 14,51 | 29,02 | ||
| 9 | Котел 1/1 (Rat) 6019.1150, h 50 mm | 1 | 73 | 73,00 | ||
| 10 | Решетка H8 – 1/1 GN 6035.1007 | 1 | 49 | 49,00 | ||
| 11 | Эл. печь, CE9–41, 4 | 1 | 2 779,00 | 2 779,00 | ||
| 12 | Сушилка, CE9–20, 2 | 1 | 1 355,00 | 1 355,00 | ||
| 13 | Подставка, MB9–05, открытая | 1 | 312 | 312,00 | ||
| 14 | Стол с бортом и полкой СБП 4/9, полностью нерж / сталь, сплошная полка | 2 | 173 | 346,00 | ||
| 15 | Поверхность для сушки гл/рифл. FTR 70 E /0, 160041 | 1 | 1 021,00 | 1 021,00 | ||
| 16 | Рабочая поверхность с ящиком PNC35/0, 160141 | 2 | 265 | 530,00 | ||
| 17 | Подставка VN105/0, 110151 | 2 | 247 | 494,00 | ||
| 18 | Полка двойная FR70E/0, 160055, 2x8 л | 1 | 1 195,00 | 1 195,00 | ||
| 19 | Шкаф AFP-1402, н/сталь, единый объем 1200 л, 2 двери. -2…+8С | 1 | 2 430,00 | 2 430,00 | ||
| 20 | Варочное оборудование AMANA RCS511, н/ст, 5 реж 37 л, электр. упр, полка | 1 | 561 | 561,00 | ||
| 21 | Саламандр для сушки SEL1/0, 060040, с передв. решеткой | 1 | 554 | 554,00 | ||
| 22 | Смеситель Mod. 38/S, 38 кг, 42 л | 1 | 1 380,00 | 1 380,00 | ||
| 23 | Электромешалка AR10, дежа н/ст 10 л, защ. решетка, венчик, лопатка, крюк. | 1 | 1 816,00 | 1 816,00 | ||
24 |
Стеллаж СРС 12/5–4, 4 сплошных полки, разборный, имп. шлиф. сталь, стойки – мет. уголок с имп. полимер. покрытием | 2 | 230 | 460,00 | ||
| 25 | Стол с бортом и полкой СБП 9/6, полностью нерж / сталь и профильная труба 40х41 | 2 | 147 | 294,00 | ||
| 26 | Стол с бортом и полкой СБП 12/6, полностью нерж / сталь и профильная труба 40х41 | 6 | 178,5 | 1 071,00 | ||
| 27 | Стол с бортом и полкой СБП 15/6, полностью нерж / сталь и профильная труба 40х41 | 2 | 201 | 402,00 | ||
| 28 | Стол с бортом и полкой СБП 15/7, полностью нерж / сталь, полка сплошная, | 2 | 230 | 460,00 | ||
| 29 | Ванна моечная односекционная ВС1 43/30, сварная, имп. шлиф. нерж. сталь, габариты мойки 430х430х301 | 1 | 95 | 95,00 | ||
| Итого оборудования для цеха 1 | 27783,66 | |||||
| Оборудование для цеха 2 | ||||||
| 1 | Ванна моечная двухсекционная ВС2 7/40, сварная, имп. шлиф. нерж. сталь, габ. мойки 500х600х400, 2 гнезда | 1 | 265,5 | 265,50 | ||
| 2 | Стеллаж СРС 12/5–4, 4 сплошных полки, разборный, имп. шлиф. сталь, стойки – мет. уголок с имп. полимер. Покрытием | 2 | 230 | 460,00 | ||
| 3 | Стол с бортом и полкой СБП 9/6, полностью нерж / сталь и профильная труба 40х40 | 1 | 147 | 147,00 | ||
| Итого оборудования для цеха 2 | 872,00 | |||||
| Оборудование цеха 3 | ||||||
| 1 | Холод. шкаф. AF-1403C, н/ст, 1+2 дверцы, 300 л мор+900 л хол. 0…+10, -18…-22С | 1 | 3 485,00 | 3 485,00 | ||
| 2 | Слайсер Dolly 275/S, охлажд. двигатель, фикс. заточн. инструм | 1 | 388 | 388 | ||
| 3 | План. миксер 5 л AR5 TEDDY белый M005–0001Z, с редуктором | 1 | 842 | 842 | ||
| 4 | Мини стол MEP-100 G, 2 двери, охлажд. место для 5 GN1/6 | 1 | 1 595,00 | 1 595,00 | ||
| 5 | Стол с бортом и полкой СБП 12/6, полностью нерж / сталь и профильная труба 40х40 | 3 | 178,5 | 535,5 | ||
| 6 | Стол с бортом и полкой СБП 9/6, полностью нерж / сталь и профильная труба 40х40 | 2 | 147 | 294 | ||
| 7 | Ванна моечная односекционная ВС1 43/30, сварная, имп. шлиф. нерж. сталь, габариты мойки 430х430х300 | 1 | 95 | 95 | ||
| итого оборудования для цеха 3 | 7234 | |||||
| Оборудование для цеха 4 | ||||||
| 1 | Холодильный шкаф AFP-701, н/сталь, 600 л, 1 дверь -2,+8 | 1 | 1 694,00 | 1 694,00 | ||
| 2 | Смеситель полный унгер TS 22 (FTS136UTE), 300 кг/ч, 2 ножа+3 реш. н/сталь | 1 | 899 | 899 | ||
| 3 | Стол с бортом и полкой СБП 9/6, полностью нерж / сталь и профильная труба 40х40 | 2 | 147 | 294 | ||
| 4 | Стол с бортом и полкой СБП 15/6, полностью нерж / сталь и профильная труба 40х40 | 2 | 201 | 402 | ||
| 5 | Ванна моечная двухсекционная ВС2 43/30, сварная, имп. шлиф. нерж. сталь, габариты мойки 430х430х300 | 1 | 166 | 166 | ||
| Итого оборудование для цеха 4 | 3455 | |||||
| Оборудование для цеха 5 | ||||||
| 1 | Стол для сбора отходов СО 6/6, нержав. сталь, c бортом, ножки труба 40х40 | 1 | 132 | 132 | ||
| 2 | Стол с бортом и полкой СБП 6/6, полностью нерж / сталь и профильная труба 40х40 | 1 | 127 | 127 | ||
| 3 | Машина для перфорации, FI-80, 800 тар/час, 2 корз. 500х500 для тар, и чашек | 1 | 2 281,00 | 2 281,00 | ||
| 4 | Корзина универсальная, CT-10 | 2 | 19 | 38 | ||
| 5 | Корзина для отходов, CP-16/18 | 2 | 21 | 42 | ||
| 6 | Смягчитель воды на 12 л 1200000128 | 1 | 153 | 153 | ||
| 7 | Стол приемный левый FI-80/100/120, нерж / сталь, приставной | 1 | 91 | 91 | ||
| 8 | Стол приемный правый FI-80 /100/120, нерж / сталь, приставной | 1 | 91 | 91 | ||
| 9 | Душ смывной настенный DSM | 1 | 292 | 292 | ||
| 10 | Ванна моечная двухсекционная ВС2 43/30, сварная, имп. шлиф. нерж. сталь, габариты мойки 430х430х300 | 2 | 166 | 332 | ||
| 11 | Стеллаж СРС 12/4–5, 5 сплошных полки, разборный, имп. шлиф. сталь, стойки – мет. уголок с имп. полимер. покрытием | 3 | 223 | 669 | ||
| 12 | Прилавок задний, MME-35/100, нерж / сталь, средн полка. | 1 | 336 | 336 | ||
| Итого оборудование для цеха 5 | 4584,00 | |||||
| Оборудование отдела ОТК | ||||||
| 1 | Резка CL50D, 120–200 кг/час; без стоимости ножей | 1 | 998 | 998 | ||
| 2 | Нож для CL50 2 мм #28063 | 1 | 79 | 79 | ||
| 3 | Нож для CL50 3 мм #28064 | 1 | 79 | 79 | ||
| 4 | Нож для сол. 2х2 CL50 #28051 | 1 | 101 | 101 | ||
| 5 | Обор.для резки, CL50D 8х8#28134 | 1 | 186 | 186 | ||
| 6 | Обор.для ломки CL50D 5x5 #28110, нож + решетка | 1 | 175 | 175 | ||
| 7 | Обор.для перфорации CL50D 8x8 #28111, нож + решетка | 1 | 158 | 158 | ||
| 8 | Терка 2 мм для CL50 #28057 | 1 | 64 | 64 | ||
| 9 | Терка 5 мм CL50 #28059 | 1 | 64 | 64 | ||
| 10 | Ванна моечная двухсекционная ВС2 43/30, сварная, имп. шлиф. нерж. сталь, габариты мойки 430х430х300 | 1 | 166 | 166 | ||
| 11 | Стол с бортом и полкой СБП 12/6, полностью нерж / сталь и профильная труба 40х40 | 2 | 178,5 | 357 | ||
| 12 | Мешалка, FP 101, загрузка 10 кг, 300 кг/час. | 1 | 1 208,00 | 1 208,00 | ||
| Итого оборудование для ОТК | 4442,00 | |||||
| Всего технологическое оборудование | 52006,66 | |||||
| № п/п | Наименование | Кол-во, шт. | Цена, у. е. | Сумма, у. е | ||
| Оборудование для цеха 1 | ||||||
| 1 | Конвектор SCC101, 0118100.01, 10 уровней GN1/1, Полный автомат | 1 | 9 596,00 | 9 596,00 | ||
| 2 | Подставка под конвектор SCC 61/101, 12 пар направляющих, полка, н/сталь | 1 | 290 | 290 | ||
| 3 | Решетка GN Mod. 1/1, н/сталь | 2 | 16 | 32 | ||
| 4 | Ёмкость GN Mod. 1/1 h 20, 530x325x20, нерж / сталь | 3 | 11,2 | 33,6 | ||
| 5 | Ёмкость GN Mod. 1/1 h 40, 530x325x40, нерж / сталь | 5 | 13,6 | 68 | ||
| 6 | Перф.емкость GN Mod. 1/1 h 40, 530x325x40, н/сталь | 1 | 20,48 | 20,48 | ||
| 7 | Ёмкость GN Mod. 1/1 h 65, 530x325x65, нерж / сталь, 8,5 л. | 2 | 18,78 | 37,56 | ||
| 8 | Ёмкость GN Mod. 2/3 h 66 | 2 | 14,51 | 29,02 | ||
| 9 | Котел 1/1 (Rat) 6019.1150, h 50 mm | 1 | 73 | 73,00 | ||
| 10 | Решетка H8 – 1/1 GN 6035.1007 | 1 | 49 | 49,00 | ||
| 11 | Эл. печь, CE9–41, 4 | 1 | 2 779,00 | 2 779,00 | ||
| 12 | Сушилка, CE9–20, 2 | 1 | 1 355,00 | 1 355,00 | ||
| 13 | Подставка, MB9–05, открытая | 1 | 312 | 312,00 | ||
| 14 | Стол с бортом и полкой СБП 4/9, полностью нерж / сталь, сплошная полка | 2 | 173 | 346,00 | ||
| 15 | Поверхность для сушки гл/рифл. FTR 70 E /0, 160041 | 1 | 1 021,00 | 1 021,00 | ||
| 16 | Рабочая поверхность с ящиком PNC35/0, 160141 | 2 | 265 | 530,00 | ||
| 17 | Подставка VN105/0, 110151 | 2 | 247 | 494,00 | ||
| 18 | Полка двойная FR70E/0, 160055, 2x8 л | 1 | 1 195,00 | 1 195,00 | ||
| 19 | Шкаф AFP-1402, н/сталь, единый объем 1200 л, 2 двери. -2…+8С | 1 | 2 430,00 | 2 430,00 | ||
| 20 | Варочное оборудование AMANA RCS511, н/ст, 5 реж 37 л, электр. упр, полка | 1 | 561 | 561,00 | ||
| 21 | Саламандр для сушки SEL1/0, 060040, с передв. решеткой | 1 | 554 | 554,00 | ||
| 22 | Смеситель Mod. 38/S, 38 кг, 42 л | 1 | 1 380,00 | 1 380,00 | ||
| 23 | Электромешалка AR10, дежа н/ст 10 л, защ. решетка, венчик, лопатка, крюк. | 1 | 1 816,00 | 1 816,00 | ||
24 |
Стеллаж СРС 12/5–4, 4 сплошных полки, разборный, имп. шлиф. сталь, стойки – мет. уголок с имп. полимер. покрытием | 2 | 230 | 460,00 | ||
| 25 | Стол с бортом и полкой СБП 9/6, полностью нерж / сталь и профильная труба 40х41 | 2 | 147 | 294,00 | ||
| 26 | Стол с бортом и полкой СБП 12/6, полностью нерж / сталь и профильная труба 40х41 | 6 | 178,5 | 1 071,00 | ||
| 27 | Стол с бортом и полкой СБП 15/6, полностью нерж / сталь и профильная труба 40х41 | 2 | 201 | 402,00 | ||
| 28 | Стол с бортом и полкой СБП 15/7, полностью нерж / сталь, полка сплошная, | 2 | 230 | 460,00 | ||
| 29 | Ванна моечная односекционная ВС1 43/30, сварная, имп. шлиф. нерж. сталь, габариты мойки 430х430х301 | 1 | 95 | 95,00 | ||
| Итого оборудования для цеха 1 | 27783,66 | |||||
| Оборудование для цеха 2 | ||||||
| 1 | Ванна моечная двухсекционная ВС2 7/40, сварная, имп. шлиф. нерж. сталь, габ. мойки 500х600х400, 2 гнезда | 1 | 265,5 | 265,50 | ||
| 2 | Стеллаж СРС 12/5–4, 4 сплошных полки, разборный, имп. шлиф. сталь, стойки – мет. уголок с имп. полимер. Покрытием | 2 | 230 | 460,00 | ||
| 3 | Стол с бортом и полкой СБП 9/6, полностью нерж / сталь и профильная труба 40х40 | 1 | 147 | 147,00 | ||
| Итого оборудования для цеха 2 | 872,00 | |||||
| Оборудование цеха 3 | ||||||
| 1 | Холод. шкаф. AF-1403C, н/ст, 1+2 дверцы, 300 л мор+900 л хол. 0…+10, -18…-22С | 1 | 3 485,00 | 3 485,00 | ||
| 2 | Слайсер Dolly 275/S, охлажд. двигатель, фикс. заточн. инструм | 1 | 388 | 388 | ||
| 3 | План. миксер 5 л AR5 TEDDY белый M005–0001Z, с редуктором | 1 | 842 | 842 | ||
| 4 | Мини стол MEP-100 G, 2 двери, охлажд. место для 5 GN1/6 | 1 | 1 595,00 | 1 595,00 | ||
| 5 | Стол с бортом и полкой СБП 12/6, полностью нерж / сталь и профильная труба 40х40 | 3 | 178,5 | 535,5 | ||
| 6 | Стол с бортом и полкой СБП 9/6, полностью нерж / сталь и профильная труба 40х40 | 2 | 147 | 294 | ||
| 7 | Ванна моечная односекционная ВС1 43/30, сварная, имп. шлиф. нерж. сталь, габариты мойки 430х430х300 | 1 | 95 | 95 | ||
| итого оборудования для цеха 3 | 7234 | |||||
| Оборудование для цеха 4 | ||||||
| 1 | Холодильный шкаф AFP-701, н/сталь, 600 л, 1 дверь -2,+8 | 1 | 1 694,00 | 1 694,00 | ||
| 2 | Смеситель полный унгер TS 22 (FTS136UTE), 300 кг/ч, 2 ножа+3 реш. н/сталь | 1 | 899 | 899 | ||
| 3 | Стол с бортом и полкой СБП 9/6, полностью нерж / сталь и профильная труба 40х40 | 2 | 147 | 294 | ||
| 4 | Стол с бортом и полкой СБП 15/6, полностью нерж / сталь и профильная труба 40х40 | 2 | 201 | 402 | ||
| 5 | Ванна моечная двухсекционная ВС2 43/30, сварная, имп. шлиф. нерж. сталь, габариты мойки 430х430х300 | 1 | 166 | 166 | ||
| Итого оборудование для цеха 4 | 3455 | |||||
| Оборудование для цеха 5 | ||||||
| 1 | Стол для сбора отходов СО 6/6, нержав. сталь, c бортом, ножки труба 40х40 | 1 | 132 | 132 | ||
| 2 | Стол с бортом и полкой СБП 6/6, полностью нерж / сталь и профильная труба 40х40 | 1 | 127 | 127 | ||
| 3 | Машина для перфорации, FI-80, 800 тар/час, 2 корз. 500х500 для тар, и чашек | 1 | 2 281,00 | 2 281,00 | ||
| 4 | Корзина универсальная, CT-10 | 2 | 19 | 38 | ||
| 5 | Корзина для отходов, CP-16/18 | 2 | 21 | 42 | ||
| 6 | Смягчитель воды на 12 л 1200000128 | 1 | 153 | 153 | ||
| 7 | Стол приемный левый FI-80/100/120, нерж / сталь, приставной | 1 | 91 | 91 | ||
| 8 | Стол приемный правый FI-80 /100/120, нерж / сталь, приставной | 1 | 91 | 91 | ||
| 9 | Душ смывной настенный DSM | 1 | 292 | 292 | ||
| 10 | Ванна моечная двухсекционная ВС2 43/30, сварная, имп. шлиф. нерж. сталь, габариты мойки 430х430х300 | 2 | 166 | 332 | ||
| 11 | Стеллаж СРС 12/4–5, 5 сплошных полки, разборный, имп. шлиф. сталь, стойки – мет. уголок с имп. полимер. покрытием | 3 | 223 | 669 | ||
| 12 | Прилавок задний, MME-35/100, нерж / сталь, средн полка. | 1 | 336 | 336 | ||
| Итого оборудование для цеха 5 | 4584,00 | |||||
| Оборудование отдела ОТК | ||||||
| 1 | Резка CL50D, 120–200 кг/час; без стоимости ножей | 1 | 998 | 998 | ||
| 2 | Нож для CL50 2 мм #28063 | 1 | 79 | 79 | ||
| 3 | Нож для CL50 3 мм #28064 | 1 | 79 | 79 | ||
| 4 | Нож для сол. 2х2 CL50 #28051 | 1 | 101 | 101 | ||
| 5 | Обор.для резки, CL50D 8х8#28134 | 1 | 186 | 186 | ||
| 6 | Обор.для ломки CL50D 5x5 #28110, нож + решетка | 1 | 175 | 175 | ||
| 7 | Обор.для перфорации CL50D 8x8 #28111, нож + решетка | 1 | 158 | 158 | ||
| 8 | Терка 2 мм для CL50 #28057 | 1 | 64 | 64 | ||
| 9 | Терка 5 мм CL50 #28059 | 1 | 64 | 64 | ||
| 10 | Ванна моечная двухсекционная ВС2 43/30, сварная, имп. шлиф. нерж. сталь, габариты мойки 430х430х300 | 1 | 166 | 166 | ||
| 11 | Стол с бортом и полкой СБП 12/6, полностью нерж / сталь и профильная труба 40х40 | 2 | 178,5 | 357 | ||
| 12 | Мешалка, FP 101, загрузка 10 кг, 300 кг/час. | 1 | 1 208,00 | 1 208,00 | ||
| Итого оборудование для ОТК | 4442,00 | |||||
| Всего технологическое оборудование | 52006,66 | |||||
Общие затраты по проекту реконструкции и запуска нового завода представим в таблице 4.
Таблица 4. Общие затраты по проекту реконструкции и запуска нового завода
| Наименование статьи затрат | Стоимость, сом |
| Строительство и коммуникации | |
| Отделка | 5 000 00 |
| Реконструкция здания | 11 040 000 |
| Коммуникации (электричество, газ, очистные ) | 11 500 000 |
| Услуги строительной организации | 9 200 000 |
| Оборудование | |
| Оборудование | 34463885 |
| Отгрузка готовой продукции (2 башенных крана КБ-100) | 2 300 000 |
| ИТОГО | 69003885 |
Таблица 5. Расчет на 1 тонну производства картона
| Макулатура, тонн | 1,1 |
| Пар, тонн | 2 |
| Электричество, кВт | 600–800 |
| Вода, куб. м2 | 15–20 |
Основываясь на данных маркетинговых исследований, можно прогнозировать успешную конкуренцию на рынке Кыргызстана и Средней Азии при следующем ассортименте продукции и ценах:
Таблица 6. Оптимальный ассортимент продукции
| Наименование | Удельный вес в общем объеме выпуска% | Конкурен-тоспособ-ная цена у. е. за тыс. коробок. | |
| Гофрированный картон А-Ф1 | 25 | 35 |
6 900 |
| 5 | 7 360 | ||
| 5 | 11 500 | ||
| Гофрированный картон А-Ф2,5 | 45 | 60 | 5 060 |
| 15 | 5 750 | ||
| Гофрированный картон БМк-4 | 2 | 5 | 20 700 |
| 2 | 92 000 | ||
Таблица 7. Затраты на 1000 шт. продукции
| Затраты на 1000 шт. продукции | |||
| Коробка картонная гофрированная А-Ф2,5 | |||
| Расход, ед. | Стоимость сырья сом./ед | Затраты, сом. | |
| Макулатура | 4,6 | 170,2 | 782,92 |
| Опилки | 0,17 | 690 | 117,3 |
| Клей | 0,014 | 1840 | 25,76 |
| Вода | 0,11 | 1840 | 202,4 |
| Газ | 240 | 1,458 | 349,92 |
| Эл. Энергия | 280 | 1,753 | 490,84 |
| Итого | 1969,14 | ||
В таблице 8 сведем расходы на текущее содержание завода (себестоимость продаж) за 1 год деятельности. Предположим, что в последующие годы структура затрат сохранится.
Таблица 8. Себестоимость продаж завода (за год)
| Статья затрат | Сумма, тыс. у. е. | Доля % |
| Переменные расходы, в т.ч. | 7655,88 | 60 |
| Продукты | 5741,91 | 45 |
| Расходные материалы | 1913,97 | 15 |
| Заработная плата с отчислениями ЕСН | 3572,74 | 28 |
| Расходы на содержание основных средств | 255,20 | 2 |
| Транспортные расходы | 63,80 | 0,5 |
| Расходы на рекламу | 191,40 | 1,5 |
| Налоговые платежи | 637,99 | 5 |
| Прочие расходы | 382,79 | 3 |
| 12759,80 | 100 |
Таблица 9. Прогноз объема продаж
| Показатель | Показатель |
| Количество выпуска в день, кг. | 60 |
| Продолжительность работы в день, час. | 24 |
| Количество рабочих дней в году, дни | 365 |
| Среднее количество кг. в год. | 348807 |
| Средняя стоимость одной партии, у. е. | 129,27 |
| Итого среднегодовой доход | 45090800 |
Восьмой раздел. План маркетинга
Маркетинговая стратегия компании ОсОО «Алтын-Ажыдаар» ориентирована на высшие запросы клиентов. Уже при разработке продукции фирмы устанавливается планка качества. Поэтому улучшение качества продукции играет для предприятия решающую роль. Управление качеством в компании ложится на плечи отдела по контролю. Отдел находится непосредственно на производственной базе. В свою очередь, производственная база оснащена всей необходимой технической аппаратурой для своевременного и качественного анализа выпускаемого товара. Товар проверяют на сопротивление, влажность и качество склейки, качество печати, качество высечки и очистки, если это высечка. Именно эти факторы более важны для нашей продукции, от них зависит, как наш товар поведет себя в транспортировке, сборке и имеет ли товар эстетический вид. Отдел контроля подчиняется непосредственно начальнику производства, он очень тщательно изучает результаты, прежде чем продукция поступит к потребителю. Новые продукты и высокое качество – вот результат ежедневного общения с клиентом. С момента разработки новых моделей упаковки, компания имеет технологический отдел. Его возглавляет технический директор. В отделе разрабатываются и берут свое начало новые виды упаковки.
В компании наряду с производством не забывают и об окружающей среде. Производство регулярно проходит проверку, и получает соответствующие сертификаты.
Все продукция проверяются на их безопасность для применения в той или иной отрасли.
Особое значение ОсОО «Алтын-Ажыдаар» придаёт контрактам с клиентом, имеющим длительный характер, с этой целью в компании закладывается политика доброго и длительного сотрудничества, которая, несомненно, приносит свои плоды. В целях улучшения производимой продукции контролеры компании проходят соответствующее обучение на базе современных европейских производств. Цель компании – тесное партнёрство с клиентом для достижения наилучших результатов, оптимизации производственных процессов и сбережения ресурсов.
Девятый раздел. Потенциальные риски
Потенциальные риски ОсОО «Алтын-Ажыдаар» представлены производственными рисками, коммерческими рисками, финансовыми рисками и рисками, связанными с форс-мажорными обстоятельствами.
Производственные риски связаны с различными нарушениями в производственном процессе или в процессе поставок сырья и материалов, что на данном предприятии может иметь очень серьезные последствия, из-за того, что предприятие работает с материалами и сырьем, заказываемым у поставщиков по мере поступления клиентуры. Это связано с тем, что невозможно иметь постоянный запас всех разновидностей красок для каждого потребителя. Предприятие имеет постоянный запас только основных, наиболее распространенных видов красок, а эксклюзивные цвета заказываются у поставщика по мере поступления заказа.
Мерами по снижению производственных рисков являются действенный контроль над ходом производственного процесса. Коммерческие риски связаны с предоставлением данного вида услуг на рынке услуг (уменьшение размеров и емкости рынка, снижение платежеспособного спроса, появление новых конкурентов и т.п.)
Мерами по снижению коммерческих рисков являются:
- систематическое изучение конъюнктуры рынка;
- постоянный поиск и внедрение новых технологий, для повышения качества предоставляемых услуг;
- рациональная ценовая политика;
- реклама;
- поиск постоянных и надежных поставщиков, предоставляющих качественные материалы, для оказания этого вида услуг.
Финансовые риски вызываются инфляционными процессами, всеобъемлющими неплатежами, колебаниями курса рубля и т.п. Они могут быть снижены путем создания системы финансового менеджмента на предприятии, работе с дилерами и потребителями на условиях предоплаты и т.д.
Риски, связанные с форс-мажорными обстоятельствами, - это риски, обусловленные непредвиденными обстоятельствами (стихийные бедствия, смена политического курса страны, забастовка и т.п.). Мерой по их снижению служит работа предприятия с достаточным запасом финансовой прочности.
Десятый раздел. Финансовый план
Таблица 10. Баланс за 12 месяцев ОсОО «Алтын-Ажыдаар», у.е.
| Показатели | На начало отчетного периода | На конец отчетного периода |
| Актив | ||
| 1. Внеоборотные активы | 540 | 83531 |
| 2. Оборотные активы | 117714,06 | 205061,96 |
| Запасы | 62239,95 | 40901 |
| НДС | 5 | 11652 |
| Дебиторская задолженность | 20777 | 66309 |
| Денежные средства | 34692,11 | 86199,96 |
| Валюта баланса | 118254,06 | 288592,96 |
| Пассив | ||
| 3. Собственный капитал | 53625,78574 | 83367,58157 |
| Уставный капитал | 158 | 158 |
| Чистая прибыль | 53467,78574 | 83209,58157 |
| 4. Долгосрочные обязательства | 0 | 142443 |
| 5. Краткосрочные обязательства | 73813 | 102619 |
| Займы | 18000 | 19000 |
| Кредиторская задолженность | 27949 | 41916 |
| Поставщики | 13478 | 19643 |
| Зарплата | 134 | 147 |
| Налоги и сборы | 39 | 36 |
| Прочие кредиторы | 14213 | 21877 |
| Валюта баланса | 127438,7857 | 328429,5816 |
Таблица 11. Отчет о прибылях и убытках за 12 месяцев ОсОО «Алтын-Ажыдаар», у.е.
| Показатель | За отчетный период | За аналогичный период предыдущего года |
| 1. Выручка от продаж (без НДС) | 273584 | 209518 |
| 2. Себестоимость проданной продукции, в т.ч. | 270803 | 206779 |
| Прямые затраты | 0 | 0 |
| Косвенные затраты | 2419 | 2507 |
| 3. Прибыль от продаж | 21886,72 | 27237,34 |
| 4. Прочие расходы | 4509 | 4877 |
| 5. Прочие доходы | 5672 | 5667 |
| 6. Прибыль до налогообложения | 23049,72 | 28027,34 |
| 7. Налоги | 366 | 245 |
| 8. Чистая прибыль | 1159 | 777 |
На основании представленных данных бухгалтерской отчетности рассчитаем ряд экономических. Расчет показателей представлен в табл. 12.
Таблица 12 . Ф инансовы е показател и
| № п/п | Показатели | На начало отчетного года | На конец отчетного года | Абсолютный прирост | Прирост в % |
| 1 | К фин. независимости | 0,42 | 0,25 | -0,17 | -39,68 |
| 2 | ФР (финансовый рычаг) | 0,34 | 0,23 | -0,11 | -32,10 |
| 3 | Общая ликвидность | 1,59 | 2,00 | 0,40 | 25,30 |
| 4 | Срочная (абсолютная) ликвидность | 0,47 | 0,84 | 0,37 | 78,72 |
| 5 | Промежуточная ликвидность | 0,75 | 1,49 | 0,73 | 97,76 |
| 6 | К платежеспособности | 0,47 | 0,84 | 0,37 | 78,72 |
| 7 | Оборачиваемость активов | 2,31 | 0,73 | -1,59 | -68,62 |
| 8 | Оборачиваемость текущих активов | 2,32 | 1,02 | -1,30 | -56,04 |
| 9 | Оборачиваемость запасов | 4,40 | 5,12 | 0,73 | 16,54 |
| 10 | Рентабельность продаж | 0,08 | 0,13 | 0,05 | 62,50 |
| 11 | Рентабельность активов | 0,16 | 0,07 | -0,09 | -57,70 |
| 12 | Рентабельность СК | 0,02 | 0,01 | -0,01 | -56,88 |
| 13 | Чистый оборотный капитал | 43901,06 | 102442,96 | 58541,90 | 133,35 |
| 14 | К обеспеченности собственными средствами | 0,37 | 0,50 | 0,13 | 33,95 |
Таблица 13. Условно-постоянные расходы
| Наименование | Сумма, тыс. руб./квартал |
| Общепроизводственные расходы | 1288,0 |
| Общезаводские расходы | 1683,6 |
| Транспортные расходы | 8542,2 |
Таблица 14. Расчет точки безубыточности
| Показатель | Значение |
| Объем постоянных издержек (тыс. сом./квартал) | 2971,6 |
| Средневзвешенная цена тыс. шт. продукции (сом.) | 9761,2 |
| Средневзвешенные затраты на тыс. шт. продукции (сом.) | 2364,4 |
| Средневзвешенная валовая маржа на тыс. шт. продукции (сом.) | 7396,8 |
| Точка безубыточности (условные тыс. шт./квартал) | 402 |
| В том числе | |
| Гофрированный картон А-Ф1 | 181 |
| Гофрированный картон А-Ф2,5 | 60 |
| Гофрированный картон БМк-4 | 101 |
| Коробка упаковочная А-Ф3 | 20 |
| Коробка упаковочная А-Ф2,5 | 20 |
| Коробка упаковочная БМк-4 | 8 |
| Картонные блоки-наполнители | 12 |
В результате расчетов было выявлено, что объем производства в точке безубыточности составляет 402 тысячи штук (без учета издержек финансирования) в квартал.
ЗАКЛЮЧЕНИЕ
На основании полученных результатов можно судить о том, что проект достигает достаточно хороших финансовых показателей.
Реализация инвестиционного проекта, представленного в настоящем бизнес-плане, позволит ОсОО «Алтын-Ажыдаар»:
1. Выйти на новый уровень объемов производства
2. Освоить выпуск новых видов продукции – гофрированного картона новой марки и картонных блоков-наполнителей
3. Даст возможность стать ведущим производителем не только на рынке Кыргызстана, но и на рынках Средней Азии.
Выбранная стратегия проекта – максимальное увеличение объемов выпуска продукции на существующих площадях с минимальными инвестиционными затратами на реконструкцию помещения и установку оборудования.
Общий объем выпуска картона после модернизации составит 50 млн. т. в год. При этом объем производства в точке безубыточности составит 402 тыс. т. в квартал (без учета издержек финансирования).
Срок реализации проекта – 3 года, один из которых является подготовительным (реконструкция производственных помещений и монтаж оборудования).
Необходимая для реализации проекта первоначальная сумма внешнего финансирования составляет 201 020 тысяч у. е. Инвестиции могут быть предоставлены либо в денежной форме, либо комбинировано – в форме поставок оборудования и денежных ресурсов. Полный срок окупаемости вложений с учетом издержек финансирования – 2 года 6 месяцев.
Из представленной информации, подтвержденной подробными расчетами, можно спрогнозировать, что в случае кредитования в размере 201,02 млн. у. е. данный проект выполним и позволит вернуть затраченные средства в указанные сроки.
Список использованной литературы
1. Гукасьян Г.М. Экономическая теория: Ключевые вопросы. Учебное пособие. 3-е изд. – М.: Издательство: Инфра-М, 2003.
2. Колтынюк Б.А. Инвестиции. Учебник. – СПб.: Изд-во Михайлова В.А. 2003.
3. Кузнецов Ю.В. Теория организации: Учеб. Пособие. – СПб.: Изд-во С.-Петерб. Ун-та, 2006.
4. Бредихин С.А., Бредихина О.В., Косодемьянский Ю.В. и др. Технологическое оборудование мясокомбинатов. - М.: Колос, 1997.-392с.
5. Г.Д. Кавецкий, Б.В. Васильев: - процессы и аппараты пищевой технологии.
6. А.А. Курочкин, В.В. Ляшенко: - технологическое оборудование для переработки продукции животноводства.
7. Сборник нормативных показателей, действующих в мясной промышленности. Срок введения 01.01.98 г.-М.: 1997.-302с.
8. Юхневич К.П. Сборник рецептур мясных изделий и колбас. -СПб.: Гидрометеоиздат, 1998. - 322 с.
9. Буров В. П. Бизнес-план. Методика составления. – М.: ЦИПККАП, 1995. – 410 с.
10. Дашков Л.П. Как преуспеть в бизнесе . - М.: Центр «Маркетинг», 1993. – 286 с.
11. www.altynbox.kg