| Похожие рефераты | Скачать .docx | Скачать .pdf |
Курсовая работа: Разработка меню, технологической и нормативной документации для ресторана еврейской кухни первого класса
Федеральное агентство по образованию
Государственное образовательное учреждение высшего профессионального образования
САНКТ-ПЕТЕРБУРГСКИЙ ТОРГОВО-ЭКОНОМИЧЕСКИЙ ИНСТИТУТ
Кафедра технологии и организации питания
КУРСОВАЯ РАБОТА
Разработка меню, технологической и нормативной документациидля ресторана еврейской кухни первого класса
Разработал: Михайлов Е.А.
Курс 4 группа № 442
Обучение очное
Руководитель Барсукова Н.В.
САНКТ-ПЕТЕРБУРГ
2011
Содержание
Введение
1.Обзор литературы
1.1 Теоретическое обоснование особенностей производства
1.2 Виды меню и примерный ассортиментный минимум реализуемой продукции в данном типе предприятия питания
1.3 Анализ работы аналогичных предприятий
2. Разработка схемы технологических потоков сырья, готовой продукции и отходов
3. Разработка меню предприятия и определение основного ассортимента продукции
4. Разработка технологической и нормативной документации
4.1 Технологические карты
5. Разработка комплексной технологической схемы на основной ассортимент продукции
6. Технологический график приготовления мучных кондитерских изделий
7. Разработка карты операционного контроля на Вишневый штрудель
8. Подбор методов определения показателей качества на Вишневый штрудель
Заключение
Список литературы
Введение
Общественное питание - важная отрасль народного хозяйства, в которой сочетаются функции производства готовой пищи, ее реализации и организации потребления населением.
По причине того, что сегодня кафе-кондитерские стали особенно популярны и востребованы среди потенциальных покупателей, а особенной конкуренции среди них не наблюдается, можно сделать логичный вывод о перспективах подобных заведений. Современные кафе-кондитерские создаются по принципу "все для клиентов", то есть, речь идет уже не просто о качестве продукции, но и о качестве сервиса.
Собственно, кафе-кондитерская – это не только соответствующее оборудование, например, современная линия раздачи питания, но и особенная концепция деятельности. Такое заведение должно в обязательном порядке оснащаться собственной пекарней, а помимо хлебобулочной продукции должны быть представлены и кондитерские изделия. Кроме того, для поддержания интереса потенциальных клиентов следует расширить ассортимент кафе-кондитерской до сэндвичей и горячих напитков, например, чая и кофе.
Прежде чем приступать непосредственно к открытию собственного кафе-кондитерской следует продумать несколько важных моментов. Нужно основательно подумать над выбором наиболее выгодного местоположения будущего заведения, определить категорию потенциальных клиентов, для которых будет предназначено заведение, обозначить ассортимент будущих изделий и тщательно проработать дизайнерское оформление помещения.
В кондитерских цехах изготавливается широкий ассортимент изделий, которые реализуются как на самих предприятиях общественного питания, так и через филиалы, буфеты, мелкорозничную сеть, а также на предприятиях общественного питания, не имеющие своего кондитерского производства (на договорной основе).
Кондитерские цехи организуются на заготовочных предприятиях, комбинатах питания, а также в ресторанах и кафе.
Для кондитерских цехов в зависимости от их мощности принята следующая классификация:
малой мощности — до 12 тыс. изделий в смену (или 0,6 т муки);
средней мощности — от 12 до 20 тыс. изделий в смену (или 0,9 т муки);
большой мощности — от 20 тыс. изделий и более в смену (или 1,5 т муки).
В кафе могут быть цехи мощностью 1, 5, 8 и 10 тыс. изделий в день.
Все озвученные факторы взаимозависимы. От того, где будет располагаться кафе-кондитерская зависит категория посетителей, которая, в свою очередь влияет на ассортимент продукции и оформление помещения. Как бы то ни было, в таком заведении должно быть представлено минимум 10 сортов хлебобулочных изделий, примерно столько же видов мелкоштучной продукции, несколько тортов и видов пирожных. Популярности заведению добавят пицца, бисквитные изделия, сэндвичи и горячие напитки.
1. Обзор литературы
1.1 Теоретическое обоснование особенностей производства
Кафе - предприятие по организации питания и отдыха потребителей с предоставлением ограниченного по сравнению с рестораном ассортимента продукции. Реализует фирменные, заказные блюда, изделия и напитки.
Согласно ГОСТ 50762 – 2007кафе различают:
• по ассортименту реализуемой продукции -неспециализированные и специализированные (кафе-мороженое, кафе-кондитерская, кафе-молочная, кафе-пиццерия и др.):
• по обслуживаемому контингенту и интересам потребителей, включая оформление интерьера, — молодежное, детское, студенческое, офисное, кафе-клуб, интернет-кафе, арткафе, кафе-кабачок идо.;
• по местонахождению — в жилых и общественных зданиях, в том числе, в отдельностоящих зданиях. зданиях гостиниц, вокзалов, в культурно-развлекательных и спортивных объектах; в зонах отдыха;
• по методам и формам обслуживания — с обслуживанием официантами и с самообслуживанием;
• по времени функционирования — постоянно действующие и сезонные;
• по составу и назначению помещений — стационарные и передвижные (автокафе, вагон-кафе, кафе на морских и речных судах и т, п.),
На предприятиях общественного питания должны выполняться требования нормативных документов по безопасности услуг: - санитарно - гигиенические и технологические требования СанПиН 42-123-5777, СанПиН 42-123-4117, сборники рецептур блюд и кулинарных изделий; - требования к безопасности продовольственного сырья и продуктов.
Минимальные требования к кафе:
1 .Требования к архитектурно-планировочным решениям и оформлению предприятия .
- внешний вид: обязательна обычная световая вывеска
- состав помещений для потребителей: зал, туалетная комната с помещение для мытья рук;
- оформление залов и помещений для потребителей: используются декоративные элементы, создающие единство стиля;
- микроклимат: должна быть система вентиляции, обеспечивающая допустимые параметры температуры и влажности;
2 . Требования к мебели, посуде, приборам, белью.
- мебель: стандартная, соответствующая интерьеру помещений, столы с полиэфирным покрытием, деревянные поверхности ( для стилизованных предприятий);
- столовая посуда и приборы: посуда и столовые приборы должны быть из нержавеющей стали, полуфарфоровая, фаянсовая посуда, сортовая стеклянная посуда с рисунком и без него; посуда из керамики и дерева присутствует в тематических предприятиях и предприятиях национальной кухни.
- столовое белье: салфетки индивидуального пользования бумажные;
3 . Требования к оформлению меню и прейскурантов, ассортименту продукции.
- меню с эмблемой ( фирменным знаком) предприятия: печатается компьютерном способом, обложка оформляется из современных материалов;
- ассортимент продукции и покупных товаров: разнообразный ассортимент блюд, изделий и напитков с учетом специализированного предприятия;
4. Методы обслуживания потребителей.
- обслуживание потребителей: потребителей обслуживают официанты, бармены, метрдотели; возможно самообслуживание;
- сервировка стола: оформлены композициями из живых или искусственных цветов;
1.2 Виды меню и примерный ассортиментный минимум реализуемый продукции в данном типе предприятия питания
Кафе самостоятельно разрабатывает меню с учетом полного соблюдения санитарных и технологических требований, а также стандартов для данного типа и класса предприятий.
В зависимости от контингента потребителей, типа предприятий и принятых форм обслуживания меню подразделяют на следующие виды: меню со свободным выбором блюд; меню рационного питания, т.е. меню комплексного обеда (завтрака,ужина); меню бизнес-ланча; меню воскресного бранча; меню завтраков (применяют в ресторанах гостиниц); меня диетического и детского питания; банкетное меню; меня тематических мероприятий (новогоднее, Масленица) и др. К специальным видам меню относят: вкладыши в меню-блюда от шеф-повара, дегустационное меню, меню национальной кухни в дополнение к основному меню, меню для гурманов, постное меню и др.
Я решила посвятить свою курсовую работу кафе-кондитерской "Кама" на 75 посадочных мест. Кафе "Кама" будет расположено в центре города Ижевска на первом этаже здания. Обслуживание будет осуществляется официантами, баристами. Обслуживающему персоналу предоставят фирменную одежду с эмблемой предприятия. Режим работы кафе с 10 часов утра до 23 часов вечера. В моем предприятии будет действовать меню со свободным выбором блюд.
Итак, основной продукцией, реализуемой на данном предприятии, являются мучные кондитерские и булочные изделия. Для их приготовления в проектируемом кафе предусмотрен кондитерский цех, в котором сосредоточена большая часть производства.
В состав помещений кондитерского цеха входят: отделение замеса теста, разделки и выпечки, приготовления крема и отделки изделий, помещение обработки яиц, расстойки дрожжевого теста. Кроме указанных помещений, в кондитерских цехах предусматриваются: кладовая и охлаждаемая камера суточного запаса сырья, кладовая готовых изделий, охлаждаемая камера готовых изделий, охлаждаемая камера полуфабрикатов (для охлаждения слоеного теста и др.), кладовая упаковочных материалов, кладовая тары, моечная инвентаря и стерилизации кондитерских мешков, помещение начальника цеха.
Технологический процесс приготовления мучных кондитерских изделий состоит из следующих стадий: хранение и подготовка сырья (просеивание муки, подготовка яиц и др.); приготовление и замес теста, разделка теста и его порционирование; формовка изделий; расстойка, выпечка и охлаждение изделий; приготовление отделочных полуфабрикатов (кремов, сиропов, помадок), отделка изделий; укладка и транспортировка изделий. В соответствии с технологическим процессом приготовления кондитерских изделий в каждом помещении организуют участки и рабочие места для выполнения производственных операций.
1.3. Анализ работы аналогичных предприятий
На сегодняшний день существует много различных кафе-кондитерских. Каждое хочет привлечь внимание посетителей разнообразием кондитерских изделий, сладостей, какими-то новыми изысканными изделиями, выбор очень велик. Но, чтобы оценить качество кафе-кондитерской, необходимо объективно оценить предлагаемые ими меню и иные условия. Рассмотрим их.
Кафе-Кондитерские 'АндерСон'
Адрес: Москва, ул. Островитянова, д. 5
Кухня: выпечка, европейская
Часы работы: с 08.30 до 22.00; выходные: 10.00 до 22.00
Количество залов: 2 зала - 25-30 мест
Предложения: выездное обслуживание, детские праздники, детское меню, доставка еды, еда на вынос, завтраки, проведение банкетов
Музыка: поп/рок, фоновая
Принципиальное отличие кафе-кондитерских "АндерСон" от обычных кофейн заключается в том, что основа меню последних это кофе и легкие блюда. В кафе-кондитерских основа меню это десерт, а легкие салаты, сэндвичи, чай-кофе, соки и воды служат лишь дополнением. Десертное меню очень обширно: оно включает торты, пирожные, конфеты, мелкоштучную выпечку, печенье, мороженое. Вся продукция производится в собственном кондитерском цехе.
Особенность кафе в том, что в кафе проводят незабываемые вечеринки до 25 человек, при этом подходя к каждому проводимому празднику индивидуально - это для тех, кто хочет отпраздновать день рождения с друзьями или собрать коллег по работе, отметить любое семейное торжество или провести небольшой корпоративный праздник. Предлагают креативную программу, ведущего и ди-джея, персональные плакаты и постеры, а также праздничный торт.
Фирменные десерты: блинчики с ягодами, торт Баварезе (бисквитная основа и кант из бисквитных палочек, внутри нежный молочно-сливочный мусс, сверху усыпан сочными свежими ягодами: клубникой, ежевикой, малиной, смородиной, голубикой), шоколадный торт БЕЗ МУКИ (тёмный шоколад с миндальной пудрой и глазурью из тёмного шоколада), трюфель классический (микс черного и молочного шоколада, пропитанный эксклюзивным ежевичным ликером, в шоколадной глазури) и др.
Кафе-кондитерская "Онтромэ"
Адрес: наб. канала Грибоедова, д. 58
Кухня: французская
Часы работы: с 8.00 до 22.00
Предложения: более 60-ти наименований кондитерских изделий, гибкая система скидок, простые и прозрачные условия поставок, быстрота и индивидуальный подход к исполнению заказов и, конечно же, превосходный вкус и декор.
Особенность в том, что "Онтромэ" производит кондитерские изделия в Санкт-Петербурге более 10 лет. Французская кондитерская школа традиционно считается лучшей в мире. Разработка рецептуры изделий, принесших "Онтромэ" успех у потребителей, а также обучение кондитеров проводились ведущими французскими специалистами, в числе которых директор высшей французской кулинарной школы Ролан Белье. Также -это низкокалорийные изделия и различные торты на заказ. Эксклюзивный торт может быть изготовлен в виде любых фигур, с надписью или без. Для свадьбы можно заказать, например, торт в виде двух сердец либо фигурок невесты и жениха. Такое решение будет выглядеть оригинально, ярко и необычно. Торты и пирожные "Онтромэ" предполагают глубокую заморозку на стадии приготовления, поэтому вся продукция размораживается только перед подачей. Это совершенно не сказывается на вкусовых и иных характеристиках продукции, зато позволяет придать им тот оригинальный внешний вид, который и отличает их от многих привычных десертов.
Истинная школа французского кондитерского мастерства считается лучшей в мире. Рецепты многих конфет пришли именно оттуда, с сохранением традиционных рецептов (французский трюфель) и использованием натуральных ингредиентов.
Фирменные изделия: конфеты "Фламбэ" - конфеты из мягкой массы из темного и молочного шоколада с изюмом и ромом, "Нат-Нуга" - конфеты из белого шоколада с кокосом и сиропом из лепестков роз, глазированные молочным шоколадом с миндальными лепестками. "Французская штучка" - пирожное, взбитые сливки с грецким орехом и черносливом, пропитанным коньяком на безе, украшен свежим физалисом и шоколадным декором и множество других десертов, тортов, пирожных.
Кафе-кондитерская "Шоколадница"
Адрес: Балканская пл., д. 5
Часы работы: 10:00-21:00
Зал: курящий и некурящий
Предложения: в ассортименте кафе-кондитерской "Шоколадница" - ароматные горячие напитки, свежая выпечка и пирожные, завтраки и ланчи, сэндвичи и блинчики, супы и салаты. Есть широкий выбор холодных коктейлей.
Отличительная особенность каждой их кофеен – изысканный и уютный дизайн интерьера, теплая и неповторимая атмосфера. В доступном для Гостей обзоре всегда расположена специальная витрина, где можно сразу выбрать понравившийся десерт и лично пообщаться с баристой – специалистом по приготовлению кофе.
Все помещения разделены на курящие и некурящие зоны. В теплый сезон открываются уютные летние веранды.
Ассортимент "Шоколадницы" весьма разнообразен и способен удовлетворить любой, даже самый изысканный вкус! Наряду с прекрасным кофе, сваренным из свежеобжаренных зерен, элитными сортами чая, соками и коктейлями наша сеть славится своей выпечкой и изысканными десертами.
Все блюда эксклюзивны и готовятся по разработанным кондитерами технологиям с использованием только натуральных продуктов.
Всегда присутствуют различные специальные предложения, например: гостей своего кафе предлагают согреться горячим пуншем: цитрусовый, ягодный и фруктовые пунши на основе домашнего вина и рома, не только согреют холодной зимой, но и подарят глубокий, насыщенный вкус. Можно заказать, как алкогольный, так и без алкогольные пунши. Летом предлагают побаловать себя фирменными коктейлями: Витаминный заряд (клубника, банан, малина, свежевыжатый апельсиновый сок, гренадин), Бодрая клюква (свежий банан, клюква, свежее яблоко, яблочный сок), а также десерт "Ред Пудинг" (ягодный пудинг с красным вином, украшенный смородиной и ванильным соусом) и др.
Познакомившись с особенностями кафе-кондитерских, изучив ассортимент продукции и услуг, режим работы, места их расположения, я считаю для себя, целесообразным, заниматься проектированием предприятия данного типа и специализации. Так как данные заведения рентабельны, не имеют проблем с посещаемостью и приносят хорошую прибыль. Всё это связанно с тем, что кондитерские изделия обрели многочисленных поклонников по всему свету, благодаря легкости, оригинальности и интересным сочетаниям фруктов, орехов, желе, сливок, ягод и тд. Каждый любит себя побаловать разными вкусностями, свежей выпечкой, различными коктейлями, десертами, расслабиться за чашечкой свежесваренного кофе.
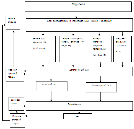
2. Разработка схемы технологических потоков сырья, готовой продукции и отходов
Технологический процесс производства кулинарной продукции состоит из ряда стадий обработки продуктов, которые различны по задачам и могут быть разделены во времени и пространстве.
Основными стадиями технологического процесса являются прием и хранение сырья, производство полуфабрикатов, производство готовой продукции, и её реализации. В общественном питании функционируют предприятия, на котором технологический процесс осуществляется полностью, а так же предприятия, где процесс ограничен несколькими стадиями.Используя разработанные нормативные и технологические документации, составляем технологическую схему потоков сырья, готовой продукции и отходов.
3. Разработка меню предприятия
| Наименование | Выход, г. |
| Салаты и закуски | |
| Салат рыбный | 200 |
| Салат из картофеля с яблоками | 200 |
| Форшмак из путассу или каранкса | 200 |
| Салат из моркови, яблок и орехов | 200 |
| Фаршированная рыба, тушеная в молоке | 250 |
| Студень из куриных потрохов | 250 |
| Супы | |
| Суп с кнедликами из сушек | 300 |
| Бульон с "куголом" из картофеля | 400 |
| Суп фасолевый с картофелем | 300 |
| Суп фасолевый "чолит" | 300 |
| Пасхальный постный борщ с мацой (Бурекэс мит маце) | 300 |
| Бульон с кугелем из лапши | 400 |
| Суп из чечевицы | 300 |
| Горячие блюда | |
| Котлеты куриные | |
| Яблоки с рисом | |
| Мясной рулет | |
| Кугл фун флейш (рыбное рагу) | |
| Блинчики с мясом (блинчикес мит флейш) | |
| Блинчики с печенкой ( блинчикес мит лебер) | |
| Блинчики с морковью и яйцами (блинчикес мит мерн ун эйер) | |
| Блинчики с картоефелем (блинчикес мит картофел) | |
| Кисло-сладкое мясо по-еврейски | |
| Курятина, тушеная с телячьим языком | |
| Фаршированные куриные шейки | |
| Креплах с запеченным мясом | |
| Пракес (темпаньяки с курицей) | |
| Редька с гусиным жиром | |
| Пасхальная вермишель | |
| Маца с мясом молодого барашка | |
| Индюшатина с бататом | |
| Бифштекс | |
| Мина с брокколи, мацой и сыром (запеканка) | |
| Сладкие блюда | |
| Латкес из мацы | |
| Пончикес фунт воре | |
| Блинчикес мит эпл | |
| Пирог из пирожков с маком (флоди фун книшес мит мои) | |
| Пирожки с маком (хоменташ) | |
| Тейглах | |
| Блинчики с творогом (блинчикес мит кез) | |
| Блинчики с черносливом (блинчикес мит генрикнете флуймен) | |
| Оладьи из мацы | |
| Хремзлах | |
| Бисквит из мацовой муки | |
| Клецки из мацы | |
| Пасхальные бараночки | |
| Цукер-леках пасхальный торт (бисквитный вишневый торт) | |
| Кугол свекольный | |
| Безалкогольные напитки | |
| Соки в ассортименте (яблочный, вишневый, томатный, персиковый, виноградный, апельсиновый, грейпфрутовый, манго) | 200 |
| Газированные напитки в ассортименте(Pepsi, Mirinda, 7up, Швебс, MountainDew) | 250 |
Минеральная вода (BonAqua, Aqua Minerale, Ессентуки) |
250 |
| Холодный чай Nestea(персик, лимон, лесные ягоды) | 250 |
| Алкогольные напитки | |
| Глинтвейн | 200 |
| Игристые вина | |
| Martini Brut (белое сухое) | 150 |
| Шампанское "Абрау-Дюрсо" (полусладкое, полусухое) | 150 |
| AstiMartini (белое сладкое) | 150 |
| Абрау(розовое, полусухое) | 150 |
| Абрау(белое, полусладкое) | 150 |
| Вино | |
| Мускат(красное полусладкое) | 150 |
| Шардонне Франция(красное полусухое) | 150 |
| Мерло Франция(красное сухое) | 150 |
| Сант Элиза(белое, сухое) | 150 |
| Коно Сур Токорнал(белое полусухое) | 150 |
| Ликер | |
| Бейлиз | 40 |
| Самбука | 40 |
| БОЛС Амаретто | 40 |
| Куантро | 40 |
| Аперитив | |
| Мартини Бьянко | 80 |
| Коньяк | |
| Де Пурвиль Наполеон | 50 |
| Арарат 5* | 50 |
| Хеннесси VS | 50 |
4. Разработка технологической и нормативной документации
Технологические карты на основной ассортимент продукции
1. Технологическая карта на вишневый штрудель
| Наименование сырья | Расход сырья на 1 порцию, г | Расход сырья на 100 порций, г | ||
| брутто | нетто | брутто | нетто | |
| Мука | 18.9 | 18.9 | 1890 | 1890 |
| Манная крупа | 1.7 | 1.7 | 170 | 170 |
| Желток | 0.08 шт. | 0.8 | 8 шт. | 80 |
| Маргарин | 3.8 | 3.8 | 380 | 380 |
| Сливки | 7.7 | 7.7 | 770 | 770 |
| Вода | 5.25 | 5.26 | 525 | 525 |
| Масса теста: | - | 38.3 | - | 3830 |
| Панировочные сухари | 3 | 3 | 300 | 300 |
| Вишня | 75 | 75 | 7500 | 7500 |
| Сахар | 7.5 | 7.5 | 750 | 750 |
| Корица | 0.19 | 0.19 | 19 | 19 |
| Масса начинки: | - | 85.7 | - | 8570 |
| Масса п/ф | - | 124 | - | 12400 |
| Выход: | - | 120 | - | 12000 |
Технология приготовления:
Муку, манную крупу просеять горкой на кухонную доску, сделать в середине углубление, положить в него соль, желток, размягченный маргарин, теплые сливки t=45 0 С, воду, замесить тесто так, чтобы оно не прилипало к рукам. Из эластичного теста сформовать приплюснутый ком, смазать его жидким маргарином и поставить в теплое место (t=40 0 С ) на 30 минут. Затем раскатать тесто в тонкий пласт, 2/3 его посыпать панировочными сухарями.
Для начинки: вишню без косточек смешать с корицей и сахарной пудрой, положить поверх сухарей и с помощью салфетки свернуть пласт в трубочку, начиная с заполненного начинкой конца. Смазать остатками маргарина. Выпекать примерно 25 минут при температуре 180 0 С. Готовый штрудель можно посыпать сахарной пудрой.Подавать на десертной тарелке с шариком мороженого или взбитыми сливками.
Требования к качеству:
Внешний вид: кусочек рулета из скрученного трубкой листового теста с вишней, посыпанный сахарной пудрой.
Консистенция: мягкая, хорошо пропеченная.
Цвет: золотистая поверхность.
Вкус: свойственный данным продуктам, без привкуса горечи.
2. Технологическая карта на спиральки с миндалем
| Наименование сырья | Расход сырья на 1 порцию, г. | Расход сырья на 100 порций, г. | ||
| брутто | нетто | брутто | нетто | |
| Мед | 24.4 | 24.4 | 2440 | 2440 |
| Сахарный песок | 24.4 | 24.4 | 2440 | 2440 |
| Яйцо (белок) | 14.6 | 14.6 | 1460 | 1460 |
| Миндаль | 24.4 | 24.4 | 2440 | 2440 |
| Мука | 12.2 | 12.2 | 1220 | 1220 |
| Сахар ванильный | 0.9 | 0.9 | 90 | 90 |
| Выход: | - | 100 | - | 10000 |
Технология приготовления:
Взбить в пену белки с сахаром. Добавить понемногу миндаль или другие орехи и мед, хорошо перемешать и всыпать муку. Замешать некрутое тесто, из которого сформировать спиральки с помощью кондитерского мешка с круглой насадкой. На смазанном маслом противне разложить спиральки и украсить кончик каждой миндалем или долькой ядра грецкого ореха. Выпекать при температуре 180 0 С 15 минут. После того как пирожные остынут до t=35 0 С, посыпать сахарной пудрой.Подавать в десертной тарелке по 2 шт. посыпать сахарной пудрой и украсить листьями мяты.
Требования к качеству:
Внешний вид: трубочки помещены в корзиночки из бумаги, посыпаны сахарной пудрой.
Консистенция: нежная, хорошо пропеченная.
Цвет: золотистая поверхность.
Вкус: свойственный данным продуктам, без привкуса горечи.
3. Технологическая карта на перепечи с грибами
| Наименование сырья | Расход сырья на 100 шт. по 85 грамм | |
| Брутто | Нетто | |
| Мука | 4000 | 4000 |
| Яйца | 10 шт. | 380 |
| Сливочное масло | 100 | 100 |
| Соль | 40 | 40 |
| Масса теста: | - | 4520 |
| Грибы (шампиньоны) | 2000 | 1500 |
| Лук | 1200 | 1000 |
| Перец | 10 | 10 |
| Масса начинки: | - | 2710 |
| Молоко | 1000 | 1000 |
| Яйца | 30 шт. | 1140 |
| Масса омлетной массы: | - | 2140 |
| Масса п/ф: | - | 9370 |
| Выход: 100 штук. | - | 8500 |
Технология приготовления:
Готовим пресное бездрожжевое тесто. Смешиваем молоко, яйца, добавляем соль. Добавляем сливочное масло, муку. Замешиваем крутое тесто. Делим получившееся тесто на небольшие колобки. Раскатываем тесто толщиной 2 мм и вырезаем с помощью формы кружочки диаметром 10-12 мм. Затем из кружочков делаем 'корзиночки': приподнимаем край и защипываем его, тем самым формируем бортик. Выкладываем получившиеся 'корзиночки' на противень, смазанный растительным маслом. Начиняем каждую корзиночку фаршем.
Для начинки: обжарить мелко нарезанные (либо измельченные на мясорубке) грибы и лук, посолить и поперчить.
Заливаем 'корзиночки' с фаршем омлетной массой (яйцо, взбитое с молоком). Ставим противень в предварительно разогретую духовку и выпекаем 20-25 минут при t 200°.
Подавать со сметаной.
Требования к качеству:
Внешний вид: круглые изделия с румяной корочкой.
Консистенция: мягкая, нежная, хорошо пропеченная.
Цвет: румяная корочка.
Вкус: свойственный данным продуктам, без привкуса горечи.
4. Технологическая карта на блинчики с творогом
| Наименование сырья | Расход сырья на 1 порцию, г. | Расход сырья на 100 порций, г. | ||
| Брутто | Нетто | Брутто | Нетто | |
| Мука пшеничная | 20 | 20 | 200 | 200 |
| Яйцо куриное | ¼ шт. | 9.8 | 25 шт. | 980 |
| Соль | 0.2 | 0.2 | 20 | 20 |
| Молоко | 40 | 40 | 4000 | 4000 |
| Растительное масло | 3.9 | 3.9 | 390 | 390 |
| Масса теста: | - | 73.9 | - | 7390 |
| Яичный желток | 1/4 шт. | 3.7 | 25 шт. | 370 |
| Творог 5-9% жирности | 32 | 32 | 3200 | 3200 |
| Сахар-песок | 5 | 5 | 500 | 500 |
| Творожная масса | 32 | 32 | 3200 | 3200 |
| Сливочное масло | 4.9 | 4.9 | 490 | 490 |
| Масса начинки: | - | 77.6 | - | 7760 |
| Масса п/ф: | - | 151.5 | - | 15150 |
| Выход: | - | 150 | - | 15000 |
Технология приготовления:
В миску просеять муку, добавить яйца, соль, сахар и половину молока. Хорошо размешать, добавить оставшееся молоко и растительное масло, перемешать до однородности. Испечь тонкие блинчики, поджаривая только с одной стороны. Сложить готовые блинчики стопкой поджаренной стороной вверх.
Начинка: смешать творог с творожной массой, добавить желтки и размягченное масло. Хорошо перемешать.
На каждый блинчик положить начинку. Свернуть конвертиками. Поджарить с одной стороны, затем перевернуть, накрыть крышкой и готовить 4-5 минут, чтобы начинка хорошо прогрелась.
Подавать на столовой тарелке со сгущенным молоком или сметаной.
Требования к качеству:
Внешний вид: блинчики свернуты в конвертик .
Консистенция: нежная, начинка не сырая. Хорошо пропеченная.
Цвет: светло-коричневый
Вкус: свойственный данным продуктам, без привкуса горечи
5. Технологическая карта на "Мютаки с повидлом"
| Наименование сырья | Расход сырья на 1 порцию, г. | Расход сырья на 100 порций, г. | ||
| Брутто | Нетто | Брутто | Нетто | |
| Маргарин | 13.9 | 13.7 | 1390 | 1370 |
| Мука | 68.8 | 68.8 | 6880 | 6880 |
| Дрожжи (сухие) | 3.4 | 3.4 | 340 | 340 |
| Сахар | 13.9 | 13.9 | 1390 | 1390 |
| Сметана | 13.9 | 13.9 | 1390 | 1390 |
| Масса теста: | - | 113.7 | - | 11370 |
| Повидло сливовое | 25 | 25 | 2500 | 2500 |
| Орехи грецкие | 14.6 | 14.6 | 1460 | 1460 |
| Масса начинки: | - | 39.6 | - | 3960 |
| Масса п/ф: | - | 153.3 | - | 15330 |
| Выход: | - | 150 | - | 15000 |
Технология приготовления :
Маргарин растереть с мукой. Сахар растереть с дрожжами. Все смешать, добавить сметану и замесить тесто.
Начинка: смешать повидло с измельченными грецкими орехами.
Раскатать тесто тонкими прямоугольниками, смазать начинкой. Сделать рулеты, поставить на противень, смазанный маслом и печь 25 -30 мин. Горячими разрезать на кусочки толщиной 3 -4 см. Когда остынут до t=35 0 С посыпать сахарной пудрой.
Подавать на десертной тарелке. Тарелку украсить растопленным шоколадом.
Требования к качеству :
Внешний вид: рулетики посыпаны сахарной пудрой
Консистенция: нежная, хорошо пропеченная.
Цвет: румяная корочка
Вкус: свойственный данным продуктам, без привкуса горечи
6. Технологическая карта на Мусс "Клюквенная сказка"
| Наименование сырья | Расход сырья на 1 порцию, г. | Расход сырья на 100 порций, г. | ||
| Брутто | Нетто | Брутто | Нетто | |
| Клюква | 28.6 | 28.6 | 2860 | 2860 |
| Сахар | 61.9 | 61.9 | 6190 | 6190 |
| Вода | 47.6 | 47.6 | 4760 | 4760 |
| Крупа манная | 11.9 | 11.9 | 1190 | 1190 |
| Выход: | - | 150 | - | 15000 |
Технология приготовления :
Размыть клюкву. Сок отдельно, жмых отдельно. В жмых добавить воду и довести до кипения, кипятить 5 минут. Процедить. И снова поставить на плиту. Всыпать манку. Получаем довольно густую манную кашу. Остудить до t=40 0 С, добавить сок.Постепенно добавлять сахар и взбивать.
Сироп: клюкву растереть с сахаром, добавить воду и сварить.
В креманки выложить мусс, полить сиропом, чередуя до верха. Охладить.
Подача: креманку поставить на подстановочную тарелку с салфеткой, украсить мусс ягодами.
Требования к качеству :
Внешний вид: мусс украшен ягодами
Консистенция: нежная, однородная
Цвет: розовый
Вкус: свойственный данным продуктам, кисло-сладкий
7. Технологическая карта на бисквитное пирожное с ореховым кремом
| Наименование сырья | Массовая доля сухих веществ, % | Расход сырья на 10 кг полуфабриката, г | Расход сырья на 10 кг готовой продукции, г | ||
| В натуре | В сухих веществах | В натуре | В сухих веществах | ||
| Мука | 85.50 | 3894 | 3329.4 | 2336.4 | 1997.6 |
| Сахар | 99.85 | 3419 | 3413.9 | 2051.4 | 2048.3 |
| Желтки яичные | 46 | 3419 | 1572.7 | 2051.4 | 943.6 |
| Белки яичные | 12 | 5128 | 615.4 | 3076.8 | 369.2 |
| Эссенция | 0 | 22.8 | 0 | 13.7 | 0 |
| Кислота лимонная | 98 | 15.2 | 14.9 | 9.1 | 8.9 |
| Итого: | - | 15898 | 8946.3 | 9538.7 | 5367.6 |
| Выход теста: | 84 | 10000 | 8400 | 6000 | 5305.8 |
| Молоко цельное сгущенное с сахаром | 74 | 1979 | 1465.5 | 791.6 | 586.2 |
| Сливочное масло | 84 | 4948 | 4156.3 | 1979.2 | 1662.5 |
| Орехи | 97.5 | 478 | 466.1 | 191.2 | 186.4 |
| Сахарная пудра | 99.85 | 2639 | 2635 | 1055.6 | 1055.2 |
| Ванилин | 99.85 | 44.6 | 44.5 | 17.8 | 17.7 |
| Итого: | - | 10088.6 | 8767.4 | 4035.4 | 3508 |
| Выход крема: | 86 | 10000 | 8600 | 4000 | 3502.2 |
Технология приготовления:
Предварительно охлажденные яичные белки взбивают в течение 20-30 минут сначала при малом, затем при большом числе оборотов до увеличения объема массы в 6-7 раз. В конце сбивания добавить лимонную кислоту. Отдельно взбивают яичные желтки с сахаром в течение 30-40 минут, добавляют эссенцию, муку и взбивают массу еще 5-8 секунд, затем осторожно вводят взбитые белки и перемешивают до получения однородного теста. Затем тесто выложить на смазанный жиром и посыпанный мукой противень слоем около 1 см толщиной. Испечь в духовом шкафу, разогретом до 220 0 С 15-30 минут. Готовый бисквит выложить на доску и, когда остынет, разрезать пополам и сложить пласты один на другой, прослоив кремом. Верх намазать кремом, посыпать орехами и поставить в холодное место застывать. Нарезать одинаковыми продолговатыми пирожными.
Для приготовления крема в молоке развести муку, ванильный сахар и при непрерывном помешивании сварить густой крем. Остудить, добавить к растертому маслу с сахарной пудрой, затем вмешать молотые орехи. Орехи можно проварить с молоком в густую массу, благодаря чему они приобретут еще более приятный вкус.
Подавать на десертной тарелке.
Требования к качеству:
Внешний вид: коржи бисквита прослоены кремом, поверхность украшена орехами.
Консистенция: бисквит не крошится, крем не жидкий. Мягкая, хорошо пропечен бисквит.
Цвет: светло-коричневые коржи, крем-молочного цвета.
Вкус: свойственный данным продуктам, без привкуса горечи.
8. Технологическая карта на шоколадно-ореховые рулетики с клубничным соусом
| Наименование сырья | Расход сырья на 1 порцию, г. | Расход сырья на 100 порций, г. | ||
| Брутто | Нетто | Брутто | Нетто | |
| Мука пшеничная | 20 | 20 | 200 | 200 |
| Яйцо куриное | ¼ шт. | 9.8 | 25 шт. | 980 |
| Соль | 0.2 | 0.2 | 20 | 20 |
| Молоко | 40 | 40 | 4000 | 4000 |
| Растительное масло | 3.9 | 3.9 | 390 | 390 |
| Масса теста: | - | 73.9 | - | 7390 |
| Шоколад | 36 | 36 | 3600 | 3600 |
| Орехи | 32 | 32 | 3200 | 3200 |
| Сливки | 10 | 10 | 1000 | 1000 |
| Масса начинки: | - | 78 | - | 7800 |
| Масса п/ф: | - | 151.6 | - | 15160 |
| Клубника | 30 | 25 | 3000 | 2500 |
| Сахар | 3 | 3 | 300 | 300 |
| Выход соуса: | - | 20 | - | 2000 |
| Выход: | - | 150/20 | - | 15000/2000 |
Технология приготовления:
В миску просеять муку, добавить яйца, соль, сахар и половину молока. Хорошо размешать, добавить оставшееся молоко и растительное масло, перемешать до однородности. Испечь тонкие блинчики, поджаривая с обеих сторон на специальной сковороде квадратной формы. Затем каждый блинчик промазать начинкой и свернуть трубочкой. Поставить в холодильник на 30-40 минут. Каждую трубочку разрезать на 6 рулетиков.
Начинка: на водяной бане растопить шоколад со сливками. Добавить толченые орехи и перемешать.
Соус: проварить клубнику с сахаром. Сделать однородную массу с помощью блендера.
Подавать на десертной тарелке, расставить рулетики в виде круга и полить клубничным соусом.
Требования к качеству:
Внешний вид: рулетики политы клубничным соусом
Цвет: светло-коричневый, соус: розовато-красный
Консистенция: нежная
Вкус: свойственный данным продуктам, сладкий
9. Технологическая карта на пирожки с капустой
| Наименование сырья | Расход сырья на 100 шт. по 80 грамм | |
| Брутто | Нетто | |
| Мука | 3070 | 3070 |
| Яйца | 4 шт. | 145.6 |
| Сливочное масло | 307.8 | 307.8 |
| Соль | 5.1 | 5.1 |
| Вода | 760 | 760 |
| Сахар | 115 | 115 |
| Дрожжи | 95.8 | 95.8 |
| Масса теста: | - | 4499.3 |
| Капуста б/к | 2275 | 2255 |
| Молоко | 375 | 375 |
| Яйца | 15 шт. | 570 |
| Сливочное масло | 300 | 300 |
| Соль | 3.8 | 3.8 |
| Петрушка | 12 | 10 |
| Масса начинки: | - | 3513.8 |
| Масса п/ф: | - | 8013.1 |
| Яйцо для смазки | 3 шт. | 114 |
| Выход: 100 штук. | - | 8000 |
Технология приготовления:
Тесто замешивается сразу, в один прием. В теплом молоке или воде (температура 35-37°C) растворить дрожжи и размешать, пока дрожжи полностью не растворятся в воде.
Добавить яйца, сахар, соль, всыпать муку и замесить тесто (яйца лучше предварительно растереть с солью и сахаром, а потом ввести в тесто).
В конце замеса добавить растопленное и охлажденное сливочное, растительное масло или маргарин и вымешивать до тех пор, пока тесто не перестанет прилипать к миске и рукам (тесто не должно быть крутым).
Готовое тесто слегка посыпать мукой или смазать растительным маслом, накрыть салфеткой или полотенцем и поставить в теплое место ( t=40 0 С). Когда тесто поднимется, его нужно обмять и дать еще раз подойти.
Начинка: капусту тонко нашинковать, залить кипятком, сбросить на дуршлаг и отжать. На сливочном масле обжарить капусту 3 минуты.Посолить, поперчить и влить молоко. Тушить 5 минут.
Яйца отварить, нарезать кубиками, зелень петрушки измельчить.
К капусте добавьте яйца и зелень.Хорошо перемешать.
Из теста сделать лепёшки, выложить начинку и сформировать круглые пирожки.
Пирожки поставить в тепло на 10 минут. Смазать яйцом, а затем в духовку и печь 35-40 минут при температуре 200 0 С.
Подача: на блюдце положить салфетку, затем пирожок.
Требования к качеству:
Внешний вид: пирожки круглые с глянцевой корочкой
Цвет: румяная светло-коричневая корочка
Консистенция: нежная, хорошо пропеченная
Вкус: свойственный данным продуктам, без привкуса горечи
10. Технологическая карта на десерт из творога с грушами.
| Наименование сырья | Расход сырья на 1 порцию, г. | Расход сырья на 100 порций, г. | ||
| Брутто | Нетто | Брутто | Нетто | |
| Груши | 33.8 | 32.3 | 3380 | 3230 |
| Орехи | 8.5 | 8.2 | 850 | 850 |
| Лимонный сок | 3.3 | 3.3 | 330 | 330 |
| Творога | 41 | 41 | 4100 | 4100 |
| Сливки | 10.2 | 10.2 | 1020 | 1020 |
| Яичные желтки | 1 /2 шт. | 4 | 10 шт. | 400 |
| Манная крупа | 8.2 | 8.2 | 820 | 820 |
| Сахар | 8.5 | 8.5 | 850 | 850 |
| Сахарная пудра | 2 | 2 | 200 | 200 |
| Масса п/ф: | - | 125.9 | - | 12590 |
| Выход: | - | 120 | - | 12000 |
Технология приготовления:
Орехи прогреть в сковороде без жира. Груши помыть и порезать кубиками, сбрызнуть лимонным соком.
Творог соединить со сливками, яичными желтками, сахаром, добавить манную крупу, орехи и груши. Все хорошо перемешать.
Нагреть духовку до 200 градусов. Приготовить форму для запекания. Для этого нужно смазать форму маслом и посыпать манной крупой. Выложить в форму творожную массу и поставить в духовку запекаться 10-15 минут. Когда запеканка подрумянится, накрыть ее листом фольги и держать в духовке еще в течение 5 минут.
Готовую запеканку вынуть из духовки и дать немного остыть. После этого разрезать десерт на порционные куски и посыпать сахарной пудрой.
Подавать на десертной тарелке со сметаной или вареньем.
Требования к качеству:
Внешний вид: кусочек десерта украшен сахарной пудрой
Цвет: румяная светло-коричневая корочка
Консистенция: нежная, хорошо пропеченная
Вкус: свойственный данным продуктам, без привкуса горечи
Утверждаю
Генеральный директор ООО "Кама"
Мухлякова Юлия Сергеевна
"22" апреля 2011 г.
ТЕХНИКО-ТЕХНОЛОГИЧЕСКАЯ КАРТА № 1
Медовый мусс с киви
1. Область применения :
Настоящая технико-технологическая карта распространяется на "Медовый мусс с киви",вырабатываемый ООО "Кама".
2. Требованию к качеству
Продовольственное сырье, пищевые продукты и полуфабрикаты, используемые для приготовления "Мусса", должны соответствовать требованиям действующих нормативных и технических документов, иметь сопроводительные документы, подтверждающие их безопасность и качество (декларация соответствия, санитарно-эпидемиологические заключение, удостоверение безопасности и качества и пр.)
3. Рецептура
| Наименование сырья и продуктов | Расход сырья и продуктов на 1 порцию , г | |
| Брутто | Нетто | |
| Сливки | 55 | 55 |
| Мед | 31 | 31 |
| Киви | 31 | 29 |
| Яйца | 1шт. | 40 |
| Лимон | 23 | 10 |
| Выход: | - | 150 |
4. Технологический процесс
Подготовка сырья производиться в соответствии с рекомендациями Сборника технологических нормативов для предприятия общественного питания (1996, 1997 год издания).
Отделеные желтки от белков, взбивают на водяной бане. Добавляют мед и варят при Т 90 С, в течении 20 минут , постоянно помешивая до однородной , густой массы. Нарезают цедру и выжимают сок лимонный и добавляют в густую массу, перемешивают и дают остыть. Взбитые белки и взбитые сливки соединяют с медовым кремом, осторожно мешают. Укладывают слой киви, сверху поливают половиной крема, затем укладывают второй слой киви и на него крем. Ставят мусс в холодильник на 4 часа.Подают в креманке, мусс украшен киви.
5. Требования к оформлению, реализации и хранению
Блюдо "Медовый мусс с киви" подается на десертной тарелке. Украшают ломтиками киви.
Температура подачи должна быть 14 С. Срок хранения не более 6 часов, при температуре от 0 до 14 С.
6. Показатели качества и безопасности
6.1. Органолептические показатели качества:
Внешний вид: Однородная масса.
Цвет: Бледно желтый с зелеными крапинками.
Вкус и запах: Вкус умеренно сладкий с привкусом меда и киви. Запах меда и киви.
6.2. Микробиологические показатели "Мусса" должны соответствовать
Требованиям СанПиН 2.3.2.1078-01, индекс 1.9.15.16
7. Пищевая ценность
| Белки, г | Жиры, г | Калорийность, ккал |
| 7,07 | 10,13 | 132,7 |
Ответственный за оформления ТТК в ресторанешеф-повар ________
Зав. производством кафе ______________________________________
Утверждаю
Генеральный директор ООО "Кама"
Мухлякова Юлия Сергеевна
"22" апреля 2011 г.
Технико-технологическая карта №2
Саксонские творожники
1. Область применения :
Настоящая технико-технологическая карта распространяется на "Саксонские творожники",вырабатываемые ООО "Кама".
2. Требованию к качеству
Продовольственное сырье, пищевые продукты и полуфабрикаты, используемые для приготовления "Саксонских творожников", должны соответствовать требованиям действующих нормативных и технических документов, иметь сопроводительные документы, подтверждающие их безопасность и качество (декларация соответствия, санитарно-эпидемиологические заключение, удостоверение безопасности и качества и пр.)
3. Рецептура
| Наименование сырья и продуктов | Расход сырья и продуктов на 1 порцию , г | |
| Брутто | Нетто | |
| Картофель | 137 | 103 |
| Масса варёного картофеля | - | 100 |
| Изюм | 13 | 12 |
| Яйцо | 1/5 | 20 |
| Мука | 20 | 20 |
| Творог | 101 | 100 |
| Сахар | 20 | 20 |
| Сок лимона | 10 | 10 |
| Растительное масло | 25 | 25 |
| Корица молотая | 0.05 | 0.05 |
| Выход | - | 220 |
4. Технологический процесс
Картофель моют , отваривают в мундире, охлаждают и оставляют на сутки в прохладном месте. Картофель очистим и натрем на мелкой терке или пропустим через мясорубку. Изюм промыть горячей водой, дать стечь. Картофель смешать с изюмом, яйцами, мукой, солью, протёртым творогом, сахаром и лимонным соком и замесить тесто.
Попудренными мукой руками сделать лепешки около 5 см в поперечнике. В сковороде разогреть жир и в течение примерно 8 минут, подрумянить на нем творожники с обеих сторон.
Обжаренные творожники поместить в духовку, разогретую градусов до 75, и довести до готовности.Сахар смешаем с корицей и посыплем творожники с обеих сторон.
5. Требования к оформлению, реализации и хранению
Блюдо "Саксонские творожники" подается на десертной тарелке.
Температура подачи блюда должна быть не менее 65ºС.
Срок реализации блюда "Саксонские творожники", при хранении на мармите или горячей плите - не более 3-х часов с момента окончания технологического процесса.
6. Показатели качества и безопасности
6.1. Органолептические показатели блюда:
Внешний вид - блюдо хорошо сохранило форму. Имеет равномерно прожаренную поверхность.
Консистенция –плотная, мягкая, не разваливается.
Цвет –коричневого, золотисто-желтого, равномерно по всей поверхности.
Вкус Умеренно сладкий, с привкусом лимона и творога.
Запах – Соответствует твороженным изделиям.
6.2. Микробиологические показатели "Саксонских творожников" должны соответствовать Требованиям СанПиН 2.3.2.1078-01, индекс 1.9.15.16
7. Пищевая ценность
| Белки, г | Жиры, г | Углеводы, г | Калорийность, ккал |
| 22,3 | 11,3 | 27,3 | 375,1 |
Ответственный за оформления ТТК в ресторане шеф-повар _________
Зав. производством кафе ______________________________________
5. Разработка комплексной технологической схемы на основной ассортимент продукции
6. Технологический график приготовления мучных кондитерских изделий
| Наименования операций | Время производственного цикла | |||||||
| 9-10 | 10-11 | 11-12 | 12-13 | 13-14 | 14-15 | 15-16 | 16-17 | |
| Приготовление дрожжевого теста | -- | |||||||
| Расстойка дрожжевого теста | -- | |||||||
| Приготовление начинки для пирожков | -- | -- | ||||||
| Формование изделий | -- | -- | ||||||
| Расстойка пирожков | -- | -- | ||||||
| Выпекание пирожков | -- | -- | ||||||
| Приготовление бисквитного теста | -- | -- | ||||||
| Выпекание бисквита | -- | -- | ||||||
| Охлаждение бисквита | -- | -- | ||||||
| Приготовление кремов для пирожных | -- | |||||||
| Приготовление пирожных | -- | |||||||
| Отделка бисквитных пирожных | -- | |||||||
| Приготовление теста для блинчиков | -- | -- | -- | |||||
| Выпекание блинчиков | -- | -- | -- | |||||
| Приготовление начинки для блинчиков | -- | -- | -- | |||||
| Формование изделий | -- | -- | -- | |||||
| Приготовление песочного теста | -- | |||||||
| Приготовление начинки | -- | |||||||
| Формование изделий | -- | |||||||
| Выпекание | -- | |||||||
| Приготовление слоеного теста | -- | -- | ||||||
| Охлаждение теста | -- | -- | ||||||
| Приготовление начинки | -- | -- | ||||||
| Формование изделий | -- | -- | ||||||
| Выпекание | -- | -- | ||||||
| Приготовление пресного бездрожжевого теста | -- | -- | ||||||
| Приготовление начинки | -- | -- | ||||||
| Формование изделий | -- | -- | ||||||
| Выпекание | -- | -- | ||||||
| Приготовление пресного сдобного теста | -- | |||||||
| Приготовление начинки | -- | |||||||
| Формование изделий | -- | -- | ||||||
| выпечка | -- | -- | ||||||
кафе кондитерская ассортимент меню
7. Разработка карты операционного контроля на вишневый штрудель
| Объекты контроля | Контролируемый показатель (параметр) | Возможные отклонения | Способ устранения отклонений |
| Входной контроль | |||
Мука ГОСТ 26574- 85 |
Внешний вид: рассыпчатая Цвет: белый или кремовый с желтоватым оттенком Вкус: свойственный пшеничной муке, без посторонних привкусов, не кислый, не горький Запах: свойственный пшеничной муке, без посторонних запахов, не затхлый, не плесневелый |
Скомковавшаяся Примеси Несвойственный оттенок цвета, посторонние включения, запах сырости, плесени |
Просеять через сито Возврат поставщику с участием инспектора по качеству |
Манная крупа ГОСТ 7022-97 |
Внешний вид и цвет: полупрозрачная ребристая крупка кремового или желтоватого цвета Запах: без запаха плесени, затхлости и других посторонних запахов Вкус: без кисловатого, горьковатого и других посторонних привкусов |
Скомковавшаяся Примеси Кислый, горький, затхлый вкус и запах |
Устранить механическим способом Просеять Возврат поставщику |
Яйца куриные пищевые ГОСТ Р 52121-2003 |
Внешний вид: без сгустков крови, без зародыша Цвет: желтый, оранжевый Запах, вкус: свежий, без постороннего запаха |
Запах порченного яйца, сгустки крови, зародыш | Возврат поставщику |
Маргарин ГОСТ Р 52178-2003 |
Внешний вид: однородная консистенция Вкус и запах: чистый, свойственный данному виду маргарина, без посторонних привкусов и запахов. |
Слабый аромат Горький, кислый, металлический вкус Сероватый или буроватый оттенок |
Возврат поставщику |
Сливки ГОСТ Р 52091-2003 |
Внешний вид: однородная непрозрачная жидкость Консистенция: однородная, в меру вязкая, без хлопьев белка и сбившихся комочков жира Вкус, запах: свойственные, без посторонних привкуса и запаха Цвет: белый с кремовым оттенком |
Незначительный отстой жира Посторонний вкус и запах |
Перемешать Возврат поставщику |
Вода питьевая ГОСТ 2874-73 |
Чистая, прозрачная, без привкуса и запаха | С примесями, с посторонним привкусом. Мутная Повышенное содержание хлора |
Возврат поставщику Отстаивание |
Сухари панировочные ОСТ 18-255-75 |
Цвет: светло-желтый Однородная консистенция Вкус, запах: свойственные, без посторонних привкуса и запаха |
Пригоревшие Плесневелый запах Неравномерно измельченные Сырость |
Возврат поставщику Измельчить, просеять Прогреть в духовом шкафу |
Плоды и ягоды быстрозамороженные ГОСТ 29187-91 (вишня) |
Внешний вид: целые ягоды без косточек Цвет: бордовый Вкус, запах: свойственный, без посторонних |
Смерзшиеся плоды, если свыше 10% Повреждения вредителями, механические повреждения Гнилые ягоды |
Возврат поставщику |
Сахар-песок ГОСТ 21-94 |
Внешний вид: сыпучий кристаллический Вкус и запах: сладкий, без посторонних привкуса и запаха, как в сухом сахаре, так и в его водном растворе Цвет: белый или белый с желтоватым оттенком |
Комки Примеси Посторонние привкус и запах |
Просеять Возврат поставщику |
| Операционный контроль | |||
| Замес теста | Муку, манную крупу просеять горкой на кухонную доску, сделать в середине углубление, положить в него соль, желток, размягченный маргарин, теплые сливки, воду, замесить тесто и месить его до тех пор, пока оно не перестанет приставать к рукам | Пристает к рукам Слишком жидкое |
Добавить муки |
| Расстойка теста | Сформовать приплюснутый ком, смазать его жидким маргарином и поставить при температуре 40 0 С расстаиваться не менее 30 минут | Низкая температура в месте расстойки (тесто не поднимется) |
Увеличить температуру |
| Обжарка сухарей | 5 минут при температуре 150 0 С | Температура нагрева свыше 180 0 С (сухари пригорят) | Уменьшить нагрев до нужной температуры |
| Приготовление начинки | Вишню без косточек смешать с корицей и сахарной пудрой | Попались ягоды с косточками | Перебрать и удалить косточки |
| Формование полуфабриката | Начинку положить поверх сухарей и с помощью салфетки свернуть пласт в трубочку, начиная с заполненного начинкой конца | Тесто порвалось Вытекает сок вишни |
Промокнуть салфеткой и защепить края |
| Выпекание полуфабриката | Выпекать 25 минут в разогретом до 180 0 С духовом шкафу | Низкая температура (продукт не доведен до готовности) Высокая температура (изделие пригорит) |
Увеличить нагрев Уменьшить нагрев |
| Приемочный контроль | |||
| Вишневый штрудель | Внешний вид: кусочек рулета из скрученного трубкой листового теста с вишней, посыпанный сахарной пудрой Вкус,запах:свойственный данным продуктам, без привкуса горечи Консистенция: мягкая, хорошо пропеченная |
Тесто сырое, не пропеченное Посторонний запах, привкус горечи |
Продолжить тепловую обработку Блюдо реализации не подлежит |
Подбор методов определения показателей качества. Методы определения качества фирменной кулинарной продукции (Пирожное "Вишневый штрудель")
| Нормируемый показатель | Методы анализа | Характеристика метода анализа |
| Органолептика блюда | Бракераж | Органолептическая оценка блюд и кулинарных изделий может дать точные результаты, если соблюдены: - методика снятия проб; - количество блюд и изделий, подвергающихся проверке; - температура подачи блюд. Для правильного восприятия вкуса блюдо следует пробовать при той температуре, которая рекомендуется при отпуске. Органолептическую оценку продукта осуществляют с помощью органов чувств. Этот анализ проводят с целью проверки соответствия качества вырабатываемой продукции и поступающего сырья требованиям, установленным НТД, рецептурами. Органолептический анализ предшествует физико-химическому, что позволяет более полно оценить качество продукции и повысить оперативность контроля. Органолептическая оценка качества блюда проводится по 5 основным показателям: внешнему виду, цвету, запаху, вкусу и консистенции. Для проведения органолептической оценки используется шкала органолептической оценки блюд, в которой представлены характеристики и возможные дефекты по основным показателям качества. В основу шкалы положена 5-ти бальная система. При наличии дефектов снижается оценка по каждому показателю методом скидок от1 до 4. Согласно шкале 5 баллам отвечает блюдо, приготовленное полностью в соответствии с требованиями, установленными технологией производства, соответствующее продукции высокого качества. Оценка блюда в 4 балла допускает незначительные или легко устранимые дефекты. Оценка в 3 балла указывает на более значительные нарушения технологии приготовления блюда, но допускающие его реализацию без доработки. Оценка в 2 балла указывает на значительные дефекты блюда, но не исключающие возможность его переработки. Оценка в 1 балл указывает на дефекты блюда, не допускающие его в реализацию. Блюдо снимается с реализации, если при органолептической оценке получило хотя бы одну неудовлетворительную оценку. Если запах и вкус блюда оцениваются в 3 балла каждый, то независимо от оценок по остальным показателям блюдо оценивают не выше, чем на удовлетворительно. С суммы баллов снимают за более низкую температуру отпуска блюда – 1 балл на каждые 10С Результаты органолептической оценки заносят в таблицу. |
| Содержания сухих веществ | методом высушивания (ускоренный метод). | Сущность метода заключается в испарении влаги из взятой навески продукта. Убыль в массе после высушивания считается испарившейся влагой (усушкой) и выражается в процентах к массе взятой для высушивания навески. Техника определения: Определение влажности в исследуемом продукте производят методом высушивания при температуре 142°С до постоянной массы в течении 90 минут. Взвешиваем на технических весах бюкс с песком, стеклянной палочкой и крышкой с точностью до 0,01 г. Отвешиваем в него навеску продукта в количестве 5 грамм, навеску равномерно распределяем по внутренним стенкам чаши и ставим в сушильный шкаф, предварительно нагретый до 130С. По истечении 90 минут бюкс вынимаем и ставим его в эксикатор для охлаждения минут на 15-20. Перед тем как поместить бюкс в эксикатор его нужно закрыть крышкой. Затем бюкс взвешиваем. Влажность в процентах, рассчитываем по формуле: X= (c-a) * 100% , (b-a) где а – масса чашки с песком и палочкой, г; b – масса чашки с навеской, песком и палочкой до высушиваения, г. с - масса чашки с навеской, песком и палочкой после высушивания, |
| Содержания жира | метод Гербера | Метод основан на разрушении белков исследуемого продукта концентрированной серной кислотой и растворении жира в изоамиловом спирте. Полученную смесь центрифугируют в жиромерах. Определение жира проводят в молочных илисливочных примерах, отличающихся размерами и градуировкой. Объем деления в молочных жиромерах равен 0,6%, или 0,01133 г жира в продукте, а пределы измерений - от 0 до 6 и от 0 до 7 весовых процентов. Объем двух делений в сливочных жиромерах соответствует 1% жира в продукте при навеске 5 г. Их используют, если содержание жира в продукте превышает 10%. Техника определения: В стеклянный стакан емкостью 50 мл берем навеску продукта 5 г, добавляем пипеткой 5 мл дистиллированной воды и тщательно размешиваем до однородной консистенции, затем добавляем автоматической пипеткой 10 мл серной кислоты (уд. вес 1,81-1,82). Содержимое стакана нагреваем на водяной бане при непрерывном помешивании до полного растворения навески в серной кислоте. Затем при помощи воронки с коротким тубусом содержимое стакана количественно переносим в сухой молочный бутирометр, следя за тем, чтобы горлышко жиромера оставалось сухим. Стакан и воронку смываем небольшим количеством серной кислоты, которую сливаем в тот же бутирометр. После этого в жиромер добавляем I мл изоамилового спирта, вытираем внутреннюю поверхность |
| горлышка, закрываем сухой резиновой пробкой, предварительно обработанной мелом, осторожно встряхиваем жиромер и ставим на 5 минут в водяную баню с температурой 6°С ± 2°С для полного растворения навески продукта. По истечении указанного времени бутирометр вынимаем из бани, обтираем, резиновой пробкой регулируем уровень жира в нем так, чтобы столбик жира находился в трубке со шкалой, после чего, производим отсчет количества маленьких делений в молочном жиромере. | ||
| Метод определения сахаров | Йодометрический метод | Метод основан на восстановлении щелочного раствора меди некоторым количеством раствора редуцирующих веществ и определении количества образовавшегося оксида меди (I) или невосстановившейся меди йодометрическим способом. 3.2.1. Приготовление щелочного медно-цитратного раствора: 25 г сернокислой меди растворяют в 100 см дистиллированной воды, 50 г лимонной кислоты растворяют отдельно в 50 см дистиллированной воды. 388 г углекислого кристаллического натрия или 143,7 г углекислого безводного натрия также отдельно растворяют в 300-500 см горячей дистиллированной воды. Раствор лимонной кислоты осторожно вливают в раствор углекислого натрия. После прекращения выделения углекислого газа смесь растворов переносят в мерную колбу вместимостью 1000 см, вливают в колбу раствор сернокислой меди и доводят содержимое колбы дистиллированной водой до метки, перемешивают и, если надо, фильтруют. 3.2.2.Приготовление раствора серноватистокислого натрия концентрации(NSO·5HO)=0,1 моль/дм(0,1 н.) 25 г тиосульфата натрия растворяют в прокипяченной и охлажденной дистиллированной воде, переносят в мерную колбу вместимостью 1000 см и доливают такой же водой до метки. Раствор хранят в темной склянке. Титр устанавливают через 8-10 сут. Рекомендуется готовить запас раствора тиосульфата натрия в количестве 5-10 дм. 3.2.2.1.Определение поправочного коэффициента: В коническую колбу вместимостью 500 см вносят около 2 г йодистого калия, растворяют его в 2-3 см дистиллированной воды, прибавляют 5 см соляной кислоты (1:5), после чего пипеткой вносят 25 см раствора двухромовокислого калия; осторожно перемешивают жидкость, прикрыв колбу часовым стеклом, через 2 мин приливают 200-250 см дистиллированной воды и оттитровывают раствором тиосульфата натрия. Как только жидкость приобретает зеленовато-желтый цвет, приливают около 3 см раствора крахмала и продолжают титровать до исчезновения синей окраски. При отсутствии резких колебаний температур титр 0,1 моль/дм (0,1 н.) раствора тиосульфата натрия можно проверять 1 раз в 3 мес. Допускается приготовление 0,1 моль/дм раствора тиосульфата натрия из стандарт-титра без дополнительного определения поправочного коэффициента. 3.2.3. Приготовление раствора двухромовокислого калия концентрации (KСгО)=0,1 моль/дм 4,9033 г двухромовокислого калия растворяют в дистиллированной воде в мерной колбе вместимостью 1000 см. Допускается приготовление 0,1 моль/дм раствора двухромовокислого калия из стандарт-титра. 3.2.4. Приготовление раствора крахмала с массовой долей I %: I г крахмала растворяют в 2—3 см! дистиллированной воды и полученный раствор вливают в 100 см' кипящей дистиллированной воды, помешивая его палочкой. Кипятят I мин, после чего охлаждают. Допускается готовить раствор крахмала с применением насыщенного раствора хлористого натрия (27 г в 100 см'). 3.2.5.Приготовление раствора сернокислого цинка: 145 г сернокислого цинка растворяют в дистиллированной воде в мерной колбе вместимостью 1000 см1 . 3.2.6.Приготовление раствора гидроокиси натрия (гидроокиси калия) концентрации с (NaOHили КОН) = 1 моль/дм'. 40 г гидроокиси натрия (56 г гидроокиси калия) растворяют в дистиллированной воде в мерной колбе вместимостью 1000 см*. 3.2.7.Приготовление раствора метилового оранжевого: 0.1 г метилового оранжевого растворяют в 100 см' горячей дистиллированной воды и по охлаждении фильтруют. 3.2.8.Приготовление раствора серной кислоты концентрации с(1 /2 HS04 )= 4 моль/дм3 Для приготовления 1000 см' раствора берут 116 ем' концентрированной серной кислоты плотностью 1,830 г/см1 , осторожно при перемешивании вливают в воду, охлаждают и доводят объем раствора до 1000 см'. 3.3. Проведение анализа 3.3.1. Определение массовой доли редуцирующих веществ (сахара до инверсии) Навеску измельченного исследуемого изделия берут ил такого расчета, чтобы количество редуцирующих веществ в I см' раствора навески было окаю 0.005 г. Масса навески более 5 г взвешивается с погрешностью не более 0,01 г. а менее 5 г — не более 0.001 г. Навеску в стакане растворяют в дистиллированной воде, нагретой до 60 —70 *С. Если изделие растворяется без остатка (сахарные сиропы, некоторые виды драже, леденцовая карамель и т. п.). то полученный в стакане раствор охлаждают и переносят в черную колбу вместимостью 200—250 см', доводят объем раствора до метки дистиллированной водой и хорошо перемешивают. При растворении навески жевательной резинки в мерную колбу количественно переносят полученный раствор сахара без нерастворенной навески. Если изделие в своем составе имеет вещества, нерастворимые в воде (мешающие несахара — белки, жиры, пектины, крахмал и т. д.). то навеску из стакана переносят в мерную колбу вместимостью 200—250 см4 , смывая нерастворимые частицы в колбу дистиллированной водой примерно до половины объема колбы, колбу помешают в водяную баню, нагретую до 60 'С, при этой температуре, временами взбалтывая, выдерживают в течение 15 мин. Охладив раствор до комнатной температуры, осаждают мешающие несахара, прибавляя к раствору в колбе 10 см' I моль/дм' раствора сернокислого цинка. Если масса навески была менее 5 г, и 15 см1 , если масса навески была более 5 г, и объем раствора гидроокиси натрия, установленный отдельным опытом при титровании соответствующего объема раствора сернокислого цинка с фенолфталеином. Содержимое колбы взбалтывают, доводят дистиллированной водой до метки, перемешивают и фильтруют в сухую колбу или колбу, которую предварительно ополаскивают раза два небольшой порцией прозрачного фильтрата.В коническую колбу вместимостью 250 см4 вносят пипетками 25 см' щелочного цитратного раствора меди и 10 см-' исследуемого отфильтрованного раствора, 15 см' дистиллированной воды и помешают в колбу для равномерного кипения кусочек пемзы или два-три кусочка пористой керамики. Колбу присоединяют к обратному холодильнику. Раствор в течение 3—4 мин доводят до кипения, кипятят 10 мин, затем колбу быстро охлаждают до комнатной температуры. В остывшую жидкость прибавляют 3 г Йодистого калия, растворенного в 10 см' дистиллированной воды, и 25 см1 раствора серной кислоты концентрации 4 моль/дм'. Серную кислоту приливают осторожно, все время взбалтывая жидкость, во избежание выбрасывания ее из колбы за счет выделившегося углекислого газа. После этого сразу же титруют выделившийся Йод раствором тиосульфата натрия до светло-желтой окраски жидкости. Затем приливают 2—3 см' раствора крахмала и продолжают титровать окрасившуюся в грязно-синий цвет жидкость до появления окраски молочного цвета, приливая в конце титрования по одной капле раствор тиосульфата натрия. Контрольный опыт проводят в тех же условиях, для чего берут 25 см-' щелочного цитратного раствора меди и 25 см' дистиллированной воды. 3.3.2. Определение массовой доли общего сахара (сахара после инверсии) и сахарозы Навеску измельченного исследуемого изделия взвешивают с погрешностью не более 0,001 г из такого расчета, чтобы в 1 см' раствора было около 0.008 —0.01 г общего сахара (предполагаемое содержание общего сахара в изделиях вычисляют по рецептурам, утвержденным в установленном порядке). Растворение навески и осаждение несахаров проводят, как указано в п. 3.3.1. Приготовление реактивов для осаждения несахаров — по пп. 3.2.5 и 3.2.6. В мерную колбу вместимостью 100 или 200 см1 вносят пипеткой соответственно 50 или 100 см1 полученного отфильтрованного раствора, проверяют реакцию раствора, прибавив одну-две капли метилового оранжевого и, если раствор щелочной, прибавляют по каплям раствор соляной кислоты концентрации 0.5 моль/дм' до розового окрашивания. Затем прибавляют 5 или 10 см' концентрированной соляной кислоты, помешают в колбу термометр и ставят ее в водяную баню, нагретую до 80 "С—85 "С. доводят температуру раствора в течение 2—3 мин до 67 *С—70 "С и при этой температуре выдерживают раствор точно 5 мин. Затем, быстро охладив содержимое колбы до комнатной температуры, удаляют термометр, предварительно ополоснув его дистиллированной водой, нейтрализуют соляную кислоту раствором гидроокиси натрия или калия (25 г в 100 см'), к концу нейтрализации приливают раствор гидроокиси натрия или калия с массовой долей I % до появления желто-оранжевого окрашивания. Конец нейтрализации проверяют по лакмусовой или универсальной индикаторной бумажке, опущенной в колбу, или приливанием одной капле метилового оранжевого. Раствор и колбе доводят дистиллированной водой до метки и тщательно перемешивают. В полученном растворе определяют инвертный сахар по п. 3.3.1. Для пересчета общего сахара, выраженного в инвертном сахаре, в общий сахар, выраженный в сахарозе, полученное значение умножают на коэффициент 0,95. 3.4. За окончательный результат анализа принимают среднеарифметическое значение результатов двух параллельных определений, допускаемые расхождения между которыми в одной лаборатории не должны превышать по абсолютному значению 0,5 %. а выполненных в разных лабораториях — 1,0 %. Результат вычислений округляют до первого десятичного знака. Пределы допускаемых значений погрешности измерения ±1,0 % при доверительной вероятности Р = 0,95. |
Заключение
В данном курсовом проекте была составлена нормативная и технологическая документация на изделия данного предприятия.
Предприятие оснащено различными оборудованиями, такими как:
тестомесильная машина, плита электрическая, тестораскаточная машина, взбивальная машина, шкаф пекарный и тд. Также необходимы: раковина для рук, стол производственный, шкаф холодильный, стеллаж передвижной, ванная моечная трехсекционная, шкаф для сушки кондитерских мешков. Благодаря тому, что имеется все необходимое оборудование, производительность предприятия растет, разрабатываются новые рецептуры мучных и хлебобулочных изделий, а также различных пирожных и тортов.
Кроме того в процессе работы были приобретены навыки расчета пищевой и энергетической ценности для мучных кондитерских изделий, изучен порядок составления технических условий и технологической инструкции на продукцию предприятия общественного питания.
Итак, Кафе самостоятельно разрабатывает ассортиментный перечень кондитерский изделий, напитков с учетом полного соблюдения санитарных и технологических требований, а также стандартов для данного типа и класса предприятий. К услугам относится изготовление и реализация кулинарной продукции и покупных товаров в ограниченном ассортименте по сравнению с предприятиями других типов и в основном несложного изготовления, а также создание условий для ее реализации и потребления.
Список литературы
1. Апет Т.К. Торты и пирожные. – Мн.: ООО "Хэлтон", 1996.- 336 с.- 16 ил.
2. Куткина М.Н. , Карцева Н.Я., Иванов Е.Л., Смоленцева А.А., Котова Н.П. Методические указания по выполнению курсовой работы по дисциплине "Технология производства продукции общественного питания"-СПб: Изд. Санкт-Петербургского торгово-экономического ин-та, -2008.-31
3. Леонтьева Н. В., Чернова Е.В. Разработка технико-технологических карт на фирменные блюда: Учебное пособие. – СПб.:ТЭИ, 2001-47с.
4. Леонтьева Н.А., Чернова В.Е. Методические указания по составлению нормативной документации. ч.1. – СПб.ТЭИ.
5. Онохин Ю.И. Мучные изделия. – Ижевск: Удмуртия, 1983.-152 с.
6. Павлов А.В. Сборник рецептур мучных кондитерских и булочных изделий, Гидрометеоиздат., 1998
7. Скурихин И. М., Волгарев М. Н. Химический состав пищевых продуктов: Справочник. — 2-е изд., перераб. и доп. — М.: Агропромиздат, 1987. — 360 с.
8. СанПиН 2.3.6.1079-01 "Санитарно-эпидемиологические требования к организациям общественного питания, изготовлению и оборотоспособности в них пищевых продуктов и продовольственного сырья". – М.: Минздрав России, 2002.
Похожие рефераты:
П. Я Григорьев Холодные блюда и закуски
Разработка проекта молодежного кафе высшей категории на 85 посадочных мест
Технология продуктов общественного питания
Товароведная характеристика муки пшеничной и ржаной
Ассортимент и особенности приготовления блюд японской кухни
Технология приготовления хлеба
Организация предприятия общественного питания
Товароведная характеристика сахара-песка, экспертиза качества