| Скачать .docx |
Курсовая работа: Разработка термостата и канала обработки аналогового сигнала
Вступ
В сьогодення нас оточують автоматичні пристрої, які мають змогу приймати рішення без участі людини. В деяких пристроях використовуються датчики деякої зовнішньою дії. Усі такі датчики діляться на дві групи: цифрові та аналогові. В наш час поки що неможливо знайти заміну всім аналоговим датчикам. Саме тому створюються інтерфейси для обробки сигналу с аналогових датчиків. По своїй суті цифровий датчик це той самий аналоговий датчик, який має у своєму корпусі деяку схему для обробки цього аналогового сигналу. І вже на виході цього датчика ми маємо о цифровану інформацію про цей сигнал. По суті своїй обробка аналогового сигналу зводиться до розробки схеми необхідної для коректного під’єднання до Аналого Цифрового Перетворювача. АЦП - це пристрій який перетворює аналоговий сигнал на вході у цифровий сигнал на виході. Тобто кожній напрузі на вході можливо співставити двійковий код на виході. Але не усі датчики можливо безпосередньо приєднувати до АЦП. Вхідний опір АЦП повинен бути значно більшим ніж вихідний опір схеми з якої поступає сигнал. Саме тому в цій курсовій роботі її основною метою є розробка такої схеми.
1. Аналіз технічного завдання
Розробка пристрою відбувалась на основі поставленої задачі. Потрібно розробити прилад для автоматичного ввімкнення / вимкнення навантаження, в залежності від температури навколишнього середовища. Також необхідно розробити схему, з допомогою якої можливо подавати сигнал з датчик на АЦП, а на виході вже отримувати цифровий код. Дану систему автоматичного ввімкнення / вимкнення навантаження можна назвати простіше - термостат. Для неї можна знайти широке застосування. Ну наприклад: в системах опалення, бойлерах (водонагрівачах), дослідницьких установках та інших системах де необхідно підтримувати заданий рівень температури.
2. Вибір датчика
Для початку я склав список аналогових датчиків до якого входять:
| DS56 | DS600 | LM20 | LM35 |
| LM335 | LM56 | LM60 | LM94021 |
| LM94022 | MAX6605 | MAX6607-MAX6608 | MAX6610-MAX6611 |
| MAX6612-MAX6612MXK | MAX6613 | К1019ЧТ1 |
Потім я став аналізувати можливість придбання даних датчиків. Серед них мене спочатку дуже зацікавив DS56. Окрім того що він має безпосередньо вихід на якому змінюється напруга в залежності від температури, він має всередині 2 компаратори, напруга ввімкнення яких задається зовнішніми резисторами.

Але я зіштовхнувся в неочікуваною проблемою: їх не було у продажу. Як мені пояснив один продавець, це пов’язано з тим що їх зняли з виробництва.
Потім я зацікавився К1019ЧТ1. Він був у продажу та мав ціну приблизно 4 гривні. Це температурний датчик з лінійною залежністю вихідної напруги від температури.
Ось витяг з файлу його опису:

Він має широкий діапазон робочих напруг. Випускається він у металевому корпусі, що дозволяє в сотню разів збільшити зміну сигналу на виході у порівнянні з датчиками які випускаються у пластмасовому корпусі. Що міні також у ньому сподобалось то це те що вихідна напруга складає 10 мВ на 1 градус С. Також він має малий вихідний опір, що складає менше одного Ома. Отже було вирішено робити прилад на основі цього датчика.
3. Вибір та розрахунок структурної схеми
3.1 Опис роботи системи
Дана схема буде складатися з двох основних функціональних блоків. Вони будуть повністю незалежними від роботи друг-друга. Єдине від чого вони будуть залежати, так це від функціонування датчика. Перший блок буде вмикати / вимикати навантаження, а інший підготовлювати сигнал до входу в АЦП.
На вході системи стоїть температурний датчик, котрий реагує на зміну температури навколишнього середовища, та видає на виході напругу рівній температурі у градусах Кельвіна помноженій на 10.
Далі сигнал буде подається на компаратор, що відноситься до першого блоку схеми. В цей же час він подається на операційний підсилювач (ОП), що належить до другого блоку схеми.
Виберемо шкалу АЦП: 5 Вольт.
3.1.1 Блок:
Нам необхідно керувати нагрівачем. Отже потрібно реалізувати схему що буде керувати його включенням та виключенням. Для цього нам необхідно мати інформацію про температуру. З датчика поступає напруга, що пропорційна температурі. Користувач повинен мати змогу виставляти температуру, яку він хоче постійно підтримувати у середовищі. Тобто нам потрібен пристрій який би порівнював 2 напруги: одна яка надходить від датчика, а інша яку задає користувач. Цій заданій користувачем напрузі відповідає деяка температура. Для порівняння напруг є пристрій КОМПАРАТОР. Він порівнює 2 напруги на 2 своїх входах і видає на виході або 0 або +5 Вольт в залежності від того яка напруга більша.
Далі нам потрібно реалізувати ввімкнення/вимкнення навантаження. Для цього випадку колись давно було придумано реле. Це електромеханічний пристрій який працює за рахунок електромагнітної сили. Яка в свою чергу створюється за рахунок проходження струму через котушку. У котушці за рахунок індуктивності створюється електромагнітне поле. Це в свою чергу зрушує контакти з місця, оскільки вони металеві.
Але ми не можемо вихід компаратора безпосередньо з’єднувати з реле. Оскільки компаратор не в змозі видати достатньо велику силу струму для перемикання реле.
Для цього нам потрібний проміжний елемент - буфер. Його роль у схемі буде виконувати транзистор.
Отже навантаження буде керуватися через реле, що в свою приєднується через буфер до компаратору.
3.2.2 Блок:
Я вибрав шкалу АЦП 5 Вольт. Це означає що максимальну напругу яку зможе показати нам АЦП складає 5 Вольт. Отже нам необхідно посилити вихідний сигнал від датчика до 5 Вольт. Для цього ми використаємо операційний підсилювач (ОП).
Нам необхідно напругу подавати на АЦП. Під час вимірювання АЦП, напруга на його вході не повинна змінюватися від час вимірювання. Для цього було придумано Пристрій-вибірки-зберігання. Цей прилад складається із конденсатора та ключа та ОП.
Сигнал від датчика подається через замкнутий ключ на конденсатор. Він заряджається до напруги що приходить. Далі поступає імпульс на ключ і він розмикається. Конденсатор весь цей час зберігає значення напруги. У цей час АЦП оцифровує значення напруги на конденсаторі. Далі приходить імпульс на ключ і він замикається. Конденсатор заряджається до нового значення напруги. Далі усе повторюється.
Мало не забув про ОП. Навіщо він необхідний? А необхідний він для погодження опорів. У ОП великий вхідний опір. Це означає що конденсатор буде довго розряджатись. ОП має малий вихідний опір, що є добре для вхідної частини АЦП, оскільки вона має великий опір.
Структурна схема

Розрахунок структурної схеми
Uдат вих. = 2.23…4.01 В.
Rдат вих. = 1 Ω.
Uопор вх. = 1…5 В.
Uкомп вих. = 0-5 В.
Uреле вх. = 0-5 В.
Iреле потреб. =100 mA.
Uнав. вих. = 0…220 В.
Iнав. вих. = 0…32 A.
Uпос. вих. = 2.78…5 В.
Uпвз. вх. = 2.78…5 В.
UАЦП. вх. = 2.78…5 В.
UПОС. вх. = 2.78…5 В.
4. Вибір елементної бази
По завданню нам необхідний компаратор. Він повинен відповідати наступним вимогам:
Наявність у продажу.
Діапазон вхідних напруг від 0 до +5 Вольт.
Проста схема підключення.
Одно полярне живлення.
Було вирішити використати LM311 від виробника Fairchild. Будемо використовувати версію компаратора у DIP-8 корпусі. Ось схема компаратора:


Будемо використовувати одно полярне живлення +5В. Далі приведу максимальні значення вхідних та вихідних сигналів:

Вихід компаратора буде перемикати реле. Стум необхідний для перемикання реле складає 100 mA. Це було встановлено експериментально. Було використано 5 вольтове реле невідомого японського виробника. Якщо вірити надписам то це реле дозволяє комутувати навантаження із наступними параметрами:
Максимальна напруга 250 В.
Максимальний струм навантаження складає 32 А.
Отже сумарно можна комутувати навантаження у 8 kW. Цього більш ніж достатньо для керуванням потужним нагрівачем.
Компаратор не витримає струму у 100 mA. Отже потрібно використовувати транзистор. Його вибираємо за такими параметрами.

Я вибрав польовий транзистор з індукованим каналом BS170. Це транзистор N каналу. Будем використовувати транзистор у корпусі TO-92. Він задовольняє нас за усіма вимогами



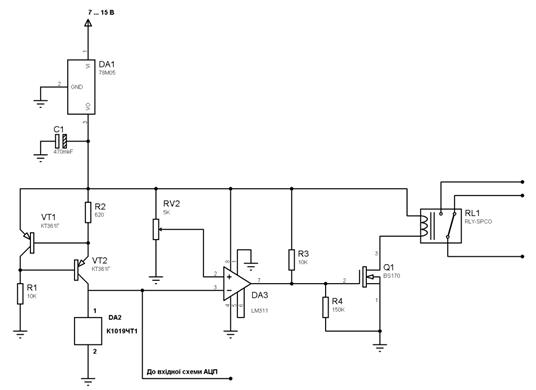
Принципова схема термостату без АЦП.

Отже розглянемо усі елементи схеми.
DA1 - це параметричний стабілізатор. На вхід подаємо не стабілізовану напругу у діапазоні 7-15 В, а на виході маємо стабілізовану напругу у 5 Вольт. Вихідний струм може досягати 0,5 А.
C1 - електролітичний конденсатор. Він необхідний для сгладжування пульсацій які надходять від джерела живлення.
VT1, VT2, R1, R2 - вхідна схема термодатчика. Ця схема забезпечує на вході термодатчика постійний струм 1 мА.
DA2 - термодатчик.
DA3 - компаратор.
RV2 - змінний резистор. Ним ми задаємо опорну напругу, що поступає на один з входів компаратора. Опорна напруга може коливатися у діапазоні від 0 до 5 Вольт.
R3 - резистор на виході компаратора. Компаратор ввімкнений по схемі з ЗЕ.
Q1 - транзистор, який виконує функції ключа для регулюванням ввімкненням реле.
R4 - шунтуючий резистор. Необхідний аби унеможливити ненавмисне відкриття транзистора.
Оскільки він польовий з індукованим каналом, то згідно з його описом він може відкриватися вже при напрузі у 2,5 Вольта.
RL1 - реле.
Тепер необхідно розробити схему для підключення АЦП
По завданню шкала АЦП 5 В. Нам необхідно вибрати ОП. Вибір робимо за такими параметрами:

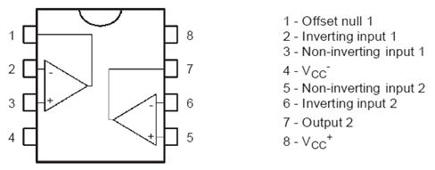
Використаємо ОП TL082CP. Будимо використовувати модель у DIP-8 корпусі.

Як ми бачимо всередині знаходяться 2 ОП. Для нас це дуже зручно, адже ми будемо використовувати декілька ОП. І це дозволить нам зекономити на підводці живлення.

Вхідний каскад цього ОП зроблений на польовому транзисторі (JFET).


Транзистор вибираємо за наступними параметрами:

Виберемо транзистор 2N4860. Випускається він у корпусі TO-18.


Максимальний стоковий струм складає 100 мА.
Далі необхідно вибрати діод. Діод повинен бути імпульсний, малопотужний, з величиною зворотнього струму менш одиниць мікроампер. За усіма параметрами нам підходить SF14. Ось так він виглядає

Його параметри

Розрахуємо пристрій вибірки-зберігання

Відносні похибки в режимах виборки та зберігання рівні і знаходяться як

при цьому
= (0,1-0,05)%
Виберемо розрядність АЦП 10 біт.
Встановимо максимальне й мінімальне значення ємності С1


Розрахуємо вихідний опір ОП:
![]()

Для забезпечення максимальної точності роботи пристрою ![]()
приймемо рівним
=10 k![]()
Тепер визначимо опір відкритого ключа транзистора
![]()
Тепер визначимо ![]()

![]()
Мінімально можливе значення ємності конденсатора С1
![]()
Стандартний номінал.
Необхідне значення ємності вибирають із умови.
![]()
З ряду номінальних ємностей оберемо ![]()
Визначимо величину опору R2

Розрахунок похибки вимірювань.
Точність розроблюваного пристрою залежить від відносної похибки вихілної напруги.
Похибка вихідної напруги визначається за формулою:
![]()
В розроблюваному пристрої похибку може давати блок погодження опору.
Відносна похибка вихідної напруги блок погодження опору:
![]()
- температурная похибканапруги
якщо схема збалансована при 20 °С, то
= 60°С:
=![]()
= ![]()
- похибкавихідноїнапругиопераційногопідсилювача
=![]()
UСМ = 10 мкВ
= 5 нА
R3= 75кОм
R1=300 кОм
= 1,25* (10*10-6
+ 5*10-9
* (300*75/ (300+75))) = 12мкВ = 12*10-6
В
- похибка вихідної напруги, зумовленої розкидом параметров
= ![]()
Kу 0 =1 000 000
ΔKу 0 =Kmax - Kmin
Kmax=![]()
Kmin=![]()
ΔKу 0 = 0,27- 0,22 = 0.05
=![]()
![]()
![]()
=
= ![]()
Відносна похибка вихідної напруги підсилюючого функціонального блоку складає всього 0,0012%:
δUВ И Х = 0,0012%,
Отримана розрахунковим шляхом точність 0,0012% цілком задовольняє нас, тому не потрібно застосовувати ніяких додаткових методів по підвищенню точності приладу.
5. Моделювання схеми
Нажаль у програмі для моделювання немає діоду SF14, отжебуловикористаноінший.
Також було виявлено що ОП TL082некоректно симулюється у програмі. Отож було використано ідеальну модель ОП.
Далі приведена схема пристрою для моделювання без схеми під’єднання до АЦП. Як виявилось у пакеті моделювання Multisim 10 відсутня діюча модель реле, яка б була зручною для нас. Саме тому для моделювання було вирішено замість реле використовувати лампочку. Якщо лампа горить, то через неї тече струм і це означає що реле спрацювало і перемкнулось у інший стан. Це означає що напруга на (+) вході компаратора більша ніж напруга, яка поступає від датчика на (-) вхід компаратора Допоміжним засобом індикації буде амперметр у колі стоку транзистора.
V6 - це живлення.
V5 - це вихідний сигнал що поступає з датчика.
R7 - ділитель напруги, яким ми задаємо опорну напругу на компараторі.
Q2 - транзистор, який виконує функцію ключа для перемикання реле.
Схема моделювання

С датчика поступає сигнал 3 В. Опорний сигнал 2,25 В. На виході компаратора логічний нуль. Лампа не горить. Транзистор закритий.
Опорна напруга 4 В. На виході компаратора приблизно 5 В (логічна одиниця). Це призводить до відкриття польового транзистору. Це в сою чергу призводить до перемикання реле. Як ми бачимо, лампочка світиться. У колі стоку тече струм.

Графік роботи компаратора

Моделювання пристрою вибірки зберігання.


6. Висновок
В курсовій роботі я навчився обробляти сигнал від аналогового датчика. Було зроблено діючий прототип цього пристрою та наглядно продемонстровано його працездатність. Мною було розроблено друкарську плату, вироблений монтаж елементів. Під час проектування друкарської плати було допущено незначну помилку. Це пов’язано з тим що компаратор у проекті був намальований у дзеркальному відображені. Цю помилку було виправлено шляхом піднімання контактів компаратора вгору. Схема для підключення АЦП не прототипувалась. Данні навики, які я отримав під час виконання цієї курсової роботи збагатили мої знання. Це дозволить у майбутньому допускати менше помилок при роботі з аналоговими сигналами.