| Скачать .docx |
Реферат: Проектирование специализированного процессора
Московский Государственный Институт
Электроники и Математики
(Технический университет)
Курсовая работа по курсу
«Организация ЭВМ и систем»
Тема: «Проектирование специализированного процессора»
выполнил: руководитель:
студент группы С-82 доцент каф. «ВСиС»
Мысин А.А. Маслов Н.Г.
Отметка о зачете:
Москва 2000г.
Содержание
Задание на курсовое проектирование_______________________________________ 3
Исходные данные к проекту_______________________________________________ 3
Перечень подлежащих разработке вопросов__________________________________ 3
Укрупненная ГСА выполнения операций____________________________________ 4
Загрузка команд_________________________________________________________ 5
18 - загрузка ________________________________________________________ 5
30 - загрузка положительная(с плавающей запятой) ______________________ 5
Описание команд________________________________________________________ 6
Команда 18 _________________________________________________________ 6
Команда 30 _________________________________________________________ 6
ГСА операций___________________________________________________________ 7
Полная ГСА_____________________________________________________________ 8
Список микроопераций__________________________________________________ 10
Список логических условий______________________________________________ 10
Синтез управляющего автомата___________________________________________ 11
Выходные сигналы______________________________________________________ 12
Сигналы возбуждения___________________________________________________ 12
Программирование микросхемы PLM1_____________________________________ 13
Программирование микросхемы PLM2_____________________________________ 14
Синтез операционного автомата__________________________________________ 15
Логические условия_____________________________________________________ 16
Определение среднего количества тактов на операцию_______________________ 17
Определение среднего количества тактов на операцию_______________________ 18
Расчет времени выполнения операций_____________________________________ 19
Спецификация_________________________________________________________ 20
Выводы_______________________________________________________________ 21
Литература_____________________________________________________________ 22
Задание на курсовое проектирование
| Дисциплина: | Организация ЭВМ и систем | ||||
| Тема: | Специализированный процессор | ||||
| Номер варианта | |||||
| Исходные данные к проекту | |||||
| Коды операций ЕС ЭВМ | 78,30,18,7В | ||||
| Емкость ОП | 512 КБайт | ||||
| Ширина выборки из ОП | 8 байт | ||||
| Максимально допустимое время выполнения команд: | |||||
| Коротких: | Мксек | ||||
| Длинных: | Мксек | ||||
| Перечень подлежащих разработке вопросов | |||||
| 1 | Расчетная (логическая) часть | ||||
| 1.1 | Синтез операционной части и управляющего автомата | ||||
| 1.2 | Расчет длительности рабочего такта | ||||
| 2 | Графическая часть | ||||
| 2.1 | Схема функциональная | ||||
| 2.2 | Схема электрическая | ||||
| Задание выдано | 14.02.2000 г. | ||||
| Срок сдачи законченного проекта | |||||
| Руководители проекта | Доцент Маслов Н.Г. | ||||
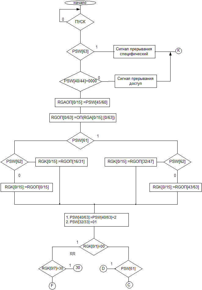
Укрупненная ГСА выполнения операций

Загрузка команд
1 8 - загрузка
Мнемоническое обозначение L R
| R 1 R 2 | [R R короткие операнды] | ||||||
| 18 | R 1 | R 2 | |||||
| 0 | 8 | 12 | 1 5 |
Второму операнду помещается без изменения на место первого операнда.
Признак результата не изменяется
Программа прерывания;
доступ (выборка второго операнда в команде L )
30 - загрузка положительная(с плавающей запятой)
Мнемоническое обозначение LPER
| R 1 R 2 | [RR короткие операнды] | ||||||
| 30 | R 1 | R 2 | |||||
| 0 | 8 | 12 | 15 |
Второму операнду присваивается знак плюс, и результат помещается на место 1-го операнда.
Знаковый бит устанавливается равным 0. Характеристика и мантисса не изменяются
Признак результата:
| 0 | - | мантисса результата равна 0 |
| 1 | - | |
| 2 | - | результат больше 0 |
| 3 | - |
Программа прерывания;
операция (если в данной установке отсутствует средства обработки чисел с плавающей точкой);
спецификация.
Описание команд
Команда 1 8
| Этапы | Содержание этапа | |
| Условия выполнения операции | // | |
| 2 | Выборка операндов | Выборка 2 операнда из RON, по R 2 ( в рабочий регистр S) |
| 3 | Выполнение действий над операндами | // |
| 4 | Анализ и выполнение результата | Запись в RON (рабочего регистра S ) по R 1 |
Команда 30
| Этапы | Содержание этапа | |
| 1 | Условия выполнения операции | Прерывание операций если есть средство с плавающей запятой R 1 и R 2 должны определять регистр 0, 2 ,4 или 6 |
| 2 | Выборка операндов | Из РПЗ выбрать 2-ой операнд и переправить его в регистр S |
| 3 | Выполнение действий над операндами | Знаковому, 0-му, разряду присвоить 0 |
| 4 | Анализ и выполнение результата | Мантисса результата равна 0 или больше 0 Признак результата |
ГСА операций

Полная ГСА


Список микроопераций
| Y 1 | # | СИГНАЛ ПРЕРЫВАНИЯ СПЕЦИФИЧЕСКИЙ |
| Y 2 | # | СИГНАЛ ПРЕРЫВАНИЯ ДОСТУП |
| Y 3 | # | RGA ОП [0/15]:=PSW[45/60] |
| Y 4 | # | RG ОП [0/63]:=O П (RGA[0/15];[0/63]) |
| Y 5 | # | RGK[0/15]:=RGAO П [16/31] |
| Y 6 | # | RGK[0/15]:=RGO П [32/47] |
| Y 7 | # | RGK[0/15]:=RGO П [43/63] |
| Y 8 | # | RGK[0/15]:=RGO П [0/15] |
| Y 9 | # | PSW[40/63]:=PSW[40/63]+2 |
| Y 10 | # | PSW[32/33]:=01 |
| Y 11 | # | RGK ОП [0/15]:=RGA ОП [43/60] |
| Y 12 | # | RGK[16/31]:=RG ОП [26/31] |
| Y 13 | # | RGK[16/31]:=RG ОП [12/47] |
| Y 14 | # | RGK[16/31]:=RGA ОП [48/63] |
| Y 15 | # | RGK[16/31]:=RGA ОП [0/15] |
| Y 16 | # | PSW[32/33]:=10 |
| Y 17 | # | RGOOH[8/31]:=POH(RGK[16/19]) |
| Y 18 | # | RGA[8/31]:=RGPOH[8/31]+0(12)….RGK[20/31] |
| Y 19 | # | RGA[8/31]:=0(12)…RGK[20/31] |
| Y 20 | # | RGPOH[8/31]=POH (RGK[16/15]):[8/31] |
| Y 21 | # | RGA[8/31]:=RGA[8/31+RGPOH[8/31]] |
| Y 22 | # | TMP70:=1 |
| Y 23 | # | TMP7B:=1 |
| Y 24 | # | РАЗРЕШЕНИЕ ПРЕРЫВАНИЯ |
| Y 25 | # | СИГНАЛ ПРЕРЫВАНИЯ ОПЕРАЦИЯ |
| Y 26 | # | RGS[0/31]:= РПЗ (RGK[12/15];[0/31]) |
| Y 27 | # | RGS[0]:=0 |
| Y 28 | # | PSW[34/35]:=00 |
| Y 29 | # | PSW[34/35]:=01 |
| Y 30 | # | РПЗ (RGK[8/11];[0/31]):=RGS[0/31] |
| Y 31 | # | RGS[0/31]:=POH(RGK[12/15];[0/31]) |
| Y 32 | # | POH(RGK[48/11];[0/31]):=RGS[0/31] |
Список логических условий
| X 1 | # | Пуск |
| X 2 | # | PSW[63] |
| X 3 | # | PSW[40/44]=0000 |
| X 4 | # | PSW[61] |
| X 5 | # | PSW[62] |
| X 6 | # | RGK[0/1]=00 |
| X 7 | # | RGK[0/7]=30 |
| X 8 | # | RGK[0/7]=18 |
| X 9 | # | RGK[0/1]=01 |
| X 10 | # | RGK[16/19]=0000 |
| X 11 | # | RGK[12/15]=0000 |
| X 12 | # | RGK[0/7]=70 |
| X 13 | # | TMP70 |
| X 14 | # | TMP7B |
| X 15 | # | RGK[0/7]=7B |
| X 16 | # | ЕСТЬ ЗАПРОС НА ПРЕРЫВАНИЕ |
| X 17 | # | PSW[14] |
| X 18 | # | ЕСТЬ СРЕДСТВО С ПЛАВУЮЩЕЙ ЗАПЯТОЙ |
| X 19 | # | R1=0 ,2,4,6 |
| X 20 | # | R1=0 ,2,4,6 |
| X 21 | # | RGS[8/31]=0 |
Синтез управляющего автомата
Выходные сигналы
| Y 1 | = |
| Y 2 | = |
| Y 3 | = |
| Y 4 | = |
| Y 5 | = |
| Y 6 | = |
| Y 7 | = |
| Y 8 | = |
| Y 9 | = |
| Y 10 | = |
| Y 11 | = |
| Y 12 | = |
| Y 13 | = |
| Y 14 | = |
| Y 15 | = |
| Y 16 | = |
| Y 17 | = |
| Y 18 | = |
| Y 19 | = |
| Y 20 | = |
Сигналы возбуждения
| S 1 | = |
| S 2 | = |
| S 3 | = |
| S 4 | = |
| S 5 | = |
| S 6 | = |
| S 7 | = |
| S 8 | = |
| S 9 | = |
| S 10 | = |
| S 11 | = |
| S 12 | = |
| S 13 | = |
| S 14 | = |
| S 15 | = |
| S 16 | = |
| S 17 | = |
| S 18 | = |
| S 19 | = |
| S 20 | = |
Программирование микросхемы PLM1
Программирование микросхемы PLM2
Синтез операционного автомата
Для синтеза логической схемы операционного автомата выбран регистр команд / /
| Y 1 | # | : = |
| Y 2 | # | : = |
| Y 3 | # | : = |
| Y 4 | # | : = |
| Y 5 | # | : = |
| Y 6 | # | : = |
| Y 7 | # | : = |
| Y 8 | # | : = |
| Y 9 | # | : = |
| Микрооперация | S 0 | R 0 | S 15 | R 15 | S 0 | R 0 | S 0 | R 0 | S 0 | R 0 |
| = | + |
| = | + |
| = | + |
| = | + |
| = | + |
| = | + |
| = | + |
| = | + |
| = | + |
Логические условия
| # | = |
| # | = |
| # | = |
| # | = |
| # | = |
| # | = |
| # | = |
| # | = |
| # | = |
| = | 12211 221212112212 |
| = | 4343434343434 |
| = | |
| = | |
| = | |
| = | |
| = | |
| = | |
| = |
Определение среднего количества тактов на операцию
| - | |
| - | |
| = | = |
Определение среднего количества тактов на операцию
| - | |
| - | |
| = | = |
Расчет времени выполнения операций
Спецификация
| Схема | Позиц. обозначения | Наименование | Кол-во | Примечание |