| Скачать .docx |
Курсовая работа: Стабилизатор напряжения
1. Тема Стабилизатор напряжения
2. Срок сдачи студентом работы к защите ______ ___________2009 г.
3. Исходные данные на выполнение курсовой работы: схема электрическая принципиальная. Классификационная группа изделия ЭС - стационарное. Тип производства – мелкосерийный.
4. Содержание пояснительной записки: Введение; назначение и область применения изделия ЭС; анализ технического задания и постановка задач проектирования; конструкторский анализ электрической принципиальной схемы (Э3); разработка и расчёт варианта компоновки печатной платы заданной Э3; расчёт теплового режима и надёжности; заключение; приложение А; приложение Б.
5. Перечень графического материала: Лист 1 (А1) - схема электрическая принципиальная, Лист 2 (А1) - сборочный чертеж.
Руководитель работы ____________
Задание принял к исполнению _____ _____________ 2009 г.
Подпись студента ____________
Введение
Производство ЭС в настоящее время находит все более широкое применение во многих областях народного хозяйства и в значительной мере определяет уровень научно-технического прогресса.
В связи с этим возникает потребность в расширении функциональных возможностей ЭС и серьезном улучшении таких технико-экономических показателей как надежность, стоимость, габариты, масса. Эти задачи могут быть решены только на основе рассмотрения целого комплекса вопросов системо- и схемотехники, конструирования и технологии, производства и эксплуатации. Именно на стадиях конструирования и производства ЭС реализуются системо- и схемотехнические идеи, создаются изделия, отвечающие современным требованиям.
Проектирование современных ЭС сложный процесс, в котором взаимно увязаны принципы действия электронно-вычислительных систем, схемы, конструкции аппаратуры и технология её изготовления.
Основное требование при проектировании ЭС состоит в том, чтобы создаваемое устройство было эффективнее своего аналога, т.е. превосходило его по качеству функционирования, степени миниатюризации и технико-экономической целесообразности. Современные методы конструирования должны обеспечивать: снижение стоимости, в том числе и энергоемкости; уменьшение объема и массы; расширение области использования микроэлектронной базы; увеличение степени интеграции, микроминиатюризации межэлементных соединений и элементов несущих конструкций; магнитную совместимость и интенсификацию теплоотвода; высокую технологичность; однородность структуры; максимальное использование стандартизации.
Все возрастающие требования к проектированию ЭС приводят к усложнению конструкций, повышению трудоемкости их проектирования и изготовления, увеличению себестоимости.
Сокращение сроков проектирования до определенных пределов при использовании традиционных ручных методов возможно за счет увеличения численности конструкторов и разработчиков. Однако при этом снижается удельная производительность труда из-за трудностей, возникающих при управлении, и ошибок, неизбежных при ручном проектировании (эти ошибки часто обнаруживаются уже в процессе производства, а даже небольшие коррекции в документации требуют разработки новых чертежей, объем которых сравним с основным объемом документации). Кроме того, число людей, занятых в сфере конструкторской деятельности, ограничено. Ускорить и удешевить проектно-конструкторские работы можно как за счет обоснованного применения типовых базовых конструкций, так и путем разработки и внедрения прогрессивных методов конструирования на основе достижений вычислительной техники.
Цель курсовой работы заключается в приобретении навыков конструирования и микроминиатюризации изделий ЭС, способствующих формированию конструкторского мышления, которое развивается на базе накопленных в процессе обучения технологических решений.
1. Техническое задание
1. Наименование изделия: стабилизатор напряжения.
2. Назначение: устройство предназначено для работы в лаборатории.
3. Комплектность: один блок.
4. Технические параметры:
- напряжение питания 18...25 В;
- потребляемый ток – не более 10 мА.
5. Требования к конструкции:
- стабилизатор напряжения относится к группе стационарных устройств;
- внешний вид устройства должен отвечать современным требованиям к аппаратуре;
- масса не более 0, 2 кг;
- габаритные размеры не более 70х45х30;
6. Характеристики внешних воздействий:
- окружающая темепратура +10...+40 °С;
- относительная влажность 80% при температуре 25 °С.
7. Среднее время наработки на отказ должно быть не менее 100000ч.
8. Тип производства - мелкосерийный.
2. Назначение и область применения изделия ЭС
Стабилизатор напряжения — электрическое устройство, получающее питание от внешнего источника питания и выдающее на своём выходе напряжение, не зависящее от напряжения питания. Данный стабилизатор предназначен для питания устройств в процессе их налаживания.
Он защищает устройства от повышения или понижения напряжения питающей сети. Работа стабилизатора происходит без разрыва цепи нагрузки, без искажения формы выходного напряжения, что имеет большое значение. Использование стабилизатора напряжения позволяет увеличить ресурс и срок службы оборудования, а так же к экономии электроэнергии.
3. Анализ технического задания
Согласно техническому заданию разрабатываемое устройство относится к группе стационарных устройств, которые работают в отапливаемых помещениях. Конструктивно блок устройства выполнен на плате из стеклотекстолита прямоугольной формы с четырьмя отверстиями для его крепления к корпусу. Для аппаратуры этой группы наиболее важными требованиями являются надежность, интенсивность отказов, потребляемая мощность и стоимость. Необходимым является применение недорогой и надежной элементной базы, соответствие элементов заданным характеристикам внешних воздействий, использование типовых конструкторских решений, повышение помехоустойчивости схемы, совместимость ЭРЭ и ИС.
В соответствии с этим из возможных вариантов конструкторских решений был произведен выбор наиболее оптимального, который может быть реализован в соответствии с техническим заданием.
Элементная база состоит из стандартных ИС и элементов. При разработке устройства необходимо учитывать требования к диапазону температур и влажности. Предусматривать особые меры защиты от механических и радиационных воздействий нет необходимости. Для обеспечения требований, предъявленных в техническом задании, проведем поиск аналогов для определения целесообразности разработки устройства. Также необходимо произвести расчеты компоновки, теплового режима, надежности и технологичности.
4. Конструкторский анализ электрической принципиальной схемы ЭС
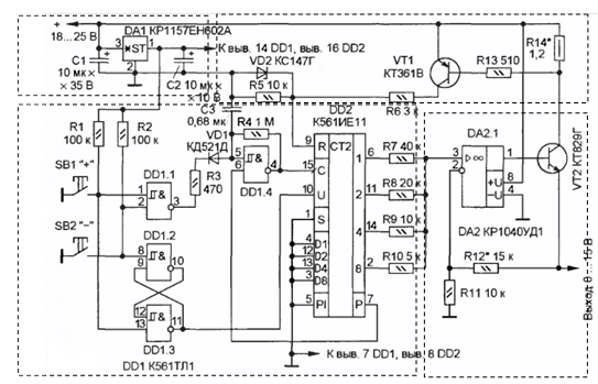
Стабилизатор вырабатывает напряжение от 0 до 15 В, которое можно изменять с шагом 1 В. Максимальный ток нагрузки – 0,5 А, при его превышении узел защиты отключает нагрузку. В случае необходимости порог срабатывания узла токовой защиты может быть увеличен до 7 А. Напряжение питания стабилизатора может быть не стабилизированным, его значение с учетом пульсаций должно оставаться в пределах 18...25 В при изменении тока нагрузки от нуля до максимального значения.
Устройство содержит следующие узлы: стабилизатор напряжения питания цифровых микросхем DA1; цифровой формирователь кода выходного напряжения DD1, DD2, VD1, C3, R1 – R4; цифроаналоговый преобразователь (ЦАП) на прецизионных резисторах R7 – R10; выходной усилитель DA2.1, VT2, R11, R12 и узел токовой защиты R5, R6, VD2, VT1, R13, R14.
Микросхема DA1 вырабатывает стабильное напряжение 6 В, используемое для питания цифровых микросхем DD1 и DD2. Цифровой код выходного напряжения формирует двоичный реверсивный счетчик импульсов DD2. Импульсы поступают на счетчик с генератора на элементе DD1.4. Направление счета определяет состояние RS-триггера на элементах DD1.2 и DD1.3. Когда на входе U микросхемы DD2 высокий уровень, счетчик работает в режиме сложения, в противном случае – в режиме вычитания.
Элемент DD1.1 управляет генератором импульсов. Если ни одна из кнопок SB1 и SB2 не нажата, низкий уровень на выходе этого элемента через резистор R3 и диод VD1 препятствует зарядке конденсатора С3 до порога переключения триггера Шмитта, в результате чего генерация импульсов невозможна. Состояние счетчика DD2 (число N) не изменяется.
Отношение значений сопротивлений резисторов ЦАП R7:R8:R9:R10 – 8:4:2:1. Поэтому напряжение в точке их соединения и, соответственно, на неинвертирующем входе ОУ DA2.1 равно N*U1 /15, где U1 – напряжение питания микросхемы DD2. Отношение R12/R11 в цепи ООС выбрано так, чтобы коэффициент усиления ОУ DA2.1 и транзистора VD2 был равен 2,5. Поэтому выходное напряжение равно N вольт при условии, что U1 = 6 В.
При нажатии на кнопку SB1 "+" (режим увеличения напряжения) низкий уровень на нижнем по схеме входе элемента DD1.3 устанавливает RS-триггер в единичное состояние (на выходе этого элемента и, соответственно, на входе U микросхемы DD2 – высокий уровень), переключая счетчик в режим сложения. Одновременно низкий уровень на верхнем по схеме входе элемента DD1.1 приводит к установлению на его выходе высокого уровня, закрыванию диода VD1 и возникновению генерации. Каждый импульс увеличивает состояние счетчика на 1 и выходное напряжение на 1 В.
Если нажать кнопку SB2 "-" (режим уменьшения напряжения), низкий уровень на верхнем по схеме входе элемента DD1.2 устанавливает RS-триггер в нулевое состояние (на выходе элемента DD1.3 и, соответственно, на входе U микросхемы DD2 – низкий уровень), переключая счетчик в режим вычитания. Одновременно низкий уровень на нижнем по схеме входе элемента DD1.1 аналогично приводит к установлению на его выходе высокого уровня, закрыванию диода VD1 и возникновению генерации. Каждый импульс уменьшает состояние счетчика на 1 и выходное напряжение на 1 В. Когда состояние N счетчика достигнет нуля, на выходе Р микросхемы DD2 появится низкий уровень. Поскольку этот выход соединен с нижним по схеме входом элемента DD1.4, то работа генератора будет приостановлена. Поэтому опасный для нагрузки переход от нулевого напряжения к максимальному запрещен. Возобновить работу генратора можно лишь нажатием на кнопку SB1.
Аналогично запрещен бросок от максимального до нуля в режиме увеличения напряжения. После достижения максимального значения 15 В генерация импульсов также приостановлена, ее можно возобновить только нажатием на кнопку SB2.
Работа устройства не предусмотрена в случае, когда нажаты обе кнопки SB1 и SB2. Однако этот случай для устройства не опасен. На выходах элементов DD1.1 и DD1.3 будут те же логические уровни, что и при одной нажатой кнопке SB1. Следовательно, кнопка SB1 приоритетнее: если она нажата, состояние кнопки SB2 не имеет значения.
Если ток, потребляемый нагрузкой, достигнет порога срабатывания узла защиты, падение напряжения на резисторе R14 превысит напряжение открывания транзистора VT1, напряжение на входе R микросхемы DD2 достигнет высокого логического уровня и вызовет обнуление счетчика, соответственно, выходное напряжение упадет до нуля. Стабилитрон VD2 ограничивает напряжение на входе R до уровня, не превышающего напряжение питания счетчика DD2.
Проведём анализ проектируемого устройства и сравним его с аналогами.
Разрабатываемое устройство стабилизатора напряжения не является уникальным, а является улучшенным вариантом разработанных ранее изделий. Был произведен поиск аналогов и прототипов, основные технические и эксплуатационные характеристики которых приведены в таблице .
Таблица 1.
| Показатели |
Максимальное вырабатываемое напряжение |
Максимальный ток нагрузки |
Габаритные размеры |
Цена, руб |
| Разрабатываемое устройство |
15 В |
7 А |
70х45х15 |
300 |
| Стабилизатор напряжения 0…10 В |
10 В |
5 А |
65х40х15 |
200 |
Устройство целесообразно разрабатывать т.к. оно будет состоять из стандартных ИС и ЭРЭ. А также, как показал анализ разрабатываемое устройство превосходит аналог по некоторым показателям, но в то же время является более дорогим.
5. Разработка и расчёт варианта компоновки печатной платы заданной ЭС
От правильного размещения корпусов ИС и ЭРЭ на печатной плате конструктивной иерархии первого уровня зависят их габаритные размеры, масса, помехоустойчивость и т.д. Естественно, чем плотнее будут расположены корпуса ИС на печатной плате, тем жестче будет тепловой режим, помехи при работе, и наоборот, чем больше расстояние между корпусами ИС, тем не эффективней используется объем и длина электрических связей, следовательно, возникают помехи.
Поэтому на установку ИС необходимо обращать серьезное внимание с учётом назначения электрического средства и режимов его работы.
Печатная плата (ПП) является конструктивно законченным элементом и служит для электрического и механического соединения различных электрорадиоэлементов (ЭРЭ), интегральных микросхем (ИМС) и электрических соединений (разъемы, розетки и т. п.), расположенных на ней.
Размещение ИС проводят с определенными требованиями по помехоустойчивости и в соответствии с шагом установки. Выбор шага установки ИС определяется из условий: назначения и эксплуатации ЭС. Вне зависимости от типа ИС шаг установки применяется равным: 2,5мм, 1,25мм, 0,625мм. Микросхемы на печатной плате располагаются линейно в ряды или в шахматном порядке. Такое расположение ИС и ЭРЭ позволяет автоматизировать процесс сборки и монтажа.
Установка ИС на печатные платы производится в соответствии с ОСТом 4ГО.010.030- 97 "Установка навесных элементов на печатные платы".
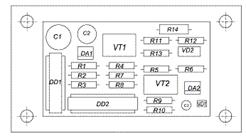
Печатная плата содержит две зоны (рис 2.):
1) зону установки ИС и ЭРЭ;
2) технологическую зону, которая в свою очередь делится на две части:
а) технологическая зона для установки (например: соединительного разъема (Х1) и экстрактора (Х2))
б) технологическая зона для направляющих и маркировки (У1,У2)
Установка ИС и ЭРЭ на технологических зонах запрещена.

Рис. 1
ИС располагаются по рядам (линейно) расстояние между ними не менее 1,2 мм. ИС располагаемые в зоне установки должны маркироваться координатным способом, то есть зона установки делится по координатам на области, где устанавливают ЭРЭ и ИС и они обозначаются по Х и У, такое разбиение на зоны позволяет быстро находить нужный ЭРЭ и ИС расположенные на печатной плате (рис 2.).

Рис. 2
Таблица 2
| Наименование ИС, ЭРЭ |
Количество |
Размеры |
Sуст |
SSуст |
|
| Д |
Е |
||||
| МИКРОСХЕМЫ |
|||||
| КР1157ЕН602А |
1 |
5,2 |
4,2 |
21,84 |
21,84 |
К561ТЛ1 |
1 |
20 |
6,35 |
127 |
127 |
| К561ИЕ11 |
1 |
22,1 |
6,35 |
140,34 |
140,34 |
| КР1040УД1 |
1 |
5 |
4 |
20 |
20 |
| РЕЗИСТОРЫ |
|||||
| МЛТ-0,125 100 кОм |
2 |
6 |
2 |
12 |
24 |
| МЛТ-0,125 470 Ом |
1 |
8 |
2 |
12 |
12 |
| МЛТ-0,125 1 МОм |
1 |
8 |
2 |
12 |
12 |
| МЛТ-0,125 10 кОм |
3 |
8 |
2 |
12 |
36 |
| МЛТ-0,125 3 кОм |
1 |
8 |
2 |
12 |
12 |
| МЛТ-0,125 40 кОм |
1 |
8 |
2 |
12 |
12 |
| МЛТ-0,125 20 кОм |
1 |
8 |
2 |
12 |
12 |
| МЛТ-0,125 5 кОм |
1 |
8 |
2 |
12 |
12 |
| МЛТ-0,125 15 кОм |
1 |
8 |
2 |
12 |
12 |
| МЛТ-0,125510 кОм |
1 |
8 |
2 |
12 |
12 |
| МЛТ-0,5 1,2 Ом |
1 |
10 |
4 |
40 |
40 |
| КОНДЕНСАТОРЫ |
|||||
| К50-15 |
1 |
9 |
9 |
63,59 |
63,59 |
| К50-6 |
1 |
7 |
7 |
38,47 |
38,47 |
| К53-1 |
1 |
3,2 |
3,2 |
8,04 |
8,04 |
ДИОДЫ |
|||||
КД521Д |
1 |
3,8 |
1,9 |
7,22 |
7,22 |
СТАБИЛИТРОНЫ |
|||||
КС147Г |
1 |
7,5 |
3 |
22,5 |
22,5 |
| ТРАНЗИСТОРЫ |
|||||
| КТ361В |
1 |
12 |
7 |
84 |
84 |
| КТ829Г |
1 |
10,4 |
4,8 |
49,92 |
49,92 |
Суммарную площадь S∑ зоны установки ИС и ЭРЭ на печатную плату, можно определить по формуле:
![]()
где SΣуст – установочная площадь всех элементов,
ks – коэффициент, учитывающий шаг установки ЭРЭ и ИС на печатную плату. В связи с тем, что ЭС будит работать в нормальных условиях, и при работе будет происходить нагрев ЭРЭ и ИС, то для расчета суммарной площади установки ЭРЭ и ИС примем ks равный 1,5.
![]()
На плате должны быть предусмотрены вспомогательные участки x1, x2, y1, y2 технологической зоны для установки разъемов, маркировки, крепежных отверстий и направляющих (x1 = x2 = 10мм; y1 = y2 = 5 мм). Исходя из ориентировочных размеров зоны установки ИС и ЭРЭ, шага установки элементов, вспомогательных участков, выбираем размеры сторон ПП: l =70 мм, b =40 мм.
Средний коэффициент kЗ заполнения печатной платы можно определить по формуле:
![]()
Коэффициент заполнения считается удовлетворительным.
Эскиз печатной платы с расположением элементов:

Рис. 3
6. Расчет помехоустойчивости функционирования изделия ЭС
Для обеспечения надежности функционирования электрических схем актуальным является определение параметров линий связи печатных проводников и степени влияния их друг на друга.
Для оценки помехоустойчивости изделия ЭВС на печатной плате определяют емкостную и индуктивную составляющие паразитной связи, которые зависят соответственно от паразитной емкости между печатными проводниками и паразитной взаимоиндукции между ними. Исходными данными для расчета помехоустойчивости от влияния перекрестных помех между соседними проводниками могут быть (эквивалентная схема возникновения помех рисунок 4):

Рис 4 – Эквивалентная схема
— напряжение на входе активной линии связи, Е=Е0 еjwt ;
— w – круговая частота генератора;
— R1 , R2 , R3 – сопротивление нагрузок в активной и пассивной линиях связи; тип электрических соединений;
— eг – относительная диэлектрическая проницаемость связи между проводниками связи;
— S, b - расстояние между проводниками и ширина проводников соответственно, в зависимости от класса точности изготовления печатной платы (b; S≥0,6 мм; ≥0,45 мм; ≥0,25 мм; ≥0,15 мм соответственно для 1, 2, 3, 4 классов точности)
— l - максимальная длина области взаимной связи проводников (см. рисунок 5);

Рис. 5 - Взаимное расположение печатных проводников
— Nn - помехоустойчивость микросхем или транзисторов.
Диэлектрическая проницаемость среды между проводниками, расположенными на наружных слоях платы покрытой лаком, er =0,5(eп +eл ),
где eп и eл - диэлектрические проницаемости материала печатной платы и лака (для стеклотекстолита eп = 6, для лаков УР-23 (и ЭП9114) eл =4
Выбираем на плате наиболее протяженный участок проводников расположенных параллельно друг другу, на минимальном расстоянии. Считаем паразитные параметры для этого участка т.к. для него они будут максимальными. Исходные данные для расчета приведены в таблице 3:
Таблица 3.
| Параметры печатных проводников |
|||
| S, мм |
li , мм |
ti , мм |
L0 , мм |
| 0,4 |
40 |
0,4 |
0,8 |
S – расстояние между краями соседних проводников;
l1 – длина взаимного перекрытия проводников;
tl – ширина печатных проводников;
Lo – расстояние между центрами двух соседних проводников.
Расчёт паразитной ёмкости:
Паразитную емкость между двумя печатными проводниками можно определить по формуле:
, (6.1)
где Спог – погонная емкость между двумя проводниками печатного рисунка, определяется по формуле:
, (6.2)
где Кn – коэффициент пропорциональности, зависит от S1 /t1 или Нм /t1 и
выбирается по графику в соответствии ОСT 4.ГО 010.009–88 (0,12 пФ/см);
еr – диэлектрическая проницаемость среды между проводниками, определяется по формуле:
, (6.3)
где en , eл – диэлектрические проницаемости соответственно материала диэлектрика платы и лака покрытия печатной платы (en =6 для стеклотекстолита, eл =4 для лака типа УР-213 и ЭП Э114).
Подставляя численные значения в формулы 6.1 – 6.3, получим:
;
(пФ/см);
(пФ).
Расчёт паразитной взаимоиндукции и индуктивности:
Паразитная взаимоиндукция между печатными проводниками М, нГн, определяется по формуле:
; (6.4)
(нГн).
Индуктивность печатного проводника L1 , мкГн, определяется по формуле:
, (6.5)
где Lпог – погонная индуктивность печатного проводника, мкГн/см, определяется по графику в соответствии с ОСТ 4.ГО.010.089–88 (Lпог =0,015 мкГн/см).
(мкГн);
Сопротивление изоляции между проводниками линий связи. Для проводников, расположенных на одной поверхности печатной платы:
Определение сопротивления изоляции печатных цепей, расположенных на поверхности печатной платы, можно произвести по формуле:
RN = r0* S/l ,
где r0 - удельное поверхностное сопротивление основания печатной платы (для печатной платы из стеклотекстолита r0 = 5*1010 Ом)
RN =5*1010 *0,4/40=5 ГОм.
Определяем действующее напряжение помехи на сопротивлениях R2 и R3 : При расчете помехоустойчивости печатных узлов нагрузкой пассивной и активной линий можно считать входное сопротивление микросхем. Расчет можно провести по выражению:
,
В состоянии логической "1", помеха слабо влияет на срабатывание логического элемента, поэтому, рассмотрим случай, когда на входе микросхемы логический "0".
1. Тип KP1157EH602А
=1,5В,
=1*10-3
мА,
=0,9В,
=0,22 мА.
Тогда можно определить входное и выходное сопротивления:
=
/
=1,5/1*10-6
=1,5 МОм
=
/
=0,9/0,22*10-3
= 4 кОм
= 
Сравниваем действующее напряжение помех с помехоустойчивостью микросхемы. Для KP1157EH602А Uп =0,9 В.
Следовательно, действие помехи не приведёт к нарушению работоспособности системы.
2. Тип К561ТЛ1
=1,5В,
=1*10-3
мА,
=0,9В,
=0,22 мА.
Тогда можно определить входное и выходное сопротивления:
=
/
=1,5/1*10-6
=1,5 МОм
=
/
=0,9/0,22*10-3
= 4 кОм
= 
Сравниваем действующее напряжение помех с помехоустойчивостью микросхемы. Для LM358N Uп =3 В. Следовательно, действие помехи не приведёт к нарушению работоспособности системы.
3. Тип К561ИЕ11
=1,5В,
=1*10-3
мА,
=0,9В,
=0,22 мА.
Тогда можно определить входное и выходное сопротивления:
=
/
=1,5/1*10-6
=1,5 МОм
=
/
=0,9/0,22*10-3
= 4 кОм
=
Сравниваем действующее напряжение помех с помехоустойчивостью микросхемы. Для ATmega8 Uп =4,5 В. Следовательно, действие помехи не приведёт к нарушению работоспособности системы.
4. Тип КР1040УД1
=1,5В,
=1*10-3
мА,
=0,9В,
=0,22 мА.
Тогда можно определить входное и выходное сопротивления:
=
/
=1,5/1*10-6
=1,5 МОм
=
/
=0,9/0,22*10-3
= 4 кОм
= 
Сравниваем действующее напряжение помех с помехоустойчивостью микросхемы. Для К155ИД3 Uп =0,9 В. Следовательно, действие помехи не приведёт к нарушению работоспособности системы
Вывод: Напряжение помехи схемы не превышает данной для этого типа микросхем помехоустойчивости микросхем, помехи не будут влиять на функционирование устройства при рассчитанных параметрах. Помехоустойчивость микросхем серии К155 превышает рассчитанное напряжение помехи.
7. Расчет теплового режима с изделия ЭС
В качестве элемента с повышенным тепловыделением возьмем микросхему КР1040УД1.
Точное описание температурных режимов внутри устройства ЭС не возможно из-за громоздкости и неточности исходных данных: мощности источников теплоты, теплофизических свойств материалов и других факторов. Поэтому при расчете теплового режима изделия ЭС используют приближенные методы анализа и расчета. Целью расчета является определение температур наиболее нагретой зоны и среды вблизи поверхностей ЭРЭ и ИС, необходимых для оценки надежности функционирования схемы и изделия в целом. Перегрев ЭРЭ и ИС можно уменьшить путем увеличения теплоотдающей поверхности с помощью установки элемента на радиатор. Для охлаждения полупроводниковых приборов используют следующие типы радиаторов: ребристые, игольчато-штыревые, пластинчатые и др. Наиболее эффективные радиаторы игольчато-штыревые.
Исходными данными при проектировании и выборе радиатора являются:
рассеиваемая элементом мощность Р =35 Вт;
температура окружающей среды t0 =25 С°;
внутреннее тепловое сопротивление Rвн = 1,35 К/Вт,
Тепловая модель элемента и радиатора представлена на рисунке 6.

![]()
Рисунок 6. Тепловая модель элемента с радиатором.
1 - элемент (ЭРЭ, ИС);
2 - площадь теплового контакта;
3 – радиатор
Порядок расчета:
1. Определим допустимый нагрев контакта микросхемы с радиатором:
tk -t0 =(tp -t0 )-P(Rвн +Rk ), где Rk ≈ 1,2*10-4 Sk
где Sk — площадь контактной поверхности, м2 .
tk -t0 =(160-25)-35* (1,35+1,2*10-4 /65,5*10-6 )= 16,4 К.
2. Определим средний перегрев основания радиатора в первом приближении:
∆tS =0,83(tk -t0 )=0.83* 16,4= 11,61 К.
3. Выберем игольчато-штыревой радиатор с параметрами: h=10мм, SШ =2мм, d=2мм.
4. Находим по соответствующему графику коэффициент эффективной теплоотдачи выбранного радиатора при ∆tS =15К: αЭФ =58 Вт/(м*К)
5. Определим средний перегрев основания радиатора во втором приближении. При этом выберем в качестве материала радиатора алюминий, у которого λР =208 Вт/(м*К)–коэффициент теплопроводности материала, а толщину основания δР =2 мм.
∆tS
о
=
,
Где
,
αЭФ
Sp
/d δР
, где δp
—толщина основания радиатора.
Тогда, используя эти данные, получим:
B= 58* 65,5*10-6 /(208* 2* 10-3 ) =9,1*10-3 .
0,078
Sp = p/ (αЭФ *∆tS ).
Sp = 0,078/ (58*14,79) = 0,91*10-4

![]()
∆tS о =12,34 К
6. Уточняем площадь основания радиатора:
Spo
= p/( αЭФ
*
∆tS
о
);
м2
.
8. Расчет надежности
Теория надёжности – научная дисциплина, её цель – выяснение условий получения высокой надёжности изделий ЭВС при наименьших материальных, финансовых и трудовых затратах.
Под надежностью понимают свойство изделия сохранять во времени в заданных пределах значения параметров, характеризующих способность выполнять требуемые функции, в заданных режимах и условиях применения данного изделия.
Надежность закладывается в изделие в процессе проектирования и производства и обеспечивается в процессе эксплуатации.
Часто под надёжностью понимают безотказность изделия.
Вероятность безотказной работы определяется в предположении, что в начальный момент времени изделие работоспособно. Под вероятностью безотказной работы за время t понимают вероятность вида:
P (t)= Вер {T>t} ,
где t - заданное время безотказной работы изделия
T - прошедшее время.
Вероятность отказа равна Q(t) = 1 – P ( t )
Зависимость вероятности от времени есть функция надёжности.
Она распределена по экспоненциальному закону:
P (t) = EXP ( -
tизд
) ,
где
- вероятность отказа.
Tбез.раб.
=1/
,
где
- суммарная вероятность отказов.
Коэффициенты электрической нагрузки элементов ЭС определяем, используя формулы, приведенные в таблице 4.
Таблица 4.
| Элемент |
Формула для определения Кн |
Пояснение |
| Резистор |
Кн =Рраб /Рном |
Р– мощность |
| Конденсатор |
Кн =Uраб /Uном |
U– напряжение |
| Цифровые интегральные ИМС Аналоговые ИМС |
КI н =Iвых раб /Iвых мах КI н =Iвых раб /Iвых мах КP н =Pраб /Pмах |
Iвых – выходной ток |
| Элементы коммутации низковольтные (U<3000) |
Кн =Iраб /Iном |
I – ток через контакт |
Выбирем ориентировочные интенсивности отказов элементов λ0 при номинальных значениях таблицы 5:
Таблица 5.
| Элемент |
λ0*10-6 1/час |
Элемент |
λ0*10-6 1/час |
| Транзистор до 2квт - до 20квт - до 200квт |
0,4 0,6 0,7 |
Диоды Ge |
0,157 0,2 0,25 |
| Диоды Si |
|||
| Реле |
|||
| Резисторы |
0,05 |
Интегральные схемы средней степени интеграции |
0,013 |
| Конденсаторы -бумажные -керамические |
0,05 0,15 |
МПК; БИС |
0,01 |
Данные и результаты расчетов сведены в таблице 6.
Таблица 6.
| Наименование ЭРЭ и ИС |
Количество элементов |
|
Kн |
|
|
| ИС КР1157ЕН602А К561ТЛ1 К561ИЕ11 КР1040УД1 |
1 1 1 1 |
0,013 0,013 0,013 0,013 |
0,46 0,57 0,46 0,6 |
0,006 0,009 0,006 0,0097 |
0,006 0,009 0,006 0,0097 |
| Диоды КД521Д |
1 |
0,2 |
0,3 |
0,042 |
0,168 |
| Стабилитроны КС147Г |
1 |
0,16 |
0,42 |
0,088 |
0,088 |
| Конденсаторы К50-15 К50-6 К53-1 |
1 1 1 |
0,15 0,15 0,12 |
0,67 0,67 0,66 |
0,6 0,6 0,84 |
2,4 2,4 0,84 |
| Резисторы МЛТ-0,125 МЛТ-0,5 |
13 1 |
0,05 0,05 |
0,6 0,6 |
0,06 0,06 |
1,2 1,2 |
| Транзисторы КТ361В КТ829Г |
1 1 |
0,84 0,84 |
0,42 0,42 |
0,59 0,59 |
0,59 0,59 |
По исходным данным произведём расчёты.
Суммарная интенсивность отказа: ![]()
Среднее время наработки на отказ изделия:
Tср = 1 / 4,63*10-6 = 191325 ч.
Вероятность безотказной работы при ресурсе t=100000 ч:
P(t)=exp(-4,63×10-6 ×100000)=0,78
Вывод: вероятность безотказной работы при заданном ресурсе и среднее время наработки на отказ удовлетворяет техническому заданию, следовательно, требования надежности выполняются. Данное устройство будет безотказно работать в течение 191325 часов. Это является отличным показателем для данного типа устройств.
Заключение
В ходе работы был разработан стабилизатор напряжения и комплект конструкторской документации на него. Полученные данные полностью удовлетворяют техническому заданию. Была разработана печатная плата размером 55x70 мм с шагом координатной сетки – 2,5 мм. Паразитные параметры печатных проводников не превышают заданных для данного типа ИМС и не оказывают негативного влияния на работу устройства. Параметры надежности удовлетворяют техническому заданию. Устройство устойчиво к воздействию заданных внешних факторов.
В данной курсовой работе был проведен анализ электрической принципиальной схемы (Э3) (см. приложение А.). На основании Э3 было составлено техническое задание и проведен его анализ. Проведен конструкторский анализ электрической принципиальной схемы, в результате чего были найдены аналог устройства, сравнив с ним выяснили что разрабатываемое устройство не только не уступает аналогу, но и превосходит его по некотором показателям. Также было выбрано наилучшее расположение элементов на печатной плате.
В результате расчета печатной платы, были рассчитаны наилучшие габариты печатной платы и наилучшее заполнение печатной платы (максимальная плотность kз =0,52) (см. приложение Б).
Список использованной литературы
1. Иванов Б.С. Энциклопедия начинающего радиолюбителя: Описание практических конструкций. – М.: Патриот, 1994, 416 с., ил.
2. Конденсаторы. Справочник. Под ред. Четверткова И. И. — М.: Радио и связь, 1993.
3. Нефедов А. В. Интегральные микросхемы и их зарубежные аналоги. Справочник, т.5. — М.: РадиоСофт. 2000.
4. Парфенов Е. М. Проектирование конструкций радиоэлектронной аппаратуры. Учебное пособие для вузов. — М.: Солон, 1996.
5. Преснухин Л. Н., Шахнов В. А. Конструирование электронных вычислительных машин и систем. — М.: Высшая школа, 1986.
6. Разработка и оформление конструкторской документации радиоэлектронной аппаратуры. Справочник. Под ред. Романычевой Э. Т., — М.: Радио и связь, 1989.
7. Резисторы. Справочник. Под ред. Четверткова И. И. — М.: Радио и связь, 1989.
Приложение А. Схема электрическая принципиальная Э3 в виде графа

Приложение Б. Схема разбиения Э3 на КФУ
