| Скачать .docx |
Реферат: Расчет ЧМ РПУ на ИМС
СОДЕРЖАНИЕ ЛИСТ
Введение …………….………..……………………………………….………… 5
1. Выбор блок-схемы приемника ………………………………….…..………. 10
2. Предварительный расчет усиления ЧМ на ИМС приемника ……………... 11
3. Расчет резонансной системы для обеспечения избирательности ………… 12
4. Выбор ИМС, используемой в качестве УВЧ, преобразователя, УПЧ, ЧД,
а так же предварительного УЗЧ ……………………………………..…....... 14
5. Выбор ИМС, используемой в качестве оконечного УЗЧ. …….……........... 17
Описание принципиальной схемы …………………………………………….. 20
Список используемой литературы …………..…….....………………………... 21
Введение.
C развитием радиоприемной техники повышались требования к чувствительности радиоприемника, к его полосе пропускания и избирательности. Однако эти требования ограничиваются различными видами помех радиоприему, так как с увеличением коэффициента усиления приемника и расширением полосы пропускания восприимчивость приемника к помехам возрастает, а следовательно, его реальная чувствительность понижается.
Как показывают теоретические и экспериментальные исследования, применение частотной модуляции для передачи сигналов в значительной мере ослабляет действие помех на радиоприемник и повышает его реальную чувствительность. В этом случае удается улучшить отношение сигнал/шум на выходе приемника более чем в 100 раз по сравнению с амплитудной модуляцией. Высокая помехоустойчивость является одним из основных качеств частотной модуляции.
Остановимся коротко на общих сведениях о частотно-модулированных колебаниях. Частотно-модулированными (ЧМ) колебаниями называются колебания, амплитуда которых постоянна, а частота изменяется по закону, отображающему характер модулирующих низкочастотных сигналов.
Максимальное значение девиации частоты Δfmax соответствующее наибольшей амплитуде модулирующего сигнала, в радиовещании принято равным 75 кГц. Это значит, что полезный спектр, излучаемый радиостанцией, занимает полосу 150 кГц. Практически для одной станции отводится канал с шириной полосы 250 кГц. Использование ЧМ колебаний при такой ширине канала возможно только в диапазоне укв.
Высокая помехоустойчивость приемников ЧМ колебаний объясняется главным образом тем, что амплитуда колебаний при частотной модуляции сохраняется постоянной.
Сравним соотношение между сигналом и помехой на входе приемника при частотной модуляции и при амплитудной модуляции. Положим, что амплитуда частотно-модулированного сигнала равна амплитуде амплитудно-модулированного (АМ) сигнала в момент ее наибольшего значения (фиг. слева) Интенсивность воздействия помехи на входе приемника в обоих случаях считаем одинаковой. Как видно из рисунка а), соотношения между сигналом и помехой при АМ колебаниях беспрерывно изменяются. При больших амплитудах сигнал значительно превышает помеху и ее влияние на прием незначительно, и, наоборот, при малых амплитудах, сигнал может быть на уровне помехи, и в этом случае помеха будет препятствовать нормальному приему. Следовательно, для обеспечения достаточной помехоустойчивости приемника при АМ колебаниях необходимо, чтобы минимальная амплитуда полезного сигнала превышала уровень помехи в достаточное число раз. Совершенно иное положение наблюдается при приеме ЧМ колебаний. Из рисунка б) видно, что соотношение между сигналом и помехой остается неизменным и по величине сохраняется таким же как в случае амплитудной модуляции в момент ее наибольшей
амплитуды.
Все эти соображения не раскрывают полностью причин повышенной помехоустойчивости приемника ЧМ колебаний. В этом приемнике для получения максимального соотношения между сигналом и помехой на выходе применяют специальное устройство для подавления помех и собственных внутриприемных шумов.
Действие помех и шумов на полезный сигнал вызывает в основном амплитудные изменения сигнала по закону помех, т. е. происходит амплитудная модуляция сигнала. Поэтому подавление помех в радиоприемнике достигается путем ограничения сигнала по амплитуде. Применение ограничения при АМ колебаниях наряду с частичным устранением амплитудных изменений сигнала, вызванных помехами, нарушает закон модуляции и в конечном счете приводит к нелинейным искажениям сигнала по низкой частоте. При ЧМ колебаниях действие амплитудного ограничителя устраняет всякие амплитудные изменения сигнала без нарушения закона модуляции. Таким образом, амплитудное ограничение является эффективным методом подавления помех при ЧМ колебаниях, вследствие чего помехоустойчивость приемника еще больше увеличивается.
Приемник ЧМ колебаний характеризуется особенностями, обусловленными отличием ЧМ колебаний от АМ колебаний:
1) приемник ЧМ колебаний работает в диапазоне УКВ;
2) полоса пропускания высокочастотного канала приемника (до детектора) имеет большую ширину.
Супергетеродинный приемник состоит из: преселектора, включающего в себя входную цепь и усилителя радиочастоты (УРЧ). Входная цепь должна обеспечить некоторую частотную избирательность до входа первого каскада УРЧ с целью ослабления сильных помех. УРЧ должен обеспечить частотную избирательность и усиление принятого сигнала, мощность которого на входе приемника на много порядков меньше той, которая необходима для нормальной работы воспроизводящего устройства приемника.
Преобразователь частоты , состоит из смесителя и гетеродина (СМ и ГЕТ).
Гетеродин — это маломощный автогенератор. Смеситель - это резонансный каскад. На вход смесителя подается напряжение с частотами сигнала fc и гетеродина fг - В результате взаимодействия двух напряжений разных частот в спектре выходного тока смесителя появляется много комбинационных частот, в том числе и частота, равная разности этих частот. Величина разностной частоты должна быть ниже или выше частоты радиосигнала, но обязательно выше частоты модуляции, поэтому ее называют промежуточной - fпр . Промежуточная частота может быть равной:
fпр =fг – fс, при fг > fс
fпр = fс - fг, при fс > fг
Отличительной особенностью супергетеродинного приемника является то, что независимо от частоты принимаемого сигнала промежуточная частота постоянна и выбирается так, чтобы обеспечить наименьшие помехи от близко расположенных по частоте станций и получить требуемое усиление и избирательность по соседнему каналу Sск .
На промежуточную частоту настроена резонансная система, включенная в выходную цепь смесителя, что позволяет при соответствующей полосе пропускания выделить напряжение сигнала промежуточной частоты. Следовательно, назначение преобразователя заключается в преобразовании частоты радиосигнала в другую, промежуточную частоту с сохранением закона модуляции.
Усилитель, который усиливает сигнал промежуточной частоты, называется усилителем промежуточной частоты (УПЧ). Усилитель промежуточной частоты приемника ЧМ колебаний в отличие от приемника АМ колебаний должен обеспечивать усиление сигналов в сравнительно широкой полосе пропускания в пределах 150—200 кГц и поэтому в нем должно быть большее число каскадов, чем в обычном узкополосном усилителе промежуточной частоты.
Обычно в приемниках ЧМ колебаний усилитель промежуточной частоты содержит не менее трех каскадов усиления. Величина промежуточной частоты в таких приемниках выбирается в пределах единиц и десятков мегагерц. Для получения высококачественного звучания полосу пропускания низкочастотного тракта обычно расширяют до 15 кГц.
Таким образом, в супергетеродинном приемнике усиление осуществляется на трех частотах: на радиочастоте, промежуточной частоте и частоте модуляции, а на которых это происходит, называются трактами радиочастоты промежуточной частоты, низкой частоты.
Частотный детектор.
В частотном детекторе сигнал, модулированный по частоте, преобразуется в сигнал, модулированный по амплитуде, который затем детектируется при помощи обычного амплитудного детектора. В современных приемниках ЧМ сигналов для частотного детектирования широко применяется так называемый дробный детектор. Основное преимущество дробного детектора заключается в том, что он не реагирует на амплитудные изменения сигнала, а это позволяет исключить из схемы приемника
Рисунок 1 – Характеристика ЧД. амплитудный ограничитель.
Действия частотного детектора дополнительно поясняются характеристикой, приведенной на рисунке 1.
Усилитель звуковой частоты (УЗЧ) доводит звуковой сигнал до уровня необходимого для воспроизведения.
Краткие выводы:
1. Основным достоинством приемников частотно-модулированных колебаний является их высокая помехоустойчивость.
2. Приемники ЧМ колебаний предназначены для приема сигналов в диапазоне ультракоротких волн и характеризуются широкой полосой пропускания высокочастотного канала.
3. Приемники частотно-модулированных колебаний в основном строятся по супергетеродинной схеме, в составе которой в отличие от схем приемников амплитудно-модулированных колебаний имеются амплитудный ограничитель (когда требуется) и частотный детектор.
4. Главное преимущество супергетеродинного приемника заключается в том, что он позволяет обеспечить устойчивый прием слабых сигналов в условиях интенсивных помех.
5. Более высокая чувствительность (Uвх min =0,1-450мкВ) и большая выходная мощность супергетеродинного приемника отличает его от других приемников.
Несмотря на указанное преимущество, супергетеродинные приемники имеют некоторые недостатки:
1. В первую очередь главным недостатком этой схемы является большая сложность и трудность обеспечения постоянной промежуточной частоты fпр .
2. Наличие паразитного дополнительного канала приема, называемого зеркальным или каналом симметричной станции. Частота зеркального канала fзк
отличается от частоты принимаемого сигнала fc
на удвоенное значение промежуточной частоты. Таким образом, супергетеродинный приемник будет одновременно принимать радиостанции, работающие на частотах fc
и fзк
симметрично расположенных относительно частоты гетеродина fг
. 
Рисунок 2 – Ось частот, используемая в работе супергетеродинного ЧМ приемника.
1. Выбор блок-схемы приемника.
В принципе возможны два различных подхода к проектированию УКВ-ЧМ приемника. Один использует однократное, другой – двойное преобразование частоты. При относительно высокой промежуточной частоте большинство транзисторов обладают небольшим устойчивым усилением да и крутые скаты резонансной кривой получить затруднительно. Это является недостатком однократного преобразования. Двукратное преобразование с низкой второй промежуточной частотой исключает эту трудность. Дополнительным преимуществом двукратного преобразования является то обстоятельство, что общее усиление приемника распределяется по нескольким частотам. При этом заметно уменьшается опасность самовозбуждения приемника через различные паразитные связи. Для тесного монтажа в малогабаритных приемниках указанное преимущество особенно важно.
Однако во всеволновых вещательных приемниках, содержащих также тракт АМ, применение двукратного преобразования является обычно неоправданным из-за сложности тракта ЧМ, так как невозможно использовать комбинированные каскады АМ-ЧМ. Поэтому двукратное преобразование частоты можно рекомендовать, если требуется получить показатели приемника выше, чем для первого класса, т.е.
> 36 дБ, крутизна ската
> 0,25 дБ/кГц.
По заданию к данному расчету, эти параметры равны:
= 23 дБ
= 0,24 дБ/кГц
Следовательно, для упрощения схемы приемника, выбирается схема с однократным преобразованием частоты.

Рисунок 3 – Упрощенная блок-схема ЧМ приемника с однократным преобразованием
частоты.
2. Предварительный расчет усиления ЧМ на ИМС приемника.
Требуемый коэффициент усиления напряжения от входа приемника до входа частотного детектора определяется по формуле [1]:
К`общ = Kзап * Uвхчд / Uвхmin (1),
где Kзап – коэффициент запаса, Kзап ![]()
Uвхчд – входное напряжение ЧД, В
Uвхmin – чувствительность РПУ, мкВ
В качестве частотного детектора выбирается дробный детектор, согласно условию, что Uвхчд
В.
Расчет формулы (1):
К`общ. = Kзап * Uвхчд / Uвхmin =
= ![]()
Согласно найденному К`общ и заданному частотному диапазону в дальнейшем будет выбираться необходимый набор ИМС, обеспечивающий все функции РПУ, исключая избирательность.
3. Для обеспечения избирательности
рассчитывается резонансная система, которая должна включаться до смесителя.
3.1 Определение ширины полосы пропускания ЧМ РПУ на ИМС.
3.1.1 Определение индекса модуляции
по формуле:
(2),
где
- девиация частоты, кГц
- верхняя (максимальная) частота модуляции, кГц
Расчет формулы (2):
= 10,7
3.1.2 Исходя из условия
, ширина полосы пропускания определяется по формуле:
(3),
Расчет формулы (3):
кГц
Обычно входной контур преселектора выполняют широкополосным с настройкой на fср, определяемую по формуле:
fср
(4),
где fср – средняя частота рабочего диапазона приемника, МГц
f min – минимальная частота рабочего диапазона приемника, МГц
f max – максимальная частота рабочего диапазона приемника, МГц
Расчет формулы (4):
fср
МГц
3.2 Входная цепь, как правило, имеет фиксированную настройку на среднюю
частоту fср рабочего диапазона, а полоса пропускания входной цепи равна ширине диапазона f fmin – fmax. Затухание входной цепи d вх. ц. определяется по формуле:
d вх.ц.
(5),
Расчет формулы (5):
d вх.ц.
0,032
что соответствует затуханию на краях полосы в 3 дБ.
3.3 Избирательность по зеркальному каналу, которую обеспечивает одиночный контур (ОК), рассчитывается по формуле:
(6),
где
- эквивалентное затухание одиночного контура = d вх. ц.
fпр – промежуточная частота, МГц
Расчет формулы (6):
дБ
3.4 Избирательность, обеспечиваемая ОК не достаточна, т.е.
<
. Следовательно, рассчитывается недостающая избирательность
по формуле:
(7),
где
- заданная избирательность по зеркальному каналу, дБ
- избирательность, обеспечиваемая одиночным контуром, дБ
Расчет формулы (7):
дБ
возможно обеспечить либо резонансной нагрузкой УРЧ, либо в качестве входной цепи выбирают ДПФ.
3.5 Затухание контура в нагрузке УРЧ определяется по формуле:
(8),
предварительно переведем
в разы по формуле:
(9),
Расчет формулы (9):
0,875
Расчет формулы (8):

полученное затухание реально, т.к по условию оно реально, если > 0,01. Следовательно,
обеспечивается резонансной нагрузкой УРЧ.
Далее, решается вопрос о выборе схем последующих каскадов и выбираются соответствующие ИМС.
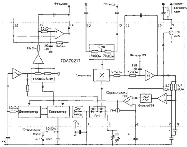
4. Выбор ИМС, используемой в качестве УВЧ, преобразователя, УПЧ, ЧД а так же предварительного УЗЧ.
В виду того, что в требуемом к расчету диапазоне рабочих частот, очень затруднительно согласовывать отдельные каскады на ИМС, из-за устаревшей элементной базы, в качестве УВЧ, преобразователя, УПЧ, ЧД а так же предварительного УЗЧ, применяется ИМС К174ХА34 (аналог TDA7021) [3].
ИМС К174ХА34 включает в себя так же фильтр промежуточной частоты (см. структурную схему на рисунке 4). Так же необходимо заметить, что недостающие 1,5 дБ, составляющие
(которые не обеспечиваются входной цепью и должны обеспечиваться, по расчету, одиночным контуром), обеспечиваются внутри ИМС.
К174ХА34 имеет следующие характеристики:
Электрические параметры:
Номинальное напряжение питания,
, В ……………………………………...…....... 3
Ток потребляемый,
, мА, при
= 3 не более …………………………………6,3
Выходное напряжение НЧ, мВ, при
= 2,7,
= 69 МГц не менее …………..… 80
Коэффициент ослабления амплитудной модуляции,
, дБ не менее ……………...…… 30
Коэффициент гармоник,
, % не более ………………………………………………….... 2,5
Отношение сигнал/шум,
, дБ не менее …………………………………………………... 40
Предельно допустимые данные:
, В, минимальное ……………………………………………………………...………... 1,8
максимальное …………………………………………………………………………. 6
Напряжение входное,
, минимальное ……………...……….. ……………………. 10 мкВ
максимальное ………………………………………………... 1 мВ
Диапазон частот входного сигнала, МГц,
…………..……………………………...… 1,5
…….…………………………………….. 110
Назначение выводов:
1, 2 – фильтр нижних частот
3 - общий
4 – питание (UCC )
5 – контур гетеродина
6, 13, 16 – блокировка
7, 8, 10, 11 – фильтр промежуточной частоты
9 – уровень напряжения поля
12 – вход высокой частоты
14 – выход звуковой частоты
15 – вход обратной связи
Структурная схема ИМС К174ХА34 приведена на рисунке 4, страница 15. Схема включения ИМС К174ХА34 приведена на рисунке 5, страница 16.
Данная схема имеет полный набор функций ЧМ РПУ, однако не обеспечивает заданной для расчета выходной мощности. Поэтому необходимо выбрать ИМС в качестве УЗЧ, которая бы удовлетворяла заданным параметрам.

Рисунок 4 – Структурная схема ИМС К174ХА34.
5. Выбор ИМС, используемой в качестве оконечного УЗЧ.
5.1 Предварительный расчет УЗЧ. Определение коэффициента усиления УЗЧ по формуле:
(10),
где
- выходное напряжение УЗЧ, В.
- выходное напряжение предыдущего каскада, В.
Выходное напряжение УЗЧ производится по формуле:
(11),
где
- сопротивление нагрузки, Ом.
- выходная мощность УЗЧ, Вт.
Расчет формулы (11):
В
Расчет формулы (12):
![]()
5.2 Выбор ИМС в качестве оконечного УЗЧ.
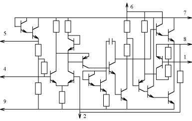
ИМС в качестве оконечного УЗЧ выбирается исходя из требуемой выходной мощности, величины сопротивления нагрузки, а следовательно и коэффициента усиления. Для данной схемы ЧМ РПУ целесообразно использовать ИМС К174УН4А [2].
К174УН4А имеет следующие характеристики:
Электрические параметры:
Номинальное напряжение питания,
, В ……………………………………..…........ 9
Ток потребляемый,
, мА, при
= 9 В не более …...……………………..…… 10
Коэффициент усиления по напряжению,
, при
= 100 мВ,
= 9 В …. ……………………………………………………………………………………………….. 4…40
Выходная мощность,
, Вт, при
= 9 В,
= 4 Ом, ![]()
2 % не менее ...…... 1
Коэффициент гармоник,
, %, при
= 9 В,
= 4 Ом ……………..………......... 2
Входное сопротивление,
, кОм, при
= 9 В ………………………………….... 10
Предельные допустимые данные:
, В, минимальное ……………………………………………………………………... 4,5
максимальное …………………………………………………………………….... 9
Максимальное амплитудное значение тока нагрузки
, мА …………………………..860
Минимальное сопротивление нагрузки
, Ом ……………………..………………….. 3,2
Максимальная рассеиваемая мощность,
Вт …………………………………… 1*, 2**
Температура окружающей среды, C ……………………………………………… -25 … +55
Температура кристалла, C, не более ……………………………………………………. +125
Назначение выводов:
1 – управление стабилизатором тока
2 – обратная связь
3 – теплоотвод
4 – вход
5 – фильтр
6 – вольтдобавка
7 – питание (+
)
8 – выход
9 – общий, питание (-
)
Принципиальная схема К174УН4А приведена на рисунке 6. Схема включения ИМС К174УН4А приведена на рисунке 7, страница 19.

Рисунок 6 – Принципиальная схема К174УН4А.
Описание принципиальной схемы.
Супергетеродинный ЧМ РПУ на ИМС состоит из входной цепи и двух микросхем DA1 и DA2, обеспечивающих все функции ЧМ приемника.
Входная цепь состоит из одиночного колебательного контура, который связан с внешней антенной емкостной связью. Использование емкостной связи обусловлено лучшей избирательностью по соседнему каналу. Одиночный контур подключен частично к выводу 5 микросхемы DA1 (вход высокой частоты), частичное включение контура увеличивает эквивалентную добротность и тем самым уменьшает полосу пропускания. Входная цепь связана с DA1 через разделительную ёмкость С9.
УВЧ, смеситель, УПЧ, ЧД и предварительный УЗЧ входят в ИМС DA1 – К174ХА34. Принцип работы микросхемы приведен на рисунке 3.
Контур гетеродина подключен к выводам 4 и 5 DA1. Контур настраивается с помощью переменного конденсатора С6.
Нагрузкой предварительного каскада УЗЧ (вывод 14) является переменный резистор, с которого подается НЧ сигнал на вход оконечного каскада УЗЧ через разделительную емкость C13. Связь между каскадами – непосредственная.
В качестве оконечного каскада УЗЧ применяется ИМС DA2 – К174УН4А.
Нагрузкой DA2 является громкоговоритель, подключенный к выводу 8. Выводы 3 заземляются и используются в качестве теплоотвода. Регулировка коэффициента усиления напряжения на низких частотах может быть проведена изменением емкостей конденсаторов С14 и С17 . Ослабление усиления на верхней граничной частоте 20кГц - не более 3 дб . Допускается регулировка коэффициента усиления напряжения с помощью изменения сопротивления резистора обратной связи R6 (в пределах 240 Ом…2,7 кОм) и емкости конденсатора С14 . Допустимое значение статического потенциала 200 В .
Источник питания состоит из микросхемы DA3 – 78L05, использующейся как стабилизатор напряжения, микросборки диодного моста VD2, и трансформатора TV1.
Список используемой литературы:
- Методическое пособие по расчету ЧМ УКВ на ИМС, Т.З. Мещанкина.
- Справочник «Микросхемы для бытовой радиоаппаратуры» - И.В. Новаченко, В.М.
Петухов, И.П. Блудов, А.В. Юровский, 1995 г.
- Гвоздев С. Микросхема К174ХА34. Справочный листок. - Радио, 1995, № 10, с. 62; №11, с. 45.