| Скачать .docx |
Курсовая работа: Курсовая работа: Тахометр индукционный
АГЕНТСТВО ПО ОБРАЗОВАНИЮ РОССИЙСКОЙ ФЕДЕРАЦИИ
ОРЛОВСКИЙ ГОСУДАРСТВЕННЫЙ ТЕХНИЧЕСКИЙ УНИВЕРСИТЕТ
Кафедра: « Приборостроение, метрология и сертификация»
Допустить к защите «_____»______________200
Руководитель__________________
ПОЯСНИТЕЛЬНАЯ ЗАПИСКА
к курсовой работе по дисциплине:
«Физические основы получения информации»
Тема курсовой работы:
Тахометр индукционный
Проект выполнил студент Есипов Андрей Олегович
Шифр 060323 группа 31-П факультет ФЭиП
Специальность 200101
Курсовая работа защищена с оценкой _____________
Студент Есипов А.О.
Руководитель Мишин В.В.
Члены комиссии _______________________/ФИО/
_______________________/ФИО/
Орел 2008
АННОТАЦИЯ
Целью данного курсового проекта является проектирование индукционного тахометра. Для выполнения данной цели был проведен обзор тахометров различного принципа действия. Для каждого преобразователя были выделены достоинства и недостатки. После анализа преобразователей, один из них был взят за основу для дальнейшего проектирования.
В работе произведены расчеты основных параметров и элементов конструкции индукционного тахометра. На основании расчетов создан сборочный чертеж и деталировка. По результатам проектирования были сделаны выводы, которые занесены в заключение.
Цель курсового проекта была достигнута. Разработан индукционный тахометр, расчетные характеристики которого удовлетворяют заданным.
СОДЕРЖАНИЕ
1 ОБЗОР ПРЕОБРАЗОВАТЕЛЕЙ ЧАСТОТЫ ВРАЩЕНИЯ.. 6
1.2 Центробежные тахометры.. 7
1.3 Датчики с переменным магнитным сопротивлением. 9
1.4 Электрические тахометры постоянного тока. 10
2.3. Технические требования. 15
2.3.2 Технические параметры.. 16
2.3.4 Условия эксплуатации. 16
3.1 Разработка структурной схемы.. 18
3.2 Расчет функции преобразования. 19
3.3 Расчет тепловых расширений. 26
3.4 Соединение зубчатой шестерни и вала. 29
СПИСОК ИСПОЛЬЗОВАННЫХ ИСТОЧНИКОВ.. 33
Измерительный преобразователь – это техническое устройство, построенное на определенном физическом принципе действия, выполняющее одно частное измерительное преобразование. Работа измерительных преобразователей протекает в сложных условиях, так как объект измерения – это, как правило, сложный, многогранный процесс, характеризующийся множеством параметров, каждый из которых действует на измерительный преобразователь совместно с остальными параметрами. Нас же интересует только один параметр, который называем измеряемой величиной, а все остальные параметры процесса считаем помехами.
Принцип действия индукционных преобразователей основан на использовании явления электромагнитной индукции. Индукционные преобразователи широко применяются для измерения параметров магнитных полей, частоты вращения, линейных и угловых скоростей, параметров вибрации и сейсмических колебаний, расхода жидких веществ.
Погрешность индукционных преобразователей в значительной степени зависит от режима, в котором они работают. Наибольшая погрешность возникает в режиме, при котором через нагрузку течет значительный ток.
Основные тенденции, характерные для современной техники – это повышение точности и расширение частотного диапазона измеряемых величин. Эти тенденции в полной мере относятся к индукционным измерительным преобразователям, область применения которых в последние годы значительно расширилась, а метрологические характеристики благодаря ряду новых интересных решений намного улучшились.
Индукционные преобразователи обладают высокой надежностью и высокими метрологическими и эксплуатационными характеристиками.
1 ОБЗОР ПРЕОБРАЗОВАТЕЛЕЙ ЧАСТОТЫ ВРАЩЕНИЯ
Обзор преобразователей частоты вращения представлен на листе 1 графической части курсового проекта.
1.1 Оптический тахометр
В наиболее простой форме оптический тахометр состоит из источника света и оптического приемника — фотодиода или фототранзистора.
Вращающееся тело либо снабжают отражающими метками расположенными регулярно по окружности, на которые направляется световой пучок, либо соединяют с диском, имеющим попеременно прозрачные и непрозрачные сектора, который располагают между источником и приемником света. Получая модулированный скачкообразными изменениями отражения или пропускания поток, фотоприемник выдает электрический сигнал с частотой, пропорциональной скорости вращения, и с амплитудой, не зависящей от этой скорости.

Рисунок 2 – Принципиальная схема конического тахометра
Диапазон измеряемых скоростей зависит, с одной стороны, от числа скачков оптических свойств (риски, щели, прозрачные сектора, нанесенные на диск или на вращающееся тело), а с другой — от полосы пропускания приемника и связанных с ним электрических схем. Для измерений малых скоростей используются диски с большим числом щелей (от 500 до нескольких тысяч); в измерениях больших скоростей, например 105 – 106 об/мин в случае ультрацентрифуг, диск имеет только одну щель, и максимальная измеряемая скорость определяется верхней граничной частотой электрической цепи.
Достоинства оптического тахометра: простота конструкции, линейная зависимость между входным и выходным сигналом, независимость выходного сигнала фотоприемника от скорости вращения, широкий диапазон измерений.
Недостатки: возможно загрязнение отражающих меток или секторов диска, малая надежность, громоздкость, сложность изготовления.
1.2 Центробежные тахометры
Центробежные тахометры выполняются в двух вариантах: конический (рисунок 2) и кольцевой (рисунок 3).
В коническом тахометре на шарнирах, вращающихся вместе с осью, установлены грузы m , которые под действием центробежных сил расходятся, перемещая вдоль оси муфту 1 и сжимая пружину 2.

Рисунок 2 – Принципиальная схема конического тахометра
Если обозначить у - перемещение муфты и у0 - начальную длину пружины (при щ = 0), то зависимость у от угловой скорости щ будет иметь вид
(1)
где
– чувствительность прибора;
n , т, r 0 и c 1 - соответственно число грузов, масса груза, радиус муфты и коэффициент жесткости пружины.
Из выражения (1) следует, что центробежный тахометр имеет квадратичную характеристику.
В кольцевом тахометре при не вращающейся оси (щ = 0) плоскость кольца наклонена по отношению к оси на угол а0 (рисунок 3). При вращении оси кольцо стремиться занять положение, перпендикулярное оси вращения, однако этому препятствует пружина 2. Перемещение муфты 1 пропорционально приращению угла отклонения кольца
(2)
где
– чувствительность кольцевого тахометра;
m , r , c 1 – соответственно масса и радиус кольца, коэффициент жесткости пружины.

Рисунок 3 – Принципиальная схема кольцевого тахометра
Достоинства центробежных тахометров: показание не зависит от направления вращения; достаточные по величине силы, сообщающие движение стрелочному механизму, допускают приведение в действие дополнительных управляющих и регулирующих устройств.
Недостатки центробежных тахометров: недистанционность, значительные погрешности и технологические трудности изготовления и регулировки, показания такого вида тахометров начинаются не от нулевого, а от некоторого минимального значения.
Максимальная частота вращения серийно впускаемых центробежных тахометров составляет 10000 об·мин-1 .
1.3 Датчики с переменным магнитным сопротивлением
В датчиках такого типа измерительная катушка снабжается магнитным сердечником, на который воздействует поток индукции постоянного магнита. Катушка помещена перед диском (полюсное колесо) или перед вращающимся ферримагнитным телом. Последовательность скачков магнитных свойств (зубья, щели, отверстия) диска или вращающегося тела вызывает периодическое изменение магнитного сопротивления в магнитной цепи катушки, которое наводит в ней ЭДС с частотой, пропорциональной скорости вращения. Амплитуда этой ЭДС также зависит от расстояния между катушкой и вращающимся телом и от скорости вращения.

Рисунок 4 – Принципиальная схема датчика с переменным магнитным сопротивлением
Диапазон измерений зависит от числа р скачкообразных изменений магнитных свойств вращающегося тела, например, от числа зубьев колеса.
Минимальная измеряемая скорость тем меньше, чем больше р, тогда как максимальная измеряемая скорость тем выше, чем меньше р. Типичные диапазоны измерении составляют от 50 до 500 об·мин-1 для колеса с 60 зубьями и от 500 до 10 000 об·мин-1 для колеса с 15 зубьями.
Достоинствами такого типа датчиков являются: простота конструкции, широкий диапазон измерений.
Недостатки датчиков с переменным магнитным сопротивлением: при малых скоростях амплитуда может быть недостаточной для обнаружения, вследствие чего появляется «мертвая зона», в которой невозможны никакие измерения; амплитуда ЭДС быстро падает с увеличение зазора между катушкой и вращающимся телом.
1.4 Электрические тахометры постоянного тока
Электрические тахометры постоянного тока (рисунок 5) включают тахогенератор постоянного тока и гальванометр. Тахогенераторы бывают двух типов: с ограниченным (рисунок 5 а) и неограниченным (рисунок 5 б) углом поворота ротора.
Тахогенератор с ограниченным углом поворота выполняется с неподвижной статорной обмоткой 2, внутри которой помещается постоянный магнит 1, связанный с валом, скорость вращения которого контролируется. Наводимая в статорной обмотке ЭДС равна
(3)
где k – коэффициент, зависящий от геометрических и обмоточных данных;
В
– магнитная индукция в зазоре, являющаяся функцией угла поворота ротора
. Обычно
( 4)
Тахогенераторы подобного типа применяются в качестве датчиков угловой скорости и скоростной обратной связи в системах управления полетом. Их достоинство – отсутствие коллектора и щеток, малая масса и габаритные размеры.
Тахометр постоянного тока состоит из тахогенератора с неограниченным углом поворота ротора и гальванометра. Основными элементами тахогенератора являются постоянные магниты 3 с соответствующими магнитопроводами, обмотка якоря 4 и коллектор 5 со щетками 6 . Снимаемое с коллектора напряжение постоянного тока измеряется гальванометром, рамка которого имеет сопротивление Rp . В схему включается добавочное сопротивление R Д .
Если е - ЭДС на зажимах генератора, то подобно (4)
(5)
где В - магнитная индукция;
-
измеряемая угловая скорость.
Сила тока в рамке гальванометра будет:
(6)
где R В — внутреннее сопротивление якоря.
В целях уменьшения влияния нагрузки на показания прибора должно быть удовлетворено условие
.
Поскольку угол отклонения рамки гальванометра пропорционален силе тока, то шкала прибора будет равномерна.
Из выражения (6) видно, что погрешности тахометра возникают из-за непостоянства магнитной индукции в зазоре В, сопротивления рамки R р и внутреннего сопротивления якоря RB Уменьшение погрешности, вызванной изменением В, достигается применением термомагнитного шунта. Для уменьшение погрешности от непостоянства R р применяется добавочное сопротивление R Д и другие схемы компенсации.

Рисунок 5 – Принципиальные схемы электрических тахометров постоянного тока
Диапазон измерений серийно выпускаемых тахогенераторов постоянного тока составляет от 0,1 до 6000 об·мин-1 .
К достоинствам электрических генераторов постоянного тока относятся: линейная зависимость между входным и выходным сигналом; малые габаритные размеры; небольшая масса; отсутствие фазовой погрешности; возможность возбуждения постоянными магнитами, что позволяет обойтись без источника питания.
Недостатки генераторов постоянного тока: сложность конструкции; наличие скользящего контакта между щетками и коллектором, что приводит к снижению надежности тахогенератора и к нестабильности выходной характеристики; наличие зоны нечувствительности; помехи радиоприему.
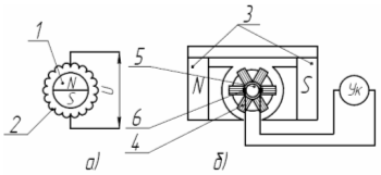
1.5 Индукционный тахометр
Тахогенератор такого прибора (рисунок 6) представляет собой электрическую машину асинхронного типа, состоящую из внешнего 1 и внутреннего 2 магнитопроводов, в зазоре между которыми располагаются статорная обмотка 3 (состоящая из обмотки возбуждения и сигнальной обмотки) и алюминиевый тонкостенный ротор 4, выполненный в виде цилиндра. Оси обмоток (катушек) возбуждения и сигнальной взаимно перпендикулярны.
К обмотке возбуждения подводится переменное U
П
напряжение частотой 1 кГц, а с сигнальной обмотки снимается напряжение Uc
той же частоты, амплитуда которого пропорциональна угловой скорости вращения полого ротора
. При неподвижном роторе и полной электрической и магнитной симметрии статора напряжение в сигнальной обмотке не индуктируется.
При вращений ротора с угловой скоростью
в сигнальной обмотке индуктируется напряжение
(7)
где f – частота питающего напряжения (f=400 Гц);
В – магнитная индукция, создаваемая в зазоре питающим напряжением.
Таким образом, в рассматриваемом тахометре напряжение несущей частоты f
модулируется измеряемой угловой скоростью
. Для измерения угловой скорости необходимо осуществить демодуляцию сигнала Uc
и подать демодулированное напряжение на измеритель.
Поскольку принцип действия индукционного тахометра основан на наведении питающим напряжением в роторе вихревых токов, которые в свою очередь наводят ЭДС в сигнальной обмотке, то погрешности прибора вызываются непостоянством амплитуды и частоты питающего напряжения, непостоянством сопротивления ротора для вихревых токов, непостоянством нагрузки.
Для уменьшения погрешностей от непостоянства U П и f можно применить схемы стабилизации этих величин. Стабилизация сопротивления ротора достигается путем выбора материала с малым температурным коэффициентом. Для устранения погрешности от непостоянства нагрузки должно быть удовлетворено условие работы тахогенератора в режиме холостого хода.

Рисунок 6 – Принципиальная схема индукционного тахометра
Недостатки индукционного тахометра: необходимость в источнике питания, сложность изготовления, значительные погрешности.
Достоинства индукционного тахометра: дистанционность передачи выходного сигнала; у тахометра такого типа почти отсутствует «мертвая зона», в которой невозможно проводить измерения, поэтому его можно применять для измерения малых скоростей.
1.6 Вывод
За основу дальнейшей разработки индукционного тахометра выбран датчик с переменным магнитным сопротивлением. По сравнению с другими рассмотренными преобразователями он является одним из простых с точки зрения конструкции. Преобразователь не содержит дорогостоящих деталей. Он удобен с точки зрения взаимозаменяемости и ремонта. Преобразователь данного типа можно выполнить в закрытом исполнении, что позволяет использовать его в неблагоприятных условиях. Еще одним преимуществом данного преобразователя является жесткое скрепление его вала с валом объекта, частоту вращения которого необходимо. Его конструкция позволяет использование как в лабораторных условиях, так и на производстве.
2 ТЕХНИЧЕСКОЕ ЗАДАНИЕ
2.1 Введение
Настоящее техническое задание распространяется на разработку индукционного тахометра, предназначенного для измерения частоты вращения вращающихся объектов.
2.2 Источники разработки
Преобразователь разрабатывается на основании датчика с переменным магнитным сопротивлением.
2.3. Технические требования
2.3.1 Состав изделия
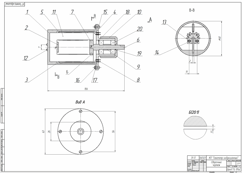
Индукционный тахометр содержит: корпус, крышку корпуса, П-образный сердечник с двумя намотанными на него катушками, вставленный в пазы корпуса и закрепленный с помощью фиксирующей скобы, вал, на котором надета зубчатая шестерня. Вал крепится в двух радиально-упорных подшипниках, вставленных в крышку корпуса. Между подшипниками располагается распорная втулка. Для предотвращения передвижения вала внутри подшипников на нем установлено стопорное кольцо. Для предотвращения перемещения подшипников внутри крышки корпуса в ней также установлено стопорное кольцо. Окончательное закрепление подшипников внутри крышки корпуса производится с помощью навинчивания запорной крышки. Также на крышке корпуса располагаются выводы катушек. Скрепление двух корпуса и его крышки осуществляется с помощью винтов.
Измерение осуществляется следующим образом: вал преобразователя с помощью шпоночного соединения присоединяется к измеряемому объекту. На катушку подмагничивания подается постоянное напряжение. Между выводами вторичной катушки измеряется переменное напряжение, амплитуда которого пропорциональна скорости вращения вала и с откалиброванной в об·мин-1 шкалы вольтметра снимаются показания.
2.3.2 Технические параметры
Диапазон измерений преобразователя 100ч1000 об·мин-1 .
Чувствительность преобразователя 10 об·мин-1
Погрешность преобразователя не превышает 5%.
Стабильное постоянное напряжение на катушке подмагничивания составляет 1±0,05В.
Общая потребляемая мощность преобразователя не превышает 0,02 Вт.
2.3.3 Принцип работы
Вращение вала передается зубчатой шестерне, расположенной между стержнями сердечника. На обмотку подмагничивания сердечника подается постоянное напряжение, что наводит в сердечнике магнитный поток. При вращении зубчатой шестерни изменяется магнитное сопротивление цепи, образованной сердечником и зубьями и впадинами шестерни, что ведет к периодическому изменению магнитного потока через сердечник, вследствие чего во вторичной обмотке наводится ЭДС, амплитуда которой пропорциональна скорости вращения вала. Между выводами вторичной обмотки измеряется амплитудное значение переменного напряжения и с откалиброванной в об·мин-1 шкалы вольтметра снимаются показания.
2.3.4 Условия эксплуатации
Допускаемая окружающая температура от -20 до +40 °С
Относительная влажность до 98% (при 20±5°С)
Атмосферное давление 84 – 106,7 кПа
Во время эксплуатации, датчик должен находится в обогреваемом или охлаждаемом помещении без непосредственного воздействия осадков, песка и пыли.
3 КОНСТРУКТОРСКИЙ РАЗДЕЛ
3.1 Разработка структурной схемы
Структурная схема преобразователя представлена на листе 3 графической части курсового проекта.
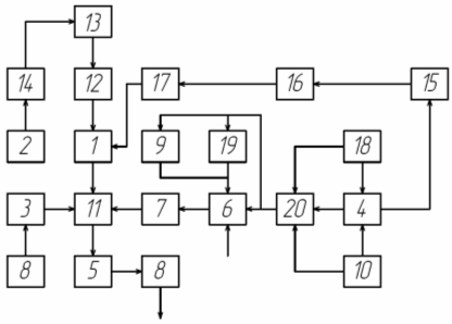
На рисунке 7 изображена структурная схема индукционного тахометра.

Рисунок 8 – Структурная схема преобразователя
Вращающийся объект воздействует на вал 6, который закреплен в двух радиально-упорных подшипниках 20. Вращение вала 6 непосредственно передается зубчатой шестерне 7. На обмотку подмагничивания 3 подается постоянное напряжение, которое создает в цепи, образованной магнитопроводом 11 и зубчатой шестерней 7, магнитный поток. При вращении зубчатой шестерни 7 изменяется магнитное сопротивление цепи, образованной магнитопроводом 11 и зубьями и впадинами шестерни 7, что ведет к периодическому изменению магнитного потока через сердечник, вследствие чего во вторичной обмотке 5 наводится ЭДС, амплитуда которой пропорциональна скорости вращения вала. Подшипники 20 вставлены в крышку корпуса 4, между ними на валу 6 располагается распорная втулка 9, для предотвращения их передвижения внутри крышки корпуса 4 служит стопорное кольцо 18. Для предотвращения передвижения подшипников по валу 6 на нем устанавливается стопорное кольцо 19. Окончательное закрепление подшипников внутри крышки корпуса 4 осуществляется навинчиванием на нее запорной крышки 10. Также в крышке корпуса 4 установлены выводы обмоток 8. Магнитопровод 11 вставлен в пазы корпуса 1 и закреплен с помощью фиксирующей скобы 2, соединенной с корпусом винтами 12 с гайками 13. Во избежание повреждения фиксирующей скобы 2 под гайку 13 подкладывается шайба 14. Скрепление крышки корпуса 4 и корпуса 1 осуществляется при помощи винтов 15 и гаек 16. Во избежание повреждения корпуса 1 под гайку 16 подкладывается шайба 17.
3.2 Расчет функции преобразования
В соответствии с законом электромагнитной индукции амплитудное значение ЭДС, наводимой магнитным полем во вторичной катушке равно
, (8)
где
– число витков вторичной катушки;
щ – круговая частота, Гц;
– амплитудное значение переменной составляющей магнитного потока, Вб
Круговая частота щ определяется частотой вращения ротора
и числом зубцов ротора k, причем
,Гц
(9)
Магнитный поток в магнитопроводе, создаваемый катушкой подмагничивания определяется как
, Вб (10)
где
- ток, протекающий в катушке подмагничивания, А;
– число витков катушки подмагничивания;
- полное магнитное сопротивление магнитопровода, 1/Гн.
Ток
связан с напряжением питания катушки подмагничивания
выражением
, А (11)
где
- активное сопротивление провода катушки подмагничивания.
Активное сопротивление провода определяется выражением
, Ом
(12)
где с – удельное сопротивление материала провода, Ом·м ;
- диаметр провода катушки подмагничивания без изоляции, м;
– длина провода катушки подмагничивания, м.
Длина провода катушки определяется как
, м (13)
где
- средняя длина витка катушки, определяемая по формуле
, м (14)
где
- ширина стержня магнитопровода П-образного сердечника, м
;
- толщина стержня магнитопровода П-образного сердечника, м
.
Подставим (14) в (13), затем (13) в (12), получим
, Ом (15)
Подставим (15) в (11), получим
, А (16)
Полное магнитное сопротивление магнитопровода
определяется суммой магнитного сопротивления П-образного сердечника
, магнитным сопротивлением воздушных зазоров
и магнитным сопротивлением ротора
:
+
, 1/Гн
(17)
Магнитное сопротивление П-образного сердечника определяется выражением
, 1/Гн (18)
где
– длина средней магнитной линии в П-образном сердечнике, м;
- площадь поперечного сечения стержня магнитопровода П-образного сердечника,
;
- магнитная проницаемость П-образного сердечника, Гн/м.
Площадь поперечного сечения стержня магнитопровода П-образного сердечника определяется как
,
(19)
Подставив (19) в (18), получим
, 1/Гн (20)
Магнитное сопротивление воздушного зазора определяется выражением
, Гн (21)
где
– магнитные проводимости отдельных участков воздушного зазора, Гн.
Магнитная проводимость зазора между торцами магнитопроводов, образующих воздушный зазор, определяется по формуле
, Гн (22)
где д – величина воздушного зазора, м ;
- абсолютная магнитная проницаемость физического вакуума, Гн/м
;
c – ширина торца магнитопровода, м ;
d – длина торца магнитопровода, м .
Магнитная проводимость между ребрами магнитопроводов определяется как
, 1/Гн (23)
Магнитная проводимость между углами магнитопроводов определяется как
, Гн (24)
Вычислим магнитную проводимость воздушного зазора
, Гн , (25)
откуда найдем магнитное сопротивление воздушного зазора
, 1/Гн (26)
Магнитное сопротивление ротора определим по формуле
, 1/Гн (27)
где
- расстояние между противоположными торцами зубцов ротора, м
- магнитная проницаемость ротора, Гн/м.
Полное магнитное сопротивление магнитопровода будет определяться формулой
, 1/Гн (28)
Подставим выражения (28) и (16) в выражение (10), затем выражения (10) и (9) в выражение (8), получим
, В (29)
Упростив это выражение, получим
, В (30)
Учитывая, что
,
где
- число оборотов ротора за одну минуту, об/мин,
получим
,В (31)
Подберем диаметр проволоки катушки подмагничивания, исходя из условия, что на каждый квадратный сантиметр наружной поверхности катушки должно приходиться мощность не более 0,02Вт.
Вычислим площадь наружной поверхности катушки по формуле
, (32)
где
- длина катушки, м.
Получим
![]()
Тогда максимальная мощность, идущая на нагрев катушки, будет равна
![]()
Мощность, идущая на нагрев катушки, определяется из выражения
, Вт (33)
где
- напряжение питания катушки подмагничивания, В
Примем диаметр провода катушки подмагничивания без изоляции равным 0,15мм, тогда диаметр провода с изоляцией будет равен 0,17мм. Рассчитаем количество витков катушки по формуле
, (34)
где
- диаметр провода катушки с изоляцией, мм.
Получим
![]()
Рассчитаем сопротивление катушки подмагничивания по формуле (15), получим
![]()
Учитывая, что напряжение питания катушки 1В, вычислим мощность, идущую на нагрев катушки, по формуле (33)
![]()
Так как мощность, идущая на нагрев катушки не превышает макси-мальной, то оставляем выбранный диаметр провода, т.е. 0,15мм.
Построим график функции преобразования в диапазоне от 0 до 1000об/мин.
|
Рисунок 9 – Функция преобразования
3.3 Расчет тепловых расширений
Коэффициент объемного теплового расширения можно найти по формуле (35)
, (35)
где
- коэффициент объемного теплового расширения,
T – установившаяся температура,
Т0 – первоначальная температура,
Vt – объем тела при установившейся температуре Т,
V0 – первоначальный объем тела.
Из этой формулы выразим объем тела после изменения температуры
![]()
(36)
Так как данный преобразователь работает при температурах от минус 20°С до плюс 40°С, то
Т0 =-20°С
Т=40°С
Переводим температуру в кельвины и получаем
Т0 =253 К
Т=313 К
Рассчитаем тепловое расширение сердечника.
Коэффициент объемного теплового расширения стали

V0 =2·(50·10-3 ·10·10-3 ·2·10-3 )=1·10-6 м3
![]()
![]()
Рассчитаем тепловое расширение шестерни.
Коэффициент объемного теплового расширения стали

V0 =р·(6·10-3 )2 ·5·10-3 -р·(2·10-3 )2 ·5·10-3 +8·2·10-3 ·3,5·10-3 ·5·10-3 )=0,783·10-6 м3
![]()
![]()
Рассчитаем тепловое расширение вала.
Коэффициент объемного теплового расширения стали

V0 =р·(2·10-3 )2 ·5·10-3 +р·(8·10-3 )2 ·8·10-3 + р·(3·10-3 )2 ·35·10-3 –
– 2·10-3 ·1,2·10-3 ·6·10-3 =2,6465·10-6 м3
![]()
![]()
Рассчитаем тепловое расширение распорной втулки.
Коэффициент объемного теплового расширения стали

V0 =р·(4·10-3 )2 ·10·10-3 -р·(3·10-3 )2 ·10·10-3 =0,2199·10-
6
м3
![]()
![]()
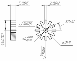
3.4 Соединение зубчатой шестерни и вала
Вал необходимо запрессовать шестерню. Соответственно и зубчатая шестерня (рисунок 10) и вал (рисунок 11) будут изготовлены из стали.
Для изготовления шестерни используется Сталь 10895 ГОСТ 3836 – 83. Для изготовления вала используется Сталь 30 ГОСТ 10.50-88.

Рисунок 10 – Шестерня зубчатая

Рисунок 11 – Вал
Отверстие в шестерне под вал должно составлять: Ш4P7
мм.
Часть вала, которая будет запрессована в шестерню должна быть выполнена с допуском Ш4k7
мм.
Таким образом, мы имеем посадку с натягом Ш
.
3.5 Расчет погрешностей
Определим погрешность индукционного тахометра. Основные погрешности будут возникать из-за величин, входящих в функцию преобразования, рассчитываемую по формуле (31)
,
Определим коэффициенты влияния величин, входящих в функцию преобразования по формуле (38)
, (38)
где Х – величина, для которой находится коэффициент влияния.
Зададимся частными погрешностями
,
,
,
,
,
,
![]()
Рассчитаем погрешность преобразователя г по формуле (30)
(39)
Подставив в формулу (39) значения, полученные по формуле (38), получаем погрешность преобразователя
.
Цель курсового проекта была достигнута. Разработан индукционный тахометр, расчетные характеристики которого удовлетворяют заданным. В работе были рассчитаны основные элементы конструкции индукционного тахометра, построена функция преобразования, создана структурная схема преобразователя. Также в работе был произведен обзор преобразователей частоты вращения, выявлены их достоинства и недостатки. Сделана деталировка основных элементов индукционного тахометра.
СПИСОК ИСПОЛЬЗОВАННЫХ ИСТОЧНИКОВ
1 Анурьев, В.И., Справочник конструктора-машиностроителя: В 3-х т. Т.1. [Текст] / 5-е изд., перераб. и доп. – М.: Машиностроение, 1978 – 728 с., ил.
2 Атамалян, Э. Г., Приборы и методы измерения электрических величин: Учеб. пособие [Текст] / Э. Г. Атамалян. – М.: Высш. школа, 1982 – 223 с., ил.
3 Беляев, В.Н. Краткий справочник машиностроителя / В.Н. Беляев, Л.С. Борович, В.В. Досчатов и др. – М.: Машиностроение, 1966. – 775 с., ил.
4 Боднер, В.А. Измерительные приборы / В.А. Боднер, А.В. Алферов. – М.: Изд-во стандартов, 1986. – 392 с.
5 Воронцов, Л.Н. Теория и проектирование контрольных автоматов / Л.Н. Воронцов, С.Ф. Корндорф, В.А. Трутень и др. – М.: Высшая школа, 1980. – 560 с.
6 Гжиров, Р.И. Краткий справочник конструктора / Р.И. Гжиров. – Л.: Машиностроение. 1984. – 464 с.
7 Касаткин, А.С., Немцов, М.В., Электротехника: Учеб. пособие для вузов. – 4-е изд., перераб. – М.: Энергоатомиздат, 1983. – 440 с., ил.
8 Костенко, М. П., Пиотровский, Л. М., Электрические машины. В 2-х ч. Ч. 1 – Машины постоянного тока. Трансформаторы. Учебник для студентов высш. техн. учеб. заведений. – Изд. 3-е, перераб. – Л.: Энергия, 1972.
9 Лёвшина, Е.С., Новицкий, П.В., Электрические измерения физических величин: (Измерительные преобразователи): Учеб. пособие для вузов. – Л.: Энергоатомиздат. Ленингр. отд-ние, 1983.- 320 с., ил.
10 Ногачева, Т.И., Методические указания к выполнению курсового проекта по дисциплине «Физические основы получения информации» для специальности 200101 «Приборостроение» [Текст] / Т.И. Ногачева. – Орел: ОрелГТУ, 2006 – 18 с.
11 Осадчий, Е.П. Проектирование датчиков для измерения механических величин / Под ред. Е.П. Осадчего. – М.: Машиностроение, 1979. – 480 с., ил.
12 Проектирование электрических машин: Учеб для вузов / И.П. Копылов, Б.К. Клоков, В.П. Морозкин, Б.Ф.Токарев; под ред. И.П. Копылова. – 3-е изд., испр. и доп. – Высш. шк., 2002. – 757 с.: ил.
13 Справочное руководство по черчению / В.Н. Богданов, А.П. Малежик и др. – М.: Машиностроение, 1989. – 864 с.: ил.
14 Электрические измерения неэлектрических величин / А.М. Туричин, П.В. Новицкий, Е.С. Лёвшина и др. – Изд. 5-е, перераб. и доп. – Л.: «Энергия», 1975. – 576 с., ил.







