| Скачать .docx |
Реферат: Обслуговування комп’ютерних та інтелектуальних систем і мереж
МІНІСТЕРСТВО ОСВІТИ І НАУКИ УКРАЇНИ
КРАСНОДОНСЬКИЙ ПРОМИСЛОВО-ЕКОНОМІЧНИЙ КОЛЕДЖ
ЗВІТ
Про проходження переддипломної практики
Обслуговування комп’ютерних та інтелектуальних систем і мереж
Краснодон
2099
СКЛАД ЗВІТУ
ВСТУП
1.Порівняльний аналіз можливих варіантів реалізації науково-технічної проблеми
2.Вітчизняні і зарубіжні аналоги проектованого об'єкту
3. Розробка технічного завдання
3.1 Найменування та область застосування
3.2 Основання для розробки
3.3 Мета та призначення розробки
3.4Джерела розробки
3.5 Технічні вимоги до розробки
4. Техніко-економічне обґрунтування проекту
5. Індівідуальні питання
5.1 Скласти карту пошуку та усунення несправності пристрою, який задано керівником
5.2 Питання за номером варіанту
ВИСНОВКИ
ВИКОРИСТАНА ЛІТЕРАТУРА
ДОДАТОК А Функціональні схеми пристрою
ДОДАТОК В Принципові схеми окремих блоків пристрою
ВСТУП
Складовою частиною дипломного проектування є переддипломна практика. Метою переддипломної практики є придбання студентом досвіду в дослідженні актуальної наукової проблеми, пошуку рішень реальної інженерної задачі, підбір матеріалів, визначення теми проекту і підготовка технічного завдання на дипломне проектування. Матеріали, зібрані студентом під час переддипломної практики, використовуються в дипломному проекті.
Під час переддипломної практики студент повинен:
1.Вивчити:
- проектно-технологічну документацію, патентні і літературні джерела в цілях їх використання при виконанні випускної кваліфікаційної роботи;
- вітчизняні і зарубіжні аналоги проектованого об'єкту.
2.Виконати:
- порівняльний аналіз можливих варіантів реалізації науково-технічної проблеми;
- техніко-економічне обґрунтування проекту;
- визначити етапи рішення задач дипломного проекту;
- розробку технічного завдання на дипломний проект.
1. ПОРІВНЯЛЬНИЙ АНАЛІЗ МОЖЛИВИХ ВАРІАНТІВ РЕАЛІЗАЦІЇ НАУКОВО ТЕХНІЧНОЇ ПРОБЛЕМИ
Перша проблема, з якою при конструюванні будь-яких пристроїв стикаються і початківці і досвідчені радіоаматори - це проблема електроживлення.
При виборі і розробці джерела живлення (далі ІП) необхідно враховувати ряд факторів, що визначаються умовами експлуатації, властивостями навантаження, вимогами до безпеки і т.д.
Досить прості у виготовленні і експлуатації вторинні імпульсні перетворювачі напруги, їх відрізняє простота виготовлення і дешевизна комплектуючих. Економічно і технологічно виправдане конструювати ІП за схемою вторинного імпульсного перетворювача для пристроїв з струмом споживання 1-5 А, для безперебійних ІП до систем відеоспостереження та охорони, для підсилювачів низької частоти, радіостанцій, зарядних пристроїв.
Краща відмінна риса вторинних перетворювачів перед лінійними - масогабаритні характеристики випрямляча, фільтра, перетворювача, стабілізатора. Проте їх вирізняє великий рівень перешкод, тому при конструюванні необхідно приділити увагу екрануванню і придушення високочастотних складових у шині живлення.
Останнім часом набули досить широке поширення імпульсні ИП, побудовані на основі високочастотного перетворювача з безтрансформаторним входом. Ці пристрої, харчуючись від промислової мережі ~ 110В/220В, не містять у своєму складі громіздких низькочастотних силових трансформаторів, а перетворення напруги здійснюється високочастотним перетворювачем на частотах 20-400 кГц. Такі джерела живлення володіють на порядок кращими масогабарітними показниками в порівнянні з лінійними, а їх ККД може досягати 90% і більше. ІП з високочастотним імпульсним перетворювачем істотно поліпшують багато характеристик пристроїв, що живляться від цих джерел, і можуть застосовуватися практично в будь-яких радіоаматорських конструкціях. Однак їх відрізняє достатньо високий рівень складності, високий рівень перешкод у шині живлення, низька надійність, висока собівартість, недоступність деяких компонентів. Таким чином, необхідно мати дуже вагомі підстави для застосування імпульсних ІП на основі високочастотного перетворювача в аматорській апаратурі (у промислових пристроях це в більшості випадків виправдано). Такими підставами можуть служити: вірогідність коливань напруги на межах ~ 100-300 В. можливість створювати ІП з потужністю від десятків ват до сотень кіловат на будь-які вихідні напруги, поява доступних високотехнологічних рішень на основі ІМС та інших сучасних компонентів.
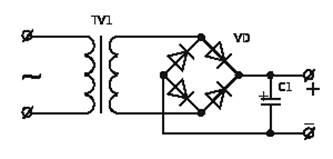
Класичним блоком живлення є трансформаторний БП. У загальному випадку він складається з понижуючого трансформатора або автотрансформатора, у якого первинна обмотка розрахована на мережеве напруга. Потім встановлюється випрямляч, що перетворює змінну напругу в постійне (пульсуюче односпрямованої). У більшості випадків випрямляч складається з одного діода (однополуперіодний випрямляч) або чотирьох діодів, що утворюють діодний міст (двухполуперіодний випрямляч). Іноді використовуються й інші схеми, наприклад, в випрямлячах з подвоєнням напруги. Після випрямляча встановлюється фільтр, згладжує коливання (пульсації). Зазвичай він являє собою просто конденсатор великої ємності.
Також у схемі можуть бути встановлені фільтри високочастотних перешкод, сплесків, захисту від КЗ, стабілізатори напруги та струму.

Позитивні сторони лінійних БП:
· Простота конструкції
· Надійність
· Доступність елементної бази
· Відсутність створюваних перешкод (на відміну від імпульсних, що створюють перешкоди за рахунок гармонійних складових)
Недоліки лінійних БП:
· Велика вага і габарити, особливо при великій потужності
· Металоємність
· Компроміс між зниженням ККД і стабільністю вихідного напруги: для забезпечення стабільного напруги потрібно стабілізатор, що вносить додаткові втрати.
Імпульсні блоки харчування є інверторною системою. У імпульсних блоках харчування змінна вхідна напруга спочатку випрямляється. Отримане постійна напруга перетвориться в прямокутні імпульси підвищеної частоти та певної шпаруватості, або подаються на трансформатор (у разі імпульсних БП з гальванічною розв'язкою від живильної мережі) або безпосередньо на вихідний ФНЧ (в імпульсних БЖ без гальванічної розв'язки). У імпульсних БП можуть застосовуватися малогабаритні трансформатори - це пояснюється тим, що зі зростанням частоти підвищується ефективність роботи трансформатора і зменшуються вимоги до габаритів (перетин) сердечника, які вимагаються для передачі еквівалентної потужності. У більшості випадків такий сердечник може бути виконаний з феромагнітних матеріалів, на відміну від сердечників низькочастотних трансформаторів, для яких використовується електротехнічна сталь.
У імпульсних блоках харчування стабілізація напруги забезпечується за допомогою негативного зворотного зв'язку. Зворотній зв'язок дозволяє підтримувати вихідна напруга на відносно постійному рівні незалежно від коливань вхідної напруги та величини навантаження. Зворотний зв'язок можна організувати різними способами. У разі імпульсних джерел з гальванічною розв'язкою від живильної мережі найбільш поширеними способами є використання зв'язку за допомогою однієї з вихідних обмоток трансформатора або за допомогою Оптрон. Залежно від величини сигналу зворотного зв'язку (залежному від вихідної напруги), змінюється шпаруватості імпульсів на виході ШІМ-контролера. Якщо розв'язка не потрібно, то, як правило, використовується простий резистивний дільник напруги. Таким чином, блок живлення підтримує стабільну вихідну напругу.
Позитивні імпульсних БП :
· Порівнянні за вихідний потужності з лінійними стабілізаторами відповідні їм імпульсні стабілізатори володіють наступними основними перевагами:
· меншою вагою за рахунок того, що з підвищенням частоти можна використовувати трансформатори менших розмірів при тій же переданої потужності. Маса лінійних стабілізаторів складається в основному з потужних важких низькочастотних силових трансформаторів і потужних радіаторів силових елементів, що працюють в лінійному режимі;
· значно вищим ККД (аж до 90-98%) [Джерело? 165 днів] за рахунок того, що основні втрати в імпульсних стабілізаторах пов'язані з перехідними процесами в моменти перемикання ключового елементу. Оскільки основну частину часу ключові елементи знаходяться в одному зі стійких станів (тобто або включений, або вимкнений) втрати енергії мінімальні;
· меншою вартістю, завдяки масовому випуску уніфікованої елементної бази та розробці ключових транзисторів високої потужності. Крім цього, слід зазначити значно нижчу вартість імпульсних трансформаторів при порівнянній переданої потужності, і можливість використання менш потужних силових елементів, оскільки режим їх роботи ключовою;
· порівнянною з лінійними стабілізаторами надійністю. (Блоки живлення обчислювальної техніки, оргтехніки, побутової техніки майже виключно імпульсні).
· коротким діапазоном живлячої напруги і частоти, недосяжним для порівнянного за ціною лінійного. На практиці це означає можливість використання одного і того ж імпульсного БЖ для переносної цифрової електроніки в різних країнах світу - Росія / США / Англія, сильно відмінних по напрузі і частоті в стандартних розетках.
· наявністю в більшості сучасних БП вбудованих ланцюгів захисту від різних непередбачених ситуацій, наприклад від короткого замикання і від відсутності навантаження на виході.
Недоліки імпульсних БП:
· Робота основної частини схеми без гальванічної розв'язки від мережі, що, зокрема, дещо ускладнює ремонт таких БП;
· Всі без винятку імпульсні блоки живлення є джерелом високочастотних перешкод, оскільки це пов'язано з самим принципом їх роботи. Тому потрібно вживати додаткових заходів поміхоподавлення, часто не дозволяють усунути перешкоди повністю. У зв'язку з цим часто неприпустимо застосування імпульсних БЖ для деяких видів апаратури.
· У розподілених системах електроживлення: ефект гармонік кратних трьом. При наявності ефективно діючих коректорів фактора потужності і фільтрів у вхідних ланцюгах цей недолік зазвичай не актуальне.
2. ВІТЧИЗНЯНІ І ЗАРУБІЖНІ АНАЛОГИ ПРОЕКТОВАНОГО ОБ'ЄКТУ
2.1 Простий потужний імпульсний блок живлення для живлення радіоелектронної апаратури
Часто збираючи яку-небудь електронну конструкцію, як те, підсилювач звукової частоти, засоби автоматики, устрій цтва на базі мікроконтролерів, і багато іншого, ми задаємося питанням а чим живити апаратуру? Радіоелектронні пристрої в більшості своїй живляться постійним напругою відмінним від напруги мережі. Останнім часом все частіше імпульсна техніка витісняє з повсякденного побуту традиційні трансформаторні схеми блоків живлення. Виграш тут очевидний, по-перше це економія намотувального матеріалу, який коштує не дешево. По друге, це габарити і маса приладів, на сьогоднішній день за сучасної мініатюризації апаратури різного призначення, це питання дуже актуальне, більшість схем ДБЖ досить складні в збірці і налаштування і не доступні для повторення початківцями радіоаматорами.
Ми розглянемо ДБЖ, при розробці якого ставилося завдання простоти конструкції, гарною повторюваності, використання підручного матеріалу, що не складності в збірці і налаштування. Не дивлячись на простоту, ДБЖ має досить непогані характеристики.
ТЕХНІЧНІ ХАРАКТЕРИСТИКИ ПРИЛАДУ
Напругу живлення мережі: .220В/50Гц.
Номінальна вихідна потужність: 300Вт.
Максимальна вихідна потужність:. До 500Вт.
Частота перетворення напруги: 30кГц.
Вторинне випрямлена напрузі варіюється за потребою.
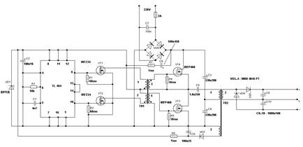
ПРИНЦИПОВА СХЕМА ИПБ

Принцип роботи ДБЖ полягає в наступному: імпульси для управління ключами генерує задає генератор побудований на спеціальному драйвері TL494, частота імпульсів управління 30кГц.імпульси управління з виходів мікросхеми подаються за черговий на транзисторні ключі VT1, VT2 попереднього формувача імпульсів для вихідних силових ключів. Ключі VT1, VT2 навантажені трансформатором управління TR1, котрий і формує імпульси управління потужними вихідними ключами VT3, VT4, формувач необхідний для гальванічної розв'язки затворів ланцюгів вихідного каскаду. ДБЖ побудований за схемою полумостовой, середня точка для полумосту створюється конденсаторами С3, С4, які одночасно служать згладжуючим фільтром випрямленої доданими мостом VDS1 живлячої напруги мережі. Ланцюг R7, C8 забезпечує короткочасно харчування на задаючий генератор і формувач імпульсів управління, для первинного запуску ДБЖ, після повного заряду конденсатора С8 харчування формувача здійснюється безпосередньо обмоткою 3 трансформатора TR2 c якої знімається змінна напруга 12В.цепочка VD2, C6 служить для випрямлення і згладжування живильного формувач напруги. Стабілітрон VD1 обмежує напругу первинного запуску до 12В.Вторічное напруга живлення для РЕА знімається з обмотки 3 трансформатора TR2, випрямляється діодами Шотки VD3, VD4 і подається на згладжує фільтр С9, С10. Якщо необхідна напруга харчування перевищує 35В, включаються за два діоди послідовно.
2.2 Блок живлення з мікроконтролерним управлінням
Складається з блоку індикації і управління, вимірювальної частини і блоку захисту від КЗ.
Блок індикації та управління.Індикатор - ЖКИ дисплей на основі контролера НD44780, 2 сточування по 16 символів. Управління напругою здійснюється вбудованим в контролер ШІМ му. Його шпаруватості регулюється енкодери, кожен крок якого призводить до збільшення або зменшення напруги на 0,1 вольт на виході БЖ. Повний оборот енкодера - 2 вольта. Оскільки ШІМ може змінювати напругу на накопичувальної ємності лише в інтервалі від 0 до 5 вольт, застосований ОП з коефіцієнтом посилення 5. Таким чином фактичний напругу на виході БЖ регулюється в межах 0 - 25 вольт.
Регулюючим елементом є потужний складовою транзистор КТ827А. З еммітера регулюючого транзистора через верхнє плече дільника (2 Х 8,2 к) здійснюється зворотній зв'язок, завдяки чому навіть при великих струмах у навантаженні напруга підтримується на суворо заданому рівні аж до сотих часток вольта.
Вимірювальна частина - двоканальний АЦП (Мікрочип), що вимірює реальне напруга на виході БЖ і падіння напруги на шунтуючих резистори, посилене ОУ, що прямо пропорційно який використовується навантаженням току. Серцем конструкції є контролер.
Блок захисту від короткого замикання в навантаженні. Виконано вигляді окремого пристрою включеного між випрямлячем і регулюючим елементом. Струм спрацьовування захисту - 5 А. Підбирається резистором 47К в базовій ланцюга транзистора керуючого ключем КТ825Г.

2.3 Імпульсний БП на мікросхемі KA2S0880
На малюнку 1 представлена схема блоку живлення потужністю 70Вт для живлення стереофонічного підсилювача в межах 2х20Вт. Силовий перетворювач побудований на мікросхемі KA2S0880, яка включає в себе всі необхідні компоненти для побудови первинної частини блоку живлення. Слід зазначити, що корпорація Fairchild, розробивши цю мікросхему, здорово постаралася - мікросхема дуже стійка в роботі і своєму розпорядженні всі необхідні захистами. Зібраний на базі цієї мікросхеми блок живлення має реально діючий захист від перевантаження і короткого замикання, захист навантаження при аварійному виході напружень за межі допустимих, можливість введення сплячого режиму. Явний мінус цієї схеми - блок не включається при повному навантаженні. Спочатку потрібно включити його окремо, потім навантажити.
Характеристики:
Напруга живлення: 200 ... 240В
Вихідна напруга:
Без навантаження. . . . . . . . . . . . . . . . . ± 16,5 У
При повному навантаженні. . . . . . . . . . . . . . ± 15 ... ± 15,5 У
Вихідна потужність максимальна довготривала, вона ж, обмежена мікросхемою. . . . . . . 70Вт
Робоча частота. . . . . . . . . . . . . . . . . 20кГц
ККД пристрою. . . . . . . . . . . . . . . . . 90 ... 93%

Блок живлення розроблений для симетричної навантаження, у якої споживані струми по плюса і по мінуса рівні - підсилювачі НЧ. Нерівномірне навантаження викликає перенапруження на одному з плечей і блок може піти на захист. При підборі деталей не забудемо про вимоги до їх параметрів і конструкції пристрою. Випрямні діоди повинні бути з зворотним напругою не менше 200Вольт, конденсатори С11 і С12 навмисне обрані на напругу 50Вольт, тобто великогабаритні - справа в тому, що вони будуть нагріватися, на частотах близько 20-30кГц у них мінімальний імпеданс, на якому відбувається ефективне придушення викидів напруги, і, як наслідок - їх нагрівання. Звертайте увагу на зовнішній вигляд компонентів, особливо мікросхеми та випрямних діодів - подряпаний, непоказний, некрасивий корпус говорить або про неякісний виготовленні деталі, або про «лівому» виробництві. Не використовуйте конденсатори серії К73-17, вони часто виходять з ладу. Мікросхему можуть випускати або фірма Fairchild, або Samsung (SEC)
2.3 Мініатюрний блок живлення 5-12 В
Основні технічні характеристики описуваного блоку живлення наступні. напруга мережі - від 100 до 250 В частотою 50 ... 500 Гц, вихідна напруга (залежить від застосованого інтегрального стабілізатора) - від 5 до 12 В, номінальний струм навантаження (при вихідному напрузі 5 В) - 20, максимальний (при тому ж напрузі) - 100 мА, рівень пульсацій (при номінальному струмі) - не більше 1%.
Принципова схема блоку показана на рис. 1. Працює він у такий спосіб.

Випрямлена доданими мостом VD1 мережеве напруга через дільник R1 R3R4 подається на базу транзистора VT2, а через резистор R2 - на базу транзистора VT4 складеного, VT5. Протягом кожного напівперіод, поки напруга в точці з'єднання колекторів VT1, VT3 щодо емітера VT2 не перевищує 100 В, він закритий, VT4VT5 відкриті і конденсатор С1 заряджається через резистори R1, R10 і ділянка еміттерколлектор транзистора VT5. Коли ж напруга у зазначеній точці вище 100 В, VT2 відкривається і шунтується емітерний перехід складеного транзистора. Конденсатор С1 розряджається, живлячи автогенератор на транзисторах VT1, VT3, зібраний по схемі Роера (див. книгу Іванова-Циганова А. І і Хандогіна В. І. "Джерела вторинного електроживлення приладів НВЧ". - М.: Радіо і зв'язок, 1989) . Частота коливань автогенератора - приблизно 60 кГц. З вторинної обмотки трансформатора Т1 знімається напруга близько 7 В. Воно випрямляється діодами VD2, VD3, згладжується конденсатором С2 і стабілізується інтегральним стабілізатором DA1. Конденсатор СЗ знижує рівень високочастотних пульсацій.
Максимальні напруги коллектореміттер транзисторів VT1, VT3 в усталеному режимі не перевищують 200 В, VT4 і VT5 - 210 В. Максимальний струм транзистора VT5 при вказаних на схемі номіналах елементів і статичному коефіцієнті передачі струму бази h21е транзисторів VT4, VT5, що дорівнює 25, не перевищує 300 мА.
У момент включення напруга колектор-емітер транзисторів VT4 і VT5 може перевищити 300 В. а струм колектора VT5 - 0,5 А, що призведе до їх виходу з ладу. Для обмеження струму колектора VT5 у цей момент (при використанні транзисторів VT4 і VT5 з великим коефіцієнтом h21е) служать резистор R10 і стабілітрон VD4. Щоб обмежити напруга колектор-емітер складеного транзистора, між колектором і емітером VT5 бажано включити варистор на напругу близько 250 В.
При використанні блока для живлення малопотужної навантаження (з споживаним струмом не більше 5 ... 10 мА) опір резисторів R6 і R7 доцільно збільшити до 470 Ом, а ємність конденсатора З 1 зменшити до 2,2 ... 4,7 МКФ (у цьому випадку блок буде менше нагріватися і надійність його роботи підвищиться).
Крім КТ3130А (VT2), у пристрої можна застосувати будь-який транзистор цієї серії, а також серії КТ3102 або зарубіжного виробництва з близькими характеристиками (наприклад BCW60D). Транзистори КТ940А замінимі на КТ969А, BF469/PLP (VT1, VT3) або КТ969А, BF459 (VT4, VT5). Конденсатори С1, С2 - імпортні, можливе застосування К50-35, СЗ - К10-17. Діоди VD2, VD3 - будь-які малогабаритні кремнієві з допустимим прямим струмом не менше 100 мА, зворотним напругою не менше 20 В і робочою частотою не менше 150 кГц. Резистори R1-R3 - З 1 -4, ВСА або інші з робочою напругою не менше 350 В, інші - С2-33, С2-23, МЛТ, ОМЛТ або їм подібні. Трансформатор Т1 намотаний на двох складених разом феритових (2000НМ) кільцях типорозміру К10х8х3. Обмотки 1-2 і 4-5 містять по 8 витків дроту ПЕВ-1 0,1, 2-3 і 3-4 - по 200 витків такого ж дроту, обмотки 6-7 і 7-8 - по 14/22/28 витків ПЕВ-1 0,17 (відповідно для вихідних напруг 5/9/12 В). Для межобмоточной і зовнішньої ізоляції рекомендується використовувати фторопластових плівку або плівку ПЕТ. В авторському варіанті блок живлення змонтований у стандартній мережевий вилці діаметром 40 і висотою 27 мм. Друкована плата (рис. 2) виготовлена з двостороннього фольгованого склотекстоліти товщиною 0,5 мм. Відстань між центрами отворів у платі під штирі насадка - 19 мм. Всі резистори, крім R2 і R3, встановлюють перпендикулярно платі. Стабілітрон VD4 припаюють до друкованих провідникам з боку монтажу транзистора VT2. До контактним майданчикам, позначеним літерами "а" і "б", припаюють дроти, що йдуть від штирів мережної вилки, а до майданчиків з цифрами 1-7 - висновки обмоток трансформатора Т1. Розміщують його над конденсатором СЗ у вільному просторі між транзисторами VT1, VT3 і конденсатором С2. Зібраний з справних деталей і без помилок в монтажі блок не вимагає налагодження.
3. РОЗРОБКА ТЕХНІЧНОГО ЗАВДАННЯ
3.1 Найменування та область застосування
В даному проекті я взявся за розробку Імпульсного джерела живлення.
Цей пристрій розробляться для застосування в навчальних, дослідницькій та ремонтній лабораторії. Забезпечує харчування електронних пристроїв і схем постійною напругою в діапазоні від 0 до 30 Вольт і струмом в діапазоні від 0 до 5 Ампер
3.2 Основання для розробки
Розробка пристрою почата на основі приказу про розробку дипломного проекту «Імпульсне джерело живлення» випускником 4 курсу КраПЕК Петренко михайлом.
3.3 Мета та призначення розробки
Практика радіо-конструювання пред'являє до джерел живлення різноманітні і часом суперечливі вимоги. В одних випадках потрібен потужний джерело, в інших - наприклад при пробному включення малопотужних пристроїв, - вихідний струм джерела повинен бути обмежений безпечним для них значенням. Метою розробки е створення універсального блоку живлення, що допускає різні режими роботи і зміни в широких межах значень вихідних параметрів.
3.4Джерела розробки
1. http://cxem.net
2. Г.І. Валович «Схемотехніка аналогових та аналогово-цифрових електронних засобів»
3. Герман Шрайбер «300 схем блоків живлення»
4. Д.П. Кучеров «Джерела живлення ПК та перефірії».
5. Анексій Арбузов «Мікросхеми для імпульсних джерел живлення».
6. Варламов Р. Г. «Сучасні джерела живлення»
3.5 Технічні вимоги до розробки
1. Вихідна регульована напруга 0 ... 30В
2. Вихідний регульований струм 0 ... 5А
3. Коефіцієнт стабілізації 5000
4. Амплітуда пульсацій вихідної напруги 0,1мВ
5. Вихідний опір:
6. в режимі стабілізації напруги 2 мОм
7. в режимі стабілізації струму 10 кОМ
4. ТЕХНІКО-ЕКОНОМІЧНЕ ОБҐРУНТУВАННЯ ПРОЕКТУ
4.1. Загальний опис розробленого пристрою
В даній роботі я зробила розрахунок собівартості мікропроцесорного пристрою, на основі МК AT90S2313. Прилад має сім входів й один звуковий вихід. До кожного з входів підключена кнопка. При натисканні однієї з кнопок пристрій має видати звуковий сигнал певної частоти. Кожній кнопці повинна відповідати своя частото звукового сигналу. Якщо не одна з кнопок не нажата – пристрій має мовчати.
Напруга живлення Uж = 5В. Прилад підключається до сіті 220В.
Конструктивно пристрій виконано з 2 блоків:
- Мікропроцесорно–виконавчого модуля;
- Модуль блоку живлення;
Блоки відключаються один від одного, що робить пристрій більш комунікабельним.
Собівартість - це вираз у грошовій формі витрат на виготовлення даного продукту (пристрою). Вони діляться на прямі та непрямі.
В склад собівартості (далі кошторис) розробки входять слідуючи статті витрат:
- матеріали, покупні вироби і напівфабрикати; (Вм )
- спеціальне обладнання задля проведення розробки; (Воб)
- основна заробітна плата розробника (виконавця); (Зо)
- додаткова заробітна плата; (Зд)
- відрахування на соціальні заходи; (Сп)
- зміст і експлуатація устаткування; (Взаг)
- накладні витрати; (Нв )
- інші витрати. (Виш).
Принципіальну схему розробки приведено у додатках!
4.2 Розрахунок прямих витрат
До прямих витрат відносяться витрати на матеріали, купівельні вироби і напівфабрикати, транспортно-заготівельні витрати, основна і додаткова заробітна плата виробничих робітників і відрахування на соціальні заходи.
Вартість матеріалів, покупних виробів та напівфабрикатів (Вм) оцінюється за діючими ринковими цінами з урахуванням транспортно-заготівельних витрат за формулою (1)
де NMI та NnI - кількість матеріалів, купівельних напівфабрикатів і комплектуючих виробів (шт.);
ЦMI та Ц nI - вартість матеріалів, напівфабрикатів, (грн.);
Результат розрахунку Кт.з - коефіцієнт транспортно-заготовчих витрат, Ктз-(1,03... 1,05).
Таблиця 1 – результат розрахунків по статті «матеріали, покупні вироби, напівфабрикати». Прайс-ліст радіоелектронних товарів приведено в додатках
| Найменування | Кількість | Ціна за од. Гр. |
Загальна сума Гр. |
|
| Резистор МЛТ-0,125-200Ом | 2 | 0,26 | 0.52 | |
| П/ПМ КЦ405 | 1 | 13,46 | 13.46 | |
| Конденсатор К10-17В-М1500 | 2 | 0,12 | 0,24 | |
| Конденсатор К50-35 М1000х16В | 2 | 4,82 | 9,64 | |
| Кварцовий резонатор HC-49U 4мГЦ | 1 | 1,10 | 1,10 | |
| Стабілізатор L7805 | 1 | 4,82 | 4,82 | |
| МК ATini2313 | 1 | 24 | 24 | |
| ТП-50-8 трансформатор | 1 | 101 | 101 | |
| SMA-13S пьезоизлучатель с генератором 13 мм SMD | 1 | 69.68 | 69.68 | |
| Мікроперемикач МП9-Р1 | 7 | 6.13 | 42.91 | |
50х100мм (1.5) 1-сторонній стеклотекстоліт |
2 | 9,61 | 19.22 | |
| Корпус для РЄА 101х54х41.7мм | 2 | 30.19 | 60.38 | |
| Припій ПОС40ТРd=2мм спіраль, 1м | 2 | 4,54 | 9.08 | |
| Стійка для плати 6мм, латунь | 8 | 4,67 | 56,04 | |
| Винти для стоєк | 24 | 0,57 | 13,68 | |
| Шнур живлення 1,8м | 1 | 15,10 | 15,10 | |
| Кабель між блочний 1,8м | 3 | 11.88 | 35.64 | |
| Соляна кислота | 300гр | 1,50 | 1,50 | |
| Разом | 462.91 | |||
Транспортно-заготовчі витрати розраховуються за формулою (2)
![]()
де Вм , ВНФ , ВКВ - вартість матеріалів, напівфабрикатів, купівельних виробів(гр.);
- %транспортно-заготовчих витрат – 4%.
гр.
Розрахуємо вартість спеціального обладнання для проведення розробки. Для розробки використовується обладнання:
- програматор;
- принтер;
- персональний комп'ютер;
- свердлильний станок;
- набор інструментів (Паяльник, інструмент, мультіметр)
Таким чином у кошторис включають тільки амортизаційні відрахування за нормативами прямолінійного методу.
Вони розраховуються за формулою:
![]()
де М - кількість обладнання,
НА - норма амортизації (15%);
Ц ОБ - вартість обладнання, грн.;
tn- час використання обладнання у роботі, роки.
Розрахунок амортизаційних відрахувань на спеціальне обладнання приведено в таблиці 2.
Таблиця 2. Розрахунок амортизаційних відрахувань на спеціальне обладнання
№ п/п |
Найменування Обладнання |
Кількість Од |
Ціна Одиниці Грн. |
Час Використання, міс |
Річна Амортизація, грн. |
Всього | ||
| 1 | ПК DIAMANT VX-12160 |
1 | 1740.48 | 9.0 | 193.39 | 193.39 | ||
| 2 | Монітор TFT AcerAL1916CS | 1 | 1398.96 | 9.0 | 155.44 | 155.44 | ||
| 3 | Принтер Samsung ML-2850F |
1 | 697.20 | 9.0 | 77.47 | 77.47 | ||
| 4 | Програматор SUPERPRO-28U |
1 | 2679.64 | 9.0 | 297.74 | 297.74 | ||
| 5 | ББЖ IPPON Back Pro 400 |
1 | 420 | 12.0 | 35 | 35 | ||
| 6 | Паяльник СТ-86А |
1 | 229.2 | 9 | 25.47 | 25.47 | ||
| 7 | Мультиметр | 1 | 234,67 | 9 | 26.07 | 26.07 | ||
| 8 | Міні дрель СТ-800 |
1 | 508.09 | 9 | 56.45 | 56.45 | ||
| 9 | Набір інструментів | 1 | 401.80 | 12 | 33.48 | 33.48 | ||
| Всього: | 900.51 | |||||||
У статті основна заробітна плата виконавців визначається витрати на оплату праці, які безпосередньо зайняті виготовленням продукту, пристрою та інші.
Приймаємо оклад виконавця - 950 грн.
Вихідні дані задля розрахунку заробітної плати:
- Дійсний (ефективний) фонд часу у 2009 р. - 22 години.
- Термін виконання роботи -120 год.
Загальна трудомісткість виконання складає 120 годин, тоді заробітна плата розраховується за формулою
,
Де О
- оклад зарплати (місяць) 0,1-
додаткова заробітна плата
Основна заробітна плата розраховується за формулою:
де О - оклад, грн.; 120 годин-термін виконання завдання

годин на місяць
![]()
=647.73+64,77=712.46грн.
- Відрахування у Пенсійний Фонд - 2% від нарахованої заробітної плати (712.46грн.);

- Відрахування у Фонд безробіття - 0,6% від нарахованої заробітної плати (750грн.);

- Відрахування у Фонд непрацездатності - 0,5% від нарахованої заробітної плати (712.46грн.).

Тоді заробітна плата буде дорівнювати:
![]()
![]()
Сума відрахувань на соціальні заходи:
![]()
5. ІНДИВІДУАЛЬНІ ПИТАННЯ
5.1 Карти пошуку та усунення несправностей
5.1.1 Пошук несправності елементів системного блоку ПК
1. Прибираємо зайве. Відключаємо вінчестери, приводи CD-ROM. Виймаємо з материнської плати всі карти розширення, крім відіоадаптера. Усуваємо розгін - переставляємо перемички або скидаємо BIOS. Починаємо тестування з наступного набору компонентів: материнська плата, блок живлення, відіокарта (бажано роздобути що-небудь стародавнє, на зразок PCI S3), процесор (кулер правильно стоїть?), Пам'ять, флопік. Відключаємо всі кнопочки і ламночкі, залишаємо тільки динамік.
2. Включаємо. Якщо пищить, дивимося розшифровку сигналів (див. нижче). Якщо не пищить і нічого не показує, виймаємо видио і пам'ять (вимкнувши блок живлення з мережі). Включаємо ще раз. Пищить? Див. вище, потім переходимо до п. 3. Тиша? Можливо у БП недостатня потужність або є проблеми з сумісністю мами і процесора.
3. Встромляємо одну планку пам'яті. (Усі механічні операції проводимо з вимкненим БЖ і висмикнутих шнуром живлення). Включаємо. Писк повинен змінитися. Якщо ні, несправна пам'ять або слоти на материнці. Пробуємо увіткнути пам'ять в інший слот.
4. Встромляємо відеокарту. Підключаємо додаткове харчування, якщо воно є. Система не завелася? Не вистачає потужності БЖ. Якщо пищить також, як без відеокарту, то відеокарта бита.
5. Грузія з дискети. Точніше, або safe mode command prompt only, або завантажувальна дискета, третій варіант - clear system. Запускаємо testmem. Для початку - 50 циклів (за замовчуванням). Якщо є час або глюк виникає рідко, можна прогнати 1000 циклів.
6. Додаємо CD-ROM на другий канал. Завантажується, перевіряємо систему.
7. Додаємо вінчестер. Грузія, запускаємо MHDD. Червоного не повинно бути. Зелений теж не бажаний. Припустимо на старих гвинтах.
8. Ставимо систему. Для початку Windows 2000 (швидше за все). Попутно - хоча це не заважає робити час від часу, починаючи з пункту 2. - Чіпаємо пальцем всі компоненти, перевіряємо не перегрівається чи. Спочатку торкаємося блоку живлення (сподіваюся, заземлення є?), Знімаємо статику. Не повинно бути деталей, на яких неможливо тримати палець.
9. Ставимо драйвера від материнської плати (перезавантаження), драйвера відео (знову перезавантаження), DirectX. Остання перезавантаження.
10. Запускаємо 3DMark2001 (перевірено на глюки). Всі за замовчуванням, запускаємо benchmark. Перевіряємо відео на перегрів. Запускаємо benchmark на безперервне повторення. Якщо пропрацює пару годин - порядок.
11-1. Встановлюємо по одній карти розширення (звук, мережа). Тестуємо, проганяє 3DMark (хоча б по 2-3 циклу).
11-2. Розганяємо по 5%. Перевіряємо систему на стабільність (пункти 5 і 10).
12. Ставимо чистий систему, ставимо всі драйвера, робимо образ системного диску за допомогою PowerQuest Drive Image або Norton Ghost.
13. Всі подальші питання до програм.
Таблиця 1. Звукові сигнали AWARD BIOS:
1. 1 короткий - все добре
2. 2 коротких - скинутий CMOS, треба зайти в BIOS
3. 1 довгий, 1 короткий - проблеми з пам'яттю
4. 1 довгий, 2 коротких - проблеми з відеокартою або не підключений монітор
5. або 1 довгий і 3 коротких, або 3 довгих - помилка клавіатури або її контролера - можливо, перша підключена невірно
6. 1 довгий, багато коротких - помилка в мікросхемі BIOS
7. багато довгих - пам'ять (невірно встановлена / несправна / несумісна з материнки)
8. багато коротких - проблеми з харчуванням
Таблиця 2. Звукові сигнали AMI BIOS:
1. 1 короткий - проблема з пам'яттю (можливо, невірно встановлена)
2. 2 коротких - помилка перевірки парності пам'яті (швидше за все, глючить або несумісний модуль пам'яті)
3. 3 коротких - помилка в перших 64 кб пам'яті - як правило, означає невірне розпізнавання модуля
4. 4 коротких - не працює системний таймер - плату можна нести в гарантію (ремонт)
5. 5 коротких - Processor failure
6. 6 коротких - помилка контролера клавіатури - можливо, він несправний або клавіатура, підключена невірно
7. 7 коротких - помилка ... несправність материнської плати (у ремонт, в гарантію)
8. 8 коротких - проблеми з відеопам'яттю (можливо, відеокарта несправна / невірно підключена / несумісна з материнки)
9. 9 коротких - помилка контрольної суми BIOS; можливо, здохла мікросхема
10. 10 коротких - теж гарантійна помилка
11. 1 довгий, 3 коротких - помилка модуля пам'яті (несправний / невірно підключений / пам 'ять несумісна з материнки)
12. 1 довгий, багато коротких - помилка відеокарти (несправна / невірно підключена / несумісна з материнки) або не підключений монітор
5.1.2 Алгоритм пошуку причин несправності модему
1. Спочатку оглядаємо модем візуально. Виникають після грози несправності часто видно на-віч. Особливу увагу приділяємо навантажувальними резисторами на предмет наявності відколів і тріщин. Оглядаємо поверхню мікросхеми. Після цього вмикаємо харчування і дивимося на загоряння світлодіодів. Потім підключаємо пацієнта до телеф. лінії.
2. Ми повинні переконатися, що модем не зайняв лінію. Для цього достатньо зателефонувати на нього з іншого телефону (наприклад стільникового), якщо немає сигналу «зайнято», значить шлейф не замкнутий і знаходиться у вихідному (правильному) стані. Якщо це не так, перевіряємо ключ або реле, або елементи захисту. Якщо це модем 3Com - перевіряємо діодний міст.
3. Після цього перевіряємо «знімає» модем трубку після команди чи ні. Це можна перевірити за допомогою вбудованої в windows програмної Hyper Terminal. У програмі за допомогою команди ATH1, спробувати змусити модем «зняти» трубку, і переконатися що це так. Потім даємо команду ATH0 - модем повинен «покласти» трубку. Якщо модем не знімає трубку, то перевіряємо резистор, реле, діодний міст, елементи захисту, ключовою транзистор і стабілітрон.
4. Якщо модем слухається команд, спробуйте набрати номер з нього. Якщо лінія підтримує тоновий набір даємо слід. команду - ATDTxxxxx або ATDPxxxxx якщо ви користуєтеся імпульсним набором, де xxxxx - номер телефону (стільникового наприклад). Якщо модем видав - No Dial Tone перевіряємо стабілітрон, транзистори, якщо все перевірено і справно тоді можливо вийшла з ладу KS3014 і (або) KS3021.
2.1.3 Усунення несправностей безперебійного джерела живлення
| Проявлення | Возможна причина | Ррішення |
| Не горить індикатор на передній панелі | 1. Батарея не заряджена | 1. Для зарядки акумулятора протягом 8 годин |
| 2. Батарея несправна | 2. Встановіть справну батарею того ж тіпа | |
| 3. Вимикач живлення не був натиснутий протягом хоча б 5 секунд | 3. Натисніть і утримуйте вимикач харчування протягом хоча б 5 секунд | |
| Безперервний звуковий сигнал незважаючи на нормальне напруга в сеті | Перевантаження ДБЖ | |
| Час автономної роботи зменшилася | 1. Перевантаження ДБЖ | 1. Вимкніть частину навантаження |
| 2. Занадто низька напруга батарей | 2. Для зарядки акумулятора протягом 8 годин або більше | |
| 3. Батарея пошкоджена внаслідок перегріву або порушення умов експлуатації | 3. Встановіть справну батарею того ж типу. | |
| Питание подключено, но индикатор все равно мигает | 1. Перегорів запобіжник | 1. Встановіть справний запобіжник того ж типу. |
| 2. Від'єднався мережевий кабель | 2. Перевірте надійність підключення мережевого кабелю. |
5.2 Питання за номером варіанту
5.2.1 Призначення і принципи роботи модему
Модем є пристроєм, що має, з зовнішньої точки зору, цифровий інтерфейс c комп'ютером (зазвичай послідовний порт RS-232) і аналоговий інтерфейс з каналом зв'язку (телефонною лінією) - роз'єм для телефонного кабелю (RJ-11). "Усередині" модем являє собою мікрокомп'ютер з досить потужним процесором (іноді декількома), постійної і оперативною пам'яттю, і аналогової частиною, відповідальної за пару модему з телефонною мережею - пристрій набору номера, підсилювач, АЦП і ЦАП - Аналого-цифрові і цифро-Аналоговий Перетворювачі, відповідальні за перетворення сигналу з аналогової форми (безперервний сигнал-напруга) в цифрову (окремі відліки сигналу, діскретізованние за часом і квантування за напругою), і навпаки, відповідно. Практично всі сучасні модеми виробляють обробку інформації у цифровій формі, без скільки-небудь складної аналогової передобробки, так як це дозволяє добитися високої стабільності і в значній мірі спростити розробку та аналіз алгоритмів. При цьому зазвичай частота дискретизації (швидкість проходження окремих відліків оцифрованого сигналу) знаходиться в межах 7-12 тисяч відліків в секунду (кілогерц, kHz). Теоретично, частота дискретизації повинна бути як мінімум у два рази вище максимальної частоти сигналу, для того, щоб сигнал був представимо окремими відліку без втрат. Кількість рівнів квантування для ЦАП і АЦП сучасних модемів досягає десятків тисяч. Зазвичай, оскільки з "цифрової боку" ЦАП і АЦП пишуться чи читаються у вигляді числа, говорять про кількість розрядів у ЦАП / АЦП, тобто, кількості розрядів двійкового числа, необхідного для представлення всіх можливих рівнів, наприклад, 16-розрядний АЦП може розпізнавати 65536 рівнів, що позначаються числами від -32768 до 32767.
Давайте подивимося на цей пристрій ось з якого боку: зрозуміло, що його завдання - пересилати інформацію з одного комп'ютера на інший. У випадку роботи в Інтернеті - з комп'ютера клієнта на комп'ютер провайдера, і навпаки. Щоб спростити собі життя, будемо поки вважати, що модем виконує лише одну, примітивну функцію - модулятора-демодулятора цифрового сигналу (до речі, саме звідси і взялося скорочення - модем). Будемо вважати, що він вже набрав номер, встановив з'єднання, почав передавати і приймати дані, і нам цікавий поки лише процес, як байти інформації йдуть від віддаленої сторони до нас, і навпаки. Як же це відбувається?
Розглянемо докладніше, як же модем кодує сигнал і як перешкода цьому заважають. Найбільш популярні нині протоколи передачі даних - V.34 і V.32 - використовують амплітудно-фазову модуляцію сигналу. Базовий сигнал - що несе синусоїда певної протоколом частоти при передачі модулюється, тобто піддаються зміні її амплітуда, тобто рівень, і фаза (зсув фази сигналу щодо немодульованою "вихідної" синусоїди). При цьому статус сигналу, що характеризуються незмінною амплітудою та фазою, послідовно змінюють один одного. Кожне таке стан кодує невелика кількість бітів даних і називається одним символом (не плутати з літерами і цифрами). Швидкість, з якою символи змінюють один одного, називається символьної швидкістю (Symbol rate в статистиці модему). Вона визначається протоколом, для V.32 вона завжди дорівнює 2400 символів в секунду, для V.34 може досягати 3429 символів в секунду. Таким чином, у нас вже два параметри - символьний швидкість і частота несучої.
Коли один символ змінюється іншою, відбувається зміна (збільшення або зменшення) амплітуди і зсув фази ("вперед" або "назад") сигналу. Миттєво ні амплітуда, ні фаза змінитися не можуть - це вимагало б нескінченною швидкості зміни сигналу (напруги і струму) в каналі, тобто необмеженої смуги пропускання каналу. Звичайно ж потрібно надіслати максимум інформації, зайнявши відведений діапазон частот. Мінімальний діапазон частот, що потребується для передачі сигналу, в якому фаза змінюється максимально швидко (найгірший випадок з точки зору заняття смуги частот) вперед або назад, тобто, на половину періоду несучої за один символьний інтервал, в точності дорівнює символьної швидкості в Гц. Наприклад, якщо фаза сигналу повинна зсуватися вперед на половину періоду несучої за час передачі одного символу, частота сигналу в ході цього переходу як мінімум, повинна досягати ((вихідної частоти несучої) + (символьна швидкість) / 2). В іншому випадку буде накопичуватися "відставання" фази сигналу від необхідної.
Для того, щоб "вписати" сигнал у цей мінімально необхідний діапазон частот, переходи між символами згладжуються з тим, щоб швидкість зміни сигналу (і його частота, відповідно) не перевищувала це обмеження. Наприклад, якщо потрібно істотне зрушення фази "вперед", цей зсув відбувається не миттєво, а поступово. Протягом цього перехідного періоду частота сигналу в каналі буде вище вихідної частоти несучої (чутний тон - вище), оскільки для зсуву фази вперед потрібна більш швидка зміна сигналу. І навпаки, для зсуву фази тому потрібно уповільнення зміни сигналу, і чутний вухом тон - нижче. А оскільки такі переходи відбуваються часто (з символьною швидкістю, тобто, більше 2000 разів на секунду), і необхідні величини зміни фази сигналу досить випадкові, в результаті, коли модем передає дані, ми чуємо не рівний тон, або послідовність тонів, а "шипіння", тобто, в середньому всі частоти в робочій смузі використовуються однаково часто. Якщо розглянути спектр сигналу за тривалий період часу, він буде рівномірним, з центром, що збігається з частотою вихідної несучої, простягаються у ширину симетрично ліворуч і праворуч від центральної частоти несучої на смуги частот, рівні половині символьної швидкості.
Таким чином, для розглянутих протоколів ширина спектру сигналу дорівнює символьної швидкості.
Зупинимося поки на цьому, і подивимося, що ж надає нам телефонна лінія. А вона нам надає зобов'язання пропускати наші сигнали до віддаленого абонента в смузі частот від 300 до 3400 герц, і, будемо сподіватися, без спотворень. Очевидно, що модем повинен вибрати таку несучу і таку символьну швидкість, щоб несуча помістилася рівно посередині між 300 і 3400, а символьна швидкість була в точності дорівнює 3400-300. Це - необхідна і достатня умова для того, щоб спектр сигналу модему рівно зайняв весь наданий канал. Якщо він займе менше, значить частина каналу буде невикористані, і модем зможе передати менше інформації, ніж міг би. Якщо він займе більше, то частина спектру буде обрізано і віддалений модем його не отримає, а, отже, не отримає і частини переданої інформації. Взагалі, є теоретична межа пропускної здатності каналу, який не можна перевищити ніякими силами. Скільки б ми не намагалися, і як би ми не пристосовували форму нашого сигналу до параметрів лінії, ми не зможемо передати інформації більше цього теоретичної межі. Таким чином, головне завдання модему - так пристосуватися до каналу, щоб передати через нього все, що канал може пропустити.
Продовжимо тепер про модуляцію. До парі параметрів сигналу - центральній частоті і шириною спектру (тобто частоті несучої і символьної швидкості) нам треба знати про третій визначає параметр - назвемо його глибиною модуляції. Хоча це не до кінця правильний термін в даному застосуванні, але сильно схожий. Він говорить про те, скільки різних станів може бути у переданого сигналу. Згадаймо, що модем передає один символ (не букву!), Якийсь час. А потім - другий символ. Символи відрізняються один від одного. Так скільки ж усього може бути різних символів? Це залежить, головним чином, від того, скільки різних амплітуд і фаз ми можемо передати в канал так, щоб з протилежного боку їх ще не плутали один з одним. Іншими словами, скільки градацій по амплітуді і фазі ми можемо вибрати так, щоб з того боку вони ще однозначно відрізнялися. Як нескладно порахувати, наприклад 16 градацій по амплітуді і 16 по фазі дають 16 * 16 = 256 різних станів сигналу, за допомогою яких можна закодувати 8 бітів інформації. У цьому випадку при символьної швидкості, наприклад, в 1000 символів в секунду ми отримаємо швидкість передачі інформації рівно 8000 бітів на секунду. Якщо глибина модуляції менше, тобто число станів сигналу всього 32, приміром, то ми отримаємо 5 біт за символ, тобто 5 кілобіт на секунду. Якщо символьна швидкість зросте до 2000, це буде вже 10 кілобіт на секунду.
На протоколі V.32 кожен символ відповідає групі біт. При цьому ця група, очевидно, складається з цілого числа біт - від 2 до 6. А оскільки символьна швидкість дорівнює 2400 символів в секунду, додавання чергового біта в групу (і збільшення кількості використовуваних символів в два рази, відповідно), призводить до збільшення бітової швидкості на 2400біт / с. Саме тому підтримувані V.32 швидкості - від 4800 до 14400 біт / с з кроком в 2400. Протокол V.34 кодує символи не по одному, а групами по 8 (так званими "кадрами відображення", mapping frames). При цьому кожна група має деякі параметри (амплітудну обвідної), загальні для всіх 8 символів. За рахунок цього на один символ може припадати "дробове" кількість біт. Однак з міркувань сумісності, список підтримуваних бітових швидкостей і на V.34 складається зі швидкостей, кратних 2400, навіть якщо символьна швидкість вибрана не 2400, а більша. Наприклад, відома Вам швидкість 33600 біт / сек виходить при передачі 79 біт на групу з 8 символів на символьної швидкості 3429.
А тепер знову подивимося на те, що нам надає лінія. З точки зору збільшення числа станів сигналу, вона надає нам параметр, іменований динамічним діапазоном. Тобто різницю між найгучнішим і самим тихим сигналом, який лінія ще може пропустити без спотворень. Зверху це зазвичай обмежується перевантажувальної здатністю каналу, а знизу - рівнем шумів каналу. Інакше це ще називають співвідношенням сигнал / шум (SNR), тобто у скільки разів сигнал на приймальній стороні голосніше шуму, до нього домішується. При цьому пам'ятають про те, що збільшення гучності сигналу понад межі, що допускається лінією, неможливо.
І, нарешті, ще раз про перешкоди. Всі вони зводяться до того, що модем або тимчасово перестає розрізняти сигнал, або зовсім втрачається точка прив'язки, тобто відбувається так званий зрив синхронізації, і модем вже не може без спеціальних процедур відновлення (retrain) нормально відокремлювати ні символи один від одного, ні зрозуміти , наскільки фаза сигналу відрізняється від зразкової.
Тепер коротке резюме всього викладеного.
Параметри каналу (лінії), що надається нам, характеризуються центром і шириною смуги пропускання (в нормі - 300-3400 герц), рівнем шумів і спотворень, і максимальним рівнем сигналу, ще пропускається без помітних спотворень. Сигнал / шум - це характеристика того, як сигнал пройшов через канал, і що вийшло на приймальному кінці.
Параметри сигналу модему характеризуються центром і шириною спектру (частота несучої плюс і мінус половина символьної швидкості), і глибиною модуляції, тобто числом можливих градацій станів сигналу.
Параметри каналу обмежують у принципі швидкість передачі інформації з одного боку, а модем працює тим краще і тим швидше її передає, чим повніше він займає канал, і чим ближче параметри генерованої ним сигналу збігаються з можливостями, які надаються каналом.
Крім попереднього пункту, важливе значення мають перешкоди: при інших рівних умовах, вони змушують модем робити передаються символи більш грубими, і передавати їх більш тривалий час, тобто знижувати в результаті швидкість передачі інформації.
Запам'ятайте на майбутнє дві прості формули: 1. Символьна швидкість помножена на глибину модуляції є бітова швидкість. 2. Ширина каналу, що потрібна для передачі сигналу, дорівнює символьної швидкості, при цьому центр смуги пропускання каналу дорівнює частоті несучої.
5.2.2 Яку функцію виконує протокол ІР
Протокол IP знаходиться на міжмережеві рівні стека протоколів TCP / IP. Опції протоколу IP визначені в стандарті RFC-791 наступним чином: "Протокол IP забезпечує передачу блоків даних, званих дейтаграма, від відправника до одержувачів, де відправники й одержувачі є комп'ютерами, що ідентифікується адресами фіксованої довжини (IP-адресами). Протокол IP забезпечує при необхідності також фрагментацію і збірку дейтаграм для передачі даних через мережі з малим розміром пакетів ".
Протокол IP є ненадійним протоколом без встановлення з'єднання. Це означає, що протокол IP не підтверджує доставку даних, не контролює цілісність отриманих даних і не виробляє операцію квитування (handshaking) - обміну службовими повідомленнями, що підтверджують установку з'єднання з вузлом призначення та його готовність до прийому даних. Протокол IP обробляє кожну дейтаграму як незалежну одиницю, яка не має зв'язку ні з якими іншими дейтаграма в Інтернет. Після того, як дейтаграма відправляється в мережу, її подальша доля ніяк не контролюється відправником (на рівні протоколу IP). Якщо дейтаграма не може бути доставлена, вона знищується. Вузол, що знищив дейтаграму, може надіслати на цю адресу ICMP-повідомлення (див. п. 2.5) про причину збою.
Гарантію правильної передачі даних надають протоколи вищого рівня (наприклад, протокол TCP), які мають для цього необхідні механізми.
Одне з основних завдань, розв'язуваних протоколом IP, - маршрутизація дейтаграм, тобто визначення шляху проходження дейтаграми від одного вузла мережі до іншого на підставі адреси одержувача.
Загальний сценарій роботи модуля IP на якому-небудь вузлі мережі, що приймає дейтаграму з мережі, такий:
з одного з інтерфейсів рівня доступу до середовища передачі (наприклад, з Ethernet-інтерфейсу) в модуль IP надходить дейтаграма;
модуль IP аналізує заголовок дейтаграми;
якщо пунктом призначення дейтаграми є даний комп'ютер:
якщо дейтаграма є фрагментом більшої дейтаграми, очікуються інші фрагменти, після чого з них збирається вихідна велика дейтаграма;
з дейтаграми витягуються дані і спрямовуються на обробку одного з протоколів вищого рівня (якому саме - вказується в заголовку дейтаграми);
якщо дейтаграма не спрямована ні на один з IP-адрес цього сайту, то подальші дії залежать від того, дозволена або заборонена ретрансляція (forwarding) "чужих" дейтаграм;
якщо ретрансляція дозволена, то визначаються наступний вузол мережі, на який повинна бути переправлена дейтаграма для доставки її за призначенням, і інтерфейс нижнього рівня, після чого дейтаграма передається на нижній рівень цього інтерфейсу для відправки, а при необхідності може бути проведена фрагментація дейтаграми;
якщо ж дейтаграма помилкова або з яких-небудь причин не може бути доставлена, вона знищується; при цьому, як правило, відправнику дейтаграми надсилається ICMP-повідомлення про помилку.
При отриманні даних від вищестоящого рівня для відправки їх по мережі IP-модуль формує дейтаграму з цими даними, в заголовок якої заносяться адреси відправника та одержувача (також отримані від транспортного рівня) та інша інформація; після чого виконуються наступні кроки:
якщо дейтаграма призначена цього самому вузла, з неї витягуються дані і спрямовуються на обробку одного з протоколів транспортного рівня (якому саме - вказується в заголовку дейтаграми);
якщо дейтаграма не спрямована ні на один з IP-адрес цього сайту, то визначаються наступний вузол мережі, на який повинна бути переправлена дейтаграма для доставки її за призначенням, і інтерфейс нижнього рівня, після чого дейтаграма передається на нижній рівень цього інтерфейсу для відправки; при необхідності може бути проведена фрагментація дейтаграми;
якщо ж дейтаграма помилкова або з яких-небудь причин не може бути доставлена, вона знищується.
Тут і далі вузлом мережі називається комп'ютер, підключений до мережі і що підтримує протокол IP. Вузол мережі може мати один і більше IP-інтерфейсів, підключених до однієї або різних мереж, кожен такий інтерфейс ідентифікується унікальною IP-адресою.
IP-мережею називається безліч комп'ютерів (IP-інтерфейсів), часто, але не завжди під'єднаних до одного фізичного каналу зв'язку, здатних пересилати IP-дейтаграми один одному безпосередньо (тобто без ретрансляції через проміжні комп'ютери), при цьому IP-адреси інтерфейсів однієї IP -мережі мають спільну частину, яка називається адресою, або номером, IP-мережі, і специфічну для кожного інтерфейсу частина, звану адресою, або номером, даного інтерфейсу в цiй IP-мережі. У цьому посібнику мова йде переважно про IP-мережах, тому приставку "IP" ми будемо як правило опускати.
Маршрутизатором, або шлюзом, називається вузол мережі з декількома IP-інтерфейсами, підключеними до різних IP-мереж, що здійснює на основі рішення задачі маршрутизації перенаправлення дейтаграм з однієї мережі в іншу для доставки від відправника до одержувача.
Хостами називаються вузли IP-мережі, що не є маршрутизаторами. Зазвичай хост має один IP-інтерфейс (наприклад, пов'язаний з мережевою картою Ethernet або з модемом), хоча може мати і декілька.
Маршрутизатори являють собою або спеціалізовані обчислювальні машини, або комп'ютери з декількома IP-інтерфейсами, робота яких управляється спеціальним програмним забезпеченням. Комп'ютери кінцевих користувачів, різні сервери Інтернет і т.п. незалежно від своєї обчислювальної потужності є хостами. Невід'ємною частиною IP-модуля є протокол ICMP (Internet Control Message Protocol), що відправляє діагностичні повідомлення при неможливості доставки дейтаграми і в інших випадках. Спільно з протоколом IP працює також протокол ARP (Address Resolution Protocol), що виконує перетворення IP-адрес в MAC-адреси (наприклад, адреси Ethernet).
ВИСНОВОК
Підчас проходження переддипломної практики я зробив:
- Порівняльній аналіз декількох способів реалізації блоків живлення;
- Розглянула вже існуючі аналоги імпульсних блоків живлення та розібрав технічну документацію до них;
- Провів техніко-економічне обґрунтування проекту;
- Визначив етапи рішення задач дипломного проекту;
- Провів розробку технічного завдання на дипломний проект.
В результаті проведеної роботи я определився з тим що я буду розробляти лінійний блок живлення для застосування в навчальних, дослідницькій та ремонтній лабораторії. Забезпечує харчування електронних пристроїв і схем постійною напругою в діапазоні від 0 до 30 Вольт і струмом в діапазоні від 0 до 5 Ампер
Практика радіо-конструювання пред'являє до джерел живлення різноманітні і часом суперечливі вимоги. В одних випадках потрібен потужний джерело, в інших - наприклад при пробному включення малопотужних пристроїв, - вихідний струм джерела повинен бути обмежений безпечним для них значенням. Метою розробки е створення універсального блоку живлення, що допускає різні режими роботи і зміни в широких межах значень вихідних параметрів.
Також підчас проходження практики я відповів на індивідуальні питання та закріпив знання, надбані за роки навчання в технікумі.
СПИСОК ЛІТЕРАТУРИ
1.Максимов.Н.В., Попов И.И. Компьютерные сети.- М.: Форум Инфра М,2005.-335с.
2.Злобін Г.Г., Рибалюк Р.Є. Архітектура та апаратне забезпечення ПЕОМ.-К.:Каравела,2006.-301с.
Допоміжна література
3.Мюллер, Скотт. М98 Модернизация и ремонт ПК, 15-е юбилейное издание. : Пер. с англ. - М. : Издательский дом "Вильямс", 2004. - 1344 с.:.
4.Стивен Бигелоу «Устройство и ремонт персонального компьютера. Аппаратная платформа и основные компоненты» 2-е изд. Пер. с англ. — М.: ООО «Бином-Пресс», 2005 г. — 976 с: ил..
5.Ратбон, Энди. Модернизация и ремонт ПК для "чайников", 6-е издание. : Пер. с англ. — М. : Издательский дом "Вильяме", 2003. — 384 с. : ил.
6.Мюллер, Скотт. Модернизация и ремонт ПК, 13-е издание. : Пер. с англ. - М. : Издательский дом "Вильямс", 2003. - 1184 с.:.
7.Кучеров Д.П. Источники питания ПК и периферии. Издание второе, переработанное и дополненное. — СПб: Наука и Техника, 2002. - 352 стр. с ил.
8.Экслер А.Б. Укрощение компьютера, или Самый полный и понятный самоучитель ПК / Алекс Экслер. - М.: НТ Пресс, 2005. - 704 с.: ил.
ДОДАТОК А
Принципова схема пристрою
![]()