| Похожие рефераты | Скачать .docx |
Дипломная работа: Усовершенствование материнской платы
СОДЕРЖАНИЕ
ПЕРЕЧЕНЬ УСЛОВНЫХ ОБОЗНАЧЕНИЙ, СИМВОЛОВ, ЕДИНИЦ, СОКРАЩЕНИЙ И ТЕРМИНОВ
ВВЕДЕНИЕ
1. ОСНОВЫ РАБОТЫ МАТЕРИНСКОЙ ПЛАТЫ
1.1 Материнская плата
1.2 Классификация материнских плат по форм-фактору
1.3 Виды материнских плат
1.4 Системы, расположенные на материнской плате
2. УСОВЕРШЕНСТВОВАНИЕ МАТЕРИНСКОЙ ПЛАТЫ
2.1 Постановка задачи
2.2 Метод с применением резистора
2.3 Замена системы охлаждения перед усовершенствованием
2.4 Вольтмод видеокарты Palit GeForce 7600GT
2.4.1 Вольтмод GPU
2.4.2 Вольтмод питания памяти
2.5 Результаты тестов после всех работ
2.6 Доработка стабилизатора материнских плат
3 ТЕХНИКО-ЭКОНОМИЧЕСКОЕ ОБОСНОВАНИЕ ОБЪЕКТА РАЗРАБОТКИ
3.1 Расчет расходов на стадии проектирования (разработки) КД нового изделия
3.2 Расчет расходов на стадии производства изделия
3.3 Расчет экономического эффекта
4 ОХРАНА ТРУДА
4.1 Требования к производственным помещениям
4.1.1 Окраска и коэффициенты отражения
4.1.2 Освещение
4.1.3 Параметры микроклимата
4.1.4 Шум и вибрация
4.1.5 Электромагнитное и ионизирующее излучения
4.2 Эргономические требования к рабочему месту
4.3 Режим труда
4.4 Расчет освещенности
4.4.1 Расчет искусственного освещения
4.4.2 Расчет естественного освещения помещений
4.5. Расчет вентиляции
4.6 Расчет уровня шума
ВЫВОДЫ
ПЕРЕЧЕНЬ ССЫЛОК
ПРИЛОЖЕНИЯ
РЕФЕРАТ
Пояснительная записка к дипломному проекту: 86 страниц, 12 рисунков, 20 таблиц, 24 источника, 2 приложения, 3 листа чертежей формата А1.
Объект исследований: усовершенствование материн ской платы.
Предмет исследования: материнская плата компьютера.
В первом разделе рассмотрены общие принципы работы материнской платы, ее компоненты, описаны виды материнских плат и произведена классификация материнских плат по форм-фактору, описаны системы, расположенные на материнской плате.
Во втором разделе выполнено усовершенствование материнской платы посредством вольтмода, проведен анализ тестирования усовершенствованной платы.
В третьем разделе выполнено технико-экономическое обоснование объекта разработки, приведены сравнительные характеристики материнских плат.
В четвертом разделе проведены расчеты отопления, вентиляции, природного и искусственного освещения, полученные значения сопоставлены с нормативными.
ВОЛЬТМОД, МАТЕРИНСКАЯ ПЛАТА, ОПЕРАТИВНАЯ ПАМЯТЬ, ПРОИЗВОДИТЕЛЬНОСТЬ, ФОРМ-ФАКТОР, ЧАСТОТА,ШИНА ДАННЫХ
ПЕРЕЧЕНЬ УСЛОВНЫХ ОБОЗНАЧЕНИЙ, СИМВОЛОВ, ЕДИНИЦ, СОКРАЩЕНИЙ И ТЕРМИНОВ
АЦП – аналого-цифровой преобразователь
БИС – большая интегральная схема
КМОП – комплементарная логика на транзисторах металл-оксид-полупроводник
МПС – микропроцессорная система
ОЗУ – оперативное запоминающее устройство
ПЗУ – постоянное запоминающее устройство
ПО- программное обеспечение
ПС – программные средства
ЦП – центральный процессор
ЦПУ – центральное процессорное устройство
ШИМ – широтно импульсная модуляция
ВВЕДЕНИЕ
Тема дипломной работы – "Усовершенствование материнской платы", являющаяся предметом исследования.
Цель работы – выяснить неблагоприятные факторы работы материнской платы и на основе сделанного анализа внести коррективы, для улучшения работы последней.
Материнская плата (англ. motherboard, MB, также используется название англ. mainboard — главная плата; сленг. мама, мать, материнка) — это сложная многослойная печатная плата, на которой устанавливаются основные компоненты персонального компьютера.
На ней размещаются:
- процессор - основная микросхема, выполняющая большинство математических и логических операций;
- микропроцессорный комплект (чипсет) - набор микросхем, управляющих работой внутренних устройств компьютера и определяющих основные функциональные возможности материнской платы;
- шины - наборы проводников, по которым происходит обмен сигналами между внутренними устройствами компьютера;
- оперативная память (оперативное запоминающее устройство, ОЗУ) - набор микросхем, предназначенных для временного хранения данных, когда компьютер включен;
- ПЗУ (постоянное запоминающее устройство) - микросхема, предназначенная для длительного хранения данных, в том числе и когда компьютер выключен;
- разъемы для подключения дополнительных устройств (слоты).
Кроме этого на системной плате как правила находятся: контроллеры интерфейсов (жестких и гибких дисков, клавиатуры и др.)
Контроллер является средством сопряжения какого-либо устройства с шиной компьютера, способным на самостоятельные действия после получения команд от обслуживающей его программы. Сложные контроллеры могут иметь в своем составе процессор.
Адаптер также является средством сопряжения какого-либо устройства с шиной компьютера, однако к самостоятельной работе не способен (например, адаптеры COM- и LPT-портов, мыши).
Современные системные платы, как правило, выполняются на основе чипсетов (Chipset). Чипсет это набор из нескольких БИС (больших интегральных схем), реализующих функции связи всех основных компонентов. Чипсет определяет возможность использования различных типов процессоров, памяти, его тип существенно влияет на производительность.
Соответственно для каждого поколения процессоров разрабатывались свои материнские платы, позволяющие максимально раскрыть его возможности.
Как правило, материнские платы имеют стандартные габариты для определенного поколения процессоров. Однако существую так называемые брендовые платы, имеющие специфические габариты, и их можно устанавливать только в родные корпуса.
Форм-фактор материнской платы — стандарт, определяющий размеры материнской платы для персонального компьютера, места ее крепления к корпусу; расположение на ней интерфейсов шин, портов ввода/вывода, сокета центрального процессора (если он есть) и слотов для оперативной памяти, а также тип разъема для подключения блока питания.
Как видим у материнской платы большой набор компонентов, которые влияют на работу всего компьютера.
Данная работа является актуальной и перспективной, т.к. каждый ПК содержит материнскую плату.
1. ОСНОВЫ РАБОТЫ МАТЕРИНСКОЙ ПЛАТЫ
1.1 Материнская плата
Материнская плата - основная плата персонального компьютера.
Основные компоненты, установленные на материнской плате:
Центральный процессор - набор системной логики (англ. chipset) — набор микросхем, обеспечивающих подключение ЦПУ к ОЗУ и контроллерам периферийных устройств. Как правило, современные наборы системной логики строятся на базе двух СБИС: "северного" и "южного мостов" (Рисунок 1.1).
Северный мост (англ. Northbridge), MCH (Memory controller hub), системный контроллер — обеспечивает подключение ЦПУ к узлам, использующим высокопроизводительные шины: ОЗУ, графический контроллер.
Для подключения ЦПУ к системному контроллеру могут использоваться такие FSB-шины, как Hyper-Transport и SCI.
Обычно к системному контроллеру подключается ОЗУ. В таком случае он содержит в себе контроллер памяти. Таким образом, от типа применённого системного контроллера обычно зависит максимальный объём ОЗУ, а также пропускная способность шины памяти персонального компьютера. Но в настоящее время имеется тенденция встраивания контроллера ОЗУ непосредственно в ЦПУ (например, контроллер памяти встроен в процессор в AMD K8 и Intel Core i7), что упрощает функции системного контроллера и снижает тепловыделение.
В качестве шины для подключения графического контроллера на современных материнских платах используется PCI Express. Ранее использовались общие шины (ISA, VLB, PCI) и шина AGP.

Рисунок 1.1- Компоненты материнской платы
Южный мост (англ. Southbridge), ICH (I/O controller hub), периферийный контроллер — содержит контроллеры периферийных устройств (жёсткого диска, Ethernet, аудио), контроллеры шин для подключения периферийных устройств (шины PCI, PCI-Express и USB), а также контроллеры шин, к которым подключаются устройства, не требующие высокой пропускной способности (LPC — используется для подключения загрузочного ПЗУ; также шина LPC используется для подключения мультиконтроллера (англ. Super I/O) — микросхемы, обеспечивающей поддержку "устаревших" низкопроизводительных интерфейсов передачи данных: последовательного и параллельного интерфейсов, контроллера клавиатуры и мыши).
Как правило, северный и южный мосты реализуются в виде отдельных СБИС, однако существуют и одночиповые решения. Именно набор системной логики определяет все ключевые особенности материнской платы и то, какие устройства могут подключаться к ней.
Оперативная память (также оперативное запоминающее устройство, ОЗУ) — в информатике — память, часть системы памяти ЭВМ, в которую процессор может обратиться за одну операцию (jump, move и т. п.). Предназначена для временного хранения данных и команд, необходимых процессору для выполнения им операций. Оперативная память передаёт процессору данные непосредственно, либо через кеш-память. Каждая ячейка оперативной памяти имеет свой индивидуальный адрес.
ОЗУ может изготавливаться как отдельный блок или входить в конструкцию однокристальной ЭВМ или микроконтроллера.
Загрузочное ПЗУ — хранит ПО, которое исполняется сразу после включения питания. Как правило, загрузочное ПЗУ содержит BIOS, однако может содержать и ПО, работающие в рамках EFI.
1.2 Классификация материнских плат по форм-фактору
Форм-фактор материнской платы — стандарт, определяющий размеры материнской платы для персонального компьютера, места ее крепления к корпусу; расположение на ней интерфейсов шин, портов ввода/вывода, сокета центрального процессора (если он есть) и слотов для оперативной памяти, а также тип разъема для подключения блока питания.
Форм-фактор (как и любые другие стандарты) носит рекомендательный характер. Спецификация форм-фактора определяет обязательные и опциональные компоненты. Однако подавляющее большинство производителей предпочитают соблюдать спецификацию, поскольку ценой соответствия существующим стандартам является совместимость материнской платы и стандартизированного оборудования (периферии, карт расширения) других производителей.
Устаревшие: Baby-AT; Mini-ATX; полноразмерная плата AT; LPX.
Современные: АТХ; microATX; Flex-АТХ; NLX; WTX, CEB.
Внедряемые: Mini-ITX и Nano-ITX; Pico-ITX; BTX, MicroBTX и PicoBTX
Существуют материнские платы, не соответствующие никаким из существующих форм-факторов (см. таблицу 1.1). Обычно это обусловлено либо тем, что производимый компьютер узкоспециализирован, либо желанием производителя материнской платы самостоятельно производить и периферийные устройства к ней, либо невозможностью использования стандартных компонентов (так называемый "бренд", например Apple Computer, Commodore, Silicon Graphics, Hewlett Packard, Compaq чаще других игнорировали стандарты; кроме того в нынешнем виде распределённый рынок производства сформировался только к 1987 году, когда многие производители уже создали собственные платформы).
Наиболее известными производителями материнских плат на российском рынке в настоящее время являются фирмы Asus, Gigabyte, MSI, Intel, Elitegroup, AsRock. Ранее большой известностью пользовались платы фирм Abit и Epox.
Таблица 1.1 – Форм факторы
| Форм-фактор | Физические размеры | Спецификация, год | Примечание | |
| дюймы | мм | |||
| XT | 8,5 × 11 | 216 × 279 | IBM, 1983 | архитектура IBM PC XT |
| AT | 12 × 11/13 | 305 × 279/330 | IBM, 1984 | архитектура IBM PC AT (Desktop/Tower) |
| Baby-AT | 8,5 × 10/13 | 216 × 254/330 | IBM, 1990 | архитектура IBM PC XT (форм-фактор считается недействительным с 1996 года.) |
| ATX | 12 × 9,6 | 305 × 244 | Intel, 1995 | для системных блоков типов MiniTower, FullTower |
| ATX Riser | Intel, 1999 | для системных блоков типа Slim | ||
| eATX | 12 × 13 | 305 × 330 | eATX | |
| Mini-ATX | 11,2 × 8,2 | 284 × 208 | для системных блоков типа Tower и компактных Desktop | |
| microATX | 9,6 × 9,6 | 244 × 244 | Intel, 1997 | имеет меньше слотов, чем ATX, также возможно использование меньшего PSU |
| LPX | 9 × 11/13 | 229 × 279/330 | Western Digital, 1987 | для системных блоков типа Slim |
| Mini-LPX | 8/9 × 10/11 | 203/229 × 254/279 | Western Digital, 1987 | для системных блоков типа Slim |
| NLX | 8/9 × 10/13,6 | 203/229 × 254/345 | Intel, 1997 | предусмотрен AGP, лучшее охлаждение чем у LPX |
| Продолжение таблицы 1.1 | ||||
| FlexATX | 9,6 × 7,5/9,6 | 244 × 190,5/244 | Intel, 1999 | разработан как замена для форм-фактора MicroATX |
| WTX | 14 × 16,75 | 355,6 × 425,4 | 1999 | для высокопроизв.рабочих станций и серверов среднего уровня |
| Mini-ITX | 6,7 × 6,7 | 170 × 170 | VIA Technologies, 2003 | допускаются только 100 Вт блоки питания |
| Nano-ITX | 120 × 120 | VIA Technologies, 2004 | ||
| BTX | 12,8 × 10,5 | 325 × 267 | Intel, 2004 | допускается до 7 слотов и 10 отверстий для монтажа платы |
| MicroBTX | 10,4 × 10,5 | 264 × 267 | Intel, 2004 | допускается до 4 слотов и 7 отверстий для монтажа платы |
| PicoBTX | 8,0 × 10,5 | 203 × 267 | Intel, 2004 | допускается 1 слот и 4 отверстия для монтажа платы |
| ETX и PC-104 | используются для встраиваемых (embedded) систем | |||
| CEB | 12 × 10,5 | 305 × 267 | 2005 | для высокопроизв. рабочих станций и серверов среднего уровня |
| Pico-ITX | 3,9 × 2,7 | 100 х 72 | VIA, 2007 | используются в ультракомпактных встраиваемых системах |
| SSI CEB | 12 × 10,1 | 305 x 259 | Материнские платы этого стандарта обычно служат для построения серверов. Разъемы для подключения блока питания имеют 24+8 контактов. | |
1.2 Виды материнских плат
Количество производителей материальных плат много, а также их видов и одной страницы про материнские платы недостаточно. Самые популярные производители материнских плат: Asus, Microstar(MSI), Epox, GigaByte, Intel, Foxconn, EliteGroup и т.д.. Для каждой материнской платы есть своя характериститка и архитектура. При сборке учитываются множество показателей от комплектующих также от процессора, видеокарты, шины, блока питания и другое.
Существует несколько наиболее распространенных формфакторов, учитываемых при разработке системных плат. Формфактор представляет собой физические параметры платы и определяет тип корпуса, в котором она может быть установлена. Формфакторы системных плат могут быть стандартными (т. е. взаимозаменяемыми) или нестандартными. Нестандартные формфакторы, к сожалению, являются препятствием для модернизации компьютера, поэтому от их использования лучше отказаться.
Другие: независимые конструкции (разработки компаний Compaq, Packard Bell, Hewlett- Packard, портативные/мобильные системы и т. д.). За последние несколько лет произошел переход от системных плат оригинального формфактора Baby-AT, который использовался в первых компьютерах IBM PC и XT, к платам формфактора ATX и NLX, используемым в большинстве полноразмерных на стольных и вертикальных систем. Существует несколько вариантов формфактора ATX, в число которых входят Micro-ATX (который представляет собой уменьшенную версию формфактора ATX, используемого в системах малых размеров) и Flex-ATX (еще более уменьшенный вариант, предназначенный для домашних компьютеров низшего ценового уровня). Формфактор NLX предназначен для корпоративных настольных систем; WTX, в свою очередь, разрабатывался для рабочих станций и серверов со средним режимом работы, но широкого распространения не получил. Современные формфакторы и область их применения приведены в табл. 1.1.
Несмотря на широкое распространение плат Baby-AT, полноразмерной AT и LPX, им на смену пришли системные платы более современных формфакторов. Современные формфакторы фактически являются промышленным стандартом, гарантирующим совме стимость каждого типа плат. Это означает, что системная плата ATX может быть замене на другой платой того же типа, вместо системной платы NLX может быть использована другая плата NLX и т. д. Благодаря дополнительным функциональным возможностям современных системных плат, компьютерная индустрия смогла быстро перейти к новым Современные системные платы невозможно представить без микросхем системной логики. Набор микросхем подобен системной плате. Другими словами, две любые платы с одинаковым набором микросхем функционально идентичны. Набор микросхем систем ной логики включает в себя интерфейс шины процессора (которая называется также Front-Side Bus . FSB), контроллеры памяти, контроллеры шины, контроллеры ввода-вывода и т. п. Все схемы системной платы также содержатся в наборе микросхем. Если сравнивать процессор компьютера с двигателем автомобиля, то аналогом набора микросхем является, скорее всего, шасси. Оно представляет собой металлический каркас, служащий для установки двигателя и выполняющий роль промежуточного звена между двигателем и внешним миром. Набор микросхем это рама, подвеска, рулевой механизм, колеса и шины, коробка передач, карданный вал, дифференциал и тормоза. Шасси автомобиля представляет собой механизм, преобразующий энергию двигателя в поступательное движение транспортного средства. Набор микросхем, в свою очередь, является соединением процессора с различными компонентами компьютера. Процессор не может взаимодействовать с памятью, платами адаптера и различными устройствами без помощи наборов микросхем. Если воспользоваться медицинской терминологией и сравнить процессор с головным мозгом, то набор микросхем системной логики по праву займет место позвоночника и центральной нервной системы.
Набор микросхем управляет интерфейсом или соединениями процессора с различны ми компонентами компьютера. Поэтому он определяет в конечном счете тип и быстродействие используемого процессора, рабочую частоту шины, скорость, тип и объем памяти. В сущности, набор микросхем относится к числу наиболее важных компонентов системы, даже, наверное, более важных, чем процессор. Приходилось видеть системы с мощными процессорами, которые проигрывали в быстродействии системам, содержащим процессоры меньшей частоты, но более функциональные наборы микросхем. Во время соревнований опытный гонщик часто побеждает не за счет высокой скорости, а за счет умелого маневрирования. При компоновке системы требуется начать в первую очередь с набора микросхем системной логики, так как именно от его выбора зависит эффективность процессора, модулей памяти, устройств ввода-вывода, а также разнообразные возможности расширения. ATX
Конструкция ATX была разработана сравнительно недавно. В ней сочетаются наилучшие черты стандартов Baby-AT и LPX и заложены многие дополнительные усовершенствования. По существу, ATX , это ,лежащая на боку, плата Baby-AT с измененным разъемом и местоположением источника питания. Главное, что необходимо запомнить, конструкция ATX физически несовместима ни с Baby-AT, ни с LPX. Другими словами, для системной платы ATX нужен особый корпус и источник питания. Впервые официальная спецификация ATX была выпущена компанией Intel в июле 1995 года и представлена в качестве открытой промышленной спецификации. Системные платы ATX появились на рынке примерно в середине 1996 года и быстро заняли место ранее используемых плат Baby-AT. В феврале 1997 года появилась версия 2.01 спецификации ATX, после чего было сделано еще несколько незначительных изменений. В мае 2000 года выпускается последняя (на текущий момент) редакция спецификации ATX (содержащая рекомендацию Engineering Change Revision PI), которая получила номер 2.03. Компания Intel опубликовала подробную спецификацию ATX, тем самым открыв ее для сторонних производителей. В настоящее время ATX является наиболее распространенным формфактором системных плат, рекомендуемым для большинства новых систем. Система ATX останется расширяемой в течение еще многих лет, в чем она похожа на предшествующую ей системную плату Baby-AT.
Конструкция ATX позволила усовершенствовать стандарты Baby-AT и LPX. Наличие встроенной двойной панели разъемов ввода-вывода. На тыльной стороне системной платы есть область с разъемами ввода-вывода шириной 6,25 и высотой 1,75 дюйма. Это позволяет расположить внешние разъемы непосредственно на плате и исключает необходимость использования кабелей, соединяющих внутренние разъемы и заднюю панель корпуса, как в конструкции Baby-AT.
Наличие одноключевого внутреннего разъема источника питания. Это упрощает замену разъемов на источнике питания типа Baby-AT. Спецификация ATX содержит одноключевой разъем источника питания, который легко вставляется и который невозможно установить неправильно. Этот разъем имеет контакты для подвода к системной плате напряжения 3,3 В, а это означает, что для системной платы ATX не нужны встроенные преобразователи напряжения, которые часто выходят из строя. В спецификацию ATX были включены два дополнительных разъема питания, по лучивших название вспомогательных силовых разъемов (3,3 и 5 В), а также разъем ATX12V, используемый в системах, потребляющих большее количество электроэнергии, чем предусмотрено оригинальной спецификацией.
1.4 Системы, расположенные на материнской плате
Процессор - основная микросхема компьютера, в которой и производятся все вычисления.
Конструктивно процессор состоит из ячеек, похожих на ячейки оперативной памяти, но в этих ячейках данные могут не только храниться, но и изменяться.
Внутренние ячейки процессора называются регистрами. Важно также отметить, что данные, попавшие в некоторые регистры, рассматриваются не как данные, а как команды, управляющие обработкой данных в других регистрах. Среди регистров процессора есть и такие, которые в зависимости от своего содержания способны модифицировать исполнение команд. Таким образом, управляя засылкой данных в разные регистры процессора, можно управлять обработкой данных. На этом и основано исполнение программ.
С остальными устройствами компьютера, и в первую очередь с оперативной памятью, процессор связан несколькими группами проводников, называемых шинами. Основных шин три: шина данных, адресная шина и командная шина.
Адресная шина. У процессоров семейства Pentium (а именно они наиболее распространены в персональных компьютерах) адресная шина 32-разрядная, то есть состоит из 32 параллельных проводников.
В зависимости от того, есть напряжение на какой-то из линий или нет, говорят, что на этой линии выставлена единица или ноль. Комбинация из 32 нулей и единиц образует 32-разрядный адрес, указывающий на одну из ячеек оперативной памяти. К ней и подключается процессор для копирования данных из ячейки в один из своих регистров.
Шина данных. По этой шине происходит копирование данных из оперативной памяти в регистры процессора и обратно. В современных персональных компьютерах шина данных, как правило, 64-разрядная, то есть состоит из 64 линий, по которым за один раз на обработку поступают сразу 8 байтов.
Шина команд. Для того чтобы процессор мог обрабатывать данные, ему нужны команды. Он должен знать, что следует сделать с теми байтами, которые хранятся в его регистрах. Эти команды поступают в процессор тоже из оперативной памяти, но не из тех областей, где хранятся массивы данных, а оттуда, где хранятся программы. Команды тоже представлены в виде байтов. Самые простые команды укладываются в один байт, однако есть и такие, для которых нужно два, три и более байтов. В большинстве современных процессоров шина команд 32-разрядная, хотя существуют 64-разрядные процессоры и даже 128-разрядные.
Система команд процессора. В процессе работы процессор обслуживает данные, находящиеся в его регистрах, в поле оперативной памяти, а также данные, находящиеся во внешних портах процессора. Часть данных он интерпретирует непосредственно как данные, часть данных - как адресные данные, а часть - как команды.
Совокупность всех возможных команд, которые может выполнить процессор над данными, образует так называемую систему команд процессора. Процессоры, относящиеся к одному семейству, имеют одинаковые или близкие системы команд.
Процессоры, относящиеся к разным семействам, различаются по системе команд и невзаимозаменяемые. Процессоры с расширенной и сокращенной системой команд. Чем шире набор системных команд процессора, тем сложнее его архитектура, тем длиннее формальная запись команды (в байтах), тем выше средняя продолжительность исполнения одной команды, измеренная в тактах работы процессора. Так, например, система команд процессоров семейства Pentium в настоящее время насчитывает более тысячи различных команд. Такие процессоры называют процессорами с расширенной системой команд - CISС-процессорами (CISC - Complex Instruction Set Computing).
В противоположность СISC-процессорам в середине 80-х годов появились процессоры архитектуры RISC с сокращенной системой команд (RISC - Reduced Instmction Set Computing). При такой архитектуре количество команд в системе намного меньше и каждая из них выполняется намного быстрее. Таким образом, программы, состоящие из простейших команд, выполняются этими процессорами много быстрее.
Оборотная сторона сокращенного набора команд состоит в том, что сложные операции приходится эмулировать далеко не эффективной последовательностью простейших команд сокращенного набора.
В результате конкуренции между двумя подходами к архитектуре процессоров сложилось следующее распределение их сфер применения:
- СISС-процессоры используют в универсальных вычислительных системах;
- RISС-процессоры используют в специализированных вычислительных системах или устройствах, ориентированных на выполнение единообразных операций.
Персональные компьютеры платформы IВМ РС ориентированы на использование CISC-процессоров.
Совместимость процессоров. Если два процессора имеют одинаковую систему команд, то они полностью совместимы на программном уровне. Это означает, что программа, написанная для одного процессора, может исполняться и другим процессором. Процессоры, имеющие разные системы команд, как правило, несовместимы или ограниченно совместимы на программном уровне.
Группы процессоров, имеющих ограниченную совместимость, рассматривают как семейства процессоров. Так, например, все процессоры Intel Pentium относятся к так называемому семейству x86. Родоначальником этого семейства был 16-разрядный процессор Intel 8086, на базе которого собиралась первая модель компьютера IBM PC. Впоследствии выпускались процессоры Intel 80286, Intel 80386, Intel 80486, несколько моделей Intel Pentium; несколько моделей Intel Pentium ММХ, модели Intel Pentium Pro, Intel Pentium II, Intel Celeron, Intel Xeon, Intel Pentium III, Intel Pentium 4 и другие. Все эти модели, и не только они, а также многие модели процессоров компании AMD и некоторых других производителей относятся к семейству х86 и обладают совместимостью по принципу "сверху вниз".
Принцип совместимости "сверху вниз" - это пример неполной совместимости, когда каждый новый процессор "понимает" все команды своих предшественников, но не наоборот. Это естественно, поскольку двадцать лет назад разработчики процессоров не могли предусмотреть систему команд, нужную для современных программ. Благодаря такой совместимости на современном компьютере можно выполнять любые программы, созданные в последние десятилетия для любого из предшествующих компьютеров, принадлежащего той же аппаратной платформ.
Основные параметры процессоров. Основными параметрами процессоров являются: рабочее напряжение, разрядность, рабочая тактовая частота, коэффициент внутреннего умножения тактовой частоты и размер кэш-памяти.
Рабочее напряжение процессора обеспечивает материнская плата, поэтому разным маркам процессоров соответствуют разные материнские платы (их надо выбирать совместно). По мере развития процессорной техники происходит постепенное понижение рабочего напряжения. Ранние модели процессоров х86 имели рабочее напряжение 5 В. С переходом к процессорам Intel Pentium оно было понижено до 3,3 В, а в настоящее время оно составляет менее 2 В. Понижение рабочего напряжения позволяет уменьшить расстояния между структурными элементами в кристалле процессора до десятитысячных долей миллиметра, не опасаясь электрического пробоя. Пропорционально квадрату напряжения уменьшается и тепловыделение в процессоре, а это позволяет увеличивать его производительность без угрозы перегрева.
Разрядность процессора показывает, сколько бит данных он может принять и обработать в своих регистрах за один раз (за один такт). Первые процессоры xS6 были 16-разрядными. Начиная с процессора 80386 они имеют 32-разрядную архитектуру. Современные процессоры семейства Intel Pentium остаются 32-разрядными, хотя и работают с 64-разрядной шиной данных (разрядность процессора определяется не разрядностью шины данных, а разрядностью командной шины). 64-разрядных процессоров на персональные компьютеры.
В основе работы процессора лежит тот же тактовый принцип, что и в обычных часах. Исполнение каждой команды занимает определенное количество тактов. В настенных часах такты колебаний задает маятник; в ручных механических часах их задает пружинный маятник; в электронных часах для этого есть колебательный контур, задающий такты строго определенной частоты. В персональном компьютере тактовые импульсы задает одна из микросхем, входящая в микропроцессорный комплект (чипсет), расположенный на материнской плате. Чем выше частота тактов, поступающих на процессор, тем больше команд он может исполнить в единицу времени, тем выше его производительность. Первые процессоры х86 могли работать с частотой не выше 4,77 МГц, а сегодня рабочие частоты некоторых процессоров уже превосходят 4 миллиарда тактов в секунду (3 ГГц).
Тактовые сигналы процессор получает от материнской платы, которая, в отличие от процессора, представляет собой не кристалл кремния, а большой набор проводников и микросхем. По чисто физическим причинам материнская плата не может работать со столь высокими частотами, как процессор. Сегодня базовая частота материнской платы составляет около 400 МГц. Для получения более высоких частот в процессоре происходит внутреннее умножение частоты. Коэффициент внутреннего умножения в современных процессорах может достигать 10-20 и выше. Обмен данными внутри процессора происходит в несколько раз быстрее, чем обмен с другими устройствами, например с оперативной памятью. Для того чтобы уменьшить количество обращений к оперативной памяти, внутри процессора создают буферную область - кэш-память.
Нередко кэш-память распределяют по нескольким уровням. Кэш первого уровня выполняется в том же кристалле, что и сам процессор, и имеет объем порядка десятков Кбайт. Кэш второго уровня находится либо в кристалле процессора, либо в том же узле, что и процессор, хотя и исполняется на отдельном кристалле. Кэш-память первого и второго уровня работает на частоте, согласованной с частотой ядра процессора.
Кэш-память третьего уровня выполняют на быстродействующих микросхемах типа SRAM и размещают на материнской плате вблизи процессора. Ее объемы могут достигать нескольких Мбайт, но работает она на частоте материнской платы.
Процессор на материнской плате находится в специальных колодках, которые носят название сокет или слот 1. Подавляющее большинства моделей процессоров установлены именно в сокетах. Слот использовали 2 поколение процессоров Пентиум и используют процессоры АМД.
В основе работы современных процессоров лежит вероятностная модель. Её смысл заключается в том, что процессор предсказывает последующие действия программы или пользователя, основываясь на их предыдущих действиях.
Немаловажным фактом при анализе процесса является фирма изготовитель.
Существует несколько таких фирм, это: Intel, AMD, Cyrix, IBM, Texas Instruments. (Размышления на тему процессоров). В принципе все фирмы производители конфигурировали свои процессоры, таким образом, чтоб они были Intel совместимы. Долгое время лидирующие места на рынке процессоров занимала фирма Intel. В основном это связано с тем, что до шестого поколения процессор фирмы AMD, у данных процессоров существовала серьезная проблема, связанная с плавающей точкой. (Заключается в том, округления производимые компьютером при вычислениях, при суммировании давали существенную ошибку). Сегодня эта ошибка компанией AMD устранена. На сегодняшний день данной фирмой разработано и выпущено в серийное производство семь поколений процессоров Pentium.
К первому поколению относятся процессоры 8086.
Второе поколение процессоров - это 286, 386, 486.
Третье поколение процессоров - Пентиум 1
Четвертое поколение - Пентиум ММХ
Пятое поколение - Пентиум 2
Шестое поколение - Пентиум 3
Седьмое поколение - Пентиум 4.
Современные процессоры Intel выпускаются в двух модификациях полная модель и более дешевая модель, не имеющая кеша второго уровня, которая называется Celeron, что отражается на производительности компьютера. (Немного философии). Компания Intel выпускает 32-разрядные процессоры, компанией AMD был выпущен 64-разрядный процессор, который имеет удвоенную внутреннюю шину, за счет чего быстродействие его значительно повысилось по сравнению с процессорами фирмы Intel. Что сделало процессоры фирмы AMD более востребованными по сравнению с процессорами фирмы Intel. (Соотношение цена -качество, однако только для бытовых целей).
Рассмотрим архитектуру современного компьютера фирмы Intel.
Intel Pentium 4 - это первый процессор в семействе 32-битных процессор седьмого поколения от Intela. В след за ним в этом семействе разработаны процессоры с кодовыми именами Foster (модифицированный Intel Pentium 4, предназначенный для использования в серверах) и Northwood (модификация Intel Pentium 4, изготавливаемая по 0,13 - микронной технологии).
Позиционируется Intel Pentium 4 как процессор высокопроизводительных настольных компьютеров и рабочих станций начального уровня.
Его основные характеристики:
- тактовая частота: 1,30-3,06 ГГц;
- технология производства - 0,18 мкм (но это все скоро умрет вместе с кремнием, будущее за алюминием, в продаже пока нет);
- L1-кэш 200 Кбайт;
- L2-кэш 256 Кбайт, работает на тактовой частоте ядра, интегрирован на одном кристалле с процессором, поддерживает ECC-механизм обнаружения и коррекции ошибок при обмене данными с ядром процессора, обмен данными с ядром процессора идет по 256-битной шине;
- частота системной шины: физическая - 100 МГц, эффективная - 400МГц;
- напряжение питания ядра процессора 1,70 В;
- поддерживается SSE и SSE2 наборы SIMD-инструкции;
- исполнение: PGA-микросхема с 423 контактными ножками;
- процессорный разъем Socket 478.
Несмотря на то что Intel Pentium 4 сильно отличается от архитектуры процессоров Р6 (в него входят процессоры Intel Pentium Pro, Intel Pentium II, Intel Pentium III, Intel Celeron, Intel Xeon) и даже получило специальное название - NetBurst. В числе основных новшеств, появившихся в NetBurst - Hyper Pipelined Technology, Advanced Dynamic Execution, Trace Cache, Rapid Execute Engine, Streaming SIND Extension 2 (SSE2).
Hyper Pipelined Technology.
Названием Hyper Pipelined Technology конвейер (буфер содержащий команды процессора) Pentium 4 обязан своей длине - 20 стадий. Для сравнения - длина конвейераPentium III составляет 10 стадий. Чего же достиг Intel, так удлинив конвейер? Благодаря декомпозиции выполнения каждой команды на более мелкие этапы, каждый из этих этапов теперь может выполняться быстрее, что позволяет беспрепятственно увеличивать частоту процессора. Так, если при используемом сегодня технологическом процессе 0.18 мкм предельная частота для Pentium III составляет 1 ГГц (ну или, по более оптимистичным оценкам, 1.13 ГГц), Pentium 4 сможет достигнуть частоты 2 ГГц.
Однако, у чрезмерно длинного конвейера есть и свои недостатки. Первый недостаток очевиден - каждая команда теперь, проходя большее число стадий, выполняется дольше. Поэтому, чтобы младшие модели Pentium 4 превосходили по производительности старшие модели Pentium III, частоты Pentium4 начинаются с 1.4 ГГц. Если бы Intel выпустил бы Pentium 4 1 ГГц, то этот процессор, несомненно, проиграл в производительности гигагерцовому PentiumIII. Второй недостаток длинного конвейера вскрывается при ошибках в предсказании переходов. Как и любой современный процессор, Pentium 4 может выполнять инструкции не только последовательно, но и параллельно, соответственно не всегда в том порядке, как они следуют в программе и не всегда доподлинно зная направления условных переходов. Для того чтобы выбирать в таких случаях ветви программы для дальнейшего выполнения, процессор прогнозирует результаты выполнения условных переходов на основании накопленной статистики. Однако, иногда блок предсказания переходов все же ошибается, и в этом случае приходится полностью очищать конвейер, сводя на нет всю предварительно проделанную процессором работу по выполнению не той ветви в программе. Естественно, при более длинном конвейере, его очистка обходится дороже в том смысле, что на новое заполнение конвейера уходит больше процессорных тактов, а, следовательно, и времени.
Advanced Dynamic Execution.
Целью ряда ухищрений в архитектуре Pentium 4, под общим названием Advanced Dynamic Execution, как раз и является минимизация простоя процессора при неправильном предсказании переходов и увеличение вероятности правильных предсказаний. Для этого Intel улучшил блок выбор конструкций для внеочередного выполнения и повысил правильность предсказания переходов. Правда, для этого алгоритмы предсказания переходов были доработаны минимально, основным же средством для достижения цели было выбрано увеличение размеров буферов, с которыми работают соответствующие блоки процессора. Так, для выборки следующей инструкции для исполнения используется теперь окно величиной в 126 команд против 42 команд у процессора Pentium III. Буфер же, в котором сохраняются адреса выполненных переходов и на основании которого процессор предсказывает будущие переходы, теперь увеличен до 4 Кбайт, в то время как у Pentium III его размер составлял всего 512 байт. Результатом этого, а также благодаря небольшой доработке алгоритма, вероятность правильного предсказания переходов была улучшена по сравнению с Pentium III на 33%. Это - очень хороший показатель, поскольку теперь Pentium 4 предсказывает переходы правильно в 90-95% случаев.
Trace Cache.
Вместо обычного L1 кеша, который в Pentium III был разделен на область инструкций и область данных в Pentium 4 применен новый подход. Инструкции в L1 кэше не сохраняются, он предназначен теперь только для данных. Для кэширования инструкций теперь используется Trace Cache, однако по сравнению с обычным L1-кешем он имеет много преимуществ, направленных опять же на минимизацию простоев процессора при выполнении неправильных предсказаний переходов. Первое, и основное - в Trace Cache сохраняются уже декодированные инструкции. Это значит, что в нем хранятся не классические x86 инструкции, а так называемые микрокоманды, более простые операции, которыми непосредственно оперирует процессорное ядро. Сохранение в Trace Cache микроопераций позволяет избежать повторного декодирования x86 инструкций при повторном выполнении того же участка программы или при неправильном предсказании переходов.
Второе преимущество Trace Cache заключается в том, что микрооперации в нем сохраняются именно в том порядке, в каком они выполняются. Правда, правильный порядок определяется на основании предсказания переходов, однако вероятность того, что переходы предсказываются неправильно, достаточно мала для того, чтобы отказаться от очевидного выигрыша, получаемого путем отказа от повторных декодирований и предсказаний переходов.
Intel не раскрывает размеров своего Trace Cache в килобайтах, однако, известно, что в нем может быть сохранено до 12000 микроопераций.
Rapid Execute Engine.
Наиболее простая часть современного процессора - это ALU (арифметико-логическое устройство). Благодаря этому факту, Intel счел возможным увеличить его тактовую частоту внутри Pentium 4 вдвое по отношению к самому процессору. Таким образом, например, в 1.4 ГГц Pentium 4 ALU работает на частоте 2.8 ГГц.
В ALU исполняются простые целочисленные инструкции, поэтому, производительность нового процессора при операциях с целыми числами должна быть очень высокой. Однако, на производительности Pentium 4 при операциях с вещественными числами, MMX или SSE двукратное ускорение ALU никак не сказывается.
Таким образом, латентность ALU существенно снижается. В частности, на выполнение одной инструкции типа add Pentium 4 1.4 ГГц тратил всего 0.35нс, в то время как выполнение этой команды у Pentium III 1 ГГц занимает 1 нс.
SSE2.
Реализовав в своем процессоре Athlon новый конвейерный FPU (флоуд Floud), AMD очень сильно обогнала интеловский Pentium III в производительности при операциях с вещественными числами. Однако, Intel в своем Pentium 4 не стал сосредотачиваться на совершенствовании своего FPU, а просто увеличил возможности блока SSE. В результате, в Pentium 4 имеет место расширенный набор команд SSE2, в котором к имеющемуся набору из 70 инструкций было добавлено еще 144. Такое решение - результат NetBurst идеологии, основной целью которой является увеличение скорости работы с потоками данных. Инструкции SSE позволяли оперировать с восемью 128-битными регистрами XMM0..XMM7, в которых хранились по четыре вещественных числа одинарной точности. При этом все SSE операции проводились одновременно над четверками чисел, в результате чего специально оптимизированные программы, в которых производилось большое количество однотипных вычислений (а к ним, помимо обработки потоков данных в какой-то мере относятся и 3D-игры), получали существенный прирост в производительности.
SSE2 же оперирует с теми же самыми регистрами, и обратно совместим с SSE процессора Pentium III. А столь впечатляющее расширение набора команд вызвано тем, что теперь операции со 128-битными регистрами могут выполняться не только как с четверками вещественных чисел двойной точности, но и как с парами вещественных чисел двойной точности, с шестнадцатью однобайтовыми целыми, с восемью короткими двухбайтовыми целыми, с четырьмя четырехбайтовыми целыми, с двумя восьмибайтовыми целыми или с 16 байтовыми целыми. То есть, теперь SSE2 представляя собой симбиоз MMX и SSE и позволяет работать с любыми типами данных, влезающими в 128-битные регистры.
SSE2 гораздо более гибок, позволяя добиваться впечатляющего прироста в производительности. Однако, использование нового набора команд требует специальной оптимизации программ, поэтому ждать его внедрения сразу после выхода нового процессора не стоит. Со временем же,SSE2 имеет достаточно большие перспективы. Поэтому, даже AMD собирается реализовать SSE2 в своем новом семействе процессоров Hammer. Старые же программы, не использующие SSE2, а полагающиеся на обычный арифметический сопроцессор, никакого прироста в производительности при использовании Pentium 4 не получат. Более того, несмотря на то, что Intel говорит о том, что блок FPU в Pentium 4 был слегка усовершенствован, время, необходимое на выполнение обычных операций с вещественными числами возросло по сравнению с Pentium III в среднем на 2 такта.
L1 кэш
Что касается кеша первого уровня в Pentium 4, то поскольку теперь команды хранятся в Trace Cache, он предназначен только для хранения данных. Однако, его размер в Pentium 4, основанном на ядре Willamette составляет всего 8 Кбайт. Intel был вынужден сократить объем кеша первого уровня в Pentium 4, так как ядро этого процессорами без того получалось слишком большим. Тем не менее, архитектура этого процессора может поддерживать L1-кеш и большего размера, поэтому, скорее всего, при переходе на технологический процесс 0.13 мкм и новое ядро Northwood, этот кэш будет увеличен.
Однако, для увеличения производительности, Intel применил для доступа к L1-кешу новый алгоритм, чем уменьшил в Pentium 4 латентность этого кеша до двух процессорных тактов вместо трех тактов в Pentium III. Таким образом, учитывая большую тактовую частоту Pentium 4, время реакции его L1 кеша составляет всего 1.4нс для 1.4 ГГц модели против 3нс у L1 кеша Pentium III 1 ГГц. Также как и в Pentium III, L1 кэш Pentium 4 является write through и ассоциативным с 4областями ассоциативности. При этом длина одной строки L1 кеша равна 64 байтам.
L2 Advanced Transfer Cache
Процессор Pentium 4 обладает Advanced Transfer Cache второго уровня объемом 256 Кбайт. Так же, как и в Pentium III, L2-кеш имеет широкую 256-битную шину, благодаря которой процессоры от Intel имеют более высокую пропускную способность кеша, чем их конкуренты от AMD, использующие 64-битную шину кеша. Однако, в отличие от Athlon, в Pentium 4 (впрочем, также как и в Pentium III) L2 кэш не является эксклюзивным, то есть он дублирует данные, находящиеся в L1кэше.
Так как Pentium 4 рассчитан на обработку потоковых данных, скорость работы L2-кеша для него является одним из ключевых моментов. Поэтому, Intel увеличил пропускную способность кеша второго уровня в Pentium 4 в два раза. Это усовершенствование было сделано благодаря передаче данных из L2-кеша на каждый процессорный такт, в то время, как данные из L2-кеша Pentium III передаются только на каждый второй такт. Таким образом, пропускная способность L2-кеша Pentium 4, работающего, например, с частотой 1.4 ГГц имеет теперь внушительную величину 44.8 Гбайт/с. Для сравнения - пропускная способность Advanced Transfer Cache у Pentium III 1 ГГц составляет 16 Гбайт/с.
2. УСОВЕРШЕНСТВОВАНИЕ МАТЕРИНСКОЙ ПЛАТЫ
2.1 Постановка задачи
Требуется произвести усовершенствование материнской платы. Рассмотрим один из способов увеличения производительности материнской платы.
Часто при разгоне видеокарты ограничивающим фактором повышения частоты становится недостаток напряжения. Чтобы преодолеть этот барьер, прибегают к вольтмоду систем питания.
Слово "вольтмод" взято из английского (voltmodification) и означает "модификация напряжения". Это значит, что вольтмод включает в себя любую модернизацию напряжения питания памяти или ядра (не путать с изменением настроек BIOS материнской платы). В основном вольтмод применяют для модернизации системы питания видеокарт или материнских плат.
Существует два основных типа вольтмода видеокарт: программный и аппаратный. Программный вид применим к узкому кругу видеокарт. Он включает в себя поднятие напряжения через специальные утилиты (например, ATI Tool, Overclocker-x1k) или перепрошивку BIOS (например, NiBiTor, NVIDIA BIOS Modifer). Обычно изменение напряжения столь мало, что особо не отражается на разгоне, а иногда происходит занижение напряжения, что только пагубно сказывается на поднятии частоты.
Аппаратный вид вольтмода – это физическое вмешательство в питающую составляющую ядра или памяти. Всем известно, что напряжение, которое подаётся на процессор, можно изменять из BIOS материнской платы, а видеокарты (в большинстве своём) не имеют такой возможности. Если рассматривать аппаратный вид, то тут можно выявить два метода: вольтмод с помощью резистора или вольтмод с применением карандаша.
Увеличение напряжение само по себе еще не увеличивает производительность, но ускоряет переходные процессы в кристалле, за счет чего его предельная тактовая частота возрастает. А вместе с ней возрастает и тепловыделение, причем греется не только основной кристалл, но и вспомогательные элементы. Микросхемы, в штатном режиме работающие без радиатора, могут потребовать охлаждения, также возможно придется доработать схему фильтрации, добавив несколько дополнительных шунтирующих керамических конденсаторов в обвязку электролитических, а сами электрические - заменить, отобрав хорошие и качественные экземпляры с низким ESR. Пренебрежение этим правилом обычно приводит к провалу всей операции и вольмод не удается - даже при незначительном увеличении напряжения начинаются "глюки".
2.2 Метод с применением резистора
Рассмотрим один из способов вольтмонда – метод с применением резистора. Подстроечные, или переменные, резисторы выглядят так как изображено на рисунке 2.1.

Рисунок 2.1 – Подстроечные резисторы
Чтобы наиболее подробно представить переменный резистор, рассмотрим рисунок 2.2.

Рисунок 2.2 - Принцип действия переменного резистора
Выбрав резистор для вольтмода, следуйте требованиям по отбору проводов для него: они должны быть мягкими, тонкими, изолированными, не очень ломкими и небольшой длины.
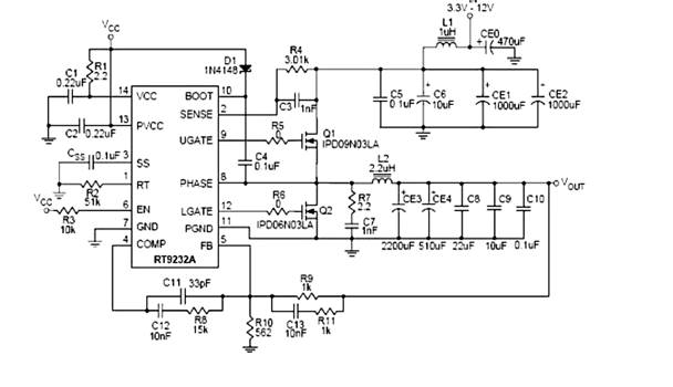
Для воспроизводства вольтмонда рассмотрим схему на рисунке 2.3.

Рисунок 2.3 – Типовая схема микросхемы
На рисунке 2.3 представлена типовая схема фирмы RichTek с маркировкой RT9232A. Обычно она устанавливается на платы Sapphire x1300/1600. Чтобы провести вольтмод, надо припаять переменный резистор к FB (5-я нога, feedback) и к GND (7-я нога, земля). Нумерация ног начинается от небольшой ямочки на микросхеме и продолжается против часовой стрелки. Припаивать провода резистора к ногам надо аккуратно, иначе возможны короткое замыкание и выход микросхемы из строя.
Припаяв регулируемый резистор в нужном месте, мы с лёгкостью сможем управлять значением сопротивления в цепи и тем самым изменять напряжение. Но допустим, мы нашли нужную микросхему, а необходимый номинал резистора и выходное напряжение нам неизвестны. В этом случае пользуются несколькими расчётными формулами (Rmax – итоговое сопротивление после перепайки переменного резистора):
Rmax = 1 / ( ( 1/Rfb) + (1/Rvr) ) (2.1)
где Rfb – это уже имеющееся сопротивление между FB и GND, Rvr – сопротивление добавляемого переменного резистора, выставленное на максимум.
Приблизительная оценка уровня минимального поднятия напряжения находится так:
Vmin = Vdef * Rfb / Rmax (2.2)
Здесь значение Vdef – напряжение по умолчанию.
Таким образом, зная расчётные формулы, мы без особого труда можем определить итоговое сопротивление и выходное напряжение.
2.3 Замена системы охлаждения перед усовершенствованием
В случае разгона с применением вольтмода к системе охлаждения надо подходить особым образом. Ведь мы имеем дело с полупроводниковыми материалами, а известно, что полупроводниковые приборы весьма подвержены внешним факторам воздействия окружающей среды и при перегреве могут выйти из строя. В основном при вольтмоде видеокарт охлаждать надо GPU и память, но раз мы осуществляем вольтмод системы питания, то и силовые элементы питания тоже желательно охладить. Об охлаждении памяти и графического ядра многие производители уже позаботились, и в продаже имеется множество эффективного охлаждения, которое можно применить при разгоне.
2.4 Вольтмод видеокарты Palit GeForce 7600GT
После того как была изложена теория, появилась необходимость проверить всё в действии. Для опытов была взята видеокарта Palit GeForce 7600GT. Ещё она была выбрана потому, что эта видеокарта пользуется некоторой популярностью среди начинающих оверклокеров.
Palit 7600GT имеет частоты GPU/Mem – 560/1400. Напряжение по умолчанию на GPU составляет 1.36В в 2D-режиме и 1.38В в 3D. Память работает при напряжении питания 2.00 В. Показания напряжений снимались с помощью недорогого цифрового мультиметра M830B. Температура GPU без нагрузки на заводских частотах составляет 49°С, а в максимальной нагрузке 64°С.
Разгон чипа не осуществлялся на родном охлаждении, оно сразу было заменено на более эффективное. Охладителем стал модернизированный для установки на видеокарту кулер IceHammer-2800WFCA
После всех работ над охлаждением видеокарта стала выглядеть так, как изображено на рисунке 2.4.

Рисунок 2.4 - Видеокарта с улучшенным охлаждением
Значения температур составили 43°С в покое, а в нагрузке 54°С. Теперь можно разгонять, не опасаясь перегрева карты. Поднятие частот осуществлялось утилитой ATITool v0.27 beta1. Мониторинг вёлся утилитой RivaTuner v2.0.1. Без вольтмода разгон по GPU составил 670MHz, а по памяти – 1600MHz.
Как уже говорилось ранее, GPU карты имеет напряжение 1.36В в 2D-режиме и 1.38В в 3D-режиме. Компоновка элементов у данной ревизии карты не соответствует референсному дизайну 7600GT. Исследовав плату, мы нашли два стабилизатора APW7065. Тот, что ближе к краю, – APW7065 – отвечает за напряжение памяти, а тот, который ближе к центру, – за напряжение ядра.
2.4.1 Вольтмод GPU
Чтобы поднять напряжение питания видеоядра, необходимо припаять переменное сопротивление на 10 кОм к 6-й и 3-й ноге APW7065 (для вычисления максимального сопротивления используем формулы (2.1) и (2.2)). Мониторинг напряжения GPU снимаем с плюсовых ног любого из конденсаторов CP2, СР3, СР4.
2.4.2 Вольтмод питания памяти
Аналогично меняется схема питания памяти. Нужно припаять переменное сопротивление номиналом 10 кОм к 6-й и 3-й ноге APW7065. Мониторинг напряжения памяти снимаем с конденсатора CP7 (в обоих случаях резистор устанавливается на максимальное значение).
В конечном итоге разгон по GPU составил 760MHz при напряжении 1,58 В. А результат памяти – 1800MHz, напряжение 2.34 В.
2.5 Результаты тестов после всех работ
После вольтмода карты всегда интересно узнать, чего мы добились. Для этого был собран тестовый стенд.
Материнская плата – Gigabyte GA-965P-S3, rev 3.3, BIOS F6;
Процессор – Intel Pentium E2160 @3400MHz | напряжение 1.50V;
Память – 2x512Mb Hexon DDR2-667MHz @760MHz (4-4-4-12 | 2,1V)
Видеокарта – Palit GeForce 7600 GT;
Система охлаждения – TT Big Typhoon CPU Cooler ;
Термопаста – АлСил3;
Блок питания – FSP Optima 550W;
Операционная система – Windows XP SP2.
Настройки драйвера NVIDIA ForceWare:
Intellisample Settings: Performance
Trilinear Optimization: Off
Anisotropic mip filter optimization: Off
Anisotropic sample filter optimization: Off
VSync: Always Off
Тестирование проводилось с помощью известных бенчмарков:
3DMark03 v3.6.0 – 1024x768, NoAA/NoAF
3DMark05 v1.2.0 – 1024x768, NoAA/NoAF
3DMark06 v1.1.0 – 1280x1024, NoAA/NoAF
Результаты тестов приведены на рисунке 2.5

Рисунок 2.5 - Результаты теста 7600GT в 3DMark03;05;06
По итогам тестирования в популярных бенчмарках можно заметить высокий прирост производительности с применением вольтмода. Это в очередной раз показывает, что иногда вольтмод может сыграть особую роль в достижении наилучшей производительности. Из приведённого примера разгона видеокарты с применением вольтмода ясно, что вольтмод – это далеко не бесполезная вещь. Что с умелыми руками и ясной головой можно добиться весьма внушительных показателей.
2.6 Доработка стабилизатора материнских плат
Современные процессоры не просто потребляют энергию. Они ее "кушают". Причем в очень больших количествах. Стабилизаторы используют сложные схемы фильтрации, обрастая электролитическими конденсаторами и дросселями. Чем их больше на плате - тем лучше.
Алюминиевые оксидные конденсаторы обладают большой собственной индуктивностью, пропорциональной их емкости, и при работе на высоких частотах сильно разогреваются, причем тем сильнее, чем выше их емкость. Поэтому, параллельно им всегда устанавливаются керамические конденсаторы, собственная индуктивность которых близка к нулю.
Если их количества окажется недостаточно, электролиты начнут подсыхать, резко увеличивая уровень пульсаций. Система (особенно разогнанная) начнет работать нестабильно, будет зависать, выдавать критически ошибки, сваливаться в голубой экран или самопроизвольно перезагружаться.
Хорошие производители, как правило, кладут керамику с запасом, однако никто не застрахован от просчетов. Отсюда и нагрев, быстро выводящий плату из строя. Высохшие электролиты легко заменить, но лучше процесс не затягивать, установив дополнительные керамические конденсаторы емкостью порядка 2,2 мкФ с номинальным напряжением не менее 16 В, припаяв их к выводам электролитических. Добавлять керамические конденсаторы следует до тех пор, пока температура электролитов не стабилизируется (то есть, прекратится ее падение).
Теперь перейдем к дросселям, которые сильно греются. И нагревают конденсаторы. Хорошие дросселя мотаются не цельным, а многожильным проводом, что ослабляет так называемый "поверхностный эффект", возникающий в результате "оттеснения" электронов из глубины проводника к его "стенкам". Как следствие, эффективная площадь сечения проводника резко сокращается, а его сопротивление возрастет. Поэтому следует намотать дроссель толстым проводом – нагрев уменьшится.
Снизить нагрев можно и другим, намного более простым путем. Берем алмазную пилу и делаем пропил сердечника шириной в ~1 мм. Это снижает насыщение дросселя постоянной составляющей магнитного потока и качество фильтрации переменной составляющей возрастет. Пропил уменьшает индуктивность дросселя, для компенсации которой рекомендуется увеличить чисто витков.
Можно сделать краткий вывод, что для уменьшения нагрева элементов питания плат, можно применить один из методов описанных выше или применить все в комплексе.
3. ТЕХНИКО-ЭКОНОМИЧЕСКОЕ ОБОСНОВАНИЕ ОБЪЕКТА РАЗРАБОТКИ
Первичными исходными данными для определения стоимости проекта являются показатели, которые используются на предприятии ГПО "МОНОЛИТ" г. Харьков.
Эти показатели сведены в таблицу 3.1.
Таблица 3.1 - Данные предприятия ГПО "МОНОЛИТ" г. Харьков состоянием на 01.01.2010 г.
| Статьи расходов | Усл.обоз. | Единицы измер. |
Величина |
| 1 | 2 | 3 | 4 |
| Разработка (проектирование) КД | |||
| Тарифная ставка конструктора - технолога | Зсист | грн. | 1200 |
| Тарифная ставка обслуживающего персонала | Зперс | грн. | 1200 |
| Зарплата других категорий рабочих, задействованных в процессе разработки КД | Зин.роб. | грн. | 1500 |
| Тариф на электроэнергию | Се/е | грн. | 0,56 |
| Мощность компьютера, модема, принтера и др. | WМ | квт /час. | 0,3 |
| Стоимость ЭВМ, принтера, модема для базового и нового изделия (IBMPentium/32/200/ SVG) | Втз | грн. | 3200,00 |
| Амортизационные отчисления | Ааморт | % | 10 |
| Стоимость 1-го часа использования ЭВМ | Вг | грн. | 6,5 |
| Норма дополнительной зарплаты | Нд | % | 10 |
| Отчисление на социальные мероприятия | Нсоц | % | 37,2 |
| Общепроизводственные (накладные) расходы | Ннакл | % | 25 |
| Транспортно-заготовительные расходы | Нтрв | % | 4 |
| Время обслуживания систем ЭВМ | То | час/год | 180 |
| Норма амортизационных отчислений на ЭВМ | На | % | 10 |
| Отчисление на удерживание и ремонт ЭВМ | Нр | % | 10 |
3.1 Расчет расходов на стадии проектирования (разработки) КД нового изделия
а) Трудоемкость разработки КД нового изделия
Для определения трудоемкости выполнения проектных работ прежде всего складывается перечень всех этапов и видов работ, которые должны быть выполнены (логически, упорядочено и последовательно). Нужно определить квалификационный уровень (должности) исполнителей.
Расходы на разработку КД представляет собой оплату труда разработчиков схемы электрической принципиальной, конструкторов и технологов.
Расчет расходов на КД выводится методом калькуляции расходов, в основу которого положенная трудоемкость и заработная плата разработчиков.
а) Трудоемкость разработки КД изделия (Т) рассчитывается по формуле:
| (3.1) |
где Татз – расходы труда на анализ технического задания (ТЗ), чел./час;
Трес – расходы труда на разработку электрических схем, чел./час;
Трк – расходы труда на разработку конструкции, чел./час;
Трт – расходы труда на разработку технологии, чел./час;
Токд – расходы труда на оформление КД, чел./час;
Твидз – расходы труда на изготовление и испытание опытного образца, чел./час.
Данные расчета заносятся в таблице 3.2.
Таблица 3.2 - Расчет заработной платы на разработку КД изделия
| Виды работ | Условные обозначения | Почасовая тарифная ставка - Сст, грн. | Фактические расходы времени чел./час; |
Сдельная зарплата, грн. |
| 1. Анализ ТЗ | Татз | 4,28 | 2 | 8,56 |
| 2. Разработка электрических схем | Трес | 4,28 | 4 | 17,12 |
| 3. Разработка конструкции | Трк | 4,28 | 4 | 17,12 |
| 4. Разработка технологии | Трт | 4,28 | 3 | 12,84 |
| 5. Оформление КД | Токд | 4,28 | 8 | 34,24 |
| 6. Изготовление и испытание опытного образца | Твидз | 4,28 | 4 | 17,12 |
| ВСЕГО: | å | 4,28 | 25 | 107,00 |
Заработная плата на разработку КД изделия С определяется за формулой:
| (3.2) |
где
- почасовая тарифная ставка разработчика, грн
- трудоемкость разработки КД изделия (определяется в гривнях с двумя десятинными знаками (00,00грн.)
б) Расчет материальных расходов на разработку КД
Материальные расходы Мв , которые необходимы для разработки (создании) КД, приведенные в таблице 3.3.
Таблица 3.3 - Расчет материальных расходов на разработку КД
| Материал | Условные обознач. |
Факт. количество | Цена за ед., грн. | Сумма, грн. |
| 1. CD DVD | диск | 2 | 2,00 | 4,00 |
| 2. Бумага | лист | 200 | 0,07 | 14,00 |
| 3. Другие материалы | å Ми | - | - | - |
| ВСЕГО | å | 18,00 | ||
| ТЗР (4%) | 0,72 | |||
| ИТОГО | Мв | 18,72 |
в) Расходы на использование ЭВМ при разработке КД (если они есть).
Расходы, на использование ЭВМ при разработке КД, рассчитываются исходя из расходов работы одного часа ЭВМ по формуле. грн.:
| (3.3) |
где Вг – стоимость работы одного часа ЭВМ, грн.
Трес – расходы труда на разработку электрических схем, чел./час;
Трк – расходы труда на разработку конструкции, чел./час;
Трт – расходы труда на разработку технологии, чел./час;
Токд – расходы труда на оформление КД, чел./час;
При этом, стоимость работы одного часа ЭВМ (других технических средств - ТЗ) Вг определяется по формуле, грн.:
| (3.4) |
где Те/е – расходы на электроэнергию, грн.;
Ваморт – величина 1-го часа амортизации ЭВМ, грн.;
Зперс – почасовая зарплата обслуживающего персонала, грн.;
Трем – расходы на ремонт, покупку деталей, грн.;
Стоимость одного часа амортизации Ваморт определяется по формуле, грн.: при 40 часовой рабочей неделе:
| (3.5) |
где Втз - стоимость технических средств, грн.
На - норма годовой амортизации (%).
Кт - количество недель в год (52 недели/год).
Гт - количество рабочих часов в неделю (40 часов/неделю)
Почасовая оплата обслуживающего персонала Зперс рассчитывается по формуле, грн.:
| (3.6) |
где Окл - месячный оклад обслуживающего персонала, грн.
Крг - количество рабочих часов в месяц (160 часов/месяц);
Нрем - расходы на оплату труда ремонта ЭВМ (6 % Окл ).
Расходы на ремонт, покупку деталей для ЭВМ Трем определяются по формуле, грн.:
| (3.7) |
где Втз - стоимость технических средств, грн.
Нрем - процент расходов на ремонт, покупку деталей (%);
Кт - количество недель на год (52 недели/год).
Гт - количество рабочих часов на неделю (36 ¸ 168 час./неделя)
Расходы на использование электроэнергии ЭВМ и техническими средствами Те/е определяются по формуле, грн.:
| (3.8) |
где Ве/е – стоимость одного кВт/час электроэнергии, грн.;
Wпот – мощность компьютера, принтера и сканера (за 1 час), (кВт/час.).
Таким образом, стоимость одного часа работы ЭВМ при разработке КД будет составлять (см. формулу 3.4), грн.:
.
Расходы на использование ЭВМ при разработке, грн. (см. формулу 3.3):
![]()
г) Расчет технологической себестоимости создания КД
Расчет технологической себестоимости создания КД изделия проводится методом калькуляции расходов (таблица 3.4).
Таблица 3.4 - Калькуляция технологических расходов на создание КД изделия
№ п/п |
Наименование статей | Условны обозначения |
Расходы (грн.) |
| 1 | 2 | 3 | 4 |
| 1. | Материальные расходы | Мв | 18,72 |
| 2. | Основная зарплата | Зо | 107,00 |
| 3. | Дополнительная зарплата | Зд | 10,70 |
| 4. | Отчисление на социальные мероприятия | Нсоц | 43,78 |
| 5. | Накладные расходы предприятия | Ннакл | 16,05 |
| 6. | Расходы на использование ЭВМ | ВМ | 18,06 |
| 7. | Себестоимость КД изделия | Скд = å (1¸6) | 203,61 |
Себестоимость разработанной конструкторской документации Скд рассчитывается как сумма пунктов 1–6.
3.2 Расчет расходов на стадии производства изделия
Себестоимость изделия что разрабатывается рассчитывается на основе норм материальных и трудовых расходов. Среди исходных данных, которые используются для расчета себестоимости изделия, выделяют нормы расходов сырья и основных материалов на одно изделие (таблица 3.5).
Таблица 3.5 - Расчет расходов на сырье и основные материалы на одно изделие
| Материалы | Норма расходов (единиц) |
Оптовая цена грн./ед. | Фактические расходы (единиц) |
Сумма грн. |
| 1 | 2 | 3 | 4 | 5 |
| Припой ПОС - 61 (ГОСТ 21930 - 76), кг | 0,2 | 25,00 | 0,2 | 5,00 |
| Лак ЭП-9114 (ГОСТ 2785-76), кг | 0,1 | 10,00 | 0,1 | 1,00 |
| Другие | - | -- | - | - |
| ВСЕГО: | 6,00 | |||
| Транспортно-заготовительные расходы (4%) | 0,24 | |||
| ИТОГО: | 6,24 |
В ходе расчета себестоимости изделия, как исходные данные, используют спецификации материалов, покупных комплектующих изделии и полуфабрикатов, что используются при изготовления одного изделия (таблица 3.6).
Таблица 3.6 – Ведомость комплектующих элементов на усовершенствование материнской платы
| № | Наименование | Стоимость единицы, грн. | Количество, шт. | Сумма, грн. |
| 1 | Резистор МЛТ 0,125 10 кОм / 5% | 0,4 | 2 | 0,8 |
| 2 | Переменный резистор СПО-1 10 кОм | 3,0 | 1 | 3,0 |
| 3 | Конденсаторы керамические К31-11-1Г-30В 2,2 мкФ+ 5 % | 0,80 | 6 | 4,80 |
| 4 | Всего: | 8,60 | ||
| 5 | Транспортно-заготовительные расходы (4%) | 0,34 | ||
| ИТОГО: | 8,94 | |||
Расчет зарплаты основных производственных рабочих проводим на основе норм трудоемкости по видам работ и почасовыми ставками рабочих (таблица 3.7). Калькуляция себестоимости и определения цены выполняется в таблице 3.8.
Таблица 3.7 - Расчет основной зарплаты
| Наименование операции | Почасовая тарифная ставка, грн. | Норма времени чел./час. | Сдельная зарплата, грн. |
| 1 | 2 | 3 | 4 |
| Заготовительная | 5,91 | 1 | 5,91 |
| Слесарная | 5,91 | 2 | 11,82 |
| Сборка | 5,91 | 2 | 11,82 |
| Монтажная | 5,91 | 3 | 17,73 |
| Настройка | 5,91 | 1 | 5,91 |
| Другие | - | - | - |
| ВСЕГО: | 9 | 53,91 |
Таблица 3.8 - Калькуляция себестоимости и определения цены изделии по новой КД
| Наименование статей расходов | Сумма, грн. |
| Сырье и материалы | 6,24 |
| Покупные комплектующие изделия | 8,94 |
| Основная зарплата рабочих | 53,91 |
| Дополнительная зарплата (15%) | 8,09 |
| Отчисление на социальные мероприятия (37,2%) | 23,06 |
| Накладные расходы (25% по данным предприятия) | 13,48 |
| Производственная себестоимость | 203,61 |
| Общая стоимость блока, который модернизируется | 317,49 |
Общая стоимость на подготовку конструкторской документации и модернизацию материнской платы составляет 317,49 грн..
3.3 Расчет экономического эффекта
Рассмотрим сравнительную оценку стоимости модернизации и стоимости компьютера с характеристиками, соответствующими после модернизации материнской платы.
Таблица 3.8 – Сравнительные характеристики
| Наименование | Стоимость, грн. | Источник |
| Компьютер Acer ASM3100 | 4867,80 | http://www.grand.ua |
| Материнская плата Gigabyte GA-965P-S3, rev 3.3, BIOS F6 | 784,00 | http://www.overclockers.ru |
| Стоимость модернизации | 317,49 | Данный проект |
| Компьютер Athlon 64 II X2 240, 2xDDR2 | 8264,00 | http://komputer.net.ua/ |
Проанализируем данные приведенные в таблице 3.8.
Для того, чтобы иметь компьютер с характеристиками, которые мы получили после усовершенствования материнской платы, нам бы пришлось заплатить порядка 8264, 00 грн. (Таблица 3.8 - Компьютер Athlon 64 II X2 240, 2xDDR2). Но после усовершенствования материнской платы на компьютере Acer ASM3100 материнской платы Gigabyte GA-965P-S3 стоимость компьютера и стоимость модернизации будет составлять 5185,29 грн. Отсюда получаем экономический эффект от внедрения данной разработки:
Ээф = 8264,00 - 5185,29 = 3078,71 грн.
Вывод. Экономический эффект при усовершенствовании материнской платы Gigabyte GA-965P-S3 составляет 3078,71 грн., при составления КД на модернизацию и производства работ по монтажу и настройке ПК.
4. ОХРАНА ТРУДА
Научно-технический прогресс внес серьезные изменения в условия производственной деятельности работников умственного труда. Их труд стал более интенсивным, напряженным, требующим значительных затрат умственной, эмоциональной и физической энергии. Это потребовало комплексного решения проблем эргономики, гигиены и организации труда, регламентации режимов труда и отдыха.
В настоящее время компьютерная техника широко применяется во всех областях деятельности человека. При работе с компьютером человек подвергается воздействию ряда опасных и вредных производственных факторов: электромагнитных полей (диапазон радиочастот: ВЧ, УВЧ и СВЧ), инфракрасного и ионизирующего излучений, шума и вибрации, статического электричества и др..
Работа с компьютером характеризуется значительным умственным напряжением и нервно-эмоциональной нагрузкой операторов, высокой напряженностью зрительной работы и достаточно большой нагрузкой на мышцы рук при работе с клавиатурой ЭВМ. Большое значение имеет рациональная конструкция и расположение элементов рабочего места, что важно для поддержания оптимальной рабочей позы человека-оператора.
В процессе работы с компьютером необходимо соблюдать правильный режим труда и отдыха. В противном случае у персонала отмечаются значительное напряжение зрительного аппарата с появлением жалоб на неудовлетворенность работой, головные боли, раздражительность, нарушение сна, усталость и болезненные ощущения в глазах, в пояснице, в области шеи и руках.
4.1 Требования к производственным помещениям
4.1.1 Окраска и коэффициенты отражения
Окраска помещений и мебели должна способствовать созданию благоприятных условий для зрительного восприятия, хорошего настроения.
Источники света, такие как светильники и окна, которые дают отражение от поверхности экрана, значительно ухудшают точность знаков и влекут за собой помехи физиологического характера, которые могут выразиться в значительном напряжении, особенно при продолжительной работе. Отражение, включая отражения от вторичных источников света, должно быть сведено к минимуму.
Для защиты от избыточной яркости окон могут быть применены шторы и экраны. В зависимости от ориентации окон рекомендуется следующая окраска стен и пола:
окна ориентированы на юг: - стены зеленовато-голубого или светло-голубого цвета; пол - зеленый;
окна ориентированы на север: - стены светло-оранжевого или оранжево-желтого цвета; пол - красновато-оранжевый;
окна ориентированы на восток: - стены желто-зеленого цвета; пол зеленый или красновато-оранжевый;
окна ориентированы на запад: - стены желто-зеленого или голубовато-зеленого цвета; пол зеленый или красновато-оранжевый.
В помещениях, где находится компьютер, необходимо обеспечить следующие величины коэффициента отражения: для потолка: 60-70%, для стен: 40-50%, для пола: около 30%. Для других поверхностей и рабочей мебели: 30-40%.
4.1.2 Освещение
Правильно спроектированное и выполненное производственное освещение улучшает условия зрительной работы, снижает утомляемость, способствует повышению производительности труда, благотворно влияет на производственную среду, оказывая положительное психологическое воздействие на работающего, повышает безопасность труда и снижает травматизм.
Недостаточность освещения приводит к напряжению зрения, ослабляет внимание, приводит к наступлению преждевременной утомленности. Чрезмерно яркое освещение вызывает ослепление, раздражение и резь в глазах.
Неправильное направление света на рабочем месте может создавать резкие тени, блики, дезориентировать работающего. Все эти причины могут привести к несчастному случаю или профзаболеваниям, поэтому столь важен правильный расчет освещенности.
Существует три вида освещения - естественное, искусственное и совмещенное (естественное и искусственное вместе).
Естественное освещение - освещение помещений дневным светом, проникающим через световые проемы в наружных ограждающих конструкциях помещений.
Естественное освещение характеризуется тем, что меняется в широких пределах в зависимости от времени дня, времени года, характера области и ряда других факторов.
Искусственное освещение применяется при работе в темное время суток и днем, когда не удается обеспечить нормированные значения коэффициента естественного освещения (пасмурная погода, короткий световой день).
Освещение, при котором недостаточное по нормам естественное освещение дополняется искусственным, называется совмещенным освещением.
Искусственное освещение подразделяется на рабочее, аварийное, эвакуационное, охранное. Рабочее освещение, в свою очередь, может быть общим или комбинированным. Общее - освещение, при котором светильники размещаются в верхней зоне помещения равномерно или применительно к расположению оборудования. Комбинированное - освещение, при котором к общему добавляется местное освещение.
Согласно СНиП II-4-79 в помещений вычислительных центров необходимо применить систему комбинированного освещения.
При выполнении работ категории высокой зрительной точности (наименьший размер объекта различения 0,3…0,5мм) величина коэффициента естественного освещения (КЕО) должна быть не ниже 1,5%, а при зрительной работе средней точности (наименьший размер объекта различения 0,5…1,0 мм) КЕО должен быть не ниже 1,0%. В качестве источников искусственного освещения обычно используются люминесцентные лампы типа ЛБ или ДРЛ, которые попарно объединяются в светильники, которые должны располагаться над рабочими поверхностями равномерно. Требования к освещенности в помещениях, где установлены компьютеры, следующие: при выполнении зрительных работ высокой точности общая освещенность должна составлять 300лк, а комбинированная - 750лк; аналогичные требования при выполнении работ средней точности - 200 и 300лк соответственно. Кроме того все поле зрения должно быть освещено достаточно равномерно – это основное гигиеническое требование. Иными словами, степень освещения помещения и яркость экрана компьютера должны быть примерно одинаковыми, т.к. яркий свет в районе периферийного зрения значительно увеличивает напряженность глаз и, как следствие, приводит к их быстрой утомляемости.
4.1.3 Параметры микроклимата
Параметры микроклимата могут меняться в широких пределах, в то время как необходимым условием жизнедеятельности человека является поддержание постоянства температуры тела благодаря терморегуляции, т.е. способности организма регулировать отдачу тепла в окружающую среду. Принцип нормирования микроклимата – создание оптимальных условий для теплообмена тела человека с окружающей средой.
Вычислительная техника является источником существенных тепловыделений, что может привести к повышению температуры и снижению относительной влажности в помещении. В помещениях, где установлены компьютеры, должны соблюдаться определенные параметры микроклимата. В санитарных нормах СН-245-71 установлены величины параметров микроклимата, создающие комфортные условия. Эти нормы устанавливаются в зависимости от времени года, характера трудового процесса и характера производственного помещения (см. табл. 4.1)
Таблица 4.1- Параметры микроклимата для помещений, где установлены компьютеры
| Период года | Параметр микроклимата | Величина |
| Холодный | Температура воздуха в помещении | 22…24°С |
| Относительная влажность | 40…60% | |
| Скорость движения воздуха | до 0,1м/с | |
| Теплый | Температура воздуха в помещении | 23…25°С |
| Относительная влажность | 40…60% | |
| Скорость движения воздуха | 0,1…0,2м/с |
Объем помещений, в которых размещены работники вычислительных центров, не должен быть меньше 19,5м3 /человека с учетом максимального числа одновременно работающих в смену. Нормы подачи свежего воздуха в помещения, где расположены компьютеры, приведены в табл. 4.2.
Таблица 4.2 - Нормы подачи свежего воздуха в помещения, где расположены компьютеры
| Характеристика помещения | Объемный расход подаваемого в помещение свежего воздуха, м3 /на одного человека в час |
| Объем до 20м3 на человека | Не менее 30 |
| 20…40м3 на человека | Не менее 20 |
| Более 40м3 на человека | Естественная вентиляция |
Для обеспечения комфортных условий используются как организационные методы (рациональная организация проведения работ в зависимости от времени года и суток, чередование труда и отдыха), так и технические средства (вентиляция, кондиционирование воздуха, отопительная система).
4.1.4 Шум и вибрация
Шум ухудшает условия труда оказывая вредное действие на организм человека. Работающие в условиях длительного шумового воздействия испытывают раздражительность, головные боли, головокружение, снижение памяти, повышенную утомляемость, понижение аппетита, боли в ушах и т. д. Такие нарушения в работе ряда органов и систем организма человека могут вызвать негативные изменения в эмоциональном состоянии человека вплоть до стрессовых.
Под воздействием шума снижается концентрация внимания, нарушаются физиологические функции, появляется усталость в связи с повышенными энергетическими затратами и нервно-психическим напряжением, ухудшается речевая коммутация.
Все это снижает работоспособность человека и его производительность, качество и безопасность труда. Длительное воздействие интенсивного шума [выше 80 дБ(А)] на слух человека приводит к его частичной или полной потере.
В табл. 4.3 указаны предельные уровни звука в зависимости от категории тяжести и напряженности труда, являющиеся безопасными в отношении сохранения здоровья и работоспособности.
Таблица 4.3 - Предельные уровни звука, дБ, на рабочих местах
| Категория напряженности труда | Категория тяжести труда | |||
| Легкая | Средняя | Тяжелая | Очень тяжелая | |
| I. Мало напряженный | 80 | 80 | 75 | 75 |
| II. Умеренно напряженный | 70 | 70 | 65 | 65 |
| III. Напряженный | 60 | 60 | - | - |
| IV. Очень напряженный | 50 | 50 | - | - |
Уровень шума на рабочем месте математиков-программистов и операторов видеоматериалов не должен превышать 50дБА, а в залах обработки информации на вычислительных машинах - 65дБА. Для снижения уровня шума стены и потолок помещений, где установлены компьютеры, могут быть облицованы звукопоглощающими материалами. Уровень вибрации в помещениях вычислительных центров может быть снижен путем установки оборудования на специальные виброизоляторы.
4.1.5 Электромагнитное и ионизирующее излучения
Большинство ученых считают, что как кратковременное, так и длительное воздействие всех видов излучения от экрана монитора не опасно для здоровья персонала, обслуживающего компьютеры. Однако исчерпывающих данных относительно опасности воздействия излучения от мониторов на работающих с компьютерами не существует и исследования в этом направлении продолжаются.
Допустимые значения параметров неионизирующих электромагнитных излучений от монитора компьютера представлены в табл. 4.4.
Максимальный уровень рентгеновского излучения на рабочем месте оператора компьютера обычно не превышает 10мкбэр/ч, а интенсивность ультрафиолетового и инфракрасного излучений от экрана монитора лежит в пределах 10-100мВт/м2 .
Таблица 4.4 - Допустимые значения параметров неионизирующих электромагнитных излучений (в соответствии с СанПиН 2.2.2.542-96)
| Наименование параметра | Допустимые значения |
| Напряженность электрической составляющей электромагнитного поля на расстоянии 50см от поверхности видеомонитора | 10В/м |
Напряженность магнитной составляющей электромагнитного поля на расстоянии 50см от поверхности видеомонитора |
0,3А/м |
Напряженность электростатического поля не должна превышать: для взрослых пользователей для детей дошкольных учреждений и учащихся средних специальных и высших учебных заведений |
20кВ/м 15кВ/м |
Для снижения воздействия этих видов излучения рекомендуется применять мониторы с пониженным уровнем излучения (MPR-II, TCO-92, TCO-99), устанавливать защитные экраны, а также соблюдать регламентированные режимы труда и отдыха.
4.2 Эргономические требования к рабочему месту
Проектирование рабочих мест, снабженных видеотерминалами, относится к числу важных проблем эргономического проектирования в области вычислительной техники.
Рабочее место и взаимное расположение всех его элементов должно соответствовать антропометрическим, физическим и психологическим требованиям. Большое значение имеет также характер работы. В частности, при организации рабочего места программиста должны быть соблюдены следующие основные условия: оптимальное размещение оборудования, входящего в состав рабочего места и достаточное рабочее пространство, позволяющее осуществлять все необходимые движения и перемещения.
Эргономическими аспектами проектирования видеотерминальных рабочих мест, в частности, являются: высота рабочей поверхности, размеры пространства для ног, требования к расположению документов на рабочем месте (наличие и размеры подставки для документов, возможность различного размещения документов, расстояние от глаз пользователя до экрана, документа, клавиатуры и т.д.), характеристики рабочего кресла, требования к поверхности рабочего стола, регулируемость элементов рабочего места.
Главными элементами рабочего места программиста являются стол и кресло.
Основным рабочим положением является положение сидя.
Рабочая поза сидя вызывает минимальное утомление программиста.
Рациональная планировка рабочего места предусматривает четкий порядок и постоянство размещения предметов, средств труда и документации. То, что требуется для выполнения работ чаще, расположено в зоне легкой досягаемости рабочего пространства.
Моторное поле - пространство рабочего места, в котором могут осуществляться двигательные действия человека.
Максимальная зона досягаемости рук - это часть моторного поля рабочего места, ограниченного дугами, описываемыми максимально вытянутыми руками при движении их в плечевом суставе.
Оптимальная зона - часть моторного поля рабочего места, ограниченного дугами, описываемыми предплечьями при движении в локтевых суставах с опорой в точке локтя и с относительно неподвижным плечом.
На рис. 4.1 показан пример размещения основных и периферийных составляющих ПК на рабочем столе программиста.
Для комфортной работы стол должен удовлетворять следующим условиям:
- высота стола должна быть выбрана с учетом возможности сидеть свободно, в удобной позе, при необходимости опираясь на подлокотники;
- нижняя часть стола должна быть сконструирована так, чтобы программист мог удобно сидеть, не был вынужден поджимать ноги;
- поверхность стола должна обладать свойствами, исключающими появление бликов в поле зрения программиста;
- конструкция стола должна предусматривать наличие выдвижных ящиков (не менее 3 для хранения документации, листингов, канцелярских принадлежностей);
- высота рабочей поверхности рекомендуется в пределах 680-760мм;
- высота поверхности, на которую устанавливается клавиатура, должна быть около 650мм.
Большое значение придается характеристикам рабочего кресла. Так, рекомендуемая высота сиденья над уровнем пола находится в пределах 420-
550мм. Поверхность сиденья мягкая, передний край закругленный, а угол наклона спинки - регулируемый.
Необходимо предусматривать при проектировании возможность различного размещения документов: сбоку от видеотерминала, между монитором и клавиатурой и т.п. Кроме того, в случаях, когда видеотерминал имеет низкое качество изображения, например заметны мелькания, расстояние от глаз до экрана делают больше (около 700мм), чем расстояние от глаза до документа (300-450мм). Вообще при высоком качестве изображения на видеотерминале расстояние от глаз пользователя до экрана, документа и клавиатуры может быть равным.
Положение экрана определяется:
- расстоянием считывания (0,6 - 0,7м);
- углом считывания, направлением взгляда на 20˚ ниже горизонтали к центру экрана, причем экран перпендикулярен этому направлению.
Должна также предусматриваться возможность регулирования экрана:
- по высоте +3 см;
- по наклону от -10˚ до +20˚ относительно вертикали;
- в левом и правом направлениях.
Большое значение также придается правильной рабочей позе пользователя.
При неудобной рабочей позе могут появиться боли в мышцах, суставах и сухожилиях. Требования к рабочей позе пользователя видеотерминала следующие:
- голова не должна быть наклонена более чем на 20˚,
- плечи должны быть расслаблены,
- локти - под углом 80˚-100˚,
- предплечья и кисти рук - в горизонтальном положении.
Причина неправильной позы пользователей обусловлена следующими факторами: нет хорошей подставки для документов, клавиатура находится слишком высоко, а документы - низко, некуда положить руки и кисти, недостаточно пространство для ног.
В целях преодоления указанных недостатков даются общие рекомендации: лучше передвижная клавиатура; должны быть предусмотрены специальные приспособления для регулирования высоты стола, клавиатуры и экрана, а также подставка для рук.
Существенное значение для производительной и качественной работы на компьютере имеют размеры знаков, плотность их размещения, контраст и соотношение яркостей символов и фона экрана. Если расстояние от глаз оператора до экрана дисплея составляет 60-80 см, то высота знака должна быть не менее 3мм, оптимальное соотношение ширины и высоты знака составляет 3:4, а расстояние между знаками – 15-20% их высоты. Соотношение яркости фона экрана и символов - от 1:2 до 1:15.
Во время пользования компьютером медики советуют устанавливать монитор на расстоянии 50-60 см от глаз. Специалисты также считают, что верхняя часть видеодисплея должна быть на уровне глаз или чуть ниже. Когда человек смотрит прямо перед собой, его глаза открываются шире, чем когда он смотрит вниз. За счет этого площадь обзора значительно увеличивается, вызывая обезвоживание глаз. К тому же если экран установлен высоко, а глаза широко открыты, нарушается функция моргания. Это значит, что глаза не закрываются полностью, не омываются слезной жидкостью, не получают достаточного увлажнения, что приводит к их быстрой утомляемости.
Создание благоприятных условий труда и правильное эстетическое оформление рабочих мест на производстве имеет большое значение, как для облегчения труда, так и для повышения его привлекательности, положительно влияющей на производительность труда.
4.3 Режим труда
Как уже было неоднократно отмечено, при работе с персональным компьютером очень важную роль играет соблюдение правильного режима труда и отдыха. В противном случае у персонала отмечаются значительное напряжение зрительного аппарата с появлением жалоб на неудовлетворенность работой, головные боли, раздражительность, нарушение сна, усталость и болезненные ощущения в глазах, в пояснице, в области шеи и руках.
В табл. 4.5 представлены сведения о регламентированных перерывах, которые необходимо делать при работе на компьютере, в зависимости от продолжительности рабочей смены, видов и категорий трудовой деятельности с ВДТ (видеодисплейный терминал) и ПЭВМ (в соответствии с САнНиП 2.2.2 542-96 "Гигиенические требования к видеодисплейным терминалам, персональным электронно-вычислительным машинам и организации работ").
Таблица 4.5 - Время регламентированных перерывов при работе на компьютере
| Категория работы с ВДТ или ПЭВМ | Уровень нагрузки за рабочую смену при видах работы с ВДТ, количество знаков |
Суммарное время регламентированных перерывов, мин |
|
При 8-часовой смене |
При 12-часовой смене |
||
| Группа А | до 20000 | 30 | 70 |
| Группа Б | до 40000 | 50 | 90 |
| Группа В | до 60000 | 70 | 120 |
Примечание. Время перерывов дано при соблюдении указанных Санитарных правил и норм. При несоответствии фактических условий труда требованиям Санитарных правил и норм время регламентированных перерывов следует увеличить на 30%.
В соответствии со САнНиП 2.2.2 546-96 все виды трудовой деятельности, связанные с использованием компьютера, разделяются на три группы: группа А: работа по считыванию информации с экрана ВДТ или ПЭВМ с предварительным запросом; группа Б: работа по вводу информации; группа В: творческая работа в режиме диалога с ЭВМ.
Эффективность перерывов повышается при сочетании с производственной гимнастикой или организации специального помещения для отдыха персонала с удобной мягкой мебелью, аквариумом, зеленой зоной и т.п.
4.4 Расчет освещенности
Расчет освещенности рабочего места сводится к выбору системы освещения, определению необходимого числа светильников, их типа и размещения. Исходя из этого, рассчитаем параметры искусственного освещения.
4.4.1 Расчет искусственного освещения
Обычно искусственное освещение выполняется посредством электрических источников света двух видов: ламп накаливания и люминесцентных ламп. Будем использовать люминесцентные лампы, которые по сравнению с лампами накаливания имеют ряд существенных преимуществ:
- по спектральному составу света они близки к дневному, естественному свету;
- обладают более высоким КПД (в 1,5-2 раза выше, чем КПД ламп накаливания);
- обладают повышенной светоотдачей (в 3-4 раза выше, чем у ламп накаливания);
- более длительный срок службы.
Расчет освещения производится для комнаты площадью 15м2 , ширина которой - 5м, высота - 3 м. Воспользуемся методом светового потока.
Для определения количества светильников определим световой поток, падающий на поверхность по формуле:
F = E∙S∙Z∙К / n , (4.1)
гдеF - рассчитываемый световой поток, Лм;
Е - нормированная минимальная освещенность, Лк (определяется по таблице). Работу программиста, в соответствии с этой таблицей, можно отнести к разряду точных работ, следовательно, минимальная освещенность будет Е = 300Лк;
S - площадь освещаемого помещения (в нашем случае S = 15м2 );
Z - отношение средней освещенности к минимальной (обычно принимается равным 1,1-1,15 , пусть Z = 1,1);
К - коэффициент запаса, учитывающий уменьшение светового потока лампы в результате загрязнения светильников в процессе эксплуатации (его значение зависит от типа помещения и характера проводимых в нем работ и в нашем случае К = 1,5);
n - коэффициент использования, (выражается отношением светового потока, падающего на расчетную поверхность, к суммарному потоку всех ламп и исчисляется в долях единицы; зависит от характеристик светильника, размеров помещения, окраски стен и потолка, характеризуемых коэффициентами отражения от стен (РС) и потолка (РП)), значение коэффициентов РС и РП были указаны выше: РС=40%, РП=60%. Значение n определим по таблице коэффициентов использования различных светильников.
Для этого вычислим индекс помещения по формуле:
I = A∙B / h (A+B), (4.2)
где h - расчетная высота подвеса, h = 2,92 м;
A - ширина помещения, А = 3 м;
В - длина помещения, В = 5 м.
Подставив значения получим:
I= 0,642.
Зная индекс помещения I, по таблице 7 [23] находим n = 0,22.
Подставим все значения в формулу (4.1) для определения светового потока F, получаем F = 33750 Лм.
Для освещения выбираем люминесцентные лампы типа ЛБ40-1, световой поток которых Fл = 4320 Лм.
Рассчитаем необходимое количество ламп по формуле:
N = F / Fл , (4.3)
где N - определяемое число ламп;
F - световой поток, F = 33750 Лм;
Fл - световой поток лампы, Fл = 4320 Лм.
N = 8 ламп.
При выборе осветительных приборов используем светильники типа ОД. Каждый светильник комплектуется двумя лампами.
Значит требуется для помещения площадью S = 15 м2 четыре светильника типа ОД.
4.4.2 Расчет естественного освещения помещений
Организация правильного освещения рабочих мест, зон обработки и производственных помещений имеет большое санитарно-гигиеническое значение, способствует повышению продуктивности работы, снижения травматизма, улучшения качества продукции. И наоборот, недостаточное освещение усложняет исполнения технологического процесса и может быть причиной несчастного случая и заболевания органов зрения.
Освещение должно удовлетворять такие основные требования:
- быть равномерным и довольно сильным;
- не создавать различных теней на местах работы, контрастов между освещенным рабочем местом и окружающей обстановкой;
- не создавать ненужной яркости и блеска в поле взора работников;
- давать правильное направление светового потока;
Все производственные помещения необходимо иметь светлопрорезы, которые дают достаточное природное освещение. Без природного освещения могут быть конференц-залы заседаний, выставочные залы, раздевалки, санитарно-бытовые помещения, помещения ожидания медицинских учреждений, помещений личной гигиены, коридоры и проходы.
Коэфициент естественного освещения в соответствии с ДНБ В 25.28.2006, для нашого III пояса светового климата составляет 1,5.
Исходя из этого произведем расчет необходимой площади оконных проемов.
Расчет площади окон при боковом освещении определяется, по формуле:
Sо = (Ln *Кз. *N0 *Sn *Кзд. )/(100 *T0 *r1) (4.4)
где:Ln – нормированное значение КЕО
Кз – коэффициент запаса (равен 1,2)
N0 – световая характеристика окон
Sn – площадь достаточного естественного освещения
Кзд. – коэффициент, учитывающий затенение окон противостоящими зданиями
r1 – коэффициент, учитывающий повышение КЕО при боковом освещении
T0 – общий коэффициент светопропускания, который рассчитывается по формуле:
T0 = T1 * T2 * T3 * T4 * T5, (4.5)
где T1 – коэффициент светопропускания материала;
T2 – коэффициент, учитывающий потери света в переплетах светопроема;
T3 – коэффициент, учитывающий потери света в несущих конструкциях;
T4 – коэффициент, учитывающий потери света в солнцезащитный устройствах;
T5 – коэффициент, учитывающий потери света в защитной сетке, устанавливаемой под фонарями, принимается равным 1;
Теперь следует рассчитать боковое освещение для зоны, примыкающей к наружной стене.
По разряду зрительной работы нужно определить значение КЕО. КЕО = 1,5 нормированное значение КЕО с учетом светового климата необходимо вычислить по формуле:
Ln =l*m*c, (4.6)
где l – значение КЕО (l=1.5);
m – коэффициент светового климата (m=1);
c – коэффициент солнечности климата (c=1)
Ln =1,5
Теперь следует определить отношение длины помещения Ln к глубине помещения B:
Ln /B=3/5 =0,6;
Отношение глубины помещения В к высоте от уровня условной рабочей поверхности до верха окна h1 (в данном случае h1 =1,8) :
B/h1 =5/1,8 = 2,77.
Световая характеристика световых проемов N0 =9.
Кзд =1
Значение
T0 =0,8*0,7*1*1*1=0,56.
Ln для 4 разряда зрительных работ равен 1,5 при мытье окон два раза в год.
Определяем r1, r1=1,5.
Кз. =1,2.
Теперь следует определить значение Sп :
Sп =Ln *В=3*10=30 м2 .
Кзд. =1.
На данном этапе следует рассчитать необходимую площадь оконных проемов: (Ln * Кз. *N0 *Sn *Кзд. ) / (100*T0 *r1)
Sо = (1,5*1,2*9*30*1)/(100*0,56*1,5)=486/84= 5,78 м2 ;
Принимаем количество окон 1 штука:
S1 =5,78 м2 площадь одного окна
Высота одного окна составляет – 2,4 м, ширина 2,4 м.
4.5. Расчет вентиляции
В зависимости от способа перемещения воздуха вентиляция бывает естественная и принудительная.
Параметры воздуха, поступающего в приемные отверстия и проемы местных отсосов технологических и других устройств, которые расположены в рабочей зоне, следует принимать в соответствии с ГОСТ 12.1.005-76. При размерах помещения 3 на 5 метров и высоте 3 метра, его объем 45 куб.м. Следовательно, вентиляция должна обеспечивать расход воздуха в 90 куб.м/час. В летнее время следует предусмотреть установку кондиционера с целью избежания превышения температуры в помещении для устойчивой работы оборудования. Необходимо уделить должное внимание количеству пыли в воздухе, так как это непосредственно влияет на надежность и ресурс эксплуатации ЭВМ.
Мощность (точнее мощность охлаждения) кондиционера является главной его характеристикой, от неё зависит на какой объем помещения он рассчитан. Для ориентировочных расчетов берется 1 кВт на 10 м2 при высоте потолков 2,8 – 3 м (в соответствии со СНиП 2.04.05-86 "Отопление, вентиляция и кондиционирование").
Для расчета теплопритоков данного помещения использована упрощенная методика:
Q=S·h·q (4.8)
где:Q – Теплопритоки
S – Площадь помещения
h – Высота помещения
q – Коэффициент равный 30-40 вт/м3 (в данном случае 35 вт/м3 )
Для помещения 15 м2 и высотой 3 м теплопритоки будут составлять:
Q=15·3·35=1575 вт
Кроме этого следует учитывать тепловыделение от оргтехники и людей, считается (в соответствии со СНиП 2.04.05-86 "Отопление, вентиляция и кондиционирование") что в спокойном состоянии человек выделяет 0,1 кВт тепла, компьютер или копировальный аппарат 0,3 кВт, прибавив эти значения к общим теплопритокам можно получить необходимую мощность охлаждения.
Qдоп =(H·Sопер )+(С·Sкомп )+(P·Sпринт ) (4.9)
где:Qдоп – Сумма дополнительных теплопритоков
C – Тепловыделение компьютера
H – Тепловыделение оператора
D – Тепловыделение принтера
Sкомп – Количество рабочих станций
Sпринт – Количество принтеров
Sопер – Количество операторов
Дополнительные теплопритоки помещения составят:
Qдоп1 =(0,1·2)+(0,3·2)+(0,3·1)=1,1(кВт)
Итого сумма теплопритоков равна:
Qобщ1 =1575+1100=2675 (Вт)
В соответствии с данными расчетами необходимо выбрать целесообразную мощность и количество кондиционеров.
Для помещения, для которого ведется расчет, следует использовать кондиционеры с номинальной мощностью 3,0 кВт.
4.6 Расчет уровня шума
Одним из неблагоприятных факторов производственной среды в ИВЦ является высокий уровень шума, создаваемый печатными устройствами, оборудованием для кондиционирования воздуха, вентиляторами систем охлаждения в самих ЭВМ. Для решения вопросов о необходимости и целесообразности снижения шума необходимо знать уровни шума на рабочем месте оператора.
Уровень шума, возникающий от нескольких некогерентных источников, работающих одновременно, подсчитывается на основании принципа энергетического суммирования излучений отдельных источников:
∑L = 10·lg (Li∙n), (4.10)
где Li – уровень звукового давления i-го источника шума;
n – количество источников шума.
Полученные результаты расчета сравнивается с допустимым значением уровня шума для данного рабочего места.
Если результаты расчета выше допустимого значения уровня шума, то необходимы специальные меры по снижению шума.
К ним относятся: облицовка стен и потолка зала звукопоглощающими материалами, снижение шума в источнике, правильная планировка оборудования и рациональная организация рабочего места оператора.
Уровни звукового давления источников шума, действующих на оператора на его рабочем месте представлены в табл. 4.6.
Таблица 4.6 - Уровни звукового давления различных источников
| Источник шума | Уровень шума, дБ |
| Жесткий диск | 40 |
| Вентилятор | 45 |
| Монитор | 17 |
| Клавиатура | 10 |
| Принтер | 45 |
| Сканер | 42 |
Обычно рабочее место оператора оснащено следующим оборудованием: винчестер в системном блоке, вентилятор(ы) систем охлаждения ПК, монитор, клавиатура, принтер и сканер.
Подставив значения уровня звукового давления для каждого вида оборудования в формулу (4.4) , получим:
∑L=10·lg(104+104,5+101,7+101+104,5+104,2)=49,5 дБ
Полученное значение не превышает допустимый уровень шума для рабочего места оператора, равный 65 дБ (ГОСТ 12.1.003-83). И если учесть, что вряд ли такие периферийные устройства как сканер и принтер будут использоваться одновременно, то эта цифра будет еще ниже. Кроме того при работе принтера непосредственное присутствие оператора необязательно, т.к. принтер снабжен механизмом автоподачи листов.
ВЫВОДЫ
В процессе выполнения дипломной работы были изучены основные принципы построения материнских плат, их компоненты, осуществлена классификация материнских плат по форм-фактору, рассмотрены виды материнских плат, а также системы расположенные на материнских платах, рассмотрена полная принципиальная схема материнской платы.
Материнская плата является основной платой персонального компьютера.
В процессе усовершенствования материнской платы мы ознакомились с таким понятием как вольтмонд, который повышает производительность основной платы и способствует улучшению работоспособности всего компьютера.
Нами был рассмотрен один из видов аппаратного вольтмонда, метод с применением резистора, на практике. Были рассмотрены формулы для вычисления вводимых в схему резисторов, а также вопросы замены системы охлаждения перед усовершенствованием материнской платы, т.к. в процессе увеличения производительности, соответственно растет мощность потребления тока, которое влечет за собой и увеличение нагрева элементов материнской платы.
На практическом примере мы рассмотрели вольтмонд конкретной материнской платы Gigabyte GA-965P-S3, rev 3.3, BIOS F6.
В работе приведены результаты тестов материнской платы до усовершенствования и после, а также были предложены еще несколько доработок стабилизатора материнской платы, которые могут быть предложены заводам-изготовителям данной продукции.
В процессе выполнения технико-экономического анализа выяснилось, что данное усовершенствование стоит "копейки", относительно стоимости ремонта компьютера или приобретения нового компьютера с характеристиками, соответствующими усовершенствованной платы.
В последнем разделе дипломной работы были изложены требования к рабочему месту инженера - программиста. Созданные условия должны обеспечивать комфортную работу. На основании изученной литературы по данной проблеме, были указаны оптимальные размеры рабочего стола и кресла, рабочей поверхности, а также проведен выбор системы и расчет оптимального освещения производственного помещения, произведен расчет рационального кондиционирования помещения, а также расчет уровня шума на рабочем месте. Соблюдение условий, определяющих оптимальную организацию рабочего места инженера - программиста, позволит сохранить хорошую работоспособность в течение всего рабочего дня, повысит как в количественном, так и в качественном отношениях производительность труда программиста, что в свою очередь будет способствовать быстрейшей разработке и отладке программного продукта.
ПЕРЕЧЕНЬ ССЫЛОК
1. Соломенчук В., Соломенчук П. Железо ПК 2010- Петербург, 2010, 448 с.
2. Айден, Фибельман, Крамер. Аппаратные средства РС. Энциклопедия аппаратных ресурсов персональных компьютеров. "BHV-СПБ", Санкт-Петербург,2006.
3. Мушкетов Р. Обзор возможных неисправностей ПК (2010) – К., 2010, 248с.
4. Стивен Симрин. Библия DOS,"Impuls Software".
5. Михаил Гук. Аппаратные средства IBM PC. Энциклопедия. "Питер",сП-Б - М.,Харьков, Минск, 2000.
6. Скотт Мюллер. Модернизация и ремонт персональных компьютеров. "БИНОМ", М., 2010.- 414с.
7.Пономарев В.. НЕТБУК: выбор, эксплуатация, модернизация- БХВ-Петербург, 2009 – 432с.
8. Косцов А., Косцов В.Железо ПК. Настольная книга пользователя – М, Мартин, 2010, 475с.
9. А. Пилгрим. Персональный компьютер. Книга 2. Модернизация и ремонт. BHV, Дюссельдорф,Киев,М., сПБ,1999.
10. Персональный компьютер. Книга 3. "Питер пресс", Дюссельдорф, Киев, М., СПб, 1999.
11. В. П. Леонтьев. Новейшая энциклопедия персонального компьютера 2003. "ОЛМА-ПРЕСС, М., 2003.
12. Ю.М. Платонов, Ю. Г. Уткин. Диагностика, ремонт и профилактика персональных компьютеров. М.,"Горячая линия-Телеком", 2009.
13. Л. Н. Кечиев, Е. Д. Пожидаев "Защита электронных средств от воздействия статического электричества" – М.: ИД "Технологии", 2005.
14. Жидецкий В.Ц., Джигирей В.С., Мельников А.В. Основы охраны труда: Учебник – Львов, Афиша, 2008 – 351с.
15. Денисенко Г.Ф. Охрана труда: Учебн.пособие – М., Высшая школа, 1989 – 319с.
16. Самгин Э.Б. Освещение рабочих мест. – М.: МИРЭА, 1989. – 186с.
17. Справочная книга для проектирования электрического освещения. / Под ред. Г.Б. Кнорринга. – Л.: Энергия, 1976.
18. Борьба с шумом на производстве: Справочник / Е.Я. Юдин, Л.А. Борисов;
Под общ. ред. Е.Я. Юдина – М.: Машиностроение, 1985. – 400с., ил.
19. Зинченко В.П. Основы эргономики. – М.: МГУ, 1979. – 179с.
20.Методичні вказівки до виконання дипломної роботи для учнів спеціальності "Оператор комп’ютерного набору; оператор комп’ютерної верстки"/ Упоряд.: Д.О. Дяченко, К.О. Ізмалкова, О.Г. Меркулова. – Сєверодонецьк: СВПУ, 2007. – 40 с.
21.Сергей Симонович, Георгий Евсеев Компьютер и уход за ним - К., Узгода, 2008 – 452с.
22. Орлов В.С. Материнская плата – М., НАУКА, 2008 – 352с.
23. Как разогнать процессор (Видеокурс)- 2010, 37,52 Мб [Видео]
24. Скотт Мюллер Модернизация и ремонт ПК. 16-е изд., - М., Вильямс, 2010 – 669с.
ПРИЛОЖЕНИЯ
ПРИЛОЖЕНИЕ А
ХАРАКТЕРИСТИКИ Gigabyte GA-965P-S3, rev 3.3, BIOS F6
Таблица А.1 – Характеристики Gigabyte GA-965P-S3,
| Сокет | intel lga775 x1 |
| Частота шины | 533 МГц - 1333 МГц |
| Чипсет | Intel P965 |
| Слоты памяти | DDR2 DIMM x4 |
| Частота памяти | 533 - 800 МГц |
| Слоты | PCI x3, PCI-E 1x x3, PCI-E 16x x1 |
| Контроллер IDE | x1, UltraDMA 133 |
| Контроллер SATA | x6, SATA/300 |
| Контроллер Ethernet | 1000 Мбит/с |
| Звук | HDA Realtek ALC883 |
| Разъёмы на задней панели | USB x4, COM x1, LPT, PS/2 (клавиатура), PS/2 (мышь), коаксиальный выход, оптический выход |
| Общее количество интерфейсов | USB x10, COM x1 |
| Интерфейсы | Выход S/PDIF, Вход S/PDIF, LPT, PS/2 (клавиатура), PS/2 |
ПРИЛОЖЕНИЕ Б
Общий вид Gigabyte GA-965P-S3, rev 3.3, BIOS F6

Похожие рефераты:
Разработка локальной вычислительной сети фотолаборатории
Работа и устройство процессоров
Электронный документооборот страхового общества
Сравнительные характеристики современных аппаратных платформ
Техническая диагностика средств вычислительной техники
Микропроцессоры для пользователей
Процессоры. История развития. Структура. Архитектура
Принципы организации параллелизма выполнения машинных команд в процессорах
Подсистема памяти современных компьютеров
Архитектура и производительность серверных ЦП
Исследование архитектуры современных микропроцессоров и вычислительных систем
Билеты на государственный аттестационный экзамен по специальности Информационные Системы