| Похожие рефераты | Скачать .docx |
Дипломная работа: Разработка интернет – магазина по продаже программного обеспечения
Тема дипломной работы:
Разработка интернет – магазина по продаже программного обеспечения
Оглавление
1Обзор принципов построения информационных систем для торговли через интернет
1.1 Анализ принципов построения электронных магазинов
1.2 Сравнительная характеристика программных средств построения электронного магазина
1.3 Анализ платежных систем
1.4 Безопасность платежей в Интернете
1.5 Выводы
2 Разработка структуры построения электронного магазина
2.1 Архитектура электронного магазина
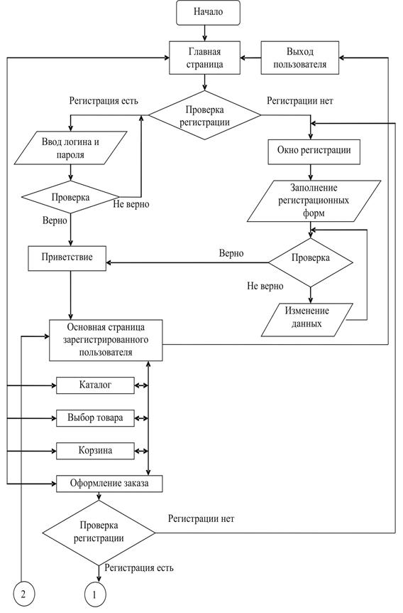
2.2 Разработка алгоритма работы электронного магазина
2.3 Разработка системы оплаты и доставки
2.4 Выводы
3 Проектирование и программная реализация интернет – магазина
3.1 Разработка интерфейса
3.2 Программная реализация
3.3 Защита электронного магазина
3.4 Выводы
4 Экономическое обоснование проекта
4.1 Маркетинговые исследования предприятия
4.2 Обоснование создание дополнительной услуги в магазине
4.3 Расходы по созданию и размещению магазина в сети интернет
4.4 Выводы
5 Безопасность жизнедеятельности
5.1 Характеристика условий труда программиста
5.2 Требования к производственным помещениям
5.3 Эргономические требования к рабочему месту
5.4 Противопожарная безопасность
5.5Расчет освещенности
5.6 Расчет уровня шума
5.7 Выводы
Выводы и рекомендации
Библиографический список
Приложение А Принцип работы электронного магазина
Приложение Б Оригинальный исходный код файла \magazin\contact_us.php
Приложение В Редактированный исходный код файла \magazin\contact_us.php
Приложение Г Оригинальный исходный код файла \magazin\includes\languages\russian\contact_us.php
Приложение Д Редактированный исходный код файла \magazin\includes\languages\russian\contact_us.php
Аннотация
Дипломная работа «Разработка интернет – магазина по продаже программного обеспечения» ставила целью вести дополнительную услугу в подраздел предприятия ООО «Первая Оконная Компания» магазин «Элвис», подняв тем самым рейтинг магазина и увеличив его товарооборот, и соответственно, прибыль.
Дипломная работа состоит из пяти разделов. Для осуществления поставленных целей в первом разделе был проведен обзор принципов построения информационных систем для торговли через интернет, анализ и безопасность платежных систем в интернет. Во втором разделе была разработана структура построения электронного магазина, в третьем описывается проектирование и программная реализация интернет – магазина.
Четвертый и пятый раздел соответственно разделы экономического обоснования проекта и раздел безопасности жизнедеятельности.
В разделе «Экономическое обоснование проекта» производится расчет себестоимости и окупаемости продукта.
Раздел «Безопасность жизнедеятельности» включает в себя: требования к помещению, организации рабочего места, расчет освещенности и уровня шума.
В заключении подводятся итоги проделанной работы.
В состав дипломной работы входят:
Пояснительная записка.
Разработанный интернет – магазин на CD – диске.
Иллюстративный материал.
1 Обзор принципов построения информационных систем для торговли через интернет
1.1 Анализ принципов построения электронных магазинов
Удачный web-сайт — это в высшей степени эффективный инструмент торговли — он способен захватывать внимание аудитории. Как и любой другой маркетинговый инструмент, основанный на принципе непосредственного отклика, прежде всего он должен заинтриговать посетителя, а затем сподвигнуть его на определенные действия. Однако, многие игнорируют эту особенности главной страницы, что часто приводит к тому, что посетители не задерживаются на сайте надолго и покидают его, едва зайдя. Такие web-сайты, пусть даже содержащие иногда огромное количество полезных советов и статей, практически никогда не достигают предполагаемого уровня посещаемости, не говоря уже о продажах.
Сделав всего несколько изменений, простой web-сайт может превратиться в более надежный и эффективный инструмент. Важно помнить, что изо дня в день на потенциальных клиентов обрушивается поток информации и различных рекламных сообщений, и что в плане завоевания их внимания существует предельно жесткая конкуренция. Web-сайт, способный привлечь внимание и вызвать любопытство, побудит клиентов не только просмотреть оставшиеся страницы и совершить покупки, но и снова посетить его через некоторое время, а также рекомендовать своим друзьям и знакомым.
Итак, что же видит пользователь, зашедший в магазин?
Во-первых, список товаров, находящихся на складе. Так как онлайновый «прилавок» как правило, привязан к системе автоматизации какого-либо предприятия, то этот список содержит те же изделия, что имеются в продаже и в обычных (не виртуальных) магазинах. Содержимое склада представляется обычно в виде иерархической древовидной структуры, базовыми элементами которой являются группы товаров. Щелкнув мышью на группе, она разворачивается, открывая список подгрупп или конкретных изделий определенного типа. Иногда покупатель может посмотреть картинку с изображением товара и его характеристики, а также добавить его в свою корзинку.
Наполнив корзинку, клиент отдает команду «Выполнить заказ» и выбирает удобную для него форму оплаты. Если он совершает покупку в магазине впервые, то его обычно просят указать некоторые сведения о себе — имя, телефон, адрес и др. Корпоративный покупатель сообщает название предприятия, номер расчетного счета, имя и телефон контактного лица. На этом этапе покупателю присваивается определенный идентификационный код. Это делается для того, чтобы когда он зайдет в магазин в следующий раз, всю указанную выше информацию можно будет не вводить — достаточно указать свой код. Далее осуществляется расчет и непосредственная передача товара клиенту.
Существуют разнообразные формы оплаты: за наличный расчет курьеру при доставке, по безналичному расчету (для организаций), банковским переводом, электронные платежи, оплата наложенным платежом либо почтовым и телеграфным переводом.
Существуют следующие способы доставки заказа: курьерскими службами, обычной почтой, либо авиапочтой по России, странам ближнего и дальнего зарубежья, самовывозом и другие способы доставки.
Рассмотрим три различных электронных магазина, попытаемся выявить общие принципы и инструменты работы.
1.1.1 Принципы построения интернет – магазина «OZONE»
Интернет – магазин «Озон» располагается в сети интернет по адресу: www.ozon.ru. Он выполнен по технологии базирующей свои услуги на Windows NT-системах, с доступом к MS SQL. Web-приложение написано как набор файлов Active Server Pages (ASP), представляющих собой как бы расширение HTML, в который добавлены инструкции на языках JScript или VBScript. Эти инструкции выполняются на сервере при запросе данной страницы и управляют формированием ответа пользователю. В простейшем случае это может быть подстановка в заданные клетки таблицы значений переменных, взятых, например, из базы данных. Доступ к базам данных производится с помощью специального объекта ADO (Active Data Object). ADO является надстройкой над OLE-DB, который позволяет единым образом обращаться к данным различного вида (например, к электронным таблицам, текстовым файлам, базам в форматах Paradox, dBase, Access, MS-SQL и любым другим через интерфейс ODBC).
Магазин занимается продажей товаров следующих категорий:
- книги и пресса;
- программное обеспечение, обучающие программы;
- видео, dvd;
- подарки, игрушки;
- цифровую технику, фототовары;
- товары для детей;
- и много другое.
Сегодня в «Озоне» более 750 000 зарегистрированных клиентов. Из них 250 тысяч клиентов из 97 стран сделали, по крайней мере, один заказ в «Озоне»[1].
Каждый месяц в магазине регистрируется около 20-22 тысяч пользователей, а сайт ежедневно посещают 70-80 тысяч человек. Это солидная цифра для российского интернета – не каждый новостной ресурс может похвастаться такой посещаемостью.
В среднем, «Озон» получает 1500-1600 заказов в день. За 6 лет сотрудники магазина выполнили примерно 750 тыс. заказов по всему миру: 1,7 млн. книг, 425 тысяч видеокассет, 260 тыс. компакт-дисков. Общий вес этих заказов без упаковки - 890 тонн. В штуках - это 1,7 млн. книг, 425 тысяч видеокассет, 260 тыс. компакт-дисков. Если говорить о том, что происходит сегодня, то за последний год оборот раздела DVD сильно превысил оборот видеокассет.
Прежде чем совершать какие либо операции с товаром, конечно же, кроме изучения и поиска, необходимо зарегистрироваться. Регистрация проходит за несколько этапов и не занимает много времени. Есть удобная возможность восстановления забытых паролей – его просто высылают на указанный интернет – адрес. Адрес электронной почты будет использоваться в качестве логина. Не допускается вводить e-mai, который уже содержится в базе клиентов «Озона»[2].
Из соображений безопасности были сделаны некоторые особенности:
1. Дополнительная идентификация.
При входе в некоторые разделы, где находится приватная информация, требуется вводить логин и пароль - даже если при входе Озон «узнал» клиента и он увидел правильное приветствие.
2. Ограничение времени ожидания.
Если после ввода логина и пароля длительное время (более 20 минут) не производить никаких действий и переходов по сайту - сессия работы на Озоне закрывается, и придется повторно вводить логин и пароль.
В магазине достаточно удобно организован поиск нужной продукции. Если в данный момент товара не оказывается на складе, есть возможность оставить заявку.
Для совершения покупки заинтересовавших товаров, их нужно положить в корзину для покупок. Товар помещается в корзину нажатием кнопки «Купить», и будет возможно продолжить выбор или перейти в корзину для дальнейшего оформления заказа.
Нажатие кнопки «Купить» ни к чему не обязывает. Всегда можно удалить товар из корзины, отложить его для последующей покупки или вообще не делать заказ.
Посмотреть содержимое корзины можно в любой момент нажатием кнопки «Просмотр корзины» в заголовке окошка корзины или пиктограммы с изображением пользовательской корзины в правом верхнем углу экрана.
В корзине можно увидеть 3 подраздела:
- выбрано (список товаров для оформления заказа);
- предрелизы (оформляются отдельным заказом);
- отложено (для последующих заказов).
Любой товар, находящийся в корзине, можно:
- отложить для последующей покупки;
- изменить количество заказываемых экземпляров;
- вернуть товар из списка отложенных для включения в заказ;
- удалить из корзины.
Нажатием кнопки «Оформить заказ» начинается процесс оформления заказа.
Оформление состоит из пяти шагов:
1. Идентификация (ввод логина и пароля; шаг пропускается, если покупатель предварительно ввел свой логин и пароль).
2. Выбор адреса доставки (можно ввести новый адрес или использовать один из ранее введенных).
3. выбор способа доставки (возможные варианты - почта, авиапочта, курьерская доставка, экспресс-почта TNT, самовывоз).
4. выбор способа оплаты (возможные варианты: почтовый или банковский перевод, кредитная карта, наличными курьеру, наложенный платеж, различные виды электронных платежей).
5. подтверждение заказа (присвоение заказу номера и прием в обработку Озоном).
На любом шаге можно вернуться назад и внести исправления в параметрах заказа. На пятом шаге необходимо проверить все данные и подтвердить заказ, отметив признак «Я понимаю и принимаю эти условия» и, нажав кнопку «Подтвердить заказ».
Только после подтверждения заказа на пятом шаге заказ считается принятым.
Заказу присваивается номер, и по e-mail клиенту отправляется уведомление о принятии заказа.
Кроме того, на пятом шаге возможно сделать отметку, чтобы параметры этого заказа использовались в дальнейшем для «заказа за 1 шаг».
Это позволит использовать сокращенный способ оформления заказа, пропуская шаги 2-4.
Без такой отметки в качестве параметров «заказа за 1 шаг» будут использовать параметры предыдущего заказа.
Если заказ должен быть доставлен за пределы Российской Федерации, то адрес доставки должен быть написан латиницей.
При расчете суммарной стоимости заказа не учитывается таможенная пошлина, которую могут потребовать таможенные службы страны. Размер таможенной пошлины определяется внутренними правилами страны проживания покупателя, а вероятность того, что ее потребуют заплатить, достаточно велика.
Для заказов, пересылаемых в пределах Российской Федерации, очень важно правильное указание региона, который используется при расчете стоимости доставки. Для исключения возможных ошибок регион доставки определяется по почтовому индексу, который указывается при вводе нового адреса.
Существуют следующие способы доставки заказа:
- курьерскими службами (Россия, Украина, Баку);
- международной курьерской службой TNT Express;
- обычной почтой, либо авиапочтой по России, странам ближнего и дальнего зарубежья;
- самовывозом из офисов Озона в Москве и Санкт-Петербурге.
Стоимость заказа складывается из двух частей: стоимости товаров в корзине и стоимости доставки.
Озон предлагает самые разнообразные формы оплаты. В настоящий момент есть возможность оплатить свой заказ любым из следующих способов:
1. За наличный расчет курьеру при доставке.
2. По безналичному расчету (для организаций).
3. Банковским переводом через Сбербанк или любой другой банк (для частных лиц).
4. Электронные платежи через WebMoney, Яндекс.Деньги, e-port, и KreditPilot.
5. Оплата через платежную систему «Рапида».
6. Оплата наложенным платежом по России.
7. Почтовым и телеграфным переводом.
8. Кредитными картами VISA, EuroCard/MasterCard, Diners Club, STB Card (включая SET-сертификаты).
9. Оплата чеками Certified Check, Money Order в Канаде и США.
После ввода всех необходимых параметров заказа, заказ подтверждается. И сообщаются для проверки все параметры заказа - адрес получателя, способы формирования, оплаты и доставки, а также подробный состав заказа - с полным расчетом его стоимости и стоимости доставки.
После того, как нажата кнопка «подтвердить заказ», покупателю сообщаются идентификационный номер заказа и действия, которые потребуются для оплаты и получения заказа.
Если по каким-то причинам необходимо аннулировать какую-либо товарную позицию из оформленного и принятого в обработку заказа, то нужно отправить письмо с указанием номера заказа и аннулируемого товара по адресу: orders@ozon.ru.
Возможен так же приём заказов круглосуточно службой «ВСЕ ДЛЯ ВСЕХ». Возможно сделать заказ в любое время суток. Служба «ВСЕ ДЛЯ ВСЕХ» (г.Москва) открыла прием заказов на весь ассортимент Озона по телефону: 7-888-888.
1.1.2 Принципы построения интернет – магазина «БОЛЕРО»
Адрес в интернет: www.bolero.ru
Магазин занимается продажей товаров следующих категорий:
- книги и пресса;
- программное обеспечение и компьютерные игры;
-пидео, dvd и video cd;
- музыка и караоке;
- подарки, игрушки, фототовары.
В данном интернет-магазине предусмотрена возможность отображать все цены в рублях и долларах США. Перевод из одной валюты в другую осуществляется по внутреннему курсу магазина, который может несколько отличаться от официального курса. Для изменения валюты достаточно нажать кнопку «Изменить» в окне отображения состояния корзины.
Если покупатель нашел необходимый товар, то он может приступить к формированию заказа. Рядом с описанием товара он всегда найдет либо текст «Добавить в корзину», либо кнопку «Добавить товар в корзину», нажав на которые его товар попадает в корзину. В правом верхнем углу окна браузера отображается состояние корзины клиента (причем в корзине сохраняются заказанные, но не купленные товары, выбранные в предыдущие посещения магазина - их, конечно, можно по желанию удалить). Нажав на текст «Корзина покупателя», клиент попадает в корзину, где показаны все набранные товары. Чтобы приступить к оформлению заказа нужно зарегистрироваться, если это не сделано ранее.
Далее нужно выбирать способ доставки товара из предлагаемого списка (варианты доставки зависят от места, куда нужно отправить заказ) и способ оплаты, который уже зависит от выбранного способа доставки.
После этого покупатель оказывается на странице оформления заказа. Нужно внимательно посмотреть все параметры заказа и, если все правильно, нажать кнопку «Заказать».
Далее можно посмотреть образцы документов, которые помогут правильно оплатить заказ.
Оплатить товар в магазине можно банковским переводом на счет интернет-магазина через Сбербанк РФ (комиссия банка составляет 3% от стоимости заказа) или любой другой банк. А также почтовым переводом денег на счет магазина (этот метод оплаты менее экономный - услуги почты по переводу денег обойдутся дополнительно в 10% от стоимости заказа).
Нужно обязательно получить от «Болеро» подтверждение по электронной почте о том, что заказ принят. В отправленном письме будут ссылки для подтверждения заказа или отказе от него. Заказ будет обработан только после его подтверждения, то есть когда покупатель нажмет соответствующую ссылку в пришедшем письме. В случае, если заказ не будет подтвержден в течение 7 дней, он будет автоматически удален.
Как правило, время доставки по России составляет 2-3 недели, однако, к сожалению, почта может доставлять заказ и гораздо дольше. Стоимость доставки зависит от веса заказа и действующих почтовых тарифов, дополнительных наценок «Болеро» в цену доставки не включает.
«Болеро» так же осуществляет доставку заказов в страны Ближнего (СНГ и страны Балтии) и Дальнего зарубежья международной наземной почтой и авиапочтой, а также специальными службами доставки UPS и TNT. Отправка заказа осуществляется только по предоплате. Стоимость доставки зависит от веса заказа и действующих почтовых тарифов, дополнительных наценок «Болеро» в цену доставки не включает.
1.1.3 Принципы построения интернет – магазина «ПРАВИЛЬНЫЙ»
Адрес в интернет: www.rightsite.ru
Юридический адрес: Россия, Санкт-Петербург, Черниговская д.8 .
Магазин занимается продажей товаров следующих категорий:
- программное обеспечение и компьютерные игры;
- видео, dvd и video cd;
- музыка и караоке;
- игровые приставки и игры к ним;
- электронные и аудио-книги.
Как в общем перечне товаров у каждой позиции, так и на странице подробного описания товара есть кнопка ''заказать''. Нажав ее, клиент добавляет понравившийся товар в свою корзину. Корзина - просто список товаров, выбранный им в «ПРАВИЛЬНОМ» магазине. Это почти такая же корзина, в руках с которой ходят посетители большого супермаркета - только виртуальная.
При этом сразу же рассчитывается общая стоимость выбранных товаров и общий вес заказа (важно для пересылки почтой и доставки курьерскими службами). Общее число товаров высвечивается рядом в левом верхнем углу страницы, рядом с логотипом корзины.
Находясь на странице корзины, можно начать процедуру оформления заказа, нажав соответствующую кнопку, или вернуться и продолжить выбирать еще товары. Также можно удалить любую позицию или даже очистить всю корзину. Можно изменить количество единиц любого из товаров, находящихся в корзине. При этом нужно нажать на ссылку ''пересчитать'' для корректировки стоимости и веса.
Если вдруг неожиданно разорвалась связь, и покупатель покинул «ПРАВИЛЬНЫЙ» Интернет-магазин, выбранные им товары будут сохранены в его корзине. Зайдя на сайт, покупатель вновь имеет возможность продолжить выбирать товары. Мало того - если его отвлекли или возникли неотложные дела - смело можно выйти из Интернета. Можете вернуться к выбору товара даже через несколько дней отобранные товары будут сохранены.
Для заказа товара необходимо пройти идентификацию. На данном этапе нужно либо зарегистрироваться (если покупатель не зарегистрирован), либо идентифицироваться своим именем.
Выбор доставки и оплаты: оплата курьеру наличными; предоплата через Сбербанк; почтовым переводом; оплата пластиковой картой; интернет-платежей WebMoney, Яндекс-Деньги [ ]
Существует возможность оплатить заказ в режиме online используя свой Интернет Кошелек системы Яндекс-Деньги (PayCash). Валюта Кошелька может быть любой, пересчет в рубли производится по курсу ЦБ на пятницу + 3%. Обратите внимание, что для осуществления платежа Интернет-Кошелек покупателя должен быть запущен.
Способы доставки товара: курьером по городу (Москва и Санкт-Петербург), доставка федеральной почтой, доставка международной курьерской службой EMS Garantpost.
1.2 Сравнительная характеристика программных средств построения электронного магазина
Типовой вариант интернет-магазина состоит из следующих функциональных частей:
- каталог товаров;
- поисковая система;
- пользовательская корзина;
- регистрационная форма;
- форма отправки заказа.
Каталог товаров. Каталог представляет собой сложную и многоуровневую структуру данных, которая должна простым и понятным способом производить упорядочивание товаров. Проще всего такой каталог представить в виде дерева объектов, верхний уровень которого состоит из списка разделов. Разделы могут содержать подразделы или ссылки на конкретный товар и т.д. Такое упорядочивание просто необходимо для удобного и быстрого поиска и заказа товаров.
Поисковая система. Поисковая система является обязательным элементом динамического каталога и реализуется на стороне сервера. Несмотря на то, что каталог обеспечивает упорядочивание и группировку данных, поисковая система дает пользователю возможность быстрого поиска информации, что особенно важно в том случае, когда каталог представляет собой достаточно разветвленную структуру данных с большим количеством разделов, подразделов и товаров, пользователь плохо представляет в каком разделе может находиться интересующий его товар и есть ли он в каталоге вообще. Поисковая система в некоторых случаях позволяет значительно сократить количество переходов между страницами каталога для доступа к интересующей информации.
Особенность реализации поиска в Интернете заключается в том, что здесь происходит выборка всех записей, которые удовлетворяют условиям запроса (данный механизм поиска называют поиском с избытком). В случае большой выборки данных вывод результатов поиска осуществляется постранично для того, чтобы посетителям не приходилось долго ждать загрузки всей выборки, которая может включать в себя сотни, тысячи и более записей. Как правило, посетители не просматривают все страницы выборки, ограничиваясь двумя или тремя. Поэтому данный механизм поиска во многих случаях работает крайне медленно и неэффективно. Однако он позволяет осуществить выборку одинаковых товаров от разных поставщиков, сравнить их параметры между собой и выбрать оптимальный вариант.
Пользовательская корзина. Пользовательская корзина представляет собой некоторый массив данных, который служит для хранения заказанного пользователем товара.
Регистрационная форма. Служит для ввода персональных данных пользователей. В дальнейшем эта информация используется для их идентификации между сеансами работы с интернет-магазином. Данная информация может храниться как на стороне сервера, так и на стороне клиента.
Форма отправки заказа. Форма отправки заказа служит для ввода контактной информации заказчика и отправки ее и заказа на электронный ящик организации.
Интернет-магазин можно реализовать как на стороне сервера, так и на стороне клиента. В первом случае используются серверные сценарии, построенные на таких технологиях как PHP, Perl, ASP, JSP, ColdFusion и т.п. Во втором случае - JavaScript (ActiveX, Java и др. имеют ограниченное применение). Выбор той или иной реализации зависит от многих факторов, которые вытекают из определенных на этапе планирования целей и постановки задачи.
1.2.1 Рассмотрение работы интернет – магазина на примере «WebShop»
Программное обеспечение для создания интернет-магазина OSG WebShop v.1 давно завоевало заслуженную популярность среди пользователей благодаря оптимальному сочетанию цены и качества. Однако отечественная отрасль электронной коммерции развивается стремительными темпами, и за относительно короткий промежуток времени мы сумели продвинуться далеко вперед.
OSG WebShop v.1 обеспечивает полный набор функций, необходимых для открытия и продвижения бизнеса в Интернете, причем некоторые из этих возможностей отсутствуют даже в дорогих коммерческих решениях, не говоря уже о предлагаемых по бросовым ценам готовых модулях. Программа позволяет реализовать эффективные маркетинговые программы и даже перевести в Сеть взаимоотношения с дилерами, внедрив гибкую систему скидок. Благодаря шаблонной концепции дизайна, можно без особого труда изменять структуру сайта для повышения удобства магазина. Редактирование информации о структуре каталога осуществляется в специальной управляющей программе, которая позволяет изменять информацию на локальном компьютере и затем загружать ее на сервер, что обеспечивает дополнительную экономию времени и денег.
Для тех же, кому необходимо, прежде всего, высокое качество, предлагается приобрести вторую версию своего пакета (OSG WebShop v.2)[**1], обладающую значительно расширенными функциональными возможностями, а также воспользоваться услугами компании при создании интернет части своего бизнеса.
Интернет-магазин на базе ПО OSG WebShop предоставляет его владельцу следующие возможности:
- создание электронного каталога предлагаемых товаров или услуг;
- размещение его управляющей части на удаленном компьютере пользователя;
- обеспечение обратной связи с сервером для создания базы данных интернет магазина c рабочего места менеджера (локального компьютера);
- самостоятельное управление работой интернет – магазина;
- автоматическое выставление счетов на оплату приобретаемого товара;
- установка различного уровня цен на товары или услуги для разных категорий оптовых и розничных пользователей;
- подключение платежных систем для организации online расчетов;
- интеграция в бэк-офисные и бухгалтерские системы предприятия;
- анализ работы интернет - магазина на основании статистических данных, формируемых в процессе работы магазина;
- возможность проведения маркетинговых акций и формирования системы скидок;
- выбор установки цен – в рублях или долларах;
Преимущества использования Интернет магазина:
- дополнительный круглосуточный канал сбыт товаров или услуг;
- удобный сервис для потребителей, позволяющий ознакомиться с перечнем товаров, совершить резервирование или покупку товаров в реальном времени, используя различные варианты оплаты и доставки;
- анализ статистики, проводимых рекламных и маркетинговых акций по продвижению товара или услуги;
- организовать сервис нового уровня для обслуживания оптовых партнеров, позволяющий при интеграции с внутренней учетной системой практически полностью автоматизировать весь процесс взаимодействия;
- автоматизация взаимодействия с клиентом, что даст возможность освободить персонал для решения более актуальных проблем;
- логично представленная информация позволит клиенту самостоятельно найти интересующий его товар;
- экономия средств. Если есть собственное решение или его разработка, то прекрасно представляете необходимые на это затраты, в этом случае аренда готового решения - выгодная альтернатива;
Посетитель интернет магазина получает:
- возможность выбора товара по каталогу, используя навигацию или систему поиска;
- возможность сделать заказ или резерв товаров в реальном режиме времени с возможностью отследить этапы по его обработке;
- выбор способа доставки и оплаты товара, предлагаемый интернет – магазином;
- подтверждение заказа по электронной почте и возможность отслеживания процесса его обработки, используя личные коды доступа к индивидуальной информации;
- возможность получить консультацию о представляемых услугах интернет магазина от его персонала, использую различные виды связи.
Пример магазина можно посмотреть на сайте: http://shop1.telekom.ru/cgi-bin/osg_script.cgi?i=demoshop1
На сайте предлагают опробовать Демо – версию программы. Стоимость же полного программного комплекса OSG WebShop v.2. - $950. В стоимость включена установка на сервер покупателя.
1.2.2 Рассмотрение работы интернет – магазина на примере Shop-Script
Достаточно многофункциональное решение для создания систем электронной коммерции и интернет-магазинов Shop-Script PREMIUM включает в себя все возможности продуктов Shop-Script FREE и PRO, и предоставляет большое количество других возможностей, среди которых:
- конфигурирование продуктов (например, выбор цвета, размера);
- расширенный поиск продуктов по различным параметрам (например, по весу, производителю);
- работа с электронными товарами (возможность скачивания продуктов пользователями после оплаты);
- работа с электронными платежными системами;
- мощная система учета заказов и покупателей;
- расчет налогов и стоимости доставки;
- и многое другое.
Основные характеристики Shop-Script:
- навыки программирования не требуются;
- установка за 5 минут;
- стабильная работа на платформах Windows, UNIX, Linux, FreeBSD, MacOS
- работа с СУБД MySQL, MS SQL Server, Interbase;
- сто процентный открытый исходный код;
- интуитивная в управлении панель администрирования;
- дружественный интерфейс пользовательской части;
- бесплатная техническая поддержка покупателей;
- бесплатный доступ ко всем обновлениям продуктов Shop-Script PREMIUM;
- легкая настройка через веб-интерфейс: системные настройки, налог, информация о магазине, оформление, валюты, и т.п;
- возможность локализации через административный интерфейс: настройка списков стран, зон (областей), типов валют и пр.
Оформление:
- сто процентный шаблонный дизайн (основанный на библиотеке Smarty);
- пять демонстрационных шаблонов включены в дистрибутив;
- поддержка многоязычности интерфейса;
- Работа с неограниченным числом типов валют
- простая интеграция готового дизайна;
- фотографии/логотипы категорий и продуктов;
- CSS-совместимый дизайн;
Витрина магазина:
- неограниченное число дополнительных информационных страниц, редактируемых в режиме администрирования;
- система публикации новостей;
- голосование для пользователей;
- поддержка анимационных фотографий продуктов.
Каталог продукции:
- неограниченное число категорий;
- неограниченное число продуктов;
- неограниченная глубина дерева категорий;
- каждый товар может быть добавлен сразу в несколько (без ограничений) категорий;
- возможность отключения показа продуктов;
- учет остатков товарных позиций на складе;
- HTML описание продуктов;
- редактирование META keywords и description для каждого продукта индивидуально;
- возможность указания стоимости доставки для каждого продукта индивидуально;
- каждый продукт может быть отнесен к некоторому классу налогов;
- поддержка электронных продуктов (продуктов, которые пользователь может автоматически скачать после оплаты);
- фото галерея для продуктов (неограниченное число изображений для каждого продукта);
- два вида цен - старая (недействительная) и текущая;
- неограниченное число дополнительных параметров продуктов;
- конфигуратор продуктов (определение возможных вариантов параметров товара - например, выбор размера HDD для компьютера, выбор цвета и размера одежды и пр.);
- система рейтинга/популярности продуктов, создаваемая покупателями (голосования за продукты);
- перекрестный маркетинг - рекомендуемые продукты ("с этим товаром мы рекомендуем ... ");
- специальные предложения на витрине;
- генерируемый прайс-лист;
- настройка порядка сортировки продуктов и категорий;
- сравнение продуктов;
- возможность выбора параметра сортировки (например, сортировка по наименованию продукта, по цене);
- поиск продуктов в администрировании;
- простой поиск по наименованию и описанию продуктов в пользовательской части;
- расширенный поиск по параметрам продуктов (например, по размеру памяти компьютера, по наличию Bluetooth у телефона);
- HTML описания категорий и логотипы категорий;
- обсуждение продуктов с возможностью редактирования/ответа/удаления сообщений в администрировании;
- импорт базы данных из прайс-листа Excel;
- импорт продукции из 1С Предприятие (списка номенклатуры);
- синхронизация баз данных между несколькими магазинами (возможность администрирования магазина "офф-лайн" и закачки базы данных на удаленный сервер, возможность бэкапа базы данных);
Виртуальная корзина и оформление заказов:
- возможность выбора конфигурации товара перед добавлением в корзину (например, выбор цвета и размера одежды);
- виртуальная корзина для зарегистрированных и незарегистрированных покупателей;
- сохранение виртуальной корзины зарегистрированных покупателей в базе данных;
- ограничение на минимальный заказ продукта;
- возможность отключения виртуальной корзины и создания интернет-каталога;
- пошаговое оформление заказов;
- возможность отключения учета остатков продуктов на складе;
- расчет скидки на заказ для пользователя в зависимости от суммы заказа;
- быстрое оформление заказов (без регистрации);
- все заказы сохраняются в базу данных;
- настраиваемый список статусов заказов (например - в обработке, подтвержден, доставлен);
- уведомления о заказах по электронной почте;
- система трассировки заказов для администратора;
- расширенный поиск заказов в администрировании.
Работа с покупателями:
- регистрация пользователей;
- учет зарегистрированных пользователей; расширенный поиск покупателя в администрировании;
- возможность добавления любых полей в форму регистрации покупателей (например, ИНН, телефон/факс, ближайшее метро);
- адресная книга покупателя (возможность добавления неограниченного числа адресов);
- личный кабинет покупателя с возможностью просмотра истории заказов, изменения регистрационной информации, редактирования адресной книги и просмотра журнала посещений;
- группы пользователей с возможностью определения групповых скидок;
- экспорт базы данных зарегистрированных покупателей в Excel-файл;
- уведомления по электронной почте (о заказах, регистрации пользователей);
- система скидок;
- функция «забыли пароль» для покупателей;
- «чувствительная» информация (пароль, информация о кредитной карте) хранится в зашифрованном виде;
- рассылка новостей с возможностью публикации новостей в магазине;
- возможность выбора валюты для отображения цен на продукцию;
Оплата, доставка, расчет налогов:
- системы доставки и оплаты имеют plug-in структуру, что позволяет легко устанавливать и разрабатывать новые модули обработки платежей и расчета стоимости доставки;
- настраиваемая система способов оплаты;
- обработка кредитных карт;
- работа с электронными платежными системами (WebMoney);
- настраиваемая система способов доставки заказов;
- ограничения в выборе способа оплаты в зависимости от выбранного способа доставки (например, тип оплаты «Наличными курьеру» разрешать только тогда, когда выбран способ доставки «Курьер»);
- система определения классов налогов;
- определение налоговых ставок в зависимости от адреса покупателя.
Отчеты и статистика:
- наиболее просматриваемые категории.
Отчеты о продуктах:
- наиболее/наименее продаваемые;
- наиболее/наименее просматриваемые;
- наиболее/наименее популярные (по рейтингу);
- уведомления об окончании продуктов на складе;
- журнал входа/авторизации пользователей.
Оптимизация под поисковые системы:
- редактирование TITLE, META keywords и description для каждого продукта индивидуально - для наиболее эффективной индексации магазина поисковыми системами;
- редактирование META keywords и description для каждой информационной страницы;
- удовлетворение основных принципов оптимизации страниц (подписи к картинкам (ALT), заголовки);
- карта сайта (мощный инструмент для повышения удобства и рейтинга магазина);
Системные требования:
1. PHP версии 4.1.0 или выше.
2. СУБД: MySQL, Microsoft SQL Server или Interbase.
3. модуль CURL для обработки платежей по кредитным картам через систему Authroze.Net.
Продукт включает:
- сто процентные открытые исходные коды;
- подробная документация по установке и использованию;
- лицензия на использование одного магазина без временных ограничений;
- бесплатная техническая поддержка по вопросам использования и установки;
- бесплатный доступ к обновлениям продуктов.
В бесплатной версии продукта отключены большинство необходимых функции а полный лицензированный пакет программы стоит $299.00, и оплата единовременная - никаких ежегодных или ежемесячных платежей.
1.2.3 Рассмотрение работы интернет – магазина на примере osCommerce
OsCommerce - это программный комплекс для обеспечения функционирования интернет-магазинов. Система распространяется бесплатно по лицензии GNU GPL. Свойства комплекса позволяют ему успешно конкурировать со многими коммерческими решениями.
Свойства:
- регистрация покупателей;
- история заказов;
- удобный поиск;
- комментарии и отзывы к продуктам;
- уведомления по электронной почте;
- безопасные транзакции с помощью SSL;
- список наиболее продаваемых товаров;
- удобная панель администратора;
- и многое другое.
Можно бесплатно загрузить текущую версию на странице загрузки osCommerce (www.oscommerce.ru )
Торговля через интернет из области экспериментов и модного увлечения переходит в разряд необходимого дополнения любого бизнеса, продающего свои товары и услуги.
На рынке существует масса программного обеспечения, как платного, так и бесплатного, способного выполнять такие функции. Это так называемые «движки» интернет-магазинов. Для предприятия, которое смотрит в будущее и планирует развивать и расширять свои продажи через интернет, выбор программного обеспечения для магазина, вопрос более чем серьезный. Надежность, функциональность и возможность изменения структуры, параметров продаж и дизайна магазина без его остановки на реконструкцию (введение модификаций в действующий магазин), важный аспект для динамично развивающегося и расширяющегося онлайн-бизнеса. Особое внимание в этом программного обеспечения уделено проблемам безопасности, автоматизации платежей, локализации этого продукта к специфическим условиям конкретной страны мира.
В Российском интернете сегодня даже очень престижные магазины, не учитывают возможности продажи товаров и услуг в другие страны мира, а такая необходимость существует, так как даже в странах бывшего СССР, молодое поколение не всегда знает и изучает русский язык. Продажи через интернет, изначально предполагали интернационализацию этого бизнеса, поэтому OSCommerce как нельзя лучше подходит для решения и этой задачи.
Часто созданием и поддержкой интернет магазина в малом бизнесе, занимается непосредственно его владелец. К сожалению, не все имеют специальное образование и опыт в программировании и дизайне, для того, чтобы создать и заставить такой магазин работать.
Одним из лучших решений для интернет-магазина, является программное обеспечение OSCommerce. Это открытое бесплатное программное обеспечение полнофункционального интернет магазина, поддерживающее все необходимые функции, множество языков и валют.
OSCommerce русифицирован и работает с российскими и зарубежными платежными системами. Это программное обеспечение способно на многое и для грамотного пользователя открываются широкие возможности по его применению и модификации. Тысячи магазинов во всем мире построены на этом программного обеспечения, и даже многие давно действующие в сети магазины, переводятся сейчас на «двигатель» OSCommerce. Для людей, которые не будучи профессиональными программистами и дизайнерами, столкнулись с проблемой быстрого создания интернет магазина, без многотысячных инвестиций в проект и многомесячного ожидания когда вам этот магазин создаст какая-нибудь контора, сегодня есть простое решение.
Вы можете буквально за несколько минут установить этот магазин на собственном сайте. На сегодня OSCommerce, пожалуй, самое быстрое и эффективное решение для людей, желающих при минимальных затратах средств и времени начать торговлю в сети.
В отличие от большинства интернет-магазинов, этот магазин совершенно не требует дорогого сопутствующего ПО, работает даже на бесплатном хостинге с поддержкой PHP и MySQL.
Следует отметить, что данный магазин состоит из двух частей: веб-ветрины и пользовательской части, и закрытой для общего доступа части администрирования. Веб-ветрина имеет определенные преимущества перед другими, в том числе: удобная система навигации, выбор языка интерфейса, выбор валюты для просмотра цен, отзывы покупателей о товаре, история заказов, выбор метода оплаты и способа оплаты, новости магазина и анонсы.
Кроме стандартных возможностей для администратора доступны: статистика о посетителях, новых заказах и товарах, пользующихся наибольшим спросом; подключение модулей доставки и оплаты; рассылка сообщений подписчикам; резервное копирование базы данных на локальный диск; администрация веб-ветрины на основе любой платформы (Windows, Unix-системы), т.к. администрирование происходит с помощью браузера.
Очень большое преимущество OSCommerce в сравнении с другими программными продуктами в пластичности, т.е. можно настроить как угодно, в открытости и в большом количестве написанных модулей.
Система распространяется бесплатно по лицензии GNU GPL. И свойства комплекса позволяют ему успешно конкурировать со многими коммерческими решениями. Поэтому на данном этапе работы магазина я склоняюсь остановить свой выбор именно на OSCommerce.
1.3 Анализ платежных систем
Так как создаваемое программное приложение является электронным магазином, невозможно обойти тему оплаты товара в сети интернет. Для начала рассмотрим существующие системы оплаты в сети Интернет.
Традиционные методы оплаты, включая наличные деньги, банковские переводы, чеки, пластиковые карточки, изобретены задолго до возникновения электронной коммерции. Поэтому нет ничего удивительного в том, что они не полностью соответствуют ее потребностям. Безусловно, при покупке обычного «физического» товара деньги можно взять с покупателя при доставке. Но если приобретается «цифровой» товар или информация, обязательно должен быть способ оплатить покупку прямо «на месте», то есть на сайте продавца. Вот почему в электронной коммерции чрезвычайно остро стоит вопрос разработки универсального способа оплаты покупок в Интернет, который бы позволил делать дешевые и безопасные платежи в режиме реального времени.
К способам оплаты покупок в Интернет, проводимым электронным путём, можно отнести следующие:
- оплата со счета мобильного телефона (m-commerce);
- оплата по картам предоплаты (скретч-картам);
- оплата электронными деньгами;
- оплата платежными картами.
Оплата со счета мобильного телефона (m-commerce).
Мобильная коммерция это использование мобильных портативных устройств для общения, развлечения, получения и передачи информации, совершения транзакций через общественные и частные сети.
Сегодня на рынке появилась прекрасная возможность оплачивать услуги или товары различных компаний через мобильный телефон. Вы можете делать покупки в Интернет - магазинах, оплачивать коммунальные платежи и даже переводить деньги по банковским реквизитам. Вне зависимости оттого, что и как Вы оплачиваете, процесс оплаты занимает всего пару минут, а сам платеж происходит практически мгновенно.
Некоторые мобильные компании предоставляют эту услугу бесплатно, как часть обычного пакета пользователя мобильного телефона. Деньги, которые будут использованы владельцем мобильного телефона для покупки товаров или услуг могут быть сняты со счёта владельца телефона или со специальной карты, которую нужно сначала купить, а затем активировать со своего телефона.
Оплата услуги или товара происходит с помощью посылки секретного сообщения (SMS), включающего в себя цепочку информации типа номер счёта владельца телефона/сумма к оплате или кодовый номер товара или услуги/ номер счёта продавца.
В случае если размер совершаемого платежа превышает остаток средств на текущей карте, необходимо активировать новую карту. При этом неиспользованные остатки денежных средств с предыдущих карт прибавляются к номиналу активированной карты.
Важно отметить, что для того, чтобы Вы могли использовать эту функцию ваш телефон должен быть оснащён функцией WAP или некоторым собственным микробраузером. Мобильная коммерция делает пользователя еще более независимым, не привязанным к стационарным устройствам, предоставляя все вышеперечисленные возможности при наличии одного только мобильного телефона или карманного компьютера. Это очень важно для делового человека: часто многое зависит от мгновенно принятого решения, и этому не должны препятствовать такие факторы, как невозможность быстрого оформления сделки или отсутствие доступа к информационным каналам.
Оплата по картам предоплаты (скретч-картам).
Скретч-карты являются картами предоплаты поскольку, покупая их, вы делаете предоплату сервиса или товара, который собираетесь заказать. Своё название они получили от английского слова «scratch», что значит царапать. Именно наличие особенного защитного слоя скрывающего буквенно-цифровой набор, является отличительной особенностью карт предоплаты. Очень важно отметить, что каждая карта предоплаты имеет свой уникальный серийный номер, который будет использоваться при оплате услуг.
Карты предоплаты выпускаются различными фирмами, бывают разного номинала и разного предназначения. Как правило, скретч-карта имеет ограниченный срок действия, который может варьироваться в зависимости от номинальной стоимости карты или других условий. Сама карта предоплаты представляет собой пластиковую карточку с размещённой на ней информацией относительно фирмы изготовителя, сферы её применения и срока её действия.
Карты предоплаты получили достаточно широкое распространение, поскольку являются удобным способом платы услуг и покупок. Их активно используют компании, занимающиеся сотовой связью, предоставлением услуг Интернет провайдеров и т.п.
Оплата электронными деньгами
Цифровые деньги являются основой платежной системы Интернет. Они могут быть классифицированы по видам организации их функционирования, по уровню безопасности, а также по способу расчета.
Цифровую наличность можно представить себе как файлы-жетоны, заменяющие наличные деньги. Продавцы и покупатели могут свободно обмениваться этими "монетами" по сети, оплачивая ими товары и услуги. Для указанной цели участники системы устанавливают у себя на компьютерах особую программу - "электронный кошелек", который обеспечивает учет и передачу жетонов, а также проверку их подлинности. Цифровые деньги могут неограниченно долго обращаться в сети, но также могут в любое время быть обменены на настоящие деньги у организаторов системы или в банках, участвующих в ней.
Разновидностью электронных денег являются системы цифровых наличных, основанные на использовании технологии smart-card.
Современная смарт-карта - это маленький компьютер со своим процессором, памятью, программным обеспечением и системой ввода/вывода информации. В чипе такой карточки хранится не что иное, как электронные деньги в описанном выше смысле.
Пока смарт-карта употребляется как обычная дебетовая карта (называемая электронным кошельком), в которую вносятся записи о списании денег, или просто информация о клиенте. Наличные цифровые деньги на базе смарт-карт не только могут обеспечить необходимый уровень конфиденциальности и анонимности, но и не требуют связи с центром для подтверждения оплаты в отличие от подобных систем на базе персонального компьютера. В связи с этим стоимость транзакции стремиться к нулю, за исключением пополнения карты или обналичивания денег. Единственное неудобство состоит в том, что для перевода электронных денег с карточки на компьютер или обратно необходимо особое устройство для чтения карточек, карт-ридер, присоединяемый к компьютеру.
Оплата платежными картами
Кредитная карта - именной платежно-расчетный документ в виде пластиковой карточки, выдаваемый банком своим вкладчикам для безналичной оплаты ими товаров и услуг в розничной торговой сети, снабженной компьютерными устройствами, передающими запрос на оплату товара в банк.
Кредитная карточка удостоверяет наличие у ее владельца текущего счета в банке. В разных странах используются кредитные карточки американских кредитно-финансовых групп типа Visa, MasterCard, American Express и т.д.
Дебетовые карточки могут использоваться при оплате товаров и услуг через Интернет в режиме он-лайн так же, как при получении наличных в банкомате: для совершения платежа клиент должен ввести номер карточки и PIN-код.
Виртуальные карты
Поскольку использование классической кредитной карты для расчетов в Интернет является небезопасным, были разработаны виртуальные карты типа VISA E-c@rd и Virtual MasterCard, которые предназначены исключительно для расчетов в Интернет. VISA E-c@rd разработана по технологии международной платежной системы VISA Int. Virtual MasterCard разработана по технологии международной платежной системы MasterCard Int.
Выпуском подобных карт сегодня занимаются различные банки своевременно оценив их преимущества и потенциал. VISA E-c@rd и Virtual MasterCard применяется исключительно для оплаты через Интернет товаров и услуг в электронных магазинах по всему миру, включая Россию, а также услуг операторов сотовой связи, провайдеров интернета, туристических фирм и отелей.
К покупкам, оплаченным не электронным путем можно отнести:
- оплата курьеру наличными;
- предоплата по безналичному расчету;
- оплата наложенным платежом.
Оплата курьеру наличными
Один из самых простых способов оплаты это оплата курьеру. Вы просто вручаете деньги курьеру и расписываетесь в получении заказа. К сожалению этот способ возможен, не везде.
После выбора товара в интернет-магазине покупатель размещает заказ, в котором указывает адрес для доставки (домой, в офис, или куда-то еще). Курьер привозит товары по указанному адресу и получает деньги.
Преимущества этого способа, наверное, можно перечислять бесконечно:
1. гарантия получения товара (покупателем) и денег (продавцом). Обмануть здесь, конечно, можно, но возможности не больше, чем в обычном магазине.
2. возможность проверить товар (и комплектность) сразу, и вернуть его, отказавшись от покупки.
3. посмотреть в глаза живому человеку, попросить его рассказать про товар, показать его в работе.
4. получить все необходимые документы, как-то: гарантийный талон, товарный чек.
Недостатки также очевидны:
1. не всегда приятно видеть у себя дома (или в офисе) незнакомого человека (курьера), общаться с ним.
2. зачастую ожидание курьера превращается в пытку, и отбивает всякое желание что-либо покупать.
Предоплата по безналичному расчету
Предоплата по безналичному расчету для организаций, имеющих расчетный счет в банке возможна, если они находятся в Москве, Санкт-Петербурге или в других городах России. При оформлении заказа укажите название Вашей организации. При этом Вы сможете заполнить или распечатать счет.
Можно сделать предоплату стоимости заказа в ближайшем для Вас отделении Сбербанка (или в любом другом) на наш счет в МДМ Банке. Для этого надо распечатать бланк, который вы получите по e-mail или, который будет сгенерирован сразу по завершению процедуры оформления заказа (этот бланк, также, можно использовать просто как образец для заполнения типографского бланка в Банке). Оплата через Сбербанк обойдется Вам в 3% от стоимости заказа, что существенно дешевле и быстрее, чем почтовый или телеграфный перевод. Как только деньги придут на счет, магазины отправляют заказ.
Оплата наложенным платежом
Оплачиваемая покупка при получении на почтовом отделении называется оплатой наложенным платежом. При оплате наложенным платежом, почта взимает 8% от стоимости заказа. Порядок оплаты такой:
1. на указанный адрес присылается заказ, либо заполняется определенная форма оплаты предложенная интернет – магазином.
2. указываются свои Ф.И.O., полный адрес с индексом, контактный телефон и e-mail.
3. при получении почтового извещения, перечисляется почтовые издержки и стоимость заказа на указанные банковские реквизиты.
4. далее по полученному в банке квитку почтовыми работниками выдается заказ.
На начальном этапе в проекте интернет – магазина будут реализованы способы оплаты как оплата почтовым переводом и оплата курьеру наличными. Так как первоначально интернет магазин нацелен на увеличение прибыли магазина «Элвис», на информационное просвещение потенциальных клиентов города Волгодонска. Доставка курьером будет нацелена на работающее население города, имеющего возможность выхода в интернет, но не имеющего времени посетить магазин «Элвис» в связи с неудобным для них графиком работы магазина. Доставка курьером будет осуществляться только для жителей города Волгодонска. Для жителей района и области, не имеющих возможность лично посетить магазин, но желающих совершить покупку будет предоставлен способ получения товара наложенным платежом.
1.4 Безопасность платежей в Интернете
В России объем всего рынка электронной розничной торговли оценивается сейчас приблизительно в полсотни миллионов долларов, что в несколько тысяч раз меньше оборотов электронной коммерции на Западе. И хотя масштабы нашего рынка кажутся крайне скромными, в абсолютном выражении показатель вполне привлекателен. Кроме того, объем рынка растет стремительно. Только за последние три месяца объем операций по нашим картам в Интернете вырос в 2 раза [-1].
Один из технологических приемов, который применяют российские банки-эмитенты для приобретения данной аудитории и повышения безопасности деятельности в Интернете, - выпуск виртуальных карт.
С самого начала внедрения электронной коммерции стало очевидно, что методы идентификации владельца карты, применяемые в обычных транзакциях, являются неудовлетворительными для транзакций в интернет –торговле.
Всюду далее под протоколом в интернет – торговле понимается алгоритм, определяющий порядок взаимодействия участников интернет – торговли (владельца карты, торгового предприятия, обслуживающего банка, банка – эмитента и центра сертификации[_]) и форматы сообщений, которыми участники интернет – торговли обмениваются друг с другом с целью обеспечения процессов авторизации и расчетов.
Действительно, при совершении операции покупки в физическом магазине продавец имеет возможность рассмотреть предъявляемую для расчетов пластиковую карту на предмет ее соответствия требованиям платежным системам (в частности, проверить наличие голограммы, специальных секретных символов, сверить подпись на панели подписи и торговом чеке и т. п.). Кроме того, продавец может потребовать от покупателя документ, удостоверяющий его личность. Все это делает мошенничество по поддельной карте достаточно дорогим мероприятием.
В случае транзакции в интернет –торговле все, что требуется от мошенника - знание реквизитов карты. Затраты, связанные с изготовлением поддельной физической карты, в этом случае не требуются. Безусловно, это не может не привлечь внимание криминала к этому типу коммерции, свидетелями чему мы становимся уже сегодня.
В мире пластиковых карт с магнитной полосой самым надежным способом защиты транзакции от мошенничества является использование PIN - кода для идентификации владельца карты его банком - эмитентом. Секретной информацией, которой обладает владелец карты, является PIN - код. Он представляет собой последовательность, состоящую из 4 - 12 цифр, известную только владельцу карты и его банку - эмитенту. PIN - код применяется всегда при проведении транзакций повышенного риска, например, при выдаче владельцу карты наличных в банкоматах. Выдача наличных в банкоматах происходит без присутствия представителя обслуживающего банка (ситуация похожа на транзакцию в интернет –торговле). Поэтому обычных реквизитов карты для защиты операции "снятие наличных в банкомате" недостаточно и используется секретная дополнительная информация - PIN - код.
Более того, общая тенденция развития платежных систем - более активное использование PIN - кода для операций "покупка" по дебетовым картам.
Казалось бы, использование подобного идентификатора могло бы помочь решить проблему безопасности в интернет –торговле, однако это не так. К сожалению, в приложении в интернет –торговле этот метод в классическом виде неприменим.
Действительно, использование PIN - кода должно производиться таким образом, чтобы этот секретный параметр на всех этапах обработки транзакции оставался зашифрованным (PIN - код должен быть известен только владельцу карты и ее эмитенту). В реальном мире это требование реализуется за счет использования в устройствах ввода транзакции специальных физических устройств, называемых PIN - PAD и содержащих Hardware Security Module - аппаратно-программные устройства, позволяющие хранить и преобразовывать некоторую информацию весьма надежным способом. Эти устройства хранят специальным способом защищенный секретный коммуникационный ключ, сгенерированный обслуживающим банком данного торгового предприятия. Когда владелец карты вводит значение PIN - кода, оно немедленно закрывается (шифруется) коммуникационным ключом и отправляется внутри авторизационного запроса на хост обслуживающего банка.
Точнее говоря, шифруется не сам PIN - код, а некоторый электронный "конверт", в который код помещается. На хосте обслуживающего банка зашифрованный идентификационный код перекодируется внутри Hardware Security Module хоста (хост обслуживающего банка также имеет свое устройство шифрования) в блок, зашифрованный на коммуникационном ключе платежной системы, и передается в сеть для дальнейшего предъявления эмитенту. По дороге к эмитенту PIN - код будет преобразовываться еще несколько раз, но для наших рассуждений это не важно. Важно другое - для того чтобы следовать классической схеме обработки PIN-кода, каждый владелец карты должен хранить криптограммы коммуникационных ключей всех обслуживающих банков, что на практике невозможно.
Классическую схему можно было бы реализовать с помощью применения асимметричных алгоритмов с шифрованием PIN - кода владельца карты открытым ключом торгового предприятия. Однако для представления PIN - кода в платежную сеть его необходимо зашифровать, как это принято во всех платежных системах, симметричным ключом.
Существует другое, неклассическое решение по использованию PIN - кода. Например, можно на компьютере владельца карты шифровать PIN - код плюс некоторые динамически меняющиеся от транзакции к транзакции данные на ключе, известном только эмитенту и владельцу карты. Такой подход потребует решения задачи распределения секретных ключей. Эта задача является весьма непростой (очевидно, что у каждого владельца карты должен быть свой индивидуальный ключ), и если уж она решается, то использовать ее решение имеет смысл для других, более эффективных по сравнению с проверкой PIN - кода методов аутентификации владельца карты.
В то же время идея проверки PIN - кода была реализована для повышения безопасности транзакций в интернет –торговле по картам, БД которых хранится на хосте процессора STB CARD. В общих чертах STB CARD реализует следующую схему. Владельцы карт, эмитенты которых держат свою БД карточек на хосте STB CARD, могут получить дополнительный PIN - код, называемый ПИН2. Этот код представляет собой последовательность из 16 шестнадцатеричных цифр, которая распечатывается в PIN - конверте, передаваемом владельцу карты (специальный бумажный конверт, используемый банком - эмитентом для хранения в нем секретной информации, относящейся к эмитированной карте), и вычисляется эмитентом с помощью симметричного алгоритма шифрования, примененного к номеру карты и использующего секретный ключ, известный только эмитенту карты.
Далее во время проведения транзакции в интернет –торговле на одном из ТП, обслуживаемом банком STB CARD, у владельца карты в процессе получения данных о клиенте запрашивается информация по ПИН2. Клиент вводит значение кода ПИН2 в заполняемую форму и возвращает ее торговому предприятию.
Здесь нужно сделать важное замечание относительно сказанного ранее. Владелец карты в действительности ведет диалог в защищенной SSL - сессии не с торговым предприятием, а с виртуальным POS - сервером, через который работает торговое предприятие (система STB CARD в настоящее время использует сервер Assist).
Возвращаясь к схеме STB CARD, отметим, что, конечно же, в заполненной клиентом форме ПИН2 не содержится, а в действительности все выглядит следующим образом: ТП (точнее, сервер Assist), определив, что имеет дело с картой банка STB CARD, передает владельцу карты форму, содержащую подписанный Java - апплет, реализующий некоторый симметричный алгоритм шифрования. При этом ПИН2 играет роль секретного ключа этого алгоритма шифрования, а шифруемые данные получаются в результате применения хэш - функции к номеру карты, сумме и дате транзакции, а также случайному числу x, генерируемому торговому предприятию. Таким образом, в заполненной владельцем карты форме присутствует только результат шифрования перечисленных выше данных о транзакции на ключе ПИН2.
Далее торговое предприятие формирует авторизационное сообщение, передаваемое на хост обслуживающего банка, содержащее помимо "стандартных" данных о транзакции еще результат шифрования и случайное число x.
Эмитент карты, получив сообщение торгового предприятия, по номеру карты вычисляет значение ПИН2, и далее по номеру карты, сумме и дате транзакции, а также по случайному числу x, вычисляет результат шифрования этих данных на ключе ПИН2. Если полученная величина совпадает с аналогичной величиной из сообщения торгового предприятия, верификация PIN - кода считается выполненной успешно. В противном случае транзакция отвергается.
Таким образом, технология проверки PIN - кода, принятая в системе STB CARD, в действительности обеспечивает не только динамическую аутентификацию клиента, но еще и гарантирует "сквозную" целостность некоторых данных о транзакции (сумма транзакции, номер карты). Под "сквозной" целостностью здесь понимается защита от модификации данных на всем протяжении их передачи от клиента до банка - эмитента.
Минусы данного подхода состоят в следующем:
1. Для реализации схемы проверки значения PIN - кода необходимо, чтобы торговое предприятие "умело" формировать соответствующую форму с Java - апплет, что сразу сужает область применения схемы в относительно небольшом множестве торговых предприятий.
2. Использование длинного (шестнадцать шестнадцатеричных цифр) ключа делает его применение на практике крайне неудобным для владельца карты.
3. Защита от подставки (форма, запрашивающая ПИН2, предоставляется владельцу карты не торгового предприятия, а мошенником, желающим узнать значение ПИН2) основана на надежности аутентификации клиентом сервера торгового предприятия, а также на подписывании апплета секретным ключом сервера торгового предприятия. Поскольку нарушение обеих защит приводит только к появлению на экране монитора владельца карты соответствующего предупреждения, сопровождаемого вопросом - продолжить сессию или нет, то особенно доверять этим формам защиты не стоит.
Обеспечить надежную защиту от подставки можно с помощью электронного бумажника клиента (специального программного обеспечения, которое клиент может "скачать" на свой компьютер с некоторого сайта), заменяющего по своей функциональности Java - апплет в форме торгового предприятия. Такой электронный бумажник может использовать сколь угодно мощные средства шифрования данных. Секретные ключи владельца карты могут держаться в порядке повышения надежности их хранения на диске компьютера, дискете или микропроцессорной карте. Доступ к электронному бумажнику должен производиться по паролю его владельца.
В результате проведенного анализа платежные системы сформировали основные требования к схемам проведения транзакции в интернет–торговле, обеспечивающим необходимый уровень ее безопасности. Эти требования сводятся к следующему:
1. Аутентификация участников покупки (покупателя, торгового предприятия и его обслуживающего банка). Под аутентификацией покупателя (продавца) понимается процедура, доказывающая (на уровне надежности известных криптоалгоритмов) факт того, что данный владелец карты действительно является клиентом некоторого эмитента - участника (обслуживающего банка - участника) данной платежной системы. Аутентификация обслуживающего банка доказывает факт того, что банк является участником данной платежной системы.
2. Реквизиты платежной карты (номер карты, срок ее действия, CVC2/CVV2, и т. п.), используемой при проведении транзакции интернет – торговли, должны быть конфиденциальными для торгового предприятия.
3. Невозможность отказа от транзакции для всех участников транзакции интернет - торговли, то есть наличие у всех участников неоспоримого доказательства факта совершения покупки (заказа или оплаты).
4. Гарантирование магазину платежа за электронную покупку - наличие у торгового предприятия доказательства того, что заказ был выполнен.
Правовая база регулирования отношений интернет торговли в России достаточно невелика, отсюда и многочисленные факты мошенничества в Интернете и как следствие, недоверие людей к системам оплаты. В настоящее время законодательную базу составляют два таких основных закона как Федеральный закон «Об электронно-цифровой подписи» [-3] и Федеральный закон «Об электронной торговле»[-4]. Целью Федерального закон «Об электронно-цифровой подписи» является обеспечение правовых условий для использования электронной цифровой подписи в процессах обмена электронными данными, при соблюдении которых электронная цифровая подпись признается юридически равнозначной подписи физического лица, в том числе полномочного представителя юридического лица. Целью же Федерального закон «Об электронной торговле» является обеспечение правовых условий для электронной торговли: закрепление прав и обязанностей лиц, осуществляющих электронную торговлю, определение правил совершения сделок с использованием электронных документов, подписанных аналогами собственноручной подписи, а также признание электронных документов в качестве судебных доказательств.
1.5 Выводы
Итак, Интернет-магазин должен быть информативен, не содержать лишней или ненужной информации, при этом иметь такой способ представления товаров, который позволит покупателю с легкостью найти то, что его интересует, а также ненавязчиво попробовать заинтересовать его чем-то другим, чтобы магазин запомнился. Тогда при необходимости клиент будет возвращаться в него снова и снова, будет советовать его своим друзьям и близким.
Оптимальным и самым удобным методом заказа пока остается так называемая «корзина». Во всех крупнейших магазинах она используется в том или ином виде, но смысл остается одним: корзина - просто список товаров, выбранный покупателем в магазине (это почти такая же корзина, в руках с которой ходят посетители большого супермаркета - только виртуальная).
Выбор программных средств для построения интернет – магазинов достаточно обширен. И нельзя сказать, что одно решение дешево и непрактично, а другое дорого и универсально. Все решения создавались и создаются для каких то целей, в которых оно будет оптимально. Можно только отметить, что открытые решения наиболее перспективные, т.к. при желании в них можно добавить то, что нужно именно в данном магазине для данного товара, т.е. учесть многие нюансы, которые, несомненно привлекут своего клиента.
Способов оплаты так же великое множество. Очень удобным вариантом является оплата цифровой наличностью и оплату курьеру наличными, если этот способ предлагает электронный магазин, и менее удобным – банковским переводом и почтой России. На начальном этапе в проекте интернет – магазина будут реализованы способы оплаты как оплата наложенным платежом и оплата курьеру наличными. Так как с точки зрения безопасности, эти платежи являются наиболее безопасными. В дальнейшем планируется внедрить метод оплаты цифровой наличностью.
2 Разработка структуры построения электронного магазина
2.1 Архитектура электронного магазина
Архитектура сайта - систематизация информации и навигации по ней с целью помочь посетителям более успешно находить нужные им данные. Хорошо продуманная грамотная архитектура сайта гарантирует, что пользователи потратят меньше времени на поиск нужной информации.
Разработка архитектуры сайта должна вестись с учётом наиболее важной информации с точки зрения продвижения товаров/услуг на интернет-рынке. В процессе создания структуры нового сайта, либо оптимизации структуры уже существующего, необходимо концентрировать внимание потребителей именно на этой информации и управлять посещаемостью сайта потенциальными клиентами именно в наиболее важных разделах сайта в соответствии с позиционированием на рынке, продвигаемых товаров/услуг.
Грамотное распределение приоритетов между разделами и страницами сайта, сделает их основными точками входа на сайт, что позволит потенциальному потребителю быстро найти необходимую ему информацию об искомых товарах/услугах и повысит успешность бизнеса в интернете.
2.1.1 Разработка архитектуры интернет-магазина
Архитектура интернет – магазина должна быть проста и интуитивно удобна. И состоит из Клиентской части, Программной части и Администрирования как показано на рисунке 2.1.
![]()

Рисунок 2.1 – Архитектура интернет – магазина
Программная часть архитектуры интернет – магазина рассматривается как взаимосвязь операционной и серверной части.
В операционной части рассматривается среда разработки интернет магазина.
Серверная часть содержит в себе размещение интернет магазина на сайте провайдера, поддерживающие технологии, используемые при создании интернет – магазина.
Разработка операционной части.
Предположительно интернет магазин разрабатывается в среде php. Для ответа обоснования выбора было произведено сравнение РНР с другими языками программирования Web-приложений. Это его основные конкуренты — Perl, ASP.NET, ColdFusion и Java.
1. РНР и Perl
Язык Perl был создан программистом Ларри Уоллом (Larry Wall) и расшифровывается как Practical Extraction and Report Language. Перевести это можно как "язык для практического извлечения данных и составления отчетов". Perl является интерпретатором и появился намного раньше, чем Web. С появлением интернета язык Perl оказался удобным инструментом для создания динамических Web-страниц. Большое распространение Perl получил потому, что был доступен на каждом Web-сервере, поскольку практически все они работали под управлением UNIX, и альтернативой ему являлся лишь более сложный язык С.
Perl проигрывает РНР в изяществе, притом, что РНР предлагает функциональность, аналогичную Perl при значительно меньшей избыточности и сравнительной простоте синтаксиса. Избыточность языка Perl связана с тем, что он разрабатывался для самых разнообразных приложений, что не могло не сказаться на его синтаксисе, в то время как РНР изначально разрабатывался для Интернета. По мнению очень многих пользователей, не знавших изначально ни РНР, ни Perl, выучить РНР намного проще.
2. РНР и Java
Вообще говоря, различают язык Java и технологию Java. Язык Java представляет собой С-подобный язык, который разрабатывался как "улучшенный C++". Технология Java включает в себя клиентскую и серверную часть, а также доступ к базам данных, поэтому наиболее корректно проводить сравнение технологии Java со связкой Apache/PHP/MySQL. Технология Java разрабатывалась как межплатформенная технология, позволяющая создавать Web-приложения корпоративного масштаба. Основными достоинствами этой технологии являются межплатформенная переносимость и объектно-ориентированный язык, что позволяет создавать сложные и объемные приложения. К числу недостатков можно отнести медленное выполнение, потребление большого количества памяти (плата за межплатформенную переносимость) и сложность разработки Web-приложений по сравнению с РНР. Между тем РНР почти не уступает Java в гибкости и масштабируемости созданных приложений. Кроме того, использование Java для разработки достаточно простых приложений вряд ли оправдано, а при работе над серьезными задачами Java обходится дороже.
3. РНР и ASP.NET
ASP (Active Server Pages) — язык сценариев от Microsoft. Если язык ASP значительно уступал РНР по многим параметрам, в первую очередь, по времени выполнения сценариев, то с появлением технологии ASP.NET ситуация изменилась.
Основное достоинство ASP.NET заключается в возможности применения всей мощи интерфейса Windows для разработки Web-приложений. Это позволяет разрабатывать страницы со сложным интерфейсом, не заботясь о сохранении, шифровании и передаче переменных, используемых на динамических страницах.
ASP.NET тесно интегрирован в новую технологию NET компании Microsoft. Главной особенностью разработки Web-приложений при помощи ASP.NET является возможность использовать любой язык программирования среды исполнения NET. Это может быть как модифицированный вариант Visual Basic — Visual Basic.NET, так и новый язык С# или клон Java — J#. Более того, в рамках одного Web-приложения могут быть использованы несколько языков программирования. Все это позволяет объединять в рамках одного проекта программистов, владеющих разными языками программирования. Код Web-приложения на ASP.NET компилируется в промежуточный язык MSIL (Microsoft Intermediate Language), иногда просто называемый IL. Аппаратно-независимый код на языке IL помещается в кэш Web-сервера для повышения производительности, по аналоги с байт-кодом Java. Но в отличие от технологии Java, обеспечивающей платформенную независимость, NET обеспечивает независимость от языка разработки. Выполнение Web-приложений ASP.NET на серверах, работающих не под Windows, практически невозможно. Более того, если Web-приложение интенсивно использует компоненты NET, просмотр динамической страницы будет возможен только под Windows и только с помощью браузера Internet Explorer. Поэтому в смысле переносимости РНР, безусловно, отличается от ASP.NET в лучшую сторону. Другой крайне немаловажный довод в пользу РНР заключается в быстром исправлении обнаруженных ошибок. Теоретически исправить их можно самостоятельно, если обладаете достаточной квалификацией. Также можно написать письмо разработчикам, и с большой долей вероятности, в следующей версии ошибка будет исправлена. А версии РНР выходят очень часто. С другой стороны, попробуйте написать об ошибке в Microsoft и попросить ее исправить. Если вы не глава Пентагона, вам это вряд ли удастся. Еще одним плюсом РНР, особенно важным для начинающих, является то, что его легче использовать для построения Web-приложений.
Таким образом, при выборе между ASP.NET и РНР следует исходить из стоящей задачи. Если в сети Интранет крупной корпорации большинство серверов и клиентских машин работают под управлением Windows, применение ASP.NET более чем оправдано. В то же время для разработки Web-сайта, размещаемого в Интернете, целесообразнее использовать РНР.
4. РНР и ColdFusion
Пакет ColdFusion разработан фирмой Allaire и предназначен для быстрой разработки как интерактивных, так и динамических Web-документов путем обработки информации, полученной из базы данных. Минусом ColdFusion является достаточно низкая переносимость. РНР работает практически на всех платформах, a ColdFusion — только на четырех: Win32, Solaris, HP/UX и Linux. Кроме того, ColdFusion, так же как и ASP, является коммерческой разработкой. ColdFusion достаточно мало распространен. По сравнению с РНР он более требователен к ресурсам. Плюсом ColdFusion является хорошая интегрированная среда разработки и, как следствие, более простые, чем в РНР языковые конструкции и более быстрое написание кода. Правда, из-за такой высокоуровневости языка некоторые задачи на нем решаются сложнее.
5. Для создания интернет магазина была использована платформа PHP 4.0, а в дальнейшем планируется перейти на PHP 5.0, так как основные отличия заключаются в реализации объектно-ориентированной модели. РНР 4.0 работал на движке Zend Engine 1.0. К выходу РНР 5.0 фирма Zend полностью переписала движок и выпустила в свет Zend Engine 2.0, который, по словам создателей, реализует "новую объектную модель". По сравнению с РНР 4.0, в пятой версии языка появились следующие особенности:
1. Введены закрытые (private) и открытые (protected) члены и методы класса, а также абстрактные классы и методы.
2. Введены интерфейсы, при этом класс может реализовывать произвольный список интерфейсов.
3. В РНР 5 также присутствуют расширенные возможности для клонирования объектов. Предназначенный для этого конструктор копирования позволяет не просто идентично клонировать объекты, а изменять при этом некоторые их свойства.
4. Введены постоянные члены и методы класса.
5. Одним из важнейших нововведений является наличие деструкторов.
6. Хорошей новостью является введение в РНР 5.0 статических членов класса. В РНР 4.0, если возникала необходимость в использовании статических членов, приходилось пользоваться искусственным приемом, заключающемся в комбинации глобальных переменных со статическими методами. При этом получались члены, которые действовали так же, как статические. Прием этот, мягко говоря, не очень хороший, поскольку привносил с собой все проблемы, связанные с использованием глобальных переменных. Теперь в РНР 5.0 статические методы можно объявлять явно при помощи ключевого слова static.
7. В РНР 5.0 введен механизм обработки исключений, отсутствующий в РНР 4.0.
Таким образом, в результате подобных нововведений в объектную модель РНР 5.0 стал полностью профессиональным языком программирования, что позволяет использовать его для решения задач любой степени сложности.
Разработка серверной части.
В серверной части архитектуры рассматривается работа интернет – магазина в сети Интернет, взаимодействие программного обеспечения магазина и сервисов, предоставляемых собственниками серверов, провайдеров. Так как после изготовления интернет-магазина необходимо будет его разместить в сети интернет и придется столкнуться с выбором мест размещения, иначе говоря выбрать хостинг.
Слово "хостинг" произошло от англ. "hosting". (host - главная машина, хозяин)
Сервисы, предлагающие свои услуги хостинга, дают возможность размещать информацию, интернет сайт на своём сервере. Таким образом, не нужно устанавливать свой собственный сервер в Интернет, что позволяет существенно сэкономить деньги. В зависимости от тарифного плана, предлагается определённый объём места на жёстких дисках сервера, e-mail, возможность работы с CGI, MSQ, и т.д.
Любой человек может без особых затруднений использовать как платные, так и бесплатные услуги. Как известно, бесплатный сыр бывает только мышеловке и в любом случае придётся платить. В первом (платном) варианте нужно расплачиваться деньгами, а во втором - качеством связи, ограничениями на размер файлов и рекламой, которая будет вывешена в магазине.
Как правило, на платном хостинге - домен будет выглядеть так: hostname.com/yourname, а на бесплатном - предоставляется субдомен и адрес будет выглядеть следующим образом: yourname.hostname.com
В последствии постараемся разместить магазин на платном хостинге в Российском интернете. Цены на именные домены «первого уровня» начинаются от 1-3 доллара в месяц, многое, конечно, зависит от провайдера предоставляющего хостинг.
В настоящее время многие сайты предлагают партнерские программы. Как учат учебники по маркетингу есть масса способов как найти потенциального клиента, как донести до него сведения о предлагаемых услугах. Самый простой способ – реклама в любом виде. Ролики по телевидению и радио, объявления в газетах, баннеры на сайтах, привлекающие массу внимания маркетинговые акции (например, конкурсы или лотереи, временные скидки), заказные статьи в изданиях, спам - это основной перечень наиболее часто используемых способов привлечения клиентов.
Но только реклама все-таки далеко не всегда приводит желаемому результату - заказу. Поэтому часто применяется еще один способ привлечения клиентов – наем агентов, работающих за проценты с продаж. В этом случае компания может не беспокоиться о том, что рекламный бюджет будет потрачен впустую, а также о том, что сотрудники работают недостаточно усердно. Агент получит столько, сколько заказов он обеспечит. Такая схема работы получила довольно широкое распространение и в Интернете. Значительное число хостинг-провайдеров, интернет-магазинов, интернет-агентств, студий веб-дизайна и других компаний, предоставляющих веб-услуги либо ведущих поиск клиентов в Сети используют т.н. партнерские (агентские) или дилерские (реселлинговые) программы.
Особенно большое распространение в Российском интернете партнерские/дилерские программы получили в сфере веб-хостинга, где и конкуренция в настоящее время значительно больше, чем, например, в электронной коммерции. Но и в других веб-услугах партнерские программы тоже постепенно получают все большее распространение. За рубежом, например, партнерские программы также получили очень широкое распространение и у туристических сайтов (особенно в сфере бронирования гостиниц; именно по партнерским программам различной сложности работают, например, такие крупные системы бронирования в Европе как SashaHotels.com или SunScale.com).
Одним из типичных примеров партнерских программ является программа крупнейшего российского интернет-магазина «Озон». Любой человек может разместить на своем сайте рекламу книг или кассет на «Озоне» со ссылкой на определенные страницы интернет-магазина с информацией по этим товарам. Если перешедший на «Озон» по такой ссылке посетитель приобретет данный товар, то партнер получит 12% от стоимости приобретенной данной книги или кассеты (а также 5% от стоимости остальных покупок, сделанных пользователем в течение этого визита на «Озон»). Заработанные таким образом средства можно затем использовать для покупок на самом «Озоне», либо (если процентные отчисления превышают 500 руб.) перевести на свой счет в банке. Партнеры могут разместить на своем сайте также форму поиска на «Озоне» либо его баннер (в этом случае процентные отчисления составляют 5% от суммы покупки).
Достаточно бурное развитие партнерских программ и увеличение их количества привело к появлению специализированных интернет-ресурсов по партнерским программам. В первую очередь это форумы по реселингу и партнерским программам, а также узкоспециализированные сайты-каталоги с аналитическими обзорами и партнерскими ссылками на сайты конкурирующих компаний, где посетитель может сделать выбор среди множества предложений по определенной услуге. Но в тоже время сам сайт окупается не за счет размещения рекламы (баннеры и т.д.), а за счет участия в партнерских программах.
Рассмотрим типичную схему работы партнерских программ на примере сайтов по платному хостингу. Тем более, что именно в этой сфере в Российском интернете в настоящее время действует наибольшее количество партнерских программ – это только более двух десятков программ первичных хостинг-провайдеров. Правда, стоит отметить, что партнерские схемы, используемые хостинг-провайдерами, довольно простые, в других сферах могут требоваться гораздо более организационно сложные схемы партнерства. Но в то же время именно благодаря своей простоте партнерские программы в сфере хостинга получили массовое распространение как у самих провайдеров и так многочисленных владельцев сайтов различного размера и разной тематики.
Обычно при регистрации на сайте провайдера партнер получает уникальный идентификатор партнера, который обязательно включается в код специальной ссылки, которую партнер получает от провайдера для привлечения клиентов. Эти ссылки партнер и должен проставить на своих сайтах. При нажатии на такую ссылку на сайте партнера посетитель не просто перейдет на сайт провайдера, одновременно с этим скрипты на сайте провайдера по идентификатору в партнерской ссылке определят откуда пришел посетитель и в кукисы (coockies) на компьютере данного посетителя будет записан идентификатор партнера. Обычно срок действия таких кукисов составляет от одного месяца до полугода. Если даже спустя несколько дней посетитель вернется на сайт провайдера и заполнит форму заказа хостинга, то скрипты на сайте провайдера определят, от какого партнера пришел заказчик и при оплате клиентом заказа начисляет полагающиеся партнеру проценты за привлечение клиента.
Обычно помимо самих партнерских ссылок провайдеры предоставляют партнерам и уже готовые рекламные материалы для размещения на сайтах – баннеры различных форматов, текстовые блоки рекламы или специальные формы заказа хостинга, содержащие в себе партнерскую ссылку.
Некоторое неудобство использования партнерских ссылок в том, что посетители могут заметить, что переходят не по прямой ссылке на сервер провайдера, а по партнерской. Для партнера же во многих случаях наиболее оптимальным было бы остаться «в тени», чтобы заказчик хостинга вообще не знал, что кто-то получил за его привлечение определенные проценты. Хотя стоимость заказа, что по партнерской программе, что напрямую, для клиентов обычно не отличается, тем не менее психологически российские пользователи не всегда положительно относятся к партнерам и часто встречаются отдельные индивидуумы, которые специально удаляют кукисы на компьютере перед заказом хостинга. Поэтому в последнее время получают распространение партнерские программы без специальных партнерских ссылок, когда сервер провайдера определяет партнера не по наличию его идентификатора в адресе, а просто по адресу сайта, с которого пришел посетитель. Такая схема реализуется технически несколько сложнее, зато она обеспечивает абсолютную анонимность партнера (если, конечно, потенциальный заказчик услуг хостинга перед заказом специально не просмотрит на своем компьютере кукисы). Так, без партнерских ссылок в настоящее время работает, например, партнерская программа хостинг-провайдера WebRider.ru, специальную ссылку можно не использовать также и в партнерской программе ATLEX'а (www.atlex.ru). Но у такого подхода есть и свой минус – если партнерские ссылки можно обычно проставлять где угодно, то без них – только на тех сайтах, которые зарегистрированы в партнерской программе у самого провайдера (чтобы потом можно было идентифицировать переход посетителя с определенного сайта как от партнера).
Самый существенный момент – это те проценты, которые получают партнеры за привлечение клиентов. Единой «таксы» в Российском интернете нет. В зависимости от провайдера партнер может получать от 5 до 50% от суммы заказа, средняя величина поощрения в Российском интернете в настоящее время составляет около 20%. Чаще всего партнеры получают именно проценты с продаж, но отдельные хостинг-провайдеры практикуют и фиксированную величину дохода в 5-20 долларов США в зависимости от величины заказа (по такой схеме функционируют, например, партнерские программы хостеров 350mb.ru, Majordomo.ru или Mastak.ru, а партнеры «Агавы» (www.agava.ru) могут выбрать как работу за проценты, так и за фиксированную плату за привлечение каждого клиента).
Некоторые провайдеры применяют более сложные схемы исчисления доходов по партнерским программам – за счет введения партнерства разного уровня. Процентные ставки для партнеров, привлекших разное количество клиентов, могут отличаться - в таком случае наиболее активные партнеры (привлекшие несколько десятков клиентов) работают по более выгодным условиям, чем их менее удачные коллеги. Например, у той же «Агавы» существует три уровня исчисления доходов в партнерской программе хостинга – 20% (до 5 клиентов), 25% (5-15 клиентов) и 30% (более привлеченных 15 клиентов). Другие провайдеры могут поощрять привлечение других партнеров и способствовать появлению реферальных сетей, в которых партнер «первого уровня» может получать некоторые проценты от прибыли, привлеченных им партнеров (т.е. партнеров «второго уровня») – такую схему практикуют, например, XP-Hosting.com и SpaceWeb (www.sweb.ru). Первый выплачивает до 20%, а второй – 10% суммарного ежемесячного заработка привлеченных партнеров.
Еще один существенный момент – то, как партнер может получить заработанные в рамках партнерской программы средства. Обычно хостинг-провайдеры предлагают два способа оплаты работы партнеров. Во-первых, как правило, существует возможность оплатить собственный хостинг у этого провайдера из заработанных средств (в этом случае партнера уже нужно рассматривать скорее как реселлера). Во-вторых, возможность вывода средств – например, на банковский счет или почтовым переводом, но чаще всего вывести средства, заработанные по партнерской программе можно только через системы интернет-платежей Webmoney (www.webmoney.ru), e-Gold (www.e-gold.com) или Яндекс.Деньги (money.yandex.ru). Именно так рассчитываются с партнерами, например, ValueHost и «Агава». Правда, т.к. провайдеры все-таки не заинтересованы в выводе средств партнерами, то они могут обставлять выплаты множеством различных условий. Например, у того же ValueHost'а перевод средств на WebMoney обставлен таким образом, что партнер неизбежно первые несколько раз оформит заявку на перевод средств неправильно, да и рассматриваются такие заявки в течение довольно долгого времени – так решение о переводе средств может приниматься в течение двух недель, а сам перевод может занимать вообще до 35 банковских (именно банковских, т.е. без учета выходных) дней. При этом оплата счетов хостинга на самом ValueHost'е со средств, заработанных по партнерской программе, осуществляется буквально за пару секунд.
Отдельные провайдеры могут вообще работать по старинке – т.е. к ним можно просто привести клиента за руку в офис. Такой вариант теоретически вполне возможен, например, в партнерских программах провайдера Highway.Ru. Соответственно и заработанные средства по партнерской программе у Highway.Ru тоже можно получать прямо в его офисе. Правда, Highway.Ru скорее ориентирован на работу по планам реселинга, чем партнерским программам.
Так же необходимо рассмотреть проблемы платного хостинга.
Как известно, реклама - двигатель прогресса, а Интернет - самый что ни есть продукт этого самого прогресса. Рекламными баннерами обвешаны чуть ли все информационные сервера интернета. При этом, естественно, каждый баннер несет информацию о предложении гораздо выгодном, чем у конкурентов, рекламирующихся на том же сайте. Правда, очень часто после нажатия на баннер оказывается почему-то, что не все так прекрасно: рекламе свойственно приукрашивать предлагаемую услугу. В этом отношении реклама в Сети ничем не отличается от любых маркетинговых акций в офлайне. Будь то реклама какого-то сайта, либо сугубо коммерческой услуги, например, хостинга. Реклама последнего, как одной из наиболее специфических услуг в Сети, занимает довольно большую долю всей интернет-рекламы и уступает, наверное, только рекламе новостных сайтов.
Многие хостинг-провайдеры привлекая клиентов, далеко не всегда говорят полную «правду» о предлагаемой услуге. Расписывая свои услуги, компании часто стремятся отодвинуть на задний план некоторые нюансы, которые могут быть довольно существенными для пользователя, но которые могут привести к уходу клиента к конкуренту. Причем у последнего далеко не всегда предлагаемые условия лучше, а часто просто гораздо лучше проведена пиар-кампания.
Как правило, «приукрашивание» не носит характер намеренного введения клиента в заблуждение, а выражается в «замалчивании» некоторых аспектов, которые чаще всего приводятся мелким шрифтом в виде примечаний к прейскуранту в нижней части страницы либо в виде приложения к договору. С одной стороны, клиент не сможет обвинить провайдера в сокрытии какой либо информации о предлагаемой услуге, а с другой стороны всегда существует довольно большая вероятность того, что человек, не очень хорошо разбирающийся в нюансах ценовой политики хостинг-провайдеров, обнаружит уже только после оплаты, что купил не совсем то, на что рассчитывал.
Причем ведь набор маркетинговых акций, «приукрашивающих» предоставляемые услуги, достаточно стандартен. И начинается он с того, что хостинг-провайдеры, как и операторы сотовой связи (да и не только они), не очень любят указывать цены с учетом всех налогов (с налогом на добавленную стоимость и налогом с продаж). И их можно понять - без НДС цены на услуги выглядят гораздо привлекательнее.
Стоит отметить, что считается правилом хорошего тона сообщать о том, включены налоги в указанные цены или нет, если не в верхней части страницы перед прайс-листом, то хотя бы первым пунктом в примечаниях. Но есть целый ряд провайдеров на сайтах которых вообще нет ни слова об этом. Так что клиент вполне может обнаружить увеличение стоимости примерно на четверть уже только при получении счета.
Еще один рекламный трюк, которым провайдеры привлекают клиентов, это объявление неограниченности какой-либо услуги: например, трафика, количества почтовых адресов электронной почты или поддоменов. Неограниченного трафика на самом деле не бывает в принципе: просто посещаемость большинства сайтов такова, что укладывается в те минимальные объемы, которые и может предоставить провайдер в рамках определенного тарифного плана. Но где этот предел известно только самому провайдеру: на сервере лимит трафика может быть вообще нигде не указан, либо если и указан, то не на той странице, где находится прейскурант на услуги. Пользователь узнает о том, что превысил определенный лимит (особенно, если это касается зарубежного трафика) только уже по факту такого превышения, когда провайдер попросит перейти на другой тарифный план.
Неограниченное количество адресов электронной почты тоже, по большому счету, фикция: точнее, виртуальных e-mail-адресов может быть действительно сколько угодно, но реально все письма будут приходит (точнее «собираться») в один почтовый ящик. А неограниченного количества почтовых ящиков быть не может в принципе: их количество в любом случае ограничено объемом каждого ящика, совокупный размер которых чаще всего не может превышать общую дисковую квоту в рамках тарифного плана.
То же самое в полной мере часто относится и к неограниченному количеству доменов (или поддоменов) на один сервер: скорее всего, это означает не то, что на одном хостинг-аккаунте в пределах дисковой квоты можно будет держать неограниченное количество разных сайтов со своим самостоятельным адресом, а то, что для одного сайта просто может быть любое количество адресов-синонимов («зеркал»). Далеко не каждый непрофессиональный пользователь Сети понимает разницу между просто почтовым адресом и почтовым ящиком (или отдельным доменом и отдельным сервером), и этим с удовольствием могут воспользоваться хостинг-провайдеры. Тем более, что, когда пользователь обнаружит это несоответствие, то ему скорее всего придется «раскошелиться» на еще один заказ хостинга. А провайдеру, как говорится, это только на руку.
Отдельная история - поддержка CGI-скриптов. Под этим у разных провайдеров подразумеваются совершенно разные вещи. Если хостинг-провайдер заявляет о поддержке CGI-скриптов, то необходимо удостовериться, что в данный сервис входит не только возможность использования определенного стандартного набора уже установленных скриптов (обычно этот набор включает форум, гостевую книгу, чат, счетчики и т.д. - обычный набор сервисов и у серверов бесплатного хостинга), но и возможность использования собственных скриптов. Может быть существенным и то, поддерживается ли CGI в любой директории на сервере или только в специальной папке cgi-bin.
С другой стороны провайдер не всегда может быть заинтересован в очень подробном описании предоставляемых услуг. Ведь, как самое трудное - это привлечь нового клиента, а его удержание - уже другое дело. Данное правило наиболее ярко у многих провайдеров проявляется в отношении регистрации доменов. Например, очень часто при первичной покупке хостинга на какой-то крупный период времени (обычно не менее полугода или года) провайдеры регистрируют для клиента «бесплатно» и домен. Но такая «скидка» очень часто носит только разовый характер и только при первом заказе - через год перерегистрация домена будет, скорее всего, предоставляться уже за отдельную плату.
Выбор места для своего сайта всегда очень ответственное дело – от того, где и как будет располагаться сайт, зависит очень многое: и его посещаемость, и общий интерес пользователей, и, наконец, отдача (экономическая или просто психологическая в зависимости от тематической направленности ресурса и целей своего автора). С этой проблемой так или иначе сталкиваются любые создатели сайтов – как начинающие юзеры, так и «матерые» веб-мастера, программисты и IT-менеджеры. Конечно, для начинающего пользователя Интернета наиболее оптимальным местом для размещения своего персонального сайта являются различные сервера бесплатного хостинга. Но по мере развития такого интернет-проекта, его роста и перехода из любительской категории в профессиональную, сервера бесплатного хостинга перестают удовлетворять потребностям таких сайтов (точнее их владельцев). И дело не только в том, что на сайте вроде Narod.ru или Boom.ru постоянно что-то «глючит» или раздражают прикрепленные к сайту баннеры. Хотя и этого достаточно для того, чтобы перевести более или менее удачный интернет-проект на более качественный сервер хостинга. По большому счету к сервису бесплатного хостинга не может быть претензий, на то он и бесплатный хостинг, что ничего не гарантирует: ни отсутствие долгих промежутков времени, в течение которых сайт может быть просто недоступен, ни отсутствие рекламных баннеров, к которым владелец сайта не имеет никакого отношения. Сервера бесплатного хостера не гарантируют постоянного предоставления услуги и в любой момент могут изменить ее условия, очень часто это выражается либо введения обязательной рекламы на страницах сайтов пользователей, либо вообще к переходу со временем на коммерческую основу. Наибольший резонанс в Сети в отношении серверов бесплатного хостинга, как правило, вызывает постепенная коммерциализация предоставлемых услуг, которая происходит на протяжении последних 2-3-х лет как на Западе, так и в России. Если изначально большинство free-хостеров предоставляло абсолютно бесплатные услуги, то мере дальнейшего роста каждого проекта своего рода степень «халявности» предоставляемого сервиса обычно уменьшается.
Кроме того, большинство серверов бесплатного хостинга предоставляет довольно ограниченный набор сервисов, в которые, как правило, не входит поддержка различных скриптов (вроде CGI или PHP) и баз данных, необходимых для функционирования солидных интернет-проектов. Такие сервисы предоставляют преимущественно коммерческие хостинг-провайдеры. Хотя в последнее время появился и ряд бесплатных хостеров с поддержкой CGI/PHP/MySQL (например, Hut.ru, Hoha.ru, Webservis.ru), но в любом случае они не поддерживают собственный домен второго уровня. В конце концов, в определенный момент развития интернет-проекта становится понятно, что наличие в адресе сайта чего-то типа «chat.ru» или «narod.ru» просто несолидно.
Если для корпоративного пользователя, особенно крупного, кроме цена важна не только стоимость предоставляемых услуг и их набор, но и в первую очередь обеспечение бесперебойной работы сервера и вопросов безопасности (особенно в отношении физического хостинга), то для частного и массового пользователя на первом месте все-таки стоимость. Большинство потенциальных клиентов хостинг-компаний среди физических лиц – владельцы персональных сайтов на серверах бесплатного хостинга. Поэтому вряд ли владелец сайта, который недавно хостился бесплатно, готов платить в год существенно больше 100 долларов США.
Второй основной вопрос, который интересует пользователя при выборе хостера, это объем дискового пространства. Как показывает практический опыт, в 60-80% случаев для самого сайта «с лихвой» хватает 20-30 Мб, а для почты еще мегабайт десять. Но наиболее продвинутым пользователям (с использованием различных баз данных, большого количества графических материалов, для удаленного хранения файлов, создания индексируемой базы сайта для осуществления опции поиска и т.д.) может понадобиться и существенно больше места - вплоть до ста и более мега байт. Особенно в том случае, если хостинг нужен одновременно для нескольких сайтов. Поэтому объективно, размер дискового пространства, который устраивает массового пользователя, начинается примерно с 30-50 Мб. К тому же чисто психологически вчерашний пользователь бесплатного хостинга скорее ухватится за тот план, который по сравнению с другим, при равной стоимости предлагает большее дисковое пространство, а показатели надежности и безопасности, к которым в основном и аппелируют крупные хостинг-провайдеры, скорее всего при выборе провайдера окажутся отодвинутыми на второй план.
После цены и количества мегабайт потенциального пользователя интересует и общий набор дополнительных сервисов – в первую очередь это поддержка адреса электронной почты, баз данных и скриптов. Но поддержка адреса электронной почты фактически априори входит в любой тарифный план у любого провайдера, поэтому эта услуга фактически уже не оказывает особого влияния на выбор пользователя (может иметь только значение количество поддерживаемых адресов). Другое дело – базы данных и скрипты. Конечно, они нужны далеко не каждому частному пользователю, но тем не менее необходимость в них может возникнуть даже у того, кто никакого понятия не имеет о веб-программировании, а просто захочет установить, например, готовый скрипт форума, а то и вообще воспользоваться готовым порталом вроде PHP-Nuke.
Фактически эти три критерия (цена/объем дискового пространства/поддержка скриптов) и есть тот базис, который предопределяет выбор пользователя в пользу той или иной компании, предоставляющей услуги хостинга. Остальные «навороты» уже играют более подчиненную роль. Хотя, например, неограниченный трафик тоже избавит пользователя от лишней головной боли. Ну и различные прочие «бонусы» (как например, скидки при заказе хостинга на год, бесплатный домен, партнерские программы и прочие маркетинговые акции) тоже нельзя не учитывать.
Развитие рынка веб-хостинга в России и общее снижение цен на нем привело к тому, что если раньше позволить себе содержание собственного сайта на коммерческом хостинге с соответствующим набором услуг и атрибутов (например, собственного домена второго уровня) могли преимущественно только организации, либо люди с уровнем доходов выше среднего, то в настоящее время в Российском интернете можно встретить уже довольно большое количество персональных профессиональных сайтов, хостящихся отнюдь не на сервере бесплатного хостинга.
Проведя анализ предлагаемых хостов был сделан выбор в пользу Волгодонского провайдера НПЦ «Микроэлектроника», который имеет хорошую технологическую возможность для полноценной работы интернет – магазина. Так же это обеспечит рекламную ссылку на магазин с главной страницы сайта провайдера http://vdonsk.ru/.
Для создания и первоначального тестирования интернет – магазина будет использоваться локальный сервер. Он значительно упростит систему отладки работы интернет – магазина.
Разработка администраторской части
Администрирование содержит инструменты управления интернет – магазином и включает в себя как общие настройки магазина, так и специальные настройки.
В администрировании будут содержаться основные настройки интернет-магазина:
- общие настройки магазина: название магазина, адрес, телефон, e-mail адрес магазина и т.д;
- настройки формы регистрации клиента в интернет-магазине;
- общие настройки доставки и упаковки товара;
- настройки склада;
- настройки логов, файлов, куда будет записываться служебная информация;
- настройки формата вывода товара в интернет-магазине. Вы можете настроить формат вывода товара по своему желанию;
- всевозможные настройки каталога т.е. добавление, удаление, редактирование товара и категорий, работа с производителями, excel импорт/экспорт товаров и т.д.;
- настройки различных модулей доставки, оплаты, модули скидок и т.д. Здесь Вы можете устанавливать новые модули, удалять существующие модули, настраивать способы оплаты и доставки заказов интернет-магазина;
- управление оформленными заказами, управление зарегистрированными клиентами;
- добавление, удаление, изменений курсов валют;
- статистические отчёты о работе интернет-магазина;
- важные инструменты для работы интернет-магазина. Такие как резервное копирование базы данных, незавершённые заказы, поисковые запросы и т.д.
Разработка клиентской части
В клиентской части архитектуры разрабатывается максимально удобная и доступная работа потенциального клиента на страницах интернет – магазина. Разработка интерфейса, доступные и понятные диалоговые окна, удобные системы оплаты и доставки товаров. Немаловажным фактором является обратная связь, позволяющая высказать клиенту свое мнение о том или ином товаре/услуге, о качестве обслуживания и магазина в целом.
Проанализировав работу уже работающих интернет – магазинов, был сделан вывод о том, что обязательно будет реализовано в проекте.
1. Витрина магазина будет оформлена так, чтобы покупатель без труда мог находить интересующий его товар и иметь возможность полечить о нём исчерпывающую информацию (описание в виде текста плюс несколько фотографий).
2. Товары будут разделены по группам, обеспечится возможность поиска товаров по части названия и описания. Для каждого товара будет предусмотрено краткое и полное описание, плюс несколько фотографий.
3. Для наглядности будут добавлены специальные разделы, содержащие товары, сгруппированные по маркетинговым признакам. Допустим:
- «Новинки» (товары, недавно поступившие в продажу);
- «Специальные предложения» (товары, на которые по каким-либо причинам снижены цены);
- «Товары дня» (самые модные товары);
- «Лидеры продаж» (наиболее покупаемые товары).
4. О том или ином товаре зарегистрированный пользователь сможет оставить отзыв.
5. При оформлении заказа покупатель вносит контактную информацию: логин, пароль, адрес доставки, телефон и т.д. После регистрации покупателю будет отправляется по электронной почте письмо с сохраненными данными.
6. В электронном магазине будут предусмотрены и информационные разделы:
- с данными о магазине (сфера деятельности, адрес, контактные телефоны и т.д.);
- с информацией по доставке товара;
- с информацией по скидкам;
- новости магазина;
- статьи (системы управления новостями и статьями предоставляют возможность использовать интернет-магазин как настоящий информационный портал);
- прочая полезная информация.
7. Реализуется рассылка новостей. Посетитель имеет возможность подписаться (и отписаться) на новости интернет-магазина. После подписки покупателю периодически высылается информация о новинках магазина.
8. Будет так же налажена обратной связи администратора с клиентами, что будет способствовать увеличению посещаемости интернет-магазина.
9. Обратной, невидимой покупателю, стороной интернет-магазина является система управления. Вход в систему администрирования осуществляется только после ввод администратором логина и пароля (логин и пароль администратор может менять). Администратор будет иметь возможность полностью управлять содержимым интернет-магазина:
- добавлять или удалять товары, описания и фотографии к ним, изменять их стоимость, условия доставки товаров и уровень скидок;
- редактировать разделы магазина (новости, статьи, вопросы и ответы, отзывы и вопросы к товарам и пр.);
- редактировать специальные разделы магазина (новинки, специальные предложения, товары дня, лидеры продаж);
- редактировать контактную информацию интернет-магазина;
- редактировать содержание заголовков и текстов писем, отправляемых покупателю при регистрации и покупке товара;
- составлять и рассылать письма с новостями магазина подписчикам;
- просматривать историю заказов и статистику покупателей;
- изменять курс валюты на витрине магазина.
2.2 Разработка алгоритма работы электронного магазина
Заходя на сайт интернет – магазина открывается главная страница, где просится зарегистрироваться либо ввести персональные данные зарегистрированным пользователям.
Переход к диску возможен по категории, по производителю, по поиску названия, либо просто нажав на картинку, соответствующей обложке диска.
После выбора товара зарегистрированному пользователю предложат выбрать способ оплаты и способ доставки товара. Проверив все данные, необходимо будет подтвердить заказ.
Информация о сделанном заказе просматривается менеджером магазина и передается на выполнение.
Со схемой алгоритма работы интернет – магазина можно будет ознакомиться в приложении А.
2.3 Разработка системы оплаты и доставки
На начальном этапе в проекте интернет – магазина будут реализованы способы оплаты как оплата почтовым переводом и оплата курьеру наличными. Так как первоначально интернет магазин нацелен на увеличение прибыли магазина «Элвис», на информационное просвещение потенциальных клиентов города Волгодонска. Доставка курьером будет нацелена на работающее население города, имеющего возможность выхода в интернет, но не имеющего времени посетить магазин «Элвис» в связи с неудобным для них графиком работы магазина.
Доставка курьером будет осуществляться только для жителей города Волгодонска. Для жителей района и области, не имеющих возможность лично посетить магазин, но желающих совершить покупку будет предоставлен способ получения товара наложенным платежом.
Оплата курьеру наличными
Оплата курьеру является одним из самых простых способов оплаты. Вы просто вручаете деньги курьеру и расписываетесь в получении заказа. К сожалению этот способ возможен, не во всех городах.
После выбора товара в интернет-магазине покупатель размещает заказ, в котором указывает адрес для доставки (домой, в офис, или куда-то еще). Курьер привозит товары по указанному адресу и получает деньги.
Преимущества этого способа, наверное, можно перечислять бесконечно:
а) гарантия получения товара (покупателем) и денег (продавцом). Обмануть здесь, конечно, можно, но возможности не больше, чем в обычном магазине;
б) возможность проверить товар (и комплектность) сразу, и вернуть его, отказавшись от покупки;
в) посмотреть в глаза живому человеку, попросить его рассказать про товар, показать его в работе;
г) получить все необходимые документы, как-то: гарантийный талон, товарный чек;
Недостатки также очевидны:
а) не всегда приятно видеть у себя дома (или в офисе) незнакомого человека (курьера), общаться с ним;
б) зачастую ожидание курьера превращается в пытку, и отбивает всякое желание что-либо покупать.
2.3.1 Оплата наложенным платежом
Российская федеральная почтовая сеть предоставляет услуги почтовой связи на всей территории России, включая все города и сельские населенные пункты. [_2]
Наложенный платеж. Это способ торговли по почте, при котором заказчик расплачивается за товар на почте только в момент получения. Заказанный товар будет выслан бандеролью (или посылкой) по указанному адресу. магазин гарантирет 100% доставку заказанной продукции, если покупатель находится в пределах Российской Федерации. Вне пределов России (даже в СНГ) доставка не работает,т ак как почта других стран не принимает наши посылки с наложенным платежом.
В соответствии с новыми почтовыми правилами (с 20 января 2002 года)[__], за перевод наложенного платежа взимается 8% от суммы перевода. С этих 8% удерживается 5% (налог с продаж). В результате - стоимость заказанного товара при доставке почтой, наложенным платежом, увеличиться на 8,4% .
Пример расчета цены при доставке почтой, наложенным платежом по России показан в таблице 2.1.
Таблица 2.1 – Пример расчета цены при доставке почтой наложенным платежом
| Сумма наложенного платежа |
+8% |
+ налог с продаж (5% от 8%) |
ИТОГО |
| 250 р. |
20 р. |
1 р. |
271 р. |
| 620 р. |
49,6 р. |
2,48 р. |
672,08 р. |
При заказе товара Необходимо указать:
- код набора (наименование товара);
- количество;
- почтовый индекс;
- почтовый адрес;
- фамилию и имя получателя;
- телефон;
- e-mail - адрес.
При получении почтой отправленной на указанный адрес бандероли срок бесплатного хранения после доставки извещения составляет 5 дней. Свыше 5 дней - почтой будет взиматься плата за хранение (в среднем по России - от 2-х до 5-ти рублей за день).
Если бандероль не получена заказчиком в течении срока, указанного в правилах почтовой службы (примерно месяц), заказ могут отправить обратно получателю. После возврата такого заказа данные отправляются в «черный список» клиентов интернет – магазина и за исключением уважительных причин, магазин старается больше не работать с такими заказчиками.
Заказы «До востребования» не рассматриваются.
Время доставки. На странице описания каждого товара Вы найдете сроки формирования заказа, это обычно от 2-х до 5-и дней, однако редко заказываемые товары могут формироваться в течение большего срока. Время доставки Вашего заказа рассчитывается таким образом: Общее время доставки составляет время формирования заказа и время доставки почтовой службой. Общее время указывается в рабочих днях. Стоит обратить внимание, что для товаров, которые готовятся к выпуску, срок формирования заказа указывается приблизительно.
Подтверждение заказа по электронной почте. После поступления заказа, на электронный адрес покупателя будет выслано письмо с указанием заказанного товара и его цены. Подтверждение заказа по E-mail необходимо для избежания случаев, когда заказ был сделан посторонним лицом или без ведома клиента. Поэтому от правильности указания электронного адреса зависит, будет ли заказ выполнен или проигнорирован. Либо подтверждение будет произведено по телефону заказчиком, позвонившим в offline магазин по телефону (8-86392) 6-09-33.
Доставка в отдаленные районы России. Для почтовой доставки в некоторые регионы существуют сезонные ограничения, в иные - наземная доставка вообще невозможна, в этом случае товар будет доставлен авиа пересылкой. При заказе товара клиент укажет регион и тем самым выберет способ доставки. При авиа доставке цена бандероли увеличивается, в зависимости от маршрута доставки и веса посылки.
Доставка почтой по России. Сроки доставки определяет российская Почтовая Служба, что, как правило, при доставке бандероли в центральную часть России составляет 2-3 недели, однако, к сожалению, почта может доставлять заказ и гораздо дольше.
Комплектация заказа. Заказ будет собран и отправлен в течение пяти дней. Если какой-либо позиции случайно не окажется на складе, с покупателем по электронной почте (или по, указанной, информации для контакта) обязательно свяжется менеджер. Неполная комплектация (с переоценкой конечной суммы в случае наложенного платежа) или замена без согласия покупателя невозможны.
Получение заказа. Покупателя принесут домой (почтовый ящик) уведомление о поступлении бандероли. С уведомлением необходимо прийти в почтовое отделение, расплатившись и получить бандероль. Стоит обратить внимание на необходимость получать заказы вовремя, так как, согласно почтовым правилам, бандероль или посылка, не выкупленная получателем в течение месяца, возвращается отправителю. После возврата такого заказа данные отправляются в «черный список» и магазин старается больше не работать с такими заказчиками (за исключением уважительных причин). За каждые сутки хранения посылок, ценных бандеролей, свыше 4-х суток после дня доставки первичного извещения почта требует дополнительную плату за хранение. Заказы весом более 2-х кг разбиваются на несколько, чтобы их вес не превышал 2-х кг.
Получить деньги за отправленный товар отправитель может только после оплаты и получения товара получателем (клиентом) на почтовом отделении. При отправке товара наложенным платежом отправитель заполняет специальную форму, по которой он впоследствии будет получать деньги, заплаченные получателем за минусом почтовых расходов.
2.4 Выводы
При разработке архитектуры интернет-магазина, для удобства было обозначено несколько частей: администраторская, клиентская и программная.
Администраторская часть содержит инструменты управления интернет – магазином и включает в себя как общие настройки магазина, так и специальные настройки.
В клиентской части архитектуры разрабатывается максимально удобная и доступная работа потенциального клиента на страницах интернет – магазина. Разработка интерфейса, доступные и понятные диалоговые окна, удобные системы оплаты и доставки товаров.
Программная часть архитектуры интернет – магазина рассматривается как взаимосвязь операционной и серверной части.
Серверная часть содержит в себе размещение интернет магазина на сайте провайдера, поддерживающие технологии, используемые при создании интернет – магазина.
В операционной части рассматривается среда разработки интернет магазина.
Для создания интернет-магазина «Элвис» выбор пал на php. Это мощная среда для разработки, совместимая со всеми операционными системами и браузерами, не требующая высоких аппаратных средств компьютера, довольно проста в освоении и продолжает развиваться и совершенстоваться. Также он поддерживается подавляющим большинством платных хостингов, что является несомненным плюсом.
Выбор платного хостинга заключается в том, что есть хоть какие-то гарантии, сайт получает имя на доменном уровне, поддерживаются все современные технологии, не будет назойливых рекламных баннеров, не относящихся к тематике сайта, скорость закачки будет заметно выше, обслуживание таких сайтов удобнее, есть возможности для развития, введения новых услуг для привлечения клиентов. Также можно заключить долгосрочный договор, что будет гарантировать бесперебойную работу сайта, его защиту от взлома и вирусов, позволит избежать неприятных сюрпризов вроде прекращения существования данного хостинга.
Много места для интернет – магазина не понадобится, вполне хватит 30-50 мегабайт.
Проведя анализ многих существующих хостов был сделан выбор в пользу Волгодонского провайдера НПЦ «Микроэлектроника», который имеет хорошую технологическую возможность для полноценной работы интернет – магазина. Так же это обеспечит рекламную ссылку на магазин с главной страницы сайта провайдера http://vdonsk.ru/.
Для создания и первоначального тестирования интернет – магазина будет использоваться локальный сервер. Он значительно упростит систему отладки работы интернет – магазина.
На начальном этапе в проекте интернет – магазина будут реализованы такие способы оплаты, как оплата почтовым переводом и оплата курьеру наличными. Доставка курьером будет нацелена на работающее население города, имеющего возможность выхода в интернет, но не имеющего времени посетить магазин «Элвис» в связи с неудобным для них графиком работы магазина.
3 проектирование и программная реализация интернет – магазина
3.1 Разработка интерфейса
С ростом интернета широкое распространение получили веб- интерфейсы позволяющие взаимодействовать с различными программами через браузер (например, управление своим заказом в интернет-магазине). [*3]
Веб-интерфейсы удобны тем, что дают возможность вести совместную работу сотрудникам, не находящимся в одном офисе (например, веб-интерфейсы часто используются для заполнения различных баз данных или публикации материалов в интернет – СМИ).[*3]
Интерфейс - в широком смысле - определенная стандартами граница между взаимодействующими независимыми объектами. Интерфейс задает параметры, процедуры и характеристики взаимодействия объектов.
Интерфейс пользователя - элементы и компоненты программы, которые способны оказывать влияние на взаимодействие пользователя с программным обеспечением. В том числе:
- средства отображения информации, отображаемая информация, форматы и коды;
- командные режимы, язык пользователь-интерфейс;
- устройства и технологии ввода данных;
- диалоги, взаимодействие и транзакции между пользователем и компьютером;
- обратная связь с пользователем;
- поддержка принятия решений в конкретной предметной области;
- порядок использования программы и документация на нее.
Есть несколько простых правил, позволяющих интерфейсу магазина быть понятым клиенту.
1. Чем проще, тем лучше. Это вовсе не значит, что должен быть только текст и контактная информация, но на сайте не должно быть бесполезной информации, шрифт должен легко читаться. Графические элементы должны быть были чёткими, выразительными и быстро загружаться. На сайте магазина недопустимо использовать анимацию и звук, которые долго загружаются и отвлекают внимание покупателя.
Человеческий глаз просматривает страницы сайта сверху вниз. Наибольшее внимание сосредотачивается на верхней левой части страницы. Поэтому в верхней части страницы сайта, как правило, размещается наиболее важная информация: название фирмы, логотип, само название сайта и т.д.
Чем проще выполнена верхняя часть страницы, тем легче запомнить название сайта и саму фирму.
Типовой ошибкой многих сайтов является нагромождение в верхней части страницы сайта авангардной и сложной композиции из многих рисунков, среди которых едва заметно располагается название фирмы и название сайта. В результате человеческий глаз, сканируя данную часть страницы сайта, не успевает распознать и запомнить нужную информацию. Происходит перенасыщение. Вместо увеличения запоминаемости, на таких сайтах, происходит снижение запоминаемости основных надписей (рисунков) сайта, названия фирмы и название сайта.
2. Покупатель должен без труда находить интересующий его товар и иметь возможность полечить о нём исчерпывающую информацию (описание в виде текста плюс несколько фотографий). На витрине желательно разместить данные о деятельности фирмы-продавца (чем занимается компания, какие регионы обслуживает, адрес, контактную информацию и т. д.).
3. Товары должны быть распределены по группам. Необходимо обеспечить возможность поиска товаров по части названия и описания. Для каждого товара обычно предусмотрены: краткое и полное описание, плюс несколько фотографий.
4. При просмотре товарных предложений, у покупателя должна быть возможность сортировать товар по цене или по названию.
5. Для наглядности необходимо предусмотреть специальные разделы, содержащие товары, сгруппированные по маркетинговым признакам. Допустим:
- «Новинки» (товары, недавно поступившие в продажу);
- «Специальные предложения» (товары, на которые по каким-либо причинам снижены цены);
- «Товары дня» (самые модные товары);
- «Лидеры продаж» (наиболее покупаемые товары).
6. При оформлении заказа покупатель должен ввести контактную информацию: логин, пароль, адрес доставки, телефон и т.д. После регистрации покупателю отправляется по электронной почте письмо с сохраненными данными.
7. Расчёт стоимости и вывод цен должен осуществляться в двух валютах, рублях и долларах. Чтобы сэкономить время заказчика на оплату товара, неплохо иметь в магазине готовую квитанцию для оплаты через Сбербанк.
8. В электронном магазине могут быть и информационные разделы:
- с данными о магазине (сфера деятельности, адрес, контактные телефоны и т.д.);
- с информацией по доставке товара;
- с информацией по скидкам;
- новости магазина;
- статьи (системы управления новостями и статьями предоставляют возможность использовать интернет-магазин как настоящий информационный портал);
- прочая полезная информация.
9. Рассылка новостей. Посетитель имеет возможность подписаться (и отписаться) на новости интернет-магазина. После подписки покупателю периодически высылается информация о новинках магазина.
10. Раздел «Вопросы и ответы» (FAQ), где покупатель может задать свой вопрос, а администратор магазина – ответить на него. Это способствует повышению качества обслуживания, удержанию старых клиентов и привлечению новых.
11. «Отзывы и вопросы» к товарам. Покупателю следует предоставить возможность просмотреть отзывы о товаре, оставить свой отзыв или задать вопрос – это способствует повышению качества описаний товаров.
12. Увеличению посещаемости интернет-магазина и количества постоянных клиентов способствует также наличие обратной связи администратора с клиентами. Важно, чтобы администраторы как можно быстрее и максимально полно отвечали на письма.
13. Обратной, невидимой покупателю, стороной интернет-магазина является система управления. Вход в систему администрирования осуществляется только после ввод администратором логина и пароля (логин и пароль администратор может менять). Администратор имеет возможность полностью управлять содержимым интернет-магазина:
- добавлять или удалять товары, описания и фотографии к ним, изменять их стоимость, условия доставки товаров и уровень скидок;
- редактировать разделы магазина (новости, статьи, вопросы и ответы, отзывы и вопросы к товарам и пр.);
- редактировать специальные разделы магазина (новинки, специальные предложения, товары дня, лидеры продаж);
- редактировать контактную информацию интернет-магазина;
- редактировать содержание заголовков и текстов писем, отправляемых покупателю при регистрации и покупке товара;
- составлять и рассылать письма с новостями магазина подписчикам;
- просматривать историю заказов и статистику покупателей;
- изменять курс валюты на витрине магазина.
Если заказчик интернет-магазина собирается работать ещё и с оптовыми клиентами, необходимо предусмотреть работу сайта как с розничными, так и с оптовыми ценами на товары.
14. Загрузка товарных предложений должна осуществляться из файла Microsoft Excel. Файл, в котором описаны все группы, подгруппы каталога, а также информация о товарах, создается на локальном компьютере (ограничений к количеству групп, категорий и самих товаров быть не должно). Затем файл загружается в интернет-магазин. После загрузки прайс-листа товары автоматически появляются на витрине. Таким образом, можно оперативно изменять данные о ценах и наличии товаров.
15. Аккуратная работа с цветом. Правильно примененный цвет может, например, передавать тонкие различия между однородными элементами. Неправильно примененный цвет может мешать работать с программой.
Особенно это относится к красному цвету. Так уж получилось, что для всех людей красный цвет ассоциируется с некой опасностью. Большое количество красного цвета в каком-либо месте на экране привлекает внимание, заставляет пользователя настораживаться, думая что что-то не так.
Дорожные знаки красного цвета либо запрещают, либо предупреждают об опасности. Поэтому, если кнопка на экране окрашена красным, независимо от того, что на ней написано пользователь будет стараться избегать нажатия на нее.
В малых количествах красный цвет может исправно служить в качестве ненавязчивого указания наличия каких-либо проблем. Например, если получившееся в результате расчета число превышает норму.
Красный цвет может также использоваться в парах с другими. Существуют две метафоры – «термометр» когда красному противостоит синий, и «светофор» - зеленый. Обе они должны использоваться только, если это уместно.
Руководствуясь данными принципами разработки интерфейса, было решено сделать ставку на простоту и информативность, что бы пользователь, попадая на сайт, должен получать четкую информацию о товаре, новинках, предстоящих релизах. Так же о том, как он сможет оплатить заказ, каковы условия и сроки доставки и т.д.
В интернет – магазине должен быть реализован удобный и быстрый поиск необходимого пользователю товара, так как не все имеют неограниченный доступ в интернет, и многие оплачивают его по часам. Да и утомительный просмотр каталогов мало кому по душе.
Все товары, предлагаемые на сайте, должны быть в наличии. Так как вряд ли кого-то порадует сообщение о том, что заказанный компакт-диск, он сможет получить только через месяц. Будет предусмотрена система заказа товара, отсутствующего на складе.
Будет сделана простая и предельно удобной навигация, с тем чтобы пользователь оперативно получал ответы, на любые вопросы по тематике сайта. Не найдя нужной информации, посетитель может просто уйти, так и не получив четкого представления о вашем ресурсе.
Цветовая гамма будет ориентированна на светлые серо-синие тона, удачно гармонирующие с черным цветом текста. Цветные обложки DVD или компакт- дисков будут иметь небольшой размер и будут удачно считаться с общей цветовой гаммой страницы.
Для получения полной версии диплома писать на id211@yandex.ru
4 ЭКОНОМИЧЕСКОЕ ОБОСНОВАНИЕ ПРОЕКТА
4.1 Маркетинговые исследования предприятия
Предприятие ООО «Первая Оконная Компания» во главе с директором Брежневым А.А было образованно в 2002 году. За три года молодое предприятие прошло большой путь, увеличив свои обороты и став широко известно.
Подраздел предприятия ООО «Первая Оконная Компания» магазин «Элвис» был образован в июле 2003 года. Магазин осуществляет торговую деятельность в сфере информационных носителей и сопутствующих им товаров. Это CD, mp3, DVD диски, диски с программным обеспечением; ассортимент стоек под диски, портмоне; расходные CD, DVD, видео- аудио –материалы.
Магазин «Элвис» расположен по адресу ул. Морская д. 66а имеет очень удобную парковку, что обеспечивает приток наиболее перспективных клиентов (это молодые люди до 40 лет и взрослое поколение). Соседство с такими именитыми магазинами как “Next”, «Первая оконная компания», кухни «Дриада» и «Смак», магазин «Спорт товары» так же обеспечивают приток клиентов.
Отрицательной чертой местоположения является недалекое расположение «главных конкурентов» по старой части города (примерно 250 метров) магазина “Music Park”, и удаленность от основных торговых центров города. Следовательно, не информированность большого количества потенциальных клиентов о наличии данного магазина.
Для решения данной проблемы необходимо проводить рекламную компанию. В прессе или на радио, по телевидению необходимо периодически напоминать потенциальным клиентам о преимуществах магазина «Элвис»
Главными преимуществами магазина «Элвис» являются самообслуживание и специализация.
«Элвис» появился как первый в городе специализированный магазин по продаже музыкальных компакт – дисков, DVD и программного обеспечения. Широкий ассортимент, высокое качество обслуживания, самообслуживание - вот на что делался уклон при составлении бизнес- плана магазина. Принцип сосредоточения схожих товаров (специализация) является дополнительным стимулом для посещения магазина, если у потенциального клиента есть потребность именно в данном товаре.
Многие магазины в крупных городах работают по принципу «супер-маркетов», где реализована позиция выставления товара к покупателю в наиболее выгодном свете, есть возможность беспрепятственно взять товар с полки, рассмотреть его, в нашем случае еще и послушать CD либо просмотреть DVD.
Классификация спроса рынка информационных носителей (CD-DVD-дисков) может проводиться и по способности товаров удовлетворять потребности определенных групп потребителей: ученики-студенты, молодые люди до 40 лет, взрослое поколение. Особенностью исследования таких товарных рынков является учет взаимосвязей различных форм и средств удовлетворения определенной потребности.
Ученики-студенты, это, как правило, лица с невысоким материальным положением, могут позволить себе купить 1-3 единицы товара за одно посещение магазина. Они всегда в курсе новинок, имеют потребность ко всему новому, модному, креативному. Практически всегда знают, чего хотят. Обращают внимание на упаковку товара, на расположение, на цену. Не любят прибегать к помощи продавца, поэтому магазин самообслуживания, каким и является магазин «Элвис» для них оптимальный вариант.
Молодые люди до сорока лет, это обеспеченные клиенты покупающие, как правило, 2-5 единиц товара. Интересуются как новинками, так и известными вещами, в музыке – старыми и новыми альбомами групп 70-90гг, в видео – кассовыми фильмами ушедшего и наступившего столетия. Небольшой процент в музыке – слушает классику, джаз, блюз; из видео предпочитают серьезные фильмы с замысловатым сюжетом. Любят прибегать к помощи продавцов-консультантов. Охотно оставляют заказы на отсутствующие в данный момент позиции. Любят прослушивать неизвестный им материал предпочитаемой тематики. Так же предпочитают походить – рассмотреть товар индивидуально.
Взрослое поколение, как правило, не изменяют своим вкусам: то, что они слышали в молодости, покупают и слушают сейчас, охотно собирают коллекции. Так же не обходят стороной новинки видео (любые, кроме молодежных фильмов) и новые альбомы старых исполнителей. Любят покупать классическую музыку, джазово – блюзовые вещи. Если находят себе товар «по душе» не скупятся на цену, покупают 2-10 и более единиц товара. Очень любят обходительное и уважительное отношение со стороны продавцов – консультантов, всегда прибегают к их услугам. Всегда оставляют заказы на отсутствующие в данный момент позиции.
4.2 Обоснование создание дополнительной услуги в магазине
Для удобства постоянных покупателей и привлечения потенциальных клиентов мы решили создать дополнительную услугу: интернет – магазин.
Удобство для постоянных покупателей заключается в том, что узнать о новый либо об ожидаемых поступлениях, они смогут просто зайдя на сайт магазина в Интернете. Там же они смогут при желании отложить для себя товар, для последующей покупки с помощью курьера либо самостоятельно приехав, либо оставить заявку на временно отсутствующий товар.
Очень удобен тот факт, что в интернет-магазине знакомится с товаром и оставлять заказ будет возможно круглосуточно.
Так же к преимуществам данной дополнительной услуги можно отнести: значительное снижение затрат, связанных с обменом информацией за счет использования более дешевых средств коммуникаций и значительно увеличивается оперативность получения информации.
Магазин «Элвис», пока, не планирует выход международный уровень, ведь для создания крупных интернет – магазинов, поставляющих свои товары не только на территории России но и за рубеж необходимы достаточно серьезные вложения как на создание самого магазина, так его оптимизацию и рекламу.
Электронный магазин сможет так же приносить дополнительный доход при продаже продукции через сеть интернет покупателям, находящимся в других городах Ростовской области. Заинтересовав клиента, относительно невысокими ценами, широким ассортиментом надеясь выйти на общероссийский уровень.
В собственности магазина имеется вся необходимая оргтехника и дополнительное помещение, необходимый товарный запас, поэтому введение новой услуги поднимет имидж магазина, снизит затраты на единицу продаваемой продукции, обеспечит подъем продаж за счет привлечения новых клиентов и обеспечит удобство постоянным и потенциальным покупателям.
4.3 Расходы по созданию и размещению магазина в сети интернет
Так как за основу берется бесплатная версия программного продукта OsCommerce, в затратную часть создания интернет – магазина относятся такие расходы как: расходы по электроэнергии, расходы по размещению магазина в сети интернет (хостинг), заработная плата программисту и курьеру и прочие всевозможные расходы на канцелярские товары и расходные материалы для компьютера. Такие расходы как аренда помещения, амортизация компьютера и оргтехники и прочие расходы относятся к основному магазину.
Таблица 4.1 – Расчет электроэнергии для девятичасового рабочего дня.
| Наименование |
кол-во |
кВт/час |
кВт в сутки (примерно) |
кВт в месяц |
| Компьютер |
1 |
0,17 |
1,53 |
45,9 |
| Освещение |
3 |
0,36 |
9,72 |
291,6 |
| Сплит |
1 |
0,7 |
6,3 |
189 |
| ИТОГО: |
1,23 |
526,5 |
Для предприятий 1 кВт / ч= 2,89
В месяц 2,89*526,5= 1521,6 рублей.
В сети интернет магазин планируется разместить на ресурсах провайдера города Волгодонска НПЦ "Микроэлектроника", что обеспечит удобное обслуживание и рекламную ссылку на магазин с главной страницы сайта провайдера http://vdonsk.ru/
Заработная плата программисту составляет 6000 рублей.
Таблица 4.2 – Расчет ежемесячных затрат на содержание интернет –магазина.
| Наименование |
Сумма, руб. |
ЕСН, руб. |
| Зарплата программиста |
6000 |
1560 |
| Зарплата курьера |
2500 |
650 |
| Транспортные расходы курьера |
1700 |
|
| Электроэнергия |
1521,6 |
|
| Хостинг |
300 |
|
| Интернет |
400 |
|
| Прочие расходы |
250 |
|
| Итого: |
12471,6 |
2210 |
| Всего расходов: |
14881,6 |
|
RПост = 14881,6 – постоянные ежемесячные расходы.
Так как помещение и оборудование уже имеется в наличии у ООО «Первой Оконной Компании» рассчитаем годовую сумму амортизационных отчислений.
Годовая сумма амортизационных отчислений рассчитывается по формуле:
,
где Ф – первоначальная стоимость основных фондов по видам, руб.;
NA – норма амортизации по видам основных фондов, в %.
Годовую сумму амортизационных отчислений отразим в таблице 4.3.
Таблица 4.3 – Расчет годовой суммы амортизационных отчислений.
| Элементы основных фондов. |
Кол-во |
Стои-мость, руб. |
Сумма руб. |
Норма амортиза-ции, % |
Амортизационные отчисления, руб. |
| Компьютер |
1 |
28000 |
28000 |
20% |
5600 |
| Сплит система |
1 |
19000 |
19000 |
20% |
3800 |
| Помещение |
13,6м2 |
5400 |
73440 |
3% |
2203,2 |
| ИТОГО: |
11603,2 |
||||
Таким образом, годовая сумма амортизационных отчислений составляет 11603,2 рублей.
Исходя из того, что трудоёмкость создания информационной системы составляет 10 дней, рассчитываем амортизацию оборудования за этот период по формуле:
,
Рассчитаем сумму амортизационных отчислений для перечисленной группы оборудования с учетом числа календарных дней на разработку программного обеспечения (интернет – магазина) по формуле:
А =
=317,9 руб.
Заработная плата программиста составляет 6000 руб. Соответственно, затраты на заработную плату включаемые в себестоимость программы с учетом работы над программой в течение 12 дней составят:
,
где ЗПпр – заработная плата в месяц программиста, руб.;
Тфакт – число календарных дней на разработку интернет – магазина;
Д – число дней в периоде (месяц).
ЗПпр
=
= 2727,3 руб.
Отчисления на социальное страхование составят:
ЕСН = ЗПпр * 26%
ЕСН = 709 руб.
Таблица 4.4 – Расчет ежемесячных материальных затрат.
| Наименование |
Сумма, руб/мес. |
| Электроэнергия |
1521,6 |
| Хостинг |
300 |
| Интернет |
400 |
| Прочие расходы |
250 |
| Итого: |
2471,6 |
Зм = 2471,6 рублей в месяц
Следовательно, затраты на период разработки программного продукта рассчитаем по формуле:
Зпр
=
,
где Зм – ежемесячные затраты, руб.;
Тфакт – число календарных дней на разработку интернет – магазина;
Д – число дней в периоде (месяц).
руб.
Рассчитаем себестоимость программного продукта по формуле:
Сст – себестоимость разработки программы
Сст = Зпр + ЗПпр + ЕСН + А
Сст = 1123,45+2727,3+709+317,9 = 4877,65 рублей.
Данная себестоимость является приблизительной, так как в ней не учтены некоторые детали, которые существенно не повлияют на итог.
Сст ≈ 4900 рублей.
Исходя из нормального уровня рентабельности 20% мы можем определить цену разработанной нами программы:
,
где Сст – себестоимость разработки программы;
R – планируемый уровень рентабельности.
Ц = 4900 +
= 5880 рублей.
Так как помещение и оборудование уже имеется в наличии у ООО «Первой Оконной Компании» затраты на внедрение программного продукта составят 5880 рублей.
Предполагается, что самоокупаемость интернет – магазина при ежемесячных затратах в 14881,6 рублей произойдет уже при увеличении товарооборота на 15% и прибыли на 6,5%.
П = (Тобн + Тобн * Тоб% )*П% ,
где П – предполагаемая прибыль;
Тобн – базовый вариант товарооборота;
Тоб% - предполагаемый процент прироста товарооборота;
П% - предполагаемый прирост прибыли.
П1 = (200000+200000*15/100)*6,5/100 = 14950 руб.
Так как продажи программного обеспечения в магазине составляют примерно 20% от общего товарооборота, соответственно самоокупаемость магазина произойдет при приросте товарооборота на 50% и приросте прибыли на 25%.
П3 = (40000+40000*50/100)*25/100 = 15000 руб.
Поэтому для более быстрой окупаемости интернет магазина было решено к программному обеспечению ввести дополнительные товары.
Поэтому полная окупаемость интернет – магазина с учетом затрат на внедрение произойдет за 2 месяца, после достижения прироста товарооборота магазина «Элвис» на 20 % и прибыли на 8%.
П3 = (200000+200000*20/100)*8/100 = 19200 руб.
Таким образом, произведенные расчеты подтверждают предположение о том, что получение прибыли интернет – магазином ожидается с третьего месяца после начала его деятельности.
4.4 Выводы
Проанализировав работу подразделения ООО «Первой Оконной Компании» магазина «Элвиса», можно прийти к заключении о экономической целесообразности и окупаемости дополнительной услуги – электронного магазина. Так как создавая данную услугу, потенциальным клиентам предоставляется возможность ознакомления с компанией, магазином и предоставляемым ассортиментом товаров. Существование возможности ознакомление с новинками и ожидаемыми поступлениям так же поднимет рейтинг магазина создаст расширение круга постоянных покупателей. Очень удобен тот факт, что в интернет-магазине знакомится с товаром и оставлять заказ будет возможно круглосуточно.
Электронный магазин сможет так же приносить дополнительный доход при продаже продукции через сеть интернет покупателям, находящимся в других городах Ростовской области. Заинтересовав клиента, относительно невысокими ценами, широким ассортиментом надеясь выйти на общероссийский уровень.
Первоначально задумывался электронный магазин как инструмент по продаже только прикладного программного обеспечения но так как продажи программного обеспечения в магазине составляют примерно 20% от общего товарооборота, соответственно окупаемость магазина произойдет за более длинный промежуток времени, нежели чем при полном ассортименте. Получение дополнительной прибыли электронному магазину по продаже программного обеспечения, компакт дисков и dvd дисков на основании приведенных выше затрат ожидается уже с третьего - четвертого месяца, что является достаточно хорошим экономическим показателем и обоснованием создания дополнительной услуги.
5 БЕЗОПАСНОСТЬ жизнедеятельности
С развитием научно-технического прогресса немаловажную роль играет возможность безопасного исполнения людьми своих трудовых обязанностей. В связи с этим была создана и развивается наука о безопасности труда и жизнедеятельности человека.
Безопасность жизнедеятельности - это комплекс мероприятий, направленных на обеспечение безопасности человека в среде обитания, сохранение его здоровья, разработку методов и средств защиты путем снижения влияния вредных и опасных факторов до допустимых значений, выработку мер по ограничению ущерба в ликвидации последствий чрезвычайных ситуации.
Охрана здоровья трудящихся, обеспечение безопасности условий труда, ликвидация профессиональных заболеваний и производственного травматизма составляет одну из главных забот человеческого общества. Обращается внимание на необходимость широкого применения прогрессивных форм научной организации труда, сведения к минимуму ручного, малоквалифицированного труда, создания обстановки, исключающей профессиональные заболевания и производственный травматизм.
На рабочем месте должны быть предусмотрены меры защиты от возможного воздействия опасных и вредных факторов производства. Уровни этих факторов не должны превышать предельных значений, оговоренных правовыми, техническими и санитарно-техническими нормами. Эти нормативные документы обязывают к созданию на рабочем месте условий труда, при которых влияние опасных и вредных факторов на работающих либо устранено совсем, либо находится в допустимых пределах.
Данный раздел дипломного проекта посвящен рассмотрению следующих вопросов:
- определение оптимальных условий труда инженера - программиста;
- расчет освещенности;
- расчет уровня шума.
5.1 Характеристика условий труда программиста
В настоящее время компьютерная техника широко применяется во всех областях деятельности человека. При работе с компьютером человек подвергается воздействию ряда опасных и вредных производственных факторов: электромагнитных полей (диапазон радиочастот: ВЧ, УВЧ и СВЧ), инфракрасного и ионизирующего излучений, шума и вибрации, статического электричества и др.
Работа с компьютером характеризуется значительным умственным напряжением и нервно-эмоциональной нагрузкой операторов, высокой напряженностью зрительной работы и достаточно большой нагрузкой на мышцы рук при работе с клавиатурой ЭВМ. Большое значение имеет рациональная конструкция и расположение элементов рабочего места, что важно для поддержания оптимальной рабочей позы человека-оператора.
В процессе работы с компьютером необходимо соблюдать правильный режим труда и отдыха. В противном случае у персонала отмечаются значительное напряжение зрительного аппарата с появлением жалоб на неудовлетворенность работой, головные боли, раздражительность, нарушение сна, усталость и болезненные ощущения в глазах, в пояснице, в области шеи и руках.
5.2 Требования к производственным помещениям
Окраска и коэффициенты отражения
Окраска помещений и мебели должна способствовать созданию благоприятных условий для зрительного восприятия, хорошего настроения.
Источники света, такие как светильники и окна, которые дают отражение от поверхности экрана, значительно ухудшают точность знаков и влекут за собой помехи физиологического характера, которые могут выразиться в значительном напряжении, особенно при продолжительной работе. Отражение, включая отражения от вторичных источников света, должно быть сведено к минимуму. Для защиты от избыточной яркости окон могут быть применены шторы и экраны.
В помещениях, где находится компьютер, необходимо обеспечить следующие величины коэффициента отражения: для потолка: 60…70%, для стен: 40…50%, для пола: около 30%. Для других поверхностей и рабочей мебели: 30…40%.
5.2.2 Освещение
Правильно спроектированное и выполненное производственное освещение улучшает условия зрительной работы, снижает утомляемость, способствует повышению производительности труда, благотворно влияет на производственную среду, оказывая положительное психологическое воздействие на работающего, повышает безопасность труда и снижает травматизм.
Недостаточность освещения приводит к напряжению зрения, ослабляет внимание, приводит к наступлению преждевременной утомленности. Чрезмерно яркое освещение вызывает ослепление, раздражение и резь в глазах. Неправильное направление света на рабочем месте может создавать резкие тени, блики, дезориентировать работающего. Все эти причины могут привести к несчастному случаю или профзаболеваниям, поэтому столь важен правильный расчет освещенности.
Существует три вида освещения - естественное, искусственное и совмещенное (естественное и искусственное вместе).
Естественное освещение - освещение помещений дневным светом, проникающим через световые проемы в наружных ограждающих конструкциях помещений. Естественное освещение характеризуется тем, что меняется в широких пределах в зависимости от времени дня, времени года, характера области и ряда других факторов.
Искусственное освещение применяется при работе в темное время суток и днем, когда не удается обеспечить нормированные значения коэффициента естественного освещения (пасмурная погода, короткий световой день). Освещение, при котором недостаточное по нормам естественное освещение дополняется искусственным, называется совмещенным освещением.
Искусственное освещение подразделяется на рабочее, аварийное, эвакуационное, охранное. Рабочее освещение, в свою очередь, может быть общим или комбинированным. Общее - освещение, при котором светильники размещаются в верхней зоне помещения равномерно или применительно к расположению оборудования. Комбинированное - освещение, при котором к общему добавляется местное освещение.
Согласно СНиП 26-05-95 в помещений вычислительных центров необходимо применить систему комбинированного освещения.
При выполнении работ категории высокой зрительной точности (наименьший размер объекта различения 0,3…0,5мм) величина коэффициента естественного освещения (КЕО) должна быть не ниже 1,5%, а при зрительной работе средней точности (наименьший размер объекта различения 0,5…1,0 мм) КЕО должен быть не ниже 1,0%. В качестве источников искусственного освещения обычно используются люминесцентные лампы типа ЛБ или ДРЛ, которые попарно объединяются в светильники, которые должны располагаться над рабочими поверхностями равномерно.
Требования к освещенности в помещениях, где установлены компьютеры, следующие: при выполнении зрительных работ высокой точности общая освещенность должна составлять 300лк, а комбинированная - 750лк; аналогичные требования при выполнении работ средней точности - 200 и 300лк соответственно.
Кроме того все поле зрения должно быть освещено достаточно равномерно – это основное гигиеническое требование. Иными словами, степень освещения помещения и яркость экрана компьютера должны быть примерно одинаковыми, т.к. яркий свет в районе периферийного зрения значительно увеличивает напряженность глаз и, как следствие, приводит к их быстрой утомляемости.
5.2.3 Параметры микроклимата
Параметры микроклимата могут меняться в широких пределах, в то время как необходимым условием жизнедеятельности человека является поддержание постоянства температуры тела благодаря терморегуляции, т.е. способности организма регулировать отдачу тепла в окружающую среду. Принцип нормирования микроклимата – создание оптимальных условий для теплообмена тела человека с окружающей средой.
Вычислительная техника является источником существенных тепловыделений, что может привести к повышению температуры и снижению относительной влажности в помещении. В помещениях, где установлены компьютеры, должны соблюдаться определенные параметры микроклимата. В санитарных нормах СаНПиН 2.2.4.548-96 «Гигиена труда и микроклимата помещений», установлены величины параметров микроклимата, создающие комфортные условия. Эти нормы устанавливаются в зависимости от времени года, характера трудового процесса и характера производственного помещения указанны в таблице 5.1.
Объем помещений, в которых размещены работники вычислительных центров, не должен быть меньше 19,5м3 /человека с учетом максимального числа одновременно работающих в смену. Нормы подачи свежего воздуха в помещения, где расположены компьютеры, приведены в таблице 5.2.
Таблица 5.1 - Параметры микроклимата для помещений, где установлены компьютеры
| Период года |
Параметр микроклимата |
Величина |
| Холодный |
Температура воздуха в помещении Относительная влажность Скорость движения воздуха |
22…24°С 40…60% до 0,1м/с |
| Теплый |
Температура воздуха в помещении Относительная влажность Скорость движения воздуха |
23…25°С 40…60% 0,1…0,2м/с |
Таблица 5.2- Нормы подачи свежего воздуха в помещения, где расположены компьютеры
| Характеристика помещения |
Объемный расход подаваемого в помещение свежего воздуха, м3 /на одного человека в час |
| Объем до 20м3 на человека 20…40м3 на человека Более 40м3 на человека |
Не менее 30 Не менее 20 Естественная вентиляция |
Для обеспечения комфортных условий используются как организационные методы (рациональная организация проведения работ в зависимости от времени года и суток, чередование труда и отдыха), так и технические средства (вентиляция, кондиционирование воздуха, отопительная система).
В нашем случае обеспечивать комфортные условия работы специалиста будет кондиционер. Кондиционер – это автоматизированная вентиляционная установка, которая поддерживает в помещении заданные параметры микроклимата.
5.2.4 Шум и вибрация
Шум ухудшает условия труда оказывая вредное действие на организм человека. Работающие в условиях длительного шумового воздействия испытывают раздражительность, головные боли, головокружение, снижение памяти, повышенную утомляемость, понижение аппетита, боли в ушах и т. д. Такие нарушения в работе ряда органов и систем организма человека могут вызвать негативные изменения в эмоциональном состоянии человека вплоть до стрессовых. Под воздействием шума снижается концентрация внимания, нарушаются физиологические функции, появляется усталость в связи с повышенными энергетическими затратами и нервно-психическим напряжением, ухудшается речевая коммутация. Все это снижает работоспособность человека и его производительность, качество и безопасность труда. Длительное воздействие интенсивного шума [выше 80 дБ(А)] на слух человека приводит к его частичной или полной потере.
Уровень шума на рабочем месте математиков-программистов и операторов видеоматериалов не должен превышать 50дБА, а в залах обработки информации на вычислительных машинах - 65дБА. Для снижения уровня шума стены и потолок помещений, где установлены компьютеры, облицовываются звукопоглощающими материалами. Уровень вибрации в помещениях вычислительных центров снижается путем установки оборудования на специальные виброизоляторы.
5.2.5 Электромагнитное и ионизирующее излучения
Допустимые значения параметров неионизирующих электромагнитных излучений от монитора компьютера представлены в таблице 5.3.
Максимальный уровень рентгеновского излучения на рабочем месте оператора компьютера обычно не превышает 10мкбэр/ч, а интенсивность ультрафиолетового и инфракрасного излучений от экрана монитора лежит в пределах 10…100мВт/м2 .
Таблица 5.3 – Допустимые значения параметров неионизирующих электромагнитных излучений (в соответствии с СанПиН 2.2.2.542-96)
| Наименование параметра |
Допустимые значения |
| Напряженность электрической составляющей электромагнитного поля на расстоянии 50см от поверхности видеомонитора |
10В/м |
| Напряженность магнитной составляющей электромагнитного поля на расстоянии 50см от поверхности видеомонитора |
0,3А/м |
| Напряженность электростатического поля не должна превышать: для взрослых пользователей для детей дошкольных учреждений и учащихся средних специальных и высших учебных заведений |
20кВ/м 15кВ/м |
Для снижения воздействия этих видов излучения применяются мониторы с пониженным уровнем излучения (MPR-II, TCO-92, TCO-99), устанавливаются защитные экраны, а также соблюдаются регламентированные режимы труда и отдыха.
5.3 Эргономические требования к рабочему месту
Проектирование рабочих мест, снабженных видеотерминалами, относится к числу важных проблем эргономического проектирования в области вычислительной техники.
Рабочее место и взаимное расположение всех его элементов должно соответствовать антропометрическим, физическим и психологическим требованиям. Большое значение имеет также характер работы. В частности, при организации рабочего места программиста соблюдаются следующие основные условия: оптимальное размещение оборудования, входящего в состав рабочего места и достаточное рабочее пространство, позволяющее осуществлять все необходимые движения и перемещения.
Эргономическими аспектами проектирования видеотерминальных рабочих мест, в частности, являются: высота рабочей поверхности, размеры пространства для ног, требования к расположению документов на рабочем месте (наличие и размеры подставки для документов, возможность различного размещения документов, расстояние от глаз пользователя до экрана, документа, клавиатуры и т.д.), характеристики рабочего кресла, требования к поверхности рабочего стола, регулируемость элементов рабочего места [26].
Главными элементами рабочего места программиста являются стол и кресло. Основным рабочим положением является положение сидя.
Рабочая поза сидя вызывает минимальное утомление программиста. Рациональная планировка рабочего места предусматривает четкий порядок и постоянство размещения предметов, средств труда и документации. То, что требуется для выполнения работ чаще, расположено в зоне легкой досягаемости рабочего пространства.
Моторное поле - пространство рабочего места, в котором осуществляются двигательные действия человека.
Максимальная зона досягаемости рук - это часть моторного поля рабочего места, ограниченного дугами, описываемыми максимально вытянутыми руками при движении их в плечевом суставе.
Оптимальная зона - часть моторного поля рабочего места, ограниченного дугами, описываемыми предплечьями при движении в локтевых суставах с опорой в точке локтя и с относительно неподвижным плечом показана на рисунке 5.1
![]()

Оптимальное размещение предметов труда и документации в зонах досягаемости:
Дисплей размещается в зоне «а» (в центре);
Системный блок размещается в предусмотренной нише стола;
Клавиатура - в зоне «г/д»;
«Мышь» - в зоне «в» справа;
Сканер в зоне «а/б» (слева);
Принтер находится в зоне «а» (справа);
![]()

Документация, необходимая при работе - в зоне легкой досягаемости ладони – в , а в выдвижных ящиках стола - литература, неиспользуемая постоянно.
На рисунке 5.2 показан пример размещения основных и периферийных составляющих ПК на рабочем столе программиста: 1 – сканер; 2 – монитор; 3 – принтер; 4 – поверхность рабочего стола; 5 – клавиатура; 6 – манипулятор типа «мышь».
Для комфортной работы стол должен удовлетворять следующим условиям:
- высота стола должна быть выбрана с учетом возможности сидеть свободно, в удобной позе, при необходимости опираясь на подлокотники;
- нижняя часть стола должна быть сконструирована так, чтобы программист мог удобно сидеть, не был вынужден поджимать ноги;
- поверхность стола должна обладать свойствами, исключающими появление бликов в поле зрения программиста;
- конструкция стола должна предусматривать наличие выдвижных ящиков (не менее 3 для хранения документации, листингов, канцелярских принадлежностей).
- высота рабочей поверхности рекомендуется в пределах 680-760мм. Высота поверхности, на которую устанавливается клавиатура, должна быть около 650мм.
Большое значение придается характеристикам рабочего кресла. Так, рекомендуемая высота сиденья над уровнем пола находится в пределах 420-550мм. Поверхность сиденья мягкая, передний край закругленный, а угол наклона спинки - регулируемый.
Необходимо предусматривать при проектировании возможность различного размещения документов: сбоку от видеотерминала, между монитором и клавиатурой и т.п. Кроме того, в случаях, когда видеотерминал имеет низкое качество изображения, например заметны мелькания, расстояние от глаз до экрана делают больше (около 700мм), чем расстояние от глаза до документа (300-450мм). Вообще при высоком качестве изображения на видеотерминале расстояние от глаз пользователя до экрана, документа и клавиатуры может быть равным.
Положение экрана определяется:
- расстоянием считывания (0,6…0,7м);
- углом считывания, направлением взгляда на 20° ниже горизонтали к центру экрана, причем экран перпендикулярен этому направлению.
Должна также предусматриваться возможность регулирования экрана:
- по высоте +3 см;
- по наклону от -10° до +20° относительно вертикали;
- в левом и правом направлениях.
Большое значение также придается правильной рабочей позе пользователя. При неудобной рабочей позе могут появиться боли в мышцах, суставах и сухожилиях. Требования к рабочей позе пользователя видеотерминала следующие:
- голова не должна быть наклонена более чем на 20°,
- плечи должны быть расслаблены,
- локти - под углом 80°…100°,
- предплечья и кисти рук - в горизонтальном положении.
Причина неправильной позы пользователей обусловлена следующими факторами: нет хорошей подставки для документов, клавиатура находится слишком высоко, а документы - низко, некуда положить руки и кисти, недостаточно пространство для ног.
В целях преодоления указанных недостатков даются общие рекомендации: лучше передвижная клавиатура; должны быть предусмотрены специальные приспособления для регулирования высоты стола, клавиатуры и экрана, а также подставка для рук [26]. Существенное значение для производительной и качественной работы на компьютере имеют размеры знаков, плотность их размещения, контраст и соотношение яркостей символов и фона экрана. Если расстояние от глаз оператора до экрана дисплея составляет 60…80 см, то высота знака должна быть не менее 3мм, оптимальное соотношение ширины и высоты знака составляет 3:4, а расстояние между знаками – 15…20% их высоты. Соотношение яркости фона экрана и символов - от 1:2 до 1:15 [22].
Во время пользования компьютером медики советуют устанавливать монитор на расстоянии 50-60 см от глаз. Специалисты также считают, что верхняя часть видеодисплея должна быть на уровне глаз или чуть ниже. Когда человек смотрит прямо перед собой, его глаза открываются шире, чем когда он смотрит вниз. За счет этого площадь обзора значительно увеличивается, вызывая обезвоживание глаз. К тому же если экран установлен высоко, а глаза широко открыты, нарушается функция моргания. Это значит, что глаза не закрываются полностью, не омываются слезной жидкостью, не получают достаточного увлажнения, что приводит к их быстрой утомляемости.
Создание благоприятных условий труда и правильное эстетическое оформление рабочих мест на производстве имеет большое значение как для облегчения труда, так и для повышения его привлекательности, положительно влияющей на производительность труда.
5.4 Противопожарная безопасность
Пожар может возникнуть в любом помещении. Для тушения пожара, а также для обеспечения безопасности работников на предприятиях, должны быть предусмотрены определенные средства пожаротушения.
Аппараты пожаротушения подразделяют на стационарные установки и огнетушители (ручные до 10 л. и передвижные или стационарные объемом свыше 25 л.).
Стационарные установки предназначены для тушения пожаров в начальной стадии их возникновения без участия людей. Их монтируют в зданиях и сооружениях, а также для защиты наружных технологических установок. По применяемым огнетушащим средствам их подразделяют на водные, пенные, газовые, порошковые и паровые. Стационарные установки могут быть автоматическими и ручными с дистанционным пуском.
Огнетушители по виду огнетушащих средств подразделяют на жидкостные, углекислотные, химпенные, воздушно–пенные, хладоновые, порошковые и комбинированные.
В качестве такого средства пожаротушения можно выбрать химический ОХП‑10 и углекислотные ОУ‑2, ОУ-3 ОУ‑5, ОУ‑8 огнетушители, которые применяются для тушения пожаров электроустановок, находящихся под напряжением. В серверной комнате (комната «2» в приложении Е) магазина «Элвис», где будет расположен компьютер управления электронным магазином, имеется 1 углекислый огнетушитель ОУ-3.
Так – же в целях пожарной безопасности в помещении установлен датчик системы охранно-пожарной сигнализации. Датчик системы охранно-пожарной сигнализации предназначен для круглосуточного контроля охраняемого объекта, а в частности для раннего оповещения владельца об обнаружения признаков пожара или задымления.
5.5Расчет освещенности
Расчет освещенности рабочего места сводится к выбору системы освещения, определению необходимого числа светильников, их типа и размещения. Исходя из этого, рассчитаем параметры искусственного освещения.
Обычно искусственное освещение выполняется посредством электрических источников света двух видов: ламп накаливания и люминесцентных ламп. Будем использовать люминесцентные лампы, которые по сравнению с лампами накаливания имеют ряд существенных преимуществ:
- по спектральному составу света они близки к дневному, естественному свету;
- обладают более высоким КПД (в 1,5-2 раза выше, чем КПД ламп накаливания);
- обладают повышенной светоотдачей (в 3-4 раза выше, чем у ламп накаливания);
- более длительный срок службы.
Расчет освещения производится для комнаты площадью 13,6м2 , ширина которой 4,2м, длинна 3,23м, высота – 3,2 м. Воспользуемся методом светового потока.
Для определения количества светильников определим световой поток, падающий на поверхность по формуле:
,
где F - рассчитываемый световой поток, Лм;
Е - нормированная минимальная освещенность, Лк (определяется по таблице). Работу программиста, в соответствии с этой таблицей, можно отнести к разряду точных работ, следовательно, минимальная освещенность будет Е = 300Лк;
S - площадь освещаемого помещения (в нашем случае S = 13,6м2 );
Z - отношение средней освещенности к минимальной (обычно принимается равным 1,1…1,2 , пусть Z = 1,1);
К - коэффициент запаса, учитывающий уменьшение светового потока лампы в результате загрязнения светильников в процессе эксплуатации (его значение зависит от типа помещения и характера проводимых в нем работ и в нашем случае К = 1,5);
n - коэффициент использования, (выражается отношением светового потока, падающего на расчетную поверхность, к суммарному потоку всех ламп и исчисляется в долях единицы; зависит от характеристик светильника, размеров помещения, окраски стен и потолка, характеризуемых коэффициентами отражения от стен (РС ) и потолка (РП )), значение коэффициентов РС и РП были указаны выше: РС =40%, РП =60%. Значение n определим по таблице коэффициентов использования различных светильников. Для этого вычислим индекс помещения по формуле (СНиП 23-5-95):
,
где S - площадь помещения, S = 13,6 м2 ;
h - расчетная высота подвеса, учитывая подвесной потолок h = 3 м;
A - ширина помещения, А = 3,23 м;
В - длина помещения, В = 4,2 м.
Подставив значения получим:

Зная индекс помещения I , по таблице 1 СНиП 23-05-95 находим n = 0,25
Подставим все значения в формулу для определения светового потока F :
Лм.
Для освещения выбираем люминесцентные лампы типа ЛБ40-1, световой поток которых F = 4320 Лм.
Рассчитаем необходимое количество ламп по формуле:
,
где N - определяемое число ламп;
F - световой поток, F = 26928 Лм;
Fл - световой поток лампы, Fл = 4320 Лм.
![]()
При выборе осветительных приборов используем светильники типа ОД. Каждый светильник комплектуется тремя лампами.
5.6 Расчет уровня шума
Одним из неблагоприятных факторов производственной среды в ИВЦ является высокий уровень шума, создаваемый печатными устройствами, оборудованием для кондиционирования воздуха, вентиляторами систем охлаждения в самих ЭВМ.
Для решения вопросов о необходимости и целесообразности снижения шума необходимо знать уровни шума на рабочем месте оператора.
Уровень шума, возникающий от нескольких некогерентных источников, работающих одновременно, подсчитывается на основании принципа энергетического суммирования излучений отдельных источников:

где Li – уровень звукового давления i-го источника шума;
n – количество источников шума.
Полученные результаты расчета сравнивается с допустимым значением уровня шума для данного рабочего места. Если результаты расчета выше допустимого значения уровня шума, то необходимы специальные меры по снижению шума. К ним относятся: облицовка стен и потолка зала звукопоглощающими материалами, снижение шума в источнике, правильная планировка оборудования и рациональная организация рабочего места оператора.
Уровни звукового давления источников шума, действующих на оператора на его рабочем месте представлены в таблице 5.6
Таблица 5.6 - Уровни звукового давления различных источников.
| Источник шума |
Уровень шума, дБ |
| Жесткий диск |
25 |
| Кулер |
29 |
| Монитор |
7 |
| Клавиатура |
10 |
| Принтер |
63 |
| Сканер |
38 |
| Кондиционер |
36 |
Обычно рабочее место оператора оснащено следующим оборудованием: винчестер в системном блоке, вентилятор(ы) систем охлаждения ПК, монитор, клавиатура, принтер и сканер.
Подставив значения уровня звукового давления для каждого вида оборудования в формулу , получим:
L∑ =10·lg(102,5 +102,9 +100,7 +101 +106,3 +103,8 + 103,6 )=63,03 дБ
Полученное значение не превышает допустимый уровень шума для рабочего места оператора, равный 65 дБ (ГОСТ 12.1.030). И если учесть, что вряд ли такие периферийные устройства как сканер и принтер будут использоваться одновременно, то эта цифра будет еще ниже. Кроме того, при работе принтера непосредственное присутствие оператора необязательно, т.к. принтер снабжен механизмом автоподачи листов.
5.7 Выводы
В данном разделе дипломной работы были изложены требования к рабочему месту программиста. Созданные условия должны обеспечивать комфортную работу. На основании изученной литературы по данной проблеме, были указаны оптимальные размеры рабочего стола и кресла, рабочей поверхности, а также проведен выбор системы и расчет оптимального освещения производственного помещения, а также расчет уровня шума на рабочем месте. Соблюдение условий, определяющих оптимальную организацию рабочего места инженера - программиста, позволит сохранить хорошую работоспособность в течение всего рабочего дня, повысит как в количественном, так и в качественном отношениях производительность труда программиста, что в свою очередь будет способствовать быстрейшей разработке и отладке программного продукта.
Заключение
В заключении дипломной работы можно сказать что в разработанном электронном магазине удачно сочетается интерфейс магазина с его функциональностью и простотой использования.
Разработана максимально удобная и доступная работа потенциального клиента, доступные и понятные диалоговые окна. Разбитые по категориям товары, имеющие подробное описание с иллюстрациями, гибкая возможность поиска по разным критериям, просмотр «новинок» и самых продаваемых товаров оставят у клиента приятное впечатление. На любой товар покупатель сможет оставить свой отзыв, формируя тем самым, дополнительную рекламу товару. Используемый 128-битный протокол безопасности SSL, придаст уверенности покупателю в сохранности своих конфиденциальных данных.
Различные способы оплаты и доставки подойдут любому клиенту, ведь он может получить свой заказ, не выходя из дома в оговоренные сроки.
Приведенные расчеты показывают, что внедрение дополнительной услуги в магазине «Элвис» экономически обоснованно и помимо быстрой окупаемости проекта повысит рейтинг и получение дополнительной прибыли магазина за счет:
- дополнительного круглосуточного канала сбыта товаров;
- удобного сервиса для потребителей, позволяющего ознакомиться с перечнем товаров, совершить резервирование или покупку товаров в реальном времени, используя различные варианты доставки;
- логично представленная информация позволит клиенту самостоятельно найти интересующий его товар.
На начальном этапе в проекте интернет – магазина реализованы такие способы оплаты, как оплата почтовым переводом и оплата курьеру наличными. Доставка курьером будет нацелена на работающее население города, имеющего возможность выхода в интернет, но не имеющего времени посетить магазин «Элвис» в связи с неудобным для них графиком работы магазина.
Модульная система php-скрипта открывает широкие возможности и перспективы электронному магазину, позволит ему изменяться в ногу со временем, совершенствуя и оттачивая искусство взаимодействия с клиентом.
Соблюдение условий, определяющих оптимальную организацию рабочего места программиста позволит сохранить хорошую работоспособность в течение всего рабочего дня, повысит как в количественном, так и в качественном отношениях производительность труда.
Приложение А – Алгоритм работы электронного магазина


Приложение Б – Оригинальный исходный код файла
z:\home\localhost\www\magazin\contact_us.php
<?php
/*
$Id: contact_us.php,v 1.42 2003/06/12 12:17:07 hpdl Exp $
osCommerce, Open Source E-Commerce Solutions
http://www.oscommerce.com
Copyright (c) 2003 osCommerce
Released under the GNU General Public License
*/
require('includes/application_top.php');
require(DIR_WS_LANGUAGES . $language . '/' . FILENAME_CONTACT_US);
$error = false;
if (isset($HTTP_GET_VARS['action']) && ($HTTP_GET_VARS['action'] == 'send')) {
$name = tep_db_prepare_input($HTTP_POST_VARS['name']);
$email_address = tep_db_prepare_input($HTTP_POST_VARS['email']);
$enquiry = tep_db_prepare_input($HTTP_POST_VARS['enquiry']);
if (tep_validate_email($email_address)) {
tep_mail(STORE_OWNER, STORE_OWNER_EMAIL_ADDRESS, EMAIL_SUBJECT, $enquiry, $name, $email_address);
tep_redirect(tep_href_link(FILENAME_CONTACT_US, 'action=success'));
} else {
$error = true;
$messageStack->add('contact', ENTRY_EMAIL_ADDRESS_CHECK_ERROR);
}
}
$breadcrumb->add(NAVBAR_TITLE, tep_href_link(FILENAME_CONTACT_US));
?>
<!doctype html public "-//W3C//DTD HTML 4.01 Transitional//EN">
<html <?php echo HTML_PARAMS; ?>>
<head>
<meta http-equiv="Content-Type" content="text/html; charset=<?php echo CHARSET; ?>">
<title><?php echo TITLE; ?></title>
<base href="<?php echo (($request_type == 'SSL') ? HTTPS_SERVER : HTTP_SERVER) . DIR_WS_CATALOG; ?>">
<link rel="stylesheet" type="text/css" href="stylesheet.css">
</head>
<body marginwidth="0" marginheight="0" topmargin="0" bottommargin="0" leftmargin="0" rightmargin="0">
<!-- header //-->
<?php require(DIR_WS_INCLUDES . 'header.php'); ?>
<!-- header_eof //-->
<!-- body //-->
<table border="0" width="100%" cellspacing="3" cellpadding="3">
<tr>
<td width="<?php echo BOX_WIDTH; ?>" valign="top"><table border="0" width="<?php echo BOX_WIDTH; ?>" cellspacing="0" cellpadding="2">
<!-- left_navigation //-->
<?php require(DIR_WS_INCLUDES . 'column_left.php'); ?>
<!-- left_navigation_eof //-->
</table></td>
<!-- body_text //-->
<td width="100%" valign="top"><?php echo tep_draw_form('contact_us', tep_href_link(FILENAME_CONTACT_US, 'action=send')); ?><table border="0" width="100%" cellspacing="0" cellpadding="0">
<tr>
<td><table border="0" width="100%" cellspacing="0" cellpadding="0">
<tr>
<td class="pageHeading"><?php echo HEADING_TITLE; ?></td>
<td class="pageHeading" align="right"><?php echo tep_image(DIR_WS_IMAGES . 'table_background_contact_us.gif', HEADING_TITLE, HEADING_IMAGE_WIDTH, HEADING_IMAGE_HEIGHT); ?></td>
</tr>
</table></td>
</tr>
<tr>
<td><?php echo tep_draw_separator('pixel_trans.gif', '100%', '10'); ?></td>
</tr>
<?php
if ($messageStack->size('contact') > 0) {
?>
<tr>
<td><?php echo $messageStack->output('contact'); ?></td>
</tr>
<tr>
<td><?php echo tep_draw_separator('pixel_trans.gif', '100%', '10'); ?></td>
</tr>
<?php
}
if (isset($HTTP_GET_VARS['action']) && ($HTTP_GET_VARS['action'] == 'success')) {
?>
<tr>
<td class="main" align="center"><?php echo tep_image(DIR_WS_IMAGES . 'table_background_man_on_board.gif', HEADING_TITLE, '0', '0', 'align="left"') . TEXT_SUCCESS; ?></td>
</tr>
<tr>
<td><?php echo tep_draw_separator('pixel_trans.gif', '100%', '10'); ?></td>
</tr>
<tr>
<td><table border="0" width="100%" cellspacing="1" cellpadding="2" class="infoBox">
<tr class="infoBoxContents">
<td><table border="0" width="100%" cellspacing="0" cellpadding="2">
<tr>
<td width="10"><?php echo tep_draw_separator('pixel_trans.gif', '10', '1'); ?></td>
<td align="right"><?php echo '<a href="' . tep_href_link(FILENAME_DEFAULT) . '">' . tep_image_button('button_continue.gif', IMAGE_BUTTON_CONTINUE) . '</a>'; ?></td>
<td width="10"><?php echo tep_draw_separator('pixel_trans.gif', '10', '1'); ?></td>
</tr>
</table></td>
</tr>
</table></td>
</tr>
<?php
} else {
?>
<tr>
<td><table border="0" width="100%" cellspacing="1" cellpadding="2" class="infoBox">
<tr class="infoBoxContents">
<td><table border="0" width="100%" cellspacing="0" cellpadding="2">
<tr>
<td class="main"><?php echo ENTRY_NAME; ?></td>
</tr>
<tr>
<td class="main"><?php echo tep_draw_input_field('name'); ?></td>
</tr>
<tr>
<td class="main"><?php echo ENTRY_EMAIL; ?></td>
</tr>
<tr>
<td class="main"><?php echo tep_draw_input_field('email'); ?></td>
</tr>
<tr>
<td class="main"><?php echo ENTRY_ENQUIRY; ?></td>
</tr>
<tr>
<td><?php echo tep_draw_textarea_field('enquiry', 'soft', 50, 15); ?></td>
</tr>
</table></td>
</tr>
</table></td>
</tr>
<tr>
<td><?php echo tep_draw_separator('pixel_trans.gif', '100%', '10'); ?></td>
</tr>
<tr>
<td><table border="0" width="100%" cellspacing="1" cellpadding="2" class="infoBox">
<tr class="infoBoxContents">
<td><table border="0" width="100%" cellspacing="0" cellpadding="2">
<tr>
<td width="10"><?php echo tep_draw_separator('pixel_trans.gif', '10', '1'); ?></td>
<td align="right"><?php echo tep_image_submit('button_continue.gif', IMAGE_BUTTON_CONTINUE); ?></td>
<td width="10"><?php echo tep_draw_separator('pixel_trans.gif', '10', '1'); ?></td>
</tr>
</table></td>
</tr>
</table></td>
</tr>
<?php
}
?>
</table></form></td>
<!-- body_text_eof //-->
<td width="<?php echo BOX_WIDTH; ?>" valign="top"><table border="0" width="<?php echo BOX_WIDTH; ?>" cellspacing="0" cellpadding="2">
<!-- right_navigation //-->
<?php require(DIR_WS_INCLUDES . 'column_right.php'); ?>
<!-- right_navigation_eof //-->
</table></td>
</tr>
</table>
<!-- body_eof //-->
<!-- footer //-->
<?php require(DIR_WS_INCLUDES . 'footer.php'); ?>
<!-- footer_eof //-->
<br>
</body>
</html>
Приложение В – Редактированный исходный код файла
z:\home\localhost\www\magazin\contact_us.php
<?php
/*
$Id: contact_us.php,v 1.42 2003/06/12 12:17:07 hpdl Exp $
osCommerce, Open Source E-Commerce Solutions
http://www.oscommerce.com
Copyright (c) 2003 osCommerce
Released under the GNU General Public License
*/
require('includes/application_top.php');
require(DIR_WS_LANGUAGES . $language . '/' . FILENAME_CONTACT_US);
$error = false;
if (isset($HTTP_GET_VARS['action']) && ($HTTP_GET_VARS['action'] == 'send')) {
$name = tep_db_prepare_input($HTTP_POST_VARS['name']);
$email_address = tep_db_prepare_input($HTTP_POST_VARS['email']);
$enquiry = tep_db_prepare_input($HTTP_POST_VARS['enquiry']);
if (tep_validate_email($email_address)) {
tep_mail(STORE_OWNER, STORE_OWNER_EMAIL_ADDRESS, EMAIL_SUBJECT, $enquiry, $name, $email_address);
tep_redirect(tep_href_link(FILENAME_CONTACT_US, 'action=success'));
} else {
$error = true;
$messageStack->add('contact', ENTRY_EMAIL_ADDRESS_CHECK_ERROR);
}
}
$breadcrumb->add(NAVBAR_TITLE, tep_href_link(FILENAME_CONTACT_US));
?>
<!doctype html public "-//W3C//DTD HTML 4.01 Transitional//EN">
<html <?php echo HTML_PARAMS; ?>>
<head>
<meta http-equiv="Content-Type" content="text/html; charset=<?php echo CHARSET; ?>">
<title><?php echo TITLE; ?></title>
<base href="<?php echo (($request_type == 'SSL') ? HTTPS_SERVER : HTTP_SERVER) . DIR_WS_CATALOG; ?>">
<link rel="stylesheet" type="text/css" href="stylesheet.css">
</head>
<body marginwidth="0" marginheight="0" topmargin="0" bottommargin="0" leftmargin="0" rightmargin="0">
<!-- header //-->
<?php require(DIR_WS_INCLUDES . 'header.php'); ?>
<!-- header_eof //-->
<!-- body //-->
<table border="0" width="100%" cellspacing="3" cellpadding="3">
<tr>
<td width="<?php echo BOX_WIDTH; ?>" valign="top"><table border="0" width="<?php echo BOX_WIDTH; ?>" cellspacing="0" cellpadding="2">
<!-- left_navigation //-->
<?php require(DIR_WS_INCLUDES . 'column_left.php'); ?>
<!-- left_navigation_eof //-->
</table></td>
<!-- body_text //-->
<td width="100%" valign="top"><?php echo tep_draw_form('contact_us', tep_href_link(FILENAME_CONTACT_US, 'action=send')); ?><table border="0" width="100%" cellspacing="0" cellpadding="0">
<tr>
<td><table border="0" width="100%" cellspacing="0" cellpadding="0">
<tr>
<td class="pageHeading" width=50% align'"left"><center><?php echo HEADING0_TITLE; ?><hr></center></td>
<td class="pageHeading" width=50% align="right"><center><?php echo HEADING1_TITLE; ?><hr></center></td>
</tr>
<tr>
<td class="pageHeading"><?php echo HEADING_TITLE; ?></td>
<td class="pageHeading" align="right"><?php echo tep_image(DIR_WS_IMAGES . 'table_background_contact_us.gif', HEADING_TITLE, HEADING_IMAGE_WIDTH, HEADING_IMAGE_HEIGHT); ?></td>
</tr>
</table></td>
</tr>
<tr>
<td><?php echo tep_draw_separator('pixel_trans.gif', '100%', '10'); ?></td>
</tr>
<?php
if ($messageStack->size('contact') > 0) {
?>
<tr>
<td><?php echo $messageStack->output('contact'); ?></td>
</tr>
<tr>
<td><?php echo tep_draw_separator('pixel_trans.gif', '100%', '10'); ?></td>
</tr>
<?php
}
if (isset($HTTP_GET_VARS['action']) && ($HTTP_GET_VARS['action'] == 'success')) {
?>
<tr>
<td class="main" align="center"><?php echo tep_image(DIR_WS_IMAGES . 'table_background_man_on_board.gif', HEADING_TITLE, '0', '0', 'align="left"') . TEXT_SUCCESS; ?></td>
</tr>
<tr>
<td><?php echo tep_draw_separator('pixel_trans.gif', '100%', '10'); ?></td>
</tr>
<tr>
<td><table border="0" width="100%" cellspacing="1" cellpadding="2" class="infoBox">
<tr class="infoBoxContents">
<td><table border="0" width="100%" cellspacing="0" cellpadding="2">
<tr>
<td width="10"><?php echo tep_draw_separator('pixel_trans.gif', '10', '1'); ?></td>
<td align="right"><?php echo '<a href="' . tep_href_link(FILENAME_DEFAULT) . '">' . tep_image_button('button_continue.gif', IMAGE_BUTTON_CONTINUE) . '</a>'; ?></td>
<td width="10"><?php echo tep_draw_separator('pixel_trans.gif', '10', '1'); ?></td>
</tr>
</table></td>
</tr>
</table></td>
</tr>
<?php
} else {
?>
<tr>
<td><table border="0" width="100%" cellspacing="1" cellpadding="2" class="infoBox">
<tr class="infoBoxContents">
<td><table border="0" width="100%" cellspacing="0" cellpadding="2">
<tr>
<td class="main"><?php echo ENTRY_NAME; ?></td>
</tr>
<tr>
<td class="main"><?php echo tep_draw_input_field('name'); ?></td>
</tr>
<tr>
<td class="main"><?php echo ENTRY_EMAIL; ?></td>
</tr>
<tr>
<td class="main"><?php echo tep_draw_input_field('email'); ?></td>
</tr>
<tr>
<td class="main"><?php echo ENTRY_ENQUIRY; ?></td>
</tr>
<tr>
<td><?php echo tep_draw_textarea_field('enquiry', 'soft', 50, 15); ?></td>
</tr>
</table></td>
</tr>
</table></td>
</tr>
<tr>
<td><?php echo tep_draw_separator('pixel_trans.gif', '100%', '10'); ?></td>
</tr>
<tr>
<td><table border="0" width="100%" cellspacing="1" cellpadding="2" class="infoBox">
<tr class="infoBoxContents">
<td><table border="0" width="100%" cellspacing="0" cellpadding="2">
<tr>
<td width="10"><?php echo tep_draw_separator('pixel_trans.gif', '10', '1'); ?></td>
<td align="right"><?php echo tep_image_submit('button_continue.gif', IMAGE_BUTTON_CONTINUE); ?></td>
<td width="10"><?php echo tep_draw_separator('pixel_trans.gif', '10', '1'); ?></td>
</tr>
</table></td>
</tr>
</table></td>
</tr>
<?php
}
?>
</table></form></td>
<!-- body_text_eof //-->
<td width="<?php echo BOX_WIDTH; ?>" valign="top"><table border="0" width="<?php echo BOX_WIDTH; ?>" cellspacing="0" cellpadding="2">
<!-- right_navigation //-->
<?php require(DIR_WS_INCLUDES . 'column_right.php'); ?>
<!-- right_navigation_eof //-->
</table></td>
</tr>
</table>
<!-- body_eof //-->
<!-- footer //-->
<?php require(DIR_WS_INCLUDES . 'footer.php'); ?>
<!-- footer_eof //-->
<br>
</body>
</html>
<?php require(DIR_WS_INCLUDES . 'application_bottom.php'); ?>
Приложение В – Оригинальный исходный код файла
z:\home\localhost\www\magazin\includes\languages\russian\contact_us.php
<?php
/*
$Id: contact_us.php,v 1.7 2002/11/19 01:48:08 dgw_ Exp $
osCommerce, Open Source E-Commerce Solutions
http://www.oscommerce.com
Copyright (c) 2002 osCommerce
Code Modification: 2005 Ludmila Zelenskaya "IT-Commerce" ltd. Mailto: luda@pochta.ws
Released under the GNU General Public License
*/
define('HEADING_TITLE', 'Письмо в отдел обслуживания магазина');
define('NAVBAR_TITLE', 'Написать');
define('TEXT_SUCCESS', 'Ваше сообщение было успешно отправлено в отдел обслуживания нашего магазина.');
define('EMAIL_SUBJECT', 'Сообщение от ' . STORE_NAME);
define('ENTRY_NAME', 'Ваше имя:');
define('ENTRY_EMAIL', 'E-Mail адрес:');
define('ENTRY_ENQUIRY', 'Сообщение:');
?>
Приложение Г – Редактированный исходный код файла
z:\home\localhost\www\magazin\includes\languages\russian\contact_us.php
<?php
/*
$Id: contact_us.php,v 1.7 2002/11/19 01:48:08 dgw_ Exp $
osCommerce, Open Source E-Commerce Solutions
http://www.oscommerce.com
Copyright (c) 2002 osCommerce
Code Modification: 2005 Ludmila Zelenskaya "IT-Commerce" ltd. Mailto: luda@pochta.ws
Released under the GNU General Public License
*/
define('HEADING0_TITLE', 'МАГАЗИН<br>"Elvis"<br><br><br>');
define('HEADING1_TITLE', 'находится в г.Волгодонске<br>по адресу:<br> Ул. Морская 66а,<br>телефон (86392) 6-09-33<br>');
define('HEADING_TITLE', 'Написать письмо в отдел обслуживания магазина');
define('NAVBAR_TITLE', 'Написать');
define('TEXT_SUCCESS', 'Ваше сообщение было успешно отправлено в отдел обслуживания нашего магазина.');
define('EMAIL_SUBJECT', 'Сообщение от ' . STORE_NAME);
define('ENTRY_NAME', 'Ваше имя:');
define('ENTRY_EMAIL', 'E-Mail адрес:');
define('ENTRY_ENQUIRY', 'Сообщение:');
?>
Приложение Е – Инвентарный план помещения
|
|
|
Похожие рефераты:
Разработка мультимедийного сайта
Разработка методов определения эффективности торговых интернет систем
Интернет-трейдинг на рынке ценных бумаг новые возможности и риски в инвестиционной деятельности
Разработка АИС управления взаимоотношениями с клиентами
Опыт и перспективы использования сети Интернет в коммерческих целях
Интернет-сервис в современном офисе
Реализация сетевых компьютерных технологий в системе международного маркетинга Интернет-Маркетинг
Методы продвижения сайта в интернете