| Скачать .docx |
Реферат: Распределенные системы в среде PCS7
WIN CC
Распределенные системы в среде PCS7
Источник данных B_WinCC_BPC_V5_ pdf
Принципиальная структура кадров (обзорная область, рабочая область и область
кнопок), как и базовые данные, также как и раньше генерируются Мастером
системы управления процессом [Process Control System Wizard], находящимся на
сервере или в проектах мультиклиентов.
В PCS7 WinCC включен в Систему разработки (Менеджер Simatiс) для
конфигурации операторской станции. Мультиклиенты могут быть созданы на
Станции разработки ES. Теги импортируются из системы разработки на
операторские станции (сервер WinCC) во время процесса отображения.
Отображение выполняется только со станции разработки на операторские
станции. Пакеты, создаются только на серверах WinCC. Нельзя создать пакеты на
станции разработки. Позже, созданные пакеты могут быть загружены в
мультиклиентские проекты.
Рисунок: Компоненты аппаратного обеспечения, отображения и пакеты

Авторизация пользователей
Кадры и теги создаются также как и в WinCC.
Авторизация пользователей должна быть определена в серверном проекте и
мультиклиентском проекте.
Таблица пользователей на мультиклиенте станет доступной только после того,
как будут импортированы пакеты всех серверных проектов вместе с
сконфигурированными иерархиями кадров (Picture Tree Manager [Менеджер
дерева кадров]). Области серверного проекта будут отображаться в колонках
таблицы пользователей на мультиклиенте только после того, как будет загружен
пакет серверного проекта в мультиклиентский проект.
Если были внесены изменения в конфигурацию в серверном проекте,
касающиеся иерархии Менеджера дерева кадров [Picture Tree Manager], то пакет
серверного проекта должен быть снова создан, загружен на мультиклиент и
должны быть внесены соответствующие изменения в таблицу авторизации
пользователей.
Последовательность шагов пользователя: пример
конфигурирования в среде PCS7
Следующие шаги иллюстрируют конфигурирование распределенной системы в
среде PCS7.
1. Создать серверный проект с помощью Мастера разделения экрана [Split
Screen Wizard] и Мастера регистрации аварийных сообщений [Alarm
Logging Wizard].
2. Сконфигурировать иерархию кадров с помощью Менеджера дерева кадров
[Picture Tree Manager].
3. Создать таблицу авторизованных пользователей с помощью
Администратора пользователей [User Administrator].
4. Сгенерировать пакеты на серверах.
5. Создать мультиклиентский проект с помощью Мастера разделения экрана
[Split Screen Wizard].
6. Загрузить пакеты.
7. Сконфигурировать на мультиклиенте функции Мониторинга
работоспособности [Life Beat Monitoring].
8. Создать таблицу авторизованных пользователей в Администраторе
пользователей [User Administrator] мультиклиента.
Система WinCC предлагает следующие дополнительные редакторы:
Если в диалоговом окне "Select Subcomponents [Выбрать подкомпоненты] " Вы
выбрали все пункты, то в навигационном окне проекта [Project Navigation
Window] будут доступны следующие дополнительные редакторы/мастера:


Важные настройки в системе WinCC
Чтобы сигнальные сообщения (звуковые) в системе WinCC (посредством модуля
звуковой индикации) выполнялись на конкретных операторских терминалах,
модуль Runtime [Исполнения] сигнального модуля (HMRT.EXE ) должен быть
загружен в список автозагрузки компьютера-клиента.
Модуль Runtime [Исполнения] сигнального модуля (HMRT.EXE) не должен быть
связан со списком автозагрузки серверного компьютера.
Включение или удаление модуля Runtime [Исполнения] сигнального модуля
(HMRT.EXE) из списка автозагрузки каждого компьютера осуществляется с
помощью "Alarm Logging Wizard [Мастера регистрации аварийных сообщений]"
и выполняется вручную. Этот мастер располагается в Проводнике WinCC
[WinCC Explorer] под проектным компонентом "Base Data [Базовые данные]".
При использовании Alarm Logging Wizards [Мастера регистрации аварийных
сообщений] Вы должны активизировать кнопку управления "Signal Module
Connection [Связь с сигнальным модулем]", чтобы включить функциональные
возможности сигнального датчика.
Сетевые параметры Lifebeat-Monitor [Монитора
работоспособности]
1. Соединение NetDDE
Примечание
Для мониторинга за состоянием системы требуется операционная система MSWindows
NT и права доступа администратора к Lifebeat Monitor [Монитору
работоспособности].
"NetDDE " является встроенной системной службой Windows NT. Не следует
изменять для этой службы настройки, установленные по умолчанию. По
умолчанию для этой службы установлен режим запуска "Manual [Ручной] ". Это
означает, что служба может быть запущена пользователем или зависимой
службой.

На рисунке представлены настройки по умолчанию для "NetDDE ",
установленные в диалоговом окне системных служб Windows NT.
Для однопользовательских систем под Windows NT программа NETDDE.EXE
(расположенная в папке WinNT/system32) должна быть добавлена в список
автозагрузки . идеально в Winnt/Profiles/AllUsers/Start Menu[Главное
меню]/Programs[Программы]/Autostart[Автозагрузка]. NetDDE входит в состав
MS-Windows. Дополнительную информацию можно посмотреть в справочной
системе MS-Windows. Для многопользовательских систем эти настройки не
являются необходимыми.
2. Добавление драйвера Windows DDE

На рисунке представлена вкладка "DDE Connection [Соединение DDE] ".
В проводнике WinCC [WinCC Explorer] Вы должны...
• подсоединить коммуникационный драйвер "Windows DDE " к
навигационному окну проекта Lifebeat Monitor [Монитор
работоспособности] в компоненте проекта "Tag Management [Управление
тегами] ".
• создать новое соединение с коммуникационным драйвером "Windows DDE".
Затем откройте вкладку "DDE Connection [Соединение DDE]" диалогового
окне "Connection Properties [Свойства соединения]". Вы должны ввести
следующие значения в поля ввода:
Мониторинг работоспособности [Lifebeat Monitoring] через
OPC соединение
Коммуникация между WinCC и определенными типами устройств автоматизации
и систем автоматизации осуществляется по одному каналу.
Так как программное обеспечение для OPC сервера и OPC клиента содержится в
базовой системе WinCC, то WinCC может одновременно использоваться и как
OPC сервер, и как OPC клиент. Как клиент компьютер может одновременно
подсоединяться к нескольким серверам.
Программное обеспечение, необходимое для OPC устанавливается во время
инсталляции WinCC. Дополнительного программного обеспечения не требуется.
Канал OPC клиента использует один канальный блок [channel unit]. Для
канального блока не требуется общее конфигурирование, таким образом он
является альтернативой NetDDE.
Добавление нового драйвера
1. Запустите WinCC и добавьте новый драйвер "OPC.CHN" в Управление
тегами [Tag management].

2. Установите соединение с сервером, выбрав пункт "New Connection [Новое
соединение]" во всплывающем меню "OPC Unit #1".
3. Во всплывающем меню для только что созданного соединения выберите
"Properties [Свойства]" и активизируйте вкладку "OPC Connection [OPC
соединение]".
• В поле "OPC Server Name [Имя OPC сервера]" введите имя
"OPCServer.WinCC".
• В поле "Start the Server on this Computer [Запустить сервер на этом
компьютере]" введите имя компьютера, с которого будет выполняться
мониторинг.
• Щелкните по кнопке "Test Server [Тестировать сервер]", чтобы
определить может ли быть установлено соответствующее OPC
соединение.
Конфигурационный файл "ARCHIV.CFG"
Папка "ARCHIV"
При создании нового проекта WinCC в папке проекта создается папка "ARCHIV
[АРХИВ]". Папка "ARCHIV [АРХИВ]" также автоматически создается при
первом открытии проекта WinCC, созданного в более ранней версии WinCC.
Конфигурационный файл "ARCHIV.CFG"
Конфигурационный файл "ARCHIV.CFG" должен находиться в папке "ARCHIV
[АРХИВ]". Файл "ARCHIV.CFG" содержит многочисленные параметры для
Storage [Хранилища]. "ARCHIV.CFG" можно создать с помощью текстового
редактора. Текстовый редактор можно вызвать, например, из проводника MSExplorer:
меню "File [Файл] . New [Создать]" пункт "Text File [Текстовый
документ]".
С помощью файла "ARCHIV.CFG" параметры Storage [Хранилища], которые в
противном случае могут быть изменены только в реестре, можно установить из
пользовательского интерфейса. Более того, связав этот файл с проектом, все
пользовательские настройки будут применены на всех компьютерах, на которые
будет импортироваться проект.
При запуске пакета Runtime [Исполнение] проверяются значения в реестре и в
файле ARCHIV.CFG. В данном случае файл ARCHIV.CFG имеет более высокий
приоритет и определяет допустимые значения для сервера архива.
Структура конфигурационного файла "ARCHIV.CFG"
Конфигурационный файл "ARCHIV.CFG" должен начинаться с записи "[Archiv-
RT]". Каждая строка содержит ключевое слово, знак равенства и число
(десятичное). Знак равенства отделяется пробелами. Пример стандартного
конфигурационного файла:

Если какого-то ключевого слова нет в файле "ARCHIV.CFG" или полностью
отсутствует файл "ARCHIV.CFG", то WinCC использует допустимые внутренние
настройки. Поэтому в случае ошибки неверно указанные параметры в
"ARCHIV.CFG" не будут приняты.
В таблице приведены параметры, которые можно определить в файле
"ARCHIV.CFG". В колонке "Values [Значения]" указаны значения по умолчанию.
В основе всех элементов лежит 32-битный тег. Возможное максимальное
значение - 4 умноженное на 10 в девятой степени = 4 миллиарда. Дополнительная
информация приведена после таблицы.




Программное обеспечение STEP 7
Источник данных B_Berger_STEP7_LAD&FBD_pdf
STEP 7, дальнейшее развитие STEP 5, является программным обеспечением разра-
ботки программ для нового SIMATIC. С целью использования преимущества знако-
мого пользовательского интерфейса стандартных ПК (PC) (окна, операции с мышью)
в качестве операционной системы выбрана Microsoft Windows 95/98 или Windows
NT.
Для структурного (блочного) программирования STEP 7 предоставляет языки про-
граммирования, соответствующие DIN EN 6.1131-3. К ним относятся STL (statement
list – список операторов или список мнемоник; ассемблероподобный язык), LAD
(ladder logic или ladder diagram – контактный план; представление, схожее с диа-
граммами релейной логики; многоступенчатая схема), FBD (function block diagram –
диаграмма функциональных блоков или функциональный план) и пакет SCL (паска-
леподобный язык высокого уровня), который является дополнительным и может не
входить в стандартную поставку.
Несколько дополнительных пакетов предоставляют следующие языки: S7-GRAPH
(последовательное управление), S7-HiGraph (программирование с диаграммами «со-
Предисловие
стояние-переход») и CFC (соединение блоков; похож на диаграмму функциональных
блоков).
Различные методы представления позволяют каждому пользователю выбрать подходящее описание функции управления. Такая широкая адаптируемость в представлении решаемой задачи управления значительно упрощает работу со STEP 7.
С помощью языков программирования LAD и FBD вы можете управлять обработкой программы (программным потоком) и разрабатывать структурированные программы. Наряду с циклической обработкой основной программы вы можете включить программные секции,
управляемые событиями, а также повлиять на поведение контроллера при запуске и
при возникновении событий-ошибок/сбоев.
Библиотека LAD_Book
Типы данных
Примеры определения и приложения
FB 101 Простые типы данных
FB 102 Сложные типы данных
FB 103 Типы параметров
Основные функции
Примеры представлений LAD
FB 104 Глава 4: Последовательные и параллельные схемы
FB 105 Глава 5: Функции для работы с памятью
FB 106 Глава 6: Функции перемещения
FB 107 Глава 7: Функции таймера
FB 108 Глава 8: Функции счетчика
Цифровые функции
Примеры представлений LAD
FB 109 Глава 9: Функции сравнения
FB 110 Глава 10: Арифметические функции
FB 111 Глава 11: Математические функции
FB 112 Глава 12: Функции преобразования
FB 113 Глава 13: Функции сдвига
FB 114 Глава 14: Побитовые логические операции
Управление программным потоком
Примеры представлений LAD
FB 115 Глава 15: Биты состояния
FB 116 Глава 16: Функции перехода
FB 117 Глава 17: Главное реле управления
FB 118 Глава 18: Функции для работы с блоками
FB 119 Глава 19: Параметры блоков
Обработка программы
Примеры SFC-вызовов
FB 120 Глава 20: Главная программа
FB 121 Глава 21: Обработка прерываний
FB 122 Глава 22: Характеристики запуска
FB 123 Глава 23: Обработка ошибок
Пример конвейера
Примеры базовых функций и локальных экземпляров
FC 11 Управление ленточным транспортером
FC 12 Управление счетчиком
FB 20 Питание (устройство подачи)
FB 21 Ленточный транспортер конвейера
FB 22 Счетчик деталей
Пример фрейма сообщения
Примеры обработки данных
UDT 51 Структура данных для заголовка фрейма
UDT 52 Структура данных для сообщения
FB 51 Генерирование фрейма сообщения
FB 52 Хранение фрейма сообщения
FC 51 Проверка времени суток
FC 52 Копирование области данных с использованием косвенной адресации
Библиотека FBD_Book
Типы данных
Примеры определения и приложения
FB 101 Простые типы данных
FB 102 Сложные типы данных
FB 103 Типы параметров
Основные функции
Примеры представлений FBD
FB 104 Глава 4: Последовательные и параллельные схемы
FB 105 Глава 5: Функции для работы с памятью
FB 106 Глава 6: Функции перемещения
FB 107 Глава 7: Функции таймера
FB 108 Глава 8: Функции счетчика
Цифровые функции
Примеры представлений FBD
FB 109 Глава 9: Функции сравнения
FB 110 Глава 10: Арифметические функции
FB 111 Глава 11: Математические функции
FB 112 Глава 12: Функции преобразования
FB 113 Глава 13: Функции сдвига
FB 114 Глава 14: Побитовые логические операции
Управление программным потоком
Примеры представлений FBD
FB 115 Глава 15: Биты состояния
FB 116 Глава 16: Функции перехода
FB 117 Глава 17: Главное реле управления
FB 118 Глава 18: Функции для работы с блоками
FB 119 Глава 19: Параметры блоков
Обработка программы
Примеры SFC-вызовов
FB 120 Глава 20: Главная программа
FB 121 Глава 21: Обработка прерываний
FB 122 Глава 22: Характеристики запуска
FB 123 Глава 23: Обработка ошибок
Пример конвейера
Примеры базовых функций и локальных экземпляров
FC 11 Управление ленточным транспортером
FC 12 Управление счетчиком
FB 20 Питание (устройство подачи)
FB 21 Ленточный транспортер конвейера
FB 22 Счетчик деталей
Автоматизация с использованием STEP 7
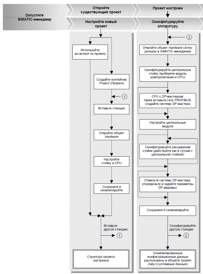
Запустите программу SIMATIC-менеджер (SIMATIC Manager) и настройте новый
проект (начните разработку нового проекта) или откройте существующий. В проекте
все данные для задачи автоматизации хранятся в форме объектов. При настройке
проекта вы создаете контейнеры для аккумулируемых данных путем установки
требуемых станций, содержащих, по крайней мере, CPU; затем также создаются контейнеры для пользовательских программ. Также вы можете создать программный
контейнер непосредственно в проекте.
На следующих этапах вы конфигурируете аппаратные средства и, если требуется,
коммуникационные соединения. Затем вы создаете и тестируете программу.
Порядок создания данных автоматизации не жесткий. Применяются лишь следующие установки: если вы хотите обработать объекты (данные), они должны существовать; если вы хотите вставить объекты, соответствующие контейнеры должны быть
доступны.
Можно прервать процесс обработки в проекте в любое время и при следующем за-
пуске SIMATIC-менеджера снова продолжить с любого места.

Коммуникации
Коммуникации – обмен данными между программируемыми модулями – являются
встроенным компонентом SIMATIC S7. Управление почти всеми коммуникационными функциями осуществляет операционная система. Вы можете производить об-
мен данными между двумя CPU без какого-либо дополнительного аппаратного
обеспечения с помощью одного лишь соединительного кабеля. При использовании
модулей СР можно организовать мощные сетевые связывающие модули и средства
связи с системами других производителей (не Siemens).
СЕТЬ SIMATIC (SIMATIC NET) – это общий термин (термин-зонт) для коммуникаций SIMATIC. Он представляет обмен информацией между программируемыми
контроллерами и между программируемыми контроллерами и устройствами интерфейса человек-машина (HMI-интерфейса). В зависимости от требований к производительности применяются различные пути коммуникаций.
Коммуникационные функции – это интерфейс программы пользователя с коммуникационным сервисом. С точки зрения внутренних коммуникаций SIMATIC S7 коммуникационные функции встроены в операционную систему CPU и вызываются че-
рез системные блоки. Для коммуникации с устройствами других производителей
через коммуникационные процессоры предоставлены загружаемые блоки (loadable
blocks).
Программируемый контроллер SIMATIC S7-300/400 имеет модульную
конструкцию. Модули, из которых составляется требуемая конфигурация
контроллера, могут быть центральными (располагаться по соседству с CPU)
или распределенными. В системах SIMATIC S7 распределенные
входы/выходы (I/O) являются составной частью системы. CPU, имеющий
различные области памяти, составляет основу оборудования системы для
обработки программ пользователя. Загрузочная память (load memory)
целиком содержит пользовательскую программу: части программы,
выполняемые в любое заданное время (исполняемый модуль программы),
находятся в рабочей памяти (work memory), обеспечивающей малое время
доступа к данным, что предопределяет высокую скорость обработки
программы.
STEP 7 . это программное обеспечение для программирования S7-300/400.
Для организации работы по конфигурированию, программированию и
тестированию программной части системы автоматического управления
процессами служит утилита SIMATIC Manager. SIMATIC Manager . это
приложение, работающее под управлением Windows 95/98/NT и содержащее
все функции, необходимые для создания проекта. При необходимости
SIMATIC Manager инициирует запуск других утилит, например, для
конфигурирования станций, для инициализации модулей или для написания и
тестирования программ.
( Berger Step7 cтр 29)
Резервирование на основе программного обеспечения
Используя стандартные компоненты SIMATIC S7-300/400, Вы можете создать
резервированную на основе программного обеспечения систему с ведущей
станцией управления процессом и резервной станцией, которая принимает
на себя управление процессом в случае выхода из строя ведущей станции.
Устойчивость к сбоям системы управления с резервированием на основе
программного обеспечения подходит для так называемых "медленных
процессов", так как переключение управления на резервную станцию может
потребовать нескольких секунд, в зависимости от конфигурации
программируемых контроллеров. Сигналы, поступающие от процесса,
"замораживаются" на время перехода управления к резервной станции.
Резервная станция будет продолжать работу по управлению процессом,
используя последние корректные данные, полученные ведущей станцией.
Резервирование входных/выходных модулей обеспечивается с помощью
распределенной периферии (I/O) (ET 200M с интерфейсным модулем IM 153-
3 для резервирования PROFIBUS-DP). В системе управления может быть
сконфигурировано заказное (опционное) программное обеспечение для
резервирования ("Software Redundancy").
Централизованная конфигурация
Программируемый контроллер S7-300 позволяет включить в центральную
монтажную стойку до 8 входных/выходных модулей. Если такая однорядная
конфигурация контроллера не является достаточной, то возможны два
варианта расширения конфигурации при использовании CPU 314 или более
мощных процессоров:
• или вариант двухрядной конфигурации, имеющей центральную стойку и
одну стойку расширения (при использовании интерфейсных модулей IM
365 и с расстоянием до одного метра между стойками);
• или вариант конфигурации, состоящей максимально из 4 рядов, т.е. кроме
центральной стойки, имеющей до 3 стоек расширения (при использовании
интерфейсных модулей IM 360 и IM 361 и с расстоянием до десяти метров
между стойками).
Вы можете задействовать максимум восемь модулей в стойке. Число
модулей может быть ограничено также максимально допустимым током
потребления на одну стойку, который составляет 1.2 А (для CPU 312 IFM
максимально допустимый ток потребления составляет 0.8 А).
Модули связаны между собой внутренней шиной стойки, обеспечивающей
функции P- и K-шин
(Berger Step7 cтр 32)
Компактные ведомые PROFIBUS DP-устройства
Примерами компактных ведомых DP-устройств могут послужить следующие
устройства:
ET 200B (в версии для дискретных входных/выходных модулей или
аналоговых входных/выходных модулей, имеющий степень защиты IP 20 и
максимальную скорость передачи данных, равную 12 Мбит/с);
ET 200C (имеющий конструкцию для условий эксплуатации, отвечающих
стандарту IP 66/67, имеющий варианты исполнения для дискретных
входных/выходных модулей и аналоговых входных/выходных модулей,
имеющий максимальную скорость передачи данных, равную 1,5 Мбит/с или
12 Мбит/с);
ET 200L-SC (дискретно-модульной конструкции с возможностью свободного
комбинирования дискретных входных/выходных модулей и аналоговых
входных/выходных модулей, имеющий степень защиты IP 20 и
максимальную скорость передачи данных, равную 1,5 Мбит/с);
Шинные шлюзы, такие как соединитель DP/AS-I (DP/AS-I Link), ведут себя как
компактные ведомые DP-устройства в сети PROFIBUS-DP.
Модульные ведомые PROFIBUS DP-устройства
Примером модульных ведомых DP-устройств может служить устройство ET
200M. Его конструкция аналогична конструкции станции S7-300, имеет
профильную шину DIN, модуль блока питания, интерфейсный модуль IM 153
на месте CPU и до 8 сигнальных модулей (SM) или функциональных модулей
(FM). Скорость передачи данных составляет от 9,6 кбит/с до 12 Мбит/с).
ET 200M может также иметь в своем составе активные шинные модули , если
ведущим DP-устройством является станция S7-400. Это означает, что
входные/выходные модули S7-300 могут быть добавлены в стойку или
удалены из нее в то время, когда она работает с включенным питанием. При
этом остающиеся в стойке модули продолжают работать. И при этом при
установке модулей в такой стойке не накладывается больше требование
плотного их расположения, т.е. не запрещается пропускать слоты при
установке модулей в монтажную стойку.
ET 200M может быть также использован с интерфейсным модулем IM 153-3
как ведомое DP-устройство в резервной шине. Интерфейсный модуль IM 153-
3 имеет два соединителя: один - для подключения к ведущему DP-устройству
в ведущей (основной) станции ивторой - для подключения к ведущему DP-
устройству в резервной станции.
( Berger Step7 cтр 42)
Интеллектуальные ведомые PROFIBUS DP-устройства
Примером интеллектуальных (программируемых) ведомых DP-устройств
может послужить станция S7-300, в которой задействован CPU с DP-
интерфейсом, который может быть переключен в режим ведомого (slave)
устройства (как например, CPU 315-2DP), а также станция S7-300 с
коммуникационным процессором CP 342-5 в режиме ведомого (slave)
устройства.
PROFIBUS- PA
PROFIBUS-PA ("Process Automation" [автоматизация процесса]) . это шинная
система для организации процессов как в взрывоопасных зонах (или в так
называемых Ex-зонах, например, в таких областях, как химическая
промышленность), так и в взрывобезопасных зонах (например, в пищевой
отрасли).
Протокол для PROFIBUS-PA опирается на стандарт EN 50170, том 2
(PROFIBUS-DPA); способ передачи данных отвечает стандарту IEC 1158-2.
Существуют два возможных способа соединения PROFIBUS-DP и
PROFIBUS-PA:
• DP/PA ответвитель (DP/PA coupler), применяемый в случае, когда сеть
PROFIBUS-DP может работать со скоростью передачи данных, равной
45,45 кбит/с.
• DP/PA соединитель(DP/PA link), обеспечивающий согласование разных
скоростей обмена в PROFIBUS-DP и PROFIBUS-PA.
( Berger Step7 cтр 43)
Подключение к последовательному интерфейсу
Соединитель PROFIBUS-DP/RS 232C (PROFIBUS-DP/RS 232C link) является
конвертором для соединения интерфейса RS 232C (V.24) и PROFIBUS-DP.
Посредством соединителя DP/RS 232C устройства с интерфейсом RS 232C
могут быть подключены к PROFIBUS-DP. Соединитель DP/RS 232C
поддерживает протоколы 3964R и ASCII.
Соединитель DP/RS 232C обеспечивает подключение приборов способом
"точка к точке". Данные передаются с сохранением консистентности в обоих
направлениях. В фрейме передается до 224 байт данных пользователя.
Скорость передачи данных по PROFIBUS-DP достигает 12 Мбит/сек; RS 232C
обеспечивает скорость передачи данных до 38,4 кбит/с без контроля по
четности, с проверкой на четность или нечетность, 8 битов данных плюс 1
стоп-бит.
(Berger Step7 cтр 43)
Коммуникации (С ommunications)
Коммуникации обеспечивают обмен данными между программируемыми
модулями - это встроенный компонент SIMATIC S7. Почти все
коммуникационные функции управляются операционной системой. Обмен
данными может быть организован без какого-либо дополнительного
оборудования посредством только одного соединительного кабеля между
двумя CPU. При использовании модулей CP можно создавать мощные сети и
с легкостью подключать к ним системы сторонних (кроме SIEMENS)
производителей оборудования.
SIMATIC NET - более широкое понятие, включающее в себя понятие
коммуникаций SIMATIC. SIMATIC NET представляет собой информационный
обмен между программируемыми контроллерами, а также между
программируемыми контроллерами и устройствами HMI (человеко-машинный
интерфейс). С SIMATIC могут быть реализованы различные варианты
функций связи в зависимости от поставленной задачи.
Может возникнуть задача реализации обмена данными между станциями SIMATIC или
аппаратами сторонних (отличных от SIEMENS) производителей. В этом
случае необходимы модули с функцией связи. С помощью SIMATIC S7 все
CPU обеспечиваются MPI интерфейсом, с помощью которого они могут
связываться друг с другом. Кроме того, для связи могут быть применены
коммуникационные процессоры (CP), выполняющие обмен данными с
высокой пропускной способностью и с различными протоколами обмена.
Модули могут быть связаны сетью. Сеть - это аппаратное соединение между
узлами связи (коммуникационными узлами).
Обмен данными происходит посредством "соединения" в соответствии со
специальным планом обработки данных ("служба обмена"), который
основывается на специальной процедуре ("протокол"). Например, S7-
соединение является стандартом для S7-модулей с функциями связи.
В SIMATIC различают следующие разновидности соединений: S7-
соединение, S7-соединение (отказоустойчивое), "point-to-point" [соединение
"точка к точке"], FMS- и FDL-соединение, "ISO transport"-соединение, "ISO-on-
TSP"- и TSP-соединение, UDP-соединение и E-mail-соединение.
(Berger Step7 cтр 46)
Коммуникационные функции (communications functions)
Коммуникационные функции играют роль интерфейса между программой
пользователя и службой обмена подсети. Используемые для внутренних
соединений в SIMATIC S7 коммуникационные функции встроены в
операционную систему CPU и вызываются с помощью системных блоков.
Загружаемые блоки позволяют создавать соединение с устройствами
сторонних производителей (кроме Siemens) с помощью коммуникационных
процессоров.
Подсети
Подсети - это часть средств связи с одинаковыми физическими
характеристиками и одинаковой процедурой обработки данных. Подсети
являются центральными объектами в системе связи для утилиты SIMATIC
Manager.
Подсети отличаются своими рабочими характеристиками:
• MPI
экономичный способ создания сетей для небольшого количества
устройств SIMATIC с обменом малыми количествами данных.
• PROFIBUS
высокоскоростной обмен малыми и средними объемами данных;
используется прежде всего для работы с системами распределенных
входов/выходов.
• Industrial Ethernet
связь между компьютерами и PLC для высокоскоростного обмена
большими объемами данных.
• PTP ("Точка к точке")
последовательная связь между двумя коммуникационными партнерами по
специальным протоколам.
PROFIBUS
PROFIBUS ("PRO cess FI eldBUS ") используется как "шина полевого уровня
для автоматизации". PROFIBUS является общим стандартом, совместимым с
EN 50170, для связывания в единую сеть устройств полевого уровня.
Линии передачи PROFIBUS могут иметь следующие типы исполнения:
экранированный кабель "витая пара" и стеклянный или пластмассовый
оптико-волоконный кабель. Максимальная длина кабеля в шинном сегменте
зависит от скорости передачи данных; она может достигать 100 м при
наибольшей скорости передачи (12 Мбит/с) и может достигать 1000 м при
наименьшей скорости передачи (9,6 кбит/с). Длина сети может наращиваться
в случае применения повторителей или модулей оптической связи (optical link
modul).
Максимальное число узлов составляет 127 единицы. Различают активные и
пассивные узлы. Активные узлы имеют доступ к шине в течение
определенного отрезка времени и могут в это время посылать фреймы
данных. По прошествии этого промежутка времени активный узел передает
право доступа к шине следующему узлу (процедура доступа "token passing"
[передача "токена"]). Если пассивные узлы (slaves) были назначены
активному узлу (master), последний будет выполнять обмен данными с
назначенными ему пассивными узлами, пока имеет доступ к шине. Пассивные
узлы не получают доступа к шине
Вы можете осуществлять связь с распределенной периферией посредством
сети PROFIBUS; при этом используется соответствующая служба обмена
PROFIBUS-DP. Вы можете использовать или CPU со встроенным или
вставляемым ведущим DP-устройством или использовать подходящий
коммуникационный процессор. В сетях PROFIBUS можно также использовать
связь внутри станции посредством SFC или связь посредством SFB.
При использовании соответствующих CP возможен обмен данными
посредством служб PROFIBUS-FMS и PROFIBUS-FDL. Как интерфейс для
программы пользователя используются загружаемые блоки (FMS-интерфейс
или SE
Industrial Ethernet
Industrial Ethernet - это подсеть для обмена данными между компьютерами и
программируемыми контроллерами преимущественно в промышленности в
соответствии с международным стандартом IEEE 802.3.
Физически линии передачи Industrial Ethernet могут быть в виде коаксиального
кабеля с двойным экранированием, в виде кабеля "витая пара" ("industrial")
или в виде стеклянного оптико-волоконного кабеля. Длина электрокабеля в
сети может достигать 1,5 км, тогда как длина кабеля оптической связи
достигает 4,5 км. Скорость передачи данных составляет 10 Мбит/с.
Максимальное число узлов сети Industrial Ethernet может превышать 1000
единиц. Каждый узел, получающий доступ к шине, прежде всего проверяет,
не посылает ли данные в это же время другой узел. Если другой узел
использует в текущий момент шину, то узел, получающий доступ к шине,
ожидает в течение случайным образом выбранного промежутка времени,
после чего совершает новую попытку доступа к шине (процедура доступа
"CSMA/CD"). Все узлы сети имеют равные права доступа.
Посредством сети Industrial Ethernet может быть также организован обмен
данными с помощью установления одного из следующих типов связи: связи
через S7-функции или связи посредством SFB. Если использовать для сети
Industrial Ethernet соответствующие CP, то тогда есть возможность
использовать связь ISO transport или ISO-on-TCP, а также использовать
интерфейс SEND/RESEIVE.ND/RESEIVE-интерфейс).
Сеть
Сеть - это соединение между несколькими устройствами с целью их связи
друг с другом. Она состоит из одной или нескольких идентичных или разных
подсетей, связанных друг с другом.
Подсеть
В подсети все коммуникационные узлы связаны с помощью аппаратных
соединений, обладающих одинаковыми физическими характеристиками и
параметрами передачи, такими как скорость передачи; кроме того, обмен
данными в подсети происходит в соответствии с единой процедурой
передачи данных. В системе SIMATIC применяются несколько типов
подсетей: MPI, PROFIBUS, Industrial Ethernet и PTP ("point-to-point"
[соединение "точка к точке"]).
Служба обмена (communications service)
Служба обмена (communications service) определяет, как происходит обмен
данными между коммуникационными узлами, и как эти данные
обрабатываются. Служба обмена базируется на протоколе обмена, который
помимо всего прочего описывает процедуру координации работы между
коммуникационными узлами.
( Berger Step7 cтр 47)
Службы обмена ( communications services)
Обменом данными в подсетях управляют так называемые службы обмена,
тип которых определяется типом соединения. Эти службы используются
преимущественно для целей, изложенных ниже:
S7-функции - это главная служба обмена в SIMATIC. S7-функции
интегрированы в операционную систему CPU, и обеспечивают связь
(коммуникации) между центральными процессорами, устройствами HMI и
программаторами.
Ниже представлен краткий обзор их функций:
• Функции для программатора (PG):
тестирование, запуск и сервисные функции; в PG они используются,
например, для выполнения функции мониторинга переменных "monitor
variables" или для чтения буфера диагностики или для запуска программ
пользователя.
• Функции для человеко-машинного интерфейса (HMI):
используется подключенными панелями оператора (OP), например, для
выполнения функции чтения/записи переменных.
• SFB-коммуникации (SFB-communications):
управляемые событиями функции для обмена большими объемами
данных; запускаются вызовом SFB в программе пользователя с
функциями модификации и мониторинга; статические, для
сконфигурированных соединений.
• SFC-коммуникации (SFC-communications):
управляемые событиями функции для обмена данными объемом до 76
байт за передачу; запускаются вызовом SFC в программе пользователя с
функциями модификации и мониторинга; динамические, для
несконфигурированных соединений.
S7-функции могут выполняться в подсетях MPI, PROFIBUS и Industrial
Ethernet.
( Berger Step7 cтр 52)
С PROFIBUS-DP осуществляется обмен данными между ведущим и
ведомыми устройствами через распределенную периферию. Связь имеет
"прозрачный режим" и отвечает стандарту EN 50170 том 2. С помощью
данной службы обмена может быть организован доступ к ведомым
устройствам, отвечающим стандартам SIMATIC S7 и прочим стандартам в
подсетях PROFIBUS.
С PROFIBUS-FMS (Fieldbus Message Specification ["Спецификация сообщений
в шине полевого уровня"]) осуществляется передача структурированных
переменных (FMS-переменных) в соответствии со стандартом EN 50170 том
2. Данные коммуникации осуществляются исключительно для статических
соединений в подсетях PROFIBUS.
С PROFIBUS-FDL (Fieldbus Data Link ["Связь через данные в шине полевого
уровня"]) осуществляется передача данных с функцией SDA (Send Data with
Acknowledge ["Передача данных с квитированием"]) в соответствии со
стандартом EN 50170 том 2. Данные коммуникации осуществляются для
статических соединений. В подсетях PROFIBUS данная служба обмена
обеспечивает, например, обмен данными с контроллером SIMATIC S5.
Соединения (connections)
Соединения могут быть статическими или динамическими - это зависит от
выбранной службы обмена данными. Динамические соединения не
конфигурируются; их установление или ликвидация определяются событиями
("Communications via non-configured connections" - "коммуникации посредством
несконфигурированных соединений"). Может быть установлено только одно
несконфигурированное соединение с коммуникационным партнером.
Статические соединения конфигурируются с помощью таблицы соединений
(connection table). Они устанавливаются при запуске программы и остаются
на все время выполнения программы ("Communications via configured
connections"- "коммуникации посредством сконфигурированных соединений").
Может быть установлено несколько сконфигурированных соединений
параллельно с одним коммуникационным партнером. Вы должны выбрать
"Connection type" ("Тип соединения") для выбора требуемой службы обмена
при конфигурировании сети (см. раздел 2.4 "Конфигурирование сети").
Вам не нужно конфигурировать соединения с помощью утилиты
конфигурирования сети для служб обмена посредством глобальных данных
(GD) и PROFIBUS-DP или для SFC-коммуникаций (SFC-communications) в
случае обмена через S7-функции. Для обмена через GD Вы должны
определить коммуникационных партнеров в таблице GD; в случае
PROFIBUS-DP или SFC-коммуникаций партнеры определяются посредством
адресации узлов.
( Berger Step7 cтр 53)
Адреса шинных узлов
Адрес узла, номер станции
Каждая DP-станция (например, ведущее или ведомое DP-устройство или
программатор) в подсети PROFIBUS имеет дополнительный адрес узла, с
помощью которого станция может быть однозначно адресована на данной
шине.
SIMATIC Manager
является главной утилитой STEP 7.
(Berger Step7 cтр 65)
Проекты и библиотеки ( Project (s) и Library (ies))
В STEP 7 "главные объекты", находящиеся на верхнем уровне структурной
иерархии, это проекты (project) и библиотеки (library).
Проекты (projects) используются для систематического хранения данных и
программ для решения задачи автоматизации. Важнейшие из них:
• данные конфигурации оборудования;
• параметры для модулей;
• данные конфигурации сетевых коммуникаций;
• программы (коды и данные, символы, исходные программы).
Программное обеспечение STEP 7
Многоязыковая поддержка комментариев и отображаемых
текстов
Утилита SIMATIC Manager позволяет пользователю управлять несколькими
версиями языка для комментариев и отображаемых текстов.
Выбор языка для комментариев и отображаемых текстов определяет язык
текстов, вводимых пользователем. Язык сессии, заданный, например, для
меню, сообщений об ошибках, устанавливается вместе с STEP 7 и
выбирается с помощью утилиты SIMATIC Manager в опциях меню: Options ->
Customize (Опции -> Установки пользователя) на вкладке "Language"
("Язык"). Здесь же Вы можете задать мнемоники, т.е. язык операторов и
операндов, используемый в STEP 7. Все три установки не зависят друг от
друга.
SIMATIC S7-программа
В этой главе представлена структура пользовательской программы для
CPU систем SIMATIC S7-300/400, начиная от различных приоритетных
классов (определяющих характер выполнения программы) и отдельных
частей программы (блоков) и заканчивая переменными и типами данных.
В данной главе основное внимание уделяется программированию блоков
на языках STL и SCL. Типы данных подробно описаны в главе 24 "Типы
данных".
Вы должны определить структуру пользовательской программы на этапе
разработки, когда Вы согласовываете технологические и функциональные
характеристики; это будет решающим фактором при создании программы,
ее отладке и тестировании. Для получения оптимальной программы
необходимо обратить особое внимание на ее структуру.
Программное обеспечение STEP 7 для программирования
SIMATIC Manager;
обработка проекта;
конфигурирование станций;
конфигурирование сети;
создание программ (таблица символов, редакторы программ); включение интерактивного режима;
тестирование программы.
Окно станции (Station)
При открытии утилиты для конфигурирования оборудования Hardware
Configuration отображается окно станции и каталог оборудования (см. ниже
рис. 2.4).

(Berger Step7 cтр 76 )
Базовое управление процессом WinCC PCS 7