| Скачать .docx |
Реферат: Автоматизированная система управления организационно техническими мероприятиями по внедрению нов
Министерство образования И НАУКИ Российской Федерации
![]()
Казанский государственный технический университет им. А.Н. Туполева
Кафедра АСОИУ
КУРСОВОЙ ПРОЕКТ
ДИСЦИПЛИНА «ПРОЕКТИРОВАНИЕ АСОИУ»
ТЕМА:
«Автоматизированная информационная система управления организационно техническими мероприятиями по внедрению новой техники»
Руководитель: Исполнитель:
к.т.н., доцент студент группы 4507
Суздальцев В.А. Харисов Р.Р
_____________2010 _____________2010
Казань 2010г.
Содержание
АННОТАЦИЯ 3
ВВЕДЕНИЕ 4
1. ТЕХНИКО-ЭКОНОМИЧЕСКОЕ ОБОСНОВАНИЕ ИС 6
1.1. Построения функциональной модели системы управления (как есть) 6
1.2. Модель информационной технологии (как есть) 18
1.3. Цели и задачи ИС 20
1.4. Построение схемы документооборота 23
2. ФУНКЦИОНАЛЬНАЯ СТРУКТУРА АС 25
2.1. Внешние объекты и диаграмма окружения 26
2.2. Данные, результаты, хранилища и логическая модель 27
2.3. Задачи, функции и модель поведения 29
3. МАТЕМАТИЧЕСКОЕ ОБЕСПЕЧЕНИЕ 31
3.1. Формирование годового плана ОТМ по внедрению новой техники 31
3.2. Экспертиза и расчет экономической эффективности 36
3.3. Выбор ОТМ 51
3.4. Контроль за выполнением плана ОТМ 59
3.5. Анализ результатов от внедрения новой техники 61
4. ИНФОРМАЦИОННОЕ ОБЕСПЕЧЕНИЕ 65
4.1. Концептуальное проектирование базы данных 65
4.2. Логическое проектирование базы данных 70
4.3. Ведение базы данных 73
5. ТЕХНОЛОГИЧЕСКИЙ ПРОЦЕСС ОБРАБОТКИ ДАННЫХ 79
6. ПРОГРАММНОЕ ОБЕСПЕЧЕНИЕ, ИНТЕРФЕЙС 86
6.1. Проектирование пользовательского интерфейса 86
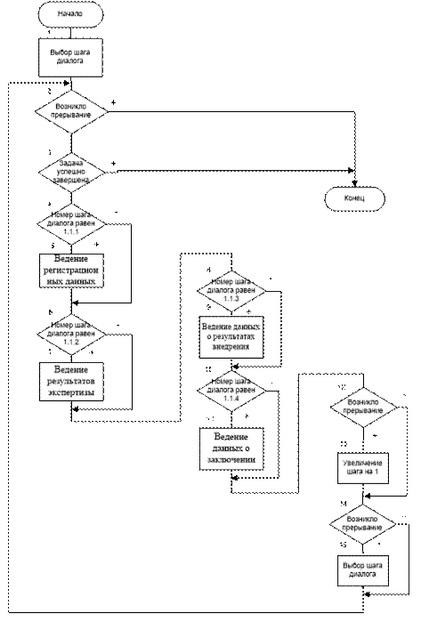
6.2. Сценарии диалога 87
6.3. Экранные формы 91
6.4. Алгоритмы программ решения прикладных задач 94
7. КОМПЛЕКС ТЕХНИЧЕСКИХ СРЕДСТВ 103
8. ЗАКЛЮЧЕНИЕ 115
9. СПИСОК ИСТОЧНИКОВ 116
ПРИЛОЖЕНИЯ 117
Приложение 1 Формы документов 117
Приложение 2 Кодификаторы информации 118
Приложение 3 Словарь терминов 120
Приложение 4 Контрольный пример базы данных 126
Приложение 5 Текст выступления 129
Приложение 6 Презентация
Приложение 7 Отзыв руководителя проекта с оценкой
АННОТАЦИЯ
Данная работа заключается в разработке автоматизированной информационной системы «АИС управления организационно техническими мероприятиями по внедрению новой техники».
В работе рассмотрены следующие задачи:
- Формирование годового плана организационно технических мероприятий по внедрению новой техники
- Экспертиза и расчёт экономической эффективности от проведения организационно технических мероприятий по внедрению новой техники
- Выбор организационно технических мероприятий по внедрению новой техники
- Контроль за выполнение плана организационно технических мероприятий по внедрению новой техники
- Анализ результатов от внедрения новой техники.
ВВЕДЕНИЕ
Автоматизированная информационная система (АИС) представляет собой систему сбора и анализа информации с применением современных автоматических средств обработки данных и математических методов для регулярного решения задач управления производственно-хозяйственной деятельностью.
Тема данного проекта – АИС управления организационно техническими мероприятиями по внедрению новой техники.
Экономический процесс, который происходит в настоящее время в России, развитие рынка и рыночных отношений, сокращение объемов производства, рост числа неплатежеспособных предприятий и организаций изменили механизм управления научно-техническим прогрессом, повлияли на темпы и характер научно-исследовательских, опытно-конструкторских и проектно-изыскательских работ, на разработку и внедрение нововведений (инноваций), как основы экономического роста, повышения конкурентоспособности организации и экономики в целом.
Современное предприятие, функционируя в сложной общественно-экономической среде, должно постоянно внедрять различные единицы новой техники, обеспечивающие его эффективность в рыночной экономике.
Проблематика внедрения новой техники в нашей стране в связи с происходящим экономическим кризисом приобретает особое значение.
В условиях современного развития экономики России основу эффективного управления любым предприятием составляют планирование, контроль выполнения и анализ результатов деятельности предприятия.
Значительная актуальность темы, а также недостаточная разработанность предопределили цель и задачи настоящего исследования.
Целью данного проекта является рассмотрение внедрения новой техники, оценка эффективности её использования и повышение прибыли предприятия за счёт внедрения.
Цель проекта конкретизируется в его задачах:
- формирование годового плана организационно технических мероприятий по внедрению новой техники;
- экспертиза и расчёт экономической эффективности от проведения организационно технических мероприятий по внедрению новой техники;
- выбор организационно технических мероприятий по внедрению новой техники;
- контроль за выполнением плана организационно технических мероприятий;
- анализ результатов от внедрения новой техники.
Объектом настоящего проекта выступает компания ОАО «Татнефть» - нефтяная компания, ведущая геологическую разведку, добычу и реализацию нефти.
Организационная структура АИС «Новая техника»:
1. Инженерный центр (Научно-технический отдел) включает функции:
- Контроль исполнения требований положений, регламентов,
- контроль сроков и правильности выполнения расчетов экономического эффекта,
- анализ на соответствие требованиям новизны, технической применимости и т.д.,
- контроль внедрения (объекты, объемы),
- формирование рейтинга,
- анализ.
2. Технический отдел объединения включает функции:
- Справочная информация
3. Служба научно-технической информации (НТИ).
Основная задача специалистов службы НТИ подразделений в АИС Новая техника :
- Контроль и анализ информации по мероприятиям плана по Новой технике (в т.ч. по актам внедрения и анализу эффективности).
- Ввод ТЭПов выполнения плана по Новой технике.
- Корректировка справочника предприятия.
- Ведение журнала решений технических советов.
Процесс автоматизации представляет собой совокупность методических, языковых, технических и программных средств, позволяющих организовать работу конечных пользователей в некоторой предметной области.
Процесс автоматизации деятельности предприятия включает такие этапы как разработка технического задания, описание и проектирование информационных процессов, создание базы данных, построение пользовательского интерфейса, тестирование и отладка системы автоматизации. Дальнейшее развитие системы автоматизации предусматривает анализ и сопровождение системы. На этапе эксплуатации системы также может потребоваться произвести перепроектирование системы автоматизации в соответствии с изменениями структуры предприятия.
1 ТЕХНИКО-ЭКОНОМИЧЕСКОЕ ОБОСНОВАНИЕ
1.1. Построение функциональной модели управления (как есть)
- Основной вид деятельности: управление организационно техническими мероприятиями по внедрению новой техники.
- Внешние связи
1.2.1 Материальные процессы
Название процесса: “ управление организационно техническими мероприятиями по внедрению новой техники ”.
Управление организационно техническими мероприятиями по внедрению новой техники осуществляется предприятием ОАО “Татнефть”, специализирующейся на геологической разведке, добыче и реализации нефти.
1.2.. Оперативная входящая информация
На предприятие поступает следующая оперативная информация о каждом предложении для включения в план мероприятий: аннотация технологии; акт и протокол эксплуатационных испытаний технологического процесса и оборудования; решение комиссии по результатам эксплуатационных испытаний технологического процесса и оборудования; инструкции по безопасному применению технологии; техническая документация на технологический процесс; сертификат соответствия требованиям промышленной безопасности; акт экспертизы на безопасное применение технологического процесса, выполненный по требованию Госгортехнадзора России профилирующей экспертной организацией. ( для техники и технологии, требующих согласования с органами Госгортехнадзора России); разрешение Госгортехнадзора России на применение новых технологических и опытно-промышленных процессов. (для техники и технологии, требующих согласования с органами Госгортехнадзора России); расчёт гарантированного экономического эффекта; копия охранного документа (если имеется).
1.2.3 Выходящая информация
Структурные подразделения ежеквартально представляют в технический отдел исполнительного аппарата ОАО «Татнефть» следующие отчёты о выполнении плана мероприятий по повышению нефтеотдачи пластов и применению передовых технологий и оборудования:
-отчёт о выполнении плана по номенклатуре (в количественном выражении) за подписью главного инженера – до пятого числа месяца, следующего за отчётным кварталом;
-технико-экономические показатели выполнения плана за подписью руководителя, главного бухгалтера, начальника экономического отдела – до 25 числа месяца, следующего за отчётным кварталом.
1.2.4 Нормативно-справочная информация
При определении полезности, эффективности и актуальности используются нормативно-справочная документация и общие руководящие документы (положение по определению экономического эффекта).
1.
3.Процессы и процедуры
Процесс управление организационно техническими мероприятиями по внедрению новой техники начинается сразу после поступления в производственные отделы исполнительного аппарата ОАО «Татнефть» предложений для включения в план мероприятий от организаций-разработчиков.
Производственные отделы исполнительного аппарата ОАО «Татнефть» и структурных подразделений выполняют анализ предложений.
Производственные отделы направляют результаты анализа предложений организаций-разработчиков для формирования плана повышения нефтеотдачи пластов и применения передовых технологий и оборудования в технический отдел.
Проект плана направляется техническим отделом в структурные подразделения ОАО «Татнефть».
Структурные подразделения обсуждают проект плана на техсовете. Все предлагаемые корректировки проекта плана согласовываются с начальниками курирующих производственных отделов и представляются в технический отдел исполнительного аппарата ОАО «Татнефть».
Технический отдел обобщает, анализирует предложения, поступившие от производственных отделов, структурных подразделений и организаций-разработчиков. Формирует план мероприятий, согласовывает и утверждает его у главного инженера ОАО «Татнефть» в установленном порядке.
Производственными отделами исполнительного аппарата ОАО «Татнефть» осуществляются работы по организации внедрения, координации, техническому контролю выполнения утверждённого плана мероприятий.
Организации-разработчики, входящие в структуру ОАО «Татнефть», оказывают внедряющим организациям методическую, научно-техническую помощь при внедрении мероприятий плана по договорам, соглашениям на сопровождение, согласованным в курирующем и техническом отделах ОАО «Татнефть».
Технические отделы структурных подразделений разрабатывают планы работ по обеспечению качественного внедрения мероприятий с указанием срока исполнения и ответственных лиц.
Производственные отделы внедряющих структурных подразделений разрабатывают графики проверки внедрённого оборудования. Ежеквартально выполняют анализ показателей работы внедряемого оборудования и технологий с соответствующим документальным оформлением.
Результаты представляются в курирующий производственный отдел исполнительного аппарата ОАО «Татнефть» и в Инженерный центр.
В структурных подразделениях ежеквартально проводятся техсоветы, на которых рассматривается состояние выполнения плана мероприятий. Решения техсоветов должны быть доведены до курирующих производственных отделов исполнительного аппарата ОАО «Татнефть» и Инженерного центра.
4.Персонал, пользователи, лица, принимающие решения, исполнители решений, персонал, подготавливающий информацию для принятия решения
Производственные отделы подразделения проводят анализ предложений организаций-разработчиков, осуществляются работы по организации внедрения, координации, техническому контролю выполнения утверждённого плана мероприятий, производят контроль за выполнение плана мероприятий.
Технические отделы формируют план внедрения мероприятий, разрабатывают планы работ по обеспечению качественного внедрения мероприятий.
Инженерный центр несут персональную ответственность за ритмичность внедрения и выполнение объёма мероприятий плана.
Описание диаграммы А-0
На диаграмме А-0 содержится наиболее общее описание объекта моделирования – план внедрения новой техники. Процесс моделирования представляется одним блоком, название которого соответствует названию самого моделируемого процесса. Стрелками на диаграмме отображается связь процесса с окружающей средой.
Входные потоки: исходные данные для расчёта, методика, техническая документация, предложения организаций разработчиков, акты внедрения, акты приёмки-сдачи, заказ-наряды.
Выходные потоки: ожидаемый эффект, план на приобретение дополнительных мощностей, окончательный план, отчет «результаты выполнения плана мероприятий», рекомендации к методикам, отчёт «Анализ эффективности внедрённых мероприятий».
Управляющие потоки: нормативно справочная информация, руководящий документ-153, стандарт корпоративного управления, регламенты нематериальных активов.
Потоки, выполняющие функции процесса: экономист подразделения, отдел экспертизы инвестиционных проектов, разработчики мероприятия, отдел снабжения, производственный отдел, комиссия по управлению информационной системой, технический отдел, инженерный отдел, отдел арендных решений, экономическое управление, главный инженер.
Диаграмма А-0 представлена на Рис. 1.1.1
Описание диаграммы А0
Диаграмма А0 является декомпозицией диаграммы А-0. Здесь можно выделить функцию А1 (управляемый процесс) – «Планирование ОТМ по внедрению новой техники» и функцию А2 (управляющий процесс) – «Выполнение плана по внедрению новой техники».
Блок А1 является управляемым процессом. Входящим материальным потоком для данного моделируемого процесса является: предложения организаций разработчиков, исходные данные для расчёта, техническая документация, методика. Выходными потоками являются: план на приобретение дополнительных мощностей, ожидаемый эффект, окончательный план, отчёт «Анализ эффективности внедрённых мероприятий», отчет «результаты выполнения плана мероприятий», акт выполненных работ.
Блок А2 является управляющим процессом. Входным информационным потоком в блок А2 является: акты внедрения, заказ наряды. Выходными информационными потоками являются: рекомендации к методикам, акты приёмки сдачи, рекомендации к методикам.
Для данного моделируемого процесса используются следующие управляющие потоки, входящие в оба блока А1 и А2 нормативно справочная информация, руководящий документ-153, стандарт корпоративного управления.
Управляющий процесс «Выполнение плана по внедрению новой техники» осуществляют службы: технический отдел, инженерный центр, отдел арендных отношений, экономическое управление, экономист подразделения. Управляемый процесс «планирование» осуществляют: разработчики мероприятия, отдел снабжения, производственные отделы, главный инженер, отдел экспертизы инвестиционных проектов, комиссия по управлению информационной системой.
Диаграмма А0 представлена на Рис. 1.1.2
Описание диаграммы А1
Диаграмма А1 является декомпозицией управляемого процесса А0. Диаграмма А1 состоит из следующих блоков: формирование годового плана ОТМ по внедрению новой техники, экспертиза и расчёт экономической эффективности от проведения ОТМ по внедрению новой техники, выбор ОТМ, контроль за выполнением плана ОТМ, анализ результатов от внедрения новой техники.
Входными потоками диаграммы А1 являются: предложения организаций разработчиков, исходные данные для расчёта, рекомендации к методикам, методика, техническая документация, акты приёмки-сдачи, производственные отделы, акты внедрения.
Выходными потоками являются: ожидаемый эффект, план на приобретение дополнительных мощностей, отчет «результаты выполнения плана мероприятий», акт выполненных работ, фактический эффект, отчёт «Анализ эффективности внедрённых мероприятий».
Для данного моделируемого процесса используются следующие управляющие потоки: нормативно-техническая документация, стандарт корпоративного управления, руководящий документ-153.
Службы: производственные отделы, инженерный центр, главный инженер, отдел экспертизы инвестиционных проектов, разработчики мероприятий, технический отдел, отдел снабжения, комиссия по управлению ИС, экономическое управление.
Диаграмма А1 представлена на Рис. 1.1.3
Описание диаграммы А2
Диаграмма А2 является декомпозицией управляющего процесса А2. Диаграмма А2 состоит из следующих блоков: формирование приказов и распоряжений на закупку новой техники, закупка новой техники, строительные, монтажные и пусконаладочные работы, приемочные испытания новой техники, эксплуатация новой техники.
Входными потоками диаграммы А2 являются: окончательный план, акты внедрения, заявки производственных отделов, заказ-наряды, техническая документация.
Выходные потоки: рекомендации к методикам, акты приёмки-сдачи, приказы на выплату вознаграждений, список наиболее эффективных рацпредложений, списанная техника.
Для данного моделируемого процесса используются следующие управляющие потоки: стандарт корпоративного управления, руководящий документ-153, нормативно-справочная информация.
Службы: инженерный центр, главный инженер, экономическое управление, отдел снабжения, производственные отделы, технический отдел, комиссия по управлению ИС.
Диаграмма А2 представлена на Рис. 1.1.8

Рис. 1.1.1 Диаграмма А-0 Внедрение новой техники (модель IDEF-0)

Рис. 1.1.2 Диаграмма А0 Внедрение новой техники (модель IDEF-0)

Рис. 1.1.3 Диаграмма А1 Планирование ОТМ по внедрению новой техники (модель IDEF-0)

Рис. 1.1.4 Диаграмма А11 Формирование годового плана ОТМ по внедрению новой техники (модель IDEF-0)

Рис. 1.1.5 Диаграмма А12 Экспертиза и расчёт экономической эффективности от проведения ОТМ по внедрению новой техники (модель IDEF-0)

Рис. 1.1.6 Диаграмма А15 Анализ результатов от внедрения новой техники (модель IDEF-0)

Рис. 1.1.7 Диаграмма А151 Расчёт фактического эффекта (модель IDEF-0)

Рис. 1.1.8 Диаграмма А2 Выполнение плана по внедрению новой техники (модель IDEF-0)
1.2 Модель информационной технологии (как есть)
1.2.1 Построение сценария информационного процесса
Для представления действий в виде последовательности событий с одновременным описанием объектов, имеющих к процессу непосредственное отношение, воспользуемся диаграммой IDEF3. На Рис. 1.2.1 представлена схема модели “как есть” с временными связями между действиями.
Организации разработчики в срок до 1 сентября направляют в производственные отделы исполнительного аппарата ОАО «Татнефть» свои предложения для включения в план мероприятий.
Производственные отделы исполнительного аппарата ОАО «Татнефть» и структурных подразделений выполняют анализ предложений.
Производственные отделы направляют результаты анализа предложений организаций-разработчиков для формирования плана повышения нефтеотдачи пластов и пременения передовых технологий и оборудования в технический отдел.
Проект плана направляется техническим отделом в структурные подразделения ОАО «Татнефть». Структурные подразделения обсуждают проект плана на техсовете. Все предлагаемые корректировки плана согласовываются с начальниками курирующих производственных отделов и представляются в технический отдел исполнительного аппарата ОАО «Татнефть».
Технический отдел обобщает, анализирует предложения, поступившие от производственных отделов, структурных подразделений и организаций-разработчиков. Формирует план мероприятий, согласовывает и утверждает его у главного инженера ОАО «Татнефть» в установленном порядке.
Производственными отделами исполнительного аппарата ОАО «»Татнефть осуществляются работы по организации внедрения, координации, техническому контролю выполнения утверждённого плана мероприятий.
Производственные отделы внедряющих структурных подразделений разрабатывают графики проверки внедрённого оборудования. Ежеквартально выполняют анализ показателей работы внедряемого оборудования и технологий с соответствующим документальным оформлением.
Выполнение мероприятий оформляется актами с участием организации-разработчика и внедряющей организации. Формирование отчётов по выполнению мероприятий плана осуществляется на основании актов выполненных работ.

Рис. 1.2.1 Диаграмма Внедрение новой техники (модель IDEF-3)
1.3 Цели и задачи ИС
Целью разработки данной автоматизированной системы является увеличение прибыли предприятия.
Задача заключается в эффективном управлении интеллектуальной собственностью предприятия. Необходимо построить автоматизированную информационную систему управления организационно техническими мероприятиями по внедрению новой техники.
Использование АИС «управление организационно техническими мероприятиями по внедрению новой техники» позволит автоматизировать процесс формирования и выполнения плана внедрения новой техники, текущего и окончательного анализа выполнения плана, подведения итогов, анализа эффективности внедрения мероприятий, а также для формирования типовых форм внутренней и внешней отчетности.
Все эти цели будут достигнуты в результате автоматизации процессов управления организационно техническими мероприятиями по внедрению новой техники.
В схеме дерева целей данной моделируемой модели (Рис. 1.3.1) вершиной его является основная цель увеличение прибыли предприятия.
Рис. 1.3.1
1.4 Построение схемы документооборота
Список документов приведен в таблице 1.4.1
Схема документооборота приведен на рисунке 1.4.2
Таблица 1.4.1
| № |
Название документа |
| 1 |
Предложения организаций-разработчиков для включения в план мероприятий. |
| 2 |
Аннотация технологии. |
| 3 |
Акт и и протокол эксплуатационных испытаний технологического процесса и оборудования. |
| 4 |
Решение комиссии по результатам эксплуатационных испытаний технологического процесса и оборудования. |
| 5 |
Инструкции по безопасному применению технологии. |
| 6 |
Техническая документация на технологический процесс. |
| 7 |
Сертификат соответствия требованиям промышленной безопасности. |
| 8 |
Акт экспертизы на безопасное применение технологического процесса, выполненный по требованию Госгортехнадзора России профилирующей экспертной организацией. (для техники и технологии, требующих согласования с органами Госгортехнадзора России) |
| 9 |
Разрешение Госгортехнадзора России на применение новых технологических и опытно-промышленных процессов. (для техники и технологии, требующих согласования с органами Госгортехнадзора России) |
| 10 |
Расчёт гарантированного экономического эффекта. |
| 11 |
Копия охранного документа (если имеется). |
| 12 |
Результаты анализа предложений организаций-разработчиков. |
| 13 |
План мероприятий. |
| 14 |
Акт выполненных работ. |
| 15 |
Отчёт по выполнению плана по номенклатуре(в количественном выражении). |
Рисунок 1.4.2
2 ФУНКЦИОНАЛЬНАЯ СТРУКТУРА АИС
Функциональная структура отображает основные задачи и функции, которые выполняет АИС, основные действия в системе, а также пользователей. Далее приведена функциональная структура АИС, которая представлена в виде диаграммы окружения, логической модели и диаграммы поведения.
2.1 Внешние объекты и диаграммы окружения
Модель окружения описывает систему как объект, реагирующий на события, порождаемые внешними сущностями.
Модель окружения представляет собой совокупность одного функционального блока, обозначающего моделируемую систему, и внешних сущностей, от которых в систему и/или к которым из системы поступают информационные или управляющие потоки.
В данной моделируемой системе “Управление организационно техническими мероприятиями по внедрению новой техники”, представленной на рисунке 2.1, внешние сущности это пользователи АИС.
1) Главный инженер – Главное ответственное руководящее лицо на предприятии.
2) Производственные отделы подразделений проводят Экспериментальное внедрение, промышленное внедрение и промышленную эксплуатацию новой техники.
3) Инженерный центр – контроль исполнения требований положений, регламентов, контроль сроков и правильности выполнения расчета экономической эффективности.
4) Отдел снабжения – производит снабжение производственных отделов необходимыми средствами для внедрения.
5) Технический отдел объединения – общее руководство, разработка регламентов, положений, контроль исполнения.
6) Экономический отдел – производит расчет экономического и фактического эффекта.
7) Разработчики мероприятий- организации разработчики которые разрабатывают предложения для включения в план мероприятий, также участвуют при ирасчёте экономического эффекта.
Список пользователей АИС представлен в таблице 2.1
Таблица 2.1
| № |
Пользователи АИС |
| 1 |
Главный инженер |
| 2 |
Производственные отделы |
| 3 |
Инженерный центр |
| 4 |
Отдел снабжения |
| 5 |
Технический отдел |
| 6 |
Экономический отдел |
| 7 |
Разработчики мероприятий |

Рисунок 2.1
2.2 Данные, результаты, хранилища и логическая модель
Логическая модель отображает систему, как набор действий и описывает, что должна делать система.
Логическая модель представляет собой набор функциональных блоков, связанных потоками данных.
Функциональный блок представляет собой совокупность операций по преобразованию входных потоков данных в выходные в соответствии с определенным алгоритмом или правилом.
Для построения логической модели необходимо определить основные действия в системе.
Логическая модель в виде DFD-диаграммы представлена на рисунке 2.2
Рисунок 2.2
2.3 Задачи, функции и модель поведения
Модель поведения показывает, как система обрабатывает те или иные события.
Модель поведения содержит внешние сущности (представлены в модели окружения) как источники и/или приемники информации и функциональные блоки (представленные в логической модели) для обработки этой информации. Соединение блоков отражает процессы приема/передачи информации. Для моделирования процессов сохранения данных используются хранилища данных. Таким образом, модель поведения есть интегрирующая и детализирующая схема того, что было представлено в логической модели и модели окружения.
Система взаимодействует со следующими внешними сущностями:
- Производственные отделы
- Технический отдел
- Инженерный центр
- Экономический отдел
- Главный инженер
- Организации-разработчики (разработчики предложений)
В системе имеются следующие хранилища:
- Предложения для включения в план ОТМ
- Годовой план
- Показатель экономической эффективности от внедрения
- Исходные данные для расчёта и экспертизы
- Результаты промышленного внедрения
- Отчет по выполнению плана
- Результаты промышленной эксплуатации
- Перечень ОТМ
- Фактический эффект
- Отчёт по внедрению новой техники
Информация с хранилищ поступает в функциональные блоки, где она обрабатывается, преобразовывается и поступает в другие хранилища данных. Внешние сущности, пользователи АИС, помещают в хранилища информацию и через некоторое время извлекают ее.
Диаграмма поведения представлена на рисунке 2.3

Рисунок 2.3
3 МАТЕМАТИЧЕСКОЕ ОБЕСПЕЧЕНИЕ
В данной АИС решаются следующие задачи:
3.1. Формирование годового плана ОТМ по внедрению новой техники
3.2. Экспертиза и расчет экономической эффективности
3.3. Выбор ОТМ
3.4. Контроль за выполнением плана ОТМ
3.5. Анализ результатов от внедрения новой техники
3.1. Формирование годового плана ОТМ по внедрению новой техники
3.1.1 Постановка задачи
Постановка задачи. Имеется предложения для включения в план мероприятия от организаций разработчиков. В предложения входят документы представленные в таблице 3.1.1
Таблица 3.1.1
| Название документа |
| аннотация технологии |
| акт и протокол эксплуатационных испытаний технологического процесса и оборудования |
| решение комиссии по результатам эксплуатационных испытаний технологического процесса и оборудования |
| инструкции по безопасному применению технологии |
| техническая документация на технологический процесс |
| сертификат соответствия требованиям промышленной безопасности |
| акт экспертизы на безопасное применение технологического процесса, выполненный по требованию Госгортехнадзора России профилирующей экспертной организацией |
| разрешение Госгортехнадзора России на применение новых технологических и опытно-промышленных процессов |
| расчёт гарантированного экономического эффекта |
| копия охранного документа |
Расчёт гарантированного эффекта от организации-разработчика включает в себя данные приведённые в таблице3.1.2
Таблица 3.1.2
| количество внедрений мероприятия в НГДУ по кварталам |
| удельные затраты на внедрение мероприятия в НГДУ |
| размер финансирования внедрения мероприятия в НГДУ по кварталам |
| предположительный удельный эффект от внедрения мероприятия в НГДУ |
| предположительный гарантированный эффект от внедрения мероприятия в НГДУ |
Эти сведения полежат за основу, для определения годового плана на нынешний год.
3.1.2 Разработка метода решения задачи
Производственные отделы исполнительного аппарата ОАО «Татнефть» и структурных подразделений, при наличии всех вышеуказанных документов, выполняют анализ предложений по критериям приведённым в таблице 3.1.2
Таблица 3.1.2
| Название критерия |
Включить в план |
Не включать в план |
| эффективность технологии (техники) в сравнении с аналогичными разработками |
технология (техника) эффективна |
технология неэффективна по сравнению с аналогичной разработкой |
| совместимость техники и технологий с применяемыми в данной области, а также с намечаемыми в долгосрочных планах развития производства |
технология (техника) совместима |
технология (техника) не совместима |
| соответствие потребности производства в количественном отношении на предстоящий год и в перспективе на 3 года |
потребность существует |
потребность не существует |
| стоимость и время внедрения |
стоимость и время внедрения соответствуют бюджету организации |
стоимость и время внедрения не соответствуют бюджету организации |
| объём финансовых вложений |
объем финансовых вложений соответствует объёму финансов запланированных на данные мероприятия |
объем финансовых вложений не соответствует объёму финансов запланированных на данные мероприятия |
| потенциальный годовой размер доходности |
потенциальный годовой размер доходности обеспечит быструю окупаемость и увеличит прибыль предприятия |
потенциальный годовой размер доходности не обеспечит быструю окупаемость и не увеличит прибыль предприятия |
| соответствие имеющимся производственным мощностям и потребность в дополнительных мощностях |
потребность в дополнительных мощностях существует и соответствует имеющимся |
потребность в дополнительных мощностях не существует и не соответствует имеющимся |
Предложения прошедшие анализ и сопутствующая им информация включаются в проект плана мероприятий.
Проект плана направляется техническим отделом в структурные подразделения ОАО «Татнефть».
Структурные подразделения обсуждают проект плана на техсовете. Все предлагаемые корректировки проекта плана согласовываются с начальниками курирующих производственных отделов и представляются в технический отдел исполнительного аппарата ОАО «Татнефть».
Технический отдел обобщает, согласовывает и утверждает его у главного инженера ОАО «Татнефть» в установленном порядке.
3.1.3 Решение на контрольном примере
Имеется предложение: «Применение новых насосных штанг» Устройство предназначено для использования в насосах для подъема жидкости из скважин в нефтяной промышленности. Благодаря этому устройству спускоподъемные операции выполняются с помощью одного, постоянно подвешенного к талевому блоку штангового элеватора, захватывающего штангу за круглую часть под опорным буртом. Усовершенствуется технология спускоподъемных операций со штангами в процессе ремонта скважин. Анализ предложения по критериям приведён в таблице 3.1.3
Таблица 3.1.3
| Название критерия |
Включить в план |
| Эффективность технологии (техники) в сравнении с аналогичными разработками |
Особенностью данной конструкции является то, что в случае Производства спускоподъемных операций (СПО) по одноэлеваторной технологии, т.е. с помощью одного элеватора, постоянно подвешенного к крюку талевого блока, колонну штанг на устье скважины приходится устанавливать на опорный бурт, подставив под последний откидную или подкладную вилку, а захват штанги элеватором производить за квадрат и упорный бурт резьбы. Однако при захвате штанги элеватором за квадрат в процессе свинчивания- развинчивания вместе со штангой вращается и элеватор и крюк, на котором висит элеватор. Участие во вращении штанги элеватора с крюком, имеющих существенно больший маховый момент инерции, вызывает опасные сотрясения элементов талевого блока, а при производстве свинчивания вручную создает дополнительные трудности из-за сил инерции и трения в подвижных частях талевого блока, вовлеченных во вращательное движение. Имеется еще следующий, иногда являющийся даже более существенным, недостаток известной штанги. Этот недостаток проявляется при производстве СПО по одноэлеваторной технологии на скважинах, где наблюдается значительное отложение парафина на штангах - тогда для установки элеватора на квадрат штанги приходится производить дополнительные манипуляции для очистки штанги от осадков и определения ориентации граней квадрата с целью совмещения последнего с зевом элеватора. По указанным двум причинам с известкой насосной штангой редко используется одноэлеваторная технология выполнения СПО. |
| Совместимость техники и технологий с применяемыми в данной области, а также с намечаемыми в долгосрочных планах развития производства |
Новые насосные штанги взаимозаменяемы со старыми. |
Таблица 3.1.3 (окончание таблицы)
| Соответствие потребности производства в количественном отношении на предстоящий год и в перспективе на 3 года |
Предложенная конструкция штанги дает возможность объединить достоинства одноэлеваторных технологий СПО, устранив их недостатки, в результате чего становится возможным расширить производство работ со штангами по одноэлеваторной технологии. |
| Стоимость и время внедрения |
Стоимость и время внедрения соответствуют бюджету организации |
| Объём финансовых вложений |
Объем финансовых вложений соответствует объёму финансов запланированных на данные мероприятия |
| Потенциальный Годовой размер доходности |
Потенциальный годовой размер доходности обеспечит быструю окупаемость и увеличит прибыль предприятия |
| Соответствие имеющимся производственным мощностям и потребность в дополнительных мощностях |
Потребность в дополнительных мощностях существует и соответствует имеющимся |
Предложение удовлетворяет всем критериям следовательно оно включается в годовой план. В результате у нас получается план на этот год представленный на рисунке 3.1.3
План внедрения новой техники на 2005 год.щ
Таблица 3.1.3
| № |
НГДУ. |
Ед.изм |
Внедрение |
Удельные затраты |
Финансирование |
Год внедрения |
Эффект |
||||||||
| 1кв |
2кв |
3кв |
4кв |
1кв |
2кв |
3кв |
4кв |
Удельный |
Гарантированный |
||||||
| 1 |
НГДУ (общ) |
скв |
3 |
6 |
8 |
6 |
102965 |
308895 |
617790 |
823720 |
617790 |
3 |
12669р |
291387р |
|
| НГДУ АзН |
скв |
0 |
1 |
1 |
1 |
7091 |
0 |
7091 |
7091 |
7091 |
3 |
1558,0р |
4674,0р |
||
| НГДУ Азн |
скв |
0 |
0 |
1 |
0 |
12182 |
0 |
0 |
12182 |
0 |
3 |
1075,0р |
1075,0р |
||
| НГДУ БН |
скв |
1 |
1 |
2 |
1 |
12654 |
12654 |
12654 |
25308 |
12654 |
3 |
1110,0р |
5550,0р |
||
| НГДУДН |
скв |
1 |
1 |
1 |
1 |
12351 |
12351 |
12351 |
12351 |
12351 |
3 |
1109,0р |
4436,0р |
||
| НГДУ ЕН |
скв |
0 |
1 |
0 |
0 |
11275 |
0 |
11275 |
0 |
0 |
3 |
1287,0р |
1287,0р |
||
| НГДУ ИН |
скв |
1 |
1 |
0 |
0 |
6961 |
6961 |
6961 |
0 |
0 |
3 |
1577,0р |
3154,0р |
||
| НГДУ ИН |
скв |
0 |
0 |
1 |
0 |
11958 |
0 |
0 |
11958 |
0 |
3 |
1138,0р |
1138,0р |
||
| НГДУ ЛН |
скв |
0 |
0 |
0 |
1 |
6792 |
0 |
0 |
0 |
6792 |
3 |
1455,0р |
1455,0р |
||
| НГДУ ЛН |
скв |
0 |
1 |
2 |
2 |
11668 |
0 |
11668 |
23336 |
23336 |
3 |
1110,0р |
5 550,0р |
||
| Наименование мероприятия : Применение новых насосных штанг Организация разработчик: Институт "ТатНИПИнефть" Курирующий отдел: <все> РД 00.А.6.2.-7/01 ( ВЗМР ) № патента: 2172395 ФИО разработчика: Фазлыев Р.Т. |
|||||||||||||||
3.2. Экспертиза и расчет экономической эффективности
3.2.1 Постановка задачи
Имеются исходные данные от ОАО «Татнефть», а именно:
· Объем внедрения,
· Затраты на НИОКР (
,
· Срок проявления эффекта,
· Дополнительная добыча нефти за срок проявления технологического эффекта(
,
· Условно-переменные затраты на добычу нефти
,,
· Удельные затраты на проведения мероприятия и коммерческие расходы (расходы по доставке нефти)
,
· Средняя цена товарной нефти без НДС, экспортной пошлины(Ц),
· Ставки налогов и отчислений
,
· Норма дисконта (годовая)
Необходимо найти экономический эффект (Э) от внедрения мероприятия.
Список обозначений приведен в таблице 3.2.1.
Таблица 3.2.1
| Обозначение |
Название |
Диапазон значений переменной |
Единица измерения |
| Э |
экономический эффект от внедрения мероприятия, руб. |
5000-100000 |
руб |
| Ц |
средневзвешенная цена реализации нефти по всем рынкам сбыта за отчетный период без НДС и экспортной пошлины |
3000-10000 |
руб./т; |
|
|
удельные коммерческие затраты (расходы по доставке нефти) |
10-500 |
тыс. руб./ скв.- опер. |
|
|
удельные условно-переменные затраты на добычу нефти |
20-200 |
руб./т |
|
|
ставка налога на добычу полезных ископаемых |
1000-3000 |
руб./т |
|
|
дополнительная добыча нефти, полученная за счет внедрения мероприятия |
50-2000 |
т. |
|
|
затраты на внедрение мероприятия без НДС |
600-1000 |
тыс.руб. |
| Н |
прочие налоги и платежи (налог на прибыль, налог на имущество) |
10-30 |
% |
|
|
среднесуточный дебит нефти скважины после внедрения мероприятия |
50-2000 |
т/сут |
|
|
среднесуточный дебит нефти скважины до внедрения мероприятия |
50-2000 |
т/сут |
| Т |
продолжительность эксплуатации скважины в отчетном периоде |
10-30 |
сут. |
Таблица 3.2.1(продолжение таблицы)
|
|
добыча жидкости после внедрения мероприятия за отчетный период |
50-2000 |
т. |
|
|
удельные условно-переменные затраты на отбор жидкости |
1000-3000 |
руб./т. |
|
|
удельные условно-переменные затраты на добычу нефти |
1000-3000 |
руб./т. |
3.2.2 Разработка метода решения задачи
Мероприятия, обеспечивающие дополнительную добычу нефти
1. Мероприятия, характеризующиеся дополнительной добычей нефти, до начала их использования (в т.ч. и в рамках опытно-промышленных работ) должны проходить экспертизу в курирующих служба: Исполнительного аппарата, технологическом управлении по разработке нефтяных и газовых месторождений и отделе экспертизы инвестиционных проектов управления инвестиций ОАО «Татнефть». Для прохождения экспертизы готовится пакет документов, включая оценку экономической эффективности использования мероприятия.
2. В качестве дополнительной учитывается нефть, дополнительно добываемая в отчетном периоде (в сравнении с базовым вариантом) при использовании мероприятия.
3. Дополнительная нефть формируется в результате:
· увеличения дебита скважин по нефти;
· увеличения продолжительности получения технологическое эффекта;
· исключения фактически имевших место потерь нефти (разливы при порывах нефтепроводов и т.п.).
4. Увеличение времени работы скважин в результате снижения простоев оборудования (ускоренный выход скважин на послеремонтный режим, уменьшение продолжительности ремонта, исключение аварийных отключений оборудования и т.д.) не ведет к формированию дополнительной нефти для целей оценки экономического эффекта в рамках данного Положения.
5. Экономический эффект от внедрения мероприятий, приводящих к увеличению добычи нефти, рассчитывается по следующей формуле:

где Э - экономический эффект от внедрения мероприятия, руб.;
Ц - средневзвешенная цена реализации нефти по всем рынкам сбыта за отчетный период без НДС и экспортной пошлины, руб./т;
- удельные коммерческие затраты (расходы по доставке нефти), руб./т;
- удельные условно-переменные затраты на добычу нефти, руб./т;
- ставка налога на добычу полезных ископаемых, руб./т;
- дополнительная добыча нефти, полученная за счет внедрения мероприятия, т;
- затраты на внедрение мероприятия без НДС, руб.;
Н — прочие налоги и платежи (налог на прибыль, налог на имущество),
Расчет условно-переменных затрат на добычу 1 т нефти (
) производится делением суммы условно-переменных затрат за отчетный период на объем товарной нефти. Условно-переменные затраты рассчитываются согласно «Методических рекомендаций по определению условно-постоянных и условно-переменных затрат по ОАО «Татнефть» (уточненные)».
6. В случае, если дополнительная добыча нефти обусловлена приростом среднесуточного дебита скважины, объем дополнительной добычи нефти за период определяется по формуле:
![]()
где
- среднесуточный дебит нефти скважины после внедрения мероприятия, т/сут.;
- среднесуточный дебит нефти скважины до внедрения мероприятия, т/сут.;
Т- продолжительность эксплуатации скважины в отчетном периоде, сут.
Экономический эффект от внедрения мероприятий, приводящих наряду с повышением добычи нефти к изменению обводнённости продукции скважин, рассчитывается по формуле:

где
- добыча жидкости после внедрения мероприятия за отчетный период, т;
- добыча жидкости до внедрения мероприятия за отчетный период, г,
-удельные условно-переменные затраты на отбор жидкости, руб./т.
- удельные условно-переменные затраты на добычу нефти, руб./т.
Для расчета показателей
и
- производится разделение условно-переменных затрат на затраты, зависящие от*отбора жидкости, и затраты, зависящие от добычи нефти. В общем случае, условно-переменная часть затрат по статьям «Расходы на энергию по извлечению нефти», «Расходы по искусственному воздействию на пласт» и «Расходы по сбору и транспортировке нефти» относится на жидкость — сумма условно- переменных расходов по данным статьям делится на объем отбора жидкости за отчетный период. Условно-переменная часть расходов по статье «Расходы по технологической подготовке нефти (обезвоживание)» относится на нефть - делится на объем товарной нефти.
7. При оценке экономической эффективности геолого-технических мероприятий, осуществление которых приводит к изменениям отбора нефти и (или) воды, выбор базы сравнения должен учитывать горно-геологические особенности конкретного участка недр, а также физико-химические свойства добываемых углеводородов.
8. При оценке эффективности мероприятий НДПИ рассчитывается с учетом коэффициента, характеризующего степень выработанности запасов конкретного участка недр. Коэффициенты, характеризующие степень выработанности запасов конкретных участков недр, принятые для расчетного года, предоставляются технологическим управлением по разработке нефтяных и газовых месторождений ОАО «Татнефть» не позднее 1 февраля текущего года.
9. При определении эффекта от применения методов увеличения нефтеотдачи пластов необходимо проводить анализ с целью отделения эффекта выполнения мероприятия от результата текущей технологической работы (замена изношенного глубинно-насосного оборудования на новое, увеличение параметров работы станка-качалки, типоразмера глубинного насоса и т.д.).
В данном случае эффектом от выполнения мероприятий будет являться та часть дополнительно добытой нефти, которая обусловлена увеличением коэффициента продуктивности, охвата пласта вытеснением и (или) уменьшением обводнённости продукции скважин в зоне внедрения мероприятия.
10. При проведении на одном объекте (участке) двух и более мероприятий необходимо проводить разделение полученного эффекта.
При проведении работ с применением МУН и интенсификации добычи нефти разделение эффекта производится управлением «ТатАСУнефть» в соответствии с методикой определения дополнительной добычи нефти при наличии акта о проведении второго мероприятия или по заданию нефтедобывающего предприятия, работающего на объекте применения мероприятия.
В случае проведения второго мероприятия базу сравнения для второго мероприятия определяют по истечению не менее трёх месяцев стабильной работы участка.
В случае проведения второго мероприятия; одновременно с первым при разделении эффекта используются нормативные величины эффективности МУН по данным института
«ТатНИПИнефть». За базу сравнения принимаются показатели эксплуатации скважин без предлагаемого оборудования.
Экономический эффект рассчитывается согласно основных требований «Положение по определению экономической эффективности внедрения результатов интеллектуальной деятельности» по формуле:
Эт =Рт -Зт ,
где Рт – стоимостная оценка результатов осуществления мероприятия;
Зт – стоимостная оценка затрат на осуществление мероприятия.
Стоимостная оценка результатов осуществления мероприятия формируется за счёт выручки от реализации дополнительно добытой нефти, экономии затрат на исследование скважин.
Стоимостная оценка затрат на осуществление мероприятия складывается за счёт дополнительных капвложений, увеличения затрат на электроэнергию, затрат на изменение параметров, условно временных затрат на добычу нефти, дополнительных налоговых отчислений.
3.2.3 Решение задачи на контрольном примере
Расчет экономического эффекта составлен на основании фактических исходных данных ОАО «Татнефть» за 9 месяцев 2006 года (таблице 3.2.3.1). Дополнительные капвложения в новом варианте по сравнению с базовым составляют 58,4 тыс.руб. Среднее увеличение дебита скважин, достигаемое при внедрении нового оборудования, составляет 1%. Кроме того, достигается снижение простоя скважин на 26 часов в год. Уменьшение энергозатрат вследствие уменьшения потребления электроэнергии составляет 5%.
Оценка экономического эффекта за расчётный период представлена в таблице 3.2.3.2 Расчётный период охватывает время осуществления инвестиций и период эксплуатации оборудования. Период инвестирования предшествует моменту внедрения мероприятия. Инвестиции осуществляются в два этапа: в третьем квартале закупается оборудование, в четвёртом – выполняются строительно-монтажные работы. Моментом приведения является квартал начала финансирования работ по внедрению мероприятия. Расчёт за первый год учёта эффекта выполнен в поквартальной разбивке.
Чистый дисконтированный доход за весь период работы оборудования равен 139.7 тыс.руб. потребность в дополнительном финансировании поданному мероприятию представлена дисконтированными дополнительными затратами на внедрение до начала получения эффекта (дополнительные инвестиции плюс затраты на НИОКР.) Сумма потребности составляет 71,4 тыс.руб. Индекс дисконтированной доходности дополнительных затрат равен 2,0.
Расчёт сопоставимых амортизации и налога на имущество по вариантам представлен в таблице 3.2.3.3 Данные показатели используются при расчёте эффекта ха квартал и рассчитываются делением суммы дисконтированных амортизации и налога на имущество на сумму годовых коэффициентов дисконтирования за срок службы оборудования.
В расчёте экономической эффективности за квартал (таблица 3.2.3.4) сопоставимая стоимость единовременных затрат (инвестиций и затрат на ПРС) определяется в размере ¼ от годовой сопоставимой стоимости. Годовая сопоставимая стоимость определяется как отношение приведённой суммы единовременных затрат к сумме годовых коэффициентов дисконтирования за срок службы оборудования. Выручка от реализации дополнительно добытой нефти, а также все затраты по операционной деятельности рассчитываются по результатам работы за квартал. Амортизация и налог на имущество рассчитываются в размере ¼ от годовой сопоставимой стоимости. Среднеквартальная эффективность мероприятия составляет 11,0 тыс.руб.за счёт снижения затрат (коэффициент к=0,5).
При расчёте удельного эффекта квартала внедрения (таблица 3.2.3.5) предусматривается внедрение оборудования с середины квартала (45 дней работы). Отнесение сопоставимой стоимости единовременных затрат амортизации и налога на имущество скважин осуществляется в части 45/365 от годовой сопоставимой стоимости. Рассчитанный эффект квартала внедрения составляет 5,5 тыс.руб., в том числе 5.39 тыс.руб. за счёт дополнительной добычи нефти и 2,11 тыс.руб. за счёт снижения затрат.
Результаты расчёта подтверждают эффективность предлагаемого мероприятия.
Результаты расчёта приведены в таблицах3.2.3.1-3.2.3.5
Исходные данные для расчета экономического эффекта
Таблица 3.2.3.1
| № п/п |
Наименование показателей |
Ед.изм. |
Показатели |
Основание |
||
| Базовый |
Новый |
|||||
| 1 |
Затраты на НИОКР |
тыс.руб |
1300,0 |
ТатНИПИнефть |
||
| 2 |
Объем внедрения,всего В том числе |
свк. |
90 |
_”_ |
||
| 2.1 |
1 год |
_”_ |
30 |
_”_ |
||
| 2.2 |
2 год |
_”_ |
30 |
_”_ |
||
| 2.3 |
3 год |
_”_ |
30 |
_”_ |
||
| 3 |
Капвложения, всего В том числе |
тыс.руб |
178,6 |
237,0 |
_”_ |
|
| 3.1 |
Стоимость оборудования(СУ) |
_”_ |
165,98 |
200,0 |
_”_ |
|
| 3.2 |
СМР |
_”_ |
12,6 |
37,0 |
_”_ |
|
| 4 |
Норма амортизации |
% |
25,0% |
Классификатор ОФ |
||
| 5 |
Сокращение длины колонны НКТ |
м |
150,0 |
НГДУ АН |
||
| 6 |
Средняя длина колонны НКТ |
_”_ |
1200,0 |
1050,0 |
_”_ |
|
| 7 |
Длина 1 НКТ |
_”_ |
8,0 |
_”_ |
||
| 8 |
Количество высвобождаемых НКТ |
шт. |
19,0 |
п.5/п.7 |
||
| 9 |
Стоимость 1 НКТ |
тыс.руб |
4,25 |
УТНС |
||
| 10 |
Длина 1 насосной штанги |
8,0 |
НГДУ АН |
|||
| 11 |
Количество высвобождаемых насосных штанг |
шт. |
19,0 |
п.5/п.10 |
||
| 12 |
Стоимость 1 насосной штанги |
тыс.руб |
1,17 |
УТНС |
||
| 13 |
Срок службы оборудования |
4 |
_”_ |
|||
| 14 |
Время на 1 СПО при ПРС |
час. |
7,8 |
6,8 |
Единые нормы времени на КРС |
|
| 15 |
Количество СПО на 1 ПРС |
шт. |
1,5 |
Управление по ремонту скважин и ПНП ОАО «ТН» |
||
| 16 |
Затраты времени на проведение СПО при ПРС |
час/рем |
11,7 |
10,2 |
п.15*п.16 |
|
Исходные данные для расчета экономического эффекта
Таблица 3.2.3.1(продолжение таблицы)
| 17 |
Стоимость 1 бр.-часа ПРС |
руб. |
4987,0 |
ОАО «ТН» за 10 мес. 2006 г. |
|
| 18 |
Межремонтный период скважин |
сут. |
788,0 |
ОАО «ТН» январь 2007 г. |
|
| 19 |
Среднесуточный дебит скважины по жидкости |
м3 |
20,0 |
НГДУ АН |
|
| 20 |
Обводненность продукции |
60% |
_”_ |
||
| 21 |
Прирост среднесуточного дебита нефти за счет оптимизации режима работы скважины |
1% |
ТатНИПИнефть |
||
| 22 |
Плотность нефти |
т/м3 |
0,87 |
||
| 23 |
Среднесуточный дебит скважины по нефти |
т/сут. |
6,96 |
7,03 |
НГДУ АН |
| 24 |
Снижение простоя скважины в год,всего |
час./год |
26 |
_”_ |
|
| 25 |
Коэффициент эксплуатации скважин |
0,918 |
0,921 |
0,918+26/365/24=0 |
|
| 26 |
Средневзвешанная цена товарной нефти без НДС, ЭП |
руб./т |
6042,4 |
ОАО «ТН» за 9 мес.2006 г. |
|
| 27 |
Условно-переменные затраты на добычу нефти |
_”_ |
168,36 |
_”_ |
|
| 27.1 |
В т.ч. энергозатраты на подъем жидкости |
35,05 |
_”_ |
||
| 28 |
Коммерческие расходы |
_”_ |
286,7 |
_”_ |
|
| 29 |
Затраты ЦНИПР на 1 динамометрирование |
руб. |
210,5 |
ТатНИПИнефть |
|
| 30 |
Количество выездов на динамометрирование |
шт./год |
12 |
_”_ |
|
| 31 |
Уменьшение затрат на э/энергию |
5,0% |
НГДУ АН |
||
| 32 |
Средняя потребляемая мощность при дебите скважины по жидкости 20м3/сут. |
КВт |
10,0 |
9,5 |
_”_ |
| 33 |
Стоимость электроэнергии |
Руб./кВт*ч |
0,81 |
Свод затрат по ОАО «ТН» за 9 мес.2006 г. |
|
| 34 |
Затраты ЦАП |
Тыс.руб |
3 |
НГДУ АН |
|
| 35 |
Ставки налогов и отчислений |
||||
| 35.1 |
НДПИ |
Руб./т |
2267 |
ОАО «ТН» за 9 месяцев 2006 г. |
|
| 35.2 |
Налог на прибыль |
% |
24,0% |
Налоговый кодекс |
|
| 35.3 |
Налог на имущество |
_”_ |
2,2% |
_”_ |
|
| 36 |
Норма дисконта |
_”_ |
12,0% |
УИ ОАО «ТН» |
Исходные данные для расчета экономического эффекта
Таблица 3.2.3.1(окончание таблицы)
| 37 |
Обратный коэффициент возврата капитала |
|||
| 37.1 |
За 4 года |
Доли ед. |
3,402 |
п.3 табл 3 |
| 37.2 |
За 3 года |
_”_ |
2,690 |
_”_ |
Расчет экономического эффекта от использования микробиологического воздействия на пласт
Таблица 3.2.3.2
| № п/п |
Показатели |
«0» год |
Использование мероприятия |
всего |
|||||||
| 1 год |
2 год |
3 год |
4 год |
||||||||
| 3 кв |
4 кв |
1 кв |
2 кв |
3 кв |
4 кв |
||||||
| Коэффициенты шага |
|||||||||||
| 1 |
Норма дисконта |
12,0% |
12,0% |
12,0% |
12,0% |
12,0% |
12,0% |
12,0% |
12,0% |
12,0% |
|
| Время от момента приведения до начала шага, годы |
0,00 |
0,25 |
0,50 |
0,75 |
1,00 |
1,25 |
1,50 |
2,50 |
3,50 |
||
| 2 |
Коэффициент дисконтирования |
1,000 |
0,972 |
0,945 |
0,919 |
0,893 |
0,868 |
0,844 |
0,753 |
0,673 |
|
| Инвестиционная деятельность |
|||||||||||
| 3 |
Вложения в приобретение осн.ср-в |
34,0 |
24,4 |
58,4 |
|||||||
| 3.1 |
Базовый вариант |
166,0 |
12,6 |
178,6 |
|||||||
| 3.2 |
Новый вариант |
200,0 |
37,0 |
237,0 |
|||||||
| 4 |
Увеличение или уменьшение оборотного капитала |
||||||||||
| 4.1 |
Базовый вариант |
||||||||||
| 4.2 |
Новый вариант |
||||||||||
Расчет экономического эффекта от использования микробиологического воздействия на пласт
Таблица3.2.3.2 (продолжение таблицы)
| 5 |
Альтернативная стоимость вложенного имущества на момент начала его использования |
|||||||||||||
| 5.1 |
Базовый вариант |
|||||||||||||
| 5.2 |
Новый вариант |
|||||||||||||
| 6 |
То же на момент прекращения его использования в проекте |
|||||||||||||
| 6.1 |
Базовый вариант |
|||||||||||||
| 6.2 |
Новый вариант |
|||||||||||||
| 7 |
Сальдо по инвестиционной деятельности f(m)=п.6-сумма стр.3-5 |
-34,0 |
-24,4 |
-58,4 |
||||||||||
| Операционная деятельность |
||||||||||||||
| 8 |
Дополнительная добыча нефти,т |
5,8 |
5,8 |
5,8 |
5,8 |
23,4 |
23,4 |
23,4 |
||||||
| 9 |
Выручка |
33,7 |
33,7 |
33,7 |
33,7 |
134,7 |
134,7 |
134,7 |
538,6 |
|||||
| 10 |
Производственная себестоимость без НДС |
|||||||||||||
| 10.1 |
Базовый вариант, всего |
29,0 |
29,0 |
28,9 |
28,8 |
114,8 |
172,1 |
112,8 |
515,4 |
|||||
| В том числе |
||||||||||||||
| 10.1.1 |
Затраты на электроэнергию |
16,3 |
16,3 |
16,3 |
16,3 |
65,1 |
65,1 |
65,1 |
260,6 |
|||||
| 10.1.2 |
Затраты на проведение СПО при ПРС |
58,3 |
||||||||||||
| 10.1.3 |
Затраты на исследование скважин |
0,6 |
0,6 |
0,6 |
0,6 |
2,5 |
2,5 |
2,5 |
10,1 |
|||||
Расчет экономического эффекта от использования микробиологического воздействия на пласт
Таблица3.2.3.2 (продолжение таблицы)
| 10.1.4 |
Амортизация |
11,2 |
11,2 |
11,2 |
11,2 |
44,6 |
44,6 |
44,6 |
178,6 |
||
| Остаточная стоимость оборудования на начало шага |
178,6 |
167,4 |
156,3 |
145,1 |
133,9 |
89,3 |
44,6 |
||||
| 10.1.5 |
Налог на имущество |
1,0 |
0,9 |
0,8 |
0,8 |
2,5 |
1,5 |
0,5 |
7,9 |
||
| 10.2 |
Новый вариант, всего |
61,0 |
46,5 |
46,4 |
46,3 |
184,4 |
233,9 |
181,8 |
800,2 |
||
| В том числе |
|||||||||||
| 10.2.1 |
Условно-переменные затраты на добычу дополнительной нефти без энергозатрат на подъем жидкости |
0,8 |
0,8 |
0,8 |
0,8 |
3,1 |
3,1 |
3,1 |
12,5 |
||
| 10.2.2 |
Затраты на электроэнергию |
15,7 |
15,7 |
15,7 |
15,7 |
62,7 |
62,7 |
62,7 |
250,8 |
||
| 10.2.3 |
Затраты на проведение СПО при ПРС |
50,9 |
|||||||||
| 10.2.4 |
Затраты ЦАП на обслуживание |
0,8 |
0,8 |
0,8 |
0,8 |
3,0 |
3,0 |
3,0 |
12,0 |
||
| 10.2.5 |
НДПИ |
13,3 |
13,3 |
13,3 |
13,3 |
53,0 |
53,0 |
53,0 |
212,2 |
||
| 10.2.6 |
Амортизация |
14,8 |
14,8 |
14,8 |
14,8 |
59,3 |
59,3 |
59,3 |
237,0 |
||
| Остаточная стоимость оборудования на начало шага |
237,0 |
222,2 |
207,4 |
192,6 |
177,8 |
118,5 |
59,3 |
||||
| 10.2.7 |
Налог на имущество |
1,3 |
1,2 |
1,1 |
1,0 |
3,3 |
2,0 |
0,7 |
10,4 |
||
Расчет экономического эффекта от использования микробиологического воздействия на пласт
Таблица 3.2.3.2 (окончание таблицы)
| 10.2.8 |
Удельные затраты на НИОКР |
14,4 |
|||||||||||
| 10.2.9 |
То же для целей налогооблажения |
3,6 |
3,6 |
3,6 |
3,6 |
14,4 |
|||||||
| 11 |
Изменение производственной себестоимости |
32,0 |
17,5 |
17,5 |
17,5 |
69,6 |
61,8 |
69,0 |
284,7 |
||||
| 12 |
То же без амортизации |
28,3 |
13,8 |
13,8 |
13,8 |
55,0 |
47,2 |
54,4 |
226,3 |
||||
| 13 |
Изменение налогооблагаемой прибыли |
12,5 |
12,6 |
12,6 |
12,6 |
65,1 |
72,9 |
65,7 |
253,9 |
||||
| 14 |
Изменение налога на прибыль |
3,0 |
3,0 |
3,0 |
3,0 |
15,6 |
17,5 |
15,8 |
60,9 |
||||
| 15 |
Чистая прибыль |
9,5 |
9,5 |
9,6 |
9,6 |
49,4 |
55,4 |
49,9 |
193,0 |
||||
| 16 |
Сальдо по операционной деятельности f(m)=п.9-п.12-п.14 |
0,0 |
0,0 |
2,4 |
16,8 |
16,8 |
16,8 |
64,0 |
70,0 |
64,5 |
251,4 |
||
| 17 |
Денежный поток проекта-экономический эффект |
-34,0 |
-24,4 |
2,4 |
16,8 |
16,8 |
16,8 |
64,0 |
70,0 |
64,5 |
193,0 |
||
| 18 |
Накопленная сумма |
-34,0 |
-58,4 |
-56,1 |
-39,3 |
-22,4 |
-5,6 |
58,5 |
128,4 |
193,0 |
|||
| 19 |
Дисконтированный денежный поток |
-34,0 |
-23,7 |
2,2 |
15,4 |
15,0 |
14,6 |
54,0 |
52,7 |
43,4 |
139,7 |
||
| 20 |
Накопленная сумма |
-34,0 |
-57,7 |
-55,5 |
-40,1 |
-25,1 |
-10,4 |
43,6 |
96,3 |
139,7 |
|||
| 21 |
Дисконтированные дополнительные затраты |
71,4 |
|||||||||||
| 22 |
Индекс дисконтированной доходности дополнительных затрат |
2,0 |
|||||||||||
| Справочно |
|||||||||||||
| Изменение производственной себестоимости без учета условно-переменных затрат на добычу нефти и НДПИ |
17,9 |
3,5 |
3,4 |
3,4 |
13,4 |
5,6 |
12,8 |
60,1 |
|||||
Расчёт годовых сопоставимых амортизации и налога на имущество
Таблица 3.2.3.3
| № п\п |
Наименование |
«0» год |
Использование мероприятия |
итого |
||||
| 1 год |
2 год |
3 год |
4 год |
|||||
| 3 кв |
4 кв |
|||||||
| 1 |
Порядковый номер шага |
-0,50 |
-0,25 |
0,00 |
1,00 |
2,00 |
3,00 |
|
| 2 |
Коэффициент дисконтирования |
1,058 |
1,029 |
1,000 |
0,893 |
0,797 |
0,712 |
|
| 3 |
Сумма коэффициентов дисконтирования |
1,000 |
1,893 |
2,690 |
3,402 |
|||
| Базовый вариант |
||||||||
| 4 |
Остаточная стоимость на начало шага |
178,58 |
133,9 |
89,3 |
44,6 |
|||
| 5 |
Амортизация |
44,6 |
44,6 |
44,6 |
44,6 |
178,6 |
||
| 6 |
Налог на имущество |
3,4 |
2,5 |
1,5 |
0,5 |
7,9 |
||
| 7 |
Дисконтированная амортизация |
44,6 |
39,9 |
35,6 |
31,8 |
151,9 |
||
| 8 |
Дисконтированный налог на имущество |
3,4 |
2,2 |
1,2 |
0,3 |
7,2 |
||
| 9 |
Сопоставимая амортизация |
151,9/3,402=44,6 |
44,6 |
44,6 |
44,6 |
|||
| 10 |
Сопоставимый налог на имущество |
7,2/3,402=2,1 |
2,1 |
2,1 |
2,1 |
|||
| Новый вариант |
||||||||
| 11 |
Остаточная стоимость на начало шага |
237,0 |
177,8 |
118,5 |
59,3 |
|||
| 12 |
Амортизация |
59,3 |
59,3 |
59,3 |
59,3 |
237,0 |
||
| 13 |
Налог на имущество |
4,6 |
3,3 |
2,0 |
0,7 |
10,4 |
||
| 14 |
Дисконтированная амортизация |
59,3 |
52,9 |
47,2 |
42,2 |
201,6 |
||
| 15 |
Дисконтированный налог на имущество |
4,6 |
2,9 |
1,6 |
0,5 |
9,5 |
||
| 16 |
Сопоставимая амортизация |
201,6/3,402=59,3 |
59,3 |
59,3 |
59,3 |
|||
| 17 |
Сопоставимый налог на имущество |
9,5/3,402=2,8 |
2,8 |
2,8 |
2,8 |
|||
Расчёт экономического эффекта от использования нового оборудования за квартал
Таблица 3.2.3.4
| № п/п |
Показатели |
Базовый вариант |
Новый вариант |
| Инвестиционная деятельность |
|||
| 1 |
Вложения в пробретение осн.срв |
(166*1,058+12,6*1,029)/3,402/4=13,9 |
(200*1,058+37*1,029)/3,402/4=18,3 |
| 2 |
Увеличение или уменьшение оборотного капитала |
||
| 3 |
Альтернативная стоимость вложенного имущества на момент начала его использования |
||
| 4 |
То же на момент прекращения его использования в проекте |
||
| 5 |
Денежный поток по инвестиционной деятельности |
13,9-18,3=-4,4 |
|
| Операционная деятельность |
|||
| 6 |
Объем дополнительной добычи нефти, т |
0,01*20*(1-60/100)*0,87*365/4*0,921=5,8 |
|
| 7 |
Выручка от реализации дополнительно добытой нефти |
5,8*(6042,4-286,7)/1000=33,4 |
|
| 8 |
Производственная себестоимость, всего |
16,3+4,3+0,6+11,2+0,5=32,9 |
0,8+15,7+3,8+0,8+13,1+14,8+0,7+1,1=50,8 |
| 8.1 |
Условно-переменные затраты на добычу дополнительной нефти без энергозатрат на подъем жидкости |
5,8*(168,36-35,05)/1000=0,8 |
|
| 8.2 |
Затраты на электроэнергию |
0,81*10*24*365/4*0,918/1000=16,3 |
0,95*1,01*0,81*10*24*365/4*0,921/1000=15,7 |
| 8.3 |
Затрты на проведение СПО при ПРС |
4987*11,7*0,797/2,69/4/1000=4,3 |
4987*10,2*0,797/2,69/4/1000=16,3 |
| 8.4 |
Затраты на исследование скважин |
210,5*12/4/1000=0,6 |
|
| 8.5 |
Затраты на обслуживание ЦАП |
¾=0,8 |
|
| 8.6 |
НДПИ |
5,8*2267/1000=13,1 |
|
| 8.7 |
Амортизация |
44,6/4=11,2 |
59,3/4=14,8 |
| 8.8 |
Налог на имущество |
2,1/4=0,5 |
2,8/4=0,7 |
| 8.9 |
Удельные затраты на НИОКР |
1300/90/4/3,402=1,1 |
|
| 9 |
Налогооблагаемая прибыль |
33,4-(50,8-32,9)=15,5 |
|
| 10 |
Налог на прибыль |
15,5*0,24=3,7 |
|
| 11 |
Чистая прибыль |
15,5*3,7=11,8 |
|
| 12 |
Денежный поток по операционной деятельности |
11,8+(14,8-11,2)=15,4 |
|
Расчёт экономического эффекта от использования нового оборудования за квартал
Таблица 3.2.3.4 (окончание таблицы)
| 13 |
Денежный поток проекта - экономический эффект |
15,4-4,4=11,0 |
| 13.1 |
От экономии ресурсов |
(16,3+4,3+0,6-(15,7+3,8+0,8+1,1*0,5))*(1-0,24)=0,3 |
| 13.2 |
От доп.добычи нефти |
11-0,3=10,7 |
3.3. Выбор организационно технических мероприятий
3.3.1 Постановка задачи
Имеется фиксированная сумма денег b, которая предназначена для внедрения мероприятий. Для каждого мероприятия задан его экономический эффект
,
и затраты на его внедрение
,
. Необходимо найти такой набор мероприятий, который бы имел наибольший экономический эффект, при выполнении ограничения на затраты.
Критерий:
,
Ограничение:
,
.
Список обозначений приведен в таблице3.3.1
Таблица 3.3.1
| Обозначение |
Название |
Диапазон значений переменно |
Единица измерения |
|
|
Экономический эффект от j-го мероприятия |
5000-100000 |
руб. |
|
|
Затраты на внедрение мероприятий |
5000-100000 |
руб. |
| b |
Фиксированная сумма денег |
5000-100000 |
руб. |
|
|
Коэффициента эффективности мероприятий |
0-2 |
|
|
|
Множество всех решений исходной задачи |
0 - 100 |
|
|
|
Нижняя оценка |
5000-100000 |
руб. |
|
|
Значение суммарного эффекта от мероприятий |
5000-100000 |
руб. |
|
|
Прогноз дополнительного эффекта |
5000-100000 |
руб. |
|
|
Значение незаполненного объема оптимального набора |
5000-100000 |
руб. |
| l |
Номер мероприятий, включение которого приводит к нарушению ограничения на суммарный объем мероприятий |
1-100 |
|
| xj |
параметр, характеризующий включение или не включение мероприятия в оптимальный набор |
0 или 1 |
3.3.2 Разработка метода решения задачи
Этап 1. Происходит вычисление для каждого мероприятия коэффициента эффективности
, мероприятия упорядочиваются в порядке убывания величины
. В дальнейшем, для исключения иерархии индексов полагается, что они перенумерованы в порядке убывания коэффициента
. Формируется множество
- множество всех решений исходной задачи в виде
. Очевидно, что существуют следующие варианты решений:

Общее количество вариантов равно
. Среди этих вариантов должны быть исключены решения, которые не удовлетворяют ограничениям на суммарный объем. Нижняя оценка
представляется в следующем виде:
.
Для нахождения компонент
и
необходимо определить такой номер l
в нумерации мероприятий, для которого выполняется следующее неравенство:
,
.
Таким образом, l
– номер мероприятия, включение которого приводит к нарушению ограничения на суммарный объем мероприятий. Тогда:
- значение суммарного эффекта от мероприятий, которые могут быть размещены в рюкзаке без нарушения ограничения на суммарный объем мероприятий:
;
- прогноз дополнительного эффекта за счет включения в состав рюкзака, в дальнейшем, предмета с максимальной эффективностью. Таким мероприятием является l –
й мероприятие:
,
Где
- представляет собой значение незаполненного объема ранца.
Очевидно, что
.
Этап 2. На этом этапе исходное множество
делится на два непересекающихся подмножества
и
. Перед выполнением процедуры деления определяются переменная, которая должна быть включена в оптимальное решение. Эта переменная находится из условия:
,
,
Где
- множество переменных, которые могут быть включены в решение.
Очевидно, что при делении множества
множество
включает индексы, относящиеся ко всем мероприятиям, т.е.
- множество решений, которое предполагает обязательное включение первого мероприятия,
- множество решений, для которых первое мероприятие не включается в оптимальный набор мероприятий (рис.3.3.2.1)

Рис. 3.3.2.1 Ветвление исходного множества в задаче о ранце
Этап 3. Находятся характеристики множества
. Производится расчет верхней оценки подмножества
. Для этого определяется множество
и множество
. Для множества
находится
из следующих условий:
;
.
Верхняя оценка
для подмножества
включает три компоненты:
.
Тогда:
,
,
,
,
.
Этап 4. Находится верхняя оценка для подмножества
, которое содержит все те решения, в которых в состав мероприятий не включается мероприятие с номером
. Соотношения для вычисления верхней оценки
аналогичны.
Предельное значение
находится из следующих условий:
;
.
Верхняя оценка
для подмножества
:
;
,
,
,
.
Этап 5. В качестве перспективного подмножества выбирается подмножество, имеющее максимальную верхнюю оценку, и производится переход к выполнению следующей итерации. При выполнении этой итерации вновь определяется перспективная переменная:
.
Множество
- множество индексов переменных, которые конкурируют между собой для включения в оптимальное решение. Тогда возможны два варианта деления (рис. 3.3.2.2, 3.3.2.3).

Рис. 3.3.2.2 Ветвление для первого варианта.

Рис. 3.3.2.3. Ветвление для второго варианта.
После определения элементов множества
для каждого из подмножеств находится граничное значение
. Соотношения для подмножества
:
;
.
Если
, то формулы будут выглядеть следующим образом:
;
.
Таким образом, находятся верхние границы для всех вновь образованных подмножеств и в качестве перспективного выбирается подмножество, имеющее максимальную верхнюю оценку.
3.3.3 Решение задачи на контрольном примере
Объем финансирования Т=72000; количество мероприятий за 2005 год n=9; экономический эффект от
го мероприятия
, затраты на его внедрение
,
приведены в таблице 3.3.3.1:
| Параметры |
Номер задачи |
||||||||
| 1 |
2 |
3 |
4 |
5 |
6 |
7 |
8 |
9 |
|
|
|
18000 |
12000 |
2000 |
23000 |
12000 |
10000 |
11000 |
9000 |
7000 |
|
|
8000 |
4000 |
7000 |
11000 |
5000 |
6000 |
5000 |
10000 |
8000 |
Таблица 3.3.3.1
В примере рассматривается решение концептуальной задаче о ранце.
Этап 1. Происходит вычисление для каждого мероприятия коэффициента эффективности
, мероприятие упорядочиваются в порядке убывания величины
. Результаты представляются в таблице 3.3.3.2
Формируется множество
- множество всех решений задачи и определяется верхняя оценка как
. Для нахождения
и
определяется такой номер
в нумерации мероприятий, для которого выполняется ограничение:
,
. Таким образом,
- номер мероприятия, включение которого приводит к нарушению ограничения на суммарный объем мероприятий.
| Параметры |
Характеристики мероприятий |
||||||||
| Старая нумерация |
9 |
8 |
6 |
4 |
7 |
1 |
5 |
3 |
2 |
| Новая нумерация |
1 |
2 |
3 |
4 |
5 |
6 |
7 |
8 |
9 |
|
|
1,142 |
1,111 |
0,6 |
0,478 |
0,454 |
0,444 |
0,416 |
0,35 |
0,333 |
|
|
7000 |
9000 |
10000 |
23000 |
11000 |
18000 |
12000 |
20000 |
12000 |
|
|
8000 |
10000 |
6000 |
11000 |
5000 |
8000 |
5000 |
7000 |
4000 |
Таблица 3.3.3.2
Тогда
- значение суммарного эффекта мероприятий, которые могут быть выбраны без нарушения на объем финансирования:
, l
=6,
;
- прогноз дополнительного увеличения суммарной ценности мероприятия за счет частичного включения нового мероприятия с максимальным эффектом. Это мероприятие имеет номер l
. Тогда
, где
-
незаполненный объем финансирования. Очевидно, что
,
,
,
.
Этап 2. Исходное множество
делится на два непересекающихся подмножества
и
. Перед делением определяется переменная, которая должна быть включена в оптимальное решение, она находится из условия
, где
- множество мероприятий, включение которых не приводит к нарушению ограничений на объем. Очевидно, что r
=1. Тогда
- это то множество решений, которое предполагает обязательное включение первого мероприятия или изобретения, а
- множество решений, в котором первое мероприятие не включается в оптимальный набор, т.е.
,
.
Этап 3. Находятся характеристики множества
, в частности, производится расчет верхней оценки множества
. Для множества
вычисляется
из условия l
=6, r
=1,
,
=32000,
,
.
Этап 4. Находится верхняя оценка для подмножества
, которое содержит решения, запрещающие включение первого мероприятия. Тогда r
=1, l
=7,
,
,
=40000,
,
.
Этап 5. В качестве перспективного подмножества выбирается подмножество, имеющее максимальную верхнюю оценку – подмножество
. Производится переход на выполнение следующей итерации. Определяется номер мероприятия, которое имеет максимальное значение коэффициента
. Очевидно, что r
=2. Тогда подмножество
разбивается на два подмножества:
и
.
Для
:
; l
=6,
2000,
,
=22000,
,
.
Для
:
; l
=7;
,
,
=30000,
,
.
Аналогично r =3:
; l
=6,
2000,
,
=16000,
,
.
; l
=7,
,
,
=24000,
,
.
Для r =4:
; l
=6,
2000,
,
=5000,
,
.
; l
=8,
,
,
=18000,
,
.
Для r =5:
; l
=6,
2000,
,
=0,
,
.
; l
=7,
,
,
=8000,
,
.
Подмножество
выбрано в качестве перспективного и для этого подмножества необходимо найти множество
мероприятий, включение которых не нарушает ограничений на суммарный объем финансирования. Очевидно, что
, и из условия
в качестве следующего мероприятия выбирается седьмое мероприятие, т.е. r
=7. Следовательно, подмножество
содержит все те варианты, в которых предусмотрено включение седьмого мероприятия, а подмножество
- те варианты, в которых не предполагается включение седьмого мероприятия:
; l
=8,
,
,
=0,
,
.
,
.
Так как вершина
имеет лучшее значение верхней оценки
, то происходит возврат к этой вершине. Подмножество
делится на 2 подмножества
и
. Для подмножества
, а для подмножества
.
Для r =7
;
.
; l
=8,
,
,
=5000,
,
.
Дерево решений представлено на рис.2.2.4.
Оптимальная последовательность использования мероприятий следующая: 9,8,6,4,7,5. Сумма финансирования равна 72000, а максимальный экономический эффект составляет 45000.
Рис.3.3.3 Дерево решений.

3.4 Контроль за выполнением плана внедрения организационно технических мероприятий по внедрению новой техники
Задача контроля за выполнением плана внедрения ОТМ осуществляется на основании отчёта по выполнению плана внедрения ОТМ. Следовательно эта задача сводится к созданию отчёта по выполнению плана.
3.4.1 Создание отчета по выполнению плана
3.4.1.1 Постановка задачи
Имеется план внедрения ОТМ и фактически внедренные ОТМ (Акт выполненных работ).
Необходимо рассчитать сколько всего мероприятий в отделе и общий фактический и экономический эффект в отделе.
Список обозначений представлен в таблице 3.4.1.1.
Таблица 3.4.1.1.
| Обозначение |
Название |
Диапазон значений переменных |
Единица измерения |
|
|
внедрённые мероприятия в i-том квартале |
0 или 1 |
шт. |
| Si |
Всего мероприятий в i-том квартале |
0-500 |
Шт. |
3.4.2.2. Разработка метода решения задачи
Рассчитываются следующие переменные:
![]()
-внедрённые мероприятия в i-том квартале;
Si – всего мероприятий в i-том квартале;
n – номер мероприятия.
3.4.2.3. Решение задачи на контрольном примере
Отчёт внедрения новой техники и передовой технологии на 2010 год
| № |
НГДУ. |
Ед.изм |
Кварталы (план/факт) |
Год внедрения |
Курирующий отдел ОАО «ТН» |
Примечание |
||||||||
| 1кв |
2кв |
3кв |
4кв |
|||||||||||
| 1 |
НГДУ (общ) |
скв |
3 |
0 |
6 |
0 |
8 |
0 |
6 |
0 |
3 |
все |
||
| НГДУ АзН |
скв |
0 |
0 |
1 |
0 |
1 |
0 |
1 |
0 |
3 |
все |
|||
| НГДУ Азн |
скв |
0 |
0 |
0 |
0 |
1 |
0 |
0 |
0 |
3 |
все |
|||
| НГДУ БН |
скв |
1 |
0 |
1 |
0 |
2 |
0 |
1 |
0 |
3 |
все |
|||
| НГДУДН |
скв |
1 |
0 |
1 |
0 |
1 |
0 |
1 |
0 |
3 |
все |
|||
| НГДУ ЕН |
скв |
0 |
0 |
1 |
0 |
0 |
0 |
0 |
0 |
3 |
все |
|||
| НГДУ ИН |
скв |
1 |
0 |
1 |
0 |
0 |
0 |
0 |
0 |
3 |
все |
|||
| НГДУ ИН |
скв |
0 |
0 |
0 |
0 |
1 |
0 |
0 |
0 |
3 |
все |
|||
| НГДУ ЛН |
скв |
0 |
0 |
0 |
0 |
0 |
0 |
1 |
0 |
3 |
все |
|||
| НГДУ ЛН |
скв |
0 |
0 |
1 |
0 |
2 |
0 |
2 |
0 |
3 |
все |
|||
| Наименование мероприятия : Применение новых насосных штанг Организация разработчик: Институт "ТатНИПИнефть" РД 00.А.6.2.-7/01 ( ВЗМР ) № патента: 2172395 ФИО разработчика: Фазлыев Р.Т. |
||||||||||||||
Таблица 3.4.2.3
3.5. Анализ результатов от внедрения новой техники
Для решения этой задачи необходимо сравнить фактический и экономический эффект.
3.5.1 Постановка задачи
Имеется в наличии фактический эффект и экономический эффект.
Они имеют свои параметры представленные в таблице 3.5.1
Таблица 3.5.1
| Обозначение |
Название |
Диапазон значений переменной |
Единица измерения |
| Э |
экономический эффект от внедрения мероприятия, руб. |
5000-100000 |
руб |
| Ц |
средневзвешенная цена реализации нефти по всем рынкам сбыта за отчетный период без НДС и экспортной пошлины |
3000-10000 |
руб./т; |
|
|
удельные коммерческие затраты (расходы по доставке нефти) |
10-500 |
тыс. руб./ скв.- опер. |
|
|
удельные условно-переменные затраты на добычу нефти |
20-200 |
руб./т |
|
|
ставка налога на добычу полезных ископаемых |
1000-3000 |
руб./т |
|
|
дополнительная добыча нефти, полученная за счет внедрения мероприятия |
50-2000 |
т. |
|
|
затраты на внедрение мероприятия без НДС |
600-1000 |
тыс.руб. |
| Н |
прочие налоги и платежи (налог на прибыль, налог на имущество) |
10-30 |
% |
Пусть
- жестко детерминированная модель, характеризующая изменение результативного показателя y от n факторов; все показатели получили приращение
(по сравнению с планом):
![]()
Требуется определить, какой частью приращение результативного показателя y обязано приращению i-го фактора, т. е. расписать следующую зависимость:
![]()
где
- общее изменение результативного показателя, складывающееся под одновременным влиянием всех факторных признаков;
- изменение результативного показателя под влиянием только фактора
.
3.5.2 Разработка метода решения задачи
Эта задача решается методом детерминированного факторного анализа. При этом используется прием цепных подстановок.
Прием цепных подстановок
![]()
Способ цепной подстановки является весьма простым и наглядным методом, наиболее универсальным из всех. Он используется для расчета влияния факторов во всех
типах детерминированных факторных моделей: аддитивных, мультипликативных, кратных и смешанных. Этот способ позволяет определить влияние отдельных факторов на изменение величины результативного показателя путем постепенной замены базисной величины каждого факторного показателя в объеме результативного показателя на фактическую в отчетном периоде. С этой целью определяют ряд условных величин результативного показателя, которые учитывают изменение одного, затем двух, затем трех и т. д. факторов, допуская, что остальные не меняются. Сравнение величины результативного показателя до и после изменения уровня того или иного фактора позволяет определить воздействие конкретного фактора на прирост результативного показателя, исключив влияние остальных факторов. При использовании этого метода достигается полное разложение.
Напомним, что при использовании этого способа большое значение имеет очередность изменения значений факторов, так как от этого зависит количественная оценка влияния каждого фактора.
Прежде всего нужно отметить, что не существует и не может существовать единой методики определения этого порядка - существуют модели, в которых он может быть определен произвольно. Лишь для небольшого числа моделей можно использовать формализованные подходы. На практике эта проблема не имеет большого значения, поскольку в ретроспективном анализе важны тенденции и относительная значимость того или иного фактора, а не точные оценки их влияния.
Тем не менее для соблюдения более или менее единого подхода к определению порядка замены факторов в модели можно сформулировать общие принципы. Введем некоторые определения.
Признак, непосредственно относящийся к изучаемому явлению и характеризующий его количественную сторону, называется первичным или количественным. Эти признаки: а) абсолютные (объемные); б) их можно суммировать в пространстве и времени. В качестве примера можно привести объем реализации, численность, стоимость оборотных средств и т. д.
Признаки, относящиеся к изучаемому явлению не непосредственно, а через один или несколько других признаков и характеризующие качественную сторону изучаемого явления, называются вторичными или качественными. Эти признаки: а) относительные; б) их нельзя суммировать в пространстве и времени. Примерами могут служить фондовооруженность, рентабельность и др. В анализе выделяют вторичные факторы 1-го, 2-го и т. д. порядков, получаемые путем последовательной детализации.
Жестко детерминированная факторная модель называется полной, если результативный показатель количественный, и неполной, если результативный показатель качественный. В полной двухфакторной модели один фактор всегда количественный, второй - качественный. В этом случае замену факторов рекомендуют начинать с количественного показателя. Если же имеется несколько количественных и несколько качественных показателей, то сначала следует изменить величину факторов первого уровня подчинения, а потом более низкого. Таким образом, применение способа цепной подстановки требует знания взаимосвязи факторов, их соподчиненности, умения правильно их классифицировать и систематизировать.
Теперь рассмотрим на нашем примере порядок применения способа цепных подстановок.
Алгоритм расчета способом цепной подстановки для данной модели выглядит следующим образом:
млн. руб.
млн. руб.
млн. руб.
Как видим, второй показатель валовой продукции отличается от первого тем, что при его расчете принята фактическая численность рабочих вместо запланированной. Среднегодовая выработка одним рабочим в том и другом случае плановая. Значит, за счет увеличения количества рабочих выпуск продукции увеличился на 32 000 млн. руб. (192 000 - 160 000).
Третий показатель отличается от второго тем, что при расчете его величины выработка рабочих принята по фактическому уровню вместо плановой. Количество же работников в обоих случаях фактическое. Отсюда за счет повышения производительности труда объем валовой продукции увеличился на 48 000 млн. руб. (240 000 - 192 000).
Таким образом, перевыполнение плана по объему валовой продукции явилось результатом влияния следующих факторов:
а) увеличение численности рабочих
+ 32 000 млн. руб.
б) повышение уровня производительности труда
+ 48 000 млн. руб.
Итого:
+ 80 000 млн. руб.
Алгебраическая сумма факторов при использовании данного метода обязательно должна быть равна общему приросту результативного показателя:
![]()
2.3.1 Решение задачи на контрольном примере
Имеется параметры экономического и фактического эффекта. Список значений экономического эффекта приведена в таблице 3.5.3.1,а для фактического эффекта приведена в таблице 3.5.3.2 Сравнить экономический и фактический эффект.
Таблица 3.5.3.1
| Обозначение |
Название |
Значение |
| Э |
экономический эффект от внедрения мероприятия, руб. |
271026,75 |
| Ц |
средневзвешенная цена реализации нефти по всем рынкам сбыта за отчетный период без НДС и экспортной пошлины |
6515,8 |
|
|
удельные коммерческие затраты (расходы по доставке нефти) |
3100 |
|
|
удельные условно-переменные затраты на добычу нефти |
160 |
|
|
ставка налога на добычу полезных ископаемых |
2353,3 |
|
|
дополнительная добыча нефти, полученная за счет внедрения мероприятия |
1010 |
|
|
затраты на внедрение мероприятия без НДС |
600000 |
| Н |
прочие налоги и платежи (налог на прибыль, налог на имущество) |
40498,25 |
Таблица 3.5.3.2
| Обозначение |
Название |
Значение |
| Э |
экономический эффект от внедрения мероприятия, руб. |
621636,75 |
| Ц |
средневзвешенная цена реализации нефти по всем рынкам сбыта за отчетный период без НДС и экспортной пошлины |
6515,8 |
|
|
удельные коммерческие затраты (расходы по доставке нефти) |
2800 |
|
|
удельные условно-переменные затраты на добычу нефти |
160 |
|
|
ставка налога на добычу полезных ископаемых |
2353,3 |
|
|
дополнительная добыча нефти, полученная за счет внедрения мероприятия |
1010 |
|
|
затраты на внедрение мероприятия без НДС |
500000 |
| Н |
прочие налоги и платежи (налог на прибыль, налог на имущество) |
6515,8 |

Таким образом, при сравнении экономического и фактического эффекта, экономия явилось результатом влияния следующих факторов:
а) уменьшение удельные коммерческие затраты (расходы по доставке нефти)
+ 263610.
б) уменьшение затрат на внедрения мероприятия
+ 87000.
Итого:
+ 350610.
Алгебраическая сумма факторов при использовании данного метода равна общему приросту результативного показателя:
263610+87000=350610 руб.
4 ИНФОРМАЦИОННОЕ ОБЕСПЕЧЕНИЕ
4.1 Концептуальное проектирование базы данных
Целью концептуального проектирования является построение описания базы данных (БД) на едином языке концептуальной модели. Описание модели БД на данном этапе осуществляется с помощью модели «сущность – связь».
Исходными данными для концептуального проектирования является DFD- диаграмма (модель поведения) задачи.
В таблице 4.1.1 представлены сущности базы данных:
Таблица 4.1.1
| Обозначение сущности (связи) |
Наименование сущности (связи) |
Количество экземпляров |
| S1 |
Журнал |
1000 |
| S2 |
План внедрения ОТМ |
800 |
| S3 |
Отчет по выполнению плана ОТМ |
800 |
| S4 |
Экономический расчет |
4 |
| S5 |
НГДУ |
20 |
| S6 |
Курирующие отделы |
520 |
Сущность «Журнал» содержит данные о мероприятиях : Код ОТМ, наименование ОТМ, аннотация, номер договора, номер патента, руководящий документ, код НГДУ, код расчёта, номер плана внедрения ОТМ, номер отчёта, организация разработчик, ФИО разработчика, табельный номер разработчика, год внедрения, единица измерения.
Сущность «Экономический расчет» содержит информацию о возможных видах расчета экономии: код расчета, экономическая эффект, затраты на внедрение, ШЭФ.
Сущность «План внедрения ОТМ» содержит информацию о плане внедрения ОТМ: номер плана внедрения ОТМ, дата начала внедрения ОТМ, количество внедряемых ОТМ, год плана, аннотация плана.
Сущность «Отчет по выполнению плана ОТМ» содержит информацию об отчете по выполнению плана ОТМ: номер отчета, дата окончания внедрения ОТМ, количество внедренных ОТМ, примечание.
В таблице 4.1.2 представлены наименования атрибутов каждой сущности и соответствующие им домены, значения атрибутов.
Таблица 4.1.2
| Наименование сущности (количество экземпляров) |
Наименование атрибута |
Наименование домена |
| Журнал (1000) |
*Код ОТМ |
Код ОТМ |
| Наименование ОТМ |
Наименование ОТМ |
|
| Аннотация |
Аннотация |
|
| Номер договора |
Номер договора |
|
| Номер патента |
Номер патента |
|
| Руководящий документ |
Руководящий документ |
|
| Код НГДУ |
Код НГДУ |
|
| Код расчёта |
Код расчёта |
|
| Номер плана внедрения |
Номер плана внедрения |
|
| Номер отчета |
Номер отчета |
|
| Организация разработчик |
Организация разработчик |
|
| ФИО разработчика |
ФИО разработчика |
|
| Табельный номер разработчика |
Табельный номер |
|
| Код отдела |
Код отдела |
|
| Единица измерения |
Единица измерения |
|
| Год внедрения |
Даты |
|
| Дата заключения |
Даты |
|
| Заключение |
Заключение |
|
| План внедрения ОТМ (800) |
Номер плана внедрения ОТМ |
Номер плана внедрения ОТМ |
| Дата начала внедрения ОТМ |
Даты |
|
| Аннотация плана |
Аннотация плана |
|
| Количество внедряемых ОТМ |
Количество внедряемых ОТМ |
|
| Год плана |
Даты |
|
| Отчет по выполнению плана (800) |
Номер отчета |
Номер отчёта |
| Дата окончания внедрения ОТМ |
Даты |
|
| Примечание |
Примечание |
|
| Количество внедренных ОТМ |
Количество внедренных ОТМ |
|
| Экономический расчет (4) |
Код расчета |
Код расчёта |
| Затраты на внедрение ОТМ |
Затраты на внедрение ОТМ |
|
| Удельные затраты |
Удельные затраты |
|
| Экономический эффект |
Экономический эффект |
|
| НГДУ (20) |
Код НГДУ |
Код НГДУ |
| Начальник НГДУ |
Начальник НГДУ |
|
| Наименование НГДУ |
Наименование НГДУ |
|
| Курирующие отделы(520) |
Код отдела |
Код отдела |
| Код НГДУ |
Код НГДУ |
|
| Наименование отдела |
Наименование отдела |
|
| Начальник отдела |
Начальник отдела |
Таблица 4.1.3
№ |
Наименование домена |
Название и описание типа данных (максимальное количество знаков) |
Примеры значений |
| 1 |
Код ОТМ |
Код ОТМ |
1234 |
| 2 |
Наименование ОТМ |
Наименование ОТМ, текстовый (255) |
Внедрение нового оборудования |
| 3 |
Наименование отдела |
Отдел, текстовый (15) |
Управление разработки |
| 4 |
Даты |
Даты, дата/время (краткий формат даты) |
12.09.2000 |
| 5 |
Аннотация |
Аннотация, поле МЕМО |
? |
| 6 |
Код расчета |
Расчет, числовой (длинное целое) |
1 |
| 7 |
Количество внедрённых ОТМ |
Внедрено на объекте, поле МЕМО |
на складе база ЦДНГ-5 |
| 8 |
Заключение |
Заключение, текстовый |
Рекомендуется внедрить на складе базы ЦДНГ-1 |
| 9 |
ФИО разработчика |
ФИО, текстовый (255) |
Гарипов Ф.И. |
| 10 |
Табельный номер разработчика |
Табельный номер, числовой (длинное целое) |
30007 |
| 11 |
Номер договора |
Номер договора, текстовый (255) |
00.А.6.2.-7/01(В3МР) |
| 11 |
Номер патента |
Номер патента, числовой(длинное целое) |
123 |
| 12 |
Руководящий документ |
Руководящий документ, числовой(длинное целое) |
39-0147585-214-00 |
| 13 |
Единица измерения |
Единица измерения, текстовый (255) |
скв. |
| 14 |
Затраты на внедрение |
Затраты на внедрение, денежный |
3658,20 |
| 15 |
Код отдела |
Код отдела, счетчик |
103 |
| 16 |
Начальник НГДУ |
Начальник, текстовый (50) |
Анваров Н.Г. |
| 17 |
Наименование НГДУ |
Имя НГДУ, текстовый (100) |
НГДУ "Ямашнефть" |
| 18 |
Удельные затраты |
Удельные затраты, денежный |
3658,20 |
| 19 |
Экономический эффект |
Экономический эффект, денежный |
3658,20 |
| 20 |
Начальник отдел |
Начальник отдел, текстовый (100) |
Анваров Н.Г. |
Концептуальная модель представлена на рисунке 4.1.1.
Рис.4.1.1 Концептуальная модель базы данных
4.2. Логическое проектирование базы данных
При логическом проектировании базы данных используется методика, ориентированная на реляционную модель данных.
Базовыми понятиями в реляционной модели данных являются: отношение, схема отношения, атрибуты, домены, функциональная зависимость атрибутов отношения.
После преобразования отношений в 3НФ получаем таблицу 4.2.2
Таблица 4.2.2
| Наименование сущности (количество экземпляров) |
Наименование полей |
Функциональные зависимости F1 |
| Журнал (1000) |
*Код ОТМ |
* |
| Наименование ОТМ |
¬ |
|
| Аннотация |
¬ |
|
| Номер договора |
¬ |
|
| Номер патента |
¬ |
|
| Руководящий документ |
¬ |
|
| Код НГДУ |
¬ |
|
| Код расчёта |
¬ |
|
| Номер плана внедрения |
¬ |
|
| Номер отчета |
¬ |
|
| Организация разработчик |
¬ |
|
| ФИО разработчика |
¬ |
|
| Табельный номер разработчика |
¬ |
|
| Код отдела |
¬ |
|
| Единица измерения |
¬ |
|
| Год внедрения |
¬ |
|
| Дата заключения |
¬ |
|
| Заключение |
¬ |
|
| План внедрения (800) |
Номер плана внедрения ОТМ |
* |
| Дата начала внедрения |
¬ |
|
| Количество внедряемых ОТМ по кварталам |
¬ |
|
| Год плана |
¬ |
|
| Аннотация плана |
¬ |
|
| Отчет по выполнению плана (800) |
Номер отчета |
* |
| Дата окончания внедрения |
¬ |
|
| Примечание |
¬ |
|
| Количество внедренных ОТМ по кварталам |
¬ |
Таблица 4.2.2(окончание таблицы)
| Экономический расчет (4) |
Код расчета |
* |
| Финансирование по кварталам |
¬ |
|
| Экономический эффект удельный |
¬ |
|
| Экономический эффект гарантированный |
¬ |
|
| Удельные затраты |
¬ |
|
| НГДУ (20) |
Код НГДУ |
* |
| Начальник НГДУ |
¬ |
|
| Наименование НГДУ |
¬ |
|
| Курирующие отделы(520) |
Код отдела |
* |
| Код НГДУ |
* |
|
| Наименование отдела |
¬ |
|
| Начальник отдела |
¬ |
Логическая модель базы данных представлена на рисунке 4.2.1
Рис.4.2.1 Логическая модель

4.3 Ведение базы данных
Для определения задач по поддержке базы данных в актуальном состоянии необходимо выполнить следующие действия:
1. Определить список событий, связанных с изменениями в БД.
2. Провести классификацию событий.
3. Описать постановки задач по ведению БД.
4.3.1 Определение списка событий
Описание структуры отношения и списка событий приведены в таблицах 4.3.1.1– 4.3.2.1.
Таблица 4.3.1.1
| № |
Наименование сущности |
Наименование отношения |
Максимальное количество символов при вводе значения |
Среднее количество символов при вводе значения |
| 1 |
Журнал (1000) |
*Код ОТМ |
10 |
4 |
| Наименование ОТМ |
255 |
40 |
||
| Аннотация |
1500 |
25 |
||
| Номер договора |
15 |
6 |
||
| Номер патента |
15 |
6 |
||
| Руководящий документ |
20 |
10 |
||
| Код НГДУ |
10 |
4 |
||
| Код расчёта |
10 |
4 |
||
| Номер плана внедрения |
15 |
6 |
||
| Номер отчета |
15 |
6 |
||
| Организация разработчик |
255 |
40 |
||
| ФИО разработчика |
255 |
25 |
||
| Табельный номер разработчика |
15 |
6 |
||
| Код отдела |
10 |
4 |
||
| Единица измерения |
10 |
4 |
||
| Год внедрения |
10 |
6 |
||
| Дата заключения |
10 |
6 |
||
| Заключение |
1500 |
40 |
||
| 2 |
План внедрения(800) |
Номер плана внедрения ОТМ |
15 |
6 |
| Дата начала внедрения |
15 |
6 |
||
| Количество внедряемых ОТМ по кварталам |
10 |
4 |
||
| Год плана |
10 |
6 |
||
| Аннотация плана |
255 |
25 |
||
| 3 |
Отчет по выполнению плана (800) |
Номер отчета |
15 |
6 |
| Дата окончания внедрения |
20 |
6 |
||
| Примечание |
255 |
14 |
||
| Количество внедренных ОТМ по кварталам |
10 |
4 |
Таблица 4.3.1.1(окончание таблицы)
| 4 |
Экономический расчет (4) |
Код расчета |
10 |
4 |
|
| Финансирование по кварталам |
50 |
15 |
|||
| Экономический эффект удельный |
50 |
15 |
|||
| Экономический эффект гарантированный |
50 |
15 |
|||
| Удельные затраты |
50 |
15 |
|||
| 5 |
НГДУ (20) |
Код НГДУ |
10 |
4 |
|
| Начальник НГДУ |
50 |
10 |
|||
| Наименование НГДУ |
50 |
20 |
|||
| 6 |
Курирующие отделы(520) |
Код отдела |
10 |
4 |
|
| Код НГДУ |
10 |
4 |
|||
| Наименование отдела |
50 |
15 |
|||
| Начальник отдела |
50 |
10 |
|||
Виды изменений в БД и примеры событий представлены в таблице 4.3.1.3, 4.3.1.4
Таблица 4.3.1.3
| № |
Наименование сущности |
Вид изменения в БД |
Примеры событий |
Пояснение |
| 1 |
Журнал |
Добавление |
Подача нового предложения для включения в план ОТМ |
Множество элементов |
| Удаление |
Удаление предложения для включения в план ОТМ |
Один элемент |
||
| Изменение |
Изменения данных ОТМ |
Множество элементов |
||
| 2 |
НГДУ |
Изменение |
Изменение номера НГДУ (места работы) |
Множество элементов |
| 3 |
Отдел |
Изменение |
Изменение начальника цеха |
Один элемент |
| 4 |
План внедрения |
Добавление |
Формирование нового плана внедрения |
Один элемент |
| Изменение |
Изменение плана внедрения |
Один элемент |
||
| 5 |
Отчет по выполнению плана ОТМ |
Добавление |
Формирование нового отчета по выполнению плана ОТМ |
Один элемент |
| Изменение |
Изменение отчета по выполнению плана ОТМ |
Один элемент |
||
| 6 |
Экономический расчёт |
Добавление |
Добавление данных экономического расчёта |
Множество элементов |
| Изменение |
Изменение данных экономического расчёта |
Один элемент |
Таблица 4.3.1.4
| № |
Наименование событий |
Частота наступления события |
Документ источник информации о наступлении события, должностное лицо, степень активности |
| 1 |
Подача нового предложения для включения в план ОТМ |
1000 раз в год |
Предложение для включения в план ОТМ, Организация-разработчик, активный |
| 2 |
Удаление предложения для включения в план ОТМ |
200 раз в год |
Отказ на добавление предложения для включения в план ОТМ, Производственные отделы, активный |
| 3 |
Изменения данных предложения для включения в план ОТМ |
900 раз в год |
Предложение для включения в план ОТМ, организации-разработчики, активный |
| 4 |
Изменение номера НГДУ |
5 раза в год |
Приказ о переводе сотрудника, отделы, активный |
| 5 |
Изменение начальника отдела |
5 раза в год |
Приказы, отделы, активный |
| 6 |
Формирование нового плана внедрения |
800 раз в год |
План ОТМ , технический отдел, активный |
| 7 |
Изменение плана внедрения |
400 раз в год |
План ОТМ, технический отдел, активный |
| 8 |
Формирование нового отчета по выполнению плана |
800 раз в год |
Отчет по выполнению плана, инженерный центр, активный |
| 9 |
Изменение отчета по выполнению плана |
300 раз в год |
Отчет по выполнению плана, инженерный центр, активный |
| 10 |
Добавление данных экономического расчёта |
800 раз в год |
Данные экономического расчёта, экономический отдел, активный |
| 11 |
Изменение данных экономического расчёта |
300 раз в год |
Данные экономического расчёта, экономический отдел, активный |
4.3.2 Провести классификацию событий
Произведем классификацию событий. Определим окончательный список событий, который представлен в таблице 4.3.2.1.
Таблица 4.3.2.1
| Номер события |
Событие |
| 1 |
Подача нового предложения для включения в план ОТМ |
| 2 |
Удаление предложения для включения в план ОТМ |
| 3 |
Изменения данных предложения для включения в план ОТМ |
| 4 |
Изменение номера НГДУ |
| 5 |
Добавление нового отдела |
| 6 |
Формирование нового плана внедрения |
| 7 |
Изменение плана внедрения |
| 8 |
Формирование нового отчета по выполнению плана |
| 9 |
Изменение отчета по выполнению плана |
Окончательный список сущностей представлен в таблице 4.3.2.2
Таблица 4.3.2.2
| № |
Наименование сущности |
| 1 |
Журнал |
| 2 |
НГДУ |
| 3 |
Отделы |
| 4 |
Отчет по выполнению плана |
| 5 |
План внедрения |
| 6 |
Экономический расчет |
Покрытие множества событий представлено на рисунке 4.3.2.1
Рисунок 4.3.2.1
В результате получили задачи по ведению базы данных, представленные в таблице 4.3.2.3.
Таблица 4.3.2.3
| Обозначение |
Задачи по ведению базы данных |
| К1 |
ведение данных о мероприятие; |
| К2 |
формирование плана внедрения |
| К3 |
формирование отчета по выполнению плана |
4.3.3. Постановка задач ведения базы данных
По определенным классам событий выделим следующие задачи по ведению базы данных:
- ведение данных о ОТМ.
Постановку задач ведения базы данных оформим в виде таблиц 4.3.3.1. и 4.3.3.2.
Таблица 4.3.3.1
| Задача ведения БД |
Наименования событий |
Частота наступления события |
Документы, источник документов |
| Ведение данных о ОТМ |
Подача нового предложения для включения в план ОТМ |
1000 раз в год |
Предложение для включения в план ОТМ, Организация-разработчик |
| Удаление предложения для включения в план ОТМ |
200 раз в год |
Отказ на добавление предложения для включения в план ОТМ, Производственные отделы |
|
| Изменения данных предложения для включения в план ОТМ |
900 раз в года |
Предложение для включения в план ОТМ, организации-разработчики |
Таблица 4.3.3.1
| Задача ведения БД |
Отношения логической модели, затрагиваемые задачей |
Функции задачи |
Частота выполнения задачи |
| Ведение данных о ОТМ |
Журнал |
Регистрация поступившего предложения, удаление данных, в том числе и устаревших, изменение некоторых данных |
1800 раз в год |
| Заключение |
|||
| Расчет |
5 ТЕХНОЛОГИЧЕСКИЙ ПРОЦЕСС ОБРАБОТКИ ДАННЫХ
Блок-схема технологического процесса включает в себя как ручную обработку данных, так и автоматическую или автоматизированную обработку. В технологическом процессе обработки данных содержаться все процедуры отражающие выполнение функциональных задач.
На рисунке 5.1.1 представлен технологический процесс управления организационно техническими мероприятиями по внедрению новой техники.
Организации разработчики направляют в производственные отделы свои предложения для включения в план, оно регистрируется в базе данных. Формируется список зарегистрированных предложений. По зарегистрированным предложениям проводится предварительный анализ. Если предложение прошло предварительный анализ то оно включается в план ОТМ и осуществляется экспериментальное внедрение этого мероприятия. Далее осуществляется определение экономического эффекта от внедрения ОТМ. Для этого необходим список ОТМ и результаты внедрения. После всего этого возможно формирование списка самых оптимальных ОТМ, которые могут быть рекомендованы на внедрение на других цехах во всем объединении.
Технологический процесс формирование годового плана по внедрению ОТМ
Технологический процесс экспертиза и расчет экономической эффективности
Технологический процесс выбор ОТМ
Технологический процесс контроль за выполнением плана внедрения ОТМ
Технологический процесс анализ результатов от внедрения новой техники
5.2 Обеспечение достоверности и защиты данных
Под достоверностью информации понимается мера ее истинности. Исходными данными для расчета достоверности информации является технологический процесс обработки данных (ТПОД), т.е. расчет достоверности информации необходим для задач ведения базы данных: ведение данных об авторе, ведение данных о рацпредложениях. Искажение информации в процессе обработки приводит к принятию неверных решений.
Достоверность информации оценивается вероятностью не искажения сообщений. Пусть ТПОД имеет n последовательных этапов. Если известны вероятности возникновения ошибок на каждом этапе, то достоверность обработки информации определяется выражением:
![]()
Где Р
ош i
–
вероятность искажения сообщения на i
-м этапе ТПОД или, поскольку
, как правило близка к нулю:
Важнейшей функцией АИС является обеспечение необходимой достоверности обработки информации. Реализация этой функции связана с выполнением процедур повышающих достоверность информации. Примерами таких процедур, позволяющих обнаружить ошибки, являются:
- визуальный контроль (Pобн ош = 0.9);
- ввод данных двумя операторами (Pобн ош = 0.95);
- использование контрольных сумм ( Pобн ош = 0.999).
Пусть в последовательном ТПОД присутствует k -ая операция повышения достоверности информации. Вероятностью обнаружения ошибок на k -ой операции равна Pобн ош к . Тогда достоверность информации после выполнения k -ой операции можно определить по формуле:
Рк = Рк-1 + Робн ош к (1 – Рк-1 ).
ТПОД включает четыре последовательные операции с соответствующими вероятностями искажения информации и обнаружения ошибок:
1. Ввод данных в ЭВМ (Рош 1 = 2*(10-4));
2. Визуальный контроль вводимых данных (Pобн ош 2 = 0,9);
3. Обработка данных на ЭВМ (Рош 3 = 10-8);
4. Печать результатов обработки данных (Рош 4 = 3´ (10-4)).
Необходимо обеспечить достоверность обработки данных с вероятностью ошибки не более 2´10-5.
1.Определим достоверность информации после выполнения первой операции:
Р1 = (1-Рош 1 ) = (1-2´ (10-4)) =0,9998
и вероятность ошибки:
Q1 = 1 – Р1 = 1-0,9997 = 0,0002.
2. Определим достоверность информации в связи с обнаружением и исправлением ошибок при выполнении второй операции:
Р2 = Р1 + Q1 ´ Pобн ош 2 = 0,9998+0,0002´0,9 = 0,99998.
И вероятность ошибки:
Q2 = 1- Р2 = 1 – 0,99998 = 0,00002.
6. Определим достоверность информации при завершении третьей операции:
Р3 = Р2 ´ (1 – Рош3 ) = 0,99998 ´ (1 – (10-8)) = 0,99997999
и вероятность ошибки:
Q3 = 1 – Рош 3 = 1- 0, 99997999 = 0,00002001.
7. Определим достоверность информации при завершении четвертой операции:
P4 = P3 ´ (1- Pош 4 )= 0,99997999×(1- 3´ (10-4))=0,999679996
и вероятность ошибки:
Q4 = 1- Pош 4 = 1 – 0, 999679996 = 0,000320004.
8. Вероятность искажения информации превышает допустимое значение. Поэтому вводим дополнительную операцию визуального контроля информации. Определим достоверность информации в связи с обнаружением и исправлением ошибок при выполнении этой операции:
Р5 = Р4 + Q4 ´ Pобн ош 2 = 0,999679996+0,000320004´0,9 = 0,999968.
И вероятность ошибки:
Q5 = 1 – P5 = 1 – 0,999968 = 0,000032.
9. Вероятность искажения информации превышает допустимое значение. Поэтому вводим дополнительную операцию визуального контроля информации. Определим достоверность информации в связи с обнаружением и исправлением ошибок при выполнении этой операции:
Р6 = Р5 + Q5 ´ Pобн ош 2 = 0,999968+0,000032´0,9 = 0,9999968.
И вероятность ошибки:
Q5 = 1 – P5 = 1 – 0,9999968 = 0,0000032.
Требования к системе обработки данных по достоверности выполняются.
6 ПРОГРАММНОЕ ОБЕСПЕЧЕНИЕ, ИНТЕРФЕЙС
6.1 Проектирование пользовательского интерфейса
Разрабатываемой АИС будут пользоваться 5 видов пользователей: службы НТИ (1), цеха (2), технический отдел (3), инженерный центр (4), экономический отдел (5). Каждый пользователь выполняет разные задачи и функции, ведет диалог с системой. Интерфейс является диалогом между пользователем и системой. Далее рассмотрим глобальную структуру диалогов для пользователей. Для представления глобальной структуры диалога будем использовать модель графа «и-или».
Определим тип шага диалога. Структура диалога в форме графа И-ИЛИ с текстовым описанием для каждого оператора представлена на рисунке 6.1.1
Рисунок 6.1.1
0-Задачи;
1-Ведение БД;
1.1- Ведение данных о мероприятии;
1.1.1-Ведение регистрационных данных;
1.1.2-Ведение результатов экономического расчёта;
1.1.3-Ведение данных о результатах внедрения;
1.1.4.-Ведение данных о заключении;
2-Планы;
2.1- Формирование плана внедрения;
3-Инженерный центр;
3.1.-Выбор оптимальных мероприятий.
3.2.-Формирование отчета по выполнению плана;
4-Расчет эффекта;
4.1.-Расчет ожидаемого эффекта
4.2.-Расчет фактического эффекта
Сценарии диалога
Далее представлены сценарии диалога для каждого оператора в форме схем алгоритмов с текстовым описанием.
На рисунке 6.2.1 представлена схема сценария диалога, соответствующая вершине “ИЛИ” графа “И-ИЛИ” для решения задач ведения базы данных. Пользователем этого интерфейса являются службы НТИ.
Рисунок 6.2.1

На рисунке 6.2.2 представлена схема сценария диалога, соответствующая вершине “ИЛИ” для решения задачи ведение данных о мероприятии, для пользователей служб НТИ.
Рисунок 6.2.2

На рисунке 6.2.5 представлена схема сценария диалога, соответствующая вершине “ИЛИ” для решения задачи о планах, для пользователей инженерного центра.
Рисунок 6.2.5

На рисунке 6.2.6 представлена схема сценария диалога, соответствующая вершине “ИЛИ” для решения задачи о ведении данных об эффекте, для пользователей экономического отдела.
Рисунок 6.2.6

Алгоритм формирования годового плана представлен на рисунке 6.2.7
Рисунок 6.2.6

Алгоритм расчёта экономического эффекта представлен на рисунке 6.2.8
Рисунок 6.2.8
Алгоритм выбора оптимальных организационно технических мероприятий представлен на рисунке 6.2.9
Рисунок 6.2.9
Алгоритм контроля за выполнением плана внедрения организационно технических мероприятий представлен на рисунке 6.2.10
Рисунок 6.2.10
Алгоритм анализа результатов от внедрения новой техники представлен на рисунке 6.2.11
Рисунок 6.2.11
6.3.1 Экранные формы
Экранная форма «Главная экранная форма» представлена на рисунке 6.3.1
Рисунок 6.3.1

Экранная форма «Выбора пользователей» представлена на рисунке 6.3.2
Рисунок 6.3.2

Экранная форма «Журнал мероприятий» представлена на рисунке 6.3.3.
Рисунок 6.3.3

Экранная форма «Карточка мероприятия» представлена на рисунке 6.3.4
Рисунок 6.3.4


6.4 Алгоритмы программ решения прикладных задач
6.4.1 Формирование годового плана
Необходимо сформировать годовой план. Выходная форма r’(см. отношение r’ , таблицу 6.4.1) должна содержать следующие данные:
1. «Наименование отдела»
2. «Наименование НГДУ»
3. «Количество внедряемых мероприятий по кварталам»
4. «Год внедрения»
5. «Финансирование по кварталам»
6. «Экономический эффект удельный»
7. «Экономический эффект гарантированный»
8. «Удельные затраты»
9. «Единицы измерения»
10. «Наименование мероприятия»
11. «Номер договора»
12. «Руководящий документ»
13. «Номер патента»
14. «ФИО разработчика»
15. «Код мероприятия»
16. «Год плана»
17. «Наименование организации разработчика»
Исходные данные содержаться в отношениях r1 , r2 , r4, r5 ,r6. (см. таблицу 6.4.1) базы данных (БД). Подсхема БД с путями доступа, атрибутами связи и необходимыми для решения задачи отношениями показана на рис. 6.4.1.1
Схема алгоритма решения прикладной задачи показана на рис. 6.4.1.2
Рисунок 6.4.1.1
Таблица 6.4.1
| Обозначение отношений |
Название отношений |
Обозначение (альтернативное обозначение) атрибутов |
Название атрибутов |
|
| 1 |
r1 |
Журнал |
1.КОТМ 2.НОТМ 3.НД 4.НП 5.РД 6.НОР 7.ФИОР 8.ИЗМ 9.ГВ 10.КЭР 11.НПВ 12.КНГДУ 13.КО |
Код ОТМ Наименование ОТМ Номер договора Номер патента Руководящий документ Наименование организации разработчика ФИО разработчика Единица измерения Год внедрения Код экономического расчёта Номер плана внедрения Код НГДУ Код отдела |
| 2 |
r2 |
План внедрения |
1.ГП 2.КВОТМ 3.НПВ |
Год плана Количество внедряемых ОТМ по кварталам Номер плана внедрения |
| 3 |
r4 |
Экономический расчет |
1.ФК 2.ЭЭУ 3.ЭЭГ 4.КЭР 5.УЗ |
Финансирование по кварталам Экономический эффект удельный Экономический эффект гарантированный Код экономического расчёта Удельные затраты |
| 4 |
r5 |
НГДУ |
1. КНГДУ 2.ННГДУ |
Код НГДУ Наименование НГДУ |
| 5 |
r6 |
Отделы |
1.КО 2.КНГДУ 3.НО |
Код отдела Код НГДУ Наименование отдела |
| 6 |
r, |
Годовой план |
1.НОТМ 2.НД 3.НП 4.РД 5.НОР 6.ФИОР 7.ИЗМ 8.ГВ 9.ГП 10.КВОТМ 11.ФК 12.ЭЭУ 13.ЭЭГ 14.УЗ 15.ННГДУ 16.НО 17.КОТМ |
Наименование ОТМ Номер договора Номер патента Руководящий документ Наименование организации разработчика ФИО разработчика Единица измерения Год внедрения Год плана Количество внедряемых ОТМ по кварталам Финансирование по кварталам Экономический эффект удельный Экономический эффект гарантированный Удельные затраты Наименование НГДУ Наименование отдела Код ОТМ |
Рисунок. 6.4.1.2
6.4.3 Выбор оптимальных организационно технических мероприятий
Необходимо записать данные из программы в отношение r10 . Должны быть записаны следующие данные:
1. «Номер ОТМ»;
2. «Экономический эффект»;
3. «Затраты на внедрение»;
3. «Значение параметра включения или не включения мероприятий в оптимальный набор».
Данные задачи будут содержаться во временных отношениях r10 (см. табл.6.4.3) базы данных (БД). При записи будут использоваться данные программы, а также отношения r1 и r4 . Подсхема БД с путями доступа, атрибутами связи и необходимыми для решения задачи отношениями показана на рис. 6.4.3.1 Схема алгоритма решения прикладной задачи показана на рис. 6.4.3.2

Рис. 6.4.3.1
Таблица 6.4.3
| Обозначение отношений |
Название отношений |
Обозначение (альтернативное обозначение) атрибутов |
Название атрибутов |
|
| 1 |
r1 |
Журнал |
1. НОТМ 3. КЭР …. |
Номер ОТМ Код экономического расчёта |
| 2 |
r4 |
Экономический расчёт |
1. КЭР 2. ЭЭ 3. ЗВ |
Код экономического расчёта Экономический эффект Затраты на внедрение |
| 3 |
r10 |
Оптимальные ОТМ |
1. НОТМ 2. ПОН |
Номер ОТМ Значение параметра характеризующего включение или не включение мероприятия в оптимальный набор |

Рис.6.4.3.2 Схема определения оптимальных ОТМ
6.4.4 Контроль за выполнением плана внедрения ОТМ
Необходимо сформировать отчет по выполнению плана внедрения. Выходная форма r’(см. отношение r’ , таблицу 6.4.4) должна содержать следующие данные:
1.«Наименование отдела»
2.«Наименование НГДУ»
3. «Количество внедряемых мероприятий»
4.«Количество Внедрённых мероприятий»
5.«Год внедрения»
6. «Единицы измерения»
7.«Наименование мероприятия»
8.«Номер договора»
9.«Руководящий документ»
10.«Номер патента»
11.«ФИО разработчика»
12.«Код мероприятия»
13.«Год плана»
Исходные данные содержаться в отношениях r1 , r2 , r3 , r5 , r6. (см. таблицу 6.4.4) базы данных (БД). Подсхема БД с путями доступа, атрибутами связи и необходимыми для решения задачи отношениями показана на рис. 6.4.4.1
Схема алгоритма решения прикладной задачи показана на рис. 6.4.4.2
Рисунок 6.4.4.1
Таблица 6.4.4
| Обозначение отношений |
Название отношений |
Обозначение (альтернативное обозначение) атрибутов |
Название атрибутов |
|
| 1 |
r1 |
Журнал |
1.КОТМ 2.НОТМ 3.НД 4.НП 5.РД 6.НОР 7.ФИОР 8.ИЗМ 9.ГВ 10.КЭР 11.НПВ 12.КНГДУ 13.КО 14.НОВП |
Код ОТМ Наименование ОТМ Номер договора Номер патента Руководящий документ Наименование организации разработчика ФИО разработчика Единица измерения Год внедрения Код экономического расчёта Номер плана внедрения Код НГДУ Код отдела |
| 2 |
r2 |
План внедрения |
1.ГП 2.КВОТМ 3.НПВ |
Год плана Количество внедряемых ОТМ Номер плана внедрения |
| 3 |
r3 |
Отчёт по выполнению плана |
1.НОВП 2.КВНОТМ |
Номер отчёта по выполнению плана Количество внедрённых ОТМ |
| 4 |
r5 |
НГДУ |
1. КНГДУ 2.ННГДУ |
Код НГДУ Наименование НГДУ |
| 5 |
r6 |
Отделы |
1.КО 2.КНГДУ 3.НО |
Код отдела Код НГДУ Наименование отдела |
| 6 |
r, |
Отчёт по выполнению плана |
1.НОТМ 2.НД 3.НП 4.РД 5.НОР 6.ФИОР 7.ИЗМ 8.ГВ 9.ГП 10.КВОТМ 11.КВНОТМ 12.ННГДУ 13.НО 14.КОТМ |
Наименование ОТМ Номер договора Номер патента Руководящий документ Наименование организации разработчика ФИО разработчика Единица измерения Год внедрения Год плана Количество внедряемых ОТМ Количество внедрённых ОТМ Наименование НГДУ Наименование отдела Код ОТМ |
Рисунок. 6.4.4.2
7 Комплекс технических средств
7.1 Оценка времени ввода данных
Процедура ввода данных связана с поддержкой базы данных (БД) в актуальном состоянии, с выполнением операций первоначальной загрузки БД, с добавлением, удалением и корректировкой данных. Ввод данных оператором обычно осуществляется с клавиатуры.![]()
При вводе данных с клавиатуры скорость ввода принимается равная 0.8 символов в секунду. Однако этот норматив может быть увеличен из-за сложности восприятия оператором исходной первичной информации (рукописный текст, пониженная контрастность), содержанием вводимых данных (тексты, цифровые коды) и повышенным требованием к достоверности информации. Для определения времени ввода T1 данных воспользуемся выражением:
где wi - частота выполнения i - ой операции (i=1, n ) за период времени (например, за год);
qi -количество символов, вводимых оператором при однократном выполнении i - ой операции (i=1, n );
vi - скорость ввода символов при выполнении i - ой операции ( i =1,n).
Расчет времени ввода данных производится для каждой операции. Рассматриваются все операции, связанные с поддержкой базы данных в актуальном состоянии, с вводом данных определяющих состояние управляемого процесса.
Службы НТИ, и производственные отделы в течение года осуществляют следующие операции по ведению данных о мероприятиях(таблица 7.1.1)
Таблица 7.1.1
| № |
Название операции |
Частота выполнения операции в течение года |
| 1 |
Подача нового предложения |
1000 |
| 2 |
Удаление предложения |
200 |
| 3 |
Изменения данных мероприятия |
900 |
| 4 |
Формирование нового плана внедрения |
800 |
| 5 |
Изменение плана внедрения |
400 |
| 6 |
Формирование нового отчёта по выполнению плана |
800 |
| 7 |
Изменение отчёта по выполнению плана |
300 |
| 8 |
Добавление нового НГДУ |
5 |
| 9 |
Добавление нового отдела отдела |
5 |
Таблица 7.1.2
| № |
Отношение БД, в которой производятся операции |
Название операции |
Вводимые данные |
Среднее количество вводимых символов |
| 1 |
Ведение данных о мероприятиях |
Подача нового предложения |
Табельный номер |
6 |
| ФИО |
25 |
|||
| Организация разработчик |
40 |
|||
| Код ОТМ |
4 |
|||
| Наименование ОТМ |
40 |
|||
| Аннотация |
25 |
|||
| Номер договора |
6 |
|||
| Номер патента |
6 |
|||
| Руководящий документ |
10 |
|||
| Единицы измерения |
4 |
|||
| Год внедрения |
6 |
|||
| Затраты на внедрение |
15 |
|||
| Экономический эффект |
15 |
|||
| Удельные затраты |
15 |
|||
| Удаление предложения |
Код ОТМ |
4 |
||
| Наименование ОТМ |
40 |
|||
| Аннотация |
25 |
|||
| Номер договора |
6 |
|||
| Номер патента |
6 |
|||
| Руководящий документ |
10 |
|||
| Единицы измерения |
4 |
|||
| Год внедрения |
6 |
|||
| Затраты на внедрение |
15 |
|||
| Экономический эффект |
15 |
|||
| Удельные затраты |
15 |
|||
| Табельный номер |
6 |
|||
| ФИО |
25 |
|||
| Организация разработчик |
40 |
|||
| Изменение данных мероприятия |
Номер договора |
6 |
||
| Номер патента |
6 |
|||
| Руководящий документ |
10 |
|||
| Единицы измерения |
4 |
|||
| Год внедрения |
6 |
|||
| Затраты на внедрение |
15 |
|||
| Экономический эффект |
15 |
|||
| Удельные затраты |
15 |
|||
| Табельный номер |
6 |
|||
| ФИО |
25 |
|||
| Организация разработчик |
40 |
Таблица 7.1.2(окончание таблицы)
| 2 |
Ведение данных о плане внедрения |
Формирование нового плана внедрения |
Номер плана внедрения |
6 |
| Дата начала внедрения |
6 |
|||
| Количество внедряемых ОТМ |
4 |
|||
| Год плана |
6 |
|||
| Аннотация плана |
25 |
|||
| Изменение плана внедрения |
Дата начала внедрения |
6 |
||
| Количество внедряемых ОТМ |
4 |
|||
| Год плана |
6 |
|||
| Аннотация плана |
25 |
|||
| 3 |
Ведение данных о отчёте по выполнению плана |
Формирование отчёта по выполнению плана |
Номер отчёта |
6 |
| Дата окончания внедрения |
6 |
|||
| Примечание |
14 |
|||
| Количество внедрённых ОТМ |
4 |
|||
| Изменение отчёта по выполнению плана |
Дата окончания внедрения |
6 |
||
| Примечание |
14 |
|||
| Количество внедрённых ОТМ |
4 |
|||
| 4 |
Ведение данных о НГДУ |
Добавление нового НГДУ |
Код НГДУ |
4 |
| Начальник НГДУ |
10 |
|||
| Наименование НГДУ |
20 |
|||
| 5 |
Ведение данных об курирующих отделах |
Добавление нового курирующего отдела |
Код отдела |
4 |
| Наименование отдела |
15 |
|||
| Начальник отдела |
10 |
Результаты расчетов времени ввода данных приведены в таблице 7.1.3
Таблица 7.1.3
| № |
Наименование операции |
Частота выполнения в год |
Количество вводимых символов при однократном выполнении операции |
Количество вводимых символов в год |
Скорость ввода, символов в сек. |
Время ввода данных (сек, час) |
| 1 |
Подача нового предложения |
1000 |
250 |
250000 |
0.8 |
312500 86.5 |
| 3 |
Удаление предложения |
200 |
250 |
50000 |
0.8 |
62500 17.3 |
| 4 |
Изменение данных мероприятия |
900 |
180 |
162000 |
0.8 |
202500 56.25 |
Таблица 7.1.3(окончание таблицы)
| 5 |
Формирование нового плана внедрения |
800 |
47 |
37600 |
0.8 |
47000 13 |
| 6 |
Изменение плана внедрения |
400 |
41 |
16400 |
0.8 |
20500 5.7 |
| 7 |
Формирование отчёта по выполнению плана |
800 |
30 |
24000 |
0.8 |
30000 8.3 |
| 8 |
Изменение отчёта по выполнению плана |
300 |
24 |
7200 |
0.8 |
9000 2.5 |
| 9 |
Добавление нового НГДУ |
5 |
34 |
170 |
0.8 |
212.5 0.06 |
| 10 |
Добавление нового курирующего отдела |
5 |
29 |
145 |
0.8 |
181.3 0.005 |
| Всего |
684393.8 189.615 |
7.2 Оценка времени печати данных
Каждую операцию печати данных необходимо связывать с классом устройства, типом печатной продукции и отдельными печатными документами. Для печати данных могут использоваться самописцы, графопостроители или принтеры с различными способами отображения информации.
Печатная продукция делится на два класса: текстовая и графическая печатная продукция.
К текстовой продукции относятся: текстовые документы с использованием одного шрифта; текстовые документы с использованием нескольких шрифтов; деловая графика с использованием символов псевдографики (контурные и площадные рисунки, таблицы).
Графическая печатная продукция включает в себя: деловую графику с использованием контурных графических примитивов (графики, геометрические фигуры, контурные рисунки, чертежи); деловую графика с использованием площадных графических примитивов (столбчатые и круговые диаграммы, штриховые рисунки); изобразительную графику (тоновые рисунки, изображения, полученные с фотографий).
Каждая операция печати характеризуется следующими параметрами:
- тип (бумага, конверт, прозрачная пленка, этикетки, альбом), вид (рулонный, листовой) и толщина носителя;
- формат носителя (ширина и длина листа в мм) и размер информационного поля (ширина поля и длина поля в мм);
- односторонняя или двухсторонняя печать;
- объем печатной продукции в символах или в страницах;
- заполняем ость страницы печатной продукции;
- качество и количество экземпляров;
- количество цветов и градаций яркости печатной продукции;
- характеристиками используемого шрифта (высота и шаг символа и строк, характеристика используем ости шрифта на странице);
Печатаются документы(приложение 1):
- план внедрения ОТМ;
-отчёт по выполнению плана внедрения ОТМ
Результаты анализа параметров операций приведены в таблицах 7.2.1 и 7.2.2
Таблица 7.2.1
| Наименование параметра |
Обозначение |
План внедрения ОТМ |
Отчёт по выполнению плана |
|
| Тип носителя |
- |
Бумага |
Бумага |
|
| Вид носителя |
- |
Листовой |
Листовой |
|
| Толщина носителя для качественной печати в мм |
sg |
0.06 |
0.06 |
|
| Ширина листа |
- |
210 |
210 |
|
| Длина листа |
- |
297 |
297 |
|
| Ширина поля |
lx |
165 |
165 |
|
| Длина поля |
ly |
257 |
257 |
|
| Двусторонняя печать |
- |
Нет |
Нет |
|
| Качество печати |
- |
Обычное |
Обычное |
|
| Количество экземпляров |
qg |
1 |
1 |
|
| Количество цветов |
- |
1 |
1 |
|
| Количество градаций яркости |
- |
2 |
2 |
|
| Размер шрифта (ширина символа) |
- |
2.58 |
2.58 |
|
| Количество символов в строке |
- |
60 |
60 |
|
| Количество строк в тексте |
- |
50 |
50 |
|
| Количество символов в тексте |
qc |
3000 |
3000 |
|
| Высота символа |
ht , h |
3.01 |
3.01 |
|
| Количество строк на странице |
ls |
50 |
50 |
|
| Количество страниц текста |
- |
1 |
1 |
|
Характеристики печатающих устройств
Таблица 7.2.2
| Марка принтера |
Характеристика устройства |
Значение характеристики |
|
| 1 |
Лазерный принтер HP LaserJet ХХХ3 |
Стоимость |
2479.0 у.е |
| Формат листа |
А4 |
||
| Скорость печати (vl страниц/мин) |
12 (страниц/мин) |
||
| Износ барабана (картриджа) (qr , страниц) |
20000 страниц |
||
| Стоимость барабана (картриджа) (crl у.е.) |
200 у.е. |
||
| Максимальное количество печатаемых страниц при одной заправке (qtn ) |
2500 страниц |
||
| Стоимость заправки картриджа тонером (ctn ) |
100 у.е |
В соответствии с определенными операциями печати, произведем расчет времени и стоимости печати каждого документа (таблица 7.2.3). Расчет производится для устройства печати: HP Lazer Jet XXX3.
Таблица 7.2.3
| Наименование параметра |
Выражение для расчета значения |
План внедрения ОТМ |
Отчёт по выполнению плана |
| Количество символов в тексте |
qc |
3000 |
3000 |
| Длина строки текста при использовании типового шрифта, символ |
lt =[lx /(6/7*ht )] |
63 |
63 |
| Длина строки текста, сим |
lc =[lx /(6/7*h)] |
63 |
63 |
| Количество строк текста на странице |
ls =[ly /l1 ] |
50 |
50 |
| Размер текста, стр |
qp =[qc /lc ]/ls |
0,96 |
0,96 |
| Время печати текста, с |
t3 =60*]qp [* qg /vl |
5 |
5 |
| Количество листов бумаги для выполнения качественной печати |
qg s =]qp *qg [ |
1 |
1 |
| Стоимость использования селенового барабана, у.е. |
cr m =qp * qg *crl /qrl |
0,0096 |
0,0096 |
| Стоимость тонера, у.е. |
ct m =qp *qg *ctn /qtn |
0,0384 |
0,0384 |
| Стоимость выполнения задания, у.е. |
с3 а =сg s *qg s + cr m + ct m |
0.3135 |
0,3135 |
Представим результаты в таблице 7.2.4, учитывая, что карточка мероприятий печатаются 800 раз в год.
Таблица 7.2.4
| Наименование задачи |
Наименование оператора |
Марка принтера |
Стоимость принтера, у.е |
Средняя стоимость печати, у.е. |
Среднее время печати, с |
| Печать документов |
Службы НТИ |
HP ХХХ3 |
2479.0 |
496 |
8000 |
7.3 Оценка времени загрузки рабочей станции
Время загрузки рабочей станции (автоматизированного рабочего места) оценим выражением:
T= T1 + T2 ,
где T - потребность пользователя в средствах вычислительной техники в ч;
T1 - время ввода информации пользователем, ч;
T2 - время регистрации (печати) информации, ч;
Учитывая трудоемкость выполнения работ за период времени S можно оценить необходимое количество рабочих станций:
q = é T/ S ù .
Если периодом оценки является календарный год, то имеющийся ресурс рабочего времени операторов рабочей станции можно оценить выражением:
S = s ´ t ´ g,
где t - продолжительность рабочей смены оператора в ч;
s - количество смен в рабочем дне;
g - количество рабочих дней в году.
Если s =2, t =10, g =250, то S =5000 ч.
T=T1 +T2 =189.615+2.2=192;
q = é T/ S ù = é192/5000 ù = é0.01 ù =1 .
· Оценка объема базы данных
В дальнейшем будем использовать следующие обозначения:
B( r) - количество блоков, требуемых для хранения всех кортежей отношения r ;
T( r) - количество кортежей отношения R;
V( r, a1 , a2 ,…, an ) - количество различных наборов значений a1 , a2 ,…, an атрибутов A1 , A2 ,…, An в отношении r .
Для оценки объема базы данных воспользуемся следующим выражением:
,
где i –индекс отношения ri , i=1, m,
Vi . – объем i -ого отношения базы данных.
Для определения объема Vi отношения ri , i=1, m, необходимо выполнить следующие действия:
1. Оценить размер в байтах одного кортежа отношения с учетом размещения значений каждого атрибута и заголовка кортежа.
2. Определить количество кортежей размещаемых в одном блоке.
3. Оценить количество блоков, необходимых для хранения отношения.
4. Оценить объем отношения в байтах.
В таблице 7.4.1 представлена оценка в байтах для всех кортежей.
Таблица 7.4.1
| Наименование сущности |
Наименование атрибутов |
Объём в байтах |
|||
| Журнал (1000) |
*Код ОТМ |
10 |
|||
| Наименование ОТМ |
255 |
||||
| Аннотация |
1500 |
||||
| Номер договора |
15 |
||||
| Номер патента |
15 |
||||
| Руководящий документ |
20 |
||||
| Код НГДУ |
10 |
||||
| Код расчёта |
10 |
||||
| Номер плана внедрения |
15 |
||||
| Номер отчета |
15 |
||||
| Организация разработчик |
255 |
||||
| ФИО разработчика |
255 |
||||
| Табельный номер разработчика |
15 |
||||
| Код отдела |
10 |
||||
| Единица измерения |
10 |
||||
| Год внедрения |
10 |
||||
| Дата заключения |
10 |
||||
| Заключение |
1500 |
||||
| План внедрения (800) |
Номер плана внедрения ОТМ |
15 |
|||
| Дата начала внедрения |
15 |
||||
| Количество внедряемых ОТМ |
10 |
||||
| Год плана |
10 |
||||
| Аннотация плана |
255 |
||||
| Отчет по выполнению плана (800) |
Номер отчета |
15 |
|||
| Дата окончания внедрения |
20 |
||||
| Примечание |
255 |
||||
| Количество внедренных ОТМ |
10 |
||||
| Экономический расчет (4) |
Код расчета |
10 |
|||
| Затраты на внедрение |
50 |
||||
| Экономический эффект |
50 |
||||
| Удельные затраты |
50 |
||||
| НГДУ (20) |
Код НГДУ |
10 |
|||
| Наименование НГДУ |
50 |
||||
| Начальник НГДУ |
50 |
||||
| Курирующие отделы(520) |
Код отдела |
10 |
|||
| Код НГДУ |
10 |
||||
| Наименование отдела |
50 |
||||
| Начальник отдела |
50 |
В таблице 7.4.2 представлены все результаты вычислений по объему базы данных.
Предположим, что объем блока (физической записи, сектора) составляет 1024 байт, причем длина заголовка блока равна 24 байта.
Таблица 7.4.2
| Наименование отношений (длина заголовка кортежа) |
Объем кортежа l(r) |
Количество кортежей q ( r ) = (Lb - lb ) / lr |
Количество блоков B(r ) = éT(r) / q(r)ù |
Объем отношения Vi = B(r) ´ Lb |
| Журнал (1000) |
139 |
8 |
100 |
836143104 |
| План внедрения ОТМ (800) |
20 |
50 |
1 |
1024 |
| Отчёт по выполнению плана (800) |
96 |
11 |
46 |
47104 |
| Экономический расчёт (4) |
23 |
44 |
816546 |
102400 |
| НГДУ (20) |
23 |
44 |
102069 |
1024 |
| Отделы (520) |
31 |
33 |
25 |
25600 |
| Итого объем базы данных равен: |
1085066240 байт=1086 МБайт |
|||
7.5 Описание технических средств
Спецификация технических средств рабочей станции представлена в таблице 7.5.1.
Таблица 7.5.1
| Наименование |
Характеристики |
| Процессор |
Intel Pentium 4 631 (LGA775/3000MHz/2MB/800MHz) |
| Материнская плата |
Gigabyte GA-P31-ES3G iP31 FSB1333, 2DDR2-1066, PCIE16x,1x,3PCI,4SATA2, ATA-100, 8ch HDA,GB LAN |
| Модуль памяти (ОЗУ) |
ОЗУ DDRII PC5200/5300 (667Mhz) 1024Mb Kingston |
| Видеоадаптер |
PCI-Exp 256MB GF7300LE 64bit DDR2 |
| Жесткий диск |
SATA _80GB Seagate ST380811AS/ST380815AS Barracuda 7200 8MB SATAII-300 |
| Дисковод |
3.5'' FDD |
| Оптический привод |
DVD-RW NEC AD-7201S SATA |
| Сетевой адаптер |
D-Link DGE-528T 10/100/1000Mbps Gigabit Ethernet UTP WOL NIC |
| Монитор |
19'' Samsung SyncMaster 943N (KSB) 0.294 1000:1 5мс 1280x1024 75Hz |
| Клавиатура |
Genius KB-06X/XE/KWD-820 |
| Мышь |
оптическая Genius NetScroll Eye PS/2 |
В таблице 7.5.2 представлен список рабочих мест персонала информационной системы.
Таблица 7.5.2
| N |
Идентификатор (должность) пользователя, сотрудника эксплуатационного персонала |
Номер здания |
Номер этажа |
Номер помещения |
Идентификатор рабочей станции |
Пояснения |
| 1 |
Сотрудник 1 службы НТИ |
1 |
1 |
- |
N0001 |
- |
| 2 |
Сотрудник 2 службы НТИ |
1 |
1 |
101 |
N0002 |
- |
| 3 |
Сотрудник 3 службы НТИ |
1 |
1 |
105 |
N0003 |
- |
| 4 |
Отделы |
1 |
1 |
111 |
N0004 |
- |
| 5 |
Производственные отделы |
1 |
1 |
115 |
N0005 |
- |
Схема технических средств рабочей станции приведена на рисунке 7.5.1.
Рисунок 7.5.1

На рисунке 7.5.2 представлена расшифровка графических обозначений технических средств рабочей станции.
Рисунок 7.5.2
- монитор; - процессор;
- дисковод (FDD); - жесткий диск (HDD);
- ОЗУ; - - принтер;
- клавиатура; - адаптер.
Схема вычислительной сети приведена на рисунке 7.5.3.
Рисуно. 7.5.3

ЗАКЛЮЧЕНИЕ
«Автоматизированная информационная система управления Организационно техническими мероприятиями по внедрению новой техники» является эффективным средством для работы с большим количеством информации. АИС позволяет сократить время регистрации, экспертизы, внедрения мероприятий. Позволит находить наиболее эффективные предложения и повторно их внедрять на других подразделениях, что существенно увеличит прибыль предприятия.
В данный момент сделаны диаграммы IDEF0, IDEF3, DFD диаграммы, построены математические методы решения задач, спроектировано информационное обеспечение.
Были решены все задачи из задания, разработаны алгоритмы, разработан технологический процесс, разработано программное обеспечение.
В дальнейшем ,на основе разработанных алгоритмов и с помощью базы данных разработанной в Access, со средствами ведения базы данных, предполагается решить полностью поставленные задачи.
СПИСОК ИСПОЛЬЗОВАННЫХ ИСТОЧНИКОВ
1) Суздальцев В.А., Осипова А.Л., С.А. Зарайский, Проектирование информационных систем: Учебное пособие. Казань: Изд-во Казан. гос. техн. ун-та, 2007. – 86 с.
2) Черноморов Г.А., Теория принятия решений: учебное пособие. Новочеркасск: Изд-во Юж.-Рос. гос. техн. ун-та, 2002. – 276 с.
3) М.К.Насыров, Ю.С.Дровников, Э.Д.Касимова, Г.Ф.Мингалеев , М.А.Горбатова, Учебно-методическое пособие «Расчет затрат на проектирование»;
4)Учебно-методическое обеспечение «Типовые нормы времени» (Кафедра экономики предприятий).
Приложение 1
Формы документов
1 документ “План внедрения новой техники и передовой технологии” (формат А4)

2 документ “Отчёт внедрения новой техники и передовой технологии” (формат А4)

Приложение 2 Кодификаторы информации
Примеры кодификаторов информации приведены в таблице 8.1 и 8.2
Таблица 8.1
№ |
Наименование домена |
Название и описание типа данных (максимальное количество знаков) |
Примеры значений |
| 1 |
Код мероприятия |
Код мероприятия, счетчик |
1234 |
| 2 |
Наименование мероприятия |
Наименование мероприятия, текстовый (255) |
Использование новых насосных штанг |
| 3 |
Наименование отдела |
Отдел, текстовый (15) |
ЦДНГ-1 |
| 4 |
Даты |
Даты, дата/время (краткий формат даты) |
12.09.2000 |
| 5 |
Аннотация |
Аннотация, поле МЕМО |
Недавно на базе ЦДНГ-5 были смонтированы склады для хранения пропановых баллонов. Сразу после монтажа склада сварочное звено ЦДНГ-5 начала испытывать трудности с погрузкой и разгрузкой пропановых баллонов на автомобиль ГАЗ-53. Это невозможность подъезда автомобиля вплотную к складу из-за наличия парапета между складом и автомобилем. Вследствие чего теряется дополнительное время и рабочая сила. Предлагаю установить откидную «полку» от склада к автомобилю для того, чтобы можно было напрямую (без обхода парапета) перетаскивать баллоны. |
| 6 |
Код расчета |
Расчет, числовой (длинное целое) |
1 |
| 7 |
Внедрено на объекте |
Внедрено на объекте, поле МЕМО |
на складе база ЦДНГ-5 |
| 8 |
Заключение |
Заключение, текстовый |
Рекомендуется внедрить на складе базы ЦДНГ-1 |
| 9 |
ФИО |
ФИО, текстовый (255) |
Гарипов Ф.И. |
| 10 |
Табельный номер |
Табельный номер, числовой (длинное целое) |
30007 |
| 11 |
Год рождение |
Рождение, числовой (длинное целое) |
1984 |
| 12 |
Должность |
Должность, текстовый (55) |
Мастер |
| 13 |
Соглашение |
Соглашение, числовой (двойное с плавающей точкой) |
35,00 |
| 14 |
Год расчета |
Год расчета, числовой (длинное целое) |
2008 |
| 15 |
Годовая экономия |
Годовая экономия, денежный |
658955,2 |
Таблица 8.2
№ |
Наименование домена |
Название и описание типа данных (максимальное количество знаков) |
Примеры значений |
| 18 |
Код мероприятия |
Код мероприятия, счетчик |
569 |
| 19 |
Номер мероприятия |
Номер мероприятия, текстовый (15) |
6565 |
| 20 |
Затраты на внедрение |
Затраты на внедрение, денежный |
3658,20 |
| 21 |
Образование |
Образование, тестовый (25) |
Высшее |
| 22 |
Код НГДУ |
Код НГДУ, числовой (длинное целое) |
596 |
| 23 |
Код отдела |
Код отдела, счетчик |
103 |
| 24 |
Начальник НГДУ |
Начальник, текстовый (50) |
Анваров Н.Г. |
| 25 |
Наименование НГДУ |
Имя НГДУ, текстовый (100) |
НГДУ "Ямашнефть" |
| 26 |
Наименование расчета |
Расчет по, текстовый (50) |
По экономическому эффекту |
| 27 |
Результаты экспертизы |
Результаты экспертизы, поле МЕМО |
Рекомендуется внедрить на складе базы ЦДНГ-1 |
Приложение 3
Словарь терминов.
- Автор результата интеллектуальной деятельности – гражданин, творческим трудом которого создан объект интеллектуальной собственности или иной результат интеллектуальной деятельности;
- Заказчик – любое юридическое лицо или Организация, по заданию которого производится создание продукции (в том числе научно-технической);
- Инновационная деятельность – процесс, направленный на реализацию результатов законченных научных исследований и разработок, либо иных научно-технических достижений в новый или усовершенствованный продукт, реализуемый на рынке, в новый или усовершенствованный технологический процесс, используемый в практической деятельности, а также связанные с этим дополнительные научные исследования и разработки;
- Инновации – нововведения в области техники, технологии, организации труда и управления, основанные на использовании достижений науки и передового опыта, а также использование этих новшеств в самых разных областях и сферах деятельности Организации;
- Инновационная продукция – это продукция, подвергавшаяся технологическим изменениям, а именно:
- продукция, подвергавшаяся значительным технологическим изменениям или вновь внедренная (принципиально новая). Для данной продукции область применения (использования), эксплуатационные характеристики, признаки, конструктивное выполнение, а также состав применяемых материалов и компонентов являются новыми или в значительной степени отличающимися в сравнении с ранее выпускавшейся в мире продукцией;
- продукция, подвергавшаяся усовершенствованию, т.е. уже существующая, продукция, параметры которой в значительной степени усовершенствованы или модифицированы (улучшены качественные характеристики, экономическая эффективность и т.п.);
- прочая инновационная продукция, основанная на использовании достижений науки и передового опыта, предполагающих применение нового производственного оборудования, новых методов организации производства или их совокупности. Как правило, это относится к уже выпускаемой на предприятии или основанной на заимствованном передовом опыте продукции;
- Изобретение – новое и обладающее существенными отличиями техническое решение задачи в любой области хозяйственной деятельности, дающее положительный эффект;
- Исключительное право – имущественное право правообладателя на использование результата интеллектуальной деятельности и средства индивидуализации по своему усмотрению любым не противоречащим закону способом, включая право по своему усмотрению разрешать или запрещать другим лицам использование такого результата и средства. Отсутствие запрета не считается согласием (разрешением);
- Исполнитель – любое юридическое или физическое лицо или структурное подразделение Организации, выполняющее научно-исследовательскую, опытно-конструкторскую, технологическую работу по заданию Организации;
- Испытания - определение одной или нескольких характеристик научно-технической продукции в соответствии с установленной процедурой;
- Коммерческая тайна - техническая, организационная или коммерческая информация, имеющая действительную или потенциальную коммерческую ценность в силу ее неизвестности третьим лицам, к которой нет доступа на законных основаниях, в отношении которой обладателем информации принимаются меры по охране ее конфиденциальности;
- Комиссия НИОКР – постоянно действующая комиссия, которая создается на основании распоряжения первого заместителя генерального директора по производству - главного инженера Организации из представителей Технического отдела, управлений аппарата Организации, Инженерного центра;
- Конъюнктурные исследования – изучение экономической ситуации, складывающейся на внутреннем и внешнем рынках товаров (работ, услуг), характеризуемой уровнями спроса и предложения, рыночной активностью, ценами, объёмами продаж, движением процентных ставок, валютного курса, заработной платы, дивидендов, а также динамикой производства и потребления;
- Лицензия – разрешение на использование результатов интеллектуальной деятельности и средства индивидуализации, предоставляемое на основании договора либо судебного решения;
- Простая (неисключительная) лицензия – предоставление лицензиату права использования результатов интеллектуальной деятельности и средства индивидуализации с сохранением за лицензиаром права выдачи лицензии другим лицам;
- Исключительная лицензия – предоставление лицензиату права использования результатов интеллектуальной деятельности и средства индивидуализации без сохранения за лицензиаром права выдачи лицензии другим лицам;
- Лицензионный договор – договор, по которому одна сторона – обладатель исключительного права на результат интеллектуальной деятельности или на средство индивидуализации (лицензиар) предоставляет или обязуется предоставить другой стороне (лицензиату) право использования такого результата или такого средства в предусмотренных договором пределах;
- Макет – упрощенное воспроизведение в определенном масштабе изделия (продукции) или его составной части, предназначенное для испытаний;
- Модель – изделие, воспроизводящее или имитирующее конкретные свойства создаваемого изделия (продукции) или его составной части и изготовления для проверки принципа их действия и определения отдельных характеристик;
- Маркетинговые исследования – систематический сбор и анализ данных, проводимый в целях выявления размеров рынка для товара определённого вида, изучения потребностей рынка в новых товарах, анализ товаров-аналогов, исследование требований к конкурентоспособности новых товаров и условий их реализации на отраслевых рынках; патентные исследования новых товаров следует рассматривать как составную часть маркетинговых исследований при разработке товаров с использованием объекта интеллектуальной собственности;
- Научно-исследовательские работы (НИР) – работы научного характера, связанные с научным поиском, проведением исследований, экспериментов в целях расширения имеющихся и получения новых знаний, проверки научных гипотез, установления закономерностей, проявляющихся в природе и обществе, научных обобщений, научного обоснования проектов;
- Научно-техническая деятельность (НТД) - деятельность, направленная на получение, применение новых знаний для решения технологических, инженерных, экономических, социальных, гуманитарных и иных проблем, обеспечения функционирования науки, техники и производства как единой системы;
- Научная или научно-техническая продукция – научный и (или) научно-технический результат, в том числе результат интеллектуальной деятельности, предназначенный для реализации и выраженный на материальном носителе. К научно-технической продукции относятся законченные научно-исследовательские, проектные, конструкторские, технологические работы и услуги, изготовленные опытные образцы или опытные партии изделий;
- Научный и (или) научно-технический результат - продукт научной и (или) научно-технической деятельности, содержащий новые знания или решения и зафиксированный на любом материальном (информационном) носителе;
- Новая техника и технология – объект техники или технология ранее не применявшиеся в хозяйственной деятельности Организации;
- Опытно-промышленные работы (ОПР) - работы по испытанию в горно-геологических условиях месторождений, разрабатываемых Организацией, ранее не применявшихся Организацией технологий, устройств, материалов и/или реагентов в целях повышения нефтеотдачи пластов и обработки призабойной зоны скважин;
- Объекты интеллектуальной собственности (ОИС) - результаты интеллектуальной деятельности и приравненные к ним средства индивидуализации юридических лиц, товаров, работ, услуг и предприятий, которым предоставлена правовая охрана в соответствии с действующим законодательством. Объектами интеллектуальной собственности в целях данного Стандарта являются:
1. программы для электронных вычислительных машин (программы для ЭВМ);
2. изобретения;
3. полезные модели;
4. промышленные образцы;
5. секреты производства (ноу-хау);
6. фирменное наименование;
7. товарные знаки и знаки обслуживания;
8. наименование мест происхождения товаров.
- Объекты промышленной собственности (ОПС) – объектами промышленной собственности в целях данного Стандарта являются:
1. изобретения;
2. полезные модели;
3. промышленные образцы.
- Опытно-конструкторская работа (ОКР) – комплекс работ, выполняемый в соответствии с техническим заданием с целью выработки новых или существенно усовершенствованных материалов, устройств, видов продукции, результатом которого является законченный и действующий образец заказанного изделия, полный комплект конструкторской документации к нему, включая приемочные испытания опытных образцов (опытных партий);
- Опционный договор – договор, по которому потенциальный Лицензиат берёт ОИС для изучения и решения вопроса выбора способа, объёма использования ОИС с правом отказаться от его использования при оговоренных в договоре обстоятельствах, обязуясь дать окончательный ответ о возможности заключения лицензионного договора в установленный срок, до истечения которого потенциальный Лицензиар не может заключать договор с третьими лицами на той же территории;
- Опытный образец изделия (продукции) - изделие (продукция), изготовленное в ходе выполнения ОКР и/или ТР по вновь разработанной рабочей конструкторской и технологической документации для проверки путем испытаний соответствия его параметров и характеристик требованиям ТЗ на ОКР (ТР) и правильности принятых технических решений, а также для решения вопроса использования и постановки на производство;
- Отчетная научно-техническая документация – комплект документов, отражающих объективную информацию о содержании и результатах НИОКР (этапов НИОКР), а также содержащих рекомендации по ее использованию;
- Охраноспособный результат интеллектуальной деятельности – техническое или художественно-конструкторское решение, удовлетворяющее критериям охраноспособности в качестве изобретения, полезной модели, промышленного образца, или охраняемое в качестве объекта авторского права (программа для ЭВМ, база данных);
- Патент – охранный документ, выдаваемый федеральным органом исполнительной власти по интеллектуальной собственности, удостоверяющий приоритет изобретения, полезной модели или промышленного образца, авторство и исключительное право патентообладателя на изобретение, полезную модель или промышленный образец в течение определённого срока;
- Патентная чистота – юридическое свойство объекта интеллектуальной собственности, заключающееся в том, что он может использоваться в данной стране без нарушения действующих на ее территории охранных документов;
- Патентные исследования – исследование изобретательского уровня и новизны результатов интеллектуальной деятельности, их промышленной применимости, патентоспособности, патентной чистоты, конкурентоспособности (эффективности использования по назначению) на основе патентной и иной информации;
- Паушальные платежи – указанное в лицензионном договоре единовременное вознаграждение за право пользоваться предметом лицензионного соглашения до получения экономического эффекта (прибыли) от его использования;
- Положительный результат НИОКР – результат завершенных НИОКР, который может быть использован в хозяйственной деятельности Организации при производстве продукции, выполнении работ, оказании услуг, а также для управленческих нужд;
- Портфель прав Общества на ОИС – совокупность исключительных прав Организации на ОИС;
- Полезная модель – охраняемое техническое решение, относящееся к устройству. Полезная модель признается соответствующей условиям патентоспособности, если она является новой и промышленно применимой;
- Промышленный образец – охраняемое художественно-конструкторское решение изделия промышленного или кустарно-ремесленного производства, определяющее внешний вид изделия. Промышленному образцу предоставляется правовая охрана, если он является новым и оригинальным;
- Предшествующие объекты интеллектуальной собственности – РИД, на которые выданы патенты до даты заключения договора и использование которых необходимо для выполнения работ по этому договору;
- Разработка продукции – применение результатов интеллектуальной деятельности при планировании, проектировании или организации производства новых или существенно улучшенных материалов, устройств, товаров, процессов, систем или услуг до начала их коммерческого производства или применения;
- Рационализаторское предложение – техническое решение, являющееся новым и полезным для Организации и предусматривающее изменение конструкции изделий, технологии производства и применяемой техники или изменение состава материала;
- Результат интеллектуальной деятельности (РИД) – объекты интеллектуальной собственности, информация, охраняемая в режиме коммерческой тайны, в т.ч. «ноу-хау», рационализаторские предложения, и т.п.;
- Роялти – периодический лицензионный платёж за право использования изобретений, патентов, ноу-хау, выплачиваемый лицензиатом лицензиару по договору;
- Секрет производства (ноу-хау) – сведения любого характера (производственные, технические, экономические, организационные и другие), в том числе о результатах интеллектуальной деятельности в научно-технической сфере, а также сведения о способах осуществления профессиональной деятельности, которые имеют действительную или потенциальную коммерческую ценность в силу неизвестности их третьим лицам, к которой у третьих лиц нет свободного доступа на законных основаниях и в отношении которых обладателем таких сведений введён режим коммерческой тайны;
- Технология – способ преобразования вещества, энергии, информации в процессе изготовления продукции, обработки и переработки материалов, сборки готовых изделий, контроля качества, управления. Технология воплощает в себе методы, приёмы, режим работы, последовательность операций и процедур, она тесно связана с применяемыми средствами, оборудованием, инструментами, используемыми материалами. Совокупность технологических операций образует технологический процесс;
- Техническое задание (ТЗ) на научно-исследовательскую работу – исходный технический документ для проведения НИР, утверждаемый заказчиком и устанавливающий требования, которым должен соответствовать результат работы;
- Техническое задание (ТЗ) на опытно -конструкторские и технологические работы - исходный технический документ для проведения работ, утверждаемый заказчиком и устанавливающий требования, которым должен соответствовать результат работы;
- Технологическая работа (ТР) – разработка новой технологии;
- Уровень техники – совокупность технических средств производственно-экономической деятельности, предназначенных для повышения производительности труда и качества продукции, облегчения труда, уменьшения доли ручного труда, автоматизации и механизации производства, совокупность навыков и приемов деятельности;
- Экспериментальный образец – образец продукции, обладающий основными признаками намечаемой к разработке продукции, изготавливаемый с целью проверки предполагаемых решений и уточнения отдельных характеристик для использования при разработке этой продукции. Экспериментальный образец всегда выполняется в натуральную величину и представляет собой законченное в функциональном отношении изделие, пригодное для исследовательских испытаний;
- Экспериментальные работы – работы, которые проводятся для оценки и контроля качества новых технологий и оборудования в естественных условиях эксплуатации и являются промежуточным этапом перед их промышленным внедрением;
- Экспертный совет – постоянно действующий коллегиальный орган, созданный для определения стратегии создания, учёта, использования ОИС, НМА и РД внутри общества, передачи прав на их использование сторонним предприятиям. Деятельность Экспертного совета регламентируется «Регламентом работы экспертного совета Организации по решению вопросов о приобретении, использовании и реализации объектов интеллектуальной собственности, нематериальных активов и руководящих документов», утверждённым генеральным директором Организации 11 октября 2006 г.;
- Этап НИОКР – часть выполняемой работы по договору на НИОКР.
Примечание: остальные термины, применяемые в настоящем стандарте и не имеющие пояснения в тексте, являются общеупотребительными.
Обозначения и сокращения:
| ГК РФ ИА ИЦ |
Гражданский Кодекс Российской Федерации Исполнительный аппарат Организации Инженерный центр Организации |
| КП КПЭ КУ |
Календарный план Ключевые показатели эффективности Курирующее управление или отдел Исполнительного аппарата Организации |
| НИР |
Научно-исследовательские работы |
| НИОКР НТИ НТП НТУ |
Научно-исследовательские и опытно-конструкторские работы Научно-техническая информация Научно-техническая продукция Нормативно-технологические услуги |
| НМА |
Нематериальные активы |
| ОИС |
Объекты интеллектуальной собственности |
| ОКР ОПР ОПС |
Опытно-конструкторские работы Опытно-промышленные работы Объекты промышленной собственности |
| РИД |
Результаты интеллектуальной деятельности |
| ТЗ ТУ ТР ТО ТЭО |
Техническое задание Технические условия Технологическая работа Технический отдел Исполнительного аппарата Организации Технико-экономическое обоснование |
Приложение 4.
Контрольный пример базы данных
1.Главное окно, выбор пользователя:

2. Службы НТИ

2.Ведение данных о мероприятиях и разработчиках и регистрационных данных:





