| Похожие рефераты | Скачать .docx | Скачать .pdf |
Дипломная работа: Методика и практика работы пресс-службы в некоммерческих организациях
Оглавление
Введение. 3
Глава I. Организация работы пресс-службы некоммерческих объединений со средствами массовой информации. 5
1.1 Деятельность пресс-секретаря. 5
1.2 Материалы для прессы.. 8
1.3 Как давать интервью.. 11
1.3.1 Общие рекомендации. 12
1.3.2 Интервью для печати. 15
1.3.3 Интервью для радио. 16
1.3.4 Интервью для ТВ.. 18
1.4 Виды мероприятий для журналистов. 19
1.4.1 Пресс-конференция. 20
1.4.2 Пресс-брифинг. 25
1.4.3 Информационная встреча. 26
1.4.4 Круглый стол. 29
1.4.5 Презентация. 33
1.4.6 Выставка. 37
Глава II. Работа некоммерческой организации с общественностью и средствами массовой информации. 40
2.1 Некоммерческое партнерство «Марафон». 40
2.2 Работа некоммерческого партнерства «Марафон» со СМИ, спонсорами, представителями власти и участниками Сибирского международного марафона 42
2.3 Методика и практика работы пресс-службы некоммерческого партнерства «Марафон». 49
2.4 Примерный функциональный план подготовки и проведения пресс-конференций Сибирского международного марафона. 58
Заключение. 64
Библиографический список использованной литературы.. 66
Некоммерческие организации, являясь неотъемлемой составной частью гражданского общества, играют значительную роль в реализации социальных и творческих инициатив граждан. Формально, их количество как в целом по России, так и в Омской области неуклонно увеличивается. Только в Омской области на 2004 год насчитывается порядка 80 подобных организаций. Вместе с тем, проведенный опрос омичей «Какие Вы знаете, некоммерческие организации?» показал, что наиболее часто упоминаемой организацией является некоммерческое партнерство «Марафон», что и предопределило выбор темы дипломного исследования.
Актуальность исследования определяется ролью, которую выполняет пресс-служба в системе позиционирования деятельности некоммерческой организации и продвижения ее имиджа .
Объектом исследования являлась пресс-служба некоммерческого партнерства «Марафон»; предметом исследования – методика и практика ее работы со СМИ.
При подготовке написания настоящей работы были использованы монографии, публикации, отражающие теоретические аспекты и практический опыт организации работы по связям с общественностью в некоммерческих объединениях.¹
НКО и СМИ. Мостик через пропасть. Практическое пособие для некоммерческих организаций. — М.: Агентство социальной информации, 2002. – 228 с. – 2500 экз. – ISBN 5-901737-06-7.
И. М. Синяева. Паблик рилейшнз в коммерческой деятельности: Учебник для студентов вузов, обучающихся по экон. специальностям / И. М. Синяева; Под ред. Г. А. Васильева. — М.: ЮНИТИ, 2000. – 287 с.: ил.; 20 см. – Библиогр.: с. 267-268 (23 назв.). – Слов. терминов.: с. 269-285. – 5000 экз. (доп. тираж). – ISBN 5-238-00015-4.
Г. Л. Тульчинский. PR фирмы: технология и эффективность / Г. А. Тульчинский; С.-Петерб. гос. ун-т культуры и искусств. Каф. менеджмента и экономики. – CПб.: Алетейя, 2001. – 294 с.; 22 см. – Библиогр.: с. 242-248 (152 назв.). Библиогр. в конце гл. – 1500 экз. – ISBN 5-89329-419-Х (в пер.).
Егорова Н. Н. Работа некоммерческой организации со средствами массовой информации / Егорова Н. Н., Михеев Ю. И.; Совет обществ. орг. Ом. Обл. — Омск: Ом обществ. ком. содействия аграр. реформе, 1998. – 86 с.
Моисеев В. А. Паблик рилейшнз. Теория и практика. — К.: Вира — Р, 1999. – 375 с.
И. В. Алёшина. Паблик Рилейшнз для менеджеров и маркетёров. — М.: Ассоциация авторов и издателей «Тандем». Издательство «ГНОМ-ПРЕСС», 1997.
Сэм Блэк. Паблик рилейшнз. Что это такое? М.: АСЭС — Москва, 1990.
Чумиков А. Н. Связи с общественностью: Учебное пособие. – 3-е изд. — М.: Дело, 2001.
Почепцов Г. Г. Паблик рилейшнз или как успешно управлять общественным мнением. — М.: Центр, 1998. – 349 с.
Василенко А. Б. Пиар крупных российских корпораций / А. В. Василенко. — М.: ГУ – ВШЭ, 2001. – 304 с.
Автору посчиталось интересным показать организацию работы пресс-службы некоммерческих организаций со СМИ, выявить методику работы пресс-службы некоммерческого партнерства «Марафон» и показать ее на практике (задачи исследования) с тем, чтобы сформировать базовую модель (схему) взаимоотношений пресс-службы некоммерческого партнерства «Марафон» со СМИ (цель исследования).
Цель первой главы состоит в том, чтобы определить сущность взаимодействия пресс-службы некоммерческих организаций и СМИ.
1.1 Деятельность пресс-секретаря
Успех организации нередко зависит от того, как часто и какого рода информация о ее деятельности появляется в прессе. Поэтому некоммерческой организации, как, впрочем, и любой другой, необходимо иметь в штате ответственного по связям с общественностью, или пресс-секретаря. Такой специалист нужен для налаживания отношений со СМИ, формирования общественного мнения. Конечно, не каждая некоммерческая организация может себе позволить иметь пиар-отдел или пресс-службу, но необходим хотя бы один человек, который регулярно общается с журналистами.
Пресс-секретарь должен знать все о своей организации, владеть информацией, связанной со сферой ее деятельности, уметь грамотно составлять информационные материалы, выступать перед публикой, а также обращаться с техникой – работать на компьютере, рассылать факсимильные сообщения, электронные письма и т.д. Пресс-секретарь отвечает за организацию кампаний по связям с общественностью, за проведение отдельных акций, пресс-конференций, брифингов, круглых столов, дискуссий, конкурсов, за написание информационных материалов, за ведение базы данных, за мониторинг и анализ СМИ.
С чего же начинает работать пресс-секретарь? Сначала необходимо собрать информацию и составить рекламные листки или буклеты о деятельности вашей организации. Такая информация пригодится для раздачи журналистам на проводимых вами мероприятиях, а также при персональных встречах. В рекламном листке попытайтесь кратко описать, чем занимается ваша организация, какие проблемы и каким образом она решает, обязательно укажите контактную информацию.
При подготовке информационных материалов или сюжетов журналисты зачастую нуждаются в дополнительных сведениях. Постарайтесь стать для журналиста информационным центром по направлению деятельности вашей организации. А для этого необходимо регулярно собирать различные сведения. А для этого необходимо регулярно собирать различные сведения, например статистические данные, тексты законов и постановлений, примеры успешной деятельности организации и др.
При знакомстве с журналистом передайте ему рекламную информацию о вашей организации. Расскажите, какого рода информацию вы можете ему предоставлять, может ли он обращаться к вам за комментариями по интересующей его теме. Узнайте, каким способом и в какое время журналисту удобно получать вашу информацию. Обменяйтесь визитными карточками. Будет хорошо, если знакомство произойдет в офисе организации. Если оно состоялось вне офиса, пригласите журналиста в гости.
Установив первичный контакт с журналистом, постарайтесь сделать так, чтобы он не забыл о вашем знакомстве. Для этого необходимо регулярно направлять в редакцию информационные сообщения. Если ваш материал был опубликован, поблагодарите журналиста, а заодно предложите новые материалы или тему для статьи.
Никогда не отказывайте ему в предоставлении информации, даже если у вас ее нет. Попросите его перезвонить и постарайтесь подобрать интересующие его данные. Если вы не можете этого сделать сами, направьте его туда, где такая информация есть.
Общаясь с прессой, помните, что все сказанное вами, даже невзначай брошенная фраза, может быть использовано при подготовке материала. Поэтому тщательно обдумывайте слова, адресованные СМИ. От лица организации может выступать не только пресс-секретарь, но и руководитель организации или руководители проектов. Желательно, чтобы пресс-секретарь знал о всех выступлениях для СМИ. Сотрудники организации в свою очередь должны быть в курсе, что ответить журналисту, если он позвонит в ваше отсутствие.
Экономьте время журналиста! Прежде чем звонить, продумайте содержание беседы, заранее подготовьте информацию, которой вы хотите поделиться. Будьте готовы к тому, что у журналиста может не найтись времени для разговора с вами. В этом случае можно передать ему информацию по факсу или переслать по электронной почте.
Важная часть работы пресс-секретаря – составление и ведение базы данных СМИ. Владение такой информацией поможет при приглашении журналистов на мероприятия, а также при рассылке информационных материалов. В базе данных, по возможности, должна содержаться следующая информация: название СМИ, почтовый и фактический адрес, справочный телефон, факс, адрес электронной почты, сайта, ФИО главного редактора, ФИО контактного лица и его координаты, краткие сведения о СМИ (тираж, периодичность, охват, аудитория, направление и т.д.).
Для начала попробуйте найти журналистов, которые пишут на темы, связанные с деятельностью вашей организации. В печатных СМИ это, как правило, журналисты социальных отделов. На радио и телевидении могут быть специальные передачи по социальным вопросам. В редакциях есть специальные корреспонденты и обозреватели, занимающиеся определенной тематикой, - например, экологическими вопросами, проблемами защиты прав человека, образования.
Найти таких журналистов можно, позвонив в справочную службу, на сайтах СМИ в Интернете, при просмотре прессы в библиотеке, в справочниках. Следует отметить, что радиожурналисты и журналисты печатных СМИ более охотно, нежели тележурналисты, посещают круглые столы, дискуссии и пресс-конференции, проводимые некоммерческими организациями. Тележурналистам, как правило, нужна «картинка», важные персоны, интересный сюжет.
Установить контакты с журналистами можно также на мероприятиях для СМИ, проводимых как вашей НКО, так и другими организациями. Помните, что приглашать журналиста надо заблаговременно. Подготовьте и отправьте по факсу или электронной почте именное приглашение. Не забудьте перезвонить и убедиться, что журналист его получил. На мероприятии обязательно встречайте журналиста сами. Таким образом, вы продемонстрируете уважение к нему и еще раз напомните о себе. Следите, чтобы журналист получил всю необходимую информацию и остался доволен. Поинтересуйтесь, понравилось ли ему мероприятие, достаточно ли предоставленной информации. Будьте, открыты и дружелюбны.
После мероприятия необходимо заняться мониторингом. Собрав сообщения на интересующую вас тему, можно представить, какого рода информацию почерпнул журналист на мероприятии. Найти публикации вы сможете в библиотеках и в Интернете. Такие материалы желательно хранить в специальной папке или базе данных.
При работе с прессой важно помнить, что любая информация устаревает, журналисты могут переходить из одного издания в другое или писать сразу для нескольких, передачи могут закрываться или появляться новые. Поэтому недостаточно просто занести информацию о контактах в базу данных, нужно постоянно обновлять ее.
Эффективность пиар-деятельности некоммерческих организаций напрямую зависит от качества информационных материалов, которые НКО предоставляют СМИ. С целью создания и поддержания позитивного общественного мнения о себе, для обеспечения желаемого поведения общественности в отношении организации, пресс-служба предоставляет прессе следующие материалы:
Бэкграундеры (backgrounder), т.е. информация текущего, событийного характера. Эта новость, не являющаяся сенсацией, - о новых направлениях деятельности, о текущих мероприятиях. Например, о предстоящем «дне открытых дверей». Такую информацию следует отсылать регулярно – для поддержания непрерывного потока новостей, исходящих из организации. Бэкграундер может содержать информацию, дополняющую более короткий пресс-релиз и помогающую журналисту сделать историю.
Ньюз-, или пресс-релиз (news-release, press-release). Это сообщение, содержащее важную новость или полезную информацию для широкой аудитории. Например, о проведении учебных семинаров известной фирмой, об открытии нового зарубежного представительства компании, о предоставлении нового вида услуг.
Медиа-кит (media-kit, - медиа-набор/комплект/пакет). Медиа-, или пресс-кит – второе по значимости средство ПР после пресс-релиза. Пресс-кит содержит несколько видов материалов, потенциально полезных для газеты или журнала. Это пресс-релиз, бэкграундер, биография, фото и ещё один-два других материала. Кит предназначен для ответа на наиболее вероятные ответы прессы по поводу заявления организации. Медиа-кит также может включать факт-листы, а также листы «вопросы и ответы».
Занимательная статья (the feature) – это статья, цель которой – не столько информировать, сколько развлекать. Стиль её – неформальный, лёгкий, иногда юмористический. Эта статья может начинаться с примера-иллюстрации, анекдота, а суть может излагаться позднее. Занимательная статья строится по схеме: описание – объяснение – оценка и служит для информирования читателя в увлекательной форме.
Кейс-история (the case history), или случай-история. Часто используется для рассказа о благоприятном использовании потребителем продукта/услуги компании, или о разрешении проблемной ситуации. Кейс-истории обычно пишутся по формуле: а) представление проблемы одной компании, актуальной и для других, б) как проблема рассматривается компанией, в) показ использованного решения проблемы, и его преимуществ, г) детализация опыта после использованного решения.
Именные, или авторские статьи (by-liner). Это статьи, мнимо подписанные должностным лицом конкретной фирмы. Использование бай-лайнера придаёт публикации престижность, а также позволяет корпоративным спикерам высказать свои взгляды в более авторитетной форме. Авторские статьи представляют управляющего в качестве эксперта и повышают репутацию компании и руководства как источника, заслуживающего доверия.
Обзорные статьи (round-up article). Многие издания не особенно дружелюбны к паблисити отдельной компании, но при этом приветствуют статьи, интегрирующие опыт нескольких компаний в отрасли. Такие обзорные статьи могут инициироваться как самими изданиями, так и специалистами ПР.
Факт-лист (fact sheet) - это короткий документ, компактно отражающий профиль организации, должностного лица, или события. Факт-листы обычно поддерживают информацию пресс-релиза или бэкграундера и служат редактору подручным источником ресурсных материалов для статей. Типичный одностраничный факт-лист включает краткое описание компании и её продуктных линий, имена высших менеджеров, месторасположение, текущие цифры продаж, основную продукцию, и краткую историю компании.
Форма «вопрос-ответ» (question-and-answer form). Она часто заменяет или дополняет факт-лист в сообщении наиболее вероятно запрашиваемой информации. В форме «Вопрос-ответ» пишущий перечисляет наиболее часто задаваемые вопросы по предмету и представляет на них ответы. Умело написанная форма «Вопрос-ответ» часто может заменить интервью редактора с корпоративным должностным лицом.
Биография. Биография перечисляет факты о конкретном индивидууме.
Фотографии. Они используются для поддержки текстовых материалов. Основными требованиями к фотографиям являются: чёткое отражение объекта, выразительность, правильный выбор угла и точки съёмки.
Заявления. Заявления призваны объявить или объяснить позицию/политику организации по какому-либо вопросу. Чаще заявления носят оборонительный характер или служат для предупреждения нежелательных событий. Важно, чтобы оно было кратким и недвусмысленным.
Более других определений слова «интервью» к нашему случаю подходит то, которое приведено в толковом словаре Ожегова: интервью – «предназначенная для печати (или по радио, телевидению) беседа с каким-нибудь лицом». В этом определении важно именно то, что лицо, на месте которого в данном случае оказываетесь вы или сотрудник вашей организации, беседует с журналистом публично, т.е. его слова должны быть адресованы не только интервьюеру, но и всей аудитории СМИ, перед которой это интервью предстанет в форме печатного или эфирного продукта. Отсюда и необходимость фильтрации информации, которую вы озвучиваете с помощью журналиста, и ответственность за сказанное.
При этом сам процесс интервьюирования может проходить при разных обстоятельствах. Лучший вариант, который дает вам «время для разбега» (на подготовку информации, на изучение аудитории СМИ, на обдумывание деталей), это когда об интервью договариваются заранее (причем инициатива может исходить как со стороны журналиста, так и со стороны вашей НКО). Ситуативные же интервью (в рамках мероприятий или когда журналисты спешно собирают комментарии к событиям) «просчитать» очень трудно. Именно здесь вам более всего пригодится знание некоторых общих «правил поведения». Безусловно, они важны и в случае заранее оговоренного интервью, но продемонстрировать их на уровне автоматизма всегда сложнее.
Прежде чем говорить о деталях, давайте разберемся в общей картине, а именно в той роли, в которой вы предстаете как интервьюируемый. Прежде всего, не стоит относиться к журналисту как к хозяину положения. Не только вы извлекаете из интервью пользу, выступая в СМИ от лица организации и способствуя тем самым ее имиджу, но и журналист, который, безусловно, видит в вас ньюсмейкера (источника/создателя новости), раз он согласился с вами поговорить или сам обратился с вопросами. Поэтому вы одинаково ценны друг для друга. Ведите себя соответствующе (не развязно, разумеется, с чувством достоинства) и не обманывайте ожиданий вашего собеседника, который рассчитывает получить экспертную оценку, комментарий или новость. Если вы не оправдаете возложенных на вас надежд, в следующий раз журналист найдет кого-нибудь другого, кто покажется ему более компетентным.
А теперь о деталях. Установка, которую дают на занятиях по подготовке профессиональных дикторов, и которую следует запомнить всем, кто хочет говорить ясно и максимально доступно, - говорить коротко. Не так, как вы бы написали о том, о чем спрашивает журналист в статье. Не так, как вы бы прокомментировали телесюжет по этой проблеме. Отвечайте на поставленный вопрос прямо и избегайте отклонения от предмета. Используйте короткие предложения. Склонность к многослойным эпитетам и массе придаточных предложений, как правило, способствует уходу от темы и, в конце концов, к полной неясности. Журналисту с таким материалом придется много работать, прежде чем дать его в эфир или процитировать в издании. Быстрее всего, он просто отложит его или перескажет своими словами то, что понял из вашей запутанной речи.
Золотое правило любого публичного выступления, адресованного в том числе журналистам, будь то интервью, доклад или реплика за круглым столом – не употреблять термины, специальную лексику. Даже если журналист окажется вполне подкованным человеком в области вашей деятельности и без труда поймет, что такое фостерная семья, превышение ПДК или коммьюнити фаундейшн, аудитория СМИ, для которого журналист записывает это интервью, совсем не обязана разбираться во всех этих тонкостях. В принципе, и журналист не обязательно должен быть специалистом по формам воспитания детей-сирот, экологическим нормативам или технологиям благотворительности. Не все корреспонденты – обозреватели (т.е. разбираются в проблеме, о которой пишут). О том, что журналист должен готовиться к интервью и узнать о предмете беседы как можно больше до того, как придет к интервьюируемому, вы прочтете в любом учебнике журналистики. Но даже такая подготовка не предполагает, что журналист должен разбираться в вашей деятельности так же, как и вы. Его задача – собрать информацию, обработать и выдать печатный или эфирный продукт. Ваша задача – предоставить эту информацию. Забрасывая журналиста терминами, эксперт, как правило, демонстрирует вовсе не широту своих знаний, а узость своих взглядов, которая не позволяет ему видеть среди потребителей своей информации кого-либо, кроме коллег по цеху. Помните, что, общаясь с журналистом, вы обращаетесь не только к нему лично. А посему исходите из «презумпции незнания» - аудитория, как правило, не подготовлена к восприятию технических терминов и профессионального жаргона, даже если интересуется проблемой, которую вы затрагиваете в своем выступлении.
Распространенная ошибка при личных беседах с журналистами – отсылка интервьюера к тому, что вы ранее уже сообщали. Не стоит начинать рассказывать о проблеме со слов «я уже упоминал», «я уже говорил, поэтому не буду на этом останавливаться», «как вы знаете из прессы» и тому подобных высказываний. Журналисты, а также зрители, читатели, слушатели, возможно вовсе не находятся в числе ваших поклонников или последователей, которые ловят каждое ваше слово. Может быть, они впервые заинтересовались вопросом, по которому вы высказались, совершенно случайно включили телевизор или радио. Будьте, уверены, если информация, которую вы передаете, дублирует ту которую журналист уже транслировал своей аудитории, из конечного варианта интервью будет исключена.
Следующая рекомендация касается представителей НКО в первую очередь. О своей деятельности нужно уметь рассказывать так, чтобы она была понятна и интересна не только специалистам. Если журналист спрашивает о проекте вашей организации, не нужно долго и нудно описывать ему цели, задачи и формы его реализации, как это полагается в заявке грантодателю. Говорите не о структуре проекта, а об его идее. Рассказывайте не об этапах его реализации, а «почему» и «для кого» все это делается. Приведите конкретные примеры, расскажите о своем личном отношении – это позволяет увидеть проблему, о которой вы говорите, «вживую», а не теоретически. Проиллюстрируйте результат вашего проекта мнением кого-нибудь из его участников. Чем ярче вам удастся представить проект, тем более он запомнится.
Если вам не разу не приходилось давать интервью, то, возможно, вы страдаете «синдромом боязни микрофона». Под микрофоном в данном случае понимается любая запись речи – с помощью диктофона, камеры или радиостанции. Самый верный способ избавиться от него – это практика общения с журналистами. Новичку же можно посоветовать сконцентрироваться на собеседнике. Хороший журналист обязательно поможет вам чувствовать себя как можно более комфортно перед камерой или диктофоном. Общайтесь с ним, а не с микрофоном.
«Синдром боязни микрофона» чаще всего выражается в запутанной речи. Постарайтесь следить за собой и избегать чрезмерных пауз, в том числе с «голосовым оформлением» (всяческие «мнэээ», «нууу», «ааа» и т.п.), бормотания и запинания, а также фраз-паразитов и бессмысленных комплиментов в адрес слушателей (зрителей).
Если вы участвуете в заранее оговоренном интервью, то при подготовке к нему обязательно сформулируйте для себя, что именно хотите сказать журналисту. Причем это должна быть не подготовленная речь, а разработанная идея. Если оперировать пиар-терминами – послание. Подготовленное послание поможет не только структурировать вашу речь, но и максимально ясно выражать свое мнение, не уходя от темы.
Интервью для газет и журналов обычно носит характер ответов на заранее заготовленные журналистом вопросы. Исключения, как правило, составляют опросы для подготовки коллективных интервью по какой-то проблеме или подборки комментариев к событиям.
Отвечайте на вопросы спокойно и дружелюбно. Если вопрос для вас труден, попросите немного времени, чтобы сформулировать ответ. Преимущества неэфирных интервью как раз в том, что вы можете взять тайм-аут и переформулировать высказывание.
Не надо перебарщивать с подготовкой – заучивать наизусть формулировки возможных ответов и собирать тонны сопутствующей литературы. В интервью всегда должен присутствовать момент импровизации. Для того журналист и берет интервью, чтобы передать читателям живую беседу. Через радио и телеэфир это сделать легче, чем посредством газеты или журнала. Поэтому помогите журналисту, отнеситесь к интервью, прежде всего, как к беседе, а не как к экзамену. Самое главное – быть самим собой.
Именно потому, что ваши слова при интервью для печати не передаются «вживую», к газетчикам всегда больше всего претензий со стороны интервьюируемых в искажении информации. Чтобы избежать искажений, вы вправе попросить у журналиста посмотреть готовый текст перед публикацией и заверить его. Однако не стоит злоупотреблять этим правом. Как показывает практика, интервьюируемый при редактуре своего собственного интервью чаще всего переписывает свои же собственные слова или пытается поправить стиль изложения. Если вы не доверяете журналисту или заранее критически настроены против стиля или направленности СМИ, которое он представляет, лучше не назначать с ним интервью, чем потом ссориться из-за того, в каком контексте были приведены ваши высказывания. Не забывайте, что журналисты – специалисты в своем деле. Записывая ваши слова на диктофон, они обычно сохраняют запись в течение энного количества времени после выхода публикации и могут при необходимости отстоять свою правоту на изложение фактического материала. Другое дело, верно или неверно истолковываются ими факты и как они интерпретируются, что во многом зависит от позиции журналиста и концепции его СМИ. Если вы знаете и издание, и журналиста, не стоит лишний раз дергать его и требовать заверения каждой строчки. Ну, а если вам посчастливилось работать с профессионалом, он сам предложит просмотреть интервью перед печатью и обязательно уточнит спорные моменты.
Радиоэфир имеет свои особенности передачи информации. Слушатели лишены возможности видеть того, кто излагает свои мысли, а также прочитать ряд высказываний, излагаемых на бумаге, повторно. У радиослушателей остаются в памяти, прежде всего эмоции, общий настрой, с которым вы говорите. Поэтому, готовясь к радиоинтервью, постарайтесь заранее сориентировать свой рассказ на передачу определенной эмоции: радости, сожаления, протеста, инициативности – той, которая максимально соответствует излагаемому материалу.
Практикующие радиожурналисты советуют при подготовке к разговору в студии предусмотреть три уровня изложения информации: личный, событийный и общественный. Личный подразумевает приведение личного мнения и ссылки на личный опыт: почему я занялся этой деятельностью, как лично я оцениваю положение дел, как я однажды пытался решить эту проблему. На событийном уровне основную роль играют факты: что конкретно произошло, что сделано вашей организацией. Общественный уровень требует вписать вашу информацию в общественный, политический, социальный контекст: почему проблема, которую вы пытаетесь решить, актуальна; как проект отразился на общественной обстановке в городе; как вписывается модель, предлагаемая вами для решения проблемы, в социальную практику. При этом для всех трех уровней хорошо бы «про запас» иметь так называемую фактуру: 2-3 истории о людях, которые демонстрируют мотивированное участие в вашей деятельности/проекте/акции, статистику по нескольким пунктам. Иначе вы рискуете оставить у слушателей впечатление поверхности суждений. Скорее всего, приведенные вами цифры запомнит один человек из десяти, но зато всем запомнится впечатление основательности, которое произведет подкрепленное цифрами мнение.
В эфире категорически противопоказано употреблять всевозможные аббревиатуры, сокращения, которые привычны для вас, но могут быть абсолютно не знакомы слушателю. Например, КУГИ (Комитет по управлению городским имуществом) или даже НКО. Это может не только запутать или дезинформировать аудиторию, но и в принципе затруднить восприятие всей информации.
Обязательно внимательно слушайте вопрос журналиста и отвечайте на него, а не на свои мыли. В радиоэфире, когда потребители информации сконцентрированы именно на слуховом ее восприятии, нелогичность или неумение четко отвечать на поставленные вопросы выходит на первый план. Еще одно эфирное правило – обращайтесь к собеседнику так, как он сам вам представился, особенно когда вы отвечаете на вопросы радиослушателей. Это важно и при интервью в телеэфире.
Кроме интервью в студии и интервью-комментариев, опросов, существует и такая форма эфирного интервью, как «эксклюзив». Если после пресс-конференции к вам подошел журналист и попросил еще раз рассказать все то же самое, что вы говорили в своем выступлении, только обращаясь к аудитории определенного СМИ или же немного другими словами, он хочет получить от вас именно эксклюзив. Значит, именно в таком жанре ему удобнее подать вашу информацию. Если вы заинтересованы в освещении информации через радиоэфир, не стоит «отшивать» журналиста, ссылаясь на то, что вы уже все сказали.
Главная особенность телеэфира, конечно же, в том, что он транслирует картинку. С одной стороны, телеинтервью – лучшая возможность передать информацию от первого лица, с другой – один из самых ответственных журналистских жанров, требующих определенного мастерства не только от журналиста, но и от интервьюируемого.
Вот несколько советов, чего не нужно делать, когда вы даете интервью тележурналисту. Не надо пытаться «выглядеть лучше». Камера – это своеобразный «рентген», который видит вас насквозь и дает зрителю возможность по ту сторону экрана безошибочно определить, естествен ли человек, выступающий по телевизору, или нет. Не нужно скрывать своих эмоций и настроения, пытаться выглядеть солиднее, «собирать волю в кулак» и бесстрастным голосом вещать. Проще говоря, не стоит переставать «жить» в кадре. Плохое телеинтервью – это когда кроме говорящей головы, без эмоций выливающей на телеаудиторию информацию, увидеть ничего нельзя. Такое интервью можно было послушать и по радио – никакой разницы. Старайтесь быть самим собой – тогда в кадре появится именно то, чего от вас и добивается журналист – «живая картинка».
Не нужно пытаться самому режиссировать сюжет. Тележурналист работает с «картинкой» с точки зрения профессионала. Качественное построение кадра – довольно кропотливый процесс. Нужно постараться облегчить труд репортеров и пойти им навстречу: встать туда, куда вас попросят, как вас попросят, повернуться к свету, возможно, перейти в другое помещение или снять кепку с козырьком. Все это детали, но очень важные для создания телерепортажа.
Уделите внимание деталям. Не надевайте для съемок что-то слишком яркое или пятнистое, или, допустим, майку с крупным текстом на груди – все, что привлекает внимание и притягивает взгляд само по себе. Иначе зрители будут рассматривать только вашу одежду, а смысл ваших слов до них не дойдет. Не закрывайте глаза солнцезащитными очками. Во время ответов не прикрывайте рот рукой. И, наконец, следите за своими жестами.
При работе в кадре говорите в камеру. Обычно для того, чтобы помочь вам правильно направить взгляд, рядом с камерой (вне кадра) становится журналист. Обращайте ваши слова к нему. Адресовать информацию и эмоции собеседнику всегда легче, чем заочной аудитории. Это позволит вам не выглядеть скованно и более четко формулировать свои высказывания.
Интервью завершено. Поблагодарите журналиста за внимание и терпение. Возможно, вам еще не раз придется с ним общаться. Интервью – отличная возможность завязать личные контакты с журналистами. Не забудьте ею воспользоваться.
1.4 Виды мероприятий для журналистов
На первый взгляд, все мероприятия для СМИ похожи одно на другое. Единая целевая аудитория диктует свои законы, подходы, «церемониалы». Это верно, но не надо торопиться ставить работу на поток и превращать пресс-мероприятия в ритуальные действия.
Что вы знаете, допустим, о таксах и колли? И та, и другая — собаки, одна поменьше, другая побольше. Все? Если вы не собачник, то примерно все. Ну, еще, возможно, вы вспомните о том, что такса — «собака, которая выросла под шкафом», а колли имеет шотландское происхождение и может пасти овец. Так же, по формальным признакам, не искушенный в пиар-деятельности человек обычно подходит к мероприятиям для прессы. То есть дальше того, что на них должна быть пресса, перед ней должны выступить и она может что-то спросить, воображение обывателя не идет. Возможно, прочие детали ему никогда и не понадобятся. Не обязательно ведь быть собачником. Но если вы твердо решили профессионально подойти к деятельности по связям с общественностью, вам придется принять во внимание все — от высоты в холки до тембра лая, от предпочтений в еде до индивидуальных повадок питомца.
Каждый вид пиар-мероприятия предполагает свои, принципиально отличающиеся подходы, акценты, средства воздействия. Вам приходилось когда-нибудь встретить летом на улице человека, идущего с лыжами? Если да, вы можете себе представить, как будут смотреть на все происходящее журналисты, если вместо пресс-конференции, на которую их приглашали, они окажутся на научно-практическом семинаре, а вместо брифинга — на продолжительном круглом столе. Иногда различия бывают и не такими явными, но в любом случае некорректное построение мероприятия вредит эффективности. То, что вы прочтете далее, поможет вам сориентироваться в основных принципах организации различных видов пресс-мероприятий и грамотно воспользоваться этими различиями для достижения своих целей.
Некоммерческие организации часто грешат тем, что собирают пресс-конференцию при любой потребности привлечь журналистов, пользуясь этой формой как «универсальной отмычкой». Очень немногие подходят к вопросу профессионально, и в большинстве случаев пресс-конференцией называются мероприятия любого типа. Даже журналисты, пишущие на социальные темы и посещающие время от времени мероприятия НКО, начали понемногу привыкать к такому положению вещей и привычно осведомляются, «не затянется ли ваша конференция часа на два», «а кто будет говорить, кроме спонсоров и организаторов» и даже «а будет ли что дать в ленту новостей». Очень хотелось бы, чтобы подобная ситуация не расценивалась сотрудниками НКО как нормальная. Представьте себе, что певца перед концертом на всякий случай спрашивают, будет ли он петь или просто постоит перед микрофоном.
Главное отличие пресс-конференции от любого другого мероприятия — это наличие новостного, событийного повода. В нашем округе начинает применяться новая технология обучения людей с нарушениями умственного развития, открывается школа для детей беженцев, подведены итоги конкурса фотографии, посвященного экологии городских территорий, — да, все это является новостью. Но не обижайтесь, если корреспондент отдела новостей, прибежавший по своему рабочему графику на пресс-конференцию и услышавший там подробное описание проблем инвалидов, которые помогает решать НКО, уйдет через 20 минут и ничего в итоге не напишет. Это вовсе не означает, что «черствого», «падкого на сенсационные факты» информационщика не трогают проблемы людей с ограниченными возможностями. Просто анализ проблемной ситуации — это не его формат, более того, по заявленной форме мероприятия он вправе был ожидать именно новости.
Не может быть текущая деятельность организации поводом для созыва пресс-конференции. Это не событие, журналистам не за что будет зацепиться. Ну, работает и работает себе нефтяная компания, качает нефть, занимается переработкой. Будете вы читать такую статью или смотреть об этом репортаж, тем более в программе новостей? Ну, занимается ваша организация реабилитацией инвалидов и занимается. Вряд ли, пролистывая газету, читатель остановится на этой информации, если только специально ее не ищет. Так же, как журналистов вряд ли привлекут указанные в программе пресс-конференции выступления на тему «Осуществление деятельности по содействию снижению риска вовлечения подростков в преступную деятельность такой-то НКО» или же «Основные задачи проектов НКО, ведущих работу с больными наркоманией».
Ну и что же, спросите вы, ждать каждый раз какого-то события, чтобы иметь повод организовать пресс-конференцию? А если ничего такого не происходит, просто люди занимаются своим делом — помогают старикам, детям-сиротам, инвалидам? Ждать не надо. Надо уметь подать информацию в нужном ключе и в нужной форме. Если ваша задача обсудить проблему, создать дискуссионное поле вокруг идеи или мнения, презентовать проект — можно выбрать и другую форму мероприятия для СМИ, не обязательно пресс-конференцию. А если уж непременно нужна пресс-конференция — будьте любезны создать новость, если ее у вас нет.
Умение сделать событие из «текучки» — одна из прямых задач пиарщиков. Вооружайтесь «скальпелем» и будьте готовы к подробнейшему «хирургическому разбору» той информации, которой вы обладаете на данный момент. Возможно, вы обратите внимание на цифры интересного мини-исследования, проводившегося вашей организацией среди учителей районных школ в рамках проекта. Или вспомните о сочинениях, которые написали дети в студии реабилитационного центра. Все это может стать новостью и темой пресс-конференции: «Учителя против распространения наркотиков в школе. Результаты исследования», «Дети с нарушениями умственного развития обращаются к жителям города». Под новостным «соусом» можно будет рассказать и о проектах организации, и о социальной деятельности в этой области, и о проблемах ваших подопечных. Журналисты будут смотреть тогда на эту информацию сквозь призму новости, которая поможет теме «расцвести», «заиграть». Один из универсальных ходов в подборе новостного повода — приурочить ваше мероприятие к какой-либо дате (празднику, событию). Это могут быть не только всем известные праздники (День знаний, День защиты детей), но и «специфические», которые сами по себе могут стать информационным поводом для СМИ (День работника социальной защиты, Всемирный день писателя и даже Праздник русского валенка). В поиске таких дат могут помочь специальные издания и Интернет.
Сформулировав новость и основные темы выступления, нужно особое внимание уделить выступающим. Для такого мероприятия, как пресс-конференция, особое значение будет иметь статус выступающего. Из чьих уст должна прозвучать ваша новость, в чьем «исполнении» ее лучше воспримет та пресса, которую вы зовете? Если вы приглашаете «спецов», журналистов в теме, то сообщить ее может, в принципе, и руководитель проекта вашей организации, хотя для «расшифровки» все равно стоит пригласить «котирующихся» среди журналистов экспертов. Если же вы созываете «полный бал» - представителей разных типов СМИ, разного уровня осведомленности о проблеме, лучше, если новость выскажет тот, чье мнение СМИ считают авторитетным и кто известен журналистам либо лично, либо по принадлежности к какой-либо авторитетной организации.
Учет форматных характеристик пресс-конференции — не менее важный фактор подготовки этого вида мероприятия. Пресс-конференция не должна продолжаться более одного часа, включая встречу-проводы. Такие рамки диктуются, прежде всего, наличием новости. Журналистам нужно успеть как можно быстрее обработать полученный материал, чтобы дать его в эфир или поместить на полосе раньше других. Валом уходящая пресса, выслушавшая 50 минут непрерывных выступлений чередующихся за микрофоном участников пресс-конференции, — это, как правило, вовсе не свидетельствует о том, что информационный повод не интересен. Это свидетельствует о том, что некачественно проводится мероприятие, что пресс-конференция по вине организаторов перетекла в обыкновенную конференцию, на которой журналистам обычно отводится роль сторонних наблюдателей. Не забывайте при составлении программы заранее запланировать время для вопросов прессы и дальнейшего общения в свободном режиме. В самой оптимальной программе пресс-конференции на выступления отводится столько же времени, сколько на вопросы и свободное общение.
Место проведения пресс-конференции лучше выбирать, в первую очередь, обращая внимание на его «публичный статус». Предпочтительнее то помещение, в котором обычно проводятся пресс-конференции, или же то, которое находится в известном учреждении. Это дома журналистов, пресс-центры, конференц-залы информационных агентств и других СМИ, а также государственных или научных учреждений, музеи, дома актеров и пр.
Любое публичное мероприятие — это в чем-то спектакль. Пресс-конференция, в зависимости от вашего умения прописать сценарий и предусмотреть возможные провалы, может стать и гениальной постановкой, и театром боевых действий. Одна из самых важных «ролей первого плана» - роль ведущего. Это его задача так скорректировать ход выступлений и ответов на вопросы, чтобы все логически привести к одной идее — вашему посланию аудитории - и не дать развернуться дискуссии, которая может свестись к личным нападкам. И даже вопросы, которые будут задавать журналисты, в принципе должны быть программируемыми. Для этого необходимо тщательно изучить ту область, в которой вы «прописываете» свою новость. И вы должны основательно подготовить «актерскую труппу» - выступающих, чтобы они в состоянии были ответить на возможные вопросы «зрительного зала». Не забудьте предусмотреть роль суфлера. Вернее, написать «текст суфлера», которым могут воспользоваться выступающие в сложной ситуации. Это могут быть какие-то конкретные примеры, цифры и даже остроумные фразы. Иногда можно применить и другой театральный прием — «подсадного зрителя». Ваш сотрудник или по договоренности один из знакомых журналистов может в нужный момент задать нужный вопрос из зала. Как правило, договариваются о первом вопросе – разъяснительном, отвечая на который выступающий, с одной стороны, расставляет акценты в переданной ранее информации, с другой – подтверждает свой статус эксперта. Роль такого выступающего может «сыграть» директор вашей организации.
Хороший режиссер всегда задумывается о том, в каком настроении должны уйти зрители после спектакля. Не поленитесь уделить должное внимание финалу пресс-конференции — журналисты должны уходить с чувством удовлетворения от мероприятия и с эмоциональным рабочим настроем.
Определяющей характеристикой этого вида мероприятия является время. В основе брифинга, как и в основе пресс-конференции, лежит новость, но в случае брифинга эта та новость, которая должна быть распространена как можно более оперативно, и изложение ее происходит в более краткой форме (англ. brief — «краткий»). Соответственно, продолжительность брифинга гораздо меньше, чем пресс-конференции - в идеале она не должна превышать получаса.
В каких случаях, выбирая форму мероприятия для СМИ, лучше остановиться на пресс-брифинге? Наиболее часто эта форма используется на мероприятиях, которые не предназначены специально для журналистов (на фестивалях, ярмарках, конференциях и т.п.). Брифинг в этом случае применяют для оперативной передачи СМИ информации о ходе мероприятия, его результатах, официальном мнении организаторов или участников по какому-либо вопросу — то есть той информации, которую нельзя описать или подготовить заранее. Например, в процессе конференции правозащитных НКО на одной из сессий участники должны принять обращение к властям. Имеет смысл пригласить журналистов на брифинг сразу же после этой сессии. То же касается объявления результатов конкурса по ходу работы ярмарки или же выступления по определенной проблеме известных гостей, приехавших всего на один день фестиваля.
Пресс-брифинг может быть и самостоятельным мероприятием. Если вам необходимо коротко проинформировать журналистов или дать оценку какому-то событию, которое произошло совсем недавно, но при этом вы не хотели бы устраивать дискуссии и готовить подробный анализ по затрагиваемой проблеме, брифинг — наиболее подходящая форма. Для журналистов ценность этого мероприятия в том, что они получают из первых рук информацию, содержащую официальное мнение о событии или проблеме. «Разжевывать» полученные сведения они будут уже без вашей помощи.
Конечно, вы должны отдавать себе отчет, что руководитель вашей организации или то лицо, которое вы пригласите высказать свою позицию или обнародовать информацию, должны обладать достаточным статусом и известностью, чтобы на этот брифинг СМИ захотели прийти. В этом смысле брифинг в рамках мероприятия дает больше шансов для сбора журналистов.
Одним из преимуществ этой формы мероприятия можно считать меньшие организационные затраты, в том числе на устроение места проведения брифинга. Для этого не обязательно искать специальный зал — провести брифинг можно и в холле, и в ярмарочном павильоне, и даже на улице. Правда, форма брифинга таит в себе одну серьезную опасность. Краткая форма изложения информации может подтолкнуть журналистов обратиться за комментариями к тем, кого вы считаете или своими оппонентами, или просто людьми, не квалифицированными в данном вопросе. Впрочем, если ваша задача «забросить удочку», обнародовав свою позицию или передав «на растерзание» информацию, чтобы спровоцировать публичную дискуссию по проблеме, этот недостаток превращается в достоинство. «Высказать мнение, - писал Иоганн Гете, - значит, как бы подвинуть пешку в шахматной игре: пешка может погибнуть, но партия начинается и может быть выиграна».
Именно к этому виду мероприятия, даже не подозревая о том, многие некоммерческие организации в итоге сводят свои пресс-конференции. Информационная встреча, если описывать ее в самых общих чертах, это именно то, что заложено в самом ее названии, — информирование. Выбирайте этот вид, если вам не нужно выводить на первый план новость, не надо делать ставку на оперативность. Основная задача в этом случае — просто транслировать информацию, а не обсуждать ее. Этим видом мероприятия часто пользуются коммерческие компании, привлекая клиентов, официальные лица для общения с населением, информационные встречи организуют вузы для абитуриентов, руководство предприятий для своих сотрудников и т.п.
При подготовке информационной встречи особое внимание надо уделить логической проработке программы. Темой вашей встречи может быть только один вопрос. Это каркас, объединяющий конструкции всех выступлений. Говорят, что динозавры когда-то вымерли не от холода, а от того, что на них свалилось слишком много информации. Не стремитесь рассказать СМИ как можно больше, стремитесь рассказать как можно яснее. Если в каждом выступлении будет расшифровываться свой вопрос, не вписывающийся в рамки основного, вы рискуете увести журналистов от темы, «закопать» суть вашей информации, и в итоге содержание публикаций и репортажей после встречи не будет и отдаленно напоминать о том, что вы хотели рассказать СМИ.
Чтобы информация была воспринята с минимальной погрешностью, организаторам и приглашенным выступающим заранее следует договориться о концепции ее передачи. Все выступления должны, как фрагменты мозаики, складываться в единую картину. Если относительно предмета информирования участники передадут взаимоисключающие или пересекающиеся сведения, на мероприятии можно поставить крест. Это не значит, что информация должна передаваться «неокрашенной», без учета мнения того, кто ее передает. Можно выступать от своего лица, но при этом «вписываться» в общую логику изложения информации. Представить ее беспристрастно и избежать последующей ее «расшифровки» журналистами все равно не получится. «Каждый хочет, чтобы его информировали честно, беспристрастно, правдиво - и в полном соответствии с его взглядами», - писал Гилберт Честертон. Поэтому не избегайте «окрашенности», избегайте нелогичности.
Можно выделить две универсальные схемы программирования информационной встречи. Одна предполагает вводное знакомство с предметом и дальнейшее его описание с разных сторон. Допустим, на информационной встрече, посвященной проблеме воспитания детей-инвалидов в семьях, организаторы сначала знакомят журналистов с ситуацией в этой области в целом, а затем предоставляют слово организациям, по-разному решающим эту проблему. Согласно второй схеме информационная встреча делится на блоки. Каждому предшествует вводная информация по одному из аспектов основного вопроса, а затем дается «расшифровка» этой информации. По этой схеме на встрече, посвященной проекту некоммерческой организации по проблемам местного сообщества, выступающие по очереди рассказывают о проектных работах, связанных с развитием самоуправления, проблемой экологии городских территорий, вопросами коммуникаций и так далее.
Ведущий информационной встречи должен следить за тем, чтобы рамки мероприятия не были нарушены. Обмен мнениями, дискуссия — это уже другой формат. Выступающие могут оказаться не готовы к полемике и произведут плохое впечатление на СМИ.
Количество выступлений на информационной встрече должно быть ограничено. Очень сложно общаться «в одни ворота», равно как и воспринимать новую информацию в больших объемах в форме мини-лекций. Журналисты быстро устанут, и после третьей-четвертой «расшифровки» вопроса перестанут быть активными слушателями. Оптимальное время информационной встречи — около часа, оптимальное число участников — не более пяти. В конце концов, то, что вы не успеете сказать, можно передать в печатной форме в пресс-пакете. Для информационной встречи он должен быть подготовлен особенно тщательно и, кроме пресс-релиза и программы, содержать дополнительные разъясняющие материалы.
Сложнее всего изучать то, о чем ты знаешь больше всего. Казалось бы, о круглых столах уж кому-кому, а некоммерческим организациям, проводящим чаще всего пресс-конференции и круглые столы, должно быть известно все. Но на поверку оказывается, что провести четкую границу даже между круглым столом и пресс-конференцией могут не все.
В чем основное отличие круглого стола от всех других форм мероприятий? Совсем не в рассадке его участников по кругу, а в наличии проблемы, вопроса для обсуждения. В этом случае как раз уместно устраивать дискуссию, представлять разные точки зрения, можно привлекать к обсуждению журналистов. Поэтому круглый стол как форма мероприятия для СМИ привлекательна для журналистов по своей сути. «Люди только тогда сообщают нам интересные сведения, когда мы им противоречим», - говорил Бернард Шоу. Умело срежессированная дискуссия позволит «развернуть» ваш материал максимально широко, предоставить журналистам возможность выбора ракурса для раскрытия темы.
Конечно, при выборе этой формы мероприятия следует избежать ошибок, «симметричных» тем, которые описаны в разделе «Пресс-конференция». Не стоит ориентировать ваш круглый стол на оперативные СМИ и информационные отделы средств массовой информации. Рассмотрите выносимую на обсуждение проблему с «тематической» точки зрения: какому отделу газеты, какой программе телевидения или радио будет интересна эта информация? Например, дискуссия вокруг вопроса детского экологического образования может дать материал отделу СМИ или одному журналисту, освещающему как проблемы образования, так и детские, и экологические проблемы.
Какие риски возможны при выборе этой формы мероприятия? Во-первых, вы должны быть уверены в компетентности ведущего круглого стола - не только как умелого модератора, но и как «человека в теме». В спорте есть такой термин — «противоход». Например, когда в большом теннисе игрок «на опережение» отправляет мяч в то место, с которого противник только что сделал удар и начал отбегать на исходную позицию. Ведущему круглого стола, по сути, нужно уметь не только управлять складывающейся ситуацией (а это значит, прежде всего, свободное владение материалом по обсуждаемой проблеме), но и постоянно играть «на опережение» - вовремя подставлять ракетку, чтобы дискуссия не свернула в другую сторону, не превратилась в «междусобойчик» или нескончаемый спор. Верно же говорят: дискуссия - это обмен знаниями, спор - обмен невежеством. Использовать «противоход» — поставить участников на место, особенно, если это люди авторитетные, сможет не всякий. По возможности, соблюдайте паритет при подборе ведущего и участников круглого стола.
Кроме того, вы ни на секунду не должны забывать, что специалисты, высказывающие свои мнения, говорят не просто так, а для СМИ, что цель мероприятия — не обменяться мнениями, а представить палитру позиций, «проиграть» конфликт. А значит, никаких заявлений «не для прессы» - только в ответ оппоненту, никакого обсуждения не заявленных в программе тем, по которым вы не сможете предоставить СМИ достаточного материала, быть не может. Для обсуждения проблемы в кругу специалистов есть другие формы мероприятий. Круглый стол тоже может быть исключительно экспертным, но в нашем случае требование публичности должно быть соблюдено.
В отличие от «новостных» мероприятий, круглый стол может проводиться в течение длительного времени — полтора, два часа, иногда даже больше. Вы приглашаете журналистов, пишущих обзорные, аналитические материалы, чтобы дать им максимально широкую картину, предоставить возможность получить комментарии у экспертов, взять эксклюзивное интервью. Но затягивать мероприятие тоже не надо. Если программа выступлений укладывается в час, лучше оставить больше времени на свободное общение.
Кстати, о форме круглого стола. Вы уверены, что он должен быть круглый? То есть в зале, где проводится это мероприятие, должны быть замкнутым кругом поставлены столы? На самом деле, совсем не обязательно кругом и уж точно не замкнутым. Расстановка столов и стульев должна соответствовать, как это ни странно, целям мероприятия. И, кроме того, быть удобной для журналистов. Поставьте себя на место фотографа или оператора, которым придется бегать вокруг замкнутых столов и через головы выступающих пытаться сделать удачную съемку. А как журналисты будут ставить свои микрофоны и диктофоны перед выступающими — передавая их по кругу, как трубку мира? И где при этом «повиснут» провода от микрофонов — на плечах участников круглого стола? Между столами обязательно должен быть проход, т.е. круга как такового быть не должно, должна быть подкова или же два полукруга.
В любом случае сначала задумайтесь, удобна ли выбранная расстановка для вашего сценария. О том, как надо расставлять стулья, начали задумываться гораздо раньше, чем появились специальные книги по пиар. В зале заседаний Генерального штаба в секретном бункере Сталина в Самаре вы и сейчас можете наблюдать пример такой «продуманной» расстановки. Центральное место главнокомандующего, две длинные параллели столов для членов генштаба и отдельная линия столов, стулья за которыми развернуты спиной к «генеральным» линиям. За ним сидели секретари, всегда спиной к выступающим, чтобы не видеть, чьи слова они записывают. Так в расстановке мебели была подчеркнута особая секретность заседаний и важность выступающих персон.
Постарайтесь не потерять из виду «внешних» факторов при организации вашего мероприятия и скорректировать расстановку мебели в соответствии с вашими целями. Если в программе круглого стола запланированы выступления экспертов от властей, научных институтов, высказывающих разные точки зрения по проблеме, а последующая дискуссия, допустим, вводит «новых игроков» — представителей НКО, надо постараться не создавать дополнительных барьеров для их общения, в том числе физических. Расставив столы подковой, особенно если подкова получается маленькая, и, посадив за них экспертов, вы их заранее отгородите, поставите «по другую сторону баррикад». Тогда и дискуссия будет жестче, роль приглашенных представителей некоммерческих заранее будет занижена. Выход — «расширить» подкову, посадив за стол и представителей третьего сектора, либо же вообще отказаться от расстановки полукругом. Если же вы планируете, что журналисты тоже примут участие в обсуждении, следует предусмотреть места «на равных» для всей аудитории, ограничившись выделением позиции выступающих.
Материалы в прессе после проведения круглого стола не обязательно выйдут быстро. Поэтому не планируйте этот вид мероприятия на конец грантового периода, если оценка результатов проекта предполагается, в том числе по публикациям в СМИ, или же заранее предупреждайте грантодателей о долгосрочном эффекте. «Долгие» публикации зависят не только от периодичности СМИ (например, ежемесячный журнал), которых вы позовете на круглый стол, но и от самого вида мероприятия. Многие журналисты, особенно обозреватели, на круглом столе только собирают информацию «про запас», для будущих материалов или для раскрытия гораздо более широкой темы, которую они планируют осветить в своем издании, допустим, через полгода. Хотя проведение круглого стола и не гарантирует вам срочности выхода публикаций, оно наверняка повысит качество освещения проблемы, которую вы выносите для обсуждения в СМИ.
Один из классиков пиар Энтони Джей сказал: «Презентация — это упражнение в убеждении». Казалось бы, чего проще — просто представить в выгодном свете то, о чем вы знаете лучше всех. Просто — все что угодно, но не это. Но зато мало какой другой вид мероприятия для СМИ бывает настолько ярок, эффективен и гибок. Презентация может быть составной частью любых больших массовых мероприятий, равно как и объединяться с другими видами специальных мероприятий (выставкой, ярмаркой, поездкой и др.).
Одно время такой вид мероприятия именно для СМИ, как презентация, был незаслуженно забыт, в том числе и некоммерческими организациями. Это отчасти связано с тем, что он стал излюбленным средством коммерческого пиара, иногда чистой рекламы. И после своего возрождения презентация сохранила приобретенные коммерческие черты. Например, агрессивно-пропагандистский характер подачи материала, иногда неоправданные акценты на «проповеднических» выступлениях или богатом фуршете, как это принято в мире больших денег. От этого лучше отстраниться не только потому, что третий сектор — некоммерческий, но и потому, что это, по большей части, не соответствует презентации как виду мероприятия для СМИ.
Чаще всего НКО проводят презентации своих проектов. Но это далеко не единственный предмет для презентации. Представлять можно не сам проект, а его результат или проблему, которую НКО собирается решить или обсудить. Можно презентовать даже идею, например, проблему экологии дворовых территорий вашего города или идею толерантного отношения к людям с ограниченными физическими возможностями.
Искусство презентации требует от организаторов незаурядных творческих способностей и готовности обеспечить «сложную организацию» мероприятия.
Верно построенная презентация — очень эффективное мероприятие для журналистов потому, что позволяет захватить максимальное количество типов СМИ. Здесь может быть представлен и подробный материал для аналитической прессы, и сформирована «новость" для информационщиков, и дана «картинка» для телевидения, и предоставлена возможность «живых» интервью для радийщиков. Более того, адресуя презентацию именно журналистам, вы можете достаточно эффективно поработать и с побочными целевыми аудиториями — с представителями общественных организаций, власти, бизнеса, с нынешними и потенциальными грантодателями и т.д.
Помните, в школе нас всех учили писать сочинения по очень простой схеме: введение, основная часть и заключение? Эта незатейливая логическая структура в полной мере подходит и для презентации. Введение — это экспозиция, максимально информативная и использующая разные формы воздействия (визуальные, вербальные, событийные). Основная часть — это активизация «механизма запоминания», который в идеале должен заставить вашу аудиторию совершить какое-то действие, и кульминация. Заключение — режим свободного общения, возможен фуршет или культурная программа.
В качестве экспозиции журналистам можно представить мини-выставку, видео, подготовить разные виды печатных материалов, пригласить выступить артистов. При этом не забывайте, что все составляющие экспозицию элементы должны быть соединены одним посланием, то есть повторять всю ту же идею, информацию, которую вы заложили в презентацию, только в разных формах. Если вы проводите презентацию нового центра помощи пожилым людям, а на сцене, просто чтобы занять время сбора, поет детский хор, это нецелесообразно потраченное время. Пригласите выступить самих пожилых или обоснуйте появление детей (допустим, с их помощью будут регулярно устраиваться концерты в новом центре для людей «третьего возраста"). Таким образом, вы не только сосредотачиваете внимание аудитории, занимаете публику, но и доносите до нее новую информацию: в центре пожилые будут иметь возможность заниматься в клубах по интересам или же в нем будут проводиться концерты.
Первые 10-15 минут, пока аудитория собирается и осматривается, всегда уходят на адаптацию, поэтому интенсивность информационного потока лучше нагнетать в геометрической прогрессии. Самый «полезный» период для передачи послания напрямую — через 20-25 минут после начала презентации, когда СМИ будут уже «подготовлены» и «направлены». Это и есть «основная часть». Именно на это время лучше запланировать программные выступления или действия — последнее предпочтительнее. Действительно, мы слишком часто увлекаемся вербальными методами передачи информации, хотя гораздо эффективнее бывает именно действие. Есть такое золотое высказывание, которое стоит иметь в виду любому специалисту в области коммуникаций: «Услышал - и забыл. Увидел - и запомнил. Сделал — и понял». Если вы продемонстрируете что-то журналистам, а еще лучше попросите их присоединиться к какому-то действию, пусть даже символическому, эффективность передачи информации повысится в несколько раз. Например, кульминацией презентации идеи толерантного отношения к тем, кого общество считает «чужими», «иными» (т.е. толерантности как таковой), может стать символическое срывание ярлыков или же разрушение стены непонимания. Послание, содержащееся в этом действии, будет тем самым, которое вы транслировали в разных формах в течение всей презентации: перестаньте навешивать ярлыки на людей, которые просто чем-то отличаются от вас (беженцы, инвалиды, бездомные). Только оно "выстрелит", прозвучит сильнее, ярче, тем более, если сами журналисты будут срывать ярлыки или ломать символическую стену. Эта акция может сопровождаться короткими выступлениями самих объектов нетолерантного отношения. И это не просто создание эффектного действия, а очень прагматическая организация мероприятия для СМИ. Во-первых, вы создаете «картинку» для телевидения, которое будет снимать не только говорящие головы. Во-вторых, вы представите журналистам возможных экспертов по проблеме — ваших «героев», у которых они смогут взять интервью или комментарии. В-третьих, вы, таким образом, обращаетесь к представителям СМИ не только как к профессионалам, но и как к гражданам, членам общества, «задеваете» их личные чувства.
После кульминации коэффициент воспринимаемости информации будет быстро снижаться. По прошествии 40 минут презентации можно переходить к «заключению» — свободному общению, к фуршету или концерту. Главное, не забывайте, что и в свободном общении журналисты, прежде всего, преследуют профессиональные интересы. Если у вас нет возможности предусмотреть отдельное помещение, где они могут записать интервью, то лучше не врубать музыку в зале на полную громкость. И обязательно следите за общим настроением аудитории. Ваши сотрудники должны постараться поддерживать тот запал, который остается после кульминации, как можно дольше. Работайте в зале, постарайтесь помочь журналистам найти своего контактера, если им это необходимо, поинтересуйтесь о впечатлении, произведенном презентацией.
Основная трудность, которая может возникнуть при проведении мероприятия этого типа, - необходимость преодолеть ряд барьеров в общении с аудиторией. Во-первых, относительно тех идей, которые вы будете транслировать, у журналистов может быть свое мнение, и вряд ли они от него легко откажутся. Во-вторых, есть опасность начать разговор с аудиторией не с того места. Например, большей части пришедших окажется незнакомым само понятие толерантности, а весь ваш сценарий построен на том, что журналисты имеют о нем представление. В-третьих, те люди, которых вы пригласите выступить, по тем или иным причинам могут оказаться несовместимыми с аудиторией. И какие бы «правильные» мысли они ни транслировали, восприниматься информация будет плохо. Выход только один — тщательная подготовка всей программы и изучение СМИ, которых вы собираетесь пригласить на презентацию и, в конечном счете, в чем-то убедить.
Оговоримся, что здесь речь пойдет не об организации выставки как таковой, а об организации в ее рамках работы с журналистами или использовании выставки как элемента мероприятия для СМИ. Часто НКО, организующие выставку, забывают, что в лице журналистов они приглашают не просто зрителей, ищущих, как скоротать досуг или расширить кругозор, а профессионалов, которые придут, прежде всего, за информацией.
Работа с журналистами на выставке от демонстрации экспозиции должна, по сути, отличаться так же, как кинофестиваль от серии киносеансов. В первом случае это организованное мероприятие, которое, кроме показа фильмов и конкурса, фактически включает проведение пиар-кампании. Во втором — просто кино.
Если вы хотите пригласить СМИ на выставку, она не должна быть «просто выставкой». Придется задуматься либо о специальном событии для прессы (открытие или закрытие, пресс-брифинг и т.п.), либо о подготовке и распространении необходимых информационных материалов для журналистов.
Открытие выставки может быть построено по принципу презентации, как чаще всего и бывает. Это оправданно и эффективно. При этом не забывайте об организации пространства для работы СМИ, особенно для съемок — проверьте выставочный зал на предмет розеток, освещения и т.п. Что хорошо для фотографии, висящей на стене, не всегда подходит для фотографа, который должен правильно «нажать на кнопку».
Но даже если вы не рассчитываете на специальное мероприятие, которое привлечет внимание СМИ к выставке, просто позвать журналистов «зайти на огонек» недостаточно. Закладывая в своем проекте организацию выставки, постарайтесь выделить в бюджете статью на подготовку буклетов, афиш, пригласительных билетов и другой рекламно-информационной продукции. Выставка — одно из тех мероприятий, которые необходимо иллюстрировать. Собственно, основное средство воздействия выставочного материала именно визуальное, что нужно постараться выгодно использовать. Рассылая журналистам информацию о выставке, вы, в идеале, должны убедить их посетить ее (а не только настрочить анонс в рубрику «Афиша»). Для этого они, в свою очередь, должны быть уверены в том, что камерам будет, что снять, а репортерам — что написать. Краткий анонс с описанием того, чему посвящена выставка, может не сыграть. Отпечатанное типографским способом приглашение, фото из выставочного каталога, приложенные к пресс-релизам, повысят ваши шансы осветить мероприятие в СМИ.
Не исключайте такого случая, что журналисты придут на выставку сами, когда их специально никто ждать не будет. Нужно заранее договориться со смотрителями (если выставка проходит в специальных заведениях) о предоставлении желающим пресс-релизов и других информационных материалов, и всегда иметь эти материалы под рукой в своей организации. При возможности стоит договориться о том, чтобы в течение всех дней проведения выставки на ней дежурил ваш сотрудник, который работал бы со СМИ и другими посетителями. Представители некоммерческих организаций, ученые, госслужащие тоже могут оказаться для вас перспективными партнерами. Бывает и так, что поднятая событием «волна» докатывается до СМИ через несколько дней, недель или даже месяцев. Как правило, так случается, если выставка заинтересовала журналистов своей темой. Например, о посвященной Дню памяти жертв фашизма выставке правозащитной организации СМИ могут вспомнить ближе ко Дню Победы. Поэтому уделите особое внимание выставочному архиву: фото, видео, печатным материалам. Они могут неожиданно сыграть тогда, когда вы и о самой выставке уже не вспоминаете.
И, наконец, не обязательно устраивать именно выставку, если у вас есть выставочный материал. Качественно организовать выставочное пространство — задача, не всегда посильная для некоммерческой организации. Только творческих идей мало — нужен хотя бы один человек, знающий о дизайне не понаслышке. Поэтому не стремитесь непременно сделать все, как «настоящие художники». Можно ограничиться организацией мини-выставки или передвижной выставки и использовать ее в качестве элемента или фона любого другого пиар-мероприятия. Пока приглашенные собираются на вашу информационную встречу или фестиваль, журналисты могут с пользой провести минуты ожидания, рассматривая выставочную экспозицию.
Глава II. Работа некоммерческой организации с общественностью и средствами массовой информации
Во второй главе настоящей работы мы изучим взаимоотношения некоммерческого партнерства «Марафон» со СМИ, по следующим разделам: некоммерческое партнерство «Марафон»; работа некоммерческого партнерства «Марафон» со СМИ, спонсорами, представителями власти и участниками Сибирского международного марафона; методика и практика работы пресс-службы.
2.1 Некоммерческое партнерство «Марафон»
Некоммерческое партнерство «Марафон» (далее Партнерство) создано на основании решения Учредителей (Подбельского К. О. и Сандалкина А. Н.) 10 июня 1998 года.
Партнерство является юридическим лицом – некоммерческой организацией, учрежденной для содействия ее членам в осуществлении деятельности, направленной на достижение следующих целей:
развития спорта и туризма в России, в Омске и в Омской области;
популяризации бега, здорового образа жизни среди населения;
вовлечения организаций, хозяйственных обществ и товариществ, частных лиц иностранных фирм и граждан в процесс подготовки и проведения Сибирских международных марафонов и других спортивных массовых мероприятий;
укрепления статуса Сибирского международного марафона как одного из престижных марафонов в Российской Федерации;
поднятия рейтинга Сибирского международного марафона на международном уровне;
способствования созданию и развитию на территории Омской области инфраструктуры производства товаров для спорта, отдыха и туризма.
Для достижения указанных целей Партнерство решает следующие задачи:
организация и ежегодное проведение Сибирских международных марафонов в г. Омске;
проведение других спортивных соревнований;
прием на территории РФ иностранных спортсменов и туристов;
сотрудничество с организаторами зарубежных марафонов и Ассоциацией международных марафонов (AIMS);
создание и развитие материальной базы Партнерства, оказание помощи спортсменам (в том числе марафонцам) в приобретении спортивной экипировки и спортивного инвентаря;
поиск и работа со спонсорами Сибирского международного марафона, сотрудничество со средствами массовой информации;
популяризация и пропаганда своей деятельности.
Главное, базовое мероприятие Партнерства – это Сибирский международный марафон (СММ). Сибирский международный марафон – это официальное соревнование, включенное во Всероссийский и международный календари. Он представляет собой крупное спортивно-культурное мероприятие международного уровня, имеющее большое значение в социальной жизни региона. Марафон является уникальным событием для Сибири и серьёзным информационным поводом, привлекающим активное внимание как региональных, так и центральных средств массовой информации.
Трасса классической марафонской дистанции (42 км 195 м) проложена по главным улицам города, набережной реки Иртыш. Старт и финиш – на центральной площади Омска у Законодательного собрания.
В спортивной программе марафона регулярно принимают участие около 15000 человек разных возрастов, из них жители города Омска и области, а также представители более 70-ти краёв и областей России, стран ближнего и дальнего зарубежья. На его трассу выходят сотни тысяч горожан, поддерживающих и приветствующих бегунов.
Сибирский марафон активно поддерживается местными органами государственной власти. В то же время финансирование подготовки и проведения марафона производится на коммерческой основе. Источники поступления средств:
– целевое финансирование из фондов областного бюджета;
– финансовая помощь спонсоров, предоставление ими товаров и услуг;
– заявочные взносы участников.
В период подготовки и проведения марафона разрабатывается и реализуется рекламно-информационная кампания, направленная на освещение роли местных органов власти, спонсоров в развитии спорта, укрепление их авторитета, создание благоприятного имиджа.
На все мероприятия, проходящие в рамках программы марафона, приглашаются руководители государственных, общественных, спортивных и коммерческих структур, политики, представители средств массовой информации, деятели культуры.
Кроме Сибирского международного марафона Партнерство организовывает Рождественский полумарафон, Майский гандикап, Шербакульский полумарафон и другие спортивные мероприятия.
Пресс-служба некоммерческого партнерства «Марафон» структурно является составной частью службы маркетинга. Императивные цели и задачи пресс-службы перекликаются с целями и задачами службы маркетинга.
Это связано со спецификой такого массового спортивно-социального мероприятия как марафон, для которого главными целями являются привлечение новых участников и развитие имиджа в сфере связей с общественностью и во взаимодействии со СМИ. Исходя из этого, цели и задачи некоммерческого партнерства «Марафон» заключаются в следующем:
Проведение рекламно-информационной кампании по промоушену Сибирского международного марафона, его организаторов и спонсоров с использованием всех средств рекламной поддержки (электронные и печатные СМИ, наружной рекламы, реализацией промо-акций спонсоров
Привлечение спонсоров к участию в Сибирском международном марафоне.
Взаимодействие со средствами массовой информации по привлечению большего числа участников марафона, зрителей; формированию устойчивого положительного имиджа Сибирского международного марафона, организаторов и спонсоров.
Проведение работ по разработке и продвижению фирменного стиля Сибирского международного марафона.
Подготовка презентации марафона, подготовка договоров со спонсорами.
Постоянное взаимодействие со спонсорами, приглашения на все мероприятия, проходящие в рамках подготовки и проведения Сибирского международного марафона.
Разработка плана рекламно-информационной компании в целевых направлениях: аудиореклама, видеореклама, наружная реклама, промо-акции.
Изготовление и размещение средств рекламы в сроки, установленные планом рекламно-информационной кампании.
Разработка и проведение промо-акций спонсоров.
Активное сотрудничество со средствами массовой информации. Инициирование публикаций в печатных изданиях, аудио и телерепортажей.
Проведение пресс-конференций и мероприятий, способствующих распространению информации о марафоне и формированию устойчивого положительного имиджа организаторов и спонсоров.
Разработка фирменного стиля Сибирского международного марафона.
Продвижение фирменного стиля с помощью печатной, сувенирной, рекламной продукции, атрибутики, фирменное оформление мест проведения мероприятий программы марафона. Подготовка описательного документа по итогам марафона (отчета), финансовых документов для спонсоров.

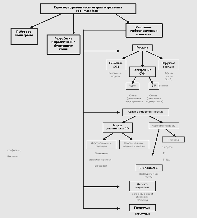
Схема: Структура деятельности отдела маркетинга Сибирского международного марафона.
Для достижения поставленных целей и задач некоммерческое партнерство «Марафон» в установленный срок проводит полномасштабную информационно-рекламную кампанию, охватывающую все целевые аудитории. Информационно-рекламная кампания СММ включает в себя весь комплекс элементов маркетинга (см. схему).
Ведущая роль в информационно-рекламной кампании СММ отводится анонсированию события среди жителей города Омска, непосредственных участников, спонсоров, органов государственной власти и общественных организаций. Для этого используются три традиционных канала массовой коммуникации: печатные и электронные (телевидение и радио) СМИ, средства наружной рекламы.
a) Печатные СМИ
Ежегодно в период с 30 июня по 13 августа более чем в 40 городских, областных и федеральных изданиях размещается около 50 информационных модулей, содержащих символику, логотипы организаторов и спонсоров, график и программу мероприятия.
b) Электронные СМИ. Телевидение
Видео-ролик. Ежегодно при подготовке Сибирского международного марафона изготавливается 40-секундный видео-ролик, анонсирующий программу мероприятия, информирующий общественность о его спонсорах и партнерах. В течение одного месяца (с 10 июля по 6 августа) видео-ролик ежедневно размещается в эфире ОРТРК "12 канал", "ОТВ-3", "ТелеОмск-АКМЭ", "ТВ-3" и ГТРК "Иртыш" (количество прокатов - 10 раз в день).
c) Электронные СМИ. Радио
Аудио-ролик. Ежегодно при подготовке Сибирского международного марафона изготавливается 40-секундный аудио-ролик, анонсирующий программу мероприятия, информирующий общественность о его спонсорах и партнерах. В течение одного месяца (с 10 июля по 6 августа) видео-ролик ежедневно размещается в эфире радиостанций "Европа плюс" и "Серебряный дождь" (всего около 250 прокатов на каждой радиостанции).
Во все время проведения регистрации на территории выставочного сквера "Флора" работает радиотрансляционный пункт, посредством которого озвучивается информация и транслируются аудио-ролики, предоставленные спонсорами марафона. Аудио-ролики и информация о спонсорах звучат и на площади у Законодательного собрания Омской области во время проведения самого марафона.
d) Наружная реклама
Наружная реклама в городе. Ежегодно за 15 дней до проведения Сибирского международного марафона в 50 точках по городу Омску (афишные тумбы и стенды, доски объявлений) расклеивается 250 полноцветных плакатов, содержащих символику мероприятия, логотипы организаторов и спонсоров. С 10 июля по 6 августа на остановках общественного транспорта города размещается порядка 400 афиш, содержащих информацию о марафоне, трассу и логотипы спонсоров. С 20 июля по 8 августа на муниципальных рекламоносителях по трассе марафона размещается около 15 рекламных изображений марафона формата 3 х 6 м. С 20 июля по 8 августа рекламные плакаты марафона размещаются на 5-ти сити-форматах размером 1,2 х 1,8 м. С 25 июля по 8 августа на опорах уличного освещения, контактной сети основных магистралей города и площади у Законодательного Собрания размещаются 10 транспарантов-перетяжек. Все рекламоносители содержат символику марафона, логотипы его организаторов и спонсоров.
Кроме того, ежегодно во время проведения официальной регистрации участников (со 2 по 6 августа) в павильонах выставочного сквера "Флора" и на фасаде здания ДЦ УВД им. Дзержинского размещается транспарант-перетяжка с информацией о марафоне и логотипами организаторов и спонсоров.
Помещение регистрации участников марафона также оформляется флагами, рекламными плакатами, настольными флажками организаторов и спонсоров.
На всех дистанциях марафона ежегодно регистрируется более 8000 участников (без учета участников кросса "Динамо"). Каждый участник получает нагрудный номер, футболку, специальный выпуск еженедельника "Аргументы и факты", рекламные буклеты, пакеты и т.д. с символикой марафона, организаторов и спонсоров.
В соответствии с основной линией рекламно-информационной кампании оформляются и места проведения пресс-конференций (конференц-зал библиотеки им. А.С. Пушкина, актовый зал ДЦ УВД им. Дзержинского), торжественного открытия и закрытия программы Сибирского международного марафона (Омский государственный музыкальный театр), стартово–финишный городок (площадь у Законодательного Собрания), концертная площадка для проведения праздничной программы "Марафон-шоу" (ПКиО КСК "Зеленый остров").
Особое место в структуре информационно-рекламной кампании Сибирского международного марафона занимает такое направление маркетинговых коммуникаций, как директ-маркетинг (Direct Marketing). Это обусловлено в первую очередь спецификой мероприятия: регулярность проведения способствует формированию базы его постоянных участников, с большинством которых устанавливается постоянный контакт. Главным средством Direct Marketing, используемым службой маркетинга СММ, служит Direct mail Marketing (прямая почтовая рассылка). Основные цели, стоящие перед Direct mail Marketing, - увеличение числа участников марафона и обеспечение присутствия на мероприятиях марафона представителей органов государственной власти, общественных объединений и организаций-спонсоров. С этой целью службой маркетинга проводится четыре целевых почтовых рассылки:
Рассылка иллюстративных календарей и поздравительных открыток. Рассылка календарей осуществляется, как правило, в первой декаде декабря более чем по 1800 адресам участников марафона, проживающих как в Сибирском ФО, так и в других регионах РФ. Материалы рассылки содержат информацию о предварительной программе Сибирского международного марафона и условиях участия в ней. В дополнение к иллюстрированному календарю прилагается оригинальная персональная поздравительная открытка "С Новым годом", адресованная не только потенциальному участнику, но и членам его семьи.
Рассылка персональных приглашений и Положений о проведении Сибирского международного марафона. В период с 1 по 7 июля более 1040 любителям бега, проживающим в РФ и странах СНГ, рассылаются персональные приглашения на участие в Сибирском международном марафоне и информационно-нормативные документы для предварительной регистрации.
Рассылка VIP-приглашений. Ежегодно в период с 1 по 5 августа руководителям и ключевым персонам Правительства Омской области и Администрации города Омска; зарубежной делегации бизнесменов и руководителям органов государственной власти Чешской, Словацкой и Болгарской республик; консулам зарубежных государств в РФ; руководителям компаний-спонсоров и крупных бизнес-структур; лидерам общественных организаций и политических партий рассылается свыше 250 приглашений на все мероприятия программы марафона.
Рассылка дипломов и итоговых протоколов. По итогам соревнований каждый участник официальной дистанции (42 км 195 м, экиден) получает по почте персональный пакет с оригинальным Дипломом, благодарностью за участие и полным протоколом соревнования. Участникам массовых дистанций высылаются подарочные свидетельства-благодарности за участие в спортивной программе Сибирского международного марафона.
Рекламно-информационная кампания СММ включает в себя и такой элемент комплекса маркетинга как Promotion (промоушн). Основной целью промоушн-акций является привлечение новых участников. Для ее достижения Сибирский международный марафон ежегодно в период с 1 июня по 20 июля проводит предварительную регистрацию на мероприятия СММ, которая предлагает потенциальному участнику воспользоваться 50% скидкой на оплату заявочного взноса. В качестве дополнительного способа привлечения новых участников служба маркетинга СММ организовывает специальные промоушн-акции, заключающиеся в получении по итогам участия в марафоне специального памятного диплома (помимо общего) и 50%-ной скидки на участие в следующем соревновании.
Правом проведения промушн-акций в рамках Сибирского международного марафона обладают все спонсоры и партнеры мероприятия. Так, в 2004 году ассоциация "ОША" организовала фирменную торговлю на мероприятиях программы марафона, компания "Sprandi" провела тестирование своих новых кроссовок, авиакомпания "Сибирь" инициировала проведение "забега 15-летних" (рекламно-имиджевой акции под эгидой авиакомпании), МТС в Омске предоставила возможность каждому финишировавшему участнику забега на 42 км 195 м сделать бесплатный звонок в любую точку России и мира, компания "Кодак" организовала фирменную торговлю на регистрации участников с 4 по 6 августа, компания "Spring" на протяжении всей марафонской трассы организовала работу пунктов питания участников и дегустацию новой минеральной воды.
2.3 Методика и практика работы пресс-службы некоммерческого партнерства «Марафон»
Связи с общественностью занимают особое место в информационно-рекламной кампании Сибирского международного марафона. Пресс-служба организации при подготовке этого массового мероприятия не может ограничиваться стандартным набором элементов. Если реклама занимает центральное место в системе маркетинговых коммуникаций, то связи с общественностью наиболее актуальны в тех случаях, когда достижение маркетинговых целей непосредственно зависит от степени гармонизации фирменных или корпоративных интересов с общественностью. Исходя из того, что технология обеспечения связей с общественностью носит принципиально иной характер от других средств информационно-рекламной кампании. Специальным структурным подразделением службы маркетинга, отвечающим за связи с общественностью, является в данном случае пресс-служба, выполняющая следующие функции:
Оперативное и полное информирование общественности о деятельности организации в период подготовки мероприятий программы СММ.
Распространение, а в случае необходимости и подготовка для СМИ официальных сообщений, заявлений и иных информационных (журналистских) материалов, посвященных деятельности организации в период подготовки мероприятий программы СММ.
Подготовка и передача в СМИ разъяснений и комментариев специалистов, экспертов и авторов решений и действий организации.
Проведение в соответствии с Законом РФ "О средствах массовой информации" аккредитации на все мероприятия программы СММ журналистов, выполняющих редакционное задание и освещающих данные события.
Оказание содействия аккредитованным журналистам, а также корреспондентам, выполняющим задание по сбору и подготовке материалов для публикации, теле- или радиопередачи.
Подготовка для СМИ пресс-релизов, пресс-китов, спецвыпусков тематической информации.
Подготовка и проведение пресс-конференций, брифингов, встреч с журналистами по организации мероприятий программы СММ.
Анализ материалов прессы, радио и телевидения (мониторинг СМИ); подготовка отчета о проведенном событии программы СММ для руководителей организации и спонсоров.
Перечисленные функции пресс-службы НП «Марафон» направлены на обеспечение контроля лишь за внешним информационным пространством, что объясняется самой структурой организации. Если необходимость установления системы внутренней коммуникации возникает в компаниях, штат сотрудников которых превышает 50 человек, то в некоммерческом партнерстве "Марафон", насчитывающей 8 постоянных сотрудников, такая необходимость отсутствует (сводится лишь к созданию нормативных документов).
Таким образом, деятельность пресс-службы некоммерческого партнерства «Марафон» направлена на обеспечение связей с общественностью во внешнем коммуникационном пространстве и включает в себя два основных направления: организация текущей деятельности по связям с общественностью и проведение мероприятий по связям с общественностью. Наглядно структуру деятельности пресс-службы Сибирского международного марафона можно представить следующим образом (см. схему):

Схема 2. Структура деятельности пресс-службы некоммерческого партнерства «Марафон».
Организация текущей деятельности по связям с общественностью
Текущая деятельность по СО – это заранее спланированная работа пресс-службы организации со СМИ по освещению деятельности самой организации. Обеспечение текущей деятельности по связям с общественностью включает в себя информирование общественности о деятельности организации; проведение в соответствии с Законом РФ "О средствах массовой информации" аккредитации журналистов; обеспечение аккредитованных журналистов и корреспондентов информацией, необходимой для полного освещения деятельности организации или определенного события; контроль информационного пространства (отслеживание и анализ публикаций, касающихся деятельности организации).
Организация текущей деятельности по связям с общественностью некоммерческого партнерства «Марафон» носит специфический характер: программа мероприятий СММ включает в себя 3 основных события (Рождественский полумарафон, Омский полумарафон-гандикап и Сибирский международный марафон), вокруг которых концентрируются коммуникационные потоки.
В связи с этим, пресс-служба при организации текущей деятельности по связям с общественностью составляет медиа-план размещения материалов таким образом, чтобы годовое распределение коммуникационных потоков концентрировалось вокруг ряда событий, усиливая информационное воздействие на представителей целевых аудиторий к дате проведения марафона. Общее распределение коммуникационных потоков в течение календарного года представлено на схемах 3 и 4:
Однако, в связи с возможной перегрузкой информационного поля, пресс-служба некоммерческого партнерства «Марафон» выстраивает текущую деятельность по связям с общественностью организации так, чтобы в ее структуру входили циклы коммуникационных спадов и подъемов.

Схема 3. Распределение коммуникационных потоков 1.

Схема 4. Распределение коммуникационных потоков 2.
Пресс-служба использует для реализации своей текущей деятельности по связям с общественностью все возможные коммуникационные каналы: печатные и электронные СМИ, web-сайт. СМИ, в свою очередь, по типу взаимоотношений с пресс-службой некоммерческого партнерства «Марафон», делятся на официальные (информационные партнеры) и неофициальные. Неофициальными СМИ считаются каналы и издания, взаимодействующие с пресс-службой в свободном порядке (без каких-либо договоров). Отношения между официальными СМИ и пресс-службой регламентируются договором о сотрудничестве. Оба типа взаимоотношений имеют свою специфику и определенные правила взаимодействия.
Отношения пресс-службы с официальными СМИ регламентируются договором о сотрудничестве, заключаемым на условную сумму денег, на которую каждая из сторон в режиме взаимозачета должна оказать набор услуг. Услуги сторон равнозначны по сумме: издание/канал получает статус официального информационного партнера СММ и определенный процент объема в его рекламно-информационной кампании, организация получает установленный размер площади в издании или времени в эфире информационного партнера для размещения своих рекламных и материалов по связям с общественностью. Сотрудничество с информационными партнерами значительно облегчает работу пресс-службы организации по реализации текущей деятельности по связям с общественностью: дает гарантию размещения материалов по медиа-плану без изменения их тематики и объема. Кроме того, согласно договору о сотрудничестве организация имеет право на размещение в изданиях и эфире своих партнеров информации, логотипов и рекламных модулей спонсоров (что невозможно в неофициальных изданиях). Новости компании подаются в виде полностью готовых к публикации материалов для СМИ, создаются они специалистами по связям с общественностью либо журналистами по их заданию. В отношениях пресс-службы с информационными партнерами как бы выпадает промежуточная стадия обработки первичных PR-текстов журналистами: материалы публикуются в том виде, в каком хочет их видеть организация-заказчик. Выбор информационного партнера зависит от полноты охвата конкретным СМИ спектра целевой аудитории марафона, а также от статуса и формата коммуникационного канала. При подготовке Сибирского международного марафона организаторы уделяют большое внимание адекватному телевизионному освещению события. В качестве официального информационного партнера не первый год выступает крупнейшая на территории Омской области телекомпания - ГТРК "Омск". В период интенсивной подготовки мероприятия (с 1 по 30 июля) она выпускает 10 сюжетов о марафоне, которые идут в новостных и спортивных программах телеканала. Пять "Дневников марафона" (обзорные передачи), сюжеты о спонсорах, репортаж о церемонии открытия выходят в эфире телекомпании со 2 по 6 августа (общий хронометраж 79 минут с повторением 2 раза в день).
Вместе с тем, текущая деятельность по связям с общественностью пресс-службы некоммерческого партнерства «Марафон» ориентирована на взаимодействие со всеми средствами массовой информации города. Спортивно-социальная специфика, участие правительства и коммерческих структур, огромный спектр целевой аудитории объясняют интерес к Сибирскому международному марафону практически всех изданий и каналов Омска. Ежегодно в пресс-центре Сибирского международного марафона проходят аккредитацию более 160 журналистов, представлявших 56 центральных, региональных, областных и городских средств массовой информации (среди них "Аргументы и факты", "Спортивная газета", "Комсомольская правда", "Омская правда", "Омский вестник", "Коммерсант", "Московский комсомолец", "Омский взгляд", "Ваш Ореол", "Новое обозрение", "В курсе", "Бизнес курс", "Вечерний Омск", "Четверг", "Особое Мнение", "АвтоОмск", "Автосправка", "Телесемь", "Торговая газета", "Российская газета", "Ошовские вести", "Всем о здоровье", "Соточка", "Город", "100%", "Парус", "Позиция", ГТРК "Иртыш", телекомпания "Антенна-7", корпорация "ТелеОмск-АКМЭ", ОРТРК "12 канал", радиостанция "Сибирь", радиостанция "Эхо Москвы в Омске", радиостанция "Европа Плюс" и мн. др.). Характер взаимоотношений пресс-службы некоммерческого партнерства «Марафон» с неофициальными СМИ – свободный. Пресс-центр регулярно обеспечивает их последними новостями, связанными с работой Оргкомитета СММ, приездом элитных спортсменов или иностранных участников, изменением призового фонда и т.п. Журналисты по своему усмотрению распоряжаются предоставляемой информацией; сами определяют объем, жанр и стилистику материала. Задача пресс-службы на данном этапе сводится к тому, чтобы сделать этот процесс по возможности управляемым: расставить необходимые акценты, реализовать через СМИ определенные стратегии.
Ежегодно в период с 30 июня по 15 августа в 40 городских и областных газетах и журналах, а также еженедельнике "Аргументы и факты" - информационном партнере Сибирского международного марафона - размещается более 40 материалов с информацией, анонсами и итогами соревнований. В это же время на городских радиостанциях в спортивных новостях выходят сюжеты о подготовке Сибирского международного марафона и его участниках в эфире радиостанций "Русское Радио", "Максимум", "Омское радио", "Радио – 3", "Солнечный город", "Радио шансон". Информация о ходе подготовки к Сибирскому международному марафону, сюжеты о пресс-конференциях, участниках соревнований ежегодно выходят в новостных блоках всех телевизионных каналов, аккредитованных в пресс-центре марафона.
В день проведения Сибирского международного марафона для аккредитованных журналистов работает медиа-центр, в котором они могут получить дополнительную информацию по всем интересующим вопросам, ознакомиться с оперативными итогами проходящих соревнований, взять интервью у организаторов и VIP-персон. Во время проведения мероприятия официальный информационный партнер марафона ГТРК "Омск" ведет прямую трансляцию события с площади у Законодательного Собрания Омской области и трассы марафона (хронометраж 180 мин), а в эфире радиостанций "Европа Плюс" и "Солнечный город" идут прямые включения. Таким образом, журналисты печатных СМИ могут следить за ходом соревнования, не покидая медиа-центра, оборудованного всей необходимой технической аппаратурой (компьютерами, мониторами, средствами связи).
Средством обеспечения текущей деятельности по связям с общественностью некоммерческое партнерство «Марафон» служит также официальный сайт http://sim.omsknet.ru. Основная функция интерактивного средства коммуникации состоит в предоставлении любому пользователю в любое время полной и многоаспектной информации, касающейся деятельности организации и подготовки мероприятия. Сайт содержит модули интерактивной обратной связи, дающие посетителям возможность регистрации и общения с организаторами в рамках сети (форум). Кроме того, на сайте функционирует раздел "пресс-центр", куда в автоматическом режиме выкладываются все пресс-релизы, распространяемые пресс-службой. Достоинства интерактивной связи очевидны: журналист может в любое время получить информацию, минуя пресс-службу. В условиях информационного бума, когда до мероприятия остаются считанные дни, марафон становится центральным событием региона, и на пресс-секретаря с вопросами обрушиваются представители всех СМИ города. Вопросы подчас дублируют друг друга и связаны в основном с именами и цифрами (иностранные участники, размер призового фонда, количество участников и др.). В данной ситуации специалист по связям с общественностью как никогда ощущает потребность в web-сайте, который становится для него незаменимым помощником. Кроме того, пресс-служба, ориентируясь в первую очередь на спортивные издания и каналы, не может охватить весь объем региональных СМИ, которые, в свою очередь, имеют возможность беспрепятственного получения информации при помощи web-сайта. Задача пресс-службы на данном направлении текущей деятельности по связям с общественностью сводится к поддержанию сайта, регулярному обновлению информации на нем, предоставлению необходимых материалов помимо текстовых (фотографии, логотипы, оформление и проч.).
Мероприятия по связям с общественностью
Для достижения поставленных целей и задач пресс-служба в конце июля организовывает пресс-центр, в котором проходят аккредитацию представители СМИ. Во время аккредитации журналисты получают одновременно и допуск на специальные события, проводимые пресс-службой некоммерческого партнерства «Марафон» для омских СМИ. Первым таким событием становится "Пресс-конференция организаторов марафона", которая проводится за 5 дней до соревнования. В ее рамках вниманию представителей средств массовой информации предлагается концепция, программа мероприятий и ключевые особенности предстоящего марафона. Вторая пресс-конференция ("Пресс-конференция ведущих легкоатлетов России и почетных гостей марафона") проводится накануне соревнования (5-6 августа) и носит анонсирующий характер. На эту пресс-конференцию приглашаются представители органов государственной власти (регионального и муниципального уровней), непосредственные организаторы и спонсоры. Также в пресс-конференции принимают участие ведущие легкоатлеты РФ и зарубежных стран, претендующие на победу и призовые места в марафоне. Третья пресс-конференция проводится непосредственно в день проведения Сибирского международного марафона. Основная тема мероприятия – подведение предварительных итогов марафона, интервью с абсолютными победителями среди мужчин и среди женщин.
Организация пресс-конференций – одна из основных задач любой пресс-службы. Пресс-конференция – это встреча журналистов с представителями государственных учреждений, общественно-политических организаций, коммерческих структур, имеющая целью предоставить СМИ фактографическую, проблемную и комментирующую информацию о презентуемом событии[1] . Работа пресс-службы Сибирского международного марафона по организации пресс-конференций сводится к определенной последовательности действий согласно утвержденному плану.
Работа со СМИ
Подготовка к аккредитации
Заблаговременное информирование СМИ об аккредитации и правилах ее проведения (обзвон по базе данных).
Сбор заявок СМИ на аккредитацию.
Подготовка удостоверений (бейджей).
Подготовка пропусков для автотранспорта
Подготовка к пресс-конференции
Согласование сценарного плана с ведущим.
Подготовка пресс-папки.
Подготовка пресс-релиза.
Рассылка приглашений по базе данных СМИ при помощи электронной почты или факса за 4-5 дней до проведения пресс-конференции. В приглашении указываются тема пресс-конференции; дата, время и место проведения; участники (в порядке значимости). В завершение – информация о фуршете для журналистов, если он будет проводиться.
Выкладка информации о проведении пресс-конференции на сайт СММ (раздел «Пресс-центр»).
Контрольный обзвон СМИ за день до проведения пресс-конференции.
Комплектование пресс-пакетов.
Пресс-конференция и аккредитация
Встреча и сопровождение журналистов до конференц-зала.
Регистрация СМИ (наименование СМИ, сбор информации о творческих планах в освещении СММ, предполагаемый формат материала, хронометраж/объем, дата и время выхода в эфир и т.п.).
Выдача пресс-пакетов (пресс-папка, пресс-релиз организаторов, удостоверение (бейдж), пропуск на автотранспорт (для центральных каналов и информационных партнеров СММ), пресс-релизы спонсоров, промо-материалы спонсоров, подарки от участников пресс-конференции и т.д.).
Работа с участниками
Информирование о пресс-конференции, предоставление сценарного плана.
Работа с участниками (рекомендации по выступлению со стороны организаторов, учет пожеланий участников).
Работа со спонсорами (комплектование пресс-пакетов: пресс-релизы, промо-материалы, подарки для журналистов, пакеты и т.д.; участие в организации фуршета).
Организация
Подготовка к пресс-конференции
Техническое обеспечение пресс-конференции (микрофоны, диктофоны, видеопроектор, компьютер, экран и т.д.). Своевременный поиск и подготовка.
Подготовка табличек участников (контроль правильности наименования компании, должности и Ф.И.О. участников).
Подготовка банера (задник).
Подготовка к фуршету
Определение места проведения.
Аренда.
Согласование меню.
Оформление конференц-зала
Развешивание по зданию табличек с указанием места проведения пресс-конференции.
Развешивание банеров спонсоров.
Установка и настройка аппаратуры.
Оформление стола президиума (таблички участников, блокноты и ручки, мин. вода и стаканы).
Подготовка стола аккредитации.
Помимо пресс-конференций пресс-служба некоммерческого партнерства «Марафон» устраивает дополнительные внеплановые акции по связям с общественностью по продвижению мероприятия: например, публичная встреча организаторов Сибирского международного марафона с потенциальными участниками, проводившаяся в период подготовки XV Сибирского международного марафона. В рамках этой встречи были проведены благотворительные акции, направленные на привлечение детей, воспитанников детских домов города Омска и Омской области, Омского кадетского корпуса, к занятиям оздоровительным бегом. По итогам публичных встреч каждому воспитаннику были вручены бесплатные пакеты участника, включающие в себя памятную футболку и набор сувенирной атрибутики.
Разновидностью плановых мероприятий по связям с общественностью, проводимых пресс-службой в рамках информационно-рекламной кампании СММ, являются выставки. Так, в июле 2004 года, во время подготовки XV Сибирского международного марафона, была организована выставка художественных произведений участницы марафона с ограниченными физическими возможностями Александры Ивановой. Ежегодно в дни регистрации участников в павильоне выставочного сквера "Флора" проводится выставка-ярмарка "Спорт. Здоровье. Отдых". Задача пресс-службы некоммерческого партнерства «Марафон» на данном этапе сводится к адекватному освещению этих событий, использованию их в качестве информационного повода для достижения определенной коммуникационной стратегии.
Основные коммуникационные цели и задачи, стоящие перед пресс-службой некоммерческого партнерства «Марафон»:
Пропаганда Сибирского международного марафона, вовлечение в него самой широкой аудитории. Привлечение внимания к крупнейшему спортивно-культурному событию года, его организаторам и спонсорам. Стимулирование участия в СММ спортсменов, любителей бега, руководителей органов власти, политиков, бизнесменов, жителей и гостей города, всех слоев населения.
"Продвижение" СММ всеми средствами информационно-рекламного обеспечения как на местном, региональном, российском, так и на международном уровне.
Реализация при помощи коммуникативных приемов в информационном пространстве слогана Сибирского международного марафона: "Праздник Движения – наш праздник!".
Отражение отличительных особенностей СММ как "визитной карточки" Омска и Омской области, средства распространения позитивной информации, элемента престижа региона.
Укрепление имиджа СММ как события, проводимого на уровне международных стандартов, не имеющего аналогов в регионе и стране.
При решении выше обозначенных коммуникационных задач могут возникнуть сложности из-за множественности целевых аудиторий и расхождения их интересов. В результате ситуационного анализа Сибирского международного марафона были определены сфера интересов и коммуникационные задачи для каждой целевой группы из представленных аудиторий (таблица).
Таблица
| Целевая аудитория | Коммуникационные задачи |
| 1. Властные структуры | Показать, что региональное правительство реализует социально значимые проекты. Привлечь на мероприятия марафона свыше 400 "особо значимых" гостей. |
| 2. Участники | |
| 2.1. Профессиональные спортсмены | Информировать о программе марафона 200 спортсменов. Создать стимулирующую ситуацию для более активного интереса к спортивному мероприятию и участию в нем спортсменов международного уровня. |
| 2.2. Индивидуальные любители бега | Информировать о программе марафона 20000 любителей бега в России. Привлечь к участию в спортивной программе марафона 7000 человек. Установить уровень лояльности к событию в размере 75% от общей численности аудитории. |
| 2.3. Корпоративные участники | Сформировать желание личного и корпоративного участия в спортивных мероприятиях представителей 300 организаций, численностью 6500 человек. |
| 3. Зрители и болельщики | Сформировать интерес к мероприятиям марафона у 100 000 жителей города Омска и Омской области. Предоставить возможность 40% жителям Омской области в возрасте от 4 лет (1 млн. человек). Присоединиться к участию тем или иным образом в мероприятиях. |
| 4. Спонсоры | Информировать о программе марафона 200 коммерческих организаций, потенциальных спонсоров. Создать привлекательность для участия в юбилейном событии с привлечением спонсорских средств в размере 4 000 000 рублей. |
Автору удалось выявить методику взаимодействия пресс-службы некоммерческого партнерства «Марафон» со СМИ и показать ее на практике в виде схемы. Таким образом, основными принципами продуктивной организации работы пресс-службы некоммерческого объединения со СМИ являются:
двусторонность информационного потока, равноправие и взаимное уважение в коммуникационном процессе;
соответствие информационных материалов пресс-службы запросам и параметрам средств массовой информации;
объективность и регулярность в подаче материалов в СМИ;
оперативное и полное информирование общественности о деятельности организации;
При взаимодействии со СМИ в пресс-службе некоммерческих организаций следует использовать весь спектр форм и методов распространения информации о своей деятельности (рассылка пресс-релизов, факсимильных сообщений; электронная почта).
В организации взаимоотношений некоммерческих организаций со СМИ весьма значительную роль могут играть личные доверительные, неформальные отношения сотрудников организации с конкретными журналистами и редакциями в целом.
Особую роль в данном случае приобретают личностные, деловые и профессиональные качества сотрудников пресс-служб, а также их техническая грамотность, что позволяет обеспечить высокий исчерпывающий уровень информированности целевых аудиторий о деятельности некоммерческого партнерства «Марафон».
Практический опыт взаимодействия некоммерческого партнерства «Марафон» со СМИ может быть использован специалистами по связям с общественностью, руководителями некоммерческих организаций, желающими наладить эффективную работу со средствами массовой информации.
Библиографический список использованной литературы
1. НКО и СМИ. Мостик через пропасть. Практическое пособие для некоммерческих организаций. — М.: Агентство социальной информации, 2002. – 228 с. – 2500 экз. – ISBN 5-901737-06-7.
2. И. М. Синяева. Паблик рилейшнз в коммерческой деятельности: Учебник для студентов вузов, обучающихся по экон. специальностям / И. М. Синяева; Под ред. Г. А. Васильева. — М.: ЮНИТИ, 2000. – 287 с.: ил.; 20 см. – Библиогр.: с. 267-268 (23 назв.). – Слов. терминов.: с. 269-285. – 5000 экз. (доп. тираж). – ISBN 5-238-00015-4.
3. Г. Л. Тульчинский. PR фирмы: технология и эффективность / Г. А. Тульчинский; С.-Петерб. гос. ун-т культуры и искусств. Каф. менеджмента и экономики. – CПб.: Алетейя, 2001. – 294 с.; 22 см. – Библиогр.: с. 242-248 (152 назв.). Библиогр. в конце гл. – 1500 экз. – ISBN 5-89329-419-Х (в пер.).
4. Егорова Н. Н. Работа некоммерческой организации со средствами массовой информации / Егорова Н. Н., Михеев Ю. И.; Совет обществ. орг. Ом. Обл. — Омск: Ом обществ. ком. содействия аграр. реформе, 1998. – 86 с.
5. Моисеев В. А. Паблик рилейшнз. Теория и практика. — К.: Вира — Р, 1999. – 375 с.
6. И. В. Алёшина. Паблик Рилейшнз для менеджеров и маркетёров. — М.: Ассоциация авторов и издателей «Тандем». Издательство «ГНОМ-ПРЕСС», 1997.
7. Сэм Блэк. Паблик рилейшнз. Что это такое? М.: АСЭС — Москва, 1990.
8. Татаринова Г. Н. Введение в специальность «Связи с общественностью»: Учебно-методическое пособие. Омск: Издательство ОмГТУ, 2000.
9. Чумиков А. Н. Связи с общественностью: Учебное пособие. – 3-е изд. — М.: Дело, 2001.
10. Почепцов Г. Г. Паблик рилейшнз или как успешно управлять общественным мнением. — М.: Центр, 1998. – 349 с.
11. Василенко А. Б. Пиар крупных российских корпораций / А. В. Василенко. — М.: ГУ – ВШЭ, 2001. – 304 с.
12. Уткин Э. А. Управление связями с общественностью. PR. — М.: ТЕИС, 2001. – 296 с.
13. Почепцов Г. Г. Паблик рилейшнз для профессионалов. – 2-е изд., испр. — М.: Рефл-бук: Ваклер, 2000. – 622 с.
14. Пашенцев Е. Г. Паблик рилейшнз: от бизнеса до политики. – 2-е изд. — М.: Финпресс, 2000. – 230 с.
15. PR сегодня: новые подходы, исследования, международная практика / Пер. с англ.: О. В. Дубицкая и др.; Авт. предисл., науч. ред.: А. П. Ситников и др. — М.: ИМИДЖ-Контакт: ИНФРА-М, 2002. – 491, [1] с.
16. Голубкова Е. Н. Маркетинговые коммуникации: Учеб. пособие. – 2-е изд., перераб. и доп. — М.: Финпресс, 2003. – 303 с.
17. Джефкинс Фрэнк. Паблик рилейшнз: Учеб. пособие для студентов вузов / Фрэнк Джефкинс, Дэниэл Ядин; пер. с англ. [В.Н. Егоров]; под ред. Б. Л. Еремина. — М.: ЮНИТИ, 2003. - 190 с.
18. Хенслоу Филип. Практическое руководство по паблик рилейшнз. — СПб.: Нева; М.: ОЛМА-пресс ИНВЕСТ, 2003. – 190 с.
19. Китчен Филипп. Паблик рилейшнз: принципы и практика: учеб. пособие для студентов вузов. — М.: ЮНИТИ, 2004. – 443 с.
20. Самое главное в PR / У. Аги [и др.; пер. с англ. В. Елизаров, Н. Качанова]. — М. [и др.]: Питер, 2004. – 558 с.
21. Шомели Жан. Связи с общественностью / под ред. Г. Е. Алпатова. – 9-е изд. — СПб.: Нева, 2003. – 122 с.
22. Шарков Ф. И. Реклама и связи с общественностью: коммуникативная и интегральная сущность кампаний: учеб. пособие. — М. : Трикста: Акад. проект, 2005. – 298 с.
23. Антипов К. В. Паблик рилейшнз: Учеб. пособие. – 3-е изд., перераб. и доп. — М.: Дашков и К, 2002. – 145 с.
24. Кузякин А. П. Реклама и PR в мировой экономике: Учеб. пособие. — М.: Проспект: Велби, 2002. – 319 с.
25. Оливер Сандра. Стратегия в паблик рилейшнз. – 2-е изд. — СПб.: Нева, 2003. – 156 с.
26. Сайтел Фрэйзер. Современные паблик рилейшнз. – 8-е изд. — М.: ИМИДЖ-Контакт: ИНФРА-М, 2002. – 590 с.
27. Алешина И. В. Паблик рилейшнз для менеджеров=Public relations for managers: курс лекций / И. В. Алешина. — М.: ЭКМОС, 2003. – 478 с.
28. Музыкант В. Л. Реклама и PR-технологии в бизнесе, коммерции, политике: Учеб. пособие для вузов / В. Л. Музыкант. — М.: Армада-пресс, 2001. – 686 с.
29. Королько В. Г. Основы паблик рилейшнз: Учеб пособие для студентов вузов. — М.: Рефл-бук; Киев: Ваклер, 2002. – 526 с.
30. Гартон Энни. Паблисити: жми сюда: управление масс-медиа для создания паблисити. – 2-е изд. — М. и др.: Питер, 2003. – 266 с.
[1] Чумиков А. Н. Связи с общественностью: Учебное пособие. – 3-е изд. — М.: Дело, 2001.
Похожие рефераты:
Основные направления совершенствования информационной политики администрации Томской области
Формы взаимодействия органов государственной власти и СМИ
Современная пресс-служба в банковской системе (на примере Русфинансбанка)
Деятельность пресс-служб и применение PR-технологий в муниципальных образованиях
Жанр интервью в газете "Красное знамя"
Курсовая по книге Гартона Паблисити, жми сюда!
Связи с общественностью в некомерческих организациях
Паблик рилейшнз в налоговой сфере на примере УМНС РФ по республике Татарстан
Политика ОБСЕ в области развития СМИ
Работа пресс-службы в силовых структурах (на примере УВД г. Красноярска)
Пресс-релиз в системе связей с общественностью компании "Омскэнерго"
СМИ как субъект политического процесса и инструмент политических технологий