| Скачать .docx | Скачать .pdf |
Реферат: Предметная область автоматизации
Содержание:
Введение
1. Предметная область автоматизации
1.1 Описание предметной области и функции решаемой задачи.
1.2 Документы предметной области, содержащие информацию, необходимую для решения задачи.
2. Постановка задачи
2.1 Организационно-экономическая сущность задачи.
2.2 Описание выходной информации.
2.3 Описание входной информации.
2.4 Входная запросная информация
3. Разработка информационного обеспечения задачи
3.1 Информационный анализ предметной области.
3.2 Выделение информационных объектов задачи.
3.3 Определение связей информационных объектов и построение информационно-логической модели.
3.4 Определение логической структуры базы данных.
4. Описание технологии и алгоритмов решения задачи.
4.1 Общие сведения о содержании и алгоритме решения задачи
4.2 Технология ввода и накопления входной информации
4.3 Функционально-технологическая схема и алгоритм получения отчета оп оценке текущего запаса готовой продукции.
Заключение
Список используемой литературы
Введение Преодоление экономического кризиса, эффективное функционирование рыночной экономики во много обусловлено уровнем выполнения коммерческих операций, как формы взаимодействия между отдельными производствами, предпринимателями, компаниями и фирмами.
Вопросы экономически грамотной коммерции лежат в основе функционирования рыночной экономики. В существующих условиях у предприятий, промышленных фирм, торгово-посреднических организаций возникают сложные проблемы в процессе реализации коммерческой деятельности, начиная с установления коммерческих связей с контрагентами, организации закупок материальных ресурсов и заканчивая экономически выгодным сбытом продукции.
Коммерция, важная область предпринимательской деятельности и сфера приложения труда, стала активно развиваться в 1990-е годы. Коммерцией стали заниматься промышленные предприятия, продукция которых до конца 80-х годов распределялась в централизованном порядке государственными органами.
От торговых операций многие предприниматели перешли к более высокому уровню коммерческой деятельности. Коммерческие операции в настоящее время выполняются многочисленными снабженческо-сбытовыми, оптово-розничными и торговыми фирмами, компаниями и другими организациями. Немаловажную роль в коммерческой деятельности играет сбыт продукции.
Сбыт продукции –это один из аспектов коммерческой деятельности промышленного предприятия. Сбыт является средством достижения поставленных целей предприятия и завершающим этапом выявления вкусов и предпочтений покупателей.
Сбыт продукции для предприятия важен по ряду причин: объем сбыта определяет другие показатели предприятия (величину доходов, прибыль, уровень рентабельности). Кроме того, от сбыта зависят производство и материально-техническое обеспечение. Таким образом, в процессе сбыта окончательно определяется результат работы предприятия, направленный на расширение объемов деятельности и получение максимальной прибыли.
Приспосабливая сбытовую сеть и сервисное обслуживание до и после покупки товаров к запросам покупателей, предприятие-производитель повышает свои шансы в конкурентной борьбе.
Коммерческая деятельность по сбыту продукции на предприятии весьма многогранна, она начинается с координации интересов предприятия-производителя с требованиями рынка. Производитель продукции заинтересован в снижении издержек производства, а это возможно достичь при больших объемах производства и небольшой номенклатуре выпускаемой продукции. Однако рынок требует другого: потребители заинтересованы в большом выборе качественной, разнообразной продукции с различными потребительскими свойствами по приемлемой цене. В конечном итоге производственная программа предприятия, номенклатура, качество продукции должны определяться доходами и платежеспособным спросом потребителей: предприятий, фирм и населения.
Расширение номенклатуры продукции усложняет производственный процесс, при выпуске небольших партий изделий растет себестоимость каждого изделия, усложняется организация управления, в ряде случаев требуется частая переналадка оборудования. Поэтому, чтобы скоординировать интересы предприятия-изготовителя и рынка, необходимо планирование ассортимента продукции, как новой, так и уже выпускавшейся на предприятии. Планирование ассортимента является важнейшей составной частью коммерческой деятельности промышленного предприятия. Выполняться эта работа должна отделом сбыта в тесном взаимодействии с отделом маркетинга предприятия.
Наряду с планированием ассортимента составной частью коммерческой деятельности является планирование сбыта продукции. Планирование сбыта включает составление плана сбыта предприятия, формирование портфеля заказов, выбор наиболее эффективных каналов сбыта продукции, распределение объема сбыта товаров по регионам. План сбыта должны разрабатывать предприятия, выпускающие продукцию на «свободный рынок».
Портфель заказов формируют предприятия-изготовители, производящие и поставляющие продукцию на «известный» рынок, т.е. по долгосрочным контрактам, а также по заказам государства.
Для того чтобы разработать план сбыта, предприятие-изготовитель должно составить прогноз объема сбыта, являющийся базой плана сбыта.
Производителю товара необходимо знать зависимость между предложением своего товара на рынке и его сбытом. Предложение товара определяется его ценой, ценами других аналогичных товаров, применяемой технологией изготовления товара, уровнем налогов и дотаций, природно-климатическими условиями. Спрос потребителей на товар предприятия, а следовательно, и сбыт этого товара зависят в основном от цены данного товара, уровня дохода и благосостояния покупателей, вкусов и предпочтений, а также мнений покупателей о своих перспективах, сезонности потребления товара.
Большое значение имеет оперативно-сбытовая работа, связанная с приемкой готовой продукции от цехов-изготовителей и отгрузкой ее покупателям, ибо именно эта завершающая часть сбыта продукции приносит предприятию реальные результаты.
1. Предметная область автоматизации
1.1 Описание предметной области и функции решаемой задачи.
Продукция, выпущенная производственными цехами, сдается на склад готовой продукции, накапливается там до требуемой нормы отгрузки и далее по команде (приказу на отгрузку), поступающей из отдела сбыта осуществляется отправка группы изделий конкретному потребителю в соответствии с договором. Сдача цехом изделий на склад сопровождается цеховой накладной, в которой обычно указывается номер цеха, дата, перечень изделий, их реквизиты и т.п. При отгрузке складом готовой продукции конкретному заказчику выписывается товаро-транспортная накладная и счет-фактура. Первый документ подтверждает отгрузку и указывает какие конкретно изделия отправлены по соответствующему договору, а второй – является документом на оплату и представляется заказчиком в банк.
Основными задачами складского хозяйства являются:
- организация надлежащего хранения материальных ценностей (в частности готовой продукции);
- бесперебойное обслуживание производственного процесса;
- отгрузка готовой продукции.
В предметной области комплекса задач, к которому относится анализ текущих запасов, рассматриваются процессы учета товаров на складе ( на нескольких складах), оформление документов по отгрузке и при оприходовании товара на склад, а также сравнение текущего запаса готовой продукции с нормативным запасом, определяемым из справочника готовой продукции (в условии данной задачи указано, что нормативный остаток составляет 15% от плана выпуска готовой продукции).
Таким образом, можно выделить функции, которые должны быть реализованы в рассматриваемой задаче:
- учет поступления готовой продукции на склад;
- учет отгрузки готовой продукции;
- сравнение текущего запаса с нормативным запасом.
Необходимо обозначить известный ряд ограничений, существенных для процессов, относящихся к задаче:
- один цех может выпускать несколько наименований готовых изделий;
- число цехов, выпускающих готовую продукцию, не превосходит 4;
- число складов готовой продукции – не более 2;
- число заказчиков не превосходит 999;
- номенклатура готовых изделий – не более 100;
- готовое изделие закреплено за одним складом готовой продукции и выпускается только одним конкретным цехом;
- отгрузка по одному договору производится только одному заказчику;
- номер договора неизменен и уникален;
- рассматриваются только договора текущего года;
- количество готовой продукции измеряется целым числом (у изделия только одна единица измерения);
- номера цехов и номера складов не изменяются;
- накладная цеха на сдачу готовой продукции на склад всегда привязана к одному складу, может содержать несколько наименований изделий, ее номер уникален;
- документ об отгрузке готовой продукции (ТТН) всегда привязан к одному договору, может содержать несколько наименований, номер уникален;
- одному документу об отгрузке соответствует один приказ на отгрузку, поступающий из отдела сбыта, приказ может содержать несколько наименований, номер уникален;
- нормативный остаток продукции на складе составляет 15% от плана выпуска готовой продукции;
- план выпуска продукции неизменен в течение рассматриваемого периода;
- номера цехов, складов, фамилии материально-ответственных лиц являются неизменными.
1.2 Документы предметной области, содержащие информацию, необходимую для решения задачи
Входная информация разделяется на условно-постоянную и оперативно-учетную информацию.
Условно-постоянная информация включает в себя справочные данные о номенклатуре изделий, их наименовании, единицах измерения и ценах. Эта информация отражена в справочнике готовой продукции. Кроме того, постоянной на рассматриваемый период является размер плана выпуска готовой продукции и как следствие, размер нормативного остатка на складе. Понятие нормативного остатка включает в себя данные:
- номенклатура изделия;
- наименование;
- единица измерения;
- количество планового объема выпуска;
- размер нормативного остатка на складе (15% от плана.)
Оперативно-учетная информация содержит в себе данные оперативного учета, включает в себя данные об остатке товаров на складе на начало периода (оборотные ведомости), данные о поступлении продукции из цехов на склад по цеховым накладным, данные об отгрузке согласно товаро-транспортных накладных (документ об отгрузке всегда привязан к одному договору и, соответственно заказчику), данные об остатке товаров на складе на конец месяца (оборотные ведомости).
2. Постановка задачи
Организационно-экономическая сущность задачи.
Своевременное получение информации о состоянии текущего запаса готовой продукции на складах путем автоматизации решения позволяет оперативно и своевременно выяснить причины образования ненормативного остатка по конкретному виду продукции и принять необходимые меры для обеспечения бесперебойного функционирования предприятия и самого процесса отгрузки и реализации готовой продукции.
Для эффективного контроля за текущим запасом на складах готовой продукции необходимо вести автоматизированный учет поступления продукции на склад, отгрузки ее покупателям и производить анализ, оценку запасов с целью своевременного выявления недостаточного количества товара или же его переизбытка. В данной задаче необходимо иметь возможность по запросу пользователя получать результаты такого анализа для любого задаваемого в запросе изделия.
Автоматизированный учет поступления товаров и их отгрузки должен осуществляться на основе данных из цеховых накладных при поступлении и товаротранспортных накладных при отгрузке. По мере поступления эти данные должны вводится, накапливаться и храниться в базе данных в течение регламентированного периода.
На основе хранимых данных (об остатке на начало периода, поступлении и отгрузке) по запросу пользователя должен производиться автоматизированный анализ текущего запаса для заданного изделия и выдача отчета. Отчет должен содержать сведения о количестве изделий на складе каждого наименования и соответствия их количества нормативному запасу, с указанием недостаточности запаса данного изделия или его переизбытка.
Кроме того, по отдельному запросу пользователя должен сформироваться отчет по складу, включающий в себя номер склада готовой продукции, наименования изделий хранящихся на данном складе, их единицы измерения, цена за единицу измерения, количество и общая стоимость продукции на данном складе.
2.2 Описание выходной информации.
Выходной информацией для пользователя являются два документа:
- отчет по складам, содержащий сведения о номере склада, наименовании склада, фамилии материально-ответственного лица (начальника склада), перечень изделий в количественно-суммовом выражении;
- отчет по изделиям, содержащий наименование изделия, номер выпускающего его цеха, количество, кому отпущено.
Эти документы должны выводится на экран и на печать.
Форма 1 . Форма выходного документа задачи с результатом анализа текущего запаса готовой продукции.
Отчет по складам
на «___» ________________200__ г.
за период (год, квартал, месяц, неделя)_______________
Предприятие (учреждение)__________________________________________________
Номер склада ______________________________________________________________
Наименование склада _______________________________________________________
Материально ответственное лицо (начальник склада) ____________________________
__________________________________________________________________________
Телефон ___________________________________________________________________
| Наименование изделия | Код изделия | Единица измерения | Цена | Остаток на начало периода | Поступило готовой продукции на склад | Отгружено | Остаток на конец периода | Норма запаса | Отклонение | |||||
| Количество | Сумма | Количество | Сумма | Количество | Сумма | Количество | Сумма | избыток | недостаточность | |||||
Форма 2 . Форма выходного документа с указанием цехов-изготовителей и потребителей данной продукции.
Отчет по изделиям
на «___» ________________200__ г.
за период (год, квартал, месяц, неделя)_______________
Предприятие (учреждение)__________________________________________________
Номер склада ______________________________________________________________
Наименование склада _______________________________________________________
Материально ответственное лицо (начальник склада) ____________________________
__________________________________________________________________________
Телефон ___________________________________________________________________
Наименование изделия __________________________________________
Код изделия ___________________
Единица измерения_____________
Цена изделия___________________
| Остаток | Поступление за отчетный период | Отгружено | Остаток на дату запроса | Норма запаса | Отклонение (избыток +, недостаточность -) | ||||||||||
| Количество | Сумма | Номер цеха поставляющего данное изделие | Дата и номер цеховой накладной | Количество | Сумма | Дата и номер приказа на отгрузку | Дата и номер ТТН | Потребитель | Дата отгрузки | количество | сумма | Количество | Сумма | ||
2.3 Описание входной информации
Структуры входных документов, содержащих информацию, на основе которой может быть решена рассматриваемая задача и получены выходные документы, приведены в формах. В порядке подготовки документов к машинной обработке для удобства ввода и обработки информации на компьютере в документы введены коды изделия и заказчика.
Условно-постоянная информация
Для расшифровки кодов изделий в процессе решения задачи, получения достоверных сведений о наименовании, единице измерения и цене каждого из изделий необходима информация из «Справочника готовой продукции, выпускаемой на предприятии». Справочник является первичным носителем этих сведений, и поэтому они должны загружаться в базу данных с него.
Форма 3. Справочник готовой продукции
| Код изделия | Наименование изделия | Единица измерения | Цена за единицу |
Форма 4.
План выпуска готовой продукции
Цех № _____________
Квартал ___________
| Код изделия | Наименование изделия | Единица измерения | Количество |
Оперативно-учетная информация
Данные об остатке товара на складе, о его движении в течение отчетного периода и об остатке товара на конец отчетного периода поступают в базу данных из оборотных ведомостей.
Форма 5.
Оборотная ведомость по материальным запасам
на «__» ______________200__г.
Учреждение ______________________________________________________
Номер склада _____________________________________________________
Материально-ответственное лицо ____________________________________
| № п.п. | наименование | код | Единица измерения | Остаток на 1________ | Оборот за ____________ | Остаток на 1_____ | |||||
| дебет | кредит | ||||||||||
| Количество | Сумма | Количество | Сумма | Количество | Сумма | Количество | Сумма | ||||
Сведения, характеризующие поступление товара на склад готовой продукции содержатся в цеховой накладной на сдачу готовой продукции на склад. Данные из этого документа (код изделия, наименование, единица измерения и количество) поступают в базу данных.
Форма 6.
Цеховая накладная на сдачу готовой продукции на склад
НАКЛАДНАЯ №_____
«____» _____________ 200__г.
От цеха № ___________________
На склад № __________________
| № п.п. | Код изделия | Наименование изделия | Единица измерения | Количество |
Сдал: Принял:
Сведения же характеризующие отгрузку, находятся в товаро-транспортной накладной (ТТН). Для решения задачи, данные должны обязательно поступать в базу данных.
Форма 7. Документ с информацией по отгрузке
ТОВАРО-ТРАНСПОРТНАЯ НАКЛАДНАЯ № _____
от «__» ___________200__г.
Поставщик и его адрес _____________________________________________
_________________________________________________________________
Р/счет № _________________________________________________________
Грузоотправитель__________________________________________________
Ст.отправления ____________________________________________________
Плательщик и его адрес _____________________________________________
__________________________________________________________________
Р/счет № __________________________________________________________
Грузополучатель ___________________________________________________
Ст.назначения _____________________________________________________
Договор/заказ № ___________________________ от «__» ___________200__г.
| Код изделия | Наименование изделия | Ед. измерения | Количество | Цена | Сумма |
| Итого: | |||||
Данные, представленные в ТТН табличным образом относятся к Спецификации ТТН, которая может выпускаться и в виде отдельного документа, связанного с соответствующей ТТН. Остальные реквизиты ТТН (такие как наименование, адрес и банковские реквизиты поставщика, станция отправления) относятся к справочной информации, которая к моменту решения задачи уже должна находится в БД. Она должна поступать в БД с документов условно-постоянной информации на этапе первоначальной загрузки, так как эти документы являются первичными и соответственно достоверными носителями этой информации. Из «Справочника готовой продукции берутся наименование изделия, единица измерения, цена, из «Договора» - дата заключения, наименование заказчика и его банковские реквизиты.
Для получения отчета по складам или отчета по изделиям с результатами анализа текущего запаса на складе необходимо обеспечить диалог с пользователем для вода номера склада или кода изделия. Такая информация вводится с клавиатуры на сообщение запрос на экране в процессе решения задачи.
| Введите номер склада |
| Сформировать отчет по складу |
| Введите код изделия |
| Сформировать отчет по изделию |
3. Разработка информационного обеспечения задачи
Разработка информационного обеспечения включает в себя подготовку документов, содержащих информацию, необходимую для решения задачи, и анализ этой информации. Такой анализ позволяет провести формализацию данных, которая имеет целью их однозначное определение для хранения, поиска и обработки во внутримашинной сфере. Необходимо разработать логическую структуру базы данных, на основе которых будет осуществляться решение задачи и определить состав тех данных, которые необходимы для получения выходной информации.
Произведем анализ исходной информации предметной области с целью определения состава и структуры информации для последующей формализации и построения информационно-логической модели данных. Приведенные выше формы входных документов, а также дополнительные сведения из описания предметной области позволяют определить роль реквизитов во взаимосвязанной информации, содержащейся в документе. На основе такого анализа установим функциональные зависимости реквизитов в соответствии с рекомендациями и требованиями нормализации данных.
Рассмотрим информацию содержащуюся в цеховой накладной на сдачу готовой продукции на склад (форма 6). В ее заголовочной части содержатся реквизиты (номер документа, дата, номер цеха, номер склада на который поступила готовая продукция), общие для всего документа. Среди этих реквизитов особое место занимает номер накладной, поскольку он уникален, то есть значение его не может повториться, он выполняет роль идентификатора всей информации по поступлению готовой продукции на склад, содержащейся в документе с данным номером. Остальные реквизиты заголовочной части накладной однозначно определяются номером цеховой накладной. Табличная часть цеховой накладной содержит реквизиты, имеющие множество значений, так как цеховая накладная может содержать как разные номера складов-получателей, цехов производящих готовую продукцию так и несколько наименований готовых изделий. Среди этих реквизитов важными являются:
- номер цеха;
- номер склада;
- код изделия, который является идентификатором каждой строки документа.
Таким образом, количественные данные о поступлении продукции на склад однозначно определяются номером документа – общим идентификатором всего документа, а также кодом изделия (поскольку в ограничениях оговорено, что каждое изделие привязано только к одному цеху-изготовителю, а каждый цех изготовитель сдает продукцию только на один конкретный склад, то кодом изделия, таким образом, определится и цех и склад).
Из этого следует, что поиск данных может быть осуществлен при задании составного ключа: номер ц/накладной + код изделия
На основании проведенного анализа установим функциональные зависимости реквизитов цеховой накладной.
Рис.1 Функциональные зависимости реквизитов цеховой накладной
| Наименование реквизитов цеховой накладной | Условное имя реквизита | Функциональные зависимости |
| 1.Номер ц/накладной | NCN | ![]() |
| 2.Номер цеха | NC | |
| 3. Номер склада | NS | |
| 4.Дата пост. продукции | DPP | |
| 5. Код изделия | KI | |
| 6.Наименование изделия | NI | |
| 7.Единица измерения | EI | |
| 8.Количествопост.прод. | KPP |
Аналогично проанализируем информацию, содержащуюся в товаро-транспортной накладной (ТТН).
В заголовочной части содержатся реквизиты (номер документа, дата отгрузки, код заказчика), общие для всего документа. Причем каждый из них имеет единственное значение, так как один документ ТТН всегда привязан к одному договору и соответственно к одному заказчику. Среди этих реквизитов особую роль играет номер ТТН. Поскольку номер ТТН уникален, он выполняет роль идентификатора всей информации по отгрузке изделий, содержащейся в документе с данным номером. Остальные реквизиты заголовочной части ТТН однозначно определяются номером ТТН.
Табличная часть ТТН содержит реквизиты, имеющие множество значений в соответствующих столбцах, так как ТТН может содержать несколько наименований отгруженных изделий. Среди этих реквизитов особую роль играет код изделия , который является идентификатором каждой строки документа. Так5им образом, количественные данные об отгрузке, содержащиеся в каждой строке, идентифицируются (однозначно определяются) общим идентификатором документа – номером ТТН, а также кодом изделия. То есть поиск этих данных может быть осуществлен лишь при задании составного ключа – номер ТТН + код изделия . Описательные реквизиты изделия (в том числе единицы измерения) и заказчика определяются однозначно их кодами, которые в этом случае являются простыми ключами. На основе проведенного анализа установим функциональные зависимости реквизитов документа.
Рис.2 Функциональные зависимости реквизитов ТТН
| Наименование реквизитов ТТН | Условное имя реквизита | Функциональные зависимости |
| 1. Номер ТТН | NTTN | ![]() |
| 2. Код заказчика | KZ | |
| 3. Код изделия | KI | |
| 4.Наименование изделия | NI | |
| 5.Единица измерения | EI | |
| 6.Цена за ед. изделия | CEI | |
| 7. Адрес заказчика | AZ | |
| 8.Наимен. заказчика | NZ | |
| 9.Дата отгрузки | DOTG | |
| 10.Сумма к оплате | SUM | |
| 11.Колич. изд. отгруж. | KLOTG | |
| 12.Общая сумма отгруж. | OSUMOTG |
![]()
Отдельно следует обратить внимание на реквизиты документа «Оборотная ведомость». Особенность его заключается в том, что он, являясь отдельным документом, несущим в себе определенную первичную информацию является в то же время промежуточным отчетом, накапливающем в себе информацию о приходе и расходе (отгрузке) товара в течение месяца.
В заголовочной части содержатся реквизиты общие для всего документа (дата, номер склада). Идентификатором документа является составной ключ: дата + номер склада . Код изделия является идентификатором каждой строки документа. Остаток на начало в количественно-суммовом выражении является остатком на конец предыдущего периода. В дебетовой (приходной) части отражается общий объем поступления товара на склад в течение месяца исходя из сгруппированной суммы данных цеховых накладных за этот месяц.
В кредитовой (расходной) части отражается общий объем отгруженной готовой продукции, согласно данных из ТТН текущего месяца.
Остаток продукции на складе на конец периода рассчитывается по формуле:
ОПС=ОНМ+КЦН-КТТН
Где ОПС – остаток продукции на складе;
ОНМ – остаток продукции на начало месяца (равна ОПС) из оборотной ведомости за предыдущий месяц;
КЦН – количество продукции по цеховым накладным;
КТТН – количество продукции по ТТН.
Функциональные зависимости реквизитов оборотной ведомости будут несколько иного характера, чем у предыдущих двух документов.
Дата, на которую сформирована оборотная ведомость будет определять тот временной период, в течение которого будут группироваться данные из ТТН и цеховых накладных. Номер склада, по которому формируется оборотная ведомость, определяет номенклатуру изделий, хранящихся на складе, а код этих изделий в свою очередь определит наименование изделий, их единицу измерения и цену.
Рис.3 Функциональные зависимости реквизитов оборотной ведомости
| Наименование реквизитов оборотной ведомости | Условное имя реквизита | Функциональные зависимости | ||||||||||||||||
| 1.Дата оборотной ведомости | DOV |
|
||||||||||||||||
| 2.Номер склада | NS | |||||||||||||||||
| 3. Код изделия | KI | |||||||||||||||||
| 4.Наименование изделия | NI | |||||||||||||||||
| 5.Цена | CEI | |||||||||||||||||
| 6.Единица измерения | EI | |||||||||||||||||
| 7.Остаток на начало | ON | |||||||||||||||||
| 8.Приход (дебет) | DEBET | |||||||||||||||||
| 9.Расход (кредит) | KREDIT | |||||||||||||||||
| 10.Остаток на конец | OK | |||||||||||||||||
Проанализируем установленные функциональные взаимосвязи реквизитов и установим для каждого из зависимых реквизитов, от каких реквизитов он зависит.
Таблица 1. Соответствие описательных и ключевых реквизитов
| Ключевые реквизиты | Зависимые реквизиты | Тип документа (информационной единицы), содержащей реквизит |
| DOV | OK | Оборотная ведомость |
| NS | KI | Оборотная ведомость |
| KI | NI | Оборотная ведомость, цеховая накладнаяТТН |
| KI | CEI | Оборотная ведомость, ТТН |
| KI | EI | Оборотная ведомость, цеховая накладная, ТТН |
| NCN | KPP | Цеховая накладная |
| NCN | DPP | Цеховая накладная |
| KI | NS | Цеховая накладная |
| KI | NC | Цеховая накладная |
| NTTN | KZ | ТТН |
| NTTN | DOTG | ТТН |
| NTTN | SUMOTG | ТТН |
| NTTN | KLOTG | ТТН |
| NTTN | JSUMOTG | ТТН |
| KZ | AZ | ТТН |
| KZ | NZ | ТТН |
| KI | SUMOTG | ТТН |
| KI | KLOTG | ТТН |
Таким образом, выделены все информационные объекты, отображающие данные, которые используются в рассматриваемой задаче.
3.3 Определение связей информационных объектов и построение информационно-логической модели .
Связи между выявленными информационными объектами определяются реальными отношениями между объектами. При этом важно учитывать, что в одной цеховой накладной может быть несколько изделий поступивших на склад, в одной ТТН – несколько строк по отгрузке изделий, а в оборотной ведомости перечислен весь ассортимент изделий, хранящихся на данном складе (согласно условию количество складов готовой продукции не более двух). Каждое изделие жестко привязано к конкретному выпускающему цеху и конкретному складу готовой продукции.
Рис.4 Информационно-логическая модель данных
| CN | ||
|

| TTN |
| NTTN + KI |
![]()
![]()
![]()

| OV |
| DOV + NS+KI |
3.4 Определение логической структуры базы данных
Логическая структура базы данных определяется совокупностью логически взаимосвязанных таблиц, каждая из которых имеет структуру, определяемую реквизитным составом конкретного информационного объекта. Логические связи между таблицами соответствуют структуре связей между объектами и структура этих связей имеет вид:
Рис 5 Логическая структура базы данных задачи
| CN | |||||
| NCN | DPP | ||||
| IZD | |||
| NI | CEI | EI | |
![]()
![]()
![]() |
| TTN | ||||
| NTTN | KZ | KI | KLOTG | OSUMG |
| OV | ||||||
| DOV | NS | KI | DEB | KR | ||
![]()
![]()
![]()
![]()
4. Описание технологии и алгоритмов решения задачи.
4.1 Общие сведения о содержании и алгоритме решения задачи
По мере поступления документов, содержащих данные о поступлении товара на склад и его отгрузки, должен осуществляться ввод этих данных в базу данных, где они должны храниться. Таким, образом, осуществляется накопление необходимой для решения задачи оперативно-учетной информации.
При оценке текущего запаса необходимо сравнить данные остатка по оборотной ведомости с нормой запаса готовой продукции. Необходимо учесть, что норма запаса готовой продукции соответствует 15% от плана выпуска этой продукции. Эта информация постоянна на рассматриваемый период.
По условию задачи необходимо обеспечить анализ состояния текущего запаса по заданному пользователем изделию или же складу в целом. В первом случае надо по запросу пользователя для задаваемого им изделия формировать отчет, содержащий сведения о текущем запасе конкретного изделия. Для ввода запроса пользователю в диалоге должна быть выведена экранная форма, где он может непосредственно с клавиатуры ввести код изделия. Отчет должен выводится на экран и принтер.
Во втором случае необходимо сформировать оборотную ведомость и отчет по складу. Для этого пользователь должен с клавиатуры, введя номер склада получить, по его выбору либо оборотную ведомость, либо, как требует условие задачи – отчет по складу. При этом, по желанию пользователя он должен иметь возможность перейти из отчета по складу в отчет по тому изделию которое он выберет из отчета по складу. Т.е. находясь в отчете по складу, выбрав код изделия, пользователь должен иметь возможность сформировать отчет по этому изделию.
4.2 Технология ввода и накопления входной информации
Для решения рассматриваемой задачи должен производится ввод и накопление оперативно-учетной информации о поступлении готовой продукции на склад, согласно цеховых накладных, и его отгрузке, согласно ТТН. Справочная информация об изделиях, выпускаемых предприятием, плане выпуска о договорах и заказчиках должна быть ранее загружена в базу данных в процессе решения других задач данной предметной области с соответствующих документов – «Справочник готовой продукции», «План выпуска готовой продукции», «Договора».
В соответствии с этим технология ввода входной информации и решение рассматриваемой задачи приведены ниже.
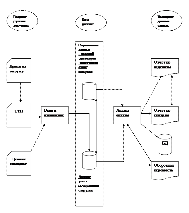
Рис 6. Технологическая схема ввода информации и решения задачи оценки текущего запаса готовой продукции
4.3 Функционально-технологическая схема и алгоритм получения отчета оп оценке текущего запаса готовой продукции.
Алгоритм решаемой задачи должен обеспечить сравнение остатка продукции по коду изделия, согласно оборотной ведомости с данными справочника «Плановый выпуск готовой продукции» в размере 15% от него по коду соответствующего изделия.
План KI х 15% = норма запаса KI (NZKI)
NZKIсравнить Остаток на конец KI (OKKI)
OKKI> NZKI = избыток продукции на складе
OKKI< NZKI = недостаточность продукции на складе
Рассматриваемая задача может быть разделена на две взаимосвязанных между собой подзадачи, в каждой из которых формируется свой выходной документ: «Отчет по изделию» и «Отчет по складу».
Подзадача получения отчета может быть разбита на несколько основных этапов – модулей.
Подзадача А – алгоритм получения «отчета по изделиям»
Подзадача В – алгоритм получения «отчета по складам» с переходом по выбору пользователя в «отчет по изделиям».
Блок-схема А. решения подзадачи получения «отчета по изделиям».
Блок-схема В. решения подзадачи получения «отчета по складам».

Заключение
В работе была рассмотрена система учета готовой продукции, действующая в Российской Федерации на данный момент. Рассмотрение данной проблемы велось с учетом последних изменений в нормативно-правовой базе на данную тематику. Были рассмотрены такие важные моменты как: учет выпуска готовой продукции в зависимости от применяемого способа ее оценки, где был рассмотрен учет готовой продукции с использованием счета «Выпуск продукции (работ, услуг)» и без его использования; учет реализации готовой продукции, где были рассмотрены такие методы учета продаж как «по отгрузке» и «по оплате».
Наряду с теоретическим аспектом рассмотрения проблемы, в работе присутствовал и практический элемент, который представлял собой числовой пример, по которому необходимо было произвести основные операции учета готовой продукции.
И в самом конце хотелось бы отметить, что современная «советско-российская» система бухгалтерского учета готовой продукции, да и не только готовой продукции, представляет собой весьма громоздкую и в некоторых моментах малоэффективную систему, что просто требует от правительства перехода на новую, более эффективную систему бухгалтерского учета, которая отвечала бы современным стандартам, принятым в странах с развитой экономикой, и реалиям российского производства.
Используемая литература:
1. Евдокимов В.В. и др. Экономическая информатика: Учебник для вузов. Под ред. д. э. н., проф. В.В.Евдокимова. – СПб.: Питер, 1997. Гл. 14, 15, 16, 17, 19.
2. Информатика. Базовый курс/ Симонович С.В. и др. – Спб: Издательство «Питер», 2000.
3. С.Симонович, Г.Евсеев, А.Алексеев Специальная информатика: Учебное пособие. – М.: АСТ-ПРЕСС: Инфорком-Пресс, 1999.
4. Власовец А.М. Основы проектирования баз данных реляционных СУБД: Учебное пособие.– СПб.: Изд-во СПбГУФ, 2001.
5. Каминская Т.Е. Введение в СУБД Microsoft Access. Учебное пособие – СПб.: Изд-во СПбГУЭФ, 2000.


